UNIVERSIDAD DE SAN CARLOS DE GUATEMALA
FARUSAC
ESCUELA DISEÑO GRAFICO
ORGANIZACIÓN PROFESIONAL
ARQUITECTO: JULIO TORTOLA
TITULO:
FUNCIONES ADMINISTRATIVAS
INTEGRANTES:
VIVIAN DENISSE MORALES - 200721967
ROSA MARIA CACERES - 200722401
JOSUE ISMAEL LETONA ROJAS - 200710877
JORGE LUIS PALACIOS SANTIZO – 200718945
INFORME FINAL
ASPECTO DESCRIPCIÓN PUNTEO
Titulo Designación, claridad, llamativo, clasificabilidad /2
Introducción
Idea general de todo el contenido, el objeto de la
investigación, la hipótesis y variables
/5
Revisión de
Literatura
Antecedentes pertinentes y resumen /3
Material y
Técnicas
Descripción del material e instrumentos, forma de observar
el material y de obtener la información y definición de
términos
/10
Resultados Presentación, descripción, objetividad. /25
Discusión Análisis critico y comparativo, creatividad /25
Conclusiones y
Recomendaciones
Pertinencia, valor real y objetividad /10
Resumen Brevedad, Claridad, globalidad /10
Referencias Pertinencia, construcción /5
Otros
Redacción, ortografía, presentación, apéndices /5
TOTAL /100
INTRODUCCIÓN
En el siguiente trabajo que se presenta a continuación se trataran varios puntos que son
indispensables para las funciones administrativas de una empresa, especificando una empresa de
diseño gráfico, los temas a tratar son meramente administrativos, pero que como diseñadores nos
ayudará a saber hacia dónde queremos llegar como empresa.
La planeación es una parte importante de estas funciones, ya que no dice hacia donde queremos
llegar y como lo vamos a lograr, la manera en que designemos las acciones en los tiempos a
realizar, se hace más factible la resolución optima de los proyectos que podamos tener y también
de los eventos que realicemos como empresa, también una parte fundamental es la Organización,
esta nos lleva a la segunda fase, que es hacer con detalle la descripción de los acuerdos en detalle
que vayamos a realizar en una forma ordenada y con los paso debidos.
Otra de las partes que tocaremos es la integración de los recursos, hay recursos económicos,
recursos financieros, recurso tecnológicos, de comunicación, humanos, etc, , también la dirección
y control, la dirección y control de estos mismos recursos y también de las demás fases de las
funciones administrativas, todo esto con el fin de obtener los resultados esperados al desarrollo
de la empresa y de los integrantes de la misma, pero el bienestar que alcanzamos con estas
funciones no solo se esperan en la empresa sino ir e impactar a los clientes con el desarrollo de
estas temáticas que ponemos en práctica en la empresa.
REVISIÓN LITERARIA
En este trabajo de investigación se utilizaron libros y/o tesis relacionados respecto al tema de
“Funciones Administrativas”.
Fueron 2 libros y una tesis que se usaron como apoyo impreso para la obtención de información.
El primer libro utilizado fue: “Administración” de STONER, Freeman Gilbert, sexta edición.
El segundo libro utilizado fue: “Administración” de ROBINS, Coulter, octava edición.
Luego su hizo uso de una tesis que se obtuvo de la Biblioteca Central d la Universidad de San
Carlos, llamada: "Las Funciones Administrativas Y Su Aplicación En La Agencia De Publicidad" del
autor Rafael Arturo Sil Chavarría realizada en Guatemala en Octubre de 2002.
Esta tesis nos brinda información sobre las distintas funciones administrativas dentro de una
empresa, así como su aplicación en una empresa o agencia de publicidad. Detallando a fondo
cada una de estas.
MATERIAL Y TÉCNICAS
El presente trabajo se realizó en base a investigaciones en internet a través del motor de
búsqueda Google para obtener datos relevantes a la investigación, también se realizó el proyecto
en base a una tesis con el titulo: "Las Funciones Administrativas Y Su Aplicación En La Agencia De
Publicidad" del autor Rafael Arturo Sil Chavarría, Guatemala, Octubre de 2002, la cual nos orientó
en la parte de la agencia publicitaria, ya que esta manera pudimos enfocar el tema de las
funciones administrativas al desarrollo de una compañía que tenga relación con el diseño y los
departamentos o ámbitos en los que se relaciona con el diseño gráfico.
Se utilizo el método investigación científico para poder determinar los datos sobre que
posteriormente se convertirían en parte fundamental del proyecto, ya que nos brindaban las
herramientas del conocimiento, para poderlas aplicar en nuestra propia empresa.
RESULTADOS
FUNCIONES ADMINISTRATIVAS
LAS ORGANIZACIONES Y LA NECESIDAD DE ADMINISTRARLAS
A lo largo de nuestra existencia pertenecemos a una organización u otra; todas las organizaciones
tienen un elemento básico y es su meta o propósito. Además todas las organizaciones tienen un
programa o método para alcanzar las metas, es decir un plan.
Las organizaciones también deben adquirir y asignar los recursos que necesitan para alcanzar sus
metas.
La Administración consiste en darle forma, de manera consciente y constante, a las
organizaciones.
Todas las organizaciones cuentan con personas que tienen el encargo de servirles para alcanzar
sus metas. Estas personas se llaman Gerentes.
En un mundo en donde las organizaciones están por doquier, existen tres motivos básicos para
estudiarlas
• Vivir en el presente. Contribuyen al nivel de vida presente de todas las personas del
mundo.
• Edificar el futuro. Se perfilan hacia un futuro deseable y sirven para que las personas
también lo hagan. Tienen repercusiones en la condición futura del entorno natural, en la
prevención y el tratamiento de enfermedades y en la guerra.
1. Recordar el pasado. Sirven para conectar a las personas con su pasado, las organizaciones
son patrones de las relaciones humanas. (STONER, Freeman Gilbert)
EL PROCESO ADMINISTRATIVO EN LAS ORGANIZACIONES
Un proceso es el conjunto de pasos o etapas necesarias para llevar a cabo una actividad.
Al estudiar la administración bajo el enfoque de un proceso, éste puede analizarse y describirse en
sus partes fundamentales; en la práctica se ejecutan en forma simultánea, en mayor o en menor
grado, todas las funciones que componen el proceso administrativo, sólo, para efectos de estudio,
cada persona del proceso se estudia por separado para mejor comprensión de quien aprende, por
tanto, no debe considerarse que los conceptos de cada función puedan encasillarse y aislarse de
los demás, ya que existe una gran interrelación entre ellos, tal como se señaló en la teoría de
sistemas; por consiguiente, se habla de funciones administrativas cuando se consideran o estudian
separadamente, y de proceso administrativo cuando las funciones administrativas se contemplan
como un todo.
Para todas las formas de esfuerzo de grupo, la aplicación de un proceso administrativo es
universal, puesto que es identificable en todo tipo de organismos sociales, sin importar el sistema
económico en que se desenvuelvan, y abarca todos los niveles jerárquicos de aquéllos, sin ser sólo
responsabilidad de los principales administradores.
De la diversidad de modelos de proceso administrativo que se han dado a conocer, se consideran
las siguientes cinco funciones:
1. planeación
2. organización
3. dirección
4. control
5. integración de recursos
En general, podemos describir cada una de las funciones administrativas de la siguiente manera:
• LA PLANEACIÓN:
Consiste en establecer anticipadamente los objetivos, políticas, reglas, procedimientos,
programas, presupuestos y estrategias.
Planificar implica que los administradores piensen con antelación en sus metas y acciones, y que
basan sus actos en algún método, plan o lógica, y no en corazonadas.
Los planes presentan los objetivos de la organización y establecen los procedimientos idóneos
para alcanzarlos. Además son guía para:
1. Obtener y comprometer los recursos para alcanzar sus objetivos.
2. Desempeñar actividades congruentes con los objetivos y procedimientos elegidos.
3. El avance pueda ser controlado y medido para que cuando no sea satisfactorio, tomar
medidas correctivas.
El primer paso para planificar consiste en elegir las metas de la organización. Definidas estas, se
establecen programas para alcanzar las metas de manera sistemática.
Las relaciones y el tiempo son fundamentales para las actividades de la planificación. La
planificación produce una imagen de las circunstancias futuras deseables, dados los recursos
actualmente disponibles, las experiencias pasadas, etc.
Los planes preparados por la alta dirección, que cargan con la responsabilidad de la organización
entera, pueden abarcar plazos de entre cinco y diez años.
Se ocupa tanto de los fines (¿qué hay que hacer?) como de los medios (¿cómo debe hacerse?).
La planificación define una dirección, se reduce el impacto del cambio, se minimiza el desperdicio
y se establecen los criterios utilizados para controlar.
Da dirección a los gerentes y a toda la organización. Cuando los empleados saben a dónde va la
organización y en que deben contribuir para alcanzar ese objetivo, pueden coordinar sus
actividades, cooperar entre ellos y trabajar en equipos.
Sin la planificación, los departamentos podrían estar trabajando con propósitos encontrados e
impedir que la organización se mueva hacía sus objetivos de manera eficiente. (STONER, Freeman
Gilbert)
TIPOS DE PLANES
Estratégicos vs. Operativos
Los planes que tienen aplicación en toda la organización, que establecen los planes generales de la
empresa y buscan posicionar a la organización en términos de su entorno son llamados planes
estratégicos.
Los planes que especifican los detalles de cómo serán logrados los planes generales se denominan
planes operativos.
Se han identificado tres diferencias entre los planes estratégicos y los operativos.
- Marco Temporal: Corto Plazo (menos de 1 año) y Largo Plazo (Más allá de 5 años)
- Especificidad: Específicos (claramente definidos), Direccional (flexibles, establecen
guías generales).
- Frecuencia de uso: Uso único (son generados para una situación
Única), Permanente (planes continuos para actividades repetidas)
(STONER, Freeman Gilbert)
HERRAMIENTAS Y TÉCNICAS DE PLANIFICACIÓN
Análisis del Entorno.
Es el análisis de grandes cantidades de información del medio ambiente para detectar tendencias
emergentes y crear escenarios.
Análisis del Competidor.
Busca identificar quiénes son los competidores, qué hacen y cómo sus acciones afectarán el
enfoque de la organización.
Escenario.
Un punto de vista consistente de lo que probablemente suceda en el futuro.
Pronósticos.
Son predicciones de resultados futuros, dos de las predicciones más comunes son los ingresos
futuros y los nuevos adelantos tecnológicos. Sin embargo cualquier componente del entorno
general y específico de la organización puede ser sujeto a pronósticos.
- Pronósticos de Ingreso: Es la predicción general de los ingresos futuros, involucra
la proyección de ventas generada a partir de los datos históricos, ajustadas con las
tendencias encontradas en el análisis del entorno como los cambios de los
factores sociales, económicos, legales, políticos, etc.
- Pronósticos Tecnológicos: Buscan anticipar los cambios en la tecnología y el marco
temporal en el cual las nuevas tecnologías pueden convertirse en realidades
económicas.
- Técnicas de Pronósticos: Las técnicas de pronósticos caen dentro de dos rangos:
Cuantitativas: aplican un conjunto de reglas matemáticas a una
Serie de datos anteriores para predecir datos futuros.
Cualitativas: utilizan el juicio y las opiniones de conocedores.
Generalmente se usan cuando los datos precisos son limitados
o difíciles de conseguir.
• LA ORGANIZACIÓN:
Agrupa y ordena las actividades necesarias para lograr los objetivos, creando unidades
administrativas, asignando funciones, autoridad, responsabilidad y jerarquías; estableciendo
además las relaciones de coordinación que entre dichas unidades debe existir para hacer óptima la
cooperación humana.
Organizar es el proceso para ordenar y distribuir el trabajo, la autoridad y los recursos entre los
miembros de una organización, de tal manera que estos puedan alcanzar las metas de la
organización.
Diferentes metas requieren diferentes estructuras, la organización que pretende desarrollar
software necesita una estructura diferente a la que requiere un fabricante de pantalones. Producir
un producto estandarizado requiere técnicas eficientes para la línea de montaje, mientras que la
producción de un programa de software requiere la formación de equipos de profesionales.
Aunque estos profesionales puedan actuar con eficacia, es imposible organizarlos como si fueran
un grupo de trabajadores de una línea de montaje.
Por tanto, los gerentes deben adaptar la estructura de la organización a sus metas y recursos,
proceso conocido como diseño organizacional.
La organización produce la estructura de las relaciones de una organización, y estas relaciones
estructuradas servirán para realizar los planes futuros.
Implica necesariamente:
a) Partes y funciones diversas: ningún organismo tiene partes idénticas, ni de igual
funcionamiento.
b) Unidad funcional: esas diversas, con todo tienen un fin común o idéntico.
c) Coordinación: precisamente para lograr ese fin, cada una pone una acción distinta,
pero complementaria de las demás: obran en vista del fin común y ayudan a las
demás a construirse y ordenarse conforme a una teología específica.
Importancia
La organización, por ser elemento final del aspecto teórico, recoge completamente y llega hasta
sus últimos detalles todo lo que la planeación ha señalado respecto a cómo debe ser una empresa.
Tan grande es la importancia de la organización, que en algunas ocasiones han hecho perder de
vista a muchos autores que no es sino una parte de la administración, dando lugar a que la
contrapongan a ésta última, como si la primera representara lo teórico y científico, y la segunda lo
práctico y empírico. Esto es inadecuado, por todo lo que hemos visto antes.
Tiene también gran importancia por constituir el punto de enlace entre los aspectos teóricos que
Urwiek llama mecánica administrativa, y los aspectos prácticos que el mismo autor conoce bajo la
denominación de dinámica: entre "lo que debe ser", y "lo que es". (STONER, Freeman Gilbert)
PRINCIPIOS
Existen nueve principios que proporcionan la pauta para establecer una organización racional, se
encuentran íntimamente relacionados y son:
1. Del objetivo.
Todas y cada una de las actividades establecidas en la organización deben relacionarse con
los objetivos y propósitos de la empresa. Es decir, la existencia de un puesto sólo es
justificable si sirve para alcanzar realmente los objetivos. este principio a primera vista
parece obvio, sin embargo, la realidad muestra que muchas veces se crean puestos con la
consecuente implicación de costos y esfuerzos inútiles, que en nada contribuyen a lograr
los objetivos, sino que, al contrario, sólo ocasionan gastos innecesarios. No hay que
confundir a los sistemas organizacionales con sistemas burocráticos o de papeleo
excesivo; al organizar es necesario tener presente que la finalidad primordial de la
organización es promover la eficiencia, simplificar el trabajo y no complicarlo
2. Especialización.
Este principio fue establecido por Adam Smith hace 200 años; afirma que el trabajo de una
persona debe limitarse, hasta donde sea posible, a la ejecución de una sola actividad.
El trabajo se realizará más fácilmente si se subdivide en actividades claramente
relacionadas y delimitadas. Mientras más específico y menor sea el campo de acción de un
individuo, mayor será su eficiencia y destreza.
3. Jerarquía.
Es necesario establecer centros de autoridad de los que emane la comunicación necesaria
para lograr los planes, en los cuales la autoridad y la responsabilidad fluyan en una línea
clara e ininterrumpida, desde el más alto ejecutivo hasta el nivel más bajo. Este principio
establece que la organización es una jerarquía.
4. Paridad de autoridad y responsabilidad.
A cada grado de responsabilidad conferido, debe corresponder el grado de autoridad
necesario para cumplir dicha responsabilidad. No tiene objeto hacer responsable a una
persona por determinado trabajo si no se le otorga la autoridad necesaria para poder
realizarlo. De la misma manera que resulta absurdo conceder autoridad para realizar una
función, a un empleado, si no se le hace responsable por los resultados.
AUTORIDAD
=
RESPONSABILIDAD
5. Unidad de mando.
Este principio establece que al determinar un centro de autoridad y decisión para cada
función, debe asignarse un solo jefe, y que los subordinados no deberán reportar a más de
un superior, pues el hecho de que un empleado reciba órdenes de dos o más jefes sólo
ocasionará fugas de responsabilidad, confusión e ineficiencia.
CONFUSION DE LOS EMPLEADOS
6. Difusión.
Para maximizar las ventajas de la organización, las obligaciones de cada puesto que cubren
responsabilidad y autoridad, deben publicarse y ponerse, por escrito, a disposición de
todos aquellos miembros de la empresa que tengan relación con las mismas. Por otra
parte, la descripción de labores no debe hacerse con demasiado detalle.
7. Amplitud o tramo de control.
Hay un límite en cuanto al número de subordinados que deben reporta a un ejecutivo, de
tal manera que éste pueda realizar todas sus funciones eficientemente.
Lyndall Urwick dice que un gerente no debe ejercer autoridad directa a más de cinco o
seis subordinados, a fin de asegurar que no esté sobrecargado, y que esté en la posibilidad
de atender otras funciones más importantes.
8. De la coordinación.
Las unidades de una organización siempre deberán mantenerse en equilibrio. Un ejemplo
de esto puede ser que de nada servirá contar con departamentos de mercadotecnia y
finanzas muy eficientes, si la transportación es tan mala que la compañía difícilmente
desplaza sus mercancías. En otras palabras, al administrador debe buscar el equilibrio
adecuado en todas las funciones de la empresa, y la que cualquier fuente de deficiencia
puede ocasionar serios problemas; la empresa es un sistema que para funcionar con
eficiencia, necesita que todas sus partes, a su vez, funcionen correctamente.
La estructura organizacional debe propiciar la armonía y la adecuada sincronización de los
recursos que integran la empresa, para cumplir con los objetivos generales. Todas la
funciones deben apoyarse completamente y combinarse, a fin de logra un objetivo común;
en esta forma, la organización funcionará como un sistema armónico en el que todas sus
partes actuarán oportuna y eficazmente, sin ningún antagonismo.
9. Continuidad.
Una vez que se ha establecido, la estructura organizacional requiere mantenerse,
mejorarse y ajustarse a las condiciones del medio ambiente. La organización que es
apropiada para la empresa en un momento dado, puede no serlo posteriormente; por lo
REGLAMENTOS INTERNOS DE TRABAJO
SOBRECARGA DE
TRABAJO EN UNA SOLA
PERSONA
mismo, alguien debe tener asignada la responsabilidad de observar la estructura
organizacional y sugerir los ajustes y modificaciones necesarios.
Las etapas de la organización son:
 División de trabajo
 Coordinación
(ROBINS, Coulter )
UNIDADES DE ORGANIZACIÓN
Se forman, como ya lo explicamos, agrupan las funciones en cada línea básica de acuerdo con tres
criterios prácticos principales:
a) El trabajo que se debe hacer.
b) Las personas concretas de que se puede disponer; y
c) Los lugares en que dicho trabajo se debe realizar.
Es muy frecuente que sigan criterios de división diversos en la misma línea, según los distintos
niveles. Así: puede ocurrir que en un nivel se haga división por productos: en el siguientes por
territorios: en el tercer proceso, etc.
Con base en estos criterios de división de funciones y actividades, se forman, como ya hemos
dicho, las unidades de organización dentro de cada línea de mando y responsabilidad.
Aún cuando la nomenclatura no suele ser uniforme en las distintas empresas, quizás la más
general es la que considera estos grupos del siguiente modo:
1. División, en el primer nivel jerárquico.
2. Departamento, en el segundo.
3. Sección, en el tercero.
4. Grupo y subgrupos, en el cuarto.
5. Unidad y subunidades, en el equipo.
El orden, y aún las denominaciones, cambian de empresa a empresa la más usual es la
denominación de departamento, que se dividen en secciones.
Las etapas de la organización son:
• División del trabajo.
• Coordinación.
DIVISIÓN DEL TRABAJO
La asignación de actividades, mediante la división del trabajo, debe conducir a la especialización
de los individuos.
Es la separación y delimitación de las actividades, con el fin de realizar una función con la mayor
precisión, eficiencia y el mínimo esfuerzo, dando lugar a la especialización y perfeccionamiento en
el trabajo.
Para dividir el trabajo es necesario seguir una secuencia que abarca las siguientes etapas:
• Jerarquización.
• Departamentalización.
• Descripción de funciones.
• Coordinación.
Departamentalización
La departamentalización se logra mediante una división orgánica que permite a la empresa
desempeñar con eficiencia sus diversas actividades.
A la división y el agrupamiento de las funciones y actividades en unidades específicas, con base en
su similitud, se le conoce con el nombre de departamentalización.
Al departamentalizar es conveniente seguir la siguiente secuencia:
1. Listar todas las funciones de la empresa.
2. Clasificarlas.
3. Agruparlas según un orden jerárquico.
4. Asignar actividades a cada una de las áreas agrupadas o departamentos.
5. Especificar las relaciones de autoridad, responsabilidad y obligación, entre las funciones y
los puestos.
6. Establecer líneas de comunicación e interrelación, entre los departamentos.
7. El tamaño, la existencia y el tipo de organización de un departamento deberán
relacionarse con el tamaño y las necesidades específicas de la empresa, y de las funciones
involucradas. (ROBINS, Coulter )
ESTRUCTURA ORGANIZACIONAL
La estructura organizacional se refiere a la forma en que se dividen, agrupan y coordinan las
actividades de la organización en cuanto a las relaciones entre los gerentes y los empleados, entre
gerentes y gerentes y entre empleados y empleados. Los departamentos de una organización se
pueden estructurar, formalmente, en tres formas básicas: por función, por producto/mercado o en
forma de matriz. (ROBINS, Coulter )
ORGANIZACIÓN FUNCIONAL
La organización por funciones reúne, en un departamento, a todos los que se dedican a una
actividad o a varias relacionadas, que se llaman funciones. Por ejemplo, una organización dividida
por funciones puede tener departamentos para producción, mercadotecnia y ventas. El gerente de
ventas de dicha organización sería el responsable de la venta de todos los productos
manufacturados por la empresa. (ROBINS, Coulter )
• DIRECCIÓN:
Es el elemento de la administración en el que se logra la realización efectiva de lo planeado, por
medio de la autoridad del administrador, ejercida a base de decisiones ya sea tomadas
directamente, ya que con más frecuencia, delegando dicha autoridad y se vigila simultáneamente
que se cumpla en la forma adecuada todas las órdenes emitidas.
Es la acción e influencia interpersonal del administrador para lograr que sus subordinados
obtengan los objetivos encomendados, mediante la toma de decisiones, la motivación, la
comunicación y coordinación de esfuerzos.
Dirigir implica mandar, influir y motivar a los empleados para que realicen tareas esenciales.
La dirección llega al fondo de las relaciones de los gerentes con cada una de las personas que
trabajan con ellos.
Los gerentes dirigen tratando de convencer a los demás que se les unan para lograr el futuro
que surge de los pasos de la planificación y la organización.
Los gerentes al establecer el ambiente adecuado, ayudan a sus empleados a hacer su mejor
esfuerzo.
Se trata por este medio de obtener los resultados que se hayan previsto y planeado y para los que
se había urbanizado e integrado, pero hay dos estratos sustancialmente distintos daría obtener
éstos resultados.
a) Es el nivel de ejecución (obreros, empleados y aún técnicos), se trata de hacer "ejecutar",
"llevar a cabo", aquéllas actividades que habrán de ser productivas.
b) En el nivel administrativo, o sea, el de todo aquél que es jefe, y precisamente en cuanto lo es,
se trata de "Dirigir" no de "ejecutar". El jefe en cuanto tal, no ejecuta sino hace que otros
ejecuten. Tienen no obstante su "hacer propio". Este consiste precisamente en dirigir...
Importancia:
De manera que sirven técnicas complicadas en cualquiera de los otros cinco elementos, sino se
logra una buena ejecución, la cual depende inmediatamente, y coincide temporalmente con una
buena dirección, en tanto serán todas las demás técnicas útiles e interesantes en cuanto nos
permitan dirigir y realizar mejor, y es que todas las etapas de la dirección que es la esencia y el
corazón de lo administrativo, aquí tenemos en todos los casos que ver con "hombres concretos" a
diferencia de los aspectos de la parte mecánica en que tratamos más bien de relaciones con
"como debían ser las cosas" aquí vemos casos y problemas "como son realmente". (ROBINS,
Coulter )
PRINCIPIOS DE DIRECCIÓN:
a) Principios de la coordinación de intereses.
"El logro del fin común se hará más fácil, cuanto mejor se logre coordinar los intereses de
grupo, y aún los individuos, de quienes participan en la búsqueda de aquél".
b) Principio de la impersonalidad el mando.
"La autoridad en una empresa debe ejercerse, más como producto de una necesidad de todo el
organismo social, que como resultado exclusivo de la voluntad del que manada".
c) Principio de la vía jerárquica.
"Al transmitirse una orden, deben seguirse los conductos previamente establecidos, y jamás
saltarlos sin razón y nunca en forma constante. En todo caso lo contrario sólo se justifica cuando:
1. Que realmente la orden sea tan importante que amerite romper los canales establecidos.
2. Que esto ocurra en forma excepcional y extraordinaria: de lo contrario, si el salto de los jefes
interinos estuviera dándose constantemente, en realidad ella significaría, o que los jefes
interinos son innecesarios, o que se les considera no preparados para su puesto.
d) Principio de la resolución de conflictos.
"Debe procurarse que los conflictos que aparezcan se resuelvan lo más pronto posible, de
modo que sin lesionar la disciplina, pueda producir el menor disgusto a las partes".
e) Principio de aprovechamiento del conflicto.
"Se debe dividir para éste efecto la forma de resolver los conflictos en tres:
1. Por dominación: Cuando una de las partes en conflictos obtiene lo que deseaba, en base a
la pérdida correspondiente de la otra de sus pretensiones, ejemplo: En un juicio, una parte
es condenar y la otra es absolver.
2. Por compromiso o conciliación: Cuando ambas partes solucionan a su conflicto, cediendo
cada una, partes de sus pretensiones ejemplo: El arreglo en que las dos partes de un pleito
ceden parcialmente aquélla a que lo creían tener derecho.
3. Por integración o coordinación: Cuando ambas partes logran íntegramente sus
pretensiones lo cual permite encontrar una solución de satisfaga a todos disminuyan las
utilidades de los empresarios, sino que se conceda en el logro de mayor productividad.
(ROBINS, Coulter )
SUS FASES, ETAPAS.
La dirección de una empresa supone:
a) Que se deleguen autoridad ya que administración es "hacer a través de otros".
b) Que se ejerza ésa autoridad" para lo cual debe precisarse sus tipos, elementos o bases, etc.
c) Que se establezcan canales de comunicación a través de los cuales se ejerza y se controlen
los resultados.
d) Que supervise el ejercicio de la autoridad en forma simultánea a la ejecución de las órdenes.
(ROBINS, Coulter )
EL ARTE DE MANDAR
La autoridad
"Es la facultad o derecho de mandar y la obligación correlativa a ser obedecida por otros".
Origen de la autoridad
1. El convenio. Contrato de trabajo, o de sociedad.
2. Propiedad de los bienes productivos. El régimen económico-social imperante: en la
empresa de nuestros tiempos, el empresario, quien ejerce la autoridad y se funda en el
hecho de que siendo el que tiene derecho de la misma, evidentemente, con base en el
sistema económico social, que reglamente los contratos de trabajo y sociedad.
Tipos de autoridad
Suelen distinguirse cuatro tipos diversos: los dos primeros, de índole jurídica, forman la
autoridad propiamente dicha: los dos últimos, forman más bien la autoridad normal, que dan el
prestigio, los conocimientos etc., y son complementos que deben darse en cualquiera de los dos
básicos.
Autoridad Jurídica: se impone por:
• Formal Lineal.
• Formal Funcional.
• Operativa.
Moral: se impone por convencimiento.
• Técnica
• Personal
a) Autoridad formal
Es aquella que se recibe de un jefe superior para ser ejercida sobre otras personas o
subordinados.
b) Autoridad operativa
Es aquella que no se ejerce directamente sobre las personas, sino más bien da facultad para
decidir sobre determinados acciones, ejemplo: autoridad para comprar, para cerrar una venta,
para lanzar un producto
c) Autoridad técnica
Es aquella que se tiene razón del prestigio y la capacidad que dan ciertos conocimientos,
teóricos o prácticos, que una persona posee en determinada materia, es la autoridad del
profesionista, del técnico, operativo-experto, cuyas opiniones se admiten por reconocerles
capacidad y/o pericia.
• CONTROL:
El control establece sistemas para medir los resultados y corregir las desviaciones que se
presenten, con el fin de asegurar que los objetivos planeados se logren.
El gerente debe estar seguro que los actos de los miembros de la organización la conduzcan hacia
las metas establecidas. El control entraña los siguientes elementos básicos:
1. Establecer estándares de desempeño.
2. Medir los resultados presentes.
3. Comparar estos resultados con las normas establecidas.
4. Tomar medidas correctivas cuando se presenten desviaciones.
Los administradores tienen que preocuparse por el control porque, con el tiempo, los efectos en la
organización no siempre resultan como se planearon.
Importancia
¿Por qué es tan importante el control? La planificación puede llevarse a cabo, la estructura de una
organización puede crearse para facilitar el logro de objetivos con eficiencia y los empleados
pueden estar dirigidos y motivados. No obstante, no existe la seguridad de que las actividades se
desarrollen como fueron planificadas y que las metas que los gerentes buscan se conviertan en
realidad. Por tanto, el control es importante, porque es el enlace final en la cadena funcional de
las actividades de administración. Es la única forma como los gerentes saben si las metas
organizacionales se están cumpliendo o no y por qué sí o por qué no. El valor específico de la
función de control, sin embargo, radica en su relación con la planificación y delegación de
actividades.
Los objetivos dan una dirección específica a los gerentes. Sin embargo, el establecer objetivos o
que los subordinados acepten sus objetivos no es garantía alguna de que las acciones necesarias
para cumplirlos se lleven a cabo. Como el viejo adogio dice, "los planes mejor elaborados de los
ratones y de los hombres, con frecuencia fallan". El gerente efectivo necesita hacer un
seguimiento para garantizar que las acciones que se suponen otros realizarán y que los objetivos
que supuestamente alcanzarán, están, de hecho, cumpliéndose. Ya que en la realidad la gerencia
es un proceso continuo, las actividades de control proporcionan el enlace fundamental que lleva
de regreso a la planificación. (STONER, Freeman Gilbert)
PRINCIPIOS DEL CONTROL
Sus principios:
Del carácter administrativo del control.
Es necesario distinguir "las operaciones" de control, de "la función" de control.
La aplicación racional del control debe fundamentarse en los siguientes principios:
- Equilibrio
A cada grupo de delegación conferido debe proporcionarse el grado de control
correspondiente. De la misma manera que la autoridad se delega y la
responsabilidad se comparte, al delegar autoridad es necesario establecer los
mecanismos suficientes para verificar que se está cumpliendo con la
responsabilidad conferida, y que la autoridad delegada está siendo debidamente
ejercida.
- De los objetivos
Se refiere a que el control existe en función de los objetivos, es decir, el control no
es un fin, sino un medio para alcanzar los objetivos preestablecidos. Ningún
control será válido si no se fundamenta en los objetivos y si, través de él, no se
evalúa el logro de los mismos. Por lo tanto, es imprescindible establecer medidas
específicas de actuación, o estándares, que sirvan de patrón para la evaluación de
lo establecido, misma que se determina con base en los objetivos. La efectividad
del control está en relación directa con la precisión de los estándares. Los
estándares permite la ejecución de los planes dentro de cierto límite, evitando
errores y, consecutivamente, pérdidas de tiempo y de dinero.
- De la oportunidad
El control para que sea eficaz necesita ser oportuno, es decir, debe explicarse
antes de que se efectúe el error, de tal manera que sea posible tomar medidas
correctivas, con anticipación. Un control, cuando no es oportuno carece de validez
y, obviamente, reduce la consecución de los objetivos al mismo.
- De las desviaciones
Todas las variaciones o desviaciones que se presentan en relación con los planes
deben ser analizadas detalladamente, de tal manera que sea posible conocer las
causas que las originaron, a fin de tomar las medidas necesarias para evitarlas en
el futuro. Es inútil detectar desviaciones si no se hace el análisis de las mismas si
no se establecen medidas preventivas y correctivas.
El establecimiento de un sistema de control debe justificar el costo que éste
represente en tiempo y dinero, en relación con las ventajas reales que éste
reporte. Un control solo deberá implantarse si su costo se justifica antes de los
resultados que se esperan de él; de nada servirá establecer un sistema de control
si los beneficios financieros que reditúe resultan menores que el costo y tiempo
que implica su implantación.
- De los estándares
El control es imposible si no existen "estándares" de alguna manera prefijados, y
será tanto mejor, cuanto más precisos y cuantificados sean dichos estándares.
- Del carácter medial del centro
Aunque parezca una cosa obvia, hay que recordar constantemente este principio.
De él se deduce también espontáneamente una regla: Un control deberá usarse si
el trabajo, gastos, etc., que impone, se justifican ante los beneficios que de él
esperan.
En segundo positivo, surge el peligro del "especialista" en la técnica de control de
la que se trate, el que casi siempre verá bondad de su técnica, y tratará de lograr a
toda costa que se implante. En sentido negativo, está también el peligro de
subestimar los beneficios de un medio de control, ya que por éstos se produzcan
"a largo plazo", ya por que sea imposible, o difícil al menos, cuantificarlos. De ahí
la conveniencia de tratar de hacer ésta cuantificación.
- De principio de excepción
El control administrativo, es mucho más eficaz y rápido, cuando se concentra en
los casos en que no se logró lo previsto, más bien que en los resultados que se
obtuvieron como se había planeado. El control debe aplicarse, referentemente, a
las actividades excepcionales o representativas, a fin de reducir costos y tiempo
delimitando adecuadamente cuáles funciones estratégicas requieren del control.
Este principio se auxilia de métodos probabilísticos, estadísticos o aleatorios.
- De la función controlada
La función controlada por ningún motivo debe comprender a la función
controlada, ya que pierde efectividad del control. Este principio es básico, ya que
señala que la persona o la función que realiza el control no debe estar involucrada
con la actividad a controlar. Una aplicación clara de éste principio se puede
encontrar en el siguiente ejemplo: el control que elabora los estudios financieros
de una empresa no será la persona más idónea para auditarlos o determinar si no
son verídicos o no ya que en dicha evaluación puede intervenir aspectos de
carácter personal. (STONER, Freeman Gilbert)
TIPOS DE CONTROL:
• Preventivo: Anticipa problemas.
• Concurrente: Corrige problemas conforme se presentan.
. De retroalimentación: Corrige problemas después de que ocurren. (STONER, Freeman
Gilbert)
PRINCIPIOS ADMINISTRATIVOS DE FAYOL:
1. División de Trabajo: Cuanto más se especialicen las personas, con mayor eficiencia
desempeñarán su oficio. Este principio se ve muy claro en la moderna línea de montaje.
2. Autoridad: Los gerentes tienen que dar órdenes para que se hagan las cosas. Si bien la
autoridad formal les da el derecho de mandar, los gerentes no siempre
obtendrán obediencia, a menos que tengan también autoridad personal (Liderazgo).
3. Disciplina: Los miembros de una organización tienen que respetar las reglas y convenios
que gobiernan la empresa. Esto será el resultado de un buen liderazgo en todos los
niveles, de acuerdos equitativos (tales disposiciones para recompensar el rendimiento
superior) y sanciones para las infracciones, aplicadas con justicia.
4. Unidad de Dirección: Las operaciones que tienen un mismo objetivo deben ser dirigidas
por un solo gerente que use un solo plan.
5. Unidad de Mando: Cada empleado debe recibir instrucciones sobre una operación
particular solamente de una persona.
6. Subordinación de interés individual al bien común: En cualquier empresa el interés de los
empleados no debe tener prelación sobre los intereses de la organización como un todo.
7. Remuneración: La compensación por el trabajo debe ser equitativa para los empleados
como para los patronos.
8. Centralización: Fayol creía que los gerentes deben conservar la responsabilidad final pero
también necesitan dar a sus sub alternos autoridad suficiente para que puedan realizar
adecuadamente su oficio. El problema consiste en encontrar el mejor grado de
centralización en cada caso.
9. Jerarquía: La línea de autoridad en una organización representada hoy generalmente por
cuadros y líneas de un organigrama pasa en orden de rangos desde la alta gerencia hasta
los niveles más bajos de la empresa.
10. Orden: Los materiales y las personas deben estar en el lugar adecuado en el momento
adecuado. En particular, cada individuo debe ocupar el cargo o posición más adecuados
para él.
11. Equidad: Los administradores deben ser amistosos y equitativos con sus subalternos.
12. Estabilidad del personal: Una alta tasa de rotación del personal no es conveniente para el
eficiente funcionamiento de una organización.
13. Iniciativa: Debe darse a los sub alternos libertad para concebir y llevar a cabo sus planes,
aún cuando a veces se comentan errores.
14. Espíritu de equipo: Promover el espíritu de equipo dará a la organización un sentido de
unidad. Fayol recomendaba por ejemplo, el empleo de la comunicación verbal en lugar de
la comunicación formal por escrito, siempre que fuera posible. (STONER, Freeman Gilbert)
NIVELES BÁSICOS DE ADMINISTRACIÓN
Los gerentes y la administración efectiva tienen igual importancia en las organizaciones pequeñas.
Gerentes de primera línea:
Son los encargados directos de la producción de bienes o servicios. Algunos de sus títulos pueden
ser gerentes de ventas, jefe de sección, supervisor de producción o líder de equipo, según la
organización. Los empleados que dependen de ellos desempeñan el trabajo básico de producción
de la organización trátese de bienes o de servicios. Este nivel de administración es el enlace entre
las operaciones de cada departamento y el resto de la organización.
Por lo general los gerentes de primera línea deben tener gran experiencia técnica para poder
enseñar las tareas correspondientes a sus subordinados y supervisarlos día tras día. Los
trabajadores por lo regular adquieren experiencia técnica antes de llegar a ser supervisores.
Gerentes de nivel medio:
En las organizaciones grandes algunos gerentes se deben concentrar en coordinar las actividades
de los empleados, determinar cuáles productos o servicios se ofrecerán y decidir cómo se
comercializaran estos para que lleguen a los clientes.
Los gerentes de nivel medio son los encargados de establecer objetivos congruentes con las
metas de la alta dirección y traducirlos a las metas y planes específicos que implementaran los
gerentes de primera línea.
Estos gerentes suelen tener títulos como jefe de departamento, gerente de planta o director de
finanzas. Son los encargados de dirigir y coordinar las actividades de los gerentes de primera línea
y, en, ocasiones del personal no administrativo como dependientes, recepcionistas y asistentes de
la dirección.
Los gerentes de nivel medio con frecuencia tratan de resolver las contradicciones entre aquello
que la alta gerencia espera lograr y lo que los gerentes de primera línea pueden hacer en realidad.
La diferencia más importante entere estas dos clases de gerentes son el énfasis en la
administración del desempeño del grupo y en la asignación de recursos.
Altos directivos:
El curso general que se seguirá una organización es responsabilidad de los gerentes de nivel alto o
altos directivos. Los gerentes de nivel alto formulan las metas políticas y estrategias de la
organización.
Las metas que establecen van en descenso por la jerarquía hasta llegar a cada trabajador.
Los gerentes de nivel alto están sometidos a numerosas presiones y exigencias. Por lo común sus
jornadas de trabajo tienen agendas saturadas deben viajar mucho y trabajar 60 horas o más a la
semana.
Los gerentes de nivel alto ahora también tienen más obligaciones en el terreno de las relaciones
públicas. Deben ser capaces de responder enseguida ante crisis que podrían crear problemas de
imagen para sus organizaciones. (STONER, Freeman Gilbert)
Las Funciones Administrativas en la Agencia de Publicidad
La Agencia de Publicidad por ser organización única en su género, por las actividades
especializadas que realiza y por los roles de cada puesto de trabajo; la aplicación de las Funciones
Administrativas es diferente ante las empresas en general. Primero por la necesidad de respuesta
participación integrada de varias personas en un mismo proceso de trabajo. Es por ello, que dichas
Funciones Administrativas pueden aplicarse total o parcialmente; dependiendo del puesto y del
nivel que se ocupe dentro de la misma; por el tamaño, experiencia, políticas, por el tipo de
clientes. (Chavarría, Rafael A., 2002)
LA PLANEACIÓN EN LA AGENCIA DE PUBLICIDAD
Para la Agencia de Publicidad, la Planeación formal es una de las herramientas más eficaces que
hay, para preparar el programa general de acción, fijar un camino a seguir y un curso concreto de
actividades a desarrollar, para reducir riesgos y llegar a la meta establecida.
Según sean los objetivos del Plan de Mercadeo de una empresa, así serán también los objetivos de
los Planes de la publicidad: aumentar las ventas, disminuir competencia, anunciar el lanzamiento
del producto, comunicar relanzamiento del producto, etc. Por ello, los Planes que realiza la
Agencia están orientados a proyectos de campañas corporativas, institucionales, de productos, de
construcción de marcas, apoyo en relaciones públicas, mercadeo directo. Así también de apoyo a
diseño de etiquetas, envases, etc. (López, William E., 2000)
VENTAJAS EN LA PLANEACIÓN EN LA AGENCIA DE PUBLICIDAD
- Estimula el pensamiento sistemático de la Gerencia, los Ejecutivos y los Directores de cada
Departamento.
- Previene inconvenientes en el desarrollo de las campañas.
- Contribuye a una mayor participación de la Gerencia, los Ejecutivos, Directores y
Asistentes; al interrelacionar sus responsabilidades.
- Permite lograr campañas efectivas, al realizar anuncios correctos, para el público indicado,
llegando a ellos por el medio adecuado, en el momento preciso.
- Garantiza el cumplimiento de los objetivos publicitarios del anunciante. (Chavarría, Rafael
A., 2002)
TIPOS DE PLANES
Planes Generales
Se realizan dentro de la Agencia, de acuerdo al tamaño, filosofía, políticas, preocupación sobre las
instituciones comerciales, etc. Generalmente están orientados al crecimiento de la Agencia, a la
mejoría continúa del trabajo, integración, estabilidad laboral y emocional de recurso humano, etc.
Dentro de estos se pueden citar:
- Planes para mejor posicionamiento de la empresa.
- Planes para conseguir más clientes.
- Planes para recuperar clientes.
- Planes para tener mejor relación con las cuentas existentes.
- Planes financieros y reducción de costos.
- Planes para mejores negociaciones con proveedores.
- Planes para mejorar procesos de trabajo, a través de reestructuras o capacitaciones por
áreas.
- Planes para mantener un clima laboral sano.
- Planes estratégicos: pensar en largo plazo con estrategias de beneficio para uno mismo o
varios clientes; con propuestas que el cliente no ha pensado, etc.
Planes Específicos
Se refiere directamente al tipo de Planeación, con el objetivo único de realizar campañas
publicitarias que satisfagan las necesidades de comunicación de los clientes. En el momento que
surge el proyecto se ponen fechas límites de entrega y ejecución. Puede ser para una determinada
campaña o bien Planes anuales para diferentes campañas; cada una con sus propias estrategias y
presupuestos de facturación.
Los principales Planes específicos son:
a) Planes Publicitarios
b) Estrategias Publicitarias
c) Estrategias Creativas
d) Planes de Medios (Chavarría, Rafael A., 2002)
LA ORGANIZACIÓN DE LA AGENCIA DE PUBLICIDAD
Dentro de la organización, las estructuras y roles son variables en cada Agencia de Publicidad y
todos los puestos son importantes. El trabajo está distribuido de tal manera, que todos tienen que
estar enterados de todo lo que pasa. El trabajo que realiza un creativo, artista, ejecutivo,
mensajero, etc. Es muy importante. Todo radia en que el creativo haga una buena idea, que
medios hagan una buena compra de medios, que el ejecutivo convenza al cliente, que el de arte
haga un buen trabajo y que el productor audiovisual haga un buen anuncio: también es
importante que el mensajero llegue a tiempo para que salga al aire.
La estructura de una Agencia de Publicidad se ve afectada por dos factores: 1) los profesionales
que incorpora y 2) por el tipo de servicio que solicitan los clientes. Estos dos factores se afectan
recíprocamente ya que en función de los servicios que una Agencia necesita prestar, determina un
determinado perfil de profesionales. (Mediana Efraín, 2001)
VENTAJAS EN LA ORGANIZACIÓN DE LA AGENCIA DE PUBLICIDAD
- Permite delegar responsabilidades a nivel de Ejecutivos, Directores y Asistentes.
- Divide el trabajo por actividades simplificadas que puedan desempeñarse y
complementarse integralmente.
- Define funciones de acuerdo a las capacidades y experiencia.
- La distribución del trabajo, logra que se realice con especialidad, en el tiempo necesario y
con los niveles de satisfacción esperados.
- Integra diferentes criterios para la realización de campañas.
- Permite una mejor supervisión en la realización de las tareas al realizarse separadamente.
- Permite que trabajando en equipo, se realicen campañas publicitarias de éxito. (Chavarría,
Rafael A., 2002)
DISEÑO ORGANIZACIONAL DE LA EMPRESA
No existe estructura perfecta de organización aplicable a las Agencias o a todas las situaciones.
El patrón utilizable depende de las situaciones en particular de cada una, y de las decisiones de los
directivos que den los mejores resultados ante la demanda de trabajo.
El tipo de estructura es un proceso crucial para la supervivencia de cualquier Organización: en la
práctica cada Agencia de Publicidad tiene su forma y estrategia de funcionamiento, según las
necesidades demandantes, tecnológicas, políticas, etc. (Mendoza, Emiltze, 2001)
Principales diseños de Organización
a) Organización por Departamentos:
El tipo de estructura por departamentos es común para la mayoría de agencias que se
encuentran organizadas según las funciones generales de la publicidad; toma como base el
principio de la especialización ocupacional. Consiste en dividir en forma lógica, las
diferentes actividades de trabajo de la agencia; integrándolas en diferentes
departamentos o áreas; cuya relación en los procesos de trabajo tiene una interacción.
En este caso cada departamento asigna un director o jefe, quien es responsable del buen
funcionamiento del mismo; se encarga de informar periódicamente tanto de los trabajos
realizados, como de los problemas que se presentan: mantiene informada a la agencias o
bien a la junta directiva, acerca de los trabajos que se han encargado a la agencia.
b) Organización por Cuentas:
Se refiere a la integración de pequeños grupos de trabajo o mini agencias, establecidas
como unidades separadas en el interior de la agencias de publicidad, para asegurar que se
promueva y maneje adecuadamente determinadas cuentas o líneas de productos, como
que si se tratara hasta cierto punto, de negocios independientes.
c) Organización Mixta:
La organización mista es usual en agencias que combinan su estructura por
departamentos funcionales, para satisfacer los requerimientos de los diferentes clientes.
Al mismo tiempo tienen una organización por cuentas separadas, para atender
necesidades específicas según sea el tipo, comportamiento, expectativas y servicios que el
cliente solicita. (Chavarría, Rafael A., 2002)
EL ORGANIGRAMA
El organigrama representa una expresión gráfica de la estructura formal de la agencia de
publicidad. Tiene como objetivo señalar las relaciones entre los departamentos o áreas de la
misma; en función de las líneas de autoridad y responsabilidad que se haya previsto. (Chavarría,
Rafael A., 2002)
FUNCIONES O ÁREAS EN LA AGENCIA DE PUBLICIDAD
La organización típica de una agencia de publicidad está integrada por ocho funciones o áreas
básicas: 1) Gerencia, 2) Cuentas, 3) Creatividad, 4)Arte, 5) Producción, 6) Medios, 7) Tráfico y 8)
Finanzas. No significa que en la práctica se den explícitamente demarcadas en forma de
departamentos, ya que las estructuras difieren de acuerdo a varios aspectos:
- Tamaño de la agencia.
- Número de tipos y necesidades de anunciantes.
- Número de marcas anunciadas.
- El tipo de publicidad que se maneje.
- Políticas de trabajo de la agencia.
- Número de personas que integran la agencia.
- Forma propia de ejercer una administración de acuerdo a sus necesidades específicas.
- Etc.
1) Gerencia General:
Se encarga de la coordinación general de las diferentes actividades de la agencia.
Organiza, delega, supervisa los distintos departamentos y asesora el personal técnico y
administrativo. (Mediana Efraín, 2001)
2) Cuentas:
Tiene como misión fundamental asumir relaciones entre la agencia y el cliente. Es
responsable ante el cliente de las campañas preparadas por la agencia. La función de
Cuentas es recoger las aspiraciones del cliente para que los servicios técnicos de la
agencias las transformen en estrategias y acciones publicitarias. Debe de orientarlo sobre
una clara definición de los objetivos publicitarios que persigue, desarrollar bien el brief
publicitario y dejar claramente sentadas las bases y acuerdos establecidos entre el cliente
y la agencia. (La Enciclopedia Publicidad Volumen 2 Ediciones Deuto, 1990)
3) Creatividad:
El Departamento Creativo representa el que hacer de los productos creativos para dar a
conocer ofertas. Indica que la fabricación de mensajes implica desarrollar dos labores
básicas; la realización de los elementos de imagen que forman los anuncios, y la
realización de la parte textual, que se materializa por medio de la estructura lingüística.
(Campos, Mario, 1998)
4) Arte:
El Departamento de Arte es el encargado de desarrollar todo lo relacionado con diseño en
el producto creativo: el que se divide en imagen y texto en el ámbito de composición para
impresión de campañas. Normalmente está dirigido por un Director de Arte, que es el
mismo del Departamento Creativo (en algunos casos). Así mismo está integrado por
diseñadores que se encargan de elaborar el diseño de los diferentes productos creativos
que se realizan en la agencia. (Campos, Mario, 1998)
5) Producción:
Es el encargado de facilitar los servicios de producción de la agencia; se debe preocupar en
dirigir, buscar y contratar a los profesionales (o empresas) para realizar el trabajo de
producción audiovisual de tal manera, que se cumplan los objetivos creativos de acuerdo a
los plazos previstos para la campaña. Su principal responsabilidad es dar al cliente una
rápida y buena calidad de trabajo en función de los objetivos y presupuestos publicitarios.
(La Enciclopedia Publicidad Volumen 2 Ediciones Deuto, 1990)
6) Medios:
Su función principal es planificar y hacer todas las estrategias con los medios de
comunicación, para optimizar las compras y llevar el control de monitoreo.
Sus funciones son: 1) Planificación de medios, de acuerdo con las características del grupo
objetivo y la creatividad de la campaña: consiste en seleccionar los medios y soportes más
adecuados para alcanzar los objetivos establecidos. 2) Contratación de espacios en los
medios, según el plan preparado. (De Barillas, Silvia, 2001)
7) Tráfico:
Se encarga de manejar el movimiento de solicitudes de materiales de los clientes,
conjuntamente con arte. Se encarga de canalizar todas las ordenes que pasan los
Ejecutivos hacia Creatividad, para que desarrollen la campaña y luego hacia arte, para
desarrollar el material final. (De Barillas, Silvia, 2001)
8) Finanzas:
Se encarga de manejar los aspectos económicos y financieros. Su función debe de estar de
acuerdo con los servicios que presta la agencia, el material que compra y los servicios que
contrata. Este departamento se encarga del control de las finanzas y contabilidad de la
agencia: presupuestos, facturación, comisiones, IGSS, vacaciones, prestaciones, etc.
Otros puestos que complementan las labores de agencia: Marketing, Relaciones Publicas,
Secretarias, Contadores, Mensajeros, Seguridad, Limpieza, etc. (Chavarría, Rafael A., 2002)
LA DIRECCIÓN DENTRO DE LA AGENCIA DE PUBLICIDAD
El trabajo de la agencia es un proceso de análisis de oportunidades, elegir objetivos, formular
estrategias, hacer planes y llevar a cabo la realización y control de actividades publicitarias; para
contribuir de la mejor manera con las metas del anunciante. En este sentido la función de
Dirección vela por la orientación del trabajo, toma de decisiones y resolución de problemas y
necesidades. La Dirección eficaz no espera que los problemas lleguen, sino que a través de la
supervisión trata de anticiparse a ellos.
En la agencia de publicidad, la función de Dirección recae principalmente en los Directores de cada
departamento; aunque el ejecutivo de cuentas por ser el representante directo de la agencia ante
el cliente, participa parcialmente en el proceso de dirección, en los diferentes departamentos.
Cuando la persona asignada para una cuenta, no puede participar en una presentación, el Director
toma su lugar y la responsabilidad por dicha persona. (De Barillas, Silvia, 2001)
Ventajas de la Dirección
- Permite orientar de la mejor manera, los esfuerzos del grupo hacia los objetivos de la
campaña, a las necesidades del cliente y requerimientos del Ejecutivo de Cuentas.
- Contribuye con la administración excelente de los diferentes recursos de la agencia.
- Permite mantener costos de operación dentro de los límites presupuestados.
- La buena Dirección logra obtener un máximo de productividad y rentabilidad, que permiten
cumplir con los tiempos establecidos de entrega de trabajos.
- La efectividad de la campaña es resultado de la capacidad de influir por medio de la
Dirección, tanto el Ejecutivo de Cuentas, como de los Directores.
Elementos Necesarios para la Dirección
1- Comunicación
2- Autoridad
3- Delegación
4- Supervisión
5- Coordinación
6- Motivación (Chavarría, Rafael A., 2002)
7-
EL CONTROL DENTRO DE LA AGENCIA DE PUBLICIDAD
La Agencia debe de reflejar un fuerte compromiso para crear publicidad efectiva, que construya
marcas fuertes, ventas altas y lealtad al cliente. El Control sugiere para este caso, acciones
necesarias que orientes los esfuerzos hacia un estado deseado, que contribuyan al logro de metas
y planes establecidos dentro de la agencia. El Control por lo tanto es una función aplicable en
todas las áreas de la agencia y su punto de partida inicia con el conocimiento de objetivos de los
Planes Publicitarios. De esta manera se sabrá donde y que se necesita inspeccionar, revisar,
examinar, etc.
Para lograr los objetivos de la publicidad y cooperar con la obtención de metas, los Directores y
Ejecutivos deben controlar en forma efectiva todos los esfuerzos hacia la campaña publicitaria.
Este proceso consiste en establecer normas de operación, evaluar resultados actuales contra
establecidos y disminuir diferencias entre el funcionamiento deseado y el real. (Mediana Efraín,
2001)
Ventajas de Control Dentro de la Agencia de Publicidad
- Permite medir el esfuerzo y avance hacia los objetivos de la campaña.
- Garantiza que las actividades en proceso se ajusten a las estrategias planificadas.
- Al presentarse imprevistos que desvían los planes de los objetivos, el Control proporciona
una base para llevar a cabo acciones necesarias para corregirlas.
- Ayuda al seguimiento de cambios ambientales y repercusiones de éstos.
- Sirve para dejar registro de lo solicitado y entregado; para dejar constancia de acuerdos
que se establecen con relación a procesos y fechas de entrega de trabajos.
Tipos de Control
a) Control General:
Se refiere al contacto y supervisión que realiza el Gerente General, el Director de Cuentas
o el Ejecutivo de Cuentas sobre procesos de trabajo y órdenes realizadas. Puede darse
directamente por Departamentos o por personas; o bien por medio de reuniones diarias o
semanales para dar continuidad a las actividades.
En algunas agencias el control de los diferentes procesos de trabajo se realiza por medio
de sesiones cortas que se llevan a cabo diariamente:
- Se revisan las órdenes giradas.
- Se verifican tareas o requerimientos; lo que se ha cumplido y lo que está pendiente.
- Se deja constancia por escrito de acuerdos establecidos y de actividades a realizar.
- Se lleva Control por escrito de entradas y salidas de correspondencia.
- Se lleva control por escrito de llamadas telefónicas. (Mediana Efraín, 2001)
b) Control Específico:
Se refiere a las formas de Control por escrito que se utilizan para uso interno o externo de
la Agencia; con el objetivo de dejar constancia válida para revisar, controlar y aceptar los
procesos que integran y complementan la campaña publicitaria.
El control de trabajo se lleva por medio de formularios: Cuentas tiene formularios para
pedir presupuestos a medios; para pedirle un diseño al Director Creativo; para solicitar un
arte final a un Diseñador, etc. Cuentas y Creatividad tienen formularios para controlar
procesos de trabajos salientes; los que se presentan en reuniones semanales de la
agencia.
El Control inicia desde Cuentas, quien elabora el brief con el cliente; en donde se anota la
información necesaria del producto y la marca: éste debe de ampararlo con una orden de
trabajo ya sea para Medios, Tráfico, Creatividad o para el departamento que sea. Se llevan
controles de las inversiones y proyecciones de los clientes; mensuales o anuales.
Dentro del Control Específico, el Departamento de Tráfico juega un papel muy importante,
ya que es responsable de canalizar las órdenes de los Ejecutivos y luego se trasladen a
Creatividad para desarrollar la campaña; posteriormente para Arte o Producción, en el
desarrollo del material final.
Tráfico se encarga de establecer tiempos de entrega de los trabajos, que salgan en la fecha
establecida y que los materiales producidos sean cobrados. Se encarga de cotizar
imprentas con separaciones de color, materiales promocionales, etc. Así también lleva
control del archivo de materiales de los clientes: separaciones de color, arte, etc.
(Mediana Efraín, 2001)
GRÁFICAS
Tema general:
(STONER, Freeman Gilbert)
Planificación
(STONER, Freeman Gilbert)
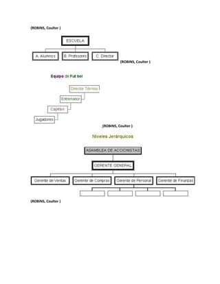
Organización (jerarquía y departamentalización)
(ROBINS, Coulter )
(ROBINS, Coulter )
(ROBINS, Coulter )
(ROBINS, Coulter )
DISCUSIÓN
Planificación:
Consiste en la fijación de las metas de la organización y del modo de alcanzarlas (planes).
Abarca dos partes:
- Saber dónde queremos ir.
- Desarrollar la forma en que podemos ir.
Existen muchos tipos de planes de distinta naturaleza y amplitud. Éstos deben ser jerarquizados.
Análisis de situaciones especiales, anticipación del futuro, determinación de objetivos, decisión de
tipos de actividades en los que la empresa participará, elección de estrategias, determinación de
recursos, etc.
Organización:
Consiste en ensamblar y coordinar los recursos humanos, financieros, físicos, de información y
otros, los cuales son necesarios para lograr las metas.
Consiste en influir en las personas de la organización para que aporten su máximo esfuerzo de
trabajo. Con una organización efectiva los gerentes están en mejor posición para coordinar los
recursos humanos, los materiales y los de información. La organización implica la creación de una
estructura con departamentos y descripciones de puestos.
Los administradores han de adecuar la estructura de la organización a sus objetivos y recursos.
Diferentes metas requieren distintos tipos de estructura.
Principales aspectos que cubre la organización:
- Diseño de puestos de trabajo
- Agrupación de tareas y personas.
- Determinación del grado de delegación de autoridad. Mecanismos de coordinación, etc.
Dirección:
Cuando la organización conoce sus metas y cuenta con la administración de Empresas - La
estructura material y humana para alcanzarlas, necesita ejercer el liderazgo para conseguir que las
personas dirijan sus esfuerzos hacia el logro de algún objetivo común.
Además de preparar planes, diseñar una estructura y contratar al personal alguien se debe de
encargar de dirigir a la organización.
Esta dirección implica motivar a terceros con la intención que desempeñen las tareas necesarias
para alcanzar las metas de la organización. Sin embargo no solo se dirige cuando se ha concluido
con la planeación y la organización, sino que la dirección es un elemento crucial de esas funciones.
Control
Su finalidad es verificar monitorear el desempeño de forma permanente y aplicar acciones
correctivas como también la adecuación de las actividades emprendidas a las metas planeadas,
para la detección y corrección de desviaciones significativas.
• La planificación, organización y dirección no son garantía de éxito.
• El control supervisa el progreso y ejecuta los cambios necesarios.
• El control nos sirve para confiar en que si existe algún problema será detectado por los
mecanismos introducidos, indicándonos donde está el error, para poder subsanarlo.
CONCLUSIONES Y RECOMENDACIONES
- La administración es un grupo de procesos desarrollados con técnicas y métodos diferentes
y específicos, orientados a la integración y operación de los recursos humanos de las
empresas; con el objetivo de alcanzar las metas con los mejores niveles de productividad y
rentabilidad.
- La empresa es un organismo social formalmente integrado, con metas definidas de
producción o creación de bienes y servicios para sus consumidores actuales y potenciales.
- La agencia de publicidad es una empresa de servicios, cuya organización está formada por
un equipo especializado y orientado en satisfacer las necesidades de comunicación
publicitaria de sus clientes; a través de prestar asesoría y estrategias que den a conocer,
desarrollen y posicionen marcas y productos en un mercado meta.
- Las funciones administrativas son un conjunto de pasos o etapas sobre Planeación,
Organización, Integración, Dirección y Control. Que constituyen el fenómeno dinámico y
secuencial que se manifiesta en la operación de la empresa, para alcanzar las metas y
objetivos propuestos.
- El conocimiento administrativo no abarca todo el conocimiento que se utiliza en la agencia
de publicidad, ya que en esta el conocimiento especializado es muy básico. Sin embargo las
funciones administrativas juegan un papel muy importante en la integración de las
diferentes especialidades de la agencia de publicidad, para lograr una operación y
desarrollo eficiente en la elaboración de las diferentes estrategias y campañas publicitarias.
- Las funciones administrativas dentro de la agencia de publicidad pueden ser aplicadas total
o parcialmente; dependiendo del puesto y nivel que se ocupe dentro de la misma; de
acuerdo al tamaño, experiencia, políticas, por el tipo de clientes, etc.
RESUMEN
INTRODUCCIÓN: Son indispensables para las funciones administrativas de una empresa, los temas
a tratar son administrativos, pero que como diseñadores nos ayudará a saber hacia dónde
queremos llegar como empresa. Los puntos principales en para llevar a cabo las funciones son: la
planeación, organización, control, dirección y recursos.
REVISIÓN LITERARIA: para la indagación de este tema se utilizaron 2 libros (“Administración” de
STONER, Freeman Gilbert, sexta edición. “Administración” de ROBINS, Coulter, octava edición), 1
tesis (Las Funciones Administrativas Y Su Aplicación En La Agencia De Publicidad" del autor Rafael
Arturo Sil Chavarría realizada en Guatemala en Octubre de 2002), e información de fuentes de la
web las cuales tienen en común información relacionada respecto al tema de “Funciones
Administrativas” y la administración.
MATERIAL Y TÉCNICAS: en base a investigaciones científica, a través del uso en internet como,
también de biblioteca pudimos enfocar el tema, para poder determinar los datos sobre que
posteriormente se convertiría en parte de fundamento del proyecto.
PLANEACIÓN
“La planeación consiste en fijar el curso concreto de acción que ha de seguirse, estableciendo los
principios que habrán de orientarlo, la secuencia de operaciones para realizarlo, y la
determinación de tiempos y números necesarios para su realización ". A. Reyes Ponce.
“Planeación es la selección y relación de hechos, así como la formulación y uso de suposiciones
respecto al futuro en la visualización y formulación de las actividades propuestas que se cree sean
necesarias para alcanzar los resultados esperados" George R. Terry.
"La planeación es el primer paso del proceso administrativo por medio del cual se define un
problema, se analizan las experiencias pasadas y se embozan planes y programas" J. A. Fernández
Arenas.
Elementos del concepto
Objetivo: El aspecto fundamental al planear es determinar los resultados.
Cursos alternos de acción: Al planear es necesario determinar diversos caminos, formas de acción
y estrategias, para conseguir los objetivos.
Elección: La planeación implica la determinación, el análisis y la selección de la decisión más
adecuada.
Futuro: La planeación trata de prever situaciones futuras y de anticipar hechos inciertos,
prepararse para contingencias y trazar actividades futuras.
Principios de la Planeación
Los principios de la administración son verdades fundamentales de aplicación general que sirven
como guías de conducta a observarse en la acción administrativa. Siendo los siguientes:
Factibilidad: Lo que se planee debe ser realizable; es inoperante elaborar planes demasiado
ambiciosos u optimistas que sean imposibles de lograrse. La planeación debe adaptarse a la
realidad y a las condiciones objetivas que actúan en el medio ambiente.
Objetividad y cuantificación: Cuando se planea es necesario basarse en datos reales,
razonamientos precisos y exactos, y nunca en opiniones subjetivas, especulaciones o cálculos
arbitrarios. Este principio establece la necesidad de utilizar datos objetivos como estadísticas,
estudios de mercado, estudios de factibilidad, cálculos probabilísticos, etc. La planeación será más
confiable en tanto pueda ser cuantificada, expresada en tiempo, dinero, cantidades y
especificaciones (porcentajes, unidades, volumen, etc.)
Flexibilidad: Al elaborar un plan, es conveniente establecer márgenes de holgura que permitan
afrontar situaciones imprevistas y que proporcionen nuevos cursos de acción que se ajusten
fácilmente a las condiciones.
Unidad: Todos los planes específicos de la empresa deben integrarse a un plan general y dirigirse
al logro de los propósitos y objetivos generales, de tal manera que sean consistentes en cuanto a
su enfoque, y armónico en cuanto al equilibrio e interrelación que debe existir entre éstos.
Del cambio de estrategias: Cuando un plan se extiende con relación al tiempo, será necesario
rehacerlo completamente. Esto no quiere decir que se abandonen los propósitos, sino que la
empresa tendrá que modificar los cursos de acción (estrategias) y consecuentemente las políticas,
programas, procedimientos y presupuestos.
ORGANIZACIÓN
Definición:
"Organización es la estructura de las relaciones que deben existir entre las funciones, niveles y
actividades de los elementos materiales y humanos de un organismo social, con el fin de lograr su
máxima eficiencia dentro de los planes y objetivos señalados" Agustín Reyes Ponce.
"Organizar es agrupar y ordenar las actividades necesarias para alcanzar los fines establecidos
creando unidades administrativas, asignando en su caso funciones, autoridad, responsabilidad y
jerarquía, estableciendo las relaciones que entre dichas unidades debe existir." Eugenio Sixto
Velasco.
"Organización es la coordinación de las actividades de todos los individuos que integran una
empresa con el propósito de obtener el máximo de aprovechamiento posible de elementos
materiales, técnicos y humanos, en la realización de los fines que la propia empresa persigue"
Isaac Guzmán V.
Elementos del concepto
Estructura: La organización implica el establecimiento del marco fundamental en el que habrá de
operar el grupo social, ya que establece la disposición y correlación de las funciones, jerarquías y
actividades necesarias para lograr los objetivos.
Sistematización: Todas las actividades y recursos de la empresa, deben coordinarse
racionalmente a fin de facilitar el trabajo y la eficiencia.
Agrupación y asignación de actividades y responsabilidades: Organizar, implica la necesidad de
agrupar, dividir y asignar funciones a fin de promover la especialización.
Jerarquía: La organización como estructura, origina la necesidad de establecer niveles de
autoridad y responsabilidad dentro de la empresa.
Simplificación de funciones: Uno de los objetivos básicos de la organización es establecer los
métodos más sencillos para realizar el trabajo de la mejor manera posible.
Principios de la organización
Del objetivo: Toda y cada una de las actividades establecidas en la organización deben
relacionarse con los objetivos y propósitos de la empresa, la existencia de un puesto sólo es
justificable si sirve para alcanzar realmente los objetivos.
Especialización: El trabajo de una persona debe limitarse hasta donde sea posible, a la ejecución
de una sola actividad; mientras más específico y menor campo de acción tenga un individuo,
mayor será su eficiencia y destreza.
Jerarquía: Es necesario establecer centros de autoridad de los que emane la comunicación
necesaria para lograr los planes, en los cuales la autoridad y la responsabilidad fluyan desde el más
alto ejecutivo hasta el nivel más bajo.
Paridad de autoridad y responsabilidad: A cada grado de responsabilidad conferido, debe
corresponder el grado de autoridad necesario para cumplir dicha responsabilidad.
Unidad de mando: Al determinar un centro de autoridad y decisión para cada función, debe
asignarse un sólo jefe, y que los subordinados no deberán reportarse más que a un sólo jefe.
Difusión: La obligación de cada puesto que cubre autoridad y responsabilidad debe publicarse y
ponerse por escrito a disposición de todos aquellos miembros de la empresa que tengan relación
con el mismo.
Amplitud o tramo de control: Hay un límite en cuanto al número de subordinados que deben
reportarse a un ejecutivo, de tal manera que éste pueda realizar todas sus funciones
eficientemente.
Coordinación: Las unidades de una organización siempre deberán mantenerse en equilibrio
(mercadotecnia, finanzas, producción, recursos humanos).
Continuidad: Una vez que se ha establecido la estructura organizacional, requiere mantenerse,
mejorarse, y ajustarse a las condiciones del medio ambiente.
INTEGRACIÓN DE LOS RECURSOS
Integrar, es obtener y articular los elementos materiales y humanos que la organización y la
planeación señalan como necesarios para el adecuado funcionamiento de una organización social.
Agustín Reyes Ponce.
Es la función administrativa que se ocupa de dotar de personal a la estructura de la organización, a
través de una adecuada y efectiva selección de personas que han de ocupar los puestos dentro de
la estructura. Koontz y O'Donnell.
Función a través de la cual la administración elige y se allega de los recursos necesarios para poner
en marcha las decisiones previamente establecidas para ejecutar los planes, comprende los
recursos materiales y humanos. Munch Galindo.
Entendemos por integración, el seleccionar al personal competente para los puestos de la
organización; es reunir todos los elementos materiales, económicos, técnicos y humanos
necesarios para alcanzar los objetivos, y como de éstos cuatro elementos el más variable,
cambiante y difícil de controlar es el ser humano; es importante hacer hincapié en: la selección del
personal, adiestramiento y desarrollo del personal, así como la auto motivación para el logro de
metas cada vez más altas. Fernández Arenas A.
Recursos Económicos: Estudiar el comportamiento de las áreas usuarias y las necesidades intimas
para aprovechar óptimamente los recursos mediante el desarrollo de los existentes y su
actualización actual.
Recursos Financieros: Presupuestar adecuadamente las actividades que se realizaron para
obtener la liquidez suficiente y en su caso fijar estrategias para obtener ingresos extraordinarios
aprovechando la infraestructura creada.
Recurso Tecnológicos: Capacitar continuamente al personal en los avances tecnológicos en
computación e informática así como buscar la innovación de los recursos materiales
conjuntamente con las necesidades de la UNAM.
Comunicación: Sinergizar a todos los recursos, para obtener los resultados deseados en el menor
tiempo posible dentro del marco económico.
Recursos Humanos: Proponer la superación académica y técnica del personal adscrito; evaluar
periódicamente su participación, voluntad y resultados y suministrarles los medios para la
realización de sus tareas.
Recursos de Tiempo: Crear esquemas de calendarización para que las actividades de la dirección
fluya sin interrupciones.
Utilerías: Conocer la infraestructura de la UNAM para apoyar y apoyarse sin duplicidad de
esfuerzo y gastos.
DIRECCIÓN
Comprende la influencia interpersonal del administrador a través de la cual logra que sus
subordinados obtengan los objetivos de la organización, mediante la supervisión, la comunicación
y la motivación. Robert B. Buchele.
Consiste en coordinar el esfuerzo común de los subordinados, para alcanzar las metas de la
organización. Burt K. Scanlan.
La guía y supervisión de los esfuerzos de los subordinados, para alcanzar la metas de la
organización. Leonard J. Kazmier.
Consiste en dirigir las operaciones mediante la cooperación del esfuerzo de los subordinados, para
obtener altos niveles de productividad mediante la motivación y supervisión. Lerner y Baker.
Elementos del concepto
1. Ejecución de los planes de acuerdo con la estructura organizacional.
2. Motivación.
3. Guía o conducción de los esfuerzos de los subordinados.
4. Supervisión
5. Alcanzar las metas de la organización.
Principios de la Dirección
De la armonía del objetivo o coordinación de intereses: La Dirección será eficiente en tanto se
encamine hacia el logro de los objetivos generales de la empresa. Los objetivos de la empresa solo
podrán alcanzarse si los subordinados se interesan en ellos, lo que se facilitará si sus objetivos
individuales e intereses personales son satisfechos al conseguir las metas de la organización, y si
éstas no se contraponen a su autorrealización.
Impersonalidad de mando: Se refiere a que la autoridad y su ejercicio (el mando), surgen como
una necesidad de la organización para obtener ciertos resultados, por esto, tanto los subordinados
como los jefes deben estar conscientes de que la autoridad que emana de los dirigentes surge
como un requerimiento para lograr los objetivos, y no de su voluntad personal.
De la supervisión directa: Se refiere al apoyo y comunicación que debe proporcionar el dirigente a
sus subordinados durante la ejecución de los planes, de tal manera que éstos se realicen con
mayor facilidad.
De la vía jerárquica: Postula la importancia de respetar los canales de comunicación establecidos
por la organización formal, de tal manera que al emitirse una orden, sea transmitida a través de
los niveles jerárquicos correspondientes a fin de evitar conflictos, fugas de responsabilidad,
debilitamiento de autoridad de los supervisores inmediatos, así como pérdidas de tiempo.
De la resolución del conflicto: Indica la necesidad de resolver los problemas que surjan durante la
gestión administrativa al momento en que aparezcan; ya que al no tomar una decisión en relación
con un conflicto por insignificante que parezca, puede originar que éste se desarrolle y provoque
problemas graves colaterales.
Aprovechamiento del conflicto: El conflicto es un problema, que se antepone al logro de las metas
de la organización, pero que, al obligar al administrador a pensar en soluciones, ofrece la
posibilidad de visualizar nuevas estrategias y emprender diversas alternativas.
CONTROL
El control tiene como objeto cerciorarse de que los hechos vayan de acuerdo con los planes
establecidos. Burt K. Scanlan.
Es la regulación de las actividades, de conformidad con un plan creado para alcanzar ciertos
objetivos. Eckles,Carmichael
La medición y corrección de las realizaciones de los subordinados con el fin de asegurar que tanto
los objetivos de la empresa como los planes para alcanzarlos se cumplan eficaz y
económicamente. Robert C. Appleby.
Elementos del concepto
1. Relación con lo planeado: El control siempre existe para verificar el logro de los objetivos que
se establecen en la planeación.
2. Medición: Para controlar es imprescindible medir y cuantificar los resultados.
3. Detectar desviaciones: Una de las funciones inherentes al control, es descubrir las diferencias
que se presentan entre la ejecución y la planeación.
4. Establecer medidas correctivas: El objeto del control es prever y corregir los errores.
Importancia del control
Establece medidas para corregir las actividades, de tal forma que se alcancen los planes
exitosamente.
2. Se aplica a todo: a las cosas, a las personas, y a los actos.
3. Determina y analiza rápidamente las causas que pueden originar desviaciones, para que no
vuelvan a presentarse en el futuro.
4. Localiza a los sectores responsables de la administración, desde el momento en que se
establecen medidas correctivas.
5. Proporciona información acerca de la situación de la ejecución de los planes, sirviendo como
fundamento al reiniciarse el proceso de la planeación.
6. Reduce costos y ahorra tiempo al evitar errores.
7. Su aplicación incide directamente en la racionalización de la administración y
consecuentemente, en el logro de la productividad de todos los recursos de la empresa.
Principios
Equilibrio: A cada grupo de delegación conferido debe de proporcionarse el grado de control
correspondiente, al delegar autoridad es necesario establecer los mecanismos para verificar que
se está cumpliendo con la responsabilidad conferida, y que la autoridad delegada esta siendo
debidamente ejercida.
De los objetivos: Ningún control será válido si no se fundamenta en los objetivos y si a través de
él, no se evalúa el logro de los mismos, por lo tanto, es imprescindible establecer medidas
específicas o estándares que sirvan de patrón para la evaluación de lo establecido.
De la oportunidad: El control para que sea eficaz necesita ser oportuno, es decir, debe aplicarse
antes de que se efectué el error, de tal manera que sea posible tomar medidas correctivas con
anticipación.
De las desviaciones: Todas las variaciones o desviaciones que se presenten en relación con los
planes deben ser analizadas detalladamente, de tal manera que sea posible conocer las causas que
las originaron, a fin de tomar las medidas necesarias para evitarlas en el futuro.
De excepción: El control debe aplicarse preferentemente a las actividades excepcionales o
representativas, afín de reducir costos y tiempo, delimitando adecuadamente cuales funciones
estratégicas requieren de control. Este principio se auxilia de métodos probabilísticos, estadísticos
o aleatorios.
De la función controlada: La función controladora por ningún motivo debe comprender a la
función controlada, ya que pierde efectividad el control. Este principio es básico ya que señala que
la persona o la función que realiza el control no debe estar involucrada con la actividad a
controlar.
Características del Control
Reflejar la naturaleza de estructura organizacional: Un sistema de control deberá ajustarse a las
necesidades de la empresa y tipo de actividad que se desea controlar.
Oportunidad: Un buen control debe manifestar inmediatamente las desviaciones, siendo lo ideal
que las descubra antes de que se produzcan.
Accesibilidad: Todo control debe establecer medidas sencillas y fáciles de interpretar para facilitar
su aplicación, las técnicas muy complicadas en lugar de ser útiles crean confusiones.
Ubicación estratégica: Resulta imposible e incosteable implantar controles para todas las
actividades de la empresa, por lo que es necesario establecerlos en ciertas áreas de valor
estratégico.
DISCUSIÓN: Existen muchos tipos de planes de distinta naturaleza y amplitud. Éstos deben ser
jerarquizados. La falta de la práctica de los elementos de las funciones administrativas provoca la
falta de estrategias, plan y rumbo de la empresa lo cual es fundamental para el alcance de
objetivos. Los elementos de las funciones administrativas para la puesta en marcha de la empresa
en una buena dirección, los cuales son: planificación, organización, control, dirección e integración
de recursos.
CONCLUSIONES Y RECOMENDACIONES: La administración son procesos orientados a la integración
y operación de los recursos, las funciones administrativas son pasos Planeación, Organización,
Integración, Dirección y Control; para alcanzar las metas y objetivos propuestos, las funciones
administrativas son importantes en la integración de las diferentes especialidades, estrategias y
campañas publicitarias.
ANEXOS
GLOSARIO
ADMINISTARACIÓN: Es un proceso muy particular consistente en las actividades de planeación,
organización, ejecución y control, desempeñadas para determinar y alcanzar los objetivos
señalados con el uso de seres humanos y otros recursos.
CONTROLAR: Acto de medir y registrar los resultados alcanzados por un agente del sistema
organizacional en un tiempo y espacio determinados.
COORDINAR: Acto de intercambiar información entre las partes de un todo. Opera vertical y
horizontalmente para asegurar el rumbo armónico y sincronizado de todas los elementos que
participan en el trabajo.
DEPARTAMENTALIZACIÓN: Fase del análisis administrativo que se ocupa de analizar y dividir el
trabajo como un todo, estableciendo los niveles de especialización y complejidad de todas las
partes o componentes del trabajo y dando figura al organigrama.
DESARROLLO ORGANIZACIONAL: Acción de mantenimiento y actualización permanente de los
cambios aplicados a una organización y respecto a su medio ambiente.
ESTRATEGIA: En un proceso regulable; es el conjunto de las reglas que aseguran una decisión
óptima en cada momento. Una estrategia por lo general abarca los objetivos, las metas, los fines,
la política y la programación de acciones de un todo organizacional o individual.
EVALUAR: Acto de comparar y enjuiciar los resultados alcanzados en un momento y espacio
dados, con los resultados esperados en ese mismo momento. Es buscar las causas de su
comportamiento, entenderlas e introducir medidas correctivas oportunas.
FINES: Son los efectos que se obtienen con el logro de los objetivos.
GERENCIA: Función mediante la cual las empresas y el Estado logran resultados para satisfacer sus
respectivas demandas.
MANUAL DE FUNCIONES: Documento similar al Manual de Organización. Contiene información
válida y clasificada sobre las funciones y productos departamentales de una organización. Su
contenido son y descripción departamental, de funciones y de productos
MANUAL DE ORGANIZACIÓN: Documento que contiene información válida y clasificada sobre la
estructura, funciones y productos departamentales de una organización. Su contenido son
organigramas y descripción departamental, de funciones y de productos.
OBJETIVO ESPECÍFICO: Es la especificación de una parte del objetivo general. El conjunto de
objetivos específicos logran el objetivo general.
OBJETIVO GENERAL: Se define como "un deseo a lograr".
ORGANIZAR: Acto de acopiar e integrar dinámica y racionalmente los recursos de una
organización o plan, para alcanzar resultados previstos mediante la operación.
ORGANIGRAMA: Es la representación gráfica de la estructura formal de una organización, según
división especializada del trabajo y niveles jerárquicos de autoridad.
PLAN ANUAL OPERATIVO: Plan institucional de corto plazo pero vinculado al plan de mediano y
largo plazos. Es el conjunto armónico de políticas, estrategias, objetivos, metas, actividades y el
presupuesto institucionales, programadas en el tiempo y conducentes a un objetivo común. Se
ejecuta en un año (corto plazo) y con determinados recursos.
PLAN: Conjunto de programas y proyectos relacionados entre sí y conducentes a un objetivo
común. También conjunto armónico de actividades para lograr un resultado concreto.
PLANIFICACIÓN: Proceso racional y sistémico de preveer, organizar y utilizar los recursos escasos
para lograr objetivos y metas en un tiempo y espacio predeterminados.
PLANIFICACIÓN ADMINISTRATIVA: Proceso racional de previsión, estructuración, diseño y
asignación óptima de recursos de las organizaciones, para que alcancen resultados en un tiempo y
espacio dados.
PROCEDIMIENTO: Ciclo de operaciones que afectan a varios empleados que trabajan en sectores
distintos y que se establece para asegurar el tratamiento uniforme de todas las operaciones
respectivas para producir un determinado bien o servicio.
RECURSOS: Son los medios que se emplean para realizar las actividades. Por lo general son seis:
humanos, financieros, materiales, mobiliario y equipo, planta física y tiempo.
FUENTES DE INFORMACIÓN
Libros:
1. STONER, Freeman Gilbert
Administración
Pearson Prentice Hall
Sexta Edición
p.p 30-684
2. ROBINS, Coulter
Administración
Pearson Prentice Hall
Octava Edición
p.p. 133-154
Tesis:
Titulo: "Las Funciones Administrativas Y Su Aplicación En La Agencia De Publicidad"
Autor: Rafael Arturo Sil Chavarría
Guatemala, Octubre de 2002
Web:
http://www.bibliodgsca.unam.mx/tesis/tes4enal/sec_3.htm
http://www.ur.mx/cursos/post/obarraga/Unidad-6.htm
http://www.ur.mx/cursos/post/obarraga/Unidad-2.htm
http://petra.euitio.uniovi.es/Curso9900/guia/cap4.html
http://www.uaca.ac.cr/acta/1995may/vmorales.htm
http://usuarios.lycos.es/manuell/
http://www.ked-bayern.apc.de/Bananen/bananos.htm
http://www.gencat.es:8000/mediamb/cast/qamb/e_tramif.htm
http://www.spice.gob.mx/siem2000/guias/procadm.asp
http://nevado.cui.edu.co/htexst/htm/contaduria/PROYE/PROCESO%20ADMINISTRATIVO
%20SECUNDARIO.htm
http://www.educateca.com/Areas/A7928.asp
http://www.planificacion-juridica.com/
http://www.mideplan.go.cr/
http://194.224.24.54/EoiM1EOI/EoiM1Curss/EoiM1CursosPresenciales/eoim1apyme/EoiM1PostGr
aduados/EoiM1PosCurso03.html
http://www.guanajuato.gob.mx/sde/gestoria/siac/pla/planes.htm
http://jca.mirrors.apc.org/apc/espanol/ngos/business/busplan/intplnppt/sld001.htm
http://www.sifor.gob.ni/planesmanejo/planes_operativos_anuales.htm
http://www.pignc-ispi.com/forums/bo-classics/messages/411.html
http://www.pignc-ispi.com/forums/bo-classics/messages/415.html
http://bvs.sld.cu/revistas/mgi/vol15_4_99/mgi07499.htm
http://bvs.sld.cu/revistas/mgi/vol15_4_99/mgi07499.htm
http://www.estrategias.ws/
http://neurologia.rediris.es/congreso-1/conferencias/int-neuro-bravo/tsld001.htm
http://www.dams.org/report/espanol.htm
http://www.fao.org/waicent/FaoInfo/Agricult/AGP/AGPP/Pesticid/PIC/dgdsp.htm
http://sistemas.itlp.edu.mx/tutoriales/procesoadmvo/tema2_1.htm
http://sistemas.itlp.edu.mx/tutoriales/procesoadmvo/tema3_1.htm
http://sistemas.itlp.edu.mx/tutoriales/procesoadmvo/tema4_1.htm
http://www.bibliodgsca.unam.mx/tesis/tes4enal/sec_31.htm
http://www.monografias.com/trabajos12/direcon/direcon.shtml
http://sistemas.itlp.edu.mx/tutoriales/procesoadmvo/tema5_1.htm
http://sistemas.itlp.edu.mx/tutoriales/procesoadmvo/tema6_1.htm
http://www.monografias.com/trabajos13/glosadm/glosadm.shtml

2. funciones administrativas trabajo escrito

  • 1.
    UNIVERSIDAD DE SANCARLOS DE GUATEMALA FARUSAC ESCUELA DISEÑO GRAFICO ORGANIZACIÓN PROFESIONAL ARQUITECTO: JULIO TORTOLA TITULO: FUNCIONES ADMINISTRATIVAS INTEGRANTES: VIVIAN DENISSE MORALES - 200721967 ROSA MARIA CACERES - 200722401 JOSUE ISMAEL LETONA ROJAS - 200710877 JORGE LUIS PALACIOS SANTIZO – 200718945
  • 2.
    INFORME FINAL ASPECTO DESCRIPCIÓNPUNTEO Titulo Designación, claridad, llamativo, clasificabilidad /2 Introducción Idea general de todo el contenido, el objeto de la investigación, la hipótesis y variables /5 Revisión de Literatura Antecedentes pertinentes y resumen /3 Material y Técnicas Descripción del material e instrumentos, forma de observar el material y de obtener la información y definición de términos /10 Resultados Presentación, descripción, objetividad. /25 Discusión Análisis critico y comparativo, creatividad /25 Conclusiones y Recomendaciones Pertinencia, valor real y objetividad /10 Resumen Brevedad, Claridad, globalidad /10 Referencias Pertinencia, construcción /5 Otros Redacción, ortografía, presentación, apéndices /5 TOTAL /100
  • 3.
    INTRODUCCIÓN En el siguientetrabajo que se presenta a continuación se trataran varios puntos que son indispensables para las funciones administrativas de una empresa, especificando una empresa de diseño gráfico, los temas a tratar son meramente administrativos, pero que como diseñadores nos ayudará a saber hacia dónde queremos llegar como empresa. La planeación es una parte importante de estas funciones, ya que no dice hacia donde queremos llegar y como lo vamos a lograr, la manera en que designemos las acciones en los tiempos a realizar, se hace más factible la resolución optima de los proyectos que podamos tener y también de los eventos que realicemos como empresa, también una parte fundamental es la Organización, esta nos lleva a la segunda fase, que es hacer con detalle la descripción de los acuerdos en detalle que vayamos a realizar en una forma ordenada y con los paso debidos. Otra de las partes que tocaremos es la integración de los recursos, hay recursos económicos, recursos financieros, recurso tecnológicos, de comunicación, humanos, etc, , también la dirección y control, la dirección y control de estos mismos recursos y también de las demás fases de las funciones administrativas, todo esto con el fin de obtener los resultados esperados al desarrollo de la empresa y de los integrantes de la misma, pero el bienestar que alcanzamos con estas funciones no solo se esperan en la empresa sino ir e impactar a los clientes con el desarrollo de estas temáticas que ponemos en práctica en la empresa.
  • 4.
    REVISIÓN LITERARIA En estetrabajo de investigación se utilizaron libros y/o tesis relacionados respecto al tema de “Funciones Administrativas”. Fueron 2 libros y una tesis que se usaron como apoyo impreso para la obtención de información. El primer libro utilizado fue: “Administración” de STONER, Freeman Gilbert, sexta edición. El segundo libro utilizado fue: “Administración” de ROBINS, Coulter, octava edición. Luego su hizo uso de una tesis que se obtuvo de la Biblioteca Central d la Universidad de San Carlos, llamada: "Las Funciones Administrativas Y Su Aplicación En La Agencia De Publicidad" del autor Rafael Arturo Sil Chavarría realizada en Guatemala en Octubre de 2002. Esta tesis nos brinda información sobre las distintas funciones administrativas dentro de una empresa, así como su aplicación en una empresa o agencia de publicidad. Detallando a fondo cada una de estas.
  • 5.
    MATERIAL Y TÉCNICAS Elpresente trabajo se realizó en base a investigaciones en internet a través del motor de búsqueda Google para obtener datos relevantes a la investigación, también se realizó el proyecto en base a una tesis con el titulo: "Las Funciones Administrativas Y Su Aplicación En La Agencia De Publicidad" del autor Rafael Arturo Sil Chavarría, Guatemala, Octubre de 2002, la cual nos orientó en la parte de la agencia publicitaria, ya que esta manera pudimos enfocar el tema de las funciones administrativas al desarrollo de una compañía que tenga relación con el diseño y los departamentos o ámbitos en los que se relaciona con el diseño gráfico. Se utilizo el método investigación científico para poder determinar los datos sobre que posteriormente se convertirían en parte fundamental del proyecto, ya que nos brindaban las herramientas del conocimiento, para poderlas aplicar en nuestra propia empresa.
  • 6.
    RESULTADOS FUNCIONES ADMINISTRATIVAS LAS ORGANIZACIONESY LA NECESIDAD DE ADMINISTRARLAS A lo largo de nuestra existencia pertenecemos a una organización u otra; todas las organizaciones tienen un elemento básico y es su meta o propósito. Además todas las organizaciones tienen un programa o método para alcanzar las metas, es decir un plan. Las organizaciones también deben adquirir y asignar los recursos que necesitan para alcanzar sus metas. La Administración consiste en darle forma, de manera consciente y constante, a las organizaciones. Todas las organizaciones cuentan con personas que tienen el encargo de servirles para alcanzar sus metas. Estas personas se llaman Gerentes. En un mundo en donde las organizaciones están por doquier, existen tres motivos básicos para estudiarlas • Vivir en el presente. Contribuyen al nivel de vida presente de todas las personas del mundo. • Edificar el futuro. Se perfilan hacia un futuro deseable y sirven para que las personas también lo hagan. Tienen repercusiones en la condición futura del entorno natural, en la prevención y el tratamiento de enfermedades y en la guerra. 1. Recordar el pasado. Sirven para conectar a las personas con su pasado, las organizaciones son patrones de las relaciones humanas. (STONER, Freeman Gilbert) EL PROCESO ADMINISTRATIVO EN LAS ORGANIZACIONES Un proceso es el conjunto de pasos o etapas necesarias para llevar a cabo una actividad. Al estudiar la administración bajo el enfoque de un proceso, éste puede analizarse y describirse en sus partes fundamentales; en la práctica se ejecutan en forma simultánea, en mayor o en menor grado, todas las funciones que componen el proceso administrativo, sólo, para efectos de estudio, cada persona del proceso se estudia por separado para mejor comprensión de quien aprende, por tanto, no debe considerarse que los conceptos de cada función puedan encasillarse y aislarse de los demás, ya que existe una gran interrelación entre ellos, tal como se señaló en la teoría de sistemas; por consiguiente, se habla de funciones administrativas cuando se consideran o estudian separadamente, y de proceso administrativo cuando las funciones administrativas se contemplan como un todo. Para todas las formas de esfuerzo de grupo, la aplicación de un proceso administrativo es universal, puesto que es identificable en todo tipo de organismos sociales, sin importar el sistema económico en que se desenvuelvan, y abarca todos los niveles jerárquicos de aquéllos, sin ser sólo responsabilidad de los principales administradores. De la diversidad de modelos de proceso administrativo que se han dado a conocer, se consideran las siguientes cinco funciones:
  • 7.
    1. planeación 2. organización 3.dirección 4. control 5. integración de recursos En general, podemos describir cada una de las funciones administrativas de la siguiente manera: • LA PLANEACIÓN: Consiste en establecer anticipadamente los objetivos, políticas, reglas, procedimientos, programas, presupuestos y estrategias. Planificar implica que los administradores piensen con antelación en sus metas y acciones, y que basan sus actos en algún método, plan o lógica, y no en corazonadas. Los planes presentan los objetivos de la organización y establecen los procedimientos idóneos para alcanzarlos. Además son guía para: 1. Obtener y comprometer los recursos para alcanzar sus objetivos. 2. Desempeñar actividades congruentes con los objetivos y procedimientos elegidos. 3. El avance pueda ser controlado y medido para que cuando no sea satisfactorio, tomar medidas correctivas. El primer paso para planificar consiste en elegir las metas de la organización. Definidas estas, se establecen programas para alcanzar las metas de manera sistemática. Las relaciones y el tiempo son fundamentales para las actividades de la planificación. La planificación produce una imagen de las circunstancias futuras deseables, dados los recursos actualmente disponibles, las experiencias pasadas, etc. Los planes preparados por la alta dirección, que cargan con la responsabilidad de la organización entera, pueden abarcar plazos de entre cinco y diez años. Se ocupa tanto de los fines (¿qué hay que hacer?) como de los medios (¿cómo debe hacerse?). La planificación define una dirección, se reduce el impacto del cambio, se minimiza el desperdicio y se establecen los criterios utilizados para controlar. Da dirección a los gerentes y a toda la organización. Cuando los empleados saben a dónde va la organización y en que deben contribuir para alcanzar ese objetivo, pueden coordinar sus actividades, cooperar entre ellos y trabajar en equipos. Sin la planificación, los departamentos podrían estar trabajando con propósitos encontrados e impedir que la organización se mueva hacía sus objetivos de manera eficiente. (STONER, Freeman Gilbert) TIPOS DE PLANES Estratégicos vs. Operativos Los planes que tienen aplicación en toda la organización, que establecen los planes generales de la empresa y buscan posicionar a la organización en términos de su entorno son llamados planes estratégicos.
  • 8.
    Los planes queespecifican los detalles de cómo serán logrados los planes generales se denominan planes operativos. Se han identificado tres diferencias entre los planes estratégicos y los operativos. - Marco Temporal: Corto Plazo (menos de 1 año) y Largo Plazo (Más allá de 5 años) - Especificidad: Específicos (claramente definidos), Direccional (flexibles, establecen guías generales). - Frecuencia de uso: Uso único (son generados para una situación Única), Permanente (planes continuos para actividades repetidas) (STONER, Freeman Gilbert) HERRAMIENTAS Y TÉCNICAS DE PLANIFICACIÓN Análisis del Entorno. Es el análisis de grandes cantidades de información del medio ambiente para detectar tendencias emergentes y crear escenarios. Análisis del Competidor. Busca identificar quiénes son los competidores, qué hacen y cómo sus acciones afectarán el enfoque de la organización. Escenario. Un punto de vista consistente de lo que probablemente suceda en el futuro. Pronósticos. Son predicciones de resultados futuros, dos de las predicciones más comunes son los ingresos futuros y los nuevos adelantos tecnológicos. Sin embargo cualquier componente del entorno general y específico de la organización puede ser sujeto a pronósticos. - Pronósticos de Ingreso: Es la predicción general de los ingresos futuros, involucra la proyección de ventas generada a partir de los datos históricos, ajustadas con las tendencias encontradas en el análisis del entorno como los cambios de los factores sociales, económicos, legales, políticos, etc. - Pronósticos Tecnológicos: Buscan anticipar los cambios en la tecnología y el marco temporal en el cual las nuevas tecnologías pueden convertirse en realidades económicas. - Técnicas de Pronósticos: Las técnicas de pronósticos caen dentro de dos rangos: Cuantitativas: aplican un conjunto de reglas matemáticas a una Serie de datos anteriores para predecir datos futuros. Cualitativas: utilizan el juicio y las opiniones de conocedores. Generalmente se usan cuando los datos precisos son limitados o difíciles de conseguir. • LA ORGANIZACIÓN: Agrupa y ordena las actividades necesarias para lograr los objetivos, creando unidades administrativas, asignando funciones, autoridad, responsabilidad y jerarquías; estableciendo
  • 9.
    además las relacionesde coordinación que entre dichas unidades debe existir para hacer óptima la cooperación humana. Organizar es el proceso para ordenar y distribuir el trabajo, la autoridad y los recursos entre los miembros de una organización, de tal manera que estos puedan alcanzar las metas de la organización. Diferentes metas requieren diferentes estructuras, la organización que pretende desarrollar software necesita una estructura diferente a la que requiere un fabricante de pantalones. Producir un producto estandarizado requiere técnicas eficientes para la línea de montaje, mientras que la producción de un programa de software requiere la formación de equipos de profesionales. Aunque estos profesionales puedan actuar con eficacia, es imposible organizarlos como si fueran un grupo de trabajadores de una línea de montaje. Por tanto, los gerentes deben adaptar la estructura de la organización a sus metas y recursos, proceso conocido como diseño organizacional. La organización produce la estructura de las relaciones de una organización, y estas relaciones estructuradas servirán para realizar los planes futuros. Implica necesariamente: a) Partes y funciones diversas: ningún organismo tiene partes idénticas, ni de igual funcionamiento. b) Unidad funcional: esas diversas, con todo tienen un fin común o idéntico. c) Coordinación: precisamente para lograr ese fin, cada una pone una acción distinta, pero complementaria de las demás: obran en vista del fin común y ayudan a las demás a construirse y ordenarse conforme a una teología específica. Importancia La organización, por ser elemento final del aspecto teórico, recoge completamente y llega hasta sus últimos detalles todo lo que la planeación ha señalado respecto a cómo debe ser una empresa. Tan grande es la importancia de la organización, que en algunas ocasiones han hecho perder de vista a muchos autores que no es sino una parte de la administración, dando lugar a que la contrapongan a ésta última, como si la primera representara lo teórico y científico, y la segunda lo práctico y empírico. Esto es inadecuado, por todo lo que hemos visto antes. Tiene también gran importancia por constituir el punto de enlace entre los aspectos teóricos que Urwiek llama mecánica administrativa, y los aspectos prácticos que el mismo autor conoce bajo la denominación de dinámica: entre "lo que debe ser", y "lo que es". (STONER, Freeman Gilbert) PRINCIPIOS Existen nueve principios que proporcionan la pauta para establecer una organización racional, se encuentran íntimamente relacionados y son: 1. Del objetivo. Todas y cada una de las actividades establecidas en la organización deben relacionarse con los objetivos y propósitos de la empresa. Es decir, la existencia de un puesto sólo es justificable si sirve para alcanzar realmente los objetivos. este principio a primera vista
  • 10.
    parece obvio, sinembargo, la realidad muestra que muchas veces se crean puestos con la consecuente implicación de costos y esfuerzos inútiles, que en nada contribuyen a lograr los objetivos, sino que, al contrario, sólo ocasionan gastos innecesarios. No hay que confundir a los sistemas organizacionales con sistemas burocráticos o de papeleo excesivo; al organizar es necesario tener presente que la finalidad primordial de la organización es promover la eficiencia, simplificar el trabajo y no complicarlo 2. Especialización. Este principio fue establecido por Adam Smith hace 200 años; afirma que el trabajo de una persona debe limitarse, hasta donde sea posible, a la ejecución de una sola actividad. El trabajo se realizará más fácilmente si se subdivide en actividades claramente relacionadas y delimitadas. Mientras más específico y menor sea el campo de acción de un individuo, mayor será su eficiencia y destreza. 3. Jerarquía. Es necesario establecer centros de autoridad de los que emane la comunicación necesaria para lograr los planes, en los cuales la autoridad y la responsabilidad fluyan en una línea clara e ininterrumpida, desde el más alto ejecutivo hasta el nivel más bajo. Este principio establece que la organización es una jerarquía. 4. Paridad de autoridad y responsabilidad. A cada grado de responsabilidad conferido, debe corresponder el grado de autoridad necesario para cumplir dicha responsabilidad. No tiene objeto hacer responsable a una persona por determinado trabajo si no se le otorga la autoridad necesaria para poder realizarlo. De la misma manera que resulta absurdo conceder autoridad para realizar una función, a un empleado, si no se le hace responsable por los resultados. AUTORIDAD = RESPONSABILIDAD 5. Unidad de mando. Este principio establece que al determinar un centro de autoridad y decisión para cada función, debe asignarse un solo jefe, y que los subordinados no deberán reportar a más de un superior, pues el hecho de que un empleado reciba órdenes de dos o más jefes sólo ocasionará fugas de responsabilidad, confusión e ineficiencia. CONFUSION DE LOS EMPLEADOS
  • 11.
    6. Difusión. Para maximizarlas ventajas de la organización, las obligaciones de cada puesto que cubren responsabilidad y autoridad, deben publicarse y ponerse, por escrito, a disposición de todos aquellos miembros de la empresa que tengan relación con las mismas. Por otra parte, la descripción de labores no debe hacerse con demasiado detalle. 7. Amplitud o tramo de control. Hay un límite en cuanto al número de subordinados que deben reporta a un ejecutivo, de tal manera que éste pueda realizar todas sus funciones eficientemente. Lyndall Urwick dice que un gerente no debe ejercer autoridad directa a más de cinco o seis subordinados, a fin de asegurar que no esté sobrecargado, y que esté en la posibilidad de atender otras funciones más importantes. 8. De la coordinación. Las unidades de una organización siempre deberán mantenerse en equilibrio. Un ejemplo de esto puede ser que de nada servirá contar con departamentos de mercadotecnia y finanzas muy eficientes, si la transportación es tan mala que la compañía difícilmente desplaza sus mercancías. En otras palabras, al administrador debe buscar el equilibrio adecuado en todas las funciones de la empresa, y la que cualquier fuente de deficiencia puede ocasionar serios problemas; la empresa es un sistema que para funcionar con eficiencia, necesita que todas sus partes, a su vez, funcionen correctamente. La estructura organizacional debe propiciar la armonía y la adecuada sincronización de los recursos que integran la empresa, para cumplir con los objetivos generales. Todas la funciones deben apoyarse completamente y combinarse, a fin de logra un objetivo común; en esta forma, la organización funcionará como un sistema armónico en el que todas sus partes actuarán oportuna y eficazmente, sin ningún antagonismo. 9. Continuidad. Una vez que se ha establecido, la estructura organizacional requiere mantenerse, mejorarse y ajustarse a las condiciones del medio ambiente. La organización que es apropiada para la empresa en un momento dado, puede no serlo posteriormente; por lo REGLAMENTOS INTERNOS DE TRABAJO SOBRECARGA DE TRABAJO EN UNA SOLA PERSONA
  • 12.
    mismo, alguien debetener asignada la responsabilidad de observar la estructura organizacional y sugerir los ajustes y modificaciones necesarios. Las etapas de la organización son:  División de trabajo  Coordinación (ROBINS, Coulter ) UNIDADES DE ORGANIZACIÓN Se forman, como ya lo explicamos, agrupan las funciones en cada línea básica de acuerdo con tres criterios prácticos principales: a) El trabajo que se debe hacer. b) Las personas concretas de que se puede disponer; y c) Los lugares en que dicho trabajo se debe realizar. Es muy frecuente que sigan criterios de división diversos en la misma línea, según los distintos niveles. Así: puede ocurrir que en un nivel se haga división por productos: en el siguientes por territorios: en el tercer proceso, etc. Con base en estos criterios de división de funciones y actividades, se forman, como ya hemos dicho, las unidades de organización dentro de cada línea de mando y responsabilidad. Aún cuando la nomenclatura no suele ser uniforme en las distintas empresas, quizás la más general es la que considera estos grupos del siguiente modo: 1. División, en el primer nivel jerárquico. 2. Departamento, en el segundo. 3. Sección, en el tercero. 4. Grupo y subgrupos, en el cuarto. 5. Unidad y subunidades, en el equipo.
  • 13.
    El orden, yaún las denominaciones, cambian de empresa a empresa la más usual es la denominación de departamento, que se dividen en secciones. Las etapas de la organización son: • División del trabajo. • Coordinación. DIVISIÓN DEL TRABAJO La asignación de actividades, mediante la división del trabajo, debe conducir a la especialización de los individuos. Es la separación y delimitación de las actividades, con el fin de realizar una función con la mayor precisión, eficiencia y el mínimo esfuerzo, dando lugar a la especialización y perfeccionamiento en el trabajo. Para dividir el trabajo es necesario seguir una secuencia que abarca las siguientes etapas: • Jerarquización. • Departamentalización. • Descripción de funciones. • Coordinación. Departamentalización La departamentalización se logra mediante una división orgánica que permite a la empresa desempeñar con eficiencia sus diversas actividades. A la división y el agrupamiento de las funciones y actividades en unidades específicas, con base en su similitud, se le conoce con el nombre de departamentalización. Al departamentalizar es conveniente seguir la siguiente secuencia: 1. Listar todas las funciones de la empresa. 2. Clasificarlas. 3. Agruparlas según un orden jerárquico. 4. Asignar actividades a cada una de las áreas agrupadas o departamentos. 5. Especificar las relaciones de autoridad, responsabilidad y obligación, entre las funciones y los puestos. 6. Establecer líneas de comunicación e interrelación, entre los departamentos. 7. El tamaño, la existencia y el tipo de organización de un departamento deberán relacionarse con el tamaño y las necesidades específicas de la empresa, y de las funciones involucradas. (ROBINS, Coulter ) ESTRUCTURA ORGANIZACIONAL La estructura organizacional se refiere a la forma en que se dividen, agrupan y coordinan las actividades de la organización en cuanto a las relaciones entre los gerentes y los empleados, entre gerentes y gerentes y entre empleados y empleados. Los departamentos de una organización se pueden estructurar, formalmente, en tres formas básicas: por función, por producto/mercado o en forma de matriz. (ROBINS, Coulter ) ORGANIZACIÓN FUNCIONAL La organización por funciones reúne, en un departamento, a todos los que se dedican a una actividad o a varias relacionadas, que se llaman funciones. Por ejemplo, una organización dividida
  • 14.
    por funciones puedetener departamentos para producción, mercadotecnia y ventas. El gerente de ventas de dicha organización sería el responsable de la venta de todos los productos manufacturados por la empresa. (ROBINS, Coulter ) • DIRECCIÓN: Es el elemento de la administración en el que se logra la realización efectiva de lo planeado, por medio de la autoridad del administrador, ejercida a base de decisiones ya sea tomadas directamente, ya que con más frecuencia, delegando dicha autoridad y se vigila simultáneamente que se cumpla en la forma adecuada todas las órdenes emitidas. Es la acción e influencia interpersonal del administrador para lograr que sus subordinados obtengan los objetivos encomendados, mediante la toma de decisiones, la motivación, la comunicación y coordinación de esfuerzos. Dirigir implica mandar, influir y motivar a los empleados para que realicen tareas esenciales. La dirección llega al fondo de las relaciones de los gerentes con cada una de las personas que trabajan con ellos. Los gerentes dirigen tratando de convencer a los demás que se les unan para lograr el futuro que surge de los pasos de la planificación y la organización. Los gerentes al establecer el ambiente adecuado, ayudan a sus empleados a hacer su mejor esfuerzo. Se trata por este medio de obtener los resultados que se hayan previsto y planeado y para los que se había urbanizado e integrado, pero hay dos estratos sustancialmente distintos daría obtener éstos resultados. a) Es el nivel de ejecución (obreros, empleados y aún técnicos), se trata de hacer "ejecutar", "llevar a cabo", aquéllas actividades que habrán de ser productivas. b) En el nivel administrativo, o sea, el de todo aquél que es jefe, y precisamente en cuanto lo es, se trata de "Dirigir" no de "ejecutar". El jefe en cuanto tal, no ejecuta sino hace que otros ejecuten. Tienen no obstante su "hacer propio". Este consiste precisamente en dirigir... Importancia: De manera que sirven técnicas complicadas en cualquiera de los otros cinco elementos, sino se logra una buena ejecución, la cual depende inmediatamente, y coincide temporalmente con una buena dirección, en tanto serán todas las demás técnicas útiles e interesantes en cuanto nos permitan dirigir y realizar mejor, y es que todas las etapas de la dirección que es la esencia y el corazón de lo administrativo, aquí tenemos en todos los casos que ver con "hombres concretos" a diferencia de los aspectos de la parte mecánica en que tratamos más bien de relaciones con "como debían ser las cosas" aquí vemos casos y problemas "como son realmente". (ROBINS, Coulter ) PRINCIPIOS DE DIRECCIÓN: a) Principios de la coordinación de intereses.
  • 15.
    "El logro delfin común se hará más fácil, cuanto mejor se logre coordinar los intereses de grupo, y aún los individuos, de quienes participan en la búsqueda de aquél". b) Principio de la impersonalidad el mando. "La autoridad en una empresa debe ejercerse, más como producto de una necesidad de todo el organismo social, que como resultado exclusivo de la voluntad del que manada". c) Principio de la vía jerárquica. "Al transmitirse una orden, deben seguirse los conductos previamente establecidos, y jamás saltarlos sin razón y nunca en forma constante. En todo caso lo contrario sólo se justifica cuando: 1. Que realmente la orden sea tan importante que amerite romper los canales establecidos. 2. Que esto ocurra en forma excepcional y extraordinaria: de lo contrario, si el salto de los jefes interinos estuviera dándose constantemente, en realidad ella significaría, o que los jefes interinos son innecesarios, o que se les considera no preparados para su puesto. d) Principio de la resolución de conflictos. "Debe procurarse que los conflictos que aparezcan se resuelvan lo más pronto posible, de modo que sin lesionar la disciplina, pueda producir el menor disgusto a las partes". e) Principio de aprovechamiento del conflicto. "Se debe dividir para éste efecto la forma de resolver los conflictos en tres: 1. Por dominación: Cuando una de las partes en conflictos obtiene lo que deseaba, en base a la pérdida correspondiente de la otra de sus pretensiones, ejemplo: En un juicio, una parte es condenar y la otra es absolver. 2. Por compromiso o conciliación: Cuando ambas partes solucionan a su conflicto, cediendo cada una, partes de sus pretensiones ejemplo: El arreglo en que las dos partes de un pleito ceden parcialmente aquélla a que lo creían tener derecho. 3. Por integración o coordinación: Cuando ambas partes logran íntegramente sus pretensiones lo cual permite encontrar una solución de satisfaga a todos disminuyan las utilidades de los empresarios, sino que se conceda en el logro de mayor productividad. (ROBINS, Coulter ) SUS FASES, ETAPAS. La dirección de una empresa supone: a) Que se deleguen autoridad ya que administración es "hacer a través de otros". b) Que se ejerza ésa autoridad" para lo cual debe precisarse sus tipos, elementos o bases, etc. c) Que se establezcan canales de comunicación a través de los cuales se ejerza y se controlen los resultados. d) Que supervise el ejercicio de la autoridad en forma simultánea a la ejecución de las órdenes. (ROBINS, Coulter ) EL ARTE DE MANDAR La autoridad "Es la facultad o derecho de mandar y la obligación correlativa a ser obedecida por otros". Origen de la autoridad
  • 16.
    1. El convenio.Contrato de trabajo, o de sociedad. 2. Propiedad de los bienes productivos. El régimen económico-social imperante: en la empresa de nuestros tiempos, el empresario, quien ejerce la autoridad y se funda en el hecho de que siendo el que tiene derecho de la misma, evidentemente, con base en el sistema económico social, que reglamente los contratos de trabajo y sociedad. Tipos de autoridad Suelen distinguirse cuatro tipos diversos: los dos primeros, de índole jurídica, forman la autoridad propiamente dicha: los dos últimos, forman más bien la autoridad normal, que dan el prestigio, los conocimientos etc., y son complementos que deben darse en cualquiera de los dos básicos. Autoridad Jurídica: se impone por: • Formal Lineal. • Formal Funcional. • Operativa. Moral: se impone por convencimiento. • Técnica • Personal a) Autoridad formal Es aquella que se recibe de un jefe superior para ser ejercida sobre otras personas o subordinados. b) Autoridad operativa Es aquella que no se ejerce directamente sobre las personas, sino más bien da facultad para decidir sobre determinados acciones, ejemplo: autoridad para comprar, para cerrar una venta, para lanzar un producto c) Autoridad técnica Es aquella que se tiene razón del prestigio y la capacidad que dan ciertos conocimientos, teóricos o prácticos, que una persona posee en determinada materia, es la autoridad del profesionista, del técnico, operativo-experto, cuyas opiniones se admiten por reconocerles capacidad y/o pericia. • CONTROL: El control establece sistemas para medir los resultados y corregir las desviaciones que se presenten, con el fin de asegurar que los objetivos planeados se logren. El gerente debe estar seguro que los actos de los miembros de la organización la conduzcan hacia las metas establecidas. El control entraña los siguientes elementos básicos: 1. Establecer estándares de desempeño. 2. Medir los resultados presentes. 3. Comparar estos resultados con las normas establecidas. 4. Tomar medidas correctivas cuando se presenten desviaciones.
  • 17.
    Los administradores tienenque preocuparse por el control porque, con el tiempo, los efectos en la organización no siempre resultan como se planearon. Importancia ¿Por qué es tan importante el control? La planificación puede llevarse a cabo, la estructura de una organización puede crearse para facilitar el logro de objetivos con eficiencia y los empleados pueden estar dirigidos y motivados. No obstante, no existe la seguridad de que las actividades se desarrollen como fueron planificadas y que las metas que los gerentes buscan se conviertan en realidad. Por tanto, el control es importante, porque es el enlace final en la cadena funcional de las actividades de administración. Es la única forma como los gerentes saben si las metas organizacionales se están cumpliendo o no y por qué sí o por qué no. El valor específico de la función de control, sin embargo, radica en su relación con la planificación y delegación de actividades. Los objetivos dan una dirección específica a los gerentes. Sin embargo, el establecer objetivos o que los subordinados acepten sus objetivos no es garantía alguna de que las acciones necesarias para cumplirlos se lleven a cabo. Como el viejo adogio dice, "los planes mejor elaborados de los ratones y de los hombres, con frecuencia fallan". El gerente efectivo necesita hacer un seguimiento para garantizar que las acciones que se suponen otros realizarán y que los objetivos que supuestamente alcanzarán, están, de hecho, cumpliéndose. Ya que en la realidad la gerencia es un proceso continuo, las actividades de control proporcionan el enlace fundamental que lleva de regreso a la planificación. (STONER, Freeman Gilbert) PRINCIPIOS DEL CONTROL Sus principios: Del carácter administrativo del control. Es necesario distinguir "las operaciones" de control, de "la función" de control. La aplicación racional del control debe fundamentarse en los siguientes principios: - Equilibrio A cada grupo de delegación conferido debe proporcionarse el grado de control correspondiente. De la misma manera que la autoridad se delega y la responsabilidad se comparte, al delegar autoridad es necesario establecer los mecanismos suficientes para verificar que se está cumpliendo con la responsabilidad conferida, y que la autoridad delegada está siendo debidamente ejercida. - De los objetivos Se refiere a que el control existe en función de los objetivos, es decir, el control no es un fin, sino un medio para alcanzar los objetivos preestablecidos. Ningún control será válido si no se fundamenta en los objetivos y si, través de él, no se evalúa el logro de los mismos. Por lo tanto, es imprescindible establecer medidas específicas de actuación, o estándares, que sirvan de patrón para la evaluación de lo establecido, misma que se determina con base en los objetivos. La efectividad del control está en relación directa con la precisión de los estándares. Los
  • 18.
    estándares permite laejecución de los planes dentro de cierto límite, evitando errores y, consecutivamente, pérdidas de tiempo y de dinero. - De la oportunidad El control para que sea eficaz necesita ser oportuno, es decir, debe explicarse antes de que se efectúe el error, de tal manera que sea posible tomar medidas correctivas, con anticipación. Un control, cuando no es oportuno carece de validez y, obviamente, reduce la consecución de los objetivos al mismo. - De las desviaciones Todas las variaciones o desviaciones que se presentan en relación con los planes deben ser analizadas detalladamente, de tal manera que sea posible conocer las causas que las originaron, a fin de tomar las medidas necesarias para evitarlas en el futuro. Es inútil detectar desviaciones si no se hace el análisis de las mismas si no se establecen medidas preventivas y correctivas. El establecimiento de un sistema de control debe justificar el costo que éste represente en tiempo y dinero, en relación con las ventajas reales que éste reporte. Un control solo deberá implantarse si su costo se justifica antes de los resultados que se esperan de él; de nada servirá establecer un sistema de control si los beneficios financieros que reditúe resultan menores que el costo y tiempo que implica su implantación. - De los estándares El control es imposible si no existen "estándares" de alguna manera prefijados, y será tanto mejor, cuanto más precisos y cuantificados sean dichos estándares. - Del carácter medial del centro Aunque parezca una cosa obvia, hay que recordar constantemente este principio. De él se deduce también espontáneamente una regla: Un control deberá usarse si el trabajo, gastos, etc., que impone, se justifican ante los beneficios que de él esperan. En segundo positivo, surge el peligro del "especialista" en la técnica de control de la que se trate, el que casi siempre verá bondad de su técnica, y tratará de lograr a toda costa que se implante. En sentido negativo, está también el peligro de subestimar los beneficios de un medio de control, ya que por éstos se produzcan "a largo plazo", ya por que sea imposible, o difícil al menos, cuantificarlos. De ahí la conveniencia de tratar de hacer ésta cuantificación. - De principio de excepción El control administrativo, es mucho más eficaz y rápido, cuando se concentra en los casos en que no se logró lo previsto, más bien que en los resultados que se obtuvieron como se había planeado. El control debe aplicarse, referentemente, a
  • 19.
    las actividades excepcionaleso representativas, a fin de reducir costos y tiempo delimitando adecuadamente cuáles funciones estratégicas requieren del control. Este principio se auxilia de métodos probabilísticos, estadísticos o aleatorios. - De la función controlada La función controlada por ningún motivo debe comprender a la función controlada, ya que pierde efectividad del control. Este principio es básico, ya que señala que la persona o la función que realiza el control no debe estar involucrada con la actividad a controlar. Una aplicación clara de éste principio se puede encontrar en el siguiente ejemplo: el control que elabora los estudios financieros de una empresa no será la persona más idónea para auditarlos o determinar si no son verídicos o no ya que en dicha evaluación puede intervenir aspectos de carácter personal. (STONER, Freeman Gilbert) TIPOS DE CONTROL: • Preventivo: Anticipa problemas. • Concurrente: Corrige problemas conforme se presentan. . De retroalimentación: Corrige problemas después de que ocurren. (STONER, Freeman Gilbert) PRINCIPIOS ADMINISTRATIVOS DE FAYOL: 1. División de Trabajo: Cuanto más se especialicen las personas, con mayor eficiencia desempeñarán su oficio. Este principio se ve muy claro en la moderna línea de montaje. 2. Autoridad: Los gerentes tienen que dar órdenes para que se hagan las cosas. Si bien la autoridad formal les da el derecho de mandar, los gerentes no siempre obtendrán obediencia, a menos que tengan también autoridad personal (Liderazgo). 3. Disciplina: Los miembros de una organización tienen que respetar las reglas y convenios que gobiernan la empresa. Esto será el resultado de un buen liderazgo en todos los niveles, de acuerdos equitativos (tales disposiciones para recompensar el rendimiento superior) y sanciones para las infracciones, aplicadas con justicia. 4. Unidad de Dirección: Las operaciones que tienen un mismo objetivo deben ser dirigidas por un solo gerente que use un solo plan. 5. Unidad de Mando: Cada empleado debe recibir instrucciones sobre una operación particular solamente de una persona. 6. Subordinación de interés individual al bien común: En cualquier empresa el interés de los empleados no debe tener prelación sobre los intereses de la organización como un todo.
  • 20.
    7. Remuneración: Lacompensación por el trabajo debe ser equitativa para los empleados como para los patronos. 8. Centralización: Fayol creía que los gerentes deben conservar la responsabilidad final pero también necesitan dar a sus sub alternos autoridad suficiente para que puedan realizar adecuadamente su oficio. El problema consiste en encontrar el mejor grado de centralización en cada caso. 9. Jerarquía: La línea de autoridad en una organización representada hoy generalmente por cuadros y líneas de un organigrama pasa en orden de rangos desde la alta gerencia hasta los niveles más bajos de la empresa. 10. Orden: Los materiales y las personas deben estar en el lugar adecuado en el momento adecuado. En particular, cada individuo debe ocupar el cargo o posición más adecuados para él. 11. Equidad: Los administradores deben ser amistosos y equitativos con sus subalternos. 12. Estabilidad del personal: Una alta tasa de rotación del personal no es conveniente para el eficiente funcionamiento de una organización. 13. Iniciativa: Debe darse a los sub alternos libertad para concebir y llevar a cabo sus planes, aún cuando a veces se comentan errores. 14. Espíritu de equipo: Promover el espíritu de equipo dará a la organización un sentido de unidad. Fayol recomendaba por ejemplo, el empleo de la comunicación verbal en lugar de la comunicación formal por escrito, siempre que fuera posible. (STONER, Freeman Gilbert) NIVELES BÁSICOS DE ADMINISTRACIÓN Los gerentes y la administración efectiva tienen igual importancia en las organizaciones pequeñas. Gerentes de primera línea: Son los encargados directos de la producción de bienes o servicios. Algunos de sus títulos pueden ser gerentes de ventas, jefe de sección, supervisor de producción o líder de equipo, según la organización. Los empleados que dependen de ellos desempeñan el trabajo básico de producción de la organización trátese de bienes o de servicios. Este nivel de administración es el enlace entre las operaciones de cada departamento y el resto de la organización. Por lo general los gerentes de primera línea deben tener gran experiencia técnica para poder enseñar las tareas correspondientes a sus subordinados y supervisarlos día tras día. Los trabajadores por lo regular adquieren experiencia técnica antes de llegar a ser supervisores. Gerentes de nivel medio: En las organizaciones grandes algunos gerentes se deben concentrar en coordinar las actividades de los empleados, determinar cuáles productos o servicios se ofrecerán y decidir cómo se comercializaran estos para que lleguen a los clientes.
  • 21.
    Los gerentes denivel medio son los encargados de establecer objetivos congruentes con las metas de la alta dirección y traducirlos a las metas y planes específicos que implementaran los gerentes de primera línea. Estos gerentes suelen tener títulos como jefe de departamento, gerente de planta o director de finanzas. Son los encargados de dirigir y coordinar las actividades de los gerentes de primera línea y, en, ocasiones del personal no administrativo como dependientes, recepcionistas y asistentes de la dirección. Los gerentes de nivel medio con frecuencia tratan de resolver las contradicciones entre aquello que la alta gerencia espera lograr y lo que los gerentes de primera línea pueden hacer en realidad. La diferencia más importante entere estas dos clases de gerentes son el énfasis en la administración del desempeño del grupo y en la asignación de recursos. Altos directivos: El curso general que se seguirá una organización es responsabilidad de los gerentes de nivel alto o altos directivos. Los gerentes de nivel alto formulan las metas políticas y estrategias de la organización. Las metas que establecen van en descenso por la jerarquía hasta llegar a cada trabajador. Los gerentes de nivel alto están sometidos a numerosas presiones y exigencias. Por lo común sus jornadas de trabajo tienen agendas saturadas deben viajar mucho y trabajar 60 horas o más a la semana. Los gerentes de nivel alto ahora también tienen más obligaciones en el terreno de las relaciones públicas. Deben ser capaces de responder enseguida ante crisis que podrían crear problemas de imagen para sus organizaciones. (STONER, Freeman Gilbert) Las Funciones Administrativas en la Agencia de Publicidad La Agencia de Publicidad por ser organización única en su género, por las actividades especializadas que realiza y por los roles de cada puesto de trabajo; la aplicación de las Funciones Administrativas es diferente ante las empresas en general. Primero por la necesidad de respuesta participación integrada de varias personas en un mismo proceso de trabajo. Es por ello, que dichas Funciones Administrativas pueden aplicarse total o parcialmente; dependiendo del puesto y del nivel que se ocupe dentro de la misma; por el tamaño, experiencia, políticas, por el tipo de clientes. (Chavarría, Rafael A., 2002) LA PLANEACIÓN EN LA AGENCIA DE PUBLICIDAD Para la Agencia de Publicidad, la Planeación formal es una de las herramientas más eficaces que hay, para preparar el programa general de acción, fijar un camino a seguir y un curso concreto de actividades a desarrollar, para reducir riesgos y llegar a la meta establecida. Según sean los objetivos del Plan de Mercadeo de una empresa, así serán también los objetivos de los Planes de la publicidad: aumentar las ventas, disminuir competencia, anunciar el lanzamiento del producto, comunicar relanzamiento del producto, etc. Por ello, los Planes que realiza la Agencia están orientados a proyectos de campañas corporativas, institucionales, de productos, de
  • 22.
    construcción de marcas,apoyo en relaciones públicas, mercadeo directo. Así también de apoyo a diseño de etiquetas, envases, etc. (López, William E., 2000) VENTAJAS EN LA PLANEACIÓN EN LA AGENCIA DE PUBLICIDAD - Estimula el pensamiento sistemático de la Gerencia, los Ejecutivos y los Directores de cada Departamento. - Previene inconvenientes en el desarrollo de las campañas. - Contribuye a una mayor participación de la Gerencia, los Ejecutivos, Directores y Asistentes; al interrelacionar sus responsabilidades. - Permite lograr campañas efectivas, al realizar anuncios correctos, para el público indicado, llegando a ellos por el medio adecuado, en el momento preciso. - Garantiza el cumplimiento de los objetivos publicitarios del anunciante. (Chavarría, Rafael A., 2002) TIPOS DE PLANES Planes Generales Se realizan dentro de la Agencia, de acuerdo al tamaño, filosofía, políticas, preocupación sobre las instituciones comerciales, etc. Generalmente están orientados al crecimiento de la Agencia, a la mejoría continúa del trabajo, integración, estabilidad laboral y emocional de recurso humano, etc. Dentro de estos se pueden citar: - Planes para mejor posicionamiento de la empresa. - Planes para conseguir más clientes. - Planes para recuperar clientes. - Planes para tener mejor relación con las cuentas existentes. - Planes financieros y reducción de costos. - Planes para mejores negociaciones con proveedores. - Planes para mejorar procesos de trabajo, a través de reestructuras o capacitaciones por áreas. - Planes para mantener un clima laboral sano. - Planes estratégicos: pensar en largo plazo con estrategias de beneficio para uno mismo o varios clientes; con propuestas que el cliente no ha pensado, etc. Planes Específicos Se refiere directamente al tipo de Planeación, con el objetivo único de realizar campañas publicitarias que satisfagan las necesidades de comunicación de los clientes. En el momento que surge el proyecto se ponen fechas límites de entrega y ejecución. Puede ser para una determinada campaña o bien Planes anuales para diferentes campañas; cada una con sus propias estrategias y presupuestos de facturación. Los principales Planes específicos son: a) Planes Publicitarios b) Estrategias Publicitarias c) Estrategias Creativas d) Planes de Medios (Chavarría, Rafael A., 2002) LA ORGANIZACIÓN DE LA AGENCIA DE PUBLICIDAD Dentro de la organización, las estructuras y roles son variables en cada Agencia de Publicidad y todos los puestos son importantes. El trabajo está distribuido de tal manera, que todos tienen que estar enterados de todo lo que pasa. El trabajo que realiza un creativo, artista, ejecutivo,
  • 23.
    mensajero, etc. Esmuy importante. Todo radia en que el creativo haga una buena idea, que medios hagan una buena compra de medios, que el ejecutivo convenza al cliente, que el de arte haga un buen trabajo y que el productor audiovisual haga un buen anuncio: también es importante que el mensajero llegue a tiempo para que salga al aire. La estructura de una Agencia de Publicidad se ve afectada por dos factores: 1) los profesionales que incorpora y 2) por el tipo de servicio que solicitan los clientes. Estos dos factores se afectan recíprocamente ya que en función de los servicios que una Agencia necesita prestar, determina un determinado perfil de profesionales. (Mediana Efraín, 2001) VENTAJAS EN LA ORGANIZACIÓN DE LA AGENCIA DE PUBLICIDAD - Permite delegar responsabilidades a nivel de Ejecutivos, Directores y Asistentes. - Divide el trabajo por actividades simplificadas que puedan desempeñarse y complementarse integralmente. - Define funciones de acuerdo a las capacidades y experiencia. - La distribución del trabajo, logra que se realice con especialidad, en el tiempo necesario y con los niveles de satisfacción esperados. - Integra diferentes criterios para la realización de campañas. - Permite una mejor supervisión en la realización de las tareas al realizarse separadamente. - Permite que trabajando en equipo, se realicen campañas publicitarias de éxito. (Chavarría, Rafael A., 2002) DISEÑO ORGANIZACIONAL DE LA EMPRESA No existe estructura perfecta de organización aplicable a las Agencias o a todas las situaciones. El patrón utilizable depende de las situaciones en particular de cada una, y de las decisiones de los directivos que den los mejores resultados ante la demanda de trabajo. El tipo de estructura es un proceso crucial para la supervivencia de cualquier Organización: en la práctica cada Agencia de Publicidad tiene su forma y estrategia de funcionamiento, según las necesidades demandantes, tecnológicas, políticas, etc. (Mendoza, Emiltze, 2001) Principales diseños de Organización a) Organización por Departamentos: El tipo de estructura por departamentos es común para la mayoría de agencias que se encuentran organizadas según las funciones generales de la publicidad; toma como base el principio de la especialización ocupacional. Consiste en dividir en forma lógica, las diferentes actividades de trabajo de la agencia; integrándolas en diferentes departamentos o áreas; cuya relación en los procesos de trabajo tiene una interacción. En este caso cada departamento asigna un director o jefe, quien es responsable del buen funcionamiento del mismo; se encarga de informar periódicamente tanto de los trabajos realizados, como de los problemas que se presentan: mantiene informada a la agencias o bien a la junta directiva, acerca de los trabajos que se han encargado a la agencia. b) Organización por Cuentas: Se refiere a la integración de pequeños grupos de trabajo o mini agencias, establecidas como unidades separadas en el interior de la agencias de publicidad, para asegurar que se promueva y maneje adecuadamente determinadas cuentas o líneas de productos, como que si se tratara hasta cierto punto, de negocios independientes.
  • 24.
    c) Organización Mixta: Laorganización mista es usual en agencias que combinan su estructura por departamentos funcionales, para satisfacer los requerimientos de los diferentes clientes. Al mismo tiempo tienen una organización por cuentas separadas, para atender necesidades específicas según sea el tipo, comportamiento, expectativas y servicios que el cliente solicita. (Chavarría, Rafael A., 2002) EL ORGANIGRAMA El organigrama representa una expresión gráfica de la estructura formal de la agencia de publicidad. Tiene como objetivo señalar las relaciones entre los departamentos o áreas de la misma; en función de las líneas de autoridad y responsabilidad que se haya previsto. (Chavarría, Rafael A., 2002) FUNCIONES O ÁREAS EN LA AGENCIA DE PUBLICIDAD La organización típica de una agencia de publicidad está integrada por ocho funciones o áreas básicas: 1) Gerencia, 2) Cuentas, 3) Creatividad, 4)Arte, 5) Producción, 6) Medios, 7) Tráfico y 8) Finanzas. No significa que en la práctica se den explícitamente demarcadas en forma de departamentos, ya que las estructuras difieren de acuerdo a varios aspectos: - Tamaño de la agencia. - Número de tipos y necesidades de anunciantes. - Número de marcas anunciadas. - El tipo de publicidad que se maneje. - Políticas de trabajo de la agencia. - Número de personas que integran la agencia. - Forma propia de ejercer una administración de acuerdo a sus necesidades específicas. - Etc. 1) Gerencia General: Se encarga de la coordinación general de las diferentes actividades de la agencia. Organiza, delega, supervisa los distintos departamentos y asesora el personal técnico y administrativo. (Mediana Efraín, 2001) 2) Cuentas: Tiene como misión fundamental asumir relaciones entre la agencia y el cliente. Es responsable ante el cliente de las campañas preparadas por la agencia. La función de Cuentas es recoger las aspiraciones del cliente para que los servicios técnicos de la agencias las transformen en estrategias y acciones publicitarias. Debe de orientarlo sobre una clara definición de los objetivos publicitarios que persigue, desarrollar bien el brief publicitario y dejar claramente sentadas las bases y acuerdos establecidos entre el cliente y la agencia. (La Enciclopedia Publicidad Volumen 2 Ediciones Deuto, 1990) 3) Creatividad: El Departamento Creativo representa el que hacer de los productos creativos para dar a conocer ofertas. Indica que la fabricación de mensajes implica desarrollar dos labores básicas; la realización de los elementos de imagen que forman los anuncios, y la realización de la parte textual, que se materializa por medio de la estructura lingüística. (Campos, Mario, 1998)
  • 25.
    4) Arte: El Departamentode Arte es el encargado de desarrollar todo lo relacionado con diseño en el producto creativo: el que se divide en imagen y texto en el ámbito de composición para impresión de campañas. Normalmente está dirigido por un Director de Arte, que es el mismo del Departamento Creativo (en algunos casos). Así mismo está integrado por diseñadores que se encargan de elaborar el diseño de los diferentes productos creativos que se realizan en la agencia. (Campos, Mario, 1998) 5) Producción: Es el encargado de facilitar los servicios de producción de la agencia; se debe preocupar en dirigir, buscar y contratar a los profesionales (o empresas) para realizar el trabajo de producción audiovisual de tal manera, que se cumplan los objetivos creativos de acuerdo a los plazos previstos para la campaña. Su principal responsabilidad es dar al cliente una rápida y buena calidad de trabajo en función de los objetivos y presupuestos publicitarios. (La Enciclopedia Publicidad Volumen 2 Ediciones Deuto, 1990) 6) Medios: Su función principal es planificar y hacer todas las estrategias con los medios de comunicación, para optimizar las compras y llevar el control de monitoreo. Sus funciones son: 1) Planificación de medios, de acuerdo con las características del grupo objetivo y la creatividad de la campaña: consiste en seleccionar los medios y soportes más adecuados para alcanzar los objetivos establecidos. 2) Contratación de espacios en los medios, según el plan preparado. (De Barillas, Silvia, 2001) 7) Tráfico: Se encarga de manejar el movimiento de solicitudes de materiales de los clientes, conjuntamente con arte. Se encarga de canalizar todas las ordenes que pasan los Ejecutivos hacia Creatividad, para que desarrollen la campaña y luego hacia arte, para desarrollar el material final. (De Barillas, Silvia, 2001) 8) Finanzas: Se encarga de manejar los aspectos económicos y financieros. Su función debe de estar de acuerdo con los servicios que presta la agencia, el material que compra y los servicios que contrata. Este departamento se encarga del control de las finanzas y contabilidad de la agencia: presupuestos, facturación, comisiones, IGSS, vacaciones, prestaciones, etc. Otros puestos que complementan las labores de agencia: Marketing, Relaciones Publicas, Secretarias, Contadores, Mensajeros, Seguridad, Limpieza, etc. (Chavarría, Rafael A., 2002) LA DIRECCIÓN DENTRO DE LA AGENCIA DE PUBLICIDAD El trabajo de la agencia es un proceso de análisis de oportunidades, elegir objetivos, formular estrategias, hacer planes y llevar a cabo la realización y control de actividades publicitarias; para contribuir de la mejor manera con las metas del anunciante. En este sentido la función de Dirección vela por la orientación del trabajo, toma de decisiones y resolución de problemas y necesidades. La Dirección eficaz no espera que los problemas lleguen, sino que a través de la supervisión trata de anticiparse a ellos.
  • 26.
    En la agenciade publicidad, la función de Dirección recae principalmente en los Directores de cada departamento; aunque el ejecutivo de cuentas por ser el representante directo de la agencia ante el cliente, participa parcialmente en el proceso de dirección, en los diferentes departamentos. Cuando la persona asignada para una cuenta, no puede participar en una presentación, el Director toma su lugar y la responsabilidad por dicha persona. (De Barillas, Silvia, 2001) Ventajas de la Dirección - Permite orientar de la mejor manera, los esfuerzos del grupo hacia los objetivos de la campaña, a las necesidades del cliente y requerimientos del Ejecutivo de Cuentas. - Contribuye con la administración excelente de los diferentes recursos de la agencia. - Permite mantener costos de operación dentro de los límites presupuestados. - La buena Dirección logra obtener un máximo de productividad y rentabilidad, que permiten cumplir con los tiempos establecidos de entrega de trabajos. - La efectividad de la campaña es resultado de la capacidad de influir por medio de la Dirección, tanto el Ejecutivo de Cuentas, como de los Directores. Elementos Necesarios para la Dirección 1- Comunicación 2- Autoridad 3- Delegación 4- Supervisión 5- Coordinación 6- Motivación (Chavarría, Rafael A., 2002) 7- EL CONTROL DENTRO DE LA AGENCIA DE PUBLICIDAD La Agencia debe de reflejar un fuerte compromiso para crear publicidad efectiva, que construya marcas fuertes, ventas altas y lealtad al cliente. El Control sugiere para este caso, acciones necesarias que orientes los esfuerzos hacia un estado deseado, que contribuyan al logro de metas y planes establecidos dentro de la agencia. El Control por lo tanto es una función aplicable en todas las áreas de la agencia y su punto de partida inicia con el conocimiento de objetivos de los Planes Publicitarios. De esta manera se sabrá donde y que se necesita inspeccionar, revisar, examinar, etc. Para lograr los objetivos de la publicidad y cooperar con la obtención de metas, los Directores y Ejecutivos deben controlar en forma efectiva todos los esfuerzos hacia la campaña publicitaria. Este proceso consiste en establecer normas de operación, evaluar resultados actuales contra establecidos y disminuir diferencias entre el funcionamiento deseado y el real. (Mediana Efraín, 2001) Ventajas de Control Dentro de la Agencia de Publicidad - Permite medir el esfuerzo y avance hacia los objetivos de la campaña. - Garantiza que las actividades en proceso se ajusten a las estrategias planificadas. - Al presentarse imprevistos que desvían los planes de los objetivos, el Control proporciona una base para llevar a cabo acciones necesarias para corregirlas. - Ayuda al seguimiento de cambios ambientales y repercusiones de éstos. - Sirve para dejar registro de lo solicitado y entregado; para dejar constancia de acuerdos que se establecen con relación a procesos y fechas de entrega de trabajos.
  • 27.
    Tipos de Control a)Control General: Se refiere al contacto y supervisión que realiza el Gerente General, el Director de Cuentas o el Ejecutivo de Cuentas sobre procesos de trabajo y órdenes realizadas. Puede darse directamente por Departamentos o por personas; o bien por medio de reuniones diarias o semanales para dar continuidad a las actividades. En algunas agencias el control de los diferentes procesos de trabajo se realiza por medio de sesiones cortas que se llevan a cabo diariamente: - Se revisan las órdenes giradas. - Se verifican tareas o requerimientos; lo que se ha cumplido y lo que está pendiente. - Se deja constancia por escrito de acuerdos establecidos y de actividades a realizar. - Se lleva Control por escrito de entradas y salidas de correspondencia. - Se lleva control por escrito de llamadas telefónicas. (Mediana Efraín, 2001) b) Control Específico: Se refiere a las formas de Control por escrito que se utilizan para uso interno o externo de la Agencia; con el objetivo de dejar constancia válida para revisar, controlar y aceptar los procesos que integran y complementan la campaña publicitaria. El control de trabajo se lleva por medio de formularios: Cuentas tiene formularios para pedir presupuestos a medios; para pedirle un diseño al Director Creativo; para solicitar un arte final a un Diseñador, etc. Cuentas y Creatividad tienen formularios para controlar procesos de trabajos salientes; los que se presentan en reuniones semanales de la agencia. El Control inicia desde Cuentas, quien elabora el brief con el cliente; en donde se anota la información necesaria del producto y la marca: éste debe de ampararlo con una orden de trabajo ya sea para Medios, Tráfico, Creatividad o para el departamento que sea. Se llevan controles de las inversiones y proyecciones de los clientes; mensuales o anuales. Dentro del Control Específico, el Departamento de Tráfico juega un papel muy importante, ya que es responsable de canalizar las órdenes de los Ejecutivos y luego se trasladen a Creatividad para desarrollar la campaña; posteriormente para Arte o Producción, en el desarrollo del material final. Tráfico se encarga de establecer tiempos de entrega de los trabajos, que salgan en la fecha establecida y que los materiales producidos sean cobrados. Se encarga de cotizar imprentas con separaciones de color, materiales promocionales, etc. Así también lleva control del archivo de materiales de los clientes: separaciones de color, arte, etc. (Mediana Efraín, 2001)
  • 28.
  • 29.
    (STONER, Freeman Gilbert) Organización(jerarquía y departamentalización)
  • 30.
    (ROBINS, Coulter ) (ROBINS,Coulter ) (ROBINS, Coulter ) (ROBINS, Coulter )
  • 31.
    DISCUSIÓN Planificación: Consiste en lafijación de las metas de la organización y del modo de alcanzarlas (planes). Abarca dos partes: - Saber dónde queremos ir. - Desarrollar la forma en que podemos ir. Existen muchos tipos de planes de distinta naturaleza y amplitud. Éstos deben ser jerarquizados. Análisis de situaciones especiales, anticipación del futuro, determinación de objetivos, decisión de tipos de actividades en los que la empresa participará, elección de estrategias, determinación de recursos, etc. Organización: Consiste en ensamblar y coordinar los recursos humanos, financieros, físicos, de información y otros, los cuales son necesarios para lograr las metas. Consiste en influir en las personas de la organización para que aporten su máximo esfuerzo de trabajo. Con una organización efectiva los gerentes están en mejor posición para coordinar los recursos humanos, los materiales y los de información. La organización implica la creación de una estructura con departamentos y descripciones de puestos. Los administradores han de adecuar la estructura de la organización a sus objetivos y recursos. Diferentes metas requieren distintos tipos de estructura. Principales aspectos que cubre la organización: - Diseño de puestos de trabajo - Agrupación de tareas y personas. - Determinación del grado de delegación de autoridad. Mecanismos de coordinación, etc. Dirección: Cuando la organización conoce sus metas y cuenta con la administración de Empresas - La estructura material y humana para alcanzarlas, necesita ejercer el liderazgo para conseguir que las personas dirijan sus esfuerzos hacia el logro de algún objetivo común. Además de preparar planes, diseñar una estructura y contratar al personal alguien se debe de encargar de dirigir a la organización. Esta dirección implica motivar a terceros con la intención que desempeñen las tareas necesarias para alcanzar las metas de la organización. Sin embargo no solo se dirige cuando se ha concluido con la planeación y la organización, sino que la dirección es un elemento crucial de esas funciones. Control Su finalidad es verificar monitorear el desempeño de forma permanente y aplicar acciones correctivas como también la adecuación de las actividades emprendidas a las metas planeadas, para la detección y corrección de desviaciones significativas. • La planificación, organización y dirección no son garantía de éxito. • El control supervisa el progreso y ejecuta los cambios necesarios.
  • 32.
    • El controlnos sirve para confiar en que si existe algún problema será detectado por los mecanismos introducidos, indicándonos donde está el error, para poder subsanarlo. CONCLUSIONES Y RECOMENDACIONES - La administración es un grupo de procesos desarrollados con técnicas y métodos diferentes y específicos, orientados a la integración y operación de los recursos humanos de las empresas; con el objetivo de alcanzar las metas con los mejores niveles de productividad y rentabilidad. - La empresa es un organismo social formalmente integrado, con metas definidas de producción o creación de bienes y servicios para sus consumidores actuales y potenciales. - La agencia de publicidad es una empresa de servicios, cuya organización está formada por un equipo especializado y orientado en satisfacer las necesidades de comunicación publicitaria de sus clientes; a través de prestar asesoría y estrategias que den a conocer, desarrollen y posicionen marcas y productos en un mercado meta. - Las funciones administrativas son un conjunto de pasos o etapas sobre Planeación, Organización, Integración, Dirección y Control. Que constituyen el fenómeno dinámico y secuencial que se manifiesta en la operación de la empresa, para alcanzar las metas y objetivos propuestos. - El conocimiento administrativo no abarca todo el conocimiento que se utiliza en la agencia de publicidad, ya que en esta el conocimiento especializado es muy básico. Sin embargo las funciones administrativas juegan un papel muy importante en la integración de las diferentes especialidades de la agencia de publicidad, para lograr una operación y desarrollo eficiente en la elaboración de las diferentes estrategias y campañas publicitarias. - Las funciones administrativas dentro de la agencia de publicidad pueden ser aplicadas total o parcialmente; dependiendo del puesto y nivel que se ocupe dentro de la misma; de acuerdo al tamaño, experiencia, políticas, por el tipo de clientes, etc.
  • 33.
    RESUMEN INTRODUCCIÓN: Son indispensablespara las funciones administrativas de una empresa, los temas a tratar son administrativos, pero que como diseñadores nos ayudará a saber hacia dónde queremos llegar como empresa. Los puntos principales en para llevar a cabo las funciones son: la planeación, organización, control, dirección y recursos. REVISIÓN LITERARIA: para la indagación de este tema se utilizaron 2 libros (“Administración” de STONER, Freeman Gilbert, sexta edición. “Administración” de ROBINS, Coulter, octava edición), 1 tesis (Las Funciones Administrativas Y Su Aplicación En La Agencia De Publicidad" del autor Rafael Arturo Sil Chavarría realizada en Guatemala en Octubre de 2002), e información de fuentes de la web las cuales tienen en común información relacionada respecto al tema de “Funciones Administrativas” y la administración. MATERIAL Y TÉCNICAS: en base a investigaciones científica, a través del uso en internet como, también de biblioteca pudimos enfocar el tema, para poder determinar los datos sobre que posteriormente se convertiría en parte de fundamento del proyecto. PLANEACIÓN “La planeación consiste en fijar el curso concreto de acción que ha de seguirse, estableciendo los principios que habrán de orientarlo, la secuencia de operaciones para realizarlo, y la determinación de tiempos y números necesarios para su realización ". A. Reyes Ponce. “Planeación es la selección y relación de hechos, así como la formulación y uso de suposiciones respecto al futuro en la visualización y formulación de las actividades propuestas que se cree sean necesarias para alcanzar los resultados esperados" George R. Terry. "La planeación es el primer paso del proceso administrativo por medio del cual se define un problema, se analizan las experiencias pasadas y se embozan planes y programas" J. A. Fernández Arenas. Elementos del concepto Objetivo: El aspecto fundamental al planear es determinar los resultados. Cursos alternos de acción: Al planear es necesario determinar diversos caminos, formas de acción y estrategias, para conseguir los objetivos.
  • 34.
    Elección: La planeaciónimplica la determinación, el análisis y la selección de la decisión más adecuada. Futuro: La planeación trata de prever situaciones futuras y de anticipar hechos inciertos, prepararse para contingencias y trazar actividades futuras. Principios de la Planeación Los principios de la administración son verdades fundamentales de aplicación general que sirven como guías de conducta a observarse en la acción administrativa. Siendo los siguientes: Factibilidad: Lo que se planee debe ser realizable; es inoperante elaborar planes demasiado ambiciosos u optimistas que sean imposibles de lograrse. La planeación debe adaptarse a la realidad y a las condiciones objetivas que actúan en el medio ambiente. Objetividad y cuantificación: Cuando se planea es necesario basarse en datos reales, razonamientos precisos y exactos, y nunca en opiniones subjetivas, especulaciones o cálculos arbitrarios. Este principio establece la necesidad de utilizar datos objetivos como estadísticas, estudios de mercado, estudios de factibilidad, cálculos probabilísticos, etc. La planeación será más confiable en tanto pueda ser cuantificada, expresada en tiempo, dinero, cantidades y especificaciones (porcentajes, unidades, volumen, etc.) Flexibilidad: Al elaborar un plan, es conveniente establecer márgenes de holgura que permitan afrontar situaciones imprevistas y que proporcionen nuevos cursos de acción que se ajusten fácilmente a las condiciones. Unidad: Todos los planes específicos de la empresa deben integrarse a un plan general y dirigirse al logro de los propósitos y objetivos generales, de tal manera que sean consistentes en cuanto a su enfoque, y armónico en cuanto al equilibrio e interrelación que debe existir entre éstos. Del cambio de estrategias: Cuando un plan se extiende con relación al tiempo, será necesario rehacerlo completamente. Esto no quiere decir que se abandonen los propósitos, sino que la empresa tendrá que modificar los cursos de acción (estrategias) y consecuentemente las políticas, programas, procedimientos y presupuestos. ORGANIZACIÓN Definición: "Organización es la estructura de las relaciones que deben existir entre las funciones, niveles y actividades de los elementos materiales y humanos de un organismo social, con el fin de lograr su máxima eficiencia dentro de los planes y objetivos señalados" Agustín Reyes Ponce. "Organizar es agrupar y ordenar las actividades necesarias para alcanzar los fines establecidos creando unidades administrativas, asignando en su caso funciones, autoridad, responsabilidad y jerarquía, estableciendo las relaciones que entre dichas unidades debe existir." Eugenio Sixto Velasco. "Organización es la coordinación de las actividades de todos los individuos que integran una empresa con el propósito de obtener el máximo de aprovechamiento posible de elementos materiales, técnicos y humanos, en la realización de los fines que la propia empresa persigue" Isaac Guzmán V.
  • 35.
    Elementos del concepto Estructura:La organización implica el establecimiento del marco fundamental en el que habrá de operar el grupo social, ya que establece la disposición y correlación de las funciones, jerarquías y actividades necesarias para lograr los objetivos. Sistematización: Todas las actividades y recursos de la empresa, deben coordinarse racionalmente a fin de facilitar el trabajo y la eficiencia. Agrupación y asignación de actividades y responsabilidades: Organizar, implica la necesidad de agrupar, dividir y asignar funciones a fin de promover la especialización. Jerarquía: La organización como estructura, origina la necesidad de establecer niveles de autoridad y responsabilidad dentro de la empresa. Simplificación de funciones: Uno de los objetivos básicos de la organización es establecer los métodos más sencillos para realizar el trabajo de la mejor manera posible. Principios de la organización Del objetivo: Toda y cada una de las actividades establecidas en la organización deben relacionarse con los objetivos y propósitos de la empresa, la existencia de un puesto sólo es justificable si sirve para alcanzar realmente los objetivos. Especialización: El trabajo de una persona debe limitarse hasta donde sea posible, a la ejecución de una sola actividad; mientras más específico y menor campo de acción tenga un individuo, mayor será su eficiencia y destreza. Jerarquía: Es necesario establecer centros de autoridad de los que emane la comunicación necesaria para lograr los planes, en los cuales la autoridad y la responsabilidad fluyan desde el más alto ejecutivo hasta el nivel más bajo. Paridad de autoridad y responsabilidad: A cada grado de responsabilidad conferido, debe corresponder el grado de autoridad necesario para cumplir dicha responsabilidad. Unidad de mando: Al determinar un centro de autoridad y decisión para cada función, debe asignarse un sólo jefe, y que los subordinados no deberán reportarse más que a un sólo jefe. Difusión: La obligación de cada puesto que cubre autoridad y responsabilidad debe publicarse y ponerse por escrito a disposición de todos aquellos miembros de la empresa que tengan relación con el mismo. Amplitud o tramo de control: Hay un límite en cuanto al número de subordinados que deben reportarse a un ejecutivo, de tal manera que éste pueda realizar todas sus funciones eficientemente. Coordinación: Las unidades de una organización siempre deberán mantenerse en equilibrio (mercadotecnia, finanzas, producción, recursos humanos).
  • 36.
    Continuidad: Una vezque se ha establecido la estructura organizacional, requiere mantenerse, mejorarse, y ajustarse a las condiciones del medio ambiente. INTEGRACIÓN DE LOS RECURSOS Integrar, es obtener y articular los elementos materiales y humanos que la organización y la planeación señalan como necesarios para el adecuado funcionamiento de una organización social. Agustín Reyes Ponce. Es la función administrativa que se ocupa de dotar de personal a la estructura de la organización, a través de una adecuada y efectiva selección de personas que han de ocupar los puestos dentro de la estructura. Koontz y O'Donnell. Función a través de la cual la administración elige y se allega de los recursos necesarios para poner en marcha las decisiones previamente establecidas para ejecutar los planes, comprende los recursos materiales y humanos. Munch Galindo. Entendemos por integración, el seleccionar al personal competente para los puestos de la organización; es reunir todos los elementos materiales, económicos, técnicos y humanos necesarios para alcanzar los objetivos, y como de éstos cuatro elementos el más variable, cambiante y difícil de controlar es el ser humano; es importante hacer hincapié en: la selección del personal, adiestramiento y desarrollo del personal, así como la auto motivación para el logro de metas cada vez más altas. Fernández Arenas A. Recursos Económicos: Estudiar el comportamiento de las áreas usuarias y las necesidades intimas para aprovechar óptimamente los recursos mediante el desarrollo de los existentes y su actualización actual. Recursos Financieros: Presupuestar adecuadamente las actividades que se realizaron para obtener la liquidez suficiente y en su caso fijar estrategias para obtener ingresos extraordinarios aprovechando la infraestructura creada. Recurso Tecnológicos: Capacitar continuamente al personal en los avances tecnológicos en computación e informática así como buscar la innovación de los recursos materiales conjuntamente con las necesidades de la UNAM. Comunicación: Sinergizar a todos los recursos, para obtener los resultados deseados en el menor tiempo posible dentro del marco económico. Recursos Humanos: Proponer la superación académica y técnica del personal adscrito; evaluar periódicamente su participación, voluntad y resultados y suministrarles los medios para la realización de sus tareas. Recursos de Tiempo: Crear esquemas de calendarización para que las actividades de la dirección fluya sin interrupciones.
  • 37.
    Utilerías: Conocer lainfraestructura de la UNAM para apoyar y apoyarse sin duplicidad de esfuerzo y gastos. DIRECCIÓN Comprende la influencia interpersonal del administrador a través de la cual logra que sus subordinados obtengan los objetivos de la organización, mediante la supervisión, la comunicación y la motivación. Robert B. Buchele. Consiste en coordinar el esfuerzo común de los subordinados, para alcanzar las metas de la organización. Burt K. Scanlan. La guía y supervisión de los esfuerzos de los subordinados, para alcanzar la metas de la organización. Leonard J. Kazmier. Consiste en dirigir las operaciones mediante la cooperación del esfuerzo de los subordinados, para obtener altos niveles de productividad mediante la motivación y supervisión. Lerner y Baker. Elementos del concepto 1. Ejecución de los planes de acuerdo con la estructura organizacional. 2. Motivación. 3. Guía o conducción de los esfuerzos de los subordinados. 4. Supervisión 5. Alcanzar las metas de la organización. Principios de la Dirección De la armonía del objetivo o coordinación de intereses: La Dirección será eficiente en tanto se encamine hacia el logro de los objetivos generales de la empresa. Los objetivos de la empresa solo podrán alcanzarse si los subordinados se interesan en ellos, lo que se facilitará si sus objetivos individuales e intereses personales son satisfechos al conseguir las metas de la organización, y si éstas no se contraponen a su autorrealización. Impersonalidad de mando: Se refiere a que la autoridad y su ejercicio (el mando), surgen como una necesidad de la organización para obtener ciertos resultados, por esto, tanto los subordinados como los jefes deben estar conscientes de que la autoridad que emana de los dirigentes surge como un requerimiento para lograr los objetivos, y no de su voluntad personal. De la supervisión directa: Se refiere al apoyo y comunicación que debe proporcionar el dirigente a sus subordinados durante la ejecución de los planes, de tal manera que éstos se realicen con mayor facilidad. De la vía jerárquica: Postula la importancia de respetar los canales de comunicación establecidos por la organización formal, de tal manera que al emitirse una orden, sea transmitida a través de los niveles jerárquicos correspondientes a fin de evitar conflictos, fugas de responsabilidad, debilitamiento de autoridad de los supervisores inmediatos, así como pérdidas de tiempo. De la resolución del conflicto: Indica la necesidad de resolver los problemas que surjan durante la gestión administrativa al momento en que aparezcan; ya que al no tomar una decisión en relación
  • 38.
    con un conflictopor insignificante que parezca, puede originar que éste se desarrolle y provoque problemas graves colaterales. Aprovechamiento del conflicto: El conflicto es un problema, que se antepone al logro de las metas de la organización, pero que, al obligar al administrador a pensar en soluciones, ofrece la posibilidad de visualizar nuevas estrategias y emprender diversas alternativas. CONTROL El control tiene como objeto cerciorarse de que los hechos vayan de acuerdo con los planes establecidos. Burt K. Scanlan. Es la regulación de las actividades, de conformidad con un plan creado para alcanzar ciertos objetivos. Eckles,Carmichael La medición y corrección de las realizaciones de los subordinados con el fin de asegurar que tanto los objetivos de la empresa como los planes para alcanzarlos se cumplan eficaz y económicamente. Robert C. Appleby. Elementos del concepto 1. Relación con lo planeado: El control siempre existe para verificar el logro de los objetivos que se establecen en la planeación. 2. Medición: Para controlar es imprescindible medir y cuantificar los resultados. 3. Detectar desviaciones: Una de las funciones inherentes al control, es descubrir las diferencias que se presentan entre la ejecución y la planeación. 4. Establecer medidas correctivas: El objeto del control es prever y corregir los errores. Importancia del control Establece medidas para corregir las actividades, de tal forma que se alcancen los planes exitosamente. 2. Se aplica a todo: a las cosas, a las personas, y a los actos. 3. Determina y analiza rápidamente las causas que pueden originar desviaciones, para que no vuelvan a presentarse en el futuro. 4. Localiza a los sectores responsables de la administración, desde el momento en que se establecen medidas correctivas. 5. Proporciona información acerca de la situación de la ejecución de los planes, sirviendo como fundamento al reiniciarse el proceso de la planeación. 6. Reduce costos y ahorra tiempo al evitar errores. 7. Su aplicación incide directamente en la racionalización de la administración y consecuentemente, en el logro de la productividad de todos los recursos de la empresa. Principios Equilibrio: A cada grupo de delegación conferido debe de proporcionarse el grado de control correspondiente, al delegar autoridad es necesario establecer los mecanismos para verificar que
  • 39.
    se está cumpliendocon la responsabilidad conferida, y que la autoridad delegada esta siendo debidamente ejercida. De los objetivos: Ningún control será válido si no se fundamenta en los objetivos y si a través de él, no se evalúa el logro de los mismos, por lo tanto, es imprescindible establecer medidas específicas o estándares que sirvan de patrón para la evaluación de lo establecido. De la oportunidad: El control para que sea eficaz necesita ser oportuno, es decir, debe aplicarse antes de que se efectué el error, de tal manera que sea posible tomar medidas correctivas con anticipación. De las desviaciones: Todas las variaciones o desviaciones que se presenten en relación con los planes deben ser analizadas detalladamente, de tal manera que sea posible conocer las causas que las originaron, a fin de tomar las medidas necesarias para evitarlas en el futuro. De excepción: El control debe aplicarse preferentemente a las actividades excepcionales o representativas, afín de reducir costos y tiempo, delimitando adecuadamente cuales funciones estratégicas requieren de control. Este principio se auxilia de métodos probabilísticos, estadísticos o aleatorios. De la función controlada: La función controladora por ningún motivo debe comprender a la función controlada, ya que pierde efectividad el control. Este principio es básico ya que señala que la persona o la función que realiza el control no debe estar involucrada con la actividad a controlar. Características del Control Reflejar la naturaleza de estructura organizacional: Un sistema de control deberá ajustarse a las necesidades de la empresa y tipo de actividad que se desea controlar. Oportunidad: Un buen control debe manifestar inmediatamente las desviaciones, siendo lo ideal que las descubra antes de que se produzcan. Accesibilidad: Todo control debe establecer medidas sencillas y fáciles de interpretar para facilitar su aplicación, las técnicas muy complicadas en lugar de ser útiles crean confusiones. Ubicación estratégica: Resulta imposible e incosteable implantar controles para todas las actividades de la empresa, por lo que es necesario establecerlos en ciertas áreas de valor estratégico. DISCUSIÓN: Existen muchos tipos de planes de distinta naturaleza y amplitud. Éstos deben ser jerarquizados. La falta de la práctica de los elementos de las funciones administrativas provoca la falta de estrategias, plan y rumbo de la empresa lo cual es fundamental para el alcance de objetivos. Los elementos de las funciones administrativas para la puesta en marcha de la empresa en una buena dirección, los cuales son: planificación, organización, control, dirección e integración de recursos.
  • 40.
    CONCLUSIONES Y RECOMENDACIONES:La administración son procesos orientados a la integración y operación de los recursos, las funciones administrativas son pasos Planeación, Organización, Integración, Dirección y Control; para alcanzar las metas y objetivos propuestos, las funciones administrativas son importantes en la integración de las diferentes especialidades, estrategias y campañas publicitarias. ANEXOS GLOSARIO ADMINISTARACIÓN: Es un proceso muy particular consistente en las actividades de planeación, organización, ejecución y control, desempeñadas para determinar y alcanzar los objetivos señalados con el uso de seres humanos y otros recursos. CONTROLAR: Acto de medir y registrar los resultados alcanzados por un agente del sistema organizacional en un tiempo y espacio determinados. COORDINAR: Acto de intercambiar información entre las partes de un todo. Opera vertical y horizontalmente para asegurar el rumbo armónico y sincronizado de todas los elementos que participan en el trabajo. DEPARTAMENTALIZACIÓN: Fase del análisis administrativo que se ocupa de analizar y dividir el trabajo como un todo, estableciendo los niveles de especialización y complejidad de todas las partes o componentes del trabajo y dando figura al organigrama. DESARROLLO ORGANIZACIONAL: Acción de mantenimiento y actualización permanente de los cambios aplicados a una organización y respecto a su medio ambiente. ESTRATEGIA: En un proceso regulable; es el conjunto de las reglas que aseguran una decisión óptima en cada momento. Una estrategia por lo general abarca los objetivos, las metas, los fines, la política y la programación de acciones de un todo organizacional o individual. EVALUAR: Acto de comparar y enjuiciar los resultados alcanzados en un momento y espacio dados, con los resultados esperados en ese mismo momento. Es buscar las causas de su comportamiento, entenderlas e introducir medidas correctivas oportunas. FINES: Son los efectos que se obtienen con el logro de los objetivos. GERENCIA: Función mediante la cual las empresas y el Estado logran resultados para satisfacer sus respectivas demandas.
  • 41.
    MANUAL DE FUNCIONES:Documento similar al Manual de Organización. Contiene información válida y clasificada sobre las funciones y productos departamentales de una organización. Su contenido son y descripción departamental, de funciones y de productos MANUAL DE ORGANIZACIÓN: Documento que contiene información válida y clasificada sobre la estructura, funciones y productos departamentales de una organización. Su contenido son organigramas y descripción departamental, de funciones y de productos. OBJETIVO ESPECÍFICO: Es la especificación de una parte del objetivo general. El conjunto de objetivos específicos logran el objetivo general. OBJETIVO GENERAL: Se define como "un deseo a lograr". ORGANIZAR: Acto de acopiar e integrar dinámica y racionalmente los recursos de una organización o plan, para alcanzar resultados previstos mediante la operación. ORGANIGRAMA: Es la representación gráfica de la estructura formal de una organización, según división especializada del trabajo y niveles jerárquicos de autoridad. PLAN ANUAL OPERATIVO: Plan institucional de corto plazo pero vinculado al plan de mediano y largo plazos. Es el conjunto armónico de políticas, estrategias, objetivos, metas, actividades y el presupuesto institucionales, programadas en el tiempo y conducentes a un objetivo común. Se ejecuta en un año (corto plazo) y con determinados recursos. PLAN: Conjunto de programas y proyectos relacionados entre sí y conducentes a un objetivo común. También conjunto armónico de actividades para lograr un resultado concreto. PLANIFICACIÓN: Proceso racional y sistémico de preveer, organizar y utilizar los recursos escasos para lograr objetivos y metas en un tiempo y espacio predeterminados. PLANIFICACIÓN ADMINISTRATIVA: Proceso racional de previsión, estructuración, diseño y asignación óptima de recursos de las organizaciones, para que alcancen resultados en un tiempo y espacio dados. PROCEDIMIENTO: Ciclo de operaciones que afectan a varios empleados que trabajan en sectores distintos y que se establece para asegurar el tratamiento uniforme de todas las operaciones respectivas para producir un determinado bien o servicio. RECURSOS: Son los medios que se emplean para realizar las actividades. Por lo general son seis: humanos, financieros, materiales, mobiliario y equipo, planta física y tiempo.
  • 42.
    FUENTES DE INFORMACIÓN Libros: 1.STONER, Freeman Gilbert Administración Pearson Prentice Hall Sexta Edición p.p 30-684 2. ROBINS, Coulter Administración Pearson Prentice Hall Octava Edición p.p. 133-154 Tesis: Titulo: "Las Funciones Administrativas Y Su Aplicación En La Agencia De Publicidad" Autor: Rafael Arturo Sil Chavarría Guatemala, Octubre de 2002 Web: http://www.bibliodgsca.unam.mx/tesis/tes4enal/sec_3.htm http://www.ur.mx/cursos/post/obarraga/Unidad-6.htm http://www.ur.mx/cursos/post/obarraga/Unidad-2.htm http://petra.euitio.uniovi.es/Curso9900/guia/cap4.html http://www.uaca.ac.cr/acta/1995may/vmorales.htm
  • 43.
    http://usuarios.lycos.es/manuell/ http://www.ked-bayern.apc.de/Bananen/bananos.htm http://www.gencat.es:8000/mediamb/cast/qamb/e_tramif.htm http://www.spice.gob.mx/siem2000/guias/procadm.asp http://nevado.cui.edu.co/htexst/htm/contaduria/PROYE/PROCESO%20ADMINISTRATIVO %20SECUNDARIO.htm http://www.educateca.com/Areas/A7928.asp http://www.planificacion-juridica.com/ http://www.mideplan.go.cr/ http://194.224.24.54/EoiM1EOI/EoiM1Curss/EoiM1CursosPresenciales/eoim1apyme/EoiM1PostGr aduados/EoiM1PosCurso03.html http://www.guanajuato.gob.mx/sde/gestoria/siac/pla/planes.htm http://jca.mirrors.apc.org/apc/espanol/ngos/business/busplan/intplnppt/sld001.htm http://www.sifor.gob.ni/planesmanejo/planes_operativos_anuales.htm http://www.pignc-ispi.com/forums/bo-classics/messages/411.html http://www.pignc-ispi.com/forums/bo-classics/messages/415.html http://bvs.sld.cu/revistas/mgi/vol15_4_99/mgi07499.htm http://bvs.sld.cu/revistas/mgi/vol15_4_99/mgi07499.htm http://www.estrategias.ws/ http://neurologia.rediris.es/congreso-1/conferencias/int-neuro-bravo/tsld001.htm http://www.dams.org/report/espanol.htm http://www.fao.org/waicent/FaoInfo/Agricult/AGP/AGPP/Pesticid/PIC/dgdsp.htm http://sistemas.itlp.edu.mx/tutoriales/procesoadmvo/tema2_1.htm http://sistemas.itlp.edu.mx/tutoriales/procesoadmvo/tema3_1.htm http://sistemas.itlp.edu.mx/tutoriales/procesoadmvo/tema4_1.htm http://www.bibliodgsca.unam.mx/tesis/tes4enal/sec_31.htm
  • 44.