Sistema de Información Contable II. Unidad 3
57
Unidad 3: La Información de las Organizaciones
1. Recursos de Rápida Movilidad
ARQUEO DE CAJA
El arqueo de caja consiste en el recuento del dinero y valores que se encuentran en ella. El
resultado del recuento se debe comparar con el saldo contable de la cuenta Caja (mayor de Caja).
Si existen diferencias se deben realizar las registraciones correspondientes, de manera que el
mayor se adapte a la realidad.
Pasos para realizar el arqueo de caja y las posteriores registraciones:
1) Contabilizo todos aquellos comprobantes que se encontraron en el arqueo y que no fueron
pasados a la contabilidad
2) Calculo el nuevo saldo contable
3) Comparo el saldo de la cuenta Caja con el que debo tener en la realidad. Registro el
sobrante o faltante de Caja, si corresponde
Cuentas a utilizar:
Ganancia SOBRANTE DE CAJA : la realidad me da más que el mayor
Pérdida FALTANTE DE CAJA : en la realidad tengo menos que en el mayor
Por ejemplo:
Saldo Contable de Caja $200 Saldo Contable de Caja $200
Recuento Fisico $220 recuento Fisico ·$180
Diferencia $ 20.- Diferencia ($20)
Tendría que tener 200 y
tengo, 220. Me sobran 20
Sobrante de caja Faltante de caja
Esta diferencia genera un
asiento contable para
ajustar el saldo de la
contabilidad a la realidad.
Sistema de Información Contable II. Unidad 3
58
CONCILIACION BANCARIA
El banco envía periódicamente (generalmente en forma mensual) un estado de cuenta del cliente
para la verificación de su saldo. En caso de no coincidir tenemos que encontrar la diferencia y
realizar la registración contable del error.
Al realizar la conciliación debemos tener en presente que los movimientos del banco son
contrarios a los de sus clientes. Por ejemplo: un cheque emitido, el cliente lo registra en el Haber
y el banco en el Debe.
Detalle Libro Banco del Cliente Resumen del Banco
Cheques emitidos Haber Debe
Depósitos realizados Debe Haber
Gastos bancarios Haber Debe
Cheques rechazados
de terceros
Haber Debe
Se llama Conciliación Bancaria al control que realizamos de
la documentación que nos envía el banco (resumen o
extracto bancario) con la que tenemos registrada en
nuestro Libro Bancos.
El estado de cuenta suele presentar, para cada período, el
saldo inicial, los movimientos del período -depósitos,
cheques, débitos bancarios, acreditaciones en cuenta, etc.-
y el saldo final, tal como surgen de los registros del banco.
Las diferencias bancarias surgen generalmente por los siguientes motivos:
Cheques emitidos y no presentados para su cobro por el Beneficiario hasta la fecha del
resumen.
Depósito en efectivo o cheque de terceros depositados en nuestra cuenta corriente y no
acreditados a la fecha de la conciliación (boletas de depósitos).
Cheques de terceros depositados y rechazados.
Gastos bancarios no registrados (gastos de chequera, mantenimiento de cuenta, etc.).
Acreditación de un préstamo bancario.
Errores y omisiones en la registración.
Intereses bancario.
Sistema de Información Contable II. Unidad 3
59
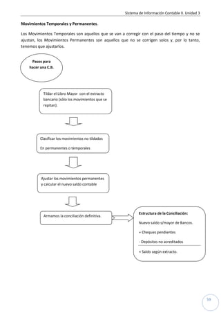
Movimientos Temporales y Permanentes.
Los Movimientos Temporales son aquellos que se van a corregir con el paso del tiempo y no se
ajustan, los Movimientos Permanentes son aquellos que no se corrigen solos y, por lo tanto,
tenemos que ajustarlos.
Pasos para
hacer una C.B.
Tildar el Libro Mayor con el extracto
bancario (sòlo los movimientos que se
repitan).
Clasificar los movimientos no tildados
En permanentes o temporales
Ajustar los movimientos permanentes
y calcular el nuevo saldo contable
Armamos la conciliación definitiva.
Estructura de la Conciliación:
Nuevo saldo s/mayor de Bancos.
+ Cheques pendientes
- Depósitos no acreditados
= Saldo según extracto.
Sistema de Información Contable II. Unidad 3
60
Actividad Nº 1. Conociendo los extractos bancarios
Marcar en el extracto bancario los siguientes datos:
a. Banco emisor, frecuencia del extracto, número de cuenta y CBU (¿Qué significa CBU?)
b. Datos del cliente
c. Un depósito, una extracción de fondos y un pago de servicios por HomeBanking y una
compra con tarjeta de débito.
d. “Impuesto Cred y Deb. – Ley 25413” ¿Qué significa?
e. “Retención ARBA”. ¿Cuándo usaremos esta retención?
f. “Devolución IVA Tarjeta de Débito” ¿Qué es?
El OMBU SA 30336549873
SOLER 14
Sistema de Información Contable II. Unidad 3
61
2. Los Derechos de cobro
Son los derechos que la empresa posee contra terceros para percibir cumas de dinero u otros
bienes y servicios.
DEPURACION DE DEUDORES
A través de los ajustes, es posible categorizar a los deudores según
la situación de cada uno de ellos en cuanto al cumplimiento de sus
obligaciones. A esto se lo llama depuración de deudores.
Los créditos son derechos que tiene la empresa de cobrar
determinadas sumas de dinero. Las cuentas que integran los
créditos, entre otras, son: Deudores varios, Deudores por ventas,
Documentos a cobrar, Deudores Morosos, Deudores en gestión
judicial. Todas ellas pertenecen al ACTIVO (saldo deudor) y al
rubro créditos.
Para conocer la verdadera situación de la empresa en materia de posibilidades de cobro de los
créditos, es preciso diferenciar las distintas categorías de estos créditos:
Concepto Cuenta Clase
Créditos cobrables …………………………… Deudores por ventas
ActivoCréditos atrasados …………………………… Deudores morosos
Créditos en juicio ……………………………. Deudores en gestión judicial
Créditos incobrables ………………………. Deudores incobrables Gasto
Hacer una depuración de deudores consiste en incluir las distintas categorías de créditos en las
cuentas correspondientes. Por Ejemplo:
Se llama así a la tarea de analizar
los saldos individuales de cada
deudor con el motivo de dejar en
la cuenta “deudores por
ventas”o “deudores varios”, sólo
aquellos que pagan regularmente
y sacar de ella a los clientes que
no están en es situación.
Sistema de Información Contable II. Unidad 3
62
Para que deudores por ventas tenga un saldo contable de $25.100 y las otras cuentas muestren la
mayor o menor cobrabilidad de los clientes, se anota el siguiente asiento en el libro diario:
A+ Deudores Morosos 1500
A+ Deudores en gestión judicial 1100
A+ Deudores incobrables 500
A- Deudores por ventas 3100
Y... ¿Quiénes son los deudores incobrables?
Sabemos que las ventas en cuenta corriente presuponen un riesgo para la empresa, pues pueden
existir casos de incobrabilidad en alguno/s de nuestros cliente/s. Estos son los llamados
DEUDORES INCOBRABLES, esta cuenta es de resultado negativo o PERDIDA, se debita cuando los
deudores se declaran incobrables (aumentan las perdidas).
Veámoslo con un ejemplo…
· Se venden mercaderías en cuenta corriente por $5000 a 10 dias.
· Al cabo de los 30 días el deudor aun no ha pagado.
· Pasado un cierto tiempo, el deudor no cumple con lo adeudado, por lo tanto la empresa inicia
acciones legales.
Deudores por ventas (A+) 5000
Ventas (Gan +) 5000
Deudores morosos (A+) 5000
Deudores por Ventas (A-) 5000
Deudores en gestión Judicial (A+) 5000
Deudores morosos (A-) 5000
A partir de esta situación pueden suceder dos cosas:
1) Que el deudor luego del juicio abone su deuda.
Caja (A+) 5000
Deudores en gestión judicial (A-) 5000
2) Que el deudor, luego del juicio se declare en quiebra.
Deudores incobrables (R-) 5000
Deudores en gestión judicial (A-) 5000
Sistema de Información Contable II. Unidad 3
63
ESTA SITUACION... ¿SE PUEDE PREVER?
SI. Al final de cada ejercicio económico la empresa crea previsiones
para ser utilizas en el siguiente. Una previsión es una estimación
contable de situaciones probables que pueden ocasionar perdidas
para la empresa.
La previsión para deudores incobrables es una cuenta regularizadora
del activo, previene perdidas por imposibilidad de cobro de créditos
(afecta o regulariza a “deudores” o “documentos a cobrar”).
Creación de previsión para deudores incobrables
La previsión para deudores incobrables se calcula según estadísticas de ejercicios anteriores
basados en créditos que nunca fueron cobrados y perspectivas del futuro inmediato.
Contablemente se registra:
Deudores incobrables (R-) XX
Previsión para deudores incobrables (RA +) XX
La cuenta previsión para deudores incobrables es regularizadora del activo, con saldo acreedor. Se
acredita cuando se crea y se debita cuando se utiliza en el caso de que surjan deudores
incobrables o se recuperen por no utilizarlas.
Ejemplo:
Saldo de la cuenta deudores por ventas: $10.000
Crear una previsión para deudores incobrables por el 2% del total de los créditos.
Deudores incobrables (R-) 200
Previsión para deudores incobrables (RA +) 200
Situación 1: Del total de los deudores por ventas $200 se transforman en incobrables.
Previsión para deudores incobrables (RA -) 200
Deudores por ventas (A-) 200
Situación 2: Del total de los deudores por ventas $230 se transforman en incobrables.
Previsión para deudores incobrables (RA -) 200
Deudores incobrables (R-) 30
Deudores por ventas (A-) 230
Situación 3: Del total de los deudores por ventas $170 se transforman en incobrables.
Previsión para deudores incobrables (RA -) 200
Deudores por ventas (A-) 170
Recupero de Prev. Deudores incobrables (R+) 30
Sistema de Información Contable II. Unidad 3
64
ESTADISTICA DE INCOBRABILIDAD
Cada empresa puede establecer su propio grado de incobrabilidad de deudores para prever esa
misma situación en el futuro. La incobrabilidad se traduce en un porcentaje que se calcula de la
siguiente forma:
Total de incobrables *100 = Porcentaje de
incobrabilidad
Total de créditos existentes al cierre del ejercicio
Año Saldo Deudores
Incobrables
producidos % incobrabilidad
2009 30.000,00 500,00 1,67
2010 45.000,00 1.000,00 2,22
2011 50.000,00 2.000,00 4,00
Total …………………………………………………………………….. 7,89
Promedio de incobrabilidad de los últimos 3 años:
7,89%/3años
2,63
Sistema de Información Contable II. Unidad 3
65
3. Los Bienes de Uso
Son aquellos bienes tangibles que se utilizan para desarrollar la actividad de la empresa; deben
tener una vida útil estimada superior a un año y no estar destinados a la venta. Por ejemplo:
rodados, instalaciones, muebles, etc.
Los bienes de uso pueden ser bienes muebles o inmuebles.
Los bienes deben reunir las siguientes características para que se los considere bienes de uso:
 No estar destinados a la venta habitual (como ocurre con los viene de cambio), sino a ser
utilizados por la empresa para realizar su actividad.
 Tener permanencia en la empresa (durante dos años como mínimo). Los bienes que la
empresa usa para el desarrollo de su actividad, pero que se deterioran con rapidez, se
consideran directamente como un gasto: papelería, elementos de escritura, cartuchos de
tinta para impresora, etc.
 Sufrir un desgaste por el uso y por el transcurso del tiempo.
El valor de origen de estos bienes, o precio de costo por el que se incorporan al patrimonio, está
constituido por:
Precio de costo = precio de compra + gastos de compra e instalación
Los bienes de uso originan egresos de dinero de distinta índole:
Gastos de Compra Mejoras Gastos de Mantenimiento
Activo Activo Gastos
Forman parte del valor de compra
del bien que se adquiere
Aumentan el valor de los bines ya
existentes o prolongan su vida útil
Sólo sirven para mantener el bien
que ya se posee, sin agregar valor.
Ejemplos: flete de la compra,
gastos de instalación,impuestos
por la compra (gastos de
patentamiento, por ej.)
Reconstrucción de un edificio,
construcción de más habitaciones,
agregados a un rodado
Ejemplo: arreglos de desperfectos,
pintura de un edificio, reparación
de daños de un rodado
Son aquellos que, por su naturaleza pueden
moverse por sí solos, o ser movidos por terceros
de un lugar a otro, sin que se vea alterada su
estructura. Por ej.: auto, escritorio
Son aquellos que, por su naturaleza, son
inamovibles. Por ejemplo: el terreno y todo lo
que está adherido a él.
Sistema de Información Contable II. Unidad 3
66
Actividad Nº1
Marquen con una cruz los gastos de compra, los de mantenimiento y los de mejoras:
Gastos de Compra Mejoras Gastos de Mantenimiento
Compra de una camioneta
Flete de esa camioneta hasta el depósito
Impuestos y gastos de inscripción del rodado
Patente anual de la camioneta
Compra de un inmueble
Gastos de escritura del inmueble
Impuesto Inmobiliario
Gasto por el seguro del auto
Compra de un mueble antiguo
Restauración a nuevo del mueble antiguo
Compra de un aparato de aire acondicionado
Instalación del aparato de aire acondicionado
Arreglo del aparato de aire acondicionado
Construcción de un anexo al inmueble
Pintura de una habitación del inmueble
Arreglo de cañerías del inmueble
Sistema de Información Contable II. Unidad 3
67
VIDA UTIL DE LOS BIENES
La vida útil de los bienes es la cantidad de años durante los cuales el bien
resulta beneficioso para la empresa. La vida útil varía según el uso que le da
cada empresa a sus bienes. La amortización anual se calcula en función de la
vida útil de cada bien. El porcentaje de amortización anual se calcula de la
siguiente forma:
Bienes Vida Útil Cálculo % de Amortización
Inmueble (80% - 20%)
50 años 100%/50 años 2% anual
Rodados
5 años 100%/5 años 20% anual
Muebles y Útiles 10 años 100%/10 años 10% anual
Instalaciones 10 años 100%/10 años 10% anual
Equipos de computación 3 años 100%/3 años 33,33 % anual
Cálculo de la amortización anual
Se aplica el porcentaje sobre el valor de origen del bien. Ejemplo:
Ciprés SA posee muebles por valor de $1.000, estimando la vida útil
en unos 10 años.
Otra forma de calcular la amortización es dividir el valor de origen
por la vida útil del mismo:
La registración contable es la siguiente:
R- Amortización Muebles y Utiles 100
RA Amortización Acumulada M y U 100
Depreciación: es la pérdida de
valor de un bien. Esta pérdida se
produce por diversos motivos:
desgaste por el uso, roturas
diversas, deterioro por el
transcurso del tiempo.
Amortización: procedimiento
contable por medio del cual el
valor de un bien, utilizado por la
empresa, es repartido como
gasto durante todos los años que
abarca la vida útil del mismo.
En la práctica, depreciación y
amortización se usan como
sinónimos.
Amortización Anual = 10% de 1000 = $100
Valor de origen: valor
por el cual se incorporó
un bien al activo.
Valor residual:
diferencia entre el valor
de origen de un bien y sus
amortizaciones
acumuladas
Amortización Anual = Valor de Origen
Vida Útil
Sistema de Información Contable II. Unidad 3
68
Amortización Amortización Acumulada
Amortizaciones: cuenta de resultado negativo, que muestra la amortización de un solo año. Esta
cuenta se cierra junto con el ejercicio económico.
Amortización Acumulada de Muebles: cuenta regularizadora del activo que muestra la
amortización acumulada durante los años de vida útil que ya han transcurridos. Esta cuenta
corrige el saldo de la cuenta de activo y se mantiene durante toda la vida útil del bien.
Ejemplo: un rodado cuyo valor de origen fue de $50.000 y tiene un vida útil de 5 años:
1er Año 2do Año 3er año 4to año 5to año
Rodado (valor origen) 50.000,00 50.000,00 50.000,00 50.000,00 50.000,00
menos
Amortización acumulada -10.000,00 -20.000,00 -30.000,00 -40.000,00 -50.000,00
Valore residual del
rodado 40.000,00 30.000,00 20.000,00 10.000,00 -
Actividad Nº2
A) Calcular y registrar la amortización anual de los siguientes bienes:
Valor de Origen Amortización Anual
Mueble y Utiles 6.500,00
Rodados 53.000,00
Instalaciones 12.600,00
Inmueble (no incluye
terreno) 240.000,00
B) Calcular las amortizaciones acumuladas desde la fecha de incorporación al patrimonio de
cada uno de los bienes mencionados y su valor residual a la fecha de cierre del ejercicio
económico, 31/12/2012:
Año de
Alta
Bien
Valor de
Origen
Amortización
Anual
Años
transcurridos
Amortización
Acumulada
Valor
Residual
2009 Mueble y Utiles 12.600
2010 Rodados 54.800
2011 Instalaciones 8.900
2008
Inmueble (no incluye
terreno)
230.000
Se pide: Confeccionar el asiento de libro diario al 31/12/2012 para reflejar la depreciación de los
bienes y exponer el rubro Bienes de Uso.
Sistema de Información Contable II. Unidad 3
69
4. La Información para uso Externo - Los Estados Contables
Los estados contables son utilizados también por los usuarios internos en la toma de decisiones
acerca del curso a seguir y para el control de la gestión de la entidad.
El balance constituye uno de los elementos básicos dentro del marco de información de la
empresa y consiste en un conjunto de datos debidamente ordenados, representativos del valor
que, en un momento dado, tienen los distintos componentes de la situación patrimonial de la
empresa.
Mediante el balance de situación se refleja lo que la empresa tiene, los bienes y derechos
pertenecientes a la empresa (ACTIVO) y cómo lo está financiando y lo que debe (PASIVO). El activo
refleja la aplicación de los fondos y el pasivo el origen de los fondos.
FUNCIÓNINFORMATIVADELBALANCE
En primer lugar, si tenemos en cuenta que el balance es un inventario de todos los bienes y
derechos de los que es titular la empresa, así como de todas las deudas en que ha incurrido,
comprenderemos que la primera función que cumple es la de informar a todo el que tenga interés
en la situación económica y financiera de la empresa en un momento dado.
Los estados contables son los siguientes:
a.Estados Contables Básicos:
 Estado de situación patrimonial
 Estado de resultados
 Estado de evolución del patrimonio neto
 Estado de flujo de efectivo.
b.Nota explicativas de los conceptos resumidos en los estados contables básicos.
c. Anexos: de bienes de uso, de costos, de gastos, etc.
Los estados contables son un tipo de informe contable, destinado principalmente a los
usuarios externos, por medio de los cuales la empresa da a conocer públicamente su
situación.
Los estados contables muestran aspectos patrimoniales, económicos y financieros de
la organización. Existe la obligación legal de emitir Estados Contables en forma
periódica. Existen normas específicas con respecto a la forma de presentación de los
mismos y a la veracidad de su contenido.
Sistema de Información Contable II. Unidad 3
70
En definitiva, se puede decir que el balance cumple la función básica de informar:
 A los responsables de la gestión de la empresa
 Accionistas, inversores, acreedores, obligacionistas, etc..
Mediante el balance más una memoria, se puede hacer un diagnóstico de la empresa en el que se
puede obtener los siguientes resultados:
 Si una empresa se encuentra poco o mucho endeudada. Así como la estructura de la
deuda con relación al periodo de amortización.
 Si posee muchos o pocos clientes sin cobrar.
 Si va a poder hacer frente a los pagos a corto plazo, si tiene liquidez suficiente.
 Si la empresa está en quiebra técnica
 El valor del patrimonio que posee la empresa
 El valor de la empresa
 La estructura del capital, etc…
Anexo de Bienes de Uso
Es el informe contable que muestra el valor de los bienes de uso al inicio del ejercicio económico,
los cambios producidos en ese lapso y el valor de esos bienes en el momento del cierre.
31/10/2012
Inicio Altas Bajas Cierre Inicio Bajas Del ejercicio Cierre
Instalaciones 1.000,00 1.000,00 100,00 100,00 200,00 800,00
Rodados 34.000,00 34.000,00 6.800,00 6.800,00 27.200,00
Muebles y Utiles 300,00 300,00 30,00 30,00 60,00 240,00
Maquinaria 2.000,00 2.000,00 4.000,00 400,00 800,00 1.200,00 2.800,00
Totales 3.300,00 36.000,00 - 39.300,00 530,00 - 7.730,00 8.260,00 31.040,00
A Anexo de A Estado
--------------------------------------- Gastos Patrimonial
Valor de Origen Amortizaciones Acumuladas
Modelos S.A.
Anexo Bienes de Uso
Ejercicio Económico Finalizado el
Valor
Residual
Rubros
Sistema de Información Contable II. Unidad 3
71
Anexo de Gastos
Es el informe contable que muestra el detalle de los gastos producidos durante el ejercicio
económico, diferenciados por tipo de gasto
31/10/2012
Conceptos Total
Gastos
Administración
Gastos
Comerciales
Gastos
Financieros
Otros Gastos
Sueldos 11.700,00 11.700,00
Cargas Sociales 2.808,00 2.808,00
Servicios 3.900,00 390,00 3.510,00
Gastos de Limieza 1.200,00 600,00 600,00
Gastos Bancarios 539,00 539,00
Gastos en rodado 2.035,00 2.035,00
Amortizaciones 7.730,00 830,00 6.900,00 De Anexo Bienes
Intereses 1.010,00 1.010,00 de Uso
Ingresos brutos 1.600,00 1.600,00
Alquileres pagados 12.000,00 12.000,00
Totales 44.522,00 2.359,00 41.153,00 1.010,00 -
A Estado de Resultados
Modelos S.A.
Ejercicio Económico Finalizado el
Anexo "Gastos"
Anexo de Costos
Es el informe contable que muestra el cálculo del costo de la mercadería vendida.
31/10/2012
Existencia inicial ……………………………………………………………………… 28.750,00
más
Compras ………………………………………………………………………………….. 211.900,00
Subtotal …………………………………………………………………………………… 240.650,00
menos
Existencia Final ……………………………………………………………………….. -73.950,00
Costo de las Mercaderías vendidas ………………………………………. 166.700,00
A Estado de Resutados
---------------------------------------
Modelos S.A.
Ejercicio Económico Finalizado el
Anexo "Costos"
Sistema de Información Contable II. Unidad 3
72
Estado de resultados
El estado de resultados muestra y explica las causas que han generado el resultado obtenido
durante el ejercicio económico.
31/10/2012
Ingresos por Ventas ……………………………………………………………….. 235.900,00
menos
Costo de mercaderías vendidas ……………………………………………… -166.700,00 De Anexo de
Resultado bruto de ventas ………………………………………………. 69.200,00 Costos
menos
Gastos de administración ……………………………….. 2.359,00 De Anexo de
Gastos de comercialización ……………………………. 41.153,00 gastos
Gastos de financiación …………………………………. 1.010,00 -44.522,00
Resultado Neto ……………………………………………………………………….. 24.678,00
Resultado extraordinarios ……………………………………………………… -
Resultado del ejercicio ……………………………………………………………. 24.678,00
A Estado de evolución del patrimonio neto
Modelos S.A.
Ejercicio Económico Finalizado el
ESTADO DE RESULTADOS
Resultados Ordinarios
Información que es posible obtener a partir de este estado contable:
a. Datos acerca de las ventas realizadas durante el ejercicio económico y costo de los bienes
vendidos.
b. El resultado bruto arrojado por las ventas (ingresos por venta menos el costo de los bienes
vendidos)
c. La medida en que el resultado bruto de las ventas se encuentra disminuido por los gastos
de la empresa.
d. Qué tipo de gastos tiene mayor incidencia en esa disminución.
e. Cómo se han originado los resultados: por la operatoria ordinaria de la empresa o por
circunstancias extraordinarias.
Esta información se enriquece aún más cuando se la hace en forma comparativa con otros
ejercicios económicos.
Sistema de Información Contable II. Unidad 3
73
Estado de evolución del patrimonio neto
El estado de evolución del patrimonio neto presenta la composición del patrimonio neto y las
causas de los cambios producidos durante el tiempo transcurrido entre dos balances.
31/10/2012
Aportes de los
propietarios
Ganancias
Reservadas
Resultados no
asignados
Total del
Patrimonio neto
Saldos al inicio del
ejercicio económico
90.000,00 90.000,00
Resultado del ejercicio
económico
24.678,00 24.678,00
Saldos al cierre del
ejercicio económico 90.000,00 24.678,00 114.678,00
De Estado de resultados A Estado Patrimonial
Modelos S.A.
Ejercicio Económico Finalizado el
ESTADO DE EVOLUCIÓN DEL PATRIMONIO NETO
Información que es posible obtener a partir de este estado contable:
a. Composición del patrimonio neto al comienzo del ejercicio económico.
b. Aumentos y disminuciones producidos en los distintos elementos que lo componen.
c. Motivos que originaron esos aumentos y esas disminuciones.
d. Destino de los resultados del ejercicio económico anterior.
e. Composición del patrimonio neto al finalizar el ejercicio económico.
Los estados contables se presentan en forma sintética. Por eso se hace necesario explicar las
cifras que figuran en ellos. Con esta finalidad, se confeccionan notas aclaratorias como las que
siguen:
Sistema de Información Contable II. Unidad 3
74
Notas a los estados contables
Es el informe contable que muestra en detalle todos los conceptos resumidos en el estado de
situación patrimonial.
31/10/2012
1,1 Confección y preparación de los estados contables
Los estados contables del presente ejercicio han sido preparados en moneda de curso legal.
Los estados contables se presentan siguiendo los lineamientos de exposición de las resoluciones
técnicas vigentes.
1,2 Composición del patrimonio
La composición de los elementos patrimoniales es la siguiente:
a. El rubro caja y bancos está compuesto por los siguientes conceptos:
Caja ……………………….. 500,00
Fondo Fijo ………………. 2.500,00
Banco Cta Cte …………. 2.000,00
Valores a Depositar … 20.254,50 25.254,50
b. El rubro Cuentas por cobrar está compuesto por los siguientes conceptos:
Deudores por Ventas ….. 40.000,00
Documentos a Cobrar …. 5.322,00 45.322,00
c. El Rubro Otros Créditos está compuesto por los siguientes conceptos:
IVA saldo a favor …………. 70,00
IIBB saldo a favor ………… 80,00 150,00
d. El rubro Bienes de cambio está compuesto por los siguientes conceptos:
Mercaderías…………………. 65.000,00
Materia Prima ……………… 5.000,00
Productos Terminados …. 3.950,00 73.950,00
e. El detalle de los Bienes de Uso se puede ver en el anexo correspondiente
f. El rubro Deudas comerciales está compuesto por los siguientes conceptos:
Proveedores ………………… 52.000,00
Documentos a pagar …… 4.559,00 56.559,00
g. El rubro Deudas Fiscales está compuesto por los siguientes conceptos:
Cap. IV a pagar 80,00 80,00
h. El rubro Deudas Sociales está compuesto por los siguientes conceptos:
SUSS a pagar 1.080,00
ART a pagar 27,00
Sueldos a pagar 2.241,00 3.348,00
i. el rubro Otras Deudas está compusto por los siguientes conceptos:
Gastos por pagar 535,00 535,00
---------------------------------------
Modelos S.A.
Ejercicio Económico Finalizado el
NOTAS A LOS ESTADOS CONTABLES
596.50596.50
Sistema de Información Contable II. Unidad 3
75
Separando activos y
pasivos, corrientes y no
corrientes
Con todos los elementos
anteriores, es posible
armar el estado patrimonial
de la empresa al cierre del
ejercicio económico
Activos Corrientes: se pueden transformar en dinero en un plazo de doce meses a
partir de la fecha del cierre del ejercicio.
Activos NO Corrientes: Se pueden llegar a transformar en dinero después de los doce
meses posteriores a la fecha de cierre.
Pasivos Corrientes: Su pago será exigible en un plazo de doce mese a partir de la fecha
del cierre.
Pasivos NO Corrientes: Su pago será exigible después de los doce meses posteriores a
la fecha de cierre.
Sistema de Información Contable II. Unidad 3
76
Estado de Situación Patrimonial
El estado de situación patrimonial proporciona una “instancia” de la situación patrimonial de la
empresa a una fecha determinada, generalmente la de cierre de ejercicio económico.
31/10/2012
Activo Pasivo
Activo Corriente Pasivo Corriente
Caja y bancos 25.254,50 Deudas Comerciales 56.559,00
Cuentas por cobrar 45.322,00 Deudas Fiscales 556,50
Otros créditos 150,00 Deudas Sociales 3.348,00
Bienes de Cambio 73.950,00 Otras Deudas 535,00
Total Activos Corrientes 144.676,50 Total Pasivos corrientes 60.998,50
Activos no Corrientes Pasivos No corrientes
Bienes de Uso 31.040,00 No existen -
Total de Activos No Corrientes 31.040,00 Total pasivo no corriente -
Total Pasivo 60.998,50
Patrimonio Neto
Capital 90.000,00
Resultado del Ejercicio 24.678,00
Total P. Neto 114.678,00
Total Activo 175.716,50 Total Pasivo + P.Neto 175.676,50
Modelos S.A.
ESTADO DE SITUACION PATRIMONIAL
Ejercicio Económico Finalizado el
Información que es posible obtener a partir de este estado contable:
a. Si se cuenta con activo importante, en relación con el pasivo existente.
b. Qué cantidad de deudas se tiene y si estas venden a corto o largo plazo.
c. De cuánto dinero se dispone para pagar las deudas a corto plazo.
d. Cuál es la relación existente entre los activos de rápida movilidad y los activos fijos.
Esta información se enriquece aún más cuando se la hace en forma comparativa con ejercicios
económicos anteriores.
596.5
0
175.716,50
<
Sistema de Información Contable II. Unidad 3
77
MEMORIA
La Memoria es definida como aquella información complementaria de los estados contables que
expone subjetivamente hechos, circunstancias, datos y razones vinculados en conjunto con los
mismos, con el fin de ilustrar al usuario (accionista o socio, principalmente) sobre la gestión
pasada, actual y prospectiva de la sociedad. Se trata de una información complementaria y no de
un estado contable.
La memoria es confeccionada por el Directorio para la Asamblea de accionistas, y es donde van a
contar el presente y futuro de la empresa. De este informe dependen los honorarios a cobrar por
el Directorio.
La información que debe contener es:
 Breve descripción del negocio contemplando, entre otros aspectos, la naturaleza de las
operaciones, sus principales actividades y productos vendidos o servicios prestados, y los
principales mercados donde opera.
 Estructura y organización de la sociedad y su grupo económico.
 Estructura patrimonial, de resultados y de generación o aplicación de fondos,
comparativas con el ejercicio anterior, de acuerdo a un formato establecido en la resolución
(resumen de la situación patrimonial y estado de resultados).
 Hechos inusuales o poco frecuentes que hayan afectado significativamente los ingresos de
la sociedad y cualquier otro componente significativo en los ingresos o gastos, necesario
para entender el resultado operativo de la sociedad.
 Principales fuentes de financiación internas y externas utilizadas y una evaluación de los
principales orígenes y aplicaciones del flujo de efectivo del ejercicio de manera de facilitar
la comprensión de la condición financiera de la sociedad.
 Breve comentario sobre los objetivos y perspectivas para el siguiente ejercicio, propuestas
de estrategias comerciales y financieras para mejorar el rendimiento de la empresa.
En resumen, la memoria debe:
a) Explicitar el estado de la sociedad con referencia a las distintas actividades ejecutadas.
b) Pronunciarse sobre la proyección de las operaciones y cualquier otro aspecto que consideren
necesario para ilustrar la situación presente y futura de la sociedad.
Sistema de Información Contable II. Unidad 3
78
M E M O R I A
Señores Accionistas de
Modelos S.A.
El Directorio -dando cumplimiento a disposiciones legales y estatutarias- eleva a consideración de la Asamblea General de Accionistas los
estados contables de la sociedad correspondiente al ejercicio económico finalizado el 31/10/2012, con sus cuadros, notas y anexos
complementarios, solicitando su aprobación.
Durante el ejercicio “2012” la sociedad ha aumentado –con relación al ejercicio precedente- el nivel de actividad comercial. El incremento
con respecto al balance “2011” representa un porcentual del 15% al igual que el del resultado antes del cargo por el impuesto a las
ganancias. Se estima que estos índices son adecuados para el ramo y acordes con la participación de Modelos SA en el contexto en donde
desarrolla su actividad.
Se espera para 2013 que la actividad se mantenga constante y no aumente en la proporción en que vino sucediendo en los últimos años,
producto de la crisis ecònomica mundial que impacta en forma negativa sobre la industria automotriz tanto a nivel nacional como
internacional.
Sin embargo, las posibilidades comerciales de la empresa son altamente positivas en continuar con la obtención de resultados acordes con
su patrimonio y presencia en el mercado.
Se propone en el temario de la Asamblea de Accionistas que considere la asignación de honorarios para el Directorio, en compensación de
la tarea desempeñada.
Chascomús, 12 de Noviembre de 2012
REFUNDICIÓN DE CUENTAS
Al finalizar el ejercicio se deben cancelar las cuentas de resultado en forma definitiva mediante un
asiento de libro diario en el que se debitan las cuentas de resultado positivo, se acreditan las de
resultado negativo y se iguala el asiento con la cuenta Resultado del Ejercicio, que es del
Patrimonio Neto.
(R+)- Ventas 6.000,00
(R+)- Intereses Ganados 150,00
(R+)- Sobrante de caja 80,00
(R-)+ Costo de las Mercaderías vendidas 2.400,00
(R-)+ Gastos generales 115,00
(R-)+ Faltante de mercaderías 40,00
PN Resultado de Ejercicio 3.675,00
También deben cancelarse en forma provisoria las cuentas patrimoniales (Activo, Pasivo y
Patrimonio Neto), mediante un asiento de libro diario.
Se debitan las cuentas con saldo acreedor y se acreditan las cuentas con saldo deudor.
P- Documentos a pagar 600,00
P- proveedores 1.500,00
P- Capital 12.850,00
P- Gastos a pagar 15,00
PN- Resultado del Ejercicio 3.675,00
A- Caja 5.080,00
A- Mercaderías 2.560,00
A- Banco Rio Cta Cte 11.000,00
Sistema de Información Contable II. Unidad 3
79
Actividad Integradora de la Unidad 3
De a dos compañeros y de acuerdo a la empresa que les haya tocado, se pide:
a. Registrar en el libro diario los ajustes necesarios para que la contabilidad refleje la
realidad.
b. Confeccionar hoja de prebalance.
c. Realizar el cierre de las cuentas patrimoniales y de resultado en el libro diario.
d. Confeccionar balance de presentación formal y memoria.
SIC II – Ejercicios Unidad 3
80
RECURSOS DE RAPIDA MOVILIDAD
CAJA
1. Saldo contable de la cuenta caja $20.860, recuento físico (saldo real) $20.700
2. Saldo contable de la cuenta caja $540, recuento físico $480
3. Saldo contable de la cuenta caja $1.420, recuento físico $1600
4. Saldo contable de la cuenta caja $2.680, recuento físico $2.540
5. Saldo contable de la cuenta caja $9.440, recuento físico:
35 billetes de $100 84 billetes de $50 44 billetes de $20
69 billetes de $10 37 billetes de $2
6. El saldo contable de casa es de $2490. Realizando el arqueo de caja se detecta lo siguiente:
Cupones de tarjeta $700, vales por adelantos sueldos $250, cheques de terceros $500, facturas C
por gastos de correo $120, efectivo $920
7. El saldo contable de caja es de $3619. Realizando el arqueo de Caja se detecta lo siguiente:
Cupones de tarjeta pendientes de presentación $825, vales por adelantos de sueldo $628, cheques
de terceros $1224, facturas C por gastos de correo $48, efectivo $420
8. El saldo contable es de $5480. Realizando el arque de caja se detecta lo siguiente: vales por
adelantos de sueldos $1240, cheques de terceros $1299, facturas C por fletes $960, cupones de
tarjeta $2111, efectivo $245.
9. El saldo contable es de $8477. Realizando el arqueo de caja se detecta lo siguiente: vales por retiro
de socios $2048, factura C de publicidad $910, cupones de tarjetas pendientes $122, cheques de
terceros $1688, efectivo $3759.
10. El saldo contable al 31/01/2012 es de $21.580. del arqueo surge un saldo de $21.460. Realizar
ajuste contable en libro diario.
11. Del arqueo físico al 28/02/2012 surge que el saldo de caja es de $12.250, saldo contable $12.600.
realizar ajuste en libro diario.
12. Del arqueo de fondos al 31/03/2012 surge que el saldo de caja está compuesto por: efectivo
$13.600, factura de luz pagada $440. Saldo contable $13.820
13. Del arqueo de fondos al 30/04/2012 surge que el saldo de caja es de $16.300 y que falta
contabilizar un ticket por $150 de supermercado. Saldo contable $16.500
14. La empresa Arqueando SA realiza arqueos de caja en forma mensual. El mayor de la cuenta
contable arroja un saldo de $20.500. del arqueo realizado el 31/01/2012 surge la siguiente
información:
Dinero en efectivo $20.220
Factura de Librería $180
Ticket de taxi $20
SIC II – Ejercicios Unidad 3
81
BANCO
1. Reconocer las diferencias temporarias y permanentes, realizar los ajustes contables y la conciliación
correspondiente:
MAYOR AUXILIAR DE BANCO PROVINCIA
Fecha Concepto Debe Haber Saldo
02-Nov Saldo Inicial 9.500,00
05-Nov Cheque 140 2.100,00 7.400,00
09-Nov Deposito en efectivo 6.800,00 14.200,00
11-Nov Cheque 141 1.800,00 12.400,00
16-Nov Deposito 48hs 9.600,00 22.000,00
22-Nov Cheque 142 7.500,00 14.500,00
30-Nov Deposito 24hs 2.600,00 17.100,00
30-Nov Cheque 144 600,00 16.500,00
30-Nov Deposito 48hs 500,00 17.000,00
RESUMEN BANCARIO
Fecha Concepto Debe Haber Saldo
02-Nov Saldo Inicial 9.500,00
05-Nov Cheque 140 2.100,00 7.400,00
09-Nov N.D. Gastos Bcarios 250,00 7.150,00
10-Nov Deposito efectivo 6.800,00 13.950,00
14-Nov NC intereses 1.200,00 15.150,00
15-Nov Cheque 141 1.800,00 13.350,00
18-Nov Deposito 48hs 9.600,00 22.950,00
24-Nov Cheque 142 6.500,00 16.450,00
26-Nov Cheque 143 1.500,00 14.950,00
29-Nov ND Comisiones 560,00 14.390,00
2. Reconocer las diferencias temporarias y permanentes, realizar los ajustes contables y la conciliación
correspondiente.
MAYOR AUXILIAR DE BANCO NACION
Fecha Concepto Debe Haber Saldo
02-Oct Saldo Inicial 5.000,00
05-Oct Deposito 48hs 2.722,00 7.722,00
05-Oct Cheque 55 758,00 6.964,00
06-Oct Cheque 57 650,00 6.314,00
11-Oct Debito Factura Telefónica 460,00 5.854,00
14-Oct Deposito 48hs 1.269,00 7.123,00
15-Oct Deposito efectivo 2.050,00 9.173,00
16-Oct Cheque 58 334,00 8.839,00
18-Oct Acreditación Préstamos 1.900,00 10.739,00
18-Oct Comisión préstamo 200,00 10.539,00
22-Oct Cheque 59 1.060,00 9.479,00
26-Oct Deposito efectivo 580,00 10.059,00
27-Oct Cheque 61 5.200,00 4.859,00
29-Oct Deposito 72hs 1.322,00 6.181,00
SIC II – Ejercicios Unidad 3
82
30-Oct Cheque 62 1.100,00 5.081,00
RESUMEN BANCARIO
Fecha Concepto Debe Haber Saldo
01-Oct Saldo Inicial 5.000,00
05-Oct Cheque 55 758,00 4.242,00
07-Oct Deposito 2.700,00 6.942,00
08-Oct Cheque 56 700,00 6.242,00
11-Oct Debito Servicio 360,00 5.882,00
15-Oct Deposito 1.269,00 7.151,00
15-Oct Deposito 2.250,00 9.401,00
18-Oct Cheque 58 334,00 9.067,00
18-Oct Acreditación préstamo 2.000,00 11.067,00
18-Oct Comisión Préstamo 200,00 10.867,00
24-Oct Cheque 59 1.060,00 9.807,00
26-Oct Depostio efectivo 380,00 10.187,00
29-Oct Cheque 61 5.200,00 4.987,00
31-Oct Mantenimiento 55,00 4.932,00
3. Al 30/06/2012 el saldo contable del Banco Provincia es de $15.320, se recibe el resumen bancario
con el siguiente saldo $12.390, las diferencias corresponden a:
a) Nota de débito por comisiones de $180
b) Cheque contabilizado por $800, para pago de proveedores, era de $900
c) Nota de crédito por intereses de $350
d) Deposito realizado el 30/06/2009 $3800
e) Cheque contabilizado por $1200 era de $1000, se utilizó para el pago de gastos generales.
f) Deposito no contabilizado por $600
Tarea: realizar los ajustes que crea convenientes para que el saldo bancario quede correctamente expuesto
al cierre del ejercicio económico.
4. Reconocer las diferencias temporarias y permanentes, realizar los ajustes contables y la conciliación
correspondiente.
MAYOR AUXILIAR DE BANCO RIO
Fecha Concepto Debe Haber Saldo
02-Nov Saldo anterior 5.000,00
05-Nov cheque 134 1.400,00 3.600,00
09-Nov dep efectivo 800,00 4.400,00
10-Nov cheque 135 700,00 3.700,00
16-Nov deposito 48hs 2.400,00 6.100,00
20-Nov cheque 136 1.500,00 4.600,00
24-Nov cheque 137 600,00 4.000,00
30-Nov deposito 48hs 2.600,00 6.600,00
SIC II – Ejercicios Unidad 3
83
RESUMEN BANCARIO
Fecha Concepto Debe Haber Saldo
02-Nov Saldo anterior 5.000,00
07-Nov cheque 134 1.400,00 3.600,00
09-Nov deposito en efectivo 800,00 4.400,00
18-Nov deposito 48hs 2.400,00 6.800,00
23-Nov cheque 136 1.500,00 5.300,00
25-Nov cheque 135 700,00 4.600,00
27-Nov debito de servicio 200,00 4.400,00
30-Nov comisiones 25,00 4.375,00
30-Nov IVA 5,25 4.369,75
5. Al 31/12/2011 el saldo contable del Banco Provincia es de $9750, se recibe el resumen bancario con
el siguiente saldo $10620, las diferencias corresponden a:
a) Nota de crédito por pago de ventas con tarjeta $3.900
b) Cheque contabilizado por $900, para pago de proveedores, era de $500
c) Nota de débito por chequera $130
d) Deposito de valores realizado por $3200, y era de $2300
e) Cheque de 24hs no contabilizado para pago de ART $400
f) Deposito 48hs realizado el 30/12/2011 $2000
TAREA: realizar los ajustes que crea conveniente para que el saldo bancario quede correctamente expuesto
al cierre del ejercicio económico.
6. Detectar las diferencias transitorias y permanentes entre el mayor de la cuenta Banco Provincia
pertenecientes a la empresa El Ombù SRL y el resumen bancario:
Mayor Cuenta: Banco C/c
Fecha Detalle Debe Haber Saldo
08-Nov Saldo anterior 9.500,00
05-Nov cheque 140 2.100,00 7.400,00
09-Nov dep efectivo 6.800,00 14.200,00
10-Nov cheque 141 1.800,00 12.400,00
16-Nov dep 48 hs 9.600,00 22.000,00
22-Nov cheque 142 7.500,00 14.500,00
30-Nov dep efectivo 2.600,00 17.100,00
Extracto Bancario
fecha detalle Debe Haber Saldo
02-Nov Saldo anterior 9.500,00
05-Nov cheque 140 2.100,00 7.400,00
SIC II – Ejercicios Unidad 3
84
09-Nov debito por gastos 250,00 7.150,00
09-Nov IVA s/gastos 52,50 7.097,50
10-Nov dep efectivo 6.800,00 13.897,50
14-Nov credito intereses 1.200,00 15.097,50
15-Nov cheque 141 1.800,00 13.297,50
18-Nov deposito 48hs 9.600,00 22.897,50
24-Nov cheque 142 6.500,00 16.397,50
25-Nov cheque 143 1.500,00 14.897,50
29-Nov debito por comisiones 560,00 14.337,50
7. Al 31/10/2011 el saldo contable del Banco Provincia es de $6800, se recibe el resumen bancario con
el siguiente saldo $17550, las diferencias corresponden a:
g) Nota de crédito por pago de ventas con tarjeta $6500
h) Cheque contabilizado por $1200, para pago de proveedores, era de $2100
i) Nota de débito por chequera $130
j) Deposito de valores realizado por $5600 no contabilizado
k) Cheque de 24hs no contabilizado para pago de la factura de luz por $320
l) Deposito 48hs realizado el 31/10/2011 $2000
TAREA: realizar los ajustes que crea conveniente para que el saldo bancario quede correctamente expuesto
al cierre del ejercicio económico.
SIC II – Ejercicios Unidad 3
85
INTEGRAL CAJA Y BANCO
El personal administrativo tiene pendiente la realización de la conciliación bancaria al 30/09/2015.
TAREA:
a) Marcar las diferencias permanentes y temporales, realizando los ajustes que corresponden.
b) Realizar la conciliación bancaria
MAYOR AUXILIAR DE BANCO RIO - HABER SRL
Fecha Concepto Debe Haber Saldo
01-Sep Saldo Inicial 5.200,00
03-Sep Deposito 72hs 1.300,00 6.500,00
04-Sep Cheque 591 1.700,00 4.800,00
10-Sep Acreditación Préstamo 1.200,00 6.000,00
11-Sep Cheque 592 800,00 5.200,00
15-Sep Cheque 594 1.010,00 4.190,00
16-Sep Depósito efectivo 1.050,00 5.240,00
22-Sep Cheque 595 660,00 4.580,00
23-Sep Deposito 48hs 600,00 5.180,00
30-Sep Deposito 48hs 200,00 5.380,00
30-Sep Cheque 596 420,00 4.960,00
RESUMEN BANCARIO
Fecha Concepto Debe Haber Saldo
01-Sep Saldo anterior 5.000,00
06-Sep Deposito 72hs 300,00 5.300,00
09-Sep Debito Teléfono 939,00 4.361,00
10-Sep Acreditación Préstamo 1.200,00 5.561,00
11-Sep Cheque 591 1.700,00 3.861,00
12-Sep Cheque 592 900,00 2.961,00
15-Sep Cheque 594 1.010,00 1.951,00
16-Sep Deposito efectivo 1.500,00 3.451,00
25-Sep Cheque 593 600,00 2.851,00
25-Sep Deposito 48hs 600,00 3.451,00
30-Sep Mantenimiento 70,00 3.381,00
30-Sep IVA s/ gastos Mantenimiento 14,70 3.366,30
El saldo de la cuenta caja según el mayor de Haber SRL es de $8920. Realizado el arqueo se encuentra la
siguiente:
a) Valores a depositar por $2920
b) Cupones de tarjeta $3190
c) Vales por anticipo de sueldos $500
d) Efectivo $2210
TAREA: realizar los ajustes que crea conveniente para que el saldo bancario quede correctamente expuesto
al cierre del ejercicio económico.
SIC II – Ejercicios Unidad 3
86
DERECHOS DE COBROS
1. El saldo de la cuenta deudores por ventas es de $20.500 y de su análisis surge que:
a. El cliente Gonzalez cuya deuda asciende a $1.200, venció 30 días atrás y aún no se ha
comunicada para abonarla.
b. Le enviamos una carta documento al cliente Bazan por su deuda de $890.
c. Nos han informado que el cliente Godoy ha presentado quiebra y su cobro de $600 es
imposible.
Realizar depuración de deudores.
2. Al cierre del ejercicio de la empresa El Amanecer SA, el saldo de la cuenta deudores por ventas es
de $128.000 y de su análisis surge que:
a. La deuda del cliente Nº 420 por $1.400 tiene 40 días de mora
b. La deuda del cliente Nº 180 por $920 tiene 60 días de mora
c. Se envió carta documento al cliente Nº260 por su deuda de $2.000
d. El abogado nos informa que la deuda del cliente Nº326 por $6.200 es imposible de cobrar.
3. El saldo de la cuenta deudores por ventas de la empresa SOL SRL es de $40.800 y de su análisis
surge que: los deudores morosos son $1800, se inició juicio por $6.500 y los incobrables ascienden
a $800. Una vez depurado el rubro, se decide conformar una previsión por el 3% del rubro.
4. Realizar la depuración de los Deudores por venta de la empresa MANCHA SRL atendiendo que su
monto es de $33.500 y el 15% corresponden a créditos atrasados en el pago, 8% han sido
entregados al abogado para su cobro y el 2% son incobrables. (la empresa no cuenta con previsión).
5. MANCHA SRL ha terminado el ejercicio comercial y decide crear una previsión para el ejercicio 2007
estimando la misma en un 2% teniendo en cuenta las estadísticas de años anteriores. El monto de
los deudores por ventas es de $28.300
6. Depurar el rubro créditos según los siguientes datos: el total de deudores por ventas es de $33.200,
el 12% son morosos, el 9% pasaron a legales, los incobrables fueron del 2%. La empresa tiene
constituída una previsión de $550
7. Durante el ejercicio 2005 se produjeron incobrables por $850 en Flor SA, la empresa tenía una
previsión de $920. Registrar.
8. Calcular el % de incobrabilidad de cada período de SOL SA, y el promedio de los cuatro últimos años
según los siguientes datos:
AÑO SALDO DEUDORES INCOBRABILIDAD % INCOBRABLES
2008 35.000,00 600,00
2009 38.000,00 7.500,00
2010 50.000,00 1.000,00
2011 68.000,00 2.000,00
Total incobrables:
Promedio de Incobrabilidad:
SIC II – Ejercicios Unidad 3
87
9. Calcular el monto de la Previsión de la empresa SOL SA para el año 2012 teniendo en cuenta que los
deudores por ventas son de $74.300. Registrar dicha previsión.
10. La empresa DYSAN SRL presenta los siguientes saldos al cierre del ejercicio: deudores por ventas
$8.100, deudores morosos $3.300, deudores en gestión judicial $920, previsión para incobrables
$395. Aún no se han registrado incobrabilidades por $410. Un 2% de los SD morosos pasaron a
legales. Calcular los nuevos saldos de las cuentas de créditos y aplicar un 2.5% para realizar la
previsión del próximo año sobre los deudores por ventas.
11. Calcular el % de incobrabilidad de cada período de ESTRELLA SA, y el promedio de los cuatro
últimos años según los siguientes datos:
AÑO SALDO DEUDORES INCOBRABILIDAD % INCOBRABLES
2008 31.000,00 900,00
2009 43.500,00 1.200,00
2010 63.700,00 1.800,00
2011 74.600,00 3.650,00
Total incobrables:
Promedio de Incobrabilidad:
12. Al depurar el rubro créditos la empresa encuentra que el saldo de los deudores por ventas es de
$15.800. El 7% de ellos son clientes atrasados en el pago. El saldo de los deudores morosos es de
$3.400, el 3% de ellos se pasó a legales. El saldo de deudores en gestión judicial es de $1900,
tienen incluídos $700 que corresponden a personas insolventes y $350 que se han cobrado durante
el año y aún no se registró dicha operación. La empresa cuenta con una previsión de $600.
13. La empresa REMEDIO SA, presenta al cierre del ejercicio económico los siguientes saldos: deudores
por ventas $31.000, deudores morosos $5.300, deudores en gestión judicial $3.200. previsión para
deudores incobrables $900. Encontrándose pendiente las incobrabilidades que fueron de $920. El
saldo de los deudores por ventas incluye un 5% que se encuentra en mora, del total de deudores
morosos se han pasado $2.700 al abogado. Para el próximo año se constituirá una previsión del
2.7% del total de los créditos.
14. Calcular el % de incobrabilidad de cada período de CASH SA y el promedio de los cuatro últimos
años según los siguientes datos. Registrar la previsión para el 2012 teniendo en cuenta que los
deudores por venta fueron de $49.600:
AÑO SALDO DEUDORES INCOBRABILIDAD % INCOBRABLES
2008 36.000,00 270,00
2009 33.000,00 220,00
2010 41.500,00 380,00
2011 45.400,00 405,00
Total incobrables:
Promedio de Incobrabilidad:
SIC II – Ejercicios Unidad 3
88
15. Al cierre del ejercicio la empresa VISION SA presenta los siguientes saldos:
Deudores por ventas $55.000
Deudores morosos $5.890
Deudores en gestión judicial $45.000
Previsión para deudores incobrables $850
Se encuentra pendiente de registración incobrabilidades por $870. El saldo de los deudores por
ventas incluye un 5% de clientes que se encuentran en mora, del total de deudores morosos se han
pasado al abogado 10%. Para el próximo año se constituirá una previsión del 2.4% de los deudores
por ventas.
Exponer el rubro créditos después de los ajustes.
SIC II – Ejercicios Unidad 3
89
BIENES DE USO
1. La empresa "Los Álamos SA" posee al 31/12/2014 un automóvil de industria nacional, utilizado por la
gerencia general que fue adquirido en Enero del 2014 y desde esa fecha se produjeron los siguientes
hechos:
20.01.2014 Factura concesionaria: Rodado $86.000
IVA 21% $18.060
Gto Patentamiento $3.600
20.02.2014 Instalación Aire Acondicionado $2.600 + IVA, en efectivo
a. Establecer el valor residual del bien al 31/12/2014, calculando la amortización del período.
b. Registrar el libro diario (alta del bien, movimientos del año y amortización).
2. Calcular la cuota de amortizaciones que corresponde imputar al ejercicio económico de la empresa
(cierre 31/12/2014) exponiendo el rubro Bienes de uso, según el siguiente detalle:
Año de Alta Bien Valor de Origen
Amortización
Anual
Años
Transcurridos
Amortización
Acumulada Valor Residual
2007 Rodados 32.000,00
1997 Inmueble 200.000,00
2009 Maquinaria 6.500,00
3. Calcular las amortizaciones del ejercicio y el valor residual de los bienes. Registrar en libro diario y
exponer el rubro Bienes de Uso:
Año de Alta Bien
Valor de
Origen
Amortización
Anual
Años
Transcurridos
Amortización
Acumulada
Valor
Residual
2011 Rodados
60.000,00
2010 Instalaciones
12.000,00
2009 Inmueble 250.000,00
2010
Muebles y
utiles 15.600,00
2011 Maquinaria 18.000,00
4. Calcular las amortizaciones del ejercicio y el valor residual de los bienes. Registrar en libro diario y
exponer el rubro Bienes de Uso:
Año de Alta Bien
Valor de
Origen
Amortización
Anual
Años
Transcurridos
Amortización
Acumulada
Valor
Residual
2011 Rodados
46.000,00
2007
Equipo
computación
18.000,00
2005 Inmueble 90.000,00
2009 Muebles y utiles 5.000,00
SIC II – Ejercicios Unidad 3
90
5. Calcular las amortizaciones del ejercicio y el valor residual de los bienes. Registrar en libro diario y
exponer el rubro Bienes de Uso:
Año de Alta Bien
Valor de
Origen
Amortización
Anual
Años
Transcurridos
Amortización
Acumulada
Valor
Residual
2013 Rodados
60.500,00
2007
Equipo
computacion
15.800,00
1996 Inmueble 183.000,00
2012 Muebles y utiles 6.000,00
1996 Instalaciones 13.800,00
6. La empresa “La Comercial seguros” realizó las siguientes operaciones:
a. Compra de bienes de uso por $12.500 + IVA pagando en efectivo
b. Compra de un rodado por $68.000 + IVA, gastos de patentamiento $1.600, gastos de flete $800.
Todo se abonó en efectivo
c. Compra de un local en $260.000, gastos de escritura $2.600 (sin iva), pagando con transferencia
bancaria. Gastos de reacondicionamiento del local $3.500 (sin iva), pagados en efectivo.
Se pide: Registrar en libro diario estas operaciones junto a las amortizaciones del año en curso. Exponer el
rubro bienes de uso al fin del ejercicio.
7. Registrar en libro diario las siguientes operaciones junto a las amortizaciones del año. AL finalizar,
exponer el rubro bienes de uso:
a. Compra de un rodado por $54.600 + IVA, gastos de patentamiento $5.460 pagando con
transferencia bancaria
b. Compra de una computadora por $4.800 + IVA 10.5% pagando con tarjeta de crédito
c. Compra de un escritorio y sillas antiguas para la oficina por $12.600 + IVA, gastos de
restauración $6.000 (sin iva). Todo se abonó con cheque del banco provincia.
d. Compra de una oficina en $320.000 pagando con cheques de banco provincia. Gastos de
escribano $3.200 pagados con transferencia bancaria. Gastos de pintura $800 (sin iva) en
efectivo.
8. Registrar en libro diario las siguientes operaciones junto a las amortizaciones del año. Al finalizar,
exponer el rubro bienes de uso.
a. Compra de un local en $198.000, gastos de escrituración $1.800, gastos de pintura $650. Todo
se abonó en efectivo.
b. Compra de una maquina en $25.000 + IVA pagado con transferencia bancaria. Gastos de flete
$600 (sin iva) en efectivo. Gastos de instalación $920 (sin iva) en efectivo.
c. Compra de una computadora en $3.300 + IVA 10.5% pagado con tarjeta de crédito
d. Compra de muebles y útiles por $16.600 + IVA pagado con cheque de nuestro banco.
SIC II – Ejercicios Unidad 3
91
Ejercicio Integrador
Nombre de la Empresa: "LOS CIPRESES S.A."
Fecha de Cierre: 31/10/2013
Saldos contables
Caja 2.900,00 Proveedores 7.600,00
Banco Cta Cte 14.550,00 Documentos a pagar 1.400,00
IVA Crédito Fiscal 3.680,00 Servicios a pagar 280,00
Valores a Depositar 18.000,00 Alquileres a pagar 3.460,00
Mercaderías 260.000,00 IIBB a pagar 1.520,00
Muebles y Útiles 22.800,00 IVA Débito Fiscal 6.300,00
Rodados 47.200,00 Préstamos a pagar 41.470,00
Deudores por ventas 1.500,00 Sueldos a pagar 19.100,00
Equipo Computación 3.800,00 Cargas Sociales a pagar 9.500,00
Costo de las Mercaderías Vendidas 221.200,00
Servicios pagados 8.300,00 Ventas 520.000,00
Alquileres pagados 41.500,00 Patrimonio Neto 288.400,00
Intereses pagados 1.850,00
Gastos de librería 1.050,00
Gastos bancarios 650,00
Sueldos 164.750,00
Contribuciones 65.900,00
Ingresos Brutos 19.400,00
Ajustes al Balance
1 - Se omitió liquidar el IVA del mes
2 - Del arqueo de caja surge que el saldo real de caja es 3020
3 - De la conciliación bancaria surge que omitimos la contabilización del depósito de un
cheque por un valor de $1850. Tampoco contabilizamos los gastos bancarios del año
por un total de $420
4 - Los deudores por ventas incluyen $480 morosos y $200 se declararon incobrables.
5 - Falta registrar amortizaciones del período.
Aclaraciones para la confección del Balance y Anexos
1 - La cuenta alquileres corresponde 50% al local de venta al público y 50% para las oficinas
En misma medida se distribuyen los gastos de librería y servicios.
2 - Los sueldos y contribuciones corresponde 60% al sector ventas y el resto es administración
3 - los gastos bancarios se vinculan con las ventas
SE PIDE: Confeccionar hoja de prebalance con ajustes, registrar los ajustes necesarios en la hoja de
prebalance y en el libro diario. Confeccionar balance de presentación formal.

2015. SIC II. Unidad 3

  • 1.
    Sistema de InformaciónContable II. Unidad 3 57 Unidad 3: La Información de las Organizaciones 1. Recursos de Rápida Movilidad ARQUEO DE CAJA El arqueo de caja consiste en el recuento del dinero y valores que se encuentran en ella. El resultado del recuento se debe comparar con el saldo contable de la cuenta Caja (mayor de Caja). Si existen diferencias se deben realizar las registraciones correspondientes, de manera que el mayor se adapte a la realidad. Pasos para realizar el arqueo de caja y las posteriores registraciones: 1) Contabilizo todos aquellos comprobantes que se encontraron en el arqueo y que no fueron pasados a la contabilidad 2) Calculo el nuevo saldo contable 3) Comparo el saldo de la cuenta Caja con el que debo tener en la realidad. Registro el sobrante o faltante de Caja, si corresponde Cuentas a utilizar: Ganancia SOBRANTE DE CAJA : la realidad me da más que el mayor Pérdida FALTANTE DE CAJA : en la realidad tengo menos que en el mayor Por ejemplo: Saldo Contable de Caja $200 Saldo Contable de Caja $200 Recuento Fisico $220 recuento Fisico ·$180 Diferencia $ 20.- Diferencia ($20) Tendría que tener 200 y tengo, 220. Me sobran 20 Sobrante de caja Faltante de caja Esta diferencia genera un asiento contable para ajustar el saldo de la contabilidad a la realidad.
  • 2.
    Sistema de InformaciónContable II. Unidad 3 58 CONCILIACION BANCARIA El banco envía periódicamente (generalmente en forma mensual) un estado de cuenta del cliente para la verificación de su saldo. En caso de no coincidir tenemos que encontrar la diferencia y realizar la registración contable del error. Al realizar la conciliación debemos tener en presente que los movimientos del banco son contrarios a los de sus clientes. Por ejemplo: un cheque emitido, el cliente lo registra en el Haber y el banco en el Debe. Detalle Libro Banco del Cliente Resumen del Banco Cheques emitidos Haber Debe Depósitos realizados Debe Haber Gastos bancarios Haber Debe Cheques rechazados de terceros Haber Debe Se llama Conciliación Bancaria al control que realizamos de la documentación que nos envía el banco (resumen o extracto bancario) con la que tenemos registrada en nuestro Libro Bancos. El estado de cuenta suele presentar, para cada período, el saldo inicial, los movimientos del período -depósitos, cheques, débitos bancarios, acreditaciones en cuenta, etc.- y el saldo final, tal como surgen de los registros del banco. Las diferencias bancarias surgen generalmente por los siguientes motivos: Cheques emitidos y no presentados para su cobro por el Beneficiario hasta la fecha del resumen. Depósito en efectivo o cheque de terceros depositados en nuestra cuenta corriente y no acreditados a la fecha de la conciliación (boletas de depósitos). Cheques de terceros depositados y rechazados. Gastos bancarios no registrados (gastos de chequera, mantenimiento de cuenta, etc.). Acreditación de un préstamo bancario. Errores y omisiones en la registración. Intereses bancario.
  • 3.
    Sistema de InformaciónContable II. Unidad 3 59 Movimientos Temporales y Permanentes. Los Movimientos Temporales son aquellos que se van a corregir con el paso del tiempo y no se ajustan, los Movimientos Permanentes son aquellos que no se corrigen solos y, por lo tanto, tenemos que ajustarlos. Pasos para hacer una C.B. Tildar el Libro Mayor con el extracto bancario (sòlo los movimientos que se repitan). Clasificar los movimientos no tildados En permanentes o temporales Ajustar los movimientos permanentes y calcular el nuevo saldo contable Armamos la conciliación definitiva. Estructura de la Conciliación: Nuevo saldo s/mayor de Bancos. + Cheques pendientes - Depósitos no acreditados = Saldo según extracto.
  • 4.
    Sistema de InformaciónContable II. Unidad 3 60 Actividad Nº 1. Conociendo los extractos bancarios Marcar en el extracto bancario los siguientes datos: a. Banco emisor, frecuencia del extracto, número de cuenta y CBU (¿Qué significa CBU?) b. Datos del cliente c. Un depósito, una extracción de fondos y un pago de servicios por HomeBanking y una compra con tarjeta de débito. d. “Impuesto Cred y Deb. – Ley 25413” ¿Qué significa? e. “Retención ARBA”. ¿Cuándo usaremos esta retención? f. “Devolución IVA Tarjeta de Débito” ¿Qué es? El OMBU SA 30336549873 SOLER 14
  • 5.
    Sistema de InformaciónContable II. Unidad 3 61 2. Los Derechos de cobro Son los derechos que la empresa posee contra terceros para percibir cumas de dinero u otros bienes y servicios. DEPURACION DE DEUDORES A través de los ajustes, es posible categorizar a los deudores según la situación de cada uno de ellos en cuanto al cumplimiento de sus obligaciones. A esto se lo llama depuración de deudores. Los créditos son derechos que tiene la empresa de cobrar determinadas sumas de dinero. Las cuentas que integran los créditos, entre otras, son: Deudores varios, Deudores por ventas, Documentos a cobrar, Deudores Morosos, Deudores en gestión judicial. Todas ellas pertenecen al ACTIVO (saldo deudor) y al rubro créditos. Para conocer la verdadera situación de la empresa en materia de posibilidades de cobro de los créditos, es preciso diferenciar las distintas categorías de estos créditos: Concepto Cuenta Clase Créditos cobrables …………………………… Deudores por ventas ActivoCréditos atrasados …………………………… Deudores morosos Créditos en juicio ……………………………. Deudores en gestión judicial Créditos incobrables ………………………. Deudores incobrables Gasto Hacer una depuración de deudores consiste en incluir las distintas categorías de créditos en las cuentas correspondientes. Por Ejemplo: Se llama así a la tarea de analizar los saldos individuales de cada deudor con el motivo de dejar en la cuenta “deudores por ventas”o “deudores varios”, sólo aquellos que pagan regularmente y sacar de ella a los clientes que no están en es situación.
  • 6.
    Sistema de InformaciónContable II. Unidad 3 62 Para que deudores por ventas tenga un saldo contable de $25.100 y las otras cuentas muestren la mayor o menor cobrabilidad de los clientes, se anota el siguiente asiento en el libro diario: A+ Deudores Morosos 1500 A+ Deudores en gestión judicial 1100 A+ Deudores incobrables 500 A- Deudores por ventas 3100 Y... ¿Quiénes son los deudores incobrables? Sabemos que las ventas en cuenta corriente presuponen un riesgo para la empresa, pues pueden existir casos de incobrabilidad en alguno/s de nuestros cliente/s. Estos son los llamados DEUDORES INCOBRABLES, esta cuenta es de resultado negativo o PERDIDA, se debita cuando los deudores se declaran incobrables (aumentan las perdidas). Veámoslo con un ejemplo… · Se venden mercaderías en cuenta corriente por $5000 a 10 dias. · Al cabo de los 30 días el deudor aun no ha pagado. · Pasado un cierto tiempo, el deudor no cumple con lo adeudado, por lo tanto la empresa inicia acciones legales. Deudores por ventas (A+) 5000 Ventas (Gan +) 5000 Deudores morosos (A+) 5000 Deudores por Ventas (A-) 5000 Deudores en gestión Judicial (A+) 5000 Deudores morosos (A-) 5000 A partir de esta situación pueden suceder dos cosas: 1) Que el deudor luego del juicio abone su deuda. Caja (A+) 5000 Deudores en gestión judicial (A-) 5000 2) Que el deudor, luego del juicio se declare en quiebra. Deudores incobrables (R-) 5000 Deudores en gestión judicial (A-) 5000
  • 7.
    Sistema de InformaciónContable II. Unidad 3 63 ESTA SITUACION... ¿SE PUEDE PREVER? SI. Al final de cada ejercicio económico la empresa crea previsiones para ser utilizas en el siguiente. Una previsión es una estimación contable de situaciones probables que pueden ocasionar perdidas para la empresa. La previsión para deudores incobrables es una cuenta regularizadora del activo, previene perdidas por imposibilidad de cobro de créditos (afecta o regulariza a “deudores” o “documentos a cobrar”). Creación de previsión para deudores incobrables La previsión para deudores incobrables se calcula según estadísticas de ejercicios anteriores basados en créditos que nunca fueron cobrados y perspectivas del futuro inmediato. Contablemente se registra: Deudores incobrables (R-) XX Previsión para deudores incobrables (RA +) XX La cuenta previsión para deudores incobrables es regularizadora del activo, con saldo acreedor. Se acredita cuando se crea y se debita cuando se utiliza en el caso de que surjan deudores incobrables o se recuperen por no utilizarlas. Ejemplo: Saldo de la cuenta deudores por ventas: $10.000 Crear una previsión para deudores incobrables por el 2% del total de los créditos. Deudores incobrables (R-) 200 Previsión para deudores incobrables (RA +) 200 Situación 1: Del total de los deudores por ventas $200 se transforman en incobrables. Previsión para deudores incobrables (RA -) 200 Deudores por ventas (A-) 200 Situación 2: Del total de los deudores por ventas $230 se transforman en incobrables. Previsión para deudores incobrables (RA -) 200 Deudores incobrables (R-) 30 Deudores por ventas (A-) 230 Situación 3: Del total de los deudores por ventas $170 se transforman en incobrables. Previsión para deudores incobrables (RA -) 200 Deudores por ventas (A-) 170 Recupero de Prev. Deudores incobrables (R+) 30
  • 8.
    Sistema de InformaciónContable II. Unidad 3 64 ESTADISTICA DE INCOBRABILIDAD Cada empresa puede establecer su propio grado de incobrabilidad de deudores para prever esa misma situación en el futuro. La incobrabilidad se traduce en un porcentaje que se calcula de la siguiente forma: Total de incobrables *100 = Porcentaje de incobrabilidad Total de créditos existentes al cierre del ejercicio Año Saldo Deudores Incobrables producidos % incobrabilidad 2009 30.000,00 500,00 1,67 2010 45.000,00 1.000,00 2,22 2011 50.000,00 2.000,00 4,00 Total …………………………………………………………………….. 7,89 Promedio de incobrabilidad de los últimos 3 años: 7,89%/3años 2,63
  • 9.
    Sistema de InformaciónContable II. Unidad 3 65 3. Los Bienes de Uso Son aquellos bienes tangibles que se utilizan para desarrollar la actividad de la empresa; deben tener una vida útil estimada superior a un año y no estar destinados a la venta. Por ejemplo: rodados, instalaciones, muebles, etc. Los bienes de uso pueden ser bienes muebles o inmuebles. Los bienes deben reunir las siguientes características para que se los considere bienes de uso:  No estar destinados a la venta habitual (como ocurre con los viene de cambio), sino a ser utilizados por la empresa para realizar su actividad.  Tener permanencia en la empresa (durante dos años como mínimo). Los bienes que la empresa usa para el desarrollo de su actividad, pero que se deterioran con rapidez, se consideran directamente como un gasto: papelería, elementos de escritura, cartuchos de tinta para impresora, etc.  Sufrir un desgaste por el uso y por el transcurso del tiempo. El valor de origen de estos bienes, o precio de costo por el que se incorporan al patrimonio, está constituido por: Precio de costo = precio de compra + gastos de compra e instalación Los bienes de uso originan egresos de dinero de distinta índole: Gastos de Compra Mejoras Gastos de Mantenimiento Activo Activo Gastos Forman parte del valor de compra del bien que se adquiere Aumentan el valor de los bines ya existentes o prolongan su vida útil Sólo sirven para mantener el bien que ya se posee, sin agregar valor. Ejemplos: flete de la compra, gastos de instalación,impuestos por la compra (gastos de patentamiento, por ej.) Reconstrucción de un edificio, construcción de más habitaciones, agregados a un rodado Ejemplo: arreglos de desperfectos, pintura de un edificio, reparación de daños de un rodado Son aquellos que, por su naturaleza pueden moverse por sí solos, o ser movidos por terceros de un lugar a otro, sin que se vea alterada su estructura. Por ej.: auto, escritorio Son aquellos que, por su naturaleza, son inamovibles. Por ejemplo: el terreno y todo lo que está adherido a él.
  • 10.
    Sistema de InformaciónContable II. Unidad 3 66 Actividad Nº1 Marquen con una cruz los gastos de compra, los de mantenimiento y los de mejoras: Gastos de Compra Mejoras Gastos de Mantenimiento Compra de una camioneta Flete de esa camioneta hasta el depósito Impuestos y gastos de inscripción del rodado Patente anual de la camioneta Compra de un inmueble Gastos de escritura del inmueble Impuesto Inmobiliario Gasto por el seguro del auto Compra de un mueble antiguo Restauración a nuevo del mueble antiguo Compra de un aparato de aire acondicionado Instalación del aparato de aire acondicionado Arreglo del aparato de aire acondicionado Construcción de un anexo al inmueble Pintura de una habitación del inmueble Arreglo de cañerías del inmueble
  • 11.
    Sistema de InformaciónContable II. Unidad 3 67 VIDA UTIL DE LOS BIENES La vida útil de los bienes es la cantidad de años durante los cuales el bien resulta beneficioso para la empresa. La vida útil varía según el uso que le da cada empresa a sus bienes. La amortización anual se calcula en función de la vida útil de cada bien. El porcentaje de amortización anual se calcula de la siguiente forma: Bienes Vida Útil Cálculo % de Amortización Inmueble (80% - 20%) 50 años 100%/50 años 2% anual Rodados 5 años 100%/5 años 20% anual Muebles y Útiles 10 años 100%/10 años 10% anual Instalaciones 10 años 100%/10 años 10% anual Equipos de computación 3 años 100%/3 años 33,33 % anual Cálculo de la amortización anual Se aplica el porcentaje sobre el valor de origen del bien. Ejemplo: Ciprés SA posee muebles por valor de $1.000, estimando la vida útil en unos 10 años. Otra forma de calcular la amortización es dividir el valor de origen por la vida útil del mismo: La registración contable es la siguiente: R- Amortización Muebles y Utiles 100 RA Amortización Acumulada M y U 100 Depreciación: es la pérdida de valor de un bien. Esta pérdida se produce por diversos motivos: desgaste por el uso, roturas diversas, deterioro por el transcurso del tiempo. Amortización: procedimiento contable por medio del cual el valor de un bien, utilizado por la empresa, es repartido como gasto durante todos los años que abarca la vida útil del mismo. En la práctica, depreciación y amortización se usan como sinónimos. Amortización Anual = 10% de 1000 = $100 Valor de origen: valor por el cual se incorporó un bien al activo. Valor residual: diferencia entre el valor de origen de un bien y sus amortizaciones acumuladas Amortización Anual = Valor de Origen Vida Útil
  • 12.
    Sistema de InformaciónContable II. Unidad 3 68 Amortización Amortización Acumulada Amortizaciones: cuenta de resultado negativo, que muestra la amortización de un solo año. Esta cuenta se cierra junto con el ejercicio económico. Amortización Acumulada de Muebles: cuenta regularizadora del activo que muestra la amortización acumulada durante los años de vida útil que ya han transcurridos. Esta cuenta corrige el saldo de la cuenta de activo y se mantiene durante toda la vida útil del bien. Ejemplo: un rodado cuyo valor de origen fue de $50.000 y tiene un vida útil de 5 años: 1er Año 2do Año 3er año 4to año 5to año Rodado (valor origen) 50.000,00 50.000,00 50.000,00 50.000,00 50.000,00 menos Amortización acumulada -10.000,00 -20.000,00 -30.000,00 -40.000,00 -50.000,00 Valore residual del rodado 40.000,00 30.000,00 20.000,00 10.000,00 - Actividad Nº2 A) Calcular y registrar la amortización anual de los siguientes bienes: Valor de Origen Amortización Anual Mueble y Utiles 6.500,00 Rodados 53.000,00 Instalaciones 12.600,00 Inmueble (no incluye terreno) 240.000,00 B) Calcular las amortizaciones acumuladas desde la fecha de incorporación al patrimonio de cada uno de los bienes mencionados y su valor residual a la fecha de cierre del ejercicio económico, 31/12/2012: Año de Alta Bien Valor de Origen Amortización Anual Años transcurridos Amortización Acumulada Valor Residual 2009 Mueble y Utiles 12.600 2010 Rodados 54.800 2011 Instalaciones 8.900 2008 Inmueble (no incluye terreno) 230.000 Se pide: Confeccionar el asiento de libro diario al 31/12/2012 para reflejar la depreciación de los bienes y exponer el rubro Bienes de Uso.
  • 13.
    Sistema de InformaciónContable II. Unidad 3 69 4. La Información para uso Externo - Los Estados Contables Los estados contables son utilizados también por los usuarios internos en la toma de decisiones acerca del curso a seguir y para el control de la gestión de la entidad. El balance constituye uno de los elementos básicos dentro del marco de información de la empresa y consiste en un conjunto de datos debidamente ordenados, representativos del valor que, en un momento dado, tienen los distintos componentes de la situación patrimonial de la empresa. Mediante el balance de situación se refleja lo que la empresa tiene, los bienes y derechos pertenecientes a la empresa (ACTIVO) y cómo lo está financiando y lo que debe (PASIVO). El activo refleja la aplicación de los fondos y el pasivo el origen de los fondos. FUNCIÓNINFORMATIVADELBALANCE En primer lugar, si tenemos en cuenta que el balance es un inventario de todos los bienes y derechos de los que es titular la empresa, así como de todas las deudas en que ha incurrido, comprenderemos que la primera función que cumple es la de informar a todo el que tenga interés en la situación económica y financiera de la empresa en un momento dado. Los estados contables son los siguientes: a.Estados Contables Básicos:  Estado de situación patrimonial  Estado de resultados  Estado de evolución del patrimonio neto  Estado de flujo de efectivo. b.Nota explicativas de los conceptos resumidos en los estados contables básicos. c. Anexos: de bienes de uso, de costos, de gastos, etc. Los estados contables son un tipo de informe contable, destinado principalmente a los usuarios externos, por medio de los cuales la empresa da a conocer públicamente su situación. Los estados contables muestran aspectos patrimoniales, económicos y financieros de la organización. Existe la obligación legal de emitir Estados Contables en forma periódica. Existen normas específicas con respecto a la forma de presentación de los mismos y a la veracidad de su contenido.
  • 14.
    Sistema de InformaciónContable II. Unidad 3 70 En definitiva, se puede decir que el balance cumple la función básica de informar:  A los responsables de la gestión de la empresa  Accionistas, inversores, acreedores, obligacionistas, etc.. Mediante el balance más una memoria, se puede hacer un diagnóstico de la empresa en el que se puede obtener los siguientes resultados:  Si una empresa se encuentra poco o mucho endeudada. Así como la estructura de la deuda con relación al periodo de amortización.  Si posee muchos o pocos clientes sin cobrar.  Si va a poder hacer frente a los pagos a corto plazo, si tiene liquidez suficiente.  Si la empresa está en quiebra técnica  El valor del patrimonio que posee la empresa  El valor de la empresa  La estructura del capital, etc… Anexo de Bienes de Uso Es el informe contable que muestra el valor de los bienes de uso al inicio del ejercicio económico, los cambios producidos en ese lapso y el valor de esos bienes en el momento del cierre. 31/10/2012 Inicio Altas Bajas Cierre Inicio Bajas Del ejercicio Cierre Instalaciones 1.000,00 1.000,00 100,00 100,00 200,00 800,00 Rodados 34.000,00 34.000,00 6.800,00 6.800,00 27.200,00 Muebles y Utiles 300,00 300,00 30,00 30,00 60,00 240,00 Maquinaria 2.000,00 2.000,00 4.000,00 400,00 800,00 1.200,00 2.800,00 Totales 3.300,00 36.000,00 - 39.300,00 530,00 - 7.730,00 8.260,00 31.040,00 A Anexo de A Estado --------------------------------------- Gastos Patrimonial Valor de Origen Amortizaciones Acumuladas Modelos S.A. Anexo Bienes de Uso Ejercicio Económico Finalizado el Valor Residual Rubros
  • 15.
    Sistema de InformaciónContable II. Unidad 3 71 Anexo de Gastos Es el informe contable que muestra el detalle de los gastos producidos durante el ejercicio económico, diferenciados por tipo de gasto 31/10/2012 Conceptos Total Gastos Administración Gastos Comerciales Gastos Financieros Otros Gastos Sueldos 11.700,00 11.700,00 Cargas Sociales 2.808,00 2.808,00 Servicios 3.900,00 390,00 3.510,00 Gastos de Limieza 1.200,00 600,00 600,00 Gastos Bancarios 539,00 539,00 Gastos en rodado 2.035,00 2.035,00 Amortizaciones 7.730,00 830,00 6.900,00 De Anexo Bienes Intereses 1.010,00 1.010,00 de Uso Ingresos brutos 1.600,00 1.600,00 Alquileres pagados 12.000,00 12.000,00 Totales 44.522,00 2.359,00 41.153,00 1.010,00 - A Estado de Resultados Modelos S.A. Ejercicio Económico Finalizado el Anexo "Gastos" Anexo de Costos Es el informe contable que muestra el cálculo del costo de la mercadería vendida. 31/10/2012 Existencia inicial ……………………………………………………………………… 28.750,00 más Compras ………………………………………………………………………………….. 211.900,00 Subtotal …………………………………………………………………………………… 240.650,00 menos Existencia Final ……………………………………………………………………….. -73.950,00 Costo de las Mercaderías vendidas ………………………………………. 166.700,00 A Estado de Resutados --------------------------------------- Modelos S.A. Ejercicio Económico Finalizado el Anexo "Costos"
  • 16.
    Sistema de InformaciónContable II. Unidad 3 72 Estado de resultados El estado de resultados muestra y explica las causas que han generado el resultado obtenido durante el ejercicio económico. 31/10/2012 Ingresos por Ventas ……………………………………………………………….. 235.900,00 menos Costo de mercaderías vendidas ……………………………………………… -166.700,00 De Anexo de Resultado bruto de ventas ………………………………………………. 69.200,00 Costos menos Gastos de administración ……………………………….. 2.359,00 De Anexo de Gastos de comercialización ……………………………. 41.153,00 gastos Gastos de financiación …………………………………. 1.010,00 -44.522,00 Resultado Neto ……………………………………………………………………….. 24.678,00 Resultado extraordinarios ……………………………………………………… - Resultado del ejercicio ……………………………………………………………. 24.678,00 A Estado de evolución del patrimonio neto Modelos S.A. Ejercicio Económico Finalizado el ESTADO DE RESULTADOS Resultados Ordinarios Información que es posible obtener a partir de este estado contable: a. Datos acerca de las ventas realizadas durante el ejercicio económico y costo de los bienes vendidos. b. El resultado bruto arrojado por las ventas (ingresos por venta menos el costo de los bienes vendidos) c. La medida en que el resultado bruto de las ventas se encuentra disminuido por los gastos de la empresa. d. Qué tipo de gastos tiene mayor incidencia en esa disminución. e. Cómo se han originado los resultados: por la operatoria ordinaria de la empresa o por circunstancias extraordinarias. Esta información se enriquece aún más cuando se la hace en forma comparativa con otros ejercicios económicos.
  • 17.
    Sistema de InformaciónContable II. Unidad 3 73 Estado de evolución del patrimonio neto El estado de evolución del patrimonio neto presenta la composición del patrimonio neto y las causas de los cambios producidos durante el tiempo transcurrido entre dos balances. 31/10/2012 Aportes de los propietarios Ganancias Reservadas Resultados no asignados Total del Patrimonio neto Saldos al inicio del ejercicio económico 90.000,00 90.000,00 Resultado del ejercicio económico 24.678,00 24.678,00 Saldos al cierre del ejercicio económico 90.000,00 24.678,00 114.678,00 De Estado de resultados A Estado Patrimonial Modelos S.A. Ejercicio Económico Finalizado el ESTADO DE EVOLUCIÓN DEL PATRIMONIO NETO Información que es posible obtener a partir de este estado contable: a. Composición del patrimonio neto al comienzo del ejercicio económico. b. Aumentos y disminuciones producidos en los distintos elementos que lo componen. c. Motivos que originaron esos aumentos y esas disminuciones. d. Destino de los resultados del ejercicio económico anterior. e. Composición del patrimonio neto al finalizar el ejercicio económico. Los estados contables se presentan en forma sintética. Por eso se hace necesario explicar las cifras que figuran en ellos. Con esta finalidad, se confeccionan notas aclaratorias como las que siguen:
  • 18.
    Sistema de InformaciónContable II. Unidad 3 74 Notas a los estados contables Es el informe contable que muestra en detalle todos los conceptos resumidos en el estado de situación patrimonial. 31/10/2012 1,1 Confección y preparación de los estados contables Los estados contables del presente ejercicio han sido preparados en moneda de curso legal. Los estados contables se presentan siguiendo los lineamientos de exposición de las resoluciones técnicas vigentes. 1,2 Composición del patrimonio La composición de los elementos patrimoniales es la siguiente: a. El rubro caja y bancos está compuesto por los siguientes conceptos: Caja ……………………….. 500,00 Fondo Fijo ………………. 2.500,00 Banco Cta Cte …………. 2.000,00 Valores a Depositar … 20.254,50 25.254,50 b. El rubro Cuentas por cobrar está compuesto por los siguientes conceptos: Deudores por Ventas ….. 40.000,00 Documentos a Cobrar …. 5.322,00 45.322,00 c. El Rubro Otros Créditos está compuesto por los siguientes conceptos: IVA saldo a favor …………. 70,00 IIBB saldo a favor ………… 80,00 150,00 d. El rubro Bienes de cambio está compuesto por los siguientes conceptos: Mercaderías…………………. 65.000,00 Materia Prima ……………… 5.000,00 Productos Terminados …. 3.950,00 73.950,00 e. El detalle de los Bienes de Uso se puede ver en el anexo correspondiente f. El rubro Deudas comerciales está compuesto por los siguientes conceptos: Proveedores ………………… 52.000,00 Documentos a pagar …… 4.559,00 56.559,00 g. El rubro Deudas Fiscales está compuesto por los siguientes conceptos: Cap. IV a pagar 80,00 80,00 h. El rubro Deudas Sociales está compuesto por los siguientes conceptos: SUSS a pagar 1.080,00 ART a pagar 27,00 Sueldos a pagar 2.241,00 3.348,00 i. el rubro Otras Deudas está compusto por los siguientes conceptos: Gastos por pagar 535,00 535,00 --------------------------------------- Modelos S.A. Ejercicio Económico Finalizado el NOTAS A LOS ESTADOS CONTABLES 596.50596.50
  • 19.
    Sistema de InformaciónContable II. Unidad 3 75 Separando activos y pasivos, corrientes y no corrientes Con todos los elementos anteriores, es posible armar el estado patrimonial de la empresa al cierre del ejercicio económico Activos Corrientes: se pueden transformar en dinero en un plazo de doce meses a partir de la fecha del cierre del ejercicio. Activos NO Corrientes: Se pueden llegar a transformar en dinero después de los doce meses posteriores a la fecha de cierre. Pasivos Corrientes: Su pago será exigible en un plazo de doce mese a partir de la fecha del cierre. Pasivos NO Corrientes: Su pago será exigible después de los doce meses posteriores a la fecha de cierre.
  • 20.
    Sistema de InformaciónContable II. Unidad 3 76 Estado de Situación Patrimonial El estado de situación patrimonial proporciona una “instancia” de la situación patrimonial de la empresa a una fecha determinada, generalmente la de cierre de ejercicio económico. 31/10/2012 Activo Pasivo Activo Corriente Pasivo Corriente Caja y bancos 25.254,50 Deudas Comerciales 56.559,00 Cuentas por cobrar 45.322,00 Deudas Fiscales 556,50 Otros créditos 150,00 Deudas Sociales 3.348,00 Bienes de Cambio 73.950,00 Otras Deudas 535,00 Total Activos Corrientes 144.676,50 Total Pasivos corrientes 60.998,50 Activos no Corrientes Pasivos No corrientes Bienes de Uso 31.040,00 No existen - Total de Activos No Corrientes 31.040,00 Total pasivo no corriente - Total Pasivo 60.998,50 Patrimonio Neto Capital 90.000,00 Resultado del Ejercicio 24.678,00 Total P. Neto 114.678,00 Total Activo 175.716,50 Total Pasivo + P.Neto 175.676,50 Modelos S.A. ESTADO DE SITUACION PATRIMONIAL Ejercicio Económico Finalizado el Información que es posible obtener a partir de este estado contable: a. Si se cuenta con activo importante, en relación con el pasivo existente. b. Qué cantidad de deudas se tiene y si estas venden a corto o largo plazo. c. De cuánto dinero se dispone para pagar las deudas a corto plazo. d. Cuál es la relación existente entre los activos de rápida movilidad y los activos fijos. Esta información se enriquece aún más cuando se la hace en forma comparativa con ejercicios económicos anteriores. 596.5 0 175.716,50 <
  • 21.
    Sistema de InformaciónContable II. Unidad 3 77 MEMORIA La Memoria es definida como aquella información complementaria de los estados contables que expone subjetivamente hechos, circunstancias, datos y razones vinculados en conjunto con los mismos, con el fin de ilustrar al usuario (accionista o socio, principalmente) sobre la gestión pasada, actual y prospectiva de la sociedad. Se trata de una información complementaria y no de un estado contable. La memoria es confeccionada por el Directorio para la Asamblea de accionistas, y es donde van a contar el presente y futuro de la empresa. De este informe dependen los honorarios a cobrar por el Directorio. La información que debe contener es:  Breve descripción del negocio contemplando, entre otros aspectos, la naturaleza de las operaciones, sus principales actividades y productos vendidos o servicios prestados, y los principales mercados donde opera.  Estructura y organización de la sociedad y su grupo económico.  Estructura patrimonial, de resultados y de generación o aplicación de fondos, comparativas con el ejercicio anterior, de acuerdo a un formato establecido en la resolución (resumen de la situación patrimonial y estado de resultados).  Hechos inusuales o poco frecuentes que hayan afectado significativamente los ingresos de la sociedad y cualquier otro componente significativo en los ingresos o gastos, necesario para entender el resultado operativo de la sociedad.  Principales fuentes de financiación internas y externas utilizadas y una evaluación de los principales orígenes y aplicaciones del flujo de efectivo del ejercicio de manera de facilitar la comprensión de la condición financiera de la sociedad.  Breve comentario sobre los objetivos y perspectivas para el siguiente ejercicio, propuestas de estrategias comerciales y financieras para mejorar el rendimiento de la empresa. En resumen, la memoria debe: a) Explicitar el estado de la sociedad con referencia a las distintas actividades ejecutadas. b) Pronunciarse sobre la proyección de las operaciones y cualquier otro aspecto que consideren necesario para ilustrar la situación presente y futura de la sociedad.
  • 22.
    Sistema de InformaciónContable II. Unidad 3 78 M E M O R I A Señores Accionistas de Modelos S.A. El Directorio -dando cumplimiento a disposiciones legales y estatutarias- eleva a consideración de la Asamblea General de Accionistas los estados contables de la sociedad correspondiente al ejercicio económico finalizado el 31/10/2012, con sus cuadros, notas y anexos complementarios, solicitando su aprobación. Durante el ejercicio “2012” la sociedad ha aumentado –con relación al ejercicio precedente- el nivel de actividad comercial. El incremento con respecto al balance “2011” representa un porcentual del 15% al igual que el del resultado antes del cargo por el impuesto a las ganancias. Se estima que estos índices son adecuados para el ramo y acordes con la participación de Modelos SA en el contexto en donde desarrolla su actividad. Se espera para 2013 que la actividad se mantenga constante y no aumente en la proporción en que vino sucediendo en los últimos años, producto de la crisis ecònomica mundial que impacta en forma negativa sobre la industria automotriz tanto a nivel nacional como internacional. Sin embargo, las posibilidades comerciales de la empresa son altamente positivas en continuar con la obtención de resultados acordes con su patrimonio y presencia en el mercado. Se propone en el temario de la Asamblea de Accionistas que considere la asignación de honorarios para el Directorio, en compensación de la tarea desempeñada. Chascomús, 12 de Noviembre de 2012 REFUNDICIÓN DE CUENTAS Al finalizar el ejercicio se deben cancelar las cuentas de resultado en forma definitiva mediante un asiento de libro diario en el que se debitan las cuentas de resultado positivo, se acreditan las de resultado negativo y se iguala el asiento con la cuenta Resultado del Ejercicio, que es del Patrimonio Neto. (R+)- Ventas 6.000,00 (R+)- Intereses Ganados 150,00 (R+)- Sobrante de caja 80,00 (R-)+ Costo de las Mercaderías vendidas 2.400,00 (R-)+ Gastos generales 115,00 (R-)+ Faltante de mercaderías 40,00 PN Resultado de Ejercicio 3.675,00 También deben cancelarse en forma provisoria las cuentas patrimoniales (Activo, Pasivo y Patrimonio Neto), mediante un asiento de libro diario. Se debitan las cuentas con saldo acreedor y se acreditan las cuentas con saldo deudor. P- Documentos a pagar 600,00 P- proveedores 1.500,00 P- Capital 12.850,00 P- Gastos a pagar 15,00 PN- Resultado del Ejercicio 3.675,00 A- Caja 5.080,00 A- Mercaderías 2.560,00 A- Banco Rio Cta Cte 11.000,00
  • 23.
    Sistema de InformaciónContable II. Unidad 3 79 Actividad Integradora de la Unidad 3 De a dos compañeros y de acuerdo a la empresa que les haya tocado, se pide: a. Registrar en el libro diario los ajustes necesarios para que la contabilidad refleje la realidad. b. Confeccionar hoja de prebalance. c. Realizar el cierre de las cuentas patrimoniales y de resultado en el libro diario. d. Confeccionar balance de presentación formal y memoria.
  • 24.
    SIC II –Ejercicios Unidad 3 80 RECURSOS DE RAPIDA MOVILIDAD CAJA 1. Saldo contable de la cuenta caja $20.860, recuento físico (saldo real) $20.700 2. Saldo contable de la cuenta caja $540, recuento físico $480 3. Saldo contable de la cuenta caja $1.420, recuento físico $1600 4. Saldo contable de la cuenta caja $2.680, recuento físico $2.540 5. Saldo contable de la cuenta caja $9.440, recuento físico: 35 billetes de $100 84 billetes de $50 44 billetes de $20 69 billetes de $10 37 billetes de $2 6. El saldo contable de casa es de $2490. Realizando el arqueo de caja se detecta lo siguiente: Cupones de tarjeta $700, vales por adelantos sueldos $250, cheques de terceros $500, facturas C por gastos de correo $120, efectivo $920 7. El saldo contable de caja es de $3619. Realizando el arqueo de Caja se detecta lo siguiente: Cupones de tarjeta pendientes de presentación $825, vales por adelantos de sueldo $628, cheques de terceros $1224, facturas C por gastos de correo $48, efectivo $420 8. El saldo contable es de $5480. Realizando el arque de caja se detecta lo siguiente: vales por adelantos de sueldos $1240, cheques de terceros $1299, facturas C por fletes $960, cupones de tarjeta $2111, efectivo $245. 9. El saldo contable es de $8477. Realizando el arqueo de caja se detecta lo siguiente: vales por retiro de socios $2048, factura C de publicidad $910, cupones de tarjetas pendientes $122, cheques de terceros $1688, efectivo $3759. 10. El saldo contable al 31/01/2012 es de $21.580. del arqueo surge un saldo de $21.460. Realizar ajuste contable en libro diario. 11. Del arqueo físico al 28/02/2012 surge que el saldo de caja es de $12.250, saldo contable $12.600. realizar ajuste en libro diario. 12. Del arqueo de fondos al 31/03/2012 surge que el saldo de caja está compuesto por: efectivo $13.600, factura de luz pagada $440. Saldo contable $13.820 13. Del arqueo de fondos al 30/04/2012 surge que el saldo de caja es de $16.300 y que falta contabilizar un ticket por $150 de supermercado. Saldo contable $16.500 14. La empresa Arqueando SA realiza arqueos de caja en forma mensual. El mayor de la cuenta contable arroja un saldo de $20.500. del arqueo realizado el 31/01/2012 surge la siguiente información: Dinero en efectivo $20.220 Factura de Librería $180 Ticket de taxi $20
  • 25.
    SIC II –Ejercicios Unidad 3 81 BANCO 1. Reconocer las diferencias temporarias y permanentes, realizar los ajustes contables y la conciliación correspondiente: MAYOR AUXILIAR DE BANCO PROVINCIA Fecha Concepto Debe Haber Saldo 02-Nov Saldo Inicial 9.500,00 05-Nov Cheque 140 2.100,00 7.400,00 09-Nov Deposito en efectivo 6.800,00 14.200,00 11-Nov Cheque 141 1.800,00 12.400,00 16-Nov Deposito 48hs 9.600,00 22.000,00 22-Nov Cheque 142 7.500,00 14.500,00 30-Nov Deposito 24hs 2.600,00 17.100,00 30-Nov Cheque 144 600,00 16.500,00 30-Nov Deposito 48hs 500,00 17.000,00 RESUMEN BANCARIO Fecha Concepto Debe Haber Saldo 02-Nov Saldo Inicial 9.500,00 05-Nov Cheque 140 2.100,00 7.400,00 09-Nov N.D. Gastos Bcarios 250,00 7.150,00 10-Nov Deposito efectivo 6.800,00 13.950,00 14-Nov NC intereses 1.200,00 15.150,00 15-Nov Cheque 141 1.800,00 13.350,00 18-Nov Deposito 48hs 9.600,00 22.950,00 24-Nov Cheque 142 6.500,00 16.450,00 26-Nov Cheque 143 1.500,00 14.950,00 29-Nov ND Comisiones 560,00 14.390,00 2. Reconocer las diferencias temporarias y permanentes, realizar los ajustes contables y la conciliación correspondiente. MAYOR AUXILIAR DE BANCO NACION Fecha Concepto Debe Haber Saldo 02-Oct Saldo Inicial 5.000,00 05-Oct Deposito 48hs 2.722,00 7.722,00 05-Oct Cheque 55 758,00 6.964,00 06-Oct Cheque 57 650,00 6.314,00 11-Oct Debito Factura Telefónica 460,00 5.854,00 14-Oct Deposito 48hs 1.269,00 7.123,00 15-Oct Deposito efectivo 2.050,00 9.173,00 16-Oct Cheque 58 334,00 8.839,00 18-Oct Acreditación Préstamos 1.900,00 10.739,00 18-Oct Comisión préstamo 200,00 10.539,00 22-Oct Cheque 59 1.060,00 9.479,00 26-Oct Deposito efectivo 580,00 10.059,00 27-Oct Cheque 61 5.200,00 4.859,00 29-Oct Deposito 72hs 1.322,00 6.181,00
  • 26.
    SIC II –Ejercicios Unidad 3 82 30-Oct Cheque 62 1.100,00 5.081,00 RESUMEN BANCARIO Fecha Concepto Debe Haber Saldo 01-Oct Saldo Inicial 5.000,00 05-Oct Cheque 55 758,00 4.242,00 07-Oct Deposito 2.700,00 6.942,00 08-Oct Cheque 56 700,00 6.242,00 11-Oct Debito Servicio 360,00 5.882,00 15-Oct Deposito 1.269,00 7.151,00 15-Oct Deposito 2.250,00 9.401,00 18-Oct Cheque 58 334,00 9.067,00 18-Oct Acreditación préstamo 2.000,00 11.067,00 18-Oct Comisión Préstamo 200,00 10.867,00 24-Oct Cheque 59 1.060,00 9.807,00 26-Oct Depostio efectivo 380,00 10.187,00 29-Oct Cheque 61 5.200,00 4.987,00 31-Oct Mantenimiento 55,00 4.932,00 3. Al 30/06/2012 el saldo contable del Banco Provincia es de $15.320, se recibe el resumen bancario con el siguiente saldo $12.390, las diferencias corresponden a: a) Nota de débito por comisiones de $180 b) Cheque contabilizado por $800, para pago de proveedores, era de $900 c) Nota de crédito por intereses de $350 d) Deposito realizado el 30/06/2009 $3800 e) Cheque contabilizado por $1200 era de $1000, se utilizó para el pago de gastos generales. f) Deposito no contabilizado por $600 Tarea: realizar los ajustes que crea convenientes para que el saldo bancario quede correctamente expuesto al cierre del ejercicio económico. 4. Reconocer las diferencias temporarias y permanentes, realizar los ajustes contables y la conciliación correspondiente. MAYOR AUXILIAR DE BANCO RIO Fecha Concepto Debe Haber Saldo 02-Nov Saldo anterior 5.000,00 05-Nov cheque 134 1.400,00 3.600,00 09-Nov dep efectivo 800,00 4.400,00 10-Nov cheque 135 700,00 3.700,00 16-Nov deposito 48hs 2.400,00 6.100,00 20-Nov cheque 136 1.500,00 4.600,00 24-Nov cheque 137 600,00 4.000,00 30-Nov deposito 48hs 2.600,00 6.600,00
  • 27.
    SIC II –Ejercicios Unidad 3 83 RESUMEN BANCARIO Fecha Concepto Debe Haber Saldo 02-Nov Saldo anterior 5.000,00 07-Nov cheque 134 1.400,00 3.600,00 09-Nov deposito en efectivo 800,00 4.400,00 18-Nov deposito 48hs 2.400,00 6.800,00 23-Nov cheque 136 1.500,00 5.300,00 25-Nov cheque 135 700,00 4.600,00 27-Nov debito de servicio 200,00 4.400,00 30-Nov comisiones 25,00 4.375,00 30-Nov IVA 5,25 4.369,75 5. Al 31/12/2011 el saldo contable del Banco Provincia es de $9750, se recibe el resumen bancario con el siguiente saldo $10620, las diferencias corresponden a: a) Nota de crédito por pago de ventas con tarjeta $3.900 b) Cheque contabilizado por $900, para pago de proveedores, era de $500 c) Nota de débito por chequera $130 d) Deposito de valores realizado por $3200, y era de $2300 e) Cheque de 24hs no contabilizado para pago de ART $400 f) Deposito 48hs realizado el 30/12/2011 $2000 TAREA: realizar los ajustes que crea conveniente para que el saldo bancario quede correctamente expuesto al cierre del ejercicio económico. 6. Detectar las diferencias transitorias y permanentes entre el mayor de la cuenta Banco Provincia pertenecientes a la empresa El Ombù SRL y el resumen bancario: Mayor Cuenta: Banco C/c Fecha Detalle Debe Haber Saldo 08-Nov Saldo anterior 9.500,00 05-Nov cheque 140 2.100,00 7.400,00 09-Nov dep efectivo 6.800,00 14.200,00 10-Nov cheque 141 1.800,00 12.400,00 16-Nov dep 48 hs 9.600,00 22.000,00 22-Nov cheque 142 7.500,00 14.500,00 30-Nov dep efectivo 2.600,00 17.100,00 Extracto Bancario fecha detalle Debe Haber Saldo 02-Nov Saldo anterior 9.500,00 05-Nov cheque 140 2.100,00 7.400,00
  • 28.
    SIC II –Ejercicios Unidad 3 84 09-Nov debito por gastos 250,00 7.150,00 09-Nov IVA s/gastos 52,50 7.097,50 10-Nov dep efectivo 6.800,00 13.897,50 14-Nov credito intereses 1.200,00 15.097,50 15-Nov cheque 141 1.800,00 13.297,50 18-Nov deposito 48hs 9.600,00 22.897,50 24-Nov cheque 142 6.500,00 16.397,50 25-Nov cheque 143 1.500,00 14.897,50 29-Nov debito por comisiones 560,00 14.337,50 7. Al 31/10/2011 el saldo contable del Banco Provincia es de $6800, se recibe el resumen bancario con el siguiente saldo $17550, las diferencias corresponden a: g) Nota de crédito por pago de ventas con tarjeta $6500 h) Cheque contabilizado por $1200, para pago de proveedores, era de $2100 i) Nota de débito por chequera $130 j) Deposito de valores realizado por $5600 no contabilizado k) Cheque de 24hs no contabilizado para pago de la factura de luz por $320 l) Deposito 48hs realizado el 31/10/2011 $2000 TAREA: realizar los ajustes que crea conveniente para que el saldo bancario quede correctamente expuesto al cierre del ejercicio económico.
  • 29.
    SIC II –Ejercicios Unidad 3 85 INTEGRAL CAJA Y BANCO El personal administrativo tiene pendiente la realización de la conciliación bancaria al 30/09/2015. TAREA: a) Marcar las diferencias permanentes y temporales, realizando los ajustes que corresponden. b) Realizar la conciliación bancaria MAYOR AUXILIAR DE BANCO RIO - HABER SRL Fecha Concepto Debe Haber Saldo 01-Sep Saldo Inicial 5.200,00 03-Sep Deposito 72hs 1.300,00 6.500,00 04-Sep Cheque 591 1.700,00 4.800,00 10-Sep Acreditación Préstamo 1.200,00 6.000,00 11-Sep Cheque 592 800,00 5.200,00 15-Sep Cheque 594 1.010,00 4.190,00 16-Sep Depósito efectivo 1.050,00 5.240,00 22-Sep Cheque 595 660,00 4.580,00 23-Sep Deposito 48hs 600,00 5.180,00 30-Sep Deposito 48hs 200,00 5.380,00 30-Sep Cheque 596 420,00 4.960,00 RESUMEN BANCARIO Fecha Concepto Debe Haber Saldo 01-Sep Saldo anterior 5.000,00 06-Sep Deposito 72hs 300,00 5.300,00 09-Sep Debito Teléfono 939,00 4.361,00 10-Sep Acreditación Préstamo 1.200,00 5.561,00 11-Sep Cheque 591 1.700,00 3.861,00 12-Sep Cheque 592 900,00 2.961,00 15-Sep Cheque 594 1.010,00 1.951,00 16-Sep Deposito efectivo 1.500,00 3.451,00 25-Sep Cheque 593 600,00 2.851,00 25-Sep Deposito 48hs 600,00 3.451,00 30-Sep Mantenimiento 70,00 3.381,00 30-Sep IVA s/ gastos Mantenimiento 14,70 3.366,30 El saldo de la cuenta caja según el mayor de Haber SRL es de $8920. Realizado el arqueo se encuentra la siguiente: a) Valores a depositar por $2920 b) Cupones de tarjeta $3190 c) Vales por anticipo de sueldos $500 d) Efectivo $2210 TAREA: realizar los ajustes que crea conveniente para que el saldo bancario quede correctamente expuesto al cierre del ejercicio económico.
  • 30.
    SIC II –Ejercicios Unidad 3 86 DERECHOS DE COBROS 1. El saldo de la cuenta deudores por ventas es de $20.500 y de su análisis surge que: a. El cliente Gonzalez cuya deuda asciende a $1.200, venció 30 días atrás y aún no se ha comunicada para abonarla. b. Le enviamos una carta documento al cliente Bazan por su deuda de $890. c. Nos han informado que el cliente Godoy ha presentado quiebra y su cobro de $600 es imposible. Realizar depuración de deudores. 2. Al cierre del ejercicio de la empresa El Amanecer SA, el saldo de la cuenta deudores por ventas es de $128.000 y de su análisis surge que: a. La deuda del cliente Nº 420 por $1.400 tiene 40 días de mora b. La deuda del cliente Nº 180 por $920 tiene 60 días de mora c. Se envió carta documento al cliente Nº260 por su deuda de $2.000 d. El abogado nos informa que la deuda del cliente Nº326 por $6.200 es imposible de cobrar. 3. El saldo de la cuenta deudores por ventas de la empresa SOL SRL es de $40.800 y de su análisis surge que: los deudores morosos son $1800, se inició juicio por $6.500 y los incobrables ascienden a $800. Una vez depurado el rubro, se decide conformar una previsión por el 3% del rubro. 4. Realizar la depuración de los Deudores por venta de la empresa MANCHA SRL atendiendo que su monto es de $33.500 y el 15% corresponden a créditos atrasados en el pago, 8% han sido entregados al abogado para su cobro y el 2% son incobrables. (la empresa no cuenta con previsión). 5. MANCHA SRL ha terminado el ejercicio comercial y decide crear una previsión para el ejercicio 2007 estimando la misma en un 2% teniendo en cuenta las estadísticas de años anteriores. El monto de los deudores por ventas es de $28.300 6. Depurar el rubro créditos según los siguientes datos: el total de deudores por ventas es de $33.200, el 12% son morosos, el 9% pasaron a legales, los incobrables fueron del 2%. La empresa tiene constituída una previsión de $550 7. Durante el ejercicio 2005 se produjeron incobrables por $850 en Flor SA, la empresa tenía una previsión de $920. Registrar. 8. Calcular el % de incobrabilidad de cada período de SOL SA, y el promedio de los cuatro últimos años según los siguientes datos: AÑO SALDO DEUDORES INCOBRABILIDAD % INCOBRABLES 2008 35.000,00 600,00 2009 38.000,00 7.500,00 2010 50.000,00 1.000,00 2011 68.000,00 2.000,00 Total incobrables: Promedio de Incobrabilidad:
  • 31.
    SIC II –Ejercicios Unidad 3 87 9. Calcular el monto de la Previsión de la empresa SOL SA para el año 2012 teniendo en cuenta que los deudores por ventas son de $74.300. Registrar dicha previsión. 10. La empresa DYSAN SRL presenta los siguientes saldos al cierre del ejercicio: deudores por ventas $8.100, deudores morosos $3.300, deudores en gestión judicial $920, previsión para incobrables $395. Aún no se han registrado incobrabilidades por $410. Un 2% de los SD morosos pasaron a legales. Calcular los nuevos saldos de las cuentas de créditos y aplicar un 2.5% para realizar la previsión del próximo año sobre los deudores por ventas. 11. Calcular el % de incobrabilidad de cada período de ESTRELLA SA, y el promedio de los cuatro últimos años según los siguientes datos: AÑO SALDO DEUDORES INCOBRABILIDAD % INCOBRABLES 2008 31.000,00 900,00 2009 43.500,00 1.200,00 2010 63.700,00 1.800,00 2011 74.600,00 3.650,00 Total incobrables: Promedio de Incobrabilidad: 12. Al depurar el rubro créditos la empresa encuentra que el saldo de los deudores por ventas es de $15.800. El 7% de ellos son clientes atrasados en el pago. El saldo de los deudores morosos es de $3.400, el 3% de ellos se pasó a legales. El saldo de deudores en gestión judicial es de $1900, tienen incluídos $700 que corresponden a personas insolventes y $350 que se han cobrado durante el año y aún no se registró dicha operación. La empresa cuenta con una previsión de $600. 13. La empresa REMEDIO SA, presenta al cierre del ejercicio económico los siguientes saldos: deudores por ventas $31.000, deudores morosos $5.300, deudores en gestión judicial $3.200. previsión para deudores incobrables $900. Encontrándose pendiente las incobrabilidades que fueron de $920. El saldo de los deudores por ventas incluye un 5% que se encuentra en mora, del total de deudores morosos se han pasado $2.700 al abogado. Para el próximo año se constituirá una previsión del 2.7% del total de los créditos. 14. Calcular el % de incobrabilidad de cada período de CASH SA y el promedio de los cuatro últimos años según los siguientes datos. Registrar la previsión para el 2012 teniendo en cuenta que los deudores por venta fueron de $49.600: AÑO SALDO DEUDORES INCOBRABILIDAD % INCOBRABLES 2008 36.000,00 270,00 2009 33.000,00 220,00 2010 41.500,00 380,00 2011 45.400,00 405,00 Total incobrables: Promedio de Incobrabilidad:
  • 32.
    SIC II –Ejercicios Unidad 3 88 15. Al cierre del ejercicio la empresa VISION SA presenta los siguientes saldos: Deudores por ventas $55.000 Deudores morosos $5.890 Deudores en gestión judicial $45.000 Previsión para deudores incobrables $850 Se encuentra pendiente de registración incobrabilidades por $870. El saldo de los deudores por ventas incluye un 5% de clientes que se encuentran en mora, del total de deudores morosos se han pasado al abogado 10%. Para el próximo año se constituirá una previsión del 2.4% de los deudores por ventas. Exponer el rubro créditos después de los ajustes.
  • 33.
    SIC II –Ejercicios Unidad 3 89 BIENES DE USO 1. La empresa "Los Álamos SA" posee al 31/12/2014 un automóvil de industria nacional, utilizado por la gerencia general que fue adquirido en Enero del 2014 y desde esa fecha se produjeron los siguientes hechos: 20.01.2014 Factura concesionaria: Rodado $86.000 IVA 21% $18.060 Gto Patentamiento $3.600 20.02.2014 Instalación Aire Acondicionado $2.600 + IVA, en efectivo a. Establecer el valor residual del bien al 31/12/2014, calculando la amortización del período. b. Registrar el libro diario (alta del bien, movimientos del año y amortización). 2. Calcular la cuota de amortizaciones que corresponde imputar al ejercicio económico de la empresa (cierre 31/12/2014) exponiendo el rubro Bienes de uso, según el siguiente detalle: Año de Alta Bien Valor de Origen Amortización Anual Años Transcurridos Amortización Acumulada Valor Residual 2007 Rodados 32.000,00 1997 Inmueble 200.000,00 2009 Maquinaria 6.500,00 3. Calcular las amortizaciones del ejercicio y el valor residual de los bienes. Registrar en libro diario y exponer el rubro Bienes de Uso: Año de Alta Bien Valor de Origen Amortización Anual Años Transcurridos Amortización Acumulada Valor Residual 2011 Rodados 60.000,00 2010 Instalaciones 12.000,00 2009 Inmueble 250.000,00 2010 Muebles y utiles 15.600,00 2011 Maquinaria 18.000,00 4. Calcular las amortizaciones del ejercicio y el valor residual de los bienes. Registrar en libro diario y exponer el rubro Bienes de Uso: Año de Alta Bien Valor de Origen Amortización Anual Años Transcurridos Amortización Acumulada Valor Residual 2011 Rodados 46.000,00 2007 Equipo computación 18.000,00 2005 Inmueble 90.000,00 2009 Muebles y utiles 5.000,00
  • 34.
    SIC II –Ejercicios Unidad 3 90 5. Calcular las amortizaciones del ejercicio y el valor residual de los bienes. Registrar en libro diario y exponer el rubro Bienes de Uso: Año de Alta Bien Valor de Origen Amortización Anual Años Transcurridos Amortización Acumulada Valor Residual 2013 Rodados 60.500,00 2007 Equipo computacion 15.800,00 1996 Inmueble 183.000,00 2012 Muebles y utiles 6.000,00 1996 Instalaciones 13.800,00 6. La empresa “La Comercial seguros” realizó las siguientes operaciones: a. Compra de bienes de uso por $12.500 + IVA pagando en efectivo b. Compra de un rodado por $68.000 + IVA, gastos de patentamiento $1.600, gastos de flete $800. Todo se abonó en efectivo c. Compra de un local en $260.000, gastos de escritura $2.600 (sin iva), pagando con transferencia bancaria. Gastos de reacondicionamiento del local $3.500 (sin iva), pagados en efectivo. Se pide: Registrar en libro diario estas operaciones junto a las amortizaciones del año en curso. Exponer el rubro bienes de uso al fin del ejercicio. 7. Registrar en libro diario las siguientes operaciones junto a las amortizaciones del año. AL finalizar, exponer el rubro bienes de uso: a. Compra de un rodado por $54.600 + IVA, gastos de patentamiento $5.460 pagando con transferencia bancaria b. Compra de una computadora por $4.800 + IVA 10.5% pagando con tarjeta de crédito c. Compra de un escritorio y sillas antiguas para la oficina por $12.600 + IVA, gastos de restauración $6.000 (sin iva). Todo se abonó con cheque del banco provincia. d. Compra de una oficina en $320.000 pagando con cheques de banco provincia. Gastos de escribano $3.200 pagados con transferencia bancaria. Gastos de pintura $800 (sin iva) en efectivo. 8. Registrar en libro diario las siguientes operaciones junto a las amortizaciones del año. Al finalizar, exponer el rubro bienes de uso. a. Compra de un local en $198.000, gastos de escrituración $1.800, gastos de pintura $650. Todo se abonó en efectivo. b. Compra de una maquina en $25.000 + IVA pagado con transferencia bancaria. Gastos de flete $600 (sin iva) en efectivo. Gastos de instalación $920 (sin iva) en efectivo. c. Compra de una computadora en $3.300 + IVA 10.5% pagado con tarjeta de crédito d. Compra de muebles y útiles por $16.600 + IVA pagado con cheque de nuestro banco.
  • 35.
    SIC II –Ejercicios Unidad 3 91 Ejercicio Integrador Nombre de la Empresa: "LOS CIPRESES S.A." Fecha de Cierre: 31/10/2013 Saldos contables Caja 2.900,00 Proveedores 7.600,00 Banco Cta Cte 14.550,00 Documentos a pagar 1.400,00 IVA Crédito Fiscal 3.680,00 Servicios a pagar 280,00 Valores a Depositar 18.000,00 Alquileres a pagar 3.460,00 Mercaderías 260.000,00 IIBB a pagar 1.520,00 Muebles y Útiles 22.800,00 IVA Débito Fiscal 6.300,00 Rodados 47.200,00 Préstamos a pagar 41.470,00 Deudores por ventas 1.500,00 Sueldos a pagar 19.100,00 Equipo Computación 3.800,00 Cargas Sociales a pagar 9.500,00 Costo de las Mercaderías Vendidas 221.200,00 Servicios pagados 8.300,00 Ventas 520.000,00 Alquileres pagados 41.500,00 Patrimonio Neto 288.400,00 Intereses pagados 1.850,00 Gastos de librería 1.050,00 Gastos bancarios 650,00 Sueldos 164.750,00 Contribuciones 65.900,00 Ingresos Brutos 19.400,00 Ajustes al Balance 1 - Se omitió liquidar el IVA del mes 2 - Del arqueo de caja surge que el saldo real de caja es 3020 3 - De la conciliación bancaria surge que omitimos la contabilización del depósito de un cheque por un valor de $1850. Tampoco contabilizamos los gastos bancarios del año por un total de $420 4 - Los deudores por ventas incluyen $480 morosos y $200 se declararon incobrables. 5 - Falta registrar amortizaciones del período. Aclaraciones para la confección del Balance y Anexos 1 - La cuenta alquileres corresponde 50% al local de venta al público y 50% para las oficinas En misma medida se distribuyen los gastos de librería y servicios. 2 - Los sueldos y contribuciones corresponde 60% al sector ventas y el resto es administración 3 - los gastos bancarios se vinculan con las ventas SE PIDE: Confeccionar hoja de prebalance con ajustes, registrar los ajustes necesarios en la hoja de prebalance y en el libro diario. Confeccionar balance de presentación formal.