 Los mapas conceptuales contienen tres
elementos fundamentales: concepto,
proposición y palabras de enlace. Los
conceptos son palabras o signos con los que
se expresan regularidades; las proposiciones
son dos o más términos conceptuales unidos
por palabras de enlace para formar una
unidad semántica; y las palabras de enlace,
por tanto, sirven para relacionar los
conceptos.
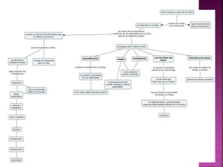
 A través del mapa conceptual conoceremos
como afectan al niño las expectativas que se
depositan en el, así como la importancia de
fomentar la autoconfianza por medio de
estrategias de trabajo conjunto escuela-
hogar, y el impacto que pueden tener en la
vida futura del niño, al generar autonomía y
automotivacion.
Generar autoconfianza en la escuela
Trabajo conjunto escuela-hogar
Auto calificación
Trabajar las habilidades y el esfuerzo
Fijar metas (escolares y en dif.
Situaciones)
Diagrama de realización paso a paso
Uso de estrategias orientadas a la
autonomía y reflexión
*Diagrama de real+ización paso a paso
Una escuela para cada estudiante.133
*contextualización
 Los niños tienen que aprender a afrontar
las situaciones que se le presentan en la vida
cotidiana, y lo harán en medida que se le
brinden las herramientas no solo para
aprender, sino también para conocer sus
capacidades y debilidades y hacer uso de
ellas, esto no solo es tarea del docente sino
un trabajo conjunto entre lo que se enseña
y reforza en el hogar y como se trabaja en
las aulas.
 Éxito: El término latino exitus (“salida”), el concepto
se refiere al efecto o la consecuencia acertada de una
acción o de un, emprendimiento.
 Motivación: se basa en aquellas cosas que impulsan a un
individuo a llevar a cabo ciertas acciones y a mantener
firme su conducta hasta lograr cumplir todos los
objetivos planteados.
Elogio: Alabanza de las virtudes y méritos de una
persona o cosa.
 Iniciativa: l latín initiātus, iniciativa es aquello que da
principio a algo. Se trata del primer paso de
un proyecto o del punto de partida de alguna acción.
 Dominio: sensación interna de controlar la capacidad de
comprender, integrar y responder con efectividad al
medio
 Automotivación: darse a uno mismo las razones,
impulso, entusiasmo e interés que provoca una acción
específica o un determinado comportamiento.
 Confianza: es la seguridad o esperanza firme que
alguien tiene de otro individuo o de algo. También se
trata de la presunción de uno mismo y del ánimo o vigor
para obrar
 Autoconfianza: sentimiento basado en la fuerte
conciencia del propio poder para afrontar las
situaciones.
 LA INTELIGENCIA EMOCIONAL DE LOS NIÑOS.
Shapiro, Lawrence.

2.6 cap 6 inteligencia emocional.

  • 2.
     Los mapasconceptuales contienen tres elementos fundamentales: concepto, proposición y palabras de enlace. Los conceptos son palabras o signos con los que se expresan regularidades; las proposiciones son dos o más términos conceptuales unidos por palabras de enlace para formar una unidad semántica; y las palabras de enlace, por tanto, sirven para relacionar los conceptos.
  • 3.
     A travésdel mapa conceptual conoceremos como afectan al niño las expectativas que se depositan en el, así como la importancia de fomentar la autoconfianza por medio de estrategias de trabajo conjunto escuela- hogar, y el impacto que pueden tener en la vida futura del niño, al generar autonomía y automotivacion.
  • 6.
    Generar autoconfianza enla escuela Trabajo conjunto escuela-hogar Auto calificación Trabajar las habilidades y el esfuerzo Fijar metas (escolares y en dif. Situaciones) Diagrama de realización paso a paso Uso de estrategias orientadas a la autonomía y reflexión *Diagrama de real+ización paso a paso Una escuela para cada estudiante.133 *contextualización
  • 7.
     Los niñostienen que aprender a afrontar las situaciones que se le presentan en la vida cotidiana, y lo harán en medida que se le brinden las herramientas no solo para aprender, sino también para conocer sus capacidades y debilidades y hacer uso de ellas, esto no solo es tarea del docente sino un trabajo conjunto entre lo que se enseña y reforza en el hogar y como se trabaja en las aulas.
  • 8.
     Éxito: Eltérmino latino exitus (“salida”), el concepto se refiere al efecto o la consecuencia acertada de una acción o de un, emprendimiento.  Motivación: se basa en aquellas cosas que impulsan a un individuo a llevar a cabo ciertas acciones y a mantener firme su conducta hasta lograr cumplir todos los objetivos planteados. Elogio: Alabanza de las virtudes y méritos de una persona o cosa.  Iniciativa: l latín initiātus, iniciativa es aquello que da principio a algo. Se trata del primer paso de un proyecto o del punto de partida de alguna acción.
  • 9.
     Dominio: sensacióninterna de controlar la capacidad de comprender, integrar y responder con efectividad al medio  Automotivación: darse a uno mismo las razones, impulso, entusiasmo e interés que provoca una acción específica o un determinado comportamiento.  Confianza: es la seguridad o esperanza firme que alguien tiene de otro individuo o de algo. También se trata de la presunción de uno mismo y del ánimo o vigor para obrar  Autoconfianza: sentimiento basado en la fuerte conciencia del propio poder para afrontar las situaciones.
  • 10.
     LA INTELIGENCIAEMOCIONAL DE LOS NIÑOS. Shapiro, Lawrence.