M.SC. ALDO VALDEZ ALVARADO
Preparado como parte de los contenidos de la Asignatura
Diseño y Administración de Base de Datos
UNIVERSIDAD MAYOR DE SAN ANDRÉS
CARRERA DE INFORMÁTICA
MODELOS ENTIDAD
RELACIÓN Y RELACIONAL
PARTE 2
Características de los Atributos y reglas de mapeo
Definiendo una Relación y sus reglas de mapeo
Restricciones Estructurales y sus reglas de mapeo
Entidades Débiles y sus reglas de mapeo
Extensiones adicionales para relaciones binarias y
sus reglas de mapeo
Índice
1
2
3
4
5
Diagramas ER Ternarios y de Orden Superior y sus
reglas de mapeo.
El Modelo ER Mejorado
Índice
6
7
1. Características de los
Atributos
• Los atributos son características de las entidades que
proporcionan detalles descriptivos sobre las mismas.
(Bagui, 2012)
• Hay diferentes tipos de atributos: simples o atómicos,
compuestos, multivalor y derivados. (Bagui, 2012)
• Sus propiedades son: nombre, descripción, formato, y
longitud, en adición a su atomicidad. (Bagui, 2012)
• Algunos atributos pueden ser considerados como
identificadores únicos para una entidad. (Bagui, 2012)
• Los atributos simples o atómicos no pueden
descomponerse ni subdividirse, de ahí la noción de
"atómico".
• A veces también se los llama atributos elementales.
Atributos Simples o Atómicos
• Un atributo compuesto, a veces llamado atributo de
grupo, es un atributo que se forma combinando o
agregando atributos relacionados.
• Los nombres elegidos para los atributos compuestos
deben ser descriptivos y generales.
Atributos Compuestos
• Otro tipo de atributo no simple que se debe estudiar se
llama atributo multivaluado o multivalor.
• El atributo multivalor, como su nombre lo indica, puede
tomar más de un valor para una ocurrencia dada de
una entidad.
Atributos Multivaluados
• Los atributos derivados son atributos que el usuario
puede visualizar pero que no se pueden registrar per
se.
• Estos atributos derivados se pueden calcular a partir de
otros datos en la base de datos.
Atributos Derivados
• Una base de datos se usa para almacenar datos, que
luego deben recuperarse.
• Un atributo que puede usarse para encontrar una
ocurrencia de una entidad particular se llama clave.
• Si un atributo se puede considerar como un
identificador único para una entidad, se la llama clave
candidata.
Atributos Clave
• Cuando se elige una clave candidata para ser el
identificador único, se convierte en la clave principal
para la entidad.
• Las entidades que tienen al menos una clave
identificada se llaman entidades fuertes. En el artículo
original de Chen (1976), las entidades fuertes se
llamaban entidades regulares.
Atributos Clave
• Algunas entidades dependen de otras entidades para
existir y, por lo tanto, para identificarse. Chen las llamó
entidades débiles, puesto que dependen de otras
entidades para su existencia.
Atributos Clave
1. Mapeo de entidades fuertes. Elaboré una nueva tabla
(relación) para cada entidad fuerte y haga que la clave
indicada de la entidad fuerte sea la clave principal de la
tabla. Si se indica más de una clave candidata en el
diagrama de ER, elija una para la clave principal.
2. Mapeo de atributos atómicos. Para entidades con
atributos atómicos, asigne la entidad a una tabla y forme
columnas para cada atributo atómico.
Reglas de Mapeo
3. Mapeo de atributos compuestos. Para entidades con
atributos compuestos, asigne la entidad a una tabla y
forme columnas con cada parte elemental (atómica) de
los atributos compuestos.
4. Mapeo de atributos multivalor. Elabore una tabla
separada para el atributo multivalor. Registre una fila para
cada valor del atributo multivalor junto con la clave de la
tabla original.
La clave de la nueva tabla será la concatenación del
atributo multivalor más la clave de la entidad
propietaria. Elimine el atributo multivalor de la tabla
original.
2. Definiendo una Relación
• Las bases de datos están diseñadas para almacenar
datos relacionados. (Bagui, 2012)
• Una relación en un diagrama ER es una conexión entre
dos o más entidades o entre una entidad y ella misma.
(Bagui, 2012)
• El último tipo de relación, entre una entidad y ella
misma, se conoce como una relación recursiva. (Bagui,
2012)
• Un nombre de relación suele ser un verbo o frase
verbal que denota la conexión entre entidades. (Bagui,
2012)
• Todas las relaciones son bidireccionales. Como
veremos, es necesario establecer todas las relaciones
desde ambas direcciones. (Bagui, 2012)
• El grado de una relación se refiere al número de
entidades que participan en la relación. (Bagui, 2012)
• A veces, puede no estar claro si algo es un atributo o
una relación. Ambos, atributos y relaciones expresan
algo acerca de una entidad. (Bagui, 2012)
• Los atributos de una entidad expresan cualidades, en
términos de propiedades o características. (Bagui,
2012)
• Las relaciones expresan asociaciones con otras
entidades.(Bagui, 2012)
3. Restricciones Estructurales
• Las restricciones estructurales son información sobre
cómo dos (o más) entidades se relacionan entre sí.
(Bagui, 2012)
• Hay dos tipos de restricciones estructurales:
cardinalidad y participación. (Bagui, 2012)
La cardinalidad es una medida aproximada del número de
entidades (una o más) que se relacionarán con otra
entidad (o entidades). Es decir, es la cantidad de entidades
numéricamente involucradas en una relación: uno a uno
(1:1), muchos a uno (M:1), uno a muchos (1:M), muchos a
muchos (M:N). (Bagui, 2012)
Cardinalidad
Cardinalidad
a) Relación uno a
uno
b) Relación muchos
a uno
c) Relación uno a
muchos
d) Relación muchos
a muchos
Cardinalidad
a) Relación uno a uno (1:1). En el tipo de relación uno a
uno (1:1), una entidad se asocia con otra entidad y
viceversa.
b) Relación muchos a uno (M:1). En el tipo de relación
muchos a uno (M:1), muchas entidades se asocian con
una entidad.
Cardinalidad
c) Relación uno a muchos (1:M). En el tipo de relación
uno a muchos (1:M), una entidad se asocia con
muchas entidades.
d) Relación muchos a muchos (M:N). En el tipo de
relación muchos a muchos (M:N), muchas entidades
se asocian con muchas entidades.
Cardinalidad
• Las líneas simples/dobles entre una entidad o relación,
se llaman restricciones de participación (también
conocidas como restricciones de opcionalidad).
• La doble línea indica participación completa. Algunos
diseñadores prefieren llamar a esta participación
obligatoria. El punto es que, si parte de una relación es
obligatoria o completa, no puede tener un valor nulo
(un valor faltante) para ese atributo en las relaciones.
Participación
• El punto es que, si parte de una relación es obligatoria o
completa, no puede tener un valor nulo (un valor
faltante) para ese atributo en las relaciones.
• La línea simple, participación parcial, también se llama
opcional.
Participación
5. Mapeo de relaciones binarias M:N. Para cada relación
M:N, cree una nueva tabla (relación) con las claves
principales de cada una de las dos entidades (entidades
propietarias) que se relacionan en la relación M:N. La
clave principal de esta nueva tabla serán las claves
concatenadas de las entidades propietarias. Incluya
cualquier atributo que la relación M:N pueda tener en
esta nueva tabla.
Reglas de Mapeo
6. Mapeo de relaciones binarias 1:1. Cuando uno de los
lados de la relación tiene participación completa y el otro
tiene participación parcial, entonces almacene la clave
primaria de la relación con la restricción de participación
parcial, en la relación con la restricción de participación
completa como clave foránea. Incluya cualquier atributo
en la relación en el mismo lado al que se agregó la clave.
7. Mapeo de relaciones binarias 1:1. Cuando ambos lados
tienen restricciones de participación parciales, se puede
usar una de las siguientes dos formas:
7A. Seleccione una de las relaciones para almacenar la
clave de la otra.
7B. Dependiendo de la semántica de la situación, puede
crear una nueva relación para albergar la relación que
contendría la clave de las dos entidades relacionadas
(como se hace en la regla de mapeo 5).
8. Mapeo de relaciones binarias 1:1. Cuando ambos lados
tienen restricciones de participación total o completa. Use
la semántica de la relación para seleccionar cuál de las
relaciones debe contener la clave de la otra. Si esta opción
no está clara, entonces use la regla de mapeo 7B.
9. Mapeo de relaciones binarias 1:N. Cuando la relación
del lado N tiene participación completa. Incluya la clave
principal de la relación en el lado 1 como una clave
foránea en el lado N.
10. Mapeo de relaciones binarias 1:N. Cuando la relación
del lado N tiene participación parcial. Esta situación se
manejaría como una relación M:N binaria con una tabla
separada para la relación. La clave de la nueva relación
consistiría en una concatenación de las claves de las
entidades relacionadas. Incluya los atributos que estaban
en la relación en esta nueva tabla.
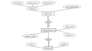
6. Entidades Débiles
Las entidades débiles pueden no tener un atributo clave
propio, ya que dependen de una entidad fuerte o regular
para su existencia. Las entidades fuertes siempre tienen
una clave principal. La entidad débil tiene algunas
restricciones, sobre su uso y genera algunos diagramas
interesantes.(Bagui, 2012)
• Las entidades fuertes casi siempre tienen un
identificador único que es un subconjunto de todos los
atributos; sin embargo, un identificador único puede
ser un atributo o un grupo de atributos.
• Una entidad débil es aquella que claramente es una
entidad pero dependerá de otra entidad para su
existencia. Como se menciono, una entidad débil no
necesariamente tendrá un identificador único.
Entidades fuertes y débiles
• Las entidades débiles siempre tienen participación
plena u obligatoria desde el lado débil hacia el
propietario. Si la entidad débil no tuviese una
participación total, entonces tendríamos un ítem de
datos en la base de datos que no fue identificado de
manera única y no estaba vinculado a una entidad
fuerte.
Entidades débiles y restricciones
estructurales
• La cardinalidad de la relación entre la entidad débil y
fuerte generalmente será 1:M, pero no
necesariamente.
Entidades débiles y restricciones
estructurales
• Hay situaciones para las cuales una entidad débil puede
estar conectada a una entidad propietaria mientras que
otras relaciones existen aparte de la relación
"propietaria".
Entidades débiles y el propietario
de la identificación
• El hecho de que una entidad sea débil no lo excluye de
ser propietario de otra entidad débil.
Entidades débiles conectadas a
otras entidades débiles
• Dado que la entidad débil no tiene una clave candidata,
cada entidad débil se identificará por la clave o claves
pertenecientes a su entidad fuerte. Por ejemplo, para
cada DEPENDIENTE, las entidades se identificarán
mediante la concatenación de su clave débil y la clave
principal del propietario: (Dependiente.Nombre_Dep+
Empleado.Cod_empleado).
11. Mapeo de entidades débiles. Elabore una nueva tabla
(relación) para cada entidad débil. Como en el caso con la
entidad fuerte. Incluya cualquier atributo atómico de la
entidad débil en la tabla. Si hay un atributo compuesto,
incluya solo las partes atómicas del atributo compuesto
para no perder información. Para relacionar la entidad
débil con su propietario, incluya la clave primaria de la
entidad propietaria en la relación débil.
Reglas de Mapeo
La clave principal de la relación débil será la clave parcial
de la entidad débil concatenada con la clave primaria de la
entidad propietaria.
Si una entidad débil posee otras entidades débiles,
entonces la entidad débil que está conectada a la entidad
fuerte debe mapearse primero. La clave de la entidad
propietaria débil debe definirse antes de que se pueda
mapear la entidad "más débil" (la más alejada de la
entidad fuerte).
7. Extensiones adicionales
para relaciones binarias
• Un atributo de relación, se llama también atributo de
intersección.
• Para identificarlo, se debe realizar la siguiente
pregunta: ¿Por qué está aquí este atributo, cuando se
requiere que otra entidad lo identifique?
Atributos de las relaciones
• Cuando se reconoce que el atributo debe ser
identificado por más de una entidad, el atributo se
mueve a la relación entre las dos (o más) entidades que
lo identifican.
• Los atributos de relación, pueden aparecer en un
diagrama ER que contenga cualquier cardinalidad, pero
se encuentran con mayor frecuencia atributos de
relación, en relaciones con cardinalidad binaria, es
decir, M: N
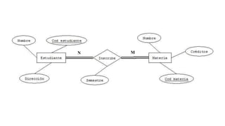
Atributos de las relaciones
N M
Entidades a partir de Relaciones
• Como se vio en el ejemplo anterior, podemos dejar el
atributo donde está, es decir, en la relación. Si el
número de atributos es pequeño (uno o dos), entonces
el sentido del diagrama sigue intacto y el diagrama será
comprensible para el usuario.
• De igual forma, para los atributos de relación sería
convertir la relación en una entidad y vincular ambas
"entidades de identificación".
Relaciones Recursivas
• En una relación recursiva, la misma entidad participa
más de una vez en diferentes roles. Las relaciones
recursivas también a veces se llaman relaciones unarias.
• Las relaciones recursivas solo pueden tener una
participación parcial, pero la cardinalidad puede ser
uno a uno, uno a muchos y muchos a muchos. La plena
participación en una relación recursiva significaría que
cada instancia de una entidad participa en una relación
consigo misma, lo que no tendría sentido.
Múltiples Relaciones
Al construir diagramas ER,
uno tiene que incluir
relaciones distintas entre
entidades si estas existen.
Sería incorrecto tratar de
hacer que una relación
haga una doble tarea y
representar dos ideas de
relación diferentes.
Relaciones Redundantes o Derivadas
Muchos autores describen
una relación redundante o
derivada como aquella que
podría surgir en un bucle
en la relación
12. Mapeo de relaciones recursivas 1:N. Vuelva a
incluir la clave principal de la tabla con la relación
recursiva en la misma tabla, dándole otro nombre.
13. Mapeo de relaciones recursivas M:N. Cree una
tabla separada para la relación (como en la regla de
mapeo 5).
Reglas de Mapeo
8. Diagramas ER
Ternarios y de Orden
Superior
Todas las relaciones que hemos visto hasta ahora han sido
relaciones binarias. Aunque las relaciones binarias
parecen naturales para la mayoría de nosotros, en
realidad a veces es necesario conectar tres o más
entidades. Si una relación conecta tres entidades, se
denomina relación ternaria o 3-aria. Si una relación
conecta más de tres entidades (n entidades), se denomina
relación n-aria, donde n es igual al número de entidades
que participan en la relación. Las relaciones n-arias (n ≥ 3)
también se conocen como relaciones de orden superior.
Restricciones Estructurales para las
Relaciones Ternarias
Las relaciones ternarias pueden tener los siguientes tipos
de restricciones estructurales: uno a uno a uno (1: 1: 1),
uno a uno a muchos (1: 1: M), uno a muchos a muchos (1:
M: M), y muchos a muchos a muchos (M: M: M o M: M:
N), con participación total o parcial en cada uno de los
lados.
Las Relaciones N-arias no
Imposibilitan Relaciones Binarias
El hecho de que
haya una relación
ternaria, no
significa que las
relaciones binarias
entre las entidades
no puedan existir.
Manejo de Agregaciones
En un diagrama ER no se permiten relaciones de
relaciones, para representar eso, tratamos de manejar las
relaciones creando un alto nivel de agregación, esta clase
denominada agregada, se compone de dos entidades y
una relación. Para representar esto correctamente, se
tomara la relación de la clase agregada y se la convertirá
en una entidad débil.
No se admite una relación de
una relación
Agregación
Entidad Débil
14. Mapeo de relaciones n-arias. Para cada relación n-
aria, crea una nueva relación. En la nueva relación, incluye
las claves de las entidades conectadas y cualquier atributo
de la relación.
Haga que las claves de las entidades conectadas sean la
clave primaria concatenada de la nueva relación.
Reglas de Mapeo
9. El Modelo ER Mejorado
Con el aumento en los tipos de aplicaciones de bases de
datos, los conceptos básicos de modelado de ER
(desarrollados originalmente por Chen), no fueron
suficientes para representar los requisitos de aplicaciones
más complejas, como generalizaciones y especializaciones
(jerarquías de clases). Un modelo ER que respalde estos
conceptos semánticos adicionales se denomina modelo de
relación de entidad mejorada (Elmasri y Navathe, 2007).
En esta sección se discute sobre generalizaciones y
especializaciones propios del modelo ER mejorado.
Generalizaciones y Especializaciones
• Generalizaciones y especializaciones son
categorizaciones de entidades para las cuales la
entidad de especialización puede resultar de
generalizaciones que contienen variantes.
• Estas variantes se manejan más fácilmente eliminando
la variante de la generalización y tratándola como una
entidad de subclase y dejando la parte fija original de
la entidad como una superclase o tipo padre.
Generalizaciones y Especializaciones
• Las generalizaciones y especializaciones están asociadas
a la idea de superclases, subclases y herencia de
atributos.
• Si nos referimos a la superclase como una clase
principal, entonces llamaríamos a las partes variantes
las subclases, las clases secundarias.
• Siguiendo un poco más la idea de la
superclase/subclase, padre/hijo, podemos imaginar que
la clase hija hereda las características de la clase padre.
Generalizaciones y Especializaciones
• La herencia en este contexto significa que la clase hija
habrá definido en ella los atributos definidos en la
clase padre.
• En una base de datos relacional, la vinculación del hijo
con el padre (por lo tanto, la colocación de información
principal y secundaria) se realiza utilizando operadores
de combinación de tablas llamados uniones (joins).
Restricción de Superposición
Predicado que
define la
Restricción.
o: Restricción de Superposición
Restricción Disjunta
Predicado que define la
Restricción.
d: Restricción Disjunta
15. Mapeo de generalizaciones y
especializaciones con subclases disjuntas o
superpuestas y con restricciones de
participación total o parcial (con pocos o muchos
atributos en las especializaciones). Para cada
situación de generalización/especialización, cree una
relación (tabla) para la entidad de generalización y
para cada especialización.
Reglas de Mapeo
Agregue los atributos para cada entidad a sus
respectivas relaciones. Incluye la clave principal de la
entidad de generalización en las relaciones de
especialización. La clave principal de las relaciones de
especialización será la misma que la clave primaria de
la relación de generalización.
16. Mapeo de generalizaciones y especializaciones
con restricciones de relación disjuntas y
participación total entre generalizaciones y
especializaciones. Cree una relación separada
(subclase) para cada entidad de especialización.
Incluya los atributos para cada entidad de
especialización en sus respectivas relaciones de
subclase. También incluya la clave principal y otros
atributos de la entidad de generalización en todas las
relaciones de subclase. La clave principal de las
relaciones de subclase será la clave principal de la
entidad de generalización.
17. Mapeo de generalizaciones y
especializaciones con relaciones disjuntas,
restricciones de participación total o parcial y
predicado definido con atributos de tipo único.
Cree una relación única que incluya los atributos de
la generalización (superclase), así como los atributos
de las especializaciones (subclases) en una relación.
La clave principal de la relación será la clave
principal de la generalización (superclase).
18. Mapeo de relaciones superpuestas y
generalizaciones / especializaciones con más de
un indicador. Cree una relación única que incluya
los atributos de la generalización (superclase) y los
atributos de las especializaciones (subclases) y el
indicador de subclase.
La clave principal de la relación es la clave principal
de la superclase.
19. Mapeo de subclases compartidas. En general,
los mismos criterios que se utilizan para determinar
qué regla sería mejor para el mapeo de
generalizaciones y especializaciones se pueden
aplicar al mapeo de subclases compartidas. Sin
embargo, la regla que genera la mejor base de datos
generalmente es la regla 15.
20. Asignación de categorías o tipos de unión
cuando las superclases tienen las mismas claves
principales. Cree una nueva relación para la
subclase (o tipo de unión) e incluya la clave primaria
de la superclase (o superclases) en la subclase (o
tipo de unión) como clave principal. Incluya los otros
atributos de la subclase en esta relación. Cree
relaciones separadas para cada una de las otras
superclases y asígnelas como lo haría con las
entidades regulares.
21. Asignación de categorías o tipos de unión
cuando las superclases tienen claves principales
diferentes. Cree una nueva relación para la
subclase (o tipo de unión). Cree una clave sustituta
para esta relación. La clave sustituta será la clave
principal para esta relación. Incluya cualquier otro
atributo de esta subclase en esta relación. Cree
relaciones separadas para cada una de las
superclases y mapeelos como lo haría con las
entidades regulares. Agregue la clave sustituta a las
relaciones de superclase como una clave externa.
Aldo Ramiro Valdez Alvarado
Licenciado en Informática
Master en Dirección Estrategica en
Tecnologías de la Información
Máster en Business Intelligence y Big Data
Docente Titular de Pregrado en la UMSA
Docente de Postgrado en la UMSA
Ex - Coordinador del Postgrado en
Informática UMSA
Conferencista Nacional e Internacional
http://aldovaldezalvarado.blogspot.com/
https://www.linkedin.com/in/msc-aldo-
valdez-alvarado-17464820
aldo_valdez@hotmail.com
Muchas Gracias!!!

3. Modelo ER - Relacional

  • 1.
    M.SC. ALDO VALDEZALVARADO Preparado como parte de los contenidos de la Asignatura Diseño y Administración de Base de Datos UNIVERSIDAD MAYOR DE SAN ANDRÉS CARRERA DE INFORMÁTICA MODELOS ENTIDAD RELACIÓN Y RELACIONAL PARTE 2
  • 2.
    Características de losAtributos y reglas de mapeo Definiendo una Relación y sus reglas de mapeo Restricciones Estructurales y sus reglas de mapeo Entidades Débiles y sus reglas de mapeo Extensiones adicionales para relaciones binarias y sus reglas de mapeo Índice 1 2 3 4 5
  • 3.
    Diagramas ER Ternariosy de Orden Superior y sus reglas de mapeo. El Modelo ER Mejorado Índice 6 7
  • 4.
  • 5.
    • Los atributosson características de las entidades que proporcionan detalles descriptivos sobre las mismas. (Bagui, 2012) • Hay diferentes tipos de atributos: simples o atómicos, compuestos, multivalor y derivados. (Bagui, 2012) • Sus propiedades son: nombre, descripción, formato, y longitud, en adición a su atomicidad. (Bagui, 2012) • Algunos atributos pueden ser considerados como identificadores únicos para una entidad. (Bagui, 2012)
  • 6.
    • Los atributossimples o atómicos no pueden descomponerse ni subdividirse, de ahí la noción de "atómico". • A veces también se los llama atributos elementales. Atributos Simples o Atómicos
  • 7.
    • Un atributocompuesto, a veces llamado atributo de grupo, es un atributo que se forma combinando o agregando atributos relacionados. • Los nombres elegidos para los atributos compuestos deben ser descriptivos y generales. Atributos Compuestos
  • 8.
    • Otro tipode atributo no simple que se debe estudiar se llama atributo multivaluado o multivalor. • El atributo multivalor, como su nombre lo indica, puede tomar más de un valor para una ocurrencia dada de una entidad. Atributos Multivaluados
  • 9.
    • Los atributosderivados son atributos que el usuario puede visualizar pero que no se pueden registrar per se. • Estos atributos derivados se pueden calcular a partir de otros datos en la base de datos. Atributos Derivados
  • 10.
    • Una basede datos se usa para almacenar datos, que luego deben recuperarse. • Un atributo que puede usarse para encontrar una ocurrencia de una entidad particular se llama clave. • Si un atributo se puede considerar como un identificador único para una entidad, se la llama clave candidata. Atributos Clave
  • 11.
    • Cuando seelige una clave candidata para ser el identificador único, se convierte en la clave principal para la entidad. • Las entidades que tienen al menos una clave identificada se llaman entidades fuertes. En el artículo original de Chen (1976), las entidades fuertes se llamaban entidades regulares. Atributos Clave
  • 12.
    • Algunas entidadesdependen de otras entidades para existir y, por lo tanto, para identificarse. Chen las llamó entidades débiles, puesto que dependen de otras entidades para su existencia. Atributos Clave
  • 15.
    1. Mapeo deentidades fuertes. Elaboré una nueva tabla (relación) para cada entidad fuerte y haga que la clave indicada de la entidad fuerte sea la clave principal de la tabla. Si se indica más de una clave candidata en el diagrama de ER, elija una para la clave principal. 2. Mapeo de atributos atómicos. Para entidades con atributos atómicos, asigne la entidad a una tabla y forme columnas para cada atributo atómico. Reglas de Mapeo
  • 16.
    3. Mapeo deatributos compuestos. Para entidades con atributos compuestos, asigne la entidad a una tabla y forme columnas con cada parte elemental (atómica) de los atributos compuestos. 4. Mapeo de atributos multivalor. Elabore una tabla separada para el atributo multivalor. Registre una fila para cada valor del atributo multivalor junto con la clave de la tabla original.
  • 17.
    La clave dela nueva tabla será la concatenación del atributo multivalor más la clave de la entidad propietaria. Elimine el atributo multivalor de la tabla original.
  • 18.
  • 19.
    • Las basesde datos están diseñadas para almacenar datos relacionados. (Bagui, 2012) • Una relación en un diagrama ER es una conexión entre dos o más entidades o entre una entidad y ella misma. (Bagui, 2012) • El último tipo de relación, entre una entidad y ella misma, se conoce como una relación recursiva. (Bagui, 2012)
  • 20.
    • Un nombrede relación suele ser un verbo o frase verbal que denota la conexión entre entidades. (Bagui, 2012) • Todas las relaciones son bidireccionales. Como veremos, es necesario establecer todas las relaciones desde ambas direcciones. (Bagui, 2012) • El grado de una relación se refiere al número de entidades que participan en la relación. (Bagui, 2012)
  • 21.
    • A veces,puede no estar claro si algo es un atributo o una relación. Ambos, atributos y relaciones expresan algo acerca de una entidad. (Bagui, 2012) • Los atributos de una entidad expresan cualidades, en términos de propiedades o características. (Bagui, 2012) • Las relaciones expresan asociaciones con otras entidades.(Bagui, 2012)
  • 23.
  • 24.
    • Las restriccionesestructurales son información sobre cómo dos (o más) entidades se relacionan entre sí. (Bagui, 2012) • Hay dos tipos de restricciones estructurales: cardinalidad y participación. (Bagui, 2012)
  • 25.
    La cardinalidad esuna medida aproximada del número de entidades (una o más) que se relacionarán con otra entidad (o entidades). Es decir, es la cantidad de entidades numéricamente involucradas en una relación: uno a uno (1:1), muchos a uno (M:1), uno a muchos (1:M), muchos a muchos (M:N). (Bagui, 2012) Cardinalidad
  • 26.
  • 27.
    a) Relación unoa uno b) Relación muchos a uno c) Relación uno a muchos d) Relación muchos a muchos Cardinalidad
  • 28.
    a) Relación unoa uno (1:1). En el tipo de relación uno a uno (1:1), una entidad se asocia con otra entidad y viceversa. b) Relación muchos a uno (M:1). En el tipo de relación muchos a uno (M:1), muchas entidades se asocian con una entidad. Cardinalidad
  • 29.
    c) Relación unoa muchos (1:M). En el tipo de relación uno a muchos (1:M), una entidad se asocia con muchas entidades. d) Relación muchos a muchos (M:N). En el tipo de relación muchos a muchos (M:N), muchas entidades se asocian con muchas entidades. Cardinalidad
  • 31.
    • Las líneassimples/dobles entre una entidad o relación, se llaman restricciones de participación (también conocidas como restricciones de opcionalidad). • La doble línea indica participación completa. Algunos diseñadores prefieren llamar a esta participación obligatoria. El punto es que, si parte de una relación es obligatoria o completa, no puede tener un valor nulo (un valor faltante) para ese atributo en las relaciones. Participación
  • 32.
    • El puntoes que, si parte de una relación es obligatoria o completa, no puede tener un valor nulo (un valor faltante) para ese atributo en las relaciones. • La línea simple, participación parcial, también se llama opcional. Participación
  • 34.
    5. Mapeo derelaciones binarias M:N. Para cada relación M:N, cree una nueva tabla (relación) con las claves principales de cada una de las dos entidades (entidades propietarias) que se relacionan en la relación M:N. La clave principal de esta nueva tabla serán las claves concatenadas de las entidades propietarias. Incluya cualquier atributo que la relación M:N pueda tener en esta nueva tabla. Reglas de Mapeo
  • 35.
    6. Mapeo derelaciones binarias 1:1. Cuando uno de los lados de la relación tiene participación completa y el otro tiene participación parcial, entonces almacene la clave primaria de la relación con la restricción de participación parcial, en la relación con la restricción de participación completa como clave foránea. Incluya cualquier atributo en la relación en el mismo lado al que se agregó la clave.
  • 36.
    7. Mapeo derelaciones binarias 1:1. Cuando ambos lados tienen restricciones de participación parciales, se puede usar una de las siguientes dos formas: 7A. Seleccione una de las relaciones para almacenar la clave de la otra. 7B. Dependiendo de la semántica de la situación, puede crear una nueva relación para albergar la relación que contendría la clave de las dos entidades relacionadas (como se hace en la regla de mapeo 5).
  • 37.
    8. Mapeo derelaciones binarias 1:1. Cuando ambos lados tienen restricciones de participación total o completa. Use la semántica de la relación para seleccionar cuál de las relaciones debe contener la clave de la otra. Si esta opción no está clara, entonces use la regla de mapeo 7B. 9. Mapeo de relaciones binarias 1:N. Cuando la relación del lado N tiene participación completa. Incluya la clave principal de la relación en el lado 1 como una clave foránea en el lado N.
  • 38.
    10. Mapeo derelaciones binarias 1:N. Cuando la relación del lado N tiene participación parcial. Esta situación se manejaría como una relación M:N binaria con una tabla separada para la relación. La clave de la nueva relación consistiría en una concatenación de las claves de las entidades relacionadas. Incluya los atributos que estaban en la relación en esta nueva tabla.
  • 39.
  • 40.
    Las entidades débilespueden no tener un atributo clave propio, ya que dependen de una entidad fuerte o regular para su existencia. Las entidades fuertes siempre tienen una clave principal. La entidad débil tiene algunas restricciones, sobre su uso y genera algunos diagramas interesantes.(Bagui, 2012)
  • 41.
    • Las entidadesfuertes casi siempre tienen un identificador único que es un subconjunto de todos los atributos; sin embargo, un identificador único puede ser un atributo o un grupo de atributos. • Una entidad débil es aquella que claramente es una entidad pero dependerá de otra entidad para su existencia. Como se menciono, una entidad débil no necesariamente tendrá un identificador único. Entidades fuertes y débiles
  • 44.
    • Las entidadesdébiles siempre tienen participación plena u obligatoria desde el lado débil hacia el propietario. Si la entidad débil no tuviese una participación total, entonces tendríamos un ítem de datos en la base de datos que no fue identificado de manera única y no estaba vinculado a una entidad fuerte. Entidades débiles y restricciones estructurales
  • 45.
    • La cardinalidadde la relación entre la entidad débil y fuerte generalmente será 1:M, pero no necesariamente. Entidades débiles y restricciones estructurales
  • 46.
    • Hay situacionespara las cuales una entidad débil puede estar conectada a una entidad propietaria mientras que otras relaciones existen aparte de la relación "propietaria". Entidades débiles y el propietario de la identificación
  • 48.
    • El hechode que una entidad sea débil no lo excluye de ser propietario de otra entidad débil. Entidades débiles conectadas a otras entidades débiles
  • 50.
    • Dado quela entidad débil no tiene una clave candidata, cada entidad débil se identificará por la clave o claves pertenecientes a su entidad fuerte. Por ejemplo, para cada DEPENDIENTE, las entidades se identificarán mediante la concatenación de su clave débil y la clave principal del propietario: (Dependiente.Nombre_Dep+ Empleado.Cod_empleado).
  • 51.
    11. Mapeo deentidades débiles. Elabore una nueva tabla (relación) para cada entidad débil. Como en el caso con la entidad fuerte. Incluya cualquier atributo atómico de la entidad débil en la tabla. Si hay un atributo compuesto, incluya solo las partes atómicas del atributo compuesto para no perder información. Para relacionar la entidad débil con su propietario, incluya la clave primaria de la entidad propietaria en la relación débil. Reglas de Mapeo
  • 52.
    La clave principalde la relación débil será la clave parcial de la entidad débil concatenada con la clave primaria de la entidad propietaria. Si una entidad débil posee otras entidades débiles, entonces la entidad débil que está conectada a la entidad fuerte debe mapearse primero. La clave de la entidad propietaria débil debe definirse antes de que se pueda mapear la entidad "más débil" (la más alejada de la entidad fuerte).
  • 53.
  • 54.
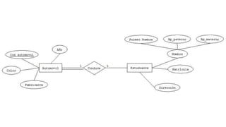
    • Un atributode relación, se llama también atributo de intersección. • Para identificarlo, se debe realizar la siguiente pregunta: ¿Por qué está aquí este atributo, cuando se requiere que otra entidad lo identifique? Atributos de las relaciones
  • 55.
    • Cuando sereconoce que el atributo debe ser identificado por más de una entidad, el atributo se mueve a la relación entre las dos (o más) entidades que lo identifican. • Los atributos de relación, pueden aparecer en un diagrama ER que contenga cualquier cardinalidad, pero se encuentran con mayor frecuencia atributos de relación, en relaciones con cardinalidad binaria, es decir, M: N Atributos de las relaciones
  • 56.
  • 57.
    Entidades a partirde Relaciones • Como se vio en el ejemplo anterior, podemos dejar el atributo donde está, es decir, en la relación. Si el número de atributos es pequeño (uno o dos), entonces el sentido del diagrama sigue intacto y el diagrama será comprensible para el usuario. • De igual forma, para los atributos de relación sería convertir la relación en una entidad y vincular ambas "entidades de identificación".
  • 59.
    Relaciones Recursivas • Enuna relación recursiva, la misma entidad participa más de una vez en diferentes roles. Las relaciones recursivas también a veces se llaman relaciones unarias. • Las relaciones recursivas solo pueden tener una participación parcial, pero la cardinalidad puede ser uno a uno, uno a muchos y muchos a muchos. La plena participación en una relación recursiva significaría que cada instancia de una entidad participa en una relación consigo misma, lo que no tendría sentido.
  • 61.
    Múltiples Relaciones Al construirdiagramas ER, uno tiene que incluir relaciones distintas entre entidades si estas existen. Sería incorrecto tratar de hacer que una relación haga una doble tarea y representar dos ideas de relación diferentes.
  • 62.
    Relaciones Redundantes oDerivadas Muchos autores describen una relación redundante o derivada como aquella que podría surgir en un bucle en la relación
  • 63.
    12. Mapeo derelaciones recursivas 1:N. Vuelva a incluir la clave principal de la tabla con la relación recursiva en la misma tabla, dándole otro nombre. 13. Mapeo de relaciones recursivas M:N. Cree una tabla separada para la relación (como en la regla de mapeo 5). Reglas de Mapeo
  • 64.
    8. Diagramas ER Ternariosy de Orden Superior
  • 65.
    Todas las relacionesque hemos visto hasta ahora han sido relaciones binarias. Aunque las relaciones binarias parecen naturales para la mayoría de nosotros, en realidad a veces es necesario conectar tres o más entidades. Si una relación conecta tres entidades, se denomina relación ternaria o 3-aria. Si una relación conecta más de tres entidades (n entidades), se denomina relación n-aria, donde n es igual al número de entidades que participan en la relación. Las relaciones n-arias (n ≥ 3) también se conocen como relaciones de orden superior.
  • 68.
    Restricciones Estructurales paralas Relaciones Ternarias Las relaciones ternarias pueden tener los siguientes tipos de restricciones estructurales: uno a uno a uno (1: 1: 1), uno a uno a muchos (1: 1: M), uno a muchos a muchos (1: M: M), y muchos a muchos a muchos (M: M: M o M: M: N), con participación total o parcial en cada uno de los lados.
  • 70.
    Las Relaciones N-ariasno Imposibilitan Relaciones Binarias El hecho de que haya una relación ternaria, no significa que las relaciones binarias entre las entidades no puedan existir.
  • 71.
    Manejo de Agregaciones Enun diagrama ER no se permiten relaciones de relaciones, para representar eso, tratamos de manejar las relaciones creando un alto nivel de agregación, esta clase denominada agregada, se compone de dos entidades y una relación. Para representar esto correctamente, se tomara la relación de la clase agregada y se la convertirá en una entidad débil.
  • 73.
    No se admiteuna relación de una relación
  • 74.
  • 75.
  • 76.
    14. Mapeo derelaciones n-arias. Para cada relación n- aria, crea una nueva relación. En la nueva relación, incluye las claves de las entidades conectadas y cualquier atributo de la relación. Haga que las claves de las entidades conectadas sean la clave primaria concatenada de la nueva relación. Reglas de Mapeo
  • 77.
    9. El ModeloER Mejorado
  • 78.
    Con el aumentoen los tipos de aplicaciones de bases de datos, los conceptos básicos de modelado de ER (desarrollados originalmente por Chen), no fueron suficientes para representar los requisitos de aplicaciones más complejas, como generalizaciones y especializaciones (jerarquías de clases). Un modelo ER que respalde estos conceptos semánticos adicionales se denomina modelo de relación de entidad mejorada (Elmasri y Navathe, 2007). En esta sección se discute sobre generalizaciones y especializaciones propios del modelo ER mejorado.
  • 79.
    Generalizaciones y Especializaciones •Generalizaciones y especializaciones son categorizaciones de entidades para las cuales la entidad de especialización puede resultar de generalizaciones que contienen variantes. • Estas variantes se manejan más fácilmente eliminando la variante de la generalización y tratándola como una entidad de subclase y dejando la parte fija original de la entidad como una superclase o tipo padre.
  • 80.
    Generalizaciones y Especializaciones •Las generalizaciones y especializaciones están asociadas a la idea de superclases, subclases y herencia de atributos. • Si nos referimos a la superclase como una clase principal, entonces llamaríamos a las partes variantes las subclases, las clases secundarias. • Siguiendo un poco más la idea de la superclase/subclase, padre/hijo, podemos imaginar que la clase hija hereda las características de la clase padre.
  • 81.
    Generalizaciones y Especializaciones •La herencia en este contexto significa que la clase hija habrá definido en ella los atributos definidos en la clase padre. • En una base de datos relacional, la vinculación del hijo con el padre (por lo tanto, la colocación de información principal y secundaria) se realiza utilizando operadores de combinación de tablas llamados uniones (joins).
  • 82.
    Restricción de Superposición Predicadoque define la Restricción. o: Restricción de Superposición
  • 83.
    Restricción Disjunta Predicado quedefine la Restricción. d: Restricción Disjunta
  • 84.
    15. Mapeo degeneralizaciones y especializaciones con subclases disjuntas o superpuestas y con restricciones de participación total o parcial (con pocos o muchos atributos en las especializaciones). Para cada situación de generalización/especialización, cree una relación (tabla) para la entidad de generalización y para cada especialización. Reglas de Mapeo
  • 85.
    Agregue los atributospara cada entidad a sus respectivas relaciones. Incluye la clave principal de la entidad de generalización en las relaciones de especialización. La clave principal de las relaciones de especialización será la misma que la clave primaria de la relación de generalización. 16. Mapeo de generalizaciones y especializaciones con restricciones de relación disjuntas y participación total entre generalizaciones y especializaciones. Cree una relación separada (subclase) para cada entidad de especialización.
  • 86.
    Incluya los atributospara cada entidad de especialización en sus respectivas relaciones de subclase. También incluya la clave principal y otros atributos de la entidad de generalización en todas las relaciones de subclase. La clave principal de las relaciones de subclase será la clave principal de la entidad de generalización. 17. Mapeo de generalizaciones y especializaciones con relaciones disjuntas, restricciones de participación total o parcial y predicado definido con atributos de tipo único.
  • 87.
    Cree una relaciónúnica que incluya los atributos de la generalización (superclase), así como los atributos de las especializaciones (subclases) en una relación. La clave principal de la relación será la clave principal de la generalización (superclase). 18. Mapeo de relaciones superpuestas y generalizaciones / especializaciones con más de un indicador. Cree una relación única que incluya los atributos de la generalización (superclase) y los atributos de las especializaciones (subclases) y el indicador de subclase.
  • 88.
    La clave principalde la relación es la clave principal de la superclase. 19. Mapeo de subclases compartidas. En general, los mismos criterios que se utilizan para determinar qué regla sería mejor para el mapeo de generalizaciones y especializaciones se pueden aplicar al mapeo de subclases compartidas. Sin embargo, la regla que genera la mejor base de datos generalmente es la regla 15.
  • 89.
    20. Asignación decategorías o tipos de unión cuando las superclases tienen las mismas claves principales. Cree una nueva relación para la subclase (o tipo de unión) e incluya la clave primaria de la superclase (o superclases) en la subclase (o tipo de unión) como clave principal. Incluya los otros atributos de la subclase en esta relación. Cree relaciones separadas para cada una de las otras superclases y asígnelas como lo haría con las entidades regulares.
  • 90.
    21. Asignación decategorías o tipos de unión cuando las superclases tienen claves principales diferentes. Cree una nueva relación para la subclase (o tipo de unión). Cree una clave sustituta para esta relación. La clave sustituta será la clave principal para esta relación. Incluya cualquier otro atributo de esta subclase en esta relación. Cree relaciones separadas para cada una de las superclases y mapeelos como lo haría con las entidades regulares. Agregue la clave sustituta a las relaciones de superclase como una clave externa.
  • 91.
    Aldo Ramiro ValdezAlvarado Licenciado en Informática Master en Dirección Estrategica en Tecnologías de la Información Máster en Business Intelligence y Big Data Docente Titular de Pregrado en la UMSA Docente de Postgrado en la UMSA Ex - Coordinador del Postgrado en Informática UMSA Conferencista Nacional e Internacional http://aldovaldezalvarado.blogspot.com/ https://www.linkedin.com/in/msc-aldo- valdez-alvarado-17464820 aldo_valdez@hotmail.com Muchas Gracias!!!

Notas del editor

  • #7 Por ejemplo C.I., Matricula Universitaria, Seguro Social… Pero depende del caso ejemplo Télefono
  • #8 Por ejemplo Nombre (en la gráfica se desprende otros atributos). Depende en otros casos podemos ver Ejemplo: Dirección
  • #9 Por ejemplo Institución de Educación Superior (Un atributo en doble ovalo)
  • #10 Atributo en línea punteada
  • #16 Pag 118 o 148
  • #35 Pag. 180
  • #80 Estudiantes-atletas, y cada atleta juega algún deporte. Registraríamos información sobre el estudiante o atleta, un nombre, un identificador único como un número de estudiante. Pero luego, nos gustaría registrar alguna información sobre el deporte que el estudiante-atleta puede jugar.
  • #81 Estudiantes-atletas, y cada atleta juega algún deporte. Registraríamos información sobre el estudiante o atleta, un nombre, un identificador único como un número de estudiante. Pero luego, nos gustaría registrar alguna información sobre el deporte que el estudiante-atleta puede jugar.
  • #82 Estudiantes-atletas, y cada atleta juega algún deporte. Registraríamos información sobre el estudiante o atleta, un nombre, un identificador único como un número de estudiante. Pero luego, nos gustaría registrar alguna información sobre el deporte que el estudiante-atleta puede jugar.
  • #83 Estudiantes-atletas, y cada atleta juega algún deporte. Registraríamos información sobre el estudiante o atleta, un nombre, un identificador único como un número de estudiante. Pero luego, nos gustaría registrar alguna información sobre el deporte que el estudiante-atleta puede jugar.
  • #84 Estudiantes-atletas, y cada atleta juega algún deporte. Registraríamos información sobre el estudiante o atleta, un nombre, un identificador único como un número de estudiante. Pero luego, nos gustaría registrar alguna información sobre el deporte que el estudiante-atleta puede jugar.