Cálculo de
Elementos de
Máquinas
[TP 2 Y 3: ENGRANAJES
RECTOS Y HELICOIDALES]
Integrantes:
Boldrini, Mariano
Navarro, Martín
Niro, Nicolás
Thibaud, Soledad
2
Cálculo de los Engranajes Rectos
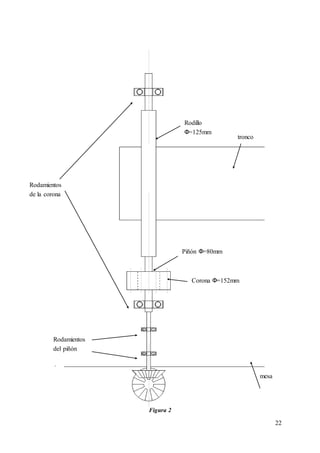
Es necesario conocer la velocidad de avance del tronco de madera para determinar la
velocidad angular del rodillo que lo impulsa (Apéndice-Figura2, pág 21). Por observación en
maquinas similares se infirió una velocidad de avance de 𝑣𝑡 = 25 𝑚𝑚/𝑠.
Entonces como:
𝑣𝑡 = 𝑤1 × 𝑅1
Siendo 𝑤1 la velocidad angular del rodillo y 𝑅1 su radio.
𝑤1 = 𝑣𝑡 ÷ 𝑅1 =
25 𝑚𝑚/𝑠
(125 𝑚𝑚) 2⁄
= 0,4
1
𝑠
⇒ 𝑤1 = 0,4
1
𝑠
× 60 𝑠 = 24 𝑟𝑝𝑚
Siendo 𝑤1 también la velocidad angular del engranaje superior (rueda).
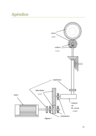
Como se puede ver el (Apéndice-Figura 1, pág 20) la relación de transmisión entre los
engranajes rectos es de 2:1, por lo que 𝑤2 = 2 × 𝑤1 = 48 𝑟𝑝𝑚. La transmisión de los
engranajes cónicos es 1:1 por lo que la velocidad de rotación es la misma (𝑤2 ). La relación en
el reductor sin fin corona se adopto de 10:1, entonces 𝑤3 = 10 × 𝑤2 = 480 𝑟𝑝𝑚. Y la
transmisión del engranaje helicoidal se adopto 3:1, por lo que 𝑤4 = 3 × 𝑤3 = 1440 𝑟𝑝𝑚,
que son las revoluciones por minuto del motor.
Se adopto un ángulo de presión de α=20º por ser el comúnmente usado. De acuerdo con
este ángulo y teniendo en cuenta que se trata de un engranaje recto, se eligió un numero de
dientes igual a 18 para el piñón, para evitar la interferencia (Apéndice-Tabla 1, pág 23), y
con esta cantidad de dientes y 20º se obtuvo un factor de forma de 0,098 (Apéndice-Tabla 2,
pág 23).
Para la elección del material a utilizar en los engranajes se tuvo en cuenta la necesidad
de resistencia y dureza, eligiéndose un acero aleado SAE 1045 sin tratamiento térmico
alguno. Este material tiene las siguientes propiedades (Apéndice-Tabla 3, pág 24):
Tensión admisible: 𝜎𝑎𝑑𝑚 = 30000 𝑙𝑏𝑔 𝑝𝑙𝑔2⁄ = 2109,7 𝑘𝑔 𝑐𝑚2⁄
Dureza Brinell: 𝐻𝐵 = 215
3
De acuerdo a la formula de Lewis se calcula el paso del piñón.
𝑝 = 76.6 × √
𝑁
𝜌 × 𝑦 × 𝜎𝑎𝑑𝑚 × 𝑛 × 𝑧
3
Donde:
𝑁: Potencia del motor que le llega al piñón
𝜌: Se adopto un valor de 3
𝑦: Factor de forma
𝑛: Número de vueltas por minuto del piñón
𝑧: Número de dientes del piñón
Para el cálculo de N se deben tener en cuenta los rendimientos de los elementos que
intervienen entre la salida del motor y el piñón, cuyos valores aproximados son:
Par de engranajes helicoidales: 0,97
Par de rodamientos entre dichos engranajes: 0,98
Reductor sin fin corona: 0,85
Par de engranajes cónicos: 0,99
Par de rodamientos antes del piñón: 0,98
Por lo que 𝑁 = 3𝐻𝑃 × 0,97 × 0,98 × 0,85 × 0,99 × 0,98 = 2,3𝐻𝑃
Para determinar el valor de 𝜌, en ausencia de consideraciones especiales, se considera
buena la siguiente proposición: 2,5 𝑝 < 𝑏 < 4 𝑝. Para este diseño, se optó por un valor de 𝜌
de 3 ya que al no haber necesidad de un proceso de fabricación y montaje precisos, el valor
pequeño de 𝜌 no contribuye a que se amplifiquen las imperfecciones y desalineaciones que
disminuyen el contacto a lo largo del ancho del piñón y la corona.
Los demás valores ya fueron definidos anteriormente.
𝑝 = 76.6 × √
2.3
3 × 0,098 × 2109,7 𝐾𝑔 𝑐𝑚2⁄ × 48 𝑟𝑝𝑚 × 18
3
= 1,245 𝑐𝑚 = 12,45 𝑚𝑚
Por lo que el módulo vale:
𝑀 =
𝑝
𝜋
=
1,245
3,14
= 0,396 𝑐𝑚 = 3,96 𝑚𝑚
Se toma un valor normalizado mayor, con lo que queda de 4 mm. Y se re calcula el
paso para este nuevo módulo:
𝑝 = 𝑀 × 𝜋 = 4 𝑚𝑚 × 3,14 = 12,6 𝑚𝑚
4
No es necesario realizar el cálculo del paso por Lewis para la corona ya que,
observando la ecuación, lo único que cambia es el factor de forma. Por tener la corona mayor
cantidad de dientes se obtiene un factor de forma mayor, consecuentemente un paso menor.
Si el paso obtenido en cada caso representa el paso mínimo admisible, es a partir del paso
obtenido para el piñón que resulta admisible para ambos engranajes.
Con el dato del módulo y la cantidad de dientes del piñón se continúa con el cálculo de
los diámetros de ambos engranajes (piñón y rueda).
Piñón:
Considerando un diente estándar y de altura completa, con h1: altura de cabeza = M y
h2: altura de raíz = 1,25M
Diámetro primitivo:
𝐷 𝑝 = 𝑀 × 𝑧 = 4 𝑚𝑚 × 18 𝑑𝑖𝑒𝑛𝑡𝑒𝑠 = 72 𝑚𝑚
Diámetro exterior:
𝐷 𝑒 = 𝐷 𝑝 + 2 × 𝑀 = 72 𝑚𝑚 + 2 × 4 𝑚𝑚 = 80 𝑚𝑚
Diámetro interior:
𝐷𝑖 = 𝐷 𝑝 − 2 × 1,25 × 𝑀 = 72 𝑚𝑚 − 2 × 1,25 × 4 𝑚𝑚 = 62 𝑚𝑚
Radio de la base:
𝑟0 = 𝑟𝑝 × cos ∝ =
72 𝑚𝑚
2
× cos20° = 33,8 𝑚𝑚
Diámetro base:
𝐷0 = 33,8 𝑚𝑚 × 2 = 67,6 𝑚𝑚
Rueda:
Como la relación de transmisión es de 2:1 entonces la cantidad de dientes de la rueda es
del doble que el piñón.
Diámetro primitivo:
𝐷 𝑝 = 𝑀 × 𝑧 = 4 𝑚𝑚 × 36 𝑑𝑖𝑒𝑛𝑡𝑒𝑠 = 144 𝑚𝑚
Diámetro exterior:
𝐷 𝑒 = 𝐷 𝑝 + 2 × 𝑀 = 144 𝑚𝑚 + 2 × 4 𝑚𝑚 = 152 𝑚𝑚
Diámetro interior:
𝐷𝑖 = 𝐷 𝑝 − 2 × 1,25 × 𝑀 = 144 𝑚𝑚 − 2 × 1,25 × 4 𝑚𝑚 = 134 𝑚𝑚
Radio de la base primitivo:
𝑟0 = 𝑟𝑝 × cos ∝ =
144 𝑚𝑚
2
× cos20° = 67,7 𝑚𝑚
Diámetro de la base:
𝐷0 = 67,6 𝑚𝑚 × 2 = 135,2 𝑚𝑚
5
Con los datos obtenidos se procede a calcular la fuerza tangencial transmitida Ft y la
fuerza tangencial admisible Fb:
𝐹𝑡 = 71620 ×
𝑁
𝑛 × 𝑟𝑝
= 71620 ×
2,3𝐻𝑃
48 𝑟𝑝𝑚 × 3,6 𝑐𝑚
= 953,3 𝑘𝑔
Siendo rp el radio de la circunferencia primitiva del piñón.
𝐹𝑏 = 𝑏 × 𝑦 × 𝑝 × 𝜎𝑎𝑑𝑚 = 3,8 𝑐𝑚 × 0,098 × 1,26 𝑐𝑚 × 2109,7 𝑘𝑔 𝑐𝑚2⁄ = 989,9𝑘𝑔
Siendo b el ancho del engranaje, en este caso 𝑏 = 𝜌 × 𝑝 = 3 × 1,26 𝑐𝑚 = 3,78 𝑐𝑚, se
adopta un ancho de 3,8 cm.
Con esto se verifica que la fuerza tangencial transmitida es menor que la admisible.
6
Esfuerzos en los apoyos
𝐹𝑡 = 953,3 𝑘𝑔
𝐹𝑛 =
𝐹𝑡
cos 20°
= 1014,5 𝑘𝑔
𝐹𝑟 = 𝐹𝑛 × sen 20° = 347 𝑘𝑔
7
𝑎 = 50 𝑚𝑚
𝑏 = 120 𝑚𝑚
Para hallar las reacciones se plantean las sumatorias de momentos.
∑ 𝑀 𝑋𝑍
𝐴 = −𝐹𝑟 × ( 𝑎 + 𝑏) + 𝑅 𝐵𝑍 × 𝑎 = 0 ⇒ 𝑅 𝐵𝑍 =
𝐹𝑟 × ( 𝑎 + 𝑏)
𝑎
=
347 × (50 + 120)
50
= 1180 𝑘𝑔
∑ 𝑀 𝑋𝑍
𝐵 = −𝐹𝑟 × 𝑏 + 𝑅 𝐴𝑍 × 𝑎 = 0 ⇒ 𝑅 𝐴𝑍 =
𝐹𝑟 × 𝑏
𝑎
=
347 × 120
50
= 833 𝑘𝑔
∑ 𝑀 𝑋𝑌
𝐴 = −𝐹𝑡 × ( 𝑎 + 𝑏) + 𝑅 𝐵𝑌 × 𝑎 = 0 ⇒ 𝑅 𝐵𝑌 =
𝐹𝑡 × ( 𝑎 + 𝑏)
𝑎
=
953 × (50 + 120)
50
= 3240 𝑘𝑔
∑ 𝑀 𝑋𝑌
𝐵 = −𝐹𝑡 × 𝑏 + 𝑅 𝐴𝑌 × 𝑎 = 0 ⇒ 𝑅 𝐴𝑌 =
𝐹𝑡 × 𝑏
𝑎
=
953 × 120
50
= 2287 𝑘𝑔
8
Observación: en los engranajes montados en voladizo, la distancia entre apoyos (a)
debe ser como mínimo 70% del diámetro primitivo de dicho engranaje y la medida del
voladizo (b) se recomienda que sea la mitad de esta distancia o menos.
El cálculo de la fuerza transmitida para la rueda se realiza de forma análoga a la del
piñón. Para este engranaje se considera que está entre apoyos, y no en voladizo como el caso
anterior.
9
Cálculo de los Engranajes Helicoidales
Se cuenta con la velocidad de rotación del piñón helicoidal (1440 rpm), potencia 3 HP,
relación de transmisión 3:1.
Se adopto un ángulo de hélice 𝛹 = 30º, ya que dentro de los ángulos recomendados es
con el cual se obtiene mayor capacidad de transmisión, y un ángulo de presión 𝛼 = 20º. De
acuerdo a esto se seleccionó un número de dientes para el piñón igual a 12 (Apéndice-Tabla
1, pág 23), a fin de evitar la interferencia. Como la relación de transmisión es de 3, la rueda
tendrá 36 dientes.
Se procede a calcular, para el piñón, el número virtual o equivalente de dientes Zv, que
es el número de dientes del engranaje recto equivalente en el plano normal.
𝑍 𝑣 =
𝑍
cos3 Ψ
=
12
0,65
= 18,5 𝑑𝑖𝑒𝑛𝑡𝑒𝑠 ≅ 19 𝑑𝑖𝑒𝑛𝑡𝑒𝑠
Con este dato y con el ángulo de presión se obtiene un factor de forma y = 0,1 (Apéndice-
Tabla 2, pág 23).
Se eligió un acero SAE 1045 (Apéndice-Tabla 3, pág 24).
Tensión admisible: 𝜎𝑎𝑑𝑚 = 30000 𝑙𝑏𝑔 𝑝𝑙𝑔2⁄ = 2109,7 𝑘𝑔 𝑐𝑚2⁄
Dureza Brinell: 𝐻𝐵 = 215
Con estos datos se procede a calcular cada uno de los pasos presentes.
Paso normal pn: es la distancia entre las hélices determinadas sobre el cilindro primitivo
por los flancos homólogos de los dientes consecutivos, medida sobre una normal a las
mismas.
𝑝 𝑛 = 76.6 × √
𝑁 × cosΨ
𝜌 × 𝑦 × 𝜎𝑎𝑑𝑚 × 𝑛 × 𝑍
3
Donde:
𝑁: Potencia del motor
𝜌: Se adopto un valor de 4,5
𝑦: Factor de forma
𝑛: Número de vueltas por minuto del piñón
𝑧: Número de dientes del piñón
10
El valor de ρ adoptado es un valor bajo, ya que cuanto mayor sea este, mayor será el
ancho del engranaje, y más preciso deberá ser el proceso de fabricación, y en este caso no es
una maquina que lo justifique.
𝑝 𝑛 = 76.6 × √
3 𝐻𝑃 × cos30°
4,5 × 0,1 × 2109,7 𝑘𝑔 𝑐𝑚2⁄ × 1440 𝑟𝑚𝑝 × 12
3
= 0,414 𝑐𝑚 = 4,14 𝑚𝑚
Se calcula el módulo normal.
𝑀 𝑛 =
𝑝 𝑛
𝜋
=
4,14 𝑚𝑚
3,14
= 1,32 𝑚𝑚
Se toma un módulo normalizado de 1,5 mm. Y se calculan los distintos pasos para este
nuevo módulo.
𝑝 𝑛 = 𝑀 × 𝜋 = 1,5 × 𝜋 = 4,7 𝑚𝑚
Paso circunferencial o transversal pt: paso de la rueda medido sobre la circunferencia
primitiva de una sección normal, no es sino el paso de la rueda frontal equivalente.
𝑝𝑡 =
𝑝 𝑛
cosΨ
=
4,7 𝑚𝑚
cos30°
= 5,43 𝑚𝑚
Paso axial pa: es la distancia entre los puntos correspondientes sobre dientes adyacentes
medida en dirección axial.
𝑝 𝑎 =
𝑝𝑡
tan Ψ
=
5,43 𝑚𝑚
tan 30°
= 9,4 𝑚𝑚
Luego, el módulo circunferencial es:
𝑀𝑐 =
𝑝𝑡
𝜋
=
5,43 𝑚𝑚
3,14
= 1,73 𝑚𝑚
Por ende, se obtiene el siguiente diámetro primitivo.
𝑀 𝐶 =
𝐷 𝑝
𝑍
⇒ 𝐷 𝑝 = 1,73 𝑚𝑚 × 12 = 20,76 𝑚𝑚
El ancho del engranaje será:
𝑏 = 𝜌 × 𝑝𝑡 = 4,5 × 5,43𝑚𝑚 = 24,44 𝑚𝑚
Y se toma un ancho de 24,5 mm.
11
Lewis
Se procede a calcular la carga tangencial máxima admisible Fb
𝐹𝑏 = 𝑏 × 𝑦 × 𝑝 𝑛 × 𝜎𝑎𝑑𝑚 = 2,45 𝑐𝑚 × 0,1 × 0,47 𝑐𝑚 × 2109,7 𝐾𝑔 𝑐𝑚2⁄ = 242,9 𝑘𝑔
Esta fuerza debe ser mayor que la fuerza tangencial que está siendo transmitida al
engranaje Ft.
𝐹𝑡 = 71620 ×
𝑁
𝑛 × 𝑟𝑝
= 71620 ×
3𝐻𝑃
1440 𝑟𝑝𝑚 × 1,038 𝑐𝑚
= 143,75 𝑘𝑔
Se verifica que la fuerza transmitida es menor a la admisible.
Lewis-Barth
𝐾𝑣 =
43
43 + √ 𝑣 𝑝
Donde 𝑣 𝑝[m/min] es la velocidad en la circunferencia primitiva.
𝑣 𝑝 = 2𝜋𝑟𝑝 × 𝑛 = 2𝜋 × 0,01038 𝑚 × 1440 𝑟𝑝𝑚 = 94 𝑚/𝑚𝑖𝑛
𝐾𝑣 =
43
43 + √94
= 0,816
𝐹𝑏 = 𝑏 × 𝑦 × 𝑝 𝑛 × 𝜎𝑎𝑑𝑚 × 𝐾𝑣 =
= 2,45 𝑐𝑚 × 0,1 × 0,47 𝑐𝑚 × 2109,7 𝐾𝑔 𝑐𝑚2⁄ × 0,816 = 198,2 𝑘𝑔
Se vuelve a verificar que la fuerza transmitida es menor que la admisible considerando
ahora el factor dinámico, pues 𝐹𝑡 = 143,75 𝑘𝑔 ≤ 𝐹𝑏 = 198,2 𝑘𝑔.
Buckingham
Este método para el cálculo de engranajes se basa en la carga dinámica, en el límite de
fatiga del material y en el esfuerzo de desgaste.
El esfuerzo máximo total instantáneo sobre el diente, o esfuerzo dinámico, está
constituido por la caga transmitida más un incremento de carga.
𝑃 𝑑 = 𝐹𝑡 + ∆𝑃
12
Siendo:
∆𝑃 =
0,113 × 𝑣 𝑝 × cosΨ × ( 𝐹𝑡 + 𝑏 × 𝐶 × cos2
Ψ)
0,113 × 𝑣 𝑝 + √𝐹𝑡 + 𝑏 × 𝐶 × cos2 Ψ
Donde C es un factor que depende de la magnitud del error y de los módulos de
elasticidad de los engranajes (𝐸1 𝑦 𝐸2 [𝑘𝑔/𝑐𝑚2]).
𝐶 =
𝑘 × 𝐸1 × 𝐸2
𝐸1 + 𝐸2
Siendo k función del error efectivo o total compuesto del diente e, que debe ser menor
a velocidades más altas. Se toma 𝑘 = 0,111 × 𝑒 (altura completa y 20º).
Para encontrar el valor del error admisible, se entra al (Apéndice-Gráfico 1, pág 21)
con el valor de 𝑣 𝑝 = 94 𝑚/𝑚𝑖𝑛, se corta a la curva y se obtiene el valor del error en el eje
vertical. En este caso el error vale 𝑒 ≅ 0,0115 𝑐𝑚.
Luego en el (Apéndice-Gráfico 2, pág 21) se entra con el valor del modulo (𝑀 𝑛 =
1,5 𝑚𝑚), y se baja hasta la curva de engranajes comerciales (o la del tipo de engranajes que
se quiera utilizar). Cortando al eje vertical se obtiene así el valor del error probable (𝑒 ≅
0,0058 𝑐𝑚). Este error es el que se usa para calcular k, siempre que sea menor al obtenido en
el Gráfico 1.
𝑘 = 0,111 × 0,005 𝑐𝑚 = 0,0006 𝑐𝑚
Y como los dos engranajes son de acero, sus módulos de elasticidad longitudinal son
iguales (𝐸1 = 𝐸2 = 𝐸 = 2100000 𝑘𝑔/𝑐𝑚2).
𝐶 =
0,0006 × (2100000𝑘𝑔 𝑐𝑚2⁄ )2
2 × 2100000 𝑘𝑔 𝑐𝑚2⁄
= 630 𝑘𝑔/𝑐𝑚2
∆𝑃 =
0,113 × 94 𝑚/𝑚𝑖𝑛 × cos 30° × (143,75 𝑘𝑔+ 2,45 𝑐𝑚 × 630
𝑘𝑔
𝑐𝑚
× cos2
30°)
0,113 × 94 𝑚/𝑚𝑖𝑛 + √143,75 𝑘𝑔 + 2,45 𝑐𝑚 × 630
𝑘𝑔
𝑐𝑚
× cos2 30°
= 256,4 𝑘𝑔
𝑃 𝑑 = 143,75 𝑘𝑔 + 256,4 𝑘𝑔 = 400 𝑘𝑔
A pesar que la fuerza que actúa sobre los dientes del engranaje es constante, la carga
que incide sobre cada uno de ellos es variable en el tiempo. Para tener en cuenta este efecto
se toma como tensión de comparación el límite de fatiga a la flexión 𝜎𝑙𝑖𝑚 (Apéndice-Tabla
4). La carga dinámica así determinada se introduce en la formula de Lewis, resultando el
estado de tensiones:
𝜎 =
𝑃 𝑑
𝑏 × 𝑦 × 𝑝 𝑛
≤ 𝜎𝑎𝑑𝑚−𝑙𝑖𝑚
13
𝜎𝑙𝑖𝑚 = 17,5 × 𝐻𝐵 = 17,5 × 215𝐻𝐵 = 3762,5 𝑘𝑔/𝑐𝑚2
𝜎𝑎𝑑𝑚 −𝑙𝑖𝑚 =
𝜎𝑙𝑖𝑚
2
= 1881,25 𝑘𝑔/𝑐𝑚2
𝜎 =
400 𝑘𝑔
2,45 𝑐𝑚 × 0,1 × 0,47 𝑐𝑚
= 3473,7 𝑘𝑔/𝑐𝑚2
Como 𝜎𝑎𝑑𝑚−𝑙𝑖𝑚 ≤ 𝜎, no se verifica el método de Buckingham. Más adelante se
analizará una alternativa para solucionar esto.
Fatiga superficial
Esta método determina si el engranaje puede soportar los esfuerzos superficiales a lo
que se vería sometido en servicio, por esa razón es que se lo compara la carga admisible al
desgaste Fw con la carga dinámica Pd.
Para calcular este valor de esfuerzo admisible a la fatiga superficial, se toman en cuenta
varios factores. Q es un factor adimensional, Kg es un factor de carga al desgaste que se
obtiene ingresando a la Tabla 5 del Apéndice, pág 25 con el ángulo de presión del engranaje
y con la dureza superficial.
Para un acero SAE 1045 con dureza superficial de 215 HB, y para un ángulo de presión
α= 20º, por interpolación de la tabla se obtiene un valor de 𝐾𝑔 ≅
90 𝑙𝑏 𝑝𝑙𝑔2
=⁄ 6,33 𝑘𝑔 𝑐𝑚2⁄ .
El valor de Q se obtiene de la siguiente fórmula.
𝑄 =
2𝐷 𝑔
𝐷 𝑝 + 𝐷 𝑔
=
2𝑍 𝑟
𝑍 𝑟 + 𝑍 𝑝
=
2 × 36
12 + 36
= 1,5
𝐹𝑤 =
𝐷 𝑝 × 𝑏 × 𝑄 × 𝐾𝑔
cos2 Ψ
≥ 𝑃 𝑑
𝐹𝑤 =
2,076 𝑐𝑚 × 2,45 𝑐𝑚 × 1,5 × 6,33 𝑘𝑔 𝑐𝑚2⁄
cos2 30°
= 64,4 𝑘𝑔
Recordando que el valor obtenido para 𝑃 𝑑 = 400 𝑘𝑔, no se verifica que la carga
admisible al desgaste sea mayor que la carga dinámica.
14
Rediseño
El prediseño por Lewis da un paso mínimo para verificar Lewis y Lewis-Barth, lo que
no asegura que verifiquen los criterios restantes de Buckingham y fatiga superficial. Por este
motivo lo que se buscó fue tener un mayor diámetro y módulo para que verifiquen los
criterios que no lo hacían.
Analizando diferentes configuraciones, se llegó a la conclusión que un valor de
diámetro y modulo normal que verifiquen todos los criterios, son 50 mm, 1,5 mm
respectivamente.
Para la elección del diámetro primitivo del engranaje se tuvo en cuenta el diámetro del
eje del motor, que según su potencia del motor debe tener un diámetro de 35 mm, por lo que
el diámetro del piñón se considera necesario que sea aproximadamente de 50 mm, ya que se
supone que el eje del piñón será mayor o igual al del motor.
Con el módulo normal se calcula el paso normal.
𝑝 𝑛 = 𝑀 × 𝜋 = 1,5 × 𝜋 = 4,7 𝑚𝑚
𝑝𝑡 =
𝑝 𝑛
cosΨ
=
4,7 𝑚𝑚
cos30°
= 5,44 𝑚𝑚
Se calcula el módulo circunferencial
𝑀𝑐 =
𝑝𝑡
𝜋
=
5,44 𝑚𝑚
𝜋
= 1,73𝑚𝑚
𝑍 =
𝐷 𝑝
𝑀𝑐
=
50 𝑚𝑚
1,73
= 28,9 𝑑𝑖𝑒𝑛𝑡𝑒𝑠 ≅ 29 𝑑𝑖𝑒𝑛𝑡𝑒𝑠
Se consideran 29 dientes, y se recalcula el diámetro primitivo.
𝐷 𝑝 = 𝑀𝑐 × 𝑍 = 1,73 × 29 = 50,22 𝑚𝑚
Y el ancho del engranaje será.
𝑏 = 𝜌 × 𝑝𝑡 = 4,5 × 5,44 𝑚𝑚 = 24,48 𝑚𝑚
Se elige un ancho de 25 mm.
15
Lewis
Se obtiene el número virtual de dientes Zv
𝑍 𝑣 =
𝑍
cos3 Ψ
=
29
0,65
= 44,6 𝑑𝑖𝑒𝑛𝑡𝑒𝑠 ≅ 47 𝑑𝑖𝑒𝑛𝑡𝑒𝑠
Con este dato y con el ángulo de presión se obtiene un factor de forma 𝑦 = 0,104
(Apéndice-Tabla 2, pág 23).
Se procede a calcular la carga tangencial máxima admisible Fb
𝜎𝑎𝑑𝑚 = 2109,7 𝑘𝑔 𝑐𝑚2⁄
𝐹𝑏 = 𝑏 × 𝑦 × 𝑝 𝑛 × 𝜎𝑎𝑑𝑚 = 2,5 𝑐𝑚 × 0,104 × 0,47 𝑐𝑚 × 2109,7 𝑘𝑔 𝑐𝑚2⁄ = 257,8 𝑘𝑔
Esta fuerza debe ser mayor que la fuerza tangencial que está siendo transmitida al
engranaje Ft.
𝐹𝑡 = 71620 ×
𝑁
𝑛 × 𝑟𝑝
= 71620 ×
3𝐻𝑃
1440 𝑟𝑝𝑚 × 2,5 𝑐𝑚
= 59,4 𝑘𝑔
Se verifica que la fuerza transmitida es menor a la admisible.
Lewis-Barth
𝐾𝑣 =
43
43 + √ 𝑣 𝑝
Donde 𝑣 𝑝[m/min] es la velocidad en la circunferencia primitiva.
𝑣 𝑝 = 2𝜋𝑟𝑝 × 𝑛 = 2𝜋 × 0,025 𝑚 × 1440 𝑟𝑝𝑚 = 227,23 𝑚/𝑚𝑖𝑛
𝐾𝑣 =
43
43 + √227,23
= 0,74
𝐹𝑏 = 𝑏 × 𝑦 × 𝑝 𝑛 × 𝜎𝑎𝑑𝑚 × 𝐾𝑣 =
= 2,5 𝑐𝑚 × 0,041 × 0,471 𝑐𝑚 × 1056 𝐾𝑔 𝑐𝑚2⁄ × 0,74
𝐹𝑏 = 93,83 𝑘𝑔
16
Se vuelve a verificar que la fuerza transmitida es menor que la admisible considerando
ahora el factor dinámico, pues 𝐹𝑡 = 59,4 𝑘𝑔 ≤ 𝐹𝑏 = 93,83 𝑘𝑔.
Buckingham
𝑃 𝑑 = 𝐹𝑡 + ∆𝑃
Con:
∆𝑃 =
0,113 × 𝑣 𝑝 × cosΨ × ( 𝐹𝑡 + 𝑏 × 𝐶 × cos2
Ψ)
0,113 × 𝑣 𝑝 + √𝐹𝑡 + 𝑏 × 𝐶 × cos2 Ψ
Donde C es un factor que depende de la magnitud del error y de los módulos de
elasticidad de los engranajes (E1 y E2 [Kg/cm2]).
𝐶 =
𝑘 × 𝐸1 × 𝐸2
𝐸1 + 𝐸2
Siendo k función del error efectivo o total compuesto del diente e, que debe ser menor a
velocidades más altas. Se toma 𝑘 = 0,111 × 𝑒 (altura completa y 20º).
Para encontrar el valor del error admisible, se entra al (Apéndice-Gráfico 1, pág 22)
con el valor de 𝑣 𝑝 = 227,23 𝑚/𝑚𝑖𝑛, se corta a la curva y se lee el valor del error en el eje
vertical. En este caso el error vale 𝑒 ≅ 0,008 𝑐𝑚.
Luego en el (Apéndice-Gráfico 2, pág 22) se entra con valor del módulo (𝑀 𝑛 =
1,5 𝑚𝑚), y se baja hasta la curva de engranajes comerciales (o la del tipo de engranajes que
se quiera utilizar). Cortando al eje vertical se obtiene así el valor del error probable (𝑒 ≅
0,0058 𝑐𝑚). Este error es el que se usa para calcular k, siempre que sea menor al obtenido en
el Gráfico 1.
𝑘 = 0,111 × 0,005 𝑐𝑚 = 0,0006 𝑐𝑚
Y como los dos engranajes son de acero, sus módulos de elasticidad longitudinal son
iguales (𝐸1 = 𝐸2 = 𝐸 = 2100000 𝑘𝑔/𝑐𝑚2).
𝐶 =
0,0006 × (2100000 𝑘𝑔 𝑐𝑚2⁄ )2
2 × 2100000 𝑘𝑔 𝑐𝑚2⁄
= 630 𝑘𝑔/𝑐𝑚
∆𝑃 =
0,113 × 227,23 𝑚/𝑚𝑖𝑛 × cos30° × (59,4 𝑘𝑔+ 2,5 𝑐𝑚 × 630
𝑘𝑔
𝑐𝑚 × cos2
30°)
0,113 × 227,23 𝑚/𝑚𝑖𝑛 + √59,4 𝑘𝑔 + 2,5 𝑐𝑚 × 630
𝑘𝑔
𝑐𝑚
× cos2 30°
∆𝑃 = 30,5 𝑘𝑔
𝑃 𝑑 = 59,4 𝑘𝑔 + 30,5 𝑘𝑔 = 89,9 𝑘𝑔
17
A pesar que la fuerza que actúa sobre los dientes del engranaje es constante, la carga
que incide sobre cada uno de ellos es variable en el tiempo. Para tener en cuenta este efecto
se toma como tensión de comparación el límite de fatiga a la flexión (𝜎𝑙𝑖𝑚 ) (Apéndice-Tabla
4, pág 24). La carga dinámica así determinada se introduce en la formula de Lewis,
resultando el estado de tensiones:
𝜎 =
𝑃 𝑑
𝑏 × 𝑦 × 𝑝 𝑛
≤ 𝜎𝑎𝑑𝑚−𝑙𝑖𝑚
𝜎𝑙𝑖𝑚 = 17,5 × 𝐻𝐵 = 17,5 × 215𝐻𝐵 = 3762,5 𝑘𝑔/𝑐𝑚2
𝜎𝑎𝑑𝑚 −𝑙𝑖𝑚 =
𝜎𝑙𝑖𝑚
2
= 1881,25 𝑘𝑔/𝑐𝑚2
𝜎 =
89,9 𝑘𝑔
2,5 𝑐𝑚 × 0,104 × 0,47 𝑐𝑚
= 735,7 𝑘𝑔/𝑐𝑚2
Como 𝜎𝑎𝑑𝑚−𝑙𝑖𝑚 ≤ 𝜎, se verifica el método de Buckingham.
Fatiga superficial
Para un acero SAE 1045 con dureza superficial de 215 HB, y para un ángulo de presión
𝛼 = 20º, de la tabla se obtiene un valor de 𝐾𝑔 ≅ 90 𝑙𝑏 𝑝𝑙𝑔2
=⁄ 6,33 𝑘𝑔 𝑐𝑚2⁄ .
El valor de Q se obtiene de la siguiente fórmula:
𝑄 =
2𝐷 𝑔
𝐷 𝑝 + 𝐷 𝑔
=
2𝑍 𝑟
𝑍 𝑟 + 𝑍 𝑝
=
2 × 36
12 + 36
= 1,5
𝐹𝑤 =
𝐷 𝑝 × 𝑏 × 𝑄 × 𝐾𝑔
cos2 Ψ
≥ 𝑃 𝑑
𝐹𝑤 =
5,022 𝑐𝑚 × 2,5 𝑐𝑚 × 1,5 × 6,33 𝑘𝑔 𝑐𝑚2⁄
cos2 30°
= 158,9 𝑘𝑔
Recordando que el valor obtenido para 𝑃 𝑑 = 89,9 𝑘𝑔, se verifica que la carga admisible
al desgaste es mayor que la carga dinámica.
18
Datos de los Engranes
Módulo normal 1,5 mm
Paso normal 4,7 mm
Paso Circunferencial 5,44 mm
Paso axial 9,42 mm
Relación del ancho con el paso 4,5
Ancho del engrane 25 mm
Ángulo de presión 20º
Piñón helicoidal
Z1 29
Diámetro primitivo 43,5 mm
Diámetro exterior 46,5 mm
Diámetro interior 39,75 mm
Fabricación Con cuchillas – piñón
Material Acero 1045
Ángulo de inclinación de hélice (𝜓) 30º
Rueda helicoidal
Z2 87
Diámetro primitivo 130,5 mm
Diámetro exterior 133,5 mm
Diámetro interior 126,75 mm
Fabricación Con cuchillas – piñón
Material Acero 1045
Ángulo de inclinación de hélice (𝜓) 30º
19
Esfuerzos en los apoyos
Sea:
1: Ángulo de presión normal= α = 20°
2: Ángulo de hélice= Ψ = 30ª
𝐹𝑡 = 59,4 𝑘𝑔
𝐹𝑛 =
𝐹𝑡
(cos𝜓 × cos 𝛼)
= 73 𝑘𝑔
𝐹𝑥 = 𝐹𝑛 × cos 𝛼 × sen 𝜓 = 34,2 𝑘𝑔
𝐹𝑟 = 𝐹𝑛 × sen 𝛼 = 24,9 𝑘𝑔
20
𝑎 = 50 𝑚𝑚
𝑏 = 50 𝑚𝑚
∑ 𝐹𝑋 = − 𝐹𝑋 + 𝑅 𝐵𝑋 = 0⇒ 𝑅 𝐵𝑋 = 𝐹𝑋 = 34,2 𝑘𝑔
∑ 𝑀 𝑋𝑍
𝐴 = −𝐹𝑟 × 𝑎 + 𝑅 𝐵𝑍 × ( 𝑎 + 𝑏) − 𝐹𝑋 × 𝑟 = 0
⇒ 𝑅 𝐵𝑍 =
𝐹𝑟 × 𝑎 + 𝐹𝑋 × 𝑟
( 𝑎 + 𝑏)
=
24,9 × 50 + 34,2 × 25
(50+ 50)
= 21 𝑘𝑔
∑ 𝑀 𝑋𝑌
𝐴 = 𝐹𝑡 × 𝑎 − 𝑅 𝐵𝑌 × ( 𝑎 + 𝑏) = 0 ⇒ 𝑅 𝐵𝑌 =
𝐹𝑡 × 𝑎
( 𝑎 + 𝑏)
=
59,4 × 50
50 + 50
= 29,7 𝑘𝑔
∑ 𝐹𝑌 = −𝐹𝑡 − 𝑅 𝐴𝑌 + 𝑅 𝐵𝑌 = 0⇒ 𝑅 𝐴𝑌 = 𝑅 𝐵𝑌 − 𝐹𝑡 = 29,7 − 59,4
⇒ 𝑅 𝐴𝑌 = −29,7 𝑘𝑔 (𝑠𝑒𝑛𝑡𝑖𝑑𝑜 𝑜𝑝𝑢𝑒𝑠𝑡𝑜 𝑎𝑙 𝑑𝑖𝑏𝑢𝑗𝑎𝑑𝑜)
∑ 𝐹𝑍 = − 𝐹𝑟 + 𝑅 𝐴𝑍 + 𝑅 𝐵𝑍 = 0 ⇒ 𝑅 𝐴𝑍 = 𝐹𝑟 − 𝑅 𝐵𝑍 = 24,9 − 21
⇒ 𝑅 𝐴𝑍 = 3,9 𝑘𝑔
La carga axial será absorbida por el esfuerzo en el apoyo B.
21
Apéndice
Figura 1
helicoidales
i=3:1
rectos
i=2:1
cónicos
i=1:1
reductor
sin
fin corona
i=10:1
rodamientos
manchones
motor
22
Figura 2
tronco
Rodamientos
de la corona
mesa
Rodillo
Ф=125mm
Rodamientos
del piñón
Piñón Ф=80mm
Corona Ф=152mm
23
Gráfico 1
Gráfico 2
24
Tabla 1
Tabla 2
25
Tabla 3
Tabla 4
26
Tabla 5

38635375 tp-2-y-3-diseno-de-engranajes-rectos-y-helicoidales

  • 1.
    Cálculo de Elementos de Máquinas [TP2 Y 3: ENGRANAJES RECTOS Y HELICOIDALES] Integrantes: Boldrini, Mariano Navarro, Martín Niro, Nicolás Thibaud, Soledad
  • 2.
    2 Cálculo de losEngranajes Rectos Es necesario conocer la velocidad de avance del tronco de madera para determinar la velocidad angular del rodillo que lo impulsa (Apéndice-Figura2, pág 21). Por observación en maquinas similares se infirió una velocidad de avance de 𝑣𝑡 = 25 𝑚𝑚/𝑠. Entonces como: 𝑣𝑡 = 𝑤1 × 𝑅1 Siendo 𝑤1 la velocidad angular del rodillo y 𝑅1 su radio. 𝑤1 = 𝑣𝑡 ÷ 𝑅1 = 25 𝑚𝑚/𝑠 (125 𝑚𝑚) 2⁄ = 0,4 1 𝑠 ⇒ 𝑤1 = 0,4 1 𝑠 × 60 𝑠 = 24 𝑟𝑝𝑚 Siendo 𝑤1 también la velocidad angular del engranaje superior (rueda). Como se puede ver el (Apéndice-Figura 1, pág 20) la relación de transmisión entre los engranajes rectos es de 2:1, por lo que 𝑤2 = 2 × 𝑤1 = 48 𝑟𝑝𝑚. La transmisión de los engranajes cónicos es 1:1 por lo que la velocidad de rotación es la misma (𝑤2 ). La relación en el reductor sin fin corona se adopto de 10:1, entonces 𝑤3 = 10 × 𝑤2 = 480 𝑟𝑝𝑚. Y la transmisión del engranaje helicoidal se adopto 3:1, por lo que 𝑤4 = 3 × 𝑤3 = 1440 𝑟𝑝𝑚, que son las revoluciones por minuto del motor. Se adopto un ángulo de presión de α=20º por ser el comúnmente usado. De acuerdo con este ángulo y teniendo en cuenta que se trata de un engranaje recto, se eligió un numero de dientes igual a 18 para el piñón, para evitar la interferencia (Apéndice-Tabla 1, pág 23), y con esta cantidad de dientes y 20º se obtuvo un factor de forma de 0,098 (Apéndice-Tabla 2, pág 23). Para la elección del material a utilizar en los engranajes se tuvo en cuenta la necesidad de resistencia y dureza, eligiéndose un acero aleado SAE 1045 sin tratamiento térmico alguno. Este material tiene las siguientes propiedades (Apéndice-Tabla 3, pág 24): Tensión admisible: 𝜎𝑎𝑑𝑚 = 30000 𝑙𝑏𝑔 𝑝𝑙𝑔2⁄ = 2109,7 𝑘𝑔 𝑐𝑚2⁄ Dureza Brinell: 𝐻𝐵 = 215
  • 3.
    3 De acuerdo ala formula de Lewis se calcula el paso del piñón. 𝑝 = 76.6 × √ 𝑁 𝜌 × 𝑦 × 𝜎𝑎𝑑𝑚 × 𝑛 × 𝑧 3 Donde: 𝑁: Potencia del motor que le llega al piñón 𝜌: Se adopto un valor de 3 𝑦: Factor de forma 𝑛: Número de vueltas por minuto del piñón 𝑧: Número de dientes del piñón Para el cálculo de N se deben tener en cuenta los rendimientos de los elementos que intervienen entre la salida del motor y el piñón, cuyos valores aproximados son: Par de engranajes helicoidales: 0,97 Par de rodamientos entre dichos engranajes: 0,98 Reductor sin fin corona: 0,85 Par de engranajes cónicos: 0,99 Par de rodamientos antes del piñón: 0,98 Por lo que 𝑁 = 3𝐻𝑃 × 0,97 × 0,98 × 0,85 × 0,99 × 0,98 = 2,3𝐻𝑃 Para determinar el valor de 𝜌, en ausencia de consideraciones especiales, se considera buena la siguiente proposición: 2,5 𝑝 < 𝑏 < 4 𝑝. Para este diseño, se optó por un valor de 𝜌 de 3 ya que al no haber necesidad de un proceso de fabricación y montaje precisos, el valor pequeño de 𝜌 no contribuye a que se amplifiquen las imperfecciones y desalineaciones que disminuyen el contacto a lo largo del ancho del piñón y la corona. Los demás valores ya fueron definidos anteriormente. 𝑝 = 76.6 × √ 2.3 3 × 0,098 × 2109,7 𝐾𝑔 𝑐𝑚2⁄ × 48 𝑟𝑝𝑚 × 18 3 = 1,245 𝑐𝑚 = 12,45 𝑚𝑚 Por lo que el módulo vale: 𝑀 = 𝑝 𝜋 = 1,245 3,14 = 0,396 𝑐𝑚 = 3,96 𝑚𝑚 Se toma un valor normalizado mayor, con lo que queda de 4 mm. Y se re calcula el paso para este nuevo módulo: 𝑝 = 𝑀 × 𝜋 = 4 𝑚𝑚 × 3,14 = 12,6 𝑚𝑚
  • 4.
    4 No es necesariorealizar el cálculo del paso por Lewis para la corona ya que, observando la ecuación, lo único que cambia es el factor de forma. Por tener la corona mayor cantidad de dientes se obtiene un factor de forma mayor, consecuentemente un paso menor. Si el paso obtenido en cada caso representa el paso mínimo admisible, es a partir del paso obtenido para el piñón que resulta admisible para ambos engranajes. Con el dato del módulo y la cantidad de dientes del piñón se continúa con el cálculo de los diámetros de ambos engranajes (piñón y rueda). Piñón: Considerando un diente estándar y de altura completa, con h1: altura de cabeza = M y h2: altura de raíz = 1,25M Diámetro primitivo: 𝐷 𝑝 = 𝑀 × 𝑧 = 4 𝑚𝑚 × 18 𝑑𝑖𝑒𝑛𝑡𝑒𝑠 = 72 𝑚𝑚 Diámetro exterior: 𝐷 𝑒 = 𝐷 𝑝 + 2 × 𝑀 = 72 𝑚𝑚 + 2 × 4 𝑚𝑚 = 80 𝑚𝑚 Diámetro interior: 𝐷𝑖 = 𝐷 𝑝 − 2 × 1,25 × 𝑀 = 72 𝑚𝑚 − 2 × 1,25 × 4 𝑚𝑚 = 62 𝑚𝑚 Radio de la base: 𝑟0 = 𝑟𝑝 × cos ∝ = 72 𝑚𝑚 2 × cos20° = 33,8 𝑚𝑚 Diámetro base: 𝐷0 = 33,8 𝑚𝑚 × 2 = 67,6 𝑚𝑚 Rueda: Como la relación de transmisión es de 2:1 entonces la cantidad de dientes de la rueda es del doble que el piñón. Diámetro primitivo: 𝐷 𝑝 = 𝑀 × 𝑧 = 4 𝑚𝑚 × 36 𝑑𝑖𝑒𝑛𝑡𝑒𝑠 = 144 𝑚𝑚 Diámetro exterior: 𝐷 𝑒 = 𝐷 𝑝 + 2 × 𝑀 = 144 𝑚𝑚 + 2 × 4 𝑚𝑚 = 152 𝑚𝑚 Diámetro interior: 𝐷𝑖 = 𝐷 𝑝 − 2 × 1,25 × 𝑀 = 144 𝑚𝑚 − 2 × 1,25 × 4 𝑚𝑚 = 134 𝑚𝑚 Radio de la base primitivo: 𝑟0 = 𝑟𝑝 × cos ∝ = 144 𝑚𝑚 2 × cos20° = 67,7 𝑚𝑚 Diámetro de la base: 𝐷0 = 67,6 𝑚𝑚 × 2 = 135,2 𝑚𝑚
  • 5.
    5 Con los datosobtenidos se procede a calcular la fuerza tangencial transmitida Ft y la fuerza tangencial admisible Fb: 𝐹𝑡 = 71620 × 𝑁 𝑛 × 𝑟𝑝 = 71620 × 2,3𝐻𝑃 48 𝑟𝑝𝑚 × 3,6 𝑐𝑚 = 953,3 𝑘𝑔 Siendo rp el radio de la circunferencia primitiva del piñón. 𝐹𝑏 = 𝑏 × 𝑦 × 𝑝 × 𝜎𝑎𝑑𝑚 = 3,8 𝑐𝑚 × 0,098 × 1,26 𝑐𝑚 × 2109,7 𝑘𝑔 𝑐𝑚2⁄ = 989,9𝑘𝑔 Siendo b el ancho del engranaje, en este caso 𝑏 = 𝜌 × 𝑝 = 3 × 1,26 𝑐𝑚 = 3,78 𝑐𝑚, se adopta un ancho de 3,8 cm. Con esto se verifica que la fuerza tangencial transmitida es menor que la admisible.
  • 6.
    6 Esfuerzos en losapoyos 𝐹𝑡 = 953,3 𝑘𝑔 𝐹𝑛 = 𝐹𝑡 cos 20° = 1014,5 𝑘𝑔 𝐹𝑟 = 𝐹𝑛 × sen 20° = 347 𝑘𝑔
  • 7.
    7 𝑎 = 50𝑚𝑚 𝑏 = 120 𝑚𝑚 Para hallar las reacciones se plantean las sumatorias de momentos. ∑ 𝑀 𝑋𝑍 𝐴 = −𝐹𝑟 × ( 𝑎 + 𝑏) + 𝑅 𝐵𝑍 × 𝑎 = 0 ⇒ 𝑅 𝐵𝑍 = 𝐹𝑟 × ( 𝑎 + 𝑏) 𝑎 = 347 × (50 + 120) 50 = 1180 𝑘𝑔 ∑ 𝑀 𝑋𝑍 𝐵 = −𝐹𝑟 × 𝑏 + 𝑅 𝐴𝑍 × 𝑎 = 0 ⇒ 𝑅 𝐴𝑍 = 𝐹𝑟 × 𝑏 𝑎 = 347 × 120 50 = 833 𝑘𝑔 ∑ 𝑀 𝑋𝑌 𝐴 = −𝐹𝑡 × ( 𝑎 + 𝑏) + 𝑅 𝐵𝑌 × 𝑎 = 0 ⇒ 𝑅 𝐵𝑌 = 𝐹𝑡 × ( 𝑎 + 𝑏) 𝑎 = 953 × (50 + 120) 50 = 3240 𝑘𝑔 ∑ 𝑀 𝑋𝑌 𝐵 = −𝐹𝑡 × 𝑏 + 𝑅 𝐴𝑌 × 𝑎 = 0 ⇒ 𝑅 𝐴𝑌 = 𝐹𝑡 × 𝑏 𝑎 = 953 × 120 50 = 2287 𝑘𝑔
  • 8.
    8 Observación: en losengranajes montados en voladizo, la distancia entre apoyos (a) debe ser como mínimo 70% del diámetro primitivo de dicho engranaje y la medida del voladizo (b) se recomienda que sea la mitad de esta distancia o menos. El cálculo de la fuerza transmitida para la rueda se realiza de forma análoga a la del piñón. Para este engranaje se considera que está entre apoyos, y no en voladizo como el caso anterior.
  • 9.
    9 Cálculo de losEngranajes Helicoidales Se cuenta con la velocidad de rotación del piñón helicoidal (1440 rpm), potencia 3 HP, relación de transmisión 3:1. Se adopto un ángulo de hélice 𝛹 = 30º, ya que dentro de los ángulos recomendados es con el cual se obtiene mayor capacidad de transmisión, y un ángulo de presión 𝛼 = 20º. De acuerdo a esto se seleccionó un número de dientes para el piñón igual a 12 (Apéndice-Tabla 1, pág 23), a fin de evitar la interferencia. Como la relación de transmisión es de 3, la rueda tendrá 36 dientes. Se procede a calcular, para el piñón, el número virtual o equivalente de dientes Zv, que es el número de dientes del engranaje recto equivalente en el plano normal. 𝑍 𝑣 = 𝑍 cos3 Ψ = 12 0,65 = 18,5 𝑑𝑖𝑒𝑛𝑡𝑒𝑠 ≅ 19 𝑑𝑖𝑒𝑛𝑡𝑒𝑠 Con este dato y con el ángulo de presión se obtiene un factor de forma y = 0,1 (Apéndice- Tabla 2, pág 23). Se eligió un acero SAE 1045 (Apéndice-Tabla 3, pág 24). Tensión admisible: 𝜎𝑎𝑑𝑚 = 30000 𝑙𝑏𝑔 𝑝𝑙𝑔2⁄ = 2109,7 𝑘𝑔 𝑐𝑚2⁄ Dureza Brinell: 𝐻𝐵 = 215 Con estos datos se procede a calcular cada uno de los pasos presentes. Paso normal pn: es la distancia entre las hélices determinadas sobre el cilindro primitivo por los flancos homólogos de los dientes consecutivos, medida sobre una normal a las mismas. 𝑝 𝑛 = 76.6 × √ 𝑁 × cosΨ 𝜌 × 𝑦 × 𝜎𝑎𝑑𝑚 × 𝑛 × 𝑍 3 Donde: 𝑁: Potencia del motor 𝜌: Se adopto un valor de 4,5 𝑦: Factor de forma 𝑛: Número de vueltas por minuto del piñón 𝑧: Número de dientes del piñón
  • 10.
    10 El valor deρ adoptado es un valor bajo, ya que cuanto mayor sea este, mayor será el ancho del engranaje, y más preciso deberá ser el proceso de fabricación, y en este caso no es una maquina que lo justifique. 𝑝 𝑛 = 76.6 × √ 3 𝐻𝑃 × cos30° 4,5 × 0,1 × 2109,7 𝑘𝑔 𝑐𝑚2⁄ × 1440 𝑟𝑚𝑝 × 12 3 = 0,414 𝑐𝑚 = 4,14 𝑚𝑚 Se calcula el módulo normal. 𝑀 𝑛 = 𝑝 𝑛 𝜋 = 4,14 𝑚𝑚 3,14 = 1,32 𝑚𝑚 Se toma un módulo normalizado de 1,5 mm. Y se calculan los distintos pasos para este nuevo módulo. 𝑝 𝑛 = 𝑀 × 𝜋 = 1,5 × 𝜋 = 4,7 𝑚𝑚 Paso circunferencial o transversal pt: paso de la rueda medido sobre la circunferencia primitiva de una sección normal, no es sino el paso de la rueda frontal equivalente. 𝑝𝑡 = 𝑝 𝑛 cosΨ = 4,7 𝑚𝑚 cos30° = 5,43 𝑚𝑚 Paso axial pa: es la distancia entre los puntos correspondientes sobre dientes adyacentes medida en dirección axial. 𝑝 𝑎 = 𝑝𝑡 tan Ψ = 5,43 𝑚𝑚 tan 30° = 9,4 𝑚𝑚 Luego, el módulo circunferencial es: 𝑀𝑐 = 𝑝𝑡 𝜋 = 5,43 𝑚𝑚 3,14 = 1,73 𝑚𝑚 Por ende, se obtiene el siguiente diámetro primitivo. 𝑀 𝐶 = 𝐷 𝑝 𝑍 ⇒ 𝐷 𝑝 = 1,73 𝑚𝑚 × 12 = 20,76 𝑚𝑚 El ancho del engranaje será: 𝑏 = 𝜌 × 𝑝𝑡 = 4,5 × 5,43𝑚𝑚 = 24,44 𝑚𝑚 Y se toma un ancho de 24,5 mm.
  • 11.
    11 Lewis Se procede acalcular la carga tangencial máxima admisible Fb 𝐹𝑏 = 𝑏 × 𝑦 × 𝑝 𝑛 × 𝜎𝑎𝑑𝑚 = 2,45 𝑐𝑚 × 0,1 × 0,47 𝑐𝑚 × 2109,7 𝐾𝑔 𝑐𝑚2⁄ = 242,9 𝑘𝑔 Esta fuerza debe ser mayor que la fuerza tangencial que está siendo transmitida al engranaje Ft. 𝐹𝑡 = 71620 × 𝑁 𝑛 × 𝑟𝑝 = 71620 × 3𝐻𝑃 1440 𝑟𝑝𝑚 × 1,038 𝑐𝑚 = 143,75 𝑘𝑔 Se verifica que la fuerza transmitida es menor a la admisible. Lewis-Barth 𝐾𝑣 = 43 43 + √ 𝑣 𝑝 Donde 𝑣 𝑝[m/min] es la velocidad en la circunferencia primitiva. 𝑣 𝑝 = 2𝜋𝑟𝑝 × 𝑛 = 2𝜋 × 0,01038 𝑚 × 1440 𝑟𝑝𝑚 = 94 𝑚/𝑚𝑖𝑛 𝐾𝑣 = 43 43 + √94 = 0,816 𝐹𝑏 = 𝑏 × 𝑦 × 𝑝 𝑛 × 𝜎𝑎𝑑𝑚 × 𝐾𝑣 = = 2,45 𝑐𝑚 × 0,1 × 0,47 𝑐𝑚 × 2109,7 𝐾𝑔 𝑐𝑚2⁄ × 0,816 = 198,2 𝑘𝑔 Se vuelve a verificar que la fuerza transmitida es menor que la admisible considerando ahora el factor dinámico, pues 𝐹𝑡 = 143,75 𝑘𝑔 ≤ 𝐹𝑏 = 198,2 𝑘𝑔. Buckingham Este método para el cálculo de engranajes se basa en la carga dinámica, en el límite de fatiga del material y en el esfuerzo de desgaste. El esfuerzo máximo total instantáneo sobre el diente, o esfuerzo dinámico, está constituido por la caga transmitida más un incremento de carga. 𝑃 𝑑 = 𝐹𝑡 + ∆𝑃
  • 12.
    12 Siendo: ∆𝑃 = 0,113 ×𝑣 𝑝 × cosΨ × ( 𝐹𝑡 + 𝑏 × 𝐶 × cos2 Ψ) 0,113 × 𝑣 𝑝 + √𝐹𝑡 + 𝑏 × 𝐶 × cos2 Ψ Donde C es un factor que depende de la magnitud del error y de los módulos de elasticidad de los engranajes (𝐸1 𝑦 𝐸2 [𝑘𝑔/𝑐𝑚2]). 𝐶 = 𝑘 × 𝐸1 × 𝐸2 𝐸1 + 𝐸2 Siendo k función del error efectivo o total compuesto del diente e, que debe ser menor a velocidades más altas. Se toma 𝑘 = 0,111 × 𝑒 (altura completa y 20º). Para encontrar el valor del error admisible, se entra al (Apéndice-Gráfico 1, pág 21) con el valor de 𝑣 𝑝 = 94 𝑚/𝑚𝑖𝑛, se corta a la curva y se obtiene el valor del error en el eje vertical. En este caso el error vale 𝑒 ≅ 0,0115 𝑐𝑚. Luego en el (Apéndice-Gráfico 2, pág 21) se entra con el valor del modulo (𝑀 𝑛 = 1,5 𝑚𝑚), y se baja hasta la curva de engranajes comerciales (o la del tipo de engranajes que se quiera utilizar). Cortando al eje vertical se obtiene así el valor del error probable (𝑒 ≅ 0,0058 𝑐𝑚). Este error es el que se usa para calcular k, siempre que sea menor al obtenido en el Gráfico 1. 𝑘 = 0,111 × 0,005 𝑐𝑚 = 0,0006 𝑐𝑚 Y como los dos engranajes son de acero, sus módulos de elasticidad longitudinal son iguales (𝐸1 = 𝐸2 = 𝐸 = 2100000 𝑘𝑔/𝑐𝑚2). 𝐶 = 0,0006 × (2100000𝑘𝑔 𝑐𝑚2⁄ )2 2 × 2100000 𝑘𝑔 𝑐𝑚2⁄ = 630 𝑘𝑔/𝑐𝑚2 ∆𝑃 = 0,113 × 94 𝑚/𝑚𝑖𝑛 × cos 30° × (143,75 𝑘𝑔+ 2,45 𝑐𝑚 × 630 𝑘𝑔 𝑐𝑚 × cos2 30°) 0,113 × 94 𝑚/𝑚𝑖𝑛 + √143,75 𝑘𝑔 + 2,45 𝑐𝑚 × 630 𝑘𝑔 𝑐𝑚 × cos2 30° = 256,4 𝑘𝑔 𝑃 𝑑 = 143,75 𝑘𝑔 + 256,4 𝑘𝑔 = 400 𝑘𝑔 A pesar que la fuerza que actúa sobre los dientes del engranaje es constante, la carga que incide sobre cada uno de ellos es variable en el tiempo. Para tener en cuenta este efecto se toma como tensión de comparación el límite de fatiga a la flexión 𝜎𝑙𝑖𝑚 (Apéndice-Tabla 4). La carga dinámica así determinada se introduce en la formula de Lewis, resultando el estado de tensiones: 𝜎 = 𝑃 𝑑 𝑏 × 𝑦 × 𝑝 𝑛 ≤ 𝜎𝑎𝑑𝑚−𝑙𝑖𝑚
  • 13.
    13 𝜎𝑙𝑖𝑚 = 17,5× 𝐻𝐵 = 17,5 × 215𝐻𝐵 = 3762,5 𝑘𝑔/𝑐𝑚2 𝜎𝑎𝑑𝑚 −𝑙𝑖𝑚 = 𝜎𝑙𝑖𝑚 2 = 1881,25 𝑘𝑔/𝑐𝑚2 𝜎 = 400 𝑘𝑔 2,45 𝑐𝑚 × 0,1 × 0,47 𝑐𝑚 = 3473,7 𝑘𝑔/𝑐𝑚2 Como 𝜎𝑎𝑑𝑚−𝑙𝑖𝑚 ≤ 𝜎, no se verifica el método de Buckingham. Más adelante se analizará una alternativa para solucionar esto. Fatiga superficial Esta método determina si el engranaje puede soportar los esfuerzos superficiales a lo que se vería sometido en servicio, por esa razón es que se lo compara la carga admisible al desgaste Fw con la carga dinámica Pd. Para calcular este valor de esfuerzo admisible a la fatiga superficial, se toman en cuenta varios factores. Q es un factor adimensional, Kg es un factor de carga al desgaste que se obtiene ingresando a la Tabla 5 del Apéndice, pág 25 con el ángulo de presión del engranaje y con la dureza superficial. Para un acero SAE 1045 con dureza superficial de 215 HB, y para un ángulo de presión α= 20º, por interpolación de la tabla se obtiene un valor de 𝐾𝑔 ≅ 90 𝑙𝑏 𝑝𝑙𝑔2 =⁄ 6,33 𝑘𝑔 𝑐𝑚2⁄ . El valor de Q se obtiene de la siguiente fórmula. 𝑄 = 2𝐷 𝑔 𝐷 𝑝 + 𝐷 𝑔 = 2𝑍 𝑟 𝑍 𝑟 + 𝑍 𝑝 = 2 × 36 12 + 36 = 1,5 𝐹𝑤 = 𝐷 𝑝 × 𝑏 × 𝑄 × 𝐾𝑔 cos2 Ψ ≥ 𝑃 𝑑 𝐹𝑤 = 2,076 𝑐𝑚 × 2,45 𝑐𝑚 × 1,5 × 6,33 𝑘𝑔 𝑐𝑚2⁄ cos2 30° = 64,4 𝑘𝑔 Recordando que el valor obtenido para 𝑃 𝑑 = 400 𝑘𝑔, no se verifica que la carga admisible al desgaste sea mayor que la carga dinámica.
  • 14.
    14 Rediseño El prediseño porLewis da un paso mínimo para verificar Lewis y Lewis-Barth, lo que no asegura que verifiquen los criterios restantes de Buckingham y fatiga superficial. Por este motivo lo que se buscó fue tener un mayor diámetro y módulo para que verifiquen los criterios que no lo hacían. Analizando diferentes configuraciones, se llegó a la conclusión que un valor de diámetro y modulo normal que verifiquen todos los criterios, son 50 mm, 1,5 mm respectivamente. Para la elección del diámetro primitivo del engranaje se tuvo en cuenta el diámetro del eje del motor, que según su potencia del motor debe tener un diámetro de 35 mm, por lo que el diámetro del piñón se considera necesario que sea aproximadamente de 50 mm, ya que se supone que el eje del piñón será mayor o igual al del motor. Con el módulo normal se calcula el paso normal. 𝑝 𝑛 = 𝑀 × 𝜋 = 1,5 × 𝜋 = 4,7 𝑚𝑚 𝑝𝑡 = 𝑝 𝑛 cosΨ = 4,7 𝑚𝑚 cos30° = 5,44 𝑚𝑚 Se calcula el módulo circunferencial 𝑀𝑐 = 𝑝𝑡 𝜋 = 5,44 𝑚𝑚 𝜋 = 1,73𝑚𝑚 𝑍 = 𝐷 𝑝 𝑀𝑐 = 50 𝑚𝑚 1,73 = 28,9 𝑑𝑖𝑒𝑛𝑡𝑒𝑠 ≅ 29 𝑑𝑖𝑒𝑛𝑡𝑒𝑠 Se consideran 29 dientes, y se recalcula el diámetro primitivo. 𝐷 𝑝 = 𝑀𝑐 × 𝑍 = 1,73 × 29 = 50,22 𝑚𝑚 Y el ancho del engranaje será. 𝑏 = 𝜌 × 𝑝𝑡 = 4,5 × 5,44 𝑚𝑚 = 24,48 𝑚𝑚 Se elige un ancho de 25 mm.
  • 15.
    15 Lewis Se obtiene elnúmero virtual de dientes Zv 𝑍 𝑣 = 𝑍 cos3 Ψ = 29 0,65 = 44,6 𝑑𝑖𝑒𝑛𝑡𝑒𝑠 ≅ 47 𝑑𝑖𝑒𝑛𝑡𝑒𝑠 Con este dato y con el ángulo de presión se obtiene un factor de forma 𝑦 = 0,104 (Apéndice-Tabla 2, pág 23). Se procede a calcular la carga tangencial máxima admisible Fb 𝜎𝑎𝑑𝑚 = 2109,7 𝑘𝑔 𝑐𝑚2⁄ 𝐹𝑏 = 𝑏 × 𝑦 × 𝑝 𝑛 × 𝜎𝑎𝑑𝑚 = 2,5 𝑐𝑚 × 0,104 × 0,47 𝑐𝑚 × 2109,7 𝑘𝑔 𝑐𝑚2⁄ = 257,8 𝑘𝑔 Esta fuerza debe ser mayor que la fuerza tangencial que está siendo transmitida al engranaje Ft. 𝐹𝑡 = 71620 × 𝑁 𝑛 × 𝑟𝑝 = 71620 × 3𝐻𝑃 1440 𝑟𝑝𝑚 × 2,5 𝑐𝑚 = 59,4 𝑘𝑔 Se verifica que la fuerza transmitida es menor a la admisible. Lewis-Barth 𝐾𝑣 = 43 43 + √ 𝑣 𝑝 Donde 𝑣 𝑝[m/min] es la velocidad en la circunferencia primitiva. 𝑣 𝑝 = 2𝜋𝑟𝑝 × 𝑛 = 2𝜋 × 0,025 𝑚 × 1440 𝑟𝑝𝑚 = 227,23 𝑚/𝑚𝑖𝑛 𝐾𝑣 = 43 43 + √227,23 = 0,74 𝐹𝑏 = 𝑏 × 𝑦 × 𝑝 𝑛 × 𝜎𝑎𝑑𝑚 × 𝐾𝑣 = = 2,5 𝑐𝑚 × 0,041 × 0,471 𝑐𝑚 × 1056 𝐾𝑔 𝑐𝑚2⁄ × 0,74 𝐹𝑏 = 93,83 𝑘𝑔
  • 16.
    16 Se vuelve averificar que la fuerza transmitida es menor que la admisible considerando ahora el factor dinámico, pues 𝐹𝑡 = 59,4 𝑘𝑔 ≤ 𝐹𝑏 = 93,83 𝑘𝑔. Buckingham 𝑃 𝑑 = 𝐹𝑡 + ∆𝑃 Con: ∆𝑃 = 0,113 × 𝑣 𝑝 × cosΨ × ( 𝐹𝑡 + 𝑏 × 𝐶 × cos2 Ψ) 0,113 × 𝑣 𝑝 + √𝐹𝑡 + 𝑏 × 𝐶 × cos2 Ψ Donde C es un factor que depende de la magnitud del error y de los módulos de elasticidad de los engranajes (E1 y E2 [Kg/cm2]). 𝐶 = 𝑘 × 𝐸1 × 𝐸2 𝐸1 + 𝐸2 Siendo k función del error efectivo o total compuesto del diente e, que debe ser menor a velocidades más altas. Se toma 𝑘 = 0,111 × 𝑒 (altura completa y 20º). Para encontrar el valor del error admisible, se entra al (Apéndice-Gráfico 1, pág 22) con el valor de 𝑣 𝑝 = 227,23 𝑚/𝑚𝑖𝑛, se corta a la curva y se lee el valor del error en el eje vertical. En este caso el error vale 𝑒 ≅ 0,008 𝑐𝑚. Luego en el (Apéndice-Gráfico 2, pág 22) se entra con valor del módulo (𝑀 𝑛 = 1,5 𝑚𝑚), y se baja hasta la curva de engranajes comerciales (o la del tipo de engranajes que se quiera utilizar). Cortando al eje vertical se obtiene así el valor del error probable (𝑒 ≅ 0,0058 𝑐𝑚). Este error es el que se usa para calcular k, siempre que sea menor al obtenido en el Gráfico 1. 𝑘 = 0,111 × 0,005 𝑐𝑚 = 0,0006 𝑐𝑚 Y como los dos engranajes son de acero, sus módulos de elasticidad longitudinal son iguales (𝐸1 = 𝐸2 = 𝐸 = 2100000 𝑘𝑔/𝑐𝑚2). 𝐶 = 0,0006 × (2100000 𝑘𝑔 𝑐𝑚2⁄ )2 2 × 2100000 𝑘𝑔 𝑐𝑚2⁄ = 630 𝑘𝑔/𝑐𝑚 ∆𝑃 = 0,113 × 227,23 𝑚/𝑚𝑖𝑛 × cos30° × (59,4 𝑘𝑔+ 2,5 𝑐𝑚 × 630 𝑘𝑔 𝑐𝑚 × cos2 30°) 0,113 × 227,23 𝑚/𝑚𝑖𝑛 + √59,4 𝑘𝑔 + 2,5 𝑐𝑚 × 630 𝑘𝑔 𝑐𝑚 × cos2 30° ∆𝑃 = 30,5 𝑘𝑔 𝑃 𝑑 = 59,4 𝑘𝑔 + 30,5 𝑘𝑔 = 89,9 𝑘𝑔
  • 17.
    17 A pesar quela fuerza que actúa sobre los dientes del engranaje es constante, la carga que incide sobre cada uno de ellos es variable en el tiempo. Para tener en cuenta este efecto se toma como tensión de comparación el límite de fatiga a la flexión (𝜎𝑙𝑖𝑚 ) (Apéndice-Tabla 4, pág 24). La carga dinámica así determinada se introduce en la formula de Lewis, resultando el estado de tensiones: 𝜎 = 𝑃 𝑑 𝑏 × 𝑦 × 𝑝 𝑛 ≤ 𝜎𝑎𝑑𝑚−𝑙𝑖𝑚 𝜎𝑙𝑖𝑚 = 17,5 × 𝐻𝐵 = 17,5 × 215𝐻𝐵 = 3762,5 𝑘𝑔/𝑐𝑚2 𝜎𝑎𝑑𝑚 −𝑙𝑖𝑚 = 𝜎𝑙𝑖𝑚 2 = 1881,25 𝑘𝑔/𝑐𝑚2 𝜎 = 89,9 𝑘𝑔 2,5 𝑐𝑚 × 0,104 × 0,47 𝑐𝑚 = 735,7 𝑘𝑔/𝑐𝑚2 Como 𝜎𝑎𝑑𝑚−𝑙𝑖𝑚 ≤ 𝜎, se verifica el método de Buckingham. Fatiga superficial Para un acero SAE 1045 con dureza superficial de 215 HB, y para un ángulo de presión 𝛼 = 20º, de la tabla se obtiene un valor de 𝐾𝑔 ≅ 90 𝑙𝑏 𝑝𝑙𝑔2 =⁄ 6,33 𝑘𝑔 𝑐𝑚2⁄ . El valor de Q se obtiene de la siguiente fórmula: 𝑄 = 2𝐷 𝑔 𝐷 𝑝 + 𝐷 𝑔 = 2𝑍 𝑟 𝑍 𝑟 + 𝑍 𝑝 = 2 × 36 12 + 36 = 1,5 𝐹𝑤 = 𝐷 𝑝 × 𝑏 × 𝑄 × 𝐾𝑔 cos2 Ψ ≥ 𝑃 𝑑 𝐹𝑤 = 5,022 𝑐𝑚 × 2,5 𝑐𝑚 × 1,5 × 6,33 𝑘𝑔 𝑐𝑚2⁄ cos2 30° = 158,9 𝑘𝑔 Recordando que el valor obtenido para 𝑃 𝑑 = 89,9 𝑘𝑔, se verifica que la carga admisible al desgaste es mayor que la carga dinámica.
  • 18.
    18 Datos de losEngranes Módulo normal 1,5 mm Paso normal 4,7 mm Paso Circunferencial 5,44 mm Paso axial 9,42 mm Relación del ancho con el paso 4,5 Ancho del engrane 25 mm Ángulo de presión 20º Piñón helicoidal Z1 29 Diámetro primitivo 43,5 mm Diámetro exterior 46,5 mm Diámetro interior 39,75 mm Fabricación Con cuchillas – piñón Material Acero 1045 Ángulo de inclinación de hélice (𝜓) 30º Rueda helicoidal Z2 87 Diámetro primitivo 130,5 mm Diámetro exterior 133,5 mm Diámetro interior 126,75 mm Fabricación Con cuchillas – piñón Material Acero 1045 Ángulo de inclinación de hélice (𝜓) 30º
  • 19.
    19 Esfuerzos en losapoyos Sea: 1: Ángulo de presión normal= α = 20° 2: Ángulo de hélice= Ψ = 30ª 𝐹𝑡 = 59,4 𝑘𝑔 𝐹𝑛 = 𝐹𝑡 (cos𝜓 × cos 𝛼) = 73 𝑘𝑔 𝐹𝑥 = 𝐹𝑛 × cos 𝛼 × sen 𝜓 = 34,2 𝑘𝑔 𝐹𝑟 = 𝐹𝑛 × sen 𝛼 = 24,9 𝑘𝑔
  • 20.
    20 𝑎 = 50𝑚𝑚 𝑏 = 50 𝑚𝑚 ∑ 𝐹𝑋 = − 𝐹𝑋 + 𝑅 𝐵𝑋 = 0⇒ 𝑅 𝐵𝑋 = 𝐹𝑋 = 34,2 𝑘𝑔 ∑ 𝑀 𝑋𝑍 𝐴 = −𝐹𝑟 × 𝑎 + 𝑅 𝐵𝑍 × ( 𝑎 + 𝑏) − 𝐹𝑋 × 𝑟 = 0 ⇒ 𝑅 𝐵𝑍 = 𝐹𝑟 × 𝑎 + 𝐹𝑋 × 𝑟 ( 𝑎 + 𝑏) = 24,9 × 50 + 34,2 × 25 (50+ 50) = 21 𝑘𝑔 ∑ 𝑀 𝑋𝑌 𝐴 = 𝐹𝑡 × 𝑎 − 𝑅 𝐵𝑌 × ( 𝑎 + 𝑏) = 0 ⇒ 𝑅 𝐵𝑌 = 𝐹𝑡 × 𝑎 ( 𝑎 + 𝑏) = 59,4 × 50 50 + 50 = 29,7 𝑘𝑔 ∑ 𝐹𝑌 = −𝐹𝑡 − 𝑅 𝐴𝑌 + 𝑅 𝐵𝑌 = 0⇒ 𝑅 𝐴𝑌 = 𝑅 𝐵𝑌 − 𝐹𝑡 = 29,7 − 59,4 ⇒ 𝑅 𝐴𝑌 = −29,7 𝑘𝑔 (𝑠𝑒𝑛𝑡𝑖𝑑𝑜 𝑜𝑝𝑢𝑒𝑠𝑡𝑜 𝑎𝑙 𝑑𝑖𝑏𝑢𝑗𝑎𝑑𝑜) ∑ 𝐹𝑍 = − 𝐹𝑟 + 𝑅 𝐴𝑍 + 𝑅 𝐵𝑍 = 0 ⇒ 𝑅 𝐴𝑍 = 𝐹𝑟 − 𝑅 𝐵𝑍 = 24,9 − 21 ⇒ 𝑅 𝐴𝑍 = 3,9 𝑘𝑔 La carga axial será absorbida por el esfuerzo en el apoyo B.
  • 21.
  • 22.
    22 Figura 2 tronco Rodamientos de lacorona mesa Rodillo Ф=125mm Rodamientos del piñón Piñón Ф=80mm Corona Ф=152mm
  • 23.
  • 24.
  • 25.
  • 26.