PREPARACION Y EVALUACION DE PROYECTOS I
 GERONIMO ROMERO
 CLAUDIA FUENTES
 JUAN VICTOR GONZALES
2
3
ANTECEDENTES
A diferencia de un helado Light, el cual posee sólo un
30% menos de calorías que el helado de crema
tradicional, los helados dietéticos presentan
modificaciones en su composición de manera tal de
lograr un producto ideal para dietas restringidas en
calorías presentando un 70% menos de calorías que
un helado de crema tradicional y un 50% menos de
azúcares asimilables(1).
(1)Nutricionista, Revista VIVE BIEN,08/06/2011
4
JUSTIFICACION
El producto propuesto tiene
como finalidad llegar a un
mercado consumidor final, de
personas con obesidad, diabetes
y/o deseen cuidar su salud.
5
OBJETIVO GENERAL
Implementar una nueva línea de
helados dietéticos 0% grasa y 0%
azúcar, ideal para personas que
necesiten incorporar a su alimentación
alimentos reducidos en calorías, sin
grasas ni azúcares, pero sin dejar de
lado el placer de consumir un delicioso
helado.
6
OBJETIVOS ESPECÍFICOS
 Distribución en puesto de venta sin costo
alguno para el cliente.
 Ofrecer servicio de mantenimiento a los
freezer cada 6 meses sin costo alguno
para el cliente.
 Comercializar el producto en áreas urbanas
y periurbanas.
7
METAS
 Tener una imagen y reconocimiento en el
mercado de consumo de productos como son
los helados dietéticos, y para ello, resulta
indispensable la calidad de los productos y
del servicio que se de a los clientes.
 En verano duplicar las ventas ofreciendo al
cliente promociones por temporada.
 Para el año 2013 superar nuestra
producción en 4977 litros más, es decir el
60%
8
DESCRIPCION DEL PRODUCTO
 Helados dietéticos elaborados a base de leche
deslactosada y frutas de estación, con la
característica principal de ser endulzados con
stevia. En cada envase se ofrecerá un solo sabor de
helado, dotando de freezer a para su respectiva
venta.
 Dicho producto se ofrecerá al mercado en
envases de:
 1 Litro
 0.500 Litro
 0.250 Litro
9
MERCADO CONSUMIDOR
El mercado consumidor al que está dirigido el producto del
proyecto son:
 Consumidor directo: el consumidor directo del producto serán los
supermercados, mini super y tiendas de barrios de la ciudad de
Tarija provincia cercado.
CUADRO 1: CONSUMO DE SUPERMERCADOS
SUPERMERCADOS CANTIDAD Lt/mes
Tarija 1 60
Tarija 2 70
Urkupiña 80
Extra 40
Súper rápido 30
Administradores, comunicación personal, 10/06/2011
10
MERCADO CONSUMIDOR
Consumidor indirecto y/o final: el consumidor final del producto
serán las familias de estrato social medio y alto principalmente,
específicamente a integrantes de familias que padezcan de obesidad,
diabetes y/o que deseen cuidar su salud.
•Mini súper: en la ciudad de Tarija se encuentran en áreas
periurbanas siendo de mayor accesibilidad a las familias de los
estratos sociales medio, el consumo seria de 25 Lt/mes
aproximadamente (1).
(1) sondeo realizado a 8 mini súper en diferentes puntos de la
ciudad de Tarija,13/06/2011
•Tiendas de barrio: ubicadas en todos los barrios de la ciudad
de Tarija, con un consumo de 10 Lt/mes (2).
(2)sondeo realizado a 15 tiendas de barrios,13/06/2011
11
MERCADO PROVEEDOR
Fase de ejecución: se requerirá de la siguiente maquinaria, la cual será
adquirida en el mercado local y el mercado externo a través de empresas
importadoras de maquinas industriales.
CUADRO 2: PROVEEDORES DE MAQUINARIA
MAQUINA PRECIO ($us) PROVEEDOR
Tanque mezclador 3000 LUZAM
Tanque de maduración 5700 LUZAM
Homogeneizador 2700 LUZAM
Envasadora 3500 LUZAM
Refrigerador 1600 LUZAM
Balanza 540 LUZAM
freezer 630 LUZAM
Camión distribuidor
refrigerado
15000 SUR TRADYNG
Fuente: elaboración propia,10/06/2011
12
13
MERCADO PROVEEDOR
Fase de operación: se requerirá de la siguiente materia prima e
insumos, que serán adquiridos en el mercado local:
CUADRO 3: PROVEEDORES DE MATERIA PRIMA E INSUMOS
MATERIA PRIMA E INSUMOS PRECIO (Bs) PROVEEDOR
Leche deslactosada 6 el litro Pil Andina
stevia 175 el kilo MK stevia
durazno 30 la caja El Valle
Frutilla 20 el kilo San Lorenzo y San Andrés
Naranja 10 cien unidades Bermejo
Limón 24 cien unidades Bermejo
Neutros 210 el kilo MK stevia
Envases etiquetados 2.3 cada unidad Formas plásticas
Fuente: elaboración propia,10/06/2011
14
ESTRATEGIAS DE COMERCIALIZACION DE LOS
PROVEEDORES:
 Respecto a las maquinas provenientes del exterior, la empresa
importadora requiere una cancelación anticipada del 50% del precio
total de la maquina y el saldo al momento de la entrega.
 En cuanto a las maquinas que se adquirirán de proveedores
nacionales el pago será de forma inmediata al momento de la entrega
del producto.
 La compra de la materia prima e insumos será de forma directa e
instantánea con el proveedor.
MERCADO PROVEEDOR
15
MERCADO COMPETIDOR
Ya que no existe demanda insatisfecha, y se compite en un mercado en el cual
existen productos similares pero no idénticos, se identifica los siguientes
competidores directos:
Helados Delizia, incursiona en el mercado desde el 10 de
octubre de 1988 en Cochabamba, ofreciendo una variedad de
helados de agua y leche; actualmente en Bolivia esta
posicionado en 7 departamentos .
Ofertan el helado de 1 litro a un precio de 14 Bs, dotándole a
las tiendas de su respectivo freezer para la venta del producto.
Helados Panda, es la empresa mejor
posicionada en el mercado tarijeño, por su
amplia gama de helados y su calidad.
En cuanto al helado de 1 litro lo comercializa a
un precio de 13 Bs, dotando de un freezer a las
tiendas donde se lo comercializa.
16
Helados Cabrera, proveniente de Santa Cruz
de la Sierra, es una empresa que esta
incursionando en el mercado tarijeño, por lo
cual su producto no es muy conocido por los
consumidores.
El helado de 1 litro lo establecieron a un
precio de 14 Bs.
MERCADO COMPETIDOR
17
DEMANDA
Según los datos obtenidos acerca de la disponibilidad de compra, tenemos
como demanda estimada:
CUADRO 4: DEMANDA ANUAL DE LOS SUPERMERCADOS POR CADA PRODUCTO
Fuente: Elaboración propia, 13/06/2011
NOMBRE DEMANDA
TOTAL (Lt/MES)
DEMANDA
1 Litro 0.500 Litro 0.250 Litro
S. Tarija 1 60 25 10 25
S. Tarija 2 70 25 10 35
S. Urkupiña 80 30 20 30
S. Extra 40 10 10 20
S. Super Rápido 30 5 5 20
TOTAL 280 95 55 130
TOTAL AL AÑO 3360 1140 660 1560
18
NOMBRE DEMANDA
TOTAL (Lt/MES)
DEMANDA
1 Litro 0.500 Litro 0.250 Litro
Mini súper = 8 25*8=200 80 40 80
Tiendas = 15 10*15=150 75 30 45
TOTAL 350 155 70 125
TOTAL AL AÑO 4200 1860 840 1500
DEMANDA
La demanda total de por año seria de: 3360 + 4200 = 7560 Litros
Detalle por producto:
• 1 Litro = 1140 + 1860 = 3000 Litros
• 0.500 Litro = 660 + 840 = 1500 Litros
• 0.250 Litro = 1560 + 1500 = 3060 Litros
CUADRO 5: DEMANDA ANUAL DE MINI SUPER Y TIENDAS POR CADA PRODUCTO
Fuente: Elaboración propia, 13/06/2011
19
DEMANDA PROYECTADA
PERIODO AÑO DEMANDA (Lt)
1 2012 7919
2 2013 8295
3 2014 8689
4 2015 9102
5 2016 9534
Fuente: Elaboración propia, 13/06/2011
CUADRO 6: PROYECCION DE DEMANDA HASTA EL AÑO 2016
Según el dato de taza anual de crecimiento, que es de 4.75(3)
se tiene la siguiente demanda proyectada:
(3) INE (categorizacion por servicios),CENSO 2001
20
OFERTA DE MERCADO
COMPETIDOR OFERTA TOTAL
(Lt/AÑO)
HELADOS PANDA 10750
HELADOS CABRERA 7000
HELADOS DELIZIA 9500
TOTAL 27250
CUADRO 8: OFERTA DE MERCADO COMPETIDOR
La oferta total del mercado por año, es de:
27250 Lt/año
Fuente: Elaboración propia, 16/06/2011
21
OFERTA PROYECTADA
Según el dato de taza anual de servicio que es de 4.75(3) se
tiene la siguiente demanda proyectada:
AÑO OFERTA (Lt)
2012 28544
2013 29900
2014 31320
2015 32808
2016 34366
Fuente: Elaboración propia, 26/06/2011
CUADRO 8: PROYECCION DE DEMANDA HASTA EL AÑO 2016
(3) INE (categorizacion por servicios),CENSO 2001
22
DEMANDA Y OFERTA PROYECTADA
PERIODO AÑO OFERTA (Lt) DEMANDA (Lt)
1 2012 28544 7919
2 2013 29900 8295
3 2014 31320 8689
4 2015 32808 9102
5 2016 34366 9534
Del total del mercado de helados existentes en la ciudad de tarija,la
empresa llegara a cubrir el 27.74 % del mercado,tomando en cuenta que a
diferencia de los competidores, nuestro producto tiene como mercado
definido personas diabeticas y/o que deseen cuidar su figura o salud;
obviamente sin dejar de lado la opcion de que cualquier consumidor
diferente a estos pueda consumirlo.
CUADRO 9: COMPARACION DE LA DEMANDA Y LA OFERTA
23
PROPUESTA DE PRECIOS
Según la disponibilidad de compra del mercado consumidor
y en base a la competencia monopolística que se presenta
en la comercialización de helados, por la diferenciación del
producto se puede estimar el precio a ofertar:
CUADRO 9: PROPUESTA DE PRECIOS PARA LOS PRODUCTOS
PRODUCTO PRECIO (Bs)
1 Litro 20
0.500 Litro 15
0.250 Litro 10
Fuente: Elaboración propia, 13/06/2011
24
COMPARACION DE PRECIOS
EMPRESA PRODUCTO PRECIO (Bs)
PANDA 1 Litro 13
DELIZIA 1 Litro 14
CABRERA 1 Litro 14
PRODUCTO 1 Litro 20
Se toma un cuenta solo el producto de 1 Litro ya que serian nuestros
competidores en este tipo de cantidad de helado.por lo tanto para las
demas cantidades a vender no existiria, competidor directo y seria una
ventaja economica de acceso al consumidor.
Los helados dieteticos tienden a tener un precio mas elevado,por el
precio de la materia prima.
CUADRO 11: COMPARACION DE PRECIOS
25
ESTUDIO DE COMERCIALIZACION
El producto será comercializado, de la siguiente manera:
1. Se ofrecerá una ganancia de 2 Bs por unidad vendida,
para los tres tipos de productos.
2. Para su venta se dotara de freezer, con un
mantenimiento gratuito cada 6 meses.
3. El reabastecimiento se hará: mediante pedido del cliente
y control directo semanal en las tiendas consumidoras.
4. La forma de cobro se hará en el momento de la entrega
del producto.
5. Los productos se los transportara en un camión
distribuidor refrigerado a todos los lugares de venta.
6. Como primera estrategia de comercialización se utilizara
medios de comunicación televisivos.
26
27
TAMAÑO DEL PROYECTO
Es importante señalar que en inicio no será utilizada toda la capacidad
instalada, sino que según sigue creciendo la demanda la infraestructura
utilizará el espacio establecido para la planta, por lo tanto se analizan las
siquientes variables:
•Mercado Consumidor.- No existe demanda insatisfecha por lo tanto
se establecerá como mercado los: supermercados, mini súper y tiendas
de barrio.
•Mercado Proveedor.-
•Equipos y maquinarias.- Específicamente, para la definición del
tamaño, influiría la capacidad de producción de los tanques de
maduración, ya que la capacidad de dicha maquinaria nos define la
capacidad de la planta.
• Materia prima.-La disponibilidad de materia prima e insumos seria
continua ya que el mercado proveedor seria local y no existiría
desabastecimiento.
• Tecnología.- En el proceso productivo se utilizara maquinaria de
operación manual y semi automático.
28
• Localización.- la ubicación de la planta no se considera fundamental para la
determinación del tamaño del proyecto, debido que se considera que se puede
ubicar el proyecto en un lugar adecuado a los requerimiento.
Por lo tanto el tamaño del proyecto seria de:
12600Lt/año
Capacidad del tanque de maduración:
35Lt/dia* 360 dias= 12600 Lt/año
TAMAÑO DEL PROYECTO
29
LOCALIZACION DEL PROYECTO
Para este estudio, analizaremos 2 niveles de localización:
 MACRO LOCALIZACION.- Por el criterio de la posición de preferencia la
planta del proyecto de elaboración y comercialización de helados dietéticos
estará ubicada en el área urbana del departamento de Tarija provincia
Cercado. La decisión de localizar en esta área geográfica la planta se debe
a los siguientes factores:
•Cercanía a los principales centros de ubicación de consumidores, es decir, cercanía al
mercado potencial.
•El costo de transporte en la entrega del producto a las tiendas que comercializarán
nuestro producto son mínimos, puesto que sector de distribución es en las cercanias de
donde se encuentra la planta.
•Es nuestro interés, ofrecer a este sector sur de la ciudad, ofrecer un producto nuevo,
con la finalidad de promover la economía del area urbana de Tarija.
30
 MICRO LOCALIZACION.- Para micro localizar el proyecto, se
analizaran 3 ubicaciones geográficas, en las cuales se optara por la
opción de adquirirlo ALQUILANDO EL LUGAR:
o ZONA LA TERMINAL: Zona el tejar Calle España,850 $us
o ZONA CAMPESINO: Av. Circunvalación esq. Froilán Tejerina,700 $us
o ZONA SAN JORGE II: Carretera a bermejo al lado mercado Abasto del
sur,500 $us
• También podemos señalar la disponibilidad de medios de transporte
hacia la planta, esto permitirá que los distribuidores puedan acceder sin
contratiempo.
• Otro factor importante es la facilidad para el abastecimiento de
insumos y materia prima, puesto que la mayor producción de frutas se
encuentra en el area rural de Tarija, esto facilita el normal
abastecimiento de los proveedores de la insumos y disminuye el costo de
la materia prima.
LOCALIZACION DEL PROYECTO
31
LOCALIZACION DEL PROYECTO
CUADRO 12: METODO CUALITATIVO POR PUNTOS
Fuente: Elaboración propia, 26/06/2011
De acuerdo al resultado obtenido por este método, la ubicación del
proyecto seria en la zona del mercado campesino, siendo en esta zona
mas favorable.
ZONA LA TERMINAL ZONA CAMPESINO ZONA SAN JORGE II
FACTOR PESO CALIFICACION PONDERACION CALIFICACION PONDERACION CALIFICACION PONDERACION
Alquiler 0,60 4 2.4 6 3.6 7 4.2
Disponibilidad
del transporte 0.10 4 0.4 7 0.7 6 0.6
Abastecimiento
de materia prima 0,30 3 0.9 9 2.7 6 1.8
TOTAL 1,00 3.7 7 6.6
32
INGENIERIA DEL PROYECTO
PARTE I.- PROCESO DE PRODUCCION
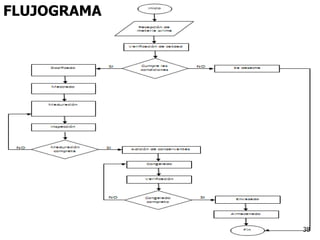
1.- Recepción y inspección
En esta etapa se procede a recepcionar todos los ingredientes a utilizar en la preparación de la mezcla y
se descartaran todos aquellos que presenten algún tipo de defecto.
La selección previa visual nos permite clasificar y descartar aquellas piezas que presentan
clara evidencia de un ataque por microorganismos o parásitos.
El posterior lavado manual con abundante agua y algún detergente adecuado nos permite
eliminar los restos de tierra y otros residuos. Posteriormente debemos realizar una
desinfección que simplemente consiste en una inmersión de la fruta en una solución de un
desinfectante adecuado. Es altamente efectivo el uso del hipoclorito y más recientemente la
utilización del denominado “Acido peracético”, que es una mezcla de agua oxigenada y ácido
acético, que tiene la propiedad de no aportar sabor y olor a la fruta como el caso del
hipoclorito.
Finalmente realizamos un enjuague con abundante cantidad de agua potable para eliminar
los restos del desinfectante. Esta operación de enjuague es tan importante como las descriptas
anteriormente.
33
INGENIERIA DEL PROYECTO
2.- Dosimetría
Seleccionados la materia prima e insumos , se procederá al pesado de los
mismos de acuerdo a la formulación de la mezcla previamente calculada
en una balanza.
Tal como describimos, existen dos tipos de ingredientes, sólidos y líquidos.
Las materias
primas sólidas son dosificadas por peso, mientras que los líquidos se miden
por volumen.
3.− Mezclado
En esta etapa se procederá a unir, todos los ingredientes líquidos (leche)
en primera instancia y posteriormente se añadirán los sólidos (stevia,
estabilizantes, frutas). Esta operación se efectúa en los tanques de mezcla.
En primera instancia se mezclará leche, luego se aplicará calor y se
agregarán los otros ingredientes secos.
34
INGENIERIA DEL PROYECTO
4.- Maduración
Los estabilizantes se hinchan así como les proteínas, se mejora la suavidad y
el cuerpo del helado, se aumenta la viscosidad y facilita el incremento del
aire durante el batido.
5.- Adición conservantes
La adición del estabilizante se hace con la mitad del endulzante empleado,
con el fin de lograr una mejor dispersión del estabilizante en la mezcla del
helado. La otra mitad se añade a la temperatura de 50°C aprox. Todos los
ingredientes así mezclados reciben el nombre de "mezcla base".
35
6.- Homogenización
Al igual que en la leche el fin primordial es el de favorecer una
mezcla uniforme, reduciendo el tamaño de los glóbulos de
grasa y evitando de esta forma la separación que pudiera
producirse luego. Las mezclas
homogenizados producen un helado con más cuerpo, de
textura suave, mejora la incorporación de aire durante el batido
y permite el utilizar menos emulsificantes.
INGENIERIA DEL PROYECTO
36
INGENIERIA DEL PROYECTO
7.- Congelado
Una vez realizada correctamente los pasos anteriores
encontraremos propicio un medio de congelamiento por
debajo de los −5°C llegándose hasta los − 10 a −15°C, por un
tiempo de sólo segundos o de minutos (15 a 20), dependiendo de
le eficiencia de la máquina. Durante esta operación se forman
rápidamente los cristales de agua los cuales tienen que ser
pequeños para tener una textura suave del helado, siendo por ello
necesario el enfriamiento rápido.
8.- Envasado y almacenado
Luego del proceso de batido y congelado, se procede a envasarlo
en los 3 volúmenes de envases, y finalmente se pone en la
congeladora que también puede servir como almacén.
37
INGENIERIA DEL PROYECTO
FORMULA PARA LA ELABORACION DEL HELADO:
 Leche deslactosada: 1 Lt.
 Stevia: 30 Gr.
 Aroma de Frutas: 80 Gr.
 Neutros: 50 Gr.
Contiene solo 55 Kcal. por porción (50% menos que un helado
de agua).
38
FLUJOGRAMA
39
INGENIERIA DEL PROYECTO
MATERIA PRIMA E INSUMOS
CARACTERISTICAS TECNICAS
Leche deslactosada
• La leche aporta calcio y vitamina B2 al helado.
• Además aporta sólidos al helado y un porcentaje de grasas.
• Sólidos no grasos de leche, Mín.: 6,0% p/p.
• Humedad 3 – 5
Grasa 0,5 – 1,5
Proteínas 11 – 13
Minerales 10 – 11
Stevia (fructosa)
• 300 veces mas endulzante que el azúcar.
• 190% poder anticongelante
• Los azúcares representan entre el 10 al 20% en peso del total de la mezcla de
ingredientes.
Frutas naturales
• Son utilizadas entre un 10 a 25% en las mezclas para la elaboración de helados.
• Se pueden agregar troceadas o como puré de frutas.
• sana: sin haber sido atacada por hongos.
• limpia: sin objetos adheridos.
• madurez comercial: la previa a la madurez fisiológica.
• Como regla general el contenido total de azúcar no
debe superar el 33% y los sólidos totales entre 32 y 36%.
Aditivos y estabilizantes
(neutros)
• No posee valor nutritivo.
• Se los utiliza para reforzar el sabor dulce
en alimentos.
Algunos de los más conocidos son la sacarina y los ciclamatos.
• Los aditivos y estabilizantes son sustancias que se añaden a los alimentos con el
propósito
de modificar algunas de sus características, métodos de elaboración, apariencia,
conservación,
etc., sin cambiar sus propiedades nutritivas.
40
SUMINISTROS CARACTERISTICAS TECNICAS
Agua • Con las denominaciones de Agua potable de
suministro público y Agua potable de uso
domiciliario, se entiende la que es apta para la
alimentación y uso doméstico: no deberá contener
substancias o cuerpos extraños de origen biológico,
orgánico, inorgánico o radiactivo en tenores tales
que la hagan peligrosa para la
salud.
• Deberá presentar sabor agradable y ser
prácticamente incolora, inodora, límpida y
transparente
Energía eléctrica • 220 V
INGENIERIA DEL PROYECTO
CUADRO 14: CARACTERISTICAS TECNICAS DE LOS SUMINISTROS
41
RECURSOS HUMANOS CARACTERISTICAS TECNICAS
Administrador • administrador de empresas.
Operario de maquinas • conocimiento técnico en maquinas industriales.
• conocimiento del proceso de producción.
Operario de procesos • conocimiento de la preparación del helado.
• conocimiento del proceso de producción.
Encargado de ventas • contador publico.
• conocimiento en ventas.
• facilidad de comunicación con el cliente.
chofer • facilidad de comunicación.
• licencia de conducción, categoría B o C
Personal de limpieza • conocimientos en limpieza de áreas industrial.
INGENIERIA DEL PROYECTO
CUADRO 15: CARACTERISTICAS TECNICAS DE LOS RRHH
42
INGENIERIA DEL PROYECTO
TANQUE MEZCLADOR CARACTERISTICAS TECNICAS
Consumo de electricidad 375 W.
Instalación Eléctrica 220 V, Monofásica 60 Hz.
Equipo Dimensiones
Anchura =90cm , Altura =116cm ,
Largo = 70cm
Peso neto 25kg
Capacidad de Producción 30Lt/ ciclo
CUADRO 16: CARACTERISTICAS TECNICAS MAQUINARIA
43
INGENIERIA DEL PROYECTO
TANQUE DE MADURACION CARACTERISTICAS
TECNICAS
Consumo de electricidad 0,9 Kw
Instalación Eléctrica 220 V, Monofásica, 60 Hz.
Equipo Dimensiones
Anchura = 96cm, Altura = 160cm,
Largo = 88cm
Peso neto 220 kg
Capacidad de Producción 35 Lt/dia
CUADRO 17: CARACTERISTICAS TECNICAS MAQUINARIA
44
INGENIERIA DEL PROYECTO
HOMOGENEIZADOR CARATERISTICASTECNICAS
Consumo de electricidad 1.4 kw
Instalación eléctrica 220 V, 50/60Hz
Dimensiones Ancho= 80cm, fondo= 80cm,
alto=110cm
CONGELADOR CARACTERISTICAS TECNICAS
Consumo de energía 1.25 kw
Instalación eléctrica 220 V, 60 Hz
Dimensiones Largo=109cm, ancho=63cm, alto=80cm
Capacidad 70 Lt
CUADRO 18: CARACTERISTICAS TECNICAS MAQUINARIA
CUADRO 19: CARACTERISTICAS TECNICAS MAQUINARIA
45
INGENIERIA DEL PROYECTO
ENVASADORA CARACTERISTICAS TECNICAS
Consumo de electricidad 2 kw
Instalación eléctrica 220 V, 60 Hz
Dimensiones Longitud= 180cm, ancho= 90cm,
alto=145cm
CUADRO 20: CARACTERISTICAS TECNICAS MAQUINARIA
46
ENVASADORA
INGENIERIA DEL PROYECTO
TANQUE MEZCLADOR
47
TANQUE DE MADURACION
CONGELADOR
INGENIERIA DEL PROYECTO
48
INGENIERIA DEL PROYECTO
AREA AUXILIAR: 288.5 m
AREA DE PRODUCCION:
AREA TOTAL: 288.5 m2
49
INGENIERIA DEL PROYECTO
Obras civiles.-
En cuanto a las obras civiles, se realizara
modificaciones para la instalaciones eléctricas,
considerando que el proyecto se ubicara en un lugar
alquilado siendo necesarias estas modificaciones para
el funcionamiento de las maquinas que se emplearan
en el proceso productivo. Y también para aéreas
como depositos, almacenes,etc
50
HORIZONTE DE EVALUACION
El horizonte de evaluación esta definido por la
vida útil de la maquinaria, el tanque de
maduración.
Por lo tanto el horizonte de evaluación del
proyecto será de 8 años.
51
BALANCE DE MATERIAS PRIMAS
DESCRIPCION
UNIDAD DE
MEDIDA
CANTIDAD
COSTO
UNITARIO
(Bs)
COSTO TOTAL
AÑO (Bs)
Leche
deslactosada
Litro 6651.96 6.00 39911.76
Stevia Kilo 237.57 175 41574.75
Durazno Caja 15 30 450
Frutilla Kilo 633.52 20 12670.4
Naranja Unidades 5280.17 0.10 528.02
Limon Unidades 5280.17 0.24 528.02
Neutros Kilo 395.95 210 83149.5
Para 1 Litro de helado, se necesita:
• LECHE DESLACTOSADA: 84 % 6651.96 Lt
• STEVIA: 3 % 237.57 Kg
• FRUTA: 8 % * 7919 Lt/ año 633.52 Kg
• NEUTROS: 5 % 395.95 Kg
DURAZNO: 1 Caja=40 Kg=633.52/40=15 cajas
FRUTILLA: 1 kilo=633.52 Kg
NARANJA:100 u=12 Kg=633.52/12=52.80u*100u=5280.17u
LIMON:100 u=12 Kg=633.52/12=52.80u*100u=5280.17u
COSTO TOTAL: 178812.45 Bs/año
52
BALANCE DE MATERIALES DIRECTOS
DESCRIPCION
UNIDAD DE
MEDIDA
CANTIDAD
COSTO
UNITARIO
(Bs)
COSTO TOTAL
AÑO
(Bs)
Envases
etiquetados de
1 Litro
u
3143.88 2.30 7230.92
Envases
etiquetados de
0.500 Litros
u 1567.96 1.80 2822.36
Envases
etiquetados de
0.250 Litros
u 3207.19 1.30 4169.35
x: cantidad de 1 - 0.500 - 0.250 Litros:
x= =3143.84 (1 Litro)
x= =1567.96 (0.500 Litros)
X= =3207.19 (0.250 Litros)
COSTO TOTAL: 14222.63 Bs/año
53
BALANCE DE MATERIALES INDIRECTOS
DESCRIPSION
UNIDAD DE
MEDIDA
CANTIDAD
COSTO
UNITARIO
COSTO TOTAL
AÑO
(Bs)
ENERGIA
ELECTRICA
KW 2062.88 1.41 2908.67
AGUA m3 38192.4 1.33 50795.89
TELEFONO pulsos 750 0.15 1350
INTERNET Mb 72000 0.076 5520
COSTO TOTAL: 60574.56 Bs/ año
54
BALANCE DE PERSONAL
(MANO DE OBRA DIRECTA E INDIRECTA)
DESCRIPCION
NUMERO DE
PUESTOS
HABER BASICO
APORTES
PATRONALES
(16.71 %)
SALARIO
TOTAL AÑO
(Bs)
Op. de
maquinas
1 2000 334.2 30010.4
Op. de procesos 1 2000 334.2 30010.4
Administrador 1 2500 417.75 37513
Encargado de
ventas
1 1500 250.65 22507.8
Chofer 1 1800 300.78 27009.36
Personal de
limpieza
1 950 158.74 14254.88
Guardia 1 1000 167.1 15005.2
2000
334.2
2334.2
12
28010.4
2000
30010.4
COSTO TOTAL: 176311.04 Bs/año
55
BALANCE DE OTROS GASTOS
DESCRIPCION
UNIDAD
DE
MEDIDA
CANTIDAD
COSTO
UNITARIO
(Bs)
COSTO TOTAL
AÑO
(Bs)
Resma T/Carta Paquete 6 35 210
Resma T/Oficio Paquete 6 40 240
Tinta de Impresora Bote 4 25 100
Lapiceras Caja 2 10 20
Perforadora Unidad 3 15 45
Engrampadora Unidad 2 25 50
Folders de Palanca Unidad 6 19 114
Calculadora Unidad 2 25 50
Organizador Unidad 4 15 60
COSTO TOTAL: 889 Bs/año
56
BALANCE DE OTROS GASTOS
DESCRIPCION
UNIDAD DE
MEDIDA
CANTIDAD
COSTO UNITARIO
(Bs)
COSTO TOTAL
AÑO (Bs)
Guantes Unidad 618 1 618
Uniformes Unidad 2 350 700
Botas de Trabajo Unidad 5 240 1200
Gafas de Trabajo Unidad 2 50 100
Publicidad 2 veces/dia 1 meses 1000 1000
DESCRIPCION
UNIDAD DE
MEDIDA
CANTIDAD
COSTO UNITARIO
(Bs)
COSTO TOTAL
AÑO (Bs)
Inst. eléctrica de
motores
ML 60 8.95 537
Inst. eléctrica de
iluminación de planta
ML 40 4.84 193.6
COSTO TOTAL: 4348.6 Bs/ año
57
BALANCE DE TERRENOS, EDIFICIOS Y OBRAS
CIVILES
DESCRIPCION
UNIDAD DE
MEDIDA
DIMENSION
COSTO
UNITARIO
(Bs)
COSTO
TOTAL AÑO
(Bs)
VIDA UTIL
AÑO
(Bs)
DEPRECIACION
ANUAL
VALOR
RESIDUAL
Obra civil m2 105.7m2 100 10570 40 264.25 8456
COSTO TOTAL: 10570 Bs/ año
58
BALANCE DE EQUIPOS, MAQUINARIAS Y
HERRAMIENTAS
DESCRIPCION CANTIDAD
COSTO
UNITARIO
($us)
COSTO TOTAL
($us)
VIDA UTIL
(AÑO)
DEPRECIACION
ANUAL
VALOR
RESIDUAL
Tanque mezclador 1 3000 3000 8 375 1125
Tanque de
maduración
1 5700 5700 8 712,5 2137,5
Homogeneizador 1 2700 2700 8 337,5 1012,5
Envasadora 1 3500 3500 8 437,5 1312,5
Refrigerador 1 1600 1600 8 200 600
Balanza 1 540 540 8 67,5 202,5
freezer 1 630 630 8 78,75 236,3
COSTO TOTAL: 17670$us/ año
59
DESCRIPCION CANTIDAD
COSTO
UNITARIO
($us)
COSTO TOTAL
($us)
VIDA UTIL
AÑO
($us)
DEPRECIACION
ANNUAL
VALOR
RESIDUAL
Camion
refrigerado 1 15000 15000 10 1500 3000
BALANCE DE VEHICULOS
COSTO TOTAL: 15000 $us/ año
60
DESCRIPCION CANTIDAD
COSTO
UNITARIO
(Bs)
COSTO TOTAL
(Bs)
VIDA UTIL AÑO
(Bs)
DEPRECIACION
ANNUAL
VALOR
RESIDUAL
Escritorio semi-
ejecutivo
2 1560 3120
5 624 -
Escritorio simple 1 820 820 5 164 -
Sillas de Espera 7 350 2450 5 490 -
Libreros 2 1320 2640 5 528 -
Computadora 2 5584 11168 5 2233.6 -
Mesas 1 4300 4300 5 860 -
Estante
P/Deposito
2 2300 4600 5 920 -
Gabeteros 2 1150 2300 5 460 -
BALANCE DE MUEBLES Y ENSERES
COSTO TOTAL: 27948 Bs/ año
61
BALANCE DE ACTIVOS DIFERIDOS
DESCRIPCION UNIDAD COSTO
UNITARIO (Bs)
COSTO TOTAL
(Bs)
Fundempresa Licencia 280 280
Senasac Licencia 150 150
Certificado de
dispensacion
LA 250 250
Capacitacion
tecnica
36 Horas 50 1800
COSTO TOTAL: 2480 Bs/ año
62
PROGRAMA DE PRODUCCION
AÑO
UTILIZACION
DE LA
CAPACIDAD
(%)
CANTIDAD
A
PRODUCIR
(Litros)
1 Litro
(39.7 %)
0.500 Litro
(19.8 %)
0.250 Litro
(40.5 %)
1 62.84 7919 3144 1568 3207
2 65.83 8295 3293 1642 3360
3 68.96 8689 3450 1720 3519
4 72.24 9102 3614 1802 3686
5 75.67 9534 3785 1888 3861
6-8 100 12600 5002 2495 5103
63
EVALUACION DE IMPACTO AMBIENTAL
Según la ley del medio ambiente (4), el proyecto se categorizara, de acuerdo al nivel
de EEIA (Estudio de Evaluación de Impacto Ambiental) y aplicando la metodología II
de la FA (PCEIA), como categoría 4 puesto que no requiere de EEIA ni de
planteamiento de medidas de mitigación ni de la formulación del plan de aplicación y
seguimiento ambiental.
Se califica en esta categoría por ser una obra de servicio social, de la misma forma
que se hizo para obtener datos del INE acerca de la taza de crecimiento de servicios.
Para la obtención del CERTIFICADO DE DISPENSACION:
• La alcaldía revisara el formulario de FA, el EEIA y el MA y remitir los informes
respectivos a las instancias ambientales de la gobernación, esta instancia aprobara o
rechazara los EEIA`s y MA`s, e informara a la SSMA. (5) (6)
• El certificado de dispensación es emitido por la SSMA (Subsecretaria de Medio
Ambiente). (6)
• La tramitación y respectiva aprobación del tramite tendrá una duración de 30 días.
(4) Cap. II DE LA IDENTIFICACION DE LAS CATEGORIAS DE EVALUACION DE IMPACTO AMBIENTAL, Art. 17
(5) Cap III DE LOS GOBIERNOS MUNICIPALES, Art. 11
(6) Cap. II DE LA CATEGORIZACION, Art. 53
75873138 helados-dieteticos

75873138 helados-dieteticos

  • 1.
    PREPARACION Y EVALUACIONDE PROYECTOS I  GERONIMO ROMERO  CLAUDIA FUENTES  JUAN VICTOR GONZALES
  • 2.
  • 3.
    3 ANTECEDENTES A diferencia deun helado Light, el cual posee sólo un 30% menos de calorías que el helado de crema tradicional, los helados dietéticos presentan modificaciones en su composición de manera tal de lograr un producto ideal para dietas restringidas en calorías presentando un 70% menos de calorías que un helado de crema tradicional y un 50% menos de azúcares asimilables(1). (1)Nutricionista, Revista VIVE BIEN,08/06/2011
  • 4.
    4 JUSTIFICACION El producto propuestotiene como finalidad llegar a un mercado consumidor final, de personas con obesidad, diabetes y/o deseen cuidar su salud.
  • 5.
    5 OBJETIVO GENERAL Implementar unanueva línea de helados dietéticos 0% grasa y 0% azúcar, ideal para personas que necesiten incorporar a su alimentación alimentos reducidos en calorías, sin grasas ni azúcares, pero sin dejar de lado el placer de consumir un delicioso helado.
  • 6.
    6 OBJETIVOS ESPECÍFICOS  Distribuciónen puesto de venta sin costo alguno para el cliente.  Ofrecer servicio de mantenimiento a los freezer cada 6 meses sin costo alguno para el cliente.  Comercializar el producto en áreas urbanas y periurbanas.
  • 7.
    7 METAS  Tener unaimagen y reconocimiento en el mercado de consumo de productos como son los helados dietéticos, y para ello, resulta indispensable la calidad de los productos y del servicio que se de a los clientes.  En verano duplicar las ventas ofreciendo al cliente promociones por temporada.  Para el año 2013 superar nuestra producción en 4977 litros más, es decir el 60%
  • 8.
    8 DESCRIPCION DEL PRODUCTO Helados dietéticos elaborados a base de leche deslactosada y frutas de estación, con la característica principal de ser endulzados con stevia. En cada envase se ofrecerá un solo sabor de helado, dotando de freezer a para su respectiva venta.  Dicho producto se ofrecerá al mercado en envases de:  1 Litro  0.500 Litro  0.250 Litro
  • 9.
    9 MERCADO CONSUMIDOR El mercadoconsumidor al que está dirigido el producto del proyecto son:  Consumidor directo: el consumidor directo del producto serán los supermercados, mini super y tiendas de barrios de la ciudad de Tarija provincia cercado. CUADRO 1: CONSUMO DE SUPERMERCADOS SUPERMERCADOS CANTIDAD Lt/mes Tarija 1 60 Tarija 2 70 Urkupiña 80 Extra 40 Súper rápido 30 Administradores, comunicación personal, 10/06/2011
  • 10.
    10 MERCADO CONSUMIDOR Consumidor indirectoy/o final: el consumidor final del producto serán las familias de estrato social medio y alto principalmente, específicamente a integrantes de familias que padezcan de obesidad, diabetes y/o que deseen cuidar su salud. •Mini súper: en la ciudad de Tarija se encuentran en áreas periurbanas siendo de mayor accesibilidad a las familias de los estratos sociales medio, el consumo seria de 25 Lt/mes aproximadamente (1). (1) sondeo realizado a 8 mini súper en diferentes puntos de la ciudad de Tarija,13/06/2011 •Tiendas de barrio: ubicadas en todos los barrios de la ciudad de Tarija, con un consumo de 10 Lt/mes (2). (2)sondeo realizado a 15 tiendas de barrios,13/06/2011
  • 11.
    11 MERCADO PROVEEDOR Fase deejecución: se requerirá de la siguiente maquinaria, la cual será adquirida en el mercado local y el mercado externo a través de empresas importadoras de maquinas industriales. CUADRO 2: PROVEEDORES DE MAQUINARIA MAQUINA PRECIO ($us) PROVEEDOR Tanque mezclador 3000 LUZAM Tanque de maduración 5700 LUZAM Homogeneizador 2700 LUZAM Envasadora 3500 LUZAM Refrigerador 1600 LUZAM Balanza 540 LUZAM freezer 630 LUZAM Camión distribuidor refrigerado 15000 SUR TRADYNG Fuente: elaboración propia,10/06/2011
  • 12.
  • 13.
    13 MERCADO PROVEEDOR Fase deoperación: se requerirá de la siguiente materia prima e insumos, que serán adquiridos en el mercado local: CUADRO 3: PROVEEDORES DE MATERIA PRIMA E INSUMOS MATERIA PRIMA E INSUMOS PRECIO (Bs) PROVEEDOR Leche deslactosada 6 el litro Pil Andina stevia 175 el kilo MK stevia durazno 30 la caja El Valle Frutilla 20 el kilo San Lorenzo y San Andrés Naranja 10 cien unidades Bermejo Limón 24 cien unidades Bermejo Neutros 210 el kilo MK stevia Envases etiquetados 2.3 cada unidad Formas plásticas Fuente: elaboración propia,10/06/2011
  • 14.
    14 ESTRATEGIAS DE COMERCIALIZACIONDE LOS PROVEEDORES:  Respecto a las maquinas provenientes del exterior, la empresa importadora requiere una cancelación anticipada del 50% del precio total de la maquina y el saldo al momento de la entrega.  En cuanto a las maquinas que se adquirirán de proveedores nacionales el pago será de forma inmediata al momento de la entrega del producto.  La compra de la materia prima e insumos será de forma directa e instantánea con el proveedor. MERCADO PROVEEDOR
  • 15.
    15 MERCADO COMPETIDOR Ya queno existe demanda insatisfecha, y se compite en un mercado en el cual existen productos similares pero no idénticos, se identifica los siguientes competidores directos: Helados Delizia, incursiona en el mercado desde el 10 de octubre de 1988 en Cochabamba, ofreciendo una variedad de helados de agua y leche; actualmente en Bolivia esta posicionado en 7 departamentos . Ofertan el helado de 1 litro a un precio de 14 Bs, dotándole a las tiendas de su respectivo freezer para la venta del producto. Helados Panda, es la empresa mejor posicionada en el mercado tarijeño, por su amplia gama de helados y su calidad. En cuanto al helado de 1 litro lo comercializa a un precio de 13 Bs, dotando de un freezer a las tiendas donde se lo comercializa.
  • 16.
    16 Helados Cabrera, provenientede Santa Cruz de la Sierra, es una empresa que esta incursionando en el mercado tarijeño, por lo cual su producto no es muy conocido por los consumidores. El helado de 1 litro lo establecieron a un precio de 14 Bs. MERCADO COMPETIDOR
  • 17.
    17 DEMANDA Según los datosobtenidos acerca de la disponibilidad de compra, tenemos como demanda estimada: CUADRO 4: DEMANDA ANUAL DE LOS SUPERMERCADOS POR CADA PRODUCTO Fuente: Elaboración propia, 13/06/2011 NOMBRE DEMANDA TOTAL (Lt/MES) DEMANDA 1 Litro 0.500 Litro 0.250 Litro S. Tarija 1 60 25 10 25 S. Tarija 2 70 25 10 35 S. Urkupiña 80 30 20 30 S. Extra 40 10 10 20 S. Super Rápido 30 5 5 20 TOTAL 280 95 55 130 TOTAL AL AÑO 3360 1140 660 1560
  • 18.
    18 NOMBRE DEMANDA TOTAL (Lt/MES) DEMANDA 1Litro 0.500 Litro 0.250 Litro Mini súper = 8 25*8=200 80 40 80 Tiendas = 15 10*15=150 75 30 45 TOTAL 350 155 70 125 TOTAL AL AÑO 4200 1860 840 1500 DEMANDA La demanda total de por año seria de: 3360 + 4200 = 7560 Litros Detalle por producto: • 1 Litro = 1140 + 1860 = 3000 Litros • 0.500 Litro = 660 + 840 = 1500 Litros • 0.250 Litro = 1560 + 1500 = 3060 Litros CUADRO 5: DEMANDA ANUAL DE MINI SUPER Y TIENDAS POR CADA PRODUCTO Fuente: Elaboración propia, 13/06/2011
  • 19.
    19 DEMANDA PROYECTADA PERIODO AÑODEMANDA (Lt) 1 2012 7919 2 2013 8295 3 2014 8689 4 2015 9102 5 2016 9534 Fuente: Elaboración propia, 13/06/2011 CUADRO 6: PROYECCION DE DEMANDA HASTA EL AÑO 2016 Según el dato de taza anual de crecimiento, que es de 4.75(3) se tiene la siguiente demanda proyectada: (3) INE (categorizacion por servicios),CENSO 2001
  • 20.
    20 OFERTA DE MERCADO COMPETIDOROFERTA TOTAL (Lt/AÑO) HELADOS PANDA 10750 HELADOS CABRERA 7000 HELADOS DELIZIA 9500 TOTAL 27250 CUADRO 8: OFERTA DE MERCADO COMPETIDOR La oferta total del mercado por año, es de: 27250 Lt/año Fuente: Elaboración propia, 16/06/2011
  • 21.
    21 OFERTA PROYECTADA Según eldato de taza anual de servicio que es de 4.75(3) se tiene la siguiente demanda proyectada: AÑO OFERTA (Lt) 2012 28544 2013 29900 2014 31320 2015 32808 2016 34366 Fuente: Elaboración propia, 26/06/2011 CUADRO 8: PROYECCION DE DEMANDA HASTA EL AÑO 2016 (3) INE (categorizacion por servicios),CENSO 2001
  • 22.
    22 DEMANDA Y OFERTAPROYECTADA PERIODO AÑO OFERTA (Lt) DEMANDA (Lt) 1 2012 28544 7919 2 2013 29900 8295 3 2014 31320 8689 4 2015 32808 9102 5 2016 34366 9534 Del total del mercado de helados existentes en la ciudad de tarija,la empresa llegara a cubrir el 27.74 % del mercado,tomando en cuenta que a diferencia de los competidores, nuestro producto tiene como mercado definido personas diabeticas y/o que deseen cuidar su figura o salud; obviamente sin dejar de lado la opcion de que cualquier consumidor diferente a estos pueda consumirlo. CUADRO 9: COMPARACION DE LA DEMANDA Y LA OFERTA
  • 23.
    23 PROPUESTA DE PRECIOS Segúnla disponibilidad de compra del mercado consumidor y en base a la competencia monopolística que se presenta en la comercialización de helados, por la diferenciación del producto se puede estimar el precio a ofertar: CUADRO 9: PROPUESTA DE PRECIOS PARA LOS PRODUCTOS PRODUCTO PRECIO (Bs) 1 Litro 20 0.500 Litro 15 0.250 Litro 10 Fuente: Elaboración propia, 13/06/2011
  • 24.
    24 COMPARACION DE PRECIOS EMPRESAPRODUCTO PRECIO (Bs) PANDA 1 Litro 13 DELIZIA 1 Litro 14 CABRERA 1 Litro 14 PRODUCTO 1 Litro 20 Se toma un cuenta solo el producto de 1 Litro ya que serian nuestros competidores en este tipo de cantidad de helado.por lo tanto para las demas cantidades a vender no existiria, competidor directo y seria una ventaja economica de acceso al consumidor. Los helados dieteticos tienden a tener un precio mas elevado,por el precio de la materia prima. CUADRO 11: COMPARACION DE PRECIOS
  • 25.
    25 ESTUDIO DE COMERCIALIZACION Elproducto será comercializado, de la siguiente manera: 1. Se ofrecerá una ganancia de 2 Bs por unidad vendida, para los tres tipos de productos. 2. Para su venta se dotara de freezer, con un mantenimiento gratuito cada 6 meses. 3. El reabastecimiento se hará: mediante pedido del cliente y control directo semanal en las tiendas consumidoras. 4. La forma de cobro se hará en el momento de la entrega del producto. 5. Los productos se los transportara en un camión distribuidor refrigerado a todos los lugares de venta. 6. Como primera estrategia de comercialización se utilizara medios de comunicación televisivos.
  • 26.
  • 27.
    27 TAMAÑO DEL PROYECTO Esimportante señalar que en inicio no será utilizada toda la capacidad instalada, sino que según sigue creciendo la demanda la infraestructura utilizará el espacio establecido para la planta, por lo tanto se analizan las siquientes variables: •Mercado Consumidor.- No existe demanda insatisfecha por lo tanto se establecerá como mercado los: supermercados, mini súper y tiendas de barrio. •Mercado Proveedor.- •Equipos y maquinarias.- Específicamente, para la definición del tamaño, influiría la capacidad de producción de los tanques de maduración, ya que la capacidad de dicha maquinaria nos define la capacidad de la planta. • Materia prima.-La disponibilidad de materia prima e insumos seria continua ya que el mercado proveedor seria local y no existiría desabastecimiento. • Tecnología.- En el proceso productivo se utilizara maquinaria de operación manual y semi automático.
  • 28.
    28 • Localización.- laubicación de la planta no se considera fundamental para la determinación del tamaño del proyecto, debido que se considera que se puede ubicar el proyecto en un lugar adecuado a los requerimiento. Por lo tanto el tamaño del proyecto seria de: 12600Lt/año Capacidad del tanque de maduración: 35Lt/dia* 360 dias= 12600 Lt/año TAMAÑO DEL PROYECTO
  • 29.
    29 LOCALIZACION DEL PROYECTO Paraeste estudio, analizaremos 2 niveles de localización:  MACRO LOCALIZACION.- Por el criterio de la posición de preferencia la planta del proyecto de elaboración y comercialización de helados dietéticos estará ubicada en el área urbana del departamento de Tarija provincia Cercado. La decisión de localizar en esta área geográfica la planta se debe a los siguientes factores: •Cercanía a los principales centros de ubicación de consumidores, es decir, cercanía al mercado potencial. •El costo de transporte en la entrega del producto a las tiendas que comercializarán nuestro producto son mínimos, puesto que sector de distribución es en las cercanias de donde se encuentra la planta. •Es nuestro interés, ofrecer a este sector sur de la ciudad, ofrecer un producto nuevo, con la finalidad de promover la economía del area urbana de Tarija.
  • 30.
    30  MICRO LOCALIZACION.-Para micro localizar el proyecto, se analizaran 3 ubicaciones geográficas, en las cuales se optara por la opción de adquirirlo ALQUILANDO EL LUGAR: o ZONA LA TERMINAL: Zona el tejar Calle España,850 $us o ZONA CAMPESINO: Av. Circunvalación esq. Froilán Tejerina,700 $us o ZONA SAN JORGE II: Carretera a bermejo al lado mercado Abasto del sur,500 $us • También podemos señalar la disponibilidad de medios de transporte hacia la planta, esto permitirá que los distribuidores puedan acceder sin contratiempo. • Otro factor importante es la facilidad para el abastecimiento de insumos y materia prima, puesto que la mayor producción de frutas se encuentra en el area rural de Tarija, esto facilita el normal abastecimiento de los proveedores de la insumos y disminuye el costo de la materia prima. LOCALIZACION DEL PROYECTO
  • 31.
    31 LOCALIZACION DEL PROYECTO CUADRO12: METODO CUALITATIVO POR PUNTOS Fuente: Elaboración propia, 26/06/2011 De acuerdo al resultado obtenido por este método, la ubicación del proyecto seria en la zona del mercado campesino, siendo en esta zona mas favorable. ZONA LA TERMINAL ZONA CAMPESINO ZONA SAN JORGE II FACTOR PESO CALIFICACION PONDERACION CALIFICACION PONDERACION CALIFICACION PONDERACION Alquiler 0,60 4 2.4 6 3.6 7 4.2 Disponibilidad del transporte 0.10 4 0.4 7 0.7 6 0.6 Abastecimiento de materia prima 0,30 3 0.9 9 2.7 6 1.8 TOTAL 1,00 3.7 7 6.6
  • 32.
    32 INGENIERIA DEL PROYECTO PARTEI.- PROCESO DE PRODUCCION 1.- Recepción y inspección En esta etapa se procede a recepcionar todos los ingredientes a utilizar en la preparación de la mezcla y se descartaran todos aquellos que presenten algún tipo de defecto. La selección previa visual nos permite clasificar y descartar aquellas piezas que presentan clara evidencia de un ataque por microorganismos o parásitos. El posterior lavado manual con abundante agua y algún detergente adecuado nos permite eliminar los restos de tierra y otros residuos. Posteriormente debemos realizar una desinfección que simplemente consiste en una inmersión de la fruta en una solución de un desinfectante adecuado. Es altamente efectivo el uso del hipoclorito y más recientemente la utilización del denominado “Acido peracético”, que es una mezcla de agua oxigenada y ácido acético, que tiene la propiedad de no aportar sabor y olor a la fruta como el caso del hipoclorito. Finalmente realizamos un enjuague con abundante cantidad de agua potable para eliminar los restos del desinfectante. Esta operación de enjuague es tan importante como las descriptas anteriormente.
  • 33.
    33 INGENIERIA DEL PROYECTO 2.-Dosimetría Seleccionados la materia prima e insumos , se procederá al pesado de los mismos de acuerdo a la formulación de la mezcla previamente calculada en una balanza. Tal como describimos, existen dos tipos de ingredientes, sólidos y líquidos. Las materias primas sólidas son dosificadas por peso, mientras que los líquidos se miden por volumen. 3.− Mezclado En esta etapa se procederá a unir, todos los ingredientes líquidos (leche) en primera instancia y posteriormente se añadirán los sólidos (stevia, estabilizantes, frutas). Esta operación se efectúa en los tanques de mezcla. En primera instancia se mezclará leche, luego se aplicará calor y se agregarán los otros ingredientes secos.
  • 34.
    34 INGENIERIA DEL PROYECTO 4.-Maduración Los estabilizantes se hinchan así como les proteínas, se mejora la suavidad y el cuerpo del helado, se aumenta la viscosidad y facilita el incremento del aire durante el batido. 5.- Adición conservantes La adición del estabilizante se hace con la mitad del endulzante empleado, con el fin de lograr una mejor dispersión del estabilizante en la mezcla del helado. La otra mitad se añade a la temperatura de 50°C aprox. Todos los ingredientes así mezclados reciben el nombre de "mezcla base".
  • 35.
    35 6.- Homogenización Al igualque en la leche el fin primordial es el de favorecer una mezcla uniforme, reduciendo el tamaño de los glóbulos de grasa y evitando de esta forma la separación que pudiera producirse luego. Las mezclas homogenizados producen un helado con más cuerpo, de textura suave, mejora la incorporación de aire durante el batido y permite el utilizar menos emulsificantes. INGENIERIA DEL PROYECTO
  • 36.
    36 INGENIERIA DEL PROYECTO 7.-Congelado Una vez realizada correctamente los pasos anteriores encontraremos propicio un medio de congelamiento por debajo de los −5°C llegándose hasta los − 10 a −15°C, por un tiempo de sólo segundos o de minutos (15 a 20), dependiendo de le eficiencia de la máquina. Durante esta operación se forman rápidamente los cristales de agua los cuales tienen que ser pequeños para tener una textura suave del helado, siendo por ello necesario el enfriamiento rápido. 8.- Envasado y almacenado Luego del proceso de batido y congelado, se procede a envasarlo en los 3 volúmenes de envases, y finalmente se pone en la congeladora que también puede servir como almacén.
  • 37.
    37 INGENIERIA DEL PROYECTO FORMULAPARA LA ELABORACION DEL HELADO:  Leche deslactosada: 1 Lt.  Stevia: 30 Gr.  Aroma de Frutas: 80 Gr.  Neutros: 50 Gr. Contiene solo 55 Kcal. por porción (50% menos que un helado de agua).
  • 38.
  • 39.
    39 INGENIERIA DEL PROYECTO MATERIAPRIMA E INSUMOS CARACTERISTICAS TECNICAS Leche deslactosada • La leche aporta calcio y vitamina B2 al helado. • Además aporta sólidos al helado y un porcentaje de grasas. • Sólidos no grasos de leche, Mín.: 6,0% p/p. • Humedad 3 – 5 Grasa 0,5 – 1,5 Proteínas 11 – 13 Minerales 10 – 11 Stevia (fructosa) • 300 veces mas endulzante que el azúcar. • 190% poder anticongelante • Los azúcares representan entre el 10 al 20% en peso del total de la mezcla de ingredientes. Frutas naturales • Son utilizadas entre un 10 a 25% en las mezclas para la elaboración de helados. • Se pueden agregar troceadas o como puré de frutas. • sana: sin haber sido atacada por hongos. • limpia: sin objetos adheridos. • madurez comercial: la previa a la madurez fisiológica. • Como regla general el contenido total de azúcar no debe superar el 33% y los sólidos totales entre 32 y 36%. Aditivos y estabilizantes (neutros) • No posee valor nutritivo. • Se los utiliza para reforzar el sabor dulce en alimentos. Algunos de los más conocidos son la sacarina y los ciclamatos. • Los aditivos y estabilizantes son sustancias que se añaden a los alimentos con el propósito de modificar algunas de sus características, métodos de elaboración, apariencia, conservación, etc., sin cambiar sus propiedades nutritivas.
  • 40.
    40 SUMINISTROS CARACTERISTICAS TECNICAS Agua• Con las denominaciones de Agua potable de suministro público y Agua potable de uso domiciliario, se entiende la que es apta para la alimentación y uso doméstico: no deberá contener substancias o cuerpos extraños de origen biológico, orgánico, inorgánico o radiactivo en tenores tales que la hagan peligrosa para la salud. • Deberá presentar sabor agradable y ser prácticamente incolora, inodora, límpida y transparente Energía eléctrica • 220 V INGENIERIA DEL PROYECTO CUADRO 14: CARACTERISTICAS TECNICAS DE LOS SUMINISTROS
  • 41.
    41 RECURSOS HUMANOS CARACTERISTICASTECNICAS Administrador • administrador de empresas. Operario de maquinas • conocimiento técnico en maquinas industriales. • conocimiento del proceso de producción. Operario de procesos • conocimiento de la preparación del helado. • conocimiento del proceso de producción. Encargado de ventas • contador publico. • conocimiento en ventas. • facilidad de comunicación con el cliente. chofer • facilidad de comunicación. • licencia de conducción, categoría B o C Personal de limpieza • conocimientos en limpieza de áreas industrial. INGENIERIA DEL PROYECTO CUADRO 15: CARACTERISTICAS TECNICAS DE LOS RRHH
  • 42.
    42 INGENIERIA DEL PROYECTO TANQUEMEZCLADOR CARACTERISTICAS TECNICAS Consumo de electricidad 375 W. Instalación Eléctrica 220 V, Monofásica 60 Hz. Equipo Dimensiones Anchura =90cm , Altura =116cm , Largo = 70cm Peso neto 25kg Capacidad de Producción 30Lt/ ciclo CUADRO 16: CARACTERISTICAS TECNICAS MAQUINARIA
  • 43.
    43 INGENIERIA DEL PROYECTO TANQUEDE MADURACION CARACTERISTICAS TECNICAS Consumo de electricidad 0,9 Kw Instalación Eléctrica 220 V, Monofásica, 60 Hz. Equipo Dimensiones Anchura = 96cm, Altura = 160cm, Largo = 88cm Peso neto 220 kg Capacidad de Producción 35 Lt/dia CUADRO 17: CARACTERISTICAS TECNICAS MAQUINARIA
  • 44.
    44 INGENIERIA DEL PROYECTO HOMOGENEIZADORCARATERISTICASTECNICAS Consumo de electricidad 1.4 kw Instalación eléctrica 220 V, 50/60Hz Dimensiones Ancho= 80cm, fondo= 80cm, alto=110cm CONGELADOR CARACTERISTICAS TECNICAS Consumo de energía 1.25 kw Instalación eléctrica 220 V, 60 Hz Dimensiones Largo=109cm, ancho=63cm, alto=80cm Capacidad 70 Lt CUADRO 18: CARACTERISTICAS TECNICAS MAQUINARIA CUADRO 19: CARACTERISTICAS TECNICAS MAQUINARIA
  • 45.
    45 INGENIERIA DEL PROYECTO ENVASADORACARACTERISTICAS TECNICAS Consumo de electricidad 2 kw Instalación eléctrica 220 V, 60 Hz Dimensiones Longitud= 180cm, ancho= 90cm, alto=145cm CUADRO 20: CARACTERISTICAS TECNICAS MAQUINARIA
  • 46.
  • 47.
  • 48.
    48 INGENIERIA DEL PROYECTO AREAAUXILIAR: 288.5 m AREA DE PRODUCCION: AREA TOTAL: 288.5 m2
  • 49.
    49 INGENIERIA DEL PROYECTO Obrasciviles.- En cuanto a las obras civiles, se realizara modificaciones para la instalaciones eléctricas, considerando que el proyecto se ubicara en un lugar alquilado siendo necesarias estas modificaciones para el funcionamiento de las maquinas que se emplearan en el proceso productivo. Y también para aéreas como depositos, almacenes,etc
  • 50.
    50 HORIZONTE DE EVALUACION Elhorizonte de evaluación esta definido por la vida útil de la maquinaria, el tanque de maduración. Por lo tanto el horizonte de evaluación del proyecto será de 8 años.
  • 51.
    51 BALANCE DE MATERIASPRIMAS DESCRIPCION UNIDAD DE MEDIDA CANTIDAD COSTO UNITARIO (Bs) COSTO TOTAL AÑO (Bs) Leche deslactosada Litro 6651.96 6.00 39911.76 Stevia Kilo 237.57 175 41574.75 Durazno Caja 15 30 450 Frutilla Kilo 633.52 20 12670.4 Naranja Unidades 5280.17 0.10 528.02 Limon Unidades 5280.17 0.24 528.02 Neutros Kilo 395.95 210 83149.5 Para 1 Litro de helado, se necesita: • LECHE DESLACTOSADA: 84 % 6651.96 Lt • STEVIA: 3 % 237.57 Kg • FRUTA: 8 % * 7919 Lt/ año 633.52 Kg • NEUTROS: 5 % 395.95 Kg DURAZNO: 1 Caja=40 Kg=633.52/40=15 cajas FRUTILLA: 1 kilo=633.52 Kg NARANJA:100 u=12 Kg=633.52/12=52.80u*100u=5280.17u LIMON:100 u=12 Kg=633.52/12=52.80u*100u=5280.17u COSTO TOTAL: 178812.45 Bs/año
  • 52.
    52 BALANCE DE MATERIALESDIRECTOS DESCRIPCION UNIDAD DE MEDIDA CANTIDAD COSTO UNITARIO (Bs) COSTO TOTAL AÑO (Bs) Envases etiquetados de 1 Litro u 3143.88 2.30 7230.92 Envases etiquetados de 0.500 Litros u 1567.96 1.80 2822.36 Envases etiquetados de 0.250 Litros u 3207.19 1.30 4169.35 x: cantidad de 1 - 0.500 - 0.250 Litros: x= =3143.84 (1 Litro) x= =1567.96 (0.500 Litros) X= =3207.19 (0.250 Litros) COSTO TOTAL: 14222.63 Bs/año
  • 53.
    53 BALANCE DE MATERIALESINDIRECTOS DESCRIPSION UNIDAD DE MEDIDA CANTIDAD COSTO UNITARIO COSTO TOTAL AÑO (Bs) ENERGIA ELECTRICA KW 2062.88 1.41 2908.67 AGUA m3 38192.4 1.33 50795.89 TELEFONO pulsos 750 0.15 1350 INTERNET Mb 72000 0.076 5520 COSTO TOTAL: 60574.56 Bs/ año
  • 54.
    54 BALANCE DE PERSONAL (MANODE OBRA DIRECTA E INDIRECTA) DESCRIPCION NUMERO DE PUESTOS HABER BASICO APORTES PATRONALES (16.71 %) SALARIO TOTAL AÑO (Bs) Op. de maquinas 1 2000 334.2 30010.4 Op. de procesos 1 2000 334.2 30010.4 Administrador 1 2500 417.75 37513 Encargado de ventas 1 1500 250.65 22507.8 Chofer 1 1800 300.78 27009.36 Personal de limpieza 1 950 158.74 14254.88 Guardia 1 1000 167.1 15005.2 2000 334.2 2334.2 12 28010.4 2000 30010.4 COSTO TOTAL: 176311.04 Bs/año
  • 55.
    55 BALANCE DE OTROSGASTOS DESCRIPCION UNIDAD DE MEDIDA CANTIDAD COSTO UNITARIO (Bs) COSTO TOTAL AÑO (Bs) Resma T/Carta Paquete 6 35 210 Resma T/Oficio Paquete 6 40 240 Tinta de Impresora Bote 4 25 100 Lapiceras Caja 2 10 20 Perforadora Unidad 3 15 45 Engrampadora Unidad 2 25 50 Folders de Palanca Unidad 6 19 114 Calculadora Unidad 2 25 50 Organizador Unidad 4 15 60 COSTO TOTAL: 889 Bs/año
  • 56.
    56 BALANCE DE OTROSGASTOS DESCRIPCION UNIDAD DE MEDIDA CANTIDAD COSTO UNITARIO (Bs) COSTO TOTAL AÑO (Bs) Guantes Unidad 618 1 618 Uniformes Unidad 2 350 700 Botas de Trabajo Unidad 5 240 1200 Gafas de Trabajo Unidad 2 50 100 Publicidad 2 veces/dia 1 meses 1000 1000 DESCRIPCION UNIDAD DE MEDIDA CANTIDAD COSTO UNITARIO (Bs) COSTO TOTAL AÑO (Bs) Inst. eléctrica de motores ML 60 8.95 537 Inst. eléctrica de iluminación de planta ML 40 4.84 193.6 COSTO TOTAL: 4348.6 Bs/ año
  • 57.
    57 BALANCE DE TERRENOS,EDIFICIOS Y OBRAS CIVILES DESCRIPCION UNIDAD DE MEDIDA DIMENSION COSTO UNITARIO (Bs) COSTO TOTAL AÑO (Bs) VIDA UTIL AÑO (Bs) DEPRECIACION ANUAL VALOR RESIDUAL Obra civil m2 105.7m2 100 10570 40 264.25 8456 COSTO TOTAL: 10570 Bs/ año
  • 58.
    58 BALANCE DE EQUIPOS,MAQUINARIAS Y HERRAMIENTAS DESCRIPCION CANTIDAD COSTO UNITARIO ($us) COSTO TOTAL ($us) VIDA UTIL (AÑO) DEPRECIACION ANUAL VALOR RESIDUAL Tanque mezclador 1 3000 3000 8 375 1125 Tanque de maduración 1 5700 5700 8 712,5 2137,5 Homogeneizador 1 2700 2700 8 337,5 1012,5 Envasadora 1 3500 3500 8 437,5 1312,5 Refrigerador 1 1600 1600 8 200 600 Balanza 1 540 540 8 67,5 202,5 freezer 1 630 630 8 78,75 236,3 COSTO TOTAL: 17670$us/ año
  • 59.
    59 DESCRIPCION CANTIDAD COSTO UNITARIO ($us) COSTO TOTAL ($us) VIDAUTIL AÑO ($us) DEPRECIACION ANNUAL VALOR RESIDUAL Camion refrigerado 1 15000 15000 10 1500 3000 BALANCE DE VEHICULOS COSTO TOTAL: 15000 $us/ año
  • 60.
    60 DESCRIPCION CANTIDAD COSTO UNITARIO (Bs) COSTO TOTAL (Bs) VIDAUTIL AÑO (Bs) DEPRECIACION ANNUAL VALOR RESIDUAL Escritorio semi- ejecutivo 2 1560 3120 5 624 - Escritorio simple 1 820 820 5 164 - Sillas de Espera 7 350 2450 5 490 - Libreros 2 1320 2640 5 528 - Computadora 2 5584 11168 5 2233.6 - Mesas 1 4300 4300 5 860 - Estante P/Deposito 2 2300 4600 5 920 - Gabeteros 2 1150 2300 5 460 - BALANCE DE MUEBLES Y ENSERES COSTO TOTAL: 27948 Bs/ año
  • 61.
    61 BALANCE DE ACTIVOSDIFERIDOS DESCRIPCION UNIDAD COSTO UNITARIO (Bs) COSTO TOTAL (Bs) Fundempresa Licencia 280 280 Senasac Licencia 150 150 Certificado de dispensacion LA 250 250 Capacitacion tecnica 36 Horas 50 1800 COSTO TOTAL: 2480 Bs/ año
  • 62.
    62 PROGRAMA DE PRODUCCION AÑO UTILIZACION DELA CAPACIDAD (%) CANTIDAD A PRODUCIR (Litros) 1 Litro (39.7 %) 0.500 Litro (19.8 %) 0.250 Litro (40.5 %) 1 62.84 7919 3144 1568 3207 2 65.83 8295 3293 1642 3360 3 68.96 8689 3450 1720 3519 4 72.24 9102 3614 1802 3686 5 75.67 9534 3785 1888 3861 6-8 100 12600 5002 2495 5103
  • 63.
    63 EVALUACION DE IMPACTOAMBIENTAL Según la ley del medio ambiente (4), el proyecto se categorizara, de acuerdo al nivel de EEIA (Estudio de Evaluación de Impacto Ambiental) y aplicando la metodología II de la FA (PCEIA), como categoría 4 puesto que no requiere de EEIA ni de planteamiento de medidas de mitigación ni de la formulación del plan de aplicación y seguimiento ambiental. Se califica en esta categoría por ser una obra de servicio social, de la misma forma que se hizo para obtener datos del INE acerca de la taza de crecimiento de servicios. Para la obtención del CERTIFICADO DE DISPENSACION: • La alcaldía revisara el formulario de FA, el EEIA y el MA y remitir los informes respectivos a las instancias ambientales de la gobernación, esta instancia aprobara o rechazara los EEIA`s y MA`s, e informara a la SSMA. (5) (6) • El certificado de dispensación es emitido por la SSMA (Subsecretaria de Medio Ambiente). (6) • La tramitación y respectiva aprobación del tramite tendrá una duración de 30 días. (4) Cap. II DE LA IDENTIFICACION DE LAS CATEGORIAS DE EVALUACION DE IMPACTO AMBIENTAL, Art. 17 (5) Cap III DE LOS GOBIERNOS MUNICIPALES, Art. 11 (6) Cap. II DE LA CATEGORIZACION, Art. 53