Tema 4.- Motivación.
4.1.- Introducción.
4.2.- Teorías de contenido
4.2.1.- Teoría de Maslow.
4.2.2.- Teoría X e Y de McGregor. Teoría Z de Ouchi
4.2.3.- Teoría de Herzberg
4.3.- Teorías de proceso.
4.3.1.- Teoría del reforzamiento de Skinner.
4.3.2.- Teoría de la fijación de metas
4.3.3.- Teoría de las expectativas
4.3.4.- Teoría de la equidad
4.4.- Caso.
Motivación = “Estado interno que nos induce a
hacer algo que nos proporciona satisfacción”
Motivación Conducta Recompensa
Retroalimentación
RECOMPENSAO
SATISFACCION
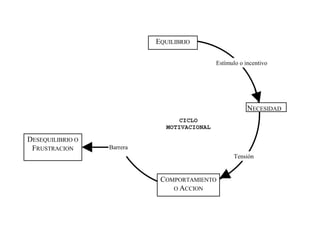
EQUILIBRIO
Estímulo o
NECESIDAD
Tensión
COMPORTAMIENTO
OACCION
CI CLO
MOTI VACI ONAL
Estímulo o incentivo
NECESIDAD
Tensión
COMPORTAMIENTO
O ACCION
CICLO
MOTIVACIONAL
EQUILIBRIO
Barrera
DESEQUILIBRIO O
FRUSTRACION
Moral y Actitud
Moral : consecuencia del estado motivacional.
“Moral elevada” = Necesidades individuales satisfechas
Moral elevada Moral baja
optimismo, cooperación, agresividad, resistencia,
actitudes positivas oposición
Interés e identificación Desinterés, apatía
Colaboración con los Problemas de disciplina,
compañeros y la organización, pesimismo, resistencia.
mayor actividad
Particularidades de la motivación
en la organización
• Variación del nivel de motivación
• Necesidad de canalizar el esfuerzo
• Teorías desarrolladas en EEUU
• Necesidad de flexibilidad
Teorías de Motivación
Teorías de Contenido Teorías de Proceso
¿Qué es lo que motiva a las ¿Cómo se produce la
personas? motivación?
Analizar las causas, los motivos
que dirigen el comportamiento
Determinar qué necesidades
provocan el rendimiento de los
empleados y que recompensas
ayudan a satisfacerlas
¿Cómo se puede inducir y
dirigir la motivación?
“Modelos de aprendizaje”
TEORÍAS DE CONTENIDO
JERARQUÍA DE LAS NECESIDADES
(MASLOW , 1943)
2 premisas básicas:
• Solamente influyen en la conducta las
necesidades no satisfechas. Lo que motiva es la
insatisfacción, cuando una necesidad es
satisfecha un mayor premio no crea satisfacción
• Las necesidades se distribuyen en una jerarquía
de importancia.
Autorrealización
Estima
Necesidades Sociales
Seguridad
Necesidades Fisiológicas
JERARQUÍA DE LAS NECESIDADES DE MASLOW
NECESIDADES INFERIORES
Necesidades Fisiológicas
• Necesidades vitales o vegetativas, relacionadas con la
supervivencia del individuo: Alimentación, sueño, actividad física,
satisfacción sexual ...
• Generalmente cubiertas rutinariamente, y por tanto no influirán en
el comportamiento (no satisfechas pasan a actuar con intensidad
extraordinariamente fuerte).
• Elemento fundamental para su satisfacción es el dinero.
Necesidades de Seguridad.
•Protección contra daños físicos, enfermedades y “necesidades
futuras”.
•En el mundo laboral relacionadas a la seguridad en el empleo, en
cuanto a contratación indefinida, etc.
NECESIDADES SUPERIORES
Necesidades sociales: Afecto, pertenencia, aceptación y amistad.
Motivación para formar parte de la empresa y aceptar los
estándares fijados por la organización informal (Hawthorne).
Necesidades de estima: Factores internos como el respeto a sí mismo,
autonomía y logro; y factores externos como posición,
reconocimiento y atención.
La organización puede satisfacerlas otorgando un puesto de mayor
responsabilidad y de un mayor reconocimiento.
Necesidades de autorrealización: crecimiento, realizar nuestro
potencial y autosatisfacción; el impulso de convertirse en lo que uno
es capaz de ser.
Motivar según Maslow:
• determinar en qué nivel de la jerarquía se encuentra la
persona,
• concentrarse en satisfacer necesidades a ese nivel o a un
nivel superior.
Amplio reconocimiento de la teoría de Maslow en
especial entre los gerentes en ejercicio.
• Lógica intuitiva de la teoría
• Facilidad de comprensión
CRÍTICAS A LA TEORÍA DE MASLOW
• Superposición de las necesidades.
• Es una escala jerárquica estática
•La investigación empírica no sustenta la teoría
(Maslow no presentó sustentación empírica. Varios
estudios posteriores no encontraron suficiente apoyo
como para validarla.
Teoría X e Y de Mc. Gregor (1957)
• Base : “La filosofía de la gerencia
determina su posterior práctica”
• “El talante de la gerencia determina la
conducta de los subordinados
TEORÍA X Y TEORÍA Y (McGregor)
Dos premisas opuestas sobre la naturaleza humana
Teoría X
•Los empleados generalmente
sienten desagrado por el
trabajo e intentarán evitarlo,
•deben ser obligados,
controlados o amenazados con
castigos para alcanzar metas
deseadas,
•evitarán responsabilidades y
buscarán una dirección formal,
•colocan la seguridad por encima
de otros factores en el trabajo
y demuestran poca ambición.
Teoría Y
•Los empleados contemplan el
trabajo como algo natural como
el descanso o el juego,
•ejercerán autodirección y
autocontrol si están
comprometidos con los objetivos,
•pueden aprender a aceptar y
hasta buscar responsabilidad,
•tienen capacidad para tomar
buenas decisiones.
Teoría Z de Ouchi
• Aprovechar el capital intelectual de la empresa:
Participación (mejora continua,superación)
– Primar el consenso y la participación
– Valorar la decisión y el empeño y no solo los
resultados
– Cimentar la gestión global en la confianza mutua
entre gerencia y empleados
– Diseñar objetivos a medio y largo plazo
– Aceptar la necesidad de innovación constante .
– Asumir la mejora progresiva como el principio de
acción fundamental de la organización
Teoría de los dos factores de
Herzberg (1959)
Factores de higiene o de mantenimiento
(extrínsecos)
Si no existen producen insatisfacción
Niveles suficientes para evitar la
insatisfacción
No son motivadores
Necesidades se presuponen satisfechas
Factores higiénicos o de
mantenimiento (extrínsecos)
• Salario
Seguridad en el empleo
• Condiciones laborales
• Procedimientos empleados con la empresa
•Calidad de la supervisión
• Relaciones con compañeros y subordinados
• Posición. Prestigio
Factores Motivadores (Intrínsecos)
Relacionados directamente con el contenido del
trabajo
Si no existen , no existe insatisfacción
.Ausencia no crea insatisfacción,
Si existen hay satisfacción. Presencia es
motivadora
•
Factores motivadores
•El trabajo en sí mismo
•Logros personales en el trabajo
• Reconocimiento
•Responsabilidad
•Progreso
• Posibilidad de desarrollo
F. Higienico F. Motivacionales
Insatisfación Ausencia de
satisfación.
Ausencia de
Insatisfación
Satisfación
AUSENTES
PRESENTE
Resumen
Recomendaciones Herzberg
• Enriquecimiento del puesto
de trabajo
– Mayor libertad para escoger la
forma de trabajar
– Fomentar participación e
interacción
– Mayor responsabilidad
Criticas al planteamiento de
Herzberg
•Ego personal
•Problemas de la muestra elegida
•Relación satisfacción - productividad ?????
FACTORES
MOTIVACIONALES
Autorrealización y
satisfación.
Estima y posición
social.
Necesidades de
Pertenencia y de
tipo social.
Seguridad de
todos los tipos
Necesidades
fisiologicas
Trabajo mismo
Logros
Posibilidad de
crecimiento.
Responsabilidad
Ascensos
Reconocimiento
Posición.
Relación con los
supervisores, los
compañeros y los
subordiados
Calidad supervisió
Política de la
compañía
Seguridad y
condiciones de
trabajo.
Pago
FACTORES
HIGIENE
Modelo motivación-higiene HerzbergModelo jerarquía necesidades Maslow
D ife re n c ia s M a s lo w y H e r z b e r g
T e m a J e ra rq u ía d e la s n e c e s id a d e s
d e M a s lo w
T e o ría d e lo s d o s f a c to r e s
d e H e rz b e rg
1 .- R e le v a n c ia P e rs o n a s e n la s o c ie d a d , e n
to d o tip o d e tr a b a jo s y
ju b ila d o s
L a m a y o ría s o n e m p le a d o s
a d m in is tr a tiv o s y
p r o f e s io n a le s
2 .I m p a c to d e la s
n e c e s id a d e s s o b r e la
c o n d u c ta
T o d a s la s n e c e s id a d e s
p u e d e n m o tiv a r c o n d u c ta
S o la m e n te a lg u n a s
n e c e s id a d e s in trín s e c a s
s ir v e n c o m o m o tiv a r d o re s
3 .- P a p e l d e la s r e trib u c io n e s
fin a n c ie r a s
P u e d e n m o tiv a r N o s o n u n m o tiv a d o r c la v e
4 .- P e r s p e c tiv a s S e a ju s ta n a to d a s la s
p e rs o n a s y a s u s v id a s
E n fo c a d a e n e l tra b a jo
5 .- T ip o d e te o r ía D e s c r ip tiv a ( lo q u e e s ) P r e s c rip tiv a ( lo q u e d e b e
s e r)
Teoría del reforzamiento de
Skinner
• Comportamiento influido por las
consecuencias del mismo y proviene del
aprendizaje individual.
• Énfasis en el comportamiento
• Reforzadores controlan el comportamiento
Tipos de reforzamiento
• Reforzamiento positivos
• Castigo
• Reforzamiento negativo
• No reforzamiento o extinción
Reglas para la modificación de la conducta
(Hamner):
• No recompensar a todas las personas igual
(recompensas deben basarse en los resultados.
• La falta de respuesta también puede modificar la
conducta.
• In formar las personas sobre las acciones a
desempeñar para obtener recompensas.
• Decirle a las personas qué es lo que están haciendo mal.
• No castigar delante de otros.
• Las consecuencias de una conducta deben ser
adecuadas (ser justo).
Críticas:
• Comportamiento de los individuos determinado
por estímulos externos???????.
• Refuerzo = Soborno
• Contradicción con la idea de metas y
necesidades individuales
Esfuerzo Individual Metas IndividualesRecompensas OrganizacionalesDesempeño Individual
A CB
A: Expectativa.
B: Instrumentalidad.
C: Valencia.
Teoría de las expectativas
Esta teoría argumenta que la fuerza de la tendencia a
actuar en cierto sentido depende de la fuerza de las
expectativas de que el acto seguirá un resultado y del
atractivo que éste tiene para el individuo
• M = E*I*V
– E= Expectativa : Creencia por parte de un
individuo de que una conducta en concreto tenga
éxito o no
– I= Instrumentalidad = probabilidad de que un
nivel de rendimiento produzca un rendimiento
específico.
– V= Valencia : Importancia que concede un
individuo a la potencial recompensa
• D= M*C
RECOMENDACIONES PARA LOS GERENTES (Nadler /
Lawler)
• Determinar las recompensas que valora cada empleado.
• Determinar el desempeño deseado para la organización.
• Establecer un nivel alcanzable de desempeño.
• Ligar las recompensas al desempeño.
• Analizar qué factores podrían contrarrestar la eficacia
de la recompensa.
• Asegurarse de que la recompensa es adecuada.
Crítica:
La mayor parte de la motivación es subconsciente y no es
un proceso tan explícito.
Teoría de la fijación de metas
(E. Locke)
“Las metas conscientes y las
intenciones de un individuo son las
determinantes del comportamiento”.
“Difícil pero con un compromiso y una
capacidad por parte del individuo.”
Pasos a dar por parte de la dirección
* Diagnóstico (personal, tecnología y
organización).
* Concienciación de los empleados
* Enfatizar en los atributos de las metas . (Clara
definición)
* Revisiones intermedias
* Revisión final
Críticas:
• Comportamientos engañosos
• Simple instrumento de control.
• Obsesiones.
• Dificultad de medición.
Resultados difíciles de
cuantificar.
Teoría de la equidad. John Stacy Adams
Factor central: evaluación en cuanto a
la equidad y a la justicia.
Equidad : proporción que guardan los
insumos laborales y las recompensas
Ratios a considerar:
.- Relación entre aportación y
recompensa
.- Relación índice aportación -
resultados frente a otros
Inequidades
Acciones mentales
.- Cambio referente
.- Racionalización del ratio propio o
ajeno
Acciones reales :
Alteración inputs o outputs laborales
.- Cambio de aportaciones propias
.- Inducir a cambios en
aportaciones ajenas.
.- Abandono
Historial de
desigualdades
Críticas a la teoría de la equidad
• Dificultad en el cálculo de las magnitudes
– Elección del referente ???????
Su elección variará el sentido de la
equidad
– Dificultad en la predicción.
Variación en las razones
implicadas
Sugerencias para motivar a los empleados
• Reconozca las diferencias individuales
• Ajuste personas y puestos.
• Emplear metas.
• Asegurarse de que las metas se perciban como
alcanzables.
• Individualice las recompensas:
• Vincule las recompensas al desempeño
• Verificar el sistema en busca de equidad
• No ignorar el dinero:
•

Actividad 1 motivación documento 2

  • 1.
    Tema 4.- Motivación. 4.1.-Introducción. 4.2.- Teorías de contenido 4.2.1.- Teoría de Maslow. 4.2.2.- Teoría X e Y de McGregor. Teoría Z de Ouchi 4.2.3.- Teoría de Herzberg 4.3.- Teorías de proceso. 4.3.1.- Teoría del reforzamiento de Skinner. 4.3.2.- Teoría de la fijación de metas 4.3.3.- Teoría de las expectativas 4.3.4.- Teoría de la equidad 4.4.- Caso.
  • 2.
    Motivación = “Estadointerno que nos induce a hacer algo que nos proporciona satisfacción” Motivación Conducta Recompensa Retroalimentación
  • 3.
  • 4.
    Estímulo o incentivo NECESIDAD Tensión COMPORTAMIENTO OACCION CICLO MOTIVACIONAL EQUILIBRIO Barrera DESEQUILIBRIO O FRUSTRACION
  • 5.
    Moral y Actitud Moral: consecuencia del estado motivacional. “Moral elevada” = Necesidades individuales satisfechas Moral elevada Moral baja optimismo, cooperación, agresividad, resistencia, actitudes positivas oposición Interés e identificación Desinterés, apatía Colaboración con los Problemas de disciplina, compañeros y la organización, pesimismo, resistencia. mayor actividad
  • 6.
    Particularidades de lamotivación en la organización • Variación del nivel de motivación • Necesidad de canalizar el esfuerzo • Teorías desarrolladas en EEUU • Necesidad de flexibilidad
  • 7.
    Teorías de Motivación Teoríasde Contenido Teorías de Proceso ¿Qué es lo que motiva a las ¿Cómo se produce la personas? motivación? Analizar las causas, los motivos que dirigen el comportamiento Determinar qué necesidades provocan el rendimiento de los empleados y que recompensas ayudan a satisfacerlas ¿Cómo se puede inducir y dirigir la motivación? “Modelos de aprendizaje”
  • 8.
    TEORÍAS DE CONTENIDO JERARQUÍADE LAS NECESIDADES (MASLOW , 1943) 2 premisas básicas: • Solamente influyen en la conducta las necesidades no satisfechas. Lo que motiva es la insatisfacción, cuando una necesidad es satisfecha un mayor premio no crea satisfacción • Las necesidades se distribuyen en una jerarquía de importancia.
  • 9.
  • 10.
    NECESIDADES INFERIORES Necesidades Fisiológicas •Necesidades vitales o vegetativas, relacionadas con la supervivencia del individuo: Alimentación, sueño, actividad física, satisfacción sexual ... • Generalmente cubiertas rutinariamente, y por tanto no influirán en el comportamiento (no satisfechas pasan a actuar con intensidad extraordinariamente fuerte). • Elemento fundamental para su satisfacción es el dinero. Necesidades de Seguridad. •Protección contra daños físicos, enfermedades y “necesidades futuras”. •En el mundo laboral relacionadas a la seguridad en el empleo, en cuanto a contratación indefinida, etc.
  • 11.
    NECESIDADES SUPERIORES Necesidades sociales:Afecto, pertenencia, aceptación y amistad. Motivación para formar parte de la empresa y aceptar los estándares fijados por la organización informal (Hawthorne). Necesidades de estima: Factores internos como el respeto a sí mismo, autonomía y logro; y factores externos como posición, reconocimiento y atención. La organización puede satisfacerlas otorgando un puesto de mayor responsabilidad y de un mayor reconocimiento. Necesidades de autorrealización: crecimiento, realizar nuestro potencial y autosatisfacción; el impulso de convertirse en lo que uno es capaz de ser.
  • 12.
    Motivar según Maslow: •determinar en qué nivel de la jerarquía se encuentra la persona, • concentrarse en satisfacer necesidades a ese nivel o a un nivel superior. Amplio reconocimiento de la teoría de Maslow en especial entre los gerentes en ejercicio. • Lógica intuitiva de la teoría • Facilidad de comprensión
  • 13.
    CRÍTICAS A LATEORÍA DE MASLOW • Superposición de las necesidades. • Es una escala jerárquica estática •La investigación empírica no sustenta la teoría (Maslow no presentó sustentación empírica. Varios estudios posteriores no encontraron suficiente apoyo como para validarla.
  • 14.
    Teoría X eY de Mc. Gregor (1957) • Base : “La filosofía de la gerencia determina su posterior práctica” • “El talante de la gerencia determina la conducta de los subordinados
  • 15.
    TEORÍA X YTEORÍA Y (McGregor) Dos premisas opuestas sobre la naturaleza humana Teoría X •Los empleados generalmente sienten desagrado por el trabajo e intentarán evitarlo, •deben ser obligados, controlados o amenazados con castigos para alcanzar metas deseadas, •evitarán responsabilidades y buscarán una dirección formal, •colocan la seguridad por encima de otros factores en el trabajo y demuestran poca ambición. Teoría Y •Los empleados contemplan el trabajo como algo natural como el descanso o el juego, •ejercerán autodirección y autocontrol si están comprometidos con los objetivos, •pueden aprender a aceptar y hasta buscar responsabilidad, •tienen capacidad para tomar buenas decisiones.
  • 16.
    Teoría Z deOuchi • Aprovechar el capital intelectual de la empresa: Participación (mejora continua,superación) – Primar el consenso y la participación – Valorar la decisión y el empeño y no solo los resultados – Cimentar la gestión global en la confianza mutua entre gerencia y empleados – Diseñar objetivos a medio y largo plazo – Aceptar la necesidad de innovación constante . – Asumir la mejora progresiva como el principio de acción fundamental de la organización
  • 17.
    Teoría de losdos factores de Herzberg (1959) Factores de higiene o de mantenimiento (extrínsecos) Si no existen producen insatisfacción Niveles suficientes para evitar la insatisfacción No son motivadores Necesidades se presuponen satisfechas
  • 18.
    Factores higiénicos ode mantenimiento (extrínsecos) • Salario Seguridad en el empleo • Condiciones laborales • Procedimientos empleados con la empresa •Calidad de la supervisión • Relaciones con compañeros y subordinados • Posición. Prestigio
  • 19.
    Factores Motivadores (Intrínsecos) Relacionadosdirectamente con el contenido del trabajo Si no existen , no existe insatisfacción .Ausencia no crea insatisfacción, Si existen hay satisfacción. Presencia es motivadora •
  • 20.
    Factores motivadores •El trabajoen sí mismo •Logros personales en el trabajo • Reconocimiento •Responsabilidad •Progreso • Posibilidad de desarrollo
  • 21.
    F. Higienico F.Motivacionales Insatisfación Ausencia de satisfación. Ausencia de Insatisfación Satisfación AUSENTES PRESENTE Resumen
  • 22.
    Recomendaciones Herzberg • Enriquecimientodel puesto de trabajo – Mayor libertad para escoger la forma de trabajar – Fomentar participación e interacción – Mayor responsabilidad
  • 23.
    Criticas al planteamientode Herzberg •Ego personal •Problemas de la muestra elegida •Relación satisfacción - productividad ?????
  • 24.
    FACTORES MOTIVACIONALES Autorrealización y satisfación. Estima yposición social. Necesidades de Pertenencia y de tipo social. Seguridad de todos los tipos Necesidades fisiologicas Trabajo mismo Logros Posibilidad de crecimiento. Responsabilidad Ascensos Reconocimiento Posición. Relación con los supervisores, los compañeros y los subordiados Calidad supervisió Política de la compañía Seguridad y condiciones de trabajo. Pago FACTORES HIGIENE Modelo motivación-higiene HerzbergModelo jerarquía necesidades Maslow
  • 25.
    D ife ren c ia s M a s lo w y H e r z b e r g T e m a J e ra rq u ía d e la s n e c e s id a d e s d e M a s lo w T e o ría d e lo s d o s f a c to r e s d e H e rz b e rg 1 .- R e le v a n c ia P e rs o n a s e n la s o c ie d a d , e n to d o tip o d e tr a b a jo s y ju b ila d o s L a m a y o ría s o n e m p le a d o s a d m in is tr a tiv o s y p r o f e s io n a le s 2 .I m p a c to d e la s n e c e s id a d e s s o b r e la c o n d u c ta T o d a s la s n e c e s id a d e s p u e d e n m o tiv a r c o n d u c ta S o la m e n te a lg u n a s n e c e s id a d e s in trín s e c a s s ir v e n c o m o m o tiv a r d o re s 3 .- P a p e l d e la s r e trib u c io n e s fin a n c ie r a s P u e d e n m o tiv a r N o s o n u n m o tiv a d o r c la v e 4 .- P e r s p e c tiv a s S e a ju s ta n a to d a s la s p e rs o n a s y a s u s v id a s E n fo c a d a e n e l tra b a jo 5 .- T ip o d e te o r ía D e s c r ip tiv a ( lo q u e e s ) P r e s c rip tiv a ( lo q u e d e b e s e r)
  • 26.
    Teoría del reforzamientode Skinner • Comportamiento influido por las consecuencias del mismo y proviene del aprendizaje individual. • Énfasis en el comportamiento • Reforzadores controlan el comportamiento
  • 27.
    Tipos de reforzamiento •Reforzamiento positivos • Castigo • Reforzamiento negativo • No reforzamiento o extinción
  • 28.
    Reglas para lamodificación de la conducta (Hamner): • No recompensar a todas las personas igual (recompensas deben basarse en los resultados. • La falta de respuesta también puede modificar la conducta. • In formar las personas sobre las acciones a desempeñar para obtener recompensas. • Decirle a las personas qué es lo que están haciendo mal. • No castigar delante de otros. • Las consecuencias de una conducta deben ser adecuadas (ser justo).
  • 29.
    Críticas: • Comportamiento delos individuos determinado por estímulos externos???????. • Refuerzo = Soborno • Contradicción con la idea de metas y necesidades individuales
  • 30.
    Esfuerzo Individual MetasIndividualesRecompensas OrganizacionalesDesempeño Individual A CB A: Expectativa. B: Instrumentalidad. C: Valencia. Teoría de las expectativas Esta teoría argumenta que la fuerza de la tendencia a actuar en cierto sentido depende de la fuerza de las expectativas de que el acto seguirá un resultado y del atractivo que éste tiene para el individuo
  • 31.
    • M =E*I*V – E= Expectativa : Creencia por parte de un individuo de que una conducta en concreto tenga éxito o no – I= Instrumentalidad = probabilidad de que un nivel de rendimiento produzca un rendimiento específico. – V= Valencia : Importancia que concede un individuo a la potencial recompensa • D= M*C
  • 32.
    RECOMENDACIONES PARA LOSGERENTES (Nadler / Lawler) • Determinar las recompensas que valora cada empleado. • Determinar el desempeño deseado para la organización. • Establecer un nivel alcanzable de desempeño. • Ligar las recompensas al desempeño. • Analizar qué factores podrían contrarrestar la eficacia de la recompensa. • Asegurarse de que la recompensa es adecuada. Crítica: La mayor parte de la motivación es subconsciente y no es un proceso tan explícito.
  • 33.
    Teoría de lafijación de metas (E. Locke) “Las metas conscientes y las intenciones de un individuo son las determinantes del comportamiento”. “Difícil pero con un compromiso y una capacidad por parte del individuo.”
  • 34.
    Pasos a darpor parte de la dirección * Diagnóstico (personal, tecnología y organización). * Concienciación de los empleados * Enfatizar en los atributos de las metas . (Clara definición) * Revisiones intermedias * Revisión final
  • 35.
    Críticas: • Comportamientos engañosos •Simple instrumento de control. • Obsesiones. • Dificultad de medición. Resultados difíciles de cuantificar.
  • 36.
    Teoría de laequidad. John Stacy Adams Factor central: evaluación en cuanto a la equidad y a la justicia. Equidad : proporción que guardan los insumos laborales y las recompensas Ratios a considerar: .- Relación entre aportación y recompensa .- Relación índice aportación - resultados frente a otros
  • 37.
    Inequidades Acciones mentales .- Cambioreferente .- Racionalización del ratio propio o ajeno Acciones reales : Alteración inputs o outputs laborales .- Cambio de aportaciones propias .- Inducir a cambios en aportaciones ajenas. .- Abandono Historial de desigualdades
  • 38.
    Críticas a lateoría de la equidad • Dificultad en el cálculo de las magnitudes – Elección del referente ??????? Su elección variará el sentido de la equidad – Dificultad en la predicción. Variación en las razones implicadas
  • 39.
    Sugerencias para motivara los empleados • Reconozca las diferencias individuales • Ajuste personas y puestos. • Emplear metas. • Asegurarse de que las metas se perciban como alcanzables. • Individualice las recompensas: • Vincule las recompensas al desempeño • Verificar el sistema en busca de equidad • No ignorar el dinero: •