ESTRUCTURA Y FUNCIÓN DEL
SISTEMA NERVIOSO
Se denomina flora o microbiota intestinal al conjunto de bacterias que viven en el
intestino, en una relación de simbiosis tanto de tipo comensal como de mutualismo.
Este conjunto forma parte de la microbiota normal. La gran mayoría de estas bacterias
no son dañinas para la salud y muchas son beneficiosas, por lo que esta microbiota
intestinal es importante para el estado de salud del organismo. Se calcula que el ser
humano tiene en su interior unas 2.000 especies bacterianas diferentes, de las cuales
solamente 100 pueden llegar a ser perjudiciales.1 Muchas especies animales dependen
muy estrechamente de su flora intestinal. Por ejemplo, sin ella, las vacas no serían
capaces de digerir la celulosa, ni las termitas de alimentarse de madera, ya que no son
ellas mismas, sino su flora intestinal, las que son capaces de procesar este tipo de
alimentos. En el ser humano, la dependencia no es tan radical, pero sí es importante.
Ayudan en ocasiones a la absorción de nutrientes y forman un ecosistema complejo
que se autorregula y se mantiene en equilibrio. En otras ocasiones son imprescindibles
para la síntesis de determinados compuestos, como la vitamina K y algunas del
complejo B. También tienen efectos colaterales, como la producción de gases,
responsables del olor característico de las heces. Algunas de ellas pueden causar
infecciones de cualquier gravedad. La flora del adulto está influenciada por una serie de
factores intrínsecos (secreciones intestinales) y extrínsecos (envejecimiento, dieta,
estrés, antibióticos y alimentos con componentes prebióticos o con organismos
probióticos).
DESTREZA CON CRITERIO DE DESEMPEÑO
Indagar, con uso de las TIC, y otros
recursos, la estructura y función del
sistema nervioso relacionarlo con el
sistema endocrino y explicar su
importancia para la recepción de los
estímulos del ambiente y la producción de
respuestas
El Sistema nervioso Central
Coordina las funciones del cuerpo
humano
Es un sistema de control,
continuo y rápido
El sistema nervioso controla
el funcionamiento de las
glándulas endocrinas
Actúan conjuntamente los
sistemas:
Endocrino
Nervioso
El Sistema nervioso Central
Compuesto por:
Encéfalo Médula Espinal
Encéfalo
Se
encuentra
Localizado
en la cabeza
Protegido
por el
cráneo
Su función
es
Es receptar
La
información
que llega
A todo el
cuerpo
Y ordena la
respuesta
Partes
del
encéfalo
Cerebro
Cerebelo
Bulbo
raquídeo
Tálamo
Hipotálamo
Sistema
límbico
Médula Espinal
Esta unida al cerebro por el bulbo
raquídeo se encuentra en la columna
vertebral
Sus funciones
son
Ser el centro de
actos reflejos
Ser un puente de
comunicación entre el
encéfalo y sistema
nervioso periférico
¿Cuáles son las características de la materia?
LA MATERIA
Todo
Lo que se encuentra a
nuestro alrededor
La ciencia que se encarga de
estudiarla
Se clasifica
Sustancias
puras
Esta formado por
materia
Química
• Las partículas fundamentales que
constituyen la materia son los
átomos.
Mezclas
Es la
En
No se pueden separar
los componentes
Sustancias puras
Ejemplo: el color, olor
y composición
Presentan una
composición fija
Tienen propiedades
que las diferencian de
otras
Por métodos físicos
Son formadas por un
solo tipo de materia
Las propiedades de las
sustancias puras no
varían con el tamaño
Ejemplos: agua,
alcohol, azúcarElaborado por: Marco Mendieta
Las sustancias puras se clasifican en
elementos y compuestos
Clasificación Características Ejemplo
Elementos Son sustancias puras que
no se pueden
descomponer en algo mas
simple.
El Hierro (Fe), el
oxigeno (O), y el
carbono (C).
Compuestos Están formados por la unión
de dos mas elementos.
El agua que es la
unión de
hidrogeno (H) y
oxigeno (O),
La sal es la unión
de cloro (Cl) y
sodio (Na).
Mezclas
Son uniones
De dos o
mas
Sustancias
puras
Cada una
mantiene
Sus
propiedades
No hay
reacción
química
Agua con
arena, café
con leche,
una sopa
Las mezclas se clasifican en
homogéneas y heterogéneas
Clasificación Características Ejemplo
Mezclas homogéneas Cuando se juntan
sustancias que ha
simple vista no se
distingue.
El agua del mar es la
unión de agua con
diferentes sales, a
simple vista no se puede
identificar los
componentes que los
conforman.
Mezclas heterogéneas Cuando se observan los
componentes de l mezcla.
Plato de cereal con
leche, ensalada de
tomate con lechuga.
Clima factores
Temperatura
Es el calor
acumulado en el
ecosistema
Determinado
por la radiación
solar
Humedad
O vapor de agua
Proveniente de
la evaporación
de
Mares, ríos,
lagos, suelos
Depende de la
radiación solar
Conclusión
• El clima, en relación a la humedad, es uno de los factores importantes
para la distribución de la biodiversidad en los bosques. Así, a mayor
humedad, mayor diversidad. De esta manera, podemos llegar a la
conclusión de que las áreas más ricas en biodiversidad son las de la
Amazonía y específicamente el bosque muy húmedo tropical. Por el
contrario, las zonas desérticas del Ecuador, como el bosque seco
tropical y los desiertos, tienen una baja biodiversidad.
Estructura y función de los órganos de los
sentidos
Destreza con criterio de desempeño
Explorar y describir la estructura y función de los órganos de
los sentidos y explicar su importancia para la relación con el
ambiente social y natural.
Los
sentidos
Permiten
detectar
Los
estímulos
Del
ambiente
Para
percibir
Lo que
ocurre
El tacto
Comprende el órgano de la piel
Percibe
sensaciones
como:
Temperatura,
textura, suavidad,
presión
Estas sensaciones
informan las
características de los
objetos
Existen 3 tipos de receptores
Termorreceptores
Detectan los
cambios de
temperatura
Mecanorreceptores
Perciben la
presión
Receptores
del dolor
Reaccionan
ante
estímulos que
pueden dañar
la piel.
Gusto
Consiste en
registrar el sabor
Identifica distintas
sustancias solubles
con la saliva
Participan los
siguientes
órganos:
Papilas Gustativas
Son órganos
sensoriales de la
lengua
Percibe los
sabores
Dulce, salado,
ácido, amargo
Lengua
Paladar
Constituye el mas
débil de los
sentidos
olfato
Permite
detectar
Sustancias
químicas en
el aire
Las moléculas
microscópicas
De los seres
orgánicos e
inorgánicos
Estimulan las
células
sensoriales
Que estimulan
quimiorreceptores
en el bulbo olfatorio
Quimiorreceptores
De las fosas
nasales son
neuronas
Que
reaccionan
A sustancias
volátiles
Transportadas
por el aire
El nervio
olfatorio
transmite
Las
sensaciones
olfativas al
cerebro
La vista
Permite conocer al ser humano el
medio que lo rodea
Es el sentido humano
mas perfecto
El órgano receptor es
el ojo o globo ocular
El ojo cuenta con distintas
estructuras que lo protejen
Cavidad ósea
Llamada orbita que
lo contiene
Parpados
Repliegue de piel
que lo rodea
Glándula lacrimal su
secreción mantiene
al ojo húmedo
Pestañas y
cejas
Desvían las
gotas de sudor
provenientes
de la frente
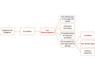
Captación de
imágenes
La realizan
Los
fotorreceptores
Son células que
se encargan de
captar
Estímulos
luminosos
Y transformarlos
en impulsos
nerviosos
Se encuentra en
una capa interna
del ojo
La retina
Son de dos tipos
Conos y
bastones
Energía
hidroeléctrica
El bosque es el
regulador del ciclo
del agua
Mediante el
abastecimiento de
caudales de los ríos
El ser humano ha
aprovechado el
caudal hídrico
En la generación de
energía hidráulica
En Ecuador
El suministro de
energía eléctrica
Esta a cargo de
varias empresas
Se construyen en lugares
estratégicos de cauces de
los ríos
Requieren de grandes
cantidades de agua
Aprovechan la caída del
agua desde cierta altura
La energía potencial
durante la caída se
convierte en energía
cinética
Centrales
hidroeléctricas
( producen energía)
Actualizacion 7
Actualizacion 7

Actualizacion 7

  • 1.
    ESTRUCTURA Y FUNCIÓNDEL SISTEMA NERVIOSO
  • 2.
    Se denomina florao microbiota intestinal al conjunto de bacterias que viven en el intestino, en una relación de simbiosis tanto de tipo comensal como de mutualismo. Este conjunto forma parte de la microbiota normal. La gran mayoría de estas bacterias no son dañinas para la salud y muchas son beneficiosas, por lo que esta microbiota intestinal es importante para el estado de salud del organismo. Se calcula que el ser humano tiene en su interior unas 2.000 especies bacterianas diferentes, de las cuales solamente 100 pueden llegar a ser perjudiciales.1 Muchas especies animales dependen muy estrechamente de su flora intestinal. Por ejemplo, sin ella, las vacas no serían capaces de digerir la celulosa, ni las termitas de alimentarse de madera, ya que no son ellas mismas, sino su flora intestinal, las que son capaces de procesar este tipo de alimentos. En el ser humano, la dependencia no es tan radical, pero sí es importante. Ayudan en ocasiones a la absorción de nutrientes y forman un ecosistema complejo que se autorregula y se mantiene en equilibrio. En otras ocasiones son imprescindibles para la síntesis de determinados compuestos, como la vitamina K y algunas del complejo B. También tienen efectos colaterales, como la producción de gases, responsables del olor característico de las heces. Algunas de ellas pueden causar infecciones de cualquier gravedad. La flora del adulto está influenciada por una serie de factores intrínsecos (secreciones intestinales) y extrínsecos (envejecimiento, dieta, estrés, antibióticos y alimentos con componentes prebióticos o con organismos probióticos).
  • 3.
    DESTREZA CON CRITERIODE DESEMPEÑO Indagar, con uso de las TIC, y otros recursos, la estructura y función del sistema nervioso relacionarlo con el sistema endocrino y explicar su importancia para la recepción de los estímulos del ambiente y la producción de respuestas
  • 5.
    El Sistema nerviosoCentral Coordina las funciones del cuerpo humano Es un sistema de control, continuo y rápido El sistema nervioso controla el funcionamiento de las glándulas endocrinas Actúan conjuntamente los sistemas: Endocrino Nervioso
  • 6.
    El Sistema nerviosoCentral Compuesto por: Encéfalo Médula Espinal
  • 7.
    Encéfalo Se encuentra Localizado en la cabeza Protegido porel cráneo Su función es Es receptar La información que llega A todo el cuerpo Y ordena la respuesta
  • 8.
  • 10.
    Médula Espinal Esta unidaal cerebro por el bulbo raquídeo se encuentra en la columna vertebral Sus funciones son Ser el centro de actos reflejos Ser un puente de comunicación entre el encéfalo y sistema nervioso periférico
  • 12.
    ¿Cuáles son lascaracterísticas de la materia?
  • 13.
    LA MATERIA Todo Lo quese encuentra a nuestro alrededor La ciencia que se encarga de estudiarla Se clasifica Sustancias puras Esta formado por materia Química • Las partículas fundamentales que constituyen la materia son los átomos. Mezclas Es la En
  • 14.
    No se puedenseparar los componentes Sustancias puras Ejemplo: el color, olor y composición Presentan una composición fija Tienen propiedades que las diferencian de otras Por métodos físicos Son formadas por un solo tipo de materia Las propiedades de las sustancias puras no varían con el tamaño Ejemplos: agua, alcohol, azúcarElaborado por: Marco Mendieta
  • 15.
    Las sustancias purasse clasifican en elementos y compuestos Clasificación Características Ejemplo Elementos Son sustancias puras que no se pueden descomponer en algo mas simple. El Hierro (Fe), el oxigeno (O), y el carbono (C). Compuestos Están formados por la unión de dos mas elementos. El agua que es la unión de hidrogeno (H) y oxigeno (O), La sal es la unión de cloro (Cl) y sodio (Na).
  • 16.
    Mezclas Son uniones De doso mas Sustancias puras Cada una mantiene Sus propiedades No hay reacción química Agua con arena, café con leche, una sopa
  • 17.
    Las mezclas seclasifican en homogéneas y heterogéneas Clasificación Características Ejemplo Mezclas homogéneas Cuando se juntan sustancias que ha simple vista no se distingue. El agua del mar es la unión de agua con diferentes sales, a simple vista no se puede identificar los componentes que los conforman. Mezclas heterogéneas Cuando se observan los componentes de l mezcla. Plato de cereal con leche, ensalada de tomate con lechuga.
  • 18.
    Clima factores Temperatura Es elcalor acumulado en el ecosistema Determinado por la radiación solar Humedad O vapor de agua Proveniente de la evaporación de Mares, ríos, lagos, suelos Depende de la radiación solar
  • 19.
    Conclusión • El clima,en relación a la humedad, es uno de los factores importantes para la distribución de la biodiversidad en los bosques. Así, a mayor humedad, mayor diversidad. De esta manera, podemos llegar a la conclusión de que las áreas más ricas en biodiversidad son las de la Amazonía y específicamente el bosque muy húmedo tropical. Por el contrario, las zonas desérticas del Ecuador, como el bosque seco tropical y los desiertos, tienen una baja biodiversidad.
  • 20.
    Estructura y funciónde los órganos de los sentidos Destreza con criterio de desempeño Explorar y describir la estructura y función de los órganos de los sentidos y explicar su importancia para la relación con el ambiente social y natural.
  • 21.
  • 22.
    El tacto Comprende elórgano de la piel Percibe sensaciones como: Temperatura, textura, suavidad, presión Estas sensaciones informan las características de los objetos Existen 3 tipos de receptores Termorreceptores Detectan los cambios de temperatura Mecanorreceptores Perciben la presión Receptores del dolor Reaccionan ante estímulos que pueden dañar la piel.
  • 24.
    Gusto Consiste en registrar elsabor Identifica distintas sustancias solubles con la saliva Participan los siguientes órganos: Papilas Gustativas Son órganos sensoriales de la lengua Percibe los sabores Dulce, salado, ácido, amargo Lengua Paladar Constituye el mas débil de los sentidos
  • 26.
    olfato Permite detectar Sustancias químicas en el aire Lasmoléculas microscópicas De los seres orgánicos e inorgánicos Estimulan las células sensoriales Que estimulan quimiorreceptores en el bulbo olfatorio
  • 28.
    Quimiorreceptores De las fosas nasalesson neuronas Que reaccionan A sustancias volátiles Transportadas por el aire El nervio olfatorio transmite Las sensaciones olfativas al cerebro
  • 30.
    La vista Permite conoceral ser humano el medio que lo rodea Es el sentido humano mas perfecto El órgano receptor es el ojo o globo ocular El ojo cuenta con distintas estructuras que lo protejen Cavidad ósea Llamada orbita que lo contiene Parpados Repliegue de piel que lo rodea Glándula lacrimal su secreción mantiene al ojo húmedo Pestañas y cejas Desvían las gotas de sudor provenientes de la frente
  • 32.
    Captación de imágenes La realizan Los fotorreceptores Soncélulas que se encargan de captar Estímulos luminosos Y transformarlos en impulsos nerviosos Se encuentra en una capa interna del ojo La retina Son de dos tipos Conos y bastones
  • 39.
    Energía hidroeléctrica El bosque esel regulador del ciclo del agua Mediante el abastecimiento de caudales de los ríos El ser humano ha aprovechado el caudal hídrico En la generación de energía hidráulica En Ecuador El suministro de energía eléctrica Esta a cargo de varias empresas
  • 40.
    Se construyen enlugares estratégicos de cauces de los ríos Requieren de grandes cantidades de agua Aprovechan la caída del agua desde cierta altura La energía potencial durante la caída se convierte en energía cinética Centrales hidroeléctricas ( producen energía)