Laura Marcela Bernal – lmbernals@ut.edu.co
Primero estable y luego capaz
Laura Marcela Bernal – lmarcela@yahoo.com
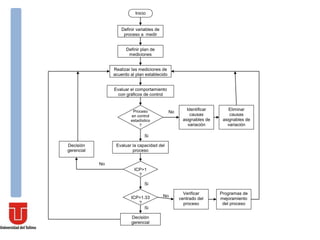
Inicio
Definir variables de
proceso a medir
Definir plan de
mediciones
Realizar las mediciones de
acuerdo al plan establecido
Evaluar el comportamiento
con gráficos de control
Evaluar la capacidad del
proceso
Identificar
causas
asignables de
variación
Eliminar
causas
asignables de
variación
Decisión
gerencial
Verificar
centrado del
proceso
Programas de
mejoramiento
del proceso
Decisión
gerencial
Proceso
en control
estadístico
?
ICP>1
?
ICP>1.33
?
Si
No
No
Si
Si
No
Capacidad de un proceso:
Laura Marcela Bernal – lmarcela@yahoo.com
Consiste en conocer la amplitud de la
variación natural del proceso para una
característica de calidad dada, ya que esto
permitirá saber en que medida tal
característica es satisfactoria (cumple
especificaciones)
Porque medir la capacidad de un
proceso:
Laura Marcela Bernal – lmarcela@yahoo.com
El nuevo modelo de aceptación de proceso:
La variación resulta en pérdida financiera.
6
Capacidad de Proceso
La principal razón para cuantificar la capacidad de un proceso es la de
calcular la habilidad del proceso para mantener dentro de las
especificaciones del producto.
Para procesos que están bajo control estadístico, una comparación de la
variación de 6σ con los límites de especificaciones permite un fácil cálculo
del porcentaje de defectuosos mediante la tolerancia estadística
convencional.
Laura Marcela Bernal – lmarcela@yahoo.com
• ¿Por qué este proceso
no cumple con las
especificaciones
establecidas?
Como ayuda a la
predicción:
• ¿Es este proceso capaz
de cumplir
permanentemente con
las especificaciones del
producto?
Como ayuda al
analisis:
• Índice de capacidad potencial del proceso
6
EIES
Cp


Laura Marcela Bernal – lmarcela@yahoo.com
Capacidad de Proceso: Cp
Variación tolerada
Variación real
Laura Marcela Bernal – lmbernals@ut.edu.co
Capacidad de Proceso: Cp
Capacidad de Procesos, Indice Cp
Laura Marcela Bernal – lmarcela@yahoo.com
Laura Marcela Bernal – lmarcela@yahoo.com
Capacidad de Proceso: Cp
Valor Índice
Cp
Categoría del
proceso
Interpretación
Cp ≥ 2 Clase
mundial
Se tiene calidad seis sigma
Cp > 1.33 1 Adecuado
1 < Cp < 1.33 2 Parcialmente adecuado, requiere control estricto
0.67 < Cp < 1 3 No adecuado para el trabajo. Es necesario análisis
del proceso. Requiere modificaciones serias para
alcanzar calidad satisfactoria
Cp < 0.67 4 No adecuado para el trabajo. Requiere
modificaciones muy serias
TABLA 5.1 Valores del Cp y su interpretación
% FUERA DE
ESPECIFICACIONES
PARTES POR MILLON
FUERA (PPM)
% FUERA DE
ESPECIFICACIONES
PARTES POR MILLON
FUERA (PPM)
0,2 54,8506 548506,13 27,4253 27,4253
0,3 36,812 368120,183 18,4060 18,4060
0,4 23,0139 230139,463 11,5070 11,5070
0,5 13,3614 133614,458 6,6807 6,6807
0,6 7,1861 71860,531 3,5930 3,5930
0,7 3,5729 35728,715 1,7864 1,7864
0,8 1,6395 16395,058 0,8198 0,8198
0,9 0,6934 6934,046 0,3467 0,3467
1 0,2700 2699,934 0,135 1349,967
1,1 0,0967 966,965 0,0483 483,483
1,2 0,0318 318,291 0,0159 159,146
1,3 0,0096 96,231 0,0048 48,116
1,4 0,0027 26,708 0,0013 13,354
1,5 0,0007 6,802 0,0003 3,401
1,6 0,0002 1,589 0,0001 0,794
1,7 0,0000 0,340 0,0000 0,170
1,8 0,0000 0,067 0,0000 0,033
1,9 0,0000 0,012 0,0000 0,006
2 0,0000 0,002 0,0000 0,001
VALOR DEL INDICE
(CORTO PLAZO)
PROCESO CON DOBLE ESPECIFICACION
(INDICE Cp)
CON REFERENCIA A UNA SOLA
ESPECIFICACION (Cpi, Cps, Cpk)
TABLA 5.2:
Los índices de Cp, Cpi, Cps en términos de la cantidad de piezas malas; bajo
normalidad y proceso centrado en el caso de doble especificación
Distribución normal
Simetría
respecto al
promedio
El
promedio
es igual a la
mediana y
la moda
La mayor
frecuencia se
encuentra en
el centro de la
distribución
El
promedio
define la
posición de
la curva
La desviación
estándar
define la
posición de la
curva
Toda distribución
normal depende
de el promedio y
la desviación
estándar
Laura Marcela Bernal – lmarcela@yahoo.com
Ley normal
Laura Marcela Bernal – lmarcela@yahoo.com
Prueba de normalidad
• permite determinar si los datos provienen de una distribución
normal
• Su importancia radica en la metodología de inferencia
estadística
• Algunas pruebas de normalidad:
– Kolmogorov-smirnov
– Anderson-darling
– Ji-cuadrado
– Shapiro-wilks
Laura Marcela Bernal – lmarcela@yahoo.com
Prueba de normalidad
Laura Marcela Bernal – lmarcela@yahoo.com
El éxito en la manufactura del vidrio radica en controlar la temperatura del proceso,
para regular las fuerzas internas que lo hacen quebradizo.
Dentro de las propiedades térmicas a evaluar se definen el punto de deformación
(donde el vidrio es un sólido rígido y puede enfriarse rápidamente sin introducir
ningún tipo de tensiones externas) cuyo valor de referencia esta entre 200 y 320.
A continuación se presentan datos recogidos de la resistencia al estallamiento de
100 botellas de vidrio para refresco de 1 litro.
Analizar el proceso de acuerdo a:
a. Límites reales
b. Indices de capacidad Cp, Cpk, Cps, Cpi, K, Cpm
c. Interprete los resultados obtenidos
d. Se considera el proceso capaz?
Laura Marcela Bernal – lmarcela@yahoo.com
Ejercicio 1
Laura Marcela Bernal – lmarcela@yahoo.com
Ejercicio 1
265 197 346 280 265 200 221 265 261 278
205 286 317 242 254 235 176 262 248 250
263 274 242 260 281 246 248 271 260 265
307 243 258 321 294 328 263 245 274 270
220 231 276 228 223 296 231 301 337 298
268 267 300 250 260 276 334 280 250 257
260 281 208 299 308 264 280 274 278 210
234 265 187 258 235 269 265 253 254 280
299 214 264 267 283 235 272 287 274 269
215 318 271 293 277 290 283 258 275 251
EIES
Cr


6
Laura Marcela Bernal – lmarcela@yahoo.com
Índice Cr:
Razón de capacidad potencial
• Representa la proporción de la banda de especificaciones que es cubierta
por el proceso
• Ej: Cr: 0.90 indica que la variación del proceso potencialmente cubre el
90% de la banda del especificaciones




3
3




ES
C
EI
C
ps
pi
Índice Cpi, Cps:
Índice de capacidad para la especificación
inferior y superior
Laura Marcela Bernal – lmarcela@yahoo.com
• Estos índices a diferencia de Cp y Cr si toman en cuenta el centrado del
proceso.
• Para interpretar estos índices se usa la tabla 5.1; no obstante para
considerar que el proceso es adecuado el valor de Cpi y Cps debe ser
mayor de 1.25 en lugar de 1.33



 





3
,
3
ESEI
MinCpk
Laura Marcela Bernal – lmarcela@yahoo.com
Índice Cpk:
Índice de capacidad real del proceso
• Es considerada una versión corregida de Cp
• Toma en cuenta el centrado del proceso
• Si Cpk es < 1 el proceso no cumple con por lo menos una de las
especificaciones
• Cpk > 1,25 es satisfactorio
Capacidad de Procesos, Indice Cpk
Laura Marcela Bernal – lmarcela@yahoo.com
Índice Cpk: interpretación
A
• El índice Cpk siempre va a ser menor o igual que el índice Cp.
B
• Cuando Cp y Cpk son muy proximos indica que la media del proceso
esta muy cerca del punto medio de las especificaciones
C
• Si el valor de Cpk es mucho mas pequeño que el Cp, nos indica que la
media del proceso esta alejada del centro de las especificaciones
D
• En un proceso ya existente Cpk: 1,25 sera satisfactorio, mientras que
para procesos nuevos se pide que Cpk > 1,45
E
• Valores negativos o ceros, indica que la media del proceso esta fuera
de las especificaciones
Laura Marcela Bernal – lmarcela@yahoo.com
Ejercicio 1
330300270240210180
LSL USL
Process Data
Sample N 100
StDev (Within) 32,0091
StDev (O v erall) 32,0989
LSL 200
Target *
USL 320
Sample Mean 264,06
Potential (Within) C apability
C C pk 0,62
O v erall C apability
Pp 0,62
PPL 0,67
PPU 0,58
Ppk
C p
0,58
C pm *
0,62
C PL 0,67
C PU 0,58
C pk 0,58
O bserv ed Performance
PPM < LSL 30000,00
PPM > USL 50000,00
PPM Total 80000,00
Exp. Within Performance
PPM < LSL 22679,74
PPM > USL 40264,26
PPM Total 62944,00
Exp. O v erall Performance
PPM < LSL 22982,86
PPM > USL 40689,55
PPM Total 63672,41
Within
Overall
Process Capability of C8
25
Capacidad de Proceso
Promedio Aceptable
Desviación estándar
aceptable. Cpk > 1
Promedio aun aceptable
Desviación estándar
aceptable. Cpk = 1
Promedio muy alto
Desviación estándar
potencialmente aceptable
Cpk = Cpu < 1
Medidas
Medidas
Medidas
FrecuenciasFrecuencia
s
Frecuencias
c.
b.
a.
Especificaciones
Especificaciones
Especificaciones
Laura Marcela Bernal – lmarcela@yahoo.com
 
100
2
1
X
EIES
N
K




Índice K:
Índice de centrado de proceso
Indicador de que tan centrada está la distribución de un proceso con respecto a
las especificaciones de una característica dada
Indica el grado porcentual de desviación
Si el signo de K es positivo significa que la media del proceso es mayor que el valor
nominal
Valores de K menores a 20% en términos absolutos se consideran como aceptables
El valor N es la calidad objetivo y óptima, cualquier desviación respecto a este valor lleva
a un detrimento de la calidad
SampleMean
252321191715131197531
42
40
38
__
X=40,125
UCL=42,903
LCL=37,346
SampleRange
252321191715131197531
10
5
0
_
R=4,82
UCL=10,19
LCL=0
Sample
Values
252015105
45
40
35
45,043,542,040,539,037,536,0
454035
Within
O v erall
Specs
Within
StDev 2,0709
C p 1,29
C pk 1,27
C C pk 1,29
O v erall
StDev 2,07401
Pp 1,29
Ppk 1,27
C pm *
Process Capability Sixpack of C4
Xbar Chart
R Chart
Last 25 Subgroups
Capability Histogram
Normal Prob Plot
A D: 0,263, P: 0,698
Capability Plot
La mejora de un proceso debe orientarse a reducir su variabilidad alrededor del valor N y
no solo a cumplir con las especificaciones
Cpm < 1: el proceso no cumple especificaciones ya sea por centrado o variabilidad
Cpm > 1: el proceso cumple especificaciones y la media del proceso esta dentro de la
tercera parte central de la banda de especificaciones
Cpm > 1.33: el proceso cumple especificaciones pero ademas la media del proceso esta
dentro de la quinta parte del rango central de especificaciones
22
)(
6
N
EIES
Cpm





Índice Cpm:
Índice de Taguchi
Laura Marcela Bernal – lmarcela@yahoo.com
Análisis de capacidad de proceso por
Minitab
Laura Marcela Bernal – lmarcela@yahoo.com
47,545,042,540,037,535,032,5
LSL USL
Process Data
Sample N 125
StDev (Within) 2,0709
StDev (O v erall) 2,07401
LSL 32
Target *
USL 48
Sample Mean 40,1245
Potential (Within) C apability
C C pk 1,29
O v erall C apability
Pp 1,29
PPL 1,31
PPU 1,27
Ppk
C p
1,27
C pm *
1,29
C PL 1,31
C PU 1,27
C pk 1,27
O bserv ed Performance
PPM < LSL 0,00
PPM > USL 0,00
PPM Total 0,00
Exp. Within Performance
PPM < LSL 43,69
PPM > USL 71,50
PPM Total 115,19
Exp. O v erall Performance
PPM < LSL 44,77
PPM > USL 73,16
PPM Total 117,93
Within
Overall
Process Capability of C4
En las plantas de tratamiento de aguas residuales una forma de medir la
eficacia del tratamiento biológico aerobio de clarificación secundaria y de la
filtración, es mediante los sólidos suspendidos totales SST.
En una planta en particular, se tiene que los SST no deben ser mayores a
ES=30 para considerar que el proceso fue satisfactorio.
Por lo tanto, esta variable es de tipo “entre mas pequeña, mejor”
De acuerdo con datos históricos se tiene que la media y la desviación
estándar de SST son 10.2 y 5.1 respectivamente.
Se considera que el proceso es capaz?
Laura Marcela Bernal – lmarcela@yahoo.com
Ejercicio 2
Respuesta:
En este caso no es posible calcular el indice Cp
ya que solo se cuenta con la especificacion
superior. Por lo tanto se hace el calculo para
determinar Cps
Cps = 1.29
De acuerdo con la tabla 5.2 tiene un porcentaje
fuera de especificaciones cercano a 0,0048%
que se considera adecuado a menos que se
tenga una exigencia aun mayor.
Laura Marcela Bernal – lmarcela@yahoo.com
Ejercicio 2
Los siguientes datos representan la especificación de peso de una muestra de 4
chorizos calibre pequeño en la etapa de embutido. El objetivo es un peso de 80 ± 10 g.
Los datos se adjuntan en Excel
Laura Marcela Bernal – lmarcela@yahoo.com
Ejercicio 3
a. Construya una grafica de capacidad de este
proceso (histograma con tolerancias) y de
una primera opinión sobre su capacidad
b. Calcule la media y desviación estándar y
estime los indices de Cp, Cpk, Cpm y K e
interpretelos.
c. Con base en la tabla 5.2 estime el
porcentaje fuera de especificaciones
Laura Marcela Bernal – lmarcela@yahoo.com
Ejercicio 3
El peso neto (onzas) de un producto blanqueador en polvo va a
monitorearse con cartas de control X-R utilizando un tamaño de
muestra n=5 Los datos de 20 muestras preliminares se adjuntan en
archivo de excel
a. Establecer las cartas de control X-R usando los datos adjuntos. El
proceso manifiesta control estadistico?
b. El peso de llenado parece seguir una distribucion normal?
c. Si las especificaciones son 16.2 ± 0.5 que conclusiones saca de la
capacidad del proceso?
Laura Marcela Bernal – lmarcela@yahoo.com
Ejercicio 4
Laura Marcela Bernal – lmarcela@yahoo.com
Ejercicio 4
1. Recoger una muestra representativa de al menos 50 unidades (seguidas
para estudios a corto plazo y espaciadas para estudios a largo plazo)
2. Chequear que los datos no evidencien un proceso o máquina fuera de
control estadístico
3. Chequear que los datos no evidencien una distribución no normal
4. Realizar el estudio
Capacidad de Procesos, Etapas
Laura Marcela Bernal – lmarcela@yahoo.com
37
LIE LSE
Laura Marcela Bernal – lmarcela@yahoo.com
Nivel sigma y desviación estándar
Como se puede observar, el proceso de la izquierda tiene un nivel sigma de 3 debido a que caben 3 desviaciones
estándar entre la media y los límites de especificación, y en el proceso de la derecha caben 6 desviaciones estándar
entre los límites de especificación dándole un nivel de 6 sigma.
38
LIE LSE
Laura Marcela Bernal – lmarcela@yahoo.com
Nivel sigma
Ejemplos de defectos según el nivel Sigma
Laura Marcela Bernal – lmarcela@yahoo.com
5.000 cirugías sin
éxito en la
semana.
2 aterrizajes
forzosos al día en
los principales
aeropuertos
200.000 recetas
medicas erradas
al año
Nivel 3
sigma
1,7 cirugías sin
éxito a la semana
1 aterrizaje
forzoso cada 5
años
68 recetas
erradas al año
Nivel 6
sigma
Laura Marcela Bernal – lmarcela@yahoo.com
Estado de un proceso:
Capacidad y estabilidad
Proceso
capaz
Proceso que cumple con
especificaciones de tal forma que
el nivel de disconformidades es
suficientemente bajo para
garantizar que no habrá
esfuerzos inmediatos para tratar
de ajustarlas
Estabilidad de
un proceso
Variación de un proceso a través
del tiempo. Si esta estable (o en
control estadístico) es predecible
en el futuro inmediato
Laura Marcela Bernal – lmarcela@yahoo.com
Estado de un proceso:
Capacidad y estabilidadCapacidadparacumplirespecificacionesCpk
2,5
A B
2
1,5
1
C D
0,5
0
-0,5
-1
0 3 6 9 12 15 18 21
Estabilidad de la variabilidad a traves del tiempo St
Laura Marcela Bernal – lmarcela@yahoo.com
Estado de un proceso:
Capacidad y estabilidad
El proceso es estable?
Herramientas: Cartas de control e indice
de inestabilidad
SI NO
El proceso es capaz?
Herramientas: estudios de
capacidad e indices Cp y Cpk
SI
A B
estable y capaz capaz pero inestable
NO
C D
estable y incapaz incapaze inestable
Laura Marcela Bernal – lmarcela@yahoo.com
Estado de un proceso:
Capacidad y estabilidad
1. Delimitar datos históricos
Recoger datos que reflejen la realidad del proceso, en lapso de tiempo
considerable donde no se hayan realizado grandes modificaciones al proceso
procesos masivos: 3-4 semanas- 300 a 500 puntos
procesos lentos: 100 a 200 puntos
2. Analizar estabilidad
analizar los datos históricos: comportamiento de los puntos patrones
especiales de variación, y calcular St. Si da S alto (ej >10% ) alta inestabilidad. Si
St=1-3 Proceso estable
3. Estudiar la capacidad
Con los datos históricos hacer análisis de SCP incluye Cp Cpk histograma
identifica si hay problemas de capacidad por centrado y/o exceso de variación
Laura Marcela Bernal – lmarcela@yahoo.com
Capacidad y estabilidad
Proceso tipo D (inestable e incapaz)
•Detectar y eliminar las causas de inestabilidad
•Identificar los patrones que sigue la inestabilidad
•Se deduce que es un proceso pobremente estandarizado
Acciones
•Revisar el sistema de monitoreo del proceso para mejorarlo
•Revisar diseño y operación de los GC: objetivo, seleccionar la carta adecuada,
el muestreo, interpretación etc
Mejorar el uso
de los GC
•En paralelo al mejoramiento de los GC analizar los datos históricos para
identificar el tipo de inestabilidad existente en el proceso
•Localizado el patrón de inestabilidad listar las variables que causan la
inestabilidad, monitorear y analizar
Eliminar causas
de
inestabilidad
Volver e evaluar
el estado del
proceso
Laura Marcela Bernal – lmarcela@yahoo.com
Capacidad y estabilidad
Proceso tipo C (estable e incapaz)
•Se esta ante un proceso estable con baja capacidad para cumplir
especificaciones
•Estrategia orientada a mejorar la capacidad
•Recomendable que todo proceso tenga un buen monitoreo para detectar
cambios de manera oportuna
•Es probable que algunas de las aparentes causas comunes de variación que
generan los problemas de capacidad en realidad sean causas especiales por
eso es importante revisar y mejorar el uso de los GC
Revisar el uso de
los GC
•Identificar la causa: exceso de variación o proceso descentrado
•Generar proyecto de mejora para la solución del problema
Investigar
causas de baja
capacidad
Volver e evaluar
el estado del
proceso
Laura Marcela Bernal – lmarcela@yahoo.com
Capacidad y estabilidad
Proceso tipo B (inestable pero capaz)
•Un proceso que funciona en presencia de causas especiales de variación,
pero estas son tales, que se esta satisfecho con el desempeño del proceso en
términos de especificaciones
•Se esta ante un proceso vulnerable porque en un momento dado la
inestabilidad puede ocasionar problemas en términos de especificaciones
•Revisar el sistema de monitoreo del proceso para mejorarlo
•Revisar diseño y operación de los GC: objetivo, seleccionar la carta adecuada,
el muestreo, interpretación etc
Mejorar el uso
de los GC
•En paralelo al mejoramiento de los GC analizar los datos históricos para
identificar el tipo de inestabilidad existente en el proceso
•Localizado el patrón de inestabilidad listar las variables que causan la
inestabilidad, monitorear y analizar
Eliminar
causas de
inestabilidad
Volver e evaluar
el estado del
proceso
En una referencia de tocineta se tiene que la longitud de lonja debe
ser de 550 mm con una tolerancia de ± 8 mm. Para detectar la posible
presencia de causas especiales de variación y en general para
monitorear el correcto funcionamiento del proceso de corte, cada
hora, se toman 5 lonjas y se miden.
Laura Marcela Bernal – lmarcela@yahoo.com
Ejercicio 5
a. Cual es el comportamiento de la
tendencia central y variabilidad de los
datos?
b. Establecer si el proceso manifiesta
control estadístico?
c. Cuales son los limites reales del
proceso?
d. Que conclusiones saca de la capacidad
del proceso?
Laura Marcela Bernal – lmarcela@yahoo.com
Ejercicio 5
SampleMean
332925211713951
554
552
550
__
X=552,533
UCL=555,229
LCL=549,838
SampleRange
332925211713951
10
5
0
_
R=4,67
UCL=9,88
LCL=0
Sample
Values
3530252015
556
552
548
558556554552550548
560555550545
Within
O v erall
Specs
Within
StDev 2,00903
C p 1,33
C pk 0,91
C C pk 1,33
O v erall
StDev 2,00112
Pp 1,33
Ppk 0,91
C pm *
Process Capability Sixpack of C2
Xbar Chart
R Chart
Last 25 Subgroups
Capability Histogram
Normal Prob Plot
A D: 1,994, P: < 0,005
Capability Plot

Analisis de Capacidad de procesos

  • 1.
    Laura Marcela Bernal– lmbernals@ut.edu.co
  • 2.
    Primero estable yluego capaz Laura Marcela Bernal – lmarcela@yahoo.com
  • 3.
    Inicio Definir variables de procesoa medir Definir plan de mediciones Realizar las mediciones de acuerdo al plan establecido Evaluar el comportamiento con gráficos de control Evaluar la capacidad del proceso Identificar causas asignables de variación Eliminar causas asignables de variación Decisión gerencial Verificar centrado del proceso Programas de mejoramiento del proceso Decisión gerencial Proceso en control estadístico ? ICP>1 ? ICP>1.33 ? Si No No Si Si No
  • 4.
    Capacidad de unproceso: Laura Marcela Bernal – lmarcela@yahoo.com Consiste en conocer la amplitud de la variación natural del proceso para una característica de calidad dada, ya que esto permitirá saber en que medida tal característica es satisfactoria (cumple especificaciones)
  • 5.
    Porque medir lacapacidad de un proceso: Laura Marcela Bernal – lmarcela@yahoo.com El nuevo modelo de aceptación de proceso: La variación resulta en pérdida financiera.
  • 6.
    6 Capacidad de Proceso Laprincipal razón para cuantificar la capacidad de un proceso es la de calcular la habilidad del proceso para mantener dentro de las especificaciones del producto. Para procesos que están bajo control estadístico, una comparación de la variación de 6σ con los límites de especificaciones permite un fácil cálculo del porcentaje de defectuosos mediante la tolerancia estadística convencional. Laura Marcela Bernal – lmarcela@yahoo.com • ¿Por qué este proceso no cumple con las especificaciones establecidas? Como ayuda a la predicción: • ¿Es este proceso capaz de cumplir permanentemente con las especificaciones del producto? Como ayuda al analisis:
  • 7.
    • Índice decapacidad potencial del proceso 6 EIES Cp   Laura Marcela Bernal – lmarcela@yahoo.com Capacidad de Proceso: Cp Variación tolerada Variación real
  • 8.
    Laura Marcela Bernal– lmbernals@ut.edu.co Capacidad de Proceso: Cp
  • 9.
    Capacidad de Procesos,Indice Cp Laura Marcela Bernal – lmarcela@yahoo.com
  • 10.
    Laura Marcela Bernal– lmarcela@yahoo.com Capacidad de Proceso: Cp Valor Índice Cp Categoría del proceso Interpretación Cp ≥ 2 Clase mundial Se tiene calidad seis sigma Cp > 1.33 1 Adecuado 1 < Cp < 1.33 2 Parcialmente adecuado, requiere control estricto 0.67 < Cp < 1 3 No adecuado para el trabajo. Es necesario análisis del proceso. Requiere modificaciones serias para alcanzar calidad satisfactoria Cp < 0.67 4 No adecuado para el trabajo. Requiere modificaciones muy serias TABLA 5.1 Valores del Cp y su interpretación
  • 11.
    % FUERA DE ESPECIFICACIONES PARTESPOR MILLON FUERA (PPM) % FUERA DE ESPECIFICACIONES PARTES POR MILLON FUERA (PPM) 0,2 54,8506 548506,13 27,4253 27,4253 0,3 36,812 368120,183 18,4060 18,4060 0,4 23,0139 230139,463 11,5070 11,5070 0,5 13,3614 133614,458 6,6807 6,6807 0,6 7,1861 71860,531 3,5930 3,5930 0,7 3,5729 35728,715 1,7864 1,7864 0,8 1,6395 16395,058 0,8198 0,8198 0,9 0,6934 6934,046 0,3467 0,3467 1 0,2700 2699,934 0,135 1349,967 1,1 0,0967 966,965 0,0483 483,483 1,2 0,0318 318,291 0,0159 159,146 1,3 0,0096 96,231 0,0048 48,116 1,4 0,0027 26,708 0,0013 13,354 1,5 0,0007 6,802 0,0003 3,401 1,6 0,0002 1,589 0,0001 0,794 1,7 0,0000 0,340 0,0000 0,170 1,8 0,0000 0,067 0,0000 0,033 1,9 0,0000 0,012 0,0000 0,006 2 0,0000 0,002 0,0000 0,001 VALOR DEL INDICE (CORTO PLAZO) PROCESO CON DOBLE ESPECIFICACION (INDICE Cp) CON REFERENCIA A UNA SOLA ESPECIFICACION (Cpi, Cps, Cpk) TABLA 5.2: Los índices de Cp, Cpi, Cps en términos de la cantidad de piezas malas; bajo normalidad y proceso centrado en el caso de doble especificación
  • 12.
    Distribución normal Simetría respecto al promedio El promedio esigual a la mediana y la moda La mayor frecuencia se encuentra en el centro de la distribución El promedio define la posición de la curva La desviación estándar define la posición de la curva Toda distribución normal depende de el promedio y la desviación estándar Laura Marcela Bernal – lmarcela@yahoo.com
  • 13.
    Ley normal Laura MarcelaBernal – lmarcela@yahoo.com
  • 14.
    Prueba de normalidad •permite determinar si los datos provienen de una distribución normal • Su importancia radica en la metodología de inferencia estadística • Algunas pruebas de normalidad: – Kolmogorov-smirnov – Anderson-darling – Ji-cuadrado – Shapiro-wilks Laura Marcela Bernal – lmarcela@yahoo.com
  • 15.
    Prueba de normalidad LauraMarcela Bernal – lmarcela@yahoo.com
  • 17.
    El éxito enla manufactura del vidrio radica en controlar la temperatura del proceso, para regular las fuerzas internas que lo hacen quebradizo. Dentro de las propiedades térmicas a evaluar se definen el punto de deformación (donde el vidrio es un sólido rígido y puede enfriarse rápidamente sin introducir ningún tipo de tensiones externas) cuyo valor de referencia esta entre 200 y 320. A continuación se presentan datos recogidos de la resistencia al estallamiento de 100 botellas de vidrio para refresco de 1 litro. Analizar el proceso de acuerdo a: a. Límites reales b. Indices de capacidad Cp, Cpk, Cps, Cpi, K, Cpm c. Interprete los resultados obtenidos d. Se considera el proceso capaz? Laura Marcela Bernal – lmarcela@yahoo.com Ejercicio 1
  • 18.
    Laura Marcela Bernal– lmarcela@yahoo.com Ejercicio 1 265 197 346 280 265 200 221 265 261 278 205 286 317 242 254 235 176 262 248 250 263 274 242 260 281 246 248 271 260 265 307 243 258 321 294 328 263 245 274 270 220 231 276 228 223 296 231 301 337 298 268 267 300 250 260 276 334 280 250 257 260 281 208 299 308 264 280 274 278 210 234 265 187 258 235 269 265 253 254 280 299 214 264 267 283 235 272 287 274 269 215 318 271 293 277 290 283 258 275 251
  • 19.
    EIES Cr   6 Laura Marcela Bernal– lmarcela@yahoo.com Índice Cr: Razón de capacidad potencial • Representa la proporción de la banda de especificaciones que es cubierta por el proceso • Ej: Cr: 0.90 indica que la variación del proceso potencialmente cubre el 90% de la banda del especificaciones
  • 20.
        3 3     ES C EI C ps pi Índice Cpi, Cps: Índicede capacidad para la especificación inferior y superior Laura Marcela Bernal – lmarcela@yahoo.com • Estos índices a diferencia de Cp y Cr si toman en cuenta el centrado del proceso. • Para interpretar estos índices se usa la tabla 5.1; no obstante para considerar que el proceso es adecuado el valor de Cpi y Cps debe ser mayor de 1.25 en lugar de 1.33
  • 21.
              3 , 3 ESEI MinCpk Laura MarcelaBernal – lmarcela@yahoo.com Índice Cpk: Índice de capacidad real del proceso • Es considerada una versión corregida de Cp • Toma en cuenta el centrado del proceso • Si Cpk es < 1 el proceso no cumple con por lo menos una de las especificaciones • Cpk > 1,25 es satisfactorio
  • 22.
    Capacidad de Procesos,Indice Cpk Laura Marcela Bernal – lmarcela@yahoo.com
  • 23.
    Índice Cpk: interpretación A •El índice Cpk siempre va a ser menor o igual que el índice Cp. B • Cuando Cp y Cpk son muy proximos indica que la media del proceso esta muy cerca del punto medio de las especificaciones C • Si el valor de Cpk es mucho mas pequeño que el Cp, nos indica que la media del proceso esta alejada del centro de las especificaciones D • En un proceso ya existente Cpk: 1,25 sera satisfactorio, mientras que para procesos nuevos se pide que Cpk > 1,45 E • Valores negativos o ceros, indica que la media del proceso esta fuera de las especificaciones
  • 24.
    Laura Marcela Bernal– lmarcela@yahoo.com Ejercicio 1 330300270240210180 LSL USL Process Data Sample N 100 StDev (Within) 32,0091 StDev (O v erall) 32,0989 LSL 200 Target * USL 320 Sample Mean 264,06 Potential (Within) C apability C C pk 0,62 O v erall C apability Pp 0,62 PPL 0,67 PPU 0,58 Ppk C p 0,58 C pm * 0,62 C PL 0,67 C PU 0,58 C pk 0,58 O bserv ed Performance PPM < LSL 30000,00 PPM > USL 50000,00 PPM Total 80000,00 Exp. Within Performance PPM < LSL 22679,74 PPM > USL 40264,26 PPM Total 62944,00 Exp. O v erall Performance PPM < LSL 22982,86 PPM > USL 40689,55 PPM Total 63672,41 Within Overall Process Capability of C8
  • 25.
    25 Capacidad de Proceso PromedioAceptable Desviación estándar aceptable. Cpk > 1 Promedio aun aceptable Desviación estándar aceptable. Cpk = 1 Promedio muy alto Desviación estándar potencialmente aceptable Cpk = Cpu < 1 Medidas Medidas Medidas FrecuenciasFrecuencia s Frecuencias c. b. a. Especificaciones Especificaciones Especificaciones Laura Marcela Bernal – lmarcela@yahoo.com
  • 26.
      100 2 1 X EIES N K     Índice K: Índicede centrado de proceso Indicador de que tan centrada está la distribución de un proceso con respecto a las especificaciones de una característica dada Indica el grado porcentual de desviación Si el signo de K es positivo significa que la media del proceso es mayor que el valor nominal Valores de K menores a 20% en términos absolutos se consideran como aceptables El valor N es la calidad objetivo y óptima, cualquier desviación respecto a este valor lleva a un detrimento de la calidad
  • 27.
    SampleMean 252321191715131197531 42 40 38 __ X=40,125 UCL=42,903 LCL=37,346 SampleRange 252321191715131197531 10 5 0 _ R=4,82 UCL=10,19 LCL=0 Sample Values 252015105 45 40 35 45,043,542,040,539,037,536,0 454035 Within O v erall Specs Within StDev2,0709 C p 1,29 C pk 1,27 C C pk 1,29 O v erall StDev 2,07401 Pp 1,29 Ppk 1,27 C pm * Process Capability Sixpack of C4 Xbar Chart R Chart Last 25 Subgroups Capability Histogram Normal Prob Plot A D: 0,263, P: 0,698 Capability Plot
  • 28.
    La mejora deun proceso debe orientarse a reducir su variabilidad alrededor del valor N y no solo a cumplir con las especificaciones Cpm < 1: el proceso no cumple especificaciones ya sea por centrado o variabilidad Cpm > 1: el proceso cumple especificaciones y la media del proceso esta dentro de la tercera parte central de la banda de especificaciones Cpm > 1.33: el proceso cumple especificaciones pero ademas la media del proceso esta dentro de la quinta parte del rango central de especificaciones 22 )( 6 N EIES Cpm      Índice Cpm: Índice de Taguchi Laura Marcela Bernal – lmarcela@yahoo.com
  • 29.
    Análisis de capacidadde proceso por Minitab Laura Marcela Bernal – lmarcela@yahoo.com 47,545,042,540,037,535,032,5 LSL USL Process Data Sample N 125 StDev (Within) 2,0709 StDev (O v erall) 2,07401 LSL 32 Target * USL 48 Sample Mean 40,1245 Potential (Within) C apability C C pk 1,29 O v erall C apability Pp 1,29 PPL 1,31 PPU 1,27 Ppk C p 1,27 C pm * 1,29 C PL 1,31 C PU 1,27 C pk 1,27 O bserv ed Performance PPM < LSL 0,00 PPM > USL 0,00 PPM Total 0,00 Exp. Within Performance PPM < LSL 43,69 PPM > USL 71,50 PPM Total 115,19 Exp. O v erall Performance PPM < LSL 44,77 PPM > USL 73,16 PPM Total 117,93 Within Overall Process Capability of C4
  • 30.
    En las plantasde tratamiento de aguas residuales una forma de medir la eficacia del tratamiento biológico aerobio de clarificación secundaria y de la filtración, es mediante los sólidos suspendidos totales SST. En una planta en particular, se tiene que los SST no deben ser mayores a ES=30 para considerar que el proceso fue satisfactorio. Por lo tanto, esta variable es de tipo “entre mas pequeña, mejor” De acuerdo con datos históricos se tiene que la media y la desviación estándar de SST son 10.2 y 5.1 respectivamente. Se considera que el proceso es capaz? Laura Marcela Bernal – lmarcela@yahoo.com Ejercicio 2
  • 31.
    Respuesta: En este casono es posible calcular el indice Cp ya que solo se cuenta con la especificacion superior. Por lo tanto se hace el calculo para determinar Cps Cps = 1.29 De acuerdo con la tabla 5.2 tiene un porcentaje fuera de especificaciones cercano a 0,0048% que se considera adecuado a menos que se tenga una exigencia aun mayor. Laura Marcela Bernal – lmarcela@yahoo.com Ejercicio 2
  • 32.
    Los siguientes datosrepresentan la especificación de peso de una muestra de 4 chorizos calibre pequeño en la etapa de embutido. El objetivo es un peso de 80 ± 10 g. Los datos se adjuntan en Excel Laura Marcela Bernal – lmarcela@yahoo.com Ejercicio 3 a. Construya una grafica de capacidad de este proceso (histograma con tolerancias) y de una primera opinión sobre su capacidad b. Calcule la media y desviación estándar y estime los indices de Cp, Cpk, Cpm y K e interpretelos. c. Con base en la tabla 5.2 estime el porcentaje fuera de especificaciones
  • 33.
    Laura Marcela Bernal– lmarcela@yahoo.com Ejercicio 3
  • 34.
    El peso neto(onzas) de un producto blanqueador en polvo va a monitorearse con cartas de control X-R utilizando un tamaño de muestra n=5 Los datos de 20 muestras preliminares se adjuntan en archivo de excel a. Establecer las cartas de control X-R usando los datos adjuntos. El proceso manifiesta control estadistico? b. El peso de llenado parece seguir una distribucion normal? c. Si las especificaciones son 16.2 ± 0.5 que conclusiones saca de la capacidad del proceso? Laura Marcela Bernal – lmarcela@yahoo.com Ejercicio 4
  • 35.
    Laura Marcela Bernal– lmarcela@yahoo.com Ejercicio 4
  • 36.
    1. Recoger unamuestra representativa de al menos 50 unidades (seguidas para estudios a corto plazo y espaciadas para estudios a largo plazo) 2. Chequear que los datos no evidencien un proceso o máquina fuera de control estadístico 3. Chequear que los datos no evidencien una distribución no normal 4. Realizar el estudio Capacidad de Procesos, Etapas Laura Marcela Bernal – lmarcela@yahoo.com
  • 37.
    37 LIE LSE Laura MarcelaBernal – lmarcela@yahoo.com Nivel sigma y desviación estándar Como se puede observar, el proceso de la izquierda tiene un nivel sigma de 3 debido a que caben 3 desviaciones estándar entre la media y los límites de especificación, y en el proceso de la derecha caben 6 desviaciones estándar entre los límites de especificación dándole un nivel de 6 sigma.
  • 38.
    38 LIE LSE Laura MarcelaBernal – lmarcela@yahoo.com Nivel sigma
  • 39.
    Ejemplos de defectossegún el nivel Sigma Laura Marcela Bernal – lmarcela@yahoo.com 5.000 cirugías sin éxito en la semana. 2 aterrizajes forzosos al día en los principales aeropuertos 200.000 recetas medicas erradas al año Nivel 3 sigma 1,7 cirugías sin éxito a la semana 1 aterrizaje forzoso cada 5 años 68 recetas erradas al año Nivel 6 sigma
  • 40.
    Laura Marcela Bernal– lmarcela@yahoo.com Estado de un proceso: Capacidad y estabilidad Proceso capaz Proceso que cumple con especificaciones de tal forma que el nivel de disconformidades es suficientemente bajo para garantizar que no habrá esfuerzos inmediatos para tratar de ajustarlas Estabilidad de un proceso Variación de un proceso a través del tiempo. Si esta estable (o en control estadístico) es predecible en el futuro inmediato
  • 41.
    Laura Marcela Bernal– lmarcela@yahoo.com Estado de un proceso: Capacidad y estabilidadCapacidadparacumplirespecificacionesCpk 2,5 A B 2 1,5 1 C D 0,5 0 -0,5 -1 0 3 6 9 12 15 18 21 Estabilidad de la variabilidad a traves del tiempo St
  • 42.
    Laura Marcela Bernal– lmarcela@yahoo.com Estado de un proceso: Capacidad y estabilidad El proceso es estable? Herramientas: Cartas de control e indice de inestabilidad SI NO El proceso es capaz? Herramientas: estudios de capacidad e indices Cp y Cpk SI A B estable y capaz capaz pero inestable NO C D estable y incapaz incapaze inestable
  • 43.
    Laura Marcela Bernal– lmarcela@yahoo.com Estado de un proceso: Capacidad y estabilidad 1. Delimitar datos históricos Recoger datos que reflejen la realidad del proceso, en lapso de tiempo considerable donde no se hayan realizado grandes modificaciones al proceso procesos masivos: 3-4 semanas- 300 a 500 puntos procesos lentos: 100 a 200 puntos 2. Analizar estabilidad analizar los datos históricos: comportamiento de los puntos patrones especiales de variación, y calcular St. Si da S alto (ej >10% ) alta inestabilidad. Si St=1-3 Proceso estable 3. Estudiar la capacidad Con los datos históricos hacer análisis de SCP incluye Cp Cpk histograma identifica si hay problemas de capacidad por centrado y/o exceso de variación
  • 44.
    Laura Marcela Bernal– lmarcela@yahoo.com Capacidad y estabilidad Proceso tipo D (inestable e incapaz) •Detectar y eliminar las causas de inestabilidad •Identificar los patrones que sigue la inestabilidad •Se deduce que es un proceso pobremente estandarizado Acciones •Revisar el sistema de monitoreo del proceso para mejorarlo •Revisar diseño y operación de los GC: objetivo, seleccionar la carta adecuada, el muestreo, interpretación etc Mejorar el uso de los GC •En paralelo al mejoramiento de los GC analizar los datos históricos para identificar el tipo de inestabilidad existente en el proceso •Localizado el patrón de inestabilidad listar las variables que causan la inestabilidad, monitorear y analizar Eliminar causas de inestabilidad Volver e evaluar el estado del proceso
  • 45.
    Laura Marcela Bernal– lmarcela@yahoo.com Capacidad y estabilidad Proceso tipo C (estable e incapaz) •Se esta ante un proceso estable con baja capacidad para cumplir especificaciones •Estrategia orientada a mejorar la capacidad •Recomendable que todo proceso tenga un buen monitoreo para detectar cambios de manera oportuna •Es probable que algunas de las aparentes causas comunes de variación que generan los problemas de capacidad en realidad sean causas especiales por eso es importante revisar y mejorar el uso de los GC Revisar el uso de los GC •Identificar la causa: exceso de variación o proceso descentrado •Generar proyecto de mejora para la solución del problema Investigar causas de baja capacidad Volver e evaluar el estado del proceso
  • 46.
    Laura Marcela Bernal– lmarcela@yahoo.com Capacidad y estabilidad Proceso tipo B (inestable pero capaz) •Un proceso que funciona en presencia de causas especiales de variación, pero estas son tales, que se esta satisfecho con el desempeño del proceso en términos de especificaciones •Se esta ante un proceso vulnerable porque en un momento dado la inestabilidad puede ocasionar problemas en términos de especificaciones •Revisar el sistema de monitoreo del proceso para mejorarlo •Revisar diseño y operación de los GC: objetivo, seleccionar la carta adecuada, el muestreo, interpretación etc Mejorar el uso de los GC •En paralelo al mejoramiento de los GC analizar los datos históricos para identificar el tipo de inestabilidad existente en el proceso •Localizado el patrón de inestabilidad listar las variables que causan la inestabilidad, monitorear y analizar Eliminar causas de inestabilidad Volver e evaluar el estado del proceso
  • 47.
    En una referenciade tocineta se tiene que la longitud de lonja debe ser de 550 mm con una tolerancia de ± 8 mm. Para detectar la posible presencia de causas especiales de variación y en general para monitorear el correcto funcionamiento del proceso de corte, cada hora, se toman 5 lonjas y se miden. Laura Marcela Bernal – lmarcela@yahoo.com Ejercicio 5 a. Cual es el comportamiento de la tendencia central y variabilidad de los datos? b. Establecer si el proceso manifiesta control estadístico? c. Cuales son los limites reales del proceso? d. Que conclusiones saca de la capacidad del proceso?
  • 48.
    Laura Marcela Bernal– lmarcela@yahoo.com Ejercicio 5 SampleMean 332925211713951 554 552 550 __ X=552,533 UCL=555,229 LCL=549,838 SampleRange 332925211713951 10 5 0 _ R=4,67 UCL=9,88 LCL=0 Sample Values 3530252015 556 552 548 558556554552550548 560555550545 Within O v erall Specs Within StDev 2,00903 C p 1,33 C pk 0,91 C C pk 1,33 O v erall StDev 2,00112 Pp 1,33 Ppk 0,91 C pm * Process Capability Sixpack of C2 Xbar Chart R Chart Last 25 Subgroups Capability Histogram Normal Prob Plot A D: 1,994, P: < 0,005 Capability Plot