Incrustar presentación
Descargar como ODP, PPTX
















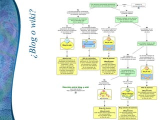
Este documento describe las aplicaciones educativas de los blogs y wikis. Explica las diferencias entre blogs y wikis, como los blogs tienen una estructura secuencial y los wikis permiten una edición y lectura no secuencial. Luego detalla usos para profesores como diarios de clase, comunicación con estudiantes y compartir recursos a través de blogs, y generar material didáctico y colaborar mediante wikis. También propone usos para estudiantes como exponer trabajos en blogs y elaborar trabajos individuales o grupales en wikis. Finalmente














