Universidad Autónoma de Chiapas 
Seguridad alimentaria 
Articulo 
Redacción de textos 
Presenta: 
Daniela Gordillo García 
Asesor: 
MTRA. Susana Chavira Orantes 
Elaboración del chorizo de soya
2 
INTRODUCCIÓN 
Un alimento es cualquier sustancia ingerida por los seres vivos con diferentes 
fines, pueden ser nutricionales o psicológicos. Existen diferentes tipos de 
alimentos, cada tipo de alimento tiene diferente función para nuestro cuerpo o para 
las necesidades del mismo (Bello Gutiérrez, 2000). En un alimento como es el 
chorizo vegetariano de soya hay que estudiar la composición de esta misma, y así 
conocer las temperaturas de cocción y determinar que macromoléculas se activan 
o inactivan, también hay que revisar las normas de etiquetado y envasado, al usar 
las normas adecuadas lograremos saber la vida de anaquel de un producto 
procesado. Por otra parte hay que ver lo beneficios de la soya y también cuanto se 
debe de consumir y cada cuanto. 
Los chorizos son embutidos elaborados principalmente con carne de cerdo, 
aunque también se preparan y expenden a partir de otras especies pecuarias 
pero en menores cantidades, como las carnes de bovino, aves y borregos entre 
otras, los cuales son sazonados con especias y picantes, que les dan el bouquet 
y los aromas característicos para el paladar y el olfato. Son, por estas razones, 
que existen diferentes variedades de marcas en el mercado (María del Rosario 
Pascual Anderson, 1999). 
Pero también en ocasiones son elaborados con vegetales, como por ejemplo de 
soya. Un chorizo vegetariano tiene una similaridad a los de carnes, ya sea de 
puerco o res. Para incrementar sus olores y sabores se le agregan condimentos, 
especias y sazonadores. El objetivo es conocer la vida útil del chorizo de soya 
conociendo los factores que puedan favorecer el crecimiento bacteriano y aplicar 
un método de conservación adecuado. 
Palabras claves: chorizo, macromoléculas, activación e inactivación.
Contenido 
1- PLANTEAMIENTO DEL PROBLEMA............................................................................. 4 
2- JUSTIFICACIÓN ............................................................................................................. 4 
3- Objetivo general .............................................................................................................. 5 
3.1- Objetivos específicos ............................................................................................... 5 
3.2- Hipótesis alterna: ..................................................................................................... 5 
3.3- Hipótesis nula:.......................................................................................................... 5 
4- SUSTENTO TEÓRICO ................................................................................................... 5 
4.1- Soya ............................................................................................................................. 5 
4.2- Proteínas de la soya ................................................................................................ 7 
4.3- Especias sazonadoras............................................................................................. 9 
4.4- Sustancias curantes................................................................................................. 9 
4.5- Microbiología de los embutidos de soya ................................................................. 9 
5- MATERIAL Y METODOLOGÍA ..................................................................................10 
5.1- Material biológico ....................................................................................................10 
5.2- Equipo .....................................................................................................................10 
5.3- Metodología ............................................................................................................11 
5.4- Descripción del proceso de elaboración ...............................................................12 
6. BIBLIOGRAFÍA...............................................................................................................13 
3
1- PLANTEAMIENTO DEL PROBLEMA 
Se sabe que nuestro país que es México tiene el primer lugar de obesidad, esto se 
debe a la falta de cultura que se tiene, a la poca seguridad e inocuidad alimentaria, 
por tal motivo se pretende proveer un alimento de buena calidad para la sociedad. 
En la actualidad existe variedades de alimentos para el consumo, pero en el 
mercado no existe un producto como es el chorizo de soya, esta es la causa que 
hace crear un nuevo alimento e innovador para los consumidores, en el cual se 
pretende que tenga un alto valor nutritivo y que satisfagan las necesidades y que 
sea de fácil acceso. 
A menudo se puede ver que ha aumentado el consumo de chorizo en la población 
de diferentes tipos de carnes, se identifica que hay la necesidad de crear un 
alimento diferente a los que la sociedad está acostumbrada a consumir. 
Por esta razón surgió la problemática de elaborar un alimento nuevo que 
proporcione a los consumidores las propiedades nutricionales adecuadas. 
En el desarrollo de este producto es importante la vida útil que tenga en el 
anaquel, esto se ve reflejado con su mayor problema por contaminaciones 
microbiológicas durante la fabricación del mismo. 
4 
2- JUSTIFICACIÓN 
Debido a los cambios alimenticios que se han suscitado en los últimos años dados 
por la influencia de los nuevos productos y en la demasía de enfermedades a 
causa de ellos se ha optado por crear un nuevo producto innovador y con un alto 
valor nutritivo para contribuir con el desarrollo de la población. 
Al crear un producto que es muy poco que se encuentre en el mercado como es 
un chorizo vegetariano de soya, es el motivo más importante para la creación de 
un proyecto, en la actualidad las personas solo consumen carnes rojas, como res, 
cerdo, cordero y carnes blancas como el pollo. Debido a esto surgió la idea de 
desarrollar la idea de crear un alimento innovador que sea de alto valor nutritivo. 
Responder a las necesidades de algunos consumidores que por sus creencias 
ideológicas no consumen carnes rojas y no se atreven a consumir este tipo de
producto ya que habitualmente es hecho de carne de cerdo o carne de res y por 
ello no hace parte de los productos que consumen. 
El proyecto pretende desarrollar en masa la producción de este producto 
permitiendo así que se consuma habitualmente. 
5 
3- Objetivo general 
Conocer la vida útil del chorizo de soya conociendo los factores que puedan 
favorecer el crecimiento bacteriano y aplicar un método de conservación 
adecuado. 
3.1- Objetivos específicos 
- Establecer un diagrama de bloque para la elaboración del chorizo 
- Establecer los métodos de conservación para el chorizo de soya para evitar 
el crecimiento bacteriano. 
- Realizar la formulación del chorizo de soya estudiando los parámetros de la 
ecología microbiana para no alterar el producto final. 
3.2- Hipótesis alterna: 
El diseño del chorizo de soya asegura la calidad microbiana no encontrándose 
microorganismos alterantes que determinan la vida útil del mismo. 
3.3- Hipótesis nula: 
El diseño del chorizo de soya no asegura la calidad microbiana encontrándose 
microorganismos alterantes que determinan la vida útil del mismo 
4- SUSTENTO TEÓRICO 
4.1- Soya 
La soya (glycine max) pertenece a las leguminosas y por su elevado contenido de 
aceite se incluye, junto con el cártamo, algodón, el girasol, la aceituna y el 
cacahuate en las oleaginosas. En muchos de los países occidentales, esta semilla 
se utiliza para la extracción de aceite y el residuo o pasta, rico en proteína, se 
emplea para la alimentación animal; por otra parte, en el oriente, la soya es 
fundamental en la dieta de un gran sector de la población. Debido a sus grandes 
propiedades nutritivas principalmente por su proteína, en los últimos años ha 
habido un gran desarrollo científico y tecnológico para su aprovechamiento
integral. La producción de las proteínas de soya representa una alternativa muy 
importante para la gran deficiencia que existe de las proteínas convencionales, 
como las de la leche y de la carne (Bolaños V., Lutz C., & Herrera R., 2003). 
Tabla 1. Composición de la soya y de sus partes (Dergal, 1999). 
6 
Proteína 
(Nx6.25) 
Grasa Hidratos 
de 
carbono 
Cenizas Constituyente 
de la semilla 
Soya total 40 21 34 4.9 - 
Cotiledón 43 23 29 5.0 90 
Cascarilla 9 1 86 4.4 8 
Hipocotilo 41 11 43 4.3 2 
La soya esta anatómicamente constituida por tres fracciones principales; la 
cascarilla, que representa el 8% del peso total de la semilla, el Hipocotilo (2%) y el 
cotiledón (90%); en este último, se localiza el aceite en unos pequeños 
compartimientos, llamados esferosomas, de 0.2 a 0.3 μ y que a su vez están 
dispersos entre los cuerpos proteínicos (denominados aleuronas) de mayor 
tamaño (2 a 20 μ) integrados aproximadamente 98% de proteínas y lago de lípidos 
y de acido fítico. Por esta razón, en las aleuronas se encuentra casi toda la 
proteína cuya función básica es que constituye una fuente de reserva que le sirve 
a la planta en la germinación y el crecimiento (Dergal, 1999). 
Por otra, el Dr. Alonso de luna considera que la semilla de esta leguminosa está 
compuesta de cutícula, Hipocotilo y dos cotiledones. Se considera como 
oleaginosa debido a que tiene un alto contenido de grasa (20%), además contiene 
también proteína(40%), hidratos de carbono(25%), agua (10%) y cenizas 
(5%)(Figura 1). Desde un punto de vista alimenticio y comercial sus principales 
componentes son la proteína y la grasa.
1105 2205 3305 4405 
Figura 1. Composición del grano de soya (Dergal, 1999). 
La fracción lipídica está integrada por triacilgliceridos que contienen 14% de 
ácidos grasos saturados,22% de ácido oleico, 55%de ácido linolénico y 8% de 
ácido linolénico, con un punto de solidificación de -16ºC y un índice de yodo 130. 
La acumulación de lípidos en la oleaginosa va a acompañada de un decremento 
de los hidratos de carbono que es muy probable que sean los precursores en la 
síntesis de grasas. 
Por su parte, los hidratos de carbono están compuestos por: a)polisacáridos 
insolubles en agua y en etanol, tales como arabinogalactanas, arabinosas, 
xilanas, galactomanas, celulosa y un polímero de ácidos muy parecido a las 
sustancias pectícas que representa aproximadamente 50% de los hidratos de 
carbono totales; b) oligosacáridos hidrosolubles, tales como verbascosa (en muy 
baja concentración), estaquiosa (3.8%), rafinosa (1.1%) y sacarosa (4.5%), que 
son los responsables de la flatulencia que provoca el consumo de oleaginosas y 
c)monosacáridos en menor cantidad, principalmente glucosa y arabinosa. 
Al igual que sucede con otros tejidos vegetales, la soya contiene en su estado 
natural diversos factores anti fisiológicos, como son los inhibidores de tripsina. Los 
ácidos nucleicos se encuentran en muy baja concentración y cuando la 
determinación de proteína se hace de Kjeldahl se incluye como nitrógeno total. 
4.2- Proteínas de la soya 
A diferencia de los cereales (maíz, trigo, etc.) que son abundantes en glutelinas y 
prolaminas, las proteínas de la soya y de otras oleaginosas son de una mezcla 
heterogénea de globulinas (60-75% del total) y de albúminas con pesos 
moleculares muy variados, solubles en soluciones salinas y en agua; precipitan 
7 
0 5 
% 
%
en su punto isoeléctrico, generalmente en el intervalo de 4.2 a 4.8; su aminograma 
difiere de los cereales en que las cantidades de metionina, ácido glutámico, 
arginina, leucina, isoleucina y valina son menores pero en cambio es más rico en 
lisina (de Luna Jiménez, 2007). 
En general, la proteína de la soya presenta una deficiencia de aminoácidos 
azufrados que se acentúan más en los aislados proteínicos, ya que la 
concentración de metionina y cistina se reduce durante el proceso de 
manufactura de estos productos; el porcentaje de lisina es elevado lo que hace 
que la soya sea muy adecuada para complementar las proteínas de los cereales; 
su patrón de aminoácidos es, en ciertos aspectos, comparable al de la FAO 
(Dergal, 1999). 
Estos polímeros se caracterizan por tener una estructura cuaternaria muy 
compleja que se disocia en subunidades cuando se tratan con ácidos, álcalis y 
otros agentes químicos. 
Las proteínas de la soya tienen la capacidad de formar geles a través de varios 
mecanismos que implican un ciclo de calentamiento-enfriamiento. Los geles basan 
su estructura en el fenómeno de asociación-disociación de las proteínas, lo que a 
su vez está determinado por diversos factores, como son la temperatura, la fuerza 
iónica y el tipo de sal. 
Las fuerzas que hacen posible la formación de geles son diversas y en a lgunas 
influyen mas en una cierta fracción proteínica; la 11S y la 7S interaccionan cuando 
se calientan y ayudan a producir este estado de dispersión, sin embargo, en forma 
individual, la 7S establece geles por medio de puentes de hidrogeno, mientras que 
los provenientes de la 11S lo hacen gracias a la creación de interacciones 
electrostáticas y de enlaces disulfuros. 
Además de estas uniones, cuando se elaboran geles con el conjunto total de 
proteínas de la soya, también influyen las fuerzas hidrófobas. 
Debido a su compleja estructura, estas fracciones proteínicas son muy sensibles a 
muchos agentes desnaturalizantes, como los pH extremos, las temperaturas altas, 
las concentraciones elevadas de disolventes y de sales, etc. De todos estos, el 
efecto del calor es el más importante ya que los tratamientos térmicos son las 
operaciones unitarias que más se emplean en la manufactura de los alimentos. 
Las consecuencia de esto es en una primera instancia la reducción de la 
solubilidad de las proteínas, lo que puede llegar a inducir la gelificación de 7% 
aproximadamente, se pueden producir geles rápidamente (Dergal, 1999). 
8
Por otro lado la soya ya texturizada es un extraordinario concentrado proteico que 
se obtiene eliminando la piel y extrayendo el aceite de la soya, la cual luego se 
deshidrata y texturiza en distintos grosores. Una vez vuelta a hidratar tiene una 
textura y consistencia muy similar a la de la carne molida a la cual puede 
reemplazar en numerosas comidas tales como pasteles, albóndigas, tucos, etc. 
Posee 53% de proteínas (más del doble que la carne y 4 veces más que el 
huevo); 1% de grasas no saturadas; 35% de hidratos de carbono; fibras vegetales; 
minerales como potasio, fosforo, hierro magnesio; vitaminas A, C, D, E y G. Es 
muy recomendable para los deportistas y favorece así mismo a la reducción de los 
niveles de colesterol malo en la sangre. 
4.3- Especias sazonadoras. 
Dentro de estas tenemos el clavo que posee un aroma fuerte y rico, al probarlo es 
picante, ácido, amargo y deja una última sensación de frío en la boca, al cocinarlo 
su efecto se suaviza; es una especia muy aromática por lo que se debe usar con 
cuidado. Otro condimento es el ajo, el cual contiene una enzima llamada alinaza 
que produce los disulfuros típicos del olor que se perciben en él; el cilantro posee 
la propiedad de reducir la flatulencia, es mejor utilizarlo fresco porque es muy 
sensible al calor y pierde mucho aroma, sus hojas son buenas para destruir 
bacterias (Osuna Torres, Tapía Pérez, & Aguilar Contreras, 2005); el orégano de 
color amari llo limón, compuesto por un estearopteno y dos tipos de fenoles, como 
el carvacrol y en menor proporción el timol, que le dan su olor característico; el 
laurel es utilizado por sus hojas, las cuales se pueden aplicar enteras o molidas 
para dar sabor a los alimentos, además tienen propiedades antibacterianas ; la 
pimienta negra, es una semi lla que le dan el sabor picante a los alimentos y 
también son antibacterianas(www.botanical-online.com). 
4.4- Sustancias curantes 
El vinagre se utiliza para favorecer la conservación, así como también mejorar el 
aroma y el sabor de los productos encurtidos, además de ser bacteriostático 
(A.A.P.P.A, 2003). 
4.5- Microbiología de los embutidos de soya 
Los embutidos de soya se mezclan con varios ingredientes, que pueden influir en 
la carga microbiana del producto final. En los embutidos preparados se pueden 
encontrar bacterias, levaduras y mohos, aunque los dos primeros grupos son, con 
mucho, los más importantes en la alteración microbiana de estos productos. Con 
frecuencia la eliminación de este material con agua caliente deja al producto sin 
alteraciones importantes. Frecuentemente los embutidos contienen una flora más 
9
variada debido a los diversos condimentos añadidos que, en casi todos los casos, 
son portadores de su propia flora. 
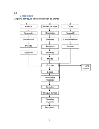
5- MATERIAL Y METODOLOGÍA 
10 
5.1- Material biológico 
- Soya en grano 
- cebolla 
- ajo 
- orégano 
- laurel 
- chile guajillos 
- vinagre 
- sal 
- tripa natural de cerdo 
- pimienta 
- tomillo 
- clavo 
- cilantro 
5.2- Equipo 
- Licuadora marca osterizer modelo 6640,6380-13 
- Estufa 
- Mesa 
- Balanza 
- Cacerola 
- Cuchillos 
- Manta tipo tamiz
Aditivos Granos de soya Tripas 
11 
5.3- 
Metodología 
Diagrama de bloques para la elaboración del chorizo 
I III II 
Recepción 
Desinfección 
i 
Recepción Recepción 
Limpieza Almacenamiento 
Pesado 
Mezclado 
Remojado Lavado 
Escurrido 
Molido 
Cocción 
Colado 
Amasado y 
mezclado 
Embutido 
T= 100°C 
t=20 min 
Choque térmico 
Secado y 
envasado 
Refrigerado
5.4- Descripción del proceso de elaboración 
Aditivos 
 Recepción. Se reciben los productos para verificar que estén en buen 
12 
estado. 
 Esterilización. 
 Pesar los aditivos para controlar un poco los errores. 
 Mezclado. Mezclar en un mortero las sales y en otro los condimentos. 
Tripas 
 Recepción. Verificar que sean de cerdos. 
 Almacenamiento. Almacenarlas bajo refrigeración. Si el almacenamiento es 
prolongado, refrigerarlas sumergidas en salmueras. 
 Lavado. Eliminar el exceso de sal con agua corriente. Después de lavadas 
pasar por su interior una solución al 2.5% de acido láctico. 
Granos de soya (Sánchez & Infantas, 2003). 
 Recepción. Es una de las operaciones mas importantes en la elaboración 
del producto, se observan que estén en las condiciones deseadas. 
 Limpieza. Asegurar que no contengan interferencias para no alterar al 
producto. 
 Remojar. Esto se hace para ablandar los granos de soya y ser fácil de 
moler. 
 Cocción. Se somete a altas temperatura para inhibir olores y sabores. 
 Colado en una manta tipo tamiz para retirar el exceso de agua. 
 Amasar y mezclar con las sales y condimentos. 
 Embutido. Embutir la mezcla en las tripas de cerdo 
 Escaldado o cocción. Se realiza en recipientes con agua caliente a una 
temperatura de 80°C hasta que el producto alcance una temperatura de 
70°C por un tiempo de 20 minutos. 
 Choque térmico. Se sumerge en agua con hielo de 5 a 10 minutos. 
 Secado y envasado.
6. BIBLIOGRAFÍA 
A.A.P.P.A. (2003). Introducción a la Tecnología de Alimentos. Mexico: Limusa. 
Bello Gutiérrez, J. (2000). Ciencia Bromatológica: principios generales de los alimentos. Mexico: 
Ediciones Diaz de Santos. 
Bolaños V., N., Lutz C., G., & Herrera R., C. H. (2003). Química de los Alimentos: manual de 
laboratorio. Costa Rica: Universidad de Costa Rica. 
de Luna Jiménez, A. (2007). Composición y Procesamiento de la Soya Para el Consumo Humano. 
Investigación y Ciencia de la Universidad Autónoma de Aguascalientes , 35-44. 
Dergal, S. B. (1999). Quimica de los alimentos. Estado de México: Pearson Educación. 
María del Rosario Pascual Anderson, V. C. (1999). Microbiología Alimentaria: Metodología 
Analítica para Alimentos y Bebidas. Estado de México: Ediciones Diaz De Los Santos. 
Osuna Torres, L., Tapía Pérez, M. E., & Aguilar Contreras, A. (2005). plantas medicinales de la 
medicina tradicional mexicana para TRATAR AFECCIONES gastrointestinales: estudio etnobotánico, 
fitoquímico y farmacológico. Barcelona: Edicions Universitat de Barcelona. 
Pascual Anderson, M. D., Calderón, V., & Pascual. (1999). Microbiología Alimentaria: Metodología 
Analítica para Alimentos y Bebidas. Estado de México: Ediciones Diaz De Los Santos. 
Sánchez, M. T., & Infantas, P. d. (2003). Procesos de elaboracion de alimentos y bebidas. Mexico: 
Mundi-prensas Libros. 
13 
i

Articulo chorizoya textos academicos

  • 1.
    Universidad Autónoma deChiapas Seguridad alimentaria Articulo Redacción de textos Presenta: Daniela Gordillo García Asesor: MTRA. Susana Chavira Orantes Elaboración del chorizo de soya
  • 2.
    2 INTRODUCCIÓN Unalimento es cualquier sustancia ingerida por los seres vivos con diferentes fines, pueden ser nutricionales o psicológicos. Existen diferentes tipos de alimentos, cada tipo de alimento tiene diferente función para nuestro cuerpo o para las necesidades del mismo (Bello Gutiérrez, 2000). En un alimento como es el chorizo vegetariano de soya hay que estudiar la composición de esta misma, y así conocer las temperaturas de cocción y determinar que macromoléculas se activan o inactivan, también hay que revisar las normas de etiquetado y envasado, al usar las normas adecuadas lograremos saber la vida de anaquel de un producto procesado. Por otra parte hay que ver lo beneficios de la soya y también cuanto se debe de consumir y cada cuanto. Los chorizos son embutidos elaborados principalmente con carne de cerdo, aunque también se preparan y expenden a partir de otras especies pecuarias pero en menores cantidades, como las carnes de bovino, aves y borregos entre otras, los cuales son sazonados con especias y picantes, que les dan el bouquet y los aromas característicos para el paladar y el olfato. Son, por estas razones, que existen diferentes variedades de marcas en el mercado (María del Rosario Pascual Anderson, 1999). Pero también en ocasiones son elaborados con vegetales, como por ejemplo de soya. Un chorizo vegetariano tiene una similaridad a los de carnes, ya sea de puerco o res. Para incrementar sus olores y sabores se le agregan condimentos, especias y sazonadores. El objetivo es conocer la vida útil del chorizo de soya conociendo los factores que puedan favorecer el crecimiento bacteriano y aplicar un método de conservación adecuado. Palabras claves: chorizo, macromoléculas, activación e inactivación.
  • 3.
    Contenido 1- PLANTEAMIENTODEL PROBLEMA............................................................................. 4 2- JUSTIFICACIÓN ............................................................................................................. 4 3- Objetivo general .............................................................................................................. 5 3.1- Objetivos específicos ............................................................................................... 5 3.2- Hipótesis alterna: ..................................................................................................... 5 3.3- Hipótesis nula:.......................................................................................................... 5 4- SUSTENTO TEÓRICO ................................................................................................... 5 4.1- Soya ............................................................................................................................. 5 4.2- Proteínas de la soya ................................................................................................ 7 4.3- Especias sazonadoras............................................................................................. 9 4.4- Sustancias curantes................................................................................................. 9 4.5- Microbiología de los embutidos de soya ................................................................. 9 5- MATERIAL Y METODOLOGÍA ..................................................................................10 5.1- Material biológico ....................................................................................................10 5.2- Equipo .....................................................................................................................10 5.3- Metodología ............................................................................................................11 5.4- Descripción del proceso de elaboración ...............................................................12 6. BIBLIOGRAFÍA...............................................................................................................13 3
  • 4.
    1- PLANTEAMIENTO DELPROBLEMA Se sabe que nuestro país que es México tiene el primer lugar de obesidad, esto se debe a la falta de cultura que se tiene, a la poca seguridad e inocuidad alimentaria, por tal motivo se pretende proveer un alimento de buena calidad para la sociedad. En la actualidad existe variedades de alimentos para el consumo, pero en el mercado no existe un producto como es el chorizo de soya, esta es la causa que hace crear un nuevo alimento e innovador para los consumidores, en el cual se pretende que tenga un alto valor nutritivo y que satisfagan las necesidades y que sea de fácil acceso. A menudo se puede ver que ha aumentado el consumo de chorizo en la población de diferentes tipos de carnes, se identifica que hay la necesidad de crear un alimento diferente a los que la sociedad está acostumbrada a consumir. Por esta razón surgió la problemática de elaborar un alimento nuevo que proporcione a los consumidores las propiedades nutricionales adecuadas. En el desarrollo de este producto es importante la vida útil que tenga en el anaquel, esto se ve reflejado con su mayor problema por contaminaciones microbiológicas durante la fabricación del mismo. 4 2- JUSTIFICACIÓN Debido a los cambios alimenticios que se han suscitado en los últimos años dados por la influencia de los nuevos productos y en la demasía de enfermedades a causa de ellos se ha optado por crear un nuevo producto innovador y con un alto valor nutritivo para contribuir con el desarrollo de la población. Al crear un producto que es muy poco que se encuentre en el mercado como es un chorizo vegetariano de soya, es el motivo más importante para la creación de un proyecto, en la actualidad las personas solo consumen carnes rojas, como res, cerdo, cordero y carnes blancas como el pollo. Debido a esto surgió la idea de desarrollar la idea de crear un alimento innovador que sea de alto valor nutritivo. Responder a las necesidades de algunos consumidores que por sus creencias ideológicas no consumen carnes rojas y no se atreven a consumir este tipo de
  • 5.
    producto ya quehabitualmente es hecho de carne de cerdo o carne de res y por ello no hace parte de los productos que consumen. El proyecto pretende desarrollar en masa la producción de este producto permitiendo así que se consuma habitualmente. 5 3- Objetivo general Conocer la vida útil del chorizo de soya conociendo los factores que puedan favorecer el crecimiento bacteriano y aplicar un método de conservación adecuado. 3.1- Objetivos específicos - Establecer un diagrama de bloque para la elaboración del chorizo - Establecer los métodos de conservación para el chorizo de soya para evitar el crecimiento bacteriano. - Realizar la formulación del chorizo de soya estudiando los parámetros de la ecología microbiana para no alterar el producto final. 3.2- Hipótesis alterna: El diseño del chorizo de soya asegura la calidad microbiana no encontrándose microorganismos alterantes que determinan la vida útil del mismo. 3.3- Hipótesis nula: El diseño del chorizo de soya no asegura la calidad microbiana encontrándose microorganismos alterantes que determinan la vida útil del mismo 4- SUSTENTO TEÓRICO 4.1- Soya La soya (glycine max) pertenece a las leguminosas y por su elevado contenido de aceite se incluye, junto con el cártamo, algodón, el girasol, la aceituna y el cacahuate en las oleaginosas. En muchos de los países occidentales, esta semilla se utiliza para la extracción de aceite y el residuo o pasta, rico en proteína, se emplea para la alimentación animal; por otra parte, en el oriente, la soya es fundamental en la dieta de un gran sector de la población. Debido a sus grandes propiedades nutritivas principalmente por su proteína, en los últimos años ha habido un gran desarrollo científico y tecnológico para su aprovechamiento
  • 6.
    integral. La producciónde las proteínas de soya representa una alternativa muy importante para la gran deficiencia que existe de las proteínas convencionales, como las de la leche y de la carne (Bolaños V., Lutz C., & Herrera R., 2003). Tabla 1. Composición de la soya y de sus partes (Dergal, 1999). 6 Proteína (Nx6.25) Grasa Hidratos de carbono Cenizas Constituyente de la semilla Soya total 40 21 34 4.9 - Cotiledón 43 23 29 5.0 90 Cascarilla 9 1 86 4.4 8 Hipocotilo 41 11 43 4.3 2 La soya esta anatómicamente constituida por tres fracciones principales; la cascarilla, que representa el 8% del peso total de la semilla, el Hipocotilo (2%) y el cotiledón (90%); en este último, se localiza el aceite en unos pequeños compartimientos, llamados esferosomas, de 0.2 a 0.3 μ y que a su vez están dispersos entre los cuerpos proteínicos (denominados aleuronas) de mayor tamaño (2 a 20 μ) integrados aproximadamente 98% de proteínas y lago de lípidos y de acido fítico. Por esta razón, en las aleuronas se encuentra casi toda la proteína cuya función básica es que constituye una fuente de reserva que le sirve a la planta en la germinación y el crecimiento (Dergal, 1999). Por otra, el Dr. Alonso de luna considera que la semilla de esta leguminosa está compuesta de cutícula, Hipocotilo y dos cotiledones. Se considera como oleaginosa debido a que tiene un alto contenido de grasa (20%), además contiene también proteína(40%), hidratos de carbono(25%), agua (10%) y cenizas (5%)(Figura 1). Desde un punto de vista alimenticio y comercial sus principales componentes son la proteína y la grasa.
  • 7.
    1105 2205 33054405 Figura 1. Composición del grano de soya (Dergal, 1999). La fracción lipídica está integrada por triacilgliceridos que contienen 14% de ácidos grasos saturados,22% de ácido oleico, 55%de ácido linolénico y 8% de ácido linolénico, con un punto de solidificación de -16ºC y un índice de yodo 130. La acumulación de lípidos en la oleaginosa va a acompañada de un decremento de los hidratos de carbono que es muy probable que sean los precursores en la síntesis de grasas. Por su parte, los hidratos de carbono están compuestos por: a)polisacáridos insolubles en agua y en etanol, tales como arabinogalactanas, arabinosas, xilanas, galactomanas, celulosa y un polímero de ácidos muy parecido a las sustancias pectícas que representa aproximadamente 50% de los hidratos de carbono totales; b) oligosacáridos hidrosolubles, tales como verbascosa (en muy baja concentración), estaquiosa (3.8%), rafinosa (1.1%) y sacarosa (4.5%), que son los responsables de la flatulencia que provoca el consumo de oleaginosas y c)monosacáridos en menor cantidad, principalmente glucosa y arabinosa. Al igual que sucede con otros tejidos vegetales, la soya contiene en su estado natural diversos factores anti fisiológicos, como son los inhibidores de tripsina. Los ácidos nucleicos se encuentran en muy baja concentración y cuando la determinación de proteína se hace de Kjeldahl se incluye como nitrógeno total. 4.2- Proteínas de la soya A diferencia de los cereales (maíz, trigo, etc.) que son abundantes en glutelinas y prolaminas, las proteínas de la soya y de otras oleaginosas son de una mezcla heterogénea de globulinas (60-75% del total) y de albúminas con pesos moleculares muy variados, solubles en soluciones salinas y en agua; precipitan 7 0 5 % %
  • 8.
    en su puntoisoeléctrico, generalmente en el intervalo de 4.2 a 4.8; su aminograma difiere de los cereales en que las cantidades de metionina, ácido glutámico, arginina, leucina, isoleucina y valina son menores pero en cambio es más rico en lisina (de Luna Jiménez, 2007). En general, la proteína de la soya presenta una deficiencia de aminoácidos azufrados que se acentúan más en los aislados proteínicos, ya que la concentración de metionina y cistina se reduce durante el proceso de manufactura de estos productos; el porcentaje de lisina es elevado lo que hace que la soya sea muy adecuada para complementar las proteínas de los cereales; su patrón de aminoácidos es, en ciertos aspectos, comparable al de la FAO (Dergal, 1999). Estos polímeros se caracterizan por tener una estructura cuaternaria muy compleja que se disocia en subunidades cuando se tratan con ácidos, álcalis y otros agentes químicos. Las proteínas de la soya tienen la capacidad de formar geles a través de varios mecanismos que implican un ciclo de calentamiento-enfriamiento. Los geles basan su estructura en el fenómeno de asociación-disociación de las proteínas, lo que a su vez está determinado por diversos factores, como son la temperatura, la fuerza iónica y el tipo de sal. Las fuerzas que hacen posible la formación de geles son diversas y en a lgunas influyen mas en una cierta fracción proteínica; la 11S y la 7S interaccionan cuando se calientan y ayudan a producir este estado de dispersión, sin embargo, en forma individual, la 7S establece geles por medio de puentes de hidrogeno, mientras que los provenientes de la 11S lo hacen gracias a la creación de interacciones electrostáticas y de enlaces disulfuros. Además de estas uniones, cuando se elaboran geles con el conjunto total de proteínas de la soya, también influyen las fuerzas hidrófobas. Debido a su compleja estructura, estas fracciones proteínicas son muy sensibles a muchos agentes desnaturalizantes, como los pH extremos, las temperaturas altas, las concentraciones elevadas de disolventes y de sales, etc. De todos estos, el efecto del calor es el más importante ya que los tratamientos térmicos son las operaciones unitarias que más se emplean en la manufactura de los alimentos. Las consecuencia de esto es en una primera instancia la reducción de la solubilidad de las proteínas, lo que puede llegar a inducir la gelificación de 7% aproximadamente, se pueden producir geles rápidamente (Dergal, 1999). 8
  • 9.
    Por otro ladola soya ya texturizada es un extraordinario concentrado proteico que se obtiene eliminando la piel y extrayendo el aceite de la soya, la cual luego se deshidrata y texturiza en distintos grosores. Una vez vuelta a hidratar tiene una textura y consistencia muy similar a la de la carne molida a la cual puede reemplazar en numerosas comidas tales como pasteles, albóndigas, tucos, etc. Posee 53% de proteínas (más del doble que la carne y 4 veces más que el huevo); 1% de grasas no saturadas; 35% de hidratos de carbono; fibras vegetales; minerales como potasio, fosforo, hierro magnesio; vitaminas A, C, D, E y G. Es muy recomendable para los deportistas y favorece así mismo a la reducción de los niveles de colesterol malo en la sangre. 4.3- Especias sazonadoras. Dentro de estas tenemos el clavo que posee un aroma fuerte y rico, al probarlo es picante, ácido, amargo y deja una última sensación de frío en la boca, al cocinarlo su efecto se suaviza; es una especia muy aromática por lo que se debe usar con cuidado. Otro condimento es el ajo, el cual contiene una enzima llamada alinaza que produce los disulfuros típicos del olor que se perciben en él; el cilantro posee la propiedad de reducir la flatulencia, es mejor utilizarlo fresco porque es muy sensible al calor y pierde mucho aroma, sus hojas son buenas para destruir bacterias (Osuna Torres, Tapía Pérez, & Aguilar Contreras, 2005); el orégano de color amari llo limón, compuesto por un estearopteno y dos tipos de fenoles, como el carvacrol y en menor proporción el timol, que le dan su olor característico; el laurel es utilizado por sus hojas, las cuales se pueden aplicar enteras o molidas para dar sabor a los alimentos, además tienen propiedades antibacterianas ; la pimienta negra, es una semi lla que le dan el sabor picante a los alimentos y también son antibacterianas(www.botanical-online.com). 4.4- Sustancias curantes El vinagre se utiliza para favorecer la conservación, así como también mejorar el aroma y el sabor de los productos encurtidos, además de ser bacteriostático (A.A.P.P.A, 2003). 4.5- Microbiología de los embutidos de soya Los embutidos de soya se mezclan con varios ingredientes, que pueden influir en la carga microbiana del producto final. En los embutidos preparados se pueden encontrar bacterias, levaduras y mohos, aunque los dos primeros grupos son, con mucho, los más importantes en la alteración microbiana de estos productos. Con frecuencia la eliminación de este material con agua caliente deja al producto sin alteraciones importantes. Frecuentemente los embutidos contienen una flora más 9
  • 10.
    variada debido alos diversos condimentos añadidos que, en casi todos los casos, son portadores de su propia flora. 5- MATERIAL Y METODOLOGÍA 10 5.1- Material biológico - Soya en grano - cebolla - ajo - orégano - laurel - chile guajillos - vinagre - sal - tripa natural de cerdo - pimienta - tomillo - clavo - cilantro 5.2- Equipo - Licuadora marca osterizer modelo 6640,6380-13 - Estufa - Mesa - Balanza - Cacerola - Cuchillos - Manta tipo tamiz
  • 11.
    Aditivos Granos desoya Tripas 11 5.3- Metodología Diagrama de bloques para la elaboración del chorizo I III II Recepción Desinfección i Recepción Recepción Limpieza Almacenamiento Pesado Mezclado Remojado Lavado Escurrido Molido Cocción Colado Amasado y mezclado Embutido T= 100°C t=20 min Choque térmico Secado y envasado Refrigerado
  • 12.
    5.4- Descripción delproceso de elaboración Aditivos  Recepción. Se reciben los productos para verificar que estén en buen 12 estado.  Esterilización.  Pesar los aditivos para controlar un poco los errores.  Mezclado. Mezclar en un mortero las sales y en otro los condimentos. Tripas  Recepción. Verificar que sean de cerdos.  Almacenamiento. Almacenarlas bajo refrigeración. Si el almacenamiento es prolongado, refrigerarlas sumergidas en salmueras.  Lavado. Eliminar el exceso de sal con agua corriente. Después de lavadas pasar por su interior una solución al 2.5% de acido láctico. Granos de soya (Sánchez & Infantas, 2003).  Recepción. Es una de las operaciones mas importantes en la elaboración del producto, se observan que estén en las condiciones deseadas.  Limpieza. Asegurar que no contengan interferencias para no alterar al producto.  Remojar. Esto se hace para ablandar los granos de soya y ser fácil de moler.  Cocción. Se somete a altas temperatura para inhibir olores y sabores.  Colado en una manta tipo tamiz para retirar el exceso de agua.  Amasar y mezclar con las sales y condimentos.  Embutido. Embutir la mezcla en las tripas de cerdo  Escaldado o cocción. Se realiza en recipientes con agua caliente a una temperatura de 80°C hasta que el producto alcance una temperatura de 70°C por un tiempo de 20 minutos.  Choque térmico. Se sumerge en agua con hielo de 5 a 10 minutos.  Secado y envasado.
  • 13.
    6. BIBLIOGRAFÍA A.A.P.P.A.(2003). Introducción a la Tecnología de Alimentos. Mexico: Limusa. Bello Gutiérrez, J. (2000). Ciencia Bromatológica: principios generales de los alimentos. Mexico: Ediciones Diaz de Santos. Bolaños V., N., Lutz C., G., & Herrera R., C. H. (2003). Química de los Alimentos: manual de laboratorio. Costa Rica: Universidad de Costa Rica. de Luna Jiménez, A. (2007). Composición y Procesamiento de la Soya Para el Consumo Humano. Investigación y Ciencia de la Universidad Autónoma de Aguascalientes , 35-44. Dergal, S. B. (1999). Quimica de los alimentos. Estado de México: Pearson Educación. María del Rosario Pascual Anderson, V. C. (1999). Microbiología Alimentaria: Metodología Analítica para Alimentos y Bebidas. Estado de México: Ediciones Diaz De Los Santos. Osuna Torres, L., Tapía Pérez, M. E., & Aguilar Contreras, A. (2005). plantas medicinales de la medicina tradicional mexicana para TRATAR AFECCIONES gastrointestinales: estudio etnobotánico, fitoquímico y farmacológico. Barcelona: Edicions Universitat de Barcelona. Pascual Anderson, M. D., Calderón, V., & Pascual. (1999). Microbiología Alimentaria: Metodología Analítica para Alimentos y Bebidas. Estado de México: Ediciones Diaz De Los Santos. Sánchez, M. T., & Infantas, P. d. (2003). Procesos de elaboracion de alimentos y bebidas. Mexico: Mundi-prensas Libros. 13 i