Incrustar presentación
Descargar para leer sin conexión













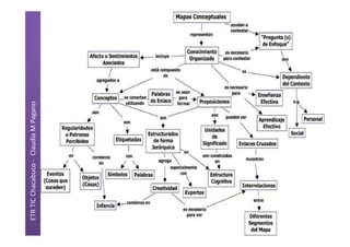
El documento presenta una capacitación sobre el uso de tecnologías de la información y la comunicación (TIC) en las prácticas pedagógicas dirigida a docentes. La capacitación busca que los docentes reflexionen sobre cómo incluyen las TIC en sus clases y con qué objetivos, e incluye un taller práctico donde los participantes construyen un mapa conceptual sobre un tema de su materia a partir de un libro de la biblioteca.











