CONTENIDO
El Tablero de Control
-Funcionamiento
1. Contactor
2. Temporizador ON-Delay
3. Temporizador OFF-Delay
4. Rele térmico
5. Pulsadores
-Representación del tablero de control
1. Símbolo
2. Esquema Eléctrico
3. Bloques informativos
-Tipos de Mando
1. Mando manual
2. Mando automático
Sistemas de Arranque a Tensión Plena
1. Arranque directo
2. Arranque directo con inversión de giro
3. Arranque directo de un motor de dos velocidades
Sistemas de Arranque a Tensión Reducida
1. Arranque Estrella Triangulo
2. Diseño. Inversión de giro con arranque estrella triangulo
3. Diseño. Inversión de giro con arranque estrella-triangulo y limites de
arranque
4. Arranque con Resistencias Estatoricas
5. Arranque con Resistencias Rotoricas
Sistema de Arranque con Arrancadores de Estado
Sólido
1. Arranque suaves para motores asincronicos
2. Aplicación. Arranque en cascada de dos motores trifasicos utilizando un
solo arrancador electronico.
Aplicaciones
Diseño con circuitos con arranque directo
1. Diseño. Circuitos de mando con limitadores del número de arranques
1. Con límite de un arranque
2. Con límite de dos arranques
2. Diseño. Arranque director con inversión de giro y límites de arranque.
3. Aplicación 1. Transporte de un producto en caja.
1. Con limite de un carrito, deja pasar un producto, un solo sentido
4. Aplicación 2. Transporte de un producto en caja.
1. Con limite de dos carrito, deja pasar dos producto, un solo sentido
5. Aplicación 3. Transporte de un producto a granel (temporizado) hacia uno
de los dos sentidos de la faja (inversión del giro según llegada del carrito)
1. Sin limite de llegadas
2. Arranca una vez en cada sentido
3. Arranca dos veces en cada sentido
6. Aplicación 4 Transporte de un insumos a granel (temporizado) hacia uno de
los dos sentidos de la faja (inversión del giro según llegada del carrito)
1. Sin limite de llegadas
2. Arranca una vez en cada sentido
3. Arranca dos veces en cada sentido
Diseño 2
Diseño conbinando los diversos tipos de arranque
1. Aplicación. Arranque y parada en secuencia de un motor de Rotor
bobinado y de un motor de Jaula de ardilla..
2. Aplicación. Arranque con resitencias estatoricas y con inversion de giro
3. Aplicación. Arranque con resitencias rotoricas y con inversion de giro
4. Aplicación. Proyecto de automatizacion del transporte y molienda de
materiales.
Los esquemas han sido desarrollados con CADeSimu, en muchos se encuentra el
enlace para su descarga o puede solicitar el envio al autor por correo electrónico.
Si tiene problemas con los links de descarga se sugiere hacer click derecho sobre
el enlace (se muestrará una lista de opciones) y seleccionar con Microsoft
Explorer: "Copiar destino como..." Y en Google Chrome: en Guardar enlace
como...".
El Tablero de Control
Temporizadores
Temporizador On-Delay. Temporizado a la conexion. A la conexion y pasado el
tiempo fijado en el temporizador, se cambia el estado de sus contactos.
Temporizador OFF-Delay. Temporizado a la desconexiòn. A la conexion se
cambian sus contactos, a la desconexión se cuenta el tiempo fijado en el
temporizador para des-energizar sus contactos (vuelven a la posicion normal).
Para comprender mejor el funcionamiento, muesto dos circuitos que hacen lo
mismo: se enciene un motor y se apaga al tiempo indicado en los temporizadores.
En el primer circuito se diseña con un temporizaor ON-DELAY y en el otro se
diseña empleando un temporizador OFF-DELAY.
Descargar archivo para CADeSIMU
Descargar archivo para CADeSIMU
Arranque de Motores
Conceptos Básicos
Los arrancadores
Son aparatos de manibra con los cuales se lleva a los motores desde el estado en
reposo hasta su velocidad de régimen, mientras se mantienen dentro de limites
prefijados los valores de la corriente de arranque y el torque del motor.
Circuito Principal
Circuito que contiene equipos eléctricos para generar, transformar, distribuir,
conectar.
Circuito Auxiliar
Comprende todas las partes conductivas de una combinación de aparatos de
maniobra que pertenecen a un circuito (a excepciòn del circuito principal), que se
utiliza para comando, medición, avisos, regulación, enclavamiento, procesamiento
de datos.
Motores Asincronos
Se compone de: un estator y un rotor.
El estator genera un "campo magnético giratorio" que se obtiene con tres
devanados desfasados a 120º (acoplados en estrella o triángulo) y conectados a
un sistema trifásico de c. a.
Este "campo magnético giratorio" induce corrientes electromagneticas (f.e.m) en el
rotor y estas producen fuerzas que dan lugar al giro del rotor y al par del motor. El
rotor no gira a la misma velocidad del "campo magnético giratorio", y este
desplazamiento es el genera el par de fuerzas del motor.
Como se acaba de indicar, la velocidad del sincronismo no puede alcanzarse
nunca, por ello se conocen como motors asincronos.
La velocidad del sincronismo se calcula por:
Enlaces Recomendados
http://www.tuveras.com/maquinaasincrona/motorasincrono1.htm
http://www.tuveras.com/maquinaasincrona/motorasincrono7.htm#estator
Conexión de los devanados
Conexión Estrella:
Consiste en unir entre si un terminal de cada bobina del estator.Y la alimentacion
es en cada uno de los otros terminales
Descargar archivo para CADeSIMU
Conexión Triangulo:
Consiste en conectar en serie las bobinas. Y la alimentacion en los terminales de
las bobinas
Sistema de Arranque a Tensión Plena
Arranque Directo
En arranque directo se aplica tension nominal a traves del contactor y dispositivos de proteccón com
En este arranque el motor desarrolla en el arranque su torque máximo, si la carga lo requiere. El in
arranque máxima de 5 a hasta 8 veces la corriente nominal.
Para calculos considerar Iarr= 6 In.
Este sistema es recomendable para motores de baja potencia, normalmente recomendado hasta 5
trifásicos asincrónos con rotor en jaula de ardilla. Solo se requieren conexión a 3 bornes del motor.
No se recomienda en fajas trasportadoras, ni en montacargas por el elevado par de arranque.
Diseño de un Arrancador Directo
Se utiliza un contactor: Principal. También, un relé térmico (o dispositivo de
protección), pulsador de parada y pulsador de arranque.
Circuitos:
:
Descargar archivo para CADeSIMU
Arranque Directo con Inversión de Giro
Descargar archivo para CADeSIMU
Sistemas de Arranque a Tensión
Reducida
Métodos de arranque:
 Estrella-Triangulo
 Estrella-Triangulo con resistencia-Triangulo
 Mediante Autotransformador
 Resistencias Rotoricas
 Resistencias Estatoricas
 Arrancadores Electronicos.
Arranque Estrella-Triangulo
Un motor de corriente alterna (asíncronos) con rotor en jaula de ardilla se puede
poner en marcha con el método de arranque directo o a tension reducida
Para su plena carga un motor asincrono opera normalmente con una disposiciòn
de las bobinas estatorias en triangulo o delta.
El arranque directo de un motor, absorve elevadas correintes en el momento de
conectarlo a la red, normalemnte de 5 a 8 veces el valor de la In (intensidad
nominal), lo cual se traducira en devanados electricamente mas robustos y
dspositivos de control y de protección de mayor rango, y alimentadores de mayor
capacidad. Encareciendo los costos. Por eso el arranque directo no se usa en
motores de elevada potencia. Y se utiliza el arranque denominado estrella-
triangulo.
Se aplica en máquinas que arrancan en vacío, en ventiladores y bombas
centrifugas de pequeña potencia.
Conexiòn Estrella
Consiste en unir entre si un terminal de cada bobina del estator.Y la alimentación
es en cada uno de los otros terminales. Se genera una tensión equivalente a la
tensión entre fases, dividida por raiz de 3. Es decir que la tensión durante el
arranque (I arr) se reduce en 1.73 veces. (raiz de 3 = 1.73)
I arr = 2 In (intensidad nominal)
Conexión Triángulo
Consiste en conectar en serie las bobinas. Y la alimentació en los terminales de
las bobinas. La tensión es equivalente a la tensión línea-línea.
I arr = 6 In (intensidad nominal)
Sistema de arranque Estrella-Triángulo.
La secuencia comienza en configuracion estrella, generando una tensión en cada
una de las bobinas del estador 1.73 veces menor que la nominal. Una vez que el
motor alcanza entre el 70% u 80% de la velocidad nominal se desconecta el
acoplamiento en estrella para realizar la conmutación a configuraciòn triángulo,
momento a partir del cual el motor opera en condiciones normales.
Curvas de Arranque
Diseño de un Arrancador Estrella-Triangulo
Se utilizan un temporizador y tres contactores: Principal(red), Triangulo y Estrella.
También, un relé téermico (o dispositivo de protección), pulsador de parada y
pulsador de arranque.
Sistema de Arranque:
Descargar el archivo para CADeSIMU
Esta otra alternativa del cirucuito de mando se requiere un contacto auxiliar menos
para el contactor principal
Descargar el archivo para CADeSIMU
Este esquema corresonde cuando el contacto principal tiene un temporizador On-
Delay adosado
Descargar el archivo para CADeSIMU
Arranque Estrella-Trinagulo con Inversión de Giro
Ver en pdf
Descargar el archivo para CADeSIMU
Arranque con Resistencias
Estatóricas
Se intercalan una o mas resistencias (escalones) a fin de reducir las corrientes
transitorias y el torque durante el arranque.
Curvas de Arranque
Diseño de un Arrancador con Resistencias Estatoricas de 1 escalón
Se utilizan un temporizador y dos contactores: Principal(red), Resistencias.
También, un relé téermico (o dispositivo de protección), pulsador de parada y
pulsador de arranque.
Sistemas de Arranque:
Descargar el archivo para CADeSIMU.
Aplicaciones
Máquinas de fuerte inercia:
Compresores de refrigeración, máquinas tensoras, ascensores, escaleras
automáticas, etc.
Arranque con Resistencias Rotoricas
Se intercalan una o mas resisistencias (escalones) en el circuito del rotor del motor
a fin de reducir las corrientes transitorias y el torque durante el arranque. Se aplica
a motores de rotor bobinado.
Diseño de un Arrancador con Resistencias Estatoricas de 1 escalón
Se utilizan un temporizador y dos contactores: Principal(red), Resistencias.
También, un relé téermico (o dispositivo de protección), pulsador de parada y
pulsador de arranque.
Sistemas de Arranque:
Descargar el archivo para CADeSIMU.
Aplicaciones
Máquinas de arranque en carga, de arranque progresivo:
Grúas, puentes grúa, ascensores, montacargas, compresores de pistón, bombas
volumétricas, cizallas, trituradoras, etc.
Arranque con Arrancadores de Estado
Sólido
Arrancadores Suaves para Motores Asíncronos
Los motores asíncronicos o de inducciòn son un tipo de motores de corriente alterna. El rotor puede
que contiene las bobinas inductoras.
El arrancador suave es un limitador de torque que permite un arranque suave y tambien una detens
Diseño de un Arrancador Estrella-Triangulo
Se utilizan un temporizador y tres contactores: Principal(red), Triangulo y Estrella. También, un relé
parada y pulsador de arranque.
Sistemas de Arranque:
Esto evitas los golpes mecanicos que causan daño. Se aplican en fajas o cintas trasnportadoras, b
Un ejemplo es el Telemecanique Altistart 01. (Vista a la derecha)
http:/www.schneider-electric.cl/documents/local/cap02.pdf
Descarga el DataSheet desde este servidor
Funciones del Arrancador
Diagrama de Mando
Mando a 2 hillos
La marcha y parada son controladas por una sola entrada lògica. El estado "1" de la entrada
lògica LI2 ordena la marcha y el estado "0" la detenciòn.
M
L
e
m
Control manu
El equema d
Ejemplos
Haremos los esquemas de mando y fuerza utilizando el CADeSIMU. Utilizamos el
objeto de un variador de velocidad en lugar arrancador electronico, para efectos
de la simulacion
Haremos los esquemas de mando y fuerza utilizando el CADeSIMU. Utilizamos el objeto de un varia
electronico, para efectos de la simulacion.
A la derecha la imagen equivalente en CADeSIMU del circuito de arriba con un comando de 2 hilos
Descargar el archivo CADeSIMU
Arranque Suave de Varios Motores con un solo
Arrancador Electrónico
Primero, desarrollamos un arranque electrónico que una vez haya alcanzado la
velocidad plena (se debe dar el tiempo suficiente en un temporizador) cambia a
arranque directo y libera el arrancador electronico. ,Con este diseño base, se
harra el arranque sucesivo de varios motores con el mismo arrancador electrónico.
Ver en pdf
Descargar archivo CADeSIMU
Arranque suave de dos motores en cascada - Encendido Manual
uno a uno
Este circuito permite compartir un solo arrancador electrónico con dos motores
asíncronos. Cualquiera de los motores se encienden con pulsadores manuales
uno por uno. Se impide que se accione el encendido del otro motor hasta que se
libere el arrancador electrónico.
Ver version en Pdf
Arranque suave de dos motores en cascada automático
Este circuito utiliza un solo arrancoador electronico para arrancar en forma
secuencial dos motores asíncrons.
Ver en pdf
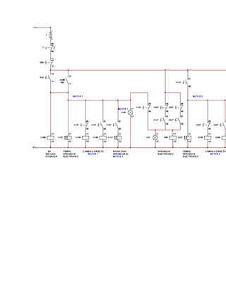
Arranque suave de tres motores en cascada automático
Este circuito utiliza un solo arrancoador electronico para arrancar en forma
secuencial tres motores asíncrons.
Circuito de mando:
El circuito de fuerza
Arranque de motores trifásicos - Laboratorio
Nº 4
Curso: Controles Eléctricos y Automatización
Facultad: Ingeniería Electrónica UNMSM
Ciclo: 2011-I
1.- Objetivos
 Que el alumno se familiarice con el uso de los esquemas eléctricos de los
diferentes tipos de arranques de motores trifásicos.
 Utilizar todos los dispositivos estudiados en lógica cableada.
2.- Requerimientos de herramientas y materiales
 Destornillador plano o estrella
 Alicate de punta
 Multímetro
 Extensión
 Cinta aislante
3.- Parte Experimental
3.1.- Inversor de marcha para un motor jaula de ardilla
Implemente el siguiente circuito
Elementos utilizados:
 2 contactores
 3 pulsadores (NA y NC)
Explique su funcionamiento:
Como se puede apreciar, este circuito sirve para invertir el giro de un motor
trifásico, para tal efecto se emplea dos contactores, los cuales se encargaran de
conmutar dos de las tres fases que van al motor para que pueda girar hacia la
derecha o izquierda respectivamente.
El circuito de mando, hace uso de tres pulsadores para detener el motor (S0 NC),
giro a la derecha (S1 NA) y giro a la izquierda (S2 NA). Prácticamente está
compuesto de dos circuitos de enclavamiento, con una ligera modificación
haciendo uso de los contactos auxiliares de los contactores. Si analizamos la
etapa que realiza el giro a la derecha, nos daremos cuenta que está compuesto
por el pulsador S1 en paralelo con el contacto auxiliar NA del contactor 1, y
conectados en serie con el contacto auxiliar NC del contactor 2 y la bobina del
contactor 1. Tal como se puede apreciar, el contacto auxiliar NC del contactor 2 se
abrirá cuando la bobina de dicho contactor se encuentre energizada, evitando que
la del contactor 1 se energice accidentalmente al pulsar S1.
Debido a que ambos circuitos tienen esta conexión cruzada como mecanismo de
protección, si presionamos S1 cuando el motor se encuentra girando hacia la
izquierda, el contacto auxiliar NC del contactor 2 se mantendrá abierto cuando la
bobina del mismo esté energizada. Para invertir el giro, será necesario presionar el
botón S0 y luego de esto presionar el botón S1 para que gire a la derecha.
Sucederá lo mismo cuando al presionar S2 el motor se encuentre girando hacia la
derecha.
Al presionar S0 NC, desconectaremos la energía del circuito sea cual sea el
sentido de giro del motor.
Circuito de fuerza y de mando simulado en CADe SIMU
3.2.- Arranque de un motor por conmutación estrella-triángulo
Implemente el siguiente circuito
Elementos utilizados:
 3 contactores
 2 pulsadores (NA y NC)
 1 temporizador ON DELAY
Explique su funcionamiento:
Este circuito sirve para arrancar motores trifásicos, cambiando el conexionado de
los devanados del motor, primero en estrella y luego de un cierto tiempo en
triángulo, con la única finalidad de producir un arranque que le permita al motor
vencer la inercia con un bajo consumo de corriente. Una vez que el motor haya
vencido la inercia en el modo estrella, el circuito de mando debe ser capaz de
conmutar al modo triángulo de manera automática, para tal efecto se emplea un
temporizador On Delay.
El circuito de mando consta de dos pulsadores para detener (S0 NC) y arrancar
(S1) el motor. Una vez pulsado S1, las bobinas del contactor 1 y 3 quedarán
energizadas y enclavadas, desde este momento el temporizador montado sobre el
contactor 1 comenzará a contar. Cabe señalar, que el contacto auxiliar NC del
contactor 3 se abrirá al pulsar S1, desconectando a la bobina del contactor 5 como
medida de protección.
Una vez que el temporizador haya llegado al tiempo preestablecido, activará sus
contactos auxiliares, siendo el NC en serie con la bobina del contactor 3, la que se
abrirá originando que se cierre el contacto auxiliar NC del contactor 3, permitiendo
que la bobina del contactor 5 se energice con lo que el arranque pase al modo
triángulo. Como se puede apreciar la bobina del contactor 1 continua energizada
al cambiar de modo.
Al presionar S0 NC, desconectaremos la energía del circuito sea cual sea el modo
en el que se encuentre el motor.
Circuito de fuerza y de mando simulado en CADe SIMU
3.3.- Arranque de un motor por resistencia estatórica
Implemente el siguiente circuito
Elementos utilizados:
 3 contactores
 2 pulsadores (NA y NC)
 2 temporizadores ON DELAY
Explique su funcionamiento:
Este tipo de arranque emplea un juego de resistencias conectadas al motor, con la
finalidad de arrancar con una tensión reducida, dichas resistencias irán siendo el
primer juego cortocircuitadas y el segundo desconectadas, de manera progresiva
mediante el uso de temporizadores del tipo On Delay. Al final, el motor quedará
conectado directamente a las líneas de fuerza trifásicas, donde podrá trabajar con
la tensión de la red.
Para tal efecto, el circuito de mando emplea solo dos pulsadores para detener (S0
NC) y arrancar (S1) el motor. Al pulsar el botón S1, el contactor 6 queda
enclavado y como tiene asociado al temporizador On Delay 6, este se activará
después de un tiempo prefijado. Alcanzado dicho tiempo, el contacto auxiliar NA
del temporizador 6, se cerrará energizando a la bobina del contactor 4 y activando
el conteo del temporizador 4, aquí se ha cortocircuitado el primer grupo de
resistencias.
Una vez alcanzado el tiempo del temporizador 4, el contacto auxiliar NA del
temporizador 4, se cerrará energizando a la bobina del contactor 1, el cual
quedará enclavado mediante el contacto auxiliar NA de dicho contactor y a su vez
desconectará a través del contacto auxiliar NC al contactor 6 y por consiguiente al
4 por estar asociados. Luego de esto las resistencias quedan desconectadas y el
motor queda conectado directamente a las fases de la red.
Al presionar S0 NC, desconectaremos la energía del circuito sea cual sea el modo
en el que se encuentre el motor.
Circuito de fuerza y de mando simulado en CADe SIMU
4.- Cuestionario
4.1.- Defina que es neumática y cuales son sus aplicaciones en la industria.
La neumática es la tecnología que hace uso del aire comprimido como modo de
transmisión de energía, la cual es necesaria para mover y hacer funcionar
mecanismos. Debido a que el aire es un fluido elástico, cuando se le aplica una
fuerza se comprime, mantiene dicha compresión y devuelve la energía acumulada
cuando se le permite expandirse.
La neumática ayuda a las industrias a aumentar su flexibilidad y ritmo de
producción gracias a las características del aire comprimido como medio
transmisor y la adaptabilidad que permiten sus componentes.
Los actuadores neumáticos se utilizan eficientemente en aplicaciones industriales
donde es preciso el control continuo de una magnitud (posicionado de cargas u
obturadores de válvulas, control de movimiento o trayectoria, etc.) así como en
procesos discontinuos de manipulado y automatización (cadenas de montaje,
embaladoras, máquinas de packing, etc.)
Manejo de los temporizadores On Delay y Off
Delay - Laboratorio Nº 3
Curso: Controles Eléctricos y Automatización
Facultad: Ingeniería Electrónica UNMSM
Ciclo: 2011-I
1.- Objetivos
 Familiarizar al alumno en el uso de los circuitos temporizadores.
 Reconocer los diferentes tipos de temporizadores.
 Realizar esquemas eléctricos de los problemas propuestos.
2.- Requerimientos de herramientas y materiales
 Destornillador plano o estrella
 Alicate de punta
 Multímetro
 Extensión
 Cinta aislante
3.- Parte Experimental
3.1.- Manejo de un piloto luminoso mediante un temporizador ON DELAY -
Implemente el siguiente circuito
Elementos utilizados:
 1 contactor
 1 pulsador NA
 1 temporizador ON DELAY
 1 piloto luminoso
Explique su funcionamiento:
Tal como se pudo observar en la experiencia de laboratorio, el temporizador ON
DELAY es un módulo que se engancha en la parte superior del contactor, para
que trabaje con este de manera conjunta. Si traducimos al español ON DELAY,
significaría retardo en encendido, pues es así como trabaja este dispositivo,
empezando a trabajar una vez que la bobina del contactor haya sido energizada.
Es desde este momento que el temporizador comienza a contar hasta el tiempo
prefijado por el ajuste de la perilla que se encuentra en la parte superior del
mismo, creando un retardo, que al finalizar cerrará su contacto normalmente
abierto y abrirá el normalmente cerrado, hasta que la bobina de el contactor se
encuentre energizada.
Como se pudo observar, este dispositivo permite activar o desactivar algún
actuador luego de un período de tiempo preestablecido, permitiéndole al circuito
realizar alguna tarea antes de esta acción.
3.2.- Manejo de un piloto luminoso mediante un temporizador OFF DELAY -
Implemente el siguiente circuito
Elementos utilizados:
 1 contactor
 1 pulsador NA
 1 temporizador OFF DELAY
 1 piloto luminoso
Explique su funcionamiento:
Al igual que en el caso anterior, este dispositivo es también un módulo que se
engancha en la parte superior del contactor. Si traducimos al español OFF
DELAY, significaría retardo en apagado, lo que indicaría, que comenzará a contar
una vez que se haya retirado la energía de la bobina del contactor, hasta el tiempo
prefijado, cerrando su contacto normalmente abierto y abriendo el normalmente
cerrado.
Este dispositivo, podría ser empleado con la finalidad de desactivar o activar
alguna acción final después de haber desconectado la bobina del contactor.
3.3.- Problema
Se desea controlar un piloto luminoso para que realice la siguiente secuencia.
Para hacer que el piloto luminoso realice la secuencia anteriormente mostrada
hago uso de dos temporizadores ON Delay, cada uno calibrado para que actúe
después de 5 segundos. Para tal efecto los conectamos de la siguiente manera:
Al energizarse el circuito, la primera bobina K1 (asociada al temporizador 1) se
alimenta a través del contacto NC del segundo temporizador, donde empezará a
contar hasta llegar a los cinco segundos. Asimismo, paralelo a la alimentación
colocamos en serie un contacto NC del primer temporizador con la lámpara H1, la
cual permanecerá encendida hasta que el primer temporizador termine de contar
los 5 segundos.
Al finalizar el conteo del primer temporizador, se abrirá el contacto que alimenta la
lámpara pasando del estado alto a bajo, y a su vez se cerrará el segundo contacto
NA del primer temporizador, que alimentará a la bobina K2 (asociada al
temporizador 2).
Una vez que haya sido alimentada la bobina K2, el segundo temporizador
comenzará a contar hasta los cinco segundos, donde abrirá el contacto NC del
segundo temporizador, donde momentáneamente desconectará a la primera
bobina y por consiguiente a la segunda, inmediatamente el contacto asociado a la
primera bobina se volverá a cerrar, reiniciándose el proceso.
Cabe señalar, que el circuito se diagramó y simuló en el software CADe SIMU, el
cual puede ser descargado desde el siguiente
enlacehttp://personales.ya.com/canalPLC/cade_sim.htm
4.- Cuestionario
4.1.- Esquematice y explique el funcionamiento del circuito estrella –
triángulo para arranque de un motor
Sólo es posible utilizar este modo de arranque en motores en los que las dos
extremidades de cada uno de los tres devanados estatóricos vuelvan a la placa de
bornes. Por otra parte, el bobinado debe realizarse de manera que el
acoplamiento en triángulo corresponda con la tensión de la red: por ejemplo, en el
caso de una red trifásica de 380 V, es preciso utilizar un motor bobinado a 380 V
en triángulo y 660 V en estrella.
El principio consiste en arrancar el motor acoplando los devanados en estrella a la
tensión de la red, lo que equivale a dividir la tensión nominal del motor en estrella
por raíz de 3.
La punta de corriente durante el arranque se divide por 3:
Is = 1,5 a 2,6 In
Donde:
In = Intensidad nominal
Is = Intensidad de arranque
Un motor de 380 V/660 V acoplado en estrella a su tensión nominal de 660 V
absorbe una corriente raíz de 3 veces menor que si se acopla en triángulo a 380
V. Dado que el acoplamiento en estrella se realiza a 380 V, la corriente se divide
nuevamente por raíz de 3. Por tanto, se divide por un total de 3.
El par de arranque se divide igualmente por 3, ya que es proporcional al cuadrado
de la tensión de alimentación:
Td = 0,2 a 0,5 Tn
Donde:
Tn = Par nominal
Ts = Par de arranque
La velocidad del motor se estabiliza cuando se equilibran el par del motor y el par
resistente, normalmente entre el 75 y 85% de la velocidad nominal. En ese
momento, los devanados se acoplan en triángulo y el motor rinde según sus
características naturales. Un temporizador se encarga de controlar la transición del
acoplamiento en estrella al acoplamiento en triángulo. El cierre del contactor de
triángulo se produce con un retardo de 30 a 50 milisegundos tras la apertura del
contactor de estrella, lo que evita un cortocircuito entre fases al no poder
encontrarse ambos cerrados al mismo tiempo.
La corriente que recorre los devanados se interrumpe con la apertura del contactor
de estrella y se restablece con el cierre del contactor de triángulo. El paso al
acoplamiento en triángulo va acompañado de una punta de corriente transitoria,
tan breve como importante, debida a la fcem (fuerza contraelectromotriz) del
motor.
El arranque estrella-triángulo es apropiado para las máquinas cuyo par resistente
es débil o que arrancan en vacío.
Dependiendo del régimen transitorio en el momento del acoplamiento en triángulo,
puede ser necesario utilizar una variante que limite los fenómenos transitorios
cuando se supera cierta potencia:
– temporización de 1 a 2 segundos al paso estrella-triángulo.
Esta medida permite disminuir la fcem y, por tanto, la punta de corriente
transitoria.
Esta variante sólo puede utilizarse en máquinas cuya inercia sea suficiente para
evitar una deceleración excesiva durante la temporización.
– arranque en 3 tiempos: estrella-triángulo + resistencia-triángulo.
El corte se mantiene, pero la resistencia se pone en serie aproximadamente
durante tres segundos con los devanados acoplados en triángulo. Esta medida
reduce la punta de corriente transitoria.
– arranque en estrella-triángulo + resistencia-triángulo sin corte.
La resistencia se pone en serie con los devanados inmediatamente antes de la
apertura del contactor de estrella. Esta medida evita cualquier corte de corriente y,
por tanto, la aparición de fenómenos transitorios.
El uso de estas variantes conlleva la instalación de componentes adicionales y el
consiguiente aumento del coste total. En muchos casos, el uso de un arrancador
estático de tipo Altistart (arrancador progresivo de estado sólido de la marca
Telemecanique) es una solución preferible.
4.2.- Esquematice y explique el funcionamiento del circuito de arranque de
un motor por resistencia rotórica
Un motor de anillos no puede arrancar en directo (devanados rotóricos
cortocircuitados) sin provocar puntas de corriente inadmisibles. Es necesario
insertar en el circuito rotórico resistencias que se cortocircuiten progresivamente,
al tiempo que se alimenta el estator a toda la tensión de red.
El cálculo de la resistencia insertada en cada fase permite determinar con rigor la
curva de par-velocidad resultante:
Para un par dado, la velocidad es menor cuanto mayor sea la resistencia. Como
resultado, la resistencia debe insertarse por completo en el momento del arranque
y la plena velocidad se alcanza cuando la resistencia está completamente
cortocircuitada.
La corriente absorbida es prácticamente proporcional al par que se suministra.
Como máximo, es ligeramente superior a este valor teórico.
Por ejemplo, la punta de corriente correspondiente a un par de arranque de 2 Tn
es aproximadamente de 2 In. Por tanto, la punta es considerablemente más débil,
y el par máximo de arranque más elevado, que en el caso de un motor de jaula, en
el que el valor normal se sitúa en torno a 6 In para 1,5 Tn.
El motor de anillos con arranque rotórico se impone, por tanto, en todos los casos
en los que las puntas de corriente deben ser débiles y cuando las máquinas deben
arrancar a plena carga.
Por lo demás, este tipo de arranque es sumamente flexible, ya que resulta fácil
adaptar el número y el aspecto de las curvas que representan los tiempos
sucesivos a los requisitos mecánicos o eléctricos (par resistente, valor de
aceleración, punta máxima de corriente, etc.).
4.3.- Esquematice y explique el funcionamiento del circuito de arranque de
un motor por resistencia estatórica
El principio consiste en arrancar el motor bajo tensión reducida mediante la
inserción de resistencias en serie con los devanados.
Una vez estabilizada la velocidad, las resistencias se eliminan y el motor se acopla
directamente a la red. Normalmente, se utiliza un temporizador para controlar la
operación.
Durante este tipo de arranque, el acoplamiento de los devanados del motor no se
modifica. Por tanto, no es necesario que las dos extremidades de cada devanado
sobresalgan de la placa de bornes.
El valor de la resistencia se calcula en base a la punta de corriente que no se debe
superar durante el arranque, o al valor mínimo del par de arranque necesario
teniendo en cuenta el par resistente de la máquina accionada.
Generalmente, los valores de corriente y de par de arranque son:
Is = 4,5 In
Ts = 0,75 Tn
Durante la fase de aceleración con las resistencias, la tensión que se aplica a las
bornes del motor no es constante.
Equivale a la tensión de la red menos la caída de tensión que tiene lugar en la
resistencia de arranque.
La caída de tensión es proporcional a la corriente absorbida por el motor. Dado
que la corriente disminuye a medida que se acelera el motor, sucede lo mismo con
la caída de tensión de la resistencia. Por tanto, la tensión que se aplica a las
bornes del motor es mínima en el momento del arranque y aumenta
progresivamente.
Dado que el par es proporcional al cuadrado de la tensión de las bornes del motor,
aumenta más rápidamente que en el caso del arranque estrella-triángulo, en el
que la tensión permanece invariable mientras dura el acoplamiento en estrella.
Este tipo de arranque es, por tanto, apropiado para las máquinas cuyo par
resistente crece con la velocidad, por ejemplo los ventiladores.
Su inconveniente consiste en que la punta de corriente es relativamente
importante durante el arranque. Sería posible reducirla mediante el aumento del
valor de la resistencia, pero esta medida conllevaría una caída de tensión
adicional en las bornes del motor y, por tanto, una considerable reducción del par
de arranque.
Por el contrario, la eliminación de la resistencia al finalizar el arranque se lleva a
cabo sin interrumpir la alimentación del motor y, por tanto, sin fenómenos
transitorios.
4.4.- Esquematice y explique el funcionamiento del circuito de arranque de
un motor por auto transformador
El motor se alimenta a tensión reducida mediante un autotransformador que, una
vez finalizado el arranque, queda fuera del circuito.
El arranque se lleva a cabo en tres tiempos:
– en el primer tiempo, el autotransformador comienza por acoplarse en estrella y,
a continuación, el motor se acopla a la red a través de una parte de los devanados
del autotransformador. El arranque se lleva a cabo a una tensión reducida que se
calcula en función de la relación de transformación. Generalmente, el
transformador está dotado de tomas que permiten seleccionar la relación de
transformación y, por tanto, el valor más adecuado de la tensión reducida.
– antes de pasar al acoplamiento a plena tensión, la estrella se abre. En ese
momento, la fracción de bobinado conectada a la red crea una inductancia en
serie con el motor. Esta operación se realiza cuando se alcanza la velocidad de
equilibro, al final del primer tiempo.
– el acoplamiento a plena tensión interviene a partir del segundo tiempo,
normalmente muy corto (una fracción de segundo). Las inductancias en serie con
el motor se cortocircuitan y, a continuación, el autotransformador queda fuera del
circuito. La corriente y el par de arranque varían en la misma proporción. Se
dividen por (U red / U reducida)2 y se obtienen los valores siguientes:
Is = 1,7 a 4 In
Ts = 0,5 a 0,85 Tn
El arranque se lleva a cabo sin interrupción de corriente en el motor, lo que evita
que se produzcan fenómenos transitorios.
No obstante, si no se toman ciertas precauciones pueden aparecer fenómenos
transitorios de igual naturaleza durante el acoplamiento a plena tensión. De hecho,
el valor de la inductancia en serie con el motor tras la apertura de la estrella es
importante si se compara con la del motor. Como consecuencia, se produce una
caída de tensión considerable que acarrea una punta de corriente transitoria
elevada en el momento del acoplamiento a plena tensión. El circuito magnético del
autotransformador incluye un entrehierro que disminuye el valor de la inductancia
para paliar este problema. Dicho valor se calcula de modo que, al abrirse la
estrella en el segundo tiempo, no haya variación de tensión en las bornes del
motor.
El entrehierro aumenta la corriente magnetizante del autotransformador. Dicha
corriente aumenta la corriente solicitada en la red durante el primer tiempo del
arranque.
Este modo de arranque suele utilizarse en los motores con potencia superior a 100
kW. Sin embargo, el precio de los equipos es relativamente alto debido al elevado
coste del autotransformador

Cade simu

  • 1.
    CONTENIDO El Tablero deControl -Funcionamiento 1. Contactor 2. Temporizador ON-Delay 3. Temporizador OFF-Delay 4. Rele térmico 5. Pulsadores -Representación del tablero de control 1. Símbolo 2. Esquema Eléctrico 3. Bloques informativos -Tipos de Mando 1. Mando manual 2. Mando automático Sistemas de Arranque a Tensión Plena 1. Arranque directo 2. Arranque directo con inversión de giro 3. Arranque directo de un motor de dos velocidades Sistemas de Arranque a Tensión Reducida 1. Arranque Estrella Triangulo 2. Diseño. Inversión de giro con arranque estrella triangulo 3. Diseño. Inversión de giro con arranque estrella-triangulo y limites de arranque 4. Arranque con Resistencias Estatoricas 5. Arranque con Resistencias Rotoricas Sistema de Arranque con Arrancadores de Estado Sólido 1. Arranque suaves para motores asincronicos 2. Aplicación. Arranque en cascada de dos motores trifasicos utilizando un solo arrancador electronico.
  • 2.
    Aplicaciones Diseño con circuitoscon arranque directo 1. Diseño. Circuitos de mando con limitadores del número de arranques 1. Con límite de un arranque 2. Con límite de dos arranques 2. Diseño. Arranque director con inversión de giro y límites de arranque. 3. Aplicación 1. Transporte de un producto en caja. 1. Con limite de un carrito, deja pasar un producto, un solo sentido 4. Aplicación 2. Transporte de un producto en caja. 1. Con limite de dos carrito, deja pasar dos producto, un solo sentido 5. Aplicación 3. Transporte de un producto a granel (temporizado) hacia uno de los dos sentidos de la faja (inversión del giro según llegada del carrito) 1. Sin limite de llegadas 2. Arranca una vez en cada sentido 3. Arranca dos veces en cada sentido 6. Aplicación 4 Transporte de un insumos a granel (temporizado) hacia uno de los dos sentidos de la faja (inversión del giro según llegada del carrito) 1. Sin limite de llegadas 2. Arranca una vez en cada sentido 3. Arranca dos veces en cada sentido Diseño 2 Diseño conbinando los diversos tipos de arranque 1. Aplicación. Arranque y parada en secuencia de un motor de Rotor bobinado y de un motor de Jaula de ardilla.. 2. Aplicación. Arranque con resitencias estatoricas y con inversion de giro 3. Aplicación. Arranque con resitencias rotoricas y con inversion de giro 4. Aplicación. Proyecto de automatizacion del transporte y molienda de materiales. Los esquemas han sido desarrollados con CADeSimu, en muchos se encuentra el enlace para su descarga o puede solicitar el envio al autor por correo electrónico. Si tiene problemas con los links de descarga se sugiere hacer click derecho sobre el enlace (se muestrará una lista de opciones) y seleccionar con Microsoft Explorer: "Copiar destino como..." Y en Google Chrome: en Guardar enlace
  • 3.
    como...". El Tablero deControl Temporizadores Temporizador On-Delay. Temporizado a la conexion. A la conexion y pasado el tiempo fijado en el temporizador, se cambia el estado de sus contactos. Temporizador OFF-Delay. Temporizado a la desconexiòn. A la conexion se cambian sus contactos, a la desconexión se cuenta el tiempo fijado en el temporizador para des-energizar sus contactos (vuelven a la posicion normal). Para comprender mejor el funcionamiento, muesto dos circuitos que hacen lo mismo: se enciene un motor y se apaga al tiempo indicado en los temporizadores. En el primer circuito se diseña con un temporizaor ON-DELAY y en el otro se diseña empleando un temporizador OFF-DELAY.
  • 4.
    Descargar archivo paraCADeSIMU Descargar archivo para CADeSIMU Arranque de Motores Conceptos Básicos Los arrancadores Son aparatos de manibra con los cuales se lleva a los motores desde el estado en reposo hasta su velocidad de régimen, mientras se mantienen dentro de limites
  • 5.
    prefijados los valoresde la corriente de arranque y el torque del motor. Circuito Principal Circuito que contiene equipos eléctricos para generar, transformar, distribuir, conectar. Circuito Auxiliar Comprende todas las partes conductivas de una combinación de aparatos de maniobra que pertenecen a un circuito (a excepciòn del circuito principal), que se utiliza para comando, medición, avisos, regulación, enclavamiento, procesamiento de datos. Motores Asincronos Se compone de: un estator y un rotor. El estator genera un "campo magnético giratorio" que se obtiene con tres devanados desfasados a 120º (acoplados en estrella o triángulo) y conectados a un sistema trifásico de c. a. Este "campo magnético giratorio" induce corrientes electromagneticas (f.e.m) en el rotor y estas producen fuerzas que dan lugar al giro del rotor y al par del motor. El rotor no gira a la misma velocidad del "campo magnético giratorio", y este desplazamiento es el genera el par de fuerzas del motor. Como se acaba de indicar, la velocidad del sincronismo no puede alcanzarse nunca, por ello se conocen como motors asincronos. La velocidad del sincronismo se calcula por: Enlaces Recomendados http://www.tuveras.com/maquinaasincrona/motorasincrono1.htm http://www.tuveras.com/maquinaasincrona/motorasincrono7.htm#estator Conexión de los devanados Conexión Estrella:
  • 6.
    Consiste en unirentre si un terminal de cada bobina del estator.Y la alimentacion es en cada uno de los otros terminales Descargar archivo para CADeSIMU Conexión Triangulo: Consiste en conectar en serie las bobinas. Y la alimentacion en los terminales de las bobinas Sistema de Arranque a Tensión Plena Arranque Directo
  • 7.
    En arranque directose aplica tension nominal a traves del contactor y dispositivos de proteccón com En este arranque el motor desarrolla en el arranque su torque máximo, si la carga lo requiere. El in arranque máxima de 5 a hasta 8 veces la corriente nominal. Para calculos considerar Iarr= 6 In. Este sistema es recomendable para motores de baja potencia, normalmente recomendado hasta 5 trifásicos asincrónos con rotor en jaula de ardilla. Solo se requieren conexión a 3 bornes del motor. No se recomienda en fajas trasportadoras, ni en montacargas por el elevado par de arranque. Diseño de un Arrancador Directo Se utiliza un contactor: Principal. También, un relé térmico (o dispositivo de protección), pulsador de parada y pulsador de arranque. Circuitos:
  • 8.
    : Descargar archivo paraCADeSIMU Arranque Directo con Inversión de Giro
  • 9.
    Descargar archivo paraCADeSIMU Sistemas de Arranque a Tensión Reducida Métodos de arranque:  Estrella-Triangulo  Estrella-Triangulo con resistencia-Triangulo  Mediante Autotransformador  Resistencias Rotoricas  Resistencias Estatoricas
  • 10.
     Arrancadores Electronicos. ArranqueEstrella-Triangulo Un motor de corriente alterna (asíncronos) con rotor en jaula de ardilla se puede poner en marcha con el método de arranque directo o a tension reducida Para su plena carga un motor asincrono opera normalmente con una disposiciòn de las bobinas estatorias en triangulo o delta. El arranque directo de un motor, absorve elevadas correintes en el momento de conectarlo a la red, normalemnte de 5 a 8 veces el valor de la In (intensidad nominal), lo cual se traducira en devanados electricamente mas robustos y dspositivos de control y de protección de mayor rango, y alimentadores de mayor capacidad. Encareciendo los costos. Por eso el arranque directo no se usa en motores de elevada potencia. Y se utiliza el arranque denominado estrella- triangulo. Se aplica en máquinas que arrancan en vacío, en ventiladores y bombas centrifugas de pequeña potencia. Conexiòn Estrella Consiste en unir entre si un terminal de cada bobina del estator.Y la alimentación es en cada uno de los otros terminales. Se genera una tensión equivalente a la tensión entre fases, dividida por raiz de 3. Es decir que la tensión durante el arranque (I arr) se reduce en 1.73 veces. (raiz de 3 = 1.73) I arr = 2 In (intensidad nominal) Conexión Triángulo Consiste en conectar en serie las bobinas. Y la alimentació en los terminales de las bobinas. La tensión es equivalente a la tensión línea-línea. I arr = 6 In (intensidad nominal) Sistema de arranque Estrella-Triángulo. La secuencia comienza en configuracion estrella, generando una tensión en cada una de las bobinas del estador 1.73 veces menor que la nominal. Una vez que el motor alcanza entre el 70% u 80% de la velocidad nominal se desconecta el acoplamiento en estrella para realizar la conmutación a configuraciòn triángulo, momento a partir del cual el motor opera en condiciones normales.
  • 11.
    Curvas de Arranque Diseñode un Arrancador Estrella-Triangulo Se utilizan un temporizador y tres contactores: Principal(red), Triangulo y Estrella. También, un relé téermico (o dispositivo de protección), pulsador de parada y pulsador de arranque.
  • 12.
    Sistema de Arranque: Descargarel archivo para CADeSIMU Esta otra alternativa del cirucuito de mando se requiere un contacto auxiliar menos para el contactor principal
  • 13.
    Descargar el archivopara CADeSIMU Este esquema corresonde cuando el contacto principal tiene un temporizador On- Delay adosado
  • 14.
    Descargar el archivopara CADeSIMU Arranque Estrella-Trinagulo con Inversión de Giro
  • 15.
    Ver en pdf Descargarel archivo para CADeSIMU Arranque con Resistencias Estatóricas Se intercalan una o mas resistencias (escalones) a fin de reducir las corrientes transitorias y el torque durante el arranque. Curvas de Arranque
  • 16.
    Diseño de unArrancador con Resistencias Estatoricas de 1 escalón Se utilizan un temporizador y dos contactores: Principal(red), Resistencias. También, un relé téermico (o dispositivo de protección), pulsador de parada y pulsador de arranque.
  • 17.
    Sistemas de Arranque: Descargarel archivo para CADeSIMU. Aplicaciones Máquinas de fuerte inercia: Compresores de refrigeración, máquinas tensoras, ascensores, escaleras automáticas, etc. Arranque con Resistencias Rotoricas Se intercalan una o mas resisistencias (escalones) en el circuito del rotor del motor
  • 18.
    a fin dereducir las corrientes transitorias y el torque durante el arranque. Se aplica a motores de rotor bobinado. Diseño de un Arrancador con Resistencias Estatoricas de 1 escalón Se utilizan un temporizador y dos contactores: Principal(red), Resistencias. También, un relé téermico (o dispositivo de protección), pulsador de parada y pulsador de arranque. Sistemas de Arranque: Descargar el archivo para CADeSIMU. Aplicaciones
  • 19.
    Máquinas de arranqueen carga, de arranque progresivo: Grúas, puentes grúa, ascensores, montacargas, compresores de pistón, bombas volumétricas, cizallas, trituradoras, etc. Arranque con Arrancadores de Estado Sólido Arrancadores Suaves para Motores Asíncronos Los motores asíncronicos o de inducciòn son un tipo de motores de corriente alterna. El rotor puede que contiene las bobinas inductoras. El arrancador suave es un limitador de torque que permite un arranque suave y tambien una detens Diseño de un Arrancador Estrella-Triangulo Se utilizan un temporizador y tres contactores: Principal(red), Triangulo y Estrella. También, un relé parada y pulsador de arranque. Sistemas de Arranque: Esto evitas los golpes mecanicos que causan daño. Se aplican en fajas o cintas trasnportadoras, b Un ejemplo es el Telemecanique Altistart 01. (Vista a la derecha) http:/www.schneider-electric.cl/documents/local/cap02.pdf Descarga el DataSheet desde este servidor Funciones del Arrancador Diagrama de Mando
  • 20.
    Mando a 2hillos La marcha y parada son controladas por una sola entrada lògica. El estado "1" de la entrada lògica LI2 ordena la marcha y el estado "0" la detenciòn. M L e m Control manu El equema d Ejemplos Haremos los esquemas de mando y fuerza utilizando el CADeSIMU. Utilizamos el objeto de un variador de velocidad en lugar arrancador electronico, para efectos de la simulacion
  • 21.
    Haremos los esquemasde mando y fuerza utilizando el CADeSIMU. Utilizamos el objeto de un varia electronico, para efectos de la simulacion. A la derecha la imagen equivalente en CADeSIMU del circuito de arriba con un comando de 2 hilos Descargar el archivo CADeSIMU Arranque Suave de Varios Motores con un solo Arrancador Electrónico Primero, desarrollamos un arranque electrónico que una vez haya alcanzado la velocidad plena (se debe dar el tiempo suficiente en un temporizador) cambia a arranque directo y libera el arrancador electronico. ,Con este diseño base, se harra el arranque sucesivo de varios motores con el mismo arrancador electrónico.
  • 22.
    Ver en pdf Descargararchivo CADeSIMU Arranque suave de dos motores en cascada - Encendido Manual uno a uno Este circuito permite compartir un solo arrancador electrónico con dos motores asíncronos. Cualquiera de los motores se encienden con pulsadores manuales uno por uno. Se impide que se accione el encendido del otro motor hasta que se libere el arrancador electrónico.
  • 23.
    Ver version enPdf Arranque suave de dos motores en cascada automático Este circuito utiliza un solo arrancoador electronico para arrancar en forma secuencial dos motores asíncrons.
  • 24.
    Ver en pdf Arranquesuave de tres motores en cascada automático Este circuito utiliza un solo arrancoador electronico para arrancar en forma secuencial tres motores asíncrons. Circuito de mando:
  • 26.
    El circuito defuerza Arranque de motores trifásicos - Laboratorio Nº 4 Curso: Controles Eléctricos y Automatización Facultad: Ingeniería Electrónica UNMSM Ciclo: 2011-I 1.- Objetivos  Que el alumno se familiarice con el uso de los esquemas eléctricos de los diferentes tipos de arranques de motores trifásicos.
  • 27.
     Utilizar todoslos dispositivos estudiados en lógica cableada. 2.- Requerimientos de herramientas y materiales  Destornillador plano o estrella  Alicate de punta  Multímetro  Extensión  Cinta aislante 3.- Parte Experimental 3.1.- Inversor de marcha para un motor jaula de ardilla Implemente el siguiente circuito Elementos utilizados:  2 contactores  3 pulsadores (NA y NC) Explique su funcionamiento: Como se puede apreciar, este circuito sirve para invertir el giro de un motor trifásico, para tal efecto se emplea dos contactores, los cuales se encargaran de conmutar dos de las tres fases que van al motor para que pueda girar hacia la derecha o izquierda respectivamente. El circuito de mando, hace uso de tres pulsadores para detener el motor (S0 NC), giro a la derecha (S1 NA) y giro a la izquierda (S2 NA). Prácticamente está
  • 28.
    compuesto de doscircuitos de enclavamiento, con una ligera modificación haciendo uso de los contactos auxiliares de los contactores. Si analizamos la etapa que realiza el giro a la derecha, nos daremos cuenta que está compuesto por el pulsador S1 en paralelo con el contacto auxiliar NA del contactor 1, y conectados en serie con el contacto auxiliar NC del contactor 2 y la bobina del contactor 1. Tal como se puede apreciar, el contacto auxiliar NC del contactor 2 se abrirá cuando la bobina de dicho contactor se encuentre energizada, evitando que la del contactor 1 se energice accidentalmente al pulsar S1. Debido a que ambos circuitos tienen esta conexión cruzada como mecanismo de protección, si presionamos S1 cuando el motor se encuentra girando hacia la izquierda, el contacto auxiliar NC del contactor 2 se mantendrá abierto cuando la bobina del mismo esté energizada. Para invertir el giro, será necesario presionar el botón S0 y luego de esto presionar el botón S1 para que gire a la derecha. Sucederá lo mismo cuando al presionar S2 el motor se encuentre girando hacia la derecha. Al presionar S0 NC, desconectaremos la energía del circuito sea cual sea el sentido de giro del motor.
  • 29.
    Circuito de fuerzay de mando simulado en CADe SIMU 3.2.- Arranque de un motor por conmutación estrella-triángulo Implemente el siguiente circuito
  • 30.
    Elementos utilizados:  3contactores  2 pulsadores (NA y NC)  1 temporizador ON DELAY Explique su funcionamiento: Este circuito sirve para arrancar motores trifásicos, cambiando el conexionado de los devanados del motor, primero en estrella y luego de un cierto tiempo en triángulo, con la única finalidad de producir un arranque que le permita al motor vencer la inercia con un bajo consumo de corriente. Una vez que el motor haya vencido la inercia en el modo estrella, el circuito de mando debe ser capaz de conmutar al modo triángulo de manera automática, para tal efecto se emplea un temporizador On Delay. El circuito de mando consta de dos pulsadores para detener (S0 NC) y arrancar (S1) el motor. Una vez pulsado S1, las bobinas del contactor 1 y 3 quedarán energizadas y enclavadas, desde este momento el temporizador montado sobre el contactor 1 comenzará a contar. Cabe señalar, que el contacto auxiliar NC del contactor 3 se abrirá al pulsar S1, desconectando a la bobina del contactor 5 como medida de protección. Una vez que el temporizador haya llegado al tiempo preestablecido, activará sus contactos auxiliares, siendo el NC en serie con la bobina del contactor 3, la que se
  • 31.
    abrirá originando quese cierre el contacto auxiliar NC del contactor 3, permitiendo que la bobina del contactor 5 se energice con lo que el arranque pase al modo triángulo. Como se puede apreciar la bobina del contactor 1 continua energizada al cambiar de modo. Al presionar S0 NC, desconectaremos la energía del circuito sea cual sea el modo en el que se encuentre el motor. Circuito de fuerza y de mando simulado en CADe SIMU 3.3.- Arranque de un motor por resistencia estatórica Implemente el siguiente circuito
  • 32.
    Elementos utilizados:  3contactores  2 pulsadores (NA y NC)  2 temporizadores ON DELAY Explique su funcionamiento: Este tipo de arranque emplea un juego de resistencias conectadas al motor, con la finalidad de arrancar con una tensión reducida, dichas resistencias irán siendo el primer juego cortocircuitadas y el segundo desconectadas, de manera progresiva mediante el uso de temporizadores del tipo On Delay. Al final, el motor quedará conectado directamente a las líneas de fuerza trifásicas, donde podrá trabajar con la tensión de la red. Para tal efecto, el circuito de mando emplea solo dos pulsadores para detener (S0 NC) y arrancar (S1) el motor. Al pulsar el botón S1, el contactor 6 queda enclavado y como tiene asociado al temporizador On Delay 6, este se activará después de un tiempo prefijado. Alcanzado dicho tiempo, el contacto auxiliar NA del temporizador 6, se cerrará energizando a la bobina del contactor 4 y activando el conteo del temporizador 4, aquí se ha cortocircuitado el primer grupo de resistencias. Una vez alcanzado el tiempo del temporizador 4, el contacto auxiliar NA del temporizador 4, se cerrará energizando a la bobina del contactor 1, el cual quedará enclavado mediante el contacto auxiliar NA de dicho contactor y a su vez desconectará a través del contacto auxiliar NC al contactor 6 y por consiguiente al
  • 33.
    4 por estarasociados. Luego de esto las resistencias quedan desconectadas y el motor queda conectado directamente a las fases de la red. Al presionar S0 NC, desconectaremos la energía del circuito sea cual sea el modo en el que se encuentre el motor. Circuito de fuerza y de mando simulado en CADe SIMU 4.- Cuestionario 4.1.- Defina que es neumática y cuales son sus aplicaciones en la industria. La neumática es la tecnología que hace uso del aire comprimido como modo de transmisión de energía, la cual es necesaria para mover y hacer funcionar mecanismos. Debido a que el aire es un fluido elástico, cuando se le aplica una
  • 34.
    fuerza se comprime,mantiene dicha compresión y devuelve la energía acumulada cuando se le permite expandirse. La neumática ayuda a las industrias a aumentar su flexibilidad y ritmo de producción gracias a las características del aire comprimido como medio transmisor y la adaptabilidad que permiten sus componentes. Los actuadores neumáticos se utilizan eficientemente en aplicaciones industriales donde es preciso el control continuo de una magnitud (posicionado de cargas u obturadores de válvulas, control de movimiento o trayectoria, etc.) así como en procesos discontinuos de manipulado y automatización (cadenas de montaje, embaladoras, máquinas de packing, etc.) Manejo de los temporizadores On Delay y Off Delay - Laboratorio Nº 3 Curso: Controles Eléctricos y Automatización Facultad: Ingeniería Electrónica UNMSM Ciclo: 2011-I 1.- Objetivos  Familiarizar al alumno en el uso de los circuitos temporizadores.  Reconocer los diferentes tipos de temporizadores.  Realizar esquemas eléctricos de los problemas propuestos. 2.- Requerimientos de herramientas y materiales  Destornillador plano o estrella  Alicate de punta  Multímetro  Extensión  Cinta aislante 3.- Parte Experimental
  • 35.
    3.1.- Manejo deun piloto luminoso mediante un temporizador ON DELAY - Implemente el siguiente circuito Elementos utilizados:  1 contactor  1 pulsador NA  1 temporizador ON DELAY  1 piloto luminoso Explique su funcionamiento: Tal como se pudo observar en la experiencia de laboratorio, el temporizador ON DELAY es un módulo que se engancha en la parte superior del contactor, para que trabaje con este de manera conjunta. Si traducimos al español ON DELAY, significaría retardo en encendido, pues es así como trabaja este dispositivo, empezando a trabajar una vez que la bobina del contactor haya sido energizada. Es desde este momento que el temporizador comienza a contar hasta el tiempo prefijado por el ajuste de la perilla que se encuentra en la parte superior del mismo, creando un retardo, que al finalizar cerrará su contacto normalmente abierto y abrirá el normalmente cerrado, hasta que la bobina de el contactor se encuentre energizada.
  • 36.
    Como se pudoobservar, este dispositivo permite activar o desactivar algún actuador luego de un período de tiempo preestablecido, permitiéndole al circuito realizar alguna tarea antes de esta acción. 3.2.- Manejo de un piloto luminoso mediante un temporizador OFF DELAY - Implemente el siguiente circuito Elementos utilizados:  1 contactor  1 pulsador NA  1 temporizador OFF DELAY  1 piloto luminoso Explique su funcionamiento: Al igual que en el caso anterior, este dispositivo es también un módulo que se engancha en la parte superior del contactor. Si traducimos al español OFF DELAY, significaría retardo en apagado, lo que indicaría, que comenzará a contar una vez que se haya retirado la energía de la bobina del contactor, hasta el tiempo prefijado, cerrando su contacto normalmente abierto y abriendo el normalmente cerrado. Este dispositivo, podría ser empleado con la finalidad de desactivar o activar alguna acción final después de haber desconectado la bobina del contactor.
  • 37.
    3.3.- Problema Se deseacontrolar un piloto luminoso para que realice la siguiente secuencia. Para hacer que el piloto luminoso realice la secuencia anteriormente mostrada hago uso de dos temporizadores ON Delay, cada uno calibrado para que actúe después de 5 segundos. Para tal efecto los conectamos de la siguiente manera: Al energizarse el circuito, la primera bobina K1 (asociada al temporizador 1) se alimenta a través del contacto NC del segundo temporizador, donde empezará a contar hasta llegar a los cinco segundos. Asimismo, paralelo a la alimentación colocamos en serie un contacto NC del primer temporizador con la lámpara H1, la cual permanecerá encendida hasta que el primer temporizador termine de contar los 5 segundos. Al finalizar el conteo del primer temporizador, se abrirá el contacto que alimenta la lámpara pasando del estado alto a bajo, y a su vez se cerrará el segundo contacto NA del primer temporizador, que alimentará a la bobina K2 (asociada al temporizador 2). Una vez que haya sido alimentada la bobina K2, el segundo temporizador comenzará a contar hasta los cinco segundos, donde abrirá el contacto NC del
  • 38.
    segundo temporizador, dondemomentáneamente desconectará a la primera bobina y por consiguiente a la segunda, inmediatamente el contacto asociado a la primera bobina se volverá a cerrar, reiniciándose el proceso. Cabe señalar, que el circuito se diagramó y simuló en el software CADe SIMU, el cual puede ser descargado desde el siguiente enlacehttp://personales.ya.com/canalPLC/cade_sim.htm 4.- Cuestionario 4.1.- Esquematice y explique el funcionamiento del circuito estrella – triángulo para arranque de un motor Sólo es posible utilizar este modo de arranque en motores en los que las dos extremidades de cada uno de los tres devanados estatóricos vuelvan a la placa de bornes. Por otra parte, el bobinado debe realizarse de manera que el acoplamiento en triángulo corresponda con la tensión de la red: por ejemplo, en el caso de una red trifásica de 380 V, es preciso utilizar un motor bobinado a 380 V en triángulo y 660 V en estrella. El principio consiste en arrancar el motor acoplando los devanados en estrella a la tensión de la red, lo que equivale a dividir la tensión nominal del motor en estrella por raíz de 3.
  • 39.
    La punta decorriente durante el arranque se divide por 3: Is = 1,5 a 2,6 In Donde: In = Intensidad nominal Is = Intensidad de arranque Un motor de 380 V/660 V acoplado en estrella a su tensión nominal de 660 V absorbe una corriente raíz de 3 veces menor que si se acopla en triángulo a 380 V. Dado que el acoplamiento en estrella se realiza a 380 V, la corriente se divide nuevamente por raíz de 3. Por tanto, se divide por un total de 3. El par de arranque se divide igualmente por 3, ya que es proporcional al cuadrado de la tensión de alimentación: Td = 0,2 a 0,5 Tn Donde: Tn = Par nominal Ts = Par de arranque La velocidad del motor se estabiliza cuando se equilibran el par del motor y el par resistente, normalmente entre el 75 y 85% de la velocidad nominal. En ese momento, los devanados se acoplan en triángulo y el motor rinde según sus características naturales. Un temporizador se encarga de controlar la transición del acoplamiento en estrella al acoplamiento en triángulo. El cierre del contactor de triángulo se produce con un retardo de 30 a 50 milisegundos tras la apertura del contactor de estrella, lo que evita un cortocircuito entre fases al no poder encontrarse ambos cerrados al mismo tiempo. La corriente que recorre los devanados se interrumpe con la apertura del contactor de estrella y se restablece con el cierre del contactor de triángulo. El paso al acoplamiento en triángulo va acompañado de una punta de corriente transitoria, tan breve como importante, debida a la fcem (fuerza contraelectromotriz) del motor.
  • 40.
    El arranque estrella-triánguloes apropiado para las máquinas cuyo par resistente es débil o que arrancan en vacío. Dependiendo del régimen transitorio en el momento del acoplamiento en triángulo, puede ser necesario utilizar una variante que limite los fenómenos transitorios cuando se supera cierta potencia: – temporización de 1 a 2 segundos al paso estrella-triángulo. Esta medida permite disminuir la fcem y, por tanto, la punta de corriente transitoria. Esta variante sólo puede utilizarse en máquinas cuya inercia sea suficiente para evitar una deceleración excesiva durante la temporización. – arranque en 3 tiempos: estrella-triángulo + resistencia-triángulo. El corte se mantiene, pero la resistencia se pone en serie aproximadamente durante tres segundos con los devanados acoplados en triángulo. Esta medida reduce la punta de corriente transitoria. – arranque en estrella-triángulo + resistencia-triángulo sin corte. La resistencia se pone en serie con los devanados inmediatamente antes de la apertura del contactor de estrella. Esta medida evita cualquier corte de corriente y, por tanto, la aparición de fenómenos transitorios. El uso de estas variantes conlleva la instalación de componentes adicionales y el consiguiente aumento del coste total. En muchos casos, el uso de un arrancador estático de tipo Altistart (arrancador progresivo de estado sólido de la marca Telemecanique) es una solución preferible. 4.2.- Esquematice y explique el funcionamiento del circuito de arranque de un motor por resistencia rotórica Un motor de anillos no puede arrancar en directo (devanados rotóricos cortocircuitados) sin provocar puntas de corriente inadmisibles. Es necesario
  • 41.
    insertar en elcircuito rotórico resistencias que se cortocircuiten progresivamente, al tiempo que se alimenta el estator a toda la tensión de red. El cálculo de la resistencia insertada en cada fase permite determinar con rigor la curva de par-velocidad resultante: Para un par dado, la velocidad es menor cuanto mayor sea la resistencia. Como resultado, la resistencia debe insertarse por completo en el momento del arranque y la plena velocidad se alcanza cuando la resistencia está completamente cortocircuitada. La corriente absorbida es prácticamente proporcional al par que se suministra. Como máximo, es ligeramente superior a este valor teórico. Por ejemplo, la punta de corriente correspondiente a un par de arranque de 2 Tn es aproximadamente de 2 In. Por tanto, la punta es considerablemente más débil, y el par máximo de arranque más elevado, que en el caso de un motor de jaula, en el que el valor normal se sitúa en torno a 6 In para 1,5 Tn. El motor de anillos con arranque rotórico se impone, por tanto, en todos los casos en los que las puntas de corriente deben ser débiles y cuando las máquinas deben arrancar a plena carga.
  • 42.
    Por lo demás,este tipo de arranque es sumamente flexible, ya que resulta fácil adaptar el número y el aspecto de las curvas que representan los tiempos sucesivos a los requisitos mecánicos o eléctricos (par resistente, valor de aceleración, punta máxima de corriente, etc.). 4.3.- Esquematice y explique el funcionamiento del circuito de arranque de un motor por resistencia estatórica El principio consiste en arrancar el motor bajo tensión reducida mediante la inserción de resistencias en serie con los devanados. Una vez estabilizada la velocidad, las resistencias se eliminan y el motor se acopla directamente a la red. Normalmente, se utiliza un temporizador para controlar la operación. Durante este tipo de arranque, el acoplamiento de los devanados del motor no se modifica. Por tanto, no es necesario que las dos extremidades de cada devanado sobresalgan de la placa de bornes. El valor de la resistencia se calcula en base a la punta de corriente que no se debe superar durante el arranque, o al valor mínimo del par de arranque necesario teniendo en cuenta el par resistente de la máquina accionada.
  • 43.
    Generalmente, los valoresde corriente y de par de arranque son: Is = 4,5 In Ts = 0,75 Tn Durante la fase de aceleración con las resistencias, la tensión que se aplica a las bornes del motor no es constante. Equivale a la tensión de la red menos la caída de tensión que tiene lugar en la resistencia de arranque. La caída de tensión es proporcional a la corriente absorbida por el motor. Dado que la corriente disminuye a medida que se acelera el motor, sucede lo mismo con la caída de tensión de la resistencia. Por tanto, la tensión que se aplica a las bornes del motor es mínima en el momento del arranque y aumenta progresivamente. Dado que el par es proporcional al cuadrado de la tensión de las bornes del motor, aumenta más rápidamente que en el caso del arranque estrella-triángulo, en el que la tensión permanece invariable mientras dura el acoplamiento en estrella. Este tipo de arranque es, por tanto, apropiado para las máquinas cuyo par resistente crece con la velocidad, por ejemplo los ventiladores. Su inconveniente consiste en que la punta de corriente es relativamente importante durante el arranque. Sería posible reducirla mediante el aumento del valor de la resistencia, pero esta medida conllevaría una caída de tensión adicional en las bornes del motor y, por tanto, una considerable reducción del par de arranque. Por el contrario, la eliminación de la resistencia al finalizar el arranque se lleva a cabo sin interrumpir la alimentación del motor y, por tanto, sin fenómenos transitorios. 4.4.- Esquematice y explique el funcionamiento del circuito de arranque de un motor por auto transformador
  • 44.
    El motor sealimenta a tensión reducida mediante un autotransformador que, una vez finalizado el arranque, queda fuera del circuito. El arranque se lleva a cabo en tres tiempos: – en el primer tiempo, el autotransformador comienza por acoplarse en estrella y, a continuación, el motor se acopla a la red a través de una parte de los devanados del autotransformador. El arranque se lleva a cabo a una tensión reducida que se calcula en función de la relación de transformación. Generalmente, el transformador está dotado de tomas que permiten seleccionar la relación de transformación y, por tanto, el valor más adecuado de la tensión reducida. – antes de pasar al acoplamiento a plena tensión, la estrella se abre. En ese momento, la fracción de bobinado conectada a la red crea una inductancia en serie con el motor. Esta operación se realiza cuando se alcanza la velocidad de equilibro, al final del primer tiempo. – el acoplamiento a plena tensión interviene a partir del segundo tiempo, normalmente muy corto (una fracción de segundo). Las inductancias en serie con el motor se cortocircuitan y, a continuación, el autotransformador queda fuera del circuito. La corriente y el par de arranque varían en la misma proporción. Se dividen por (U red / U reducida)2 y se obtienen los valores siguientes:
  • 45.
    Is = 1,7a 4 In Ts = 0,5 a 0,85 Tn El arranque se lleva a cabo sin interrupción de corriente en el motor, lo que evita que se produzcan fenómenos transitorios. No obstante, si no se toman ciertas precauciones pueden aparecer fenómenos transitorios de igual naturaleza durante el acoplamiento a plena tensión. De hecho, el valor de la inductancia en serie con el motor tras la apertura de la estrella es importante si se compara con la del motor. Como consecuencia, se produce una caída de tensión considerable que acarrea una punta de corriente transitoria elevada en el momento del acoplamiento a plena tensión. El circuito magnético del autotransformador incluye un entrehierro que disminuye el valor de la inductancia para paliar este problema. Dicho valor se calcula de modo que, al abrirse la estrella en el segundo tiempo, no haya variación de tensión en las bornes del motor. El entrehierro aumenta la corriente magnetizante del autotransformador. Dicha corriente aumenta la corriente solicitada en la red durante el primer tiempo del arranque. Este modo de arranque suele utilizarse en los motores con potencia superior a 100 kW. Sin embargo, el precio de los equipos es relativamente alto debido al elevado coste del autotransformador