UNIVERSIDAD DE SANTANDER UDESFACULTAD DE INGENIERIA INDUSTRIALINGENIERIA DE METODOS
       INGENIERIA DE METODOS
INTRODUCCIONPor medio de este trabajo pretendemos mostrar de manera general un estudio de métodos y tiempos de la empresa FULLER PINTO S.A., conocer los procesos de elaboración de los productos, la tecnología empleada, el método de inventarios y sistemas de costos, además de conocer la distribución de la planta y su organización administrativa. Este trabajo es importante ya que nos permite vincularnos a la vida empresarial y profesional de un ingeniero industrial, gracias a la visita que realizamos a la empresa donde pudimos encaminarnos y tener una visión más clara y amplia de los diversos apartes obtenidos y aprendidos en clase.
OBJETIVOSProporcionar la formación necesaria para medir los rendimientos de los trabajadores
Identificar el funcionamiento de diferentes técnicas de optimización de métodos y tiempos de producción.
Dar a conocer los principales sistemas de asignación de tiempos y el tipo de trabajo.RESEÑA HISTORICASomos una empresa colombiana líder en la producción y comercialización nacional e internacional de artículos para el aseo, calzado plástico y productos especiales de uso en el hogar. Industria e instituciones. Nuestra compañía data su origen a partir del año 1906 en Estados Unidos, donde el visionario Alfred Fuller, vio la oportunidad de crear y desarrollar una línea de productos para solucionar los problemas de limpieza a nivel domestico e industrial.
MISIONSomos una organización reconocida por brindar soluciones de limpieza y cuidado en el hogar, instituciones e industria a través de la innovación, producción y comercialización de productos que cumplan las expectativas de nuestros clientes. VISIONSomos una organización reconocida por brindar soluciones de limpieza y cuidado en el hogar, instituciones e industria a través de la innovación, producción y comercialización de productos que cumplan las expectativas de nuestros clientes.
POLITICA DE CALIDAD Nuestro compromiso es asegurar la satisfacción de nuestros clientes mediante el mejoramiento continuo de los procesos, soportados en un talento humano competente, comprometido y reconocido por la organización. Garantizamos el respeto a las personas, al medio ambiente y la rentabilidad, que asegure el bienestar de nuestros empleados y accionistas.
OBJETIVOS DE CALIDAD DE LA EMPRESAAumentar la satisfacción de nuestros clientes externos en un cinco por ciento (5%) mes a mes por cada una de las gerencias; mediante la ejecución de acciones de mejora,  disminución de quejas y reclamos y  aplicación de las encuestas, logrando al fin del año 2009 una ponderación del ochenta y cinco por ciento.
Incrementar mensualmente la eficacia del mejoramiento continuo a través del crecimiento  de los indicadores de gestión; lograr un mantenimiento del noventa por ciento (90%) en el total de la compañía.DESCRIPCION DE LOS PRODUCTOS DIAMANTECafé supremo
Chocolate
AromáticasMATERIALES UTILIZADOS: Equipo  Tostadora automática.
Pesadora automática.
Vibradora.
Transporte neumático.
Tolva de recepción.
Torre de secado.
Atomizadora.
Túnel de vacío.
Cámara de frío.
Instalación de extracción.
Molino. Material de consumo Café verde.
Maltas.
Azúcar.DESCRIPCION DEL MERCADO
Inventario FábricaREMISION FABRICA ALMACENINVENTARIO ALMACENBODEGA PRINCIPALBODEGAS AUXILIARES PRODUCTO VENTASALIDA MERCANCIA DE (Venta y post-ventas)REINGRESO DE MERCANCIASMOSTRADOR A PRINCIPALREMISION INTERNA ALMACENFACTURACION VENTAVENTAMANEJO Y METODO DE INVENTARIO
ORGANIZACIÓN ADMINISTRATIVA (ORGANIGRAMA)
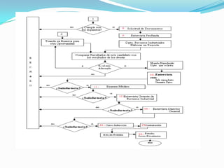
MODELO Y SISTEMA DE COSTOSLa empresa utiliza el sistema de costos por órdenes de producción. Este sistema recolecta los costos para cada orden o lote físicamente identificables en su paso a través de los centros productivos de la planta. Los costos que intervienen en el proceso de transformación de una cantidad especifica de productos, equipo, reparaciones u otros servicios, se recopilan sucesivamente por los elementos identificables: Materia prima aplicable, mano de obra directa y cargos indirectos, los cuales se acumulan en una orden de trabajo.
MAQUINARIA Y TECNOLOGIA UTILIZADABODEGA DE MATERIA PRIMA:Los bultos de café verde en grano son recepcionados. Allí se toman muestras que son enviadas a análisis de laboratorio para controlar su calidad. Si los resultados son admisibles, los bultos son aceptados y almacenados para iniciar la producción. Formato recepción y análisis de materia prima del café (código). Formato control control de bodega de materia prima del café (código).ELEVADORES DE RECIBO :Por medio de carretillas los bultos son transportados y vaciados en la tolva de recibo, desde donde son impulsados hacia las tostadoras.
TORREFACCIÓNEl grano de café es sometido a altas temperaturas dentro de un periodo de tiempo determinado, para lograr un proceso de tostado uniforme.MOLIENDAPor medio de un molino de martillo, el café tostado es finamente molido, obteniendo una textura y consistencia adecuadas.
MOLIENDAPor medio de un molino de martillo, el café tostado es finamente molido, obteniendo una textura y consistencia adecuadas. EMPAQUE Y EMBALAJELos silos y las máquinas empacadoras están coordinados entre sí para empacar las diversas presentaciones de café. Los empaques se agrupan de acuerdo al tipo de embalaje. Formato control de peso del café empacado (código). Formato reporte de producción del café (código).
DISTRIBUCIÓN Y TRANSPORTEEl producto es solicitado por medio de una factura, se llena el respectivo soporte de salida del inventario y el producto es despachado a su cliente por los transportadores de la empresa.BODEGA PRODUCTO TERMINADOEl embalaje es transportado a la bodega de producto terminado donde se almacena en condiciones ambientales controladas hasta el momento de despacho.
DISTRIBUCION DE LA PLANTA (plano)

Cafe y chocolate diamante s.a

  • 1.
    UNIVERSIDAD DE SANTANDERUDESFACULTAD DE INGENIERIA INDUSTRIALINGENIERIA DE METODOS
  • 2.
    INGENIERIA DE METODOS
  • 4.
    INTRODUCCIONPor medio deeste trabajo pretendemos mostrar de manera general un estudio de métodos y tiempos de la empresa FULLER PINTO S.A., conocer los procesos de elaboración de los productos, la tecnología empleada, el método de inventarios y sistemas de costos, además de conocer la distribución de la planta y su organización administrativa. Este trabajo es importante ya que nos permite vincularnos a la vida empresarial y profesional de un ingeniero industrial, gracias a la visita que realizamos a la empresa donde pudimos encaminarnos y tener una visión más clara y amplia de los diversos apartes obtenidos y aprendidos en clase.
  • 5.
    OBJETIVOSProporcionar la formaciónnecesaria para medir los rendimientos de los trabajadores
  • 6.
    Identificar el funcionamientode diferentes técnicas de optimización de métodos y tiempos de producción.
  • 7.
    Dar a conocerlos principales sistemas de asignación de tiempos y el tipo de trabajo.RESEÑA HISTORICASomos una empresa colombiana líder en la producción y comercialización nacional e internacional de artículos para el aseo, calzado plástico y productos especiales de uso en el hogar. Industria e instituciones. Nuestra compañía data su origen a partir del año 1906 en Estados Unidos, donde el visionario Alfred Fuller, vio la oportunidad de crear y desarrollar una línea de productos para solucionar los problemas de limpieza a nivel domestico e industrial.
  • 9.
    MISIONSomos una organizaciónreconocida por brindar soluciones de limpieza y cuidado en el hogar, instituciones e industria a través de la innovación, producción y comercialización de productos que cumplan las expectativas de nuestros clientes. VISIONSomos una organización reconocida por brindar soluciones de limpieza y cuidado en el hogar, instituciones e industria a través de la innovación, producción y comercialización de productos que cumplan las expectativas de nuestros clientes.
  • 10.
    POLITICA DE CALIDADNuestro compromiso es asegurar la satisfacción de nuestros clientes mediante el mejoramiento continuo de los procesos, soportados en un talento humano competente, comprometido y reconocido por la organización. Garantizamos el respeto a las personas, al medio ambiente y la rentabilidad, que asegure el bienestar de nuestros empleados y accionistas.
  • 11.
    OBJETIVOS DE CALIDADDE LA EMPRESAAumentar la satisfacción de nuestros clientes externos en un cinco por ciento (5%) mes a mes por cada una de las gerencias; mediante la ejecución de acciones de mejora, disminución de quejas y reclamos y aplicación de las encuestas, logrando al fin del año 2009 una ponderación del ochenta y cinco por ciento.
  • 12.
    Incrementar mensualmente laeficacia del mejoramiento continuo a través del crecimiento de los indicadores de gestión; lograr un mantenimiento del noventa por ciento (90%) en el total de la compañía.DESCRIPCION DE LOS PRODUCTOS DIAMANTECafé supremo
  • 13.
  • 14.
  • 15.
  • 16.
  • 17.
  • 18.
  • 19.
  • 20.
  • 21.
  • 22.
  • 23.
  • 24.
  • 25.
  • 26.
  • 27.
    Inventario FábricaREMISION FABRICAALMACENINVENTARIO ALMACENBODEGA PRINCIPALBODEGAS AUXILIARES PRODUCTO VENTASALIDA MERCANCIA DE (Venta y post-ventas)REINGRESO DE MERCANCIASMOSTRADOR A PRINCIPALREMISION INTERNA ALMACENFACTURACION VENTAVENTAMANEJO Y METODO DE INVENTARIO
  • 28.
  • 29.
    MODELO Y SISTEMADE COSTOSLa empresa utiliza el sistema de costos por órdenes de producción. Este sistema recolecta los costos para cada orden o lote físicamente identificables en su paso a través de los centros productivos de la planta. Los costos que intervienen en el proceso de transformación de una cantidad especifica de productos, equipo, reparaciones u otros servicios, se recopilan sucesivamente por los elementos identificables: Materia prima aplicable, mano de obra directa y cargos indirectos, los cuales se acumulan en una orden de trabajo.
  • 30.
    MAQUINARIA Y TECNOLOGIAUTILIZADABODEGA DE MATERIA PRIMA:Los bultos de café verde en grano son recepcionados. Allí se toman muestras que son enviadas a análisis de laboratorio para controlar su calidad. Si los resultados son admisibles, los bultos son aceptados y almacenados para iniciar la producción. Formato recepción y análisis de materia prima del café (código). Formato control control de bodega de materia prima del café (código).ELEVADORES DE RECIBO :Por medio de carretillas los bultos son transportados y vaciados en la tolva de recibo, desde donde son impulsados hacia las tostadoras.
  • 31.
    TORREFACCIÓNEl grano decafé es sometido a altas temperaturas dentro de un periodo de tiempo determinado, para lograr un proceso de tostado uniforme.MOLIENDAPor medio de un molino de martillo, el café tostado es finamente molido, obteniendo una textura y consistencia adecuadas.
  • 32.
    MOLIENDAPor medio deun molino de martillo, el café tostado es finamente molido, obteniendo una textura y consistencia adecuadas. EMPAQUE Y EMBALAJELos silos y las máquinas empacadoras están coordinados entre sí para empacar las diversas presentaciones de café. Los empaques se agrupan de acuerdo al tipo de embalaje. Formato control de peso del café empacado (código). Formato reporte de producción del café (código).
  • 33.
    DISTRIBUCIÓN Y TRANSPORTEElproducto es solicitado por medio de una factura, se llena el respectivo soporte de salida del inventario y el producto es despachado a su cliente por los transportadores de la empresa.BODEGA PRODUCTO TERMINADOEl embalaje es transportado a la bodega de producto terminado donde se almacena en condiciones ambientales controladas hasta el momento de despacho.
  • 34.
    DISTRIBUCION DE LAPLANTA (plano)