L. Esteves
Luis E. Esteves Lecaros
Universidad César Vallejo –Lima Norte
EAP Enfermería
Toxicología
Ciencia de
las
sustancia
tóxicas o la
intoxicación
Sustancia tóxica
Cualquier sustancia, incluso
un fármaco que puede dañar
a un organismo viviente
Paracelso
“¿Qué cosa existe que no
sea tóxica? Todas las
cosas son tóxicas y nada
está exento de ser tóxico;
únicamente la dosis
determina que algo no sea
tóxico”.
Intoxicación
Este término implica
inherentemente que
los efectos
fisiológicos nocivos
se deben a la
exposición a
fármacos, drogas
ilegales o sustancia
químicas
Intoxicación
Cada fármaco es una
potencial sustancia
tóxica
Dosis individual
Circunstancia
Ambiente
Factores relacionados
a los genes
Capacidad
de un
fármaco
para
alcanzar su
potencial
adverso
Toxicología
Algunas sustancia
químicas son
inherentemente
tóxicas
• Plomo
La mayor parte de los
fármacos son
sustancias tóxicas a
determinado umbral
Toxicología
Dosis letal
mediana
(LD50)
Concentración de
un fármaco que es
letal para el 50% de
la población
Dosis eficaz
media
(ED50)
Concentración de
un fármaco a la
cual el 50% de la
población tendrá la
respuesta deseada
Toxicología
Índice terapéutico (IT)
• TI = LD50/ED50
• Cuanto más alto es el
cociente, más seguro es
el fármaco
Margen de seguridad
• MS = LD1/ED99
Tipos de toxicidad de
fármacos terapéuticos
Reacciones dependientes
de la dosis
La frecuencia y la gravedad de la
toxicidad tiene una relación
proporcional con la
concentración del fármaco en el
organismo y la duración de la
exposición
• Sobredosis
Toxicidad farmacológica
Dependiente de la
dosis
Depresión del SNC
por barbitúricos
Hipotensión por
nifedipino
Por la duración de la
exposición
Discinesia tardía
Trastorno motor
extrapiramidal
relacionado con el
empleo de
antipsicóticos
Toxicidad patológica
• Agotamiento del
glutatión
Toxicidad por
sobredosis de
paracetamol
Efectos genotóxicos
Sustancia
químicas
Radiación
ionizante
Lesión del
ADN
Reacciones alérgicas
Alergia
• Reacción adversa debida
a la sensibilización previa
a una sustancia química
específica o a una que es
estructuralmente similar
• Son mediadas por el
sistema inmunitario
Reacciones alérgicas
Tipo I: reacciones anafilácticas
Tipo II: reacciones citolíticas
Tipo III: complejos antígeno-anticuerpo
Tipo IV: reacciones de hipersensibilidad
tardía
Reacciones
idiosincrásicas
Idiosincrasia
• Reacción anormal a una sustancia
química que es específica de un
determinado individuo
• Sensibilidad extrema a dosis
bajas
• Insensibilidad extrema a dosis
altas
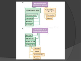
Interacciones farmacológicas
Tratamiento con más de un fármaco
Diferentes tipo de alimentación
Vitaminas
Suplementos “naturales”
Interacciones farmacológicas
Interacciones a nivel de la absorción
Interacciones a nivel de la unión de proteínas
Interacciones a nivel del metabolismo
Interacciones a nivel de la unión del receptor
Interacción por la acción terapéutica
Interacción aditiva
El efecto
combinado de dos
fármacos equivale
a la suma del
efecto de cada
uno de ellos
administrado por
separado
Interacción sinérgica
La acción
combinada
supera la suma
de los efectos de
cada uno de los
fármacos
administrados
por separado
Interacción por potenciación
Creación de un
efecto tóxico de
un fármaco
debido a la
administración
concomitante
de otro fármaco
Interacción por antagonismo
Interferencia de un fármaco
por la acción de otro
• Confiere ventaja
terapéutica cuando se usa
un fármaco como antídoto
por la toxicidad de otro
Antagonismo funcional o fisiológico
Cuando dos sustancias químicas producen
efectos opuestos en la misma función
• Ejemplo: tratamiento de sobredosis de algunos
fármacos
Antagonismo químico o inactivación
Es la reacción de dos
sustancias químicas para
neutralizar sus efectos
• Tratamiento con
quelantes
Antagonismo farmacocinético
Alteración de la
farmacocinética
de una sustancia
• Una menor cantidad
llega al órgano
terminal o se reduce
su permanencia en
el mismo
Antagonismo de receptor
Bloqueo del
efecto de un
fármaco con
otro que
compite en el
sitio del
receptor
Epidemiología de las reacciones
adversas e intoxicación farmacéutica
• Cada año 2 millones de
pacientes hospitalizados
presentan reacciones
adversas graves a los
fármacos
• 100 mil presentan reacciones
mortales
Datos USA
Prevención de la
intoxicación
Reducción en
los errores de
medicación
• Fármaco correcto
• Paciente correcto
• Dosis correcta
• Vía correcta
• Horario correcto
L. Esteves
Principios terapéuticos de las
intoxicaciones
Gracias
L. Esteves

Clase 3 principios de toxicología