Incrustar presentación
Descargado 15 veces




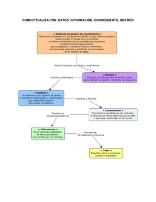
Este documento presenta un resumen de un estudiante de la Universidad de Guadalajara sobre los conceptos básicos de datos, información, conocimiento y gestión. El estudiante define estos términos clave y proporciona referencias de Wikipedia para respaldar las definiciones.


