Universidad Fermín Toro
Vice Rectorado Académico
Facultad de Ciencias Jurídicas y Políticas
Escuela De Derecho
DERECHO PENAL ESPECIAL
Oropeza Suarez Anayeli Josefina
C.I 19.299.610
Sección: SAIA C
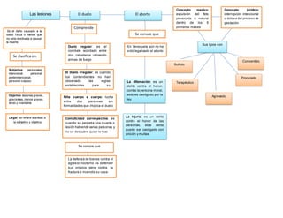
Las lesiones
Es el daño causado a la
salud física o mental que
no esta destinada a causar
la muerte
Se clasifica en:
Subjetiva: personales
intencional, personal
preterintencional,
personal culposo
Objetivo: lesiones graves,
gravísimas, menos graves,
leves y livianisima
Legal: se refiere a ambas a
la subjetivo y objetiva
El duelo
Comprende
Duelo regular: es el
combate acordado entre
dos caballeros utilizando
armas de fuego
El Duelo irregular: es cuando
los contendientes no han
observado las reglas
establecidas para su
realizacion
Riña cuerpo a cuerpo: lucha
entre dos personas sin
formalidades que implica el duelo
regular
Complicidad correspectiva: es
cuando se perpetra una muerte o
lesión habiendo varias personas y
no se descubre quien lo hizo
Se conoce que
La defensa de bienes contra el
agresor nocturno es defender
sus propios viene contra la
fractura o incendio su casa
El aborto
Concepto medico:
expulsión del feto
provocada o natural
dentro de los 6
primeros meses
Concepto jurídico:
interrupción intencional
o dolosa del proceso de
gestación
Se conoce que
En Venezuela aún no ha
sido legalizado el aborto
Sus tipos son
Sufrido
Terapéutico
Agravado
Procurado
Consentido
La difamación: es un
delito contra el honor,
contra la persona moral,
esto es castigado por la
ley
La injuria: es un delito
contra el honor de las
personas, este delito
puede ser castigado con
prisión y multas
LA DECISION TSJ
El principio del interés superior del niño y del adolescente en su artículo 8 esta dirigido a garantizar “la necesidad de
equilibrio entre las exigencias del bien común y los derechos y garantías de los niños y adolescentes”
De la revisión de las actuaciones se constata que efectivamente la adolescente fue llevada al hospital universitario de los
andes por presentar dolor abdominal, quien es intervenida y le extraen un ovario, no constando en el reconocimiento
medico legal que la joven se encontrara embarazada en esa oportunidad, considerando por ello que se esta en presencia
de un hecho que no se realizó. Siendo, en consecuencia lo procedente y ajustado a derecho es decretar el
sobreseimiento de la causa de conformidad con el artículo 318.1 del Código Orgánico Procesal Penal, por considerar que
el hecho investigado no existió.
El vocablo sobreseimiento proviene del latín supersedere, super (sobre) y sedere (sentarse), sentarse sobre un hecho, no
continuarlo, cesar su curso. El sobreseimiento definitivo, produce la terminación del proceso penal, se caracteriza por ser
una resolución que produce el efecto de cosa juzgada material, lo mismo que la sentencia, que impide un segundo
proceso penal por el mismo hecho y respecto de la misma persona, se equipara a una sentencia absolutoria anticipada
en el sentido de que el auto es de sobreseimiento definitivo es pronunciado por el tribunal antes del momento Procesal en
que normalmente se dictaría la sentencia, dando origen al fin del proceso penal.
Deja expresa constancia el tribunal que en el presente caso no se realizó audiencia, por considerar que el motivo del
sobreseimiento se encuentra comprobado en autos , todo ello, de conformidad con lo establecido en el artículo 323 del
Código Orgánico Procesal Penal, no obstante, garantizando siempre los derechos de la victima.
Derecho penal

Derecho penal

  • 1.
    Universidad Fermín Toro ViceRectorado Académico Facultad de Ciencias Jurídicas y Políticas Escuela De Derecho DERECHO PENAL ESPECIAL Oropeza Suarez Anayeli Josefina C.I 19.299.610 Sección: SAIA C
  • 2.
    Las lesiones Es eldaño causado a la salud física o mental que no esta destinada a causar la muerte Se clasifica en: Subjetiva: personales intencional, personal preterintencional, personal culposo Objetivo: lesiones graves, gravísimas, menos graves, leves y livianisima Legal: se refiere a ambas a la subjetivo y objetiva El duelo Comprende Duelo regular: es el combate acordado entre dos caballeros utilizando armas de fuego El Duelo irregular: es cuando los contendientes no han observado las reglas establecidas para su realizacion Riña cuerpo a cuerpo: lucha entre dos personas sin formalidades que implica el duelo regular Complicidad correspectiva: es cuando se perpetra una muerte o lesión habiendo varias personas y no se descubre quien lo hizo Se conoce que La defensa de bienes contra el agresor nocturno es defender sus propios viene contra la fractura o incendio su casa El aborto Concepto medico: expulsión del feto provocada o natural dentro de los 6 primeros meses Concepto jurídico: interrupción intencional o dolosa del proceso de gestación Se conoce que En Venezuela aún no ha sido legalizado el aborto Sus tipos son Sufrido Terapéutico Agravado Procurado Consentido La difamación: es un delito contra el honor, contra la persona moral, esto es castigado por la ley La injuria: es un delito contra el honor de las personas, este delito puede ser castigado con prisión y multas
  • 3.
    LA DECISION TSJ Elprincipio del interés superior del niño y del adolescente en su artículo 8 esta dirigido a garantizar “la necesidad de equilibrio entre las exigencias del bien común y los derechos y garantías de los niños y adolescentes” De la revisión de las actuaciones se constata que efectivamente la adolescente fue llevada al hospital universitario de los andes por presentar dolor abdominal, quien es intervenida y le extraen un ovario, no constando en el reconocimiento medico legal que la joven se encontrara embarazada en esa oportunidad, considerando por ello que se esta en presencia de un hecho que no se realizó. Siendo, en consecuencia lo procedente y ajustado a derecho es decretar el sobreseimiento de la causa de conformidad con el artículo 318.1 del Código Orgánico Procesal Penal, por considerar que el hecho investigado no existió. El vocablo sobreseimiento proviene del latín supersedere, super (sobre) y sedere (sentarse), sentarse sobre un hecho, no continuarlo, cesar su curso. El sobreseimiento definitivo, produce la terminación del proceso penal, se caracteriza por ser una resolución que produce el efecto de cosa juzgada material, lo mismo que la sentencia, que impide un segundo proceso penal por el mismo hecho y respecto de la misma persona, se equipara a una sentencia absolutoria anticipada en el sentido de que el auto es de sobreseimiento definitivo es pronunciado por el tribunal antes del momento Procesal en que normalmente se dictaría la sentencia, dando origen al fin del proceso penal. Deja expresa constancia el tribunal que en el presente caso no se realizó audiencia, por considerar que el motivo del sobreseimiento se encuentra comprobado en autos , todo ello, de conformidad con lo establecido en el artículo 323 del Código Orgánico Procesal Penal, no obstante, garantizando siempre los derechos de la victima.