1
DERECHO POLÍTICO
MÓDULO ÚNICO
CARRERA: ABOGACÍA
CURSO: 1° AÑO
PROFESOR:
Dr. PATRICIO COLOMBO MURÚA
SALTA - 2011
4
5
Indice General
I. Programa de la Asignatura......................... 9
II. Bibliografía ............................................. 16
III. Condición para regularizar
la materia ............................................... 17
IV. Características de la
Asignatura ............................................. 17
V. Guía de Estudio ..................................... 23
UNIDAD I
CIENCIA POLITICA Y DERECHO
POLITICO .............................................. 23
1.1.Terminología ........................................ 23
Significados de la palabra “Política” ............ 24
Derecho político y ciencia política:
concepto y evolución ............................. 26
1.2. La Ciencia Política ............................... 26
1.3. Origen y desarrollo de la Ciencia
Política .................................................. 28
EL UTOPISMO VS. EL REALISMO
POLITICO .............................................. 38
VERTIENTES UTOPISTA Y REALISTA
DEL PENSAMIENTO POLITICO ........... 43
1.4. Crisis y destrucción de la ciencia
política ................................................... 43
EDADESHISTORICAS .............................. 43
EL OBJETO DE LA CIENCIA POLITICA .... 48
3. EL METODO DE LA CIENCIA POLITICA 52
UNIDAD II
IDEAS POLITICAS ..................................... 57
Período de las comunidades urbanas.......... 61
Importancia de Grecia ................................. 62
La Polis....................................................... 63
1)Completeelsiguientecuadro: .................. 65
Evolución de Atenas: grupos sociales e
instituciones políticas ............................ 67
ReformadeDracon ..................................... 67
Reformas de Solón ..................................... 68
LaTiranía.................................................... 69
La Reforma Democrática de Efialtes
(462/1a.C.) ............................................ 70
La ciudad de Atenas arquetipo de la
Democracia............................................ 73
La Constitución de Esparta: el arquetipo de
Polis Aristocrática .................................. 74
LaMonarquíaEspartana ............................. 75
La Gran Asamblea o Apella......................... 76
La Expansión Macedónica y la decadencia de
las Polis ................................................. 77
El Período Helenístico ................................ 78
CUADROCRONOLOGICODEGRECIA ..... 84
Ascenso de Macedonia............................... 86
La Filosofía Griega: origen del
pensamientoreflexivo ............................ 87
Los Milesios................................................ 88
La Metafísica. Parménides - El Ser ............ 90
El período antropológico o humanístico....... 95
Origen de las Constituciones Griegas y
Romanas ............................................. 109
Criterios de calidad política: Objetivos
de la sociedad...................................... 112
El pensamiento filosófico en el orbe
helenístico ........................................... 117
UNIDAD III
PERIODO DE LA COMUNIDAD
UNIVERSAL ........................................ 125
1. Roma .................................................... 125
Historia de los regímenes de Gobierno
deRoma .............................................. 131
Causas de la decadencia de la República . 133
Las reformas sociales: Los hermanos
Graco ................................................... 135
Las Guerras Civiles (o Sociales) ............... 136
Resumen .................................................. 141
ANEXO I................................................... 143
UNIDAD IV
EL CRISTIANISMO .................................. 163
San Pablo y La Iglesia .............................. 163
Los Textos Paulinos ................................. 164
ANEXO II.................................................. 169
LA EDAD MEDIA ...................................... 189
UNIDAD V
NACIMIENTO Y DESARROLLO DEL
ESTADOMODERNO........................... 225
La Expansión del Mundo Conocido ........... 227
El Mercantilismo - Siglos XVI Y XVII ........ 228
La Monarquía Absoluta ........................... 229
El Estado Moderno ................................. 231
El Renacimiento....................................... 232
El Humanismo Cristiano ......................... 236
ErasmodeRotterdam(1467-1536) ............ 236
TomásMoro(1480-1535) .......................... 237
El Racionalismo y la nueva visión
de las ciencias................................... 239
Nicolás Maquiavelo: El Ethos de su
tiempo. La ciencia política ................... 243
El Maquiavelismo...................................... 251
6
La Reforma .............................................. 255
La obra de Lutero ................................... 256
Juan Calvino (1.509 / 1.575) ..................... 258
John Knox................................................. 258
Los monarcómanos.................................. 259
La Contrarreforma .................................... 260
El Concilio de Trento ................................. 260
Las doctrinas de la Contrarreforma............ 261
Juan de Mariana (1.537 / 1.624) ................ 262
El Padre Suárez ........................................ 263
Cronograma histórico de la España del
siglo XVI .............................................. 268
Cronograma Histórico de la Francia
del Siglo XVI...................................... 269
Cronología de Inglaterra en el Siglo XVI .... 270
El papado durante el Siglo XVI ................. 271
UNIDAD VI
EL SIGLO XVII ......................................... 279
Progreso Científico y Racionalista ............ 279
El derecho natural y el Poder .................... 279
H. Grocio .................................................. 279
Individualismo y absolutismo en Inglaterra 281
1. Religión y política.................................. 281
2.Hobbes ................................................. 285
El absolutismo francés. Progresos y
dificultades .......................................... 288
Bossuet .................................................... 291
El cardenal Richelieu, por Philippe
deChampaigne.(MuseoCondé) .......... 293
Las ideas políticas en Inglaterra antes de
la revolución de 1688 ........................... 297
El Radicalismo de los Niveladores ............ 297
Un Comunismo Utópico: Winstanley ......... 298
Locke y la Teoría de la Revolución
Inglesa ................................................. 301
UNIDAD VII
REVOLUCIONYCONTRA-
REVOLUCION ..................................... 309
1. El Siglo XVIII en Francia....................... 309
2. Rosseau: El Origen de la Democracia
Totalitaria ............................................. 319
El Período de las Grandes Revoluciones .. 325
La Revolución Americana: Sus
antecedentes ....................................... 325
Los Publicistas y Doctrinarios de la
RevoluciónAmericana ......................... 327
La Enciclopedia y la Revolución Francesa 331
El Ius-naturalismo racionalista .................. 331
Jean Le Rond D'alembert. ........................ 331
LaRevoluciónFrancesa............................ 332
Francia en víspera de la Revolución ......... 332
La Condena a Muerte del Rey ................... 338
Cronología de los gobiernos y las
Constituciones de Francia Posteriores
a la Revolución .................................... 339
La Reacción ideológica contra la
RevoluciónFrancesa ........................... 343
LaCorrienteTradicionalista ....................... 344
De Maistre y Bonald.................................. 344
La experiencia contra la razón................... 345
La sociedad contra el individuo ................. 345
El orden contra el progreso ....................... 346
La reacción política contra la Revolución .. 346
El Congreso de Viena ............................... 346
UNIDAD VIII
Corrientes de Pensamiento politico del
siglo XIX Y XX..................................... 351
Los Siglos XIX y XX ................................. 353
El Liberalismo ........................................... 353
Benjamín Constant (1767 - 1830) .............. 353
LosDoctrinarios ........................................ 353
PierrePaulRoyerCollard(1763-1845) ....... 353
VíctorCousin1792-1867 ........................... 354
Guizot1787-1874 ...................................... 354
Chateaubriand ........................................... 354
El Liberalismo Inglés ................................. 355
JeremíasBentham(1748-1832) ................ 355
JammesMill(1773-1836) .......................... 355
JohnStuartMill(1806-1873) ..................... 355
HerbertSpencer(1820-1903)..................... 355
ThomasHillGreen(1826-1882) ................. 355
El Socialismo............................................ 356
La Filosofía Permanente y La Dialéctica
(hegeliana y marxista) .......................... 361
La Filosofía Dialéctica: sus fuentes .......... 362
La Historia................................................. 367
El Materialismo Dialéctico......................... 367
El Socialismo utópico ............................... 370
El socialismo científico ............................. 370
El Nacionalismo Alemán ........................... 373
El Nacionalismo Italiano............................ 373
El Nacionalismo Francés .......................... 373
El Nacionalismo Socialismo ...................... 373
ANEXO DE LECTURAS SUGERIDAS...... 375
ANEXO I................................................... 377
ANEXO II:PERSONAJES DE LA
REVOLUCIONFRANCESA ................. 389
ANEXO III: “EL HOMBRE REBELDE DE
ALBERTCAMUS”................................ 398
7
ANEXO IV:HISTORIA DE LAS IDEAS
POLITICAS DE MARCEL PRELOT ..... 409
ANEXO V: CONTRA - REVOLUCION ....... 419
ANEXO VI: LA CONTRAREVOLUCION
Y LOS ESCRITORES DE LENGUA
FRANCESA ......................................... 423
UNIDAD IX
TEORIA DE LA SOCIEDAD ..................... 429
El hombre clásico
(el hombre griego, el romano) ............... 430
El hombre cristiano ................................... 432
El hombre medieval .................................. 432
El hombre renacentista ............................. 432
El Racionalismo Inmanentista ................... 439
El hombre marxista ................................... 440
Hacia la búsqueda del hombre real. La
Filosofía del ser. Restauración total
delhombre. .......................................... 442
La concepción cristiana del hombre.
J Maritain ............................................. 446
El hombre como individuo: dimensiones
y planos de la realidad en que
transcurre su vida ................................ 451
Naturaleza de la Sociedad ........................ 457
La realidad social: errores del
Racionalismo y del Naturalismo ........... 458
SociedadyComunidad ............................. 459
Jacques Maritain dice sobre el
tema:“ComunidadySociedad” ............. 460
LaNación.................................................. 465
Dinámica y Estática sociales .................... 467
Movimientos y Formaciones sociales.
Grupos e Instituciones ......................... 468
Masa Psicológica y Grupo Humano .......... 471
Características del Grupo ......................... 471
Las ordenaciones sociales como
regularidades de hecho y normativas ... 471
Las Ordenaciones Sociales....................... 472
LaOrganización ........................................ 473
La Teoría de las Generaciones y el
CambioHistórico.................................. 473
UNIDAD X
EL ESTADO: la sociedad y el Estado ....... 485
Naturaleza de la sociedad política ............. 485
La sociedad anterior al Estado .................. 485
El Estado como ente moral ....................... 485
El Estado y sus funciones ........................ 485
UNIDAD XI
SUPUESTOS O ELEMENTOS DEL
ESTADO.............................................. 491
La vinculación del Estado y el Territorio .... 492
El territorio como objeto del poder del
estado.................................................. 493
El Territorio: aspectos geopolíticos ........... 495
Aspectosociogeográfico ........................... 496
El proceso de desmembramiento territorial 497
LaPoblación ............................................. 501
Nación y pueblo ........................................ 503
El Pueblo: Portador de Principios, bienes
y valores .............................................. 504
El Poder................................................... 507
Los Orígenes del Poder ............................ 508
GerontocraciaMágica ............................... 509
El poder político y poder del Estado.......... 509
El consenso .............................................. 510
El poder jurídicamente institucionalizado .. 511
LaSoberanía............................................. 511
Anexo: El gobierno de la Nación Argentina 517
UNIDAD XII
TEORIA DEL ESTADO............................. 523
1.Concepto.Denominación.Variantes,
antecedentes ....................................... 523
2.El Estado. Naturaleza o esencia ............ 524
3. Teorías del Estado................................ 526
4. Conclusión ............................................ 530
UNIDAD XIII
ORIGEN Y JUSTIFICACION DEL ESTADO535
1. Situación temática ................................ 535
2. Teorías religiosas.................................. 537
3. Teorías de la fuerza .............................. 538
4. Teorías éticas ....................................... 538
5. Teorías jurídicas ................................... 538
6. Teorías negatorias ................................ 540
UNIDAD XIV
Fin del Estado. El Estado y sus
Funciones ............................................ 547
1) Fin del Estado: concepto ...................... 547
2) Clasificación de los fines ...................... 548
3) Bien común y bien común público......... 550
4) El Bien Común Público: concepto y
composición......................................... 551
5) El Estado y sus funciones .................... 554
Estado e Iglesia. Derechos Humanos ....... 559
8
El Régimen de Patronato .......................... 560
El Estado en el orden internacional ........... 561
DerechosHumanos:introducción .............. 562
La evolución del concepto de derechos
individuales en el derecho nacional y
en la esfera internacional ..................... 562
Los primeros pasos hacia la protección
internacional de los Derechos Humanos 563
El desarrollo del Derecho Internacional
de los derechos humanos después
de la Segunda Guerra Mundial ............. 565
El sistema de protección de las violaciones
aisladas de derechos humanos. Sus
característicasgenerales. .................... 567
UNIDAD XV
TEORIA DE LOS ACTOS POLITICOS
(VIDA POLITICA I) .............................. 575
1. La dinámica política .............................. 575
2. Actos políticos y medios de acción:
ideologías, utopías y mitos .................. 576
3. La Opinión Pública: sujeto y objeto;
nacimiento y difusión; formas de
expresión ............................................. 577
4. Las presiones sobre el Poder Estatal:
concepto .............................................. 580
1.Los Partidos Políticos: ubicación del Partido
en el
Estado Moderno. Su clasificación ........ 589
2. El Partido en ejercicio del Poder
Estatal. Su ordenamiento legal ............ 592
3. Crítica del Partido Político .................... 593
4. El Sufragio: concepto; bases
ideológicas y naturaleza jurídica
delsufragio .......................................... 594
5. El Cuerpo Electoral ............................... 595
Representación de Mayorías y Minorías ... 598
RepresentaciónFuncional.
RepresentaciónFamiliar....................... 600
El Sufragio y los Partidos Políticos ........... 601
UNIDAD XVI
TEORIA DE LA CONSTITUCION ............. 607
1.Ordenación constitucional del Estado .... 607
2. Constitución: concepto ......................... 607
3. Escuelas: racionalista, histórica y
sociológica ........................................... 608
4. El Constitucionalismo: consideraciones
generales ............................................. 610
5. Constitución formal y Constitución
material ................................................ 612
6. Tipología Constitucional Argentina ........ 612
7. Clasificación de las Constituciones ....... 613
8. Control de constitucionalidad ................ 614
ANEXO ..................................................... 619
ELEMENTOS SOCIALES DE LA
REALIDADPOLITICA.......................... 621
1. Grupos y Comportamientos Sociales:
"SociedadyComunidad ....................... 621
2. Grupos y comportamientos sociales ..... 621
3. “Sociedad” y “comunidad” ..................... 624
4. Estratificación social. Clases y
poderessociales .................................. 625
5. “Sociedad de masas” ............................ 627
SOCIEDAD Y ESTADO ............................ 629
1. Antecedentes doctrinarios de la
distinción ............................................. 629
2. Las “teorías” de Mosca, Pareto y
Michels ................................................ 632
3. Consideraciones empíricas acerca
de la “clase política”............................. 633
4. El problema de los orígenes de la
sociedad y el estado ............................ 633
UNIDAD XVII
Los elementos de la Política
Internacional: el Estado ....................... 639
1. El Estado como sujeto de la política
internacional......................................... 639
2. Evolución histórica................................ 641
3. El Estado nacional ................................ 642
4. La Soberanía ........................................ 643
5. El poder ................................................ 645
6. El gobierno y los regímenes políticos.... 647
7. El Nacionalismo .................................... 649
8. La comunidad internacional ................... 651
9. Las organizaciones internacionales ....... 653
LA POLITICA EXTERIOR DE LOS
ESTADOS ........................................... 655
1. Política internacional y Política exterior 655
2. Los órganos de la política exterior......... 656
3. Formulación de la política exterior......... 659
4. Política exterior y política interna .......... 660
5. Política exterior y defensa nacional ...... 662
6. Política exterior y opinión pública.......... 663
7. Influencia de los factores psicológicos
en la política exterior............................ 666
9
CARRERA: Abogacía
CURSO: 1º Año
MATERIA: Derecho Político
PROFESOR: Dr. Patricio Colombo Murúa
AÑO ACADÉMICO: 2011
I. Programa de la Asignatura
FUNDAMENTACION DE LA MATERIA:
La materia de Derecho Político en la Economía General del Plan Curricular de la Ca-
rrera Abogacía, se la imparte con un fuerte acento histórico. El propósito que se persi-
gue, es que el alumno de 1º Año de la carrera comprenda la génesis de las ideas políticas
y de las instituciones actuales. El futuro profesional del derecho tendrá así una perspec-
tiva del desarrollo a través del tiempo y las circunstancias de los fundamentos del "Esta-
do de Derecho Moderno" y de los elementos que constituyen la forma Republicana de
gobierno y de la Democracia como vía de legitimación del poder y como estilo de vida.
OBJETIVOS GENERALES
• Conocer cabalmente las ideas y teorías políticas desde génesis, su desarrollo y su
influencia en los hechos políticos y su impacto en el diseño de los grandes siste-
mas políticos.
• Conocer y distinguir con claridad los aportes de los pensadores clásicos al desa-
rrollo de la ciencia política.
OBJETIVOS ESPECÍFICOS
• Identificar los valores que aportan las principales líneas del pensamiento político y
que dan fundamento a nuestra cultura jurídica política.
• Conocer claramente el Estado Moderno, su configuración normativa, sus elemen-
tos, sus funciones esenciales y el rol del abogado en defensa del derecho y de la
justicia, en el ámbito de la Constitución y el orden jurídico que en ella se funde.
• Adquirir conceptos precisos sobre los aspectos dinámicos de la política, de los
factores y los actores que despliegan su acción en el seno de la sociedad moder-
na:
- Los partidos políticos su estructura y sus funciones.
- Los grupos de presión y factores de poder.
- La opinión pública: información, publicidad y propaganda política.
Es imprescindible que los futuros abogados conozcan los fundamentos del Estado de
Derecho y de los derechos individuales que de él emergen. De su comprensión
internalización y asunción surgirán las actividades de irrestricta defensa y de lucha por el
derecho, cuando llegue el momento de ejercer la profesión.
CONTENIDOS ACTITUDINALES
• La frecuentación de los textos y participación en los foros de discusión, deben
generar en el estudiante el hábito del trabajo intelectual.
• La presencia en los foros supone que el alumno ha comprendido e internalizado los
contenidos propuestos en los ejercicios de autoevaluación, que ha investigado el
tema a tratar y que ha respondido el cuestionario elaborado por el profesor.
10
• La interactividad, entre los estudiantes y el profesor, facilita la profundización, com-
prensión cabal y el enriquecimiento de los contenidos propuestos. Se debe valorar
positivamente la interactividad que promueve el intercambio de ideas en el seno de
la comunidad virtual.
• Se procurará desarrollar en los alumnos una actitud inquisitiva y crítica en el análi-
sis de los temas propuestos y en la lectura de la realidad política. Se fomentará la
vocación por la investigación y el trabajo cooperativo en equipo.
• Se promoverá un continuo intercambio de ideas que permita ejercitar la expresión
escrita y oral de los alumnos.
ASPECTOS PROCEDIMENTALES
• Las clases satelitales serán interactivas, permitiendo a los alumnos intervenir y
expresar sus inquietudes.
• Los foros establecerán una relación personalizada que facilite.
• La presencia del profesor titular como una guía de el proceso de enseñanza apren-
dizaje.
• La actuación de los profesores adjuntos y tutores en el foro, para asistir a los alum-
nos en los ejercicios de autoevaluación y en el desarrollo de los temas propuestos
en el foro: por ejemplo:
- Investigación en equipos.
- Investigación individual.
- Discusión de temas propuestos por el profesor titular, sus adjuntos o los propios
alumnos.
- Articulación de grupos de discusión entre los alumnos.
- Análisis de texto.
- Análisis de datos de la realidad internacional o nacional.
CONTENIDOS
UNIDAD I - Ciencia Política y Derecho Político
1. Concepto y Evolución.
1.1. El Derecho Político.
1.2. La Ciencia Política.
1.3. La Política como Actividad: Faz Agonal y Faz Arquitectónica de la Política.
1.4. Origen y Desarrollo de la Ciencia Política.
1.5. Edad Antigua.
a) Platón.
b) Aristóteles.
c) El Utopismo vs. Realismo Político.
1.6. Edad Media.
a) San Agustín.
b) Santo Tomás de Aquino.
1.7. Edad Moderna.
a) Maquiavelo.
b) Jean Bodin.
c) Thomas Hobbes.
d) La Escolástica Española.
d.1) Francisco Suárez.
d.2) Juan de Mariana.
d.3) John Locke.
11
e) La Ilustración.
e.1) Montesquieu.
e.2)Jean Jacques Rousseau.
2. Crisis y Destrucción de la Ciencia Política.
2.1 Renacimiento de la Ciencia Política.
3. El Objeto de la Ciencia Política.
4. El Método de la Ciencia Política.
UNIDAD II - Ideas Políticas
1. Doctrinas, Teorías, Ideas.
2. Lista Tipo de la UNESCO.
3. Período de las Comunidades Urbanas.
a) Importancia de Grecia.
b) La Polis.
c) Evolución de Atenas: grupos sociales e instituciones políticas.
d) Reformas de Solón.
e) La Tiranía.
f) Reforma de Clístenes.
g) Reforma de Pericles.
4. El Pensamiento Griego.
4.1. Período Cosmogónico.
a) Tales de Mileto.
b) Anaximandro.
c) La Dialéctica: Heráclito.
d) Parménides: El ser - La Metafísica.
4.2. El Período Antropológico o Humanístico.
a) Los Sofistas: El relativismo.
b) Sócrates: El conocimiento de la Verdad.
c) Platón: de la República a Las Leyes.
d) Aristóteles: Desarrollo y contenido de su pensamiento. La Política.
e) Los Estoicos.
Criterios de calidad Política en Aristóteles. Regímenes puros e impuros.
UNIDAD III - Período de la Comunidad Universal
1. Roma.
1.1. La República Romana: El Estado como ente jurídico.
a) La Constitución Romana.
2. El Estado Romano: sus períodos históricos.
2.1. Período Monárquico.
2.2. La República.
a) Organos de la República.
b) Los Cónsules: Elemento Monárquico en la Constitución Romana.
c) El Senado: Elemento Aristocrático de la Constitución Romana.
d) Los Comicios: Elemento democrático de la Constitución Romana.
3. La irrupción de la cultura griega.
3.1. El Círculo de los Escipiones.
3.2. Catón: Defensa irrestricta de las "mores mayores": la Severitas y la gravitas
romana.
3.3. Panecio: El Estoicismo en Roma.
3.4. Polibio: La Forma mixta de la Constitución Romana.
3.5. Los Gracos: Las reformas sociales.
3.6. Cicerón: Retorno a la Constitución Tradicional - Gobierno de los "optimates". El
Derecho Natural.
12
4. Las guerras sociales: Mario y Sila - Julio Cesar y Pompeya.
5. Principado y libertad.
5.1. El Solidarismo y la Filosofía Estoica.
5.2. La Solidaridad del Imperio.
a) Supremacía y fortuna de Roma.
b) El Estoicismo como fundamento de la Sociedad Romana.
c) Roma y el mundo.
5.3. La Doctrina del Príncipe.
a) El Panegírico de Trajano.
b) Dion Crisóstomo.
c) El Pensamiento de Marco Aurelio.
5.4. La Declinación del Estoicismo.
UNIDAD IV - El Cristianismo
"La Plenitud de los tiempos": La era de Augusto
1. Principado y libertad.
1.1. San Pablo: Dignidad esencial de la Persona Humana como "Imago Dei".
1.2. Los Padres de la Iglesia.
1.3. San Agustín: La Civitas Dei - Nueva concepción de la Historia como desarrillo
lineal. La ley natural. Justificación del Estado.
2. La Edad Media desde el punto de vista económico.
2.1. Los ideales de la Sociedad Medieval.
2.2. Elementos políticos de la Edad Media.
a) La Monarquía.
b) El Feudalismo.
c) Consecuencias del Feudalismo.
d) La Iglesia: "La querella de las investiduras".
e) Santo Tomás de Aquino: La escolástica: Naturaleza y finalidad del hombre,
del Derecho de Resistencia a la opresión. Formas de Gobierno.
g) Dante Alighieri: Güelfos y Gibelinos.
3. Otras concepciones sobre el Estado: Marsilio de Padua.
3.1. Nacimiento de la Teoría de la Personalidad Jurídica. (Sinibaldo)
3.2. El problema de la Representación.
4. La Carta Magna: La obediencia y sus Límites.
UNIDAD V - Movimiento y desarrollo del Estado Moderno
1. La Quiebra del orden medieval: sus causas.
2. El Renacimiento: La Academia Platónica de Florencia. El Retorno a la Antigüedad
clásica. El Humanismo.
2.1. El Racionalismo: Descartes.
2.2. El Humanismo Cristiano.
a) Erasmo de Rótterdam.
b) Tomás Moro y Enrique VIII.
3. La Reforma.
a) Martín Lutero.
b) Juan Calvino.
c) John Knox.
4. El Mercantilismo. Siglos XVI Y XVII.
5. Nacimiento de la Ciencia Política.
Nicolás Maquiavelo: Sus obras: "El Príncipe". "Sobre las Décadas de Tito Livio".
6. El Absolutismo monárquico.
13
7. La Contrarreforma.
7.1. La Esolástica Española.
7.2. El Padre Suárez.
7.3. El Padre Mariana.
UNIDAD VI - El Siglo XVII
1. Progreso científico y Racionalista.
2. El Derecho Natural y el Poder.
2.1. Hugo Grocio.
3. Absolutismo en Inglaterra: Enrique VIII.
4. Religión y Política.
5. La Iglesia y el Estado. Racionalismo y Secularización.
6. Hobbes: El Pesimismo Hobbesiano: Justificación del Estado. El contrato como acto
originario del Estado.
7. Las ideas políticas en Inglaterra antes de la revolución de 1688.
8. El Absolutismo Francés. Progresos y dificultades.
Bossuet: Origen divino del Poder.
9. John Locke y la Teoría de la Revolución inglesa. Nacimiento del Liberalismo Inglés.
10. El Radicalismo de los niveladores.
11. El Comunismo utópico.
UNIDAD VII: Revolución y Contrarrevolución
1. El siglo XVIII en Francia. Despotismo ilustrado.
1.1. Filosofía de la Ilustración.
1.2. El Espíritu de las Leyes de Montesquieu.
1.3. La Teoría de la Separación de los Poderes.
2. Rousseau: El origen de la Democracia Totalitaria.
2.1. El optimismo Roussoneano sobre la naturaleza humana (El "Buen Salvaje").
2.2. El Contrato Social como origen del Estado.Diferencia entre Rousseau y Hobbes
respecto al origen contractualista del Estado.
3. La Revolución Americana.
3.1. La Revolución Francesa de 1789.
3.2. La Contra-Revolución.
Burke:
Su opinión sobre las "Reflexiones sobre la Revolución Francesa" de Price.
Elogio de la Naturaleza.
Elogio de las Sujeciones.
Instituciones encarnadas en personas.
Las libertades.
La Revolución en la historia providencial.
La Contrarrevolución y los escritores de lengua francesa.
Iluminismo y Teocracia.
La Sistematización de los temas contrarrevolucionarios.
UNIDAD VIII: Siglos XIX y XX
1. Alexis de Tocqueville.
1.1. El Liberalismo de Tocqueville.
a) Obras de Tocqueville.
b) El pensamiento de Tocqueville y el espectáculo de América del Norte.
c) La libertad según Tocqueville.
14
2. Estado Nacional.
2.1. Hegel o la Tentativa de una Filosofía del Estado.
2.2. El sistema filosófico de Hegel.
a) El Idealismo absoluto del hegelianismo.
b) Las leyes dialécticas de crecimiento del espíritu.
c) Individuo y Pueblo.
d) La historia universal según Hegel.
e) La razón es la substancia de la historia.
f) Toda historia traza el progreso de la libertad en las conciencias.
g) El Espíritu que actúa en la historia no es un espíritu individual, sino el espí-
ritu de un pueblo.
h) La filosofía del Estado.
3. La Corriente Tradicionalista.
3.1. De Maistre y Bonald.
a) La Experiencia contra la Razón.
b) La sociedad contra el individuo.
c) El orden contra el progreso.
4. El Liberalismo inglés: sus principales pensadores: Locke, Mill y Bentham.
El Liberalismo Francés.
5. El Socialismo.
5.1. Socialismo utópico.
5.2. Socialismo científico: Carlos Marx.
5.3. La dialéctica hegeliana y la dialéctica marxista.
6. El Nacionalismo.
7. Los totalitarismos del siglo XX.
8. Las ideologías políticas actuales: Popper y Rawls.
Catolicismo Social Adenauer, De Gasperi, Shuman.
UNIDAD IX: Teoría de la Sociedad
1. El Hombre: Realidad Radical de donde debe partirse para el conocimiento de la
sociedad.
1.1. La Persona Humana origen y fin de la sociedad y el Estado.
1.2. La Concepción clásica, medieval y renacentista del hombre; la Concepción
Moderna.
1.3. Proceso de Parcialización del Concepto del Hombre a partir del Renacimiento.
El Racionalismo Inmanentista. Deshumanización del Hombre. El hombre mar-
xista. La filosofía permanente y al hombre totalmente restaurado: Concepción
de J. Maritain y de M. Sheller.
1.4. El Hombre como individuo: Dimensiones y planos de la realidad humana: la
mundaneidad, la sociabilidad, la politicidad.
2. La Realidad Social; naturaleza de la sociedad: Teorías.
2.1. Sociedad y comunidad, La Nación.
2.2. Movimiento y formaciones Sociales; grupos e instituciones; masa Psicológica
y grupal.
2.3. Las ordenaciones sociales.
2.4. La organización.
2.5. Teoría de las generaciones. Concepción de Ortega y Gasset.
3. Las clases y los Poderes Sociales. La Clase Política: Teorías de: Gaetano Mosca,
W.Pareto.La Ley de hierro de la oligarquía de Michels: El Planteo Empírico:Burdeau,
Dahl.
4. El problema de los orígenes de la sociedad y el estado.
4.1. La cuestión del comienzo simultáneo o sucesivo de la sociedad y el estado.
4.2. La hipótesis de Bachofen basada en la mitología griega.
4.3. Las hipótesis basadas en el estudio de las sociedades arcaicas.
15
4.4. Las hipótesis de carácter racionalista de los autores contractualistas.
4.5. Hipótesis sobre los factores determinantes de la formación del estado.
4.6. Unidad o diversidad de orígenes o factores determinantes.
UNIDAD X: El Estado: la Sociedad y el Estado
1. Naturaleza de la Sociedad política
1.1. La Sociedad anterior al Estado
1.2. El Estado como ente moral
1.3. El Estado y sus funciones
Los servicios de interés público
UNIDAD XI: Teoría del Estado. Supuestos o elementos del Estado
1. Elementos del Estado.
2. La Población.
2.1. El pueblo Argentino.
2.2. El pueblo: Portador de Principios, bienes y valores.
3. El Territorio. Formación del territorio.
3.1. El proceso de desmembramiento territorial.
El proceso de 1880 y el desarrollo de la Pampa Húmeda.
4. El Gobierno o Poder
4.1. El Principio democrático
4.2. La cosmovisión democrática
UNIDAD XII: Teoría del Estado. Concepto
1. Concepto. Denominación. Variantes. Antecedentes.
2. El Estado. Naturaleza y esencia.
3. Teorías del Estado. A) Sociológico; a) Como hecho de dominación; b) Como pro-
ducto de la lucha de clases. c) El Estado confundido con alguno de sus elementos.
B) Teoría ontológica; C) Teorías Políticas; a) El Estado como soberanía; b) como
empresa Política; c) Como Régimen. D) Teorías Jurídicas.
Escuelas y tendencias.
4. Conclusiones.
UNIDAD XIII: Teoría del Estado
Origen y justificación del Estado:
1. Situación Temática.
2. Teorías religiosas:
a) Paganas;
b) De Derecho Divino;
c) De Derecho Divino natural.
3. Teorías de la Fuerza.
4. Teorías Eticas.
5. Teorías jurídicas:
a) Patriarcal;
b) Patrimonial;
c) Contractual;
d) De la ocupación.
6. Teorías negatorias.
El Fin del Estado - El Estado y sus funciones:
1. Fin del Estado: Concepto.
2. Clasificación de los fines.
16
3. Bien Común y Bien Común Público.
4. El Bien Común Público: Concepto y Composición.
5. El Estado y sus funciones.
6. El Estado y la Iglesia. Derechos Humanos
UNIDAD XIV
Teoría de la Constitución
1. Ordenación constitucional del Estado
2. Constitución. Concepto. Constitución material
3. Escuelas: Racionalista, Histórica y Sociológica
4. El Constitucionalismo
5. Tipología constitucional argentina
6. Clasificación de las constituciones
7. Control de constitucionalidad
UNIDAD XV
1. Las Instituciones Políticas.
2. Teoría de los Actos políticos.
a) La Dinámica Política.
b) Actos Políticos y medios de Acción.
c) La Opinión Pública.
d) Las Presiones sobre el Estado: Grupos de Presión.
e) Los Partidos Políticos.
f) El Sufragio.
g) La Representación: Mayorías y minorías.
h) El sufragio y los Partidos Políticos.
UNIDAD XVI
- Las Relaciones Políticas Internacionales
- El Estado Nacional en el ámbito de las relaciones con los Estados.
- Los Grandes Organismos Internacionales.
II. Bibliografía
BÁSICA
- COLOMBO MURÚA, Patricio. Curso de Derecho Político.
- LOPEZ, Mario Justo. Manual de Derecho Político.
- BIDART CAMPOS, Germán. Derecho Político. Lecciones Elementales de
Política.
COMPLEMENTARIA
- BIDART CAMPOS, Germán. Manual de Historia Política. Ed. Ediar, 1997.
- BIDART CAMPOS, Germán. Historia e ideología de la Constitución Argenti-
na. Ed. Ediar, 1997.
- TOUCHARD, Jean - Historia de las Ideas Políticas. Ed. Tecnos, 2000.
17
DE AMPLIACION O PROFUNDIZACION DE CONOCIMIENTO
- CHEVALLIER, J. J. - Los grandes textos políticos.
- FAYT, Carlos - Derecho Político.
- HELLER, Hermann - Teoría del Estado.
- LEGON, Faustino J.Tratado de Derecho Político General.
- MARITAIN, Jacques - El Hombre y el Estado.
- ORLANDI, H. R. - Ciencia Política.
- PRELOT, Marcel - Historia de las Ideas Políticas.
- ROSETTI, Alfredo - El problema de la Democracia - Teoría de la Constitu-
ción.
- SABINE, George - Historia de la Teoría Política.
- SANCHEZ AGESTA, L. - Derecho Político.
- VEDIA y MITRE, M. - Historia de las Ideas Políticas.
- ROMERO CARRANZA, RODRIGUEZ VARELA y VENTURA - Historia Polí-
tica de la Argentina.
III. Condición para regularizar la materia
IMPORTANTE!!
Los requisitos para regularizar la materia serán informados por el do-
cente a través de los canales pertinentes de comunicación (tanto para
alumnos regulares como libres):
• Tablón de anuncios
• Foro de la materia
• Cuadros de regularización publicados en la página web
Manténgase atento!!!
IV. Características de la Asignatura
La Universidad Católica de Salta, a través del Instituto de Educación a Distancia, ha
preparado esta guía o “Módulo de aprendizaje” con el propósito de orientar a usted en el
estudio del Derecho Político.
Esta materia pertenece al ciclo de asignaturas formativas de la carrera de abogacía.
Abarca el tema de las Ideas Políticas desde sus albores en la Grecia Clásica, hasta la
teoría del Estado de factura contemporánea.
La importancia que reviste para el futuro profesional, estriba en el hecho que el Derecho
Público y el Constitucional pueden comprenderse con mayor plenitud si previamente se
han entendido y analizado los contenidos del Derecho Político.
La Unidad I -contenido de este módulo- está desarrollada en forma sencilla y NO
REQUIERE SER COMPLETADA CON OTROS TEXTOS. Es una introducción a la
materia que persigue como propósito dar un concepto general de la realidad política y de
las ideas políticas, objeto de la ciencia y del Derecho Político.
18
Esta unidad introductoria permite al estudiante ubicarse
en la temática de la materia.
Las unidades que siguen hasta la Nro. VII inclusive,
contienen la historia de las ideas políticas, desde la Grecia
clásica hasta el presente.
Aristóteles sostenía que el conocimiento pleno, sólo se
logra cuando se conoce el objeto desde su génesis. El
recorrido retrospectivo que se emprenderá a lo largo de
estasunidades,permitirácomprender,desdesuorigen,las
causas y motivos de la reflexión política y conocer a los
pensadores significativos de cada época y ámbito histórico
cultural.
Estos módulos son guías que señalan los hechos de
mayor gravitación, los conceptos más relevantes y los
datos que permiten una articulación armoniosa de los ejes
fundamentales de la asignatura.
En el primer semestre se desarrollan los conceptos de
política y la historia de las ideas políticas.
Se sugiere que los alummnos realicen un repaso a través de textos sencillos, sobre
la historia de Grecia -desde el siglo V a.C. hasta el siglo III a.C., historia de Roma -el
período de la República Romana hasta Augusto-, de la Historia Medioeval, del Renaci-
miento, Edad Moderna y Contemporánea.
En el segundo semestre se verá Teoría de la Sociedad, Teoría del Estado, Teoría de
Constitución, Regímenes Políticos, Vida Política y Relaciones Políticas Internacionales.
Busto de Sócrates, siglo V a.C.
19
Estimado alumno:
A fin de colaborar con su proceso
de aprendizaje, estimamos conveniente implementar
la obligatoriedad en la presentación de la última
actividad introducida en el módulo.
Las restantes actividades
representan la oportunidad de comprobar, mediante
una evaluación formativa, si Ud. puede desarrollar los
puntos esenciales de una temática y compartir con su
Profesor Tutor las dudas y problemas que puedan
planteársele en el transcurso de su proceso de
aprendizaje.
La revisión efectuada por su tutor
no incide en la promoción de la asignatura, pero sí es
de carácter obligatorio la presentación del último
trabajo, como requisito para rendir los exámenes
parciales.
20
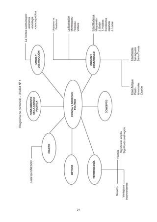
21
CIENCIAYDERECHO
POLÍTICO
EdadAntigua
Platón
Aristóteles
Cicerón
EdadMedia
SanAgustín
SantoTomás
LaIlustración
Montesquieu
Rosseau
Voltaire
Lapolíticasustituidapor
-economía
-sociología
-cienciajurídica
OBJETO
ListatipoUNESCO
MÉTODO
RENACIMIENTO
DELACIENCIA
POLITICA
Derecho
Ventajase
inconvenientes
Política
Significadoamplio
Significadorestringido
TERMINOLOGÍA
CONCEPTO
CRISISY
DESTRUCCIÓN
ORIGENY
DESARROLLO
Utopismovs.
Realismo
EdadModerna
Maquiavelo
J.Bodin
T.Hobbes
Escolástica
española
J.Locke
Diagramadecontenido-UnidadNº1
22
23
V. Guía de Estudio
UNIDAD I: CIENCIA POLITICAY DERECHO POLITICO
1.1.Terminología
Antiguamente, y como instancia previa a las exposiciones didácticas, se formulaba
la Aclaratio Terminis -la aclaración de los términos que se emplearían en el
discurso-; porque se partía del supuesto de que las palabras o conceptos definitorios están
habitualmente lastrados de contenidos ideológicos, culturales o históricos y pueden
presentar diversos grados de ambigüedad.
Es por esta razón que nos proponemos a establecer “in limine” los alcances concep-
tuales de nuestra disciplina, en función de su nombre Derecho Político.
1) El Derecho: “es la acción justa misma -nos dice Santo Tomás de Aquino-. La ley
humana tiene razón de ley en tanto y cuanto se conforma con la recta razón”. El Derecho
es, pues, la prohibición de lo injusto y la realización de lo justo. Etimológicamente los
vocablos rectum y directum, de donde provienen las palabras derecho, droit, right, etc.,
establecen con precisión la idea contenida en la explicación de Santo Tomás, la cual
excluye que el derecho pueda consistir en un orden injusto aunque sea impuesto por el
Estado.
2) La Política: (su génesis). Aristóteles afirmó que “el hombre es un animal político”
-un zoon politikon-. Se refería al hombre griego de la época clásica, para quien no existía
vida civilizada fuera de los muros de su ciudad. El hombre solitario - "es una bestia o un
Dios" - porque sólo en el seno de la sociedad organizada el hombre encuentra la
posibilidad de realizar su plenitud personal.
La polis -que generará la palabra política- era la ciudad-Estado griega, una realidad
histórica concreta y bien determinada a la cual refieren su pensamiento autores clásicos
de la talla de Platón y Aristóteles. Designaba a la organización del grupo humano de mayor
radio -que incluía a las familias, los gens, los demos, etc.- y cuya autoridad era la más alta.
La finalidad de la organización de la Polis era la subsistencia del Estado y su objetivo era
el bien común (del que participaban todos los ciudadanos).
La política, en consecuencia, se refería inequívo-
camente a la formación, organización y subsistencia
del Estado y a la actividad del hombre en cuanto a su
relación con la vida pública de la ciudad.
Este sentido etimológico inequívoco de la pala-
bra "política", se fue desdibujando a través del
devenir histórico; merced a los cambios operados
en las relaciones del Poder, y a las proteicas formas
en que fueron presentándose los sistemas estatales
y las actividades de las personas y grupos que
pretendían acceder a sostenerse en el gobierno.
Sin embargo, por razones didácticas, conviene
apuntar que la palabra "política" está hoy en día
lastrada por una ambigüedad que es preciso acotar. Demóstenes, el gran orador (323, 322 a.C)
24
En virtud de esta advertencia, debemos señalar que en esta materia, cuando nos
referimos a la política, nos referimos a los significados que se enuncian a continuación:
Significados de la palabra “Política”
En su sentido etimológico el término política se origina en las palabras griegas polis,
politeia, política y politiké.
Nos explica Marcel Prelot el significado histórico de cada
uno de estos términos:
- é polis: Es la ciudad, el Estado, el recinto urbano, la
comarca y también la reunión de los ciudadanos que forman
la ciudad.
- é politeia: El Estado, la constitución, el régimen político,
la República, la ciudadanía.
- Ta Política: Las cosas políticas, las cosas cívicas, todo
lo concerniente al Estado y la soberanía.
- é politiké: El arte de la política.
“Para los antiguos -continúa Prelot- la política pragmática
es el estudio de la vida en común de los hombres, según la
estructura esencial de esta vida, que es la constitución de la ciudad”. La política en sentido
clásico puede definirse como: la ciencia del gobierno de los estados, o el estudio de los
principios que constituyen el gobierno y deben dirigirlo en sus relaciones con los
ciudadanos de otros estados. Es también el conocimiento de todo lo que se relaciona con
el arte de gobernar un Estado.
Prelot expresa refiriéndose al contenido actual de esta ciencia que: "En general la
política es esencialmente la vida política, la lucha por el poder, el fenómeno en sí. En el
lenguaje culto, la política es el conocimiento del fenómeno. Quien desee ser exacto, debe
indicar constantemente en cuál de los sentidos emplea el término".
a) Significado restringido de la palabra Política: (política stricto sensu)
Aristóteles y los seguidores de su línea de pensamiento, utilizan la palabra restringida
a su sentido etimológico originario. Para ellos, política es todo aquello que se refiere a la
Polis o al Estado.
El ilustre publicista español Adolfo Posada, se inscribe entre los tratadistas que
sostienen que “la actividad y las relaciones que constituyen la realidad política, están
referidas directa y exclusivamente al Estado”.
b) Significado lato o amplio de la palabra política
Señala Prelot que:“El concepto de lo político es mucho más amplio que el de lo estatal.
Han existido actividades políticas y formas de actividad política antes que hubiera
Estados, del mismo modo que existen aún hoy grupos políticos dentro de los Estados y
entre los Estados. Por esa razón sólo partiendo de la relación de la política con la Polis y
su forma más desarrollada, el Estado, podemos llegar a un concepto fundamental.
Por eso, la política es, en el más eminente y ejemplar sentido, la organización social en
un territorio. Sin embargo, no toda actividad del Estado es actividad política. En general
Cabeza de Alcibíades, el político
ateniense promotor de la desafortunada
expedición a Sicilia (415 - 413 a.C)
25
se califica de político tan solo al poder que en el Estado dirige o conduce, no al que ejecuta.
Como depositario del Poder se considera en general, únicamente al que puede llevar a
cabo un cambio esencial en la división del poder estatal, en lo interno o lo exterior, sobre
la base de decisiones autónomas, o bien se esfuerza por poseer esa facultad. Por eso no
vale ordinariamente como política, la actividad de órganos estatales subordinados que se
realiza según normas precisas”. “La política y el Estado, se encuentran estrechamente
relacionados,tantoconceptualmentecomoenlarealidad,peronodebenseridentificados.
No es sólo el Estado el que despliega puro poder político, sino también los grupos
intraestatales o interestatales, tales como los partidos, las alianzas, la sociedad de
naciones, como las iglesias y las asociaciones patronales y obreras.
Así pues, no todo poder que actúa políticamente es un poder estatal; pero todo poder
político aspira a ser tal según su función de sentido, es decir que todo poder político aspira
a organizar y actuar la cooperación social territorial según sus intenciones”.
Este concepto abarca -como puede advertirse- los poderes de hecho (como los definió
G. Burdeau).
3) Derecho Político: es la disciplina que engloba como contenido esencial la teoría del
Estado, de la Ciencia Política, de la Historia de las ideas e instituciones políticas y la teoría
de la Constitución. Pero excluye el estudio del Derecho Constitucional positivo que se
estudia en forma específica en otra materia.
La dignidad del Derecho Político radica en la entrañable unión que establece entre el
Derecho -orden normativo de la vida social que se basa en el Derecho Natural y la Justicia
como valor fundamental- y la Política, rechazando la neutralidad de una ciencia del poder
y del Estado.
La tradición universitaria argentina -siguiendo la denominación española- ha designa-
do a nuestra disciplina como Derecho Político. Esta denominación no es universalmente
aceptada. En la mayoría de las universidades del mundo, la materia se conoce como
Ciencia Política. Así se la denomina y cristaliza en la renombrada Asociación Francesa de
Ciencia Política.
Los autores alemanes prefieren señalarla como Teoría del Estado o Teoría General del
Estado.
Ventajas e inconvenientes de las diversas denominaciones
El inconveniente de la denominación alemana es que la ciencia política no se restringe
a estudiar el Estado, sino también el poder, las formas de acceder a el -actividad agonal-
y las posibilidades que plantea su ejercicio -actividad arquitectónica del Poder-.
Es por esta razón que no comulgamos con la recomendación de las reuniones de
Decanos de las Facultades de Derecho para la unificación de programas de la Ciencia
Política, que aconsejó la denominación de la materia como Teoría del Estado.
Ciencia Política es la denominación más difundida y que presenta la ventaja de ser su
contenido abarcativo de los diversos fenómenos relacionados con la política. Pero el
inconveniente que presenta esta nomenclatura es su neutralidad, su asepsia en el estudio
de un sistema que se refiere al destino del hombre.
Lapolíticapuedeprescindir,ydehechohaprescindidomuchasveces,delasnocionesdejusticia,
libertad y bien común -señala Ambrosio Romero Carranza-. El auténtico Derecho Político en
cambio, acaba donde comienza la injusticia, la esclavitud y el olvido del Bien Común.
26
La denominación Derecho Político encuentra su fundamento en el hecho que intenta
otorgarle a la política un régimen jurídico, “trata de sellar una estrecha unión entre la
política y el derecho”, como dos círculos que se han ido acercando paulatinamente a lo
largo de los siglos hasta superponerse en parte -según la imagen de inspiración
geométrica que concibió Adolfo Posada-.
Es por estas razones que juzgamos necesario mantener la denominación tradicional.
Esta se acuñó en los cursos de Derecho Político dictados en el Ateneo de Madrid en 1820
y en las inolvidables "Lecciones de Derecho Político" de 1836-1837, seguidas de las de
Antonio Alcalá Galiano.
Derecho político y ciencia política: concepto y
evolución
El Derecho Político: como concepto, posee un
sentido íntimamente coherente y bien diferenciado
respecto de la “Ciencia Política”, porque expresa
un orden superior de valores y no pretende una
asepsia absoluta -que no es dable en el ámbito de
las ciencias del hombre-. Al anteponer la palabra
Derecho a la palabra Política, se está indicando
que debe existir una subordinación de lo político al
derecho. Los principios superiores de convivencia
se afianzan así en el constitucionalismo moderno,
que “exige la dignidad humana como fin supremo
de la organización estatal y de la actividad desarro-
llada en ella y en torno de ella”.
El Derecho Político designa una rama del conocimiento y una materia de enseñanza.
Como rama del conocimiento debe contener lo substancial del fenómeno político -objeto
de la Ciencia Política- y también como materia de enseñanza, debe revelar:
La existencia de una “ciencia racional del orden social y huma-
no, basada en determinados valores y en el Derecho Natural”.
1.2. La Ciencia Política
Platón y Aristóteles, que son los fundadores del pensamiento reflexivo en el ámbito
político, habían diferenciado el saber claro, preciso y cierto -la epísteme-, del saber
genérico, incierto o difuso, que configura la mera opinión -la doxa-. La ciencia, hoy en día,
presenta características similares al concepto de epísteme.
En el siglo XX, se retorna en parte al concepto aristotélico de la ciencia. En efecto,
Poincare, Von Newman y otros físicos y matemáticos erosionaron la fe en la causalidad
como una ley de inexorable cumplimiento, donde dada una causa A se asegura
necesariamente el efecto B.
La pérdida de la certidumbre absoluta, llevó a la convicción de que en realidad las
relaciones causales son probabilísticas en mayor o menor grado, sobre todo en el nivel
sub-atómico.
Busto de Solón, legislador
ateniense S. VII a.C
27
En el ámbito de las ciencias físicas y de la naturaleza, y en los estratos de la realidad
ubicados por encima de ese umbral de la microfísica, no se presentan mayores problemas
de exactitud o de debate sobre la validez del principio de la causalidad.
Sin embargo, el carácter necesario y absoluto del principio ha sido puesto -en cierta
medida- en tela de juicio. Esta nueva visión de las ciencias físicas, ha inducido a los
mejores pensadores actuales a replantear la posición positiva, que tomaba como único
método científico el que se utilizaba en este ámbito.
En el campo de las ciencias sociales y especialmente en el de la política -donde la
realidad está integrada por el comportamiento humano-, no puede pretenderse la
formulación de Leyes que respondan a patrones rígidos o a secuencias causales estrictas.
En este ámbito, el hombre con su libertad, con sus valores, con su carga de irracionalidad
y de lucidez, con su personalidad irrepetible, es el protagonista que va tejiendo la urdimbre de
la sociedad y participa en todas sus instancias: toma el poder (faz agonal) y lo administra
(arquitectónica) o lo sufre y acepta o lo rechaza. En todas estas actitudes está motivado por
finalidades, por valores y por sus características espirituales y morales.
Por esta razón, nosotros creemos que una Ciencia Política que descarta valores y
análisis culturales y que pretende una objetividad matemática, es un absurdo. El
observador de la realidad política, también está inmerso en ella. Es parte del objeto que
va a estudiar y frente a él, tiene una postura valorativa, salvo que trate de estudiar aspectos
estadísticos o que aplique un método que conduce a resultados numéricos sin valor y sin
una jerarquización comprensible de los hechos analizados.
Es por ello, que consideramos que nuestra disciplina
debe perseguir un objetivo:
La búsqueda de aquellas regularidades sociales que
se generan en la propia naturaleza del hombre y cuyo
análisis racional permitirá la formulación de un orden
social y político justo, basado en el Derecho Natural.
Es decir, la ciencia de la política debe procurar como
finalidad, establecer los principios y valores que permi-
tan configurar un sistema político tendiente al bien
común, en procura del desarrollo pleno de todos los
hombres y de todo el hombre.
En este sentido, el Derecho Político y la Ciencia Política
referidos al conocimiento de una realidad teñida de
valores, de finalidades y cuya trama está dada por la
conducta humana, constituyen mas una epistemología -
en la acepción clásica- que una ciencia exacta, vaciada
en el molde cartesiano, según lo pretendía Augusto
Comte.
El carácter Teleológico del Derecho Político o de la Ciencia Política es lo que explica
la metodología de nuestra exposición, que comenzará por un análisis del pensamiento
político a través de la historia y concluirá con el estudio del Estado Moderno Occidental,
tal como fue acuñado y desarrollado desde el Renacimiento Europeo hasta nuestros días,
según lo propuesto por Heller.
Esquilo, el primer
gran trágico griego
28
1.3. Origen y desarrollo de la Ciencia Política
“En la Grecia clásica el pensamiento político llega,
por primera vez a constituir un sistema. Las antiguas
culturas orientales habían producido regímenes so-
ciales altamente desarrollados pero nunca lograron
formular una teoría política. Sólo en la libre atmósfera
de Grecia podrían desarrollarse, de modo pleno la
discusión política y la literatura relativa a ella”.
(WALTER THEIMER - Historia de las Ideas
Políticas)
En efecto, en Oriente sólo habían existido monar-
quías teocráticas y absolutas. En la Mesopotamia,
Egipto, China, India y Persia antiguas, se creía que
el gobierno era de origen divino y los que lo ejercían
eran representantes o descendientes de los dioses.
Esta concepción implicaba el despotismo y el me-
nosprecio del súbdito y la desvalorización absoluta
de la persona humana.
“La libertad del ciudadano griego deriva del
hecho de tener la capacidad racional para conven-
cer y ser convencido mediante un trato libre y sin
trabas con sus semejantes”.
(GEORGESABINE.Historiadelateoríapolítica).
Esta actitud, que se reflejará en la originalidad
desuscreacionespolíticas-entrelasquesedestaca
brillantemente la forma democrática-, fue precedida
por una revolución gigantesca en el ámbito de la
cultura y del pensamiento reflexivo (ver Modulo Nº 2.
Grecia: Nacimiento del Pensamiento Reflexivo).
Haremos un brevísimo repaso de los pensadores políticos de envergadura, desde la
antigüedad clásica (Platón, Aristóteles), pasando por la Edad Media (San Agustín -línea
neo-platónica- Santo Tomás de Aquino (que cristianiza el pensamiento de Aristóteles), la
Edad Moderna (Maquiavelo, Hobbes y Bodin -que son los pensadores del Absolutismo-
, y los antiabsolutistas: Mariana, Suárez, John Locke, etc.); hasta la Edad Contemporánea
(la época de las revoluciones: la revolución Americana, la Revolución Francesa; Hegel y
sus seguidores, el pensamiento político de los siglos XIX y XX).
NOTA: Antes de continuar realice las actividades que se señalan en el Punto Nº 6,
Tema Nº 1.
Esquines, orador ateniense
29
1.- Elabore un listado de palabras desconocidas por Ud., use el
Diccionario que es uno de sus mejores auxiliares.
2.- Defina brevemente los siguientes conceptos:
a.- Epísteme
b.- Doxa
c.- Teleológico
d.- Derecho
e.- Político
f.- Génesis.
3.- ¿Qué significado tiene anteponer la palabra Derecho a la
palabra política?
4.-Reflexione sobre el siguiente punto:
Como todas las ciencias del hombre, la Política no pretende
una objetividad matemática.
a.- Enumere por lo menos cuatro motivos relevantes que impiden
tal objetividad.
b.- La imposibilidad de formular conclusiones exactas, ¿le restan
a nuestro objetivo de estudio jerarquía científica? ¿Por qué?
5.- a.- Enumere un listado de ideas asociadas a la palabra Política,
en el uso cotidiano (Ej.: es una mala política, no me interesa la
política, etc.).
b.- Analice el sentido etimológico del término.
c.- Analice la definición de Política en un sentido amplio.
d.- Compare los puntos a-b y c y elabore su concepto del término.
6.- Establezca las relaciones entre:
- Política
- Poder
- Estado.
7.- Complete. Política es:
a.- En un sentido amplio _ _ _ _ _ _ _ _ _ _ _ _ _ _ _
b.- En un sentido restringido_ _ _ _ _ _ _ _ _ _ _ _ _
8.- a.- Elabore una definición de: Ciencia política _ _ _ _ _ _ _ _ _
_ _ _ _ _ _ _ _ _ _ _ _ _ _ _ _
Derecho Político:_ _ _ _ _ _ _ _ _ _ _ _ _ _ _ _ _
b.- Establezca las relaciones entre ambos conceptos. (seme-
janzas y diferencias)
ACTIVIDAD Nº 1
30
31
1.3.1. Edad Antigua
A)PLATON
LaCienciaPolíticafuefundadaporPlatónenelsigloIVa.C.Dichopensadorformulóuna
propuesta sobre cómo construir un Estado perfecto, que no estuviese sujeto a la
corrupción y decadencia que afectaba a la sociedad Helénica, tras el esplendor del siglo
precedente (el siglo V a.C. dominado por Pericles).
Las obras políticas principales de Platón son “La República” y “Las Leyes”, en donde
desarrolla su teoría orgánica sobre el Estado y las virtudes que le dan su fundamento. El
idealismo platónico consiste en la proposición de un paradigma o modelo del Estado ideal,
que sería mandatorio para los hombres porque ese arquetipo existe en la mente del Ser
Divino como una esencia, como una realidad hacia cuya realización debe tender la Polis
humana.
Platón veía el alma del hombre constituida por las mismas partes que el Estado. El
Estado era una especie de hombre gigante, un macro-antropos.
Así la justicia es la armonía que debe existir entre las tres virtudes del hombre y las del
Estado. Estas son la templanza, el valor y la sabiduría. En el Estado los filósofos son los
que deben mandar, porque sólo ellos pueden alcanzar con su espíritu las esencias
inmutables de las cosas. Así el filósofo que encarna la sabiduría, modelaría el Estado de
acuerdo a un ideal divino, pues el arquetipo de la república está en el cielo, pero el sabio
debe realizarlo en sí mismo.
El valor corresponde a los guerreros. Y la temperancia a los artesanos. Si hombre y
Estado son temperantes, valerosos y sabios, serán justos hombres y Estado.
En los dos, la parte mejor y más pequeña debe mandar a la parte peor y más numerosa.
El alma y la inteligencia, al cuerpo y a los apetitos. Así, la justicia consiste en que todas
las partes cumplan su función correctamente y, en el Estado, que las clases cumplan con
las suyas.
La justicia es la salud del alma y la del Estado.
B) ARISTOTELES
Este pensador no se preocupa -como Platón- por la ciudad ideal, por la ciudad
arquetípica que existe en la mente de Dios o en el “Topos Uranos”; sino por estudiar la
realidad social y política de las diversas ciudades cuyas constituciones comparó y analizó.
Aristóteles ubicó a la ciencia política entre las que corresponden al hacer del hombre
y le atribuyó carácter empírico. Es el fundador de la tradición del realismo político que
excluyedelcampodeestaciencialascreacionesyplanteosutópicos,idealesoabstractos.
A los efectos ilustrativos, conviene recordar esquemáticamente la clasificación de las
ciencias, formulada por el Estagirita sobre la base de las actividades del espíritu humano.
Las ciencias nacen de la búsqueda de la verdad sobre algún aspecto de la realidad, y
pueden ser:
32
PRACTICAS:(CORRESPONDENALHACER)
Política: Es la ciencia que estudia la constitución de la ciudad Estado
Etica: Es la ciencia que estudia el comportamiento, la conducta individual.
Economía: Es la ciencia que estudia el mantenimiento del hogar.
TEORICAS:(CORRESPONDENALSABER):
Matemática
Física
Metafísica
POIETICAS:(CORRESPONDENALCREAR)
Lógica
Retórica
Poética
La corriente aristotélica considera que:
La política “ocupa la cúspide de la jerarquía” de las ciencias, “porque su objeto, la
ciudad-estado, engloba toda la organización social”. “Se ve claramente -afirma Aristóte-
les- que entre todas las artes, el fin de aquellas que se podrían llamar ordenadoras o
rectoras es más deseable o más importante que el de las artes que les están
subordinadas”. Agrega el Estagirita: "hay algo de más noble y más elevado en ocuparse
del bien y del contenido del Estado en su totalidad, que en el de un sólo hombre" (Etica
a Nicómaco).
La Política tiene una posición de preeminencia sobre las otras ciencias, “porque regula
todas las actividades humanas”. La ciudad-Estado, originada en las necesidades de la
vida, existe porque las satisface todas, habiendo llegado al punto de bastarse absoluta-
mente a sí misma” -nos dice Prelot-, opinando sobre Aristóteles.
La posición y jerarquía de la ciencia política, afianza según el estagirita, su
carácter fundamentalmente realista.
Se puede sintetizar la posición del Estagirita sobre la ciencia en una frase comprensiva:
La ciencia es una exposición verídica de la estructura de la
realidad y que tiende a orientar al hombre en el mundo,
para que pueda comprender su posición en el universo.
C) CICERON
Según Prelot, “el vínculo entre la antigüedad griega y latina fue anudado por Cicerón,
de quien puede decirse que era un romano helenizado”.
“Cicerón, abogado romano -enseña Prelot- pone en primer plano el aspecto jurídico de
la ciudad: el derecho común a todos, aceptado por todos, efectivamente obedecido por
todos. Se encuentra así, claramente especificada la naturaleza particular de la sociedad
política”.
33
El utopismo platónico resurgirá en Roma, en de-
terminados círculos áulicos -como el de Polibio- y en
actitudes reformistas y revolucionarias -como la de
los hermanos Graco-.
En el medioevo el idealismo platónico renacerá
plasmado en la obra de San Agustín “De Civitas Dei”.
Allí plantea a la ciudad de Dios como el arquetipo del
Estado perfecto, que debe ser el modelo hacia el cual
tienda la ciudad terrena, lastrada por el pecado y las
escorias de las pasiones humanas.
La línea del realismo científico volverá a ser
asumida por Santo Tomás de Aquino (siglo XIII), que
retoma la vertiente del pensamiento aristotélico.
Posteriormente encarnarán la línea del Realismo
Político: Maquiavelo, Hobbes, Montesquieu y
Tocqueville.
1.3.2. Edad Media
A) SAN AGUSTIN
San Agustín vivió en un momento crucial para la
humanidad.
Roma había sucumbido bajo el poder de Alarico. Este hecho provocó el renacimiento
de un paganismo sentimental, que miraba hacia el pasado glorioso de Roma. Estos
nuevos paganos decían: “Cuando adorábamos y ofrecíamos sacrificios a nuestros
dioses, la ciudad era feliz y señora del mundo”.
Un diluvio de fuerza material seguía precipitándose desde todos lados sobre el mundo
civilizado. Las grandes migraciones de pueblos bárbaros no habían cesado.
San Agustín escribe una síntesis del pensamiento católico, una suma monumental
mirando el pasado, el presente y el futuro, contestando todos los argumentos e imponien-
do su verdad. En 413/27 escribe “La Ciudad de Dios” para rebatir a los paganos que
culpaban al cristianismo de la caída de Roma. Según este escritor existen dos ciudades
unacelestialyotraterrena.LaCiudaddeDiosvivecautivaenelsenodelaciudadterrestre.
Las civitas terrena contiene a los hombres que viven según la carne. Todos pecamos en
Adán y el fue su fundador. Sus obras, por ser nacidas de la carne, son efímeras. Sólo el
bien es eterno.
La civitas Dei contiene a los que viven según el espíritu; todos fuimos redimidos en
Cristo fundador de esta ciudad, que une a los hombres en el amor de Dios.
Sus ciudadanos engendran mediante la gracia, que libera del pecado a la naturaleza
humana. Dios y su ciudad deben ser la cúspide del Estado. Dios no es un soberano
secular, su reino no es de este mundo, pero a Él se deben todas las almas. Esta soberanía
espiritual de Dios no debe ser olvidada por quienes gobiernan, porque ellos son los que
tienen que luchar por realizar en la ciudad terrena el advenimiento de la ciudad Divina. Así
como el alma se impone al cuerpo y a las pasiones, así los reyes, los magistrados, los
jueces ejercen su autoridad sobre la ciudad.
Busto de Alejandro Magno
34
Estas dos ciudades que coexisten en un mismo tiempo y en un mismo espacio, dividen
a los hombres sólo en vistas a su salvación o condenación eterna.
Lo importante es que el Estado se base en la justicia, porque esta es inmutable, eterna
y anterior al Estado. Si no hay justicia, no existe Estado. Si el rey es injusto, es un tirano.
El pensamiento de San Agustín estaba destinado a iluminar a las naciones bárbaras
con su diáfana claridad, y aportó el modelo político que se desarrollará hasta el siglo XIII
cuando comienza a imponerse la línea de pensamiento Aristotélico-Tomista.
En los cánones del Concilio de Toledo del siglo VIII se percibe la gravitación de San
Agustín. “El rey es llamado rey porque gobierna rectamente, si obra con justicia posee
legítimamente el nombre de rey”. Si obra con injusticia, lo pierde miserablemente.
Nuestros padres decían: “Rex eris si recta facis. Si autem non facis non eris”.
“Las dos principales virtudes reales son la verdad y la justicia. Dios creador de todas
las cosas, al disponer la estructura del humano cuerpo, ha puesto en alto la cabeza y de
ahí parten los nervios a todos los miembros. Ha colocado en la cabeza la antorcha de los
ojos, a fin que desde allí fuesen vistas todas las cosas que pudiesen dañar. Ha establecido
el poder de la inteligencia encargándole de gobernar todos los miembros y regular
sabiamente su acción. De tal suerte que garantizando la seguridad de los reyes, se
garantiza mejor la de los pueblos”.
El medioevo ve a la humanidad como un organismo, un cuerpo místico cuya cabeza
es Cristo.
San Agustín, a pesar de su originalidad, no abandonó los moldes clásicos. Sus ideas
sobre el estado fueron tomadas de la república y de legibus de Cicerón.
La definición ciceroniana del estado, resulta modificada por Agustín de Hipona, que
pone el acento en el elemento humano de la ciudad, en el vínculo afectivo que aglutina al
pueblo. El pueblo está unido por la pacífica y común posesión de lo que ama y sólo
secundariamente por el derecho y la utilidad. “Populus est coetus, multitudinis rationalis
rerum quas diligit concordi communione societus” expresa. Emerge así la idea de la social
o societario.
B) SANTO TOMÁS DE AQUINO
En el año 1260, el dominico flamenco Wilhelm Von Moerbeke, traduce “La Política de
Aristóteles” al latín, San Alberto Magno y Santo Tomás de Aquino podrán así comentarla.
Santo Tomás se adhiere a las doctrinas políticas de Aristóteles, alejándose del Estagirita
en un punto importante: “con él la política pierde la primacía que le había asegurado
Aristóteles. Aunque conserva el primer lugar entre las artes prácticas, ya que todas las
ciencias y las artes no convergen más hacia la política, sino hacia la teología. La política,
como las demás ciencias, es su sirvienta, ancilla theolokiae”, explica Prelot.
Dante Alighieri expone en toda su pureza las ideas medievales: “El hombre tiene que
desarrollar su plenitud intelectual, que es lo esencialmente humano. Sólo en la paz
universal podemos encontrar los medios de lograr nuestra felicidad y el desarrollo pleno
de nuestro ser”.
Dios exalta la paz que es como la gloria Divina. La milicia celestial canta “Gloria a Dios
en las alturas y paz en la tierra a los hombres de buena voluntad”.
El bien está en la unidad, la pluralidad es el germen del mal. La paz es el bien que se
logra por la unidad. Un hombre está sano si existe concordia en el cuerpo y en el alma.
También esto sucede con la familia, la ciudad y el género humano.
35
La concordia es el movimiento de varias voluntades en unidad; eso no será posible
mientras no exista una voluntad reguladora del cuerpo social. El rey es para el pueblo y
no el pueblo para el rey. Este espíritu impondrá los principios inmutables y eternos de la
justicia que harán verdadero el derecho.
La monarquía es oficio, es servicio. El monarca es la cabeza y el corazón del pueblo.
La humanidad es el cuerpo místico de Cristo, el rey su cabeza temporal, el Papa su cabeza
espiritual. El bien común y la paz son las finalidades del Estado. La salvación del alma, el
thelos del individuo.
1.3.3. Edad Moderna
A) MAQUIAVELO (1469-1527)
Esteautorflorentinoextremalaexaltacióndelapolíticacomoarteycienciadegobierno,
escindiéndola de toda relación con la ética o la religión.
Es un realista que proclama la autonomía de la política, cuyo objeto será la “arquitec-
tónica” del Estado en su sentido actual, y la unidad del poder. Sus obras principales son
“El Príncipe” y "Sobre las Décadas de Tito Livio” que constituyó el libro de cabecera de
los revolucionarios jacobinos en 1789.
B) JEAN BODIN (1530-1596)
Es quien acuña el concepto de soberanía en su acepción actual. La soberanía como
poder supremo -exclusivo y excluyente- que posee el Estado (y que no está sometido al
control o al dominio de otro Estado u organismo), dentro de su territorio. Bodin es el teórico
de la monarquía centralizada y uno de los expositores de la doctrina mercantilista en su
versión francesa.
C) THOMAS HOBBES (1588-1596)
Este pensador inglés y realista escribió "El Leviathan", que es una obra donde sostiene
la necesidad del poder despótico del Estado, frente a la realidad de que el hombre es el
lobo del hombre (la omnipotencia del Estado evitará la guerra de todos contra todos).
Hobbes es un filósofo materialista y utilitarista.
Maquiavelo, Hobbes y Bodin son autores que desarrollan la idea de la política como
ciencia del Estado, despojándola de toda consideración metafísica -cara a los tratadistas
medievales- y de la subordinación con la ética, fundamentándola en principios intrínsecos
propios (v. gracia: la razón del estado).
Se inscriben en la línea de la ciencia política realista que fundó Aristóteles y que
culminaría en Montesquieu y más tardíamente en Tocqueville.
Cabe señalar que pertenecen también a una tendencia que sostiene la necesidad del
absolutismo monárquico y que apuntalará el proceso de concentración del poder en
manos de los reyes que encarnaron el despotismo ilustrado.
Esta concepción encuentra sus rivales en la escuela Escolástica Española y en los
autores democráticos y liberales, entre los que descuella John Locke.
36
D) LA ESCOLASTICA ESPAÑOLA
Establece el carácter natural de la sociedad humana como ser de relación, y señala que
la finalidad del Estado es el bien común.
D.1.) Francisco Suárez (1548-1617)
Al explorar las teorías sobre el origen del poder, indica que su fuente es Dios (Omnias
potestas ad Deo), pero que él no elige su destinatario. El poder que nace de Dios radica
en el pueblo, quien puede transmitirlo al gobernante elegido o conservarlo para sí.
Gobernantes y gobernados estarán ligados por un pacto que no es absoluto. El poder está
limitado por la ley divina, la ley natural y el bien común. Si el gobernante transgrede esas
fronteras, el pueblo revierte en sí el poder. Esa reversión se produce también en caso de
acefalía.
Este último argumento es el que fue esgrimido como sustento de la tesis patriótica en
la Revolución de Mayo.
D.2.) Juan de Mariana (1536-1624)
Sostiene que el poder sólo será legítimo si se basa en el consentimiento de los súbditos.
D.3.) John Locke (1632-1704)
Es también un pensador ubicado en la vertiente antiabsolutista, ya que ve el origen del
poder en un pacto. Los hombres se desprenden de su libertad natural a fin de constituir
una sociedad civil que asegure la felicidad y seguridad común.
El contrato social no implica que los hombres abdiquen de sus derechos naturales, sino
que se convierte en el instrumento idóneo para preservarlos y desarrollarlos. El estado
surge con la finalidad concreta de garantizar la libertad de todos los hombres. El poder está
limitado por los derechos individuales, ya que el fin de la organización política es la libertad
y no la esclavitud.
Locke señala la conveniencia de la división de los poderes y confiere singular
importancia al Poder Legislativo.
Hobbes y Rousseau verán también el origen del poder en un pacto o contrato social,
extremando su posición nominalista hasta el punto de negar también realidad natural a la
sociedad (“Aunque el cuerpo artificial del gobierno sea la obra de otro cuerpo artificial”, la
sociedad. “Contrato Social” Tomo II, Capítulo I).
La base nominalista de la teoría representativa sostiene que los hombres son la
realidad y el estado una convención, el producto de un pacto. Esta concepción sostiene
la idea de que la persona es un valor absoluto, frente a la que el estado es nada más que
un medio. Las declaraciones de los Derechos del hombre serán una valla ante el poder,
que resignará su soberanía ante la imponente realidad de la persona.
E) LA ILUSTRACION
E.1) Montesquieu
Carlos Luis de Secondat, Señor de la Brede y Barón de Montesquieu (1689-1755),
fue uno de los pensadores eminentes de la Ilustración Francesa.
37
Su obra política más relevante es “El Espíritu de las Leyes”, donde, sobre el modelo
político inglés -que admiraba- parlamentario y moderado, construye el arquetipo del
sistema de frenos y contrapesos del poder. La premisa sociológica de la que arranca su
razonamiento, es que aquel que posee el poder, tiende a incrementarlo y terminará
abusando de él. Para detenerlo o frenarlo se requiere dividir el poder en funciones distintas
y separadas, que se controlan y contrapesan en tensión dinámica. Este sistema favorece
la libertad. Su esquema se incorporó como una premisa al constitucionalismo moderno.
Respecto de nuestra disciplina, es decir El Derecho Político, Montesquieu utilizó el
concepto para designar el derecho que regula las relaciones entre gobernantes y
gobernados.
Montesquieu aplicó el método realista y empírico
deAristóteles,observandolosfenómenosclimáticos,
históricos, sociales, sociológicos, geográficos, etc.,
yformulandosobreesosdatos,sobrelasregularida-
des que se presentan en los comportamientos hu-
manos y sociales, sus conclusiones y sus “Leyes”.
E.2) Jean Jacques Rosseau (1712-1778)
EdmundBurkeseñalóqueRousseaueraelmodelo
de la perfección humana, el arquetipo de la élite
revolucionaria de 1789 en Francia. Robespierre ex-
presó: “Rousseau es el único pensador que, por la
elevación de su alma y la grandeza de su carácter, se
mostró digno del papel de maestro de la humanidad”.
Finalmente,SaintJust,elbrillanteoradorjacobinoque
persuadió a la Asamblea francesa que condenara a
muerte a Luis XVI, utilizó en su discurso los argumen-
tos íntegros que emergen del “Contrato Social”.
En el campo de la educación su influencia ha sido profunda y duradera y perdura en una
legióndeepígonosqueaúnlosiguen.Paracitaralgunosejemplos,cabeconsignarellinaje
Roussoneano de la Pedagogía individual de Spencer, Ellen Key y la pedagogía psicoló-
gica y experimental de Claparede (maestro de Jean Piaget) y la Pedagogía activa de John
Dewey y María Montessori.
En política y en el campo educativo partió del supuesto optimista de que el hombre es
bueno en estado de naturaleza, pero que la familia y la sociedad tuercen sus buenas
disposiciones e instintos convirtiéndolo en un monstruo.
La consecuencia es que la razón pura debe regir al hombre y a su crecimiento porque
esto es lo que debe ocurrir conforme a la naturaleza.
El ideal educativo y político es retornar al estado de naturaleza, que evita que el hombre
se aliene y desarrolle así un sentido competitivo que lo separa de los demás y destruye
el sentido comunitario innato del hombre. En su obra teatral “Narcise” y luego en su
“Discours sur l’inegalite” desarrolla el argumento de que la propiedad y el espíritu de
competencia que genera su acumulación, son las causas de la alienación del hombre.
En 1762 se publicó “Emile” que provocó reacciones diversas. El libro se quemó frente
al Palais de Justice mientras se libraba una orden de arresto contra su autor.
Tucídides, importante historiador de Grecia
38
Voltaire, en 1764 cansado de los ataques de Rousseau contra su ateísmo, publicó con
libelo anónimo “Le sentiment des citoyens” en el que lo acusaba de ser un asesino de sus
hijos, y un enfermo. Rousseau contestó a través de las “Confesiones”; pero es curioso que
dijese de sí: “Se muy bien que ningún padre es más tierno de lo que yo hubiera sido”.
Justificando su forma de proceder, explicó que lo que el había hecho con sus hijos era “un
buen arreglo”. Esto haría que sus hijos se crearan “más vigorosos”, “pensé que actuaba
como ciudadano y padre y me considere un miembro de la República de Platón”.
De este estado de autojustificación extrajo los principios que luego propondría Urbi et
Orbe: “la educación es la clave para el perfeccionamiento social y moral de todos y por ello
es una cuestión que concierne al Estado. El Estado debe, pues, formar la mente de todos
los ciudadanos”.
Rousseau afirmó consecuente con lo señalado anteriormente: “Quienes controlan las
opiniones de un pueblo controlan sus acciones. Ese control se establece tratando a los
ciudadanos desde su infancia como del Estado. Al no ser nada sino gracias a él, no serán
nada sino para él. Tendrá todo lo que ellos tienen y será todo lo que ellos son”.
La educación es, pues, “el centro de gravitación para el manipuleo de la cultura y para
que esta sea un instrumento al servicio del estado”.
Rousseau pertenece a la línea de los pensadores utópicos, pero lo hemos incluido en
esta nómina, porque él se consideraba un realista consumado.
EL CONTRATO SOCIAL O PRINCIPIOS DE DERECHO POLITICO (Obra
cumbre de Rousseau)
Es la expresión dogmática de la nueva religión
cuyo Dios es la Razón. El hombre es naturalmente
bueno. En el se confunden naturaleza y razón. La
voluntad general es la expresión de la razón univer-
sal. La soberanía que emana de ella es indivisible,
inalienable e infalible. Esta es la base de una religión
civil que se entronizará con la Revolución de 1789.
EL UTOPISMO VS. EL REALISMO POLITICO
Platón es el iniciador del utopismo político, porque
propone la realización de un estado ideal construido
MORE GEOMETRICO -al estilo de un modelo mate-
mático. Plantea la generación del estado perfecto
desde el seno de la mente arquitectónica, sin tomar
en cuenta la realidad existente.
El utopismo platónico resurgirá a lo largo de la
historia del pensamiento político, bajo formas diver-
sas. En Roma tomará fuerza singular en el círculo
áulico de los Escipiones, introducido brillantemente
por Polibio y plasmada en las actitudes de idealismo
reformista y revolucionario de Los Gracos (Cayo y
Tiberio Graco).
San Agustín recibirá la tradición platónica en la “Ciudad de Dios”, escrita sobre el final
de la antigüedad clásica. Esta obra constituirá el modelo político de la Edad Media y
Heródoto, principal
historiador
griego, junto
a Tucídides
39
establecerá -sin proponérselo- un marco para las relaciones entre el poder político y la
Iglesia.
La vertiente utópica reaparecerá en el pensamiento de Tomás Moro, canciller de
Inglaterra y decapitado por orden del Rey Enrique VIII, por no transigir con los caprichos
de este monarca, los cuales vulneraban su conciencia católica.
“La Ciudad del Sol” de Campanella es también una construcción utópica, como lo es
de alguna manera “El Contrato Social” de Juan Jacobo Rousseau.
El socialismo romántico y el socialismo científico -y su fundador Carlos Marx- tienen un
fuerte componente utópico.
La línea del realismo político la inaugura Aristóteles, quien se preocupa principalmente
por estudiar la realidad de la vida política, para extraer los principios de razón y las leyes
que la rigen. En esta corriente se inscriben: Santo Tomás de Aquino que reintroducirá a
Aristóteles en Occidente en el siglo XIII; Nicolás Maquiavelo, el gran teórico político del
Renacimiento; Thomas Hobbes; Montesquieu, que fue uno de los filósofos precursores e
inspiradores de la Ilustración; y Alexis de Tocqueville, el más lúcido de los analistas de la
gran democracia americana.
De Aristóteles al siglo XVIII, la tradición es una y segura -expresa Prelot-: “Hay, como
lo dice muy bien Paul Yanet, quien escribió en la historia de este período una ciencia del
estado en general, considerada en su naturaleza, en sus leyes y en sus formas
principales”. “Es la ciencia política, y nadie derivó entonces de ella otra rama del
conocimiento de la vida social”.
40
41
1.- Complete el siguiente cuadro: (*)
Corriente
AUTOR OBRA R=Realismo
U=Utopismo
PLATON
ARISTOTELES
SAN AGUSTIN
MAQUIAVELO
J. BODIN
THOMAS HOBBES
F. SUAREZ
JUAN DE MARIANA
J. LOCKE
MONTESQUIEU
JEAN J. ROUSSEAU
2.- Complete los siguientes conceptos:
Ciencia Política comprende:
Una Faz Agonal_ _ _ _ _ _ _ _ _ _ _ _ _ _ _ _ _ _ _ _ _
_ _ _ _ _ _ _ _ _ _ _ _ _ _ _ _ _ _ _ _ _ _ _ _ _ _ _ _
Una Faz Arquitectónica_ _ _ _ _ _ _ _ _ _ _ _ _ _ _ _ _
_ _ _ _ _ _ _ _ _ _ _ _ _ _ _ _ _ _ _ _ _ _ _ _ _ _ _ _
(*) POR FALTA DE ESPACIO, LE PRESENTAMOS EL MODELO REDUCIDO DEL CUADRO.
REALICELO APARTE.
IdeadeEstado
Origendel
Poder
Aportes
Fundamentales
IdeadeHombre
ACTIVIDAD Nº 2
42
43
VERTIENTES UTOPISTA Y REALISTA DEL PENSAMIENTO POLITICO
EDADES HISTORICAS
EDAD ANTIGUA
(Grecia-Roma.
El Cristianismo).
EDAD MEDIA
(476 d.C. a 1453 d.C.)
EDAD MODERNA
(1453 d.C. a 1765 d.C.)
EDAD
CONTEMPORANEA
(1776 d.C.)
CORRIENTE UTOPISTA
PLATON
La República.
Las Leyes.
SAN AGUSTIN
La ciudad de Dios
TOMAS MORO
Utopía
J.J.ROUSSEAU
El Contrato Social
EL SOCIALISMO ROMANTICO
Fourrier (El Flamasterio).
EL SOCIALISMO CIENTIFICO
Carlos Marx (El Capital).
CORRIENTE
REALISTA
ARISTOTELES
La Política.
La Etica Nicomaguea.
SANTO TOMAS
DE AQUINO
MAQUIAVELO
El Príncipe.
Sobre las décadas de
Tito Livio.
HOBBES:El Leviatán.
MONTESQUIEU
El espíritu de las Leyes.
ALEXIS DE
TOCQUEVILLE
La Democracia en
América
1.4. Crisis y destrucción de la ciencia política
La política sustituida por la ciencia económica
Nuevamente nuestro certero guía en este tema será Marcel Prelot, quien señala: “De
la herencia aristotélica hemos visto florecer la rama fértil constituida por la política”. “Sin
embargo, desde la segunda mitad del siglo XVIII existe ya una fisura en este hermoso
bloque. El uso cada vez más generalizado de un término que se origina a principios del
siglo XVII, el de Economía Política, provoca una incertidumbre creciente”.
La “Economía Política” como ciencia emergente, es un concepto acuñado por el
mercantilista Montchretien, y señala el comienzo de la sustitución de la política por la
economía, que pasa a ser el sustantivo -el adjetivo sería política como equivalente de
estatal-.
A partir del siglo XVIII la economía ha adquirido una completa autonomía de orden
intelectual, alcanzando su independencia respecto a las otras ciencias y en especial, no
quedan vestigios de su clásica dependencia respecto de la política.
“Si bien el hecho de haber arrebatado a la política una vasta parte de su dominio era
ya grave, el desarrollo de la economía le es aún más perjudicial, pues ésta manifiesta casi
inmediatamente la pretensión de reemplazarla” -afirma Prelot- “La economía no sólo
quiere separarse de la política, sino desvalorizarla colocándola en un segundo plano,
poniendo en tela de juicio su importancia y su existencia. En esto concuerdan las dos
escuelas rivales del Liberalismo y del Socialismo” -concluye el autor citado-.
El liberalismo nos conduce a una concepción minimalista del Estado, que queda
reducido a su rol de mero gendarme. La idea esencial que informa al liberalismo
individualista, estriba en su convicción sobre la existencia de un orden económico
espontáneo que obedece a leyes naturales. Ese orden providencial, movido por la “mano
44
invisible” a que aludía Adam Smith, se autoregula mediante mecanismos automáticos
como el mercado, que a través de los precios envía sus mensajes vinculando a
productores y consumidores, sin intervención del Poder Político.
Frente a este verdadero gobierno de las leyes económicas, al estado solo le resta
mantener inalterable el marco jurídico de respeto a los derechos de los individuos,
asegurar la libertad de acción de los agentes económicos y no intervenir en el amplio
campo de la economía. El liberalismo ha reducido al Estado y a la política a la mínima
expresión.
“En la vida del hombre común la política es una excepción o un episodio” -concluye
Prelot”-.
“En lo que se refiere al antipoliticismo, en el fondo el socialismo se halla de acuerdo con
su adversario. Los reformadores franceses casi no se parecen en nada, pero tienen un
punto en común: todos desean la desaparición del poder político, pero no sólo tal como
existe, con sus accidentes actuales, sino en sí mismo, en su esencia”. Explica el autor
citado.
Proudhon expresa cabalmente la idea de la disolución del gobierno en favor de la
organización económica, en una frase que se ha tornado clásica: “Ponemos la organiza-
ción industrial en lugar del gobierno, y las fuerzas económicas en lugar de los poderes
políticos”. Marx consideraba también que la única realidad es la económica y sostuvo su
deseo de que el proletariado sea ungido en el Poder. Así se irá desmantelando al Estado
que es una superestructura que se fundamenta en un orden de dominación clasista. Al
culminar la dialéctica de la historia en la dictadura del Proletariado y la abolición de la lucha
de clases, el Estado será un objeto inútil y la política una actividad sin sentido.
La política sustituida por la sociología
“Se produce otro cisma -afirma Prelot- que no deja de mostrar semejanzas en sus
orígenes y en sus resultados, con el de la economía. Es el que ahora separa lo político de
lo social”.
El autor alemán Robert von Mohl (siglo XIX) distinguió tajantemente la ciencia social de
la ciencia política. El concepto de social involucra a “las instituciones, las costumbres y los
comportamientos no organizados directamente por el Estado”.
Prelot advierte que “las exaltaciones de lo social son múltiples “... El orden de la
sociedad es considerado infinitamente más rico que el orden jurídico del estado, tanto
desde el punto de vista de su contenido espiritual como en su capacidad de vida
espontánea”. En ese sentido, Charles Péguy escribe: “La vida privada transcurre bajo la
vida pública. Las virtudes privadas se desarrollan bajo las virtudes públicas. Lo privado es
el tejido mismo. Las actividades públicas no son más que islotes; es lo privado lo que
constituye el mar profundo”.
Es evidente que esta nueva percepción de lo social indica una severa desvalorización
de la ciencia política. “Pero es mucho más grave para la integridad de la política la
pretensión de lo social de convertirse en ciencia autónoma y global bajo el nombre de
sociología”, puntualiza Prelot.
Augusto Comte fue quien acuñó el término sociología con la pretensión de que se
trataría de la ciencia por antonomasia. “Creo que debo aventurar desde ahora -expresa
Comte- este término exactamente equivalente a mi expresión ya introducida de física
social”. Ahora bien, aunque la expresión física social no tuvo aceptación alguna, la palabra
45
“sociología” fue adoptada en la mayor parte de las lenguas con el sentido de un
conocimiento general y objeto de la constitución y del desarrollo de las sociedades.
La sociología así entendida se convierte en la ciencia de la arquitectura social,
sustituyendo a la política de su tradicional incumbencia en este vasto ámbito. Este hecho
se agrava porque a “la política, sólo se le concede el papel de un arte de aplicación. La
sociología la rechazó fuera de la ciencia y fuera de las facultades, porque en un medio
universitario, decir que una rama del saber o de una actividad es un arte implica arrojar el
descrédito sobre ella”.
Durkheim, en cambio, consiguió que “la sociología fuera reconocida como ciencia y se
le concedieran cátedras”.
La política reemplazada por la ciencia jurídica
La escuela alemana será la que separe la política de lo jurídico, dando preeminencia
al derecho.
J.C.Bluntschli marca esta ruptura en su “Teoría del Estado Moderno” (1875-1876). La
política queda relegada a segundo plano frente al Derecho, a quien competerá lo
sustancial de la Teoría del Estado. El examen de la constitución y los órganos del Estado
le incumbirá al derecho público y el tema de los fundamentos del Estado, a la Teoría
General. A la política le restará el estudio de las actividades estatales y otros temas
meramente residuales.
George Jellinek en su “Teoría General del Estado” deja a la política fuera de la doctrina
del Estado.
Divide a la doctrina del Estado en:
- una doctrina social del Estado.
- una doctrina jurídica del Estado o derecho público en general.
A la política le resta el examen de la forma en que el Estado puede cumplir sus fines.
“Se convierte en un estudio accesorio de carácter práctico y crítico”.
“Como consecuencia directa de este retroceso y de esta subordinación, queda
asegurada la hegemonía del derecho público en la teoría general, frente a la política y
aislada y circunscripta, brilla con todo el prestigio que su rigor le confiere”, explica Prelot.
Este proceso se ahondará hasta el punto que los autores inspirados en Paul Laband
harán sólo derecho público y no ciencia política, ciencia inferior e indigna de las cátedras
universitarias.
La política desmembrada y abandonada
Prelot señala que “la economía, la sociología y el Derecho público despojan de lo mejor
de su sustancia a lo que fue tradicionalmente el dominio de la política. El contenido de esta
disminuye hasta desaparecer por completo, debido a la creciente especialización de las
ciencias políticas”.
“Existen ahora la sociología política, que estudia los fenómenos políticos en su aspecto
social; la economía política que examina el Estado como agente o como marco económi-
co; el derecho político, que considera el aspecto jurídico de las instituciones y relaciones
46
públicas”, etc., etc..Cadavezqueaparecelapolíticaesabsorbidaporalgunaotraciencia”.
“A fines del siglo XIX la política desapareció como un sustantivo que designa una ciencia
autónoma y sólo quedó como calificación de otras disciplinas”.
No existe más la ciencia política; sólo subsisten las ciencias políticas. Esta tendencia
al progreso y la multiplicación de las ciencias políticas, responde a la “filosofía de la época
que ve en la especialización un signo de progreso y el criterio mismo de lo científico”, pero
entraña la desaparición de “La política”, según Prelot.
Este proceso no concluye en la progresiva desjerarquización de la ciencia política
desde su clásico sitial de preeminencia. Excluida del parnaso de las ciencias por imperio
del positivismo -en función de un método tomado de las ciencias duras- reducida a su
mínima expresión merced a los procesos de sustitución y especialización de áreas del
conocimiento que abarcaban tradicionalmente sus incumbencias más entrañables, la
política debió además sufrir el avasallamiento del irracionalismo moderno.
En efecto, Heller expresa: “La pretensión del irracionalismo contemporáneo ha sido, en
definitiva, absolutizar las ideologías”. Esta verdadera denuncia señala una de las
amenazas que se ciernen sobre la ciencia política, amenaza que se produce por la
irrupción del irracionalismo, el cual se origina como una reacción frente a los excesos del
racionalismo idealista en lo político; y Nietzche -discípulo de Hegel-, se ubicó en el extremo
de la propuesta “dionisíaca” e irracional.
LostotalitarismosdelsigloXXderivandeestemovimientopendular,entreelracionalismo
extremo (del “jacobinismo” revolucionario francés y de Hegel, y de Marx quien da origen
al comunismo) y el irracionalismo de Nietzche y Sorel que son antecesores del nazismo
y del fascismo respectivamente.
Desde estas ópticas extremas la política pasa a ser adoctrinamiento, manipuleo
ideológico, imposición o intolerancia. Este avance de la literatura y del pensamiento
exclusivamente centrado en lo ideológico, constituyó un verdadero reduccionismo de la
cienciapolítica,quedebebasarseenelestudioylacomparacióndeciertasconstantesque
emergen de la propia naturaleza humana, y que se verifican o se vulneran -con las
consecuencias correspondientes- en la vida histórica de las diversas sociedades.
La ciencia política ha sufrido un ataque no menos profundo desde el positivismo, que
pretendió abolir los valores que dan sustento a la “ciencia racional del orden social y
humano” por considerar los elementos no constitutivos de la ciencia positiva.
La poda implacable de todo componente “irracional” en el ámbito de las ciencias sociales,
fue una consecuencia de la aplicación extensiva del método de la ciencia física al campo de
la política, la sociología y otras disciplinas que se ocupan de las conductas humanas.
Augusto Comte y sus epígonos positivistas, deslumbrados por los éxitos del método de
las ciencias naturales, invadieron un campo del saber -cuyo objeto de conocimiento nada
tiene en común con la causalidad y la exactitud de las leyes del mundo físico- y privaron
a las ciencias sociales de sus elementos de conocimiento y estudio fundamentales.
En el campo del Derecho, el positivismo jurídico niega también la vinculación entre el
orden jurídico y el derecho natural, entre la norma y -según esta posición- la justicia, que
constituyen su sustento.
47
“El objeto de la ciencia jurídica es exclusivamente la norma,
cualquieraseasuorigenysufinalidad.Laética,losvaloresquedan
excluidos como elementos metajurídicos, que no integran la
materia científica”.
El derecho deja de ser un orden normativo justo cuya finalidad
radica en establecer la paz social para convertirse en una “pirámi-
de de normas” que emanan del Estado y pueden instaurar cual-
quier sistema de convivencia.
El irracionalismo y el positivismo atentan contra la tradición que
tiene su origen en Grecia y que partiendo de una valoración del
hombre, fundamenta el Derecho y el Estado en un sistema
axiológico que pasa por la justicia y el bien común. El positivismo
y el irracionalismo implican la destrucción de un orden de conoci-
mientos que permitió a la humanidad el progreso de sus sistemas
políticos y jurídicos. La irrupción de los totalitarismos del siglo XX,
protagonistas de dramáticos crímenes contra la humanidad, nos
revela claramente lo que podemos esperar de regímenes basados
enlaexaltacióndeloirracional(deificacióndelaraza,delahistoria,
etc.), y en el desprecio al Derecho Natural y la Justicia. Como dice
el Evangelio: “Por sus frutos los conocemos”.
1.5. Renacimiento de la Ciencia Política
La restauración de la ciencia política a su jerarquía preeminente es hoy posible debido
a la ardua tarea preparatoria que se ha venido verificando desde el fin de la Primera Guerra
Mundial.
El movimiento de reelaboración teórica de las ciencias del hombre y la sociedad se ha
afianzado en forma progresiva por la recuperación de los principios y los métodos propios
de cada disciplina.
Aristóteles había señalado que un “hombre instruido”debe saber que no puede esperar
de un tratado político, un exactitud de orden matemático. Cada ciencia debe estructurar
su método de investigación de acuerdo al objeto de estudio y a sus peculiares caracterís-
ticas.Elmodelodelafísica-laleydegravitaciónuniversal-nopuedeseraplicadoalestudio
de estas últimas, que tiene que ver con el hombre y con su conducta, y por ende con su
libertad.
Precisamente en este ámbito, los valores, la religión, las concepciones filosóficas y la
moral son elementos decisivos de una ciencia que pretendía analizar los problemas
fundamentales de la existencia política.
La toma de conciencia de la necesidad de abarcar la totalidad de nuestro conocimiento
empírico -sin descartar lo más rico de la historia de las sociedades por imperio de un
prejuicio seudo-científico- ha permitido reconstruir, sobre bases firmes, a la ciencia
política.
Herman Heller merece ser considerado como uno de los más destacados autores de
esta corriente restauradora. Sus obras más recordadas son “Los regímenes políticos
Sófocles,
trágico griego
48
contemporáneos” y “Soberanía”. Este autor alemán refuta a Kelsen -último representante
de Fuste del positivismo jurídico- y a Carl Schmitt- que reduce su teoría del Estado a una
concepción sociologista y vitalista.
En Francia podemos señalar el nombre de HAURIOU que fundó la Escuela
Institucionalista, actualmente representada por George Burdeau.
La American Political Science Asociation y la Escuela Libre de Ciencia Política de
Londres, pueden también ser señalados como centros de irradiación de la Ciencia Política
realista y que han recogido lo permanente de la tradición.
Elprocesoderenacimientodelapolíticaseafianzaenla“décadadecisiva” -1945-1955-
, impulsado por el ejemplo de las Universidades de los EEUU, que mantenían cátedras de
estudio sobre el Gobierno desde el siglo XIX y crearon a partir de esa realidad, sus
departamentos de ciencias políticas.
Las casas de altos estudios norteamericanas vieron fortalecidas sus áreas de estudios
políticos, merced al traslado de figuras de gran fuste como Carl Friedrich, Mario Einaudi,
W. Gurian y otros menos prestigiosos, que venían buscando el clima intelectual propicio
que no encontraban en Europa.
Este ejemplo cundió “particularmente a través de la Unesco”, donde “el prestigio
norteamericano actúa sobre muchos jóvenes espíritus que van directamente a tomar
inspiración de la ciencia anglosajona”, según indica Prelot.
En Francia Georges Burdeau efectuó “la revolución de hacer pasar el Derecho
Constitucional de la situación de ciencia principal a la de ciencia complementaria”.
Separándolo deliberadamente de las ciencias jurídicas, hizo del Derecho constitucional el
punto de partida y el elemento de apoyo de la ciencia política. La reedición en 1949 de su
Tratado de Ciencia Política “dejó de ser una temeridad para convertirse en un testimonio”,
dice Prelot.
En el mismo sentido Maurice Duverger publicará en 1948 su “Manual de Derecho
Constitucional y de Ciencia Política” y René Capitant creará los Institutos de Estudios
Políticos - Julliot de la Morandbere dirá impresionado por el renacimiento de la política, que
se ha convertido en la “ciencia de moda”. “La primera y fatal consecuencia del renacimien-
to de la ciencia política debía ser necesariamente un debate sobre su objeto”, apunta
Prelot.
Jean Dabin y la Escuela de Lovaina proclaman: “La ciencia política no es ni puede ser
otra cosa que la ciencia del estado. Tal era el objeto de la política en la antigüedad que no
hay razones para que el objeto de esta ciencia haya desaparecido desde Platón,
Aristóteles y Cicerón”.
2. EL OBJETO DE LA CIENCIA POLITICA
El objeto de la ciencia política es la realidad que se intenta conocer y sistematizar. El
problema metodológico que se plantea en forma inmediata, está dado por la determina-
ción y la delimitación de ese objeto.
Frente a esta cuestión se han intentado diversas soluciones:
49
1.Enumeración de los temas que abarcan la realidad política: es la solución provisional
que surgió de la reunión de especialistas promovida por la UNESCO en 1948, donde se
elaboró una lista-tipo de temas que abarcan la realidad política total.
2. Otros autores han pretendido determinar el objeto mediante un solo concepto o una
definición. La dificultad estriba en la ambigüedad y extensión de la realidad política. La
mayoría de los tratadistas se han inclinado a señalar que ese concepto fundamental es o
el Estado o el Poder.
Entre los que le asignan prioridad al Estado merecen citarse a Jellinek, Laski, Prelot
y Herman Heller.
El objeto de la ciencia política es -según Heller- el Estado tal como se formó en el ámbito
histórico cultural de occidente a partir del Renacimiento.
La teoría del Estado pertenece por derecho propio a las ciencias de la cultura y de la
realidad (sociológica), y no a las ciencias de la naturaleza, por una parte, y del espíritu por
la otra.
Para comprender el sentido del Estado -según el método de la ciencia de la realidad-
hay que partir de la convivencia humana.
Los autores más relevantes que otorgan primacía al poder son: Max Weber, Burdeau,
Vedel, etc.
El constitucionalista alemán Carl Schmit objeta la posibilidad de hacer una ciencia del
Estado porque el Estado sólo puede ser explicado desde la política (desde el fenómeno
político que es lo que le da sustento y razón de ser).
El historiador Schmoller señalaba que para conocer las instituciones actuales, era
necesario estudiar 2000 años de historia y no reducirse a estudiar el desarrollo del Estado
occidental desde el Renacimiento. A esta objeción responde Heller, observando que la
noción de Estado que comienza a desarrollarse en occidente durante el Renacimiento, es
única. Se da desde el momento en que un poder unificado se ejerce en un ámbito territorial
limitado y preciso.
Resumiendo, el objeto de esa disciplina según Heller es:
El Estado moderno occidental (desde el Renacimiento hasta nuestros días)
Los autores que sostienen la tesis de que la Ciencia Política es la ciencia del poder, se
encuentran con el problema de la amplitud del concepto. El poder está potencialmente
presente en toda relación comunitaria, en las sociedades civiles y comerciales, en los
clubes y gremios, etc.
Algunos juristas franceses, y especialmente Burdeau, acotó el concepto y se refiere al
Poder Institucionalizado.
Pero si se trata del poder que se mueve dentro de los límites institucionales, estamos
refiriéndonos al Estado -del cual el poder es un elemento, pero no el único.
El aporte de Heller nos parece muy importante y en principio aceptamos que “La teoría
del Estado Moderno” es uno de los temas fundamentales de la ciencia política, uno de
cuyos productos fundamentales es el Estado Moderno.
50
El objeto del conocimiento político pertenece al núcleo de los objetos culturales (ver
cuadro sinóptico), pues consiste en el estudio del Estado y de cierto tipo de actividad
humana que se refiere a conquista del gobierno estatal (faz agonal) y a lo que deberá
construirse desde el Estado (faz arquitectónica). Esta descripción abarca, pues, el
conocimiento de las finalidades de la actividad política y de los temas mencionados en la
lista-tipo de UNESCO de 1948, que reproducimos a continuación:
La lista-tipo de UNESCO delimitó el contenido de la Ciencia Política, por la inclusión de
los temas y materias que resultaban importantes. Estos temas son:
1.) La teoría política:
a.) La teoría política.
b.) La historia de las ideas políticas.
2.) Las Instituciones Políticas:
a.) La Constitución.
b.) El gobierno central.
c.) El gobierno regional y local.
d.) La administración pública.
e.) Las funciones económicas y sociales del gobierno.
f.) Las instituciones políticas comparadas.
3.) Partidos, grupos y opinión pública:
a.) Los partidos políticos.
b.) Los grupos y asociaciones.
c.) La participación del ciudadano en el gobierno y en la administración.
d.) La opinión pública.
4.) Las relaciones internacionales:
a.) La política internacional.
b.) La política y la organización internacional.
c.) El derecho internacional.
Como puede apreciarse, la amplitud de los temas que en la práctica tienen que ver con
la realidad política exceden a la teoría del Estado y también a una mucho más limitada
teoría sobre el poder.
Jouvenel ha criticado la definición de la ciencia política por la enumeración que “evoca
untréboldecuatrohojasdondesevenbienlashojas,perosebuscaenvanoeltallocomún.
Una ciencia no puede ser el resultado de una adición; sus diversos elementos deben
integrarse en una teoría general”.
Sin embargo, no existe un pensador contemporáneo que haya sido capaz de elaborar
esa síntesis.
51
1.Lateoríapolíticaa)LaTeoríaPolítica
TeoríadelaSociedad-UnidadVIII
TeoríaPolítica-UnidadesIX,X,XI,XIIyXIII
TeoríadelaConstitución-UnidadXIV
2.LasInstitucionesPolíticas:UnidadXV
3.Lavidapolítica
LosPartidosPolíticos
LosGruposdePresiónUnidadXV
LaOpiniónPública
4.LasRelacionesPolíticasInternacionales-UnidadXVI
b)LaHistoriadelasIdeasPolíticas:UnidadesII,III,IV,V,VIyVII
Ubicacióndelostemasdesarrolladosenlosmódulosdelamateriasegúnladescripción
DELOBJETODE
LACIENCIA
POLITICA,
DEACUERDO
ALALISTA
TIPODELA
UNESCO
DE1.948
52
3. EL METODO DE LA CIENCIA POLITICA
Etimológicamente,métodosignificacamino.
Enelámbitodelsabereslavíahaciaelconocimientodeunobjeto.Elmétododebepues
contemplar la naturaleza y las características propias del objeto y ordenar los pasos, las
secuencias o procedimientos para hacer que el objeto sea comprensible.
En consecuencia, es claro que el objeto debe determinar el método.
Este sencillo axioma no fue tenido en cuenta por el “Positivismo” que había proclamado
elprincipiode “Launidaddelaciencia”-deestirpecartesiana-,porlaaplicacióndeunúnico
método que debía ser adjudicado en forma común al conocimiento de las leyes o los
fenómenos físicos y, también, a los objetos culturales.
AUGUSTO COMTE (1798-1857). Creador de la corriente positivista, descartó la
exigencia de un método diferente que se adecuara a cada núcleo de objetos. Propugnó
la aplicación del método propio de las ciencias naturales y físicas, a la sociología y a la
política.
JOHN STUART MILL pontificó en su sistema de lógica, que el progreso de las ciencias
sociales se lograría con la aplicación de la metodología de las ciencias físicas.
GUILLERMO DILTHEY en su obra “Introducción a las ciencias del espíritu” (1883),
señaló la diferencia esencial y tajante entre “Las Ciencias de la Naturaleza” y “Las ciencias
del Espíritu”, y la necesidad de utilizar metodologías absolutamente distintas para cada
ámbito. “La naturaleza la explicamos, la vida del alma la comprendemos”, expresó.
Un filósofo posterior, HUSSERL, clasifica los objetos cognoscibles de la siguiente
manera:
1) Objetos ideales: son neutros al valor y no están en nuestra experiencia (Ej. Un
triángulo).
2) Objetos naturales: son neutros al valor pero son captados por los sentidos y están
en nuestra experiencia (una mesa, un trozo de mármol).
3) Objetos culturales: Tienen un valor de signo positivo o negativo y están en nuestra
experiencia (una obra de arte).
Larealidadpolíticaperteneceatresnúcleosdeobjetos-comoloseñalaHELLER-,pues
consiste en cierto tipo de actividad humana y abarca también los fines de esa actividad.
(El conocimiento de los fines es inseparable de la actividad y de la serie de actos que la
constituyen).
Es acto político la conducta exteriorizada que efectúan las personas o grupos que
persiguen una finalidad política. En su faz agonal -conquista del poder- puede consistir en
acciones de diversa índole y cumplidas en un amplísimo espectro:
Un político: Pronuncia un discurso promoviendo un nuevo partido político.
Promueve un frente de partidos o fuerza políticas.
Participa en una elección.
53
Una entidad: Realiza una campaña de propaganda.
Convoca un congreso para elegir candidatos para cargos electivos.
Promueve “un cambio histórico” por vía revolucionaria, o por medio de
alianzas sectoriales.
Desde la faz arquitectónica son, por ejemplo, los actos que realiza el gobierno al
establecer un plan económico, sancionar una ley que organiza el sistema educativo, etc.
Como se ha podido observar, el campo de estudio y el conocimiento de la ciencia
política es amplísima y requiere los aportes de diversas técnicas que son necesarias
según se intente penetrar en los diversos y proteicos aspectos de la realidad política.
Pero en general, puede señalarse que el método del conocimiento de la realidad
política, en función de su objeto, abarcará a grandes rasgos las siguientes etapas:
1.- Observación: se requiere la percepción sensible, el contacto directo con la realidad
política, realizado con la mayor precisión.
2.- Descripciones de lo observado.
3.- Medición de los fenómenos:
a) mediante la cuantificación de los hechos: estadística, matemática.
b) mediante la clasificación y cualificación de los hechos: Indicadores-prototipos-
standards.
4.- Aceptación o recusación de los resultados obtenidos.
5.- Generalización inductiva de la hipótesis práctica: la observación de los hechos
políticos particulares lleva a inducir y a generalizar una hipótesis.
6.- Hipótesis teórica: se explican los hechos particulares de los pasos 4 y 5.
7.- Se formulan las teorías o “Las Leyes”: luego de las comprobaciones y correccio-
nes de las hipótesis y de los resultados obtenidos.
Desde luego que cuando se habla de leyes en el campo de la política, se trata de
formulaciones sobre determinadas regularidades de los hechos políticos, que se fundan
en la naturaleza del hombre. Es evidente que no se trata de leyes que expresan el principio
de la causalidad stricto sensu y que son propias de las ciencias físico-naturales.
54
55
1. Investigue en qué se diferencia la ciencia política de las ciencias
matemáticas y de las ciencias naturales.
2. Explique si la ciencia política es una epísteme, y cuál es su objeto y
su método.
ACTIVIDAD
OBLIGATORIA
56
57
GUIA DE ESTUDIO
UNIDAD II
IDEAS POLITICAS
En el Primer Módulo nos habíamos referido a la Reunión de Expertos Políticos,
celebrada París en 1948, bajo los auspicios de la UNESCO. De allí surgió la Lista-
Tipo de Temas que integran los estudios de las ciencias políticas y que comprende
sintéticamente los items siguientes:
De los temas que hemos visto incorporados a la Lista-Tipo de la UNESCO, en esta
unidad y en las siguientes, estudiaremos el punto 1 y sus incisos a) y b). Es decir que
abordaremos el tratamiento de La Teoría Política: a) La teoría política -propiamente dicha
y b) La historia de las ideas políticas.
Gaetan Pirou en su obra “Doctrina Social y Ciencia Económica” (1929), distingue entre:
1) La Teoría: que es el resultado de la observación. Se coloca en el terreno del
conocimiento positivo, pero no sólo consiste en la comprobación de los hechos; los
trasciende primero para agruparlos y luego, alejándose aún más, para explicarlos. Con
este fin utiliza lo que en la lógica de las ciencias se denominan “hipótesis”, las que una
vez verificadas, se convierten en leyes. Por lo tanto, la Teoría corresponde al conjunto
de los hechos, no sólo comprobados y ordenados, sino explicados y organizados. Es el
vínculo que pone entre ellos el espíritu. Pero no se trata de un vínculo subjetivo, pues sólo
tiene validez cuando es controlado en seguida por la experiencia y sólo entra en la ciencia
cuando es confirmado de este modo.
2) La Doctrina: se ocupa también de los fenómenos pero los aprecia, los acepta o los
rechaza en función de un ideal inmanente o trascendente al Estado. Las doctrinas juzgan
los hechos e indican los caminos a seguir para asegurar la felicidad de los ciudadanos
o el poder del Estado.
Sin embargo, esta distinción que parecía atractiva fue progresivamente abandonada
por los seguidores de Pirou, como Daniel Villey -quien en su "Pequeña Historia de las
Grandes Doctrinas Económicas" descarta la dualidad teoría doctrina-, y Emile James
explica que la operación del espíritu se despliegan del siguiente modo: observación,
sistematización, verificación, juicio de valor, proposición de reforma. Esta descripción
señala lo artificioso de la distinción entre teoría y doctrina.
Expresa Jean Touchard en su obra "Historia de las ideas políticas": La distinción entre
“doctrinas políticas e ideas políticas es fundamental”. Señala que según el Diccionario
de la Lengua Francesa-Littre:
“La doctrina es el conjunto de dogmas, bien religiosos,
bien filosóficos, que dirigen a un hombre en la interpretación
de los hechos y en la dirección de su conducta”.
2.LAS INSTITUCIONES POLITICAS
a) LOS PARTIDOS POLITICOS
b) LOS GRUPOS DE PRESION
c) LA OPINION PUBLICA
3.VIDA POLITICA
4.LAS RELACIONES POLITICAS INTERNACIONALES
1.LA TEORIA POLITICA
LISTA-TIPO DE
UNESCO
DE 1948
b) LA HISTORIA DE LAS IDEAS POLITICAS
a) LA TEORIA POLITICA PROPIAMENTE DICHA
58
“El Diccionario de Larousse da un concepto casi idéntico. Según estas definiciones,
la doctrina política es, por consiguiente”:
“Un sistema completo de pensamiento, que descansa sobre
un análisis TEORICO del hecho político”.
En este sentido, se habla de la doctrina de Aristóteles, o de Montesquieu, de los
“doctrinarios” de la Restauración o de la “doctrina radical”.
“El término de “Ideas Políticas” -tal como Thibaudet lo emplea cuando habla de las
“ideas políticas de Francia”- es más amplio. Aquí no se trata solamente de analizar los
sistemas políticos elaborados por algunos pensadores, sino de volver a”:
"Instalar estos sistemas dentro de un contexto histórico, de
esforzarse para ver cómo nacieron y qué representaban
para los hombres que vivían en esa época."
“Tomemos el ejemplo del liberalismo en la Francia contemporánea. El historiador de
las ideas no se interesará tan sólo por la doctrina de Bertrand de Jouvenel o de M. Rueff.
Le parecerá también necesario estudiar la acción política de M. Pinay, la especie de foto
“robot” que presenta M. Jules Romains en su Examen de conscience des Francais, el
contenido y el público de L’Aurore, donde apareció este Examen; el universo político que
se expresa en “La volonté du commerce et de l’industrie” y en las publicaciones de la
Confederación General de Pequeñas y Medianas Empresas, etc.. Una idea política tiene
un espesor, un peso social. Puede comparársele con una pirámide de varios pisos”:
- el de la doctrina,
- el que los marxistas denominan la “praxis”,
- el de la vulgarización,
- el de los "símbolos y representaciones colectivas".
“La historia de las doctrinas forma parte de la historia de las ideas, pero ni es toda la
historia de las ideas ni quizás su parte esencial: ¿tendrán los historiadores del porvenir
un conocimiento exacto del liberalismo francés, posterior a 1945, si se contentan con
analizar “Du Pouvoir” y “De la Souverainete”, cualquiera que sea, por otra parte, el interés
de estas obras?”
Prelot dice al respecto:
“ElprimertemadelaListaTipo,sedenominaTeoríaPolítica.Contienedossubdivisiones:
La Teoría Política y la Historia de las ideas políticas. Esta clasificación es adecuada si las
palabras no se usan con una significación demasiada precisa, si se considera que teoría
e ideas son términos equivalentes”
Nos inclinamos decididamente por la posición de PRELOT y, respecto de nuestra
materia, tomaremos estos fenómenos como equivalentes.
La Teoría: El término teoría en su sentido etimológico originario era contemplación
(del griego theoreia). Hoy en día:
“Designa una construcción intelectual que aparece
como resultado del trabajo filosófico o científico”.
(Diccionario de Filosofía Abreviado - José Ferrater Mora)
En nuestra exposición nos atendremos a este concepto general.
59
1) Elabore una definición de dogma.
2) Elabore una definición de teoría.
3) Elabore una definición de idea.
4) Establezca las relaciones entre ambas.
ACTIVIDAD Nº 3
60
61
Período de las comunidades urbanas
Los pueblos orientales
La estructura social básica de los pueblos orientales era la tribu; ésta es el conglome-
rado humano unido sobre la base de una religión concreta propia, que sirve de
fundamento a todas las instituciones. El lazo que une a los miembros de la comunidad con
sus gobernantes sagrados y sus jerarquías, es ancestral y constitucionalmente religioso. El
individuo, la persona, sólo existe en función del todo social; no tiene vida propia.
La ciudad no tenía un significado vital, sino en cuanto era la morada de un dios.
Babilonia significa la Puerta de Dios. Nínive, derivaba de Innina, nombre originario de la
diosa Istar. Lo mismo ocurría con las ciudades egipcias cuyos nombres surgían de los
dioses tutelares que residían en ellas.
El jefe sagrado era la fuente de donde manaba todo el poder y la propiedad de la
sociedad.
Cuando el meridiano histórico se trasladó a Grecia comenzó una nueva fase en la
historia humana: nació el Estado y el primer atisbo de democracia como una forma más
o menos autónoma de gobierno de un pueblo libre y consciente de sí. Esta estructura
social está ligada con una nueva concepción del ser humano: el individuo que se conoce
a sí mismo y que intenta realizarse a través de la paideia. (Los sofistas, Sócrates, Platón,
Aristóteles)
Las civilizaciones históricas anteriores a Grecia no pudieron emerger de la estructura
tribal donde la pertenencia orgánica del individuo a la comunidad, desvaloriza a la
persona e impide su desarrollo.
Por ejemplo, Egipto era una sociedad donde la tierra era propiedad de los reyes
dioses.
Su sistema de creencias y de vigencias sociales lo definen como una teocracia. La
religión muestra un progreso enorme sobre la mentalidad primitiva. Se rinde culto a los
muertos que habitan el mundo subterráneo y se los considera de alguna manera dioses
(Libro de los muertos).
Existen residuos totémicos y elementos que permiten descubrir una transición hacia
el culto astral. Muchos dioses son mitad hombres, mitad animales (Anubis), otros son
simplemente animales (Buey Apis, Horus, etc.), pero ya se ha sobrepasado lo totémico
y se tiende a señalar principios morales y teológicos de validez general.
J. Fraser había señalado que el totemismo era un progreso hacia la religión universal,
y que los egipcios estaban en ese tránsito.
La cultura Babilónica hace su irrupción en la historia hacia 1900 antes de Cristo. La
estructura social era eminentemente tribal. El individuo era una astilla de la estructura
teocrática y la propiedad pertenecía al monarca divino.
El plano religioso señala un progreso notable. Los dioses revisten una forma
netamente humana y algunos de ellos se representan como fuerzas cósmicas puras. Los
planetas eran heraldos de la voluntad divina. Los movimientos de los astros y sus
posiciones revelaban los acontecimientos que tenían lugar en el cielo; los que se
registraban en la tierra eran un mero reflejo del acontecer celestial.
Existía un estrecho paralelismo entre el cielo cósmico y el cielo histórico. El universo
físico y humano eran recurrentes.
62
Los babilonios concebían en forma mítica la separación entre lo humano y lo no-
humano y tenían una cabal idea de la muerte: habían llamado a su continente la tierra
sin retorno.
Los persas (660 a.C.) consiguen trazar la primera religión superior. La estructura
social todavía es de carácter tribal, pero la religión se espiritualiza. La multiplicidad de
dioses se reduce a dos potencias: la Luz o el Bien y la Oscuridad o el Mal. La guerra entre
las dos potencias que buscan el dominio de lo material y espiritual, culminará con el triunfo
del Bien. Al final de los tiempos habrá un juicio final y los justos irán al paraíso.
El carácter expansivo de la civilización persa se fundó en el principio religioso, que
contenía elementos ecuménicos y universales, basados en las enseñanzas del Zoroastro.
Persia se convierte así en la primera civilización con vocación de imperio universal.
Importancia de Grecia
En Grecia nace la reflexión política sobre la base del:
“Establecimiento de un VERDADERO ESTADO y el principio
de la DEMOCRACIA, PRIMERA FORMA DE AUTONOMIA
DE UN PUEBLO LIBRE Y CONCIENTE DE SI”.
(Kahler, Historia Universal del hombre)
Este hecho decisivo en la historia, se verifica dentro de un proceso más amplio: la
lucha por la afirmación de la individualidad humana y el conocimiento de sí mismo, que
se articulaban a través de las más diversas vertientes del pensamiento y del arte griego,
conformando un conjunto de ideales educativos (La Paideia), que apuntaban a la más
alta excelencia del hombre individual. (La Areté)
Homero describe en "La Ilíada y La Odisea", un arquetipo humano (Arjé), el modelo
plástico del hombre, el ideal del noble, del héroe, del individuo excelente, hacia cuyas
virtudes debe enderezarse la formación humana. Hesíodo en “Los Trabajos y los Días”,
forja la ética de las clases medias, sobre el equilibrio, la justicia y el trabajo.
Los Dioses del Panteón Griego son completamente humanos -salvo en su carácter de
inmortales- y a pesar de sus atributos, los filósofos buscan los fundamentos del Gnomos
y de la existencia humana, no en ellos, sino en principios de Razón. Tales, Anaximandro
y Heráclito se preocupan por explicar las causas del mundo físico sin aludir a ninguna
Teogonía. Solón había descubierto “las leyes naturales de la comunidad social y
política”, señalando que el hombre no es un objeto del Poder de origen divino, como creía
el resto de los pueblos antiguos, que desvalorizaban a la persona humana.
Sócrates se adentra en el alma misma de cada individuo para penetrar en el
maravilloso cosmos moral, buscando la Eudemonia que significa la ARMONIA entre:
La existencia moral del hombre
El orden natural del universo.
63
La eudemonia se logrará indagando en el corazón del hombre, donde está escrita la ley
natural, a la que debe someterse, y mediante la cual logrará el individuo el dominio sobre
si mismo. Recordemos la inscripción en el frontispicio del Templo de Delfos que indicaba
“CONOCETE A TI MISMO” como un imperativo de la perfección individual y social. Platón
indica que el cuidado del alma es la tarea más importante del hombre. Su obra "La
República", es el primer gran tratado sobre Política y a la vez una Teoría sobre la
Educación.
Platón propone la imagen de un Estado cuyas “palancas, frenos y contrapesos”
procedan del alma humana, del individuo educado. Se opone al “Estado de Derecho”
ateniense, vaciado entonces de sustancia moral, aunque formalmente respetuoso de los
derechos políticos de los individuos que habían perdido su sentido de pertenencia al
cuerpo social. Este filósofo pretendía influir en Atenas, para arrancar a la República de
la demagogia, nacida del atomismo social y conducida por políticos corruptos, discípulos
de los sofistas.
En síntesis:
La herencia de Grecia significa que en “la esfera de lo humano, de las relaciones
del hombre con su comunidad, se hizo patente un orden moral entre los seres
humanos, un orden que afectaba al comportamiento de los hombres entre sí, y
surgió el concepto de lo humano y del individuo humano”.
Desde el punto de vista estrictamente político, Grecia aporta como novedad la Teoría
Política y las formas paradigmáticas de Gobierno, entre las que, como primicia absoluta,
surge la Democracia Ateniense.
La Polis
“La vida griega y romana se centra en la Ciudad - Estado Sagrada, la polis.
Una polis no es sólo una ciudad, sino al mismo tiempo una unidad política
y religiosa completa, supone la soberanía religiosa y política”.
(Eric Khaler, Historia Universal del Hombre. Fondo de Cultura Económica)
La polis es efectivamente el cosmos social donde el hombre clásico desarrolla la
totalidad de su vida comunitaria. Fuera de sus murallas, carece de derechos y de
deberes, es un extranjero que no pertenece a ningún otro ámbito social.
La Polis nació espontáneamente, naturalmente. Tuvo su fuente en la familia y la familia
en la religión de los antepasados. Nada tuvo que ver en su creación la razón, como
sistema de ideas, ni la voluntad en la formulación de un pacto. Las instituciones políticas
y sociales nacieron con la ciudad porque los ciudadanos las contenían en germen en sí
mismos, en sus genes, en su religión ancestral.
En el libro clásico “La ciudad antigua”, Foustel de Coulanges, afirma que la religión ha
estructurado y modelado la familia, el derecho y la Polis. El matrimonio sagrado ha
enseñado a los hombres que la unión conyugal es algo más que la unión efímera y
caprichosa de los sexos. Al unir a los esposos en un mismo culto, los hace compartir para
toda la vida los derechos divinos y humanos,el mismo techo y el mismo pan.
La religión hace que la familia permanezca agrupada en torno al altar que se fija al
suelo. El domicilio, la propiedad de la tierra, surge del hecho de que el dios se ha instalado
allí, en esa tierra, no por la vida de un hombre, sino mientras la familia alimente la llama
del sacrificio.
64
El individuo es sólo un eslabón en la cadena eterna de la familia, en la tierra están los
que han muerto, sobre ella los que viven, que la legarán a los que van a nacer. La
propiedad es un derecho absoluto sobre la tierra porque pertenece a ese ser eterno que
es la familia.
El padre de familia tiene un poder absoluto sobre los miembros porque posee la
posibilidad de engendrar la vida. Porque él es quien representa la continuidad del culto
y del grupo y mantiene encendida plenamente la llama del hogar, representación de la
permanencia de la familia en el tiempo.
En Grecia se lo llama Basileus, es decir rey. (En Roma se lo nombra pater conscripti.
Pater es un título sacerdotal a diferencia del genitor que es padre en el sentido carnal)
La familia, es pues, una monarquía bajo la autoridad del padre. Cuando se une a otras
familias es para formar la tribu, y la reunión de éstas constituye la ciudad antigua.
La familia estaba estructurada en torno al culto familiar y a la comunión de alimentos
preparados sobre el altar público (Cicerón y Ovidio dicen que quedaban vestigios de esta
costumbre todavía en la época de Augusto). Hasta tal punto era importante cumplir este
ritual, que por ejemplo, en Esparta, el ciudadano que no asistía a los banquetes anuales
perdía la ciudadanía. También se compartía el lugar geográfico, la gran familia ciudadana
vivía contenida en los sagrados límites que protegían los dioses términos.
La polis era pues el marco de la reflexión de los pensadores griegos, a los que muy
suscintamente analizaremos porque de ellos surgieron los principios de la Ciencia Política.
En las 150 polis cuya organización investigó Aristóteles, con el propósito de esbozar
la teoría sobre la constitución del Estado, los ciudadanos participaban activamente en la
vida política. El Estagirita explica que la polis nació para hacer posible la vida y para que
fuese digna de vivirse.
En Grecia, por primera vez en la historia, la ley no resulta una imposición de un
déspota, sino que proviene de la decisión de los ciudadanos de la polis. La libertad
política nace en el seno de las ciudades-estado griegas, por la participación del
ciudadano en la sanción de la ley, en la administración de la justicia y en la marcha del
Estado. Se genera así, el gérmen de la democracia, desarrollándose en los ciudadanos
una nueva conciencia del valor de cada persona y el respeto por su ámbito de libertad
y su capacidad de autogestión.
Otro hecho político de fundamental importancia aportado por los griegos, es el haber
impuesto a los gobernantes la obligación de rendir cuenta de sus actos y responder por
sus errores.
Pericles -el ilustre político que daría su nombre al siglo V a.C.- define así al sistema
ateniense:
“Nuestro gobierno se llama democracia, porque la administra-
ción del Estado no pertenece a unos pocos sino a muchos. Por
lo cual, cada ateniense de cualquier condición que sea, si tiene
algún conocimiento de virtud, está obligado a procurar el bien y
honra del Estado y siendo nombrado para las magistraturas y
las dignidades, será honrado y aceptado, no en razón de su
linaje o solar, sino únicamente por su virtud y bondad”.
Como puede apreciarse, la noción de un gobierno encarnado en un hombre que
representa la divinidad, es reemplazada por el concepto de un Estado encarnado en leyes.
65
1)Complete el siguiente cuadro:
2) Considere los siguientes aspectos y, en base a ellos, elabore
una definición de polis: ciudad-unidad político-religiosa-de-
rechos y dioses, familia-individuo.
3) ¿Qué idea humana sostenían los griegos?
4) Explique la importancia de la familia en esta civilización.
Estructura Social
PUEBLOS ORIENTALES
EGIPTO
BABILONIA
PERSIA
Religión
ACTIVIDAD Nº 4
66
67
Evolución de Atenas: grupos sociales e instituciones políticas
En el desarrollo de la Ciencia Política, es imprescindible detenerse a estudiar la
evolución de Atenas, porque esta ciudad dio origen a la democracia -como régimen de
gobierno- y a la reflexión epistemológica acerca de la política-.
La vocación ética para instaurar nuevas y más justas formas de gobierno, se
manifiesta desde épocas muy antiguas.
A principios del siglo VII a.de C. se ha creado el cargo de “POLEMARCA” o
comandante militar, de carácter electivo, que restringirá los poderes del rey. Hacia el año
683 a.de C. se establece la magistratura del “ARCONTE”, completándose un Triunvirato
que en sus comienzos tenía carácter vitalicio. En el 680 a.de C. se restringe a un año el
mandato de estos funcionarios. Un año después, se crea la comisión de los
“TESMOTETAS” con la misión de vigilar las leyes, completándose un colegio de nueve
arcontes.
La ciudad estaba integrada hasta entonces por las clases sociales siguientes:
1) EUPATRIDAS o NOBLES.
2) GEORGI: AGRICULTORES o TERRATENIENTES.
3) DEMIURGOS: OBREROS o COMERCIANTES.
4) HERKTEMOROI: ARRENDATARIOS que conservaron
el 1/6 del producto agropecuario.
En la primera mitad del siglo VII a.de C., y merced a los cambios reseñados, ATENAS
era una REPUBLICA ARISTOCRATICA pues en las elecciones sólo podían ser
designados ARCONTES, los EUPATRIDAS.
El desarrollo del COMERCIO internacional promovió el ascenso de la clase de los
COMERCIANTES, quienes comenzaron a plantear reivindicaciones políticas y el acceso
a los privilegios nobiliarios.
La aparición del dinero -que reemplazará al sistema de trueque- promovió una rápida
concentración de la riqueza en los comerciantes y terratenientes y una penosa situación
de miseria entre los arrendatarios y los grupos sociales más humildes.
Reforma de Dracon
Las tensiones sociales fueron creciendo hasta que en el año 621 a.de C., se designó
a DRACON para que revisara la Constitución y las Leyes. Las leyes escritas fueron
famosas por su severidad, pero atenuaron la situación de las clases serviles y ampliaron
la ciudadanía a todo aquel que fuera capaz de “proveerse de un equipo de ARMAS”.
Dracón estableció tribunales de la polis en sustitución de la justicia de los genos,
manejada por los aristócratas.
La situación social empeoró hasta un momento en que la revolución social parecía
inminente. El problema principal consistía en la subsistencia de los privilegios de los
aupátridas y el endeudamiento de la clase popular, que en muchos casos concluía con
la reducción de los deudores a la esclavitud.
68
Reformas de Solón
En el año 594 a.de C. el eupátrida Solón es designado como “RECONCILIADOR y
ARCONTE” con amplios poderes para dictar una nueva constitución, que restableciera
la armonía social.
I.- Dictó la cancelación de todas las deudas priva-
das, prohibiendo los préstamos que tenían como
garantía a la persona del deudor y cuya no
devolución implicaba la reducción a la esclavitud.
Esta medida de “Alivio de gravámenes” o
SEISACHTHEIA fue una panacea social.
II.- Abolió las leyes de Dracón salvo las relativas a los
delitos de homicidio.
III.-Reformó la Constitución para posibilitar que has-
ta el más humilde de los ciudadanos participara
en la administración pública. Para lograr este
propósito realizó una reestructuración de las cla-
ses sociales según su riqueza:
1) Los PENTACOSIOMEDIMNOS: quienes po-
dían proveer hasta 500 sacos de cereales.
2) Los HIPPEIS: o caballeros. Podían pagar un
caballo. Les correspondían las dos magistratu-
ras mayores: Arcontado y Tesorería. Tenían
derecho a las demás magistraturas.
3) Los ZEUGITAE o TRONQUISTAS.
4) Los Thetes o villanos, que eran los más po-
bres. Sólo los miembros de la primera clase
podían ser elegidos para ser Arcontes.
Los Thetes sólo podían pertenecer a la
“ECCLESIA” o ASAMBLEA GENERAL,
que era un cuerpo con jurisdicción judicial y
tenía la facultad de pedir cuentas a los magis-
trados al fin de sus mandatos.
También tomó en cuenta a la vernácula clasi-
ficación por TRIBUS para la elección de los
magistrados y la creación del Consejo de los
400 a la que pertenecían los ciudadanos que
formaban parte de las cuatro tribus.
Para la designación de los Arcontes cada tribu nombraba diez candidatos y de la
totalidad de éstos, se elegían por sorteo los nueve requeridos.
El nuevo Consejo de los 400 tenía como función ser el guardián supremo de las leyes
y de la moral pública.
Chateubriand, relata en su obra “Historia de las revoluciones Antiguas” que Solón:
“viendo que su presencia causaba trastornos en Atenas, resolvió condenarse a un
destierro voluntario”. Luego de establecer la nueva Constitución se fue por el “término de
diez años de su patria, y antes hizo prometer a sus conciudadanos que vivirían en paz
hasta su regreso”.
A su partida surgieron tres facciones “que incesantemente desgarraban al Estado”.
"La primera, llamada de La Montaña se componía de los ciudadanos más pobres de la
República". Su líder era Pisístrato, hombre “bizarro, elocuente, generoso, de aspecto
simpático y de imaginación culta”. La Montaña no estaba satisfecha con la Constitución
que aún conservaba desigualdades hirientes y poco equitativas.
SUS PRINCIPALES
MEDIDAS
69
El segundo partido, conocido con el nombre de "La Llanura", se componía de ricos
propietarios que, creyendo que el legislador (Solón) había extendido demasiado el poder
de la clase proletaria, pedían una constitución oligárquica que fuera más favorable a sus
intereses. Su jefe fue Licurgo, un obscuro personaje del cual poco se sabe.
La facción de “La Costa” daba cabida a todos los mercaderes del Atica, que igualmente
temerosos de la libertad concedida a los pobres, que de la tiranía a la que aspiraban los
ricos, pedían un gobierno mixto, "para reformar a los unos y otros". Megacles era su
vocero y caudillo.
Pisístrato, el más astuto de los jefes de estas facciones, recurrió a una serie de
estratagemas que lo condujeron al poder absoluto. Chateubriand emite un desapasiona-
do juicio crítico cuando señala que “reinó en Atenas con todas las virtudes excepto las
de un republicano”.
La Tiranía
Pisístrato -de quien se dice que era primo de Solón- se apoderó del gobierno de Atenas
y estuvo a cargo de esa función desde el 561 al 528 a.de C. “Su tiranía resultó próspera
y brillante”, nos refiere PETRIE. “Mantuvo en lo general la constitución de Solón” e
“impulsó una muy vigorosa política comercial”. La posteridad le debe la recopilación de
"La Ilíada y La Odisea" y la creación de un clima que privilegiaba las artes, hecho que
convirtió a Atenas en una ciudad de gran irradiación cultural.
Sus hijos, Hiparco e Hipias, no supieron sostenerse en el poder y lo sucedió Clístenes
-caudillo del levantamiento contra la tiranía-. Clístenes, investido con el Poder Constitu-
yente, establece una Constitución Democrática entre los años 508-507 A.C.
Reformas de Clístenes (508-507 a.C.)
1.-El Atica fue dividida en demos de acuerdo a un criterio decimal. Los demos originaron
10 tribus; y a su vez, cada distrito se dividió en 10 tribus (organizadas no por razón del
nacimiento sino en virtud de un criterio geográfico). Aristóteles señala que el pueblo
quedó así repartido en 10 grupos.
2.-Las nuevas 10 tribus aportaban 50 representantes cada una para integrar el Consejo
de los 500, que tenía funciones administrativas, deliberativas y judiciales.
Cada tribu designaba una comisión de pritanos que cumplía funciones de coordina-
ción del consejo durante una décima parte del año.
3.-Los Arcontes fueron elegidos por el voto de la Asamblea.
4.-Se crearon los cargos de estrategas -uno por tribu- bajo el mando del Polemarca.
5.-Se instituyó el ostracismo, que era dictado por la Asamblea por una mayoría de 6.000
votos, para desterrar a los ciudadanos peligrosos para la democracia, durante 10
años.
70
La Reforma Democrática de Efialtes (462/1 a.C.)
La reforma reduce las funciones del Aerópago sobre el control de la constitución, y lo
convierte virtualmente en un tribunal simbólico.
Haciael457laterceraclasedeSolónfueadmitidaalArcontado,yelvenerableConsejo
del Aerópago se vio reducido a entender en los casos de homicidio y funciones
secundarias. El Consejo de los 500 y la Asamblea asumieron la conducción del Estado,
alcanzando Atenas la democracia plena, bajo la figura de Pericles.
La Reforma Democrática de Pericles (443-429 a.C.)
Pericles continuó la tarea emprendida por EFIALTES y estableció un sistema para el
control de la constitución y la preeminencia de la ley. La GRAPHE PARANOMON es una
acción pública que tiende a garantizar la legalidad de los actos jurídicos de la polis.
Estableció una dieta o sueldo -Misthoi- para que los ciudadanos pobres pudieran
participar en la vida política y prescindir temporalmente de sus ocupaciones habituales,
con excepción de la asistencia a la Asamblea, que constituia un deber cívico no sujeto
a remuneración.
Pericles: El Siglo de Oro de Grecia
Tucídides expresó su admiración hacia Pericles -hijo de Jantipo- señalando que fue
“el hombre más influyente de Atenas, el que tenía más habilidad en la palabra y en la
acción”.
Había sido educado cuidadosamente por el sofista Damón quien lo inició en las artes
oratorias.
Posteriormente se constituyó en su torno el círculo áulico de la intelectualidad Atica.
En esa brillante pléyade brillaron con luz propia el Sofista de Mileto -a quien Platón
dedica uno de sus diálogos inmortales-, Hipodamo de Mileto -padre de Aspasia, la
esposa de Pericles y uno de los grandes urbanistas y políticos teóricos de Grecia;
Aristóteles lo consideraba “original en todos los aspectos de su vida” y que "dio la idea
de una excelente constitución".
En su juventud Pericles abrazó la causa del partido democrático y conjuntamente con
Efialtes, lograron el poder tras dos décadas de ardua labor AGONAL, pudiendo realizar
las reformas que condujeron a Atenas a la plenitud de su vida democrática. Fue elegido
para el cargo de estratega anualmente desde el año 458 al año 429 A.C.
Los objetivos del partido democrático bajo su conducción fueron:
1.-Perfeccionamiento del régimen democrático directo, fundamentado en la Constitu-
ción de Atenas, a la que se le introdujeron algunas reformas.
2.- Como política externa, Pericles se propuso y consiguió que Atenas se convirtiera en un
gran imperio talasocrático -marino- bajo el lema “el porvenir de la ciudad está en el mar”.
3.-Propició el embellecimiento de la ciudad de Atenas y la convirtió en la ciudad “luz de
Grecia”. El auge de las artes, la filosofía y las ciencias fue de tal magnitud, que el siglo
V A de C. ha sido denominado “el Siglo de Oro de Grecia”.
71
Pericles anuncia -en la célebre oración por los caídos en la Guerra del Peloponeso que
transcribe Tucídides-, la originalidad de las instituciones políticas de Atenas. “Nuestra
Constitución no se siente celosa de las leyes de nuestros vecinos -expresa-”. “Por el
contrario, es el prototipo de las leyes de los demás estados. Más que imitar a los demás,
servimos de modelo” y la democracia ateniense se ha constituido en “La Escuela de
Grecia”.
“Ha recibido el nombre de democracia, por no estar en manos de una minoría sino de
la mayoría”, -define, sentando el principio de la soberanía popular-.
Según Pericles los principios y libertades que caracterizan a la Democracia ateniense
son los siguientes:
La Isonomia: Todos los habitantes de Atenas “de acuerdo a las leyes, gozan de
igualdad”. Los Atenienses son “iguales en la solución de los diferendos entre los
particulares, iguales en la obtención de los honores debidos a los merecimientos y no a
la clase”...
La Isegoria: “Todos decimos libremente nuestra opinión sobre el interés público”,
asevera Pericles. “No creemos que las palabras perjudiquen las acciones, pero lo que sí
nos parece perjudicial es no informarse previamente por las palabras de lo que debemos
ejecutar”.
A. Croiset señala que esta frase define el estilo de la Democracia Atica, que se halla
regida por la “soberanía de la palabra elocuente”.
El contraste entre este estilo deliberativo y participativo con el laconismo espartano
está intencionalmente destacado por Pericles.
El modelo de constitución antitético al régimen político de Atenas es el fundado por
Licurgo para Esparta -Polis que es un arquetipo del régimen aristocrático-.
El amor a los hombres como fundamento y causa de la democracia ateniense está
expresada magistralmente por Pericles en este pasaje.
La Filantropía: “Ofrecemos nuestra ciudad a todos los hombres: ninguna ley aparta
a los extranjeros ni los priva de nuestras instituciones y de nuestros espectáculos”. “Sólo
nosotros somos serviciales sin reservas mentales, sin cálculo interesado por el solo
impulso de una generosidad sin desconfianza".
"No creemos que sea bueno mirar con suspicacia las acciones de los otros: no les
reprochamos su goce, no les ponemos un gesto severo ..." Esta frase también contiene
una crítica a las costumbres rígidas e intolerantes de Esparta, que eran consideradas
como la base de la estabilidad de su constitución aristocrática.
La visión de Pericles sobre la Democracia ateniense refleja una concepción equilibra-
da de la vida humana en un contexto de libertad personal y de desarrollo pleno de todas
las potencias del hombre, que sólo sería posible dentro de un régimen político como el
ateniense.
72
EN EL SIGLO V a. de C. LA CONSTITUCION DE ATENAS
QUEDO CONFIGURADA COMO SIGUE:
Era la institución Suprema de Atenas y el centro de su vida política.
Laintegrabantodoslosciudadanosdelaciudad,mayoresde20años.Se reunía
cada 9 días.
LapresidíanlosPritanos.Elvotosecomputabaamanoalzada,poraclamación,
o por insaculación en una Urna (Proceso por ostracismo).
Las resoluciones de la Asamblea podían integrar la Constitución (normas) y en
ese caso las revisaba una comisión de dicastas,para evitar que la nueva ley
contradijeseelordennormativoexistente.Siesto ocurría,podíaseratacadapor
una acción pública contra la ley arbitraria (la acción “Graphée para nomon”) si
la resolución se refería a un caso particular o a un tema específico.
Lagraphéeparanomon:Espuesunaacciónpúblicadenaturalezaconstitucio-
nal y penal, que tiene por fin limitar el poder del pueblo. Cualquier ciudadano
podía iniciarla, denunciando a quien propuso una ley ilegítima. La presentación
debía formularse por escrito ante la ecclesia o ante el tribunal de los Heliastas,
con una clara indicación de la ley superior que había sido conculcada.
La acción suspendía la validez de la ley atacada hasta que hubiese sentencia,
si el recurso se había presentado ante la Asamblea.
Si se accionaba ante el Tribunal de los Heliastas, el planteo podía cuestionar
la forma, cuando no se habían respetado las normas procedimentales: Por
ejemplo, un decreto aprobado por la Asamblea sin haber estado incluido en el
orden del decreto.
La ilegalidad por cuestiones de fondo se verificaba cuando un decreto o una ley
nueva entraban en contradicción con una ley antigua no derogada. Esta acción
introducida por Pericles fue un formidable instrumento de estabilidad constitu-
cional de Atenas.
Para dictar ostracismo, se requería un quorum de 6000 ciudadanos.
Laasambleaelegíaalosestrategasogeneralesenrazónde1portribu.(10entotal)
Sus Facultades:
Abarcaba todas las jurisdicciones de la Administración Pública.
Ejecutaba las resoluciones de la Asamblea.
Gobernaba las finanzas.
Recibía los embajadores y ratificaba los tratados y alianzas.
LaAsambleaoEcclesia
GOBIERNODEATENAS
Se designaba a los Representantes de
cada tribu, para presidir el Concejo por
una décima parte del año por sorteo y
como comisión permanente o Pritania.
Lospritanossesionabantodoslosdíasy
convocabanlasreunionesdelConcejoy
la Asamblea, preparando el Orden del
Día. Guardaban el Sello del Estado y las
llaves del Tesoro.
Se integraba por 500 ciudadanos,
mayores de 30 años. Eran designa-
dos por sorteo durante 1 año a razón
de 50 por cada tribu.
Senado,
Consejo de
los 500 o
Boulé
73
Los
Arcontes
Cargos y funciones
1.- El Arconte en jefe: Era la cabeza visible del Estado y se lo
llamaba EPONIMO, porque daba su nombre al año. Dirigía las
grandes Dionisíacas.Sus deberes judiciales se relacionaban
con la ley familiar.
2.- El Arconte Rey o Basileus:Principal funcionario religioso del
Estado, entendía en los juicios de homicidio y en las causas
religiosas.
3.- El Polemarco: Entendía en las causas en las que formaban
parte los que no eran ciudadanos.
4.- Los 6 Themothetae o Arcontes Menores: Se ocupaban de
asuntos judiciales, de velar por la marcha de los Tribunales y
de la conservación y revisión de los códigos legales.
5.- 1 Secretario Arconte.
El Consejo del Areópago: Integrado por ex-Arcontes; éstos eran vitalicios. Su
competencia abarcaba: el homicidio intencional,el envenenamiento y el incendio
doloso.
Los Jurados populares, Discasterías o Tribunales Heliastas: En estos tribunales
se resolvía la mayor parte de los juicios de Atenas. Era un cuerpo de 6000 ciudadanos
que se dividía en 10 secciones. Las cortes fluctuaban en su integración entre 201 a
2501 jurados.
Magistraturas
Era un cuerpo de 10 miembros designados por sorteo y a razón de 1 Arconte por cada
tribu.
1) La Boulé o Consejo de los 500
2) La Asamblea o Ecclesia
Constitución
de
Atenas
Los Arcontes
3) Las Magistraturas El Consejo del Areópago
Los jurados populares
El modelo ateniense polarizó a los Estados democráticos de Grecia y tuvo como
antagonista al arquetipo aristocrático de Esparta, cuya constitución se atribuía a
Licurgo.
La estructura política de Esparta, vencedora de Atenas en la Guerra del Peloponeso
(404 a.C.), ejerció una viva influencia en el pensamiento de Platón.
La ciudad de Atenas arquetipo de la Democracia
“Toda ciudad es una comunidad. Las comunidades siempre están constituidas en
función de algún bien, porque los hombres siempre actúan de acuerdo a lo que les parece
bueno”. En esta frase Aristóteles señala el carácter teleológico o finalista de las
comunidades humanas, de las cuales la Polis o Ciudad Estado es la de mayor radio, pero
que está integrada por otras comunidades más pequeñas: la familia, que se constituye
“para la satisfacción de las necesidades cotidianas de la casa.” La Aldea, que se integra
por varias casas, para la satisfacción de necesidad comunes a las familias; y la polis: que
es “la comunidad perfecta de varias aldeas”. Es perfecta porque tiende a satisfacer las
necesidades de la vida y “existe para vivir bien”.
El hombre es por naturaleza un animal social, que tiende siempre a la convivencia.
74
En efecto, la Polis griega cumple su finalidad de bien común. El caso arquetipo es el
de Atenas:
Estas características de la Polis se fundamentan en el concepto sobre el hombre que
había acuñado la cultura griega.
El formidable viraje histórico que significó la aparición de estas nuevas realidades
políticas y culturales, sólo puede ser comprendido mediante la comparación entre las
Polis, que exaltan la persona humana, la libertad y los derechos naturales del hombre
(V.Gracia Los Sofistas); y las monarquías orientales, donde el rey es un representante
de la divinidad y es el único protagonista de la historia y del poder. El hombre en el
esquema oriental queda reducido a la mínima expresión.
La Constitución de Esparta: el arquetipo de Polis Aristocrática
Los romanos decían que "Atenas y Esparta eran los dos ojos de Grecia" y podríamos
agregar, los modelos constitucionales antitéticos para todas las ciudades helénicas.
En efecto, así como Atenas fue la primera y paradigmática democracia en la historia,
Esparta se constituyó en el arquetipo permanente del Estado Aristocrático.
La Constitución de Esparta fue atribuida a un legislador genial, Licurgo, -que vivió en
el S. IX A. de C.- que trocó “las peores leyes de toda Grecia” -al decir de Herodoto- en
las más firmes y duraderas instituciones políticas y jurídicas que conociera el mundo
helénico.
Herodoto relata que la Pythia -sacerdotiza de Apolo- saludó a Licurgo en el mismo
momento de entrar en el Templo de Delfos con las palabras siguientes:
“A mi templo vienes ¡o Licurgo! Amado de Jove y de
los otros dioses que habitan los palacios del Olimpo.
Dudo en llamarte Dios u hombre y con la perplejidad
en que me veo ¡como Dios, de Licurgo, te saludo!
El mismo autor señala que: “afirman algunos que la Pythia le enseñó los buenos
reglamentos de que ahora usan los espartanos”. (Herodoto también recoge la versión de
que Licurgo trajo las leyes y las instituciones de Creta)
2.- Elheuteria “La
libertad” que se
integra por:
a) Moral: Porque el hombre logra dentro de la Polis
su perfección moral y su desarrollo armónico y pleno.
b) Económico:El hombre encuentra en la Polis los
instrumentos y recursos para la satisfacción de sus
necesidades vitales
1.- Autarquía: es
autosuficientedesde
el punto de vista:
y posee la
a) La isonomía: Libertad de igualdad ante la ley.
b) La Isegoría: El derecho de hablar: la libertad de
opinión.
c) La Autonomía en sentido propio:La potestad de
la ciudad de dictarse las propias leyes.
Periclessos-
tiene que
Atenas es
una Polis,
que se
caracteriza
por su:
75
La Constitución de
Esparta en el Siglo
V a.C quedó
configurada como
sigue:
2 Reyes o Diarquía: Eran descendientes del mítico héroe Hércules.
2 Colegios:
- El Consejo de la Gerusía: Gran colegio de ancianos, era el
órgano supremo de Esparta.
- El Consejo de los Eforos: Tenía funciones ejecutivas y
judiciales.
2 Asambleas:
- La Gran Asamblea o Apella: sus funciones eran sobre todo
formales.
- La Pequeña Asamblea: He Mikra Ecclesia.
El Conde de Chateaubriend en su obra “Historia de las revoluciones antiguas”,
considera que el hecho de atribuir a una revelación divina las leyes máximas de Esparta,
les confirió la inamovilidad, la estabilidad y el respeto de los espartanos.
La Monarquía Espartana
Jenofonte explica el origen de la doble monarquía espartana en los términos
siguientes: “Licurgo ha prescripto que el rey ofreciera en nombre de la ciudad todos los
sacrificios públicos, a causa del dios de que desciende y que condujera al ejército allí
donde la ciudad lo enviara”.
Se trata pues de un generalato vitalicio fundado en la estirpe y en el carácter sacerdotal
que investían los antiguos reyes griegos.
El origen de la doble monarquía se remonta a Aristodemo, descendiente de Hércules
y conductor de los lacedemonios -de origen dorio-, quien tuvo dos hijos gemelos
Eurístenes y Procles, quienes a su vez dieron origen a los linajes de los Agidas y
Eurypóntides, familias de entre las cuales se elegían los reyes de Esparta. Los 2 reyes
estaban subordinados al Consejo de La Gerusía -que integran por derecho propio-.
El Consejo de la Gerusía
Está integrado por 28 próceres mayores de 60 años -elegidos por aclamación por la
Asamblea- y por los 2 reyes.
Es el órgano depositario del poder político de Esparta y sus competencias son
amplísimas. Decide sobre las alianzas, la Paz o la Guerra y puede intervenir en todo lo
referido a la ciudad-cuartel.
El Consejo de los Eforos: Es un comité integrado por 5 magistrados llamados éforos.
Están solamente subordinados al Consejo de La Gerusía; y La Apella los designa por
aclamación bajo el control de la Gerusía. Su designación es por un período anual. Toman
su cargo durante el 1er. plenilunio después del equinoccio de octubre y en ese momento
declaran la Krypteia -el derecho de cacerías de seres humanos con el objeto de mantener
controlada la población de los ilotas - no doria- que superaba las 200.000 almas. Los
ciudadanos espartanos alcanzaban los 9.000 almas.
76
Los éforos eran los jefes del gobierno y tenían poder de control y censura sobre las
costumbres, los magistrados, la ciudadanía y las leyes. Sus decisiones se expresan a
través de bandos que se publican para que fueran conocidas por todos.
Como colegio tienen jurisdicción administrativa, y en forma individual intervienen en
los juicios civiles.
La Gran Asamblea o Apella
Estaba integrada por los ciudadanos espartanos de origen dorio, que poseían un
terreno y servían en el ejército. Debían estar inscriptos en la lista electoral de las tribus,
y estar casados.
Se reunía habitualmente una vez por mes a las orillas del Río Eurotas para tratar los
dictámenes propuestos por la gerusía y el Eforado, a los que generalmente convalidaban
por aclamación, aunque teóricamente podían disentir.
La Pequeña Asamblea
Se reunía convocada por los gerontes para tratar asuntos fundamentales o urgentes
de la ciudad. Se integraba por invitados selectos de la Gerusía, entre los cuales se
incluían a los notables de la nueva aristocracia.
Sus sesiones eran secretas y podían versar sobre la sucesión dinástica de los reyes,
los tratados de paz, las alianzas, los procesos públicos y otros temas de relieve para el
futuro de Esparta.
La Comunidad Helénica
El historiador Herodoto al analizar la comunidad helénica, integrada por las ciudades-
estado griegas, subraya sus dos características fundamentales: su entrañable amor por
la libertad y su particularismo excluyente.
Este singularismo extremado no permitió que la vida política griega pudiera salir del
cauce clásico de la polis.
Los griegos integraban culturalmente una unidad, en la que imperaban la misma etnia
y Lengua, principios religiosos afines, una misma organización gentilicia y un estilo de
vida idéntico. Esta vocación unitiva está contenida en los poemas Homéricos -que
muestran a todos los griegos coligados contra TROYA- y en la respuesta unánime que
los aglutina contra la monarquía persa durante las Guerras Médicas. También se
manifiesta en los juegos olímpicos que convocaban a los atletas de todas las ciudades
helénicas.
Finalmente, esa unidad se patentiza dramáticamente en la última batalla por la libertad
-que se libra contra Filipo de Macedonia- y que se realiza bajo la encendida inspiración
de Demóstenes.
Pero la conciencia de unidad griega no fue lo suficientemente fuerte como para
cristalizarse en un sistema político orgánico y permanente. El grado de vinculación más
estrecha que alcanzaron las ciudades griegas, se estructuró a través de pactos de
asistencia militar.
77
Existían las Ligas o anfitrionas, que coagulaban a las polis bajo la conducción de:
1) Atenas -La 1ª y segunda Liga Marítima-,
2) La liga Peloponésica liderada por Esparta y una
3) Ultima Liga destacable, liderada por Tebas. Pero esas alianzas respondían a necesi-
dades militares o defensivas y se concretaron por razones prácticas y sin una teoría que
les diera un sustento duradero.
La Expansión Macedónica y la decadencia de las Polis
Las polis griegas en el siglo IV a C., vivieron en un estado de constante confrontación
entre ellas. La guerra del Peloponeso -431 a 404 a C.- la “más grande y más famosa que
todas las precedentes” -a juicio de Tucídides-, enfrenta a Esparta y a Atenas. “Ambos
bandos -relata el historiador ateniense- se aprestaban a ella estando en su pleno apogeo
y con toda suerte de preparativos, y el resto de los pueblos de Grecia se coaligaban a uno
y otro partido”. “Esta vino a ser la mayor convulsión que vivieron los griegos” - concluye
Tucídides en su “Historia de la Guerra del Peloponeso”.
Con esta guerra -y las que siguieron -culminó con la caída de la Liga de ciudades
encabezada por Atenas y con el Triunfo de Esparta. La hegemonía espartana fue
efímera.
Simultáneamente a este proceso de decadencia de la ciudad helénica, ascendía en
el firmamento histórico el reino de Macedonia, regido por Filipo, quien comenzó a
participar activamente en la vida de Grecia y a intervenir en sus conflictos.
La ciudad de Tebas se separó pronto del seno de la alianza victoriosa y ayudó a Atenas
en su lenta recuperación y en la creación de la Segunda Liga Marítima. El Rey de Persia
que había apoyado pecuniariamente a Esparta para abatir el Poderío Ateniense, envió
dinero a Atenas para que esta ciudad restaurara las fortificaciones que debió derruir ante
su derrota.
Atenas, aliada con Tebas, encaró la guerra de los 7 años contra Esparta, que concluyó
brillantemente para la ciudad que fue cuna de la democracia, con la paz sellada en el año
371 a. C., que consolidaba la recuperación ateniense.
Poco después de estos sucesos Tebas, bajo la conducción del genial Estratega
Epaminondas, infringió una sangrienta y contundente derrota a Esparta en LEUCTRA,
que relegaría definitivamente a un segundo plano a esta antigua potencia militar.
Atenas, inmediatamente, formalizó una alianza con Esparta -su antigua Rival-, para
neutralizar el rápido auge de Tebas. Los espartanos volvieron a ser derrotados en
Mantinea (batalla en la que perdió la vida EPAMINONDAS).
Este estado de permanente lucha por la hegemonía entre los Estados griegos incidía
también en los procesos políticos internos. Atenas alentaba y apoyaba a los partidos
democráticos, y Esparta incitaba a los aristócratas a la toma del poder. La dimensión
interior y externa de este conflicto permanente, fue el principal factor de declinación y
agotamiento de la Polis.
78
Jaeger explica el significado de ese momento, de la siguiente forma: “El hecho
fundamental de la historia griega en los siglos que van desde Homero hasta Alejandro
es la POLIS, considerada como la forma definitiva de la vida del estado y del espíritu”...
“Aunque sus armas hubiesen triunfado, los griegos ya no podían tener un porvenir
político, ni al margen de la dominación extranjera ni bajo su yugo. La forma histórica de
su estado había caducado ya y ninguna nueva organización artificial podía sustituirla.
Queda en pie el hecho de que los griegos no llegaron a desarrollar una conciencia
nacional en sentido político que los capacitase para la creación de este tipo de estado,
aunque no careciesen de una conciencia nacional en otros sentidos. Aristóteles dice en
su Política que los griegos podrían llegar a dominar el mundo si constituyesen un solo
estado. Pero ese pensamiento sólo se alzó en el horizonte del espíritu griego como
problema filosófico. Sólo una vez, en la batalla final de Demóstenes por la independencia
de su Patria, se produjo en la historia de Grecia una oleada de sentimiento nacional,
traducida en realidad política con la resistencia común frente al enemigo exterior. “En ese
momento, puesto en tensión a la hora postrimera para defender su existencia y su ideal, el
Estado agonizante de la polis alcanzó en los discursos de Demóstenes categoría de
eternidad”.
ISOCRATES: Frente al cuadro de permanente conflicto entre los griegos, el retórico
Ateniense Isócrates, levanta el ideal de la unidad panhelénica, para proyectar la cultura,
la paideia superior de su civilización a todo el mundo. La primera empresa que debía
realizar la Grecia Unida bajo la hegemonía ateniense, sería derrotar a los Persas.
En su obra “Helena”, toma a la hermosa causante de la guerra de Troya, como un
símbolo de la unión de los Griegos contra el Bárbaro.
Su pensamiento evoluciona desde la propuesta originaria de que Atenas -por la
gravitación de su cultura y el decisivo desarrollo de su civilización- presida esta unión
panhelénica, hasta la sugerencia de que sea Filipo de Macedonia el que aglutine a los
griegos en esta acción Triunfante contra los Persas.
DEMOSTENES: Frente a esta posición, el orador ateniense Demóstenes se alzará
como el inspirado defensor de las Libertades de la Ciudad-Estado. Sus discursos más
célebres son: Las “Filípicas” donde advierte a los griegos sobre las ambiciones tiránicas
y expansionistas de Filipo de Macedonia y el “Discurso sobre la Corona”, que Constituirá
una pieza inmortal de la oratoria clásica.
La batalla de Queronea -338 a C.- significó el dramático fin de las libertades políticas
de la ciudad-Estado griega. Los ejércitos de Filipo de Macedonia derrotaron en ese
episodio bélico a la liga de las ciudades helénicas, que se habían reunido en un postrer
esfuerzo para luchar contra la dominación Macedónica.
Este fue el acto terminal de un proceso de caducidad histórica de la polis, que - como
se ha expuesto- se había iniciado con la “Guerra del Peloponeso”.
El Período Helenístico
La polis sucumbió, pero el hijo de Filipo de Macedonia, Alejandro Magno -discípulo de
Aristóteles- conformó un dilatado imperio Panhelénico, que integró a Los Estados
Griegos preexistentes, en una unidad.
79
En un brevísimo lapso de tiempo de sólo 13 años, Alejandro conquistó Egipto,
Palestina, Persia y una porción de la India, llevando a estos pueblos la cultura helénica
y la lengua griega, como lo había soñado Isócrates.
La Grecia clásica dejaba a este vasto imperio el legado de su filosofía, sus artes
visuales, su música, su literatura y su arquitectura, que integrarán y amalgamarán los
elementos de las culturas vernáculas en un todo orgánico. Esta nueva cultura se gesta
sobre todo en la ciudad de Alejandría, edificada en el Delta del Nilo, a orillas del Mar
Mediterráneo, para constituirse en La Capital del Helenismo, donde se integrarán las
Culturas griega y oriental. Esta ciudad símbolo del mundo helenizado, crearía dos
instituciones que tendrán fundamental importancia para el futuro de la cultura helénica:
1)La Biblioteca de Alejandría será el depósito de las grandes obras filosóficas, científicas
y literarias de la humanidad.
2)El Museo: será la institución que transmitirá el antiguo saber. También será una
institución educativa del más alto nivel, y remoto antecesor de las universidades.
Después de la muerte de Alejandro Magno, sus generales se repartieron el vasto
imperio conquistado por el genial guerrero. Ptolomeo inauguró una dinastía helénica en
el antiguo reino de Egipto, constituyendo su Capital en Alejandría. Desde este centro
cultural, se concluirá el proceso de sincretismo cultural y de helenización de Oriente.
Posteriormente la proyección de este vasto movimiento cultural, afianzará el proceso de
helenización de Roma -comenzado hacia el Siglo II a C. desde el Círculo de los
Escipiones- y culminado bajo el principado de Augusto (fines del S I a C. y comienzos de
la Era Cristiana).
El antiguo imperio persa quedó en manos de Seleuco, y se inició la dinastía de los
selucidas, quienes dieron prioridad a la generación de una gran potencia militar, Persia
carecería de la gravitación cultural que tuvo el reino de Egipto.
80
81
1) Enumere las causas de la decadencia de la polis griega.
2) Explique el intento de Isócrates para lograr la unidad Helénica.
ACTIVIDAD Nº 5
82
83
RESUMEN
Partimos de la distinción fundamental entre Doctrina política e Idea política. LA
DOCTRINA es un conjunto de dogmas (filosóficos y/o religiosos), que dirigen a un
hombre en la interpretación de los hechos y en la dirección de su conducta. LA IDEA O
TEORIA es la construcción intelectual que se esfuerza en el análisis de los sistemas
políticos dentro de un contexto histórico.
En Grecia nace la reflexión política sobre la base del establecimiento de un verdadero
Estado, y el principio de Democracia, como primera forma de autonomía de un pueblo
libre y conciente de sí. Este hecho decisivo de la historia se enmarca dentro de un proceso
de LUCHA POR LA AFIRMACION DE LA INDIVIDUALIDAD HUMANA Y EL CONOCI-
MIENTO DE SI MISMO.
En síntesis, la herencia de Grecia significa que en la esfera de lo humano se hizo
patente un orden moral que afectaba el comportamiento de los hombres entre sí.
La vida griega y romana se centra en la Ciudad-Estado Sagrado: LA POLIS. Una polis
no es sólo una ciudad, sino al mismo tiempo una unidad política y religiosa completa,
supone la soberanía religiosa y política.
La polis es el cosmos social donde el hombre clásico desarrolla la totalidad de su vida,
fuera de sus murallas carece de derechos y de deberes, es un extranjero que no
pertenece a ningún otro ámbito social.
La libertad política nace en el seno de las ciudades estados griegas, por la participa-
ción del ciudadano en la sanción de la ley, la administración de justicia y la marcha general
del estado. Se genera así el gérmen de la DEMOCRACIA, desarrollándose en los
ciudadanos una nueva conciencia de la libertad y capacidad de autogestión.
Evolución de Atenas: nos interesa esta ciudad porque dio origen a la democracia y
a la reflexión epistemológica de la política.
DATOS GENERALES: Primera mitad del siglo VII.
Gobierno: República Aristocrática.
Funcionarios que restringían los poderes del rey: Polemarca, Arconte y
Tesmotestas.
Clases Sociales:
1) Nobles,
2) Agricultores o Terratenientes,
3) Obreros o Comerciantes y
4) Arrendatarios.
En el año 594 se designa a Solón como arconte, quien dictó importantes medidas de
orden social.
Desde el 561 al 528 se apoderó del gobierno Pisístrato, quien mantuvo en general la
constitución de Solón e impulsó una vigorosa política comercial. Le sucedió Clístenes
cuyo período de gobierno es considerado de transición hacia la democracia plena que
se produjo bajo la figura de Pericles.
84
CUADRO CRONOLOGICO DE GRECIA
(Especialmente de Atenas y Esparta)
Año 900 a.C.: FUNDACION DE ESPARTA. CONSTITUCION ATRIBUIDA A LICURGO.
Año 750 a.C.: HOMERO - POEMA EPICO LA ILIADA - LA ODISEA - (SERAN LUEGO RECOPI-
LADOS BAJO LA TIRANIA DE PISISTRATO DE ATENAS)
Año 740/720: EL REY ESPARTANO TEOPOMPO CONQUISTA MESENIA. COMIENZA EL
PODERIO ESPARTANO.
Año 700 a.C.: HESIODO PRODUCE SU OBRA “LOS TRABAJOS Y LOS DIAS”
LOS JONIOS ADOPTAN LA MONEDA ORIGINARIAMENTE DE LIDIA.
Año 683 a.C.: EL ARCONTADO - FUNCION ELECTIVA- SUCEDE A LA MONARQUIA HERE-
DITARIA.
Año 624/546: TALES DE MILETO: ESTE FILOSOFO CREE QUE EL ARJE ESTA EN EL AGUA
“TO HYDRON”.
Año 624/621: REFORMAS DE DRACON EN ATENAS.
Año 611 a.C.: ANAXIMANDRO: EL ARJE ES EL APEIRON.
Año 594 a.C.: REFORMAS DE SOLON EN ATENAS.
Año 586 a.C.: ANAXIMENES: EL ARJE ESTA EN EL AIRE.
Año 580 a.C.: PITAGORAS DE SAMOS FUNDA EN CROTONA LA SECTA DE LOS
PITAGORICOS.
Año 570/488: ANACREONTE DE TEOS: POESIA QUE ENALTECE EL GOZO DE VIVIR.
Año 561/528: TIRANIA DE PISISTRATO EN ATENAS: LE SUCEDEN SUS HIJOS HIPIAS E
HIPARCOENTRE527YEL513AC.ENELAÑO514HARMODIOYARISTOGITON
ASESINAN A HIPARCO. CONTINUARA GOBERNANDO HIPIAS HASTA EL
AÑO 510 AC..
Año 556/468: VIVE EL EXCELSO POETA SIMONIDES.
Año 546 a.C.: LOS PERSAS INVADEN LIDIA Y CAPTURAN A SUREY CRESO. CAE LA
CAPITAL LIDIA -LA CIUDAD DE SARDES- LAS CIUDADES JONIAS DE ASIA
MENOR SON CONQUISTADAS POR LOS PERSAS. LOS FILOSOFOS JONIOS
EMIGRAN -MUCHOS DE ELLOS SE REFUGIAN EN ELEA, ITALIA.
Año 540 a.C.: PARMENIDES DE ELEA: COMIENZO DE LA METAFISICA.
Año 535/470: HERACLITO DE EFESO: LA FILOSOFIA DIALECTICA.
Año 518/446: EL POETA EPICO MAS GRANDE DE GRECIA -PINDARO DE TEBAS- DESA-
RROLLA SU VIDA BRILLANTE.
Año 510 a.C.: CLISTENES DERRIBA LA TIRANIA DE HIPIAS. ENTRE LOS AÑOS 508/7
CLISTENES REALIZA LAS REFORMAS CONSTITUCIONALES DE ATENAS.
1ª Guerra - Etapa de Darío
Año 500 a 449 a.C: SE DESARROLLAN LAS GUERRAS MEDICAS: COMIENZAN CON LA
SUBLEVACION DE LAS CIUDADES JONICA DE ASIA MENOR CONDUCIDAS
POR ARISTAGORAS DE MILETO.
EN EL AÑO 493 A.C. MILETO ES DESTRUIDA POR LOS PERSAS.
Año 493 a.C: TEMISTOCLES ES ELEGIDO ARCONTE DE ATENAS. COMIENZA SU PRO-
YECTO DE CONVERTIR A SU POLIS EN UNA POTENCIA NAVAL.
Año 492 a.C: MARDONIO, CONDUCTOR DE LOS PERSAS, CONQUISTA TRACIA Y MACE-
DONIA INICIANDO LA PRIMERA GUERRA MEDICA.
Año 490 a.C: BATALLA DE MARATON: EL ATENIENSE MILCIADES VENCE A LOS PER-
SAS EN LAS INMEDIACIONES DE ATENAS. ATENAS COMIENZA A PERFI-
LARSE COMO UNA POTENCIA HEGEMONICA.
Año 487 a.C: TEMISTOCLES ENFATIZA SU PROYECTO DE CONVERTIR A ATENAS EN
UNA GRAN POTENCIA NAVAL. OSTRACISMO DE ARISTIDES Y DE JANTIPO
-PADRE DE PERICLES.
Año 485 a.C: MUERE EL REY DE PERSIA DARIO. LE SUCEDE EN EL TRONO JERGES.
85
2ª Guerra - Etapa de Jerjes
Año 480 AC: 2DA.GUERRA MEDICA: RESISTENCIA EN EL DESFILADERO DE LAS
TERMOPILAS DEL REY ESPARTANO LEONIDAS CON SUS 300 COMPAÑE-
ROS FRENTE AL ENORME EJERCITO DE JERJES. SEGUN LA TRADICION
ESTE MONARCA AL INTIMAR LA RENDICION DE LEONIDAS LE EXPRESO:
RINDETE QUE MIS FLECHAS CUBRIRAN EL SOL. LA RESPUESTA LACONI-
CA DEL ESPARTANO FUE: MEJOR LUCHAREMOS EN LA SOMBRA.
Año 480/410 AC: PROTAGORAS DE ABDERA: LA SOFISTICA (EL HOMBRE ES LA MEDIDA
DE TODAS LAS COSAS - EL RELATIVISMO).
Año 479 AC: BATALLA DE PLATEA Y VICTORIA NAVAL DE MILALA. ESTOS TRIUNFOS DE
LAS ARMAS GRIEGAS - ESPECIALMENTE ATENIENSES- CONCLUYERON
CON LA RETIRADA DE LOS PERSAS.
AÑO 478 AC: LA FLOTA GRIEGA AL MANDO DE PRUSANIAS, LIBERA LAS CIUDADES
JONIAS DE ASIA MENOR.
AÑO 477 AC: SE CONSTITUYE LA LIGA MARITIMA DE DELOS PRESIDIDA POR ATENAS.
LA INTEGRAN LAS CIUDADES DE JONIA PARA PROTEGERSE DE LOS
PERSAS.
AÑO 471 AC: SE PRESENTA LA OBRA “LOS PERSAS” DE ESQUILO.
OSTRACISMO DE TEMISTOCLES.
NACE SOCRATES: ES EL FUNDADOR DE LA FILOSOFIA ANTROPOLOGICA.
AÑO 464 AC: TERREMOTO Y REVUELTA DE LOS ILOTAS EN ESPARTA.
AÑO 462 AC: REFORMA DE EFIALTES: SE DESPOJA AL AREOPAGO DE SU PODER REAL.
LE RESTA UNA COMPETENCIA REDUCIDA Y UN CARACTER SIMBOLICO. -
ATENAS-
AÑO 461 AC: OSTRACISMO DE CIMON. ASCENSO INDISCUTIDO DEL PARTIDO DEMO-
CRATICO ATENIENSE. EFIALTES Y PERICLES. ASESINATO DE EFIALTES.
PERICLES CONCEDE DIETAS A LOS MIEMBROS DE LA BULE Y A LOS
INTEGRANTES DE LOS TRIBUNALES DE LOS HELIASTAS PARA PERMITIR
EL ACCESO A ESAS FUNCIONES A LOS CIUDADANOS MAS POBRES. EN EL
AÑO 458 A.C. SE ADMITE A LOS MIEMBROS DE LAS TRES CLASES -LOS
ZEUGITAS- EL ACCESO AL ARCONTADO.
AÑO 457 AC: SE CONSTRUYEN LOS MUROS DEL PUERTO DEL PIREO DE ATENAS.
MUERE ESQUILO.
AÑO 456 AC: INCORPORACION FORZOSA DE EGINA A LA LIGA DELICA.
AÑO 450 AC: MUERE TEMISTOCLES.
AÑO 448 AC: PERSIA FIRMA EL TRATADO DE PAZ DE CALIAS CON ATENAS. SE ESTA-
BLECE EL DOMINIO DE ATENAS SOBRE EL MAR EGEO.
AÑO 445 A.C.: ATENAS Y ESPARTA FIRMAN LA PAZ DE LOS 30 AÑOS.
AÑO 443-429 AC: REFORMAS DE PERICLES. CONSTRUCCION DEL PARTENON - ARQUI-
TECTOS ENCARGADOS ICTINO Y CALICRATES. FIDIAS REALIZARA LOS
FRISOS.
AÑO 427-347: PLATON: DISCIPULO DE SOLON Y CREADOR DEL UTOPISMO, FUNDARA LA
ACADEMIA.
La Guerra del Peloponeso
AÑO 432 AC: LOS ESPARTANOS DECIDEN INICIAR LA GUERRA CONTRA ATENAS.
AÑO 429 AC: MUERE PERICLES POR CAUSA DE LA PESTE DESATADA EN ATENAS.
AÑO 421 AC: PAZ DE NICIAS PACTADA POR 50 AÑOS ENTRE ESPARTA Y ATENAS.
AÑO 411 AC: TRIUNFO DE LA OLIGARQUIA EN ATENAS - CONSEJO DE LOS 400.
EL EJERCITO ATENIENSE SE SUBLEVA EN SAMOS Y PIDE QUE ALCIBIADES
SEA DESIGNADO ESTRATEGA.
AÑO 410 AC: ALCIBIADES VENCE A LOS ESPARTANOS.
AÑO 406 AC: VICTORIA NAVAL ATENIENSE EN LAS ARGINUSAS.
AÑO 404 AC: ASEDIO Y CAPITULACION DE ATENAS. SE RECONOCE LA HEGEMONIA DE
ESPARTA.
SE IMPONE LA OLIGARQUIA EN ATENAS: LOS 30 TIRANOS.
LA ESCUADRA ES CEDIDA A ESPARTA.
AÑO 403 AC: TRASIBULO RESTABLECE LA DEMOCRACIA ATENIENSE.
AÑO 339 AC: SOCRATES ES CONDENADO A BEBER LA CICUTA.
86
AÑO 387 AC: PAZ EN ANTALCIDAS ENTRE ESPARTA Y ATENAS. PERSIA ACTUA COMO
POTENCIA MEDIADORA.PERSIA TOMA BAJO SU DOMINIO LAS CIUDADES
DE JONIA.
AÑO 384/322: ARISTOTELES: DISCIPULO DE PLATON FUNDARA EL LICEO. ES REALISTA
EN MATERIA DE CIENCIAS SOCIALES -SE APARTA DEL UTOPISMO PLATO-
NICO- SERA EL PRECEPTOR DE ALEJANDRO MAGNO.
AÑO 371 AC: BATALLA DE LEUCTRA: EL GENIAL ESTRATEGA TEBANO EPAMINONDAS
DERROTA TOTALMENTE A LOS ESPARTANOS. COMIENZA LA DECADEN-
CIA IRREVERSIBLE DE ESPARTA.
AÑO 362 AC: BATALLA DE MANTINEA: NUEVA VICTORIA TEBANA SOBRE ESPARTA.
ATENAS Y ESPARTA APARECEN AGOTADAS TRAS LA SANGRIENTA GUE-
RRA DEL PELOPONESO.
Ascenso de Macedonia
AÑO 359-336 AC: FILIPO II DE MACEDONIA (FUE EDUCADO EN TEBAS Y CONOCIO LAS
ESTRATEGIAS DE EPAMINONDAS -DE LINEA OBLICUA- Y DE POLOPIDAS,
COMBINO HABILMENTE ESAS ESTRATEGIAS EN LA FALANGE -FORMACION
DE INFANTERIA EN CUÑA- Y LOS REGIMIENTOS -ILE- DE CABALLEROS
NOBLES EN FORMA ORGANICA. SU EJERCITO SE TORNO IRRESISTIBLE).
AÑO 352 AC: FILIPO II CONQUISTA TESALIA.
AÑO 346 AC: FILIPO DERROTA A LOS FOLIOS Y ES ADMITIDO EN LA LIGA DE DELOS.
AÑO 343/342: LOS MACEDONIOS CONQUISTAN TRACIA. EN ATENAS DEMOSTENES
ENCABEZA EL PARTIDO ANTIMACEDONICO, SUS CELEBRES FILIPICAS
INTENTAN ALERTAR A LOS ATENIENSES SOBRE LAS INTENCIONES
HEGEMONICAS DE FILIPO. ISOCRATES POR EL CONTRARIO CREE QUE
TODOS LOS GRIEGOS DEBEN UNIRSE TRAS DE FILIPO PARA HELENIZAR
EL MUNDO.
AÑO 338 AC: BATALLA DE QUERONEA: LA VICTORIA DE FILIPO SOBRE LOS GRIEGOS
CONFEDERADOSESSOBRETODODEBIDOALACABALLERIAMACEDONICA
CONDUCIDA POR ALEJANDRO MAGNO.
LA PAZ ES GENEROSAMENTE OFRECIDA A ATENAS.
AÑO 337 AC: LIGA DE CORINTO: LA INTEGRAN TODAS LAS CIUDADES GRIEGAS BAJO
LA HEGEMONIA DEL REY DE MACEDONIA. ESPARTA ES LA UNICA POLIS
QUE QUEDA AFUERA DE LA LIGA.
SE DECIDE LA GUERRA CONTRA PERSIA Y LA LIBERACION DE LAS
CIUDADES JONIAS DEL ASIA MENOR.
AÑO 336 AC: FILIPO DE MACEDONIA MUERE ASESINADO.
AÑO 336-323 AC: ALEJANDRO MAGNO SUCEDE A FILIPO EN EL TRONO DE MACEDONIA.
AÑO 334 AC: ALEJANDRO VENCE A LOS PERSAS EN LA BATALLA DE GRANICO - SON
LIBERADAS LAS CIUDADES GRIEGAS DE ASIA MENOR. OCUPACION DE
FRIGIA Y CARIA.
AÑO 333 AC: VICTORIA DE ALEJANDRO EN ISSO SOBRE LOS PERSAS COMANDADOS
POR DARIO III.
AÑO 332-331 AC: ALEJANDRO CONQUISTA SIRIA Y EGIPTO. SE FUNDA LA CIUDAD DE
ALEJANDRIA.
AÑO 331 AC: BATALLA DE GAUGAMELA: ALEJANDRO CONQUISTA ASIRIA, BABILONIA Y
SUSA.
AÑO 330 AC: ALEJANDRO INCENDIA PERSEPOLIS Y OCUPA PASARGADE Y ECBATANA.
AÑO 329 AC: ALEJANDRO CONQUISTA EL IRAN ORIENTAL.
AÑO 328 AC: ALEJANDRO SE CASA CON LA PRINCESA ROXANA. SE TRATA DE UN ACTO
POLITICO DE ACERCAMIENTO A LOS PERSAS. PROMUEVE LOS MATRIMO-
NIOS MIXTOS ENTRE GRIEGOS Y PERSAS Y DE HELENIZACION DE LOS
PUEBLOS CONQUISTADOS. SE FUNDAN MAS DE 70 CIUDADES POR TODO
EL IMPERIO PARA DIFUNDIR LA CULTURA GRIEGA. SE CONSTRUYEN
CARRETERAS, CANALES Y OBRAS MONUMENTALES.
AÑO 327-325 AC: CAMPAÑA DE ALEJANDRO A LA INDIA.
AÑO 323 AC: EL 13 DE JUNIO MUERE ALEJANDRO EN BABILONIA A LOS 33 AÑOS DE
EDAD. HABIA LOGRADO HELENIZAR PERSIA, SIRIA Y EGIPTO Y DOMINAR
EL MUNDO GRIEGO. EL KOINE ERA EL IDIOMA UNIVERSAL Y LA CULTURA
GRIEGA EL PARADIGMA DEL MUNDO CONOCIDO.
87
La Filosofía Griega: origen del pensamiento reflexivo
Los presocráticos VI - V a.C.
Período cosmogónico
Hacia el siglo VII a.C. se produce un gran cambio de la actitud humana. Este fenómeno
sucede en Grecia por obra de una minoría de hombres peculiares, a los que se llamó
filósofos. Esta actitud novedosa consistió en la búsqueda racional de la verdad, primero
acerca de la naturaleza del universo (Jonios), luego del ser (Pitágoras-Parménides) y
finalmente del hombre. (Sócrates)
La fuerza impulsiva que presidía esta nueva posición del individuo frente al cosmos,
era la maravilla, el deseo de conocer, de desentrañar el secreto de las cosas y los
fenómenos que subyace bajo la apariencia que perciben los sentidos.
Todos los pensadores presocráticos creyeron que tras las cosas mutables o cambian-
tes, existía un substrato que permanece, una causa originaria que las hace nacer y a la
cual retornan al corromperse.
Es la materia primordial, viviente, única, indefinida en su extensión y carácter, de la que
se forma el mundo y las cosas que contiene, constituyendo la sustancia de lo que se
desarrolló espontáneamente en la “fisis”.
FILOSOFIA
ALEJANDRINA
FILOSOFIA
ROMANA
FILOSOFIA
GRIEGA
Academismo: Cicerón (106-43 a.C.)
Epucureismo: Lucrecio (98-55 a.C.)
Estoicismo: Séneca (4 a.C. -65 d.C.)
Filón: (Siglo I a.C.).
Gnosticismo (Siglo II d.C.)
Plotino (Siglo III d.C.)
Parménides de
Elea
Tales
Anaximandro
Anaxímenes
Pitágoras
Los Milesios
Heráclito
La Metafísica
Los
Presocráticos
Siglos VI-V a.C.
Período
cosmogónico
Los Sofistas
Protágoras
Gorgias I
Períodosdel
esplendor
Sócrates
Platón
P e r í o d o
antropológico o
del Esplendor
Siglos V-IV a.C..
Período ético o
de la decadencia
(Siglo III-II a.C.)
Estoicos: Zenón de Elea
Epicúreos: Epicuro
Escépticos
La Dialéctica
88
Los Milesios
Tales de Mileto
Considerado el primer filósofo nació en el año 625 a.C. Se lo consideró uno de los 7
sabios de Grecia y su anecdotario -del que se hace eco Aristóteles- es muy variado.
Tales confía en el “Testimonio de los sentidos que atestiguan la realidad, la pluralidad
de las cosas particulares, y en la de la razón que busca por debajo de ellas un principio
común inmutable”. (Guillermo Fraile - "Historia de la Filosofía"). Ese primer principio (El
Arjé), es aquello de lo que están hechas todas las cosas. Según Tales, el Arjé era el agua.
Anaximandro
LlamóalARJE,el“ápeiron”,unapalabraquesignificaindefinidooilimitado.Anaxímenes
le dio el nombre de aire o hálito.
Esa materia fue llamada divina, porque siempre permanece, porque toda realidad es ella.
Este hilozoismo, concluirá en otro postulado fundamental: la realidad es recurrente y
las cosas no devienen y no perecen, sino que siempre son y permanecen dentro de un
círculo de retornos. Todos los males surgen cuando el hombre se separa de la unidad.
A medida que la división se adueña de todas las cosas surgen los dolores de la
separación, que destruyen la serenidad y la paz de lo uno.
En esta concepción de la vida que reflotan los trágicos, están dados todos los
elementos del insalvable pesimismo antiguo. Si el hombre quiere traspasar los límites de
su ser y volverse dios, destino último de la vida, será castigado por querer franquear esa
barrera. La aspiración a superar el horizonte lo impulsa, pero la fuerza de lo divino hunde
al hombre de nuevo en la unidad.
Ese es el sufrimiento griego y su tragedia.
Los dos caminos alternativos que se abren frente al problema del destino humano son
la vía donisíaca (que quiere vencer la naturaleza rebasándola mediante el misticismo) y
el camino apolíneo de la serenidad y la razón (“Conócete a tí mismo”).
Según Anaximandro: El ápeiron, es la gran realidad, la única realidad. Todos los
mundos, nacen, se conservan y mueren en el ápeiron. Este elemento sustancial siempre
permanece frente a la corrupción de los entes. Las cosas reciben del ápeiron su principio,
y a él vuelven al desvanecerse, pagando la culpa de haber nacido, de haberse separado
del todo, de la unidad. El nacer aparece como un desgarramiento, una ruptura en la
unidad y totalidad del ápeiron y por esta injusticia de haber nacido es que hoy, se debe
pagar el precio de la muerte -Ley del Karma presidida por “Dike”-. Este concepto pervivía
siglos después cuando Sócrates antes de morir, decía a su epígono Kritón “debo un gallo
a Esculapio”. Esculapio era un semidios de la medicina y el sentido de la frase indicaba
que debía ese sacrificio, porque se le estaba liberando de la pesada carga de vivir.
La Dialéctica: Heráclito
El primer representante del Pensamiento Dialéctico es Heráclito de Efeso “el
Oscuro”. Según Diógenes Laercio en su “Vitae Philosophorum”, Heráclito estaba en el
apogeo de su genio hacia el año 504-503 a.C., durante la Olimpíada LXIX. Spengler
considera que esa fecha es la exacta y que garantiza la inexistencia de influencias
89
metafísicas sobre el creador de la dialéctica o “continuo fluir del Ser”. Heráclito es anterior
a Parménides, el pensador metafísico por antonomasia. Heráclito era del partido noble
-minoría áulica que respondía al imperialismo persa-. (Efeso era una ciudad jónica que
estaba bajo la protección de Persia). Spengler dice: “Vemos a un hombre, cuyos
sentimientos y pensamientos estaban del todo bajo el dominio de una desenfrenada
inclinación aristocrática; tenía hacia ésta una fuerte disposición por nacimiento y
educación, que había sido estimulada y aumentada por la resistencia y las desiluciones”.
Aristóteles lo denosta por la ininteligibilidad de su pensamiento (Aristóteles es uno de
los más altos exponentes de la Filosofía Permanente). Nietzsche -del linaje dialéctico de
Hegel- no lo consideró oscuro, sino que la considera el fundador de la verdadera filosofía.
Diógenes Laercio le atribuye la obra “De la Naturaleza”. Pero G. S. Kirk considera que
su enseñanza fue oral.
Los rasgos distintivos de su doctrina son: Su antitradicionalismo. Se pronuncia contra
los ideales de la paideia griega (los ideales de la educación). Reprocha a Homero y
Hesíodo por ser los que acuñaron los arquetipos del hombre griego, sobre los que debía
trabajar la educación de la niñez y la juventud.
En el fragmento 40 dice: “El aprendizaje de muchas cosas no enseña a comprender:
de lo contrario hubiera adoctrinado a Hesíodo y Pitágoras, y luego también a Jenófanes
y Hecateo”.
Olf Gigon dice que Heráclito se presenta como un educador iluminista que habría
liberado el espíritu de una actitud adherida a la tradición de los mitólogos.
Otros fragmentos interesantes dicen textualmente: “Yo me escudriñé a mí mismo”...
“Está en poder de todos los hombres conocerse a sí mismos y ser sensatos”... “El pensar
es común a todos”. “Ser sensato es la máxima virtud; y es sabiduría decir la verdad y obrar
conforme a la naturaleza”.
La introspección, la autoconciencia y el obrar de conformidad con la naturaleza, serán
temas que recogerán los Estoicos (Zenón de Elea) y luego con un toque inmanentista,
don Juan Jacobo Rousseau.
Platón en su diálogo “Cratilo” dice que “La opinión de Heráclito es que todas las cosas
fluyen y nada permanece”... “Se supone que Heráclito enseñó que todas las cosas están
en movimiento y que nada reposa; las compara a la corriente de un río y dice que no
puede descender en las mismas aguas dos veces”. Sería así, el filósofo de la inconstan-
cia del ser. Es la contraparte del pensamiento de Parménides. (según Platón, Aristóteles
y modernamente Spengler)
En el constante fluir de la materia, del espíritu, los contrarios se suceden en alternada
oposición. Heráclito lo dice bellamente:
- “Los hombres ignoran que lo divergente está de acuerdo consigo mismo. Es una
armonía de tensiones opuestas, como la del arco y la lira (Fragmento 13)”.
- “La guerra es el padre y el rey de todas las cosas. A algunas ha convertido en dioses,
a otras en hombres; a algunas ha esclavizado y a otras ha liberado. (F 53)”
90
- “Elbienyelmalsonuno”.“Debemossaberquelaguerraescomúnatodosyqueladiscordia
es justicia y que todas las cosas se engendran de discordia y necesidad”. (F 80)
“Es siempre uno y lo mismo en nosotros, lo vivo y lo muerto, ... lo joven y lo anciano”.
“Entramos y no entramos en los mismos ríos; somos y no somos”. “Este mundo, que es
el mismo para todos, no lo hizo ningún dios o ningún hombre; sino que fue siempre, es
ahora y será un fuego siempre viviente, que se prende y apaga medidamente”. “El sol es
nuevo cada día”. “Ya me he buscado a mí mismo”. “He sacado de mi la razón del mundo”
(es una expresión que podría imputársele a Descartes).
En consecuencia, es el filósofo del devenir, del progreso
a través de un proceso de conflicto secuencial de los opuestos
que están dentro de cada ser y cosa. La discordia y la guerra
gobiernan todos los procesos de mutación, individuales
o sociales. Nada llega a ser sin su contrario, y no hay
posibilidad de quietud ni de absolutos.
Esta misma concepción -que considera que el progreso deriva necesariamente de la
lucha- será la que se continuará a partir de Hegel y será seguida por Marx, Nietsche y los
demás Hegelianos de izquierda y de derecha.
La Metafísica. Parménides - El Ser
Parménides de Elea, se encuentra con el intento dialéctico de Heráclito, quien
sostenía que una cosa era y no era al mismo tiempo, puesto que el ser consiste en estar
siendo, en el fluir, en el devenir.
La respuesta de Parménides, es que este punto de vista es absurdo. La idea del
devenir implica necesariamente que lo que ahora es, no será en un momento próximo.
El Ser de Heráclito está en un tránsito permanente hacia el no-ser, de lo que antes era.
Ese postulado es absurdo, ininteligible. Hay que oponer a esas contradicciones un
principio de razón que no falle nunca, pues es ilógico admitir que una cosa es y no es al
mismo tiempo. Ese principio lo expresa en un axioma: EL SER ES Y EL NO SER NO ES.
La lógica,la razón, es la única guía para conocer.
Las cosas fuera del sujeto son exactamente idénticas a sus pensamientos. Lo que yo
no puedo pensar porque es absurdo, no podrá ser en realidad. Se ha producido la
identificación del Ser con el Pensar. Parménides afirma haber recibido este principio de
identidad por revelación de parte de la diosa. Ese anuncio lo hace imitando el estilo órfico,
como para resaltar su origen místico.
Los predicados lógicos que emanan de la concepción parmenídica del ser, son los
siguientes: El ser es único, porque si hubiera dos seres, ¿que habría entre ellos?: El no-
ser, pero como el no-ser es impensable, esa hipótesis es descartable. El ser es eterno,
porque si no lo fuera, habría tenido principio. Y si tuvo principio, antes existió el no-ser.
Es lo mismo que decir que el ser y no ser son lo mismo. El ser es inmutable porque todo
cambio implica el ser del no-ser (lo que es absurdo). De la misma forma demuestra
Parménides otros predicados acerca de la inmovilidad del ser. Pero no podía ocultarse
que en el episodio del universo, las cosas son evidentemente distintas a este ser único,
que es el principio y la razón de todo. El mundo sensible es distinto del mundo
inteligible.
91
Parménides identifica el ser con el pensar y aplica rigurosamente las condiciones del
pensar a la determinación del ser. La identificación del ser y del pensar ha inducido al error
de creer que Parménides fue el primer idealista. Nada más erróneo, porque es la
investigación de la realidad de las cosas, de la fisis, de la naturaleza, la que lo ha llevado
a ese Ser inmanente, que está en todo. El Panesseísmo afirma que el Ser está en todo,
abarca toda la realidad. El ser se multiplica y dinamiza en los entes, que encuentran su
consistencia en la existencia pura que es el Ser.
Los entes nacen por desgarramiento del Ser. La muerte es volver a integrarse en la
totalidad del Ser. El ser es inmanente al mundo, inmanencia que es eterna. Como el
mundo griego es un mundo de necesidad, en realidad habría que encontrar una palabra
que resumiera el concepto de inmanencia y trascendencia del Ser (éste es eterno pero
está y es la naturaleza); es a la vez inmanente porque está inmerso en los entes y en la
fisis, y trascendente porque está por encima de las cosas tomadas individualmente y del
tiempo, porque es eterno. El ser es, pues, toda la realidad en donde coexisten todos los
entes, todas las cosas. El es el que da la razón a los entes y cosas.
Los griegos a través de un proceso de inducción sucesiva, de mediación, de
investigación de la realidad, llegaron hasta el centro del Ser: señalaron que el Ser existe;
indicaron la necesidad racional del Ser.
El hombre griego es un hombre que ve el cosmos como algo limitado, ordenado y
perfectamente transparente. La Ciudad y el hombre deben estar de acuerdo con ese
Cosmos limitado. Todo está sujeto a la ponderación y a la medida. Lo ilimitado es el caos.
Lo apolíneo es lo luminoso. Lo dionisíaco también está reglado. Platón y Aristóteles: El
Estado está sujeto a la medida de lo humano, se teme a lo colosal. El hombre es la medida
de todas las cosas y es quien forma al Estado.
92
93
PERIODO COSMOGONICO
Objeto de Estudio Representantes Idea Principal
1) Complete el siguiente cuadro:
2) Una con una flecha según corresponda:
TALES
ANAXIMANDRO
PARMENIDES
SOCRATES
HERACLITO
PLATON
El Arjé, primer principio de todas las
cosas, es el aire.
La materia divina es el ápeiron.
Todas las cosas fluyen y nada
permanece.
Conócete a ti mismo.
El ser es y el no ser no es.
El ser es inmanente al mundo está
inmerso en los entes.
ACTIVIDAD Nº 6
94
95
El período antropológico o humanístico
Se caracteriza fundamentalmente porque dirige la mirada hacia
el hombre y los temas específicamente humanos, abandonando
progresivamente la especulación sobre el mundo físico y su origen.
Los nuevos temas versan sobre la ética, el Estado, las leyes, los valores, el mundo
social, que en un primer momento plantean los sofistas.
Este período de esplendor filosófico comienza con Sócrates, que se alza contra los
sofistas -responsables de la decadencia Ateniense según los deja entrever Platón- y
culmina con el sistema totalizador de Aristóteles.
a) Los Sofistas
Los sofistas integran un grupo de personalidades representativas de una época que
tiende al individualismo extremo. Su florecimiento coincidió con la decadencia de la
democracia ateniense y la aparición de los demagogos, que en muchos casos eran
discípulos de los sofistas. Esta simultaneidad histórica justificó la imputación de que
fueron la verdadera lacra de Atenas.
Platón les asigna el honor de haber vulgarizado la retórica, la astronomía, el cálculo,
la música y una pedagogía utilitaria.
Se llamaron sofistas por cuanto eran profesores de sabiduría (sophia). El conocimien-
to que transmitieron se refería esencialmente a la naturaleza humana, modificando
radicalmente la tradición filosófica previa, cuya temática versaba sobre la naturaleza y el
mundo físico (Período cosmogónico).
Protágoras -sofista de envergadura-, había proclamado que: “el hombre es la medida
de todas las cosas”, poniendo el centro de gravitación de su enseñanza en las ciencias
del hombre y en especial, de la política.
Antífon, otro sofista ilustre, es quien desarrolla la política como una teoría o un arte
razonado. Su distinción entre “La naturaleza y la ley, hizo vacilar al Estado Griego en sus
cimientos, pero permitió a otros filósofos distinguir el Derecho Natural de la Ley Positiva”
-apunta Jacques Chevalier en su “Historia del pensamiento”.
A ellos se deben también, los primeros estudios de derecho comparado: entre las
leyes de Atenas y la de otras polis o también con los países bárbaros. Uno de los métodos
de la ciencia política es la comparación que favorece la madurez del espíritu crítico y el
progreso de las instituciones.
Los sofistas señalaron que: “para gobernar un Estado no son ya suficientes los viejos
usos y las leyes sagradas, siendo necesario, ante todo, persuadir a los hombres y actuar
sobre voluntades libres” (Fustel de Coulanges - "La ciudad antigua"). La sofística entraña
una pedagogía utilitaria que prepara a la clase dirigente para el triunfo. La democracia
griega requiere oradores flexibles, que dominen el arte retórico y la elocuencia, para
poder imponer su criterio en las asambleas multitudinarias.
Las ideas centrales de la sofística pueden resumirse así:
1.-La ley natural es superior a la positiva. La ley positiva solo es válida cuando constituye
un reflejo, una ejemplificación de la ley natural.
96
En consecuencia, no existe santidad, inmutabilidad o perfección en las leyes de la
ciudad, porque estas son obras humanas.
2.-Muchas de estas leyes positivas sólo sirven al interés del más fuerte (TRASIMACO),
en flagrante contradicción con el orden natural.
3.-Todos los hombres, griegos y bárbaros tienen los mismos derechos por naturaleza y
componen una sola familia. “Los dioses han creado a los hombres libres y la naturaleza
no ha hecho a nadie esclavo” -
4.-El Estado es el resultado de un libre acuerdo o contrato social y no el producto de la
naturaleza.
Crítica
Gronie Brinton dice que ellos: “enseñan la manera de usar esa nueva herramienta que
hemos llamado razón. Consideran que ella constituye un instrumento admirable en
manos de personas inteligentes y ambiciosas y de guiar a tales personas hacen su
profesión. Sus discípulos podrán abrirse camino hacia el éxito por encima de la gente
corriente de moral rutinaria y limitada. Aristófanes, en su comedia “Las Nubes”, presenta
a los sofistas enseñando a un joven cómo debe hacer para no pagar sus deudas”.
Los sofistas no eran científicos ni pensadores abstractos, querían realizar su influjo
sobre la sociedad. Consideraban a la educación como un proceso ejercido consciente-
mente sobre el hombre, mediante el adoctrinamiento (didascalia) y el ejercicio.
Julián Marías afirma: “Los sofistas introducen en la vida intelectual la duda sobre
cuestiones decisivas. Después de distinguir lo que es justo por naturaleza de lo que es
justo por convención; apenas encuentran en ninguna parte lo primero; de ahí a la idea
de que toda justicia es un convenio, no habría más que un paso y es el que dan Trasímaco
y Glaucón: La fuerza de la ley, que antes era cosa de la naturaleza o de la voluntad de
los Dioses se desvanece; el Estado no va a ser más que una convención o el mero imperio
de la fuerza”.
“El espíritu griego, que se había revelado capaz de grandes realizaciones, se va
deslizando, por causa de la prédica de los sofistas, hacia una dialéctica sutil, capciosa,
engañadora y a fin de cuentas, destructora de todo”.(Chevalier).
b) Sócrates
Werner Jaeger expresa: “Desde el punto de vista histórico, la sofística constituye un
fenómeno tan importante como Sócrates o Platón. Es más, no es posible concebir a
estos sin aquella”. (PAIDEIA p. 267)
Sócrates y los sofistas tenían el mismo enfoque antropocéntrico, dejando de lado la
física, la epistemología cosmogónica, para penetrar en la ciencia de la naturaleza
humana. Los problemas que motivaron sus elucubraciones y sus enseñanzas, versaban
sobre la ética, la política y los valores que dan sustento a sus acciones, la psicología, la
pedagogía y la retórica.
La diferencia fundamental la indica el propio Sócrates en uno de los sutiles diálogos
platónicos donde dice al sofista Calicles, “yo soy amante de la verdad, mientras que tú,
amas a la masa del pueblo”.
97
En su búsqueda de la verdad el filósofo descubre que ella reside en nuestra alma, en
nuestra entrañable intimidad y no es una serie de datos exteriores y objetivos. Su método
-la mayéutica, de Maia la partera- procuraba hacer nacer, hacer parir la verdad desde el
interior de su interlocutor a través de la dialéctica, del diálogo esclarecedor. “Mi madre
era partera de cuerpos -decía- yo soy partero de almas”.
Toda conversación socrática era un pequeño drama, casi siempre insignificante y
trivial al comienzo; pero el interlocutor que se dejaba cautivar sentía pronto la fuerza de
una imaginación original que se apoderaba de él y lo arrastraba con tal seguridad, que
no le era dado sustraerse a su influjo. No quería inculcar -con habilidad propia del sofista-
teorías personales, sino "despertar en ellos el gusto de pensar por sí mismos, ayudán-
doles a expresar ideas innatas y a transformar en conscientes los elementos de verdad
que poseían inconscientemente".
“A mí y a mis amigos, los discursos de Sócrates nos producen un efecto extraordinario.
Cuando los escucho, el corazón me palpita con violencia... Escuchando a Pericles, lo
encuentro elocuente pero no me hace experimentar nada semejante: mi alma no se turba
ni se indigna contra sí misma por su esclavitud, como me acontece cuando escucho a
Sócrates, quien me hace entrar en mí mismo para convencerme de lo que me falta”...
Decía el brillante político y estratega ateniense Alcibíades.
Era un sabio libre y feliz, que “cumplió con todos sus deberes patrióticos, demostrando
valor en la guerra y entereza como ciudadano”. Enseñó a sus conciudadanos la
búsqueda de la verdad, la justicia y la moral. Al sostener que el ser humano está integrado
por cuerpo y alma, y que en esta última, residen las esencias del bien, la verdad y la
belleza, sentó una posición contraria al materialismo y utilitarismo de su época dominada
por la enseñanza de los sofistas.
“La filosofía posterior debió reparar lo que la sofística había corrompido,
tal obra no podía conseguirse sino de la manera indicada por Sócrates”.
(Ernesto Curtius - "Historia de Grecia")
En el año 399 a.C., tres atenienses -Melito, Anito y Licón- acusan a Sócrates de
corromper a la juventud y de desconocer a los Dioses del Estado. Platón, en su libro
"Apología de Sócrates", narra la dramática y serena defensa que el filósofo hizo de sí
mismo ante el Tribunal de los Heliastas.
La grandeza de su espíritu, su temple, su ironía sutil, y sobre todo la coherencia entre
su prédica y su vida alcanzan una intensidad culminante en este proceso inicuo y en su
muerte, que lo enaltece y lo proyecta a la posteridad. Este hecho crucial impresionó tan
vivamente a su discípulo Platón, que sus obras más importantes tienen a Sócrates como
protagonista y a sus diálogos como el vehículo más eficaz para transmitir a la posteridad
sus enseñanzas y reivindicar la figura de su maestro. (ver el fragmento de la Apología de
Sócrates, que se reproduce al final del módulo)
98
99
1) Si bien coinciden en la elección del objeto de estudio, enumere
las diferencias fundamentales entre Sócrates y los sofistas.
2) ¿En qué consiste la Mayéutica?
ACTIVIDAD Nº 7
100
101
c) Platón: de “La República” a “Las Leyes”
“Hay que figurarse a Platón como un hombre robusto que respiraba profundamente, y
de raza de reyes; descendía, se dice, de Códro. En el estilo de su pensamiento y de su
vida, en sus aventuras, en su manera de entrar en los temas, de tratarlos con pasión, con
altivez, con una especie de indiferencia, de alargarlos excesivamente, y después,
terminarlos por sorpresa, hay la desenvoltura de un señor”. Así nos presenta al filósofo
ateniense, Jean Guitton en su delicioso Librito “El pensamiento vivo de Platón”.
“Platón se presenta en estado de discípulo -continúa- como si supiera que una cosa
bella es más bella aún en estado de reflejo. Sócrates era para él, como Jesús para Juan
el Evangelista, la verdad encarnada en apariencias difíciles de penetrar si no se goza de
un impulso de amor”.
Al morir Sócrates, su discípulo preferido, Platón, tomó su causa y dio testimonio de sus
esclarecidas ideas morales y políticas. Los nombres de Sócrates y Platón se han unido
indisolublemente en “Los Diálogos” platónicos para la posteridad, señalando una línea
permanente de pensamiento político. Es aquella posición que pregona la necesidad de
educar al hombre para la virtud, para el ejercicio constante de la moral, la que constituye
el único fundamento del Estado y del Bien común.
Sócrates -como él mismo lo declara, según el diálogo platónico, “Apología de
Sócrates”- no tenía un interés específico en la política, sino en el perfeccionamiento de
cada persona, Platón, en cambio, es un pensador político que utiliza las enseñanzas
morales de Sócrates, para su arquitectónica del Estado. Guitton, lo describe así: “Platón
era ante todo un constructor de ciudades, la política era su vocación y quiso dar reglas
para instituir una ciudad perfecta”.
"La República"
Es el diálogo más importante que escribió Platón sobre el Estado ideal. En griego su
título era “Politeia”, etimológicamente el Estado.
En esta obra, Sócrates aparece descripto como el maestro por antonomasia. Platón
propone la creación de un Estado ideal, que es el espacio social adecuado, el marco que
necesita el hombre educado para vivir y desarrollar todas sus potencialidades.
El Estado es una obra de los ciudadanos, a la que se arriba tras un proceso de
formación y educación humana. El punto central de la teorización es la relación que existe
entre la estructura interna del hombre y la del Estado. Platón expresa esa identidad
mediante paradigmas que son a la vez imagen y modelo.
La imagen plástica del Estado que concibe el filósofo, emerge de su creencia en que
la formación del alma humana es la palanca que lo moverá. Este principio se contrapone
a la idea de legalidad escrita, o principio constitucional que dos siglos antes, había
señalado redentoramente el camino para evitar las luchas políticas. Esa ley constitucio-
nal se había convertido en una mera función del poder al servicio de la facción de turno
y que operaba fuera de los principios morales.
La muerte de Pericles había dejado a las masas atenienses a merced de la seducción
de demagogos inescrupulosos que instrumentaban la ley conforme a sus intereses. Los
sofistas habían sido los responsables de la formación de esa dirigencia corrupta.
La ciudad de Atenas antes esplendorosa, había sido vencida y humillada por su
contrincante, Esparta, cuyo triunfo señaló las ventajas de la constitución aristocrática.
102
El derecho y la ley en el momento de la decadencia de la Polis eran la expresión del
partido más fuerte. Es por esa razón que Platón inaugura el diálogo sobre “la República”
con un protagonista que es, en sí mismo, “el hombre justo”. En efecto, Sócrates -ese
protagonista- es quien rechaza las teorías de los sofistas representados en el libro por
Trasímaco, quien sostiene que lo justo es lo que conviene al más fuerte.
En contra de la actitud cínica y antiética de los sofistas, Platón señala que el bien es
una aspiración natural del hombre y que el político debe aplicarlo como meta y arte del
Estado. Sólo a través del bien puede esperarse toda salvación.
Platón renuncia al modelo de Estado de Derecho ateniense, con su respeto por la ley
y el postulado de igualdad de derechos para los ciudadanos grandes y pequeños, porque
piensa que estas son simples formas que tienen valor cuando existe una sustancia moral
que las alimenta y mantiene. El hombre justo no necesita el auxilio de las leyes ni de los
tribunales, ya que se trata de un individuo que posee plena conciencia de su responsabilidad.
La restauración del Estado se logrará mediante la perfección de las virtudes del
ciudadano. Existe una simetría perfecta entre las virtudes humanas y las funciones que
deben cumplir las distintas clases. La justicia del Estado se basará en las conductas
virtuosas de los ciudadanos.
La suprema instancia normativa y legislativa, que substancialmente es idéntica a la
que fundamentó la democracia, es la confianza en la persona humana, capaz de alcanzar
los paradigmas del Bien, la Justicia y la Belleza.
La división del trabajo
Un Estado bien organizado debe organizarse en función de una adecuada división del
trabajo, que para ser eficaz, debe estructurarse y encarnarse en tres clases sociales
perfectamente diferenciadas:
1.-Los gobernantes: La virtud que deben sustentar los integrantes de esta clase es LA
PRUDENCIA.
2.-Los guardianes: Se caracterizan por encarnar EL VALOR.
3.-Los artesanos - campesinos: La virtud que les es propia es LA TEMPLANZA.
La Justicia -que es el cimiento del Estado perfecto-, se fundamenta en que cada
ciudadano cumpla cabalmente con las tareas que debe desempeñar de acuerdo a su
clase en el seno del Estado.
Estas categorías sociales no constituyen castas cerradas, sino que cada ciudadano
debe ser ubicado en el lugar que le corresponde de acuerdo a sus aptitudes y virtudes.
Los miembros de la clase gobernante y los guerreros deben llevar una vida de
austeridad absoluta; nada les pertenece, pues todos sus bienes, mujeres e hijos los
poseen en común. El comunismo platónico se impondría únicamente a las clases más
altas, para que cumplan sus funciones con generosidad y no tengan que preocuparse por
sus propios intereses.
Los artesanos y campesinos deben tener propiedad privada, porque esta institución
constituye el estímulo requerido para asegurar la producción necesaria para la vida de la
polis.
“En la República, Platón quiere demostrar que sólo una esmerada educación es capaz
de implantar la justicia -que engloba la prudencia, el valor y la templanza- en el alma
individual, desde donde luego se esparce en toda la vida de la comunidad. La polis perfecta
no puede brotar sino del modo de ser ideal cuya noción existe en nosotros. De ahí que el
103
primer paso hacia su advenimiento sea una educación constructiva de la personalidad
humana. La historia de la idea griega de la justicia ha recorrido un camino que la condujo
desde el concepto de un orden legal perfecto, impuesto a todos los hombres por la polis,
hasta la fuente de este orden en la mente humana”. (Werner JAEGER)
El Estado sano no requiere del rigor de las Leyes. En el Estado carcomido por el vicio,
las leyes son inoperantes para curarlo. El Estado sólo puede salvarse por la Educación,
porque ésta forma a los ciudadanos en la virtud y les revela que la justicia es la finalidad
última de la vida social.
Según Platón, existe una simetría entre el individuo y el Estado. El alma de cada
persona está integrada por los mismos tres principios de acción en que se agrupan las
clases sociales de su “República”.
En cada uno de nosotros se verifica:
1.-El principio del deseo: Las pasiones concupiscibles.
2.-El principio del valor: Las pasiones irascibles.
3.-El principio del pensamiento: Su sede está en la cabeza y es quien debe mandar.
La paz del alma y la del Estado se encuentran sólo en el orden. Se requiere que la
cabeza mande, porque sólo a través del pensamiento se revela lo que es bueno para
cada parte y para todo el conjunto. La virtud de la prudencia se fundamenta en ese
conocimiento que regirá al corazón, tenga éste felicidad o dolor, placer o peligro. En esta
correcta dirección racional de las pasiones irascibles radica el valor.
A su vez, las pasiones concupiscibles deben ser gobernadas por la razón y el corazón.
Así se logra el dominio sobre sí mismo y la virtud de LA TEMPLANZA.
“Establecer este orden en el alma del individuo es tarea del educador. La Educación
es la base misma de la política, porque en el Estado el orden debe asentarse en los
mismos principios y asegurarse por los mismos medios que en el individuo: sólo formando
ciudadanos justos y jefes prudentes, se llega a establecer la paz y la justicia en la ciudad”.
La novedad profunda que aporta Platón en “La República” es que su Estado no busca
subordinar al hombre, sino que debe ser un instrumento de la perfección moral y de la
realización del individuo.
La teoría de las ideas
Platón cree resolver la antinomia planteada por Heráclito -sobre la fluidez de las cosas
sensibles- y por Parménides, con su visión metafísica sobre la inmutabilidad y eternidad del ser.
En "La República", Platón propone uno de sus más conocidos paradigmas: el de La
Caverna.
Allí plantea que a través de la sensación, el hombre percibe la apariencia, la realidad
cambiante y proteica de las cosas y los seres. La inteligencia -de intus legere o sea, leer
dentro- penetra la realidad y mediante una visión espiritual, alcanza la comprensión de
las ideas (las esencias de las cosas y los seres). Las ideas son eternas, inmateriales,
perfectas y puras.
Las ideas son los arquetipos, los modelos eternos que existen en la mente de Dios, de
los seres y cosas materiales, que caen bajo nuestros sentidos. El mundo de las Ideas está
ubicado en el Topos Uranos -más allá del mundo sensible- y sólo puede ser contemplado
por el pensamiento puro. El alma ha podido conocer estas realidades perfectas antes de su
104
encarnación en un cuerpo, por eso, el hombre conserva reminiscencias de su vida
espiritual que pueden actualizarse mediante la Mayéutica (es el método socrático de
hacer parir la verdad que se aloja en lo más entrañable del ser humano, mediante el
diálogo inductivo. Maya es la partera).
En el mito de la Caverna, nos presenta a un grupo de hombres encadenados desde
su nacimiento en el fondo de una caverna de espaldas a la luz e imposibilitados de ver
la realidad con sus ojos.
Desde el exterior se proyectan las sombras de unas estatuas cargadas por otros
hombres que pasan.
Los habitantes de la caverna supondrán que las sombras constituyen la realidad y si
uno de ellos pudiese liberarse y ver la realidad, al retornar y relatar a sus semejantes lo
que vio, no le creerían y podrían castigarlo con la muerte por haber intentado engañarlos.
Esta era su posición sobre la pena impuesta a Sócrates por el pueblo ateniense, que lo
condenó a beber la cicuta.
Aplicando esta idea a la Política, sólo el Filósofo-gobernante es capaz de conocer la
realidad metafísica y remontarse hasta La Idea, hasta el arquetipo de la ciudad perfecta
y hasta el paradigma de las virtudes que deben sustentar la vida ciudadana. Es por ello
que son los que deben gobernar, a fin de ir realizando la arquitectónica del Estado en
función de su arquetipo Divino.
La sucesión de los regímenes
Al aspirar a que el Estado se ajuste a un modelo divino, Platón trata de “definir las
condiciones en las que un régimen es perfecto e indestructible” y, podríamos agregar,
que escape al devenir.
Pero para visualizar ese arquetipo es necesario conocer las leyes que disciplinan el devenir.
Jean Touchard expresa:
“La sucesión de los regímenes: Para detener la evolución hace falta, en primer lugar,
conocerla. Hay detrás de Platón, ese enemigo del devenir, la primera gran imaginación
histórica. El estudio de los cambios de constitución había podido llamar la atención de
algunos autores. Pero Platón va a dar su ley general: el devenir político no es solamente
pura sucesión de hechos accidentales, sino que está regido por un determinismo estricto.
De la Aristocracia -la forma perfecta que nos describe en la República- proceden
sucesivamente, por una evolución continua que constituye moralmente una degrada-
ción, la Timocracia, la Oligarquía, la Democracia y la Tiranía (Rep., VIII, 544 y siguientes).
La Timocracia se instaura cuando en la Aristocracia de tipo ideal los miembros de la
tercera clase -la de los trabajadores- se enriquecen; y teniendo que ser reprimida su
ambición por la fuerza militar, los guerreros se aprovechan, repartiéndose las riquezas
y oprimiendo a quienes primitivamente debían proteger. En este régimen el amor
naciente por las riquezas, tropieza con restos de sana filosofía, mezclándose el bien y el
mal; el principal móvil del hombre timocrático es la búsqueda de honores y la ambición
-ya insensata pero menos vil, sin embargo, que la búsqueda de riquezas-. Sirven de
ejemplo de este régimen sobre todo, dice Platón, las Constituciones de Creta y Esparta.
La Timocracia degenera en Oligarquía cuando el rico gobierna y el pobre no participa
en el gobierno. Por consiguiente, al convertirse la riqueza en el único título, el desorden
se introduce en todas las clases. Todo se halla revuelto. Y cuando la presión de los
descontentos se hace demasiado fuerte se instala la Democracia, siendo eliminados los
ricos. Es éste un régimen deplorable, ya que la inclinación desenfrenada por la libertad
conduce a eliminar del Poder, como peligrosos, a los especialistas, a autorizar todo
105
género de existencias (por eso la democracia es una feria de Constituciones) y a
despreciar, por último, las leyes escritas y no escritas; de manera que se produce una
reacción radical en forma de Tiranía. “De la extrema libertad sale la mayor y más ruda
esclavitud” (Rep. 564) (trad. Pabón Galiano). "A su vez el tirano, como nada se levanta
en su camino para detenerle, se convierte en esclavo de la locura, dirigiéndose su reino
hacia la catástrofe".
Platón intentó clasificar, dentro de este marco sistemático, los diferentes regímenes
existentes entre los griegos (incluso la tiranía, que es, sin embargo, la negación de la
democracia), suponiendo entre ellos un vínculo de filiación. A decir verdad, la historia es
utilizada más que respetada; esta sucesión teórica no tiene más realidad que las edades
de oro, plata y hierro. Se reúnen observaciones fragmentarias para formar un sistema
racional. Es, quizá, en parte verdad que un nuevo poder -el de la fortuna- se había
levantado poco a poco frente al poder de los “guerreros” y que masas más o menos
proletarizadas habían ayudado a aquellos a realizar revoluciones en sentido democrá-
tico. Pero decir que la tiranía sale de la democracia es desnaturalizar la comprobación
-elevándola al plano de la abstracción- de que el tirano estaba sostenido por el pueblo.
Asimismo, tiene poco fundamento decir que el régimen espartano es la primera etapa de
la degradación de un Estado aristocrático ideal, que sigue siendo conjetural. Estas
observaciones -y algunas otras- muestran que la descripción cronológica de Platón es
una clasificación normativa disfrazada con la máscara de la Historia. El mismo Platón dice
que los juzga “como si fueran coros, por el orden en el que han entrado en escena, tanto
en virtud y en maldad como en felicidad y en su contrario” (Rep., 580) (trad. Pabón
Galiano). No quiere presentar su clasificación como puramente normativa, para poder
afirmar, indirectamente, la superioridad relativa del régimen espartano sobre la democra-
cia ateniense y mostrar a la vez que ninguno de ellos en tanto que afectados por la
corrupción del devenir, garantizaba una perfección y una permanencia reales. Por
consiguiente, puede combinar una teoría pesimista de la degeneración de las civilizacio-
nes apoyada sobre la evolución del devenir (a decir verdad, bastante antigua y en estado
difuso en el pensamiento griego) con una creencia optimista en la Verdad apoyada en
el idealismo. Platón lucha en dos frentes: contra Protágoras, por un lado, contra su fe en
el progreso, y por otra parte, contra su apología de la relatividad. En segundo lugar,
modifica la perspectiva de la polémica antidemocrática. Mientras que esta última se
agotaba frecuentemente en un estéril panegírico del tiempo pasado, Platón reconoce que
las más respetables oligarquías son los primeros pasos hacia la corrupción, y predica más
eficazmente la instauración de una edad de oro. Esta, anterior en principio a la historia
presente de las ciudades griegas, puede, sin embargo, "situarse tanto delante como detrás
de la marcha de la sociedad, ya que el ideal rebasa los regímenes empíricos".
Jean Touchard, continúa sobre otros tópicos:
“Educación de los ciudadanos: una educación estricta, dispensada por el Estado, está
destinada a formar las élites. Después de una selección -que Platón no determina con
precisión- se somete:
- a los jóvenes destinados a guerreros o jefes, a un período de entrenamiento
deportivo, de los diecisiete a los veinte años.
- de los veinte a los treinta se da a los futuros filósofos una visión de conjunto de las
relaciones que unen las ciencias exactas, con objeto de hacerles patente el orden ideal
que reina en el universo.
- entre los treinta y los treinta y cinco años, por último, se les inicia en la teoría de las
ideas; desde entonces conocerán la esencia del universo, y su conducta podrá fundarse
en verdaderas realidades.
- volverán a desempeñar funciones políticas durante quince años, volviendo, a partir
de los cincuenta, a sus estudios.
106
Por consiguiente, la política es una especialización, ya que no debe confiarse más que
a gentes preparadas para ello. Pero esta educación no es, en realidad, otra cosa que una
educación de la razón. La ciencia política es, en muchos aspectos, la ciencia sin más, la
de la verdad y el bien, o sea, la razón iluminada en debida forma. El mito de la caverna
prueba bastante bien que la política platónica se encuentra en estrecha dependencia con
la teoría de las ideas. Nadie hizo más que Platón para sacar a la política del simple
empirismo oportunista; pero, en determinados aspectos, hizo mucho para impedirle
descubrir un objeto propio.
Según Platón, las mujeres pueden, en la sociedad de los guardianes, tener idéntico
papel en las actividades públicas que los hombres, recibiendo para ello la misma
educación. Se suprimen los vínculos matrimoniales y se instituye la comunidad de
mujeres, siendo los magistrados quienes regulan las uniones y fijan el tiempo de
procreación. El Estado educa en común a los niños; de este modo la clase dirigente forma
una sola familia. Liberado el individuo de toda atadura personal, se asocia directamente
al Estado. La unificación de la sociedad es total. Este rasgo termina de dar a la República
su carácter utópico.
Política y moral: la justicia. Por consiguiente, la primera tentativa del filósofo es
constituir en ciencia la moral y la política, las cuales coinciden en su motor común, el Bien,
que no es diferente de la Verdad; así como sustraer la política del empirismo para
vincularla a valores eternos que las fluctuaciones del devenir no perturben. Se compren-
de sobre qué idéntica exigencia se articulan tanto la teoría del conocimiento como la
política de Platón. En ambos casos se trata de encontrar las verdaderas realidades,
obscurecidas por el devenir; no es una casualidad que la pieza esencial de la teoría
platónica de las ideas -el mito de la caverna- esté desarrollada en La República. Hay que
reencontrar la definición de esa virtud que los sofistas pretendían conocer y enseñar
(cuando, en realidad, sólo habían captado una sombra de ella), de esa virtud que
Sócrates -más modesto- sabía que no hay que confundir con la moneda sin valor de las
virtudes en uso. En este sentido, la tentativa de Platón está encaminada a salvar la moral
y la política del relativismo a que las reducía Protágoras. La ciencia política debe volver
a encontrar las leyes ideales. Por consiguiente, forma una unidad con la filosofía; la
política no será ciencia más que cuando los reyes sean filósofos. Se comprende: Platón
rechaza, además de la democracia ateniense, cualquier otro régimen existente, incluso
la Constitución espartana, como empírico. Su posición es radical. Por esta razón la
República es algo muy diferente de un panfleto que predique insidiosamente el retorno
al pasado. Es muy posible que, así como Protágoras establecía el relativismo y la
evolución para justificar la democracia existente, Platón condenara la evolución para
condenar mejor la democracia. Pero esta condena de la evolución sitúa el problema bajo
una luz diferente; no se trata tanto de un retorno al pasado como de definición de un
régimen que escape al devenir. No se trata ya -como en el diálogo de Herodoto- de
escoger el régimen que más plazca, sino de definir las condiciones en las que un régimen
es perfecto e indestructible. De esta forma, el problema central de la República es el de
la Justicia, individual o colectiva (todo es uno). La referencia a la Justicia permite excluir
los puntos de vista de la utilidad, el interés o la conveniencia. Ni los arsenales ni las
fortificaciones constituyen la grandeza de una Ciudad. La política no se mide con esa
escala, sino en relación con la idea misma de Justicia, que no es sino la Verdad o el Bien
aplicados al comportamiento social. La obra consigue su grandeza y coherencia por la
permanencia de este propósito. Platón funda la política como ciencia deduciéndola de
la Justicia. Y no ciertamente como descripción objetiva de los fenómenos políticos, sino
como estudio normativo de los principios teóricos del gobierno de los hombres. Este tipo
de enfoque y esta tentativa habrían de conocer una posteridad de término”; nos enseña
Jean Touchard.
107
1) ¿Cuál es el tema central que Platón expresa en "La República"?
2) Explique el significado del Mito de las Cavernas.
3) Especifique el objetivo de la ciencia política según este filósofo.
ACTIVIDAD Nº 8
108
109
"Las Leyes"
Es el último diálogo que Platón escribe sobre la Política y es una obra de su vejez.
La síntesis de Jean Touchard sobre su contenido es muy concisa y clara, razones por
las que procedemos a su transcripción:
"Las Leyes". "Las Leyes, obra de vejez, tiene, aunque sólo en apariencia,
intenciones más realistas. Platón no intenta -al menos así lo afirma- describir el
Estado ideal, sino describir tan sólo el mejor que se pueda construir en la práctica.
Por una parte, su estado de ánimo es netamente más religioso que en La República.
Las leyes deben tener un origen divino, y Dios es la medida de todas las cosas.
Además, su Estado será teocrático e intolerante y, en especial, el ateísmo será
perseguido severamente. Continuamente se mezclan con las disposiciones legales,
prescripciones religiosas imperativas que hacen que la religión y el derecho se
apoyen constantemente. Se garantiza así la unidad moral de la Ciudad; se intentará
corregir a los contraventores y, si esto no se consigue, se les ejecutará.
En segundo lugar, después de examinar en el libro III la historia de la Civilización
tras el diluvio, Platón obtiene en conclusión que el gobierno más estable será una
aristocracia agraria de base bastante amplia. Concibe en consecuencia la idea de
una ciudad de 5.040 habitantes (1 x 2 x 3 x 4 x 5 x 6 x 7 = 5.040) racialmente
seleccionados, en la que todos serían propietarios y ejercerían los mismos derechos
políticos (lo que bastaría para distinguir las Leyes de La República). Los propietarios
sólo podrían aumentar sus bienes en una medida determinada. Se aislaría cuidado-
samente la ciudad del mar para impedir cualquier vocación comercial. Las activida-
des económicas y el trabajo manual se encontrarían en manos de los esclavos y de
los no ciudadanos. De esta forma la estabilidad estaría asegurada.
Una serie de cuerpos de funcionarios controlan la existencia de los ciudadanos. El
omnipotente “Consejo Nocturno” dirige la vida moral y material de la Ciudad. El
magistrado principal se ocupará de vigilar la educación, que será extremadamente
estricta. El matrimonio obligatorio, las comidas en común, la minuciosa reglamentación
de la vida cotidiana, la prohibición de los viajes al extranjero, la denuncia obligatoria para
todos, una rigurosa legislación sobre la moneda, meticulosas disposiciones sobre la
moralidad privada, un estatuto especialmente duro para los esclavos; todas estas
medidas tienen como objetivo mantener elevado el nivel de las costumbres y sofocar
cualquier veleidad de independencia. Aquí Platón da libre curso a su desconfianza
respecto a la diversidad. Así muestra la figura de un Estado aristocrático, gobernado
severamente y ordenado en forma militar, y que se asemeja mucho a una Esparta
transformada en sistemática y, por así decirlo, filosóficamente totalitaria. Es un testamen-
to bastante desilusionado".
Origen de las Constituciones Griegas y Romanas
Ortega dice que en Grecia la Constitución fue una creación de un hombre iluminado
o genial. En efecto, en Esparta el Legislador Supremo fue Licurgo, que actuó bajo la
revelación de un Dios y en Atenas Solón, a quien siguieron otros reformadores como
Clístenes, Efialtes y Pericles.
En cambio, la Constitución Romana es el producto de la peripecia, de las luchas y
tensiones históricas en las que el genio del pueblo fue modelando las instituciones y
encontrando un maravilloso equilibrio y una síntesis dinámica entre los diversos poderes
y órganos del Estado.
d) Aristóteles: Desarrollo y contenido de su pensamiento
Nació en el año 384 A.C. en Estagira, ciudad del reino de Macedonia. A los 18 años
se radica en Atenas y siguiendo su temprana vocación filosófica, se vincula a la Academia
de Platón, donde será su discípulo, hasta la muerte del filósofo ateniense (año 347 A.C.)
110
En el año 345 A.C. a pedido del rey Filipo II de Macedonia, Aristóteles se instala en la
ciudaddePellaconvirtiéndoseenelpreceptordeAlejandro,herederodeltrono(quienserá
Alejandro Magno).
Hegel señaló que la fecundidad de este encuentro entre dos grandes genios, indica “la
utilidad práctica del filósofo”. El milagro del helenismo no se hubiese podido cumplir si
Alejandro Magno -el conquistador por excelencia- no hubiese recibido los grandes ideales
de la cultura helénica que le inculcó Aristóteles.
En el año 335 A.C. Aristóteles retornó a Atenas y fundó EL LICEO (en un bosque
consagrado a Apolo Liciano). A partir de esa fecha se cumple el período más fecundo
de su vida, que durará hasta el año 323 A.C.
Su discípulo, Alejandro Magno, ha conquistado Egipto, Persia y penetra en la India,
remitiendo a Aristóteles libros, escritos, mapas y toda suerte de elementos de interés
científico, que puedan servir para incrementar su biblioteca y sus estudios sobre “todas
las ciencias”. Este flujo de bienes y objetos se interrumpirá recién a la muerte del monarca
macedonio.
En el año 322 A.C. en la ciudad de Calcis, fallece Aristóteles a los 62 años de edad,
legando a la posteridad su obra monumental.
Cabe señalar que sus preocupaciones científicas se tradujeron en Tratados de Lógica,
Metafísica, Zoolgía, Botánica, Mecánica, Meteorología, Etica, Política, Retórica, Poética, etc.
En “LA POLITICA”, Aristóteles considera que:
“La ciencia política es la ciencia suprema, la ciencia maestra y
arquitectónica, la que trata del supremo bien y que describe lo
que es preciso hacer y evitar, la que afirma que el bien es el
mismo para el individuo que para el Estado, pero que es más
grande y más bello procurar el bien del Estado que del indivi-
duo. El bien del Estado hará la felicidad de todos, pues este
ente existe para satisfacer las necesidades humanas y poner
las bases para que cada ciudadano viva virtuosamente”.
En esta obra está condensado el pensamiento aristotélico sobre el origen del Estado,
las formas de gobierno, las funciones y los fines del Estado.
Aristóteles considera al Estado como una formación de origen natural, que resulta del
hecho de que el hombre es un ser social (zoon politicón). La voluntad humana puede
modelar, mantener y transformar el Estado, pero su “causa eficiente” radica en la
tendencia natural del hombre a la sociabilidad.
“La naturaleza facilita el apetito social, y la libertad humana
organiza concientemente la particular estructura de cada Estado”.
(Comf. Bidart Campos)
La sociabilidad pertenece a la naturaleza del hombre, como su racionalidad.
En este tema Aristóteles refuta a los sofistas -especialmente a Trasímaco- que
sostenía que el Estado es el producto de una convención meramente artificial y que
siempre implica una restricción a la libertad del individuo. La teoría sofística reaparecerá
luego en el pensamiento de Rousseau.
111
Aristóteles define al Estado como “un hecho natural; el hombre es por su naturaleza un
animal político destinado a vivir en sociedad y el que no forma parte de ninguna polis es
o una bestia o un dios”.
En el libro II de “LA POLITICA”, Aristóteles examina las diversas teorías sobre el Estado Ideal.
Se ocupa en primer término de “La República” platónica rechazando sus postulaciones
revolucionarias.
El Estagirita utilizaba el método inductivo que lo obligaba a estudiar casos concretos en
Estados reales, en su desarrollo histórico. De una serie de hechos o de situaciones similares
extraerá una ley general.
El método platónico es deductivo en general, un modo de razonar que se adecua a
una mentalidad matemática. La República está construida “more geométrico”.
En la entrada de la Academia Platónica se leía un epigrama que rezaba: quien no sepa
matemáticas no podrá ingresar en esta casa.
Aristóteles era hijo de un médico que pretendía descender del Legendario Esculapio
y desde niño se había familiarizado en el método inductivo propio de la biología. Estas
diferencias de mentalidad y de formación se reflejan ya en la vida de Platón, el gran
maestro de Aristóteles. Este decía de su discípulo: “me tira coces como lo hacen los
potrillos con sus madres” y el Estagirita afirmaba luego: “soy amigo de Platón pero soy
más amigo de la verdad”.
La crítica al comunismo que Platón propugnaba para las clases altas, es verdadera-
mente actual y señala su inviabilidad por apartarse de lo que la naturaleza manda.
Al respecto señala el Estagirita: “porque de lo que es común a muchos se tiene menos
cuidado que de lo que es propio”,... “Porque dos cosas hay que hacen a los hombres tener
más solicitud y cuidado de las cosas y cobrarles mayor aficción: el serles propias y el estar
enamorados de ellas”.....”y por eso se acrecentarán y mediarán más teniendo cada uno
cuidado de lo suyo propio”.
En este libro, Aristóteles también refuta el principio de la unidad platónica del Estado.
El Estado debe ser forzosamente múltiple porque en caso contrario sería “como hacer un
acorde con un solo sonido o un ritmo con una sola medida”.
En el Libro III define a la polis en los siguientes términos:
“La polis es una comunidad de ciudadanos”
que se constituye en aras a un bien supremo.
La “Koinonia” -comunidad o sociedad- que es la más alta
y sintetiza y engloba a todas las otras Koinonias
-familias, aldeas, asociaciones y comunidades-
porque persigue el bien común, el Bien más alto.
La Polis posibilita a los hombres que la habitan una vida humanamente digna,
tendiente a la perfección y que se baste a sí misma. Constituye la organización social de
mayor radio y amplitud que contiene los elementos requeridos para satisfacer todas las
necesidades vitales de sus integrantes.
La clasificación aristotélica de las formas de gobierno nació clásica, pues aún hoy es
generalmente aceptada.
112
El primer criterio definitorio es el cuantitativo y se refiere al número de personas que
ejercen el gobierno o Poder. Será una monarquía si el dominio está en manos de un solo
individuo; una aristocracia si está en manos de un grupo selecto o una Timocracia, si el
poder lo ejerce el pueblo -en función todos ellos del Bien Común-.
Pero si el ejercicio del gobierno no está dirigido al cumplimiento de los objetivos de
todos, sino a los objetivos particulares de quienes imperan, las formas constitucionales
degeneran y se tornan impuras. Bajo este criterio de la cualidad política, la monarquía se
torna en tiranía, la aristocracia en oligarquía y la timocracia en democracia, cuando en
lugar de gobernarse en función del bien común se lo hace contemplando los intereses
personales de cada grupo gobernante.
El cuadro siguiente esquematiza los dos criterios:
Criterios de calidad política: Objetivos de la sociedad
La clasificación de acuerdo al criterio de la cantidad responde a la observación de lo
que es. La clasificación cualitativa señala lo que “debe ser”, introduciendo la valoración
en función de los objetivos perseguidos por el gobierno. No sólo se trata de observar y
describir el comportamiento del gobierno, sino que se debe juzgarlo de acuerdo a la
justicia y al Derecho en sus actos. Se plantea el problema de la justificación y la
legitimidad del Poder que se convertirá en un tema de la filosofía política clásica.
En el Renacimiento, Maquiavelo tomará la serie de las constituciones degeneradas
de Aristóteles, sosteniendo como principio de la política, que ésta “solo aspira a la
imposición del poder” -careciendo de otros fines y objetivos-. El dominio se transforma
así, en fin en sí mismo y sólo puede describirse sus características en función de criterios
cuantitativos.
En este Libro, Aristóteles señala que la mejor forma de gobierno no es una fórmula
aplicable a todas las polis. Cada pueblo merece una forma de gobierno que se adecue
a sus cualidades y condiciones. Sin embargo, recomienda formas mixtas que minimicen
los riesgos de cada sistema y puedan aprovechar sus ventajas de manera combinada.
Los Libros IV, V y VI tratan en detalle diferentes clases de constituciones históricas.
Sin embargo, y a pesar de haber sido contemporáneo y maestro de Alejandro Magno, el
Estagirita no dispensa una reflexión sobre el emprendimiento imperial del conquistador
Macedonio. Es probable que no haya querido abrir juicio sobre un proceso en pleno
desarrollo por falta de perspectiva histórica.
Formas de Gobierno
Puras
Objetivos de Bien Común
Número de los que
ejercen el Poder
Formas Impuras
Objetivos
Particulares
Monarquía TiraníaUno
OligarquíaAristocraciaAlgunos
Todos Democracia
CRITERIOS DE CANTIDAD POLITICA
(DISTRIBUCION DEL PODER)
Politeia o República
113
Sobre las clases sociales, sostiene que en toda ciudad existen tres clases sociales:
Los ricos no saben obedecer y son propensos al orgullo y a las demasías. Los pobres
no saben mandar, bajo el dominio de estas clases: “no se ven en el Estado más que
señores y esclavos y ningún hombre libre”. De un lado celos y envidia; del otro, vanidad
y altanería. El Estado estará bien conducido cuando la mayoría de los ciudadanos gocen
de una riqueza suficiente para atender a sus necesidades.
La característica que presenta una Polis estable, es que la clase media es más
numerosa y poderosa que las otras dos reunidas, o que cualquiera de las otras
separadamente. Las revoluciones y turbulencias sociales son menos frecuentes, porque
la masa de los ciudadanos es moderada y no posee la envidia y el resentimiento de los
pobres, ni el orgullo y la ilimitada ambición de poder de los ricos.
La falta de clase media origina la oligarquía -cuando prevalecen los ricos- o la democracia
-cuando prevalecen los pobres-. Esas formas terminan fatalmente en una tiranía.
El elogio de la clase media está asociado con la defensa de la familia y la propiedad
privada, pero crítica el comunismo de bienes e hijos que propugnaba Platón para las
clases superiores. “Platón creía unir más estrechamente a los ciudadanos suprimiendo
los efectos naturales y creando una sola familia sobre la ruina de las familias particulares.
Pero en realidad suprime los afectos ciertos sin sustituirlos por otros nuevos" -afirmaba-
. “Destruir la propiedad es traicionar a la naturaleza” -concluye el Estagirita-.
La familia es el origen del Estado. Una asociación de familias integra un pueblo y una
asociación de pueblos un Estado. El Estado es la más amplia de las asociaciones, que
se basta a sí mismo y provee a la satisfacción de todas las necesidades sociales.
Aristóteles analiza la conveniencia de instituir la división de las funciones del Poder (o
la división de los poderes del Estado en términos actuales) en los órganos: ejecutivo,
judicial y deliberativo. Estos poderes deben funcionar en una tensión armónica a los
efectos de lograr un equilibrio ajustado a la ley.
La Asamblea (órgano deliberante) será competente para entender en las cuestiones
relativas a la celebración de los tratados, dictará las leyes y celebrará la paz o declarará
la guerra. Este es por lo tanto el poder soberano del Estado.
En el tratamiento de los temas relativos a los otros poderes, se interesa por analizar
sobre todo los requisitos que deben cumplir los ciudadanos para acceder a las magistra-
turas y de las diversas formas de designación.
La teoría de la división de los poderes, que desarrollara Montesquieu -20 siglos
después-, había sido planteada por el Estagirita.
En el Libro V, Aristóteles desarrolla una vasta exposición sobre la causa de la
inestabilidad política y de las revoluciones. Prescribe además los procedimientos y
métodos para evitar la ruina de los regímenes políticos.
En los siguientes libros se plantean los requisitos del Estado bien constituido.
El primer factor limitante es la dimensión del Estado. La ciudad tiene por finalidad
bastarse a sí misma. Si es demasiado pequeña no podrá satisfacer ese objeto. Pero si
es demasiado dilatada, será muy difícil el ejercicio de la vigilancia y la autoridad. Esta
regla es válida para dos de los elementos constitutivos del Estado: la población y el
Los ricos
La clase media
Los pobres
Clases Sociales
114
territorio, que deben guardar la relación y las magnitudes requeridas para que el estado
sea autosuficiente y pueda satisfacer las necesidades de sus ciudadanos.
La esclavitud. Aristóteles ha sido criticado por su justificación de la esclavitud. Debe
tenerse presente que el filósofo fundaba sus reflexiones sobre la realidad de su época,
en la que la esclavitud constituía uno de los pilares de la economía gentilicia.
En este tema, los sofistas tenían razón cuando sostenían que la institución de la
esclavitud vulneraba el derecho natural.
Sin embargo, el Estagirita intuyó que en un remoto futuro, el trabajo servil dejaría de
ser un elemento importante de la economía ciudadana y que en esta situación ya no sería
necesaria. “Si cada instrumento de labor, pudiese en virtud de una orden recibida o si se
quiere, adivinada, trabajar por sí mismo como las estatuas de Dédalo o los Trípodes de
Vulcano, que se iban solos a las reuniones de los dioses, si las Lanzaderas por sí mismas,
si la cítara sonase sola, los empresarios prescindirían de los operarios y los señores de
los esclavos”. El párrafo transcripto es de sorprendente actualidad y explica, aunque no
justifique, su posición sobre el problema de la esclavitud, que en el mundo civilizado
concluyó en el siglo XIX, bien avanzada la Revolución Industrial.
Política y moral: Sostenía Aristóteles que el ejercicio de las funciones elevadas debe
ser puesto en manos de los ciudadanos que tengan las siguientes cualidades:
- Lealtad a la Constitución - Capacidad - Integridad
La integridad moral de los gobernantes, nos conduce a internarnos en sus reflexiones
sobre las relaciones entre política y moral.
Ambrosio Romero Carranza en su obra “Historia del Derecho Político” las explica así:
“Platón había confundido Política y Moral, quedando absorbida la primera en la
segunda. Aristóteles se aparta también en esto de su maestro y, sin divorciarlas como lo
hacían los sofistas, distingue claramente la una de la otra. Para ello hace una división de
la Moral en individual, familiar y política. Aristóteles subdivide la ciencia de las costumbres
o de los actos humanos (ética en sentido amplio) en tres partes: ciencia de los actos del
hombre como individuo, o ética (en el sentido estricto de la palabra); ciencia de los actos
del hombre como miembro de la sociedad doméstica, o economía; ciencia de los actos
del hombre como miembro de la polis (sociedad civil), o política.
“En el pensamiento aristotélico la perfección y plenitud de la vida individual sólo se dan
en el Estado, también el perfeccionamiento moral del hombre requiere que éste sea
miembro y parte de la comunidad política. Por eso se ha podido interpretar que en el
pensamiento del Estagirita la política es la ciencia fundamental a la que se subordina la
ética porque, como dentro del Estado se cumplen los fines más elevados del hombre, los
fines morales se alcanzan, también, en el orden político. Según Sabine, el pensamiento
de Aristóteles, en una primera etapa, se inclina a considerar como fin del Estado el
producir el tipo moral más alto posible del ser humano. Más tarde, sin abandonar este
punto de vista, concibe una ciencia o arte de la política en escala mucho más amplia. Por
eso, el mismo autor escribe que el Estagirita no cambió nunca de opinión en este punto,
coincidiendo con Platón en señalar como finalidad principal del Estado un propósito
ético”.
“Enseñaba Aristóteles que el saber político constituye una rama especial del saber moral,
no la que se refiere al individuo, ni la que se refiere a la sociedad doméstica, sino
precisamente la que se refiere de un modo específico al bien de los hombres reunidos en la
polis, al bien del todo social: este bien es un bien esencialmente humano y por lo tanto se
mide, ante todo, en relación con los fines del ser humano (...). La política, en particular, tiende
al bien común del cuerpo social: ésta es su medida. Ese bien común es un bien principalmen-
te moral, por lo cual es incompatible con todo medio intrínsecamente malo”.
115
1) Realice una breve reseña biográfica de Aristóteles.
2) ¿Cómo define este filósofo a la ciencia política?
3) Exponga las definiciones de Aristóteles sobre: Estado y sus
fines, formas de gobierno, clases sociales.
4) Realice una comparación entre las ideas de Platón y Aristóteles
respecto a los siguientes puntos:
- Estado
- Política
- Relación entre moral y política
ACTIVIDAD Nº 9
116
117
El pensamiento filosófico en el orbe helenístico
a) La escuela estoica
Plutarco afirma que existió una convergencia nítida entre el pensamiento estoico y la
nueva situación política y social, creada por las vertiginosas conquistas de Alejandro
Magno. Dice en “De la fortuna de Alejandro”:
“Zenón” -el fundador de la escuela- “escribió una República muy admirada, cuyo
principio es que los hombres no deben separarse en ciudades y pueblos que tengan cada
uno sus leyes particulares, pues todos los hombres son conciudadanos, ya que para ellos
existe una sola vida y un solo orden de cosas, como para un rebaño unido bajo la regla
de una ley común. Lo que Zenón escribió como un sueño, lo realizó Alejandro. Reunió
en un solo cráter, a todos los pueblos del mundo y ordenó a todos que consideraran la
tierra como su patria”.
En efecto, la escuela estoica fue la que aportó al emergente orbe helenístico, las ideas
que harían posible la fusión del heterogéneo contingente de etnias diversas, pueblos y
culturas aparentemente incompatibles y estilos políticos y regiones diametralmente
opuestas.
La inexorable caducidad de la polis como la más alta realidad política de la Grecia
Clásica, exigía también una respuesta a los ciudadanos que se habían quedado sin patria
y que habían sido reubicados en el contexto de un imperio poliracial y de dimensiones
macro continentales
El estoicismo introduce la idea de que el hombre es ciudadano del universo y que por
lo tanto, no debe identificarse, ni pertenece a la patria de una ciudad-estado concreta y
restringida al perímetro de sus murallas o al ámbito que establecen sus límites sagrados.
“La ciudad del sabio es el mundo” y los hombres -iguales entre sí- forman una
comunidad universal, regida por leyes naturales que pueden ser reconocidas por medio
de la razón.
La ley de la naturaleza, fundamento de la sociedad humana, señala que toda violación
a la igualdad, sea considerada como intrínsecamente perversa -como el caso de la
esclavitud-.
Zenón y especialmente Crisipo, desarrollaron la idea de cosmópolis, que sostiene la
existencia de un vínculo universal entre los hombres -por el cual todos son conciudada-
nos de la gran ciudad del mundo- y que los romanos definían como la CHARITAS
GENERIS HUMANI, que los ubicaría tan próximos al pensamiento cristiano. El tema de
la ley natural que está inscripta indeleblemente en el corazón humano y que debe
fundamentar la ley positiva, será recogida por Cicerón para desarrollar su doctrina del
IUS NATURA.
La Escuela Estoica tomó su nombre de el Pórtico -stoa en griego- pintado por
Polignoto, donde se reunía el fundador de la escuela -Zenón de Cizio (334-242 A.C.), con
sus discípulos. Sus sucesores más destacados fueron: Cleanto de Asos (304-233),
Crisipo de Soles (28l-208 A.C.), quien fue el que desarrolló la doctrina de cosmopolis e
imprimió un rigor sistemático a la escuela.
Finalmente, cabe destacar la figura de Panecio de Rodas, que influyó decisivamente
en el círculo áulico de los Escipiones en la Roma Republicana del siglo II a.C.
118
Las monarquías helenísticas y el estoicismo
El filósofo estoico -en contraposición al epicureísmo que prescinde absolutamente de
la política- se preocupa por el orden político, que es un reflejo del orden providencial del
universo. En esa íntima convicción, los estoicos frecuentemente asesoraron, aconseja-
ron o formaron a los monarcas helenísticos, como una manera de influir -con su acción
inteligente- en el orden político, tratando de que los que gobernaran fueran sabios.
La monarquía helenística tenía el carácter de constituir un régimen de poder absoluto
y cuya fundamentación teórica se asentaba en el Derecho Divino de los reyes. Así lo
sugiere Calímaco en su Himno a Zeus; Teocrato, en su apología a Ptolomeo Filadelfo y
Hermocles en su Poema Ictifálico, dirigido a Demetrius Poliorcetes.
b) El Epicureísmo
Epicuro -341-270 A.C.- funda su escuela en Atenas en el 306 A.C. Su filosofía tiene
como finalidad liberar al espíritu humano de las pasiones turbadoras que lo agitan. “Lo
esencial para nuestra felicidad -afirma en el fragmento 109- es nuestra condición íntima
de la cual somos dueños nosotros”.
La conquista de nuestra autonomía interior requiere que desaparezcan nuestras
falsas opiniones -que son: ansia de placeres, pesar por los dolores, el miedo a la muerte
y el temor a los dioses- y que adquiramos el saber verdadero de la realidad universal y
de nuestra participación en ella.
Respecto a la realidad física, Epicuro toma la Teoría del Atomismo Mecanicista de
Demócrito, que excluye la finalidad y la intervención divina. Los átomos, que constituyen
la materia, son infinitos en su cantidad y diversos por su peso, dimensión y forma. De las
combinaciones de los átomos en continuo flujo, nacen los mundos y los seres. En todo
este constante movimiento arquitectónico que nace del fluir y de la combinación de los
átomos, éstos solo se vertebran y se articulan siguiendo la lógica de los factores
naturales. Esta concepción naturalista nos libera del temor a los dioses y del temor de la
muerte -que es sólo la disolución de esta combinación fugaz de átomos que nos
constituyen y que es el asiento de la sensibilidad-. Mientras vivimos, la muerte no existe
y cuando ella prevalece, ha desaparecido la sensibilidad o capacidad de sufrimiento y por
ello, ya nada importa.
La ansiedad de los placeres y el pesar por los dolores, pueden ser controlados por el
espíritu humano, en la medida en que se es capaz de renunciar a un placer fugaz, que luego
causará dolor o malestar y aceptar un dolor transitorio, que nos conduce a un mayor bien.
El cálculo que debe hacerse, es siguiendo la naturaleza, que sólo desea la serenidad.
El sabio debe bastarse a sí mismo, gozar de los placeres alcanzables y no destructivos.
Epicuro en realidad, predicó una doctrina que se aparta de todo interés político. El
ideal del sabio, es el de la vida apartada necesaria para alcanzar la serenidad.
Sin embargo, como escuela antagónica del Estoicismo, que tuvo tanta trascendencia
como factor de metapolítica, merece ser considerada en la Historia de las Ideas Políticas.
La más clara explicación de la teoría epicureísta -y del atomismo mecanicista- está
contenida en el poema de "RERUM NATURA" del poeta romano T. Lucrecio Caro.
El epicureísmo se extendió a lo largo de seis siglos a partir de su fundación.
119
1) Realice un cuadro sinóptico con las principales características
del pensamiento estoico.
2) ¿Cuáles son las diferencias que separan el Estoicismo del
Epicureísmo?
ACTIVIDAD Nº 10
120
121
Resumen
En los pueblos orientales la estructura social básica era la tribu unida sobre la base de
una religión que sirve como fundamento a todas las instituciones. La ciudad no tenía
significado vital, sino en cuanto era la morada de un dios.
Cuando el meridiano histórico se traslada a Grecia nace el estado y el primer atisbo
de democracia. Esta estructura social está ligada a una nueva concepción del ser
humano: EL INDIVIDUO BUSCA CONOCERSE A SI MISMO.
Período cosmogónico
Hacia el siglo VII se produce en Grecia un cambio de actitud humana, llevada a cabo
por los filósofos. Esta actitud consistió EN LA BUSQUEDA RACIONAL DE LA VERDAD:
primero, acerca de la naturaleza y del universo y, finalmente, del hombre.
Los pensadores anteriores a Sócrates (presocráticos) creían que tras las cosas
mutables y cambiantes, existía un substrato que permanece, una causa originaria que
las hace ser. Por ejemplo, Tales de Mileto dice: “El primer principio, aquello de lo que
están hechas todas las cosas es el agua”.
Anaximandro llama a esa esencia, ápeiron (indefinido o ilimitado). Según este autor
el ápeiron es la gran realidad y todos los mundos nacen, se conservan y mueren en él.
Anaxímenes le dio el nombre de hálito o aire, a esa materia que siempre permanece.
En general todos estos autores atestiguan que los sentidos nos dan cuenta de la
realidad y pluralidad de las cosas mientras que la razón busca por debajo de ellas, un
principio común inmutable.
Heráclito, primer representante del pensamiento dialéctico, opina que todas las cosas
fluyen y nada permanece poniendo el acento en una inconstancia permanente del ser.
En ese constante fluir de la materia, los contrarios se suceden en alternada oposición:
“el bien y el mal son uno”.
En consecuencia, este filósofo del devenir asegura que nada llega a ser sin su
contrario, y no hay posibilidad de quietud ni de absolutos.
Parménides se opone al pensamiento dialéctico de Heráclito y expresa un principio o
axioma absoluto: EL SER ES Y EL NO SER NO ES. La razón es la única guía para
conocer y ésta nos dice que es absurdo pensar en el devenir constante. El ser es único,
eterno, inmóvil.
Sin embargo es cierto que las cosas del universo son distintas a este ser único, que
es el principio y la razón de todo. Esto se explica perfectamente pues EL MUNDO
SENSIBLE ES DISTINTO DEL MUNDO INTELIGIBLE.
El período antropológico o humanístico
Se caracteriza fundamentalmente porque se dirige la mirada hacia el hombre,
abandonándose progresivamente la especulación sobre el mundo físico y su origen.
122
a) Los sofistas:
Son representantes de un individualismo extremo. Su florecimiento coincide con la
decadencia de la democracia y la aparición de los demagogos.
Se llamaron sofistas por cuanto eran profesores de sabiduría, transmitiendo conoci-
mientos acerca de la naturaleza humana. Los postulados fundamentales de esta escuela
son:
- “el hombre es la medida de todas las cosas”.
- ante todo para gobernar un estado es necesario persuadir y actuar sobre las
voluntades libres.
- la democracia griega requiere de oradores flexibles que dominen el arte retórico y la
elocuencia, para poder imponer su criterio en las asambleas.
- la ley natural es superior a la positiva, etc.
b) Sócrates
Al igual que los sofistas tiene un enfoque antropocéntrico que penetra en la ciencia de
la naturaleza humana. En su búsqueda de la verdad, el filósofo descubre que ella reside
en nuestra alma, en nuestra intimidad y no en una serie de datos exteriores.
Su método, la mayéutica procuraba HACER NACER la verdad desde el interior. Sus
diálogos estimulaban a los hombres a pensar en sí mismos, ayudándoles a expresar
ideas innatas y transformar en conscientes los elementos de verdad que poseían
inconscientemente.
c) Platón
Discípulo de Sócrates, tomó su causa y dio testimonio de las ideas morales y políticas
de su maestro. En esta posición pregona la necesidad de EDUCAR AL HOMBRE PARA
LA VIRTUD, PARA EL EJERCIO CONSTANTE DE LA MORAL, QUE CONSTITUYE EL
UNICO FUNDAMENTO DEL ESTADO JUSTO Y DEL BIEN COMUN.
Sus obras más importantes son: "La República" y "Las Leyes". En la primera, Platón
propone la creación de un estado ideal, como espacio social adecuado. Este estado es
obra de los ciudadanos y el punto central de su análisis reside en la relación que existe
entre la estructura interna del hombre y la del estado.
Existe una simetría perfecta entre las virtudes humanas y las funciones que deben
cumplir las distintas clases. La justicia del estado se basará en ello. Un estado bien
organizado posee una adecuada división del trabajo donde cada integrante de la
sociedad asume la virtud que le es propia: los gobernantes la prudencia, los guerreros
el valor y los artesanos la templanza.
Establecer este orden en el estado es hacerlo primero en el alma del individuo a través
de la educación, que es la base misma de la política.
En la República por lo tanto no se busca subordinar al hombre, sino que el estado debe
ser un instrumento de perfección moral y realización del individuo.
123
Respecto a la antinomia planteada por Heráclito y Parménides, sobre la fluidez de las
cosas sensibles y la eternidad del ser, Platón en la obra que estamos analizando, plantea
que a través de la sensación el hombre percibe la apariencia, la realidad cambiante. La
inteligencia penetra en esa realidad, y mediante una visión espiritual alcanza la compren-
sión de LAS IDEAS.
Las ideas son los modelos eternos que existen de los seres y las cosas materiales, y
están ubicadas más allá del mundo sensible. El alma ha podido conocer esas realidades
perfectas antes de su encarnación en un cuerpo, por eso conserva recuerdos que
pueden actualizarse mediante la mayéutica (el mito de las cavernas).
Otro punto importante en el análisis de "La República" se centra en la tentativa del
filósofo por construir una ciencia de lo moral y de lo político. La ciencia política debe volver
a encontrar las leyes ideales de un estado, por consiguiente, forma una unidad con la
filosofía.
En su obra "Las Leyes", Platón no intenta describir el estado ideal sino sólo el mejor
que pueda construirse en la práctica. En ese estado las leyes deben tener un origen
divino y Dios es la medida de todas las cosas. El gobierno será teocrático garantizando
la unidad moral de la ciudad.
d) Aristóteles
Discípulo de Platón define al estado como un hecho natural: EL HOMBRE ES POR
NATURALEZA UN ANIMAL POLITICO DESTINADO A VIVIR EN SOCIEDAD.
El método utilizado por este filósofo es el inductivo que lo obligaba a estudiar casos
concretos en estados reales, para luego de allí extraer una ley general.
El estado debe ser necesariamente múltiple ya que la polis es una comunidad de
ciudadanos y se debe buscar la satisfacción de todas las necesidades vitales de sus
integrantes. En tal caso la mejor forma de gobierno no es una forma aplicable a todas las
polis. Cada pueblo merece una forma distinta que se adecue a sus cualidades y
condiciones.
La familia es el origen del estado y este último es la más amplia de las asociaciones,
se basta a sí mismo y provee a la satisfacción de todas las necesidades sociales.
Aristóteles analiza la conveniencia de instituir la división de las funciones del estado en
los órganos: ejecutivo, judicial y deliberativo, que deben funcionar en armonía a los
efectos de lograr un equilibrio ajustado a la ley.
El ejercicio de las funciones elevadas del poder debe ser puesto en manos de los
ciudadanos que tengan: lealtad a la constitución, capacidad e integridad.
Si bien en contradicción con Platón, aparta la moral de la política, y asegura que el
perfeccionamiento moral del hombre requiere que éste sea miembro y parte de la
comunidad política.
El saber político constituye una rama especial del saber moral y se refiere en un modo
específico al bien de los hombres reunidos en la polis.
124
125
UNIDAD III
PERIODO DE LA COMUNIDAD UNIVERSAL
1. Roma
La República Romana: El Estado como ente jurídico
George Sabine explica que los griegos concibieron al Estado como un fenómeno
social y como un bien ético. Los romanos en cambio, legaron a la humanidad un
modelo de Estado estructurado en forma orgánica por medio del Derecho.
La juridicidad de ese Estado permitirá deslindar claramente el Derecho Público y el
Derecho Privado, que hará posible la creación de un ámbito de autodeterminación
personal desconocido hasta entonces.
La noción de persona -sujeto protagónico del Derecho Privado, titular de derechos y
obligaciones- “vaarecibirenRoma,unaconsagracióndefinitivaquemástardecompletará
el cristianismo” (1). La doctrina de los derechos individuales estaba implícita en la tradición
jurídica romana y precisamente será definida y explicitada por los glosadores del Derecho
Romano de la Universidad de Bolonia, en el siglo XV.
La República Romana (Res-pública significa cosa pública) señala la característica
fundamental del Estado latino clásico. Es lo común, propiedad de todos los ciudadanos y
por ello, el núcleo desde donde emanan los derechos y las obligaciones de cada uno.
Todos los ciudadanos son libres y gozan de los mismos derechos en un plano de igualdad,
como lo prescribe el Derecho Natural. La autoridad del Estado proviene del pueblo, siendo
los magistrados meros agentes de la voluntad popular.
“El Estado no absorbe al individuo como en la Teoría de Platón”. “Los Romanos
distinguen el Estado de los individuos: cada uno tiene derechos y deberes diferentes. El
individuo es el motivo de la ordenación legal”. “El Estado es un persona jurídica que ejerce
su autoridad dentro de límites legales precisos”. “El individuo tiene sus derechos y
prerrogativas frente a las posibles arbitrariedades de los gobiernos.”
“Incluso la formación concreta de las leyes implica un pacto entre los gobernantes y el
pueblo, después de una negociación colectiva” (Raimundo Gettell).
La Constitución Romana
PolibiosostienequelaConstituciónromanahasidolacausadelaproverbialestabilidad
de la República. La explicación radica en el hecho de haberse plasmado e integrado, en
un sólo Estado, las tres formas puras de gobierno. Este régimen mixto, no sólo proviene
de un equilibrio dinámico entre las clases, sino también de una tensión y contralor
recíproco entre los poderes públicos.
El elemento monárquico está presente en la institución de los cónsules -una magistra-
tura dual- y en la dictadura, -una dignidad concebida para las emergencias supremas de
la República-. Las atribuciones militares y ejecutivas de estos cargos son similares a las
que ostentan los reyes.
La impronta aristocrática se manifiesta en el Senado, donde los ciudadanos más
íntegros, capaces y prudentes, resuelven los asuntos de mayor gravitación política.
El componente democrático está representado en los comicios -especialmente en los
comicios tribales, pues allá se reúnen los ciudadanos sin distinción de clases ni de fortuna
(1) (Ambrosio Romero Carranza - "Historia del Derecho "
126
a debatir sobre la marcha del Estado-. “Es una mezcla de los tres principios y un reparto
de la soberanía entre los tres poderes, que cada uno es a la vez necesario a los demás
y no podría prescindir de los otros. El consulado se divide entre dos jefes que en tiempo
de guerra tienen el poder absoluto y en tiempo de paz dirigen la magistratura, presiden el
Senado,convocanlasasambleaspopulares,redactanlosinformes,lossenatusconsultus,
las leyes de sufragio y tienen en fin, todas las apariencias del poder real. Pero además de
que su poder está dividido y es anual, depende del Senado y del pueblo en tantas cosas
que, teniendo las manos libres para hacer el bien, las tienen agarrotadas para realizar el
mal. Del Senado depende por la facultad que éste tiene para disponer de los fondos y los
trabajos públicos, por el derecho de veto, a las decisiones de los cónsules y por el privilegio
de conceder los honores del triunfo; del pueblo depende a su vez, por el derecho de
convocatoria o llamamiento, condenar a la pena de muerte, por su prerrogativa de ratificar
los tratados y declarar la guerra, de aprobar o rechazar las leyes, y, sobre todo, por el veto
delostribunos.Fuertesparadefenderse,lospoderesque ejercenloscónsules,elSenado
y el pueblo son impotentes para destruirse, y esas resistencias, unidas en un haz, forman
un cuerpo compacto, activo e indisoluble” (P.Janet).
Los Organos de la República: Hacia el Siglo II A.C. el gobierno de Roma se integraba
de la siguiente forma:
I. Las Magistraturas
- El Dictador: es una magistratura para circunstancias excepcionales y de brevísima
duración. Su imperium es fundamentalmente militar.
- El Cónsul: es una magistratura doble que sustituye a la monarquía. Tiene las
funciones ejecutivas del estado. Es elegido en los Comicios centuriados. La plenitud de
su poder la ejerce en el mando de los ejércitos.
-El Pretor: Año 367. Colega menor del cónsul. Es elegido en los Comicios centuriados.
Su jurisdicción es civil.
Año 242 a.C. se agrega el Pretor peregrino. Tiene jurisdicción sobre los extranjeros en
las cuestiones civiles.
- El Censor: se elegían dos censores en los Comicios centuriados. Confeccionan el
censo, la lista del Senado, el cuidado de las costumbres y las grandes contrataciones
públicas. Además establecen el presupuesto y pueden tachar de infamia a ciudadanos
inmorales. Duran 18 meses en su mandato.
-El Tribuno de la Plebe: se distingue por su carácter sacrosanto y por el poder del veto
que emanaba de esconder. El veto paraliza inmediatamente cualquier decisión de los
funcionarios o de los órganos del Estado que perjudique a la plebe.
- El Edil: sus funciones consisten en el aprovisionamiento de los mercados, y el
embellecimiento y mantenimiento de la ciudad.
- El Cuestor: nombrado por los comicios tribales
II. El Senado
La lista de los senadores era confeccionada por los censores desde 312 a.C. Según
Dionisio de Halicornaso, El Senado lo puede todo, salvo elegir los magistrados, decidir la
guerra y la paz y hacer las leyes. Conduce la política exterior y autoriza a las tropas. Se
127
ha adueñado del tesoro y sólo pueden realizarse gastos con su acuerdo. Determina los
poderes de los magistrados y prorroga sus mandatos. Además prepara las leyes con el
auxilio de los cónsules. Estas serán votadas en los comicios y luego, para que entren en
vigencia, deben contar con la venia de AUTORITAS PATRUM.
III. Los Comicios
Comicio Curiado: los ciudadanos romanos están agrupados en 30 curias. En la
Asamblea curiada votan las leyes curiatas que confiere el imperium a los magistrados
después de su elección por las centurias.
Comicio Centuriado: era el comicio más importante. Como se ha visto, fue una
creación de Servio Tulio, que agrupó a los ciudadanos según su fortuna de acuerdo a un
censo quinquenal. De este agrupamiento derivan 5 clases distribuidas en 193 centurias.
La cifra 193 se obtiene de multiplicar el número de Tribus (35) por el número de clases (5)
y sumarle las 18 centurias ecuestres. Es decir: 35x5+18=193 centurias.
Además de la división en clases, dentro de cada una se hacía una subdivisión por la
edad (en seniores y juniores). En consecuencia, cada tribu contenía las diversas clases
divididas en centurias de juniores y seniores.
Loscaballerosensuorigeneran600jóvenespatriciosylas6centuriasteníanelnombre
de las tribus primitivas: titíes, ramnes, luceres, priores, posteriores. Luego, otros 1200
ciudadanos debieron mantener un caballo de guerra y se incorporaron al orden ecuestre.
Así se llegó a las 18 centurias ecuestres que en los comicios tenían el voto privilegiado
(especialmente las seis centuriae de los procipatricic). El Estado otorgaba una paga
permanente a los 4 caballeros para el mantenimiento de su caballo.
Las leyes votadas en los comicios centuriados tenían que recibir la "auctoritas
senatorial" como requisito previo (Lex Publilia). Este mismo procedimiento se aplicaba a
la designación de los magistrados civiles. Cumplidos estos requisitos la ley votada en los
comicios centuriados constituía la "voluntad del populus romanus" y tenía plena vigencia
para los ciudadanos y los habitantes de la República.
El comicio tribado
Los ciudadanos se agrupaban también, de acuerdo al lugar de su domicilio, en 4 tribus
urbanas y 31 tribus rústicas (en el año 241 A.C.). Las tribus son administradas por
curadores.
Estos comicios tenían funciones especialmente dirigidas a la legislación y el derecho
privado. Su función electoral se circunscribía a la designación de funcionarios menores,
como los cuestores y los ediles civiles. Tuvieron también funciones judiciales menores.
Los concilios de la plebe
Los tribunos reunían a los plebeyos en los concilia PLEBIS para tratar asuntos de
interés de esta clase, y que se resolvían mediante la sanción de los plebiscitos, al principio
sólo obligatorios para los plebeyos. Posteriormente a través de diversas leyes (LEY
VALERIA HORATIA del año 449 A.C.-LEX PUBLILIA 334 A.C.- y la LEX HORTENCIA 287
a.C.) se convierte a los concilios en órgano Legislativo del Estado Republicano.
128
129
1) Explique los siguientes conceptos concebidos por los
romanos:
- Estado:
- Persona:
- República:
ACTIVIDAD Nº 11
130
131
Historia de los regímenes de Gobierno de Roma
a) Período Monárquico
En el Año 753 a.C., el legendario Rómulo funda la ciudad Eterna, constituyéndose en el
primero de una serie de 7 monarcas de Roma. El período monárquico concluye en el año 509
a. C., con la desfemestración de Tarquino el Soberbio, consumada por Junio Bruto.
El testimonio de Tito Livio -supremo historiador de Roma- sobre esta etapa fundacional,
indica que en los dos siglos y medio de gobierno monárquico se modelaron las institucio-
nes y el carácter del pueblo, cuyo destino sería conquistar el mundo. “No es dudoso -
expresa el historiador latino- que Bruto, a quien la expulsión del Rey Tarquino el Soberbio
dio tanta gloria, hubiera hecho la desgracia del Estado, si por un prematuro deseo de
libertad, hubiese quitado el cetro a uno de los reyes anteriores. La discordia habría
destruido este imperio antes de su desarrollo. Al contrario, creció a la sombra de una
autoridad moderada que, fortaleciéndolo, lo llevó a producir los frutos de la libertad”.
Posteriormente Tito Livio se refiere precisamente a los aportes que cada monarca legó
a la arquitectónica de la ciudad. El primer rey Rómulo, fue “fiel a la política de los
fundadores de ciudades”, al admitir en su seno a toda clase de personas.
Numa Pompilio, el Segundo monarca de la ciudad que fue fundada “conditam vis et
armis” (por la violencia y las armas), fundamentará la convivencia en las mores -las
costumbres- y las leyes. Las armas que utilizó para dar consistencia moral al Estado
romano fueron la religión y el ejercicio de la benevolencia civil.
“Así, dos reyes seguidos engrandecieron Roma -reflexiona Tito Livio-, cada uno de un
modo diverso; aquel, Rómulo, por la guerra; éste -Numa- por la paz”.
Tulio Hostilio -el tercer rey de la serie- tenía un temperamento especialmente guerrero.
Bajo su égida se inició una política expansionista en desmedro de los pueblos vecinos.
Anco Marcio fue un ejemplo de moderación; un modelo de virtud y valor; un rey que
logró consolidar bajo firmes bases éticas y de ejemplaridad a la sociedad Romana.
Tarquino el Antiguo, quinto monarca de la serie, logró ampliar la base de su poder
personal abriendo el senado a hombres nuevos que le eran adictos. Estos nuevos
senadores fueron “un apoyo seguro para el príncipe que les abriera el senado” -concluye
Tito Livio-.
Servio Tulio reinó con el apoyo pleno del senado y fue un gran Legislador. Instituyó el
censo -que hizo recaer el peso de los tributos sobre los ciudadanos más ricos- y estableció
un orden jerárquico entre las clases sociales que se aglutinaron según su condición
económica y su fortuna.
Tarquino el Soberbio, el último rey de Roma, reinó con la oposición del pueblo y del
Senado y fue depuesto por la acción triunfante de Bruto.
b) La República
El período histórico de la República Romana abarca desde el año 509 a. C. hasta el año
27 a. C.
Tito Livio destacó la prudencia de los fundadores del nuevo régimen republicano, que
no procedieron como los revolucionarios de cuño utópico -arrasando con los usos y con
las instituciones-, sino que conservaron el patrimonio institucional pre-existente. La única
132
innovación introducida en el Estado fue la instauración de la función consular colegiada
y anual.
“El régimen de los reyes fue sustituído por el régimen consular, que a primera vista se
diferenciaba bien poco del anterior. En lugar de un rey elegido de por vida, todos los años
eran nombrados en los comicios centuriales dos cónsules que ejercían el poder militar y
judicial. Más así, como el poder otorgado de por vida a una sola persona le confería una
autoridad eficaz, este poder anual, compartido entre dos personas quedaba reducido a
casi nada. Creyendo transferir el poder del rey a los Cónsules, la República en realidad
lo había transferido al senado” (Guglielmo Ferrero. "Historia de Roma")
El senado era el órgano representativo del patriciado. Esta concentración del poder en
manos de la aristocracia romana generaría un estado de permanente tensión con los
plebeyos. Tensión y conflicto que daría origen a sucesivos acuerdos y que sería una de
las causas de la dinámica modificación de la Constitución Romana y la creación de nuevas
magistraturas. Tito Livio señala que la otra vertiente del desarrollo Constitucional de
Roma, se relaciona con la empresa imperial de la República, que fue la continuación de
la política expansiva trazada por los reyes.
“Es admirable cómo a la complicación creciente de la sociedad romana responde el
Estado, paso a paso, con la creación de nuevas instituciones que diversifican el poder,
haciendo de él una multiplicidad de poderes o potestades, articulados unos en otros. El
pretor abandona el mando supremo de la ciudad y del ejército a dos nuevos magistrados:
los cónsules, cuya actuación gemela o colegiada impedirá la posible tiranía de un hombre
sólo. La Pretura (1) queda encargada de regentear el derecho privado. Los ediles cuidarán
la ciudad. Los cuestores se ocuparán de la hacienda. Todo cambio importante en la
estructura social suscita una necesidad pública, que si lo es de verdad, plantea una
cuestión de Estado. Porque el Estado es la actividad social que se ocupa de lo
necesario, de lo imprescindible. Y es de verdad emocionante contemplar cómo a cada
uno de esos cambios reacciona la fértil inventiva política de los romanos con una
institución tan precisa, concreta, original e ingeniosa, que parece una pieza de genial
ingeniería y viene a ajustarse, con maravillosa exactitud en la máquina ya existente del
Estado. Cada una de esas instituciones, por lo mismo que no es un abstracto embeleso
ni expresión ambiciosa de un vago prurito reformista, sino lo que las circunstancias
reclaman, ni más, ni menos tiene el aspecto de lo que el matemático llama la feliz idea,
la ocurrencia elegante y certera que aporta la solución del problema. En suma el Estado
se va amoldando al cuerpo social, como la piel nos aprieta y nos ciñe, pero la línea de su
presión coincide con los alabeos de nuestros músculos” (Ortega y Gasset La Historia
como sistema). El autor citado añade “los romanos lograron la perfección de su constitu-
ción patria no en virtud de razonamientos, sino a través de numerosas luchas y en el
manejo de los asuntos, extrayendo el consejo mejor de una clara intuición de las
peripecias”. En este aspecto señala una diferencia esencial con los griegos que habían
construido sus Estados, casi siempre por la obra de “unhombre-LicurgoenEsparta,Solón
en Atenas-, que sacaba de su cabeza las instituciones, que las inventaba mediante la
magia de la razón raciocinante”. (Ortega y Gasset -obra citada).
El genio colectivo del pueblo romano para crear las instituciones conforme la necesidad
lo requería, resplandece en la creación de una magistratura de emergencia: La Dictadura.
El senado instituía al Dictador -por lapsos brevísimos- cuando las situaciones excepcio-
nales indicaban la conveniencia del mando unificado. (En la guerra contra los sabinos y
los latinos acaudillados por el traidor Octavio Manilio)
La constante tensión y lucha entre los patricios y los plebeyos -que pugnaban por la
igualdad de derechos- fue también una fuente de creación de nuevas magistraturas. Los
plebeyos llegaron hasta plantear la huelga militar y otras medidas retorgiras: el retiro en
133
masa al monte Sacro, hasta obtener magistrados que velaban por sus intereses y que
restablecieron paulatinamente el equilibrio entre las clases. Los tribunos fueron esos
representantes del pueblo que eran considerados intocables y tenían la posibilidad de
vetar cualquier orden emanada, incluso de los cónsules, que causara algún perjuicio a un
ciudadano de condición plebeya. La censura nació de la necesidad de levantar los censos,
que eran la base del sistema tributario y del sistema de reclutamiento militar. Pero a
medida que se introdujo el helenismo -hacia el año 200 a C.- y las costumbres comenzaron
a hacerse más laxas, el censor tomó a su cargo el cuidado de las mores maiores -las
costumbres de los mayores. (De mores proviene la palabra moral). El juicio del censor
llegó a afectar el honor de los senadores y los caballeros. La figura de Catón el Censor es
el ejemplo más preclaro de la fuerza ética que asumió este cargo.
Los cuestura: es el primer cargo desde el punto de vista del “cursus honorum” -la
carrera de los honores que en Roma está incluso reglamentada por ley-. Esta magistratura
se refiere a la custodia del tesoro y a la recaudación y distribución de los impuestos.
Como hemos referido, los plebeyos fueron ganando terreno hasta acceder a todas
estas magistraturas de la República sin ninguna restricción. Por ejemplo, en el año 389
accedió por primera vez a la dignidad consular un plebeyo.
La administración de Justicia estaba a cargo de un Pretor Urbano, que tenía compe-
tencia sobre los ciudadanos romanos y un Pretor Peregrino que administraba justicia para
los extranjeros.
Causas de la decadencia de la República
En el Siglo II a C., La República Romana alcanzó su esplendor institucional, al punto
que Polibio podrá afirmar que la paradigmática Constitución de la Ciudad Eterna, es lo que
explica la armonía interior del Estado y su firme expansión imperial.
En los 52 años que Transcurren entre el 198 al 146 a C., Cartago había sido destruída;
Flaminio había derrotado a los Macedonios en la batalla de Cienescéfalos (197 a C.) y
anunció en los Juegos Istmicos que los Griegos serían Libres bajo la Tutela de Roma;
Antioco el Grande de Siria fue derrotado y reducido (189 a C.), y en 168 a C. Perseo de
Macedonia fue derrotado y su reino anexado. En el lapso de dos generaciones los
romanos habían pasado de la lucha por su supervivencia contra Aníbal -general de
Cartago- al domino del mundo.
Esta dinámica ascensión tuvo dramáticas consecuencias. Las “mores maiores” -
costumbres de los antepasados- y las virtudes tradicionales de los Romanos, sufrieron un
fortísimo menoscabo por el impacto de la riqueza imponente que fluía constantemente de
todos los puntos del orbe conocido.
La tierra conquistada -el ager públicus- fue primordialmente el botín de la clase
senatorial. La explotación de los contratos públicos de construcción de vías de comunica-
ción, acueductos y de provisión de bienes y servicios, originó enormes ganancias a los
senadores patricios y al orden ecuestre, mientras se arruinaba la clase de los pequeños
propietarios rurales, que provenían de la masa de los soldados y formaban el compacto
núcleo de los ciudadanos medios, virtuosos y libres.
Simultáneamente con este proceso de enriquecimiento -ad infinitum- de las clases
superiores y extrema pauperización de las clases medias bajas, se verificó una rápida
asimilación de la cultura griega, que paulatinamente iría socavando las bases de “La
Concordia” o consenso, que es el elemento aglutinante sobre el que descansa la cohesión
del Estado.
134
El desequilibrio social fue advertido por los hombres más lúcidos de Roma y algunos de
ellos -Cayo Lelio y Tiberio y Cayo Graco- intentaron inclusive realizar las reformas necesarias
para restaurar la pequeña propiedad rural con el propósito no “de producir trigo, sino de lograr
la producción de hombres virtuosos y austeros que reclamaba la salud de la República.”
La influencia Griega
El impacto decisivo que la refinada cultura griega ejercerá sobre Roma, se desarrolla
a partir del fin de la Guerra contra Perseo de Macedonia (171 a 167 a C.). Este conflicto
bélico que culminó con el sometimiento de Grecia, y tuvo como consecuencia la apertura
total de la sociedad latina a las seducciones de una cultura de extremo refinamiento, y que
se hallaba en un trance de gran decadencia.
UnhechosimbólicoilustralaactituddelosRomanosfrentealosConquistadores:Paulo
Emilio, vencedor de Perseo y padre adoptivo de Escipión Emiliano, rechazó su parte en
el botín que le correspondía de Macedonia, quedándose con la biblioteca del Rey, que
sería destinada a su hijo Escipión Emiliano -Conquistador de Cartago-. Este fue el
protagonista central de un círculo áulico, que estaría integrado por hombres ilustres entre
los que se contaban dos Griegos relevantes: el gran historiador Polibio rehén de la guerra
contra Perseo y amigo y compañero de Escipión Emiliano- y Panecio de Rodas, que fue
el heredero del filósofo ANTIPATRO en la conducción de la Escuela Estoica. Esta escuela
dejaría una impronta indeleble en la humanización del Derecho estricto y formulario de
Roma y daría una cosmovisión nueva para un Estado de dimensión Mundial que requería
nuevas formas de pensamiento y una base de consenso común, para aglutinar poblacio-
nes tan heterogéneas como: los Romanos, los Itálicos, los africanos, los griegos, los
hispánicos y los asiáticos que no podían regirse por las estrechas instituciones de la
antigua ciudad-Estado.
La Escuela Estoica -parapetada al inicio en el circulo de
los Escipiones- aportó también ideas renovadoras que
permitieron a los juristas romanos desarrollar la concep-
ción de derecho natural, común a todos los hombres y
perceptible por la recta razón.
La naturaleza hace iguales a los hombres por encima
de sus encuadramientos raciales, culturales o de su perte-
nencia a diversos Estados. La naturaleza dicta a la razón
normas mucho más profundas que las de los Estados y
que emergen del hecho de que los hombres están forma-
dos de la misma sustancia material y responden a instin-
tos, intereses y pasiones similares. Esa identidad, esa
igualdad de anhelos, de caracteres psicológicos y mora-
les, permite que la razón perciba esa Ley natural que está
grabada con caracteres indelebles en el corazón humano
y que hace que todos los hombres sean iguales y ciudada-
nos del mundo conforme al orden providente del cosmos.
El Estado se convertiría así en una unión ética al servicio
de la fraternidad universal.
Esta postura permitió el desarrollo de “La humanitas”, que facilitaría la adecuación del
ius gentium -el derecho de gentes- a la realidad que advenía de una sociedad polinacional,
multiracial, cultural y jurídicamente heterogénea.
Los juristas, poseedores de estas nuevas herramientas intelectuales, comenzaron a
apartarse del formalismo y logar la espiritualización del derecho que se convirtió en un “ars
boni et aequi”.
Busto de Publio Cornelio
Escipión, llamado el Africano,
que condujo a los romanos
a la victoria sobre Cartago.
135
Tributarios de la filosofía Estoica: la mayoría de los pensadores políticos de Roma
fueron por ejemplo:
1) Cicerón (106 a 43 a C.) -que en momentos de
agonía de la República, convocaría curiosamente la
sombra de Escipión Emiliano para presidir su diálogo
sobre el Estado “De República”, que explica el desarro-
llodelaConstituciónRomanaatravésdelasperipecias
históricas y del genio peculiar del pueblo latino.
2) Séneca (4 a C. a 65 d. C.) es otro estoico ilustre
quetratarádeencontrar,unestilomoralyarmoniosode
vida en los terribles tiempos de Nerón;
3) El Emperador Marco Aurelio también sería un
exponente importante de la filosofía estoica.
Los Romanos ilustres que integraban el Círculo de Los Escipiones fueron entre otros:
Cayo Lelio -cuya amistad arquetípica con Escipión Emiliano fue inmortalizada por Cicerón
en su obra “De AMICITIA”- el dramaturgo Terencio, Lucio y Quinto Mucio Escévola, Decio
Junio Bruto, etc.
Las reformas sociales: Los hermanos Graco
Cayo Lelio, el gran amigo de Escipión Emiliano -de quien había sido legado en la guerra
Púnica que concluyó con la destrucción de Cartago- intentó plantear una Reforma Agraria
que tenía por finalidad restaurar la pequeña propiedad rural y paliar el proceso de
pauperización de las clases medias bajas. Ante la enconada oposición del senado retiró
su proyecto y juzgó prudente no insistir en su formulación.
El joven Tiberio Sempronio Graco, cuñado de Escipión Emiliano, fue elegido Tribuno
en el año 133 a C.. A instancias de sus partidarios retomó la idea de Cayo Lelio y
desempolvó su proyecto de Ley abandonado 12 años atrás. El novel Tribuno consiguió la
aprobación de la Ley agraria en los Comicios sin que mediara intervención del Senado.
Mediante esta norma el Estado recuperaba las tierras públicas -ager publicus- en poder
de los terratenientes y las distribuiría fraccionándolas en Lotes “a las pobres gentes
arruinadas”. “¿No se curaría Italia de su más grave enfermedad?” "¿No volvería Roma a
ser una tierra de pequeños agricultores y valientes soldados?” -se pregunta G. Ferrero.
La ley desencadenó una encarnada oposición en el senado y entre los terratenientes
que se veían amenazados en sus intereses, que condujo progresivamente a acciones
cada vez más contundentes por parte de cada facción. Tiberio Graco -primer revolucio-
nario de Roma- tenía como consejero al griego Bossius que según Ortega y Gasset, era
“un filósofo racionalista, una araña intelectual Tejedora de Trivialidades estrechas”. Esta
definición permite encuadrar a Tiberio Graco entre los reformadores utópicos, siendo un
verdadero precursor de una larga serie. El -con sus partidarios -destituyó al Tribuno Marco
Octavio Cecina, e intentó hacerse reelegir en la magistratura Tribunalicia. Sus opositores
aprovecharon las convulsiones causadas por los partidarios de Tiberio Graco en los
comicios para reducirlos acudiendo a la más ruda violencia. Tiberio Graco y 300 de sus
Busto de Cicerón
136
correligionarios fueron asesinados por los senadores y caballeros acaudillados por
Escipión NASICA.
Cayo Graco (123-121), hermano de Tiberio y mejor dotado intelectualmente, intentó 10
años después dar cima a la obra emprendida por aquél. Como tribuno propuso la ley
FRUMENTARIA, que obligaba al Estado a vender grandes cantidades de Trigo a precios
Económicos, lo cual favorecía a las grandes masas proletarias. La ley viaria constituía un
plan de construcciones camineras para dar ocupación al pueblo y mejorar las comunica-
ciones, y permitía adjudicación de la construcción de grandes graneros.
Fue reelegido en 122 como Tribuno y, considerando que su popularidad estaba
consolidada, lanzó el proyecto de otorgar la ciudadanía a todos los habitantes de Italia e
insistió en las Reformas agrarias. Ortega y Gasset dice que en el ánimo de Cayo
Sempronio Graco “influye muy claramente la filosofía griega utopista y, por tanto, es un
maniático del reformismo”. En 121 a C. Cayo Graco había perdido el favor popular y no
fue reelecto. Ese mismo año, a raíz de los ataques de sus enemigos, se hizo matar por
un esclavo fiel.
Las Guerras Civiles (o Sociales)
Estas reformas bien pensadas y que respondían a la finalidad de favorecer el mayor
número de personas, fueron abruptamente abortadas por la aristocracia romana. Este
hecho gestó la creación del partido popular, que se batiría encarnizadamente con el
partido aristocrático por espacio de un siglo dando lugar a las guerras civiles y a la
alternativa en el poder de hombres fuertes que acaudillaban a uno y otro bando.
- ”Después de los Gracos- explica Ortega y Gasset- empieza la época criminal que, por
lo visto, se abre a cierta altura de la vida de todo pueblo. En la Roma legítima se había sido
hipersensible para todo lo que fuera en la vida civil, violencia personal. Mas ahora el
asesinato está al orden del día y no se pueden celebrar comicios porque bandas armadas
irrumpen en el Foro y en el Comiciado”.
En el año 88 a C., el partido popular toma el poder. Se produce un conflicto que tendrá
a Mario -jefe del Partido Popular- y a Sila -representante de la aristocracia-, como
principales actores y contrincantes.
Mario detentará la jefatura del Estado entre los años 88 y 87 a C., sojuzgando
violentamente a la nobleza.
1ª Guerra Civil
En el año 85 a C., comienza la Primera Guerra Civil que concluye con el triunfo de Sila,
quien en el año 82 es elegido legítimamente por el senado como: “DICTATOR LEGIBUS
SCRIBUNDIS ET REPUBLICAE CONSTITUENDO” (“Dictador encargado de constituir la
República y dictar sus Leyes fundamentales").
Sila destruyó al partido democrático y diezmó el orden ecuestre. Restableció los fueros
delanoblezayrestauróunaconstituciónquedesconocíalasconquistaslogradasporotros
estratos de la sociedad Romana.
Muerto Sila en el año 79, se renovaron las convulsiones sociales. “Las necesidades de
la Guerra con Lépido, con Sartorio y con Espartaco obligan al Senado a anular las leyes
137
restauradoras de Sila, y entregarse a los generales, concediéndoles poderes ilegales.. El
ejército desde Mario, no es el ejército de Roma, sino el ejército personal de Mario o de Sila,
o de César o Pompeyo. El Poder público mismo se desintegra y se quiebra en una serie
de Poderes personalísimos en inevitable lucha de unos con otros. No hay principio alguno
que siga vigente y al que se pueda recurrir. De aquí derivan, una tras otra, siete terribles
guerras civiles” -señala el filósofo español citado supra.
2ª Guerra Civil
Julio César había realizado un ascendente camino en la carrera de los honores. Se
había desempeñado brillantemente como Tribuno Militar, cuestor, Edil Curul, Gran
Pontífice, pretor, propretor en España y Cónsul en el año 60 a C.. En el año 58 a C. el
senado la confiere el mando de la Galia que César Romaniza íntegramente, tras la batalla
de Alesia en el 52 a C.
PorsuparentescoconMario-erasobrino-yporsusaccionesenprodelosdesposeidos,
se convirtió en el Líder del partido popular.
El Senado, preocupado por el creciente prestigio de César, decidió no renovar su
mandato en La Galia y ordenarle que licenciara sus tropas. César desobedeció y cruzó el
Río Rubicón con sus tropas rumbo a Roma, iniciando la Segunda Guerra Civil.
El Senado dio su respaldo a Pompeyo, a quien César venció en Farsalia (48 a C.).
César, ungido por el poder de las armas como Dictador perpetuo e “Imperator” -
equivalente a Comandante en jefe- fue descarnadamente un gobernante que fundaba su
cabal legitimidad en la fuerza. El 15 de Marzo del año 44 a C., fue asesinado en el Senado
-a los pies de la estatua de Pompeyo, por un grupo de Senadores encabezados por Marco
Junio Bruto y Cayo Cassio.
Este hecho originó una nueva serie de conflictos sociales, que concluirían en la batalla
de Actium (31 a C.) en la que Octavio -sobrino de Julio César- derrota a Antonio. A partir
de esa fecha, Octavio consolidará su poder y acumulará diversos títulos: Príncipe,
Emperador, César y Augusto.
c) El Imperio (27 a.C. a 476 d.C.)
“La situación a que se llega después de aquellas atroces guerras civiles está expresada
por Tácito”, cuando explica la razón por la que los romanos “entregan todos el poder
definitivamente a Augusto (Octavio) y se funda el principado, es decir, el IMPERIO”. Dice
sólo estas dos palabras: “CUNCTA FESSA” - “Todo el mundo, personas y cosas, estaban
fatigados, hartos, no podían más. Durante años y años nadie estaba seguro de vivir o morir
cualquier día asesinado”. "Horacio, agradeciendo a Augusto el orden que ha establecido,
lo declara en la Oda X del Libro III".
HIC DIES, VERE MIHI FESTUS, ATRAS
EXIMET CURAS; EGO NEC TUMULTUM
NEC MORI PER VIM METUAM, TENENTE
CAESARE TERRAS.
“Este es el título en que funda el ejercicio de su poder el IMPERATOR AUGUSTO: LA
FATIGA. No es un título legítimo, es un título eficaz, es una urgencia. Hacía falta que
alguien, fuese quien fuese, ejerciera el Poder Público, el mando y terminase con la
anarquía”. (Ortega y Gasset - "Una Interpretación de la Historia Universal")
138
Plinio habla de “la inmensa majestad de paz romana” que Augusto le dio al mundo
durante 40 años. Los historiadores cristianos han llamado a este período “La plenitud de
los tiempos”, porque por vez primera el derecho prevaleció sobre la fuerza y el templo de
Jano Bifronte se cerró por 4 décadas sucesivas.
Era el momento adecuado para el nacimiento del Mesías -como lo señala Virgilio
siguiendounaprofecíadelaSibiladeCumas-ycomoloexpresaelPoetaMiltonensu“Oda
a la mañana de la Natividad de Cristo”.
139
Causas de
decadencia
CARACTERISTICAS
AñoPeríodos Acontecimientos
MONARQUICO
REPUBLICANO
1) Complete el siguiente cuadro:
ACTIVIDAD Nº 12
140
141
Resumen
CronologIa romana
Período monárquico
Año 753 a.C: Fundación de la ciudad de Roma. Período de los 7 Reyes.
La República
Año 509 a.C: Se instaura la República Romana
Año 499 a.C: Retiro de los plebeyos de la ciudad de Roma. Mediación de Menenio
Agripa. Creación de los Tribunos de la plebe.
Año 451 a.C: Publicación de la Ley de las XII Tablas: Los plebeyos logran una cierta
igualdad jurídica.
Año 367 a.C: Los plebeyos acceden al Consulado y a las demás Magistraturas.
Años 264-241 a.C: 1º Guerra Púnica
Años 218-201 a.C: 2º Guerra Púnica
Años 149-146 a.C: 3º Guerra Púnica, que culmina con la destrucción de Cartago.
Años 131-121 a.C: Reformas de Tiberio y Cayo Graco. Reforma Agraria y Ley
Frumentaria.
Año 107 a.C: Consulado de Mario.
Año 91-81 a.C: Guerras Sociales
Año 88 a.C: Consulado de Sila
Años 82-79 a.C: Dictadura de Sila
Año 60 a.C: Consulado de Julio César
Año 58 a.C: César emprende la conquista de Las Galias.
Año 52 a.C: Batalla de Alesia. César derrota al último Jefe Galo, Vercingetorix y
Romaniza totalmente Las Galias.
Pompeyo consigue que el Senado disponga la Terminación del Gobierno de César en
las Galias y ordene el licenciamiento de sus Legiones. César desobedece y se inicia una
nueva Guerra Civil.
Año 48 a.C: Batalla de Farsalia. César derrota a Pompeyo y se unge como Dictador
perpetuo.
Año 44 a.C: Muerte de Julio César. Sus asesinos son Marco Bruto, Cayo Casio y otros
conjurados republicanos.
Nueva Guerra Civil.
Año 31 a.C: Batalla de Actium. Octavio derrota a Marco Antonio y queda como único
árbitro del Poder Romano.
142
Dinastía: Julio-Claudia
Año 27 a.C:
Octavio es designado cónsul y comienza el período Imperial
Octavio toma el nombre de Augusto
Año 1 Nacimiento de Cristo. Comienza nuestra era
Año 14 DC Tiberio es ungido Emperador de Roma
Año 33 DC Muerte de Cristo
Año 37 DC Calígula es el nuevo Emperador Romano
Año 41 DC Claudio asume la Dignidad Imperial
Año 54 DC Nerón asumió la conducción del Imperio
Años 68-69 DC Período de la Anarquía. Gobiernan Galba, Oton y Vitelio.
Flavia
Año 69 DC Vespasiano es ungido Emperador. Comienza la Dinastía Flavia
Año 70 DC Tito, hijo de Vespasiano, destruye la ciudad de Jerusalén
Año 79 DC Tito es el nuevo Emperador de Roma
Año 81 DC Domiciano sucede a Tito en la Titularidad del Poder
Antoninos
Año 96 DC La asunción de Nerva a la Dignidad Imperial, unge una nueva Dinastía: la
de los Antoninos.
Año 98 DC A Nerva lo sucede Trajano
Año 117 DC Adriano asciende al Trono Imperial
Año 138 DC Antonino Pío sucede a Trajano
Año 161 DC Marco Aurelio: sucede a Antonino Pío
Año 180 DC Cómodo: es el último emperador de la dinastía Antonina
Años 193-235 DC La Dinastía de los Severos gobernará Roma durante ese período
Años 235-305 DC Período de Anarquía Militar
Año 284 DC Diocleciano lleva a cabo una profunda Reforma Administrativa y Militar que
consolidará paulatinamente el Poder Imperial
Año 313 DC El Edicto de Milán reconoce la libertad de culto a los cristianos.
Años 324-337 DC Constantino El Grande es ungido Emperador
Año 391 DC El Cristianismo es religión oficial del Imperio Romano
Año 476 DC Los Bárbaros toman Roma y cae el último Emperador del Imperio Romano
de Occidente -Rómulo Augústulo-
Continúa el Imperio Romano de Oriente con su capital en Constantinopla- Bizancio.
143
ANEXO I
Texto seleccionado de Jean Touchard
“Historia de las Ideas Políticas”
El círculo de los Escipiones
El siglo II está marcado por las grandes conquistas romanas fuera de Italia: reducción
de Macedonia al rango de provincia (200-146), destrucción de Cartago (146), sometimien-
to de España. Roma se convierte en el centro del mundo mediterráneo. Afluyen hacia ella
esclavos y libres, rehenes o embajadores, una multitud de intelectuales, artistas, médicos,
sabios o profesores oriundos de los grandes centros del helenismo. Las grandes familias
romanas se dividen en sus opiniones acerca de los recién llegados.
Catón (234-149)
Defiende tenazmente el viejo ideal romano. Su obra (los Origines, el De agricultura
y el Carmen de moribus) nos revela bastante bien el pensamiento de un gran cultivador
detierrasconvertidoenoficialypolíticointransigente,celosamenteapegadoalagrandeza
romana y a las virtudes de la raza. Según él, el pueblo romano tiene un dominio que es
Italia. Roma ha adquirido sus derechos mediante sus virtudes colectivas y su sentido
nacional, y no por la acción de la Providencia o de la Fortuna. Catón no cree tampoco en
las personalidades, oponiéndose violentamente en esta cuestión a la tradición política
helenística, que concedía un amplio lugar a los “hombres providenciales”. Suprime de su
historia todos los nombres propios. Entre las virtudes colectivas que constituyen la fuerza
del grupo figura en destacado lugar el respeto por la fidelidad jurada: la fides, sobre la que
se establecen las relaciones entre Roma y los Estados italianos. Pero al igual que la
supremacía de Roma sobre Italia se justifica por las virtudes romanas, una extensión de
las conquistas fuera de Italia, que no tuviera la justificación de la seguridad, minaría la
grandeza de Roma, zapando aquellas mismas virtudes. En efecto, cuando así ocurre la
buena fe se escarnece, se despiertan apetitos que corrompen las costumbres, no siendo
ya elemento determinante el sentido nacional. Naturalmente, Catón ataca la influencia de
las ideas griegas, enemigas de las virtudes romanas. Este pensamiento político, corto de
vista pero influyente, encontrará siempre eco en Roma y, extrañamente, siglos más tarde,
en el Imperio. Completado y ayudado por una cierta forma de estoicismo, está llamado a
tener un gran porvenir. Por el momento el Senado, que le sigue, proscribe a los epicúreos
en 173 y a todos los filósofos en 161.
Correspondió al vencedor de Aníbal, Escipión Emiliano (185-129), hijo y nieto
adoptivo de los artífices de la grandeza romana, Pablo Emilio y Escipión el Africano, el
honor de inaugurar, de manera prudente y sin perder de vista la superioridad romana, el
indispensable trabajo de amalgama ideológica que debería dar a Roma una primacía
moral e intelectual proporcionada a la extensión de sus conquistas. No nos dejó ningún
escrito, pero su vida política basada en el prestigio personal y en los favores supuestos
de la Fortuna, es un desafío a las ideas de Catón. Sus amigos griegos -Panecio en filosofía
y Polibio en la historia- desempeñaron un considerable papel en la elaboración del nuevo
pensamiento político.
Panecio (170-110)
Acompañó a Escipión en sus viajes y estancias, de 146 a 129, antes de asumir, a la
muerte de su protector, la dirección de la escuela estoica de Atenas. Aunque no
disponemos hoy más que de citas de su obra, sabemos, por medio de Cicerón (De oficiis),
la influencia que tuvo -y recíprocamente- el hombre de Estado sobre el filósofo. Escipión
pidealestoicismountipodedisciplinamoral,necesarioparaloscruelesybravoscapitanes
144
de un imperialismo victorioso conducido únicamente por la ambición o la razón de Estado.
Espera,comoresultadoquelimitesupresunciónyquelesenseñelafragilidaddelascosas
humanas. Escipión trata de encontrar evidentemente un humanismo y una moral que
civilicen ese campo atrincherado que es su patria. Panecio responde a esta invitación
humanizando a su vez el estoicismo y haciéndolo más práctico; lo limpia de toda una
dialéctica inútil, de una teología y de una astrología demasiado especulativa y fatalista, y
exalta, en cambio, la actividad civilizadora del hombre. El De officiis de Cicerón nos da
una idea aproximada de lo que podía ser el tratado Del deber de Panecio. Se insiste sobre
todo en la distinción entre la sociedad animal y la humana; las virtudes del hombre son
tendencias naturales, pero reguladas por la razón; y la humanidad es justamente este
conjunto de sentimientos, tradiciones o artes que transforman los instintos animales. La
doctrina consiste en un humanismo de justo término medio que se opone tanto a las
excesivas ambiciones de una sabiduría superhumana y a la rudimentaria concepción de
los cínicos como a la rigidez nacionalista de los viejos romanos. Al tiempo que mantiene
el ideal de un hombre universal y de igual naturaleza en todas partes si obedece a la moral,
intenta promover una moral simple y flexible, más humana que el sumario patriotismo de
Catón, pero cuya difusión no sea contrarrestada por ninguna implicación política. Se
propone completar y hacer flexible un nacionalismo activo pero sin vigencia. Esta tentativa
filosófica, obra de un “rallié” y fabricada a la medida de las conquistas, tendrá una
amplísima posteridad. Es el comienzo de una resurrección del estoicismo y afirma la
alianza de esta doctrina con la romanidad.
Polibio (hacia 205-125)
Aporta la justificación de la Historia. Conducido a Roma como rehén, en 168, fue tratado
como amigo, siguió a Escipión en sus viajes y regresó a Italia como libre en 146 para
redactar esta vez una Historia universal que describe el período de 218-146, tomando
como centro de perspectiva a Roma. Esta elección suponía, además de un homenaje a
sus amigos, la creencia íntima, abiertamente proclamada, de que las historias locales
encontraban en la conquista romana su última realización, a la que reclamaban como una
consecuencia natural. La historia romana iba a fundir en una historia única mil corrientes
separadas.
Pero al tiempo que lanza esta tesis de una predestinación del pueblo romano e impone
la idea de una solidaridad necesaria de los pueblos conquistados con su conquistador, se
convierte en el primer teórico de la Constitución romana, en el libro VI de sus Historias
(3-10, 11-18), donde, al tiempo que define el mejor Gobierno, analiza el Estado romano.
InvocandoelnombredePlatón,exponeunateoríadelasucesióndelasConstituciones,
bastante diferente, sin embargo, de la que contenía la República. Según él, las
sociedades conocen necesariamente, entre cataclismos cíclicos (inundaciones, epide-
mias, penurias, etc.) en que se aniquila toda civilización, la evolución siguiente: la
monarquía, estado inicial que se define por la adhesión natural al más fuerte y al más
enérgico, se transforma en realeza, que es una monarquía moralizada en la que el poder
de un soberano justo se funda en la libre adhesión; pero la realeza degenera en tiranía
cuando el rey cede a sus pasiones; la tiranía es destruida por la sublevación de los mejores
a quienes el pueblo, en recompensa, confía el Poder, fundándose de esta forma una
aristocracia que, por la intemperancia de las siguientes generaciones de aristócratas, se
transforma en oligarquía; la rebelión popular da origen entonces a la democracia, amante
de la igualdad y de la libertad; pero la ambición de algunos, sobre todo de los ricos,
corrompe al pueblo al habituarle a vivir sobre el bien ajeno. Crisis, luchas entre partidos,
proscripciones, matanzas: de esta inevitable catástrofe saldrá de nuevo la monarquía, y
así perpetuamente (Polibio, VI, 3-9). En suma, si se exceptúa la monarquía original, nos
encontramos ante tres tipos de constitución convenientes: realeza, aristocracia y demo-
cracia, con sus respectivas deformaciones (tiranía, oligarquía, demagogia). Es, en cierto
145
modo, la clasificación de Aristóteles; pero ninguno de estos tipos es enteramente
recomendable en sí mismo, ya que contiene en su interior el germen de su degeneración,
como la madera contiene la carcoma. Por ello, hay que considerar la posibilidad de
combinar estos regímenes “compensando la acción de cada uno por la de los otros” y
“manteniendo el equilibrio mediante el juego de fuerzas contrarias” (VI, 10). La lógica y la
experiencia se pronuncian a favor de esta solución. Se reconoce en todo esto una
utilización bastante libre de Platón, y también de Aristóteles. No obstante, la tesis de
Polibio es más sistemática que la que le sirve de modelo.
Lo que sucede es que Polibio examina, efectivamente, un régimen determinado: el de
Roma. Su Constitución satisface, según él, los imperativos que acaba de indicar. Los
poderes de los cónsules hacen pensar en una realeza; los del Senado, en una aristocracia;
los del pueblo, en una democracia. Todos estos poderes se controlan y equilibran. Los
cónsules -soberanos para dirigir la guerra- dependen del Senado para el abastecimiento
de las tropas y para su propio nombramiento, y del pueblo para los tratados. El Senado,
asuvez,dependedelpueblo,aquiendebensometerselosgrandesprocesosyquepuede,
mediante sus tribunos, suspender los decretos de aquella asamblea. El pueblo ateniense,
por el contrario, “ha sido siempre como una nave sin piloto” (VI, 44), y aquella democracia
sin contrapeso zozobró siempre en la anarquía. El autor critica incluso la Constitución de
Creta, por estar fundamentada en el amor de la riqueza y el régimen democrático (VI, 45-
46). Esparta conoció, por el contrario, una duradera grandeza merced a la igualdad de
fortuna, la convivencia en común, la simplicidad de la vida y, sobre todo, el contrapeso de
los poderes (realeza, senado y pueblo). Pero Esparta, fundada sobre la frugalidad, la
ausencia de moneda, comercio, etc., estaba organizada para conservar y no para adquirir.
Cada guerra de conquista ponía en peligro su propia independencia. Y “si se ambicionan
empresas mayores, si se tiene por glorioso y brillante aquello de mandar a muchos
súbditos, someter y señorear muchas provincias, y atraerse sobre sí la mirada y la
atención de todos, se debe confesar que la República de Lacedemonia es defectuosa y
que la Romana le lleva muchas ventajas, por tener una Constitución más poderosa” (trad.
Rui Bamba) (VI, 50). La Constitución de Cartago se parecía a la de Roma; pero mientras
aquélla había llegado ya a su período de decadencia, Roma llegaba a la perfección en su
forma de gobierno: “Ya que el pueblo se había arrogado en Cartago la principal autoridad
de las deliberaciones, cuando en Roma estaba aún en su vigor la del Senado. Allí era el
pueblo quien resolvía, cuando aquí eran los principales quienes deliberaban sobre los
asuntos públicos”. (trad. Rui Bamba) (VI, 51)
Polibio, expresando seguramente las inquietudes de la clase senatorial, muestra los
peligros que amenazan a la Constitución Romana: ésta ha alcanzado su apogeo. Como
cualquier ser, está sujeta a cambio y corre el peligro de morir por factores internos. La
prudencia y la experiencia romanas que han combinado esta asociación de poderes
pueden permitir que este equilibrio se prolongue y que la evolución se frene. Sin embargo,
Polibio no nos dice si esta prolongación puede ser indefinida. Se limita -y también aquí su
postura coincide con la de la clase senatorial- a subrayar que toda evolución se realizaría
en adelante en la dirección de la democracia y, por tanto, de la demagogia. Enumera los
catastróficos ejemplos: Atenas, naufragada en la demagogia; Creta, democrática e
inestable; y, sobre todo, Cartago, durante mucho tiempo afortunada rival, invadida y
paralizada por la democracia, desequilibradora de la sabia combinación de poderes. Así,
el consejo de Polibio es claro: se ha de intentar limitar la ostentación del lujo por parte de
los ricos, así como evitar que se desencadenen las ambiciones del pueblo, fuente de todo
el peligro futuro. Roma debe intentar mantenerse dentro de los límites de las constitucio-
nes hermanas de Lacedemonia, equilibrada pero moribunda por no haber sabido sostener
su imperialismo, y de Cartago, imperialista pero naufragada en la democracia. Las tesis
de Polibio constituyen un himno triunfal a la gloria de la energía romana en el que se
percibe, sin embargo, una nota inquieta y fatalista.
146
Los Gracos
Las consideraciones de Polibio, sin embargo, no tomaban en cuenta profundas
modificaciones que se venían produciendo desde el comienzo de la expansión. En el
interior, una parte de la clase senatorial, exaltada por la conquista de las ganancias, no
pensaba más que en el acaparamiento de poderes y riquezas; frente a ella, las clases
medias languidecían, arruinadas por el aflujo de trigo extranjero, cargadas de deudas,
soportando mal la competencia de las grandes propiedades senatoriales, desangradas
por las incesantes expediciones. Las clases medias se proletarizaban, entraban en la
clientela del patriciado o se agitaban en busca de algo nuevo. En compensación, una clase
nueva o renovada -la de los caballeros publicanos, financieros mediante los que se
explotaba el Imperio- ponía en pie un nuevo poder, ya fuerte, frente al poderío senatorial,
poniéndose unas veces de acuerdo con éste, mostrándose impacientes por el contrario
otras. Fuera, una Italia sumisa, pero no todavía adicta, un Imperio al que se le imponían
fuertes exigencias pero que salía del asombro de la derrota, reclamaban un estatuto que
preservara sus peculiares intereses. Los dos problemas estaban estrechamente unidos.
Había que asegurar una explotación más justa, menos extenuante, de las tierras
conquistadas, y -por esto mismo- modificar dentro de Roma las bases mismas del poder.
La cuestión, al rojo vivo, de la devolución del ager publicus, iba a hacer cristalizar los
conflictos.ConstituíanelagerpublicuslosterritoriosconquistadosenItalia,propiedaddel
pueblo romano. Se habían aprovechado, en realidad, de esta enorme expropiación -
aparte de las colonias de ciudadanos- los ricos romanos y aliados que podían invertir
capitales en vastas propiedades. Al crecer los latifundia, habían minado la pequeña
propiedad y despoblado Italia. Se imponía una reforma agraria. Por coincidencia, los
llamamientos a la reforma van a venir de una familia noble y aliada de los Escipiones.
Tiberio y Cayo Graco, hijos, respectivamente, de Sempronio Graco, pacificador de
España, y de Cornelio, segundo hijo de Escipión el Africano, cuñados ambos de Escipión
Emiliano, conmovidos por los males que Italia sufre, realizaron dos tentativas para poner
remedio a la situación. En ello dejaron la vida: Tiberio en 133 y Cayo en 121. Aunque muy
distintosencuantoasucarácteryasu método,su acción procede de una misma intención:
regular las contradicciones en que Roma se debatía. Donde Polibio veía el juego natural
y beneficioso de tres poderes abstractos, los Gracos distinguen con lucidez los entremez-
cladosinteresesdeunafracciónacaparadorayoligárquicadelpatriciado;deunaclasemal
determinada de derecho, pero fuerte de hecho -los caballeros-, de una desgraciada plebe,
y de aliados impacientes. Para los Gracos el interés del Estado prima sobre los intereses
particulares. Por esta razón conducirán al ataque a una coalición incoherente cuyo
estallido provocará su fracaso y su muerte. No obstante, su programa, aún con incertidum-
bres, no carece ni de coherencia ni de grandeza.
1º) La finalidad de la Lex Sempronia -que Tiberio Graco hará adoptar contra la
oposición de una minoría de grandes propietarios- estriba en devolver al pueblo de Roma
la parte que le corresponde en la fortuna común. Confiscación de las tierras públicas
indebidamente atribuidas, limitación prevista de los lotes; división de las tierras recupera-
das. Constituye una tentativa de restaurar las clases medias italianas que habían dado a
Roma su fuerza, y de reconstruir la pequeña propiedad. Pero, inevitablemente, esta
tentativa debía ser acompañada de medidas democráticas. Tiberio perdería su vida, al
intentar reforzar el tribunado, a manos de una fracción senatorial que veían en ello una
amenaza contra el famoso equilibrio tan apreciado por Polibio. Se perciben mal las
segundas intenciones ideológicas de la tentativa, pero la presencia junto a Tiberio del
filósofo estoico Bloses de Cumes y la predilección del tribuno por los discursos de Pericles
dejan entrever intenciones más radicales e igualitarias.
2º) Con mayor flexibilidad y quizá con mayor realismo, casi diez años más tarde, Cayo
Graco se apoya en la clase de los caballeros, en el partido popular y en los aliados, para
147
intentar revivir un “imperialismo democrático al estilo de Pericles”, según la acertada
fórmula de M. Piganiol. Organiza repartos de trigo para el pueblo de Roma a precios
moderados; concede ventajas en el Estado y en los tribunales a los caballeros; reorganiza
en su provecho la percepción del tributo de Asia. Prevé el envío de colonias a Tarento,
Corinto y Cartago, al objeto de conservar el Imperio por medios diferentes del ejército o
la administración senatorial. Por último, se proponía seguramente conceder a todos los
italianos el beneficio del derecho de ciudadanía y asociarlos de esta forma a la explotación
del Imperio. No está probado que quisiera verdaderamente destruir el poder del Senado.
Trataba sobre todo de impedir que éste monopolizara la administración del Imperio. La
ruptura de la coalición y la alianza del Senado, lleno de resentimiento, con los caballeros
-satisfechos por las ventajas ya adquiridas e inquietos por cualquier otra reforma
liberadora- costó la vida a los Gracos.
Las teorías de los Gracos no aportaron realmente nada que debiera sobrevivirles. El
célebre discurso de Tiberio Graco, duro mentis al optimismo de Polibio, mostraba, al
menos, el reverso de la medalla: no existe ya una Roma unánime y afortunada que impone
su ley al universo, sino que la carga del Imperio arroja sobre Roma el peso de nuevas
divisiones: “Las fieras que discurren por los bosques de Italia tienen cada una sus guaridas
y sus cuevas; los que pelean y mueren por Italia sólo participan del aire y de la luz, y de
ninguna otra cosa más, sino que, sin techos y sin casas, andan errantes con sus hijos y
sus mujeres; no dicen la verdad sus caudillos cuando en las batallas exhortan a los
soldados a combatir contra los enemigos por sus aras y sus sepulcros, porque, de un gran
número de romanos, ninguno tiene ara, patria ni sepulcro de sus mayores, sino que por
el regalo y la riqueza ajena pelean y mueren, y cuando se dice que son señores de toda
la tierra, ni siquiera un terrón tienen propio” (fr. 7, Malcovati, cf. Plutarco, Tiberio Graco,
IX, 4, traducción Ranz Romanillos). El fracaso de los Gracos abre una crisis que hará con
el tiempo del ejército el árbitro de la política.
Cicerón y el justo medio
La tentativa de Sila de aniquilar las fuerzas del partido popular, restablecer la autoridad
del Senado y “fortalecer la República” (Tito Livio) dejó el problema casi en los mismos
términos e hizo aparecer más claramente las contradicciones del poderío romano. Para
resolver los problemas imperiales se necesitaba un poder de mando reducido y una
voluntad homogénea y única. Pero la ciudad de Roma, desconfiada y dividida, no está
dispuesta a admitir un jefe único; la dictadura de Sila va a resucitar incluso los sentimientos
antimonárquicos y a devolver a la palabra “libertad” un sentido que había comenzado a
perder. Por otro lado, mientras Italia ha recibido el derecho de ciudadanía romano, Roma
tiene todavía el monopolio del gobierno del Imperio; es ésta una anomalía que se vuelve
cada día más notoria. Por último, en la misma Roma, los principales partidos permanecen
en sus posiciones; a los ojos de los caballeros y senadores, el partido popular sigue siendo
tanto más amenazador cuanto que es periódicamente removido por tránsfugas desplaza-
dos de las familias nobles. Además, fuera de los límites de la Ciudad, las sublevaciones
de esclavos (Espartaco, 73-71) ponen en litigio los fundamentos mismos de las fortunas
basadas en la propiedad de la tierra. Sin embargo, la unión de las clases dominantes no
carece de segundas intenciones. La nobleza continúa reservándose el gobierno y los
caballeros la explotación financiera del Imperio, pero las tentativas de reacción oligárquica
son siempre de temer.
Sobre este telón de fondo no resulta siempre fácil distinguir las ideologías que se
oponen. En primer lugar, comienza a surgir una corriente de abstencionismo que en
ocasiones hallará en la filosofía epicúrea una expresión coherente. Los diferentes temas
se encuentran ligados en Lucrecio: el sabio debe abstenerse de solicitar honores, pero
también debe abstenerse de recorrer el mundo. Política y negocios son proscritos, pues,
a escala imperial. Lucrecio no rechaza por completo las leyes y las costumbres; aunque
148
sean convenciones, son, a su juicio, adquisiciones indispensables y beneficiosas de la
civilización. Aquí se detiene el contacto del sabio con la sociedad: obedece, pero no se
compromete. En cuanto a lo demás, “suave mari magno”: es agradable contemplar desde
lejos las tempestades, y la época es fecunda en tormentas. Es natural que, para completar
este desligamiento, ataque a la religión, vinculación poderosa en Roma entre el hombre
y el Estado. Pero la voz de estos sabios -bien sigan el epicureísmo austero de Lucrecio,
el epicureísmo optimista de Aticus o simplemente una política de espera y contemporiza-
ción- no se hace oir con fuerza en esas tormentas. A decir verdad, no son más que
iniciadores, pero su posteridad será numerosa.
Cicerón. Por el momento, el otium, el tiempo libre, resulta para muchos criticable. El
mismo Cicerón, que hubiese debido, más que cualquier otro, tener inclinación por el ocio,
sólo se acomoda a él durante sus retiros forzosos. Más veleidoso que hombre de voluntad,
afirmativo pero indeciso, Cicerón representa para nosotros, más que un doctrinario o un
hombre de Estado, el testimonio irremplazable de una sociedad dividida y vacilante. Todo
le preparaba para este papel. Hombre nuevo como Catón, pero mucho más flexible y más
rápidamente adaptado a ese medio senatorial que le había acogido, de considerable
cultura, muy abierto a las diferentes formas de pensamiento, inclinado a las amalgamas,
es -dice Guglielmo Ferrero- “el primer hombre de Estado perteneciente a la clase de los
intelectuales, el primero de esos escritores que han sido, a lo largo de la historia de nuestra
civilización, unas veces los sostenes del Estado, otras los artífices de la Revolución”. En
cuanto a Cicerón, no cabe duda: es el sostén del Estado, el pilar de la República.
Perteneciente a la clase de los caballeros, pero muy preocupado por conservar la alianza
con el partido senatorial moderado, lucha en dos frentes. Enarbola el ideal republicano de
la antigua Roma e invoca la libertad y el derecho de todos los hombres nuevos a ocupar
un lugar en el Estado y de todo ciudadano honrado a participar en los asuntos públicos,
frente a cualquier tentativa de reacción oligárquica o de dictadura. Sin embargo, es
inexorable ante el partido popular y la agitación de la plebe; estos hombres no representan
para él más que una viciosa turbulencia. Rara vez se hallará un desprecio semejante por
la “pordiosería”. Esas gentes sin dinero son gentes sin escrúpulo. Cicerón apenas puede
representárselos en una forma que no sea en términos morales. Son gentes de mala
conducta, malhechores, pícaros; se le nota satisfecho de encontrar a su cabeza despla-
zados, es decir, gentes que no han sabido conservar sus bienes ni su moral. Para Cicerón
no existe ya el antiguo partido popular; no hay ya más que facciones populares que no
podrían reclamar la misma misión. Intenta reagrupar frente a ellas el partido de las
“personas honradas”, coalición, por otro lado, heterogénea, que se define también de
forma más moral que política: optimi, fortissimi, egregii, sapientissimi, hombres de
bien, de corazón, selectos, de buen consejo; gracias a este criterio, puramente moral en
apariencia, no se excluye a nadie ni se rechaza ninguna buena voluntad; es la “unión
sagrada” en torno a una República que Cicerón encuentra, en su conjunto, aceptable. Es
el partido del “justo término medio”, acogedor y conciliante, enemigo de todos los excesos
de los que salen los trastornos revolucionarios; es el partido que arremete contra Catilina
y Clodio, enemigos de la República, contra los senadores de presa, contra los publicanos
abusivos. Nada más significativo que la siguiente carta de Quinto: “Conozco cuántas
dificultades oponen los publicanos a tus generosas intenciones: combatirles de frente
sería enajenarnos el orden a que más debemos, romper el lazo que los une a nosotros y
por medio de nosotros a la República. Por otra parte, concediéndolo todo, arruinamos por
completo al pueblo que estamos obligados a proteger” (trad. Navarro). Es el partido de la
buena voluntad, con la habitual dosis de humanidad, obcecación y -también- hipocresía.
El programa -por otra parte rápidamente sobrepasado- de Cicerón es conservar
mejorando. Pero cuando se refiere a la patria romana piensa sólo en la Roma de Escipión.
Este caballero recién llegado recuerda con nostalgia aquella época concluida de la historia
romana, sin darse cuenta de que el nuevo ideal que Escipión aportaba, realizado ya, se
ve ahora amenazado. Entretanto, desarrolla, al abrigo de esta protección, una ideología
149
esencialmente ecléctica, imagen de su tentativa de conciliación. Intenta, ante todo, fundar
un idealismo político bastante flexible y -para decirlo todo- bastante superficial, que
conviene a todas (o a casi todas) las familias espirituales. Quiere demostrar que el
estoicismo y la Nueva Academia, lejos de contradecirse, están de acuerdo sobre los
problemas más importantes, especialmente sobre el origen y naturaleza de la moral y la
ley. En efecto, Cicerón necesita probar, por una parte, que la moral y la ley -que no es sino
la expresión de aquélla- no constituyen una convención humana cambiante (lo que es la
posición epicúrea; pero que también puede ser la postura legalista y realista de los
antiguos romanos, apegados al derecho positivo). Y para ello necesita el idealismo
proveniente de Platón; es preciso, dice, “buscar los límites que Sócrates fijó, y atenerse
a ellos” (De Legibus, libro I). Esta proposición, expresada en términos concretos, significa
que ni un tirano como Sila ni un anarquista como Catilina podrían, aunque legislaran, crear
leyes válidas a las que un hombre honrado deba obediencia. La moral es un pretil frente
a todos los arrebatos y seducciones. Todo hombre posee la forma esencial de lo humano
-la razón- y es capaz de adherirse, mediante lo mejor de sí mismo, a una ley justa,
convertida por este procedimiento en universal. Por otra parte, sin embargo, Cicerón, para
llevar a término su empresa de unificación, necesita de la colaboración de los estoicos,
cuyo ideal había sido sumariamente identificado desde los Escipiones con el ideal romano
antiguo y cuya disciplina moral era muy eficaz. El punto de fricción reside en que, para los
estoicos, la moral estriba en seguir a la naturaleza (con lo que esta palabra puede crear
de equívoco, al confundir el derecho y el hecho), resultando “indiferentes” para ellos todos
los tipos de actividad. Cicerón cree poder demostrar que el supremo bien de los platónicos
y el bien único de Zenón son una misma cosa -lo Bello- y que, en el fondo, su polémica
es puramente verbal (De legibus, I, 21). También aquí forma una “unión sagrada” en el
frente de la filosofía contra todos los relativismos y escepticismos.
Lassociedadeshumanassebasanalavezenlautilidadyelderecho,porunaexigencia
innata al hombre “coetus multitudinis iuris consensu et utilitatis communione
sociatus” (De Repub., I, 25). Cicerón concilia aquí el realismo de Polibio y el idealismo
de Panecio. No hay oposición sino identidad entre la utilidad común y las utilidades
particulares.Nopuedencombatirseentresísindestruirse.Sóloporirreflexiónyerrorcreyó
César que podía satisfacer su propio interés en detrimento de la república (De officiis, I,
8). Por consiguiente, derecho, moral, interés particular e interés común son idénticos o se
encuentran ligados; la humanidad es solidaria. La moral de Cicerón -nacida del conoci-
miento de los filósofos griegos y animada por el espíritu de universalidad que comenzaba
a ganar a determinados círculos romanos- puede extenderse, en principio, a todos los
hombres.YaunquepolíticamenteCicerónnollevasusprincipioshastaelfinal,estáseguro
moralmente de la igualdad de los pueblos. De las sociedades concéntricas que van del
matrimonio a la humanidad, muestra su predilección por dos: “Aquella que reúne a las
gentes que tienen parecidas costumbres y que se encuentran unidas por la amistad”, y,
por otra parte, la patria, que es la más sagrada, pero a la que, no obstante, exige que sea
justa. La inteligencia de Cicerón era demasiado flexible para ser profunda. Pero esto
mismo le permitió colocar las bases de un ideal que podrá convertirse en el ideal de la
heterogénea sociedad del Imperio. El gusto por los principios no le obscureció el sentido
de las proporciones. Y esa especie de perspectiva sideral que confiere su grandeza al
Sueño de Escipión le hizo presentir a veces que el Imperio debería sobrepasar a Roma.
Esas asociaciones tienen una existencia real cuando obedecen a un plan (consilium).
Pueden revestir tres formas: monárquica, aristocrática y democrática. Estas formas tienen
diferentes ventajas: la primera prevé la abnegada dedicación tutelar (caritas) de una
persona todopoderosa; la segunda goza del talento (consilium) de una élite; en la tercera
se garantiza la libertad de cada cual. Siguiendo al pie de la letra a Polibio, Cicerón
recomienda la Constitución mixta, que combina las ventajas de las tres precedentes y que
es, de hecho, la Constitución romana.
150
Algunas diferencias permiten apreciar la evolución histórica que va de Polibio a
Cicerón: 1º) Polibio, prisionero de su doctrina de la evolución, no afirmaba de ningún modo
la perennidad de la Constitución de Roma, limitándose a subrayar el contrapeso entre las
distintas fuerzas. Cicerón, optimista, ve en esta mezcla una garantía, a la vez, de igualdad,
digna de un pueblo libre, y de estabilidad. De esta manera transforma la perspectiva
esencialmente histórica de Polibio en juicio de valor, al tiempo que afirma que esta
Constitución es la obra de los siglos y no de un hombre. 2º) Mientras que Polibio indicaba
un orden genético fijo, Cicerón ve múltiples posibilidades de degeneración. Por ejemplo,
la democracia puede degenerar también en tiranía. Se incorpora de esta forma a la teoría
política la idea directriz de Cicerón de que es preciso combatir en dos frentes. 3º) Cicerón
indica con claridad su preferencia por la realeza como régimen “puro”, y aún dentro de ese
régimen mixto, que goza de su predilección, prevé -en De República- la existencia de un
cargo para un hombre virtuoso y sabio que sería como el tutor e intendente (tutor y
procurador) de la República. Se ha llegado a formular la pregunta de si Cicerón abría la
puerta a una teoría del Principado, pensando, por ejemplo, en Pompeyo o en sí mismo.
No parece que haya que sobrevalorar esta innovación. El De Legibus, cuya tercera parte
ofrece hacia la misma fecha una Constitución en regla, no menciona ese princeps.
Cicerón, gran admirador de Escipión, se complacía, sin duda, como muchos otros
romanos de la época, en imaginar un ciudadano modelo cuya auctoritas y ejemplo
bastarían para reforzar el Estado.
Principado y libertad
La Ideología Oficial.- Nunca se eleva a teoría. La doctrina oficial mantiene que Augusto
sólo ha restaurado la República, comprometida por las guerras civiles. Ha restablecido
la paz en un mundo dividido. No reclama ningún poder especial, limitándose a reunir en
su persona un cierto número de magistraturas tradicionales, después de haber entregado
en el año 27, espectacularmente, todos sus poderes al Senado. Su testamento precisará,
por lo demás, que fue superior en auctoritas a todo el mundo, pero no en potestas. La
fórmula mejor acuñada, que acabará por imponerse, le presenta como imperator en las
provincias y como princeps en Roma. Este príncipe todopoderoso está muy lejos, sin
duda,deaquel princepsrepublicanoquenoteníamásprivilegioqueeldeopinarenprimer
lugar en las sesiones del Senado. Pero la ficción está a salvo y la República aparece
intacta.
No resulta en absoluto sorprendente que no naciera entonces alguna nueva teoría, ya
que se emplean todos los procedimientos para demostrar, contra toda evidencia que nada
ha cambiado. Subsiste, en principio, la tradicional imagen de la Constitución romana;
tampoco se desaprueba el famoso sistema mixto al que se atenían los discípulos de
Polibio y Cicerón. El gobierno de Roma sigue siendo democrático, ya que el príncipe
representa al pueblo romano y, a lo largo de las luchas políticas, se enorgullece de haber
recogido su asentimiento (cf. el Testamento de Augusto). También sigue siendo aristocrá-
tico, ya que los poderes del Senado permanecen, en apariencia, intactos. Y tiende a
instituirse una especie de división: el príncipe imperator controla, en virtud de un poder
proconsular, las provincias militares; y el Senado las provincias pacificadas. Las leyes
corresponden, en principio, al Senado y, a título vitalicio, al príncipe; las finanzas
dependen del Senado, pero el tesoro militar y su fiscus particular dependen del
Emperador. No es éste el lugar de investigar qué realidad se ocultaba tras estos
principios. Hagamos constar solamente que la propaganda imperial se limitó a recoger los
temas de la ideología republicana, tal como habían sido formulados por Polibio y Cicerón,
añadiéndoles esta corrección: uno de los tres elementos tradicionales de la Constitución
republicana -el pueblo- ha delegado sus poderes en el príncipe, quedando la triarquía
reducida, en realidad, a una diarquía. Esta corrección -decisiva en la práctica- no afecta
a las bases teóricas de la doctrina; hay que esperar a Tácito para encontrar una
desaprobación formal de las tesis de Cicerón sobre la Constitución mixta.
151
La opinión pública aceptó esta prudente propaganda. Augusto consiguió hábilmente la
adhesión de dispersos pompeyanos. Heredero de César, pero magnánimo, campeón de
la conciliación y de la unión nacional, protege una literatura que, a través de Virgilio o Tito
Livio, celebra ante todo la grandeza, pasada o futura, de Roma. Esta grandeza del Imperio
-en la que se invita a los romanos a reconocerse y admirarse- es, simultáneamente, la
imagenmagníficadetrásdelacualsepuedeocultarelpoderpersonaldelpríncipeyelideal
mediante el que cabe arrastrar a todos los romanos al exultante sentimiento de una obra
que les sobrepasa, hacia una reconciliación que apague las luchas políticas. Constituye
una invitación a mantener unida la res publica. Tampoco hay contradicción en que esta
literatura celebre al mismo tiempo, en los poemas de Horacio y Ovidio, los placeres de la
vida retirada, del campo y del amor; éstos constituyen el reverso, familiar y agradable, de
aquella grandeza, y, como ella, desvían a los ciudadanos de las luchas intestinas.
Esta res romana, este patrimonio común que el Imperio, fiel al menos en este punto
a las fórmulas de la República, situaba en el centro de su propaganda, daba al
pensamiento político europeo una enseñanza de gran porvenir. En efecto, esta forma de
gobierno tiende en la práctica hacia la monarquía; pero, en su ideología, intenta negarla.
Así, funda mediante este doble movimiento la noción de Estado, en la medida en que, al
tiempo que se crea un Poder cada vez más personalizado y con un aparato diferenciado,
este mismo Poder niega que tenga la libre disposición de ese considerable patrimonio que
constituye el Imperio. Y es precisamente revelador que -como más tarde veremos- la
herencia dinástica de tipo oriental no consigna nunca hacerse admitir como tal. El Imperio
no es, en forma alguna, una propiedad transmisible. Además, los príncipes romanos no
podrán nunca usar estos inmensos dominios como una propiedad personal que se pueda
tratar, dividir y enajenar libremente, tal y como lo habían hecho Jerjes, Alejandro o los
Ptolomeos. Son únicamente los depositarios de un patrimonio que pertenece, más allá de
su gestión, a lo que la Constitución mixta llama populus romanus. Esto era, ciertamente,
una abstracción a la que se podían endosar muchos comportamientos, pero bastaba, al
menos, para equilibrar las influencias orientales. Marco Aurelio sabe, al recibir el peso del
Imperio, que acepta, junto al Poder, la suprema servidumbre. Esta concepción, heredera
de la época en la que la cosa pública estaba constituida por una ciudad, se mantendrá
orgullosamente a lo largo del principado, constantemente reanimada por una influencia
griega en la que predominaba el imperativo del sacrificio cívico. Al instituir una realidad
política y material diferente a la sucesión de los gobiernos, iba a permitir dominar la
inmensa transferencia que se preparaba, y a dar durante siglos al destino político de
Occidente, a pesar de los retrocesos y olvidos, su carácter específico.
El principado es, en este punto capital, profundamente diferente de las monarquía
orientales y helenísticas. No obstante, las imita en otras cuestiones. Así, los que lo
encomian tratan de demostrar que Roma no es solamente una nación victoriosa, sino
también una nación escogida, y que Augusto no es tanto un general victorioso como un
hombre providencial, el agente de una fuerza que le rebasa. En el Deus nobis haec otia
fecithaysobretodo,indudablemente,adulación;peroelvocabulariotomadodelospoetas
cortesanosdelOrientehelenizadoseprestababastanteaestosequívocos,enelmomento
en que Augusto organizaba, metódicamente, su propia divinización. Gran Pontífice a partir
del año 14, va a colocar sin ruido la religión al servicio de su autoridad y a preparar los
elementos de su propio culto, siempre ligado empero -y esto es característico- al de Roma.
El sentimiento popular, que desde Escipión Emiliano gustaba dirigirse hacia los protegidos
de la fortuna, servirá en adelante, canalizado por la muy formalista y política religión
romana, para asegurar el prestigio del príncipe. Lo que Augusto no quería obtener
abiertamente de la ley se lo procura por intermedio de la religión. El éxito de esta alianza
entre la autoridad personal y la religión inaugura a término fijo una tradición rica y duradera
en la historia de las ideas políticas europeas.
152
Las Resistencias y los compromisos del Estoicismo en el Siglo I
El problema que domina la reflexión política hasta los Antoninos es, en lo esencial, el
que formulará Tácito, en claros términos, a finales del siglo I: las relaciones entre el
principado y la libertad. Este problema se plantea principalmente al antiguo personal
dirigente -caballeros y senadores, altos funcionarios y notables- que se encuentra en
contacto directo con el nuevo Poder y en conflicto, abierto o latente, por la preeminencia.
Las ideas políticas las hallaremos o en ellos o en sus portavoces; en cambio, las sátiras
de un Marcial o de un Juvenal, parásitos o pequeños burgueses, nos proporcionan muy
pocos elementos.
Hay que observar, en primer lugar, que ninguno de estos notables rechaza totalmente
el principado como forma de gobierno ni piensa de verdad en volver al pasado. Incluso
Lucano, el campeón de las ideas pompeyanas, ataca al cesarismo sólo por enemistad
personal con Nerón. Considera que el Imperio es necesario. “Se necesita una cabeza para
este cuerpo inmenso”, repiten todos a porfía. Y, cuando ensalzan las virtudes de Catón
de Utiquia o Bruto, se apresuran a precisar que no alaban el ideal político que estos héroes
representaban, sino su carácter, su ejemplo moral. Se convierten en defensores -según
la excelente fórmula de Gastón Boissier- de las virtudes republicanas, no de su Constitu-
ción. En efecto, la necesidad de un Poder personal fuerte se impone a ellos como a todos.
Prueba de ello es que, cuando la conspiración de Pisón (65 d.C.), los conjurados habían
previsto que éste substituyera a Nerón. Pero, sabiendo que un emperador no puede
gobernar de verdad sin refrenar y reducir a la aristocracia, esta quiere su emperador.
Acepta la institución, pero pretende convertirla, mediante un gran lujo de garantías
morales, en inofensiva. La contracción en que se encontraba encerrado explica la pobreza
doctrinal del movimiento de resistencia al Imperio. En el momento en que los príncipes
quieren buscar en la tradición la forma de enmascarar los progresos de su autoridad, los
notables intentan también encontrar en ella con qué limitar este nuevo, inevitable pero
intolerable poderío. Como buscaban más una ideología que instituciones, encontraron,
naturalmente, el estoicismo. Nada original podía salir, ciertamente, de semejante actitud,
que permite medir la sorprendente plasticidad de esa filosofía. El estoicismo, después de
haber dado un cierto tinte ideológico al programa de los Gracos, es reivindicado también
por los notables como energía moral del espíritu republicano, y va a alimentar sus
resistencias y sus compromisos.
Esta plasticidad proviene principalmente de que, en la doctrina, las relaciones entre el
orden y la libertad son susceptibles de todas las adaptaciones y admiten todas las
dosificaciones. La libertad es para el estoico, por una parte, la aceptación consciente de
un orden natural o razonable y, por otra, un bien inalienable. No cabe pensar en una
fórmula más flexible. No debe sorprendernos el que nunca pueda obtenerse de ellos una
definición objetiva y política de esa noción de libertad. Por un lado, el sabio siempre
permanece libre, siendo su libertad interior absoluta; siempre puede retirarse sobre sí
mismo y, en el límite, hasta sustraerse, mediante la muerte voluntaria, a cualquier presión.
Por otro lado, al ser la adhesión a un orden la manifestación exterior de su libertad, basta
con que tal orden se le presente como racional para que tenga la sensación de ser libre
al someterse a él; ¿y qué orden puede parecerle racional sino aquel en el que participa?
En definitiva, el estoicismo, que se hace pasar por el sistema más riguroso es, por el
contrario, quien de forma más simple, justifica los oportunismos. Permitirá a los notables
romanos del siglo I definir con flexibilidad las condiciones de su colaboración con el
Imperio, tanto justificando la adhesión al orden establecido como permitiendo una altiva
retirada. La flexibilidad del estoicismo ya incluso más lejos. A la pregunta “¿Debe el sabio
ocuparse de política?”, la doctrina responde, por medio de Séneca, en dos sentidos
opuestos.En DeOtio(61-62)exhortaaSerenolaabstenciónpolítica;peroDeTranquilitate
animi (49) predica la acción. Los antiguos maestros habían dado ejemplo, ya que, si bien
Zenón, Crisipo y Cleantes se mantuvieron apartados de los negocios públicos, habían, sin
153
embargo, animado a sus discípulos a participar en ellos. El ocuparse de sus semejantes
corresponde, para un estoico, a un deseo de la naturaleza. Pero la política en sí misma
pertenece a las cosas indiferentes, y sólo por el uso se convierte en fuente de actos
virtuosos o censurables. De esta forma el estoicismo, abierto a todas las casuísticas, sin
imponer ni excluir los compromisos políticos, pero protegiendo en cualquier situación la
dignidad, será un instrumento ideal en el dramático regateo que la nobleza romana entabla
con el Poder.
El “solidarismo” y el Imperio Estoico
Sin embargo, otras fuerzas menos desengañadas tomaban el relevo de la aristocracia
romana. El reinado de Nerva anuncia el Imperio liberal. La colaboración entre el príncipe
yelSenadovaapasar,aparentemente,porundichosoperíodo.Lasquejasdelosnotables
parecenapaciguarse.Y,aunqueelpoderquedadehechoenlas manosdelpríncipe,todos
tendrán en adelante el sentimiento de servir a una misma causa. La adhesión de los
notables provinciales, objeto de las atenciones imperiales, constituye el elemento deter-
minante de este apaciguamiento; sobrepasa y cubre las reducidas y exclusivas miras de
la nobleza romana. El sistema constitucional de la República había pasado ya; pero se
edificó, en torno al patrimonio moral que dejaba y del sistema político que lo sustituía, una
unanimidad no simulada. El Imperio confirma el poder del príncipe y el príncipe asegura
la cohesión del Imperio.
La Solidaridad del Imperio
Laconquistaromanaofreceeldobleaspectodeunacontecimientomilitarydeunhecho
civilizador.Yfuetanrápiday-enrelaciónconlosimperialismosprecedentes-tanduradera,
precisamente porque la historia más lenta de la civilización había preparado los mil
canales a través de los cuales la política y la estrategia romana iban a asegurarse sus
victorias. Los romanos vencieron con la mayor facilidad a los pueblos helenizados y, por
tanto, políticamente civilizados; parece como si esa conciencia politica no hubiera servido
más que para hacerles evidente la superioridad romana. Los romanos mantuvieron
después su autoridad mediante la creación de ciudades en aquellos territorios conquista-
dos que desconocían este régimen, como si la vida en la ciudad de tipo helénico fuese la
prenda de su obediencia y la señal de su pertenencia a una civilización de la que Roma
era fiadora. Tal subitaneidad espectacular y como maravillosa, por un lado, y ese carácter
-podríamos decir- de necesidad, por otro, dominaron durante mucho tiempo las reaccio-
nes de los pueblos sometidos.
a) Supremacía y fortuna de Roma. Parece, en efecto, que muchas ciudades, al
tiempo que resistían al invasor, estaban ya en el fondo de sí mismas convencidas de la
necesidad de unificarse bajo un mismo dueño. Así lo atestigua la reacción de un griego
de gran familia, patriota y cultivado, como era Polibio. Prisionero de los romanos en calidad
de rehén, éstos le absorben y conquistan. Su patriotismo o, mejor dicho, su particularismo
se disuelve instantáneamente. Se diría que el espíritu griego, refractario a toda confede-
ración, se abre a proyectos más grandiosos. Pero Polibio hará aún más: dará una teoría
histórica del imperialismo romano -lo que Grecia no había sabido hacer para Atenas ni
para Alejandro- que alimentará durante siglos el espíritu político y que asegurará a Roma
una especie de monopolio de derecho, de hipoteca sobre la historia, especialmente
cuando los cristianos la sistematicen a su manera. Polibio reconoce en signos ciertos la
futura grandeza de Roma; su perfecta organización política, su técnica militar y el espíritu
mismo de los romanos hacen de ella una nación privilegiada a quien necesariamente
corresponde el Poder. Los verdaderos herederos de Alejandro no son los Ptolomeos ni los
Seléucidas, sino los romanos. Las historias nacionales van a fundirse desde ahora en una
historia romana, que las englobará a todas. Por tanto, Roma fundamenta en cierta manera
supretensiónalasupremacíay,muypronto,alauniversalidad,sobreunaautodesignación.
154
El sentido de la Historia era invocado, quizá por primera vez, de manera explícita para
justificar, en el presente, una opción política.
Junto a la Historia, pero más próximas a la fe popular, se invoca a la Fortuna y a la
Providencia, sobre todo en el Oriente helenístico. Como hubo una Fortuna de Alejandro,
hay una Fortuna de Roma. Esta idea recorrió de seguro todos los caminos del Imperio,
recogiendo los sufragios de todas las escuelas. En todo caso, Plutarco, en su opúsculo
sobre LaFortunadelosromanos,declaraqueaveriguarsilosromanosdebensugrandeza
a la virtud o a la Fortuna constituye un problema ya tradicional. Sin descartar la influencia
de la virtud, exalta el papel de la Fortuna: ha dado su poder a Roma, “que es para todas
las naciones como una vestal sagrada y bienhechora”. De esta forma, Roma se convierte
además en una ciudad “elegida”, favorita de los dioses. Y el interés de los demás pueblos
reside en tratar de beneficiarse indirectamente de los favores que la Divinidad concede a
los romanos. Es muy característico también en Plutarco, burgués nacionalista y apasio-
nado por un cierto patriotismo cultural, el procedimiento de las “vidas paralelas” mediante
el que confronta, metódicamente, héroes griegos y romanos. La grandeza de Roma,
universalmente admitida, se convierte en el patrón indiscutido con el que se mide toda
grandeza y en el patrimonio común en cuyo provecho se realizan toda clase de
transferencias.
b) El cimiento romano. Naturalmente, esta unificación no se produjo en manera
alguna sin desgarramientos, tanto en una como en otra parte. Algunos romanos,
dominados por un reflejo particularista, aceptaron con dificultad el cúmulo de múltiples
ocupaciones que la conquista y sus consecuencias imponían. El desprecio de los
romanos antiguos por el extranjero, más tarde el desprecio del provincial romanizado por
los países recientemente conquistados y, por último, el desprecio muchas veces pública-
mente ostentado del griego por el asiático, contrarrestaron frecuentemente la obra de
fusión. Juvenal (65?-l28) sueña con una Roma estrictamente latina que conserve las
virtudes de las pequeñas ciudades italianas: “No puedo soportar, Quirites, una Roma
griega” (Sat., III, 60). Pero estas reacciones acaban por limitarse al terreno religioso o
literario. Al igual que las fantasías de Tácito sobre la pureza de los germanos, resultaron
retrospectivas y sin porvenir. Más serias fueron las reacciones de los pueblos sometidos.
Indudablemente algunos resistieron moralmente a la autoridad romana. Pero -excepto los
judíos- no formularon nada propiamente político. En la mayoría de los casos las naciones,
aun reconociendo más o menos la autoridad del Imperio, dirigieron su odio hacia la ciudad
de Roma, pletórica y corrompida, madre de todos los vicios, enriquecida por el pillaje del
Imperio, monstruoso parásito del mundo mediterráneo. Dion Crisóstomo es un ejemplo de
tales declamaciones: los Apocalipsis judíos y el de San Juan son su forma exagerada y
cataclismal. Pero poca cosa iba a subsistir de estas esporádicas agitaciones. De un
extremo a otro del país una clase social, étnicamente heterogénea pero culturalmente
cada vez más homogénea, tiende a asegurar la unidad del Imperio. Esta clase de notables
cultivados, progresivamente requerida desde Vespasiano a las responsabilidades políti-
cas, estoica naturalmente, encuentra en el ejercicio de una razón y una moral, aproxima-
damente idénticas del Ebro al Tigris, un motivo poderosísimo para creer, al mismo tiempo
que en la universalidad de su genio, en la unidad del Imperio. Les anima un doble
sentimiento. En primer lugar, el de su deuda hacia la Roma que hace reinar en todas partes
su justicia, su orden y su paz. Desde ahora han de pensar en el Imperio como un marco
permanente y necesario de su vida. Elio Arístides, en nombre de la aristocracia jónica,
declara: “Así como en las grutas los murciélagos se aferran a las piedras y unos a otros,
así todos están colgados de Roma, temiendo por encima de todo ser separados de ella”
( Arístides, XXVI, K 29). Sentimiento, en segundo lugar, de que, dentro de ese asilo de paz,
una cultura universal ha unificado al mundo en la alegría. Elio Arístides, como un eco del
Pericles elogiador de Atenas, alaba a la Roma, tutelar y liberal, que ha hecho de su Imperio
un universo de regocijo. “El mundo entero parece estar en fiestas; todas las ciudades han
renunciado a sus antiguas rivalidades, o más bien una misma emulación les anima a
todas: la de parecer la más bella y encantadora”. (ibíd., 68)
155
Todas las escuelas contribuyen, sobre esta base, a justificar filosóficamente este
sentimiento de unidad. Pero quizá nadie mejor que los estoicos. Todos ellos mostraron,
de Panecio a Marco Aurelio, que la verdadera ciudad del hombre es el universo y que, por
encima de las diferencias de raza, ciudad y lenguaje, reina en la humanidad una profunda
unidad. Plutarco resume su doctrina cuando, burlándose de ellos en la Contradicciones
de los estoicos, declara: “Que los discípulos del Pórtico no pueden tratar de política sin
afirmar que el mundo es único y finito y que una sola potencia lo gobierna”. Pero el Imperio
romano, que para los espíritus de su tiempo coincide prácticamente con la tierra habitable,
debe necesariamente, al representar a la “cosmópolis” en el nivel político, reivindicar
idénticos caracteres. Nunca se insistiría demasiado sobre la importancia política de
semejante estado de espíritu, que, reforzado por el cristianismo, perpetuará durante siglos
el sentimiento razonado o confuso de la unidad humana o, al menos, del mundo
mediterráneo, antes de que un patriotismo -completamente diferente al del civismo
antiguo- venga, a su vez, a fragmentarlo.
Pero el estoicismo colocaba en primera línea otra idea que completaba admirablemen-
te la nación de unidad. Al tiempo que descalificaba las comunidades intermedias, afirmaba
la solidaridad de los diferentes elementos del universo. Por consiguiente, reagrupaba,
dentro de una comunidad extendida hasta los límites del Imperio, a las individualidades
que su primera tarea había podido liberar. Marco Aurelio -emperador del 161 a 180- no
cesa de repetir en su colección de Pensamientos que el individuo nada es en comparación
con el universo y con el tiempo que pasa. Unicamente cuenta ese conjunto del que el
hombre es una parte. “Colaboramos todos al cumplimiento de una obra única, unos con
conocimiento de causa e inteligencia, otros sin darse cuenta” (VI, 42, cf. IX, 23; trad. P.
Ballester). Trátese de solidaridad cósmica o política, el estoicismo buscó constantemente,
a partir de finales del siglo I, el fundamentar y organizar, en un universo tan abigarrado,
el civismo imperial. Esta filosofía, vacía de contenido político pero rica en imperativos
generales (sacrificio ante el interés general, sentido de la unidad del mundo civilizado,
aceptación de una moral común), fue el crisol donde se elaboró, al menos para las clases
privilegiadas, una nueva idea de Imperio. Concibió el Imperio como un sistema (según la
palabra tan apreciada por Marco Aurelio), o sea, como un conjunto solidario en el que no
domina una autoridad impuesta, sino la obligación moral de participar en el trabajo común.
Hasta su imaginería se modela sobre las necesidades de la política: el monoteísmo -al
menos intelectual-, que afirma o sugiere, contribuyó a concentrar las esperanzas y la
obediencia del creyente tanto en la monarquía terrestre como en la monarquía divina.
Tales temas son constantes en la literatura estoica. Pero quizá el ejemplo más elocuente
es el Boristenítico de Dion Crisóstomo, en el que el orador desarrolla, ante una comunidad
helénica del Ponto Euxino, aislada entre los bárbaros, una definición de las cosmópolis.
Esta comprende la Ciudad de los dioses - la única perfecta (pues es, en la terminología
estoica, la de los astros, de curso fiel a las leyes)- y las ciudades de los hombres,
diversamente imperfectas, más o menos obedientes a las leyes, pero unidas a la Ciudad
de los dioses como los niños lo están a los ciudadanos en una misma ciudad. El estoicismo
desarrollaba así, sobre estos cómodos esquemas, el sentimiento de un valor ejemplar y
unificador del orden divino -por consiguiente, del orden a secas- cuyo beneficio iba,
íntegro, al Poder imperial.
c) Roma y el mundo. En el plano concreto de la conciencia popular se corría el riesgo
de chocar con peligrosos exclusivismos, bien fuesen helénicos o romanos antiguos. Estos
conflictos se apaciguan poco a poco. Cicerón divide el mundo en tres grupos: Italia, Grecia
y los bárbaros. Sin embargo, era demasiado grande la tentación de fundir los dos primeros
términos para oponerlos más claramente al último. El mejor modo de fusión era la
utilización de una filiación. Por esta razón Virgilio exalta a Eneas, héroe troyano (y, por
tanto, a la luz de la leyenda, helénico) y, al mismo tiempo, antepasado lejano de los
romanos; se asegura de esta forma la unidad espiritual de las dos civilizaciones
dominantes y se confirma el condominio latino-helénico sin agravio para el amor propio.
Dionisio de Halicarnaso emprende el mismo trabajo de fusión cuando intenta probar que
156
el latín es un dialecto griego. Es verdad que, según los lugares y las coyunturas, algunos,
como Vitruvio, pondrán el acento sobre la primacía de Roma, que ha podido integrar todo,
y otros, como Libanio, sobre la importancia de la pareja Roma-Grecia. Pero, en conjunto,
las nuevas generaciones, instruidas en Atenas, Rodas y Pérgamo, o en la propia Roma
por maestros foráneos, y formadas en una humanitas calcada sobre la filantropia griega,
son menos sensibles a estas distinciones que a la unidad de una cultura común.
Además, ni los bárbaros merecen ya tal nombre. Los bárbaros de ayer son ahora los
mejores protectores de esta civilización. La nación retrocede sin cesar. El edicto de
Caracalla pone punto final a esta evolución. Todos los habitantes del Imperio libres de
nacimiento tienen la ciudadanía romana. Nace una nueva noción para la conciencia
política, enteramente diferente de la ciudadanía municipal de los griegos o de la
vinculación personal característica de las dinastías helenísticas, a la escala de esta
potencia de nuevo tipo a la que se encadena desde ahora el ciudadano: el Estado romano.
El término de “bárbaro” se desmenuza, al contrario en significaciones fragmentarias y
negativas, para designar a quienes, más allá del limes, carecen en absoluto de vinculación
con el Imperio y no toman parte en la civilización.
La doctrina del Príncipe
Si el siglo primero fue el de las negaciones, el II será, por el contrario, el de las
construcciones doctrinales, más o menos originales, mediante las que los notables
intentan definir y, llegado el caso, limitar la autoridad del príncipe. Hemos llamado la
atención sobre la adhesión entusiasta de la burguesía, sobre todo provincial, al Imperio
liberal. Subrayemos también que todos estos doctrinarios -salvo Plinio el joven, que
aportará en cierta manera el homenaje de los romanos- son griegos o, al menos, de cultura
griega. Basta con decir que los temas que desarrollan tienen su origen en la tradición
helénica o helenística y se adaptan, de cerca o de lejos, a la situación particular del
emperador. Esta observación puede aclarar a veces cambios de perspectivas; en todo
caso muestra, en cierta medida, la forma en que el pensamiento político romano
desconcertado por un fenómeno político nuevo, tuvo que dirigirse a tradiciones paralelas.
a) El “Panegírico” de Trajano (100), compuesto por Plinio el Joven, marca una fecha
importante, en la medida en que aporta al Imperio el acuerdo de los notables romanos;
además, representa seguramente, bajo el elogio, el fuero que éstos pretendían imponer
como contrapartida. Su valor doctrinal es escaso. Pero aclara, al menos sobre un punto,
uno de los fundamentos ideológicos del principado: el Imperio es de quien lo merece.
Como ya sabemos, el Imperio había evitado adoptar la sucesión hereditaria del reino
helenístico, como signo demasiado evidente de monarquía. No podía aceptar, sin caer en
la anarquía, el principio de la elección. Se atuvo, así, al sistema de adopción, con
modalidades y éxitos diferentes. Los Antoninos representan, precisamente, la edad de oro
de esta práctica: el futuro príncipe, adoptado por el emperador, era asociado a los asuntos
públicos mientras vivía este último y reconocido sin dificultad como su sucesor. Este uso
de la adopción, según Plinio (Pan., 7), se justifica por la necesidad de abrir a todos, fuera
de los azares de la filiación natural, la competición del mérito: “El que ha de extender su
imperio sobre todos debe ser elegido entre todos” (trad. A. d’Ors). Por lo demás, pueden
encontrarse estas ideas, que eran de seguro las tesis oficiales, en el discurso que Tácito
atribuye a Galba cuando describe la adopción de Pisón (Tácito, Hist., I, 15-16). No
fundándose este poder sobre un criterio seguro como el de la filiación familiar, había que
idealizar mediante otros procedimientos a su detentador y legitimar, mediante un excep-
cional mérito moral, a quien no había sido designado por el indiscutible arbitraje de la
sangre. El mejor gana: la monarquía imperial es una aristocracia sin pluralismo. Se
trataba, ciertamente, de una ficción, ya que los signos a los que se reconocía este mérito
eran fluctuantes y, además, la elección real en este pretendido concurso dependía, a
discreción, del soberano reinante. Sin embargo, como esta doctrina tenía una fuerza de
persuasión considerable, legitimaba hacia atrás al soberano elegido y justificaba la
157
obediencia que, desde entonces, le era debida. Hay pocas dudas sobre la existencia de
una estrecha relación entre la práctica de la adopción y la teoría del mérito; la una es
garantía de la otra
b) Dion Crisóstomo. Este mérito tiene, como fundamento y expresión, una serie de
virtudes imperiales cuyo catálogo, fastidiosamente semejante, salvo algunas variantes u
omisiones, se repite en todos los autores, moralistas o políticos. El carácter convencional
de estos desarrollos y su continua repetición hace pensar que existe en ellos la expresión
de una verdadera doctrina política, incansablemente expresada bajo esa apariencia
puramente moralista. Plinio el Joven los utiliza sumariamente cuando, a través de Trajano,
hace el retrato del príncipe modelo (Paneg., 44-45). Sin embargo, Dion Crisóstomo es
quien ofrece el cuadro más acabado.
Rico burgués de Prusa, en Bitinia, nacido hacia el año 40 d.C., Dion fue primero sofista;
después, convertido al estoicismo, vive en Roma, de donde, bajo Domiciano, es expulsa-
do; vuelve perdonado, en los reinados de Nerva y Trajano. Debemos a él, especialmente,
cuatro Discursos sobre la realeza, un discurso pronunciado en las fiestas de Olimpia, el
Olímpico, y otro pronunciado ante los Getas, el Boristenítico, que contiene lo esencial de
su pensamiento político. Son documentos tanto más importantes cuanto que emanan de
una personaje que interviene en los negocios públicos. Su pensamiento no es original. Se
inspira en amplia medida en el estoicismo tradicional y en los temas del cinismo, sin
perjuicio de otras influencias. Representa -como Cicerón más de un siglo antes- el punto
de vista de un notable ilustrado (esta vez, de un provincial). Y el eclecticismo que se
traduce bajo las fórmulas de escuela y las abstracciones, corresponde quizá también a la
preocupación por adaptar su filosofía a una situación política y a sus problemas
particulares. Fue el filósofo de la monarquía.
1º) Para él, la monarquía es, sin duda alguna y por entero, el sistema político ideal. No
se trata ya -como en el estoicismo anterior- de equilibrarla mediante elementos
aristocráticos o republicanos. El rey es el elegido de Dios. Su poder emana de Zeus. El
mismo es hijo de Zeus. Existe, por otra parte, una correspondencia entre la influencia
soberana que Zeus ejerce sobre el mundo y la que el monarca ejerce sobre su reino. Pero
en seguida hace notar y subrayar que el rey es hijo de Zeus solamente en un sentido
figurado, esto es, que es “de Zeus” cuando este último le ha dado la ciencia real, sin la que
no es más que un tirano sin legitimación. Dicho de otro modo: aunque la monarquía es de
origen divino, no por ello todo poder real es divino. Está claro que la doctrina de Dion se
inspira ampliamente en la que se elaboró bajo las monarquías helenísticas y que hizo que
todo el pensamiento político romano, muy desprovisto, en realidad, de ideología monár-
quica, se beneficiara de toda la tradición constituida anteriormente en Oriente. Pero, al
mismo tiempo, Dion utiliza sin imitar. En efecto, el estoicismo de la época helenística
hablaba, en su escuela, del sabio que, cuando llegaran los tiempos, sería rey; la doctrina
imperial oficial, sin aguardar tiempos venideros, adornan con todas las virtudes al rey que
la fortuna había elevado al trono. Pero estas dos corrientes de pensamiento -filosófica y
cortesana- permanecían paralelas. Con Dion se confunden.
2º) El poder del rey es absoluto, pero no arbitrario. Así como el gobierno de Zeus está
caracterizado para un estoico por el orden y por la regular realización de las leyes
naturales, así la voluntad del rey debe mostrarse siempre conforme con la ley suprema:
la de la recta razón, la del logos. Es difícil adivinar lo que para un estoico de esta época
se ocultaba de concreto tras esta vaga fórmula. Pero seguramente se trataba, más que
de imponer al absolutismo una limitación, de exigir que la política que se sugiera estuviera
de acuerdo con los datos de la conciencia ordinaria. Además, Dion consideraba la
posibilidad de una segunda limitación: la tradición estoica y cínica exigía virtudes
158
personales y humanas (laboriosidad, sobriedad, sabiduría, etc.) del rey; la tradición
socrática-platónica se ocupaba de cualidades completamente especiales, diferentes de
lasdelamoralprivada,yenlasquesesituabalaesenciadelapolítica:suconjuntoformaba
la ciencia real tan apreciada por Platón. Dion Crisóstomo combina ambas: el rey debe
poseer la ciencia política para gobernar y las cualidades morales para ser un ejemplo a
los ojos del pueblo, de cuya educación debe cuidar. Por consiguiente, el rey debe ser, a
lavez,eljefecompetenteyeficazdeeseinmensocuerpoyelsabioejemplarqueelImperio
merece por sus virtudes.
3º) Podemos también medir el camino recorrido desde Séneca. En el De Clementia
Séneca exponía las garantías que el pueblo -lo mejor, los notables- exigían del soberano,
y pedía que las relaciones establecidas entre el Poder y el individuo fuesen las de padre
a hijo, lo que excluía las relaciones de propietario a objeto poseído o de amo a esclavo.
Aquí también la doctrina se ha precisado, pues las detalladas virtudes que se atribuyen
al rey son otras tantas exigencias que se le imponen. La idealización de la función
monárquica lleva consigo un reverso: es como un contrato que los notables, por medio del
estoicismo, imponen al Poder imperial: obediencia absoluta al soberano, pero a condición
de que cumpla con sus deberes. Así, la posición estoica, que parece alinearse, a la vez,
sobre la religión oficial que diviniza al emperador y sobre el principio de autocracia
absoluta, toma, en realidad, sus distancias, subordinando el reconocimiento, tanto de la
divinidad como de la autoridad, a ciertas condiciones. La preocupación de todos estos
filósofos -que se va precisando de Séneca a Dion- es, manifiestamente, la siguiente:
fortificar ideológicamente el principio monárquico, principio de orden, renegando de la
antigua debilidad estoica por la Constitución mixta; pero mantener la posibilidad de una
censura o de una desaprobación respecto a la persona real. También aquí podría distinguirse
fácilmente una relación entre el sistema de sucesión practicado y la doctrina estoica.
4º) Por último, bajo la brillantez del discurso, se observan algunas imprecisiones, tal vez
intencionadas. El rey está por encima de la ley, ya que su poder es absoluto y la ley no es
sino el del rey (Disc., 3, 43). Sin embargo, parece que se ha de entender aquí que es el
rey quien da fuerza a la ley; y no que el rey tendría razón en infringir las leyes. Muy al
contrario, reina por las leyes y en el marco de las leyes. Y si se declara que la realeza es
una magistratura irresponsable, esta afirmación sirve para subrayar la diferencia que
separa a esta doctrina de las antiguas “Constituciones mixtas” o de las doctrinas que de
ella derivan. Aquí no existe ninguna instancia superior al rey; pero esta irresponsabilidad
no es una teoría de la “voluntad arbitraria”, ya que Dion exalta el valor, no sólo de la ley
razonable, sino de cualquier ley establecida, e incluso sugiere al emperador que se
aconseje de los colaboradores que le asisten en una especie de Consejo. (Agamenón o
De la realeza)
c)“Pensamientos”deMarcoAurelio(121-180).Graciasaellosconocemoselestado
deánimoconqueunsoberanomodelopodíaasumirlastareasqueleeranimpuestas.Este
príncipe estoico nos ha dejado una colección de máximas, grandiosas y decepcionante a
la vez, que no contiene -por así decirlo- rastro de política en el sentido estricto del término,
sino tan sólo una metafísica y una ética. Se advierte a Marco Aurelio preocupado sobre
todo por una sabiduría personal y, por así decirlo, por una especie de desapropiación
personal que constituye la mejor respuesta a los consejos de Dios. Es, ante todo, un sabio
ejemplar. No encontramos ninguna indicación sobre su oficio de emperador. Diríase que
se agota por entero en la práctica de la justicia, virtud general, o en ese deber de actividad
social que para cada uno predica. La moral ha absorbido completamente a la reflexión
política.
159
El desgaste del Estoicismo
De esta forma, el estoicismo, después de dar a los últimos romanos libres una razón
para combatir, se había convertido en el regulador de un Imperio unificado y bien
establecido. Aseguraba el ejercicio moderado del poder monárquico e imponía a todos,
como un categórico deber, la participación en los negocios públicos. Había llegado a ser
la filosofía ordinaria de un Imperio de doble figura grecorromana que no parecía ya sujeta
al devenir, de una civilización tan estable que parecía una estructura definitiva del
universo. El tono que adopta Marco Aurelio no engaña : la Historia se ha detenido y la
política no es sino conservación. Y, sin embargo, ese Imperio -y, con él, el estoicismo- se
encuentra en vísperas de cataclismos militares y económicos en los que zozobrará
especialmente esa aristocracia de la que el estoicismo había sido la levadura. Terribles
sacudidas van a conducir a inapreciables transformaciones. El poder monárquico,
trastornado, se endurece; la influencia oriental, contenida por el espíritu grecorromano,
invade el Imperio; las religiones bárbaras y su mística, así como el paganismo tradicional
y el racionalismo al que iban unidas, emergen ampliamente. El estoicismo es suplantado,
engranparte,pornuevosmovimientos,elmásimportantedeloscualeseselneoplatonismo.
La significación política del neoplatonismo no resulta, sin embargo, clara. Si nos
fiamos de las alusiones que contiene la novela de Filostrato sobre Apolonio de Tiana,
parece representar una fuerza de conservación más segura e impermeable que la doctrina
del Pórtico; predicaría el respeto absoluto por una realeza que procede directamente de
la divinidad. Por una parte, contribuye, mediante su implícita religiosidad, a reforzar la idea
de que el orden social está impuesto por la divinidad, y subraya que la realeza es la imagen
y emanación de la divinidad, concesión que el estoicismo nunca había aceptado de modo
formal. Por otro lado, su cosmología jerarquizada y su metafísica de hipóstasis se amoldan
perfectamente a un Imperio que descansa también sobre una jerarquía oriental. Sin
embargo tenemos pocos textos de la época anterior a Temistio, que es ya tardía.
Porlodemás,elneoplatonismovaaentrarrápidamenteenconcurrenciaconunanueva
doctrina, madurada en la abstención, pero dispuesta ahora a intercambiar con el Imperio
un mutuo apoyo: el cristianismo. El cristianismo, después de haber adoptado muchos
temas estoicos durante su período obscuro y subterráneo, probará su fuerza expansiva
desempeñando todas las funciones políticas que el neoplatonismo debería asumir. Su
historia es, a partir de Constantino, en parte paralela; pero el neoplatonismo, plagiado,
distanciado en la puja, inutilizado, debería ser rápidamente excluido de esta concurrencia.
Para medir la fuerza de expansión política del cristianismo de la época constantiniana es,
indudablemente, necesario relatar la historia de sus orígenes.
Séneca y el “De Clementia”.- Debemos al genio flexible de Séneca el intento más
destacado de amalgamar los dispersos elementos de una doctrina puesta a prueba
primero por los acontecimientos. Considera como seguro que existe una especie de
situación inmejorable para el principado. Es, en realidad, la que quiso establecer Augusto,
y a la que es preciso volver tras los excesos de Tiberio, Calígula y Claudio, que se han
conducido como tiranos. Preceptor (49-54) de Nerón, más tarde ministro (54-62), intenta
volver a poner en marcha el sistema diárquico, modificación de la antigua Constitución de
Polibio y, según cree, programa de Augusto. El discurso-programa de Nerón -redactado
por Séneca- definía de forma explícita esta protección: “Ex Augusti praescripto imperatum
se” (Suetonio, Vida de Nerón, 10). Sin embargo, leyendo el De Clementia se percibe
hasta qué punto esta diarquía es irreal. Séneca intenta definir en esta obra al buen César.
Su doctrina es simple: La naturaleza impulsa a los hombres a darse un jefe. En
consecuencia, se necesita un príncipe, pero éste debe actuar en interés de sus súbditos
160
y no en el suyo propio. Es tutor y no amo; representante del pueblo provisto de un poder
divino, no un Dios. Debe ser, ante todo, el servidor e intérprete de las leyes. Se hace visible
el cuidado de Séneca por dar un estatuto a un régimen que tiende hacia la monarquía, pero
al que se trata de alejar de tal orientación. El programa de la diarquía habría exigido una
división de la autoridad entre el príncipe y el Senado. Ahora bien, la obra de Séneca ponía
totalmente de manifiesto que nada existía sin concesión del Emperador. Los mismos
títulos de sus obras -De Clementia, o su pareja, De Ira- prueban que la personalidad del
príncipe es, en última instancia, el elemento determinante y que la única esperanza que
cabe formular es que el príncipe sea un sabio. Quedaba por precisar lo que había que
entender por sabio, ya que aquí comenzaba, bajo apariencias morales, el verdadero
problema político. Cuando Séneca exige del emperador que tenga las virtudes estoicas
quiere decir que debe aceptar el ser tan sólo el gestor desinteresado de una autoridad que
no conoce otros límites que los que se impone a sí misma. Ser un sabio significa olvidar
todo lo que no sea convertirse en servidor, tanto de la ley positiva como de la ley moral.
El sistema de Séneca descansaba en un acto de fe; suponía que el príncipe aceptando
espontáneamente el principio diárquico, iba, a la vez, a encarnar toda la autoridad del
Estado y a respetar y sostener la del Senado. En realidad, esto era tan sólo plantear un
problema que los acontecimientos iban a resolver.
161
1) A partir del texto de Jean Touchard "Historia de las ideas
políticas", realice el subrayado de ideas principales.
2) A partir de ese subrayado construya un esquema de ideas
principales.
ACTIVIDAD Nº 13
162
163
UNIDAD IV
EL CRISTIANISMO
Cristo nace en un momento paradigmático: es la era de la plenitud de los tiempos:
del IMPERIO inaugurado por AUGUSTO y celebrado por el poeta Virgilio en su 4
Égloga, como el instante de inflexión histórica que anunciaba el “novus ordo seculorum”.
La decisiva influencia del cristianismo en el desarrollo de la cultura Mediterránea se
realiza por una renovación espiritual profunda.
Esta transformación tiene su centro de gravitación en el interior del hombre. Cada
Cristiano debe edificar dentro de sí, el Reino de Dios, que es una realidad de orden
espiritual y de carácter eterno, renunciando a las pasiones carnales, a la ambición de
poder y de riqueza.
El orden Político, la organización económica, las jerarquías políticas y sociales, se
muestran en El Evangelio como realidades terrenales de carácter relativo y efímero, sin
valor desde la perspectiva de la salvación. El orden legal, precisamente por esta
característica de ser mero dato de la existencia terrenal en cuanto RESULTE neutro para
la salvación del alma, debe ser acatado por los cristianos.
El cristianismo alejado de toda vocación terrenal, carecía de un cariz Revolucionario.
Pero en el año 64 d C. Nerón comenzó la era de las persecuciones que concluirán en el
año 313, bajo la dominación de Constantino.
Este emperador promulgó el edicto de Milán que dice: “Nos, Constantino y Licinio,
Augusto, hemos pensado que convenía establecer las reglas por las cuales deben
organizarse el culto y el respeto debidos a la Divinidad. Concedemos a los cristianos y a
todos nuestros súbditos la libertad de practicar la religión que prefieren. Hacemos, pues,
saber nuestra voluntad para que la libertad de abrazar y seguir la religión cristiana no sea
negada a nadie, sino que se considere lícita a cada cual consagrar su alma a la religión
que le convenga... Conviene que todos los hombres en lo relativo a las cosas divinas
puedan seguir su propia conciencia”.
Este proceso de lucha de los cristianos por la “Representatividad” que fue causado por
las persecuciones -llevadas a cabo durante un siglo y medio-, culmina el año 394 cuando
Teodosio el Grande proclama el Cristianismo como religión oficial del Imperio.
San Pablo y La Iglesia
Saulo nació en la ciudad helénica de TARSO, ubicada en Asia Menor, en el seno de una
familia hebrea, que por su importancia social y económica había adquirido el goce de la
ciudadanía Romana. En su persona resumía tres vertientes culturales -griega, judía y
romana- que se conjugarían para hacer posible una rápida Evangelización del mundo
civilizado.
Esas condiciones destinales le permitieron dirigirse a los atenienses -en el Aerópago
y ante el altar levantado “Al Dios Desconocido”- para anunciarles la buena nueva del
Evangelio en su propia lengua y de acuerdo a su más entrañable y auténtica Tradición, le
facilitó su acción persuasiva sobre los romanos y judíos y le permitió llevar la luz de la
164
Revelación a Macedonia, Grecia, Chipre a Asia menor y Galicia. Estos viajes están
narrados en los hechos de los Apóstoles por San Lucas.
Saulo fue -antes de su conversión en el camino a Damasco- un Judío ortodoxo, que
había aprendido a leer el Texto Bíblico con los doctores de la Ley Mosaica de Jerusalén.
Firme creyente había perseguido tenazmente a los cristianos, hasta que Cristo se le
apareció preguntándole: Saulo ¿Por qué me persigues?. Esta experiencia espiritual
provocó su conversión y a partir de ella, su participación activa en la vida de la naciente
Iglesia. Estuvo presente en el primer concilio realizado en Jerusalén, donde sostuvo que
la Ley Mosaica era propia de un solo pueblo y que por esa razón sólo se debía seguir la
Ley de Cristo, que es común a todos los hombres. En esa oportunidad estaba ya
proclamando la unidad del género humano que luego explicitaría en la Carta a los Gálatas
(“ya no hay Judío, ni gentil, ni libre, ni esclavo, ni varón, ni mujer, porque todos sois una
sola cosa en Cristo”).
Los Textos Paulinos
En su Epístola a los Romanos San Pablo expresa que: “Todo Poder proviene de Dios”
(nula potestas nisi a Deo: No hay potestad que no provenga de Dios).
Esta frase ha tenido una fecunda Trayectoria en el pensamiento político a través de los
siglos. Eusebio, (260-337) la tomó como el fundamento Teológico de la conciliación entre
el Imperio y la Iglesia.
Se utilizó el concepto durante el medioevo y luego, a la conclusión de esa etapa
histórica, los monarquistas: -que justificaban el poder absoluto de los reyes -la asumieron
con su fuerza iluminadora (Bossuet 1627-1704), y también para señalar los límites del
Poder desde una perspectiva trascendente (La Escolástica Española).
San Pablo pretende sentar las bases de la obediencia civil y explicar al ciudadano
cristiano sus “deberes para con las autoridades”.
Al poder, el ciudadano le debe -"no por temor del castigo, sino por obligación de
conciencia”-, el cumplimiento de las Leyes positivas y de las cargas tributarias. Así
cumplirá la prescripción del Salvador de “Dar al César lo que es del César".
A Dios el hombre le debe el tributo de su amor y el deber de realizar en él, la perfección
humanacuyomodeloeselmismoJesucristo.Deestamanerarealizaráelpreceptode “Dar
a Dios lo que es de Dios”.
Al señalar esta doble esfera de los deberes de los hombres respecto de su condición
de ciudadano del Estado -realidad Terrenal- y de ciudadano del Reino de Dios (“Porque
nuestra ciudadanía en el Reino de los cielos está” Filipenses 3.20), S. Pablo estaba
también colocando una semilla que fructificaría, con el abono de las teorías platónicas, en
"La Civitas Dei" de S. Agustín, que constituyó la gran obra de iluminación política durante
la Edad Media. Otra frase de San Pablo -cuya finalidad era la de aclarar el alcance del
Poder de origen Divino-, expresa: “el príncipe es un ministro de Dios, puesto para tu bien”.
Esta frase señala el límite y el fundamento de la legitimidad del Poder, temas que se
tornarán clásicos en el desarrollo de las ideas políticas posteriores.
La Ciudad Divina se desarrollará a través de la historia como un modelo de la ciudad
terrena sobre las ideas cardinales que S. Pablo extrae del Evangelio:
165
1) Unidad del Género Humano: Todos los hombres están avocados a esta ciudada-
nía que no reconoce distinción entre: “Judíos, ni gentiles, ni libres, ni esclavos, ni varón,
ni mujer, porque todos sois una sola cosa en Cristo”. Existe un cierto paralelismo con la
idea estoica que proclama al hombre como ciudadano del universo pero como un
postulado de pura razón y de Derecho Natural.
2) Igualdad de todos los hombres: Epístola a los Efesios: donde dice que Dios
considera a todos los hombres con el mismo patrón, sin importarle su condición de libre
o esclavo.
3) Dignidad esencial del Hombre: Por ser éste imagen y semejanza de Dios (Carta
a los Efesios - Corintios).
4) Carácter orgánico del cuerpo místico de Cristo: La sociedad humana Universal
integra el cuerpo místico de Cristo. En este vasto organismo espiritual cada hombre tiene
una función y una misión que cumplir en función del Todo. Esta idea va a tener una fecunda
trayectoria en el pensamiento medieval y culminará siendo el remotor fundamento de la
Teoría de la ficción, base de la personalidad jurídica (como se verá en el capítulo
correspondiente a la época medieval).
5) Reafirmación de la existencia de la Ley Natural: -que está grabada en el corazón
de los hombres- y que constituye el marco y fundamento de la ley positiva. (Romanos II,
11, 15)
166
167
1) Describa las características de la época histórica en la que nace
Cristo.
2)¿Qué expresa Pablo respecto a los deberes del hombre y su condición
de ciudadano?
ACTIVIDAD Nº 14
168
169
ANEXO II
A continuación se presenta el Anexo perteneciente al libro “DERECHO POLITI-
CO GENERAL - TOMO I” del Dr. Mariano de Vedia y Mitre.
I. La doctrina originaria y su desarrollo histórico. Las herejías.
II. Los Padres de la Iglesia.
III. San Agustín.
I. La doctrina originaria y su desarrollo histórico
El pueblo de Israel conservó durante siglos su creencia en un Dios único e inmaterial.
Cuando Israel fue incorporado al Imperio Romano, éste le conservó su religión y sus usos
y costumbres como lo hizo con todos los pueblos sometidos. Una dinastía de Reyes
idumeos, los Herodes, gobernaba en Palestina pero su jurisdicción estaba dividida y
sometida a la fiscalización de un procurador romano que residía en Jerusalén. El libro
sagrado de Moisés dictado por Jehová mismo, siguió siendo tal para el pueblo sometido;
y los hebreos continuaron esperando fielmente la llegada del Salvador, del Mesías
anunciado por sus profetas, y que concebían, ora como un jefe nacional, ora como un
dominador universal.
Durante el imperio de Augusto en el año 753 de la era romana, nació en Belén, pequeña
aldea de Judea, Jesús el Cristo, la encarnación del Hijo de Dios. Fue anunciado por Juan
el Bautista que predicaba a orillas del Jordán, e inició su predicación con los doce humildes
pescadores que fueron sus primeros discípulos. Nada igualaba la santidad de su vida,
la fuerza de su moral, la elevación de su doctrina, y la profundidad de sus principios.
Pero para la masa del pueblo judío, Jesús no era el Mesías. Los Judíos creían que el
enviado de Jehová daría al pueblo de Israel la dominación del mundo entero, y por el
contrario, Jesús aconsejaba el renunciamiento, la mansedumbre, la penitencia, y la
fraternidad, entre todos los hombres. La secta política de los fariseos encendió el odio
contra Jesús presentándolo como un impostor. Tal propaganda trajo la condenación de
Jesús que fue así, crucificado.
La Cena
de los
Apóstoles;
fresco de
la Iglesia
Oscura,
Göreme,
Turquía.
170
Sus discípulos se dispersaron temiendo igual suerte, pero Jesús resucitó al tercer día
como El mismo y los profetas lo habían predicho, y permaneció con aquéllos cuarenta
días. Después de instituir a Pedro en jefe de los demás Apóstoles, pronunció las palabras
recogidas por San Mateo, y subió a los cielos:
“Id e instruid a todas las naciones, bautizando en el
nombre del Padre, y del Hijo y del Espíritu Santo, y
enseñad a observar todas las cosas que os he mandado.
Y estad ciertos que yo estaré continuamente con
vosotros hasta la consumación de los siglos”.
Los Apóstoles cumplieron la consigna divina y se repartieron por toda la tierra. Esos
doce hombres llamados apóstoles que en griego significa “enviados”, ajenos a las ciencias
y carentes de bienes terrenales, conmovieron a las poblaciones por sus milagros, sus
virtudes y sus palabras doquiera predicaban la buena nueva o Evangelio, y así, se formó
una comunidad religiosa distinta de la que predicaba el rito judío. La persecución contra
los cristianos se inició en Jerusalén al producirse esta definitiva separación del judaísmo
por parte de los discípulos de Jesús.
En el año 70 de nuestra era, una sublevación general de los judíos, dio origen a una
implacable represión por parte del emperador Vespasiano. La dispersión de los judíos,
favoreció la difusión del cristianismo. Los judíos eran, en principio, más aptos que los
gentiles para la adopción de la nueva religión, ya que ésta se vinculaba por su origen a los
antiguos libros, las viejas creencias y las eternas esperanzas del pueblo de Israel. Por eso
en numerosas ciudades del Imperio Romano, el núcleo primitivo de la comunidad
cristiana, fue la sinagoga israelita, cuyos miembros se convertían en masa a la fe de Cristo.
En cuanto a los judíos que se negaron a reconocer en Jesús al Mesías anunciado,
siguieron considerando a la ley de Moisés como una revelación de Jehová, junto con los
libros de los Profetas y los salmos del rey David.
El año 41, después de J.C., San Pedro bautizó a un centurión romano y éste fue el
primer “gentil” o sea “no romano”que abrazó la nueva religión. Saulo, joven hebreo, nacido
en la ciudad helénica de Taso, en el Asia Menor, y cuya familia gozaba del derecho de
ciudadanía romana, tomó parte en la persecución que los judíos llevaban a cabo contra
los discípulos de Cristo. pero en su camino hacia Damasco en medio de esa persecución
se le apareció Jesús mismo diciéndole: “¿Saulo, Saulo, por qué me persigues?” identifi-
cándose de este modo con los fieles de la nueva Iglesia, y Saulo convertido en San Pablo,
no dejó nunca de considerar su fe, desde ese punto de vista de la unidad espiritual,
precursoradelreinodeDiossobrelatierra,eimagendelabienaventuranzadeloselegidos
en los cielos. Pablo había estudiado las sagradas escrituras en Jerusalén, junto a los
fariseos, y siendo griego pero hallándose investido de la ciudadanía romana, reunía en su
persona todos los elementos de la gran renovación que se gestaba. Difundió la religión
cristiana en Chipre y en Galacia y retornó a Jerusalén en una fecha indeterminada, donde
se celebró el primer concilio de la Iglesia. El concilio, bajo la influencia de San Pablo
rechazó la ley mosaica declarándola la ley de un solo pueblo, mientras que la ley de Cristo
fue reconocida para ser practicada por los hombres de todos los países. El carácter casi
universal que tuvo el Imperio Romano, facilitó también en cierta medida la predicación de
la religión nueva mientras no se iniciaron las persecuciones.
Las predicaciones y viajes de San Pablo son conocidos por el libro llamado “Hechos de
los Apóstoles”, que compuso su compañero San Lucas y se halla incorporado al Nuevo
Testamento. Su apostolado consiguió convertir al cristianismo a las poblaciones de una
171
gran parte del Imperio. Llevó el Evangelio al Asia Menor, a Macedonia y a Grecia, y según
una tradición, habló en Atenas ante el Areópago. En el año 62 fue apresado y enviado a
Roma donde fue ejecutado al mismo tiempo que San Pedro víctimas ambos de la
persecución implacable de Nerón contra los cristianos.
Las comunidades o iglesias cristianas tenían una organización sencilla. Los Apóstoles
formaban el consejo supremo y cada iglesia tenía un obispo, o sea vigilante. Santiago el
Mayor, fue el primer obispo de Jerusalén.
Los sacramentos, es decir, los oficios del culto que dispensaban la santidad sobre las
almas (bautismo, eucaristía, matrimonio, etc.) eran administrados por los presbíteros o
ancianos, consagrados por los Apóstoles. Los diáconos se encargaban de los negocios
temporales pero tenían también ciertas atribuciones rituales. A pesar de haber conserva-
do las vestiduras sacerdotales de los hebreos y sus costumbres de cantar salmos en
homenaje a Dios, los cristianos modificaron rápidamente los otros aspectos litúrgicos de
la religión de Israel. Lo propio ocurrió con la enseñanza doctrinal que sufrió una profunda
transformación de acuerdo con la predicación del Maestro.
San Mateo redactó a mediados del siglo I el primer Evangelio que contiene la historia
y la doctrina de Jesús. Más tarde, San Marcos que había predicado el cristianismo en
Alejandría, escribió un segundo Evangelio con mayor precisión cronológica. San Lucas es
autor del tercer Evangelio que como el de San Marcos fue escrito en Griego. Ambos se
unieron al de San Mateo, escrito en lengua arábica y a un cuarto Evangelio que fuera
redactado también en griego por San Juan, más dogmático que los anteriores. Los citados
cuatro Evangelios comenzaron a ser considerados como inspirados por Dios mismo, así
como las Epístolas dirigidas por los Apóstoles a los fieles de las diversas iglesias.
San Pedro en su segunda Epístola Universal pone a los Evangelios en pie de igualdad
con las sagradas escrituras de los hebreos. En el siglo V, tras numerosas discusiones y
no pocas disidencias acalladas por la gran autoridad de San Jerónimo, autor de la versión
latina de la Biblia llamada Vulgata, la Santa Sede Pontificia, reconoció como canónicos los
libros que actualmente constituyen el llamado Nuevo Testamento, y rechazó como
apócrifos determinados escritos de la época primitiva.
A pesar de haberse quebrado el vínculo entre el judaísmo y la nueva religión, los libros
sagrados de los hebreos pasaron a formar parte del cristianismo bajo el nombre de
Antiguo Testamento y con el carácter de introducción al Evangelio. Fueron éstos el
Antiguo y el Nuevo Testamento que comenzaron a usarse a principios del siglo II.
Según San Mateo, Cristo mismo dijo: “No penséis
que he venido a destruir la ley de los profetas; no he
venido a destruirla, sino a darle cumplimiento”.
Con este precepto autorizaba a seguir observando lo que ya estaba revelado en los
libros de Moisés y que El había de completar con nuevas revelaciones.
La primera ley del cristianismo, es la existencia de un Dios único e inmaterial, que creó
el universo;
El amor que Dios profesa a todas las criaturas formadas por El y que le lleva a perdonar
los pecados inherentes a la naturaleza humana mediante la fe;
El arrepentimiento y la observancia de sus preceptos, y por último el elemento histórico
constituido por la aparición de su Hijo sobre la tierra para llevar a cabo con su sacrificio la
gracia extraordinaria de la redención del género humano.
172
“Porque de tal modo amó Dios al mundo que le ha dado su
hijo Unigénito, a fin de que todos los que crean en El no
perezcan, mas hallen vida eterna”. (San Juan, III, 16)
El principio substancial de la religión cristiana es el amor de Dios a sus criaturas, de
éstas a Dios y del hombre a sus semejantes.
“Amarás al Señor tuyo, con todo tu corazón y toda tu alma
y todas tus fuerzas y toda tu mente, y al prójimo
como a ti mismo.” (San Lucas, X, 27)
Para la religión de Jesús, la riqueza sin constituir un mal en sí, hace difícil la salvación
del hombre por el mal uso que los acaudalados, están expuestos a hacer de su caudal.
“En verdad os digo que es difícil que un rico entre
en el reino de los cielos” (San Mateo, XIX, 23)
Pero las potencias terrenales son instrumentos de la voluntad de Dios, porque sin ellas
los hombres serían más malos aún. A Pilatos que recordaba con irritación a Jesús el poder
que tenía en sus manos, le contestó: “No tendrás sobre mí, poder alguno si no te hubiese
sido dado desde arriba”. (San Juan, XIX, 11). En cuanto a los gobernados, deben tener
presente que el principal precepto es éste:
“Buscad primero el reino de Dios y su justicia y todas las
demás cosas os serán dadas por añadidura”.
(San Marcos, VII, 33)
Tan poco valor tienen las cosas de este mundo que ellas sólo nos serían dadas “por
añadidura”. En su famosa respuesta a aquél que le preguntaba si debía pagar el tributo:
“Dad al César lo que es del César y a Dios lo que es de Dios”
(San Mateo, XXII, 21)
tantas veces comentada y con la que se ha querido fundar el principio de los poderes
terrenal y espiritual, Jesucristo admite que se atribuya al César lo que el señor de estos
reinos materiales ha marcado con su propia efigie y son propiedad de él, pero no de los
que “viven de la palabra de Dios”. Su respuesta a Pilatos cuando lo interrogó sobre si se
había titulado rey de los judíos: “Mi reino no es de este mundo” (San Juan, XVIII, 36), es
de sentido inequívoco. Cuando Pedro quiso defenderlo al ser prendido, le amonestó Jesús
diciendo:
“Vuelve tu espada a la vaina, porque todos los que se
sirvieron de la espada, por la espada morirán”
(San Mateo, XXVI, 52)
Predijo las persecuciones que sufrirían sus discípulos y los futuros adeptos de su
religión cuando dijo:
173
“Si fuerais del mundo, el mundo os amaría como cosa suya
pero como no sois del mundo, por eso el mundo os aborre-
ce” (San Juan, XV, 18 y 19); No tengáis miedo de los que
matan los cuerpos y hecho esto ya no pueden hacer más”
(San Lucas, XII, 4); “Bienaventurados los que
padecen persecución por causa de la justicia, porque
de ellos es el reino de los cielos” (San Lucas, IX, 24)
A mayor abundamiento, debe consignarse que los escritos de los Apóstoles y sobre
todo las epístolas de San Pablo, desarrollaron la doctrina del Maestro difundiendo sus
enseñanzas por todo el Imperio Romano.
Pero los romanos confundieron en un principio a los cristianos con los judíos, y aún
cuando la separación entre cristianismo y judaísmo se hizo definitiva, siguieron aquéllos
considerando a la Iglesia de Cristo como a una de las tantos sectas disidentes de la religión
de Moisés. Ello contribuyó a intensificar la persecución de que fueron objeto los cristianos.
La maldad que inspiró esas persecuciones estaba influída por una enorme dosis de
incomprensión. Algunas mujeres como Popea, la favorita de Nerón, y numerosos libertos
de raza hebrea, ejercieron una gran influencia sobre la política del Imperio. Ciertos
historiadores cristianos llegaron no sin fundamento a atribuir a la misma Popea, el haber
influido sobre Nerón por indicación de los rabinos, para que aquél atribuyera a los
cristianos, la culpabilidad en el incendio de Roma y decretara el horrible sacrificio.
Ocurrió aún que a los cristianos se les considerara como a judíos de inferior condición.
El hecho de que se reclutaran adeptos entre los libertos y hasta entre los esclavos, hizo
nacer en los romanos la idea de que el cristianismo no era una religión que convenía a las
personas que pertenecían a una alta categoría social. Esta ignorancia estaba sustentada
en las calumnias de los judíos en hacerlo perdurar. Fruto de esa ignorancia, son también
los calificativos de que fue objeto la religión cristiana por escritores como Plinio el Joven,
Tácito y Suetonio.
Aunque la filosofía estoica había preparado los espíritus para el advenimiento y la
adopción del cristianismo, las persecuciones de todo género de que se le hizo objeto se
explican no sólo por las causas apuntadas, sino porque todo era nuevo en la religión de
Jesús.Lasreligionesantiguaseranporlogeneralreligionesdeterror.ElOrientesólohabía
conocido dioses vengadores y el mismo Jehová de los hebreos se caracterizaba por su
carácter implacable. En Grecia y en Roma, las relaciones entre los dioses y los hombres
eran circunstanciales y de carácter contractual. En los últimos tiempos, la religión se había
convertido en un conjunto de ritos oficiales, mientras devoción, urbanidad y espíritu cívico,
comenzaban a ser considerados como una misma cosa. Todos los cultos hasta entonces
comprendían la realización de sangrientos sacrificios y de ofrendas expiatorias. La religión
de Jesús reemplazaba los holocaustos rituales por el sacrificio voluntario del Hijo de Dios
hecho hombre con el fin de redimir al género humano, y sólo exigía la ofrenda espiritual
de la fe.
Jesucristo mismo sigue ofreciéndose diariamente en el simbólico sacrificio de la misa.
La consagración del pan y del vino mantiene la presencia real del Redentor en el seno de
la Iglesia, la Eucaristía, convirtiendo al hombre en receptáculo de la Divinidad, la fe y las
buenas obras abriéndole el camino de la bienaventuranza eterna, la fraternidad entre
todas las criaturas y el Creador, todas estas enseñanzas sobrepasaban al entendimiento
puramente humano y las máximas filosóficas fundadas solamente en la razón. Por ello,
las clases desheredadas para quienes había la promesa de un mundo mejor, terrenal y
extraterreno, abrazaron la nueva religión con fervor. Y los amos mantenían a los esclavos
llevados por la palabra divina que enseñaban sus ministros.
174
Pero a la par de tales hechos, deben señalarse nuevamente los múltiples obstáculos
que se le opusieron. Desde luego, los primeros enemigos de los cristianos fueron los
judíos. Luego lo fueron romanos mismos que aunque tolerantes en principio con las
religiones de todos los pueblos, comenzaron a ver en el Cristianismo, un peligro para el
mantenimiento de su Imperio Universal. Además, los cristianos no se mezclaban en la vida
social romana por no tener que participar en las ceremonias oficiales, donde se habrían
visto obligados a adorar a otros dioses y someterse a la jurisdicción de sacerdotes que no
eran los suyos. Ello, naturalmente, los hizo sospechosos al celo oficial. Hablando Suetonio
del gobierno de Claudio, dice que “los judíos que excitaban tumultos bajo la instigación de
un tal Cristo fueron expulsados de Roma”. Así comenzó la persecución en Roma. Más
tarde se inventaron cargos de toda especie contra los cristianos. Lo absurdo de estas
acusaciones, llegó al punto de que se les imputó adorar un dios con cabeza de asno y de
sacrificar niños en sus ceremonias rituales. Bajo Nerón el populacho estaba convencido
de que los cristianos eran “los enemigos del género humano” y aceptó con entusiasmo el
decreto de persecución dictado contra ellos por el emperador, basado en la falsa
acusación de haber incendiado a Roma. Millares de fieles, sin distinción de edad ni de
sexo, fueron arrojados a las fieras, crucificados y quemados vivos en medio de la multitud
exaltada. Esa fue la primera persecución organizada y se extendió de 64 a 68. En ella
perecieron San Pedro y San Pablo. El primero fue crucificado en la colina del Vaticano y
el segundo decapitado.
Bajo los gobiernos de Domiciano (81) y de Trajano (106) se organizaron la segunda
y la tercera persecución. Entonces el motivo invocado era otro. Se acusó a los cristianos
de negarse a ofrecer sacrificios en los altares, lo que constituía un sacrilegio. Además,
miembros de las familias imperiales se habían convertido al Cristianismo y ello agregado
a la difusión que alcanzó en los campos, en las aldeas y en las colinas, aumentó el celo
y la saña para sofocar por la sangre, un movimiento religioso que predicaba la fraternidad
humana.
La cuarta persecución se ha atribuido a Marco Aurelio (174) a quien otros creían
también convertido al Cristianismo por la naturaleza de su espíritu y los preceptos del
estoicismo que profesó siempre.
Los cristianos para continuar practicando su culto apelaron a un arbitrio legal.
Constituyeron asociaciones funerarias e hicieron uso de la facultad permitida por la ley a
esas entidades, de comprar terrenos colindantes con las ciudades con el fin de construir
sepulturas comunes para todos sus miembros. Se reunieron entonces en esos sitios,
apartaron y realizaron allí en secreto, y con relativa seguridad, sus ceremonias rituales.
A medida que fue aumentando el número de adeptos se excavaron sepulturas subterrá-
neas donde se inhumaban los cadáveres. Estos primitivos cementerios llamados “cata-
cumbas” fueron la sede de las iglesias perseguidas y constituyeron también refugios en
las épocas en que aumentaba la intolerancia contra los cristianos.
Nada podía contener el fervor religioso encendido por la palabra divina de Jesús. Las
persecuciones arreciaron. Bajo Septimio Severo (212) perecieron más de dieciocho mil
mártires. En 250 Decio ordenó a todos los cristianos abjurar su religión. Se condenó al
destierro a los sacerdotes del culto y a la última pena, a los funcionarios del Imperio
convertidos al Cristianismo. Tres Papas, San Fabiano, San Cornelio y San Lucio,
perecieron martirizados. Del mismo modo bajo Valeriano (257) fueron sacrificados, el
Papa Sixto II, el diácono San Lorenzo y el elocuente apologista San Cipriano. Diocleciano
persiguió también el cristianismo y lo propio hizo Galerio después de la observación de
Diocleciano.
Constantino y Licinio, vencedores de sus rivales y dueños absolutos del Imperio,
dictaron de común acuerdo en 313, seis meses después de su victoria, el edicto de Milán
que permitía a los cristianos el libre ejercicio de su culto. “Nos, Constantino y Licinio,
175
Augusto, proclamaba el edicto, hemos pensado que convenía establecer las reglas por las
cuales deben organizarse el culto y el respeto debido a la Divinidad. Concedemos a los
cristianos y a todos nuestros súbditos la libertad de practicar la religión que prefieran.
Hacemos, pues, saber nuestra voluntad para que la libertad de abrazar y seguir la religión
cristiana no sea negada a nadie, sino que se considere como lícito a cada cual el consagrar
su alma a la religión que le convenga. Esta concesión que hacemos a los cristianos la
extendemos por igual a todos aquéllos que deseen seguir ese culto y sus ritos particulares.
Conviene que todos los hombres en lo relativo a las cosas divinas puedan seguir su propia
conciencia”. Este es el punto inicial de la conversión de Constantino al Cristianismo que
formalizó al morir, y marca también la terminación de las persecuciones. La Iglesia tenía
ya su jerarquía establecida y Constantino la reconoció y confirmó.
Al Obispo de Roma se le reconoció como Papa en calidad de jefe supremo de la Iglesia,
que comenzaba a llamarse ortodoxa o sea verdadera, y también católica o sea universal.
El ambiente romano se saturó de sectas religiosas y de comunidades místico-literarias.
El cristianismo al tener contacto con esta atmósfera inquieta, trataba de conservar su
pureza originaria, pero no podía evitar que por influencia de otras corrientes espirituales
se formasen extrañas doctrinas que apartaban a algunos núcleos de fieles de la Iglesia
verdadera. Las proposiciones erróneas sostenidas por estas sectas de disidentes
recibieron el nombre de “herejías”.
En época de Constantino la más peligrosa para la unidad de la iglesia, fue la herejía de
Arrio. Este sacerdote de Alejandría negaba la divinidad de Jesucristo y la identidad
substancial de la Santísima Trinidad. La muchedumbre ignorante comprendía mejor el
arrianismo que la doctrina de la Iglesia acerca de este misterio incomprensible por
definición. Fue tal la difusión que alcanzó, que Constantino convocó el primer
concilio ecuménico o sea universal que reunido en Nicea condenó la herejía.
Constancio, sucesor de Constantino, mantuvo orgánicamente la religión cristiana pero
posteriormente se entregó al arrianismo que declaró religión oficial. Todas las ciudades
del imperio fueron teatro de enconadas luchas religiosas y políticas. En 361 Juliano, primo
de Constancio y llamado el Apóstata, se posesionó del Imperio y realizó una persecución
contra los cristianos más peligrosa que las anteriores.
Educado en el cristianismo, Juliano fue influido por el neoplatonismo de Filón y de
Plotino.Así,lareligióndeJulianoemperador,fueunamezcladepaganismogrecorromano,
de filosofía estoica y de mitraismo persa. Consideraba al sol como una imagen material
del dios único, principio inmaterial de la vida y de la armonía. Las últimas palabras que el
historiador Teodoreto atribuye a Juliano: “Venciste Galileo” simbolizan el comienzo de la
victoria definitiva del Cristianismo.
El paganismo fue sin embargo lento en desaparecer. Se mantuvo en los campos
(“pagus”) y el nombre dado a sus habitantes (pagani) se convirtió en sinónimo del antiguo
culto politeísta.
Joviano, el sucesor de Juliano restableció la tolerancia religiosa y Teodosio, amo único
del Imperio en 394, publicó por último un edicto imponiendo “a todos los pueblos la fe que
la Iglesia Romana ha recibido de San Pedro”. Teodosio, bautizado al comenzar su reinado
eraunverdaderocristiano,sinceroenemigodelasherejíasydelaidolatría.Peropretendía
seguir la política de Constantino respecto al gobierno de la Iglesia. A pesar de ello tuvo que
inclinarse repetidas veces ante la fuerza moral de ella. San Ambrosio, por ejemplo, obispo
de Milán, con motivo de una cruel represión ordenada por Teodosio contra los habitantes
de Tesalónica, le prohibió al propio emperador el acceso a la catedral de su diócesis
mientras no hiciera penitencia lo que el emperador hizo humildemente.
176
Al producirse la división del Imperio y la invasión de las tribus bárbaras, mientras el
imperio de Occidente se fue derrumbando, la Iglesia se fue fortaleciendo moral y
materialmente. Su acción frente a los pueblos que acababan de aparecer en el escenario
del mundo cumpliría con el destino de edificar la civilización moderna. Para ello se habría
de valer de los elementos perdurables encerrados aún en la idea de la eterna ciudad
fundada por Rómulo sobre el Palatino y el espíritu inagotable que contiene la ciudad
invisible fundada por Aquel que muriera en el Gólgota.
II. Los Padres de la Iglesia
En los intervalos que dejaban las persecuciones de que fue objeto el Cristianismo, y
sobre todo en el Siglo II gracias a la tolerancia de Adriano y de Antonino Pío, los cristianos
hicieron conocer públicamente su doctrina y refutaron las calumnias que se habían
difundido contra ellos. En esa época floreció la literatura llamada apologética, que
integraron los escritos ocasionales cuyo objeto era defender la nueva religión. Tuvieron
algunos la forma de súplicas a los emperadores, y otros, de exposiciones doctrinales
dirigidas al mundo pagano. A medida que el Cristianismo penetraba en las esferas
intelectuales romanas se iba sintiendo la necesidad de demostrar su esencia y su sentido.
Los apologistas interpretaron filosóficamente las definiciones que los papas habían
precisado, en presencia de las múltiples herejías. Gracias a su esfuerzo, las teorías
filosóficas terminaron por ponerse al servicio de la Verdad Revelada. Se dio el título de
“Padres de la Iglesia” a todos aquellos varones eminentes que se distinguieron en esos
primeros siglos por la ortodoxia de sus doctrinas apoyada en la santidad de su vida.
Algunos autores involucran a los apologistas dentro de aquella denominación, llamándo-
les “Padres Apologistas”, mientras reservan para los Padres propiamente dicho el nombre
de “Padres Dogmáticos”. Los Padres de la Iglesia, siguiendo a los juristas romanos,
afirmaron la existencia de un “jus naturalis” y consideraron a los hombres como iguales y
libres por naturaleza, afirmando que el alma es siempre libre y que la esclavitud no es un
estado natural. El Estado fue concebido por ellos como una fuerza coercitiva que no
tenía su origen en la ley natural pero que debía admitirse como consecuencia del
pecado inherente a la naturaleza humana desde la caída de Adán. Ese Estado es para
ellos un remedio instituido por Dios contra el pecado, y su fin es la justicia. San Ambrosio
resumió en una fórmula conocida ese pensamiento:
“Aequitas imperia confirmat et injustia dissolvat”.
(La justicia confirma la legitimidad del poder,
la injusticia la destruye)
Es larga la lista de los Padres de la Iglesia que con su elevada prédica contribuyeron
a esclarecer las conciencias y mostrar perdurablemente la posición en que el Cristianismo
se colocaba ante el Estado. Entre los más destacados, han de recordarse aquí, a San
Justino nacido en Palestina el año 100, que fue uno de los primeros en atreverse a escribir
dirigiéndose al emperador Antonio, en una Apología de la religión cristiana; a San Ireneo
que vivió en el siglo II y murió en 202, quien puso en guardia a los cristianos sobre las
interpretaciones demasiado libres de las sagradas Escrituras; a Tertuliano, nacido en
Cartago en 150 y muerto en 230; fue autor de la famosa "Apología contra los gentiles
en defensa de los cristianos", quien a pesar de su prédica fervorosa llegó a estar, a su
muerte, en disidencia con la Iglesia; a Lactancio quien vivió hasta 325 y fue llamado por
San Jerónimo “elCicerónCristiano”; a Clemente de Alejandríay a su discípulo Orígenes,
quien se propuso armonizar la doctrina cristiana con la filosofía platónica, lo que hizo dudar
de su ortodoxia hasta el punto de que fue excomulgado, pues la tradición apostólica que
guiaba los pasos del naciente Cristianismo, no podía aceptar que la filosofía alterara la
doctrina de Jesús en lugar de servirla, y provocó por ello la reacción contra Orígenes sin
dejar de reconocer la magnitud de su genio.
177
Después del triunfo de la Iglesia bajo Constantino comenzó la era llamada de la
literatura “patrística”, propiamente dicha. Ya no se sentía la necesidad de las apologías
para exponer la fe cristiana, sino tratados teológicos que puntualizaran y definieran los
dogmas. Los apologistas habían defendido el Cristianismo contra la calumnia y las
persecucionesmateriales.LaobracumplidaporaquellosquemerecieranllamarsePadres
de la Iglesia, protegió la doctrina de Jesús de los ataques emprendidos contra ella, en
nombre de la filosofía. Se había rechazado la posición de Tertuliano ante los métodos
filosóficos, y tampoco habían alcanzado aprobación las exageraciones de Orígenes en
sentido opuesto. Se poseía además un lenguaje bien adecuado para las disputas
dialécticas. Por todo ello, la Iglesia se hallaba perfectamente preparada para afrontar,
como lo hizo, la agresión de los sofistas religiosos que se proponían desmenuzar y destruir
la sencilla doctrina originaria de Cristo.
Los escritos patrísticos tienen actualmente una alta autoridad en materia teológica,
pero los Papas han especificado que debe distinguirse cuidadosamente entre las
conjeturas u opiniones particulares de los Padres y los dogmas. Los Padres de la Iglesia
discreparon en su orientación sobre muchos puntos, según su origen y su campo de
acción.
Los doctores de Oriente son considerados como los Padres de la Iglesia griega, pues
su obra se manifestó en el ambiente griego, que más tarde habría de convertirse en
bizantino.
Los Padres de la iglesia latina son aquellos que lucharon en Occidente en el ambiente
romano, modificado luego por la penetración de los bárbaros en el Imperio. Con ambos
grupos de teólogos nació la literatura cristiana, vivificada por su fe ardiente, pero
revistiendo en uno u otro caso, las formas consagradas por los maestros griegos o
romanos respectivamente. Así mientras en Oriente los Padres demostraron ser
dignosdiscípulosdelaescueladeAtenasydeAlejandría,enOccidentelosmodelos
literarios eran Cicerón, Séneca o Marco Aurelio.
En el mundo griego se ilustró en primer término Atanasio (298-373) y luego San
Gregorio Niseno, nacido en Capadocia en 328,San Juan Crisóstomo (347-407) que fue
patriarca de Constantinopla, San Ambrosio que fuera maestro de San Agustín, y
finalmente para limitar esta enumeración, San Jerónimo, uno de los últimos exponentes
de la patrística, autor de la versión latina de la Biblia conocida con el nombre de la Vulgata,
y aceptada por la Iglesia como definitiva sanción, ratificada por el Concilio de Trento que
la declaró "texto oficial y el único que podría invocarse como autoridad".
San AgustIn
San Agustín fue el más sabio y más profundo teólogo de la iglesia en la época
patrística. Su sensibilidad le hizo comprender mejor que a nadie, el sentido místico del
Cristianismo. Sus estudios filosóficos llevados a cabo con ardor durante toda su vida, le
permitieron abordar los más graves problemas de la teología. Al mismo tiempo su
importancia es capital en materia política porque en el libro que constituye su obra
maestra, La Ciudad de Dios, definió con precisión cuáles eran las relaciones entre el
poder civil y el espiritual, problema éste, que si bien había sido considerado por casi
todos los apologistas y los Padres de la Iglesia anteriores a él, nunca había sido expuesto
ni mucho menos resuelto con la claridad y la altura, desenvueltas por tan ilustre doctor de
la Iglesia. En las páginas admirables de sus "Confesiones" relata San Agustín cómo se
formó su fe religiosa y por qué entregó su vida al culto de Dios.
178
La más antigua biografía de San Agustín fue escrita por su discípulo Posidio, pero la
mejor fuente para el conocimiento de su vida son esas Confesiones suyas, que no sólo
están destinadas a declarar sus faltas sino también, lo que el término expresa
canónicamente, a confesar ante Dios su fe y cómo se puso a su servicio.
Nació el 13 de Noviembre de 354 en la ciudad de Tagaste, en Numidia. Aunque su
madre Mónica, era devota de la Iglesia de Jesús, él fue en su juventud discípulo de Manes
y abrazó las creencias de su secta maniqueísta, pero se convirtió estando en Italia por
influencia principal de su madre, a la religión de Cristo.
Entre tanto había llevado una vida de intenso estudio en materias religiosas y profanas
y regenteó una cátedra de retórica en Milán. El profundo conocimiento que tenía de la
herejía de los maniqueos, lo determinó a refutar sus errores. Escribió entonces dos
tratados: De las Costumbres de la Iglesia Católica, De las costumbres de los maniqueos
y de Libero arbitrio y otros del mismo género. Trasladado a Africa, afirmó su capacidad
teológica y se convirtió en uno de los doctores más famosos de la Iglesia. En 391 se
trasladó a Hipona, y un domingo el obispo de Valerio advirtió al pueblo, que necesitaba un
ayudante. Agustín, fue entonces ungido sacerdote por aclamación popular y se convirtió
enelcolaboradordelObispo.Fueconsagradosolemnementealgunosmesesdespuéspor
el primado de Numidia, Megalio.
Hipona estaba por entonces llena de maniqueos que aspiraban a suplantar al
catolicismo. En Agosto de 392 se realizó una discusión pública en la que Agustín venció
completamenteporsuelocuenciaypoderdeconvicciónalpredicadormaniqueoFortunato,
que abandonó Hipona poco después, en derrota. Los diálogos sostenidos en aquella
ocasión los recogió en una pequeña obra titulada Contra Fortunato Disputatio.
Al año siguiente se celebró en Hipona un sínodo general de las iglesias de Africa.
Agustín asistió a esa asamblea a pesar de no ser obispo y expuso brillantemente sus
opiniones sobre la fe y el Credo Católico, las que pueden leerse en su libro De fide et
symbolo. Dos años después, al morir Valerio, el anciano obispo de Hipona, fue elegido
Agustín en su reemplazo.
La lista de sus obras es muy copiosa y son todas de carácter religioso. La que lo ha
inmortalizado es, sin embargo, Civitatis Dei que contiene la dilucidación fundamental de
problemas atinentes al Estado, y dentro de él, a la posición del hombre católico. El motivo
circunstancial que lo llevó a redactar ése, su libro capital, al que dedicó catorce años de
su vida, fue demostrar que el Cristianismo no era el responsable de la ruina del Imperio,
sino que ésta respondió a causas múltiples, que cuidadosamente analizó.
Los romanos habían atribuido siempre a la voluntad de sus dioses tanto los éxitos como
los reveses de sus armas. En el siglo II no faltaron apologistas cristianos que utilizaran esta
esencia pagana para destacar, que desde el nacimiento de Cristo, es decir desde el
reinado de Augusto, el Imperio se encontraba más floreciente que nunca, lo que se debía
a la difusión del Cristianismo. Pero algunos siglos después, la situación había dejado de
ser próspera y gloriosa. Los paganos volvieron entonces contra los cristianos su propio
argumento y viendo en ellos, la causa de los desórdenes y de la decadencia del Imperio,
proclamaban que estaba en el interés del Estado concluir con el Cristianismo. Agustín
recogió y rebatió expresiones como ésta:
“Cuando ofrecíamos sacrificios a nuestros dioses, Roma estaba en pie. Roma era feliz.
Ahora que los sacrificios están prohibidos, ved lo que ha sucedido en Roma. Ha sido
azotada por las peores calamidades”.
179
A pesar de la timidez de algunos fieles que creían preferible no hablar de la caída de
Roma, Agustín comenzó a repetir en sus discursos y en sus cartas, que la responsabilidad
de todos los desastres correspondían a los mismos romanos y no a la religión de Cristo.
En su opinión, los romanos se habían corrompido a causa de su extraordinaria buena
suerte, y la adversidad no los había corregido. Pero pronto comprendió que debía dirigirse
a la cristiandad, con una obra de mayor significación y se resolvió a redactar Civitas Dei.
Esta obra inmensa San Agustín la terminó, sólo cuatro años antes de su muerte. La
Ciudad de Dios contiene en sus diversos aspectos, una apología, una teología, una
enciclopedia, una filosofía de la historia y un tratado de ética. En esta especie de
Suma universal aparecen relatados los acontecimientos históricos, desde la Creación
hasta el juicio final. Se describen los sistemas filosóficos, desde las supersticiones
primitivas, hasta las doctrinas espirituales de Platón, se definen y justifican todos
los dogmas de la religión cristiana desde el pecado original, hasta la resurrección
de la carne. Cada una de sus partes fue publicada por separado y dada a conocer
con prolongados espacios de tiempo. Pero su colaboración estuvo siempre guiada
por el plan armónico que San Agustín se había trazado de antemano.
Los cinco primeros libros se refieren a la historia de Roma y tienden a demostrar que
los dioses del paganismo eran incapaces de asegurar la felicidad en este mundo. Los
cinco siguientes atacan las religiones politeístas, en su aspecto popular y filosófico, para
demostrar que el paganismo tampoco asegura la bienaventuranza en la vida futura.
La segunda parte de la obra que comprende los doce libros restantes trata de las dos
ciudades, la celestial y la terrenal, “Civitas Dei” y “Civitas Diaboli” cuyo antagonismo
resume toda la historia y divide a los hombres, en vista de la salvación o de la condenación
eterna. Además, al comenzar cada libro el autor consideró necesario resumir los puntos
que había analizado con anterioridad y esbozar ordenadamente los que se proponía
analizar a continuación. Pero a pesar de todas estas medidas destinadas a conservar
cierto orden en un asunto tan complejo como el que pretendía desarrollar, San Agustín se
vio precisado, en repetidas ocasiones, a apartarse del tema principal de su libro para tratar
otras cuestiones que aunque fuesen secundarias, necesitaban también que se les
dedicara cierta atención, pues eran objeto de apasionadas disputas en la época.
El primer punto que preocupó a San Agustín fue naturalmente el triunfo de Alarico sobre
Roma. Recuerda que Alarico por el hecho de ser cristiano dejó en pie las iglesias y respetó
la vida de los que se habían refugiado en ellas, fuesen paganos o cristianos. Para destacar
ese beneficio que se debía a la nueva religión, describió en el libro I, las crueldades
cometidas por todos los pueblos conquistadores al apoderarse de las ciudades vencidas.
Esa disgresión histórica, lo llevó hasta los lejanos y semifabulosos tiempos de la guerra
de Troya, recordando que los griegos que se jactaban de ser supremos civilizadores no
respetaron siquiera los templos y procedieron en forma opuesta a la conducta de un
bárbaro movido por escrúpulos cristianos. Las leyes de la guerra según San Agustín eran
mucho más despiadadas que las de su época. Los romanos mismos no vacilaron en
aplicarlas sin la menor compasión.
Después de extenderse en demostraciones de que la
religión cristiana no fue responsable de los desastres
del Imperio, San Agustín se propuso llegar a probar
que la veneración de los antiguos dioses paganos
no condujo a la famosa proclamada prosperidad.
180
Expresa que, si conquistar al mundo consiste en arrebatar a los pueblos su indepen-
dencia, someterlos a la obediencia contra su voluntad, esa misión no es ni sagrada ni
gloriosa:
“Hacer sufrir a sus vecinos, someter y aplastar a las naciones que no nos han ofendido,
sólo para satisfacer incomparables ambiciones, ¿es acaso distinto de lo que en menor
escala hacen los bandidos?”
Por primera vez se alzó una voz dentro del Imperio contra la legitimidad de las
conquistas realizadas por Roma. Los pensadores ilustres de Roma como Cicerón o
Séneca, no se habían atrevido nunca a dudar de la justicia de esas guerras de conquista.
Los puntos que trata San Agustín en los cinco primeros libros de La Ciudad de Dios,
pueden resumirse así:
En el libro I trata de las antiguas leyes de la guerra;
El libro II se refiere a los excesos y torpezas de la religión pagana, y
El III a las iniquidades cometidas por Roma en su historia, y las calamidades que debió
soportar a pesar de la supuesta protección de los dioses.
El libro IV demuestra que los romanos no deben sus triunfos a esa protección;
En el libro V se exponen argumentos para demostrar que la prosperidad del Imperio
provino en primer término, del Supremo Poder de Dios, y en segundo caso de las virtudes
que dignificaron a los habitantes antiguos de la ciudad de Rómulo.
Los cinco libros que le siguen están destinados a combatir al paganismo.
A partir del libro XI, La Ciudad de Dios encara otras cuestiones que constituyen ante
todo, el primer ensayo de una filosofía de la historia.
“No he querido, decía más tarde San Agustín, que se me pudiese acusar de haberme
limitado a atacar las opiniones de los demás sin tratar de exponer las mías”. Sin duda, este
era el propósito que quiso desarrollar desde el comienzo de su obra, como el título de ella
lo demuestra. No sólo se contrajo a la ciudad de Dios; quiso también razonar sobre
sus relaciones con la ciudad civil. Como él lo dice en su obra, esas ciudades eran
la de Dios y la de los hombres, la del cielo y la de la tierra. La una, contiene a los
hombres que viven según la carne, la otra, a quienes viven según el espíritu. En la
primera, el amor de sí mismo llega hasta el menosprecio de sí mismo. Se trata de
una solidaridad mística que une a los hombres en el mal y en el bien, y se advierte
aquí la explicación política de la idea cristiana de que todos pecamos en Adán y
todos fuimos redimidos en Cristo. Por un lado, los elegidos, la Iglesia; por otro, los
profanos, el mundo.
Es notable que San Agustín haya tomado la palabra ciudad (civitas) para desarrollar
esos inmensos conceptos. La ciudad desde el mundo griego designaba al conjunto de
hombres que formaba la agrupación política fundamental, el Estado. Para el autor de La
Ciudad de Dios, la ciudad deja de ser un Estado cuyas dimensiones puedan ser
susceptibles de medición: está abierta a todos los habitantes del mundo y abarca a todos
aquellos hombres que tienen comunes esperanzas. Esta ciudad no sólo se extiende a
través de todos los Estados, sino que comprende también a los que han vivido y esperan
también desde la tumba el juicio eterno.
181
Seencuentrapues,ensuobra,unanuevadivisióndelahumanidad.Loshombresestán
clasificados sin tener en cuenta las clases sociales, las nacionalidades, ni los grados de
civilización. Por encima de las diversas razas, de los romanos y de los bárbaros, San
Agustín sólo distingue dos ciudades o sociedades, que coexisten perdurablemen-
te, que se mezclan sin confundirse, como el bien y el mal, en todos los asuntos de
este mundo y que marchan al mismo ritmo aunque en direcciones opuestas: la
ciudad de los creyentes y la de los infieles.
El ciudadano de la ciudad terrena engendra mediante
la naturaleza que el pecado ha viciado. En cambio, el
ciudadano de la ciudad celestial, engendra mediante
la gracia que liberta a la naturaleza del pecado.
Propagándose y creciendo el linaje humano con el libre albedrío, vino a hacerse según
San Agustín, una mezcla y confusión de ambas ciudades:
En la tierra, la ciudad de Dios y la ciudad del mal,
gozan conjuntamente las desdichas con diferente fe,
con distinta esperanza, con distinto amor, hasta que
el juicio final las distinga y asigne a cada una su fin
respectivo, para todo el resto de la eternidad.
Mediante la oposición de estas dos fuerzas, San Agustín pretende explicar toda la
historia de la humanidad. Los habitantes de la ciudad celeste pasan a veces por apostasía,
a la ciudad terrestre y al mismo tiempo, los esclavos de la ciudad terrestre, se transportan
por conversión a la ciudad celeste. La ciudad de Dios no es exactamente la Iglesia, pero
se confunde a menudo con ella. La ciudad de Satanás no es el Estado pagano, pero por
lo común se confunde también con él.
En esos doce libros, el autor sigue el curso de los acontecimientos desde el día de la
creación hasta el Juicio Final. Los hechos materiales aparecen rápidamente descriptos,
pero los problemas religiosos que San Agustín encuentra a lo largo de su relato, están
desarrollados cuidadosamente. Así, por ejemplo, a propósito de la creación de Adán y de
su desobediencia, explica extensamente los dogmas cristianos relativos a la interpreta-
ción del Génesis, temas éstos que el Obispo de Hipona conocía a fondo por sus trabajos
de exégesis de la Biblia y de sus controversias con los pelagianos. Comenta luego el
destino de los hijos de Israel, el desarrollo y decadencia de todos los imperios, y la
importancia sobrenatural de la Redención, mediante el sacrificio del Hijo de Dios. Por
último, después de haber expuesto la marcha paralela de las dos ciudades a través de los
siglos, desde Caín y Abel, que representan la primera manifestación de la lucha entre
ambas, hasta el triunfo del cristianismo, San Agustín indica cuál ha de ser el fin de toda
esta evolución. Su obra concluye con un largo estudio sobre la destrucción del mundo y
la aparición definitiva del Juez Supremo.
La Ciudad de Dios desarrollada por Moisés, los reyes y profetas de Israel, y difundida
por todo el mundo por el Evangelio de Cristo, será la ciudad de los santos escogidos. En
cambio, la ciudad del mal a través de los errores y de los crímenes, irá a perderse en el
infierno eterno.
“DadaDiosloqueesdeDios,yalCésarloqueesdelCésar”,sonlaspalabrasdeJesús,
que definen y resuelven el deber de los cristianos ante la autoridad del Estado. La fórmula
es sencilla y parece suficientemente explicativa. Sin embargo, aun formulada y aceptada,
quedó por resolver la línea de demarcación entre el poder espiritual y el poder material.
San Agustín muchos siglos antes de que el problema se planteara en toda su intensidad,
182
arrojó potente luz sobre tan delicada cuestión. “La Ciudad de Dios, dice, vive cautiva en
el seno de la ciudad terrestre y pasa el tiempo de su destierro. Absolutamente, no vacila
en obedecer las leyes de la ciudad terrestre, de acuerdo a las cuales se rige todo lo que
atañe a esta vida mortal. Y puesto que la mortalidad es común a una y otra sociedad, la
ciudad de Dios quiere conservar la buena armonía en la ciudad terrestre”. Para ello no
oponesinounacondición,quelasleyesnolimitensulibertad. “Ensuperegrinajeenlatierra
la ciudad celeste goza de la paz terrestre y en cuanto interesa a la naturaleza mental de
los hombres, favorece y desea la unión de las voluntades humanas, siempre que no
contraríe la conservación de la piedad y la religión”.
De la ecuanimidad de San Agustín para apreciar el problema, dio cuenta el hecho de
que al surgir el conflicto llamado “de las investiduras”, guelfos y gibelinos se apoyaron en
las ideas expuestas en La Ciudad de Dios, para sostener, ya la preeminencia de la Iglesia,
ya la del Estado, dentro de la inevitable contienda. Manteniéndose en el punto de vista
objetivo, su pensamiento no se hallaba solicitado sino por su fe y por su ciencia. Servía
a la ciudad celeste dentro del culto de Dios y no con relación a intereses transitorios o
razones de momento de preponderancia política.
La teoría de San Agustín sobre el fundamento de la autoridad es una de las
explicaciones más sabias del problema. Ante todo, afirma San Agustín, que por ley natural
ningún hombre tiene derecho de autoridad sobre otro hombre. Su poder se detiene en el
que le asiste sobre los animales y las cosas.
“Dios ha creado al hombre, dice, para que reine sobre los peces del mar y las aves del
cielo”.Sonsuspalabras.Nohaqueridoqueelserdotadoderazónmandarasinoaaquellos
que no la tienen. No ha querido que el hombre mandara al hombre; sino el hombre a la
bestia. Es fácil hallar en este pasaje el eco de las críticas que los filósofos estoicos y los
juristas romanos dirigieron a la teoría de la esclavitud de Aristóteles.
San Agustín repite esas mismas opiniones en su estudio sobre la Epístola de San Juan.
Pero añade que también una ley natural ha prescripto a los hombres asociarse los unos
con los otros. Los mismos animales y aún los más feroces, que parecen condenados al
aislamiento, no han podido tampoco substraerse a aquella ley. “Con cuánta más razón,
exclama San Agustín, el hombre ha sido llevado por la ley de su propia naturaleza a hacer
alianza con sus semejantes para gozar con ellos de la paz en cuanto sea posible”.
De ahí el nacimiento de la ciudad, el Estado, que para San Agustín tiene por razón de
ser, la aspiración a gozar de la paz, primera manifestación del instinto. La segunda es
la necesidad de la seguridad. La tercera, que ha hecho de la sociedad una familia, y viene
del punto mismo de la raza humana, es un llamado de la sangre. En cuanto al hombre, si
Dios lo ha creado individualmente, no ha sido para privarlo de toda sociedad humana, sino
para hacerlo apreciar, ante todo, la unión y la concordia que deben ser los lazos de esta
sociedad.
Reconoce luego para la realización de esos fines, la existencia de un jefe, de acuerdo
siempre con la ley natural. “Es necesario, dice, que uno mande y que los otros obedezcan”,
frase ésta que recuerda las palabras similares de Homero en "La Ilíada". Ratifica ese
concepto diciendo más de una vez en La Ciudad de Dios que sin jefe, el pueblo no puede
ser gobernado y también que “ese es el fundamento del pacto social”. Pero dicho jefe no
se inviste a sí mismo ni se legitima, sino cuando sea el mejor. La influencia de Cicerón en
el pensamiento de San Agustín surge a cada paso de sus mismas enseñanzas.
En La República de Cicerón, parecen inspiradas las siguientes conclusiones: “¿No
veis doquiera que la naturaleza ha dado el mando al mejor, para mayor bien de
quienes le están sometidos?... Pero es necesario conocer las diferentes formas de
183
mando y de obediencia. El alma manda al cuerpo y a las pasiones; pero manda al
cuerpo como un rey a sus ciudadanos o un padre a sus hijos, y a las pasiones como
un amo a su esclavo, es decir, las reprime y las domina. Los reyes, los magistrados,
los generales, las naciones victoriosas, ejercen su autoridad sobre los ciudadanos,
como el alma sobre el cuerpo”.
La autoridad, para San Agustín, ya se trate de un gran imperio o de una federación de
pequeños Estados, de una monarquía, de una aristocracia o de una república, tiene su
origen en Dios y su fundamento en la justicia. No habría sido otra la doctrina surgida de
laspalabrasdeCristoydesarrolladaenlasEpístolasdeSanPablo. Lajusticiaesanterior
al Estado, es inmutable y eterna. Sin justicia la autoridad se convierte en intolerable
tiranía, la ley en fórmula vacía y la guerra en bandolerismo criminal.
La voz de la naturaleza se une a la de Dios para
condenar la ausencia de Justicia.
Por más incompleta que sea la justicia en la tierra a causa de nuestras propias
imperfecciones, ella constituye la virtud primordial del hombre, y la base inconmovible de
los estados. La justicia, es superior a todo gobierno y se cierne sobre todos ellos. Por eso
afirma San Agustín:
“Si el rey es injusto, es un tirano; en la aristocracia si los jefes
son injustos se convierten en una ficción, y en la democracia si
lo es el pueblo, no deja por eso de existir una tiranía”.
Si desaparece la justicia, desaparece el Estado y su razón de ser. Vuelve a insistir
diciendo que los estados sin justicia son sociedades de bandidos. Aunque constituyan una
sociedad, aunque exista el pacto social que los una, y el botín se distribuya de acuerdo con
las convenciones aceptadas, aunque se titule un reino, no dejará de merecer el apóstrofe
del pirata a Alejandro Magno, que ya había recogido Cicerón en La República: habiendo
increpadoAlejandroaunpirataconquéderechoinfestabadeesemodoelmar,recibióesta
altiva respuesta:
“Mi derecho sobre este lugar es el mismo que tú te arrogas
sobre el universo entero. Sólo que yo, como no tengo sino
un pequeño navío soy llamado bandido, mientras que a ti,
que posees una gran flota, se te da el título de conquistador”.
La idea central de toda la doctrina política de San Agustín es que Dios debe ser
labaseylacúspidedelEstado.Elesquienotorgaelpoderalospríncipesenlatierra,
quien inspira la redacción de las leyes justas, quien sostiene a la patria y decide la
suerte de la guerra. El rey, el legislador, el juez deben considerarse como manda-
tarios de Dios, deben convencerse de que su autoridad no es sino una delegación
y deben cumplir en todo momento la voluntad divina, sin orgullo, sin excesos de
poder y sin violencia injustificada.
Dios no es un soberano temporal, su reino es de este mundo y su ley nunca ha abolido
definitivamente el gobierno teocrático. Pero debe reconocerse que es el único director de
las conciencias. Esta soberanía interior no debe ser olvidada en ningún momento por
aquellos que rigen la vida cívica de los pueblos. El príncipe, los magistrados y los
184
ciudadanos deben tratar de realizar en lo posible en el seno mismo de la ciudad terrenal
el advenimiento de la ciudad de Dios.
Los intereses momentáneos y corruptibles de este mundo sólo tienen valor si se les
considera durante el breve tiempo que se goza de ellos, ante la eternidad. La política de
lasnacionesdebeseguirunsolocaminosiseproponeserfecunda:elcaminoqueconduce
hacia los fines espirituales. Dado que todos los poderes provienen de Dios, todos ellos
deben converger también hacia Dios.
Para que el Estado cumpla debidamente con esta misión debe ser cristiano. El Estado
puede convertirse en miembro de la ciudad de Dios, si en él se cumplen los preceptos del
Cristianismo. Poco importa para San Agustín que la forma de gobierno sea una monar-
quía, una aristocracia o una democracia. Lo esencial es que la justicia y la virtud sean los
pilaresdesuexistencia.LahistoriadelahumanidadanalizadaporSanAgustínenlosdoce
últimos libros de La Ciudad de Dios, demuestra que esta condición no ha sido cumplida
por los grandes imperios paganos. La característica del paganismo era la soberbia. En
lugar de inclinarse ante la majestad del verdadero Dios, los paganos deificaron los objetos
materiales y las criaturas mortales, trataron de crearse sus propios dioses y de llegar a la
felicidad por sus propias fuerzas. La equidad, la sabiduría, la razón que Platón describiera
en sus obras políticas, han permanecido siempre en el estado de ideales irrealizables. Era
necesario que Cristo trajera a la tierra todas esas virtudes y las legara a su Iglesia
administradora de su divina palabra, para que esas utopías se convirtiesen en realidades.
Los sacramentos concedidos por la Iglesia y la gracia dispensada por el Verbo son los
únicos medios de regenerar las conciencias y devolver la vida a las naciones pervertidas
por el paganismo. La Ciudad de Dios, o sea el Cristianismo, lejos de adorar sus propias
pasiones y erigir su egoísmo en religión como lo hiciera la ciudad terrestre, se inspira en
Dios y en lugar de satisfacerse con los bienes materiales, usa de ellos como peregrina,
mientras la ciudad terrestre, nacida del pecado de Adán nos muestra, a través de la propia
actualidad, el Estado divino.
Para San Agustín, por su propia naturaleza, la Iglesia está por encima del Estado,
pues considera que ha de reconocerse ante todo, la primacía de lo espiritual sobre
lo temporal, pero a pesar de ello el Estado no ha de estar subordinado a la Iglesia
sino en las cuestiones de orden religioso. La supremacía eclesiástica es de carácter
moral, pero no político.
El Estado conserva en este último orden, toda su libertad de acción y si se une a la
Iglesia, es únicamente para lograr que esta acción suya sea más eficaz y más fecunda.
Es completamente inexacto afirmar que las limitaciones morales que la Iglesia impone al
Estado, conduzcan al debilitamiento del mismo. Por el contrario, lo fortalecen. La Iglesia,
en efecto, sostiene a la autoridad, rectifica la ley, humaniza la justicia secular, desarrolla
en los súbditos las virtudes cívicas y difunde entre las naciones los conceptos de paz y de
fraternidad.
Los filósofos de la antigüedad ya habían comprendido que la misión material de los
ciudadanos no podía realizarse si no se lograba previamente la unión moral. Merced a la
encarnación del Hijo de Dios esta unión se ha revelado posible en el seno de la Iglesia. La
razón, la justicia y el orden, ya no son virtudes abstractas sino bases fundamentales de
la sociedad civil. La ley ya no es una fórmula hueca que a veces merece ser desobedecida
sino constituye el vínculo primordial entre todos los hombres. El origen de la ley para San
Agustín, no se encuentra en la voluntad del príncipe, ni en el voto de una asamblea. Su
definición de la ley, que concuerda con la de Cicerón, es la siguiente:
185
“La ley es la razón divina y voluntad de Dios que ordena conservar el orden natural y
prohibe perturbarlo”.
Finalmente, cabe apuntar aquí, que San Agustín asiente que el Cristianismo, aunque
es uno para toda la humanidad, no destruye la idea de patria como lo hacía la doctrina
cosmopolita de los estoicos.
La patria representa el más sagrado de los deberes, inme-
diatamente después de Dios. Todos los intereses particula-
res deben subordinarse a su supremo interés. Se le debe
amar, servir y si es necesario se debe morir por ella.
En De libero arbitrio se podía ya leer una apología del patriotismo que recuerda las
elocuentes palabras que Platón puso en boca de Sócrates, en su célebre diálogo Critón:
La patria merece todos los sacrificios, pero para que sea acreedora de ellos, se
la representa como un concepto casi sagrado que reúne en sí mismo un territorio,
un pasado común, una tradición y un patrimonio intelectual.
Para San Agustín su patria era el Imperio Romano, sin embargo, no cree en su
eternidad ni en su derecho a la hegemonía universal, critica las injusticias cometidas con
motivo de sus conquistas y se avergüenza de su pasado, sobrecargado de supersticiones
paganas, pues piensa que "más patriota es el ciudadano que se opone a las injusticias de
su patria, que quien se pone al servicio de ellas". "Pero se conmueve ante el recuerdo de
sus heroísmos, ante la visión de sus obras maestras del espíritu, y se enorgullece porque
sus mejores títulos de gloria permanecen en pie. San Agustín se mantenía fiel al Imperio
que había sabido crear una idea tan elevada de la patria, heredero de tanta grandeza, y
que por su conversión al Cristianismo, había asegurado su perpetuidad espiritual a través
de las edades".
186
187
1) A partir del Texto de Mariano de Vedia y Mitre “Derecho Políti-
co General”, Tomo I, realice las siguientes actividades:
a) Escriba las cualidades más sobresalientes de Jesús, El
Cristo.
b) Enumere las cualidades del Mesías que los judíos esperaban.
2) Describa el recorrido de San Pablo en su predicación del
Evangelio por el Imperio.
3) ¿Cuál fue la decisión fundamental del primer Concilio llevado a
cabo en Jerusalén?
4) A partir del análisis de las partes de la Biblia, elabore un cuadro
sinóptico de los libros del Antiguo y el Nuevo Testamento.
5) Transcriba y explique por lo menos tres citas de Jesús, que
según Ud., son las más representativas de los principios cristia-
nos.
6) Complete el siguiente cuadro sobre las persecuciones a los
cristianos.
7) Elabore un cuadro sinóptico con los Padres de la Iglesia y sus
principales acciones.
8) En un párrafo de 10 renglones, realice una reseña biográfica de
San Agustín (nacimiento: lugar y fecha, obras principales, con-
versión, etc.).
9) A partir del análisis y reflexión del pensamiento de San Agustín,
explique los siguientes conceptos:
a) consecuencias del paganismo
b) relación Ciudad de Dios-Ciudad Civil
c) relación Iglesia - Estado
d) fundamento de la autoridad
e) concepto de ciudad y estado
f) patria
PERSECUCIONES
Primera
Segunda y Tercera
Cuarta
AÑO GOBIERNO CAUSAS
ACTIVIDAD Nº 15
188
189
LA EDAD MEDIA
La Edad Media es una época histórica que abarca desde la fecha de la caída de Roma
en el año 476 de la era cristiana -momento en que concluye "La Antigüedad Clásica"-,
hasta 1453, año en que los turcos toman la ciudad de Constantinopla, Capital del Imperio
Romano de Oriente o Imperio Bizantino. A partir de 1453 comienza La Edad Moderna. (Ver
cuadro de la Cronología de la Edad Media, página 147).
La Edad Media desde el punto de vista Económico-Social
La Edad Media se caracteriza por la ruptura del equilibrio económico del imperio
Romano. Los reinos bárbaros que se establecieron en Occidente a partir del siglo V habían
conservado la imprenta y el sistema de vida mediterráneo que caracterizó la época latina.
Permanecía el sueldo de oro (moneda romana) como instrumento de unidad económica
de la cuenca del Mediterráneo y en general, el comercio se desarrollaba en su mayor
volumen vinculado por el mismo “MARE NOSTRUM” romano.
Hacia el siglo VII el Islam destruyó el sistema comercial del Mediterráneo mediante una
serie de sucesivas conquistas en las costas, de los que hasta entonces había sido el lago
europeo.
El horizonte vital del enjambre de naciones occidentales se empobreció. El comercio
se mantuvo a un nivel de mera subsistencia. El oro desapareció y fue reemplazado por la
plata, moneda corriente impuesta por la monarquía carolingia. Las ciudades romanas
perdieron su significación económica y mantuvieron solamente una vida larvada.
Las ciudades del norte que tenían su nivel de actividad comercial, basadas en las
proximidades de la corte imperial fueron devastadas por un nuevo azote: los normandos.
Esta decadencia del comercio y de las manufacturas a escala, provocó un viraje histórico
de consideración. A partir del siglo VII, Europa se convierte en una región meramente
agrícola. La tierra fue la única fuente de subsistencia y la causa primordial de la riqueza.
La existencia social desde la más alta cumbre hasta el más humilde de los siervos, se
nutrían de la tierra. La aparición del sistema feudal, se produce por la regresión de una
sociedad de tipo urbano, a una civilización de base exclusivamente rural.
El poder público se desintegra al destruirse la economía financiera del estado central.
Asume el papel de funcionario aquél que puede, de alguna manera, sostener una primaria
administración de justicia y organizar sistemas precarios de seguridad de los campesinos.
Evidentemente el ejército se recluta entre aquéllos que pueden sostener contingentes. Los
únicos individuos capaces de desarrollar esas actividades son los detentadores de feudos,
que suman a partir de entonces, la propiedad de la tierra, el poder económico y el poder
político.
Hacia el siglo IX, existían en Europa mercados dominiales cerrados, que proveían a
cada feudo de lo imprescindible para la vida. La feria de Saint Denys próxima a París, era
laúnicaqueteníaciertaenvergadura.Unavezporañollegabanperegrinosycomerciantes
que realizaban transacciones “per Deneratas” es decir, por pequeñas cantidades de
denarios.
La preponderancia de la Iglesia es decisiva. Ella posee el poder espiritual y el
ascendiente económico que le otorgan sus amplias posesiones territoriales. La Iglesia
organiza la producción y la administración perfecta de estos elementos, merced a que sus
integrantes tienen los instrumentos de la cultura: saben leer y escribir.
190
Desde el siglo IX hasta el siglo XI los reyes deben reclutar entre los miembros del clero
su pequeña burocracia. La Iglesia imprime su sello en toda la cultura de la época,
imponiendo toda la galaxia de sus valores en el poder productivo, artístico y técnico.
El ideal económico
a) La producción es fundamentalmente agraria. Los gremios que se nucleaban en las
villas y ciudades, producían artículos manufacturados para satisfacer las necesidades de
los micromercados en los que se hallaban insertos. Los ideales referidos a la producción
tendían a asegurar un justo precio para que el artesano pudiera vivir con dignidad y para
que el consumidor no pagara más de lo debido. El sistema era antiutilitario ya que el fin
último de la vida humana era proyectar al hombre hacia su destino eterno.
b) Los gremios florecieron como unidades que reglamentaban ética y técnicamente la
producción. Su importancia fue variable según la zona. El extremo del desarrollo gremial
se alcanzó en Florencia donde se instauró un Estado corporativo. El horizonte vital
humano en esta sociedad jerárquica carecía de movilidad, pero ofrecía la seguridad de
una existencia predeterminada y regulada. La Iglesia destinaba la mayor parte de su
producción a atenuar la pobreza y a la educación.
c) La prohibición de los préstamos a interés, evitó que pudieran contraerse préstamos
de consumo, sobre todo durante la etapa regresiva de Europa. Esos préstamos fueron la
plaga de la antigüedad. El principio eclesiástico condensado en la fórmula: “usurum date
nihil inde sperantes”, corresponde a la estructura de una sociedad de base agraria. El
crédito para paliar necesidades primarias hubiese representado una exacción y una
explotación de los débiles. El crédito era un instrumento por antonomasia de la creación
de la riqueza.
d) En el siglo XIII, Santo Tomás establece la función social de la propiedad, separando
el poder de adquisición (que debe existir) porque sino se privaría al individuo de incentivos;
el poder de uso (dentro de límites éticos) y el poder de administración (el individuo tiene
obligación de extender los beneficios de la propiedad de los demás).
Para el Doctor Angélico la economía estaba insertada dentro de un orden ético
superior,queseencaminabaalabuenaadministracióndelestado,elmunicipioylafamilia.
Renacimiento de la actividad comercial
Pero este esquema general había admitido algunas felices excepciones. La presión
musulmananohabíaafectadoalImperioRomanodeoriente,cuyacapital,Constantinopla,
constituía un mercado de más de un millón de almas. Venecia, protectorado del
emperador romano de Oriente, comerciaba libremente con los musulmanes y con los
cristianos. Comerciaba con Constantinopla productos de sus talleres artesanales y recibía
a cambio sedas y especies. La expansión veneciana fue tan rápida que en el siglo XI
monopolizaba todo el transporte en las provincias de Europa y Asia, que poseían los
monarcas de Constantinopla.
La influencia de Venecia fue penetrando en el valle del Po y se estableció firmemente
en Ravena, Ancona y el cinturón de ciudades que la rodeaba.
Los genoveses y pisanos, alentados por los Papas y siguiendo el ejemplo veneciano,
comenzaron su expansión en el Mediterráneo. Consiguieron los primeros triunfos sobre
los sarracenos, y se fueron afianzando vertiginosamente hacia 1.087.
En 1.096 comienza la primera cruzada, que logra fundar el reino de Jerusalén. Génova
y Pisa, que habían apoyado a las cruzadas, obtuvieron el beneficio de comerciar con las
191
nuevas ciudades cristianas. La prosperidad difunde sus efectos hacia Marsella y Barce-
lona, comenzando un proceso de reapertura del Mediterráneo al Occidente. Los musul-
manes han perdido las bases que le daban su supremacía talasocrática: Cerdeña cae en
1022, Córcega en 1091, Sicilia en 1058-1090.
El resultado permanente de las cruzadas fue el haber dado a las ciudades italianas y
a las de Provenza y Cataluña el predominio del Mediterráneo, que les otorgó el monopolio
del tráfico que se realizaba desde el Bósforo y Siria hasta Gibraltar. Ese movimiento
capitalista debía propagarse a toda Europa.
Con la resurrección del comercio comienza un nuevo proceso de vigorización de la vida
ciudadana. Las villas amuralladas, los castillos, que son mudos testimonios del repliegue
de la sociedad feudal amenazada, comienzan a ser poblados por artesanos mercaderes
y nuevos villanos. La naciente burguesía se cobijó en las ciudades, consiguiendo un status
jurídico nuevo frente al señor feudal.
Desde el siglo XII en Italia, Francia, Alemania, Inglaterra, las villas obtienen autonomía
judicial y administrativa que las hacía independientes del Derecho territorial. La burguesía
proveía los medios humanos que sostendría la organización municipal y judicial del Burgo.
Se crea un derecho nuevo adecuado a la libertad que requería el comercio. Es el ius
mercatorum, que se lo despoja del formulismo y ritual del ius civilis y se aplica especial-
mente en las ferias.
El acrecentamiento de las fuerzas ciudadanas y la dispersión del poder entre el
monarca, la clase feudal, la Iglesia y la burguesía, creó un área social donde las fuerzas
espirituales pudieron desarrollarse en libertad.
Un fenómeno notable y no explicado cabalmente es el del crecimiento acelerado de la
población entre los siglos XI y XII que van a producir un intenso proceso de fundación de
nuevas villas y la explotación de tierras incultas. Por primera vez se roturará los campos
aumentándose la producción agropecuaria y fomentando el crecimiento de nuevos
núcleos poblados.
Los mercados locales crecieron y requirieron a su vez de mayor numerario. La
existencia de monedas en circulación creció en proyección geométrica en los siglos XII
y XIII.
Todos esos procesos tuvieron un impacto decisivo en el ablandamiento de las
relaciones feudales, disgregándose el poder de los señores en las ciudades italianas y
Flandes, y comenzando a decaer en Francia e Inglaterra.
Progresos en el orden económico mercantil
En el siglo XIII reaparece en Europa la acuñación de monedas de oro, que desplazaron
paulatinamente al metalismo de plata instaurado por Carlomagno. Los valores del
comercio multiplicados ad infinitum, hacían necesaria esta repotenciación monetaria. En
el siglo XIV, Nicolás de Oresme sistematiza la teoría de la circulación monetaria
cuantitativa, hecho que implica un notable progreso en el ámbito del pensamiento
económico. En el siglo XII para el negocio marítimo, se establece y desarrolla el seguro
y se generaliza el uso de letras de crédito. El siglo XIII preside otra revolución en el campo
administrativo. Aparecen los libros de contabilidad por partida doble.
En cuanto a la alimentación, las villas reglamentaban el comercio para que los
alimentos fuesen baratos.
192
193
EDAD MEDIA
Ideal
Económico
Influencia
de la Iglesia
ComercioEpoca que
abarcó
1) Complete el siguiente cuadro sobre la Edad Media:
2) ¿Qué fueron las cruzadas y qué consecuencias produjeron?
3) Describa las principales características del progreso económico del
Siglo XIII.
Características
principales
ACTIVIDAD Nº 16
194
195
Modificaciones en la ética de los préstamos
A partir de los siglos XI y XII las necesidades monetarias resquebrajaron las restriccio-
nes éticas impuestas por la Iglesia frente a los préstamos de interés. Es evidente que las
circunstancias económicas habían cambiado profundamente. A partir de entonces el
crédito se destinaba a la producción o al comercio. Era menester atenuar el rigorismo de
la prohibición del préstamo a interés. Comenzó a justificarse una módica retribución al
capital, basada en el criterio de restituir una pérdida eventual (damnum emergens) o lo que
sedejadeganar(lucrumcessans),oasegurarelriesgoqueimplicaelpréstamo(periculum
sortis). Estas situaciones justificaban una compensación legítima.
Al adoptarse este criterio se permitió liberar a los préstamos comerciales de la
prohibición de establecer un interés. A partir de esta rectificación de principios, se
generalizaron los préstamos de tipo bancario y se afianzaron las instituciones que
practicaban transacciones. con dinero.
La Edad Media está muy lejos de ser un período de obscuridad y estancamiento,
imagen que presentan los historiadores liberales.
También dista de ser una era totalmente paradigmática, como pretendió el romanticis-
mo alemán. Es una época de lentos progresos que prepara la génesis de la cultura
occidental, como lo demuestran los hechos siguientes:
a) Los siglos XIV y XV ven aparecer el capitalismo comercial. Se desarrollan diversas
figuras societarias y mercantiles a partir de la comandita. La letra de cambio se convierten
en un título cartular que evita el desplazamiento de cuantiosas sumas monetarias en las
operaciones comerciales. Se practica ya la teneduría de libros y se conoce la contabilidad
por partida doble. El ius mercatorum está plenamente desarrollado.
b) EnlasegundamitaddelsigloXVNicolásdeOresmepublicasu “Tractiedelaprimiere
invención des moniers” (1360), donde se sistematizan las teorías monetarias. Se sostiene
que el dinero es un valor legal de cambio que no puede ser adulterado ni siquiera por el
príncipe, porque si lo hace producirá la fuga del dinero. La moneda depende en alguna
medida del mercado.
c) Hacia el siglo XV Europa utiliza en su vida práctica inventos como la imprenta, la
brújula, el astrolabio, el reloj, la turbina, que demuestran una nueva vocación técnica.
d) Aparecen las primeras organizaciones comerciales de carácter internacional. Los
Medicis (Florencia) y la casa Di San Giorgio (Génova) establecen las primeras institucio-
nes bancarias.
e) Las administraciones se transforman debido a que los gastos públicos ascienden a
cifras siderales. Dos hechos presionan su aceleración: el uso de armas de pólvora y el
pago de ejércitos mercenarios. Las murallas que defienden las ciudades son verdaderas
obras de ingeniería, comparadas con los paredones de barro o piedra de los siglos IX, X
y XI.
Este nuevo impulso en el gasto público produce una mayor avidez del poder real, quien
comienza una enconada lucha contra la clase feudal, apoyado por la naciente burguesía.
Este proceso es más patente en la Francia de Felipe el “Hermoso”.
El poder central trata de afianzarse suprimiendo los derechos fiscales de los grandes
señores, creando a su vez las condiciones para el establecimiento de amplios mercados
nacionales.
196
f) En Inglaterra en el siglo XV se practica una política de aguda protección a la industria
nacional, de expansión del comercio exterior. Se prohibe la importación de telas de otras
procedencias. Bajo el gobierno de Enrique VIII se lleva al desideratum una política
mercantilista: la industria y el Comercio predominan sobre la agricultura.
g) Reviven las figuras jurídicas romanas, especialmente en el área de los contratos. Se
afianza la libertad contractual frente a la regulación coercitiva de los gremios.
h) El redescubrimiento de la antigüedad clásica aporta modelos de absolutismo estatal.
En las repúblicas del Norte de Italia se inicia un primer Renacimiento, que tiene relación
con el redescubrimiento de la Antigüedad Clásica.
El hombre redescubre su magnificencia y su gloria y comienza a transitar por los
caminos del afianzamiento del individuo.
i) En el orden del pensamiento filosófico, se ha producido una primera ruptura de la
visión totalizadora y jerárquica del pensamiento cristiano. En cierta medida y pese a la
crítica del aristotelismo tomista, ha prevalecido la convicción averroísta de que existen dos
órdenes de verdades separados: la de la ciencia y la verdad teológica. Esta convicción
articula el primer impulso científico-técnico aún contra la autoridad tradicional.
Esta tendencia favorecerá la especialización de las ciencias y la adopción del método
racional-matemático para su desarrollo, independizándolo de la ética.
El derecho
La concepción del hombre medieval frente al derecho, es que éste pertenece al pueblo
y se genera por medio de la costumbre inmemorial. En España a partir del siglo X se
desarrolló “el derecho” de privilegiado o excepciones que se otorgaban a personas o
ciudades determinados con relación al Bloque de la Tradición. Según Ortega y Gasset, la
palabra fuero, viene de hueco, de vacío que se incrusta en el orden sólido del derecho
consuetudinario.
Los siglos XII y XIII ven surgir la escuela de Los Glosadores, que restableció la idea
romana de que el poder pleno se manifiesta mediante la sanción de leyes. Esta facultad
no era condicionada.
El derecho canónico, regula instituciones como el matrimonio y la vida de los
Sacramentos. La Iglesia organiza los registros bautismales y los registros matrimoniales.
Todos estos logros, se ordenan mediante normas. El derecho canónico sirvió de arquetipo
en muchos casos, a los derechos positivos de los pueblos europeos.
Santo Tomas de Aquino
Santo Tomás de Aquino (1227-1274) recepciona la ordenación jerárquica de las leyes,
efectuada por San Agustín. En efecto, el aquinatense distingue entre:
1) La ley eterna -que rige el universo-,
2) La ley natural que es la “participación de la ley eterna en la criatura racional”. Esa ley
es cognoscible por medio de la razón porque dimana de la naturaleza humana,
conforme Dios la creó. Esa ley está inserta en el corazón humano y hace discernir lo
justo de lo injusto.
197
3) Esta ley debe ser completada por la ley humana, que es “la ordenación racional
dispuesta para el bien común y sancionada por quien detenta el gobierno”.
Si la ley humana contradice a la ley natural no es obligatoria, porque vulnera el orden
querido por Dios.
Si el gobernante legítimo o ilegítimo es injusto en sus actos, el pueblo no está obligado
a obedecerle. Si el gobernante es insoportable por su iniquidad, el pueblo puede destituirlo
y juzgarlo por sus crímenes. Ese derecho -ius resistendi- sólo puede ejercerse cuando se
han agotado los recursos normales para corregir los abusos del poder.
Desde el punto de vista del derecho político Santo Tomás toma la tradición
aristotélica e inaugura un período nuevo en la historia de la edad media. Con su
aporte desplazará la línea Platónica-Agustiniana que fue preeminente a lo largo de
la edad histórica sub-análisis.
El aquinatense cree que el Estado es una institución de Derecho Natural,
insertada por la providencia divina para la perfección del hombre. Este, como ser
racional, requiere para su vida el apoyo de la comunidad. El Estado, para cumplir
su destino natural, debe servir al bien común, que es el bien de todos los hombres.
La tiranía es precisamente el apartamiento por parte del gobernante del bien común, y la
búsqueda del interés o bienestar particular de la cúpula que circunda al poder.
El origen del poder se asienta en Dios. Pero éste no señala o delega el poder en
ningún hombre concreto. La designación del gobernante es un hecho humano, que
tiene como fundamento al pueblo. La mejor forma de gobierno es una forma mixta
que permita la unidad de mando: complementada por el consejo de la República -
la aristocracia del espíritu- y la participación del pueblo en la marcha del Estado -
la democracia-.
Santo Tomás inicia la Escuela Escolástica y rescata el pensamiento aristotélico,
introducido en Europa a través de pensadores árabes -como Avicena y Averroes- y judíos
-como Maimonides-. Esta corriente de pensamiento pasó desde España musulmana y
tuvo profundas repercusiones en el plano del pensamiento político y jurídico posterior.
198
199
1) En general, se caracteriza a la Edad Media como una época de
obscurantismo. A través de los distintos hechos que se expo-
nen en el módulo, justifique el por qué negamos esta afirmación.
2) Explique la concepción del derecho que tenía el hombre
medieval.
3) Sintetice la postura de Santo Tomás de Aquino sobre el derecho,
derecho político, estado, origen del poder.
ACTIVIDAD Nº 17
200
201
Concepciones sobre el Estado
Nacimiento de la Teoría de la Personalidad Jurídica:
La corriente hacia la antigüedad pura de Eneas Silvio (absolutista) preanuncia al
humanismo del siglo XV, el republicanismo de Patricio de Siena, que se distinguiría del
espíritu de la edad media.
Masiglio de Padua (1278-1342) Fue Rector de la Universidad de París y perteneció
al partido Gibelino en Italia. Por su militancia política debió refugiarse en la Corte de Luis
de Baviera, que aspiraba al trono Imperial contra el propósito del Papa Juan XXII. Sostiene
que el principio constitutivo del Estado es la razón, en cambio, en los organismos vivos,
la naturaleza es quien los modela. En ambos hay una pluralidad de partes ajustadas a una
armonía, cuando esta unión es perfecta el organismo está sano y el estado encuentra su
paz. Pero en el Estado la voluntad humana es esencial para que todos los órganos
funcionen bien, de acuerdo con la razón y las atribuciones constitucionales. Es el primer
filósofo que ve en la voluntad y en la razón el origen y motor de la sociedad, porque desde
Aristóteles se considera que el Estado es un producto de la naturaleza gregaria del
hombre. La comparación de la iglesia y el imperio con los corpus naturale et organicum,
se le extiende a los Estados nacionales y a los grupos que tienen cierta continuidad. En
su obra "Defensor Pacis" (1324) defiende los derechos del Poder Temporal frente al Papa.
“El Legislador sólo puede ser el Pueblo, la mayoría de los ciudadanos que expresan su
voluntad en la Asamblea General”. Formula así el principio democrático. Otras obras son:
“De Traslatione Imperio” y “Defensor Minor”.
Juan de Salisbury, excede la simple analogía de las personas jurídicas con organis-
mos vivos. Es el primer vitalista, quiere encontrar una exacta correspondencia entre los
miembros del Estado y los del cuerpo. Parece haber sido su remoto antecesor Plutarco.
Nicolás de Cusa sigue la misma línea de pensamiento.
Guillermo de Ockam: (1270-1347) enuncia el principio de subsidiariedad, que hace
posible la unión de los hombres en el amor, la caridad y la justicia. La familia encuentra
libertad para desarrollarse en todo lo que concierne a su bien, lo que ella no puede hacer
lo realiza por ella su municipio. En el mismo grado y esencialmente dentro de la misma
libertad se encuentra el municipio frente a la región, la región frente al reino, el reino frente
al imperio y el imperio frente a Dios.
En su libro: "De Potestate et Ivaibus Romani Imperii", expresa: “La autoridad del Papa
no se extiende según LA NORMA, a los derechos y libertades de los demás Emperadores,
reyes, príncipes demás laicos, para suprimirlos o perturbarlos, ya que los Derechos y
Libertades de este género pertenecen a las cosas del Siglo, no teniendo el PAPA
AUTORIDADsobreELLAS”.Ensuobra: “Opusnunagintadierum”,criticalaspretensiones
teocráticas del Papa Juan XXII.
El problema de la representación
La idea de representación también fue tratada en el medioevo. La soberanía es oficio,
el rey es para el pueblo y no el pueblo para el rey (según el decir de Santo Tomás), él, como
cabeza, representa la comunidad del resto del cuerpo, pero el rey no es el reino, no es el
Estado, se distingue entre sus facultades públicas y privadas, entre aquellos actos que le
afectaban como persona individual y aquellos que realizaba como representante del
Estado y obligaba a éste a ser como eterno.
La Iglesia y las corporaciones también tenían ideas similares al respecto.
La calidad de socio y sus consecuencias en el derecho, fue teorizada en aquellos
tiempos, para mostrar las posiciones que deberían ocupar los individuos en la sociedad,
los grupos eclesiásticos, las corporaciones, etc.
202
El todo, el corpus social es idéntico a sí mismo mientras vive la idea, la misión que debe
cumplir. Este todo es independiente de las variaciones que puedan sufrir las partes. El bien
común, el interés del todo prevalece sobre el interés de las partes. El límite de su poder
está fijado por el derecho natural, pero los miembros tienen un valor distinto para el todo,
no son aritméticamente iguales. Cada una contribuye a la riqueza, a la vida de la comunidad
de acuerdo a su rango, capacidad, profesión, inteligencia y demás condiciones personales.
La igualdad genérica y aritmética del hombre, es desconocida en la Edad Media. En ella cada
hombre ocupa un lugar ordenado según un criterio eminentemente jerárquico.
La idea de representación tiene consigo la de personalidad. El representante no es más
que la cabeza visible de un sujeto de deberes y derechos invisibles.
Baldo explica que los actos de un gobierno son obligatorios para los sucesores porque
el verdadero sujeto que contrae la obligación es el Estado que nunca muere.
Los glosadores tomando lo esencial de la ley regia sostienen que el sujeto real de
derechos y obligaciones es el pueblo, que en él es donde reside la soberanía y el pueblo
es quien otorga al monarca el vero del poder más alto.
En ese momento se perfecciona un contrato bilateral indestructible entre monarca y
pueblo, que no podía rescindirse mientras el rey fuera fiel. En este punto no había
divergencias entre las doctrinas políticas y la teoría de la corporación.
El estado orgánico, necesariamente debía obtener un alma (un arquetipo, un ideal de
perfección, la ciudad de Dios), necesariamente debía ser una persona con sentido ético.
Tenía una misión espiritual que cumplir y una religión para saber qué y cómo debía cumplir
consumisión.Estabalimitadoporelderechonatural,dondeseñoreabandosideaspilares:
la justicia y el bien común. El catolicismo le daba su basamento moral, su teología del bien,
su delimitación nítida del mal.
Elmacrocosmossocialteníaunfinpropiodelbiencomún.Elindividuo,elhombreconcreto,
era microcosmos sujeto a fines trascendentes y privativos, como ser la salvación de su alma.
El estado cristiano estaba limitado, guiado, dirigido a que el hombre cumpliera con ese fin.
La economía estática, la prohibición moral de la usura, la fijación del justo precio (es
aquel que permite al productor vivir sin lujos) la sociedad organizada corporativamente
para protección del individuo y de su libertad concreta (porque en caso de conflicto entre
los intereses de uno o más cuerpos sociales, el hombre que solía pertenecer a más de uno,
elegía a cual debía apoyar, aquél que más lealtad le despertaba), etc., etc. Son sólo pautas
que muestran cómo el Estado medieval, por lo menos ideológicamente, se orientaba hacia
los fines espirituales que la teología católica le señalaba.
El ser humano es algo sagrado que ni siquiera el poder más alto tiene derecho a destruir
arbitrariamente. El hombre es un fin en sí, nunca un mero instrumento. Este es el límite
que le fija el derecho natural al Estado. Cualquier acto que sobrepasare las prescripciones
del derecho natural en cuanto a la libertad de la conciencia humana será nula.
La idea que campea es la de comparar los estados con cuerpos vivos reales. Es el
pensamientocorporativoqueseasientaenlaconcepcióndelasinstitucionescomocorpus
mysticum de existencia real.
Sinibaldo del Fieschi, que llegó a ser Papa con el nombre de Inocencio VII sembró la
semilla que había de destruir la concepción orgánica, y realista del Estado y las
corporaciones, porque sostuvo que las personas jurídicas eran sólo una ficción, incapaces
de voluntad real.
Ellas nacían de un mero “fiat” estatal. Eran incapaces de delinquir y por lo tanto eran
irresponsables. Cuando tratamos de explicarnos el Estado, por esta teoría, surgen
problemas insolubles. El Estado, fuente de ficciones, es también una ficción, ¿pero de
quién? ¿quién le insufla la vida artificial o artificiosa?.
203
1) Identifique las ideas principales sobre el individuo y el Estado
de:
- Masiglio de Padua
- Juan de Salisbury
- Guillermo de Ockam
2) ¿Cómo se presenta en esta época el problema de la
representación?
ACTIVIDAD Nº 18
204
205
Los Ideales de la Sociedad Medieval
Ideal Político: Está presidido por el ideal platónico-agustiniano que se condensa en la
dualidad de Iglesia (Civitas Dei) y Estado (Civitas terrena). La consecuencia es que el
poder público se divida en dos fundamentos. El Estado dispone sólo de una parte de sus
funciones.
La Iglesia es depositaria del sistema escolar, de las universidades, de la formación de
una política social y pretende también regular la misma vida económica. Esta dualidad
favorecería la creación de una multitud de contrapesos del poder, en la cual la época pudo
desplegar en todas las direcciones las posibilidades existentes. Este esquema desarrolló
un sentido nuevo de libertad que va creciendo hasta la Reforma.
Santo Tomás de Aquino, en el siglo XIII aporta un nuevo paradigma político: introduce
la línea de pensamiento aristotélico.
Elementos Políticos de la Edad Media
a) La Monarquía
“El rey consagrado de la Edad Media representa el poder menos libre y autoritario que
se pueda imaginar”, señala Bertrand de Jouvenel. El poder está contenido por una ley
humana, la costumbre, y por la ley divina. La corte de los pares obliga al rey a respetar la
costumbre y la Iglesia vela para que sea un administrador eficaz del Rey Celestial, cuyas
prescripciones debía cumplir siempre. El soberano está situado por encima de la ley
positiva y debajo de la ley natural.
Estos límites, que son comunes a todos los reinos medievales, resplandecen en todo
su vigor en los Cánones del Concilio de Toledo del Siglo VII. “El rey es llamado rey, porque
gobierna rectamente, si obra con injusticia lo pierde miserablemente. Nuestros padres
decían Rex eris si recta facis. Si autem non facis non eris”. Hinckmar, arzobispo de Reims
(835-882), se dirige a Luis III en términos similares: “Recordad la profesión que habéis
prometido cumplir el día de vuestra consagración y que habéis firmado con vuestra mano
y ofrecido a Dios sobre el altar en promesa de todos los obispos”.
La Edad Media no conoce el absolutismo político. En el terreno fáctico el poder está
limitado, puesto que no existen impuestos permanentes, ni ejércitos regulares. El rey
cuenta con sus feudales, que acuden a él cuando es menester defender el reino. Cada uno
de esos señores es un centro autónomo de poder, sirviendo al rey con un pacto de
fidelidad. Pero él es soberano en sus dominios. Tiene la facultad de imponer tributos y, a
su vez, es obedecido por su propio ejército.
La Iglesia también vigila el comportamiento del rey, dándose el caso de que a veces
éste tiene que pedir perdón al Papa. En efecto, la obediencia y fidelidad de los súbditos
se basa en la teoría medieval, en un pacto jurado entre el monarca y su pueblo. Al ser
ungido, el príncipe se compromete a regir el pueblo con justicia y defender la religión. Si
el rey se desvía del resto del ejercicio del poder, el pueblo está desligado de su deber de
obediencia. La Iglesia en algunos casos, aplicó la excomunión a reyes o emperadores,
para obligarlos a comportarse de acuerdo a la ley y gobernar para lograr el Bien Común.
Enrique IV, emperador de Alemania, debe cantar la palinodia ante el Papa Gregorio VII,
quien lo perdona en Canosa (Siglo XI). En 1075 el jefe de la Iglesia había emitido un
documento bajo el título de “Dictatus Papae”, que señalaba la potestad del Papa para
desligar a los súbditos de la obediencia hacia los príncipes inicuos.
Las ciudades que habían heredado la estructura municipal romana, generalmente no
estabansometidasdirectamentealaautoridaddelrey.Finalmentelosgremiosartesanales,
obedecían más a la autoridad eclesiástica que a la civil.
206
En el campo teórico rige en occidente la concepción del gobierno justo y el príncipe
virtuoso. El pensamiento patrístico, insistirá en el origen divino del Poder y en su función
de oficio al servicio del pueblo. Gobernar no es dominar, sino conducir tal como la
providencia divina rige al mundo. La justicia es lo único que puede legitimar un régimen
político con independencia de su origen. Jonás de Orleans (818) afirma que “la función del
reyconsisteengobernaralpueblodeDios,conequidadyjusticiaafindequelacomunidad
se dedique a cultivar la paz y la concordia”.
Durante todo el medievo florecieron obras de pedagogía política, que buscaban instruir
a los gobernantes en la práctica de la virtud. Se conocen con el nombre genérico de
“Espejos de Príncipes”. Entre ellos se destacan los de don Juan Manuel y Juan de
Salisbury.
En el medievo el poder se justificó mediante la idea que toda potestad proviene de Dios
y por ello es oficio y misión divina. Pero el rey que lo ejerce, está ligado por un juramento
ante Dios. Entre la comunidad y el rey, existe un pacto que se basa en obligaciones
recíprocas. El rey debe asegurar la libertad y el orden y el pueblo debe obedecer y ser fiel.
b) El Feudalismo
Las fuentes del feudalismo son diversas. En un principio, provienen del desmembra-
miento de los cuerpos auxiliares del ejército romano, de origen bárbaro. A esta corriente
militar se sumó la figura del antiguo terrateniente romano, que se arma en defensa de su
propiedad y de su gente. En su cabeza comienza a confundirse la soberanía política, por
la desaparición del orden central, y el derecho absoluto sobre la propiedad. Estos
elementos eran específicamente oriundos de la civilización romana y no existe real ligazón
entre la sociedad bárbara y el feudalismo.
La declinación paulatina de la autoridad imperial romana fue una revolución interna. El
mecanismo burocrático central, la organización impositiva, se fue debilitando. Los
grandes terratenientes y algunos militares, beneficiados con la debilitación de los lazos
centrales, ocuparon los palacios locales de la administración romana y usurparon para sí
los ingresos fiscales que correspondían al imperio. Su independencia y poder fue en
aumento a medida que las presiones externas y el deterioro del poder central aumentaba.
Alarico, que saqueó Roma, hablaba latín y era jefe de uno de los ejércitos auxiliares
romanos. El imperio le debía el título de magister militum y la soldada para sus tropas. Los
teutones, los godos y los vándalos también hablaban latín.
La estructura social sobre la que se edificó la civilización occidental, se mantuvo unida
durante cinco siglos (que se inauguran con la conquista de las Galias, hasta la caída final
de Roma), por el ejército romano. La institución militar era la verdadera fuente del poder
central y el eje alrededor del cual pivoteaba el orden político-administrativo. El Imperator
era el comandante en jefe del ejército y por esa razón era esa entidad la que planificaba
las carreteras, la ubicación de las colonias, el establecimiento de nuevas marcas, la
distribución de los recursos, etc.
El limes (la frontera) entre la civilización y la barbarie estaba garantizada por la
instituciónmilitar,desdeelRinhastaelconfíndelapenínsulaIbéricaydesdelasmontañas
de Escocia hasta el Sahara. Fuera de las extensas áreas defendidas por el Imperio no
existía cultura alguna. Los pueblos que habitaban “extra muros”, eran pequeñas bandas
nómades, subalimentadas y bárbaras. Este hecho elimina la hipótesis de la caída del
imperio por una invasión triunfante de pueblos germánicos, que llegaban con el vigor
creativo de la sangre nueva.
Cuando se fundó el imperio, en época de Augusto, el ejército estaba integrado en
principio por ciudadanos romanos. Pero ya había comenzado a profesionalizarse y a
realizar levas entre los pueblos conquistados. Julio César había reclutado una legión en
la Galia y otros caudillos latinos incorporaban tropas celtíberas, y de otras procedencias.
207
Posteriormente la ciudadanía se universalizó y la base de la institución se amplió en todos
los confines de la tierra. Pero es entonces cuando, progresivamente, comienza a
incorporar elementos de menor nivel cultural. En efecto, es durante el siglo III que el
Estado obliga a los grandes terratenientes a enviar una cantidad fija de soldados conforme
a la importancia de sus posesiones. Los esclavos y libertos pobres deseaban ingresar a
la institución, porque éste les ofrecía honores, posición y ciertas ventajas cívicas. La
ciudadanía no participaba ya de la vida del ejército ni le interesaba sus actividades. El
creciente desprestigio de la institución hizo que cada vez fuese más difícil el reclutamiento
de tropa. La disminución alarmante de los civiles en el ejército señaló la necesidad de
ofrecer a las tribus bárbaras la residencia, a condición de que integrasen el ejército
romano. En un principio, esta nueva fuente de reclutamiento permitió la absorción de los
elementos integrados, pero luego se aceptó la incorporación de cuerpos auxiliares
bárbaros, que actuaban al mando de caudillos propios.
Hacia el siglo V el ejército era en sus partes vitales no latino, aunque servía a la Roma
Imperial con lentitud, pero en forma eficaz. Las grandes invasiones bárbaras siempre se
estrellaron contra el ejército imperial, que concluía destruyéndolas y vendiendo a los
vencedores como esclavos. Esa fue la suerte de Radagesio y sus 200.000 bárbaros y de
Atila (que fue vencido en Chalons).
Alarico no fue un cabecilla bárbaro que asaltó a Roma con su pueblo victorioso. La falsa
historia sugiere esa versión. Sin embargo, Alarico era un noble de sangre goda, pero
romano por nacimiento y cultura. El emperador Teodosio le confirma el mando de una
división originariamente reclutada entre los godos. Esa división fue diezmada en la Guerra
Civil que Teodosio llevó contra Eugenio. La división se recompuso por reclutamiento con
soldados de diversa procedencia. Posteriormente ayuda a destruir a Radagesio y exige
sus pagas retrasadas. El general Estilicón (de origen vándalo pero romano por ciudadanía
y cultura), había reconocido el derecho de Alarico a la paga y a un ascenso. Pero Estilicón,
acusado de querer reimplantar el paganismo, fue asesinado. Con la excusa de vengar la
muerte de Estilicón, Alarico avanza sobre Roma. El emperador le ofrece pagar los sueldos
pero le niega el título de Magister Militum. Alarico compele al senado a nombrar a Atalo
emperador. Luego saquea a Roma y remite las insignias imperiales a Honorio. Cuando
Alarico muere, su ejército se desintegra y el imperio sigue existiendo. Odoacro también
era soldado de Roma y Clovis ostentaba los títulos de cónsul y Patricio. Durante los siglos
V y VI los gobiernos locales fueron quedando en manos de los caudillos de las fuerzas
romanasacantonadasenelsitio.Aestenuevoordensocialsesumaronlosterratenientes,
quienes eran los únicos que podían armar estructuras de defensa y sostener gobiernos,
a excepción del ejército.
Entre los años 500 y 600 dentro de las fronteras de lo que había sido el imperio, se vivía
aún en el orbe romano. En las grandes ciudades los obispos respondían al papa. El idioma
universal seguía siendo el latín y las clases sociales seguían distinguiendo a los
ciudadanos u hombres libre, una masa de esclavos y una minoría de terratenientes ricos,
que nucleaban bajo su dependencia a gentes de las otras dos clases.
Las monedas llevaban el cuño del emperador de Bizancio y el nombre del jefe local.
Estos jefes eran descendientes de los oficiales de los ejércitos romanos o de sus tropas
auxiliares, y conservaban las insignias y las costumbres de los gobernadores romanos. El
orbeyelcetroqueostentabaneranlossímbolosdelimperio.Esosjefesseindividualizaban
con el título de rey -que era un cargo militar de las tropas auxiliares romanas-. Todos estos
reyes ejercían sus cargos por delegación del imperio, cuya autoridad al trasladarse a
Bizancio se había hecho tan débil, que permitía a los caudillos locales tomar todas las
decisiones político-militares.
Los reyes no decidían por sí solos. Estaban rodeados por un consejo de notables, que
representaba a la fuerza económica de los grandes terratenientes romanos, los
lugartenientes del rey y la Iglesia. Los terratenientes eran una pequeñísima minoría que
provocó en parte la decadencia del poder imperial, limitaba el poder del rey e impregnaba
208
al mando de un carácter territorial absoluto. Esos terratenientes y grandes cortesanos
generalmente eran arrianos. Esa herejía estaba de moda entre los poderosos, que se
enorgullecían de pertenecer a la minoría intelectualizada. El pópulo grosso en cambio era
católico y consideraba que el arrianismo constituía una secta pérfida ya que, al no aceptar
la encarnación, tampoco aceptaban los sacramentos, sin los que no existe la iglesia.
Clodorius, quien sucedió a su padre (general romano) en el mando de la fuerza auxiliar
franca que tenía sus cuarteles en la ciudad romana de Tournai, era un caso excepcional.
Su credo era pagano. Clodoricus o Clodoveo, se casó con una mujer católica hija de un
rey burgundio. Ese hecho y la fuerza de la convicción de la Iglesia arraigada en las masas
europeas, decidieron su conversión. Hacia el año 500 el rey Francorum sentó sus reales
en París y comenzó a reclutar hombres para luchar contra las minorías arrianas. El pueblo
de las galias apoyó la defensa de la fe y Clodoveo consiguió unificar bajo su égida una
enorme extensión de la zona central del imperio. Esa conversión decidió pues la suerte
del arrianismo, para quien había surgido una potencia militar católica, que gozaba de
simpatía en las masas de todo el imperio. Hacia el siglo VI el arrianismo había sido
destruido y el mundo europeo había visto surgir reyecías y principados independientes.
El poder central había desaparecido y los terratenientes, gobernaban sus propiedades
juntando el carácter de propietarios y jefes de la administración política territorial.
El proceso de formación del feudalismo se aceleró por la aparición de una nueva
dinastía franca, que venía precedida por el Consenso popular que despertó la actividad
de Clodoveo y sus descendientes. Carlomagno fue el más brillante monarca de la nueva
dinastía. Durante el año 800 restaura en parte la unidad del Imperio Romano. Tras de su
reinado, la clase feudal en ciernes, queda organizada jerárquicamente. Tal como se la
conocerá históricamente.
El sistema defensivo articulado sobre la clase feudal, fue eficaz y permitió que la
civilización cristiana arrinconada sobre el límite de las Galias, encontrara la energía para
echar a los musulmanes, que habían conquistado Africa y España, a los piratas sajones
y a los bárbaros que vivían más allá del antiguo Limes Romano.
Consecuencias del Feudalismo
El sistema feudal provoca la migración de las poblaciones ciudadanas al campo. La
antigüedad clásica se había basado sobre la vida ciudadana y la civilización europea se
había ceñido estrictamente al módulo greco-romano.
Las ciudades fundadas en la época imperial subsisten pero con una vida anémica. Este
receso tuvo origen en la destrucción del mercado unificado y la aparición de feudos que
cercenaban la posibilidad de un comercio fluido. La unidad imperial y el acceso a un mar
interior pacificado; (el Mediterráneo) se habían perdido en forma total.
La vida de los feudatarios se desenvuelve dentro del estrecho horizonte de feudo. El
derecho consuetudinario es real y si el individuo emigra fuera del feudo, es un albinati;
carece de derechos sucesorios y no puede testar.
El señor implanta tributos y gabelas aduaneras que encarecen los productos manufac-
turados impidiendo el desarrollo de grandes mercados. Las ciudades producen pequeñas
cantidadesdemanufacturasparacubrirlasnecesidadesdelapequeñacomunidadfeudal.
EntodoslosórdenesdelavidaseestableceunrégimendesubsistenciaentrelossiglosVIyX.
En Italia el feudalismo no tuvo mayor relevancia. Las ciudades-Estado se organizaron
bajo el signo republicano. En Florencia en 1378 tras la revolución de los Ciompi, la
república se estructura corporativamente, excluyendo a los nobles de la conducción del
Estado. Salvo esta excepción, la clase feudal se constituye en uno de los mayores factores
de limitación del poder real.
209
1) Explique el concepto dualista de Iglesia-Estado de la sociedad
medieval.
2) Caracterice el poder monárquico de la Edad Media.
3) Explique el concepto de feudalismo. Enumere sus consecuen-
cias.
ACTIVIDAD Nº 19
210
211
c) El ideal Imperial
La unidad religiosa, cultural y lingüística de los pueblos europeos, impedía que se
borrase la conciencia de su origen común, de su unidad histórica y de su futuro solidario.
El imperio romano como unidad política del cristianismo fue una idea que se plasmó en
la constitución del fugaz Sacro Imperio Romano Germánico. El ideal Imperial tuvo vigencia
hasta la época de Carlos I de España y V de Alemania (Siglo XV).
El Sacro Imperio Romano Germánico según Guizot significó:
Hacia fines de la época bárbara hubo una nueva tendencia a resucitar el Imperio
Romano. Es el intento de Carlomagno (año 800). La Iglesia y el Soberano civil contrajeron
de nuevo una estrecha alianza. Fue una época de gran docilidad y también de gran
progreso para el papado... “El papado se vio definitivamente a la cabeza de la cristiandad”.
A la muerte de Carlomagno el caos recomienza y Europa entra decididamente en el
feudalismo, pero perdura el ideal del Imperio Romano.
El papado sostiene que la humanidad es una comunidad, un cuerpo místico, un todo
orgánico, instituido por Dios mismo, cuya cabeza espiritual es Cristo. Gregorio VII (1073)
imbuido de la ideología Agustiniana, intentó establecer un Estado europeo unificado de
carácter teocéntrico. El cuerpo Social debía tener como arquetipo espiritual, a la ciudad
de Dios, la iglesia tenía una preeminencia moral sobre el estado, en la misma relación
dominial en que se encuentra el alma con relación al cuerpo (el espíritu con relación a la
materia). Si toda potestad proviene de Dios (omnias protestad ad Deo), sólo el papa tiene
la facultad de ungir al monarca mediante un sacramento. El jefe de la Iglesia también
puede desligar a los súbditos de su deber de obediencia y fidelidad al Soberano Impío.
Gregorio VII hizo uso de esta última facultad contra el emperador Enrique IV y durante la
primera fase de la “Querella de las Investiduras”, obligándolo a rectificarse en Canosa.
Los juristas que sostenían la causa imperial, señalaban que Dios es la fuente del poder
y lo distribuye sin intermediarios entre reyes y príncipes. Agregan que existen dos órdenes
sociales, solicitados por necesidades dispares de la naturaleza humana. El alma induda-
blemente necesita de la Iglesia, presencia y testimonio de Cristo. El reino debe cubrir las
otras necesidades del hombre. Estas esferas son enteramente independientes entre sí y
no deben prevalecer una sobre la otra.
Los adalides de cada bando recurrieron al derecho romano inhumado del pasado,
retornando a las fuentes de la antigüedad clásica que sería el germen del Renacimiento.
Sin embargo, ninguno de ellos atacó la idea del Imperio Cristiano, que era natural en el
contexto europeo.
Dante (1265-1231) es un pensador ecléctico; Cree que sólo en la paz que asegura el
Imperio Universal el hombre puede lograr los medios para el desarrollo pleno de su ser y
alcanzar la felicidad. El bien se encuentra en la unidad. La pluralidad anuncia la disolución.
La concordia es el movimiento de todas las voluntades hacia la unidad, que no será posible
mientras no exista una voluntad reguladora del cuerpo social. El reino universal será la
estructura política de la humanidad, cuerpo místico de Cristo. El rey debe ser la cabeza
temporal, sin ninguna subordinación con el papa que es su cabeza espiritual.
El hombre debe desarrollar su plenitud intelectual, que es lo esencialmente humano.
Sólo en la paz universal podemos encontrar los medios de lograr nuestra felicidad y el
desarrollo pleno de nuestro ser.
Dios exalta la paz que es como la gloria Divina. La milicia celestial canta “Gloria a Dios
en las alturas y paz en la tierra a los hombres de buena voluntad”.
212
Elbienestáenlaunidad,lapluralidadeselgermendelmal.Lapazeselbienqueselogra
por la unidad. Un hombre está sano si existe concordia en el cuerpo y el alma. También
esto sucede con la familia, la ciudad y el género humano.
La concordia es el movimiento de varias voluntades en unidad; eso no será posible
mientras no exista una voluntad reguladora del cuerpo social. El rey es para el pueblo y
no el pueblo para el rey. Es el espíritu que impondrá los principios inmutables y eternos
de la justicia que hará verdadero el derecho.
La monarquía es oficio, es servicio. El monarca es la cabeza y el corazón del pueblo.
La humanidad es el cuerpo místico de Cristo, el rey su cabeza temporal, el Papa su cabeza
espiritual. El bien común y la paz son las finalidades del Estado. La salvación del alma, el
thelos del individuo.
La Querella de las Investiduras
Gregorio VII fue un Papa innovador y estaba decidido a terminar con la corrupción que
se insinuaba en algunos estratos sociales vinculados indirectamente a la Iglesia. Uno de
los males de mayor gravitación era la práctica de la SIMONIA -palabra que se origina en
Simón el Mago que quiso comprar su ingreso en el cuerpo apostólico con dinero, como
está descripto en “Los hechos de los Apóstoles”.
El rey y muchos señores feudales, en especial a partir del siglo XI, dispensaban los
obispados y jurisdicciones eclesiásticas a quienes les pagaban un precio compensatorio.
Estas regalías implicaban para quienes recibían estas jurisdicciones, el derecho de
percibir los tributos de la jurisdicción y la posesión dominical del territorio.
En 1073, Gregorio VII es ungido en el Trono de San Pedro. Su finalidad principal
consistía en “Reformar la Iglesia, asolada por la simonía y el nicolaismo, restablecer su
unidad que había sido desgarrada por el cisma de oriente y colaborar con los príncipes,
pero en caso de desviación de su oficio, castigarles como servidores infieles y si hiciera
falta privarlos de la corona eximiendo a sus súbditos de la fidelidad debida a los príncipes
que se tornaban inicuos”.
Enrique IV incurrió reiteradas veces en estas prácticas simoníacas, otorgando cargos
eclesiásticos a partidarios suyos. Uno de esos actos fue el de nombrar un obispo en Milán
cuando existía ese cargo legítimamente cubierto por el Papa.
Gregorio VII le envía una comunicación donde le reclama ser “adversario decidido de
los cánones y decretos apostólicos y en especial, de los que más importan a la Iglesia”.
El 24 de enero de 1076 Enrique IV convocó una Asamblea de Obispos alemanes en
Worms, presionándolos para que dieran por concluido el papado de Gregorio VII. El Papa
respondió excomulgando y deponiendo a Enrique IV de su “reino de los Teutones y de
Italia”.EnriqueIVsuplicaráelperdóndelpapaqueleseráotorgadoenCanosa,peroluego,
en 1080, se reiterará la excomunión y la deposición del monarca ante su reincidencia en
las prácticas simoníacas.
Las dos espadas
Gregorio VII en su “Carta a Hermann de Metz” (1076 y 1081) había sostenido la tesis
del primado de la potestad espiritual -cuyo depositario es el Papa- sobre la potestad
temporal -cuyo titular es el emperador.
213
PedroDamián(1007-1072),Cardenal-ObispodeOstia,fervientepartidariodeGregorio,
desarrollará y abonará la tesis del Papa otorgando riquísimos argumentos a otros
publicistas de fuste como Manegoldo de Lautenbach y los canonistas Anselmo de Luca
y Deusdedit.
Los sucesores de Gregorio VII y en especial Inocencio III y Bonifacio VIII desarrolla-
rán esta tesis, llevándola a su culminación, favorecidos por la producción intelectual de un
brillante elenco de pensadores.
Hugo de San Víctor (1016-1141) es el más descollante intelecto del siglo XII, utiliza
el símil del cuerpo y el alma, para ilustrar la tesis gregoriana sobre el primado de la Iglesia
sobre el poder temporal.
El ser social como el ser humano tiene: una vida espiritual “mediante la que el alma vive
de Dios” y la otra terrenal, “mediante la que el cuerpo vive del alma”. En esa relación unitiva
la preeminencia corresponde al espíritu sobre el cuerpo. En la Iglesia la dignidad
sacerdotal consagra al poder real: "lo santifica bendiciéndolo y le da el cuerpo instituyén-
dolo".
Bernardo de Claraval: (1091-1153). La Teoría de las dos espadas contenida en su
obra... “Liber de consideratione”, no es original, pero tiene la virtud de precisar conceptos
y dar una formulación definitiva a la línea de pensamiento iniciada por Gregorio VII.
“La espada espiritual y la temporal” -según este libro- "pertenecen a la iglesia; pero ésta
debe empuñarse para la Iglesia y aquélla por la Iglesia; una está en manos del sacerdote,
la otra en manos del soldado, pero a las órdenes del sacerdote y bajo el mando del
emperador".
Inocencio III (1198-1216). Adopta la doctrina de San Bernardo pero otorgándole una
mayor flexibilidad y una adecuación a la realidad de la sociedad medieval.
214
215
1) ¿Qué significado expresa el concepto de Ideal Imperial?.
2) Explique el conflicto conocido como “La Querella de las
Investiduras”.
ACTIVIDAD Nº 20
216
217
Las Ciudades-Estado italianas y el Imperio
Otón de Fresinga -historiador del siglo XII- explicaba que las ciudades Italianas
“deseosas de libertad” habían elegido la República como forma de asegurar las libertades
de sus pueblos y “contener el afán de poder”.
Las ciudades de Pisa en 1085, Milán en 1097, Arezzo en 1098 y Lucca, Bolonia y Siena
en 1125, adoptaron esta organización gubernativa, recayendo el poder en un funcionario
electivo -El Podestá denominado así porque reunía en él la plenitud del poder sobre la
ciudad- cuyo mandato duraba entre 6 meses y un año. El podestá era asistido por consejos
de notables en su función.
El florecimiento de los gobiernos republicanos se universalizó en el norte de Italia
convirtiendo a las ciudades-estado en un “verdadero jardín de las delicias” que sobrepa-
saban “a todos los Estados del mundo en riqueza y poder”.
Los emperadores alemanes, sucesores de Carlomagno, sufrieron el deslumbramiento
y la tentación de poner bajo su jurisdicción estas ciudades que integraban el Regnum
Italium -según Marsiglio de Padua-.
Federico Barbarroja en 1154 intentó sin éxito someter a las ciudades más prósperas
del norte de Italia.
Las acciones bélicas culminaron en el tratado de Paz de Constanza, celebrado en 1188
por el cual el emperador renunciaba a intervenir en el gobierno de las ciudades Italianas.
Federico II realizó un segundo intento en 1236.
Posteriormente en el siglo XIV, Enrique de Luxemburgo -emperador admirado por
Dante- y luego Luis de Baviera, insistieron en su intento de someter a la obediencia a las
poderosas ciudades Italianas.
En esa dilatada contienda, eminentes ciudadanos y patriotas de la Toscana y la
Lombardía, debieron forjar un sofisticado arsenal ideológico que permitiera a las Repúbli-
cas rechazar -basado en fundamentos jurídicos, históricos y éticos- las pretensiones
imperiales.
Bueno de Mesquita, que estudió la correspondencia florentina desde 1310 en
adelante, dice que el interés esencial de las ciudades consistía en “arrojar el yugo de la
sujeción a Alemania” y reafirmar sus derechos a darse la forma de gobierno que
consideraran más apropiadas.
El anhelo libertario de las Repúblicas Italianas había encontrado eco en los glosadores.
Los juristas de las Universidades de Bolonia y Ravena, interpretando estrictamente el
código justineano, sostenían que el emperador debía ser considerado el dominus mundi,
-señor del mundo- y por lo tanto, de las ciudades Italianas.
Bartolo de Sassoferrato -1314 a 1357-, fundador de la escuela de los post-
glosadores, dio a las Repúblicas un fundamento jurídico sólido para la defensa de sus
libertades frente al Imperio. “No debe causar sorpresa -afirmó- si no sigo las palabras de
la glosa cuando me parecen contrarias a la verdad, o a la razón, o a la ley”.
218
La ley debe amoldarse a la realidad. “En el caso de las ciudades de la actual Italia -
puntualiza- y especialmente las de Toscana, no reconocen ningún superior, juzgo yo que
constituyen un pueblo libre y que por lo tanto poseen MERUM IMPERIUM en sí mismas,
teniendo tanto poder sobre su propia población como el Emperador lo posee en general”.
Su discípulo Baldo perfeccionó los argumentos de Bartolo, sobre la base de una larga
posesión y ejercicio del imperium por parte de las ciudades.
Las Ciudades italianas y el Papado
En esta extensa lucha contra el Imperio, las ciudades italianas encontraron un
invalorable y permanente aliado en el papado.
El papa Alejandro III discípulo de Graciano de Bolonia- en 1167 apoyó decididamente
alasRepúblicasqueintegrabanlaLigaLombarda.EstaalianzalarenovóelPapaGregorio
IX, quien además firmó sendos tratados con la República Aristocrática de Venecia y con
Génova en 1238
Inocencio IV, emitió un decreto: “Ad Apostólica Sedes”, en el que sostiene que la
cristiandad es un solo cuerpo cuyo jefe es el Papa. A pesar de este decreto, este pontífice
mantuvo la política de apoyo a las Repúblicas italianas en su lucha más que secular contra
el Imperio.
En el siglo XIV el papado, tras la atenuación de las pretensiones imperiales, avanzó a
su vez sobre el Regnum Italium y las ciudades comenzaron a desarrollar nuevas líneas
argumentales para consolidar su libertad.
Dante en su tratado sobre la “Monarquía” -1309 a 1313- sostuvo que para restablecer
“la quietud y la tranquilidad de la paz” era necesario restaurar la jurisdicción Imperial sobre
el Regnum Italium.
No sólo existe el objetivo de la beatitud -que la Iglesia debe procurar- sino que también
la humanidad persigue la felicidad de nuestra vida actual- que debe alcanzar bajo la guía
del Imperio-.
Marsiglio de Padua -1275 a 1342- en su obra “Defensor de la Paz” dice que sólo las
autoridades seculares tienen la potestad verdadera, y no el Papado.
Una pléyade de pensadores italianos sostuvieron “la brillante llama de la libertad”, que
comenzó a extinguirse entre las dos últimas décadas del siglo XV y el siglo XVI.
Las Repúblicas Italianas constituyeron una peculiar experiencia política dentro del
contexto de la Europa feudal. Guizot se refiere a ellas en términos admirativos, recono-
ciendo que fueron una “tentativa de organización democrática, que ha desempeñado en
Europa desde el siglo XI al siglo XVI un papel tan brillante”.
"Fácilmente comprenderéis -agrega- qué fuerza y superioridad cobraron las ciudades
de Italia sobre los demás municipios de Europa. En éstos hemos observado la inferioridad
y la timidez de su población. Los burgueses se nos han aparecido como animosos libertos
que luchaban penosamente contra un amo siempre a sus puertas".
219
Distinta fue la suerte de los burgueses de Italia: la población conquistadora -se refiere
a los bárbaros- y la población conquistada se mezclaron dentro de las mismas murallas;
las ciudades no tuvieron que defenderse contra un dueño vecino; sus habitantes eran
ciudadanos libres desde siempre, al menos la mayor parte, que defendían su independen-
cia y sus derechos contra soberanos alejados, contra los emperadores de Alemania. De
ahí esa inmensa y precoz superioridad de las ciudades de Italia.
"Así se explica en esta parte de Europa el éxito de la tentativa de organización
republicana, que dominó en seguida el elemento feudal. Pero era muy poco apropiada
para extenderse y perpetuarse. ...Tomad la historia de Venecia, de Génova, de Milán, de
Pisa y veréis que, por doquiera, el curso general de los acontecimientos, en lugar de
desarrollar la libertad de ensanchar el círculo de las instituciones tiende a estrecharlos, a
concentrar el poder en manos de un número de hombres cada vez más pequeños". En
estas repúblicas, tan enérgicas, tan brillantes, tan ricas, faltan dos cosas: la
seguridad de la vida, primera condición del estado social, y el progreso de las
instituciones.
Parece que la organización republicana no contenía en aquella época, el principio del
progreso, de la perduración, de la extensión, en suma del porvenir. Se puede comparar
hasta cierto punto la organización de Italia en la Edad Media, a la Grecia Antigua. También
Grecia era un país cubierto de pequeñas repúblicas, siempre rivales, a menudo enemigas,
que se aliaban a veces con una finalidad común.
"En cuanto Grecia entró en contacto con los grandes Estados vecinos como Macedonia
y Roma sucumbió: aquellas pequeñas repúblicas, tan gloriosas y florecientes, no pudieron
coaligarse para subsistir".
EstemismofenómenoocurrióconlasRepúblicasItalianasfrentealosgrandesEstados
Nacionales que se consolidan y centralizan especialmente a partir del siglo XV y
especialmente durante el siglo XVI.
Podemos analizar brevemente el proceso histórico que dio origen al nacimiento del
Estado Nación y cuyos primeros arquetipos fueron Francia, España e Inglaterra.
220
221
1) ¿Cuál es la explicación del éxito que tuvo la tentativa de organi-
zación republicana?
ACTIVIDAD Nº 21
222
223
Cuadro Cronológico de La Edad Media
476. Odoacrodestituyóalúltimoemperadorromano:RómuloAugustulo.ConlacaídadelImperio
Romano de Occidente, comenzó la EDAD Media.
481. Clodoveo es ungido como Rey de Los Francos.
527. Justiniano es ungido Emperador de Oriente. Este emperador restauró el Imperio Romano
de Occidente y codificó el Derecho Romano, en su obra monumental:
622. Se inicia la etapa de crecimiento del islamismo. En el 633 los árabes conquistaron Siria,
Egipto y Persia.
711. Los árabes islámicos conquistan España.
732. Carlos Martel derrota a los árabes en Potiers
753. Pipino el Breve es coronado como rey de LosFrancos.
756. Pipino vence alosLombardosquecercabanRoma ydona al Papalosterritoriosadquiridos
merced a la conquista. Nace el Estado Pontíficio.
768. Carlomagno es ungido rey de los Francos.
800. El Papa corona a Carlomagno como emperador del Sacro Imperio Romano.
843. Se celebra el tratado de Verdun merced al cual el Imperio de Carlomagno se divide entre
los sucesores de Carlomagno en tres reinos.
962. El Papa Juan XII corona a Oton el Grande como emperador del Santo Imperio Romano
Germánico.
987. La dinastía de los Capetos comienza su Trayectoria a cargo del reino de Los Francos.
1002. Muere Oton III caducando el sueño de un Imperio Universal unificado.
1073. Gregorio VII asume el Pontificado.
1075. Se produce la “Querella de las Investiduras”: sus protagonistas son Gregorio VII y Enrique
IV 1096. Se lleva a cabo la 1ª cruzada, bajo la inspiración del Papa. Las Cruzadas durarán
hasta 1270.
1122. Se celebra al concordato de WORMS que concluye “La Querella entre el Vaticano y el
Imperio”.
1215. El Rey de Inglaterra, Juan sin Tierra, es obligado por sus señores feudales a dictar la
Carta Magna, que será una pieza constitucional de decisiva importancia para el
afianzamiento de las libertades individuales.
1294. Bonifacio VIII es ungido Papa.
1309/1377. Los Papas residen en Aviñón.
1328. Felipe IV asume el Trono Francés iniciando la dinastía de los Valois.
1453. La caída de Constantinopla concluye con el Imperio Romano de Oriente y pone fin a la
Edad Media. Los Ingleses son expulsados finalmente de Francia.
224
225
NACIMIENTOYDESARROLLODELESTADOMODERNO
La Quiebra del Orden Medieval: sus causas y aspectos
El hombre del siglo XVI descubre la tierra y el cielo. Por primera vez un hombre ha dado
la vuelta al mundo demostrando la circularidad del planeta.
Copérnico, Kepler y Galileo han destronado a la tierra del centro del universo,
transformando las relaciones de los astros con el orbe humano. El hombre deja de ser
el gran protagonista del teatro central de la creación. Asume su posición de pequeño rey
de un mundo insignificante. Estos hechos resquebrajan la ciencia aristotélica permitien-
do el surgimiento de una nueva filosofía racional: la filosofía cartesiana. Las guerras de
religión acentúan la destrucción de la ciencia en la unidad de la verdad y hacen sentir la
necesidad de restaurarla mediante la razón.
El camino del racionalismo queda expedito. El método científico moderno había
escindido del bloque de la filosofía. Las transformaciones reales coinciden con el cambio
de la concepción del mundo.
Max Weber ha señalado la repercusión del protestantismo en la creación del orden
capitalista basándose en las pautas siguientes:
1) Los países protestantes disuelven sus vínculos con la Iglesia Católica y con el orden
económico-social medieval. La nueva cosmovisión aportada por la Reforma era de cariz
individualista y antitradicional.
Las tesis calvinistas sostienen que:
2) Dios ha creado el mundo pero luego le ha dejado librado a su propia suerte. Su
destino es contemplado desde la inmensurable lejanía del Ser Supremo. El orden de la
creación no es ya un todo dado y respetable por su jerarquía divina, sino un campo de
materia sujeta a la transformación mediante el trabajo ascético del hombre. Este mundo
desdivinizado forjó sobre todo, a instancias del calvinismo, un tipo activista de hombre,
para quien la única posibilidad de conocer el orbe era dominarlo mediante la técnica.
El signo de salvación era, para las élites radicalizadas calvinistas, el éxito. La
mentalidad que surge de esta premisa tiene como eje, la demostración de la eficacia del
hombre. Entre la materia y el ensanche de su poder, el progreso se convirtió en dogma
y acentúa la canalización de sus creyentes hacia la ciencia. Esta mentalidad que
contrastaba con la cosmovisión católica, permitió que el área de influencia del calvinismo
se adoptara rápidamente a la aplicación de fuerzas inanimadas a la producción y la
ingerencia humana en la determinación biológica.
En Holanda e Inglaterra se experimenta por primera vez la cría de animales, se
desarrolla científicamente con miras a la fijación de un prototipo. El conocimiento
científico-técnico reemplaza la tradición y las fórmulas artesanales heredadas, en el
nuevo esquema productivo. El racionalismo y el espíritu de experiencia, son las palancas
que disciplinan la voluntad empresaria por las vías del progreso sistemático. El siglo XVI
ve nacer la moderna técnica textil y siderúrgica en las naciones calvinistas.
3) La metodología creada por Descartes que reducía la realidad a esquemas racional-
matemáticos, encuentra su aplicación más cabal en el mundo reformado, que por esa
razón demuestra una vocación marcada por las ciencias. Esta particularidad se pone de
manifiesto especialmente en el área calvinista.
UNIDADV
226
Las ciencias se independizan. El caso más patente es la aplicación de un esquema
positivo a la política (Maquiavelo, Hobbes). En el área de influencia de la nueva fuerza
se aplica el esquema racional-matemático al Derecho.
Un siglo después, Grocio crea esquemas de derecho natural válidos para todo tiempo
y lugar, que tienden a asegurar a la élite ascética contra el poder absoluto de los estados
luteranos y católicos, (la mayoría de los europeos). Esa vocación por establecer un
esquema constitucional perfecto, aportado por la razón universal, plasma en la evolución
calvinista de Cronwell. Esta filosofía política individualista y contractual (el contrato social
es la base del Estado) encontraría su cúspide en otro pensador nacido en Ginebra: Juan
Jacobo Rousseau, antecesor de la Revolución Francesa.
4) El hecho de la marginación de los puritanos o calvinistas de las funciones públicas,
les obligó a canalizar sus energías en las empresas comerciales e industriales. En
Inglaterra la identificación entre el comerciante y el buen cristiano se produce desde
1689. Esta élite se elevó contra el Estado y se asentó sobre una base económica de
libertad. Esta actitud, unida a la idea de la regularidad interna de la vida económica,
(concebida por la teología calvinista), negaba al mundo una relación directa con Dios.
Pero esa relación que no afectaba la regularidad del orden universal y social, que era
una emanación de su origen divino, confluyó en el pensamiento de Hume. En el siglo XVIII
expresaba la posibilidad de una vida económica sin intervención del Estado. De allí
provienen también las estadísticas económico-sociales, que esgrimen Petty, Graun y
Neuman, como prueba de la providencia.
Elidealcientífico-natural,laconviccióndelaexistenciadeleyeseconómicasinmanentes,
la prevención ante el estado y de un mundo que aún abandonado de la mano de Dios y
del hombre, funciona con mecanismos automáticos, es de factura calvinista.
La disgregación del calvinismo produce la secularización de estas tendencias, en
cambio, la desintegración del luteranismo inclina el pensamiento filosófico a las ciencias
del espíritu y la poesía.
Esa mentalidad fue la que promovió la deshumanización de las relaciones entre los
seres humanos y dio el cariz sombrío y fuera de todo espíritu de alegría, al naciente
capitalismo, en las zonas de influencia calvinista.
5) Otros factores que precipitaron el advenimiento del nuevo orden mundial, fueron:
- El nacimiento de los Estados-naciones que al centralizar el poder fiscal, destruye-
ron la clase feudal y posibilitaron el nacimiento de mercados nacionales.
- La conversión del Estado en un factor activo de desarrollo y la creación por ése, de
empresas monopolísticas,
- El flujo de los metales preciosos provenientes de América y los nuevos horizontes
de intercambio que abrió la navegación atlántica.
Europa dejaba de mirar a su lago mediterráneo y se abría al mundo. El Océano
Atlántico iría desplazando al Mar Mediterráneo como el escenario primordial de la
Historia.
227
La Expansión del Mundo Conocido
El hombre medieval -al igual que el hombre antiguo- no se proyecta más allá de su
mundo conocido que se desarrolla en torno al Mar Mediterráneo. Mar al que los Romanos
con orgullo posesivo, habían denominado “Mare Nostrum”.
El poeta florentino Dante Alighieri en su obra Magna, “La Divina Comedia”, explicita esta
visión al señalar que Ulises debió pagar con penas infernales por su crimen de haber
navegado allende las columnas de Hércules (El Estrecho de Gibraltar); ver infierno 24-94-142.
Esta perspectiva circunscripta que se desarrolla sobre un espacio o escenario
geográfico preciso, contrasta con la visión amplísima del Hombre Renacentista que
siente una irresistible atracción por lo desconocido.
La conmoción del Descubrimiento de América y el ensanchamiento del cosmos,
hechos que aportan los nuevos datos científicos sobre la infinitud del universo, aguijo-
nean al hombre moderno para explorar tierras ignotas y lanzarse sobre el dilatado mundo
para arrancarle sus secretos y convertirse en su amo.
El Mediterráneo había sido el Mar en torno al cual se desarrollaron y vincularon las
civilizaciones centrales de la Historia; las Culturas: Minoica, Micenica, Egipcia, Persa,
Griega, Fenicia, Romana y Cristiana. La Edad Media continuó visualizando al Mar
Mediterráneo como el gran espacio de vinculación comercial y cultural de Europa con
Africa y Oriente.
Las Cruzadas atestiguan esta visión, que comparten y continúan las poderosas
ciudades de Génova y Venecia, principalmente a lo largo del medioevo.
Desde 1.492 se verifica un proceso de corrimiento del Meridiano de la Historia hacia
el Norte y Oeste.
España se consolida como un Estado Nacional emergente y Portugal se afianza como
una potencia marítima. Las naciones de la península Ibérica aparecen como Jano
Bifronfe, con una cara puesta en el Mediterráneo y la otra en el Atlántico. Pero el esfuerzo
principal de estas naciones se volcará sobre la vertiente Atlántica.
Tres años después del descubrimiento de América, el 3 de mayo de 1.495 el Papa
Alejandro VI reparte las tierras descubiertas y a descubrir entre España y Portugal,
mediante la conocida línea de Tordesillas.
En 1.497 llegaba a Indias Vasco Da Gama, y Cabral desembarca poco después en Brasil.
En 1.519 Magallanes emprende la primera vuelta al mundo que concluyó Sebastián
El Cano, certificando la esfericidad del planeta.
Hernán Cortés conquista México en 1.519-1521 en una epopeya digna de ser cantada
por un moderno Homero.
Pizarro arrebata el trono a los Incas en otra aventura inmensa y sugerente en 1.531.
El oro de América comienza a fluir a Europa generando cambios profundos. Se eleva con
rapidez la clase comerciante. Aumenta el prestigio de la fortuna mobiliaria y se redobla
el impulso industrial y comercial.
El Estado recepciona nuevos medios que lo hacen inmensamente rico. Este hecho
permite acentuar su centralización al darle a los Reyes los medios para vencer los restos
del feudalismo.
228
La abundancia del metal precioso provoca un proceso inflatorio que arruina a las clases
que viven de rentas fijas y a los terratenientes y favorece a los productores y comerciantes.
El imperioso deseo de riqueza contradice la regla de la moderación medioeval y la
desaprobación canónica de la ganancia del “lucrum ad infinitum” que pasaría a ser la
divisa de los burgueses.
El conquistador, el navegante, el comerciante, protagonistas del siglo XVI están
movidos por el afán de gloria y riqueza.
A este movimiento desatado por el descubrimiento de América, se unió la reforma
protestante, que acentuó el fenómeno de la formación del espíritu capitalista europeo.
El Mercantilismo - Siglos XVI Y XVII
En esta faz histórico-económica se estableció el sistema de privilegios reales y
monopolios. Era el medio más adecuado para los estados naciones incipientes, que
trataban de crearse una mayor fuente de ingresos. El esquema monopolístico permane-
ció inalterado hasta el siglo XVIII en que el capital industrial pujante y organizado sobre
nuevas técnicas productivas (que le otorgaban ventajas decisivas sobre las viejas
estructuras productivas), prefirió la eliminación de todos los obstáculos mediante la
instauración del mercado libre. Pero mientras estuvo en boga el monopolio, permitió
también extender el poder estatal a los territorios colonizados y en las grandes
compañías del sistema comerciaban exclusivamente con ellos. Ejemplos son la
Compañía francesa de las Indias Orientales y Occidentales, la Compañía Inglesa de
Indias, la Compañía de Tierras del oriente, etc. Este sistema también regía en las colonias
de España.
El sistema de monopolio corresponde al ideario mercanti-
lista que nacía de un afán de dinamizar el Estado-nación,
de reciente nacimiento. El Estado procura atesorar
metales preciosos mediante el desarrollo de las
exportaciones y la restricción de las importaciones.
En forma dinámica apoya empresas capaces de explotar los territorios coloniales en
beneficio de las metrópolis, y aquéllas que pueden volcar a favor del país la balanza
comercial (exportaciones).
Desde el punto de vista político, tendía a la centralización del estado y su afianzamien-
to interno e internacional. Desde el punto de vista social, fue un factor determinante de
la extinción definitiva del orden feudal.
Los teóricos del mercantilismo coincidían en cinco premisas fundamentales:
1) La alta estimación del dinero, especialmente en sus formas metálicas, al que
identificaban con el capital.
2) La segunda preocupación radica en fomentar las exportaciones como medio para
obtener oro y plata y la de restringir las importaciones para evitar que estos metales
salieran fuera del reino.
3) La densidad de la población permite un mayor bienestar de la población al crecimiento.
4) El comercio y la industria tienen mayor importancia que la agricultura en la formación
de la prosperidad nacional.
229
5) El estado tiene como misión fundamental promover el bienestar general, impulsando la
economía y el comercio, mediante la aplicación de una política de poder.
El manejo de una política centralizada de promoción del comercio exterior, obligó a los
monarcas a instaurar un sistema de controles aduaneros permanentes, a otorgar
seguridad a las fronteras, a un sistema de seguridad jurídica que pudiera exigir la
centralización y estabilidad de las leyes, hechos que contribuyeron a afianzar el estado
y la creación de una burocracia altamente tecnificada, en la que se apoyaría el
crecimiento del poder centralizado.
Recapitulando:
“El centro hacia el cual gravita la sociedad medioeval es la tierra, el suelo, pero en la
época del Renacimiento se desplaza el centro económico, y también el social, a la ciudad.
Se pasa del polo “conservador” al “liberal”, pues la ciudad representa el elemento ,
movedizo y cambiante”. "La riqueza mobiliaria cobrará creciente importancia en desme-
dro de la riqueza inmobiliaria".
La Monarquía Absoluta
Jean Touchard expresa: "En Francia, desde Luis XI; en Inglaterra a partir de los
primeros dos Tudor y en la España de Fernando e Isabel, la autoridad del Rey no cesa
de afirmarse". "El impuesto permanente, el ejército permanente y la multiplicación de los
funcionarios reales dan forma a una administración central..... que controla a las
autoridades locales o las sustituye".
Este proceso de constante acrecentamiento del poder real no se realiza sin provocar
algunas crisis, como la Revolución de los Comuneros en España -1520/1521-, que
procuró conservar los antiguos y tradicionales fueros que quería suprimir el autoritarismo
del Rey Carlos I.
Esta rebelión arquetípica se verificó en otros países, como lógica resistencia frente al
avance del Poder, frente a las libertades y privilegios de las ciudades, comunas y señoríos
feudales. Estos movimientos fueron sofocados y no tuvieron entidad para detener el
progreso del Absolutismo Monárquico.
La corriente absolutista se vió favorecida por la obra de los Juristas y publicistas de
los siglos XV y XVI y de la Iglesia que predicaba desde siglos la obediencia al Poder
Establecido como un deber del buen cristiano: "La rebelión es condenable porque el
poder ha sido instituído por Dios". Estas formulaciones están emparentadas y reconocen
una estrecha filiación con la Teoría del Derecho Divino de los Reyes.
En esa línea de pensamiento el inglés William Tindale justifica: "El Rey no está
sometido a la Ley en este mundo y puede a su gusto hacer el bien o el mal, y sólo dará
cuenta de sus actos ante Dios", en su obra "The obedience of a Christian man" de 1.528.
Stephen Gardines en su opusculo De vera obedientia, expresa que el Rey, es la imagen
de Dios sobre la Tierra.
En Francia, la Universidad de Tolouse genera una legión de juristas que abrevan en
fuentes de Derecho Romano y Canónigo, para exhaltar al Absolutismo real y la Dinastía
de los Valois.
Jean Ferraut, Charles de Grassaille y Barthelemi de Chasseneuz, señalan que el
monarca francés es la imagen encarnada de Dios y por ello, de él emana un poder
absoluto que está por encima de cualquier ley positiva.
230
En Italia la exhaltación del Poder absoluto, la encarnará Maquiavelo, como un instru-
mento al servicio de la unificación del país y la expulsión de los extranjeros que han hecho
de su territorio un campo de batalla. Maquiavelo desarrolla la idea de que el Estado -
mientras goza de salud- tiene una gravitante tendencia a expandirse hacia el exterior y
hacia el interior de sus fronteras. En esta última vertiente, "el Estado, republicano o
principesco, ejerce su coacción sobre el individuo por encima del bien y del mal", siempre
en el sentido del crecimiento del Poder.
Jean Bodin (1530-1596), es el tratadista francés que con mayor lucidez y profundidad
desarrolla el concepto de “La soberanía”, que es el poder perpetuo e ilimitado inherente
al soberano. Este expresa su potestad especialmente cuando dicta las leyes. El príncipe
está por encima de la ley -porque las normas positivas emanan de su designio-, pero está
limitado por el Derecho que se fundamenta en las leyes eterna y natural y en los principios
que surgen de la naturaleza humana y por ello exceden la esfera de su voluntad.
La Soberanía -que incluso se eleva por encima del soberano-, se legitima por ser un
imperativo de la existencia y la unidad del estado. Por ello es indivisible y absoluta. Pero
cuando el soberano ordena actos contrarios a la ley natural, la desobediencia se
convierte en lícita. Esto no supone que la rebelión sea legítima, porque es mejor, “la más
fuerte tiranía a la anarquía”. Aunque reconoce las formas clásicas de gobierno de
Aristóteles, se inclina por la monarquía, como aquella que se ajusta más claramente, al
orden natural. (La familia, modelo de la República tiene un solo jefe, el cielo un solo sol,
el universo un solo Dios soberano, etc.)
A pesar de ser un teórico del Absolutismo, Bodin trata de moderar al Poder. En esa
tarea distingue entre:
1) La monarquía tiránica, cuando el rey no respeta las leyes naturales.
2) La monarquía señorial: el rey es propietario de los bienes y las personas, y no se ajusta
a derecho.
3) La monarquía real o legítima, que es “aquella en que los súbditos obedecen a las leyes
del monarca y el monarca las leyes naturales”.
En estas verdaderas comunidades la libertad de los ciudadanos, la intangibilidad de
la propiedad privada y la salud de las familias, están preservados por el poder absoluto.
“República -escribe- es un derecho justo de varios hogares y de lo que les es común,
con poder soberano”. “La República sin poder soberano que mueva a todos los miembros
y a todos los hogares en un solo cuerpo, no es una República”.
Según Bodin el Estado se funda en la condición humana y en la naturaleza social del
hombre, y no como creía la doctrina medieval: que los individuos libremente, concertaban
un pacto para instituir la sociedad y darle nacimiento.
El pensamiento de Bodin indudablemente se endereza a afianzar el poder como una
manera de evitar la anarquía y la continuidad de las guerras de religión, que desgarraron
Francia desde 1562 a 1593, y que tuvieron como protagonistas al partido católico y al
partido hugonote (calvinista). En el aspecto religioso, Bodin se inclinará a propugnar la
tolerancia para evitar la destrucción de los hombres por causa de su fe.
Jean Bodin, jurista y humanista eminente, fue también uno de los grandes teóricos del
mercantilismo, que era la doctrina económica congruente con el absolutismo real y el
proceso de unificación nacional de Francia, que se estaba verificando en el momento en
que él escribía la “República”.
231
Bodin añade herramientas teóricas a la abundante literatura que teoriza sobre el poder
absoluto de los monarcas y refuerza la tendencia que se verifica en el plano de los hechos.
En España, bajo Carlos I y Felipe II el poder real alcanza su cenit. En Francia, Francisco
I (1.517-1.547), culmina el proceso de consolidación de la Unidad Territorial del Reino. En
Inglaterra, los Tudor y especialmente Enrique VIII e Isabel I, serán soberanos de carácter
absolutista.
Este proceso de centralización del poder unido a un profundo sentimiento de identidad
nacional, favorecerá el desarrollo de las Naciones Europeas.
El Estado Moderno
Heller señala que el concepto abstracto formal con el que hoy en día nos referimos al
Estado, sólo se puede aplicar a la organización política que nace en Europa Occidental
en el siglo XV (finales) y el siglo XVI.
Nicolás Maquiavelo es quien designa a la nueva realidad política como “Lo Stato”: EL
ESTADO renacentista, cuyos primeros modelos históricos podemos encontrar en
Francia, España e Inglaterra.
Sus características fundamentales serán:
a)La Concentración del Poder en una sola unidad de acción política.
b)La organización de un ejército permanente al servicio del poder estatal unificado
que reemplazará a las Tropas feudales, cuya convocatoria es ocasional y que
dependen -en cuanto al mando- de una pluralidad de señores feudales. La universa-
lización de las armas de fuego -la pólvora- favorecerá el desarrollo de los ejércitos
profesionales y tendrá un impacto decisivo en su configuración.
c) El establecimiento de una burocracia estable, organizada jerárquicamente
mediante una clara especialización de funciones. Con esta apoyatura el Poder
centralizado pudo avanzar y aplicar las energías estatales al cumplimiento de sus
finalidades políticas, y logró articular un sistema impositivo racionalmente reglado, que
le permitiría sostener la Burocracia estable y los gastos de la defensa. Debe recordarse
que en la Edad Media la facultad tributaria la detentaba cada señor Feudal para los
Territorios bajo su dominio. La unificación y racionalización de Los Tributos, permitirían
otorgarle una gran independencia al Estado dotándolo de un régimen patrimonial propio
y exclusivo, que deja de confundirse con el patrimonio del soberano.
Desde el punto de vista económico, la unificación tributaria facilitó la circulación de
las mercaderías y la moneda, creándose grandes espacios económicos que supera-
ban los limitados territorios feudales y favorecían al crecimiento de la economía.
d) Una organización centralizada y racional del DERECHO: El proceso fáctico de
unificación requería una organización jurídica cierta. La Iglesia proveyó el
paradigma jurídico pues había conservado para sus propias necesidades, el derecho
Romano. “La Recepción del Derecho Romano” se produce especialmente en el
ámbito del poder Laico hacia el siglo XVI, desplazando completamente al derecho
Germánico que era consuetudinario, casuístico y no sistemático. Se puede contar a
partir de ese momento, con un sistema legal unitario, escrito y preciso que se ordena
sistemáticamente desde el Poder otorgándole una nueva dimensión a su expansión.
Los conceptos jurídicos que debieron forjarse para fortalecer la unidad y organicidad
232
del Poder, provienen de una lentísima elaboración que culminará en "La Teoría de la
ficción" (Sinibaldo de: Fieschi) por medio de la cual se ve al Estado como la persona
jurídica de mayor radio y envergadura. En las obras de los Teóricos de la Monarquía
absoluta, que condujeron a la unidad jurídica del Estado y a la elaboración del
concepto de soberanía como Poder exclusivo, excluyente y supremo del Estado, se
plasman estos nuevos conceptos con gran precisión Técnico-jurídica.
En el siglo XVII, durante la Revolución de CROMWELL en Gran Bretaña se dictará el
“Instrument of Government” que constituirá el ejemplo de una Constitución Moderna.
Este nuevo concepto de Estado nace en el Renacimiento cuyos principales desarro-
llos teóricos se analizan en este módulo.
El Renacimiento
La palabra Renacimiento como término definitorio del movimiento cultural de retorno
a a la antigüedad clásica greco-romana -que se desrrolló principalmente en los siglos XV
y XVI-, fue acuñado con intención denostatoria contra la Edad Media, por Voltaire, filósofo
de la Ilustración. En efecto, este nombre constituye una verdadera posición frente a los
"largos siglos de oscuridad", que según los pensadores de la Enciclopedia habían
caracterizado el período medieval.
Bidart Campos señala que "el clima histórico de la Modernidad" -que obviamente
incluye al Renacimiento- "no aparece repentinamente". Su gestación incuba ya en la
Edad Media, cuando las creencias sociales y la organización medieval entran en crisis.
"Las últimas fases de la filosofía del Medioevo habían disociado dos ámbitos que hasta
entonces estaban íntimamente vinculadas: el de la Filosofía y la Teología, la razón y la
fe,lanaturalezaylagracia.Noolvidemoslarupturaquesehabíaoperadoincipientemente
en plena Edad Media -siglos XIII y XIV- con las especulaciones de Escoto y Occam, hasta
llegarse a la afirmación de que las verdades de la fe, son inaccesibles al conocimiento
racional" -argumento que reaparecerá en el pensamiento reformista de Martin Lutero-
con lo que se produce paulatinamente el desplazamiento de Dios del horizonte humano.
La Edad Moderna comienza, pues, en una atmósfera de soledad e inseguridad del
hombre, provocada por la pérdida de Dios. "Y correlativamente, el hombre va a ocupar
el centro de las preocupaciones de la mente y de las especulaciones de la razón.
Estamos frente al Humanismo Renacentista que abarcará diversas expresiones y que,
renegando de su raíz cristiana, avanzará poco a poco hacia expresiones secularistas,
positivistas y materialistas. Esta línea de tendencia regresiva no excluye la superviven-
cia, renovación y continuidad de la religiosidad medieval en numerosas manifestaciones
del Humanismo".
"Lo novedoso del Renacimiento es la pretensión latente u ostensible de apartarse de
Dios y de la Gracia para aferrarse a la naturaleza y al hombre" -apunta Bidart Campos
glosando a Chevalier-.
Desde el punto de vista social, el Renacimiento implica -como se ha visto- el ascenso
de una “galaxia” de valores propios de la burguesía, que impondría los rasgos definitorios
de la modernidad.
Es el gran momento del individualismo; el naturalismo y la admiración por los
arquetipos greco-romanos entrará en colisión con los modelos medievales que tendían
fundamentalmente a lo sobrenatural y trascendente. El tercer rasgo característico será
el racionalismo inmanentista, que resultará el principio fundamental de la nueva filosofía.
En la vida política concreta se produce en cambio significativo: La Sociedad medieval
tenía como centro social a la tierra. El señor feudal basaba en su propiedad su
protagonismo económico y político. Protegía a sus labriegos del diluvio de violencia
233
desatado sobre Europa tras el colapso del Imperio Romano. La ciudad, que había sido el
asiento de la civilización greco-latina, se despobló y sufrió un proceso de decadencia,
durante la Edad Media, que recién comenzaría a recuperarse a partir del siglo XIII.
En el Renacimiento “se desplaza el centro económico y social a la ciudad” como en la
época greco-romana, y la propiedad mobiliaria y el dinero (el capital) pasan a ser los
instrumentos de poder de la burguesía en ascenso. “El empresario burgués -señala
Burckhardt-, a diferencia del noble, pero también del labriego y del menestral de carácter
medieval, es calculador, piensa racional y no tradicionalmente. No gusta de la
quietud, sino que tiene inquietud, es decir, anhelo de lo nuevo y tendencia al orden.
Calcula con visión lejana. Sentimientos como el apego del labriego a su suelo y al lugar,
o el honor profesional del menestral les son extraños, pues sólo cultiva la energía y la
disciplina aplicada al trabajo y se cuida de adaptar muy claramente los medios para
conseguir lo propuesto. Son estos los elementos que crean el orden, como una obra de
arte que el hombre realiza”.
La influencia de la Iglesia declinó durante el Renacimiento, proceso que se acentuó
tras la quiebra de la unidad espiritual de la cristianidad, provocada por la Reforma.
El Santo y el Héroe, protagonistas principales de la Edad Media, ceden el escenario
al burgués, que aliado a las coronas, a la Monarquía Absoluta, forjará los instrumentos
racionales del advenimiento del Estado moderno.
Se ha producido una modificación en la dirección del esfuerzo humano. El hombre
peregrino en un mundo transitorio y cuya meta exclusiva está en la Jerusalén Celestial,
en Dios; deja paso a un hombre enraizado en lo terreno, que es hedonista y se encuentra
plenamente insertado en un universo racional.
El hombre del Renacimiento rinde culto a la belleza del mundo sensible, es un
epicúreo, es un hombre también pragmático y utilitario. Su instrumento de aproximación
a la verdad y al conocimiento es la ciencia empírico-racional y ya no la mística, ni la
Teología o la Metafísica como en el período medieval.
La mentalidad secular, que se abre camino en el Renacimiento, presenta tres rasgos
característicos:
1) El individualismo: esta característica está relacionada con el ascenso de la clase
burguesa. En las artes plásticas comienza a imponerse el retrato individual. Es el "homo
universale", el burgués culto, protagonista de su tiempo. El tema religioso comienza a
mediatizarse.
2) El humanismo: la confianza en el hombre, en sus capacidades para dominar el
mundo y transformarlo a su medida, se potencian en el retorno a los paradigmas griegos
y romanos. En el arte, esta tendencia es nítida y pujante. En política, Maquiavelo
exhumará el modelo de la República Romana.
3) El Racionalismo: que se emplearía para la transformación utilitaria del mundo y de
las cosas.
1) El individualismo renacentista
En el siglo XVI se desarrolla una corriente intelectual de valorización de la persona
humana, del individuo, que reconoce sus raíces en:
234
a) El retorno a las ideas de la antigüedad sobre el individuo como ser consciente y dueño
de su propio e intransferible destino. Los humanistas introducen las concepciones de los
Sofistas, de Platón, el cosmopolitismo de Zenón, de los Estoicos y de Cicerón.
b) La ascensión de la Burguesía como clase protagónica proyecta sobre el firmamento
cultural una nueva galaxia de valores.
El caso arquetípico se puede ver con nitidez en la familia Médicis de Florencia, que es
representativa de una clase y una época. La especial inclinación por el arte, los convirtió
en los grandes Mecenas del Renacimiento Florentino. En esa actitud se trasuntaba su
inclinación por el mundo sensible, por las artes que lo interpretan y expresan; por el gozo
de vivir y el apego a la riqueza. Esta actitud contrasta con el ascetismo medieval y su
constante rechazo del mundo sensible en virtud de la finalidad salvacionista y de una
valoración prioritaria del destino trascendente del hombre sobre su breve peregrinaje
terrenal.
La visión burguesa también expresa una valorización de las aptitudes crematísticas,
de las habilidades técnicas y de las capacidades de realización del hombre. Se crea un
creciente culto al genio universal, al hombre culto, de buen gusto y de exquisita
sensibilidad, que a la par, es un realizador, un emprendedor exitoso, un hábil negociante,
un político de recursos.
c) La Reforma potenció esta valoración del individuo al instalar el libre examen y hacer
de cada hombre un sacerdote, desvinculando a las personas de la autoridad eclesiástica.
2) El Humanismo
El Humanismo fue un movimiento histórico de vastas proyecciones, que intentó
restablecer en el seno de la cultura europea, los ideales de la antigüedad clásica respecto
del hombre. Desde esta perspectiva, el Humanismo desarrolla una concepción individua-
lista, libre y crítica, que describe a la persona humana como "la medida de todas las
cosas" -parafraseando al sofista Pitágoras-. "La Divina Proporción" -de Luca Pacioli- o la
medida arquetípica de Leonardo, descubren al hombre como el cánon supremo de la
armonía y lo ubican en una posición central y hegemónica en el arte, eclipsando
paulatinamente los motivos religiosos.
Los intelectuales del Humanismo hablan un latín pulido basado en el modelo
ciceroniano. Frecuentan los clásicos del orbe greco-romano y abrevan en fuentes
estlilísticas purísimas -Los Diálogos Platónicos, Lucrecio y otros destacados autores
clásicos-, hecho que da un gran brillo a su oratoria y a sus escritos. Por su erudición y
vasta cultura, los humanistas acceden a encumbradas posiciones en las cortes de reyes,
príncipes y Papas.
Se reconoce como precursores de este movimiento al florentino Dante Alighieri
(1.265-1.327), que introduce como guía de su periplo infernal al laureado poeta romano
Virgilio, en su "Divina Comedia",
Al poeta Petrarca (1.304-1.374), quien en sus cancionero expresa su concepción de
la vida como una alegre manifestación de la belleza y del gozo de percibirla y amarla.
A Bocaccio (1.313-1.375) que en su obra maestra "El Decamerón", proporcionará
modelos literarios, transmitiendo la pasión por el clasicismo a las generaciones posteriores.
A partir del siglo XV se producen una serie de hitos que conducirán el desarrollo del
Movimiento al Esplendor del siglo XVI.
En 1.417, Poggio descubre el manuscrito "De Rerum Natura" del poeta romano
Lucrecio, que vierte en versos magistrales las concepciones materialistas y hedonistas
235
de Demócrito y Epicuro. Este poema abrirá nuevas dimensiones a la percepción de los
artistas plásticos y servirá de motivo de inspiración al pintor Sandro Boticelli, para realizar
su obra maestra "La Primavera".
En 1.421 el latinista Bruni traduce el "Fedro" de Platón sobre una versión romana. Esta
obra tendría una gran proyección en el desarrollo de los estudios platónicos.
Ese mismo año, Lósimo de Médici -El Viejo- funda la Academia Platónica de Florencia,
que será la fuente de propagación del ideario del Renacimiento italiano.
En 1.453 la ciudad de Bizancio -Constantinopla- cae en manos de los turcos. La
principal consecuencia espiritual de este hecho fue que los sabios helenistas de esa
ciudad, se refugian principalmente en Florencia potenciando la Academia Medicea. El
cardenal Juan Bessarion, uno de los distinguidos emigrados, lleva a Italia más de 600
manuscritos de los Tiempos Clásicos.
Bessarion es un sabio platonista, y polemizará con algunos intelectuales griegos
aristotélicos del fuste de Gregorios de Trebisonda y Teodoro Gaza.
Marsilio Ficino (1.433-1.499), encabeza la "Academia Platónica" de Florencia y
promueve los estudios del griego, apoyándose en los Gramáticos griegos emigrados de
Bizancio.
Su pensamiento neo-platónico se concentra en la búsqueda de la Nueva Dimensión
del hombre; sostiene que el hombre es la culminación del universo y el intermediario entre
el Cielo y la Tierra.
Ficino traduce los "Diálogos" platónicos y sobre la temática del filósofo griego -que
gravitó hacia el encuentro del Centro de lo Divino-, intentará demostrar la continuidad de
la Revelación a través del tiempo.
La racionalidad de su planteo se cristaliza en la frase que se transcribe: "En nuestro
tiempo no nos conformamos con el milagro sino que necesitamos una confirmación
racional y filosófica de Las Verdades".
Juan Pico de La Mirándola, genial humanista que dominaba 22 lenguas -el latín, el
griego, el hebreo, el árabe, el caldeo, etc-, logró realizar una síntesis integral de todo el
saber de su época. Este pensador exalta los valores del hombre como suprema realidad
de la naturaleza y reflejo de la Armonía del Universo. Esta dignidad, esta soberanía
natural, implica que el hombre debe dominar el mundo y utilizarlo al servicio de su
crecimiento hacia todas las dimensiones del ser.
En su obra "De Ente Et Uno", propone una religión natural panteísta. En "Cicero Novis"
expone su modelo del "homo universale", el hombre culto y refinado y utiliza la palabra
"humanista" para definir al nuevo concepto que impondría el Humanismo Renacentista.
Estas ideas las sintetizó en su memorable discurso "De Dignitate humanis".
El Papa Pío II en 1.460 y sobre el modelo florentino, crea la Academia Romana,
designando como director al humanista Pomponio Leto. La Academia Romana llegará
a su auge intelectual bajo el Papa León X -de la Casa de Médicis-. En la corte de este
Pontífice renacentista brillaron Pedro Bembo, Juan Pontano y Castiglione.
Baltasar Castiglione en su obra "Il Corteggiano" (1.524) fija el arquetipo del hombre
renacentista. Boscan traduce esta obra al español y es a través de este libro que se
proyecta este ideal en la península Ibérica.
236
En el período comprendido entre los años 1.494 y 1.527 se puede ubicar el momento
de esplendor y gloria del Humanismo en el Arte. Es el momento culminante del genio de
Leonardo Da Vinci, Miguel Angel, Rafael, Tiziano, Jacobo Robusti y el Giorggione -entre
otras figuras polifacéticas y dotadas de una plasticidad creativa de gran fecundidad-.
El genio humanista se proyectará sobre las monumentales obras arquitectónicas que
en 1.503 el Papa Julio II encomienda a Miguel Angel. Entre ellas se destacan la
realización de las obras y los frescos de la Capilla Sixtina y las obras principales de la
Catedral de San Pedro.
En el campo de la Literatura Política, se escriben y publican en ese período las obras
cumbre:
- En 1.511 Erasmo escribirá su brillante "Elogio de la locura"
- En 1.513 Maquiavelo publica "El Príncipe"
- En 1.516 Tomás Moro publica su obra "Utopía".
- En 1.521 Maquiavelo publica "El arte de la guerra".
El Humanismo francés reconoce como su paradigma más representativo a Don Miguel
de Montaigne (1.533-1.592). Entre sus obras más leídas figura su libro "Ensayos" que
expresa su posición, de un escepticismo crítico y moderado frente a las posibilidades de
la razón humana.
El Humanismo Cristiano
Erasmo de Rotterdam (1467-1536)
LaslíneasdelpensamientodeErasmoestánubicadasenlasantípodasdeMaquiavelo,
pues se fundamenta en la religión y el evangelio de Cristo. Es profundamente pacifista
y descarta totalmente los métodos basados en la mentira y la violencia, considerando que
los preceptos morales deben regir en la vida pública tanto como en la intimidad de la vida
privada.
Su obra principal en el campo político es la “Institutio principis christiani” (1516) escrita
para Carlos I de España y V de Alemania. El “Elogio de la Locura” (1511) contiene
profundas críticas a las formas y conductas políticas de su tiempo.
Erasmo puede bien ser llamado la contrafigura de Maquiavelo. En su "Elogio de la
Locura" -1.511- "condena las fechorías sanguinarias y ruinosas del despostismo". La
sabiduría y la caridad cristiana deben regir la conducta pública y privada de las personas
como condición intrínseca del orden, el progreso y la prosperidad.
La educación cristiana del Príncipe es un requisito previo a la instauración de un orden
que se basa en los preceptos evangélicos y que concuerda con un razonable orden
natural. Traza las líneas generales de una pedagogía para el príncipe, que debe ser
sabio, fuerte y justo, ya que constituye la representación y la imagen de Dios sobre la
Tierra. Los pedagogos del Príncipe deben preferir los conocimientos técnicos a las
novelas de caballería y a la misma historia.
AErasmolepareceinaceptablelaideadelasoberaníaabsoluta.Laeleccióndelsoberano
es preferible a la herencia. Se inclina por un tipo mixto de gobierno, que combine las ventajas
de cada una de las formas y modere sus defectos. Manifiesta su preferencia por los
regímenes donde existe representación popular o asambleas -como en los Países Bajos-.
237
Ensalza la libertad cristiana que debe morigerar el imperium y el dominium. Es un
pacifista, y ataca vivamente la plaga de la guerra. Señala que un buen gobierno no puede
ser teocrático.
Levanta la idea del control para limitar el capricho real y sus obras constituyen una
constante apelación a la libertad. Erasmo rechaza las construcciones sistemáticas al
estilo escolástico o aristotélico.
Define a la República cristiana como una comunidad de cultura y rechaza la idea del
Imperio. Desde el punto de vista de las relaciones internacionales se inclina por una
federación entre los países cristianos.
Tomás Moro (1480-1535)
Fue un abogado insigne, diputado en los comunes y consejero-canciller del Rey
Enrique VIII, quien lo mandó ejecutar por su fidelidad al catolicismo, cuando el monarca
inglés se apartó de la iglesia Romana y pretendió que su canciller jurara el "Acta de
Supremacía", que declaraba al Rey Jefe Supremo de la Iglesia Inglesa Reformada.
Su obra más importante es “Utopía” que se publicó en 1516, donde se pueden apreciar
reflejos del pensamiento erasmita.
En la isla de Utopía -es una sociedad igualitaria donde todos trabajan para todos- no
existe la propiedad privada y el Estado regula la vida económica. Todos los magistrados
y los sacerdotes son elegidos, especialmente entre los letrados y este hecho da a las
élites abiertas el consenso y la representatividad para consolidar la armonía ciudadana.
3) El Racionalismo
La edad moderna acuñó el principio inmanentista que proclamaría la autonomía
del hombre frente a toda ley y toda realidad recibida desde el exterior. El libre
examen proclama el advenimiento del Yo, la revolución de la conciencia individual frente
a la religión tradicional y a la institución eclesiástica. Lutero creyó que su sentimiento
interior y su propia experiencia tenían más certeza y verdad “que las ridículas reglas de
los lógicos”, las fantasías de los filósofos, la cátedra vaticana y el “mago Aristóteles”. Ese
movimiento de liberación del espíritu, será aplaudido siglos después, por Hegel que llevó
el principio de la inmanencia a su apogeo.
René Descartes (1596-1650), es el primer apóstol del principio inmanentista en el
campo de la filosofía. La verdad trascendental del ser y la realidad objetiva de los entes,
será suplantada por el Yo que Piensa.
El punto de partida del pensar es el Yo, desde el que
habrá que extraer, mediante la actividad espiritual
interior, la realidad del mundo exterior.
Este verdadero retorcimiento del sentido común, persigue como finalidad la certeza.
El ser concreto, el objeto de conocimiento deberá ser reducido a términos matemáticos,
a formas geométricas que lo tornen transparente para el espíritu, que lo conviertan en
ideas “claras y distintas”.
Ese proceso de reducción supone eliminar elementos de la realidad que se resisten
a ser penetrados por la razón raciocinante. Pero las ideas carecen de plenitud, de
dimensión, de concreción, de color; son elementos opacos al pensamiento. El mundo
cartesiano carece de sustancia real, queda vacío de riqueza, de profundidad, de la
singularidad y de la vida verdadera.
238
Ese sistema de transposición reduce la realidad a formas geométricas, fórmulas
algebraicas, vectores y curvas que desplazan el mundo del ser. El método de la duda
sistemáticaremuevetodaadhesiónalosingulareinmediato,rechazalaexperienciaytrata
de trascender hasta la certeza absoluta, hasta el principio de razón. Desde esa certeza,
larazóndiscursivairádeduciendolasrealidades,lasirágenerandodesdeelpropiopensar.
La razón cartesiana separa los elementos de la realidad resistentes al pensamiento
matemático y reduce la realidad a ideas claras. Ese proceso permite afirmar que el campo
de la razón es infinito, y que ella puede penetrar en todos los secretos del universo.
El método está al alcance de cualquier hombre, pues “el buen sentido es la cosa mejor
repartida del mundo”, según Descartes. El sujeto común, el hombre abstracto, es puesto
como fundamento de la verdad del ser. Las leyes inmanentes del pensamiento, serán las
mismas leyes del Ser (ésta premisa será clara en la filosofía kantiana). El valor universal
y el objetivo de la verdad nacerá del Yo que piensa, cuya estructura es igual en todos los
hombres.
Esta línea inmanentista será continuada por Spinoza, Liebnitz, Kant, Hegel y los
hegelianos de izquierda: Feuerbach y Marx, y de derecha: Nietzche.
El siglo XVI vivió la quiebra de la filosofía permanente (Platónica-Agustiniana y
Aristotélico-Tomista). Esa quiebra se produjo en parte por la esterilidad científica del
método lógico de Aristóteles. Los nuevos nombres de la ciencia positiva fueron:
Copérnico, Galileo y Kepler, quienes destronaron a la tierra de su posición de centro
del Universo. El planeta se ve desplazado a ser un mero satélite del sol y éste una de entre
las estrellas incontables. El hombre también pierde su cetro y pasa a integrar, a ser una
parte de la naturaleza. La filosofía sufre la enorme conmoción que promueve el cambio
de la imagen del mundo. Se aparta de la teología, que en su forma escolástica, estaba
mezclada con la física aristotélica, ya desacreditada y abandonada.
El pensar filosófico buscó dentro de las ciencias de la naturaleza, recién nacidas,
nuevos métodos de investigación. Por su parte las ciencias, se convirtieron en dominios
autónomos, separándose de la unidad, que estaba antes determinada por un orden
jerárquico del conocimiento, cuya cima era la Ciencia de los primeros principios: la
Filosofía.
Descartes intentará volver a formar una filosofía
totalizante, buscando una nueva fuente de certeza
absoluta. Esa certeza será el propio pensamiento,
la razón que encuentra a Dios como su
fundamento también cierto y absoluto.
Desde ese punto de partida, el racionalismo filosófico se desarrollará hasta el extremo
de la divinización de la razón. La Enciclopedia de Diderot -y más tarde la Revolución
Francesa- proclamaron la divinización de la Razón Humana.
Descartes, en el afán de eliminar del pensamiento y de la vida todos los elementos no-
racionales (la superstición, el fanatismo, las pasiones) que se oponían a una era de
conocimiento, progreso y felicidad, en la que todos los hombres gozarían de los placeres
de una vida racional e ilustrada, no podía dejar de culminar en una negación y en una
despiadada contienda contra lo místico-religioso, que contiene un sustrato. (lo dionisíaco
vs. lo apolíneo)
239
Las ciencias sociales, que fueron las últimas en independizarse gradualmente de la
ética y de la religión, también se hicieron autónomas y perdieron paulatinamente su
vocación de unidad. La política, a partir de Maquiavelo, buscará criterios de eficacia,
métodos de dominio y conservación del Poder, eliminando lo ético y lo axiológico; la
economía, más tardíamente trata de encontrar sus leyes causales, que no dependen de
ninguna manera del concepto de lo justo o injusto.
Esta crisis, llevó a la creación de un mundo intelectual
disgregado, separado por especialidades, construido
por el hombre sobre visiones parciales y abstractizantes
de la naturaleza. Aumentó “ad-infinitum” el poder del
hombre y lo sumergió enun cosmos racional
y funcional, fabricado por la razón.
El Racionalismo y la nueva visión de las ciencias
Ortega y Gasset dice: "Galileo nos interesa no así como así, suelto y sin más; frente
a frente él y nosotros, de hombre a hombre. A poco que analicemos nuestra estimación
hacia su figura, advertiremos que se adelanta a nuestro fervor, colocando en un preciso
cuadrante, alojado en un gran pedazo del pretérito que tiene una forma muy precisa. Es
la iniciación de la Edad Moderna, del sistema de ideas, valoraciones e impulsos que ha
dominado y nutrido el suelo histórico que se extiende desde Galileo hasta nuestros pies".
"Le compete el misterioso papel de iniciador".
Dice más adelante: "En Galileo y Descartes termina la mayor crisis por la que ha
pasado el destino europeo" -una crisis que comienza a fines del siglo XVI y no termina
hasta los albores del siglo XVIII-
Cuando Jacobo Burckhardt publicó en 1.860 su obra hoy clásica "cultura del
Renacimiento en Italia", le confirió un sentido preciso a la palabra Renacimiento, que
andaba vagando desde Vasari con significaciones indecisas...." "Era un primer ensayo
de aclaración que ponía un esquema de orden sobre tres siglos de confusa memoria".
En su "Diálogo de las nuevas ciencias" o "Discorsi e Dimostrazione in torno a due nuove
scienze atteneti a la mecanica ed al movimenti locale", que son nada menos que la física
moderna, Galileo dice: "concibo por obra de mi mente un móvil lanzado sobre un plano
horizontal y quitando todo impedimento...." Comienza por construir idealmente y
mentalmente una realidad y luego observa los hechos y los contrasta con la hipótesis.
Galileo introduce e inaugura el nuevo método científico "el impulso del conocer se
dirige directamente a la realidad de las cosas: el hombre quiere ver con sus propios
ojos, examinar con su propia inteligencia y llegar a un juicio fundado críticamente".
Al método experimental se sumará luego el gran aporte de Descartes. Las ciencias
se apartan de la gran unidad del saber, que había sido una trabajosa construcción
medioeval, vertebrada sobre la autoridad de Aristóteles. El saber debía encajar en los
axiomas aportados por la autoridad eminente que se daba como verdad incontrastable.
El argumento que cerraba toda discusión era: "Magister Dixit", refiriéndose a la
inapelable autoridad del estagirita.
La visión cosmogónica partía del esquema ptolomeico-aristotélico. Durante la Edad
Media nadie discutió esta beatífica concepción que otorgaba una morada segura para el
hombre y una posición central en el universo a la Tierra.
240
El primum movile -asimilado al ser divino- movía las esferas cristalinas que contenían
a cada planeta y a las estrellas, como si se tratase de un gigantesco mecanismo de
relojería cósmica.
Debajo de la primera esfera, asignada a la luna, se extendía el espacio sub-lunar que
correspondía a la Tierra y constituía el dominio del hombre. Ese espacio estaba
dominado por el febril movimiento heraclitiano, el devenir de la materia que estaba sujeta
a la corrupción y la muerte.
En las esferas cristalinas, constituidas de una materia sutil e incorruptible no existían
esas mutaciones y todo tenía el aspecto de la eternal perfección. Pero frente a este
esquema que era lógico en un mundo de jerarquías hieráticas y de status predetermina-
dos -el orden social y humano era un correlato, un espejo de orden divino del cosmos-
se alzó contra esta concepción el modelo heliocéntrico de Copérnico (1.473-1.543).
Su obra "de revolutionibus orbium coelestium" explicaba y afirmaba un orden cósmico
que desplazaba a la tierra de su posición privilegiada. A esta nueva visión se sumó Kepler
(1.571-1.630) quien inventó el telescopio y realizó comprobaciones indubitables de la
tesis copernicana. Posteriormente Galileo Galilei (1.564-1.642) sentó y probó que la
Tierra era un planeta insignificante dentro de un sistema que tenía al sol por punto focal.
A su vez, este sistema era uno más dentro de la infinitud aterradora del universo.
En su obra "El mensajero sideral", Galileo sentó esta teoría que le costaría enfrentarse
con la Inquisición en 1.633 y tener que abjurar a regañadientes de estas verdades
probadas. Se dice que concluyó su abjuración con un terco "e pur si muove", refiriéndose
al movimiento de la Tierra.
Giordano Bruno expone la teoría del universo infinito y la existencia de infinitos
mundos, relativizando lo existente y dado. Esta concepción, que dejó al hombre ante un
espacio ilimitado, reforzó la impresión de liberación de toda barrera, de todo fuero, que
se había sentido ante el ensanchamiento gigantesco del mundo, visión a la que había
aportado y coadyuvado el descubrimiento de América.
La realidad infinita sobrepasa toda medida, destruye los supuestos fácticos que
"fundaban la representación medieval del orden; comienzo y fin, contorno y centro". Al
desaparecer estos elementos quedan anuladas las correspondencias jerárquicas esta-
blecidas entre ellos, así como los símbolos que los realzan y los toman de base. "La
existencia tiene ahora un espacio libre para moverse pero no tiene morada" -dice
magistralmente Romano Guardini.
En la concepción medieval, las ciencias estaban integradas y jerarquizadas de
acuerdo a su proximidad o lejanía vertical de la Teología -que se hallaba en la cúspide-
y la Filosofía -ubicada en un segundo escalón- o sus amplios dominios, que concluían
abarcando y dando un sentido finalista a los saberes particulares.
El Speculum mundi medieval se quebró. Las ciencias se tornan laicas y se rompe la
gran unidad del saber, al especializarse cada disciplina según su objeto de estudio.
Merced a esta nueva visión de las ciencias en el siglo XVI Maquiavelo separa
tajantemente la moral de la política y señala que los fines de la política son la conquista,
el mantenimiento y la organización del poder.
Thomas Hobbes intenta seguir esos mismos pasos y tratará de aprovechar la fuerza
centrípeta del poder para evitar que "el hombre lobo del hombre" se aniquile siguiendo
las pulsiones irreprimibles de su psiquismo egoísta y poseído de instintos destructores.
241
1) Enumere por lo menos cinco causas de la quiebra del orden
medieval, que precipitaron el advenimiento del nuevo mundo.
2) Subraye en el módulo los principios fundamentales de la tesis
calvinista y conteste:
a) Defina en dos palabras la nueva cosmovisión protestante
b) ¿Qué papel importante juega la técnica?
c) ¿Qué consecuencias tiene considerar el éxito y el progreso
como signos de salvación?
3) Explique la relación entre el comerciante y el buen cristiano
4) Analice en un comentario breve los tres principios fundamenta-
les del Renacimiento.
5) La autonomía del hombre frente a toda ley y toda realidad
recibida desde el exterior, son los postulados que desarrollan
Lutero, desde la religión y Descartes desde la filosofía. Desarro-
lle brevemente ambos pensamientos.
6) En un cuadro sinóptico Enumere los aportes de Copérnico,
Galileo y Kepler.
ACTIVIDAD Nº 22
242
243
Nicolás Maquiavelo: El Ethos de su tiempo. La ciencia política
El siglo XVI se caracterizó por los grandes cambios en todas las dimensiones del
pensamiento y la actividad humana. Simultáneamente se producía la Reforma, el
Renacimiento, la expansión vertiginosa de la economía y surgía la inflación, consecuen-
cia del enorme flujo de los metales preciosos provenientes de América; se producía la
modificación de las rutas del comercio -del Mediterráneo al Atlántico-, la expansión
demográfica y el ensanchamiento progresivo del mundo conocido.
Estas transformaciones se verifican también en el ascenso de una nueva clase, la
burguesía, cuyo basamento económico se encuentra en el desarrollo de la riqueza mobiliaria
e industrial, mientras se mediatiza lentamente la prevalencia de la propiedad de la tierra.
El poder real se irá concentrando con el apoyo de la Burguesía en desmedro de la vieja
clase feudal y terrateniente. El absolutismo y la teoría de la soberanía irrestricta del
monarca, servirá de andamiaje ideológico de este proceso, y al propio tiempo permitirá
la formación de nuevos espacios económicos verificados en un estado centralizado. Se
puede atisbar durante este siglo, un proceso de creciente nacionalización de los
Estados y de las ideas políticas que se expresa con singular originalidad en el
pensamiento de Maquiavelo.
Prelot describe la situación política italiana en los términos siguientes: "Italia, al norte
de los Estados Pontificios seguía siendo bastante parecida por la Estructura de Ciudad-
Estado, a la Grecia de las Polis". "Existen tres grandes Ciudades-Estado, de mayor
importancia: Venecia, Milán y Florencia y otras tres de segunda línea: Génova, Ferrara
y Bolonia. Maquiavelo capta la necesidad de abandonar esas estructuras cualitativa y
cuantitativamente superadas. Las ciudades son unidades militar y demográficamente
insuficientes. Con el desarrollo adquirido por las industrias y el comercio resultan
inclusive demasiado débiles económicamente. Ha llegado la hora del Estado Nación". Y
Maquiavelo cree que en "Italia puede y debe verificarse", el mismo proceso de unidad
nacional como lo han hecho España, Francia e Inglaterra.
Este es el escenario que aguarda ser analizado por un pensador de fuste como
Maquiavelo.
Nicolás Maquiavelo (1469-1527)
Nació en Florencia el 4 de mayo de
1.469, en el seno de una antigua familia
burguesa, perteneciente a los popolani
grassi.(quesonaquellosquehanhereda-
do Bienes de Renta)
Como burgués florentino "ofrece los
rasgos característicos" de su clase y de
su época, que pueden resumirse en un
extremado gusto por la buena vida. Es
un sibarita que "ama la belleza de las
cosas y de los seres, sobre todo de las
mujeresaquienesfrecuentaasiduamen-
te. Gusta de la buena cocina, se divierte
y tiene la pasión de la intriga y el poder".
Así lo describe Prelot.
Maquiavelo desempeñó el cargo de
secretario de "la comisión de los X de guerra" o de "Libertad y paz", durante el período en
elquePedroSoderiniejercióelcargodeGonfalonieloperpetuoentreel15dejuniode1.498
ynoviembrede1.512, fechaenlaquelosMédicissonrestablecidosenelpoderporimperio
del apoyo español.
Retrato de
Nicolás
Maquiavelo
244
Maquiavelo es detenido bajo del cargo de conspiración y sometido a malos tratos y
torturas y, aunque no se prueban las imputaciones en su contra, se lo obliga a partir al
ostracismo. Se retira a su villa de Albergaccio y desde su destierro, reflexiona sobre los
hechos políticos del pasado y el presente y produce sus obras fundamentales.
En una carta dirigida a su amigo Francesco Vettori, describe así su retiro: "Permanezco
siempre en la aldea" -se refiere a Percussina- y desde que me "sucedieron aquellas cosas,
no estuve en total más de 20 días en Florencia. Me dedico a cazar tordos con liga. Cazo
entre 2 y 7 pájaros, y así pasó septiembre".
"Aunque elemental y aburrida, extraño ya que me falte esa distracción. Ahora me
levanto con el sol y voy a mi bosque que estoy haciendo talar ; inspecciono durante dos
horas el trabajo del día anterior....Cuando dejo el bosque, voy a una fuente, y de allí a una
pajarera que tengo. Llevo conmigo un libro: Dante, Petrarca o alguno de los poetas
menores como Tibulo, Ovidio u otro semejante. Leo de sus pasiones, recuerdo de la mía,
y gozo unos instantes con esas memorias.... Es hora de comer, y como con los míos, lo
que producen esta pobre viña y un patrimonio estrecho. Una vez comido, vuelvo a la
Hostería donde están el hotelero, un carnicero, un molinero, un ebanista. Con ellos me
lio en interminables partidas de naipes donde peleamos por una moneda, y nuestros
gritos llegan hasta San Casciano. Esa villanía impide que se enmohezca mi cerebro, y
desafío mi mala fortuna, para que se avergüence de tanto pisotearme".
Llegada la noche, vuelvo a casa. Antes de entrar a mi estudio, quito mis ropas rústicas,
sucias y enlodadas, y vestido con dignidad, comparezco ante los hombres de la
antigüedad. Acogido amorosamente por ellos, satisfago mis vigencias intelectuales con
ese alimento, el único que me conviene y para el cual nací. No temo pues, conversar con
ellos y pedirles cuentas de sus actos, pues siempre responden amablemente. Durante
4 horas no sufro preocupación alguna, olvido las penas y ni me asusta la pobreza ni me
espanta la muerte".
En la explícita frecuentación de "Los hombres de la antigüedad", Maquiavelo había
"conversado" especialmente con el historiador latino Tito Livio y desde muchos años
venía glosando su obra "Las Décadas", en las que el autor clásico narra el desarrollo de
la República Romana.
De estas anotaciones y de su honda reflexión a la luz de su propia experiencia política,
surgió la obra Magna de Maquiavelo: "Dicursos sobre la Primera Década de Tito Livio",
a la que se dedicó con especial devoción registrándose como único intervalo en su
redacción, el período comprendido entre Julio y Diciembre de 1.513, lapso en el que
escribió "El Príncipe" -su otra obra maestra que dedicó a Lorenzo de Médicis, como un
gesto conciliatorio-.
La Epístola que se ha transcripto en parte, muestra a Maquiavelo como un cabal
hombre del Renacimiento. Su amor por los tiempos clásicos, su inclinación por la poesía
de Dante y Petrarca, Tibulo y Ovidio, su conformidad con la vida agreste y bucólica que
debía llevar, su convicción sobre el rol de la fortuna, su permanente actitud de mantener
la mente abierta y viva, su declarada pasión por la belleza y la añoranza de su patria, de
su civitas, a la que sólo había visitado por 20 días, durante el tiempo del exilio.
Sus otras obras tienen el mismo cuño. "La Mandrágora" es una comedia muy al estilo
de Boccaccio, que vió luz en 1.518. "El Arte de la Guerra", libro aparecido en 1.519, insiste
en la necesidad de que los Estados formen ejércitos ciudadanos -al estilo de las
repúblicas antiguas- y no dependan de los contingentes mercenarios, peligrosamente
volubles porque no luchan por sus ideales o por la patria, sino por el dinero que reciben
del príncipe. A esta obra le siguió "Vida de Castruccio Castracani" y luego "Historias
Florentinas", aparecido en 1.525.
La fortuna política cambió en 1.527, cuando fue restablecida la República Florentina
y expulsado Lorenzo de Médicis. Maquiavelo esperó ansioso el resultado de la sesión del
245
Gran Consejo que trató su incorporación como Secretario de la Segunda Cancillería
Florentina, el 10 de junio de ese año. El resultado fue adverso: sólo apoyaron su
candidatura 12 ciudadanos sobre un total de más de 1.000 electores. Maquiavelo no pudo
superar este nuevo revés de la fortuna esquiva y murió dos semanas después, en la
soledad de su retiro, rechazado por La República que había sido su amor más entrañable
y no correspondido (en una de sus frases el Florentino había dicho: "Amo a mi Patria más
queamialma").IrónicamenteMaquiaveloesperabaunaactitudmásgenerosadesugente,
a pesar de sus ácidas ponderaciones sobre el comportamiento humano descriptas en "El
Príncipe": "Los hombres son ingratos, volubles, simuladores, escapan al peligro y aman
las ganancias. Mientras nos necesitan nos ofrecen sangre, caudal, vida e hijos; pero se
rebelan cuando ya no les somos útiles". En esa oportunidad sus compatriotas se
comportaroncomoMaquiavelohabíapredichoenElPríncipe,negándolesureivindicación
histórica.
LaposteridadfuetambiéningrataconMaquiaveloysufamauniversalesdecididamente
negativa. Sin embargo, los florentinos en un gesto postrero al consignar su enigmático
epitafioensutumbadelaIglesiadelaSantaCroce,expresan:"NicolásMaquiavelo;ningún
elogio podrá igualar este nombre".
Las obras políticas de Maquiavelo
Sabine afirma: "sus obras más importantes fueron "El Príncipe" y los "Discursos sobre
la Primera Década de Tito Livio", comenzados ambos en 1.513. Es significativo el distinto
modo de considerar el gobierno en ambas obras; algunos autores siguiendo a Rosseau,
han creído que eran contradictorias.
Ello no nos parece ser cierto, en especial, si se toman en cuenta las circunstancias que
rodean la composición de "El Príncipe", pero es lamentable que la mayor parte de los
lectores haya conocido a Maquiavelo a través de esta última obra. Ambas obras
presentan aspectos del mismo problema: las causas del auge y la decadencia de los
Estados y los medios por los cuales pueden los estadistas hacer que perduren".
Esta dicotomía puede aclararse si se analiza la finalidad de cada una de las obras
señaladas.
La clave de "El Príncipe" se la puede encontrar en su capítulo postrero que se titula:
"Exhortación a liberar a Italia de los bárbaros". Este capítulo constituye una exhaltada
convocatoria a los italianos y especialmente a Lorenzo de Médicis, para unificar a la
península convirtiéndola en el territorio donde se asentará una nueva y poderosa Nación
-Estado, bajo un mando absoluto.
El Absolutismo de Maquiavelo es de carácter coyuntural, instrumental o de medios. El
pensador florentino se inclina por esta solución, porque es la única manera -atestiguada
por la historia antigua y reciente- de llegar a la unidad y de consolidarla.
Touchard, en sus comentarios sobre "El Príncipe", expresa: "En esta obra, que no es
un Tratado de Filosofía Política, Maquiavelo no se pregunta cuál es el mejor gobierno o
quéeslolegítimo....sino,simplemente,pensandoenlasituaciónitaliana:¿cómohacerreinar
el orden, cómo instaurar un Estado estable?, y finalmente cómo lograr la unidad italiana".
Para cumplir esta magna tarea se requiere de un Príncipe dotado de la Virtud
Maquiavélica -combinación de energías sutiles y de una voluntad de poder brutal- y que
esté acompañado por "La Fortuna". (Cuando Maquiavelo se refiere a La Fortuna tiene en
mente lo mismo que los romanos entendían por Hado, destino, Fortuna. César Borgia fue
para Maquiavelo un arquetipo de príncipe dotado con la Virtud y que careció de la Fortuna
en su tarea de unificar Italia)
246
Según Charles Benorst, las características fundamentales del Príncipe que "debe
venir" son las siguientes:
SU REALISMO: debe estar atento para consultar los hechos y desentrañar la verdad para
poder operar con eficacia y precisión.
SU EGOÍSMO: antepone su persona a cualquier consideración y en ese esmerado cultivo
de su yo, ejercita su voluntad, disciplina su pensamiento y a él subordina sus emociones,
sentimientos y nervios.
SU SENTIDO DEL CÁLCULO: el Príncipe debe preferir ser temido que amado. Si logra ser
además amado, tanto mejor, porque se gobierna más eficazmente cuando existe
consenso.
SU INDIFERENCIA AL BIEN Y EL MAL: el Príncipe prefiere el bien. Pero si es necesario ejercitar
el mal para evitar amenazas al poder, lo debe realizar sin resquemores.
SU HABILIDAD: "La cualidad esencial del Príncipe es la Virtú", que es una energía
impetuosa, que combina la destreza, la astucia, la determinación y la fuerza. "Las
cualidades del Príncipe exigen una creación continua, una tensión sin relajamiento
dirigida a una finalidad" -añade Prelot.
SU CAPACIDAD DE SIMULACIÓN Y MIMETISMO: el Príncipe consigue mejores resultados a
través de la simulación y el fraude que mediante el empleo de la fuerza. Su obra
arquitectónica y la consolidación de su poder requieren del auxilio de la Fortuna, que el
Príncipe debe buscar y mantener.
SU GRANDEZA: el Príncipe puede evadirse de los cánones de la moral media porque su
dimensión está por encima de la mediocridad imperante. Su genio lo ubica más allá del
bien y el mal. Sus decisiones apuntan a lograr el engrandecimiento y la estabilidad del
Estado y no deben estar condicionadas por la pedestre moral privada.
Lo que importa para medir la acción política del Príncipe es la eficacia y no la moralidad
intrínseca de sus decisiones.
La Razón de Estado
Prelot dice que la Razón de Estado es una de las claves del Maquiavelismo y su
"legado fundamental a la corriente política que va a suscitar".
La formulación explícita de la Razón de Estado no fue definida por Maquiavelo. Pero
su amigo Guichardini habla de "La Ragione e uso Degli Stati".
La Razón de Estado es precisamente el principio que absuelve al Príncipe en la toma de
sus decisiones políticas, de aplicar consideraciones morales e incluso la legislación vigente.
La Razón de Estado permitirá que el gobernante pueda aplicar la perfidia, la traición,
la simulación, el soborno, la crueldad o cualquier expediente que le permita cumplir con
eficacia los fines del poder. Su fórmula más cercana sería: "el fin justifica los medios".
La ley suprema que debe regir los actos del político es la eficacia y el éxito en el logro
de los fines. Si los medios resultan perversos o inmorales estarán justificados en tanto
y en cuanto se logren los objetivos del poder.
Esta manera de ver el tema político ha llevado a los autores a hablar del inmoralismo
de Maquiavelo. Sabine aclara que más que inmoralismo debe hablarse de amoralismo
247
de las teorías del pensador florentino, porque no se trata de un autor que ataque la moral,
sino que simplemente prescinde totalmente de ella.
En síntesis: en “El Príncipe”, obra que fue dedicada a Lorenzo de Médicis -duque de
URBINO-Maquiavelo tenía el propósito de inducirlo a emprender la tarea de unificar Italia
y dotar al Estado Latino de la solidez y estabilidad que presentaban España y Francia.
En este aspecto Maquiavelo es contundente: "Sin Príncipe no hay unficación" -afirma-.
El príncipe capaz de realizar la tarea de unificación, debería poseer una virtud
excepcional, una energía despiadada, y actuar sin limitaciones de carácter moral. El
criterio para la acción deberá ser el de la eficacia, el de la obtención de los objetivos, frente
a los cuales cualquier medio es justificado.
La razón de estado es la suprema ley y la fuerza, el
medio de realizar los propósitos políticos del Príncipe.
“Es mejor ser temido que ser amado” -afirma el Florentino-. Sin embargo, la mayor
fortaleza del príncipe es lograr la adhesión de su pueblo y es por ello que la hipocresía
se convierte en un deber de Estado.
El arte político es una sutil combinación de
engaño y ejercicio de la violencia pura.
El patrón de medida y cualificación de la acción del príncipe es el resultado. Si logra
el crecimiento y la felicidad de su estado “los medios que haya utilizado se considerarán
perfectamente honorables”.
El modelo humano concreto que Maquiavelo tuvo en mente al escribir el Príncipe, fue
César Borgia, hijo del Papa Alejandro VI, cuya estrella tuvo un brillo fugaz en el firmamento
italiano.
El Absolutismo de medios de Maquiavelo, es una manera, un camino para lograr el
propósito de la Unidad Italiana.
Los Discursos sobre la primera década de Tito Livio
Es precisamente en su obra "Discursos sobre la Primera Década de Tito Livio", donde
Maquiavelo -bajo la excusa de reflexionar sobre un libro clásico- expresa su convicción
sobre La República, como modo insuperable de organización política y social.
No lo propone como un arquetipo, sino como un modelo histórico. Maquiavelo sabe
que la concepción de un Estado perfecto es una vana ilusión, porque la vida política
presenta un dinamismo que no puede ser contenido en moldes estáticos.
Sin embargo, entre todos los Estados Históricos, La República Romana se presenta
como una realidad que permite tomar su precedente como elemento orientador y de
reflexión política.
Esta obra fue concluida entre 1.513 y 1.519. A lo largo de sus páginas, la historia de
la república romana le permite reflexionar desde una perspectiva histórica y proponer
como paradigma futuro al Estado Republicano. En esta obra, el pensador deja trasuntar
"su auténtico entusiasmo por el gobierno popular de que es ejemplo la República
Romana, pero que consideraba impracticable en la Italia de la época en que él escribía"
-apunta Sabine-.
Actualizando el pensamiento de Aristóteles y de Polibio, toma las tres formas clásicas
de gobierno y señala la superioridad de la constitución mixta que se verificó en la Roma
Republicana, otorgando a La República la estabilidad que gozó durante varios siglos.
248
El estado Maquiavélico es laico, racionalmente construido y basado en el arquetipo
romano. Es por ello, que le hace considerar imprescindible -como genuino instrumento del
poder del estado-, la creación de un ejército nacional integrado por los ciudadanos. El
servicio militar es imprescindible para dar a la República la garantía de una fuerza armada
que responda a los intereses de su pueblo. Por contraposición, advierte que los mercena-
rios constituyen la fuente de la debilidad de los estados italianos de su tiempo, por la
característica voluble e inestable de sus pactos, ligados a los príncipes sólo por un
contrato pecuniario.
La obra bajo análisis, tuvo una gran influencia posterior. Los jacobinos, dos
siglos después, lo tenían como libro de cabecera y como gran modelo político de
la Revolución Francesa.
El concepto de Estado como lo entendemos hoy, fue acuñado en el período histórico
que abarca el fin del siglo XV y la primera mitad del siglo XVI.
Los pensadores que dan el marco teórico al nacimiento del estado son Maquiavelo,
Bodin y Hobbes, que pudieron percibir el proceso de concentración del poder real y la
unificación de las naciones.
El pensador florentino designó a la organización política de su tiempo como: “Lo
Stato”. El estado es un ente teleológico porque persigue fines que debe cumplir por
cualquier medio, los ejecutores de esos objetivos son hombres dotados de una
virtud o fuerza especial y que tienen como guía la eficacia y no la moral.
Maquiavelo fue el primer pensador que desligó la política de la moral y la religión,
intentando comprender esta disciplina en su realidad, en su ser y no en su deber ser.
La política como ciencia
James Bumnham en su obra "Los Maquiavelistas" dice: "Existen ciertos fines peculia-
res y propios de la ciencia sin los cuales la ciencia no existe. Estos son: la descripción
exacta y sistemática de los hechos públicos, la tentativa de establecer correlaciones entre
series de estos hechos con el propósito de descubrir leyes y , mediante estas correlacio-
nes la tentativa de predecir, con cierto grado de probabilidad, los hechos futuros".
"En los escritos de Maquiavelo" -por vez primera luego de la Edad Media- "siempre
están presentes y rigen la lógica de sus investigaciones".
"El método de Maquiavelo es el método de la ciencia aplicado a la Política".
El Método Político de Maquiavelo (1)
a) Maquiavelo se expresa de manera "cognoscitiva y científica". Analiza los hechos
históricos buscando las regularidades que surgen de una desapasionada y objetiva
observación de la realidad. Establece las relaciones entre las causas y los efectos de los
hechos políticos sin ceder a sus prejuicios o inclinaciones previas. Busca apasionada-
mente la verdad, despojando a las acciones humanas de sus ropajes ideológicos, de sus
motivaciones declamadas, de sus discursos retóricos de justificación. No teoriza sobre
el deber ser, sobre ideales abstractos, sino sobre el ser, sobre el fenómeno tal como se
presenta, indagando el andamiaje fáctico de la realidad hasta sus últimas consecuen-
cias.
(1) El contenido de este inciso enriquece el tema del
Método Político consignado en el Módulo 1.
249
Nosedejaarrastrarporlaemociónoelsentimiento,lasafinidadesselectivas,laspulsiones
de la subjetividad o la pasión -en contraposición a Dante, que es todo pasión, idealismo y
parcialidadgenial-
No crea construcciones "more geométrico" o utópicas sobre la realidad política, sino
que intenta describirla e interpretarla tal como es. Le interesa penetrar en el entresijo de
la realidad, para comprender cómo está articulada la trama de lo político y descubrir las leyes
que disciplinan los fenómenos, los cambios, las actitudes humanas respecto del poder.
Sus escritos son claros y sabemos perfectamente que su temática explícita no tiene
propósitos subyacentes. Sus hipótesis pueden ser cotejadas, sometidas a prueba y
contrastadas con la realidad.
b) Maquiavelo describe y delimita con claridad el ámbito de la política, excluyendo del
campo de esta ciencia las adherencias metafísicas, teleológicas o valorativas.
Entiende que la política consiste en el estudio de las luchas por el poder -Faz Agonal-
y de las actitudes y acciones que permiten conservarlo y acrecentarlo.
En ese estudio el punto de partida son los hechos observados y no los principios
deductivos, abstractos y generales que se supone gobiernan "la naturaleza del hombre
y la sociedad". Los pensadores que deducen conclusiones basándose en principios
apriorísticos fuerzan a los hechos para que concuerden con sus hipótesis intelectuales
y si las explicaciones no resisten el análisis lógico, "peor para los hechos".
Maquiavelo privilegia los hechos, "son los hechos lo que deciden" en su sistema, nos
explica Burnham.
c) Maquiavelo intenta "establecer correlaciones entre una serie de sucesos que
permitan hacer generalizaciones o establecer leyes: No se interesa exclusivamente por
el suceso singular, único, sino en las leyes relacionadas con los sucesos".
Cuando analiza la periodicidad de la elección de los Cónsules durante el período de
esplendor de la República Romana, concluye en que era una condición lógica para
preservar las libertades ciudadanas y asegurar la fortaleza de Roma. Abona su afirma-
ción conclusiva tras comprobar que la decadencia del Estado latino y de otras repúblicas
se verificó cuando se acudió a las prórrogas indefinidas de los mandatos o al otorgamien-
to de mandos vitalicios en favor de hombres providenciales. (Estas reflexiones las
consignó en su obra: "Discursos sobre la Primera Década de Tito Livio".
Desde que Maquiavelo acuñó este concepto, la periodicidad de las funciones
constituye una de las notas dominantes de la estructura republicana.
Este mismo orden de exposición lo vierte en su tesis sobre la inconveniencia de los
ejércitos mercenarios y su clara visión sobre la necesidad de los Estados de contar con
el respaldo de un ejército integrado por los ciudadanos. Se podría extraer innumerables
ejemplos de las recomendaciones de Maquiavelo, que se han integrado como lugares
comunes de la política.
d) "En toda su obra está implícita una diferencia netamente acusada entre dos tipos
de hombre político" -dice Burnham-. Podríamos llamar a una de ellas el tipo gobernante
y a la otra, el tipo gobernado.
Los primeros son los que tienen la ambición, el deseo y la perseverancia para acceder
al poder. Los segundos, integran la mayoría de los que ni aspiran ni tienen la capacidad
de gobernar. Esta distinción supone que la lucha por el poder se circunscribe a pequeños
núcleos de hombres que integran la "clase gobernante" y no la pasiva clase gobernada,
que no se involucra ni se interesa por los problemas del poder.
250
El tipo gobernante se caracteriza por lo que Maquiavelo denomina Virtú, que es un tipo
de energía especial, mezcla de un impulso incoercible, de una ambición sin límites y de la
férrea voluntad de acceder al poder. "Es una energía a la vez brutal y prudentemente
calculadora, ajena a cualquier preocupación de la moral ordinaria" -nos la describe J.
Touchard.
Para alcanzar sus propósitos el político -el tipo gobernante- no reconocerá límites éticos.
Su cualidad más generalizada será dominar las artes del fraude. "Se pasa de la pequeña a
lagranfortunamásbienporelfraudequeporlafuerza"-acota el florentino-. Esta observación
es válida para todos los tiempos y lugares -toma como ejemplos de la antigüedad a Filipo de
Macedonia, Agatócles y Ciro; y a Juan Galeazzo, quien quitó la Lombardía a su tío maese
Bernardo, como uno de los ejemplos de sus contemporáneos.
Las otras condiciones del hombre dotado de Virtú, son la astucia, la perseverancia, el
valor indomable y la voluntad en la adquisición de los objetivos.
Los maquiavelistas posteriores -especialmente Gaetano Mosca, Sorel, Michels,
Vilpredo Pareto y otros- recogen y desarrollan la distinción entre las minorías gobernan-
tes y la masa pasiva de los gobernados.
Maquiavelo patriota italiano
Al otear el horizonte político del Siglo XVI, Maquiavelo percibió claramente el
surgimiento de los grandes Estados Nacionales. España, bajo los reyes Católicos, había
logrado su unidad territorial y espiritual; Francia había seguido un proceso de centraliza-
ción del poder en cabeza del rey y en desmedro de la Nobleza Feudal, desde el reinado
de Felipe el Hermoso; Inglaterra estaba arribando a su unidad bajo la dinastía de los
Tudor.
Las ciudades italianas que aún eran grandes potencias, no tenían posibilidades de
mantener su posición independiente por mucho tiempo, frente a la realidad emergente
de los nuevos Estados centralizados.
Maquiavelo, con lúcida conciencia, plantea a los italianos de su tiempo la necesidad
de la Unión Nacional, de la organización de Italia como un Estado moderno.
En su obra "El Príncipe", Maquiavelo reclama de sus hombres más insignes, que uno
de ellos levante la bandera de la unificación. El Príncipe, el monarca fuerte, es quien debe
dar coronación a esta tarea, como se ha verificado en España -bajo Fernando El Católico-
, en Francia por imperio de una sucesión de Reyes fuertes, y en Inglaterra.
Maquiavelo y la Religión
Maquiavelo siente que la Iglesia Católica tiene una gran responsabilidad histórica,
como factor obliterante de la unidad italiana.
Su análisis sobre el rol de la Iglesia queda patentizado en la siguiente
imputación:"porque, habiendo adquirido y poseyendo dominios temporales, no ha
llegado a ser lo poderosa y fuerte que era preciso para ocupar toda Italia y gobernarla,
ni tan débil que no le importe perder su dominio temporal".
Ese resentimiento lo conduce a subordinar la religión al Estado. Esta debe constituir-
se en un instrumento de cohesión social y de fomento de la obediencia civil. La posición
de Maquiavelo en esta cuestión implica un verdadero retorno a la concepción del
paganismo tardío.
251
Sus ataques al cristianismo evocan los argumentos levantados por los paganos
cuando se produjo la caída de Roma y que fueron rebatidos magistralmente por San
Agustín. La religión cristiana al santificar "únicamente a los humildes y a los hombres
entregados a la contemplación más que a la vida activa", habría exhaltado a los débiles
y promovido una moral claudicante, propia de pueblos esclavos. Falta el culto al
heroísmo , al valor cívico, al despliegue de la energía humana propia del ciudadano
griego y romano.
Esta posición será luego retomada por el filósofo alemán Federico Nietzche, quien
elevará el mito del héroe, del super-hombre, radicalmente anticristiano. Esta posición
neo-pagana y sus mitos, serían luego tomados por los teóricos del nazismo y por un
Nietzcheano tardío -Julius Evola- ideólogo del fascismo italiano.
El Maquiavelismo
"El sustantivo doctrinal Maquiavelismo es utilizado por los autores del siglo XVI" -anota
Alberto Rodríguez Varela, parafraseando a Prelot-. "Alude, en síntesis, a un pragmatismo
amoral apreciado como indispensable para el éxito político" -añade el autor citado-.
En la corriente del maquiavelismo práctico, "atenuado, moderado y conservador, que
usaba la injusticia dentro de límites razonables", se pueden alinear Enrique VIII e Isabel
de Inglaterra, Napoleón -quien en su glosa a "El Príncipe", lo considera a veces ingenuo-
, Benito Mussolini -quien se reconocía como discípulo de Maquiavelo-, Hitler -que
consideraba a "El Príncipe" como un libro indispensable-.
Se podría incluir en esta lista a los dictadores marxistas que han recibido su orientación
maquiavélica como inherente a su doctrina, que preconiza la eficacia de los hechos
políticos como patrón para medirlos y ensalzarlos. También para los marxistas el fin
justifica los medios.
En el ámbito del pensamiento, la lista de intelectuales que resultan tributarios de
Maquiavelo es extensa. En los movimientos nacionalistas, "siempre está presente" -al
decir de Prezzolini-.
Esta vertiente del pensamiento, que se abroqueló tras el principio de las nacionalida-
des, iluminó a los Jacobinos dándoles sus aportes doctrinales, y a los movimientos de
Unidad Nacional de Italia. La Joven Italia de Mazzini, inspiró a Garibaldi; Mussolini, que
reconoce su filiación Maquiavélica en su ensayo "Preludio a Maquiavelo", Hegel -quien
lo admira como un precursor del Estado unificado y moderno, Nietzche -quien toma en
bloque su ataque al cristianismo y el culto al héroe y al hombre fuerte, Marx -que acepta
el criterio amoralista de que el fin justifica los medios-, etc.
La vertiente más profunda e integral del maquiavelismo se la ha denominado "El
Maquiavelismo Científico":
Estos pensadores reconocen en Maquiavelo al genuino fundador de la Ciencia
Política y de su método. Lo visualizan como el pensador que definió el objeto material y
formal de la Política; es decir, el poder, las formas de su adquisición, conservación, auge
y caducidad- y también, quien definió la aplicación del método científico al análisis de la
fenomenología política.
Los maquiavelistas científicos más destacados son:
Gaetano Mosca: el gran teorizador de la clase política, que es una actualización del
grupo gobernante de Maquiavelo.
Vilfredo Pareto: que desarrolló su teoría sobre la circulación de las élites.
252
Roberto Michels: quien analizó y formuló su "Ley de Hierro sobre las Oligarquías".
Georges Sorel: quien desarrolló su teoría sobre la violencia metódica.
La corriente más densa de los pensadores políticos ha cuestionado el inmoralismo -
Prelot- o el amoralismo maquiavélico -Sabine, Maritain, etc-.
Sin embargo, cabe señalar que el florentino ha intentado mantenerse siempre en el
ámbito del ser, en el análisis del comportamiento político del hombre y no en el plano del
deber ser. Ha aplicado el método científico a la fenomenología política como podía
haberlo hecho respecto de los fenómenos físicos -por lo menos esa fue su pretensión-
. Sin embargo y dentro de esa visión, pondera el elemento moral como una condición del
crecimiento, y la estabilidad de las Instituciones -en sus discursos sobre las décadas de
Tito Livio-.
Es también cierto que su inclaudicable amor a la Verdad, su entrañable amor a su
patria y su admiración a los valores que sustentaron la fortaleza de la República Romana,
señalan un claro orden de valores en los que Maquiavelo creía firmemente.
Sin embargo, la difusión universal del maquiavelismo como un concepto peyorativo,
aplicado a los amoralistas políticos se abrió camino y quedó acuñado como una moneda
de uso corriente en el lenguaje culto y popular.
En resumen:
Maquiavelo no es un autor que haya sido leído y analizado sin pasión.
La posteridad lo ha denostado por su amoralismo de funestas y traumáticas conse-
cuencias, o ha realizado su panegírico como un precursor de la ciencia política y el
espíritu nacionalista.
Si se intenta resumir lo expuesto podremos ver al pensador florentino como un hombre
que encarnaba el espíritu de la modernidad renacentista, porque:
- Se inspira en los modelos del mundo clásico. Su obra principal así lo atestigua
(Discursos sobre la Primera Década de Tito Livio)
- Es un racionalista en cuanto aplica a sus reflexiones políticas el método científico.
- Es un humanista, pues su principal fuente de inspiración son los autores clásicos y
además Dante, Petrarca y Bocaccio. En cuanto a la ciencia política, continúa la tradición
de Bruneto Latini -venerado maestro de Dante-.
- Es un pensador realista porque sus especulaciones reconocen la prioridad de los
hechos, que constituyen el andamiaje para la teorización.
- Es un hombre pragmático, porque sus propósitos -v.gracia- la unificación italiana, no
son utópicos, sino verosímiles y alcanzables.
- Es un nacionalista: porque advirtió con sus ojos zahoríes, como la Lechuza de
Minerva, que la Nación era la realidad que advenía.
- Es un patriota: porque todos sus escritos y actos están transidos del supremo amor
por la patria, que según su propia confesión, era más fuerte que el amor por su propia
alma.
253
1) En la faz económica, el Mercantilismo se estableció como el
sistema más adecuado para las naciones incipientes.
2) a) ¿Cuál es la ética que subyace en la siguiente frase, respecto
a la calificación de las acciones de los gobernantes:
“SielpríncipelograelcrecimientoylafelicidaddesuEstado,los
medios que haya utilizado se considerarán perfectamente
honorables”.
b) ¿A quién pertenece esta frase?
3) Defina el concepto de Estado desde el marco teórico de
Maquiavelo.
4) Uno de los aportes fundamentales de Bodín se centra en el
concepto que elabora de “soberanía”. Explique tal concepto,
de acuerdo al autor mencionado.
ACTIVIDAD Nº 23
254
255
La Reforma
Las naciones europeas habían integrado "la cristiandad" a través del largo período de
la Edad Media. El enjambre de reinos, señoríos y ciudades de Europa conformaban "un
pueblo determinado y escogido" que reconocían como factores de unidad espiritual a la
Iglesia y al Imperio -continuador del Imperio Romano- en lo temporal.
La Reforma -que se inicia en el Siglo XVI quebró la unidad del orbe cristiano,
favoreciendo el proceso de concentración del poder en manos de los monarcas y
príncipes reformados e impulsó el desarrollo del absolutismo monárquico. Estas conse-
cuencias no fueron ni buscadas ni queridas por los reformadores cuya visión principal
se concentraba en materia específicamente religiosa.
La Iglesia ejercía una benéfica influencia moderadora en los conflictos europeos, que
se irá eclipsando progresivamente, mientras se van desatando las guerras religiosas que
desgarrarán la unidad del mundo cristiano y ensangrentarán el continente. Estos
conflictos darán impulso a la "necesidad de un poder fuerte que restablezca la paz social".
La Reforma también acentuará el proceso de creciente secularización de la cultura y el
desarrollo de instituciones civiles, cuya tutela se desplazará de la Iglesia al Estado.
Antecedentes: John Wiclef -1.324 / 1.384- fue profesor en la Universidad de Oxford.
Se lo considera como uno de los más caracterizados pensadores que anteceden a la
Reforma. Es el primero que proclama la doctrina del Libre Examen de las Sagradas
Escrituras, basada en la dignidad de la razón humana.
En sus ataques al Papado reivindica la pureza originaria del cristianismo de la que se
habría desviado la Iglesia Romana y niega rotundamente el valor de los sacramentos.
Los Concilios de Londres y Oxford repudian sus teorías, que con posterioridad serán
empero difundidas por Juan Hus.
Martín Lutero -1.483 / 1.546- nació en Aisleben, Turingia, en el seno de una familia de
condición humilde. Sus padres, que habían advertido su gran inteligencia, lo enviaron a
estudiar Derecho a la Universidad de Magdeburgo, realizando para sostenerlo, penosos
sacrificios. A los 20 años Martín Lutero recibió su anillo de "Magister".
El día 2 de Julio de 1.505, sobrecogido por un hecho prodigioso, -un rayo cayó cerca
y no le hizo ningún daño a pesar de su proximidad- formula votos para entrar en la orden
de los Agustinos.
Enesetiempo,LuteroleeávidamentelasobrasdeJuanHusyWiclef,compenetrándose
de sus teorías.
En 1.511 viaja a Roma, donde recibe impresiones decisivas y una huella indeleble
para su toma de posición contra la Iglesia Romana. Morruet describe ese momento con
claridad: "La Roma del Renacimiento mostró a sus ojos los abusos religiosos y morales
que eran la cizaña del mundo en aquella época. Dolorosas experiencias develaron ante
él la corrupción que reinaba a las orillas del Tíber".
Bajo el Papado de León X, este Pontífice había encomendado a la orden de Santo
Domingo la venta de las indulgencias para poder sufragar con su producto la construcción
de la Basílica de San Pedro.
En Alemania, Lutero asiste a la predicación de uno de los más conspicuos dominicos
-el R.P Tetzel- quien propugnaba con gran ardor y poder de persuasión la venta de las
indulgencias emanadas del "Papa Médicis".
256
Martin Lutero le contesta con un gesto tajante, fijando en la puerta de la Iglesia del
Castillo de Witteinberg un escrito que contenía sus 95 tesis, el día 31 de Octubre de 1.517.
Era el primer acto de proclamación de la Doctrina Protestante y el inicio del Gran
Movimiento Reformista.
El R.P Tetzel le contesta en forma contundente y pormenorizada, provocando una
nueva respuesta de Lutero, que se cristaliza en su obra "Resoluciones".
En Leipzig Lutero sostiene una encendida polémica con el teólogo Juan Eck, en 1.519.
Posteriormente el Padre de la Reforma escribe sus obras "Del mejoramiento del estado
de la cristiandad", "Del cautiverio de Babilonia y de la libertad cristinana". En esta última
obra su pensamiento aparece maduro y consolidado.
León X, impasible hasta entonces, excomulga a Lutero. El Reformador le replica
quemando la Bula el día de Navidad y publicando "Contra la Bula del Anticristo".
En el año 1.521 el Emperador Carlos V lo hace comparecer ante La Dieta de Worms, con
el propósito de zanjar definitivamente las diferencias entre Lutero y la Iglesia. El Reformador
se abroquela en su posición y rechaza sistemáticamente los intentos conciliatorios, que
suponían una rectificación de sus doctrinas. Sus tesis son condenadas por la Dieta y
Lutero -protegido por el Elector de Sajonia- se refugia en el castillo de Wartburgo. En el
año 1.525 se casa dando "el ejemplo" sobre su rechazo al celibato sacerdotal.
La ruptura con la Iglesia Católica se torna definitiva, y el protestantismo se difunde y
arraiga en Alemania y se extiende a los Países Bajos, Francia y Suiza. Estallan las
guerras de religión que desgarrarán en primer término a Alemania hasta que en 1.555 se
celebra la Dieta de Augsburgo, en la que se arriba a una fórmula conciliatoria: "cujus
regio, ajus regio" -que en buen romance significa que los súbditos deben seguir la fe de
sus príncipes y reyes. Es lógicamente un principio absolutista que resuelve los problemas
religiosos desde la cúpula del Poder, prescindiendo de la elección o la preferencia de los
súbditos en esta materia.
"Lutero muere en 1.546 triunfante y desesperado -nos apunta Prelot-. Triunfante,
porque la Nueva Iglesia que él ha instituido se ha implantado ampliamente en Alemania;
desesperado, porque su temperamento angustiado no le permite el descanso y porque
la Iglesia que se ha constituido está bastante lejos de lo que él había soñado".
La obra de Lutero
Lutero fue un pensador dotado de una fecundidad extraordinaria. La edición de sus
obras de Erlangen comprende 67 volúmenes escritos en alemán y 33 volúmenes en latín.
Lutero fue un reformador religioso y sólo incursiona en los problemas políticos desde
su visión del Evangelio. Los puntos esenciales de su predicación se refieren al origen
divino del Poder (Omnias Potestas ad Deo) y a la sumisión incondicional que debe el
súbdito a su gobernante. Esta posición reforzaba, desde el movimiento religioso la
tendencia al absolutismo ya señalada.
A pesar de su posición de no incursionar en el ámbito político, Lutero es perfectamente
conciente de haber sido un factor de exaltación del poder civil. "Antaño -escribió- el Papa
y los clérigos lo eran Todo, y Todo lo dirigían, lo mismo que Dios en el mundo, y el poder
civil yacía en las tinieblas, oprimido y desconocido". "Tengo esa gloria -se jacta- y este
honor por la gracia de Dios -guste o no a Satán y a sus adherencias- puesto que desde la
época de los Apóstoles ningún doctor ni escritor, ningún jurista ni teólogo ha instruido tan
magnífica y tan claramente la conciencia de las fuerzas seculares ni las ha consolado tan
bien".
257
En un opúsculo publicado en 1.521 y titulado "De la autoridad secular y nuestro deber
deobediencia",basasuargumentaciónenlaBiblia,laepístoladeSanPabloalosromanos
y otros textos pescriptivos de la obediencia de los súbditos frente al poder laico.
Tomando prestados argumentos de San Agustín señala que los hijos de Adán
pertenecen en su gran mayoría al reino del mundo -y están consagrados al pecado- y el
uno por mil, son ciudadanos del reino de Dios. Estos últimos tienen al Espíritu Santo en
su corazón y no requieren la sujeción a ningún poder. Si fuese posible aglutinar en un sólo
pueblo a los santos, estos elegidos podrían vivir sin ninguna autoridad, porque la
conducta de cada uno sería virtuosa sin necesidad de coacción externa.
"Pero el poder existe porque la naturaleza humana está totalmente corrompida por el
pecado original y el Príncipe debe mantener a raya el mal, como el domador al animal
salvaje y feroz" -señala Prelot-.
El Poder asume así una dimensión salvífica y represiva. El Príncipe se enfrenta al mal
y a la corrupción del mundo con su espada para desatar tajantemente los nudos
gordianos que constantemente trama Satán. En la concepción de Lutero, no existen dos
espadas como en la concepción medieval -la temporal que blande el poder civil y la
espiritual, que esgrime la Iglesia-. La espada única -la del castigo y la represión-
pertenece al Príncipe, que oficia de instrumento divino de venganza y de contención
contra los pecadores y los criminales. Precisamente el crimen atrae el castigo, y la pena
es una forma de expiación y de catarsis de los pueblos.
"Si el Príncipe es un tirano, si es cruel y sanguinario, la culpa es del pueblo que resulta
responsable. Los hombres tienen los príncipes que se merecen" -comenta Prelot-.
En el Tratado "De la la Autoridad Secular" separa tajantemente la autoridad secular
-a la que el hombre debe una obediencia absoluta- de la vida espiritual. La sociedad
humana es un conglomerado de fieras que el poder debe dominar y disciplinar, es el
ámbito donde el pecado ha reducido al hombre a una condición servil, que debe ser
contenida por príncipes absolutos.
El pesimismo fundamental de Lutero respecto de la naturaleza humana, corrompida
irremisible e inexorablemente por el pecado, lo conduce a una conclusión inevitable: a
sustentar la necesidad de un poder temporal fuerte -al igual que Hobbes- y a rechazar
la autoridad de la Iglesia jerárquica y dotada de un poder disciplinario externo o temporal.
En su Tratado "De la Libertad del Cristiano", expresa que si el cristiano vive según su
fe es libre. Cada persona es sacerdote y rey de un reino espiritual e interior. Nadie puede
obligarla a creer en determinados dogmas y la opinión es absolutamente libre, porque
pertenece al orden de los pensamientos "Gednaken Sind Zollfrei" -proclama- (no hay
aduanas para el pensamiento).
"La autoridad temporal no tiene que castigar la opinión" -sentencia-, pero si la opinión
se exterioriza y se torna peligrosa por su publicidad, la autoridad debe procurar que no
haya ni división, ni disturbio, ni rebelión entre los súbditos".
En síntesis: las tesis de Lutero se dirigen específicamente a la dimensión religiosa del
hombreyenesecarácter,constituyenunataquealaIglesiaRomana.Sólotangencialmente
tocan el tema político. Pero una de las consecuencias prácticas del Luteranismo, fue el
remozamiento de la frase tradicional "Todo el Poder viene de Dios" interpretada -no en
el sentido medieval de limitarlo por su dependencia a la ley divina y natural- en la dirección
de su exaltación y carácter absoluto, derivado de su origen divino.
258
Juan Calvino (1.509 / 1.575)
Calvino pertenece a una generación posterior a Lutero y su vida se desenvuelve en un
contexto social y político diferente. La Monarquía francesa se ha convertido en un Estado
Moderno y centralizado y ha resuelto los problemas con Roma mediante un concordato
firmado en 1.515.
Calvino se ha formado en la Facultad de Derecho de Orleans donde se forjará su
mentalidad jurídica.
Cuando sólo tenía 27 años, Calvino da culminación a su obra "La Institución Cristiana",
en un latín pulido. En 1.547 publica esta obra en francés, que según el comentario de M.
Desgranges "es uno de los primeros movimientos de nuestra lengua moderna".
Dedica este libro al rey de Francia en los siguientes términos: "Al muy alto, muy
poderoso y muy ilustre Príncipe Francisco, Rey de Francia, muy cristiano, Príncipe y
Soberano Señor, de Juan Calvino".
En esa obra remarca la necesidad de la obediencia irrestricta al poder que viene de
Dios y señala que la libertad cristiana puede "coexistir con la servidumbre civil". Pero el
hecho del origen divino del poder exige que éste se ordene racionalmente a las misiones
espirituales impuestas por Dios, con el propósito de salvar a los hombres.
Calvino ejerció una verdadera dictadura religiosa de hecho en la ciudad de Ginebra,
que se fundamentaba en las ideas expuestas sobre la predestinación y la subordinación
a la voluntad divina. Sin embargo, de esta corriente reformadora, habrían de surgir los
estilos del capitalismo anglosajón ligados estrechamente a la concepción liberal.
Pierre Mesuard ha tratado de explicar la manera en que Calvino vino a ejercer una
virtual dictadura teocrática sobre la ciudad de Ginebra. Para hacer comprensible la
influencia de este "profeta moderno" sobre la ciudad, tomó la analogía del flujo magnético
que emanando de Calvino galvanizaba a los magistrados y al pueblo. "La Bibliocracia"
instaurada por Calvino consiste en que éste interpreta "ex cátedra" y sin apelación, la
palabra divina expresada en "El Libro de los Libros", y es esta palabra soberana la que
dirige los negocios de la ciudad Iglesia. Calvino pretende instituir a la ciudad de Ginebra
como un arquetipo que deberá ser prescriptivo para todas las iglesias reformadas -será
"una luminaria en la que todas las iglesias basadas en la reforma cristiana pueden tomar
ejemplo"- , afirmó.
Sin embargo, el carácter tiránico de la Teocracia Ginebrina, modelo de intolerancia
religiosa, se manifestó claramente cuando el 22 de Octubre de 1.522 Miguel Servet -
médico español que sistematizó la teoría de la circulación de la sangre- fue quemado en
la pira de los herejes por disentir con Calvino.
Esta ejecución y muchas otras realizadas bajo el mismo signo de persecución
religiosa, provocaron una fuerte conmoción en Europa.
Las Teorías de Calvino se difundieron en Francia, Países Bajos e Inglaterra. En este
último país dieron origen al movimiento puritano, que llegaría a su apogeo en el Siglo XVII
y que tendría una significativa influencia en la colonización británica de América del Norte.
John Knox
Este calvinista escocés plantea una tesis revolucionaria que contrastaría con la
apelación a la sumisión absoluta contenida en el pensamiento calvinista: "Dios manda
castigar a los idólatras y derribar a los príncipes enemigos de la verdadera fe".
259
En 1558 formula el llamamiento “a la nobleza, a los Estados y al pueblo”, para deponer
a la diabólica regente papista sobre el fundamento de la violencia profética.
Este exponente del puritanismo escocés, copiará casi exactamente el arquetipo del
Gobierno Teocrático de Ginebra, luego de la victoria.
Los monarcómanos
Hacia el año 1.600 Barclay los denominó Monarcómanos, porque son autores que
levantan la bandera del derecho de resistencia -incluso el Regicidio- frente a los
monarcas que tiranizan a sus súbditos y no les permiten vivir plenamente su libertad
religiosa.
Losprimerosautoresquesustentaronestaposiciónfueronloscalvinistas-oAugunotes-
que debieron padecer especialmente en Francia el mando de Reyes de confesión
católica y que también participaron en las guerras de religión.
Los monarcómanos tienen estilo panfletario y apasionado y, en algunos casos,
apologético. Las obras sistemáticas no abundan.
Entre ellos se destacan:
a) Francois Hotman, profesor de Derecho en Estrasburgo y Ginebra. Escribió la
"Franco-Gallia seu Tractatus Isagogicus de Regimine Regni Galliae et de Jure
Successionis", en 1.575.
La Franco-Gallia -a la que se refiere Hotman- no es la Galia Romana o Italiana a la que
abomina, sino la Galia de los Franco-Germanos. En la época de los Galos-Francos, la
realeza es electiva -afirma este autor- y se discierne por el voto del pueblo. El poder real
está limitado por una asamblea general de toda la Nación y deben restaurarse estas
instituciones que conforman la Constitución natural de Francia.
El valor de Hotman es haber dado a los protestantes franceses un programa político,
basado en la proposición de una Constitución que instaure una Monarquía limitada.
b) Lauguet y Duplessis-Mornay:
"Las Vindiciae contra tyrannos", es una obra que fue escrita presumiblemente por
Hubert Languet y Duplessis Mornay -jefe del Protestantismo francés-, y que el editor
atribuye a Junio Bruto. En esta obra se afirma que los súbditos no están obligados a
obedecer al Rey que transgrede las leyes divinas o las leyes civiles. Sienta también el
principio de la superioridad del Pueblo sobre el Rey:"Israel -es decir el Pueblo- que ha
pedido y establecido un rey como gobernante, está por encima de Saúl" -es decir del Rey-
"establecido a requerimiento y por amor de Israel". Por pueblo, los autores de "las
Vindiciae", entienden una aristocracia integrada por los magistrados, los nobles y los
ciudadanos que tienen algún predicamento en la sociedad y no en el populacho "esa
bestia que tiene un millón de cabezas".
En síntesis, estos autores protestantes se han preocupado por fijar límites a la
autoridad de los Reyes y príncipes, y reforzar al grupo de señores que habían abrazado
la Reforma.
c) La obra "Du Droit des Magistrats sur leur sujets" (1.575) de Theodore de Beze en
Ginebra, continúa las enseñanzas de Calvino.
260
Los magistrados han sido creados para el pueblo y no el pueblo para los magistrados.
La finalidad del Estado estriba en el bien de los miembros del cuerpo social.
Esboza la teoría del consentimiento del pueblo y de la delegación temporaria del Poder
en el Príncipe. Define esta delegación como "El Contrato Social", que establece los límites
del poder: por sobre todas las cosas, el poder viene de Dios y del pueblo por delegación
al Príncipe.
En el campo católico, existen monarcómanos como Juan Boucher y Guillermo Rose,
quienes desarrollan La Tesis del Gobierno como resultado del consenso del pueblo, o de
la Aristocracia -en el caso de Rose-. Estos autores también hacen una apología del
tiranicidio.
Los monarcómanos, con sus teorías fragmentarias constituyen un movimiento de gran
importancia en la acuñeación de las ideas de la Modernidad, porque:
1) Condenan el Absolutismo
2) La legitimidad del soberano se fundamenta en el consenso popular.
3) Emerge la "Teoría del Contrato Social".
4) Se genera la Teoría de la Resistencia a la opresión y de justificación del Tiranicidio.
La Contrarreforma
El Concilio de Trento
El 13 de Diciembre de 1.545, cuando comienza a sesionar el Concilio de Trento,
convocado por Paulo III, la unidad del medioevo europeo se cae a pedazos. La filosofía
aristotélica cede ante las ideas de Maquiavelo: la política ya no es idéntica a la moral, y
un mosaico de naciones brota donde antes se asentaba el Sacro Imperio Romano
Germánico. Galileo ya se ha retractado, pero la verdadera víctima es el mundo que
imaginó Ptolomeo: la ciencia gira en su propia órbita, distante de la teología. Erasmo y
los humanistas enseñan a distinguir la ética de la filosofía. Tras las banderas de la
Reforma avanzan el libre examen y la doctrina de la predestinación: la argamasa con que
se sueldan los primeros ladrillos del edificio capitalista.
Carlos V, que reúne sobre su testa las coronas de España y el Imperio, lucha por
restaurar la unidad perdida. Fracasa en su intento de reconciliación con Martín Lutero y,
mientras disputa con Francisco I por la supremacía en el norte de Italia, presiona para
reunir el Concilio que debería verter bálsamo sobre todas las heridas, volver a juntar las
piezas dispersas de la Cristiandad. Choca varias veces con la reticencia de los Pontífices
que no se dejan seducir por sus arrebatos, hasta que se sienta en la silla de Pedro el
cardenal Caraffa.
El objetivo es la unidad; por ello se elige Trento, a donde podrían concurrir sin
dificultades los alemanes reformados. El resultado, en cambio, sanciona defintivamente
la fractura que pone punto final a la Edad Media. Interrumpido dos veces, el Concilio se
clausura en Diciembre de 1.563, a los 18 años de su iniciación; su doctrina se condensa
en el documento final, Professio Fidei Tridentinae, donde se niega a cada devoto
el derecho a interpretar personalmente las Sagradas Escrituras. Se restablece la
autoridad sacerdotal, se reafirma el celibato, se reivindica el derecho del Pontífice
a designar a los obispos.
261
El cisma protestante se torna irreversible: las grietas se han ensanchado y la unidad
buscada sólo será posible entre los que quedan bajo la hegemonía vaticana, luego de la
amputación. El Concilio, que debió oponerse al surgimiento de nuevas naciones, es
escenariodelaluchaentreellas:cadaestadoproponereformas,ansiososporlograr poder
sobre sus Iglesias. Los españoles, formados en la escuela del cardenal Cisneros,
compiten con los austríacos; éstos, con los franceses; todos, entre sí.
También el cuadro político europeo se trastornó en esos 18 años. El imperio cristiano
se ha dividido en dos cabezas, la de Felipe II que reina en España y la de su tío Fernando,
titular del imperio alemán. Francia está a punto de sumirse en sus horrendas guerras
religiosas; Alemania la seguirá poco después.
Las doctrinas de la Contrarreforma
Los protestantes franceses apoyaron fervientemente la causa de los reyes Enrique III
y Enrique IV.
Los católicos fundaron "La Liga" en 1.576 para poder equilibrar las fuerzas en pugna.
En ese período y en diversas ocasiones tomaron las ideas de los monarcómanos
Lugonetes para dar fundamento a sus posiciones políticas.
“París bien vale una misa”, esta frase adjudicada a Enrique IV, que debió convertirse
al catolicismo para ser ungido en el trono de Francia, define la razón por la cual los jesuitas
fueron sus adversarios más tenaces.
Se trataba de un rey sospechoso, frente al que cabía sostener la tesis medieval de que
el Papa tiene derecho a deponer al gobernante herético.
El Cardenal Roberto Belarmino, sostiene que el Papa tiene un derecho limitado que
puede ejercerse solamente “ad finem spiritualem”, y que le permite estigmatizar a quien
haga peligrar la salud del pueblo cristiano, desde el orden político, (Tractatus de potestate
summi pontifici sin rebus temporalibus).
Luis Molina explica que el hecho de la defenestración del monarca herético, debe ser
realizado por el pueblo, tras la señal inequívoca emanada del Papa. Esta formulación
llevaría a justificar este tipo de movimientos, basándose en la tesis jesuítica de que la
soberanía radica en el pueblo, especialmente perfeccionada en la obra de Juan de
Mariana -De rege et regis institutione (1598-1599)- donde, incluso, se hace una apología
del tiranicidio.
La posición jesuítica, cabalmente contrarreformista, es anti-absolutista por oposición
a las tesis luterana y calvinista de la obediencia absoluta y señala que la soberanía
pertenece al pueblo.
La Escolástica Española
Francisco de Vitoria (1.480 / 1.546)
Es un dominico escolástico que recibió una fuerte influencia de Erasmo. Catedrático
de Salamanca, y en La Sorbona es un decidido anti imperialista. En su obra "Las
Relectiones Theologicae", abarca claramente el campo político. La sociedad y el Estado
pertenecen al ámbito del derecho natural. No puede concebirse a la humanidad sin
organización social y política, cuya finalidad debe ser el bien común. La Monarquía está
sometida a las leyes divinas. El mundo es una sola república y es así que todos los
hombres están amparados por el mismo e irrenunciable derecho natural.
262
Sus "Relectiones Theologiae", fueron publicadas en Lyon en 1.557. Entre ellas
sobresalen "De potestate civile"; "De Indis y de Jure Belis".
En este último título, Vitoria aparece como el fundador del Derecho Internacional,
anticipándose a Grocio. Vitoria es partidario de la Monarquía por el hecho de favorecer
la unidad del poder y sustraerlo de las fracturas de las diferencias de opinión y de las
divisiones del "gobierno de varios". Esta afirmación no empece su convicción sobre el
consenso de la mayoría en decisiones como la que se refiere a las formas de gobierno.
Juan de Mariana (1.537 / 1.624)
Fue profesor en Roma y en París y luego se retiró a Toledo. Su obra De Rege et Regis
Institutione -1.594-, nos recuerda a Erasmo, en especial en los capítulos en que se refiere
a la Educación del Príncipe.
Mariana señala las limitaciones que debe enmarcar el poder del Rey mediante la
participación del pueblo en los asuntos públicos y por la sumisión del Príncipe a las Leyes
del Estado.
Mariana aparece como uno de los apologistas católicos del tiranicidio. Sin embargo,
ha reiterado los argumentos contra el regicidio, aunque justificó el asesinato de Enrique
III a manos de Jacques Clement, como una justa venganza por la cruel eliminación del
Duque de Guisa -campeón católico- por orden del Monarca.
En ese discurso justificatorio ha reproducido los argumentos de Tácito, referidos a la
muerte de Nerón, dándoles un ropaje cristiano.
Suárez: (Ver lecturas obligatorias - Texto de la obra "Derecho Político" de Mariano de
Vedia y Mitre.)
En síntesis, los autores de la Contrarreforma más representativos son:
El cardenal Roberto Belarmino; que en su obra "De Sumo Pontífice" (1.586) expresa
que el Papa no tiene una espada temporal pero sí el derecho de oponerse al Príncipe que
ponga en peligro la catolicidad de su pueblo y la salud de la cristiandad.
Por esta razón los jesuitas sostendrán que la soberanía pertenece por derecho divino
al pueblo y no al soberano. El pueblo no deberá acatamiento al soberano herético (Luis
Molina) y sobre todo Juan de Mariana: De Rege et Regis Instituttione (1.598-99). Es quien
justifica el tiranicidio.
La Escolástica Española:
- Se inspira en Aristóteles y Santo Tomás
- Apunta a la Monarquía limitada.
- Sostiene que la legitimidad se sustenta sobre la Base del bien común y del consenso.
- La soberanía, en última instancia, viene de Dios al Pueblo (vox populi vox dei) y de
éste al Príncipe.
263
El Padre Suárez
Transcripción del texto: DERECHO POLITICO DE MARIANO DE VEDIA Y MITRE
“Francisco Suárez de Toledo nació en Granada el 5 de enero de 1548. Procedía de
noble prosapia castellana. La cédula de admisión en la Compañía de Jesús dice que era
de “primera corona” refiriéndose a la tonsura clerical que le fue aplicada a los diez años
de edad, y antes de que recibiera en 1558, la colación de dos beneficios eclesiásticos
que correspondían a su familia. Ingresó en la Universidad de Salamanca donde siguió
estudios de derecho canónico, que abandonó sin terminarlos, pues no se distinguió por
su aprovechamiento. Solicitó su ingreso en la Compañía de Jesús en 1564".
“Enseñó teología en Segovia, en Valladolid y en Roma. Trasladado a Alcalá, después
de haber asentado en Roma su justa fama de erudito, de trabajador incansable y de
espíritu sagacísimo, comenzó a escribir las obras que inmortalizarían su nombre. Las
primeras que compuso y publicó fueron de carácter teológico, y entre ellas un comentario
a treinta y tres primeras cuestiones de la tercera parte de la Suma Teológica de Santo
Tomás. Luego hizo conocer sus Comentarios y Disputaciones en que también desarrolla
los principios de la filosofía tomista. A esa obra le siguió Disputaciones Metafísicas en
que, señalando una notable diferencia con sus contemporáneos que se aplicaban a
comentar los doce libros de Aristóteles, expuso su propia doctrina”.
“Nombrado por Felipe II profesor de la Universidad de Coimbra, adonde se trasladó
en 1599, comenzó al poco tiempo a explicar la materia que constituye su obra
fundamental sobre las leyes y que tituló al publicarla años después, "Tratado de las leyes
y de Dios legislador".
Como se ha observado con exactitud, su Tratado es, en mayor parte, el desarrollo de
la ley y del derecho que expuso Santo Tomás en la Suma Teológica. Repite su definición
de la ley:
“Es cierta regla y medida según la cual es llevado
uno a obrar o es retraído de obrar”.
También puede ser llamada ley aquella que es regla recta y honesta. Por ello dijo
Santo Tomás, que el precepto torpe no es ley sino iniquidad, lo propio que San Agustín,
cuando dice que para él no es ley la que no fuera justa. Repite la expresión de Cicerón
de que la ley debe darse para llevar una vida justa, quieta, feliz y así los que dieron leyes
injustas, cualquiera cosa dieron menos leyes.
Analiza después el autor, la diversa significación de derecho (jus) y ley. Suele llamarse
“jus” o derecho, dice, a cierta facultad moral que cada uno tiene de lo que es suyo o de
lo que le es debido, y así del dueño de una cosa, se dice que tiene derecho a la cosa o
en la cosa, y el operario se dice que tiene derecho al salario. Aclara que en el derecho
se distingue, el derecho en la cosa y a la cosa. Luego establece la diferencia entre lo lícito
y el derecho y la ley. Según San Isidro, lo lícito es la ley divina y se explica con este
ejemplo: “pasar por un campo ajeno es lícito, no es un derecho”. Pero Santo Tomás quiere
que el nombre derecho, según cierta especial propiedad, más convenga a las leyes que
son ordenadas a los hombres en sus relaciones, que a las leyes que ordena Dios al
hombre, y por ello más bien se llama la ley licitud y no derecho.
Entiende al analizar la ley, que ley divina es para Platón, la razón gobernadora del
Universo existente en la mente de Dios, la cual reconocen también los teólogos, pero la
llaman ley eterna.
264
“De dos maneras puede decirse divina la ley: la una, porque
está en el mismo Dios; la otra, porque está dada meramente
por Dios aunque esté fuera del mismo Dios”.
De ahí la diferencia de las clasificaciones de Platón y de los teólogos. A la segunda la
llamaron éstos eterna y así la llama el padre Suárez. De esta primera ley divina o eterna,
puede deducirse la primera división de la ley eterna y temporal, pues se parte de la base
de que nada hay eterno fuera de Dios, y consta que hay muchas leyes existentes fuera
de Dios.
Definiendo la ley natural, expresa Suárez, es aquélla que está inserta en la mente
humana para discernir lo honesto de lo torpe, como lo dice Santo Tomás. La ley natural
es una participación de la ley eterna en la criatura racional. Por eso dice también:
“....porque el hombre entre los demás animales conoce la
razón del fin y la proporción de la obra al fin; por eso la
concepción natural grabada en el que se dirige a obrar
convenientemente se llama ley o derecho natural;
pero en los demás, se llama estimativa natural”.
Al hablar de la ley que Platón llamó humana y pertenece al derecho que Aristóteles
llamó legal y Cicerón popular, asienta que por su parte, siguiendo a los teólogos, la
llamará positiva porque cuando el superior quiera que algo sea hecho por el súbdito, si
no intima voluntad, no manda. La intimación en cuanto está en el legislador, parece ser
principalmente la voluntad de intimar exteriormente, interiormente se incluye a la
voluntad de obligar, o de ella se sigue, de donde concluye que también por esta razón
la ley pertenece a la voluntad.
Es de esencia y sustancia de la ley que se dé por el bien común, así lo enseña Santo
Tomás, Soto, los teólogos en general y lo entienden también los intérpretes del derecho
civil. Tómase además esta verdad de Aristóteles, que ya dijo que las leyes se han de
acomodar a la república y no la república a las leyes. Cita a Marsilio Ficino, que en su
comentario al Minos de Platón, colige así como de “Las Leyes” y “La República”, esta
descripción de la ley: “es la verdadera razón de gobernar que dirige al mejor fin, por
medios acomodados a las cosas gobernadas”.
Después de haber fijado las propiedades de la ley, entra más precisamente a definirla.
Cita a Cicerón que dijo que la ley es algo eterno existente en la mente de Dios, que es
la recta razón del Supremo Júpiter, etc. Dice otra vez que es la recta razón grabada por
la naturaleza, y Aristóteles que es el común consentimiento de la ciudad. La definición
más general la extrae de Santo Tomás, "que dice que la ley es el dictamen de la razón
práctica", en el príncipe que gobierna alguna comunidad perfecta. Observa que esas y
otras definiciones, sólo expresan las opiniones propias de sus autores y cree que “la
definición debe ser como el primer principio y fundamento común a todos”. Cree hallar
la solución diciendo que es la ley el precepto común, justo y estable y convenientemente
promulgado.
La distinción entre el derecho natural y el derecho de gentes (jus gentium) la formula
extensamente y es el primero de los tratadistas que deja ya establecida tal distinción, la
que por otra parte basa en argumentos de fondo. Del derecho de gentes se habló ya en
el Digesto, en la Instituta y en los Doctores en ambos derechos, y también lo hicieron
Santo Tomás y sus comentadores. Dado lo equívoco de la expresión, el padre Suárez
265
abunda en su estudio para marcar bien su carácter. Antes se había hecho consistir la
distinción en que el derecho natural es común a los animales y el de gentes sólo a los
hombres. Así, en la ley 9 de la Instituta, se dice que se llama derecho de gentes aquél que
la razón natural constituyó entre todos los hombres y es guardado entre todos con mucha
equidad. De donde resulta que al derecho de gentes se le considera también derecho
natural, pero de modo especial, propio de los hombres. Según tal definición la división de
derecho o de ley es: natural, de gentes y civil. Debe reducirse a que la ley se divida ante
todo en natural y luego la ley natural en la que es propia de los animales, que retuvo la
denominación absoluta de derecho natural, según cierta acepción, y ley natural propia de
loshombresqueasíhasidollamadaderechodegentes.Ylarazóndetalsubdivisiónpuede
serporqueaquellasdosrazonessonverdaderamentedistintasenrealidad,ypuedentener
diversas consideraciones y efectos morales.
Con todo, la parte fundamental de la obra del padre Suárez es la que se refiere a su idea
de gobierno y de soberanía. Después de haber establecido que de acuerdo al derecho
natural todos los hombres son iguales en esencia, le corresponde establecer el
fundamento del poder, o sea del gobierno, pues no puede haber gobierno desprovisto de
poder. Para el autor, no es dudoso que el hombre es libre por naturaleza y a nadie está
sujeto, sino sólo a su Creador.
Se apoya luego en Aristóteles y Santo Tomás, siguiendo el método de su obra y sienta,
de acuerdo con sus enseñanzas, que el hombre es animal social, y apetece natural y
rectamente vivir en sociedad. Para él, hay doble comunidad de hombres, la imperfecta
o familiar, y perfecta o política. La primera es sobre todo natural y fundamental, y tiende
a la propagación del género humano. Mas esta comunidad no es suficiente para sí, y por
tanto, en virtud de la naturaleza misma es necesaria en el género humano la comunidad
política, que constituya al menos la ciudad, y se componga de muchas familias; porque
ninguna familia puede tener en sí, todos los ministerios y artes necesarios para la vida
humana, y mucho menos, puede bastar para conseguir el necesario conocimiento de
todas las cosas. Y en la comunidad perfecta es necesaria la potestad a la que
corresponda el gobierno de la comunidad, lo cual para él, parece evidente de suyo.
Después de considerar que de la potestad del padre en la familia, procede la del
gobernante sobre la comunidad, se apoya de nuevo en Santo Tomás para decir que
ningún cuerpo puede conservarse si no hay algún principio al que corresponda procurar
e intentar el bien común de él, como consta en el cuerpo natural; y en el político, enseña
lo mismo la experiencia. Y la razón la halla clara, porque cada miembro privado atiende
su comunidad privada, la cual es muchas veces contraria al bien común, y frecuentemen-
te hay muchas cosas que son necesarias para el bien común que no lo son para los
particulares, y aunque lo sean a veces, no las procuran como comunes sino como
propias. Por ello, en la comunidad perfecta es necesaria la potestad pública a la que
pertenece por oficio intentar el bien común y preservarlo. Al concluir que, como
consecuencia de este razonamiento, es necesaria la existencia de magistrados civiles en
la “comunidad perfecta”, y tal potestad, dice, debe estar en mano de los hombres, “porque
los hombres no son naturalmente gobernados en lo político por los ángeles, ni inmedia-
tamente por Dios mismo”. El magistrado o conjunto de magistrados ha de dar leyes en
virtud de su potestad “si en su orden es supremo”. Si el magistrado civil es necesario en
la República para regirla y ordenarla, uno de los actos más necesarios es dar leyes, y tiene
potestad para ello, porque el que recibe un cargo, recibe toda la potestad necesaria para
ejercerlo convenientemente, lo que es principio manifiesto de derecho.
Plantéase luego el padre Suárez la cuestión de si la potestad de dar ley humana ha
sido dada a los hombres inmediatamente por Dios, autor de la naturaleza. Hay razón de
dudar de ello, dice, pues, parece seguirse que tal potestad se deriva de la comunidad
266
formada por todos los hombres mediante el consentimiento propio de ellos, pues es él
mismo el principio de tal potestad y el de la misma comunidad en la cual reside; pero la
misma comunidad se forma mediante el consentimiento y la voluntad de cada uno; luego,
de las mismas voluntades emana la potestad.
La idea del contrato social surge de estas palabras suyas: “Esta potestad no está en
todos los hombres tomados separadamente, ni en la colección o multitud de ellos en un
cuerpo, cuasi confusamente y sin orden ni unión de miembros; luego, es antes que tal
cuerpo se constituya, que está en los hombres tal potestad; porque primero debe ser el
sujeto de la potestad que la misma potestad, al menos en el orden de naturaleza”. Sólo
cuando está constituido el cuerpo político está en él esa potestad, por virtud de la razón
natural. Y a la manera en que el hombre tiene uso de razón, adquiere potestad sobre sí
mismo y sus miembros y por la misma razón es naturalmente libre, no es siervo, y sí, señor
de sus acciones; así el cuerpo político de los hombres, por lo mismo que a su modo es
producido tiene potestad y régimen a sí mismo y por lo tanto sobre sus miembros. Y en
la misma proporción, dice textualmente, “así como a cada hombre ha sido dada la libertad
por el Autor de la Naturaleza, mas no sin intervención de la causa próxima o del padre
por el cual es producido, así también esta potestad es dada a la comunidad de los
hombres por el Autor de la Naturaleza mas no sin intervención de la voluntad y
consentimiento de los hombres, por los cuales ha sido reunida y congregada tal
comunidad perfecta”.
Para Suárez la potestad la ejerce el príncipe supremo y la razón es que “hay como
cierto convenio entre la comunidad y el príncipe”, y por lo tanto la potestad recibida no
excede el marco del convenio. Ese marco puede colegirse por la costumbre, si no ha sido
escrito; pues la misma costumbre puede ser suficiente para dar la jurisdicción; he ahí la
idea del pacto social, que comenzó por ser para Suárez un pacto entre los miembros de
la comunidad para constituirla y que luego se hace necesario, bien sea tácito o expreso,
entre la comunidad y el príncipe.
Se hace, pues, preciso “el consentimiento del pueblo” para dar leyes fundamenta-
les, cuando el pueblo es gobernado por reyes. Para él, en principio, la potestad legislativa
está sólo en el príncipe supremo o sea absoluto, mas según la costumbre puede referirse
al consentimiento del pueblo, al menos, en cuanto a la aceptación . La potestad legislativa
está en aquellas comunidades perfectas que son gobernadas por sí mismas, no por
reyes, ríjanse aristocrática o popularmente y expresa que ello se toma del Digesto, o de
justitia et jure y de la ley omnes populi. La razón es también manifiesta, porque estas
comunidades retienen en sí, la suprema potestad legislativa, si no la han delegado a
algún príncipe, y por eso pueden darse leyes. Lo mismo opina respecto “de aquellas
repúblicas que retienen en sí, la potestad suprema como Venecia, Génova y otras”. Dice
que en ellas, aunque elijan un solo dux o príncipe, “no le traspasan todo el poder”; y
por eso entiende que en ellas el régimen es mixto y la suprema potestad ni está en el
príncipe solo, ni en la comunidad sola, en cuanto se distinguen, sino en todo el cuerpo
con la cabeza. Y del mismo modo en todo él reside la potestad de dar leyes, de suerte
que ni la comunidad sin el príncipe, ni el príncipe sin la comunidad, pueden darlas. Según
se echa de ver aquí parece insinuarse la teoría que mucho más posteriormente a él se
formulará sobre la “soberanía” del Estado como persona moral.
Al considerar la materia de la ley que llama civil y discurrir qué puede mandar o prohibir,
se responde que la ley puede ser sólo de los actos humanos que están en la potestad
del hombre; de donde también es cierto que sólo de ellos puede darse la ley civil; mas
estos actos pueden ser buenos, malos e indiferentes y en ellos puede hallarse gran
variedad según las varias especies de virtudes y de vicios.
La teoría del padre Suárez sobre la suprema potestad, está íntimamente ligada a su
teoría del gobierno. Para él, aunque esta potestad sea absolutamente de derecho
267
natural, la determinación de ella a cierta manera de potestad y de régimen, provienen del
arbitrio humano. Lo que llama el gobierno simple o puro según doctrina de Platón y de
Aristóteles es triple, a saber monarquía o régimen por una sola cabeza; aristocracia,
régimen de pocos y los mejores; democracia, régimen de muchos y de plebeyos. De los
cuales modos, pueden comprenderse varios otros modos de gobernación, o compuesta
por participación de todos, o por lo menos de dos de ellos. En el estado de la ley natural
no son obligados los hombres a elegir determinadamente uno de estos modos de
gobierno. Porque aunque entre ellos la monarquía sea el mejor, como demuestra
extensamente Aristóteles, y puede colegirse del gobierno y providencia de todo el
universo, que es que es conveniente que sea lo mejor, y de ahí concluyó Aristóteles que
es la monarquía, y lo mismo según el propio padre Suárez demuestra el ejemplo de Dios
nuestro Señor en la institución y gobierno de su Iglesia, y por fin, convence de ello el uso
de todas las naciones aunque esto reconozca que sea así, no obstante los otros modos
de gobernar no son malos, sino que pueden ser buenos y útiles, y por tanto por la ley fuera
de la naturaleza, no son obligados los hombres a tener esta potestad en uno o en muchos
o en la reunión de todos; luego esta determinación debe hacerse al arbitrio humano.
Consta también por la experiencia, que hay gran variedad en esto; pues en algunas
partes hay monarquías y rara vez simples, porque “supuesta la fragilidad, ignorancia
y malicia de los hombres”, conviene mezclar algo del gobierno común que se hace por
muchos, y que es también mayor o menor, según las varias costumbres y juicios de los
hombres. Las palabras puestas entre comillas y que son totalmente tomadas del padre
Suárez, parecen inspiradas en el extremo pesimismo de Maquiavelo sobre la condición
humana. El padre Suárez y Maquiavelo según se ve, pensaban lo mismo acerca de las
“virtudes” de los hombres como masa. Sin embargo, el padre Suárez cree que se puede
gobernar simplemente en nombre de la virtud y sin malicia. Se limita a señalar los medios
que en algunos países se han buscado constituyendo los que él llama gobiernos mixtos
o compuestos. Los remedios de Maquiavelo son otros, pero sin olvidar nunca que deben
tender al bien del pueblo, como lo dice reiteradamente.
El padre Suárez extrae una conclusión substancial de sus propias consideraciones.
Supuesta “la fragilidad, ignorancia y malicia de los hombres” de que antes habló,
depende la forma de gobierno del humano consejo y arbitrio. Así lo demuestran naciones
del mundo. Por eso es injusto y erróneo decir que el padre Suárez se decide por la
monarquía y menos por la monarquía absoluta, como más de un autor lo ha asegurado,
pues del análisis de su obra se deduce, según se ve, que no cree que pueda haber sobre
el particular preceptos absolutos. Su idea final sobre el problema la expresa él mismo así:
todos los hombres tienen por naturaleza y parcialmente virtud para componer una
comunidad perfecta y al componerla, resulta en toda ella la potestad suprema. No
obstante el derecho natural no obliga a que sea ejercido inmediatamente por la misma
comunidad entera, o que permanezca siempre en ella; antes porque sería moralmente
dificilísimo que se hiciera así, pues habría infinita confusión y tardanza si hubiesen de ser
dadas las leyes por los sufragios de todos, por eso es esta potestad determinada
inmediatamente por los hombres a alguna de la predichas formas de gobierno. Pero una
vez más se ha de inculcar en que el padre Suárez, sólo formula la teoría de la soberanía
en cuanto a que pertenece inicialmente al pueblo. Cuanto éste se da un príncipe
“supremo” para emplear su expresión, es evidente que el pueblo se ha despojado de su
soberanía aunque él hable sólo de la “potestad”. Pero en él los términos son equivalentes,
precisamente porque no llega a formular de una manera expresa la teoría de la
soberanía. Sin embargo, se advierte que surge de toda su exposición y en especial
manera de lo que según se habrá leído respecto a que la comunidad perfecta no ejerce
las" supremas potestas".
268
Cronograma histórico de la España del siglo XVI
En 1.516: muere Fernando El Católico.
1.516 / 7: período de la Regencia del Cardenal Cisneros.
1.518: las cortes de Aragón juran al Rey Carlos I de España.
El 26 / 6 / 1.519 Carlos I de España se convierte también en soberano de Alemania bajo
la nomenclatura de Carlos V. Carlos V de Alemania, es proclamado Emperador contra las
pretensiones de Francisco I y Enrique VIII. Es decisivo el dinero de los banqueros Fugger
en el triunfo de Carlos V y de su asunción al trono imperial.
1.520: turbulencias en España.
La designación de Carlos V promueve la lucha por la hegemonía europea. Influido por
Mercurio Gattinara, el Emperador cree que su misión es restaurar el imperio cristiano y
convertirse en una Rey de Reyes. Francisco I de Francia será uno de sus más tenaces
adversarios.
Entre 1.521 / 26: se desencadena la guerra con Francia.
Carlos I ocupa la Lombardía y consolida el dominio español sobre Nápoles. En 1.525
Francisco I es derrotado en Pavia. En 1.526 firma la paz de Madrid por la cual Francia
renuncia al Milanesado, Génova, Borgoña y Nápoles.
Puesto en libertad Francisco, se une al Papa Clemente VI y a los venecianos y
genoveses. En 1.522 el Emperador Carlos V regresa a España.
En 1.527: Carlos V saquea Roma poniendo fin a los Papas renacentistas. Clemente
VII es puesto en prisión en el castillo Sant'Angelo.
Entre 1.526 / 1.529: Carlos V lucha nuevamente con los franceses y sus aliados y
concluye con la paz de Cambray. Francisco se retira de Italia y Carlos restituye a
Francisco La Borgoña.
En 1.530: Carlos V es proclamado Emperador y Rey de Italia en Bolonia por Clemente
VII. Toma Florencia. Los Médicis vuelven como duques.
1.530: los franceses instigan a los turcos a atacar al Imperio Alemán. Carlos V logra
el apoyo de los protestantes contra los turcos.
1.545 / 63: Concilio de Trento: convocado por Paulo III para asegurar la unidad de la
fe y la disciplina eclesiástica. Los jesuitas españoles Lainez y Salmeron consiguen la
aprobación de sus tesis contrarreformistas.
Fracasa la política imperial de Carlos en Alemania ante la resistencia encarnizada de
los príncipes y señores potenciados por la reforma.
1.556: Carlos V abdica en favor de Felipe II las posesiones españolas-italianas-
americanas y los Estados de la Casa de Borgoña.
A su hermano Fernando le cede el Imperio Alemán y los territorios austríacos. Se retira
al Monasterio de Yuste donde muere en 1.558.
269
1.527 / 1.598: Felipe II. Sus metas son la unidad católica y la hegemonía de la corona
española.
En 1.554: Felipe contrae matrimonio con María Tudor. En 1.558 la reina muere sin hijos
de Felipe. Un decreto de Felipe, prohíbe a los españoles cursar estudios en universida-
des extranjeras excepto Bolonia. Esto provoca un cierto aislamiento cultural. Es el
proceso de incremento de la xenofobia y extraeuropeidad de España.
En 1.556: Felipe II es coronado Rey de España. Su Monarquía es absoluta.
1.558: la Armada invencible al mando del duque Medina Sidonia parte para reducir a
Inglaterra.
1.556: el duque de Alba invade los estados pontificios -Italia queda bajo el control
español.
En 1.561: Madrid es convertida en la capital del reino. Se comienza la construcción del
Escorial.
1.566: el duque de Alba es designado para pacificar los Países Bajos. Larga guerra
de 80 años.
1.570: Felipe se casa con Ana de Austria que le dará a España el heredero real.
1.571: victoria sobre los turcos en Lepanto.
1.580: Felipe II hereda la corona de Portugal. La península Ibérica queda unificada.
Las guerras francesas no se deciden de acuerdo a la suerte querida por Felipe que
apoyó la liga del duque de Guisa (católica), pero prevalece Enrique de Navarra-Borbón
(Hugonote) que abjura de su fe protestante para poder acceder a la corona de Francia
bajo el nombre de Enrique V el 27 / 02 / 1.594.
España luchará por espacio de 80 años en los Países Bajos. Esta larga guerra va a
producir una fractura en el espacio territorial de los Países Bajos que serán Bélgica y
Holanda.
Luego Holanda saldrá fortalecida de esa larga contienda. Amsterdam se irá convirtien-
do en ese período en la primera potencia comercial del mundo. En su época de esplendor
-primera mitad del siglo XVII-, más de 20.000 navíos portaban su orgullosa bandera. Las
poderosas compañías de Indias Orientales y Occidentales (1.621), tendrán hasta
ejércitos propios para sostener sus negocios en el extranjero.
En esa época se produce también un gran florecimiento de la cultura con la
emergencia de figuras de gran jerarquía intelectual. Los ejemplos abundan: el jurista
Hugo Grocio -1.583 / 1.645- será uno de los fundadores del derecho de gentes,
antecedente del moderno Derecho Internacional.
Cronograma Histórico de la Francia del Siglo XVI
A Francisco I: reina entre 1.515 y 1.547. A este Rey sucede Enrique II.
Entre 1.547 y 1.559: los esfuerzos primarios de Enrique II se dirigen a luchar contra
los Habsburgos -aliándose con los protestantes alemanes y de los Países Bajos-.
1.559 / 1.560: es ungido Francisco II que será dominado por el duque de Guisa.
270
1.560 / 1.574: asciende al trono Carlos IX -Regencia de Catalina de Medicis-.
1.562 / 1.598: se desencadenan las guerras contra los Hugonotes. Los Guisa son
apoyados por España. Su jefe será Enrique de Guisa. Los Condé -Hugonotes- tienen el
apoyo de Inglaterra.
Juan Bodin pertenece a un partido que procura la reconciliación de Católicos y
Hugonotes mediante un poder fuerte y una fórmula de tolerancia.
La hija de Catalina de Medicis se casa con Enrique de Navarra. El 24 / 8 / 1.572 se
produce la matanza de 20.000 Hugonotes en la Noche de San Bartolomé.
1.574 / 1.598: Enrique III sustituye a su hermano en el trono de Francia. Proclama que
Enrique de Navarra es legítimo heredero al trono de Francia.
La Liga Católica presidida por Enrique de Guisa formaliza una alianza con España
para impedir el ascenso al trono de Enrique de Navarra.
1.585-89: guerra de Los Tres Enriques por París. El rey manda asesinar a Enrique de
Guisa.
1.589 / 1.610: Enrique IV de Borbón lucha contra la Liga Católica y los ejércitos
españoles, pero en 1.593 se convierte al Catolicismo diciendo: "París bien vale una Misa".
1.598: se dicta el Edicto de Nantes que garantiza la libertad religiosa a los Hugonotes.
Cronología de Inglaterra en el Siglo XVI
Enrique VII primer monarca de la dinastía Tudor, instaura la Monarquía Autoritaria.
Enrique VIII 1.509 / 1.547: Su principal consejero es el cardenal Wolsey, que preconiza
la guerra con Francia y Escocia.
1.513 En la Batalla de Flodden, Enrique VIII destruye el ejército escocés y consolida
su autoridad en la Isla.
Wolsey propugna un acercamiento con Francia y aprovechando que Catalina de
Aragón -esposa de Enrique VIII- no ha dado a la Corona un heredero varón, sugiere que
el Rey encare el divorcio y formalize una alianza matrimonial con una princesa francesa.
El Vaticano no acepta el divorcio y Wolsey es apartado del favor real.
1.529 / 1.536: el Monarca británico inicia su separación de la Iglesia.
1.531: el Papa otorga al Monarca británico el título de "Defensor Fidei" -defensor de
la Fe-, por su "Tratado de los 7 Sacramentos", obra en la que Enrique refutaba los errores
de Lutero.
Ese año se obliga al Clero inglés a reconocer al Rey como cabeza suprema de la
Iglesia de Gran Bretaña.
1.533: el Rey se separa de Catalina y se casa con Ana Bolena a quien posteriormente
(en 1.536) ajusticiará. El Papa Clemente VII excomulga a Enrique VIII.
271
1.534: el Parlamento mediante el "Acta de Supremacía" inviste al Rey inglés de la
suprema autoridad eclesiástica de la Iglesia Anglicana. Enrique VIII manda a ejecutar a su
canciller El Humanista, Tomás Moro, quien se mantuvo fiel a la confesión católica.
1.547: es ungido Rey Eduardo VI. Bajo su reinado se acentúa la Reforma Protestante.
1.553 / 1.558: la reina María Tudor restaura el Catolicismo y persigue a Anglicanos y
Calvinistas.
1.554: Felipe de España -que luego será Felipe II- se casa con María Tudor y
permanece más de un año en Inglaterra.
1.558 / 1.603: al ser ungida Reina de Inglaterra Isabel I, se restablece la Iglesia
Anglicana.
1.571: se abre la Bolsa de Comercio de Londres.
1.584: se funda la Primera Colonia Inglesa en América Virginia, hecho realizado por
sir Walter Raleigh.
Florecen las artes y en especial la "Comedia Isabelina" en la que se destacan
especialmente William Shakespeare y Marlowe.
Isabel I apoya a los protestantes de los Países Bajos en su lucha contra España. La
Corona Británica perpetra agresiones constantes contra las flotas mercantes españolas
a través de piratas autorizados como Cavendish, Drake, Hawkins y otros.... Drake ataca
las ciudades de Santo Domingo, Cartagena de Indias y Vigo.
1.588: Felipe decide poner fin al reinado de Isabel II y envía "La Armada Invencible"
contra Inglaterra al mando del Duque de Medina Sidonia. La flota española merced a las
tempestades y a la defensa naval inglesa es destruida sin cumplir sus propósitos primitivos.
Esta derrota española abre la instancia de la hegemonía naval inglesa y holandesa
y señala el eclipse del poderío marítimo de España.
1.600: se funda la Compañía de las Indias Orientales con propósitos comerciales.
El papado durante el Siglo XVI
En 1.492 fue ungido Papa Alejandro VI (el Papa Borgia). César Borgia -su hijo- logró
el dominio de un dilatado territorio a expensas de los partidarios y familiares de los
antecesores de Alejandro VI. Expulsó a la viuda de Riario de Imola y Forli, y se quedó con
sus posesiones.
Se alió primero con el partido Güelfo de los Orsini, para expulsar a los Sforza de
Pesaro, a los Malatesta de Rimini y a los Manfredi de Faenza. Luego de asegurar esta
conquistas César Borgia atacó a sus aliados sin vacilación. El Duque de Urbino fue
despojado de su Estado y César se adjudicó su Título. Decía para justificar sus actos
arteros: "está bien engañar a los que son maestros en traiciones".
Mantuvo un orden férreo en los territorios conquistados que basó en el terror. César
asesinó a su hermano y lo arrojó al Tiber y luego exterminó a su cuñado acrecentando
su poder.
272
"Lo que no ha pasado al mediodía puede pasar por la noche", decía César riendo de las
precauciones de sus parientes frente a sus métodos perversos. Posteriormente mató al
favorito de Alejandro (Peroto). Fue la encarnación del poder inescrupuloso basado en el
venenoylasangre;selopintacomogeneroso,cruel,inescrupuloso,belloyfuerte.Fueuno
de los modelos de hombre de Virtú que tomó Maquiavelo, al que solo le faltó la Fortuna
esquiva.
Julio II (1.503 / 1.513): concentró toda su ambición en el engrandecimiento del Estado
de la Iglesia y puede ser considerado su fundador. Arrebató a César sus castillos y sus
fuerzas militares y las puso al servicio del Vaticano.
Con su papado regresaron los Orsini y los Colonna; los Malatesta, los Vitelli, los
Baglieri, los Montefeltri, etc.
Julio II tenía una cualidad viril: el valor indomable. Conquistó de los venecianos Parma,
Plasencia y Reggio. Trató a sus súbditos como un libertador, con bondad y prudencia y
logró su sumisión total.
"Antes ningún varón había, por modesto que fuera, que no despreciara el poderío
Papal; ahora hasta el Rey de Francia lo respeta" -dice Maquiavelo de Julio II-.
En 1.513 es ungido León X en el Papado. Este Pontífice financia la construcción de
la Basílica de San Pedro con fondos provenientes de las Indulgencias. Esta medida será
una de las causas de "La Reforma".
La corte de León X es típicamente Renacentista. El Papa proviene de la familia Médicis
de Florencia.
En 1.523 se hace cargo del Papado Clemente VII, último Pontífice Renacentista.
En 1.527 Carlos I de España saquea Roma y pone fin a las pretensiones temporales
del papado.
En 1.540 el Papa Paulo III aprueba la Compañía de Jesús y su constitución. La orden
jesuítica fue un instrumento fundamental en la reforma católica.
Paulo III convoca el Concilio de Trento que se realizará entre 1.545-1.563, para
asegurar la unidad de la fe.
El Papa Paulo IV -1.555/59- es un decidido impulsor de las Reformas de la Iglesia.
El Papa Pío V -1.566/1.572- aprobará una nueva versión del Catecismo.
En 1.582 se reforma el Calendario bajo el Papa Gregorio XIII.
273
1) En 10 renglones elabore una reseña biográfica del Padre Suárez.
2) Desarrolle el siguiente glosario desde el marco del pensamiento
del Padre Suárez:
Derecho:
Ley:
Ley natural:
Derecho de gentes:
Estado:
3) Explique la idea del “contrato social” del Padre Suárez.
4) ¿Dónde radica según el Padre Suárez, la suprema potestad para
ejercer el gobierno?
ACTIVIDAD Nº 24
274
275
1) Elabore dos cuadros sinópticos:
- En el primero, deben figurar los distintos períodos y
características del pueblo griego, incluidos los principales los
principales representantes de cada etapa.
- En el segundo, los mismos puntos deben referirse al Imperio
Romano.
2) Sintetice la influencia de la cultura griega sobre Roma.
3) Confeccione una línea de tiempo en la que estén presentes los
períodos históricos tratados en los Anexos del Módulo.
4) Indicar por lo menos tres características de cada uno de los
períodos de la línea cronológica, nombrando a los principales
representantes.
ACTIVIDAD
OBLIGATORIA
276
277
Diagramadecontenido-UnidadVI
ELSIGLOXVIIBOSSUET
RELIGIONY
POLITICA
HOBBES
-Propiedad
-Elpoder:
resistencia
tolerancia
-Findelapolítica
LOCKE
ABSOLUTISMO
FRANCES
-Progresosy
dificultades
COMUNISMO
UTOPICO
ELDERECHO
NATURALY
ELPODER
RADICALISMODE
LOSNIVELADORES
INDIVIDUALISMOY
ABSOLUTISMOEN
INGLATERRA
GROCIO
PROGRESO
-Suobra
-Unapolíticaracionalista
-Unafilosofíadelpoder
-PoderdelEstado
-Límitesdelasoberanía
-IndividualismoyUtili-
tarismo
-IglesiayEstado
-Racionalismo
-Secularismo
-Obra
-Historia
-Autoridadreal
-Ley
-Suobra
-Conceptode
Derechonatural
-Científico
-Racionalista
-Winstanley
278
279
GUIA DE ESTUDIO
UNIDADVI
EL SIGLO XVII
Progreso Científico y Racionalista
El Siglo XVII se caracteriza por haber gestado una pléyade de científicos ilustres
que promoverían una verdadera Revolución del pensamiento. Francis Bacon,
Kepler, Descartes, Pascal y Newton, cambiarán la concepción tradicional sobre el
Cosmos, el método científico y las leyes de la mecánica celeste.
“Los vínculos entre el pensamiento científico y el pensamiento político son evidentes en
Hobbes”-expresaTouchard-“paraquienlapolíticaformapartedeunamecánicageneral...
así como en Locke, cuya filosofía fue considerada como una empresa comparable con la
física de Newton”:
La Política “aparece así como una ciencia que
forma parte de una ciencia universal”.
ElpensamientodecorteracionalistatambiénseaplicóalareformulacióndeLasTeorías
sobre el Derecho Natural.
Los puntos 1), 2) y 3) de la Unidad V serán desarrollados de acuerdo al texto de Jean
Touchard a cuyos efectos se proceden a transcribir las partes correspondientes:
El derecho natural y el Poder
“La noción de un derecho natural distinto del derecho positivo es tan antigua como la
filosofía".Semanifiestaenlaantigüedadgriega(cf.ladistincióndeAntígonaentrelasleyes
escritas y las leyes no escritas). La noción es recogida por el cristianismo, que presenta
a la ley natural como la expresión de la voluntad divina.
El siglo XVII no inventó, por consiguiente, el derecho natural. Grocio, presentado a
veces como el creador del derecho natural y del derecho internacional, no creó ni lo uno
ni lo otro. Su obra se vincula estrechamente, por la forma y por el fondo, con la tradición
escolástica; es una obra de transición entre el “derecho natural metafísico” y el “derecho
natural racionalista”.
Texto extraído de la obra: “Historia de las Ideas Políticas” de J. Touchard.
H. Grocio
“La obra más conocida de Grocio (1583-1645) es su voluminoso tratado "De Iure belli
ac pacis" (1625), dedicado a Luis XIII. Desde sus primeras obras, Grocio se expresa, no
como un filósofo abstracto, sino como un burgués holandés muy consciente de los
intereses comerciales de su país. En su "De iure praedae" (1604) justifica la captura de
un barco portugués por otro de la Compañía Holandesa de las Indias orientales, en
Málaga. Idénticas preocupaciones aparecen en 1609 en el "Mare liberum", obra en la que
Grocio se dedica a demostrar -con gran lujo de citas antiguas y medievales- que los
holandeses tienen derecho a navegar hacia las Indias tal y como lo hacen, y a mantener
comercio con los indígenas”.
280
“El derecho que reclamamos es tal, que ni el rey lo debe negar a sus súbditos, ni el
cristiano a los no cristianos. De la naturaleza se engendra lo que es padre de todos, para
todos la naturaleza es generosa, ya que se extiende hasta sobre aquellos que gobiernan
las naciones y entre ellos son los más santos los que más avanzaron en la piedad”.
En función de estos principios, Grocio reduce a la nada las pretensiones de los
portugueses. Afirma que: “la libertad de comerciar es, por tanto, un derecho de gentes
primario”. Finaliza su obra declarando que no debe retrocederse ante la guerra en el caso
de que los portugueses mantengan sus pretensiones.
El autor de "De iure belli ac pacis" nada tiene, por tanto, de pacifista. Quiere humanizar,
legalizar la guerra, pero no piensa en suprimirla. En cuanto a la paz, ocupa poco espacio
en su tratado. Piensa en un Estado universal, en una sociedad internacional formada por
todos los Estados que tengan relaciones entre sí. Pero no posee una noción precisa del
derecho internacional, no siendo para él, el “derecho de gentes”, más que un aspecto del
derecho natural.
El derecho natural es, según Grocio:
"Un decreto de la recta razón indicando que un acto, en virtud
de su conveniencia o disconveniencia con la naturaleza racional
y social, está afectado moralmente de necesidad o de
ignominia, y que, como consecuencia, tal acto está
prescrito o proscrito por Dios, autor de esa naturaleza”.
Los dos adjetivos unidos a la palabra “naturaleza” son los de “racional”y “social”. Grocio
hace desempeñar a la sociabilidad una función capital. Los hombres deciden de común
acuerdo someterse a una autoridad común; tienen una inclinación natural por la sociedad
regular y pacífica; el derecho deriva del instinto social.
El derecho natural garantiza: “... La propiedad, tal y como existe actualmente, ha
sido introducida por la voluntad humana, pero desde el momento en que es
introducida,eselmismoderechonaturalelquemeenseñaqueesparamíuncrimen,
apoderarme contra tu voluntad de lo que es objeto de tu propiedad”.
Grocio nada tiene, pues, de revolucionario o de demócrata. Posee una concepción
mercantilista de la libertad, ésta es:
“Una cosa que puede ser el objeto de un tráfico, de un contrato, de la conquista
de la prescripción”. (Paul Janet)
La noción de propiedad y la de soberanía están estrechamente ligadas, y Grocio lleva
muy lejos la analogía entre el poder del soberano sobre sus súbditos, y el del amo sobre
sus esclavos.
Por consiguiente, Grocio desea un poder fuerte, capaz de favorecer la expansión
comercial y de hacer reinar el orden y la paz. Hay que creerle, sin duda, cuando afirma que
desvió sistemáticamente su pensamiento de todo hecho particular y que no se interesó
más que por lo universal. Por ello es más interesante aún descubrir en una obra
aparentemente tan abstracta, la huella de la historia y de la sociedad.
281
Individualismo y absolutismo en Inglaterra
Dos obras dominan la filosofía política inglesa en el siglo XVII: la de Hobbes y la de
Locke. El "Leviathan" de Hobbes (1651) es dos años posterior a la ejecución de Carlos
I y las dos obras maestras de Locke -una en el orden filosófico-, El "Ensayo sobre el
entendimiento humano", y -en el orden político- "Los Tratados sobre el gobierno
civil", aparecen poco después de la revolución de 1688.
La obra de Hobbes y la de Locke, aunque difieran en sus aplicaciones prácticas,
proceden de un mismo individualismo, de un mismo utilitarismo y de una misma preocu-
pación por la seguridad y la paz. El Leviathan no es una obra contracorriente. Recoge
muchos de los temas que aparecen en sus contemporáneos ingleses y franceses.
Los dos hechos más notables en la Inglaterra anterior a 1649 son:
1) Las vinculaciones entre religión y política, la mezcla de puritanismo y utilitarismo.
2) La ausencia de una doctrina revolucionaria, la mezcla de oportunismo y conserva-
durismo.
1. Religión y política
LA IGLESIA Y EL ESTADO. RACIONALISMO Y SECULARIZACION
El problema religioso y el problema político se encuentran estrechamente ligados. La
mayoría de las discusiones políticas tienen como objeto, precisar el papel de la Iglesia en
el Estado tras la ruptura con Roma.
La religión se adapta a las preocupaciones dominantes de una Inglaterra en plena
expansión económica, surgiendo así, una especie de puritanismo capitalista que asocia
estrechamente el deber de enriquecerse y el deber de salvación.
Mientras el calvinismo desconfía de la riqueza -pero condena menos su acumulación
que su mal uso-, el puritanismo inglés reconcilia, e incluso identifica, el espíritu de empresa
y la vida moral, la ganancia y la gracia, la inversión y el ascetismo, el enriquecimiento y la
santidad:
“La ganancia comercial es un presente de Dios, el beneficio es la prueba temporal de
la gracia; el puritano es el asceta práctico que obtiene sus victorias en el campo de batalla,
en la oficina, en el mercado, y no en el claustro” (R. H. Tawney).
Así aparece una nueva moral económica, optimista para quienes triunfan y despiadada
para quienes fracasan. La pobreza es una falta moral que es preciso condenar. Aparecen
obras con títulos reveladores: "El gobierno de los campos espiritualizados", "La navega-
ción espiritualizada", "La vocación del comerciante", etc.
Esta nueva moral económica está fundada en el individualismo y en el utilitarismo. Un
mismo espíritu individualista y utilitarista domina las obras políticas de la época, y
especialmente las de Hobbes. (con la diferencia de que el utilitarismo de Hobbes es
rigurosamente racionalista)
282
283
a)Establezca las relaciones entre derecho natural y poder.
b)Defina los siguientes términos a partir del pensamiento de Grocio:
Derecho Natural:
Sociabilidad:
Libertad:
Guerra:
c)Explique el concepto de puritanismo capitalista.
d)Explique las relaciones definidas por el puritanismo inglés, entre
enriquecimiento y santidad.
ACTIVIDAD Nº 25
284
285
2. Hobbes
Un hombre de gabinete, estudioso
solitario y más bien timorato. Una obra
deunaamplitudydeunrigorsinparalelo
posible en la filosofía política del siglo
XVII, de una audacia tranquila que sus-
citó el horror de los católicos, de los
obispos anglicanos, de los defensores
de la libertad política y hasta de los
partidarios de los Estuardos. Para
Leibniz,“elLeviathanesunaobramons-
truosa, como su mismo título indica”.
Firme partidario al principio de los
Estuardos, Hobbes (1588-1679), fija su
residencia en Francia en 1640 y pasa
once años en exilio voluntario. No se
halla en Inglaterra cuando Carlos I es
ejecutado. "El Leviathan" (1651) es la
obra de un emigrado. Con frecuencia se
ha afirmado que Hobbes, al escribir este
libro,pretendíapresentarsusrespetosa
los poderosos del momento. Cuando
regresa a Inglaterra, no recobra la con-
fianza que gozaba antes de 1640. Sos-
pechoso tanto para unos como para
otros, muere en la semidesgracia.
Aparte del "Leviathan", las principales obras de Hobbes son :
Elementos de derecho (1640)
El Tratado del ciudadano (1642)
El Tratado sobre la naturaleza humana y el cuerpo político
El Tratado del hombre.
UNA POLITICA RACIONALISTA. Materialismo científico, mecanicismo, positivismo: la filosofía
de Hobbes es fundamentalmente racionalista. Dotado de una sólida cultura científica,
considera la política como:
Una ciencia que ha de fundarse en justas nociones
y rigurosas definiciones.
Su filosofía y su política son igualmente anti-aristotélicas. Niega la existencia de ideas
innatas e insiste en la importancia de las definiciones, los signos y el lenguaje: “Sin el
lenguaje no hubiera habido entre los hombres, ni Estado ni Sociedad ni Contrato de Paz,
como tampoco existen entre los leones, los osos y los lobos”.
Hobbes rechaza el recurso a lo sobrenatural. Toda su obra es un esfuerzo por reducir
a las potencias invisibles. La ansiedad humana se encuentra en el origen de la religión.
“El temor de una potencia invisible, sea una ficción del pensamiento o algo imaginado
según las tradiciones públicamente admitidas, es la Religión”.
De esta forma, la obra de Hobbes constituye una brillante manifestación de ateísmo
político.
Thomas Hobbes
286
UNA FILOSOFIA DEL PODER. Como han señalado diferentes autores -especialmente
Ferdinand Tonnies y Leo Strauss-, el pensamiento de Hobbes sufrió una evolución. En los
"Elements of Law" su filosofía política es tradicionalmente monárquica; más tarde evolu-
ciona hacia una especie de monarquismo social. Su preferencia por la monarquía
hereditaria, clara aún en el "Tratado del ciudadano", desaparece casi por completo en el
"Leviathan". Leo Strauss, por su parte, subraya la evolución de la moral de Hobbes y
discierne en su obra un relevo de las virtudes aristocráticas (honor, gloria) por las virtudes
burguesas inspiradas en el temor y la prudencia.
En realidad, Hobbes, desde el comienzo hasta el final de su vida, permanece fiel a
ciertos principios. No se trata de una fidelidad a la persona del monarca, ni de una fidelidad
al principio mismo de la monarquía, sino de una fidelidad al Poder. Sin duda, resultaría
exagerado decir que la filosofía de Hobbes es una filosofía del ralliement, pero no que es,
ante todo, una filosofía del poder. En la dedicatoria del "Leviathan" Hobbes indica
claramente que busca, en política, una vía media, una especie de justo medio.
Aunque Hobbes defiende la causa del poder absoluto, no lo hace -como Jacobo I- en
nombre del derecho divino de los reyes, sino en nombre del interés de los individuos, de
la conservación y de la paz. Seculariza el poder y muestra su utilidad, no su majestad.
ANALISIS DEL PODER. Es preciso distinguir varios estadios en la historia del Poder:
1º) El estado de naturaleza es para Hobbes un estado de guerra y de anarquía. Los
hombres son iguales por naturaleza; de la igualdad proviene la desconfianza, y de la
desconfianza procede la guerra de todos contra todos. “La vida es solitaria, pobre,
embrutecida y corta”. No existe la noción de lo justo y de lo injusto, y tampoco la de
propiedad. No hay industria, ni ciencia, ni sociedad. Hobbes se opone, con esta visión
pesimista,alosteóricosdelderechonaturalyatodosaquellosquedisciernenenelhombre
una inclinación natural a la sociabilidad.
2º) Hacia la sociedad civil. Sin embargo, hay para Hobbes un derecho natural y unas
leyes naturales, pero estas nociones no tienen para él la misma significación que para los
teóricos del derecho natural.
El derecho natural (ius naturale) se emparenta con el instinto de conservación.
Hobbes lo define como la libertad de cada cual para usar de su propio poder, en la
forma que quiera, para la preservación de su propia naturaleza, es decir, de su
propia vida.
En cuanto a la ley natural es:
“Un precepto o regla general descubierta por la razón y que
prohibe, por un lado, hacer aquello que pueda destruir su vida u
obstaculizarsusmediosdepreservación,yporotro,dejardehacer
aquello que pueda preservar lo mejor posible de su vida”.
Las dos primeras leyes naturales consisten, para Hobbes, en buscar la paz y en
defenderse por todos los medios que se tengan al alcance. Ahora bien, para asegurar
la paz y la seguridad, los hombres no disponen de procedimiento mejor, que establecer
entre ellos un contrato, y transferir al Estado los derechos que, de ser conservados,
obstaculizarían la paz de la humanidad.
Son necesarias algunas observaciones:
a) ContrariamenteaAristóteles,Hobbesestimaquelasociedadpolíticanoesunhecho
natural, la considera como “el fruto artificial de un pacto voluntario, de un cálculo
interesado” (J. J. Chevallier);
287
b) La soberanía está basada en un contrato; sin embargo, no se trata de un contrato
entre el soberano y los súbditos, sino entre individuos que deciden darse un soberano. El
contrato, lejos de limitar la soberanía, la funda.
c) En el origen del contrato se encuentra la preocupación por la paz, preocupación
fundamental en Hobbes:
“Finalmente, el motivo y el fin del que renuncia a su derecho o lo transfiere, no son otros
que la seguridad de su propia persona en su vida y en los medios de preservarla”.
PODER DEL ESTADO. Así, el Estado aparece como una persona:
“Una multitud constituye una sola persona cuando está
representada por un solo hombre o una persona, a
condición de que sea con el consentimiento de
cada uno en particular de quienes la componen”.
De esta forma, el "Leviathan" tiene la apariencia de un gigante cuya carne es la misma
carne de todos los que le han delegado el cuidado de defenderlos. Hay que llamar la
atención sobre este antropomorfismo: el Estado es, sin duda, gigantesco, pero conserva
figura humana, relativamente benigna.
El Estado es la suma de los intereses particulares.
Debe defenderse al ciudadano.
Este sólo abandona sus derechos al Estado para ser protegido. El Estado perdería su
razón de ser si la seguridad no fuese garantizada, si la obediencia no fuera respetada.
ElEstadoesquienfundamentalapropiedad:“Vuestrapropiedadnoestalynoduramás
que en tanto que place a la República”. Todo ataque al Estado es, por consiguiente, un
ataque a la propiedad.
El Estado es, a la vez, “eclesiástico y civil”. Ninguna autoridad espiritual puede
oponerse al Estado. Nadie puede servir a dos señores. El soberano es el órgano no sólo
del Estado, sino también de la Iglesia. Ostenta en la mano derecha una espada y en la
izquierda una cruz episcopal. De esta forma se encuentran afirmados el poder y también,
la unidad del Estado. No existe espacio para los cuerpos intermedios, para los partidos o
para las facciones. En este punto Hobbes precede a Jean-Jacques Rousseau.
LIMITES DE LA SOBERANIA.Desdesusprimerasobras,Hobbesnodejadecriticarlaseparación
depoderes,sosteniendovigorosamentelatesisdelasoberaníaabsoluta.Elsoberanonotiene
ningún límite exterior a su poder. Pero es soberanamente racional, por consiguiente, no tiene
el poder de hacer lo que quiera, a menos de hacer discutible su soberanía.
Hobbes estima que la soberanía tiene límites. Sus ideas a este respecto parecen haber
evolucionado. En los "Elements of Law" e incluso en el "De Cive", Hobbes habla de los
deberes del soberano, pero en el Leviathan la palabra “duty” es abandonada las más de
las veces por la palabra “office”.
Así, las principales limitaciones a la soberanía son la razón y, en cierta manera, la
concienciaprofesionaldelsoberano.Noseríarazonablequeelsoberanonobuscaraelinterés
de su pueblo, que se confunde con su propio interés. El deber coincide con la utilidad:
“El bien del soberano y el del pueblo no pueden ser separados”.
288
INDIVIDUALISMO Y UTILITARISMO. El absolutismo de Hobbes está basado, en definitiva, en
consideraciones utilitarias que permiten recordar a Locke y Bentham. Ese absolutismo
está fuera de dudas, pero nada tiene en común con el de Bossuet. Nada debe a la fe
cristiana, ni a la fidelidad al monarca, ni al deseo de mantener instituciones o preservar
intereses ligados a la existencia misma de la monarquía. En realidad, Hobbes justifica el
absolutismo con los argumentos que ayudarán más tarde a incorporar su proceso.
Su pensamiento es esencialmente individualista. Lo que fundamenta al absolutismo es
el derecho del individuo a su propia conservación. El origen del absolutismo es un egoís-
mo ilustrado. El individuo alcanza su más perfecto desenvolvimiento en el Estado más
autoritario. En éste encuentra, a la vez, su interés y su felicidad, su placer y su bienestar.
La política de Hobbes es, al tiempo, un utilitarismo y un hedonismo.
Diríase que Hobbes apreció en poco a la “middle class”. Encontramos en sus obras
escasas referencias a los problemas económicos que se planteaban a la burguesía in-
glesa. Por ello resulta aún más interesante el señalar que su obra ofrece una forma de
absolutismo que se concilia, de manera singular con las preocupaciones burguesas. En
efecto, Hobbes resulta un precursor cuando impone al soberano el deber del éxito, o
cuando habla más de paz y bienestar que de justicia y virtud. Sean cuales fueren sus
preferencias íntimas, su obra no favorece al absolutismo real, en una perspectiva de
conjunto marcha en el sentido del liberalismo y del radicalismo.
El absolutismo francés. Progresos y dificultades
Francia no vive cambios revolucionarios tan profundos como Inglaterra. El absolutis-
mo se manifiesta, a la vez, en obras doctrinales y en sentimientos populares.
a) Los doctrinarios del absolutismo. Las obras doctrinales son numerosas. La primera
mitad del siglo XVII ve florecer una abundancia de tratados dentro de la tradición del
Renacimiento, que constituyen por igual manuales del perfecto ambicioso, del perfecto
cortesano, del perfecto diplomático o del perfecto monarca.
b) Absolutismo popular. Existe un amplio acuerdo entre esas obras doctrinales y las
ideas políticas de los franceses. El poder del rey es aceptado, e incluso exaltado, en los
medios más diversos:
- Medios populares, donde continúa floreciendo la confianza en el rey taumaturgo; el
día de Pascua de 1613, Luis XIII impone las manos sobre 1.075 enfermos.
- Medios de la Iglesia. Mucho antes de Bossuet, el obispo de Chartres puede decir, en
nombre de la Asamblea del clero:
“Ha de saberse que, entre el universal consentimiento de los pueblos y las naciones,
los profetas anuncian, los apóstoles confirman y los mártires confiesan que los reyes
están ordenados por Dios; y no sólo esto, sino que ellos mismos son dioses”.
- Medios de toga, próximos a la corte.En De l’origine et autorité des Roys (1604), H.du
Boys escribe:
“El mundo no puede existir sin reyes. Es como una segunda alma del universo,
como un arbotante que sostiene al mundo”. Iguales temas se encuentran en A. du
Chesne, "Les antiquités et recherches de la grandeur et de la majesté des Rois de France"
(1609) y en Jérome Bignon, "De l’excellence des rois et du royaume de France" (1610) y
"La grandeur de nos rois et leur souveraine puissance". (1615)
- Medios libertinos, en los que, sin embargo, cabía esperar encontrar una actitud de
escepticismo o de ironía respecto al poder monárquico. No ocurre así, como lo demues-
tra el caso de Naudé.
289
a) A partir del pensamiento de Hobbes, defina los siguientes conceptos:
Religión:
Política: Soberano:
Estado: Poder:
Leviathan Sociedad política:
Ley Natural: Lenguaje:
b) Relacione lo sobrenatural y las potencias invisibles, desde la perspectiva de
Hobbes.
c) ¿Cuáles son los puntos principales que hacen que la filosofía de Hobbes sea
anti-aristotélica?
d) Complete el siguiente cuadro sobre el análisis del poder que realiza Hobbes.
ESTADIOS DE PODER DEFINICIONES
Estado de naturaleza
Sociedad Civil
f) ¿Qué relaciones establece Hobbes entre poder del Estado y poder de la
Iglesia?
g) Defina el concepto de soberanía racional.
h) Analice la siguiente afirmación: El absolutismo de Hobbes asienta sus
bases en el utilitarismo e individualismo.
i) A partir de la siguiente frase elabore un concepto de absolutismo:
“Elmundonopuedeexistirsinreyes.Escomounasegundaalmadeluniverso,
como un abortante que sostiene al mundo”.
ACTIVIDAD Nº 26
290
291
Bossuet
Imagen oficial de Bossuet (1627-1704): el retrato hecho por el pintor Rigaud, el soldado
de Dios, el campeón de la fe, potencia, nobleza y serenidad.
En realidad, Bossuet es un derrotado: “En el atardecer de esa gran batalla que cree
ganada no presiente que él, es el gran vencido”. Y Louis Guillet no vacila en presentar a
Bossuet como “eterno candidato, eternamente fracasado, a una especie de presidencia
del Consejo”.
Resulta singular el constatar que Bossuet suscita todavía juicios apasionados. Para
Raymond Schmittlein, autor de un libro inútilmente violento, es “un siervo deslumbrado por
su soberano, un plebeyo ávido de poder”. Antoine Adam es más moderado y sus análisis
son substancialmente diferentes, pero disimula mal su antipatía respecto a Bossuet y
sugiere que su ascendiente se debió, en gran parte, a la influencia oculta de la Compañía
del Santo Sacramento.
Bossuet no era un pensador. Este hombre robusto y de buena salud, más accesible a
lacóleraquealainquietudydeunafeaparentementeinquebrantable,noseinclinanihacia
la metafísica ni hacia la mística. La historia y la política son para él, corolarios de la fe.
Bossuet no trata de presentar una teoría política de conjunto. Sus obras políticas están
inspiradas:
- bien por preocupaciones pedagógicas: la "Politique tirée des propres paroles de
L’Escriture Sainte" y el "Discours sur l’Histoire universelle" están redactados para la
educación del Delfín, de quien Bossuet fue preceptor de 1670 a 1680;
- bien por las necesidades de la polémica contra los protestantes ("Histoire des
variations des Eglises protestantes", 1688; "Avertissements aux protestants sur les lettres
du ministre Jurieu") o contra Fénelon ("Relation sur le quiétisme", 1698).
La política de Bossuet, pedagógica o polémica, es siempre fundamentalmente católica.
La Historia tiene para Bossuet el objeto de inspirar a los príncipes saludables lecciones:
“Cuando la Historia fuera inútil para los demás hombres, habría que hacérsela leer
a los príncipes”. La Historia es una especie de drama divino, el pensamiento de Dios
realizándose en la tierra; las revoluciones están “destinadas a humillar a los príncipes”.
El "Discourssurl’histoireuniverselle"debemuchoala"CiudaddeDios"deSanAgustín,
la Historia es obra de la Providencia. Pero este providencialismo está acompañado por un
determinismo a lo Polibio (que es para Bossuet el mayor historiador de la Antigüedad),
conduciendo todo ello a la necesidad del orden y a la legitimidad de los poderes
establecidos.
Igualmente, la Histoire des variations es un libro de tesis. Para Bossuet, las variaciones
son el signo del error, y la inmutabilidad el signo de la verdad:
“Todo lo que varía, todo lo que se carga de términos dudosos y encubiertos ha parecido
siempre sospechoso, y no sólo fraudulento, sino también absolutamente falso, porque
indica una confusión que la verdad no conoce en absoluto”.
Así, la Reforma se reduce para Bossuet a la “rebelión de algunos hombres de Iglesia
que por capricho inventaban nuevos dogmas y terminaban por casarse...”.
292
La política de Bossuet está expuesta de forma sistemática en la "Politique tirée de
l’Escriture Sainte". Bossuet demuestra en esta obra que los principios de la política están
contenidos en la Escritura y aunque la apariencia del libro es “majestuosamente inac-
tual”, las preocupaciones de actualidad resultan muy visibles.
Bossuet muestra allí una constante preocupación por el orden y la unidad:
“En la unidad está la vida; fuera de la unidad, la muerte segura”.
La ley es definida así:
“Reglas generales de conducta a fin de que el gobierno sea constante y uniforme”.
El libro I (la obra tiene diez), contiene consejos muy precisos que parecen dirigirse
más bien a los súbditos que al monarca. Trata sobre todo de demostrarles la necesidad
de la obediencia mediante el argumento de autoridad (“Los apóstoles y los primeros fieles
fueron siempre buenos ciudadanos”) y, a la vez, mediante el argumento de utilidad (“Quien
no ame a la sociedad civil de la que forma parte, es decir, al Estado en el que ha nacido,
es enemigo de él mismo y de todo el género humano”).
Para Bossuet la monarquía es la forma de gobierno más común, más antigua y
más natural. Pero aunque manifieste de esta forma su preferencia por la monarquía, no
excluye en absoluto las demás formas de gobierno:
“No hay ninguna forma de gobierno ni ninguna institución humana que no tenga sus
inconvenientes; de forma que hay que permanecer en el estado al que el pueblo se ha
acostumbrado por obra de un largo período de tiempo. Por esta razón, Dios toma bajo su
protección a todos los gobiernos legítimos, en cualquier forma que estén establecidos:
quien pretenda derribarlos no es sólo enemigo público, sino también enemigo de Dios”.
De esta forma reaparece el tema de la obediencia, que domina toda la obra: Bossuet
es todavía más partidario de la autoridad que de la monarquía.
La autoridad real tiene para Bossuet cuatro caracteres:
Es sagrada (los príncipes son los lugartenientes de Dios sobre la tierra),
Paternal (analogía con las tesis sostenidas por Filmer en Inglaterra),
Absoluta (pero no hay que confundir poder absoluto y poder arbitrario)
Sometida, por último a la razón (el príncipe debe actuar por razón, y no por pasión o
por humor).
Bossuet dedica un libro de su "Politique" a enumerar los deberes de la realeza hacia la
religión y hacia la justicia:
“Cuando menos tiene (el rey) que dar cuentas a los hombres, más tiene que dar cuen-
tas a Dios...”. “Oh reyes, vuestro poder es divino, pero os hace débiles”.
Las ideas de Bossuet sobre economía están expuestas en el décimo libro de la
"Politique", donde se encuentra una singular justificación del mercantilismo en nombre de
la Sagrada Escritura:
“Un Estado floreciente es rico en oro y plata...”. “La primera fuente de toda riqueza es
el comercio y la navegación”.
293
Como Richelieu, Bossuet declara que
“el príncipe debe moderar los impues-
tos y no debe agotar al pueblo”: “Las
verdaderas riquezas de un reino son los
hombres”.
El galicanismo de Bossuet -al que
recientemente A.G. Martimort ha dedi-
cado un estudio de conjunto- concuerda
con las concepciones de Luis XIV.
Bossuet es anglicano por tradición de
familia,porinstinto,porformacióndoctri-
nal, pero es un anglicano muy modera-
do. Los cuatro artículos que redacta en
1682 son todos los romanos que podían
ser en una asamblea antirromana. Nie-
gan las pretensiones del Papado sobre
el poder temporal de los reyes y afirman:
“Que los reyes y los soberanos no se
encuentran sometidos, por orden de
Dios, a ningún poder eclesiástico en las
cosas temporales..., que sus súbditos
no pueden ser dispensados de la sumi
sión y obediencia que les deben o absueltos de los juramentos de fidelidad, y que
esta doctrina, necesaria para la tranquilidad pública y no menos beneficiosa para la Iglesia
que para el Estado, debe ser seguida de modo inviolable como conforme con la palabra de
Dios, con la tradición de los Santos Padres y con los ejemplos de los santos”.
Bossuet ofrece así una teoría, si no original, al menos perfectamente coherente. Para
Bossuet, como para Hobbes, la última palabra de la política es la sumisión al poder, pero
llegan a esta conclusión común por caminos opuestos: individualismo laico y utilitarismo
en Hobbes, respeto por la tradición y abandono a la Providencia en Bossuet. El absolutis-
mo de Hobbes y el de Bossuet son, por consiguiente, de esencia profundamente diferente;
a nuestro juicio, se ha exagerado a veces la influencia que haya podido ejercer sobre
Bossuet el pensamiento de Hobbes.
El cardenal Richelieu, por Philippe
de Champaigne. (Museo Condé)
294
295
a) En 10 renglones elabore un perfil biográfico de Bossuet.
b) En el marco del pensamiento de Bossuet, defina los siguientes términos:
Historia:
Inmutabilidad:
Variación:
Ley:
Monarquía:
Mercantilismo:
c) Enumere las características de la autoridad real, de acuerdo a Bossuet.
d) Explique las diferencias entre el absolutismo de Hobbes y el de Bossuet.
ACTIVIDAD Nº 27
296
297
Las ideas políticas en Inglaterra antes de la revolución de 1688
Tras la ejecución de Carlos I cobra un gran desarrollo la idea -implícita en Hobbes- de
que las instituciones políticas y sociales sólo se justifican en la medida en que protegen
los intereses y garantizan los derechos individuales. Esta tendencia dominante conduce
tanto a la Restauración, en 1660, como a la Revolución, en 1688. El utilitarismo reina antes
de haber sido formulado oficialmente.
A este utilitarismo, que se manifiesta tanto en la burguesía de negocios como en la
aristocracia terrateniente, se oponen el radicalismo de los niveladores y las tesis republi-
canas sostenidas por algunos pensadores aislados, pero posiblemente esta oposición es
más aparente que real.
El Radicalismo de los Niveladores
El movimiento de los niveladores (Levellers) se propaga sobre todo en el ejército de
Cromwell. Entre 1647 y 1650 los niveladores constituyen un verdadero partido, siendo su
más notable representante John Lilburne (1618-1657).
Los niveladores no son en absoluto “partidarios del reparto”, la igualdad que reivindican
es puramente civil y política, no piensan en preconizar la igualdad económica y no atacan
el derecho de propiedad. Su doctrina expresa el punto de vista individualista de los
artesanos y de los pequeños propietarios.
Algunos son republicanos, pero no la mayoría, la república es para ellos un medio más
que un fin. Invocan los derechos del pueblo -del que el Parlamento es sólo un delegado-
, y afirman que todo hombre tiene el derecho de aprobar la ley por intermedio de sus
representantes. Los soldados quieren una representación de los hombres, los oficiales
preconizan más bien una representación de los intereses, reservada a los propietarios.
Los niveladores conciben la nación como: un conglomerado de individuos libres, que
cooperan por motivos de interés personal y que se dan una legislación conforme con el
cuidado por la libertad individual.
Creen que los hombres tienen derechos innatos a un mínimo de garantías políticas. En
materia religiosa están próximos a los independientes y son partidarios de la tolerancia.
La doctrina de los niveladores es interesante en más de un concepto:
1) Es la emancipación, si no de una clase, al menos de un medio social bien
determinado: el de los artesanos y pequeños propietarios.
2) Pero no manifiesta ningún espíritu de clase. Procede de un individualismo utilitario
que no difiere fundamentalmente del utilitarismo burgués.
3) Por ello las ideas políticas de los niveladores no tardan en fundirse con las ideas
políticas de la burguesía, después de la Restauración de 1660 el movimiento de los
niveladoresparecemuerto,peroes,sinduda,porquehaencontradounasalidamásamplia
en la filosofía que expresará Locke tras la Revolución de 1688.
298
Un Comunismo Utópico: Winstanley
Los "Diggers" (cavadores)constituyen el ala izquierda de los niveladores. Se interesan,
sobre todo, por las reformas económicas y sociales. El escrito más característico es la
obra de Gerard Winstanley, "Law of Freedom" (1652).
Esta obra ofrece el bosquejo de una filosofía proletaria; si los niveladores son, en su
mayoría, pequeños propietarios, los cavadores pertenecen a los medios próximos al
proletariado. Calificándose de “verdaderos niveladores”, insisten en el derecho innato
a la existencia y manifiestan la mayor aversión por el comercio; algunos de sus textos
hacen pensar en el "Discours sur L’inégalité de Rousseau". Su inspiración es, a la vez,
anticlerical y profundamente religiosa. Llaman a Jesucristo el primer nivelador e insisten
en la autoridad de la propiedad comunal, pero no desean una revolución violenta.
Obra singular, mezcla de puritanismo y de espíritu “precuarenta y ocho”, pero cuya
difusión fue muy limitada en la Inglaterra del siglo XVII.
A finales de siglo nada fundamental enfrenta al pensamiento de los republicanos con el
de los partidarios de la monarquía constitucional, al de la burguesía con el de las demás
clases sociales, al de los puritanos con el de los anglicanos moderados. Llega el tiempo
de las revoluciones pacíficas y el de las síntesis reaccionales que parecen expresar la
opinión de un pueblo entero. ¿Hay que recordar la frase de lord Acton: “La revolución de
1688 no es más que la substitución del derecho divino de los reyes por el derecho divino
de la gentry”?
299
a) Sintetice las ideas del movimiento de los niveladores.
b) Si bien los niveladores y cavadores pertenecen al mismo movimiento
existen también, posturas diferentes. Enúncielas brevemente.
ACTIVIDAD Nº 28
300
301
Locke y la Teoría de la Revolución Inglesa
Locke (1632-1704), considerado como el padre del individualismo liberal, ha ejercido
una profunda influencia, no sólo sobre aquellos que se proclaman sus discípulos, sino
también -por reacción- sobre todos los que apelan a la tradición; así, para Joseph de
Maistre, el desprecio por Locke es el comienzo de la sabiduría.
Apenas se comprende esta influencia si se lee sólo el segundo "Tratado sobre el
gobierno civil" (1690), que pasa por ser la obra en la que Locke condensó lo esencial de
su pensamiento político. La obra de Locke no debe su éxito ni a la fuerte personalidad de
su autor ni a la audacia de sus tesis. Es el prototipo de obra que aparece en el momento
más oportuno y que refleja la opinión de la clase ascendente. Locke, teórico de la
Revolución inglesa, expresa el ideal de la burguesía.
LOCKE Y SU FILOSOFIA.- Locke es médico y filósofo. Pertenece a una familia puritana de
modesto origen. Su salud es frágil y su temperamento pacífico. Tiene, según Paul Hazard,
las cualidades de un "gentleman": fortuna suficiente, urbanidad, claridad.
Hombre de confianza de Shaftesbury, participa en las luchas de los "whigs" contra los
"tories" y pasa cinco años de exilio en Holanda, de 1683 a 1688. Vuelve a Inglaterra con
Guillermo de Orange y justifica en su Tratado la revolución triunfante.
Pero Locke no se contenta con “transformar un accidente histórico en un acontecimien-
to dirigido por la razón humana”; aunque la política de Locke debe, ciertamente, mucho al
acontecimiento, se integra en una filosofía coherente. Para interpretar correctamente el
segundo "Tratado sobre el gobierno civil" hay que conocer no sólo el primer Tratado, sino
también, y sobre todo, el "Ensayo sobre el entendimiento humano" (1690), la "Carta sobre
la tolerancia" (1689) y el "Cristianismo razonable" (1695). No hay que olvidar tampoco que
Locke había expresado antes de 1689 algunas de las ideas que serán recogidas en su
"Carta sobre la tolerancia".
La política de Locke es solidaria con su filosofía, cuyo rasgo dominante es el empirismo.
Su filosofía política, como el conjunto de su filosofía, implica el poder del hecho, lo que le
conduce, naturalmente, a justificar el hecho realizado cuando ese hecho realizado le
parece eminentemente razonable. En efecto, para Locke:
El hombre es un ser razonable y la libertad es inseparable de la felicidad.
El fin de la política -el mismo que el de la filosofía-
es la búsqueda de una felicidad que reside en la paz,
la armonía y la seguridad.
Así, no hay felicidad sin garantías políticas y no hay política que no deba tender a
extender una felicidad razonable.
UNA DOCTRINA DE LA PROPIEDAD. Contrariamente a Hobbes, Locke estima que el estado de
naturaleza es un estado pacífico, o al menos relativamente pacífico. La naturaleza no es
para él ni feroz, como para Hobbes, ni perfecta, como para Rousseau. El estado de
naturaleza es un estado de hecho, una situación perfectible.
Contrariamente a Hobbes también, Locke estima que la propiedad privada existe en el
estado de naturaleza, que es anterior a la sociedad civil. Esta teoría de la propiedad ocupa
en Locke un destacado lugar: atestigua los orígenes burgueses de su pensamiento y
contribuye a aclarar su éxito.
302
SegúnLocke,eselhombre“industriosoyrazonable”-ynolanaturaleza- quienestá
en el origen de casi todo lo que tiene valor. Por consiguiente, la propiedad es natural
y bienhechora, no sólo para el propietario, sino para el conjunto de la humanidad:
“El que se apropia de una tierra mediante su trabajo no disminuye, sino que
aumenta, los recursos comunes del género humano”.
La propiedad confiere la felicidad, y la mayor felicidad coincide con el mayor poder:
“La mayor felicidad no consiste en gozar de los mayores placeres, sino en poseer las
cosas que producen los mayores placeres”.
De esta forma queda definido lo que Leo Strauss denomina un “hedonismo capitalista”.
Para garantizar la propiedad, los hombres salen del estado de naturaleza y constituyen
una sociedad civil “cuyo fin principal es la conservación de la propiedad”.
“El gobierno -escribe también Locke- no tiene más fin que la conservación de la
propiedad”.
Hay que observar aquí que Locke emplea más o menos indiferentemente -según
parece- las expresiones “sociedad civil” y “gobierno”. Para Locke la función del
gobierno consiste menos en gobernar que en administrar y legislar.
Leyes, jueces y una policía: esto es lo que falta a los hombres en el estado de naturaleza
y lo que les proporciona el gobierno civil. Por consiguiente, el poder jurídico es una especie
de depósito confiado por propietarios a propietarios (“political trusteeship”). Los gobernan-
tes son administradores al servicio de la comunidad; su misión consiste en asegurar el
bienestar y la prosperidad.
EL PODER SEGUN LOCKE. El poder supremo es el poder legislativo. Lo esencial es el
hacer leyes y las leyes no pueden ocasionar perjuicio a los propietarios. La prerrogativa
del ejecutivo está limitada de la forma más precisa. En un “poder confiado al príncipe para
que provea al bien público en los casos que dependen de circunstancias imprevistas e
indeterminadasyquenosepueden,porestehecho,reglar,enformasegura,porleyesfijas
e inmutables”.
El poder ejecutivo y el poder legislativo no deben estar reunidos en las mismas manos,
pero el poder legislativo es superior al ejecutivo:
Es “el alma que da vida, forma y unidad al Estado”.
Pero el poder legislativo no es indefinido; se encuentra limitado por los derechos
naturales. “Elpoderes,ensuprincipio,poderdelibertad.Yesalibertadesunalibertadpara
la felicidad, una libertad para la felicidad mediante la razón” (R. Polin).
Así, todo poder, para ser político, debe ser, ante todo, justo. Para Locke, como para
Kant, el problema del poder se reduce a una problema moral.
LA RESISTENCIA AL PODER. Si el poder perjudica a los derechos naturales, especialmente
a la libertad y a la propiedad, Locke reconoce a los gobernados el derecho a sublevarse.
Pero el derecho de resistencia de Locke es muy diferente de la teoría calvinista que
descansa en la soberanía popular. El empleo por Locke del derecho de resistencia no
tiende a realizar las aspiraciones populares, sino a defender o a restaurar el orden
establecido. La teoría de Locke es de inspiración conservadora; el reconocimiento del
derecho de resistencia es un medio para hacer reflexionar al príncipe y para hacerle
303
respetar la legalidad. Permite alejar el peligro de una revuelta popular, pero no constituye
en absoluto una invitación a la sublevación.
En definitiva, el derecho de resistencia es para Locke un llamamiento a la prudencia y
al compromiso.
LA TOLERANCIA. El pensamiento político de Locke es fundamentalmente laico. Separa
rigurosamente lo temporal de lo espiritual y, contrariamente a Hobbes, declara que:
“El poder del gobierno civil no tiene relación más que con los intereses civiles”. Repite
que las opiniones religiosas “tienen un derecho absoluto y universal a la tolerancia”.
Pero este llamamiento a la tolerancia no es una confesión de ateísmo. Locke se subleva
contra quienes lo consideran materialista; declara que cree en la revelación y se proclama
partidario de un “cristianismo razonable”, cuyos dogmas esenciales puedan ser demos-
trados por la razón. Dedica un capítulo del "Ensayo sobre el entendimiento humano" a
condenar el entusiasmo en materia de religión.
Después de Locke, surge en Inglaterra una corriente racionalista y deísta con Clarke,
Toland (que lanza violentas diatribas contra los sacerdotes), Collins (que denuncia las
extravagancias de la Biblia) y Shaftesbury, cuya "Carta sobre el entusiasmo" (1708) se
sitúa exactamente en la misma línea de la obra de Locke, Shaftesbury hace notar en ella
la diferencia entre el falso entusiasmo del fanático y el verdadero entusiasmo que procede
de un sentimiento de paz con Dios. Afirma la preeminencia de la moral sobre la religión.
Locke, teórico de una revolución, no es en modo alguno un revolucionario. Desconfía
tanto de la soberanía popular como del absolutismo del monarca. Su principal preocupa-
ción es el orden , la calma, la seguridad.
El ideal político de Locke -aquí reside la causa principal de su inmensa influencia-
concuerda, por tanto, con el de la clase media en expansión. El pensamiento de Locke es
complejo:
Defensa de la propiedad privada y llamamiento a la moral
Preocupación por un poder eficaz y necesidad del consentimiento
Un individualismo que se inclina ante la mayoría, empirismo y racionalismo, tolerancia
y dogmatismo.
Encontramos aquí temas medievales, el recuerdo de la ley natural, y un individualismo
tan fundamental como en Hobbes, pero que conduce a soluciones diferentes. Nada
muestra mejor la evolución de los espíritus en menos de cincuenta años que la diferencia
entre la obra de Hobbes y la de Locke.
Igualmentepreocupadosambosporlapazylatranquilidad,unaconducealpoder
absoluto y la otra al predominio parlamentario. Esta divergencia no se explica tan sólo
por diferencias doctrinales, sino por medio de dos obras que proceden de un mismo
individualismo. En la época de Hobbes, la clase media debe situarse bajo la protección del
poder: en 1688, se cree lo suficientemente fuerte como para reivindicarlo.
304
305
a) Explique los siguientes temas, desde la filosofía de Locke:
Hombre:
Fin de la Política:
Estado de la naturaleza:
Propiedad privada:
Hedonismo:
Capitalismo:
Gobierno:
Poder:
b) ¿Cuál es la función del gobierno para Locke?
c) Explique la importancia del poder legislativo para Locke.
ACTIVIDAD Nº 29
306
307
ROSSEAUMONTESQUIEU
REVOLUCIONYCONTRA
REVOLUCION
REACCION
IDELOLOGICACONTRA
LAREVOLUCION
FRANCESA
PERIODODELAS
GRANDESREVOLUCIONES
LAREVOLUCIONFRANCESA
-ElContratoSocial
-Caracteresdelasoberaníapopular:
inalienable
indivisible
infalible
absoluta
-Formasdegobierno
Monarquía
Aristocracia
Democracia
-Revoluciónamericana
Doctrinarios:
Hamilton
Paine
Jefferson
-Antecedentes
-Cronologíadegobiernosy
constitucionesenFrancia
-Importancia
SIGLOXVIIIENFRANCIA
-DespotismoIlustrado
-Filosofía
-ElEspíritudelasLeyes
-Formasdegobierno:
separacióndepoderes
-Teoríasdegobierno
-Reaccionarios
Burke
DeMaistre
Bonald
DonosoCortés
-Doctrinarios
Lousin
Collarol
Guizot
Chateaubriand
Diagramadecontenido-UnidadVII
308
309
UNIDADVII
REVOLUCIONY CONTRA-REVOLUCION
1. El Siglo XVIII en Francia
“Voltaire es el primero que ha
expresado el modelo de un simple ciuda-
dano que abarca en sus propósitos y en
sus trabajos, todos los intereses del
hombre en todos los países y en todos
los siglos y que se alza contra todos los
errores, contra todas las opresiones y
defiende y propaga todas las verdades
humanas” -expresa Condorcet, uno de
los filósofos de la “Enciclopedia”.
El siglo XVIII -siglo llamado de las
luces- se caracteriza precisamente, por
haber puesto el centro de gravitación en
el pensamiento humano. "La razón hu-
mana será el fundamento del nuevo or-
den político que impulsará el progreso
constante de la civilización sobre la
naturaleza bruta".
El impacto que producen los avances
de las ciencias físicas, y el desarrollo de
nuevas tecnologías en el área de la pro-
ducción y los transportes, se traduce en
unaactituddecrecienteoptimismosobre
las posibilidades de un constante desa-
rrollo humano y social.
Despotismo Ilustrado
El despotismo ilustrado pretende sumar a la autoridad del monarca absoluto la
justificación de la razón. José II expresaría este concepto en una frase clásica: “hice a la
filosofía, la legisladora de mi imperio”. El ideal es el de un monarca sabio que impone el
progreso a sus pueblos ignorantes y prejuiciosos.
EstearquetipoestáencarnadoenFedericodePrusia,PedroelGrandedeRusia,Carlos
III de España y José II de Austria.
1.1. Filosofía de la Ilustración
La fuerza de la razón permitirá al hombre develar todos los secretos de la naturaleza y
solucionar los problemas políticos y sociales. La razón aplicada a la política permitirá
encontrar el arquetipo perfecto de Estado, aplicable a toda sociedad y en cualquier
circunstancia histórica.
Busto en mármol de Voltaire, por Houdon.
310
La razón, es desde el punto de vista del individuo, “el conocimiento de las verdades
útilesparanuestrafelicidad”.Se cree que existe un derecho y un deber de ser feliz, a través
de la virtud, y la razón. El paradigma del hombre del siglo XVIII, es aquel que se rige por
la fe en su razonabilidad, incluso en su más refinada sensibilidad; es quien mediante su
razónencuentraeljustomedio,laarmoníaentrelamenteylaspasionesconstituyelavirtud
laica, sin dogmas.
“Mi espíritu se interesa por todo” -afirma Montesquieu. “No sé odiar”- declara retratán-
dose como un hombre moderado. “Nunca he tenido un disgusto que una hora de lectura
no me haya quitado”-. Es un hombre razonador y dueño de un sólido equilibrio interior. En
su obra “Cartas Persas” se pinta como un gozador, un hombre feliz que disfruta de la
alegría del saber -como diría San Agustín- y de los placeres lícitos del espíritu.
1.2.“El espíritu de las leyes” de Montesquieu
Una enorme curiosidad no exenta de esnobismo se volcó el 29 de noviembre de 1748,
sobre la polvorosa bouquinerie de monsieur Foncet, entonces célebre entre los
bibliófilos y los frecuentadores de la nueva, incitante herejía: el iluminismo, esa flamante
manera de conspirar, que provocaba tanto el entusiasmo de los intelectuales, como el
fastidio del viejo Rey Luis. Motivaba tanto alboroto, la aparición de una obra de dos
volúmenes en cuarto, titulada El Espíritu de las Leyes. En los lomos, el nombre del autor
no aparecía, pero su figuración era innecesaria: pese al justificado anonimato, todo el
mundo sabía que se trataba de Carlos de Secondart, barón de La Brède et Montesquieu.
Les Nouvelles Litteraires, se escandalizaba: “Ha trastornado la cabeza de todos los
franceses -sentenciaba- y figura en el tocador de las señoras como en el gabinete de los
sabios”, y dudaba “...si el entusiasmo será duradero”.
El cándido gacetillero iba, empero, a resultar equivocado: entre los folios del pesado
libraco se escondían las piedras angulares del sistema democrático que formaría la vida
política de los dos siglos subsiguientes, aunque esta asimilación demandó la negación de
gran parte del pensamiento original de Montesquieu. Alguien recordó, con tristeza, que las
semillas no germinan si no mueren.
Publicada por primera vez en un país que estaba a sólo 30 años de la Revolución
Francesa y vivía, sin embargo, bajo el Rey Sol que proclamaba “El Estado soy yo”. “El
Espíritu” nació alimentando al mismo tiempo a los dos bandos enfrentados. En efecto,
monárquicos y republicanos sacarían argumentos de la misma fuente para arrojárselos
mutuamente, sin comprender que el pensamiento de Montesquieu -como el de Alberdi
entre nosotros-, transitaba serena, británicamente por la tesis intermedia: La continuación
de la monarquía pero con su omnipotencia cercenada.
La alianza entre los burgueses y el monarca, que habían finiquitado el poder de la
nobleza, sería rota en 1789 por la colisión entre sus integrantes: Los burgueses, que
tomaron de Montesquieu solamente su crítica al absolutismo y popularizaron una imagen
meramente revolucionaria de sus ideas, ignoraron la predilección de aquél por el equilibrio
y la negociación entre las clases sociales. Cualquier otra cosa -para el barón- implicaría
el despotismo, aunque gobernase el pueblo.
Las cuatro convulsas décadas posteriores, que desangraron a Francia en una
constante seguidilla de guerras intestinas y exteriores, vinieron a dar razón a las ideas de
Montesquieu -que plasmaron en tierras exóticas- y recién después de un siglo se afincaron
en su patria.
311
EnlascoloniasbritánicasdeNorteamérica,laobradeMontesquieufueconstantemente
citada en los debates de la Convención Constituyente de Filadelfia, en 1787. En El
Federalista, -catecismo de los revolucionarios hispanoamericanos- James Madison ya lo
había bautizado como “el oráculo que es siempre consultado y alabado”.
El binomio formado por Montesquieu, de quien se tomaron los esquemas formales de
organización política, y por Rousseau, que aportó su lírico romanticismo libertario,
produjeron un concentrado, una amalgama, que sería el producto más explosivo de la
exportación francesa de la época.
Difundido como las semillas, a través de los medios más caprichosos -en Europa viajó
en las mochilas de los soldados de Napoleón, a América llegó contrabandeado por buques
ingleses-, prendió invariablemente en todos los revolucionarios, carbonarios y afrancesa-
dos. Eran grupos logiados, élites pequeñísimas, que tomaron de su prédica el desprecio
por el absolutismo de las monarquías, soslayando las ideas mejor acunadas por el barón:
La fundación de un orden posterior, donde el equilibrio de los poderes facilitase la
convivencia armónica y los beneficios de la libertad para todos. Es que el señor de
Secondart era un francés que escribía para sajones y debió resignarse a alimentar
oscuramente en Francia y Latinoamérica a las perpetuamente desbordadas corrientes
modernas, y alcanzar éxito sólo en las ex colonias británicas, como vino a comprobarlo
en La Democracia en América un siglo después otro noble nostalgioso: el barón Alexis
de Tocqueville.
La amarga advertencia de Maquiavelo tornaba a cumplirse sin excepción: nadie es
profeta en su tierra; y las doctrinas del viejo Locke, retomadas por el iluminismo francés
ypulidasporMontesquieuhastalafiligrana,regresaronparadarresultadosóloenelmundo
sajón de espíritu práctico y cabeza fría. Su axioma número dos: las mejores elaboraciones
doctrinarias fracasan, allí donde su espíritu contradice al de los súbditos. En verdad,
Montesquieufuesiempreunajenoensupropiatierra:temíaelabsolutismodelosdéspotas
franceses, y miró hacia Inglaterra; cruzó el canal y regresó asombrado de las liberalidades
de un incipiente, fosco poder: la prensa.
Ya en 1721 había recorrido Francia con ojos extranjeros: en sus famosas Cartas
Persas, un oriental se fascinaba con las contradicciones europeas. Dos siglos después
otro francés, Bertrand de Jouvenel, al sentar las bases de una nueva disciplina -la
futurología- encontró, quizás sin sorpresa, que en sus Cartas y Consideraciones ya
Montesquieu había enunciado, cuándo no, la primera ley prospectiva: es posible prever el
futuro en la medida en que se conozcan las causas que generan los eventos.
Tan prestigioso como incomprendido, el señor de Secondart pasó sus últimos años
gotoso y catarático, dictando incisivas, escépicas sentencias, a su fiel secretario
Chalmondy, en la penumbra de su chambre en el Chateau de la Bréde.
“Es sentándose en sus sillas que se adquiere la nobleza...; un gran noble es un hombre
que frecuenta al rey, conversa con sus ministros y tiene antepasados, deudas, y
pensiones”.
Murió en París en febrero de 1755 y su tumba exhibe un epitafio convencional. Poco
importa: Voltaire, que tomó para su Cándido el espíritu de Montesquieu, lo escribió para
siempre de otra forma. “Siempre pensó e hizo pensar a los demás”.
312
313
a) Enumere las causas por las que el siglo XVIII se ha denominado el “siglo de
las luces”.
b) Explique el concepto de “despotismo ilustrado”, a partir de la frase de José
II: “Hice a la filosofía, la legisladora de mi imperio”.
c) ¿Qué importancia tiene el concepto de razón dentro del Iluminismo?
d) Elabore en 10 renglones el paradigma del hombre del siglo XVIII.
e) Explique los aportes más significativos que realiza Montesquieu a la Teoría
política.
f) ¿Cómo podría explicar, dentro del pensamiento de Montesquieu, la si-
guiente frase: “Es preciso que el poder detenga al poder”.
ACTIVIDAD Nº 30
314
315
1.3 Formas de Gobierno
Los aportes más significativos que realiza Montesquieu desde el punto de vista de la
Teoría Política, consisten en una actualización de la Teoría de la División de los poderes,
como una manera de evitar un gobierno despótico y su clasificación de los gobiernos que
veremos en el cuadro sinóptico.
1.- El gobierno Monárquico: Es el gobierno de
una sola persona de acuerdo a las leyes
fundamentales y dentro de los canales y restricciones
que le confieren los poderes intermedios.
El principio que sostiene a este régimen es el
honor o espíritu de cuerpo.
2.- El gobierno Despótico: Es condenable
porque es el gobierno de uno solo que conduce el
Estado en su propio beneficio y de acuerdo a su
La teoría capricho, sin sujetarse a ninguna ley, su
de los principio es el temor.
Gobiernos
(En "El 3.- El gobierno republicano: Es aquel en que
Espíritu el pueblo o una parte de él tienen el poder soberano.
de las
Leyes") a) República Aristocrática: El poder soberano pertenece a un
grupo de ciudadanos. Su principio: es la moderación en el uso de
la desigualdad.
b) República Democrática: El conjunto del pueblo tiene el poder
soberano. Su principio es la virtud en sentido cívico, que consiste
en privilegiar el interés general sobre el particular.
1.4 Separación de los poderes
Montesquieu preconiza el gobierno moderado. Tiene como modelo a la Monarquía
Inglesa, donde se insinúa la separación y control recíproco de Los Poderes; sobre la idea
fuerza de que “es preciso que el poder detenga al poder”.
El Poder Ejecutivo, el Legislativo y el Judicial no deben concentrarse en las mismas
manos. Estos poderes al mismo tiempo, representan tres fuerzas políticas y sociales: el
rey,elpuebloylaaristocracia,quedebentrabajararmónicamenteenunatensióndinámica
de contralor recíproco y colaboración.
El autor señala: “el espíritu de moderación debe ser el del legislador; el bien político, al
igual que el bien moral, se encuentra siempre en el justo medio”. Las leyes no deben
vulnerar el orden moral. Las costumbres son más importantes que las normas externas.
316
317
a) En cualquier texto de historia busque los principales acontecimientos de la
Revolución francesa, identificando causas y consecuencias.
b) Enumere los aportes más importantes de Montesquieu.
ACTIVIDAD Nº 31
318
319
2. Rosseau: El Origen de la Democracia Totalitaria
“Rousseau es el único hombre que, por la elevación de su alma y la grandeza de su
carácter, se mostró digno del papel de maestro de la humanidad” -pontificó Robespierre,
el artífice supremo del Terror durante La Revolución Francesa.
El partido jacobino derivó de la admiración que despertó Juan Jacobo Rousseau en el
grupo de los revolucionarios galos de estricta observancia.
EsteintelectualnacióenGinebra,Suiza,en1712yfueeducadoenlatradicióncalvinista
de su patria. Su vida fue azarosa, transhumante, plena de avatares amorosos y de
fracasos laborales. Intentó diversos oficios y profesiones, entre las que se pueden señalar
sucesivamente: seminarista, lacayo, granjero, copista de música y secretario del conde
deMontaigú,EmbajadorFrancésanteLaRepúblicadeVenecia.Deesteúltimoempleador
tenemosuntestimonioquevalelapenareceptarsobreelcarácterdeRousseau,-inestable
y expresivo, pero no agrio, dice Touchard-, a quien despidió por tener un “temperamento
vil”, una “increíble insolencia” que provenía de una “insania” altamente narcisista.
Voltaire -ex amigo de Rousseau- en un libelo titulado “Le sentiment des citoyens”,
concordaba con el conde de Montaigu sindicando al autor del “Contrato Social” como un
demente peligroso y un asesino de sus hijos. Este folletín motivó -entre otras razones- que
Rousseau escribiera sus “Confessions”, obra que revela una autocompasión aguda y en
la que se describe como un alma plena de grandeza y virtud y como un hombre verdadero
y justo.
Después de frecuentar a los hombres de la “Enciclopedia” se aparta de ellos, se pelea
con Voltaire, con Diderot y también con David Hume, quien lo había presentado en
Inglaterra como un héroe.
Algo similar ocurre con sus afectos femeninos: a Therese Levasseur que lo acompañó
33 años la recordó diciendo: “nunca sentí el menor rastro de amor por ella”. El mismo
desprecio signó su relación con su ex-benefactora y amante Madame de Warrens y con
otras mujeres que le tuvieron devoción y amor.
En sus obras siempre está presente y vivo a través de su estilo intenso, brillante e
impregnado de una sensibilidad exaltada que se enseñorea del genio de la Lengua
Francesa -como diría Belloc-. “El Emilio”, es un libro en el que Juan Jacobo desarrolla su
teoría sobre la educación, su impacto ha sido tan dilatado que aún hoy existen grandes
líneas de pensamiento que son tributarias de las ideas allí expuestas. El “Discurso sobre
las artes y ciencias” (1780) y el “Discurso sobre la desigualdad de los hombres”
cimentaron el culto que le tributó la alta burguesía y un sector de la nobleza. Pero sin duda
es en el “Contrato Social” donde su genio resplandece en toda su magnitud. Hillaire Balloc
-crítico de la Revolución Francesa- dice que en ese “breve y maravilloso libro “que” un
editor inglés contemporáneo se avergonzaría de publicarlo por su brevedad”, revela todo
lo que puede decirse sobre el fundamento moral de la democracia.
2.1 El contrato social
“ElContratoSocial"(1762)estáenelcentrodelaobradeRousseau(1762-1778) desde
el punto de vista cronológico pero también desde la óptica de su gravitación sobre los
espíritus del siglo XVIII. El mérito de Rousseau es que eligió la democracia “en una época
en que no existía ni en los hechos ni en las ideas”, nos dice Touchard. Esta obra está
“inspirada en la pasión por la unidad del cuerpo social”, que se funda en la soberanía
absoluta e indisoluble de la voluntad general, frente a la cual deben subordinarse los
intereses particulares.
320
La autoridad deriva de la asociación consciente, de un contrato social y no de la fuerza.
La concepción de la democracia como sistema que se fundamenta en la autoridad moral
del consenso ciudadano explica la razón de por qué es un régimen justo.
Rousseau enuncia que: A través del Pacto social “cada uno se une a todos”, “pone
encomúnsupersonaytodosupoderbajoladirecciónsupremadelavoluntadgeneral
y recibimos colectivamente a cada miembro como parte indivisible del todo. Cada
asociado se une a todos y no se une a nadie en particular; de esta forma, no obedece
más que a sí mismo y permanece tan libre como antes”.
El soberano es la voluntad general, que es la expresión de la comunidad y no la
voluntad de cada uno de sus integrantes. El hombre únicamente realizará su libertad
obedeciendo las leyes que son el resultado de la soberanía popular de la que él es parte:
“Un pueblo libre obedece, pero no es sirviente; tiene jefes pero no amos; obedece
a las leyes y es por la fuerza de las leyes por lo que no obedece a los hombres”.
El contrato social asegura asimismo la igualdad, pues, todos los ciudadanos tienen
igualesderechosenelsenodelasociedad.Libertadeigualdadseasocianindisolublemente
en esta comunidad democrática avisorada por el intelectual ginebrino.
La ley es expresión de la voluntad general. Es, al propio tiempo, “La voluntad del
soberano y el soberano mismo. El soberano quiere el interés general y, por definición, no
puede querer más que el interés general”.
Es inalienable: Este carácter implica que no puede tampoco
delegarse en representantes o diputados del pueblo. La teoría de
la democracia representativa es rechazada por Rousseau.
Es indivisible: Rousseau no admite la teoría de la división de los
poderes.
Es infalible: La voluntad general es siempre recta y tiende a la
utilidad pública.El pueblo no se equivoca.
Es absoluta: “El pacto social” confiere al cuerpo político un poder
absoluto sobre los suyos.
La Monarquía: hereditaria: Es un sistema detestable.
La Aristocracia Electiva: “Los más sabios deben gobernar a la
multitud de acuerdo al orden mejor y más natural"
La Democracia: Sobre este sistema Rousseau dice: “Si hubiera
un pueblo de dioses,se gobernaría democráticamente. Un gobier
no tan perfecto no conviene a los hombres”.
Sin embargo, en cualquier régimen el pueblo debe ser el
soberano y en esa función establecerá las leyes colectivamente.
En la democracia se funden el Poder Ejecutivo y el Legislativo,
tornando este gobierno en irrealizable porque no es bueno que
quien dicte las leyes las ejecute.El problema de la forma de
gobierno es secundaria.Lo que debe hacerse es asegurar la
solidaridad del cuerpo social a través de la Educación, el ejercicio
de la virtud, el patriotismo y la religión natural (desprovista de
dogmas y que preconiza como pecado grave a la intolerancia).
LasLasLasLasLas
formas deformas deformas deformas deformas de
gobiernogobiernogobiernogobiernogobierno
LosLosLosLosLos
caracterescaracterescaracterescaracterescaracteres
de lade lade lade lade la
soberan asoberan asoberan asoberan asoberan a
popularpopularpopularpopularpopular
sonsonsonsonson
321
La voluntad general
Rosseau sabía que existían límites a la voluntad general, ya que ésta supone una
finalidad del bien común. En efecto, Rosseau dice:
"La voluntad general es siempre recta, pero el juicio que la guía no siempre es
esclarecido. Es preciso hacerle ver las cosas tales como son, a veces como deben
parecerlo, mostrarle el buen camino que busca, preservarlo de la seducción de las
voluntades particulares".
Antonio Rodríguez, ha explicado la tesis central de Rosseau, en el prólogo a la edición
del Contrato Social (de Aguilar, 1.953, Buenos Aires), en estos términos:
"La voluntad general, bien entendida, necesita ser mayoritaria, pero no sólo por la
estricta razón, que si no lo fuese, no habría pacto, ni por lo tanto, comunidad política".
"Lo que le confiere su carácter general no es el hecho cuantitativo y externo de su
mayoría, sino la cualificación, interna-moral del bien que persigue. La voluntad es general
cuando quiere el bien común y a él pospone el interés particular. Es particular, cuando su
interés lo es, y a él se supedita el bien de la comunidad".
"Y en eso consiste también la moralidad del estado civil, frente al egoísmo instintivo del
estado natural". Según esto, en el caso límite que, naturalmente, nunca se da de hecho,
lavoluntaddeunsoloindividuopuedesergeneral-cuandoquieraelbiencomúnporencima
del propio-, y en el otro extremo, la voluntad de todos, puede ser particular -todos pueden
coincidir en querer su bien particular por encima del común-. Mejor aún, se advierte esta
condición de la voluntad general en los casos medios, es decir, mayoritarios, que suelen
ser los efectivos. Una mayoría y mejor todavía si se trata de una absoluta mayoría, puede
ser justamente la antítesis, la anulación misma de la voluntad general, a saber cuando
constituye un partido.
Elpartido,bandaosecta(Rosseaunoestablecediferenciaesencialentreellas),forman
siempre una asociación particular dentro de la general del Estado. Ahora bien, cuando una
de esas asociaciones es tan grande que prevalece sobre todas las demás, ya no tenéis
como resultado una suma de pequeñas diferencias, sino una diferencia única; entonces
ya no hay voluntad general, y la opinión que prevalece no es más que una opinión
particular".
La voluntad será general cuando tienda al bien común:
"Los deseos más fervorosos se desvanecen si una mano maestra no va progresiva-
mente encadenando los sucesos y preparando, por la particular reforma de cada ramo, la
consolidación de un bien general, que haga palpable a cada ciudadano las ventajas de la
constitución, y lo interesa en su defensa común como en la de un bien propio y personal".
(Mariano Moreno, Prólogo al "Contrato Social" de Rosseau).
Estas precisiones sobre la voluntad general, tienden a disipar una interpretación
equivocada, que ha conducido en el siglo XX a la instauración de las democracias de
masas, que son en realidad la verdadera antítesis de la democracia como cosmovisión y
como sistema de libertad.
322
323
a) Sintetice los aportes fundamentales de Rosseau, a la Revolución Francesa.
b) ¿Cuáles son los caracteres de la soberanía popular para Rosseau?
c) Explique la importancia de la educación para Rosseau.
d) Establezca la importancia del Contrato Social.
ACTIVIDAD Nº 32
324
325
El Período de las Grandes Revoluciones
La Revolución Americana: Sus antecedentes
La política de intransigencia religiosa de Jacobo I de Inglaterra -Siglo XVII-, provocó el
flujo de las migraciones puritanas hacia América del Norte.
El 11 de noviembre de 1620, un grupo de “padres Peregrinos” -como los denominó
Daniel Webster- a bordo de la “nave May Flower” que los conducía a la “tierra de
promisión”, ubicada en América del Norte, firmaron un pacto que constituiría el arquetipo
del contrato social, fundamento de la vida política posterior de las colonias inglesas. El
convenio decía: “En nombre de Dios, Amén. Nosotros los infrascriptos, leales vasallos de
nuestro temido soberano, el Rey Jacobo, habiendo emprendido por la gloria de Dios y el
progreso de la Fe cristiana y para la honra de nuestro soberano y nuestra patria, un viaje
destinado a establecer una colonia en la parte septentrional de Virginia, convenimos por
la presente, solemne y solidariamente y en presencia de Dios, reunirnos todos en
cuerpo civil y político, para nuestro mejor régimen y conservación y para llevar adelante
los fines citados anteriormente y en virtud, para formar, decretar y constituir leyes justas
y equitativas, ordenanzas, actos, constituciones y decretos, que de tiempo en tiempo
creamos los más necesarios y convenientes para el bien general de la colonia”...
Este documento liminar definió el carácter democrático que se impondría a las nuevas
colonias Inglesas, en las que, los habitantes gozarían de un régimen de libertades
desconocido en las naciones europeas.
Las colonias que fueron surgiendo presentaban historias y orígenes similares. Lord
Baltimore fundó Maryland para establecer allí a los católicos discriminados en Virginia. El
cuáquero Willian Penn colonizó Pennsylvania, creando una comunidad poseedora de
grandes virtudes cívicas y de carácter democrático.
Muchas de estas colonias tenían sus Cartas de Derechos con anterioridad a la
Revolución. Massachusetts en 1641 dictó su “cuerpo de Libertades” que virtualmente era
un esbozo de Constitución.
Respecto de los tributos, los colonos sólo aceptaban aquellos que se votaban en las
asambleas y que por lo tanto, habían sido consentidos democráticamente.
El rey Jorge III, desde 1764 decidió implantar en forma inconsulta, nuevos impuestos
a las colonias.
Benjamín Franklin, fue el emisario a quien las colonias encomendaron la misión
diplomática de evitar un conflicto abierto con la corona. A pesar de haber interpuesto sus
buenos oficios con éxito durante un tiempo, finalmente la guerra estalló en 1775.
Franklin se dirigió a Francia, donde consiguió un apoyo decidido (posteriormente se
sumaron España y en menor medida Holanda al esfuerzo libertario). El marqués de la
Fayette, y un nutrido grupo de militares franceses, fueron a integrar el ejército de George
Washington, que lograría la victoria definitiva tras 8 años de guerra.
La Revolución Americana se ubica temporalmente en 1776 y constituye el hecho
inaugural de la Edad Moderna y precede en 13 años a la Revolución Francesa (1789).
Uno de los rasgos esenciales de esta nueva edad -que se extiende desde 1776 hasta
nuestros días-, es la emergencia del Constitucionalismo moderno, y el surgimiento de los
movimientos históricos que concluyeron con el absolutismo monárquico.
326
La Revolución Americana constituyó el arquetipo que prefiguraría el futuro, que
mostraría a la posteridad una nación regida por una Constitución Moderna, anti-absolutis-
ta, republicana, democrática y federal.
Esta Revolución se originó en la tensión provocada por la decisión del Rey Jorge III de
Inglaterra, de imponer a las 13 colonias Británicas nuevos impuestos para solventar los
gastos bélicos de la corona británica.
El 4 de julio de 1776, los 13 estados de la Unión, reunidos en el Congreso de Filadelfia,
firman la Declaración de la Independencia.
La Declaración fue redactada por Thomas Jefferson y corregida por Adams y Franklin.
Este instrumento expresa: “Todos los hombres son creados iguales y dotados por su
Creador de ciertos derechos inalienables; entre estos derechos están la vida, la libertad
y la búsqueda de la propia felicidad. Es para garantizar estos derechos que se instituyen
entre los hombres los gobiernos, que derivan sus poderes legítimos del consentimiento de
sus gobernados; y cuando quiera que una forma de gobierno se haga destructora de estos
principios, el pueblo tiene el derecho de abolirla o reformarla, y a organizar los poderes en
la forma que a su juicio ofrezca mayores probabilidades de alcanzar su seguridad y
felicitad”.
En 1777 los 13 Estados de Unión eran: New Hampshire, Massachusetts, Rhode Island,
Connecticut, New York, Nueva Jersey, Pensilvania, Delaware, Maryland, Virginia, Caro-
lina del Norte, Carolina del Sur y Georgia- establecen una Confederación y sancionan los
“Artículos de la Confederación”, un instrumento que tenía como finalidad: “asegurar la
defensa común, afianzar las libertades obtenidas y apoyarse en el logro del bienestar
común”.
El 1783 Gran Bretaña reconoció la independencia de las ex colonias confederadas de
América del norte, por medio de Tratado de Paz de Versalles.
En 1787 la convención reunida en Filadelfia con el propósito de “hacer más perfecta la
Unión”, dictó la primera Constitución escrita y de carácter moderno, que sería el arquetipo
de las constituciones futuras.
Esta Constitución no contenía la parte Dogmática, ni un grupo de normas referentes a
los principios, derechos y garantías, que se daban por supuestos.
La Constitución tenía un Preámbulo y la parte orgánica, que regulaba el funcionamiento
de los tres Poderes -el Poder Ejecutivo, encabezado por el Presidente, el Legislativo
integrado por un Congreso bicameral y el Poder Judicial.
En 1791 se incorporaron las primeras enmiendas, entre las cuales se encuentran la
parte Dogmática. A partir de entonces, la Constitución de los EE.UU compendía los
valores fundamentales que su sociedad ha plasmado en un documento único. Esos
principios pueden resumirse muy sintéticamente en los siguientes:
1) LamanifestacióndefeenlaexistenciadeDios,creadordelhombreaquienhadotado
de los derechos inalienables y perpetuos que la Constitución reconoce.
2) De esta posición teísta deriva la concepción sobre los derechos naturales del
hombre. Dios ha creado a todos los hombres iguales y libres y ellos son los soberanos de
elegir su propio destino y procurar la propia felicidad.
3) Elconsentimientodelpuebloconstituyeelfundamentodelalegitimidaddelgobierno.
La idea del origen contractualista del Estado impregna el texto y las normas de la
Constitución.Esteidealsuponelasoberaníadelpueblo:elpoderpertenecealpuebloquien
lo otorga a los gobernantes -que actúan como sus representantes-.
327
4) La Constitución escrita es una de las características del nuevo régimen de gobierno
republicano.
5) La supremacía de la ley es el principio que rige la actividad de los gobernante. Estos
no pueden actuar sino dentro de las prescripciones de la ley.
6) La división de los poderes: El resguardo de la libertad requiere el establecimiento de un
sistema de “frenos y contrapasos” -como lo definió Montesquieu-, donde los poderes del
Estado en permanente tensión, se controlen recíprocamente, evitando así la instauración de
un Régimen Tiránico.
7) La forma federal del Estado.
Los Publicistas y Doctrinarios de la Revolución Americana
Alexander Hamilton 1757-1804:
A su pluma inspirada se debe en gran parte el libro: “El Federalista”, (que fue el libro de
cabecera de Artigas, el caudillo federal de la Banda Oriental). Esta obra surgió de una
recopilación de artículos escritos por Hamilton, James Madison y John Jay -que se
refugiaban en el seudónimo de “Publius”. Estos escritos eran parte de una campaña de
propaganda destinada a lograr la ratificación de la Constitución por el Estado de Nueva
York. La obra preconiza la necesidad de un Poder Ejecutivo fuerte, que oriente y de
sustento a la diversidad de los gobiernos federales. El axioma fundamental era el gobierno
fuerte, pues “débil es inseguro”.
Thomas Paine .1737-1809
En 1776 escribió su obra: “El sentido común”, que tuvo una influencia decisiva en favor
de la Revolución. Los soldados lo portaban en su mochila y merced a su inspiración su
elocuencia muchos indecisos abrazaron la causa de la libertad.
CuandoPaineretornóaInglaterrafueacogidoconrespetoporelpartidoWhig,yporelliberal
Burke.
Al estallar la Revolución Francesa tomó un decisivo partido por ella, y por todo proceso
que implicara la realización de una esperanza humana.
Burke publicó sus Reflexiones sobre la Revolución Francesa, que la estigmatizaba
como un verdadero aborto del infierno. La impresión que causó este libro sobre la
conciencia política de Gran Bretaña, fue decisiva en la posterior toma de posición inglesa
respecto de Francia.
Paine contesta en su obra: “The Rigths of Man” -Los Derechos del Hombre-, en donde
expresa que el Poder sólo se justifica en función de la preservación y custodia de los
derechos naturales del hombre. La Constitución escrita contempla y precisa esos
derechos y fija los límites del Poder. La obra apareció en 1791 y fue considerada por el
ministro William Pitt, como extremadamente peligrosa.
PaineserefugióenFranciadondeselodesignómiembrodelaConvención,Identificado
con los Girondinos, abogó en contra de la condena a muerte de Luis XVI. Posteriormente
retornó a los EE.UU., donde terminó su vida.
328
Tomás Jefferson 1743-1804
Una de las mayores obras de Jefferson, es haber sido el principal redactor de la
“Declaración de la Independencia” de los EE.UU. en 1776.
Estaba enrolado en la corriente liberal que reconocía como su inspirador al
pensador inglés de John Locke. En alguna medida se oponía a las ideas de Hamilton,
respecto de un gobierno fuerte, y sostuvo la necesidad de lograr un federalismo
descentralizado y una democracia moderna. Es en gran medida el modelador de la
Democracia americana tal como la describió Tocqueville, algún tiempo después.
El más alto cargo con el que fue honrado Jefferson, fue el de Presidente de los
EE.UU.
329
a)Exprese la importancia de la Revolución Americana.
b)Enumere algunos de los valores fundamentales expresados en la
Constitución de EE.UU.
ACTIVIDAD Nº 33
330
331
La Enciclopedia y la Revolución Francesa
Los redactores de “La Enciclopedia”,
entre los que se destacan Diderot,
D'alembert, Condorcet y Voltaire, enca-
bezaron el movimiento histórico que pro-
clamaba la primacía de la razón y su
aplicación irrestricta al método científico
universal. La política pasó así a ser una
ciencia deductiva e ideal. Las figuras
surgidas de las construcciones políticas
del idealismo, se convirtieron en un ver-
dadero“lechodeProcusto”,quetanpron-
to mutilaba la realidad que rebasaba los
límites del modelo racionalista o estiraba
sus límites, hasta hacerlo coincidir con el
metro preconcebido more-geométrico.
La nueva imagen de las ciencias se
caracteriza por el Idealismo naturalista.
La naturaleza se mueve a través de
leyesinalterablesynecesarias-V.gracia,
la ley de causalidad que establece le
secuencia entra causa y efecto-; leyes
que son cognoscibles por medio de la
razón.
Voltaire señala que el “Iluminismo” o
Ilustración, une la razón del filósofo con
el compás del matemático. La razón uni
da a la investigación experimental, permitirá al hombre dominar todos los secretos
de la Creación y hallar las panaceas para el sufrimiento. Esta fe ciega en la razón, condujo
a los enciclopedistas a adoptar una concepción optimista acerca del hombre y del sentido
de la historia. Ellos constituían la avanzada intelectual de una era de progreso constante
del hombre y de la sociedad.
La felicidad del mayor número de personas se podrá alcanzar sólo mediante la razón,
que logrará la arquitectónica de la sociedad perfecta, mediante el contrato social que
garantiza los derechos y libertades de todos.
La forma de gobierno que se corresponde con la Ilustración es el Despotismo Ilustrado.
Sus arquetipos, los gobernantes fuertes como Catalina de Rusia, Federico II de Prusia y
José II de Austria, quienes gobernaban pensando que la finalidad del poder está en lograr
la felicidad del pueblo, mediante una política fuerte y dominada por el racionalismo.
Sin embargo, el Iluminismo y la Enciclopedia, dieron los fundamentos a la Revolución
Francesa que también endiosaría a la razón.
El Ius-naturalismo racionalista
El Derecho Natural fundado en la razón natural del hombre -sin ser tributario de ninguna
justificación teológica- fue una elaboración de los publicistas de los siglos XVII y XVIII. Los
más destacados fueron: Grocio, Wolf y Puffendorf.
Jean Le Rond D'alembert.
332
Esta corriente ius-naturalista hizo posible el desarrollo de la filosofía pre-revolucionaria,
fuente de dos conceptos fundamentales: el Pacto Social -desarrollado por Rousseau- y el
estado de naturaleza: El buen salvaje es también un tema roussoniano.
La Revolución Francesa
La Revolución Francesa fue un movimiento histórico principista, apasionadamente
abstracto, ateo y sangriento. En 1789 se desencadenó este proceso, que implicó una
ruptura absoluta con el “Anacient Regime” -el Régimen antiguo-, que incluía la institución
monárquica, los resabios del feudalismo y los tradicionales poderes sociales. El Estado
revolucionario emergente -de claro linaje racionalista- es el heredero de la soberanía, que
se transfiere del monarca al pueblo de Francia.
La representación popular será el nuevo principio mediante el cual, el soberano -el
pueblo- pude ejercer el gobierno de la Nación. Los representantes del pueblo serán sus
mandatarios, investidos del poder soberano que les delega su titular anónimo y múltiple,
quien conserva la titularidad de la soberanía.
La Revolución consolida la idea moderna de la Nación y plasma el ideal maquiavélico
del ejército ciudadano -en contraposición con el ejército pretoriano o profesional de las
monarquías-. El ejército es el pueblo en armas, que se nutre del servicio militar obligatorio
y masivo.
La Revolución con sus luces y sombras, será la gran difusora del ideario condensado
enlaconsigna “Libertad,Igualdad,Fraternidad”,quelossoldadosdeNapoleónllevaránen
sus mochilas, propugnando la semilla de la democracia por todos los países de Europa.
Francia en víspera de la Revolución
Desde el reinado de Luis XV el absolutismos francés sufría un proceso de decadencia
visible. Los fracasos en materia de política exterior, los problemas económicos de carácter
crónico y los desaciertos políticos internos agudizaban las tensiones sociales existentes.
Otro factor no menos importante y que agitaba los espíritus se verificaba en el plano de las
ideas: El Iluminismo racionalista, el Enciclopedismo, constituían movimientos intelectua-
les que mostraban la realidad política y social de Francia, como lastrada de irracionalidad
e injusticia.
Luis XVI se había rodeado de una pléyade de Ministros, entre quienes sobresalió el
fisiócrata Roberto Turgot, designado en 1774. Turgot aplicó una política de liberalización
de los precios de los cereales, como una medida del cambio estructural de la economía.
En un primer momento, esta decisión provocó el aumento del precio del pan. Los obreros
de París se levantaron en armas en el mes de abril de 1775 ante la situación de carestía
emergente.
Turgot también se había empeñado en llevar adelante un plan de austeridad del gasto
de la Corte, que sería seguido de la abolición de impuestos arbitrarios. Pero la reina María
Antonieta (Madame Déficit), acompañada por un nutrido grupo de cortesanos y funciona-
rios hicieron una cerrada oposición a Turgot, quien en 1776 debió abandonar su cargo.
A Turgot le sucedió Jacques Necker, a quien Luis XVI destituyó en 1781 tras la
publicación del libro “Compte Rendu au Roi”, cuya autoría era del ministro.
DurantelagestióndeNeckerlasituacióneconómicahabíaempeoradosignificativamente
333
debido en parte a los desafíos que Francia aceptó en el plano de la política internacional.
En1778elReyhabíadecididoapoyarlaguerradelaIndependenciadelosEE.UU.En1783
se había firmado el tratado de Paz de Versalles, mediante el cual, Inglaterra reconocía la
independencia de los EEUU y devolvía Luisiana a Francia. La corona gala adquiere el
Senegal y la isla de Tobago. Este conflicto y las posteriores anexiones territoriales
significaron erogaciones importantes para el erario francés.
Entre tanto, otros dos ilustres ministros de Hacienda -Charles Alexander Colonne y
Brienne- fracasarían en su propósito de ordenar las finanzas y devolver la salud
económica al reino.
En 1786 la situación se agrava debido a las malas cosechas y a la presión fiscal sobre
los productores agrarios.
En 1788 la bancarrota de Francia es un hecho inocultable. El Rey vuelve a llamar a
Necker. El nuevo ministro propone un plan de reformas fiscales que tendían a alivianar la
excesiva carga tributaria que pesaba sobre los sectores productivos.
En efecto, las exacciones tributarias recaían sobre el Tercer Estado -el pueblo llano-
que representaba el 95% de la población. Los campesinos y burgueses pagaban los
impuestos al consumo -aides-, las gabelas y el taille -contribución territorial-, que en su
conjunto importaban hasta un 70% del ingreso.
Los nobles estaban exentos del taille y el clero podía contribuir voluntariamente -dons
gratuits- con los impuestos. Estas dos clases o estamentos representaban menos del 4%
de la población de Francia.
Necker debía obtener nuevos recursos, pero su propuesta consistía en distribuir más
justamente las cargas y derogar los tributos arbitrarios. El Parlamento de París impone
como condición para aprobar las reformas fiscales, que se convoquen los Estados
Generales, que no se reunían desde 1614.
El 5 de mayo de 1789 se realiza la apertura en Versalles de los Estados Generales, a
los que concurrieron las representaciones de los tres órdenes feudales: 1) La aristocracia
-que presentaba 300 diputados-; 2) El clero, que constaba de 300 representantes y 3) El
Tercer Estado o Estado llano, que a instancias de Necker concurría con doble represen-
tación -es decir 600 diputados).
Desde las primeras sesiones los diputados del Tercer Estado insistieron en que el voto
debía ser nominal -es decir, por cada diputado- y no por cada orden, clase o Estado. De
esta manera, se lograría una representación acorde con la realidad popular que cada
Estado tenía detrás de sí. En este planteo se seguían las ideas contenidas en el libro del
Abate Sieyés: “¿Qué es el Tercer Estado?"
El 17 de junio es “cuando tuvo lugar el primer acto revolucionario” -señala Belloc-. Ese
“es el momento preciso a partir del cual la Revolución comienza a actuar como tal. Ese día
fue cuando el Tercer Estado, si bien reforzado por un puñado de eclesiásticos y por nadie
de la nobleza, se declaró Asamblea Nacional”; y asumió la potestad tributaria. “La
Asamblea Nacional resuelve y decreta que todos los impuestos y tarifas de cualquier
especie que no haya sido específica, formal y libremente concedidos por la citada
Asamblea, cesarán en todas las provincias del reino”.
Dos días después, el 19 de junio, la Asamblea Nacional, “todavía por propia
autodenominación y poderes que se había arrogado fuera de toda forma legal, se puso a
la obra, nombró comités y asumió la soberanía que reclamaba. Los nobles protestaron,
334
especialmente los obispos, y el Rey, por consejo del guardaselles Barentin, decidió una
inmediata resistencia. Se adoptó la excusa de que la Sesión Real, como se llamó, en que
el Rey expresaría su voluntad, necesitaba la preparación del recinto y, cuando los del
estado llano se presentaron al día siguiente, 20 de junio, encontraron la puerta de la sala
cerrada. Se trasladaron a una cancha de pelota vecina e hicieron un solemne juramento
colectivo de que no se dispersarían sin dar a Francia una Constitución. Continuaron
reuniéndose, utilizando para tal fin una iglesia, pero el 23 se abrió la Sesión Real y el Rey
declaró su voluntad” (Belloc -"La Revolución Francesa")
Al día siguiente, la mayoría del clero se unió de nuevo al estado llano para sesionar (en
desafío a las órdenes del Rey) y el día 25, 47 de los nobles siguieron su ejemplo El Rey
cedió y el 27, dos días después, ordenó que las tres Cámaras sesionaran juntas. La
Asamblea Nacional estaba ahora legalmente constituida e inició su marcha.
El 9 de julio gran parte del clero y la nobleza -Estados que aún sesionaban en recintos
diferentes- se pliegan a lo dispuesto por el Tercer Estado y se integra la “Asamblea
Nacional Constituyente", que redactará la Constitución de 1791.
El 14 de julio, el populacho de París alarmado por la noticia que había sido destituido el
ministro Necker, y que concurrían sobre la ciudad capital tropas mercenarias para disolver
la Asamblea, se sublevó en armas y tomó por asalto la Bastilla, prisión-fortaleza que
constituía un símbolo del autoritarismo monárquico.
Los revolucionarios se organizan militarmente creando la Guardia Nacional y adoptan-
do la bandera tricolor -roja, blanca y azul-. El día 15 el Rey compareció ante la Asamblea
y prometió volver a designar a Necker y retirar las tropas. El día 17 el Rey se puso la
escarapela Tricolor en el municipio de París, consumando su capitulación.
LatomadelaBastillateníarelevanciaenelplanomeramentesimbólico,peroconstituyó
una señal para que los clubes masónicos -especialmente los jacobinos, a quienes lideraba
Robespierre- culminaran su tarea de exaltación revolucionaria.
El 4 de agosto la Asamblea suprimió los diezmos y los derechos feudales, que
virtualmente concluían con los privilegios de la aristocracia.
El 26 de agosto La Asamblea aprueba la “Declaración de los Derechos del Hombre y
elCiudadano”,quecomoafirmóelhistoriadorHilarieBelloc,constituíalasecularizaciónde
verdades inveteradas contenidas en el mensaje cristiano. Los Derechos afirmados en la
Declaración, incluyen el Derecho de Propiedad, el Derecho de Resistencia a la opresión,
y el Derecho a la libertad.
La declaración fue propuesta por el Marqués de La Fayette y es probable que Jefferson
-que vivía entonces en Francia-, haya tenido intervención en su redacción.
Atítulorecordatoriocabeseñalarquedesde1895seencendióunainteresantepolémica
entre Georg Jellinek -profesor de Heidelberg- y Emile Botuny -del Instituto de Francia-,
sobre la inspiración de la Declaración de los Derechos del Hombre. Jellinek veía el origen
del documento en el precedente norteamericano. Botumy señalaba que el Contrato Social
de Rousseau es la verdadera y única fuente de la declaración.
335
a) Sintetice los antecedentes previos a la Revolución Francesa.
b) ¿Qué significado tiene la toma de la Bastilla?
c) Explique la importancia histórica de la Revolución Francesa.
ACTIVIDAD Nº 34
336
337
El 12 de julio de 1790 se votó la “Constitución Civil del clero, que obligaba a los
sacerdotes a jurar juramento civil, por considerárselos como funcionarios públicos. Esta
medida según Belloc constituyó un gran error de la Revolución pues provocó problemas
de resistencias ingentes en la población católica”.
Durante la noche del 20 al 21 de junio, el Rey, la Reina y sus hijos, huyeron del palacio,
con intención de cruzar la frontera y refugiarse en un país amigo.
Pero por una causalidad increíble fue detenido en la localidad de Varennes -”a pocos
centenaresdeyardasdelasalvaciónytraídosdenuevoaParís,rodeadosdemuchedumbres
enormes y hostiles”.
La fuga de Luis XVI fue “considerada virtualmente como una abdicación. El vigoroso
cuerpo de opinión provinciana, tranquila y moderada, que todavía se centraba en el Rey
y consideraba función suya dirigir y gobernar, quedó desconcertada y en su mayoría
divorciada en el futuro, de la Corona”. “Todas las fuerzas constitucionales y de conside-
ración de la sociedad conspiraban para preservar la monarquía a costa de cualquier
ficción. La Guardia de Milicia de clase media al mando de La Fayette reprimió, en lo que
se llamó la Matanza del Campo de Marte, los comienzos de un movimiento popular. Los
dirigentes más radicales huyeron al extranjero o se ocultaron”.
El 3 de setiembre de 1791 se dicta una Constitución escrita, formalmente monárquica.
La Asamblea legislativa pasaba a ser la verdadera depositaria de la soberanía popular, y
el Rey retenía un Poder Ejecutivo atenuado y circunscripto.
El rey juró la Constitución luciendo un gorro frigio que era uno de los símbolos
entrañables de la Revolución.
La nueva constitución creaba una nueva Asamblea Legislativa. El primero de Octubre
de 1791 se reunió este Parlamento. “El peso, no de los números recayó en un grupo de
hombres entusiastas y elocuentes, que, por el hecho de que algunos de sus principales
miembros provenían de la Gironda, fueron llamados Girondinos. Representaban el ideal
democrático más puro y entusiasta”. Verniaud e Isnard eran sus grandes oradores, Brissot
suintriganteintelectual...Rolandera,porasídecir,elalmadetodoelgrupo.Losgirondinos
querían la guerra con Austria.
Los extremistas que se les oponían, (llamados “La Montaña”), eran especialmente de
carácter parisiense. Robespierre, el que primero fuera oscuro y luego sectario orador de la
Asamblea Nacional -aunque no integraba este segundo Parlamento- era quizás la figura más
prominente de ese grupo, porque era el orador público de París; y ciertamente la Montaña era
París. Más tarde, fue la Montaña (que en principio se había opuesto a la guerra), la que había
de asegurar el éxito de las armas francesas por una rigidez y un despotismo en acción
aborrecidos por las mentes más puras y menos prácticas de los girondinos.
El 20 de abril se declaró la guerra contra Austria. Se coligarían contra Francia los
Prusianos y otros príncipes alemanes.
El 10 de Agosto los Jacobinos promovieron la toma del palacio de las Tullerías (el 1 de
setiembre se encarceló en la Torre del Temple a la familia real a quien la comuna de París
sindicaba como responsable de la coalición de naciones contra Francia).
El mismo 10 de agosto un nutrido ejército austríaco-prusiano al mando del Duque de
Brunswick invadió el territorio Francés, tomando la fortaleza de Longwy y la ciudad de
Verdun. En París se produjeron las matanzas de septiembre. Belloc las describe así: “los
supuestos cómplices conocidos y los que apoyaban a la corte en su resistencia y Alianza
con los invasores, fueron arrestados por centenares. De estos prisioneros, hacinados en
338
las cárceles de la ciudad, fueron muertos hasta un número de 1100 por un grupo pequeño
pero organizado de asesinos durante los días en que se esperaba y llegó a la ciudad la
noticia de la caída de Verdún".
Semejante crimen espantó la conciencia pública de Europa y del pueblo francés.
“Quieneslaordenaronformabanpartedeunpequeñocomitéqueactuóespontáneamente,
y su jefe era Marat”.
El 20 de setiembre la Convención Nacional celebró su primera sesión, que tuvo lugar
en el palacio de las Tullerías. Ese día, se supo la noticia del triunfo de las armas de la
Revolución en Valmy.
El 21 de setiembre la Convención Nacional abolió la monarquía. En la sesión del día 22
de setiembre, comienza a utilizarse la palabra República para designar el nuevo gobierno.
La Convención estaba integrada por tres fracciones políticas predominantes:
- Losgirondinos:eran unaagrupaciónmoderadayconservadora,delaqueyasupra
se ha hablado.
- Los Montañeses: que se los designaba así por su ubicación elevada en el recinto.
Esta facción estaba integrada por el Club de los Cordeleros -llamados así por haber nacido
en un convento franciscano-; y por los Jacobinos, que eran Roussonianos de estricta
observancia, presididos por Robespierre.
- El llano: también denominados por la posición que ocupaban en el recinto. Se ha
dicho de ellos que no tenían una definición demasiado precisa y que respondían a los
intereses de la burguesía francesa.
LaConvenciónentronizarálaPrimeraRepúblicaFrancesayjuzgaráycondenaráaLuis
XVI a morir en la Guillotina el 21 de enero de 1793.
La Condena a Muerte del Rey
Albert Camus en su magnífica obra "El Hombre Rebelde", explica la condena a muerte
de Luis XVI en estos términos: “Saint Just ha hecho entrar en la historia las ideas de
Rousseau. En el proceso del rey, lo esencial de su demostración consiste..." (Ver el anexo
“La condena a muerte del rey” pág. 102, de Albert Camus).
Tras el regicidio, se producirán las sublevaciones de los católicos de la Vendee y se
coligarán Inglaterra, Holanda y España, para terminar con la sangrienta Revolución
Francesa.
Los Jacobinos responderán instituyendo el “Comité de Salud Pública” Integrado por
Danton,Cambon,Barereyotros6ciudadanos,perocuyolíderideológicoeranRobespierre,
quien se convertirá en un férreo dictador. Los Girondinos son detenidos y comienza el
período denominado “El Terror”, en el que fueron ajusticiados millares de ciudadanos
franceses por la sola sospecha de ser contra revolucionarios. El Tribunal Revolucionario
condenó en París a más de 2.627 personas a la guillotina, entre las que figuran Lavoisier
-famoso químico-, Madame Roland -quien expresó: “Libertad, cuantos crímenes se
cometen en tu nombre”, la reina María Antonieta, el Duque de Orleans y Andre Renier -
poeta de nombre-. Este mismo esquema se aplicó en toda Francia.
En la primera semana de abril de 1794 fueron ejecutados Danton, Desmoulins y otros
partidarios de cesar el Terror por ser internamente innecesario, ya que las armas de la
República, triunfaban sobre los ejércitos de las monarquías coligadas.
339
Robespierrefueperdiendorápidamentesupopularidaddebidoaqueselosindicócomo
el ideólogo del terror. Posteriormente intentó crear una nueva religión al “Ser Supremo” y
revertir el ateísmo militante de la extrema izquierda jacobina.
El 28 de julio de 1794 Robespierre fue finalmente guillotinado junto con 21 de sus
partidarios. Inmediatamente cesó el Terror.
En 1795 la Convención Nacional dictó una nueva Constitución que creaba el Directorio
-un Poder Ejecutivo colegiado integrado por 5 miembros-, un Poder legislativo integrado
por dos Cámaras -El Consejo de los 500-, y un Consejo de Ancianos, que aprobaba o
vetaba las leyes emanadas del legislativo.
La inestabilidad del Directorio hizo crisis en el año 1799. Sieyes y Barras, integrantes
del Directorio, Mauricio de Talleyrand -Ministro de Relaciones exteriores y Fouché, jefe de
Policía, generaron el golpe del 18 Brumario, que instauraría el Consulado, designándose
a Napoleón, Sieyes y Ducós, como cónsules.
En Diciembre Napoleón dictó una nueva Constitución, aprobada por un Plebiscito
virtualmente unánime. El Poder Ejecutivo, sería desempeñado por el propio Napoleón,
como Cónsul vitalicio.
En 1804 Napoleón es proclamado “Emperador de los Franceses” por el Senado. El
Papa Pío VII lo coronará ese mismo año y en una ceremonia solemne, en Notre Dame. En
marzo de 1814, las naciones europeas coaligadas contra Napoleón toman París. El
Emperador abdica y se restaura la Monarquía borbónica en la cabeza de Luis XVIII
NapoleónesexiliadoenlaisladeElba,dedonderegresaráen1815,pararestaurareltrono
imperial por 100 días.
Una octava coalición de naciones monárquicas comandada por Wellington- vencerá a
los franceses en Waterloo.
El 8 de julio de 1815 volverá a restablecerse en el trono a Luis XVIII.
CRONOLOGÍA DE LOS GOBIERNOS Y LAS CONSTITUCIONES DE FRANCIA
POSTERIORES A LA REVOLUCIÓN
Período Los Estados generales
Monárquico La Asamblea Nacional: La constitución Monárquica de 1791.
La República Jacobina.
Convención Nacional Constitución Republicana de 1.793.
(1792-1795) Período de: “El terror”-conducido por los
jacobinos
La República El Directorio LaConstituciónde1795
(1.792-1.795) (1795-1799)
La Constitución de 1799 (13 de diciem
bre). El Consulado La Constitución de
1802 (4 de agosto)(1800-1804) Otorga a
Napoleón el consulado vitalicio.
Comienza el período Napoleónico
Período
de la
Revolución
340
La Constitución de 1804 (Senado Consulto del 18 de
El Imperio mayo) instaura el Imperio - Napoleón es ungido Emperador.
El Imperio es Restaurado durante 100 Días, tras el retorno de
Napoleón desde la Isla de Elba.
La Constitución de 1814: Restaura la monarquía legítima de los
Borbones. Luis XVIII será ungido Rey de Francia. Su reinado se
interrumpirá durante los 100 días de regreso de Napoleón. Luego
de la Batalla de Waterloo, Napoleón será exiliado definitivamente
en la Isla de Santa Elena.
La Constitución de 1830: se pactó entre el parlamento francés
y Luis Felipe de ORLEANS.
Se establece una monarquía constitucional y liberal.
La segunda
República La Constitución de 1848: Establece la 2da. República.
(1848 -1852)
La Constitución de 1852: es formalmente Republicana, pero
crea las condiciones para la restauración del Imperio
El senadoconsulto del 7 de noviembre: instaura el Imperio - Es
ungido Napoleón III en el Trono Imperial.
La Constitución del 21 de mayo de 1870: será la última del
período.El 4 de setiembre de 1870 se derrumba el Imperio debido
a la derrota de Sedan, merced a la cual, Prusia resulta la Nación
vencedora.
La capitulación de Francia ante Prusia y la caída de Napoleón III
producen una anarquía sin precedentes, el 18 de marzo.
Se inicia el año 1871 con el ascenso al poder de un gobierno
Revolucionario inspirado en el socialista que pretendía instalar la
Dictadura del Proletariado.
Thiers asume el Poder Ejecutivo de la República Francesa y
establece el “gobierno provisional”se produce una breve guerra
civil que concluye el 28 de mayo, con la derrota de Nacional los
socialistas.
- La Constitución de 1875 da origen a la III República.
- La República de Vichy: La derrota de Francia frente a la
Alemania Nazi, crea una situación institucional extremadamen-
te difícil.
La Ley del 10 de julio de 1940 de las cámaras de Burdeos dan
origen al gobierno del Mariscal Petain, héroe de la Primera
Guerra Mundial. Este gobierno desarrollará su actividad en una
nación ocupada militarmente por Alemania.
La tercera República finalizó en 1940.
- La Constitución de 1946 -posterior a la conclusión de la 2da.
guerra mundial-, institucionalizó la 4ta. República.
- La Constitución de 1958 reguló la vida institucional de la 5ta.
República.
La
Restauración
Monárquica.
Lalegitimidad
(1.814-1.830)
La Monarquía
Orleanista
(1.830-1.848)
El Gobierno
Provisional o
de defensa
Nacional
(1.871-1.875)
El II
Imperio
(1.852-1.870)
La Comuna:
18-3-1.871/
28-5-1.871
La República
341
Sintetice los acontecimientos posteriores a la Revolución Francesa.
ACTIVIDAD Nº 35
342
343
La Reacción ideológica contra la Revolución Francesa
La Reacción ideológica puede esquematizarse en el siguiente cuadro sinóptico:
1.-Burke
1.-Los Reaccionarios 2.-De Maistre
(son historicistas 3.-De Bonald
y tradicionalistas) 4.-Donoso Cortés
1.-Royer Collard (ver los liberales)
2.-Los Doctrinarios 2.-Guizot
3.-Víctor Cousin (ver los liberales)
4.-Chateaubriand
Edmundo Burke: 1729-1792- Escribió, entre otras obras: “Reflexiones sobre la
Revolución Francesa”.
Burke es un tradicionalista extremo que asigna a la Tradición Política el sentido de una
revelación religiosa, porque consiste en un decantado depósito de las experiencias
positivas y los resultados conseguidos por la especie humana.
Las tradiciones de una nación son el reservorio de la civilización y constituyen la fuente
de la Religión, de la moralidad, formándose en la guía y el árbitro final de la razón.
Las Instituciones políticas integran un vasto y complicado sistema de derechos
prescriptos y observancias consuetudinarias; estas prácticas son hijas del pasado y se
adaptan al presente sin solución de continuidad. Es por otra razón que la Tradición
constitucional y social debe ser objeto de una reverencia afín a la religiosa por ser una
creación de la inteligencia colectiva.
Desde esta perspectiva realizó un irónico ataque contra la divinización de la Razón
realizada por la Revolución Francesa y de donde proviene su carácter intrínsecamente
perverso. Esa exaltación de los principios abstractos hizo que la Revolución pretendiera
hacer tábula rasa de la realidad existente, para lo cual, incurrió en metodologías intrínse-
camente perversas y el Terror.
La sociedad -según Burke- se basa en sentimientos profundos de amor y lealtad que
se arraigan en la familia, la vecindad, el país y la Nación.
Los elementos fundantes de la vida social están constituidos por un núcleo de
sentimientos instintivos -que emergen de la estructura profunda de la personalidad
humana- frente a los cuales, la razón y el egoísmo son superficiales. La base de la
sociabilidad y la moral están dadas por la necesidad del hombre de ser parte de algo que
trasciende su efímera existencia.
De esta premisa deriva la comprensión de que las naciones no se mantienen unidas en
virtud del egoísmo calculador, ni del racionalismo frío, sino por el sentimiento profundo de
pertenencia a una nación determinada.
Las ideas abstractas en política conducen a los pueblos a la locura y la destrucción. El
espíritudetodaconstitucióneslacristalizacióndelasabiduríadeunpueblo,desutradición
-que contiene en sí las claves del desarrollo institucional.
344
El ente del Estadista consiste en conservar mediante el cambio, en adaptar la rutina
consuetudinaria a los nuevos requerimientos y situaciones.
Ensíntesis,unordenpolíticoesnaturalyarmónico,noporquesugobiernoseestructure
respondiendo a principios abstractos y racionales -V. Gracia la división de los Poderes en
un sistema de contrapesos y frenos- sino por provenir de un largo desarrollo histórico, que
ha permitido seleccionar y contar las experiencias vividas.
Este respeto por la tradición colisiona con la Revolución que intentó no solo subvertir
el Régimen político, sino también aspectos sociales y hasta el calendario -la nomenclatura
de los meses- el ejército, los estilos estéticos y la vida cotidiana.
Un orden constitucional está revestido de autoridad en la medida en que provenga de
un pasado inmemorial.
La sociedad y los Estados son instrumentos de la Providencia Divina. El plan de Dios
se revela a través de la Historia, y es en el Estado donde se realizan los grandes valores
queridos por la economía de la providencia.
El Estado es una asociación solidaria entre los vivos, los muertos y los que van a nacer,
donde se suman y agregan todas las virtudes, la perfección, la ciencia y el arte. La
constitución es un patrimonio colectivo que se logra para la acumulación de las experien-
cias válidas, a lo largo de la historia.
La libertad concreta de los hombres concretos es el resultado de una herencia. Es el
patrimonio formado tras largas luchas sin desmayo y que las generaciones actuales
aprovechan íntegramente.
JosédeMaistre:1753-1821-Susobrasmásimportantesson:“ConsideracionessobreFrancia”
-1796- y el “Ensayo sobre el principio generador de las Constituciones Políticas” -1814-
Es un escritor ultramonárquico y absolutista, pero no consiente en que el gobierno real
pueda ser arbitrario. Los Reyes están sometidos a la justicia Divina y en consecuencia
deben gobernar para Bien de los pueblos.
De Maistre se refiere a las Constituciones Escritas como un absurdo.
Los Derechos de los hombres -afirma- no pueden ser escritos, salvo a título meramente
declarativo. Las Constituciones en realidad reconocen derechos anteriores a toda norma
positiva y de los que sólo se pude predicar que “existen porque existen”.
Al igual que Burke, De Maistre es un enemigo declarado del Nacionalismo abstracto de
la Enciclopedia y el Iluminismo.
De Maistre cree que la Revolución Francesa en realidad entraba en los planes de la
Providencia Divina, como una expiación, como un castigo purificador merecido por la
Nación por sus faltas y pecados. De Maistre es Monárquico, católico y que cree en una
concepción jerárquica de la sociedad.
La Corriente Tradicionalista
De Maistre y Bonald
Los dos principales doctrinarios de la contrarrevolución en todo el continente son
Joseph de Maistre (1753-1821), -ver supra- noble saboyano, y el vizconde de Bonald
345
(1754-1840),gentilhombrefrancés:queMaistretieneinclinaciónporelmisterioyelsentido
de la historia; Bonald es un razonador del pasado. Bonald tiene un sentido más agudo de
los problemas sociales que Maistre; su "Législation primitive" denuncia el maquinismo y la
escuela “material y materialista” de Adam Smith: “... Cuantas más máquinas existen en un
Estado para aliviar la industria del hombre, más hombres hay que sólo son máquinas”.
Aunque el pensamiento de Bonald sea distinto del de Maistre, ambos ofrecen notables
semejantes.
La experiencia contra la razón
AligualqueBurke,MaistreyBonaldseburlandelaspretensionesracionalistasdelsiglo
XVIII: “Juzgar todo según las reglas abstractas, sin consideración a la experiencia, fue un
singular ridículo del pasado siglo” (Maistre, Du Pape). El hombre abstracto no existe; es
irrisorio y peligroso el querer legislar para el hombre, el querer establecer Constituciones
escritas y declaraciones de derechos: “La Constitución de 1795, como sus mayores, está
hecha para el hombre. Ahora bien, no existen hombres en el mundo. He visto en mi vida
franceses, italianos, rusos, etc.; pero, en cuanto al hombre, declaro no haberlo encontrado
en mi vida; si existe, es sin yo saberlo” (Maistre, Considérations sur la France).
Es preciso oponer a los sueños universalistas y a las pretensiones racionalistas las
lecciones de la experiencia y de la sabiduría providencial.
Maistre y Bonald dan a la palabra “naturaleza” el mismo sentido que Burke. La política
natural está basada en la Historia: “Reconozco en política una autoridad indiscutible, que
es la de la Historia, y en materia religiosa una autoridad infalible, que es la de la Iglesia”
(Bonald,"Théoriedupouvoirpolitiqueetreligieux",tomoII).Lostradicionalistas,aligualque
los liberales de la misma época, recurren a la Historia como principio de explicación y de
justificación política; de esta forma Del Vecchio habla del “historicismo político” de la
escuela tradicionalista.
Sin embargo, la Historia está subordinada a los designios de la Providencia. Para
Maistre, como para Bossuet la Historia es el producto de un orden providencial. Este
“providencialismo” de Joseph de Maistre le conduce a presentar a la Revolución francesa
como una expiación querida por Dios; a Napoleón, como el instrumento de la Providencia
divina; a Francia, como investida de una misión religiosa; y a la guerra, como una obra
divina. Esta concepción grandiosa de la Historia desvía a Maistre de los juicios sumarios
que llenan la obra de Burke; lejos de empequeñecer a sus adversarios, Maistre los
convierte en agentes de la voluntad divina.
La sociedad contra el individuo
Tanto para Bonald como para Maistre no son los individuos los que constituyen la
sociedad, sino que es la sociedad la que constituye a los individuos; los individuos no
existen más que en y por la sociedad, y no poseen derechos sino deberes respecto a ésta.
Esta religión de la sociedad termina en religión del Estado, “la sociología se convierte
en sociolatría” (Jean Lacroix, "Vocation personnelle et tradition nationale"). De esta forma
el Estado se encuentra divinizado, el Gobierno se establece sobre bases teocráticas y la
obediencia está siempre justificada: “La naturaleza del catolicismo le hace el amigo, el el
conservador, el más ardiente defensor de todos los Gobiernos”. (Maistre, "Réflexions sur
le protestantisme")
346
El orden contra el progreso
La sociología de Joseph de Maistre es una sociología del orden, y su obra expresa la
nostalgiadelaunidad.Unidaddelafe (Utsintunum),unidaddelpoder,cohesióndelcuerpo
social.
Maistre y Bonald insisten en el papel de la familia y de las corporaciones, en los
beneficios de la agricultura, que “debe ser el fundamento de la prosperidad pública en una
sociedad constituida” (Bonald, "Théorie du pouvoir politique et religieux", tomo II).
El orden tradicionalista es esencialmente jerárquico. El Gobierno más natural para el
hombre es la monarquía; la soberanía es una, inviolable y absoluta. “Cuando se dice que
el hombre ha nacido para la libertad se dice una frase que carece de sentido... El monarca
pueblo es el más duro, el más despótico y el más intolerable de todos los monarcas”
(Maistre, "Etude sur la souveraineté").
Maistre subordina estrechamente el poder temporal al poder espiritual, y atribuye al
Papa una especie de magistratura universal. Condena las tesis galicanas, y su libro "Du
Pape" (1819) constituye la más perfecta expresión del ultramontanismo político.
Experiencia, sociedad, orden, unidad, Providencia: estos temas constituyen el fondo
común del tradicionalismo universal. La obra de Joseph de Maistre y de Bonald comporta
pocas referencias precisas a las tradiciones francesas; es menos tradicionalista que
contrarrevolucionaria.
La reacción política contra la Revolución
El Congreso de Viena
El Congreso de Viena reunió a las cuatro grandes potencias Europeas que lucharon
contra la Francia Revolucionaria: Inglaterra, Austria, Prusia y Rusia. El propósito consistió
en evitar la propagación del ideario de la Revolución Francesa. Las políticas emergentes
y concertadas fueron:
1) Restablecimientodelasmonarquíaslegítimasquehabíansidoprivadasdesutronopor
Napoleón -caso más palmario el de España, donde se restauró en el trono a Fernando VII-
2) La política de equilibrio Europeo- Para lograrla se reestructuró el mapa de las
naciones Europeas con el objeto de evitar que una potencia tuviese una preeminencia
determinante en desmedro de otras.
De estas anexiones, divisiones y cesiones resultó que:
Rusia anexaba Finlandia y Polonia.
Austria anexaba la Lombardía y el Véneto (Italia del Norte) y renunciaba a Bélgica.
Bélgica y Holanda unidos formaban los países bajos.
Suecia y Noruega formaron un solo Reino.
Prusia anexó la Renania.
347
Surge la Confederación Germánica integrada por 38 Estados, en el espacio que dejó
el Santo Imperio Romano Germánico desaparecido en 1806.
Inglaterra aseguró su imperio marítimo.
El secretario y numen del Congreso fue Metternich, Canciller de Austria.
La Santa Alianza: en setiembre de 1815 Rusia, Austria y Prusia resolvieron establecer
una alianza que tenía como fin la conservación de la paz y la concordia entre los pueblos,
bajo el signo cristiano.
Esta “internacional de los pueblos” -según Metternich- a la que se agregaron Francia,
Inglaterra y España; verdaderamente cumplió ampliamente el objetivo previsto de sofocar
los movimientos libertarios en Europa, pero no pudo hacer lo propio con las ex-colonias
americanas de España, por la oposición de Inglaterra -especialmente durante el período
de Cord Canning) y de los EEUU, (La Doctrina Monroe que se sintetiza en la frase:
"América para los Americanos").
En nuestro país el legitimismo originó el partido de los “cuicos” que propiciaban poner
en el Trono de las Provincias del Río de la Plata a un descendiente del turco.
Belgrano se encontró entre los "cuicos" más conspicuos.
348
349
a)Sintetice las ideas contra-revolucionarias de los siguientes pensadores:
- Burke
- Rivarola
- Maistre
- Boncald
ACTIVIDAD Nº 37
350
351
CORRIENTES DE PENSAMIENTO POLITICO DEL SIGLO XIXY XX
Saint Simon Claude 1760-1825 - Noel Babeuf 1761
Socialista de la Revolución Francesa
Romántico Fourier - 1772-1837 - Charles
o Owen -1771-1858- Robert
utópico Luis Blanc -1811-1882-
El socialismo Socialismo Marx Carl: 1818-1883: "El capital" El manifiesto
Científico Engels Federico: 1820-1895 comunista
o Marxismo Lenin Vladimir: 1870-1424
Individualista Marx Striner -1806-1956- “El único y su propiedad”
Bakunin -1814-1876- Mixail
El Anarquismo Colectivista Kropotkin -1842-1921- Pieta
Revolucionario Tolstoy -1828-1910-
Quesnay: Fisiócrata Liberalismo Económico
Benjamín Constant 1767-1830- La democracia en
América
Liberalismo
Francés Francois Guizot
Royer Collard 1768-1846 Inspirador Los
de la Constitución de 1814 doctrinarios
El Liberalismo Víctor Cosin -1792-1867
Jeremías Bentham -1748-1832 El utilitarismo
James Mill 1770-1836 Británico
John Stuart Mill 1803-1873
Liberalismo
Inglés Herbert Spencer -1820-1903 LiberalismooArwiniano
Thomas Hill Green -1826-1882 Escuela de Oxford
El idealismo Gerog Hegel - 1770-1831- Idealismo Alemán - La dialéctica
alemán de la Historia
Fichte -1762-1814- “Discursos a la Nación Alemana”
José Mazzini -1805-1814- “La joven Italia”
El nacionalismo Jubes Michelet -1798-1874-
Barrés 1862-1823
Charles Maurras -1868-1951 "L’Action Francaise"
Renan -1823-1892-
Peguy -1873-1914.
Diagramadecontenido-UnidadVIII
352
353
UNIDADVIII
LOS SIGLOS XIXY XX
El Liberalismo
Emile Faguet en su obra “Politiques et Moralistes de XIX e siecle”, señala a Benja-
mín Constant como el verdadero padre del Liberalismo político. Pero no parece
sensato adjudicar a un solo autor la autoría de una doctrina, cuyos principios fundamen-
tales había esbozado John Locke y que se vieron plasmados en la Revolución Americana
y en la Constitución que fue su consecuencia.
Benjamín Constant (1767 - 1830)
Tiene sin embargo el mérito de haber perfilado con precisión “el Liberalismo puro”, de
“Contorno neto y sin aristas”, “con rasgos de una suprema distinción”. Su “Cours de
politique constitutionnelle” (que es una recopilación de sus escritos y conferencias
efectuada por Laboulage), es un texto denso de enseñanzas.
La libertad para los antiguos consistía “en la división del poder social entre los
ciudadanos de una misma patria”. La libertad para los modernos es la seguridad de los
goces privados y las garantías concedidas por las instituciones para asegurarlas.
La libertad es pues “asegurar al hombre la disposición y la expansión de sí mismo,
donde quiera que esté, por el solo hecho de ser hombre”.
“Existe una posición de la existencia humana que necesariamente queda presa de todo
contralor social. La soberanía existe de una manera limitada y relativa. Su imperio termina
en el punto en que comienza la independencia de la existencia individual. Ningún poder en
la tierra es ilimitado, ni el del pueblo, ni el de la ley.
Entiendo por libertad el triunfo de la individualidad, sobre la autoridad despótica y sobre
las masas que reclaman el derecho de someter a las minorías al imperio de la mayoría”.
ElEstadominimista:elEstadodebeserreducidoasumínimaexpresión,oponiéndose
al Estado totalitario que lo precedió. El gobierno debe ser mínimo para no obstaculizar el
desarrollo de los individuos que lo integran.
El constitucionalismo: no hay libertado sin constitución. La Constitución es el
instrumento idóneo para asegurar la libertad.
La propiedad: la propiedad asegura el ocio mínimo que posibilita la capacitación del
hombre para el ejercicio de los derechos políticos.
LosaportesdeBenjamínConstantaldesarrollodelconstitucionalismodemocráticohan
sido muy fecundos.
Los Doctrinarios
Pierre Paul Royer Collard (1763-1845)
Fue el jefe de la escuela de los doctrinarios, opuestos a las demasías y desafueros
realizados por la Revolución Francesa.
354
Su discípulo François Guizot lo pintó como un hombre de “la época antigua, a quien la
Revolución había desarrollado sin dominarlo y de la que él, con severa independencia,
juzgaba principios, actos y personas, sin discutir su causa primitiva. Era espiritualista en
filosofía y realista en política”.
Desde su cátedra de la Sorbona, señalará la primacía absoluta “de la persona sobre el
Estado”. “Nosotros, personas individuales e idénticas verdaderos seres hechos a imagen
de Dios y dotados de inmortalidad, tenemos en nuestras gloriosas facultades el discerni-
miento religioso; pero Dios no se lo ha dado a los Estados, quienes no tienen los mismos
destinos”, afirmará en plena época del absolutismo napoleónico.
Su realismo en materia política lo hará encontrar un acuerdo entre el legitimismo
monárquico prerevolucionario y los aportes del nuevo orden, que se plasmará en la
constitución de 1814 que estableció una monarquía constitucional.
La Monarquía Constitucional asegura la existencia de un poder legítimo e
institucionalizado -es decir firme y fuerte- y la libertad de los individuos.
El poder real no está dividido al estilo sugerido por Montesquieu, sino limitado. “La
Cámara es un poder auxiliar de la autoridad regia y no un poder rival”.
Royer Collard no es partidario de un poder absoluto, porque la propia constitución
establece precisos límites y claras competencias al monarca. Los doctrinarios aceptan los
aportes de la Revolución -no sus excesos- y la Democratización del Estado: “que otros
se aflijan y enojen; en lo que a mí respecta, doy gracias a la Providencia por haber atraído
los beneficios de la civilización a un mayor número de criaturas".
La Constitución de 1814 consagró las libertades individuales -cuya definición proviene
de la Revolución Francesa :la libertad de prensa, la libertad de cultos y de trabajo y la
inmovilidad de los jueces.
Víctor Cousin 1792-1867
Es un discípulo de Royer Collard y participa de su posición y su doctrina.
Guizot 1787-1874
A los 25 años comenzó brillantemente su carrera como profesor de la Sorbona. A los
28 años fue negociador en Gante junto a Luis XVIII. A partir de entonces ocupó diversos
cargos, entre ellos el de Ministro por 13 años y jefe de gobierno durante 7 años.
Guizot cree como Aristóteles en el gobierno moderado y moderador de la clase media
-el justo medio entre la irracionalidad de las masas y el espíritu desmesurado de los
poderosos-. La clase media de Guizot es una oligarquía activa e industriosa, que por su
experiencia triunfante en los negocios, representa la opinión sensata y es capaz de
gobernar de acuerdo a la razón y de conformidad a un esquema liberal.
Chateaubriand
En su obra “Le genie du Christianisme (1802)”, plantea que entre las ventajas del
cristianismo no sólo están las que se han propagado en el orden social, mejorándola hasta lo
indecible, sino que también cumple un rol fundamental en la liberación del individuo, de la
persona humana. En sus memorias d’outra-tombe, se lamenta haber sido recurrente en sus
355
afirmaciones sobre el cristianismo como fuente de estabilidad, desarrollo y justicia social
y expresa que se debe destacar ahora como garantía del porvenir.
Cree que “la libertad no proviene del pueblo ni del rey, ni sale del derecho político sino
del derecho natural o antes del derecho divino. Emana de Dios que deja al hombre su libre
albedrío”.
Como Royer Collard se manifestó por la monarquía legitimista y constitucional.
Tocqueville (1.805-1.859): Ver Anexo I
El Liberalismo Inglés
Jeremías Bentham (1748-1832)
El utilitarismo de Bentham se fundamenta en su intento de teorizar sobre el Estado
Benéfico, en el que se logrará la felicidad del mayor número de individuos.
Esta “utilidad general” surgirá de la armonía espontánea, que se produce cuando existe
lamayorlibertadindividualyelmenorgradodeintervencionismodelEstado.Losindividuos
librados a la búsqueda de su propio placer -norma y medida de la conducta social- y
huyendo del dolor, lograrán que la felicidad alcanzada por cada uno, construya la felicidad
general.
Según Benthan, debe seguirse al pie de la letra la consigna fisiocrática -”dejad hacer,
dejad pasar”.
Jammes Mill (1773-1836)
Pertenece la línea utilitarista. El estado tiene un fin negativo que consiste, en no actuar,
salvo cuando su presencia deviene imprescindible. Cada persona podrá así procurar la
satisfacción de sus intereses personales sin trabas de ninguna especie.
John Stuart Mill (1806-1873)
Hijo de Jammes Mill expresa que el Estado debe crear las condiciones para que pueda
asegurarse la libertad concreta de las personas.
Herbert Spencer (1820-1903)
Recibe la influencia de Darwin y aplica a la sociedad una concepción biologista que se
fundamenta en la supervivencia de los más fuertes y útiles y la postergación de los más
débiles. Esta dinámica conduce a una espontánea creación del bienestar, sin intervención
del Estado.
Cuando existe intervención Estatal, se quiebran los mecanismo de autoregulación
espontánea y se introducen factores de desequilibrio social.
Thomas Hill Green (1826-1882)
Pertenece a la Escuela Liberal de Oxford, que cree que el Estado debe participar
positivamente en Beneficio de la libertad, asegurando la dignidad del hombre y un marco
adecuado para que la libertad individual no entre en colisión con el bienestar general.
356
El Socialismo
La palabra socialismo fue acuñada por el pastor protestante Alexandre Vinet, en un
artículo publicado el 23 de noviembre de 1831 en el semanario “le semeur”, como una
corriente opuesta al individualismo. Posteriormente esta palabra fue puesta de moda por
Louis Reyband en la “Revue des Deux Mondes”.
El socialismo constituye una posición crítica y de rechazo al liberalismo y a su posición
sobre la inflexibilidad de las leyes económicas y sobre todo al capitalismo industrial
naciente, con sus calamitosas consecuencias sociales al inicio.
Las definiciones sobre el socialismo según Griffith superaban las 250 ceroux -
discípulos de Saint Simon- se atribuía también la paternidad de la palabra.
GaetanPinoupropusoquesedenominasesocialistaacualquierdoctrinaqueproponga
lograr "la igualdad de condiciones mediante la supervisión de la propiedad individual y la
colectivización de su economía”. Frente a la libertad y la igualdad formal que propugna el
liberalismo, el socialismo pretende la igualdad real. Para lograrlo, se requiere una
conducción unificada del Estado.
Los socialistas utópicos
-Saint Simon, Fourrier y otros- creen que ganando los espíritus, el socialismo se
impondrá por la sugestiva gravitación de sus ideas.
El socialismo de Babeuf o Blanqui cree que la Transformación sólo es posible por la
forma democrática del poder.
Otra vertiente del socialismo encarnada por Proudhon considera que la Revolución
pasa por la desaparición del Estado.
Saint Simon: Claude Henri de Rouvray, Conde de Saint-Simon, fue como Laffayate un
combatiente por la libertad americana y un aristócrata, poseído por grandes ideales. Sus
obras más importantes fueron: "Bosquejo de una nueva Enciclopedia", "Sistema
Industrial" y "La Historia del Hombre".
Dice “He recibido la misión de sacar los poderes políticos de manos del clero, de la
nobleza y del orden judicial para hacerlos recaer en las de los industriales” ("Sistema
Industrial"). Su sistema, como puede apreciarse, afirma la prevalencia de lo económico y
la necesidad del intervencionismo Estatal para asegurar la igualdad concreta de todos los
hombres.
Charles Fourier: Parte del supuesto de que todos los males del hombre parten de
haberse apartado de la naturaleza para quienes exclusivamente por la razón -enemiga de
Dios-. La organización del instinto y la pasión, Voces de Dios, se hará a través de unidades
cooperativas de 400 familias que vivieran una vida natural, viviendo sobre 400 hta. Sus
unidades agrícolas se denominan falansterios, que se organizan voluntariamente y según
la especial vocación de cada uno.
Susobrasmásimportantes: “Teoríadelos4movimientos”1808,TratadodeAsociación
doméstica agrícola, 1822.
357
Robert Owen: Es un empresario galés que se dedica a la filantropía y el paternalismo
con sus obras.
Estableció en Escocia su “colonia interior” -New Lanark- más de 3000 obreros vivieron
bajo una organización cooperativa modelo, donde se había suprimido la coacción estatal,
la policía y las prisiones. Según Owen también se había logrado un alto nivel de vida
virtuosa, donde se había erradicado el alcoholismo y el crimen.
Ofreció su experiencia a los gobiernos de Europa a través de un “manifiesto”. En 1849
viajó a los EEUU para fundar nuevas comunidades.
Luis Blanc: señala la necesidad de contar con el Estado para realizar la Reforma
Socialista.
Carlos Marx: Carlos Marx nació en el seno de una familia judía que se había convertido
al protestantismo. El padre era un abogado de cierto prestigio y una discreta cultura
pequeño burguesa.
Marx estudió historia, derecho y filosofía. Su tesis doctoral presentada en la Universi-
dad de Jena en 1841 para graduarse en filosofía, versaba sobre: “Diferencia entre la
filosofíanaturaldeEpicuroyladeDemócrito”,ambasdecaráctermaterialistayantirreligiosa.
Esta tesis demuestra el alineamiento de Marx con la línea filosófica griega que arranca en
Heráclito y se continúa en los filósofos citados.
Esta influencia se acrecentará fuertemente por el impacto que ejerció el filósofo
materialista Fewerbach -1804-1872- en su obra la “Esencia del Cristianismo”, en la que
sostenía que la religión deshumaniza al hombre.
Recibió también la decisiva influencia de Hegel de quien tomó su sistema dialéctico
como una de las clases para desentrañar el desarrollo de la Historia.
1.-Sistema dialéctico de interpretación
Fuentes ideológicas de la Historia: Hegel
del Marxismo
2.-Materialismo Antirreligioso: Fewerbach
Entre las relaciones que acuñó Marx a lo largo de su vida fueron de trascendental
importancia su relación con Proudhom y su amistad con Engels, con quien redactó “El
manifiesto comunista” que se publicó en 1848. El manifiesto no sólo explica su doctrina
sino que constituye un plan de acción política de alcances mundiales.
Su obra más importante es “El Capital”, donde expresa ampliamente sus teorías
proféticas que se explican más adelante.
Marx va a señalar una diferencia fundamental entre los socialismos precursores del
Marxismo -socialismo utópico- y su propias formulaciones, pretendidamente basadas en
la ciencia.
Su socialismo sería pues “El socialismo científico”.
358
359
a)Elabore el siguiente glosario:
- liberalismo
- nominalismo
- constitucionalismo
b)Desarrolle un cuadro sinóptico con los doctrinarios.
c)Qué características principales presenta el liberalismo inglés?
d)Explique los conceptos de socialismo utópico y científico.
ACTIVIDAD Nº 37
360
361
La Filosofía Permanente y La Dialéctica (hegeliana y
marxista)
La línea de la Filosofía Permanente se inició con Parménides -el filósofo del ser- y se
continuará a través de Sócrates, Platón, Aristóteles y Santo Tomás de Aquino, entre otros.
Esa posición, sobre la que se ha edificado la cultura occidental se opone a la Filosofía
Dialéctica que reconoce su origen en el pensador pre-socrático Heráclito de Efeso.
Hegel retomó la idea Heracliteana y se dispuso a determinar un “principio especulativo
de síntesis” que resumiera el pensamiento moderno. Esta lógica sintética -contraria a la
lógica analítica característica de la ciencia- consistiría en el método intelectual que haría
posible explicar los procesos de flujo y reflujo histórico, (planteado entonces por la enorme
destrucción causada por la Revolución Francesa, la Restauración Napoleónica y luego
el legitimismo borbónico). La Dialéctica permite sostener la hipótesis de los momentos de
Revolución y Recuperación, como instancias lógicas del movimiento histórico. Las
Instituciones obsoletas son determinadas por las fuerzas vivas de la sociedad, pero el
equilibrio y la estabilidad deben ser restablecidas por las fuerzas creadoras de la nación.
Esta oscilación permanente entre la destrucción y la reconstrucción es impulsada por
fuerzas impersonales y objetivas inherentes a la propia sociedad, donde la voluntad
humana no cuenta -cree Hegel-.
El Estado Nacional es el verdadero protagonista del proceso dialéctico, porque es una
unidad que sintetiza el genio de las naciones y es el elemento de su progreso histórico. El
Estado es el verdadero creador del arte, la moral, la religión y el derecho.
El método histórico: la filosofía política de Hegel se fundamentó en el Estudio de la
historia. El método dialéctico consistirá en el "descubrimiento de la ley que rige el progreso
histórico" y que luego se explicará detalladamente.
Cuadro sinóptico de las líneas filosóficas de Occidente
Heráclito Hegel Hegelianos
La guerra es la La dialéctica dederecha
madre de todas del espíritu (Nietzche)
las cosas El idealismo
alemán
Hegelianos
de izquierda
(Marx el ma-
terialismo Dialéc. La dialéctica de la Historia
El comunismo
ParménidesPlatón: el
utopismo Larealidadde
La metafísica Ladualidad la idea o el
delmundo ser de las cosas San La Civitas
Agustín DEI
La materia: está
sometida a la apariencia
y el fluir constante
Aristóteles: Sto. Tomás Realismo
El realismo de Sentido
La Metafísica Aquino común
La Metafísica
Pertenecea
losarquetipos
que se ubican
en la mente
de Dios
- El mito del súper hombre
- El mito del héroe
- El retorno a los
presocráticos: Exaltación de lo
dionisíaco. Execración de lo
racionalapolíneo.
La Civitas
Terrena
Perteneceal
mundo de la
materia
FilosofíaDialécticaFilosofíaPermanente
362
La Filosofía Dialéctica: sus fuentes
La estructura trinitaria del progreso, es una idea que acuñó en el medioevo Joaquín de
Flora. Su teoría es que la historia del tiempo humano es una contrafigura del movimiento
trinitario de Dios. Un tiempo correspondió al Dios Padre; la Encarnación, era el tiempo del
hijo,yprontoseinauguraríaelmileniodelEspírituSanto.LatesisescatológicaJoaquinista,
profundamente impregnada por las doctrinas gnósticas, hizo camino en la línea del
pensamiento no-ortodoxo. Estuvo presente en la periodización humanística de la historia
(en antigua, medieval, moderna), en las doctrinas de Turgot, Hegel, Comte y Marx, que
trataron de dar una explicación inmanente al significado de la historia. El progreso
secularizado se convierte paulatinamente en un proceso interior al mundo.
Marx destronará al Dios trascendente como protagonista y amo del tiempo, para
reemplazarlo por el hombre. Su tesis es que Dios es sólo una proyección de lo mejor del
hombre en un más allá idealizado. El momento decisivo de la historia se dará cuando el
hombre tome conciencia de que él mismo es Dios, y entonces, se convierta en un
superhombre que resuma las excelencias divinas. Pero no es posible comprender a Marx
sin penetrar previamente en la filosofía hegeliana.
Hegel: la metafísica hegeliana como ruptura de la filosofía
permanente de la civilización occidental y cristiana
LatradiciónmetafísicadeOccidentereconocesufuenteenelpensamientoparmenidio,
que esbozó los principios lógicos-matemáticos de la identidad y de no contradicción. Estos
principios que sirvieron de pilares a la construcción de la filosofía occidental se sintetizaron
en las fórmulas siguientes: el ser es: o A=A y el no ser no es.
Platón y Aristóteles construyen sus sistemas que luego serán transvasados a la
teología cristiana por los padres de la Iglesia, y luego por San Agustín y Santo Tomás,
sobre la base de los principios enunciados, que concuerdan con la formulación divina de
la Biblia, donde Elohim se define como “Yo soy el que soy”.
Hasta la aparición de Hegel ningún pensador desafió la verdad del principio lógico, aún
no aceptando su aplicación metafísica. El filósofo Alemán quería renovar totalmente la
filosofía porque según él, toda la tradición occidental no servía para explicar la “ley del
progreso”, mediante la razón. El proceso histórico podía ser desentrañado por la inteligen-
cia humana, si se conocían las leyes de su dinamismo.
Lametafísicapermanente,condensadaenelprincipio“elseresyelnosernoes”,según
Hegel era estéril, porque no podía explicar el movimiento, el devenir. Hegel pretende
encontrar una fórmula que explica el progreso y que asimismo permite al iniciado
desentrañarlossecretosdelfuturo.Elprocesodeldinamismohistóricoestambiéntrinitario
y su motor es la contradicción. Según su teoría, las cosas contienen en sí mismas a su
principio opuesto. Un ente puede a la vez ser y no ser. Para la tradición occidental de
pensamiento basada en el principio lógico de identidad y de no contradicción: “A=A”
siempre. Hegel en cambio sostiene que “A es siempre B”.
Hegel afirma que el principio de identidad, no explica el desarrollo del universo. Si
existiese un ente “A” (que puede ser Dios, una civilización o un hombre) totalmente aislado
y nada más que ese solo ente, ¿cómo podríamos llegar a B? El progreso de un estadio
haciaotroseríainexplicable.LaúnicasituaciónquepermiteexplicarelprogresodeAhacia
363
una situación nueva, es a través de la contradicción de A=B...A=B. A debe moverse,
trascenderse a fin de contradecir su propia realidad y encontrar un nuevo punto de
equilibrio posterior por la superación de su propia contradicción.
Un ejemplo claro de esta mecánica la desarrolla el propio Hegel, cuando analiza la idea
del SER. ¿Qué quiere decir Ser? El ser es el concepto más extensivo que puede
plantearse, porque abarca a todas las cosas que son en su acepción más genérica, seres.
El concepto de ser no define pues ninguna cosa individual, porque las abarca a todas. Es
evidenteentoncesquenosirveparadesignarodefiniraunarealidadconcreta.Elconcepto
deserestangenéricoquepuedeidentificarseconel“noser”.(elsernadadefine,ergonada
es)
“Ser como ser, sin ninguna añadidura, es no ser”. El ser genera su propia contradicción
“el no ser”. ¿Cómo puede resolverse esta tensión que crea el concepto ser-no ser? Es
necesaria filosóficamente la existencia de un tercer estadio que trasciende e integra a los
opuestos, en una síntesis final. Ese momento es el camino o devenir-cambio. No se
cristaliza en una noción estática de ser ni en una idea negativa del no ser, sino que es un
momento positivo que puede ser definido como un llegar a ser. No hay cosas que son, sino
procesos que llegan a ser. Toda la realidad está sometida a la dialéctica del ser y del no
ser, que se resuelve en una síntesis dinámica. Esta síntesis es tesis de una nueva
antítesis, a su vez se resolverá en una síntesis.
364
365
a) ¿Qué es la dialéctica? Explique a través de un ejemplo.
b) ¿Por qué la filosofía hegeliana representa una ruptura con la de Occidente?
ACTIVIDAD Nº 38
366
367
La Historia
La acción dialéctica entre Dios y el mundo, se resuelve en una permanente contradic-
ción, en una síntesis que es la Historia. Dios es la forma en que los hombres conciben la
idea de lo absoluto. El espíritu absoluto resuelve su actividad en el pensar. Dios piensa en
lo que no es el mismo Dios, en su contradicción. El opuesto del espíritu o del pensar es la
naturaleza, que no se piensa sino que ha sido pensada. La contradicción entre las cosas
y el pensamiento es que aquéllas son su objeto.
Entre Dios y la naturaleza existe la contradicción de que ésta es creada y pensada, es
objeto del pensar divino. La tensión entre el pensamiento y lo pensado (una piedra no
piensa, sino que es pensada) genera una tensión dialéctica que se resuelve en el devenir.
La historia es la síntesis que reunifica los extremos opuestos (Dios y la naturaleza) y
permite el progreso a través de su estructura trinitaria: Dios es la tesis; la naturaleza, la
antítesis, lo contrario a Dios; la síntesis que se produce tras la guerra entre los opuestos,
es el devenir histórico.
La dialéctica implica una ruptura con la tradición filosófica occidental basada en el
principio de identidad y de no contradicción que señala la realidad y consistencia de las
cosas. Las cosas y los seres tienen una realidad estructural, que elimina la posibilidad de
que al mismo tiempo sean sus opuestos. La filosofía permanente explica el movimiento y
el progreso, no mediante la dialéctica, sino mediante un proceso lógico de desarrollo de las
cosas y los seres hacia su logro como naturaleza.
Una semilla es un árbol o una flor en potencia. Contiene en esencia los principios
seminales de su desarrollo. Las relaciones de potencia y acto son las que explican la
continuidad del progreso de los seres y las cosas.
Hegelinhumólacreenciaheráclitadequelaguerraeslamadredetodaslascosas;para
todo progreso son necesarias la violencia y la contradicción es un supuesto del cambio.
El Materialismo Dialéctico
Marx,recogelamecánicahegelianaperolaaplicaalanaturalezamaterial,despojándola
de toda espiritualidad. El mismo Marx explica la diferencia entre su postura y la de su
maestro. “Para Hegel (pontifica) el proceso mental es creador de lo real, y lo real es sólo
una manifestación de la idea, para mí la idea no es otra cosa que lo material trasladado al
interior de la cabeza humana”. La realidad material, es dinámica y activa, porque el
movimiento es la esencia misma de la materia. Ese movimiento es el que induce al
progreso. La dialéctica de la Tesis, Antítesis y Síntesis aplicada en la naturaleza, permite
explicar desde una óptica materialista, el desarrollo del universo, desde los elementos
primigenios hasta la historia del hombre. "La aparición de nuevas criaturas o formas, sólo
puede explicarse como saltos de la naturaleza, producción súbita de una realidad dual
cuantitativamente nueva en virtud de un desarrollo en un ser ya existente. Un desarrollo
cuantitativo en una realidad termina por producir una forma nueva”.
El progreso humano merced a la explicación del materialismo dialéctico, sólo puede
explicarse mediante la ciencia económica, ya que ésta es la ciencia del hombre en cuanto
a la materia. Las creaciones del espíritu, la religión, la cultura son epifenómenos de la
organización productiva (“superestructuras que se fundamentan en lo económico”). El
Manifiesto Comunista (1848) pontifica que: “En cada época histórica, el modo dominante
de producción o intercambio económico y la organización social que tiene que seguirse de
ellos, forman la base sobre la cual esa época está construida. Desde esa base hay que
368
explicar la historia política e intelectual de dicha época”. Engels se encargará de perfilar
aún más este concepto, negando autonomía y realidad al espíritu humano.
El supuesto filosófico de que progreso sólo nace de la confrontación violenta y que el
motor de la historia es la lucha de clases, señala el método de acción política del marxista:
“La violencia institucional o revolución proletaria”. “Esa violencia está justificada por la
misma lógica de la historia”.
Los momentos de la dialéctica histórica de occidente según Marx son:
1.-TESIS: se trata de una comunidad cuya economía es de base agraria. Los artesanos
que realizan las manufacturas son propietarios de sus máquinas y herramientas, de su
arte. La sociedad vive inmersa en el orden natural y participa de sus ritmos vitales. La
producción está disciplinada por normas éticas que instrumentan las corporaciones de los
oficios. No existen síntomas de alienación. Esta descripción se ajusta en gran medida a
la sociedad occidental medieval.
2.-ANTÍTESIS: se trata de una sociedad que se ha sofisticado al adoptar la industrializa-
ción, basada en la máquina y la tecnología.
El pivote del sistema es la máquina, que resulta costosa en extremo. Es premisa
condicional la producción a la existencia del capital para la adquisición de los nuevos
acervos industriales. Los medios de producción en consecuencia sólo son poseídos por
quienes tienen capital. Esa minoría se irá estrechando a medida que la competencia
desenfrenada, destruya a los empresarios menos aptos.
3.-SÍNTESIS: la radicalización de los antagonistas en capitalistas y proletarios (empobre-
cidos y explotados), se traduce en un momento final que se desenvuelve como lucha
revolucionaria. Cuando el sistema capitalista llega al cenit, se produce la revolución del
proletariado que instaurará una sociedad sin clases.
Esta síntesis será la culminación de la historia, porque el Estado proletario, suprimirá
la propiedad privada, que es el fundamento económico de las clases sociales. Al
desaparecer la causa material en que se originan las clases, éstas también se diluirán,
suprimiéndose así el motor de la historia (que es la lucha de clases).
En este momento de cristalización final de la historia, el hombre alcanzará su madurez
ysufelicidad,porquehabráconstruidoyplanificadoelparaísoterrenal,mediantesupropia
inteligencia y voluntad. El carácter gnóstico del mesianismo materialista de Marx, se
patentiza en su confianza infinita en el poder del hombre para ordenar el mundo more-
geométrico. El hombre por sus propias fuerzas puede tomar por asalto el paraíso y
transformarse a sí mismo en Dios. Dios no existe como ser trascendente, pero sí como
proyección de los anhelos de la perfectibilidad humana. El hombre no es sabio, ni bueno,
ni justo, pero aspira a serlo. Es por esa razón que crea un Dios que objetiva fuera de sí sus
aspiraciones, para imitarle. Es un ser imaginario, un espejo donde el hombre quiere ver su
arquetipo, a fin de procurar su propia perfección. Marx toma esta doctrina de Fewerbach
y la proyecta dentro del dinamismo dialéctico. Su lema expresa que los hombres no sólo
serán imágenes de Dios, sino que podrán tornarse ellos mismos en dioses. En procura de
esa finalidad, es que deben destruirse las religiones que creen en un dios trascendente,
para que el hombre gire en torno a sí mismo y se transforme en “el ser”. Es por esa razón
que Marx considera a la religión como el “opio de los pueblos”.
369
El paraíso marxista se logrará tras un largo período de “dictadura del proletariado”, en
el cual el Estado se irá marchitando. La sociedad comunista llegará a la perfección cuando
se pueda suprimir el Estado, con lo que se arriba al anarquismo puro. En el aspecto
religioso Marx es profundamente anticristiano, convirtiendo a su doctrina en la antítesis
perfecta de la tradición judeo-cristiana.
4.- LA LEY DE CONCENTRACIÓN DEL CAPITAL: el sistema capitalista por su lógica interna
contiene la semilla de su propia destrucción. El capital se irá concentrando cada vez más
en menos manos y la clase proletaria se engrosará con nuevos integrantes, procedentes
de capitalistas y burgueses desplazados.
Esta destrucción progresiva de los capitalistas, ocurrirá inexorablemente, por la
competencia entre los mismos capitalistas. La concentración del capital, también será una
necesidad del sistema competitivo, ya que sólo podrán sobrevivir, merced a la inversión
constante, que les permitirá salir airosos de la lucha por la supervivencia.
La ley de concentración del capital y la despauperización progresiva de las clases
sociales, culminaba en el momento que el proceso llegaría a su cenit. Era el momento de
la Revolución, en que por la lógica inmanente al sistema, éste habría creado su antítesis:
era el momento de “expropiar a los expropiadores” y socializar los medios de producción.
Con esta medida se habría dado el primer paso hacia la supresión de las clases sociales,
que básicamente se generan por la posesión de los medios de producción.
5.-TEORÍA DE LA PLUS-VALÍA: el valor de los bienes, es el valor de las horas de trabajo que
se requiere para su producción. Sin embargo, el capitalista confisca el plus-valor que
representa el precio que siempre es mayor que los salarios de los obreros. Por esa razón
el régimen capitalista, es un sistema injusto de explotación. La teoría del valor-trabajo, ha
sido superada por la economía moderna a partir de la Escuela de Valor Marginal. Ningún
economista serio cree hoy en esta hipótesis de Marx. La plus-valía ha pasado a ser un
argumento de tipo político y a los meros efectos argumentales.
El marxismo intenta explicar la estructura del universo en términos asequibles a la
razón. Es una teoría sobre el sentido del tiempo humano, cuyos secretos son poseídos por
los adictos a la religión del materialismo dialéctico.
El marxismo concibe al hombre como un epifenómeno de la materia, niega la libertad y
el espíritu humanos. Considera que el hombre se encuentra sometido a un destino
inexorable, producto de fuerzas externas al hombre mismo y cuyo motor es la lucha de
clases, la dialéctica del permanente conflicto.
El cardenal Danielou expresa que el cristianismo, en su vertiente católica, tiene un
sentido de la historia que es mucho más humanista y lógico. La Iglesia ve la historia como
unproductogenuinodelalibertadhumana.Elcristianosesabedueñodesudestinoeterno,
pues Dios lo dotó de capacidad de elegir.
Elhombrereligiosonosedejaaplastarporundestinopretendidamenteinexorable,sino
quecreasupropiodestinosiguiendosuimperativomoral.Tieneunparadigmaquerealizar,
que cumplir en sí mismo. Su voluntad y su ser deben enderezarse hacia la imitación de
Cristo. (Kempis)
370
El Socialismo utópico
Fue llamado así por Marx porque predicaba la implantación de sistemas de armoniza-
ción social basados en la convicción sobre las bondades intrínsecas del ser humano y su
predisposición gregaria que había que estimular. Pertenecieron a esa corriente por
derecho propio: Saint Simón, (y su discípulo argentino Esteban Echeverría), Fourier, con
su fantástico Falansterio, el inglés Owen, que trató de cooperativizar la producción de su
propia fábrica como modelo de lo que podría ser la sociedad.
Los intentos de planteamiento de nuevos programas socialistas eran de índole
especulativa y fracasaron cuando se llevaron a la práctica.
El socialismo científico
Marx se suma a los críticos del sistema liberal y con acento a veces profético y a veces
presuntamente científico, proclama su final. Pero los precursores socialistas utópicos,
tampoco quedan al margen de la crítica, sobre la base de que su sistema no está basado
en un esquema científico.
Según el célebre economista Schumpeter, en la época en que Marx escribió, la
burguesía “había alcanzado el cenit de sus realizaciones... era el tiempo del materialismo
mecanicista, dentro de un medio cultural que aún no había dado muestras de llevar en su
seno un arte nuevo y un modo nuevo de vida, un medio integrado a la más repulsiva
trivialidad. La fe, entendida en cualquier sentido real, y con ella se extinguía el único rayo
de luz que servía de esperanza al mundo obrero, mientras que los intelectuales se
declaraban plenamente satisfechos con la “Logic” de Mill y con las Leyes de pobres”.
El mensaje de Marx, de realizar el paraíso terrenal en la tierra vino a llenar un vacío
provocadoporladisminucióndelafe.Lareligiónmarxistaestabaadaptadaalamentalidad
positivista y burguesa imperantes en la segunda mitad del siglo XIX y que se difundió hasta
bastante entrado nuestro siglo. La respuesta socialista de Marx era pretendidamente
científica, porque podía ser demostrada racionalmente, mediante la interpretación mate-
rialista o económica de la miseria.
El materialismo dialéctico puede sintetizarse en los siguientes postulados:
1.-Las condiciones de producción conforman los factores determinantes de las
estructuras sociales que a su vez engendran las actitudes, las ideologías y las acciones.
El molino movido a brazo, por ejemplo habría engendrado el feudalismo y el molino movido
a vapor, la sociedad industrial capitalista.
2.-Las formas de producción tienen una lógica intrínseca cuyo desarrollo culmina con
la creación de las que han de sucederles.
3.-Estas dos hipótesis generales se combinan con la teoría de las clases sociales, que
serían la causa y el engranaje de las luchas que mueven la historia.
El principio estratificador de las clases sociales es la participación o la exclusión de
determinados individuos en los medios de producción. Marx arriba a la conclusión de que
solamente existen dos grupos o clases: los capitalistas y los proletarios. Estos últimos sólo
tienen su fuerza corporal para vender.
Los grupos intermedios tienden a desaparecer en la estructura capitalista. Las dos
clases puras son antagónicas y darán su batalla final en torno a la posesión de los medios
de producción.
371
a) Sintetice los postulados del materialismo dialéctico.
ACTIVIDAD Nº 39
372
373
El Nacionalismo Alemán
Fichte (1762-1814). Su obra principal fue:“Discursos a la Nación Alemana”, que datan de
1807/8.
Sostiene que sólo mediante la educación de un hombre perfecto, se podrá alcanzar un
Estado perfecto. Pero la semilla de la perfectibilidad humana está reservada a los
alemanes, que conservan su raza prístina y sin contaminaciones espúreas. Esta condi-
ción hace que los alemanes ocupen un lugar de privilegio en el desarrollo histórico de la
humanidad.
“Si vosotros os hundís, la humanidad se hunde con vosotros sin esperanza de
restauración futura” pontifica.
En este autor se encuentran las raíces ideológicas del racismo y el nacionalismo
Hitlerista (Nazismo), que tuvo tan funestas consecuencias en el período 1933-1945.
Hegel (1770-1831) (Ver lecturas obligatorias)
El Nacionalismo Italiano
José Mazzini (1805-1872), formula la teoría de que los grupos humanos cultural y
étnicamente homogéneos deben reunirse en un mismo Estado soberano. Esta idea será
la que impulsará la unificación de Italia en 1870 y la de Alemania en 1872.
El Nacionalismo Francés
Michelet (1798-1874). Sostiene que:“La nación no es una colección de seres diversos,
sino un ser organizado, una persona moral ...” “un admirable misterio” que se cristaliza -
en el caso de Francia- en su gran alma.
Barres (1862-1923). Pedica la necesidad de devolver a Francia su brillo, su esplendor
y su misión histórica, basada en el retorno a sus tradiciones gloriosas.
Charles Maurras (1868-1952). Es un pensador monárquico y antidemocrático, que ve
en la estructura centralizada, Personal y Responsable del Poder, la fuente de la energía
restauradora de la Nación Francesa.
Sus ideas se propagan desde el períodico en el pensamiento de la Derecha Gala.
Finalmente podemos citar a Péguy (1873-1914) y a Renan (1823-1892) entre los
nacionalistas más célebres de Francia.
El Nacionalismo Socialismo
Adolfo Hitler (1889-1945) Su obra fundamental fue “Mein Kampf” -Mi Lucha- donde
vierte sus ideas racistas de pureza de la raza germánica, que tiene un manifiesto destino
mesiánico.
374
La raza aria es la única que contiene la posibilidad de engendrar una humanidad
superior. “El fin esencial que debe perseguir el Estado Nacional estriba en la conservación
deloselementosracialesprimitivos,quealpropagarlaculturacreanlabellezayladignidad
de una humanidad mejor”.
La sangre y la raza se vinculan con el paisaje, con el territorio, configurando el núcleo
étnico que da vida a los estilos, el carácter y las tradiciones del pueblo y da continente y
contenido al Estado.
La raza Aria debe dominar el mundo para regenerarlo. Esa misión sólo puede ser
cumplida mediante un Estado Totalitario que pueda conducir el proceso estratégico de
largoaliento.Enestatarea,losariosdebenprevaleceryaplastaralarazarival,lossemitas.
El nazismo tiene también un sesgo pagano y anticristiano.
Pío XI lo condenó en la encíclica “Mit Brennender sorge de 1937”.
El Nacionalismo Italiano
BenitoMussolini(1883-1945).EselcreadordelfascismoqueseimpusoenItaliacomo
un régimen totalitario y paternalista.
Su slogan era: “Todo en el Estado, todo por el Estado, todo para el Estado. Nada
contra el Estado. Nada fuera del Estado”
“El Estado tal como lo concibe y lo realiza el fascismo es un hecho espiritual y moral -
dirá Mussolini- porque concreta la organización política, jurídica y económica de la Nación,
y esta organización en su génesis y en su desarrollo es una manifestación del espíritu”,
“Nuestro mito es la Nación. La grandeza de la Nación. El Estado es la encarnación de la
nación, las instituciones políticas son eficaces en cuanto los valores nacionales encuen-
tran en ellas expresión y protección... " (Reproducido)
El fascismo intenta concluir la lucha de clases mediante la formación de organismos
donde están representados los intereses del capital y del trabajo.
375
A N E X O D E
L E C T U R A S
S U G E R I D A S
376
377
ANEXO I
TEXTOS SELECCIONADOS: "HISTORIA DE LAS IDEAS POLÍTICAS", DE JEAN TOUCHARD
1. Encauzamiento Democrático
1.1. El liberalismo deTocqueville
La obra de Tocqueville (1805-1859), el máximo escritor liberal de la época, se sitúa
al margen de este orleanismo hipertrofiado. No es representativa de una amplia
corriente de pensamiento; es el resultado de la reflexión, lo más a menudo solitaria, de un
espíritu no exento de prejuicios, pero dedicado a juzgar y a juzgarse con una rigurosa
independencia.
El “Montesquieu del siglo XIX” (J.-J. Chevallier) es señor de Tocqueville, en el
Contentin, como Montesquieu lo era de La Brède. Es heredero de una tradición aristocrá-
tica y terrateniente, a la que permanecerá siempre fiel. Véase, a este respecto, en sus
"Souvenirs" la sabrosa y muy poco democrática descripción de las elecciones de 1848 en
el burgo de Saint-Pierre, cerca de Tocqueville: “Todos los votos fueron otorgados al mismo
tiempo, y tengo razones para pensar que casi todos fueron para un mismo candidato” (que
no es otro que Tocqueville).
EstatradiciónaristocráticaseconciliaenTocquevilleconlatradiciónparlamentaria.Por
sumadre,esnietodeMalesherbes.Suactitud,respetuosaperolibre,respectoalareligión,
es la de “un hombre del siglo XVIII profundamente interesado por el racionalismo
experimental” (Georges Lefebvre, prefacio a "L’Ancien Régime et la Révolution").
Tocqueville es un provinciano, un girondino a quien París extraña y a veces asusta.
Léanse a este respecto las páginas en las que Tocqueville expresa su profundo alivio
cuando regresa a su pacífica Normandía, tras las “saturales” parisienses de febrero de
1848: “La propiedad se había convertido en una especie de fraternidad para quienes
gozaban de ella”.
Tocqueville no es ni un revolucionario ni un reaccionario. Aunque su familia sea
legitimista (su padre fue prefecto con la Restauración), acepta servir a la monarquía de
julio, y, aunque juzga muy severamente a los revolucionarios de 1848, será ministro de la
Segunda República. Pero estas adhesiones son siempre totalmente desinteresadas. Si
Tocqueville acepta el acontecimiento, sin dejar por ello de criticar a los hombres, es porque
cree en la continuidad del Estado; es para ser útil, no para utilizar.
Es preciso distinguir en Tocqueville el instinto y la reflexión, el corazón y la razón. Es
aristócrata de instinto, pero la reflexión le lleva a aceptar como irreversible la evolución
hacia la democracia, a adaptarse a un régimen que no le gusta: “Tengo una inclinación
racional -escribe en una nota íntima encontrada por J.-P. Mayer- por las instituciones
democráticas,perosoyaristócrataporinstinto,esdecir,quedesprecioytemoalamultitud.
Amo con pasión la libertad, la legalidad, el respeto de los derechos, pero no la democracia.
Este es el fondo del hombre”.
1.1.1. OBRAS DE TOCQUEVILLE
Las principales obras de Tocqueville son:
1) "La Dèmocratie en Amérique", obra de un hombre de treinta años tras una estancia
de menos de un año con Beaumont, en Estados Unidos. La primera parte (1835), la mejor
378
acogida por sus contemporáneos, estudia la influencia de la democracia sobre las
instituciones; la segunda parte (1849), más abstracta, está dedicada a la influencia de las
instituciones sobre las costumbres.
2)"L’AncienRégimeetlaRévolution" (1856)esunaobrainacabada.Elprimervolumen,
el único que apareció viviendo Tocqueville, se detiene al comienzo de la Revolución; el
autor muestra cómo la centralización administrativa es obra del Antiguo Régimen y no de
la Revolución o del Imperio; la Revolución es el fruto de una larga evolución; “ha salido de
lo que precede”. Tocqueville había reunido para los volúmenes siguientes, que deberían
estar dedicados a la Revolución y al Imperio, numerosas notas, de las que André Jardin
ha publicado lo más importante.
La importancia de "L’Ancien Régime et la Révolution" es, por lo menos, igual a la de "La
Démocratie en Amérique" (de la que se ocupan más fácilmente los historiadores de las
ideas políticas). Taine, en sus "Origenes de la France contemporaine", sigue de cerca a
Tocqueville.
3) "Los Souvenirs", admirablemente lúcidos y en ocasiones irónicos, están dedicados
en su mayor parte al período de 1848-1849, especialmente al breve paso de Tocqueville
por el Ministerio de Asuntos Extranjeros. Las primeras páginas ofrecen un cuadro cruel de
la monarquía de julio.
4) "La Correspondance de Tocqueville" está en curso de publicación en una nueva
edición, que aporta numerosos textos inéditos.
5) Por último, hay que señalar "les Voyages" que contienen numerosos textos inéditos.
1.2. El pensamiento deTocqueville y el espectáculo de América
La América que visita Tocqueville es la América jacksoniana -Jackson (1767-1845) fue
presidente de Estados Unidos en 1829 y en 1837-, que vuelve a las fuentes de la
democracia "jeffersoniana" desconfianza respecto a los privilegios y a los monopolios,
retorno a los principios de la Declaración de Independencia, insistencia en la igualdad de
derechos. Mientras que Hamilton cree en el conflicto fundamental de los intereses,
Jackson piensa que éstos pueden ser armoniosamente conjugados y estima que hay que
confinar a los gobernantes en su función propia, que consiste en proteger las personas y
los bienes.
Así nos vemos obligados a plantearnos la pregunta: ¿En qué medida las ideas de
Tocqueville sobre la democracia estuvieron influidas por su estancia en América?
Ahora nos es posible responder con una cierta precisión a esta pregunta. En efecto. J.-
P. Mayer ha publicado en la colección de las “Oeuvres complètes”, la edición íntegra del
"Journal de Voyage de Tocqueville". Este Diario, que completa admirablemente el libro de
Pierson. "TocquevilleandBeaumontinAmérica",permiteseguirdecercalagénesisde "La
Démocratie en Amérique".
Sobre este problema, señalamos la comunicación de René Remond, reproducida en el
"livre du Centenaire d’Alexis de Tocqueville", Editions du C.N.R.S., 1961.
1.3 La libertad segúnTocqueville
El método seguido por Tocqueville es el mismo en "La Démocratie en Amérique", que
estudiaunasociedadviviente,yen"L’AncienRégime",queevocalahistoriadelasociedad
francesa.Todasuobraesunameditaciónsobrelalibertad.Másquelaobradeunsociólogo
379
o de un historiador, es la obra de un moralista, situado dentro de la gran tradición de
moralistas franceses.
Tocqueville no se preocupa ni de describir, ni de relatar, ni de agotar el tema. Tanto al
estudiar la sociedad americana como la Francia del antiguo régimen, busca una respuesta
a esta única pregunta: ¿Cómo conciliar la libertad con la nivelación igualitaria, cómo salvar
la libertad?
La obra de Tocqueville se encuentra en las antípodas del positivismo. No es, en modo
alguno, objetiva. Está animada por una vibración íntima, recorrida por algunas intuiciones
fulgurantes. Se cita con frecuencia la página, calificada de profética, sobre el futuro de
AméricayRusia,llamadasarepartirseelmundo;perohayquerecordartambiénelcapítulo
de «La Démocratie en Amérique» sobre la nueva aristocracia industrial (De qué manera
podría la aristocracia originarse de la industria), o simples frases como ésta: “Se es ante
todo de su clase, antes de ser de su opinión” («Ancien Régime», tomo II, libro II, cap. 1º),
o también: “Pueden oponérseme, sin duda, individuos; hablo de clases; sólo ellas deben
ocupar la Historia” («Ancien Régimen», tomo I, pág. 179).
«LaDémocratieenAmérique»procededeunareflexiónsobrelaigualdad.Loshombres
tienen una “pasión ardiente, insaciable, eterna, invencible” por la igualdad. La sociedad
evoluciona necesariamente hacia la igualdad, es decir, hacia la democracia, es decir,
hacia el nivelamiento. Esta evolución llena a Tocqueville de un “terror religioso”, pero le
parece ilusorio oponerse a ella. Es preciso aprender a conocer la democracia para impedir
que caiga, bien en la anarquía, bien en el despotismo.
«L’Ancien Régime et la Révolution» es una meditación sobre la centralización y la
decadencia de la aristocracia. La centralización monárquica conduce al mismo resultado
que el nivelamiento democrático: el aislamiento de individuos uniformes, incapaces de
oponerseaundespotismoqueprecisamentetriunfadespuésdel2dediciembre.«L’Ancien
Régime et la Révolution» es el libro de un derrotado, pero de un derrotado que no renuncia
a la esperanza.
En definitiva, el tema de la libertad domina toda la obra de Tocqueville y le da su unidad.
“Una libertad moderada, regular, contenida por las creencias, las costumbres y las leyes”
(Souvenirs, pág. 74). Esa libertad -dice- es la pasión de su vida. ¿Cómo protegerla?
Tocqueville, contrariamente a Montesquieu, no cree en los cuerpos intermedios, en su
formatradicional.Encuantoalaorganizacióndelospoderes,hablarelativamentepocodel
tema; es partidario de un sistema bicameral y se muestra hostil al sistema presidencial,
pero no tiene sino una limitada confianza en las instituciones políticas para garantizar la
libertad.
Tocqueville preconiza tres remedios contra el individualismo, “destrucción de las
sociedades”:
1º) La descentralización administrativa, las libertades locales y provinciales. “El espíritu
comunal es un gran elemento de orden y de tranquilidad pública”.
2º) La creación de asociaciones de todo tipo -políticas, industriales, comerciales,
científicas o literarias- que ayuden a formar un substituto de la aristocracia: “No se puede
fundar en el mundo de nuevo una aristocracia, pero nada impide constituirla mediante
asociaciones de simples ciudadanos, de seres muy opulentos, muy influyentes, muy
fuertes; en una palabra, de personas aristocráticas”.
380
3º)Porúltimo,ysobretodo,lascualidadesmorales,elsentidodelasresponsabilidades,
lapasiónporelbienpúblico;Tocquevillecree,comoMontesquieu,enelprimadodelamoral
sobre la política.
Estos remedios para los males de la democracia son muy tradicionales e incluso
tradicionalistas; Taine no dirá otra cosa, pero Taine no habría escrito seguramente la
página del Ancien Régime sobre el idealismo revolucionario: “El 89 fue tiempo de
inexperiencia, sin duda, pero también de generosidad, de entusiasmo, de virilidad y de
grandeza, etc.”. (tomo I, página 247).
Tocqueville sabe rendir homenaje al adversario; lleva al más alto grado el arte de
comprender lo que le repugna. En este sentido es realmente un liberal.
381
¿Qué respuestas desarrolla Tocqueville a su cuestionamiento central?:
“¿Cómo conciliar la libertad con la nivelación igualitaria?, ¿Cómo salvar la
libertad?”
ACTIVIDAD Nº 40
382
383
Hegel o la tentativa de una filosofía del estado
Cualquier clasificación es evidentemente arbitraria, y nuestra decisión de estudiar el
hegelianismo como conclusión de los movimientos de pensamiento originados por la
filosofía del siglo XVIII y por la Revolución francesa no escapa, ciertamente, a este
reproche. Sin embargo, desde el punto de vista de la filosofía política, nos ha parecido que
Hegel (1770-1831), en su reflexión sobre la historia universal, sobre el derecho y sobre el
Estado, toma como “punto de referencia” la crisis que la Revolución francesa señala.
Desde este observatorio “remonta” la Historia y proyecta hacia adelante su reflexión sobre
el Estado moderno.
La teoría del Estado, la teoría del derecho y la filosofía de la Historia constituyen, en la
filosofía de Hegel, partes de un conjunto sistemático. A diferencia de Montesquieu -que
sólo trata de instituciones concretas y reales-, Hegel afirma en varias ocasiones -por
ejemplo, a propósito de su teoría del Estado- que importa poco considerar Estados
particulares o instituciones particulares, que es necesario considerar, en primer lugar, lo
que es el Estado: no se puede juzgar a los Estados antes de saber lo que es el Estado,
es decir, la idea de Estado.
El sistema filosófico de Hegel
A lo largo de sus años de estudios en Tubinga, primeramente (1788-1793), y más tarde
durante sus años de preceptorado en Berna (1793-1796) y en Francfurt (1797-1800),
Hegel sufrió las más diversas influencias filosóficas: filosofía crítica de la "Aufklarung",
kantismo, naturalismo spinozista de su amigo Schelling, romanticismo. (a través de su otro
amigo de juventud, Hölderling)
Las principales obras de Hegel son "La Fenomenología del espíritu" (1807), la "Lógica"
(1812-1816), la "Enciclopedia de las ciencias filosóficas" (edición definitiva, 1830). Esta
última obra es completada por la "Filosofía del Derecho" (publicada en 1821), que es, en
realidad, un desarrollo de una de las partes de la Enciclopedia. Sus alumnos, recogiendo
manuscritos y notas de curso, publicaron tras la muerte del maestro varios de sus cursos
bajo el título de "Lecciones" (especialmente las "Lecciones sobre la filosofía de la Historia").
En la Fenomenología Hegel se propone, no ya reflexionar sobre el "Sollen", es decir,
sobre lo que debe ser, sino comprender lo que es como es, ya que todo es necesario.
El idealismo absoluto del hegelianismo
El idealismo hegeliano es radical. Para él la idea no es una creación subjetiva del sujeto,
sino la misma realidad objetiva o, si se prefiere, el primer y único sujeto. Todo procede de
ella, tanto el mundo sensible como las producciones del espíritu (y, en consecuencia, mi
propia reflexión).
El desarrollo progresivo de la Idea inicial hacia el Espíritu universal es la propia Historia,
que no es sino la historia de la creciente plenitud del Espíritu en el mundo y la historia de
la emergencia del mundo a la conciencia:
El Espíritu, incesantemente, se niega, se rompe, se objetiva en un mundo “exterior”,
pero siempre para hacerse más consciente ante sí mismo, para “recobrarse” y, finalmente,
para crecer.
Las leyes dialécticas del crecimiento del espíritu
El Espíritu no se desarrolla según el azar o el puro arbitrio, sino según leyes conformes
con su naturaleza, según leyes lógicas (se ha dicho del sistema hegeliano que era un
384
panlogismo). Pero esta lógica es la de la dialéctica y no la de la identidad. (o de la no
conciliación de los contrarios)
La dialéctica es la ley del desarrollo a través de la conservación y la superación de las
antinomias, que se “resuelven” en un tercer término que las supera. Este ritmo de tres
tiempos -tesis-antitesis-síntesis- es el único modo de desarrollo, tanto del Ser como del
Pensamiento.
SiesteritmoresuenaentodalanaturalezayentodalaHistoria,esacausadelafinalidad
que impulsa a la Idea a hacerse Espíritu universal.
Individuo y pueblo
Para Hegel el individuo, o sea el sujeto pensante, está irremediablemente aprisionado
entre su subjetividad particular, finita, y su deseo de acceder a lo universal. Desde esta
visión individualista, la única solución es la de Kant: el individuo aspira a un deber-ser, que,
sin embargo, permanece para él inaccesible. Por ello la única verdadera solución es la de
admitir que el individuo no accede al Espíritu universal más que a través de la mediación
de un todo orgánico, que es un pueblo. “La moralidad se realiza y deja de ser tan sólo un
deber-ser, un ideal inaccesible, en un pueblo y únicamente en un pueblo”.
Hegelllama"Moralitat"alidealmoralalqueaspiraelindividuo,y"Sittlichkeit"alarealidad
viviente de las costumbres y de las instituciones de un pueblo en un momento dado. La
religión, por ejemplo, es una de las más elevadas aspiraciones del espíritu de un pueblo
(Volksgeist), es un fenómeno supra-individual.
El pueblo es la única encarnación concreta de la ética. Querer buscar en otra parte que
no sea en el espíritu de un pueblo el fundamento de la ética equivale a perderse en puras
abstracciones. ¿Por qué? Porque un pueblo es una organización espiritual.
Pero cada pueblo es único, y excluye a las restantes individualidades semejantes a él.
Por esta razón las guerras entre pueblos, en un momento o en otro, son necesarias. Son
una condición de la “salud ética de los pueblos”. Las guerras sacuden la dilución del
hombre en el mundo de los intereses y de los conflictos de clase, y dan al pueblo su unidad.
Sin embargo, las guerras, aunque necesarias, llevan a los pueblos hacia su decaden-
cia, incluso a los que logran el triunfo. En efecto, mediante las guerras se construyen los
Imperios, demasiado vastos para conservar la unidad, demasiado amenazados de
dispersión interna como para no compensar este riesgo mediante la pura dominación de
la violencia. Tal fue el destino de Roma. En semejante caso el ciudadano no halla ya en el
Estado la mediación hacia lo universal; se retira a su fuero interno, se aleja del Estado.
La Historia Universal según Hegel
La razón es la substancia de la historia
Toda la lectura de la Historia universal que lleva a cabo Hegel consiste en mostrar a la
Razón interviniendo progresivamente en los acontecimientos (ninguno de los cuales es
fortuito ni resulta “perdido”: todo es “recuperado” e integrado en “una vida del pensamien-
to”). Si la "Lógica" de Hegel es “histórica” en cuanto se dedica a comprender la vida del
pensamiento, inversamente su Historia es una Historia de la Razón. Tal actitud ante la
Historia explica también la forma, a veces escandalosa, en que Hegel acogió ciertos
acontecimientos de su tiempo. Al ser la Historia universal -como Hegel se complació
muchas veces en afirmar- “el tribunal supremo”, el filósofo se limita a buscar la “razón” de
los acontecimientos: “Todo lo real es racional”.
385
Toda la historia traza el progreso de la libertad en las conciencias
La Historia es la historia del Espíritu, o mejor, es “una representación” del Espíritu que
muestra a los hombres cómo éste se esfuerza en elevarse al conocimiento de lo que es
en sí. La Razón, que actúa en la Historia, consigue sus fines mediante una “astucia”: utiliza
las “pasiones” de los hombres; éstos siguen su propio interés y lo realizan; “pero, al
hacerlo, producen algo más, algo que está en lo que hacen, pero no que estaba ni en su
conciencia ni en su intención” (introducción a la "Filosofía de la Historia", trad. José Gaos,
pág. 70). Este fin lejano es la realización y la toma de conciencia de la naturaleza más
peculiar del Espíritu: la libertad.
EsteeselmotivoporelqueHegelseinteresapoco,enlaeconomíageneraldelaHistoria
universal, por los Imperios orientales de la antigüedad y por las tribus de América y Africa.
La conciencia de la libertad sólo floreció en los griegos, que por esta razón fueron libres.
Por ello Hegel sitúa al mundo del pensamiento griego en el centro mismo de su historia de
la libertad. Pero el mismo espíritu griego no había alcanzado aún más que la adolescencia
del concepto de la libertad del Espíritu. Es el cristianismo, sobre todo cuando penetró en
los pueblos germánicos, quien, al destruir la “bella totalidad” de la Ciudad antigua en la que
las categorías de lo “privado” y lo “público” se identificaban en la conciencia del ciudadano,
ha permitido un nuevo progreso de la conciencia de la libertad.
El espíritu que actúa en la historia no es un espíritu individual,
sino el espíritu de un pueblo
En la Historia universal no tenemos que habérnosla con lo singular: el Espíritu se
manifiesta en la Historia a través de los “todos concretos”, es decir, de los pueblos. El
Espíritu,dequeaquísetrata,es“elespíritunacional”,esdecir,el“desarrollodeunprincipio
envuelto al principio bajo la forma de un obscuro deseo, y que se manifiesta hacia afuera,
que tiende a llegar a ser objetivo. Se despliega en la religión, la ciencia, las artes, los
destinos y los acontecimientos” (véase sobre este punto J. Hyppolite, Etudes sur Marx et
Hegel, pág. 27).
Un “espíritu nacional” particular es un ser vivo que nace, se desarrolla y muere. En un
momento de la Historia el Espíritu absoluto se encarna en un pueblo y lo espiritualiza. Le
insufla entonces la cultura. Esta cultura nacional se impone como realidad objetiva a los
individuos de esa nación.
Sin embargo, Hegel no adopta hasta sus últimas consecuencias la tesis de la escuela
histórica alemana. Supera este estadio de la “contemplación” del Espíritu en un “espíritu
nacional”. En ese estadio, dice Hegel, “el espíritu nacional” representa, en efecto, “el
concepto más elevado que el Espíritu ha tenido de sí mismo”, pero este nivel está
destinado a ser sobrepasado. El Espíritu, en efecto, “tiene lo que quiere”. Su actividad no
es ya estimulada, “su alma espiritual ya no es activa”. No es ya la juventud de un pueblo;
“tras la realización sobreviene el hábito de la vida... Es el momento de la nulidad política
y del tedio”.
¿Qué ocurrirá entonces? El espíritu nacional muere, pero lo que representaba, su
principio, es actualizado; no puede morir totalmente, se abrirá camino hasta un principio
más elevado que se encarnará en otro espíritu nacional. “Un pueblo domina en la historia
del mundo en una época determinada -y cada pueblo no puede hacer época más que una
vez...” ("Filosofía del Derecho")
386
SibienHegelafirmó,especialmenteensuleccióninauguralenlaUniversidaddeBerlín,
la coincidencia histórica entre el Estado prusiano y el Estado ideal y racional al que
conduce su filosofía del Derecho y de la Historia, nunca afirmó (que sepamos) que el
pueblo que hiciera época en su tiempo fuera el pueblo germánico. No por Sello deja de ser
cierto que, de todos sus escritos posteriores al período de Jena, se induce que el pueblo
alemán, en efecto, pasa por esa fase de “la fresca juventud” de un pueblo elegido por el
Espíritu, en un momento de la Historia, para darse, a través de él, el más elevado concepto
desímismo.Asimismoseadivinalautilizaciónquelosapologistasdelagrandezaalemana
durante el período bismarckiano podrán hacer de textos como el que acabamos de citar:
es la mejor justificación de la libertad del bien y del mal, en provecho de Herrenvolk.
En la historia de estos sucesivos imperialismos (Spenlé), un pueblo encargado de una
misión histórica realiza el destino y la aventura del Espíritu (que no puede encontrar su
camino más que a través de la violencia). Por eso los demás pueblos carecen frente a él
de derechos (rechtlos), ya que los pueblos no son individuos (los únicos que pueden tener
derechos). Pero la misma violencia que este pueblo despliega le conducirá a su dilatación,
que engendrará la detención de su progreso, de donde provendrá, a su vez, su decaden-
cia. De esta forma este pueblo será “juzgado”, pero en el tribunal de la Historia universal,
a su hora y cuando su destino se haya cumplido ("die Weltgeschchte ist das Weltgericht":
la Historia universal es el tribunal supremo). De aquí deriva, en consecuencia, la
justificación de la guerra entre los pueblos.
La Filosofía del Estado
La tradición ha popularizado, sobre todo en Francia, la idea de un Hegel justificador y
teórico del absolutismo prusiano, de un Hegel apologista de los derechos absolutos del
Estado frente al individuo. Casi se le llega a considerar responsable del autoritarismo
alemán del período bismarkiano.
Pero esto es una simplificación contra lo que ya Marx protestó. En nuestros días,
primero Jean Hyppolite y luego -sobre todo- Eric Weil, éste de forma mucho más
apasionada, han restablecido el verdadero pensamiento de Hegel. Aunque, en efecto,
parece que Hegel, sobre todo en los años 1818-1830, creyó encontrar en el Estado
prusiano de su tiempo una encarnación histórica de su teoría del Estado moderno, no
parece, sin embargo, que quepa reprocharle el haber sostenido que ese Estado concreto
fuera la mejor organización política posible.
387
a)Explique la importancia del concepto de “idea” para Hegel.
b)Elabore un ejemplo de tesis-antítesis-síntesis, de acuerdo a las leyes
dialécticas de Hegel.
c) ¿Qué significa la siguiente frase y a qué autor pertenece?: “la mora-
lidad se realiza ...en un pueblo y únicamente en un pueblo”.
ACTIVIDAD
OBLIGATORIA
388
389
ANEXOII:PERSONAJESDELAREVOLUCIONFRANCESA
HILLAIRE BELLOC. “LA REVOLUCIÓN FRANCESA”
Mirabeau
Mirabeau, el más importante de los “hombres prácticos” de la Revolución (así
destaca la expresión inglesa el rasgo prominente de su actitud política), requiere
un análisis muy especial. Su influencia en los comienzos de la Revolución fue tan
condecisiva, el efecto de su muerte tan terminante y decisivo, la especulación acerca de
lo que habría podido suceder si hubiese sobrevivido tan fructuosa, entretenida y común,
y el resultado positivo de su actitud en el desenvolvimiento de la Revolución después de
su muerte tan vasto, que no comprender a Mirabeau es, en gran medida, no comprender
todoelmovimiento;yMirabeau,pordesgracia,hasidodelosqueyasontresgeneraciones
de historiadores; porque la comprensión de este personaje no es tema para la investiga-
ción ni para el abigarrado detalle histórico, sino más bien una labor de simpatía.
Mirabeaueraesencialmenteunartista,conlaspotenciasyfragilidadesquelógicamente
asociamos con esa palabra; o sea, que la emoción violenta lo afectaba tanto en lo interno
como en lo externo. Gozaba experimentándola en sí mismo y creándola en otros. Por
consiguiente, analizaba y dominaba los ingredientes con que tal emoción puede crearse;
élmismocedíaalaemociónviolentaybuscabadóndehallarla.Estannecioelmenoscabar
como el exagerar esta clase de temperamento que, solo o mezclado con otras cualidades,
es la base de la música, las artes plásticas y en gran medida la literatura perdurable del
mundo. Esta aptitud para gozar de la emoción y crearla en otros reviste la tarea intelectual
de un modo que la vuelve permanente. Esto es lo que significamos al decir que el estilo es
necesario al libro; que una gran civilización puede en parte ser juzgada por su arquitectura;
que, como dice Platón, la música puede ser moral o inmoral, etc.. El artista, aunque no esté
en la raíz del quehacer humano, es aliado necesario y conveniente para su desenvolvi-
miento.
Cuando digo que Mirabeau era un artista, quiero decir que doquiera que sus energías
hubiesen hallado cauce, habría deseado gozar y crear goce literario, pero en mayor
medidaexpresiónoral.Serun"tribuno",queesserlavozdegrandesmultitudes,persuadir,
más aún, agradar por el acento y el ritmo mismo de sus frases, era lo que le atraía como
hombre, pero también ponía en su arte aquello sin lo cual ningún arte grande puede existir:
el intelecto puro.
Mirabeau creía por lo menos en los principios básicos en que subyacía el movimiento
revolucionario, los entendía y estaba dispuesto a difundirlos; pero su dominio de los
hombres no se debía a esta convicción; su dominio de los hombres era por entero el de
un artista, y si por acaso se hubiera dedicado a librar un ataque contra la democracia,
habría sido casi tan famoso como llegó a serlo por su defensa. Debemos, pues,
considerarlo siempre como orador, si bien dotado de una inteligencia fina y preclara y de
no pequeña dosis de fe razonada.
Mucho queda todavía por decir de él.
Era un caballero, es decir, disfrutaba y sufría a la vez las consecuencias inherentes a
la riqueza heredada y al ambiente que rodea su dispendio. Por esta razón, estando
personalmente provisto de escasas riquezas, vivía endeudado, y consideraba las sumas
necesarias a su tren de vida y a sus grandes oportunidades como algo que la sociedad,
si así pudiera decirse, le debía. Estamos en lo cierto cuando afirmamos que aceptaba
sobornos, pero nos equivocamos al pensar que tales sobornos le creaban las mismas
obligaciones que a un hombre de carácter más mezquino o de origen menos afortunado.
Condescendía, como cualquier caballero, a toda suerte de bajas intrigas para obtener “lo
390
necesario y lo efectivo”: esto es, dinero para vivir su papel. Pero tenía detrás una fuerza
propulsora enraizada en todo él, que impedía que esas sumas dirigieran su oratoria o lo
convirtieran en simple vocero. Nunca fue ese impurísimo fenómeno político: el “hombre de
partido”.Aúncuandohubieranacidocienañosdespuésysehubieselanzadoalasuciedad
de la vida parlamentaria moderna, jamás habría sido “un diestro parlamentario”.
Mirabeau tenía tras de sí una cierta historia personal que hay que conocer para
comprender su temperamento.
Había viajado mucho, conocía bien a los ingleses y alemanes de las clases más
pudientes. Al populacho lo conocía mal, aun al de su mismo país; al del extranjero,
absolutamente nada. había sufrido por el desafecto de su padre, por las consecuencias
de sus propias pasiones desenfrenadas, y no poco por infortunios meramente causales.
Capaz de un prolongado y fiel afecto hacia alguna mujer, la oportunidad de tal afecto no se
le ofreció hasta pocos meses antes de su muerte. Capaz de prestar leales y diligentes
servicios a algún sistema político, ninguno lo había elegido como servidor. Es materia de
fructíferas especulaciones el meditar qué habría hecho por la monarquía francesa si el
destino le hubiese llevado tempranamente a la corte y dado intervención en los asuntos del
poder ejecutivo francés antes de que estallara la Revolución. Tal cual las cosas, la
Revolución le brindó su oportunidad sólo porque destruyó la estructura del Estado en que
vivía. Se vio compelido a participar en la Revolución como una especie de destructor
puesto que su ocasión no se le brindó por otro acceso; pero por naturaleza aborrecía la
destrucción. Lo que quiero decir (ya que esta frase es algo vaga) es que Mirabeau
aborrecía ese espíritu que priva a una nación de ciertas instituciones permanentes que
sirven propósitos definidos, sin un claro plan acerca de cómo son reemplazables por otras
que sirvan a fines similares. Por ello fue un defensor sumamente auténtico y sincero de la
monarquía, institución permanente que sirve a los fines definidos de la unidad nacional y
la represión de tendencias oligárquicas dentro del Estado.
Mirabeau no tenía ninguna “visión” revolucionaria. Por sus ideas era viejo prematura-
mente, ya que su mente había recorrido con rapidez un campo muy vasto de experiencias.
La doctrina pura de la democracia que para muchos de sus contemporáneos era una
religión -con todas las consecuencias de tal- nunca había pensado aceptarla. Pero ciertas
consecuencias de las reformas propuestas le atraían poderosamente. Deseaba verse
libre de barreras inertes y absurdas, de privilegios que ya no correspondían a diferencias
sociales verdaderas, de viejas tradiciones en el manejo del comercio que ya no correspon-
dían a las circunstancias económicas de su época, y (este es el punto clave) de los fósiles
de un viejo credo religioso que, como la mayoría de los de rango, daba sencillamente por
muerto: porque Mirabeau se hallaba totalmente divorciado de la Iglesia Católica.
Muchosehadichoysediráenestaspáginasacercadelaquerellareligiosaque,aunque
los hombres apenas lo vislumbraron en este entonces, abrió una brecha a través del
esfuerzo revolucionario y estaba destinada a ser línea de ruptura permanente en la vida
francesa. Se repetirá una y otra vez lo que ya se ha escrito, que una reconciliación entre
la Iglesia Católica y la reconstrucción de la democracia era, aunque los hombres no lo
sabían, el principal negocio temporal de la época, y el lector de estas páginas podrá por
ellas llegar a conocer bien la degradación en que había caído la religión entre los espíritus
cultivados de esa generación. Pero en el caso de Mirabeau esa ausencia de religión debe
destacarse en particular. Tan lejos se hallaba Mirabeau de pensar que la fe católica tenía
un futuro como lo estaría (digamos) un político inglés treinta años atrás de pensar que los
irlandeses podrían transformarse en una comunidad rica o que un gobierno inglés de su
época podría llegar a sufrir dificultades monetarias. Utilizo este paralelismo con el objeto
de robustecer mi argumento, pero en realidad es un paralelismo ineficaz. Ningún parale-
lismo contemporáneo en estos nuestros tiempos extraños y rápidamente cambiantes
corresponde a la certeza firme que saturaba todo el fin del siglo XVIII acerca de que la fe
391
católica había muerto. Quizás Mirabeau jamás en su vida entró en íntimo contacto con un
solohombrequetomaralossacramentoscatólicosseriamenteoquesufrieramomentánea
angustia por los dogmas de su credo.
Mirabeausabía,porcierto,quealgunasmujeresyunnúmeromuchomenordehombres
insignificantes se sumergían en viejas prácticas de una extraña especie supersticiosa;
sabía que grandes extensiones anodinas de campesinos ignorantes, en proporción a su
pobreza y aislamiento, repetían mecánicamente las viejas fórmulas de la fe. Pero de la fe
como cosa viva Mirabeau no podía tener ni idea.
Veía, por un lado, una institución clerical, de carácter económico, que proveía de plazas
y rentas a hombres de su misma clase; conocía a esos hombres y nunca descubrió que
tuviesen ninguna religión. Por otro lado veía una sociedad propuesta en la cual ese fósil,
injusto y absurdo, debía renunciar a la posesión de sus grandes rentas. Pero la fe como
fuerza social, como algo capaz de revivir, no podría concebirla. Le hubiera parecido simple
locura sugerir que el futuro podría dar cabida a la posibilidad de tal resurrección. La
disolución de las órdenes religiosas, que fue en gran parte obra suya, la Constitución civil
del clero a cuyo frente se hallaba, eran para él las leyes más naturales del mundo. Era
solamente arrasar con una cantidad de materia inorgánica que obstaculizaba al Estado
moderno. A este respecto sentía lo que podríamos sentir nosotros acerca de la compra de
lotes vacíos en nuestras ciudades o la confiscación a los malos propietarios que los
retuviesen. La Iglesia no servía a ningún propósito, nadie de importancia creía en ella, la
defendían sólo los que gozaban grandes rentas por la supervivencia de lo que una vez fue
-pero que ya no era- una función social viviente.
En todo aquello que comprendía acerca de la Revolución, Mirabeau era partidario de la
prudencia.Noeraindiferenteaunaconcepcióndegobiernopopular,nisiquieraleinspiraba
desconfianza, pero no podía concebirlo sino actuando por medio del poder estable de las
clases más adineradas. Juzgaba al poder militar muy principalmente a través de ojos
prusianos. Y en pasajes extenso y entusiastas describía como invencible al ejército
prusiano. Si hubiera vivido para verlo, el entusiasmo militarista de los republicanos le
habría inspirado un recelo total. Su corazón se inclinaba por una maquinaria social
aristocrática, aunque no por una teoría aristocrática del Estado; se hallaba en un todo
dispuesto a conservar la monarquía tradicional de Francia como un órgano nacional
disminuido pero viviente; sentía curiosidad por una serie de detalles que estaban presen-
tes y conocía muy de cerca: sistemas de votación, limitaciones constitucionales, códigos
de comercio y demás. También le interesaban los minúsculos equilibrios de la diplomacia
y el observar a los hombres que actuaban ante su vista inmediata en el Parlamento.
En el Parlamento encontró campo para toda su actividad; desde allí comenzó a orientar
a la Revolución; después de su muerte, su ausencia es lo que más siente el Parlamento
en el verano de 1791.
Este brevísimo esbozo no basta para presentar a Mirabeau al lector. Sólo pueden
presentarlo dignamente sus discursos y documentos más retóricos. Es probable que a
medida que el tiempo avance su reputación a ese respecto crezca. Sus ideas constitucio-
nales, basadas como lo estaban en instituciones foráneas -especialmente las inglesas de
esa época- no eran aplicables a su propio pueblo y hoy día están casi olvidadas. Estaba
equivocado acerca de la política inglesa al igual que en lo referente a los ejércitos
alemanes,peroejerciósuartesobreloshombresysupersonalidadperdurayaumentacon
el tiempo.
392
Danton
La personalidad de Danton ha impresionado al mundo en mucho mayor medida que la
de cualquiera de los otros jefes revolucionarios, porque contenía elementos permanente-
mente humanos, independientes de la teoría democrática de la época e innecesarios tanto
para la defensa como para la crítica de dicha teoría.
La individualidad de Danton apela a ese sentido humano que se interesa por la acción
y que en el campo de las letras adopta la forma dramática. Su vigor, su fuerza personal de
cuerpo y espíritu, la individualidad de su perfil, llaman por igual la atención del hombre
amante de la Revolución y del que la odia, y del que permanece del todo ajeno a su éxito
o fracaso.
A este respecto los historiadores, especialmente los extranjeros, han sido propensos
al equívoco acerca de Danton hombre. Así Carlyle, de gran intuición en la materia, lo pinta,
sinembargo,comounlabriego,loqueporciertonoera;Michelet,fascinadoporsuenergía,
nos lo presenta bastante inculto; y en general, los que lo describen permanecen a
distancia, por así decir, desde donde mejor se aprecian su voz potente y su ademán
enérgico; pero para conocer de verdad a un hombre hay que conocerlo en su intimidad.
Danton era esencialmente un compuesto de dos poderosos rasgos humanos. Era
afectivo y constructivo, y a la vez no sólo poseía lucidez de pensamiento sino que también
gustaba ejercerla. Es una de las combinaciones más poderosas entre las que contribuyen
a formar las personalidad humanas.
Lo que había de afectivo y constructivo en él, su virilidad si se quiere, lo ponía en
estrechocontactoconlarealidad;conocíayamabaasupropiopaís,porejemplo,yprefería
infinitamente la feliz supervivencia de éste al desenvolvimiento total de cualquier teoría
política. También conocía y amaba a sus compatriotas en detalle y como individuos; sabía
enquéresidíaladebilidaddelfrancés,yquéconstituíasufortaleza.Ledisgustaba,aunque
sin verla como tal, la vena hugonote de sus compatriotas. Por otra parte, la sal y la frescura
de los franceses le eran innatas y lo deleitaban; la libertad de su expresión, el bullicio de
su retórica y el trasfondo militar que hay en ellos eran cosas a las que reaccionaba
inmediatamente. Comprendía su risa, y no lo escandalizaban, como le hubiera sucedido
en un hombre menos nacional, sus vicios peculiarmente nacionales y, en especial, sus
accesos de furor. A ello hay que atribuir en particular la mayor parte de las culpas que le
adjudican las opiniones imparciales, a saber, su indiferencia hacia las crueldades, su
profundo interés por las cuestiones extranjeras y militares, en el momento de las matanzas
de setiembre.
Este contacto con la realidad lo hizo comprender, en cierta manera (aunque sólo desde
fuera), el carácter de los alemanes. La estúpida manía de sus gobernantes por una mera
expresión territorial sin acompañarla de la persuasión o de la difusión de sus ideas, le
resultaba comprensible. Percibía con claridad la amplia superioridad de los ejércitos
alemanes sobre las desorganizadas fuerzas de los franceses en 1792; de ahí proviene,
por un lado, su captación de su política extranjera, y por otro, su hábil negociación de la
retirada después de Valmy. Sin embargo, también comprendía, y con mayor penetración,
la rápida autoorganización de que sus compatriotas eran capaces, y en este conocimiento
residía su determinación de arriesgar la continuación de la guerra. Habría que destacar
que, tanto en la acción militar como en la cuasi-militar, él mismo estaba imbuido en grado
singular de ese poder de decisiones inmediatas que es característica de su nación.
Su lucidez de pensamiento le permitió prever las consecuencias de muchas decisiones
revolucionarias y, al mismo tiempo, lo inclinó hacia una marcada simpatía por el credo
393
democrático, por la doctrina de la igualdad y, especialmente, por la remodelación de las
instituciones nacionales -en particular su misma profesión legal- sobre sencillas líneas.
Indudablemente Danton era un revolucionario sincero y convencido, uno a quien esa
doctrina impregnaba más que a muchos de sus contemporáneos, de mente menos sólida.
Mas no por esto era forzosamente republicano. Si el azar hubiera puesto en juego su genio
más temprano en el curso de la lucha, bien habría podido pensar -al igual que Mirabeau,
con el que presenta tan curioso paralelismo- que era más conveniente para el país salvar
a la Monarquía.
Siempre debe recordarse que era hombre de vasta cultura y que había conseguido un
temprano y satisfactorio éxito profesional; en la época de su matrimonio de juventud
disfrutaba de una sólida renta; leía extensamente en inglés y sabía hablarlo. Su indumen-
taria no era costosa y, si bien algo desordenada (como suele suceder con los hombres de
intensa energía y gesticulación constante), nunca daba impresión de descuido o desaliño.
Tenía numerosos y variados intereses intelectuales y, además, era capaz de aplicarlos
con inteligencia a diferentes campos. Apreciaba el rápido crecimiento de la ciencia física
y, al mismo tiempo, la complejidad de las antiguas condiciones sociales que presentaban
una diferencia en exceso marcada con las verdades contemporáneas.
Por la religión, como todos los hombres de esa época, sentía, por supuesto, una total
indiferencia, pero, al contrario de muchos de ellos, captaba la justa proporción de su efecto
remanente en algunos distritos y secciones rurales. Ha habido últimamente una tendencia
a exagerar el papel que la masonería hizo en el impulso inicial de su carrera; ciertamente
era miembro de una logia masónica, como, por otra parte, lo eran todos los hombres,
conspicuos u oscuros, democráticos o completamente reaccionarios, que aparecieron en
el escenario revolucionario; probablemente el Rey, algunos viejos aristócratas como el
padre de madame de Lamballe y todo el grueso de la clase media, desde hombres como
Bailly hasta hombres como Condorcet. Pero sería leer la historia al revés y pensar que las
características de nuestra propia época se hayan dado un siglo atrás, el convertir a la
masonería en elementos determinante de la carrera de Danton.
Danton fracasó y murió por dos causas combinadas: primero, por su salud, que se
quebrantó, y luego por anteponer su sensatez y su sentido cívico al furor violento y a la
deliberada ley marcial del segundo año de la República. Tanto para ese furor como para
esa deliberación Danton era un obstáculo: su oposición al Terror le quitó el apoyo de los
entusiastas, pero fue la interferencia de su opinión en los planes de los militares, y
especialmente de Carnot, lo que determinó su condena y su muerte. El también, como
Mirabeau, crecerá, sin duda, a medida que pasen los años y aunque sólo sea como
representante del temperamento nacional, se convertirá cada vez más en la figura típica
de la Revolución en acción.
Marat
A Marat puede juzgárselo fácilmente. La completa sinceridad del entusiasta no es difícil
de apreciar cuando su entusiasmo se consagra a un sencillo ideal humano que ha sido,
por así decirlo fundamental y común a la humanidad.
IgualdaddentrodelEstadoygobiernodelEstadoporlavoluntadgeneral:estosdogmas
prístinos, que la Revolución se propuso recuperar, fueron los creados por Marat.
Losquequierenridiculizarocondenarloporqueprofesabatalcredo,sonevidentemente
incapaces de discutir en materia alguna la cuestión. El ridículo y la condena que cubren
394
con justicia a Marat no se deben a las patentes verdades morales que sostuvo, sino al
modo como las sostuvo. No solamente las sostenía aislándolas de otras verdades -como
hacen los fanáticos con cualquier verdad-, sino que lo hacía como si no existiesen
ningunas otras verdades. Y cuando encontraba su ideal puesto en práctica bajo fricción
o sofocado, sus entusiasmos ávidos y agudos buscaban en seguida una víctima
propiciatoria, descubrían un agente responsable y le sugerían una salida violenta para tal
demora.
Con frecuencia acertaba al denunciar a algún intrigante político: con frecuencia quería
sacrificar a una víctima condenada no sin justicia, con frecuencia descubría al agente
parcialmente responsable, y aun las soluciones violentas que proponía no siempre eran
impracticables. Pero el error principal de su mente torturada fue que, salvo víctimas y
súbitos manotazos violentos en pro del éxito de la democracia, ninguna otra cosa pudo
concebir.Eraincapazdeadmitirlasimperfecciones,lastonterías,laincomprensióndeuna
mente para con la otra, la simple acción del tiempo y todo lo que hace la vida humana tan
infinitamente compleja e infinitamente adaptable.
El humor, reflejo de esa sabiduría, le faltaba; el “juicio” (de acuerdo con la expresión
inglesa) le faltaba aún más, si es que se puede atribuir un término comparativo a esos dos
vacíos tan absolutos.
No hay que olvidar que la ausencia tan total de ciertas cualidades necesarias para la
formación de la mente equivale a la locura. Marat no era cuerdo. Su locura con frecuencia
era generosa; el credo inherente a la misma muy obvia y, para la mayoría de nosotros, un
credo aceptable. Pero dentro de la sociedad él lo usaba como lo usaría un loco que está
loco por el colectivismo, digamos, o por el derecho de propiedad, pensando en esa única
tesis, gritándola con la boca espumosa, perdiendo todo control cuando su aceptación era,
ya no digamos objetada, sino apenas demorada. Marat fue inapreciable para el cumpli-
miento de los fines de la Revolución, y su doctrina y su adhesión a ella tan notablemente
simples y sinceras que no es de extrañar que el populacho lo convirtiera (por unos pocos
meses) en una especie de símbolo de sus demandas.
En lo demás, su rostro, como su carácter era torturado; tenía una enfermedad de la piel
que irritaba perpetuamente su talento del todo desequilibrado.
Algunos dicen (pero al leer la historia hay que cuidarse siempre de eso que llaman
“ciencia”) que la mezcla de tipos raciales le producía una perturbación física constante: su
cara estaba verdaderamente distorsionada y desequilibrada. Pero las sugerencias físicas
de esta índole son muy poco dignas de crédito.
Los que lo conocieron en el manejo de los asuntos lo consideraban bastante insignifi-
cante; unos pocos que lo conocieron íntimamente lo amaban con ternura; los más que lo
trataban de continuo se irritaban y fatigaban ante su violencia vacua. Entre los jóvenes
revolucionarios era casi un hombre de edad; no hay que olvidar que era un distinguido
estudioso en su profesión, la medicina; y en la Revolución tuvo menos eficacia que
cualquier hombre poseedor de una reputación de igual prominencia. A él debe atribuírsele
toda la responsabilidad por las matanzas de setiembre. (1)
1. Hay una sola monograf a sobre Marat. Interesar al estudioso como prueba del entusiasmo que Marat suele inspirar. Es de
Ch vremont.
395
Robespierre
Ningún personaje de la Revolución necesita más extensas lecturas y mayor conoci-
miento del carácter nacional para ser comprendido que Robespierre.
De ningún otro personaje depende tanto la comprensión de la época, y ninguno (por
razones que daré en seguida) ha sido menos comprendido, no sólo en la leyenda popular
sino también en las calibradas decisiones de los historiadores competentes.
Esto es tan verdad que ni siquiera el tiempo, que (unido a la erudición) suele rectificar
tales errores, ha permitido ni aun a los autores modernos dar una verdadera pintura de
Robespierre hombre.
La causa de tan conspicuo fracaso en el dominio de la historia es ésta: que junto al
verdadero Robespierre, en las mentes de todos sus contemporáneos excepto aquellos
que realmente tuvieron que verse con él en las funciones de gobierno, existió un
Robespierre legendario, un Robespierre imaginado popularmente, y este Robespierre
imaginario, en tanto se ha vuelto odioso a la posteridad, pareció -mientras vivía- un
fascinante retrato al mismo Robespierre, quien, por consiguiente lo aceptó. Porque
Robespierre, aunque justo, carecía de humildad.
El problema es en extremo sutil, así como también en extremo arduo. El historiador,
cuando lee sus fuentes, eternamente tiene que estar haciendo distinciones entre lo que es
prueba contundente y prueba endeble, y a medida que lee, retornar a la realidad mediante
el recuerdo de lo que el mismo Robespierre fue. Si así no lo hace, cae en seguida en la
leyenda: tan poderosa es tal leyenda por el número de los que la propiciaron, y tan
enérgicamente la estimuló la propia actitud de Robespierre. El Robespierre legendario
puede ser descrito en muy pocas líneas.
Imaginad un hombre sinceramente convencido de la teoría democrática más pura, un
hombre al que nada preocupaba fuera de la realización de esa teoría, y que nunca había
sacrificado la prosecución de una realización en el Estado a ninguna ventaja personal de
ninguna clase. Este hombre, en quien el pueblo confiaba y al que finalmente idolatró, es
cadavezmáspoderoso.Ingresaenelorganismogobernante(elComitédeSaludPública),
se convierte en amo tanto dentro como fuera de ese organismo, y usa de su supremacía
para establecer una democracia ideal que ha de reconocer la existencia de Dios y
descansar sobre las virtudes cívicas; y para establecer ese ideal tiene que recurrir al
terror. Descubre que las defecciones humanas a ese ideal van aumentando en cantidad:
las castiga con la muerte. Las matanzas llegan a ser enormes; los mejores demócratas
caen en ellas; al final tal estado de cosas no puede tolerarse más, sus subordinados
inmediatos se rebelan en el Comité, y es proscripto; no logra realizar una rebelión popular
a su favor en París, es ejecutado, y su sistema de terror se derrumba.
Estecuadro,aunquedetonopuramentelegendario,contienenosólomuchodeverdad,
sino también verdad precisamente de aquella especie que conspira para hacer verosímil
lo que en conjunto es falso.
Robespierre tenía sincera devoción al concepto de democracia ideal; era incorruptible
en su prosecución, y ser político e incorruptible viene a construir algo así como lo que la
Iglesia llama virtud heroica en un hombre. Entró realmente al Comité de Salud Pública,
realmente apoyó al Terror, y cuando Robespierre cayó el Terror realmente terminó. ¿En
qué difiere, pues, la leyenda de la verdad?
En estos puntos capitales, que lo cambian todo: Robespierre no era la principal
influencia en el Comité de Salud Pública, es decir, el todopoderoso ejecutivo de la
396
República;élnodeseabaelTerror,noloutilizó,aunllegóadisgustarle,y,engeneral,nunca
fue el que gobernó a Francia.
Casi no es necesario destacar cómo semejante verdad destruye semejante leyenda.
El carácter total de los doce meses corren entre el verano de 1793 y el de 1794 varía por
fuerza según se los considere meses robespierranos o no; y no lo fueron.
Entonces ¿qué fueron, y por qué ha surgido el error de considerar a Robespierre como
el dominador en esos momentos?
Esos meses, que "grosso modo" pueden denominarse los meses de Terror, fueron -
como lo veremos más adelante en este libro- meses de ley marcial; y el Terror fue
simplemente ley marcial en acción: en método para imponer la defensa militar del país y
para castigar a todos lo que interferían en el Comité, o a los que el Comité suponía que lo
hacían.
Ningún miembro del Comité fue el autor de este sistema, pero el más decidido a usarlo
y el que más ocasiones tuvo fue, sin lugar a dudas, el organizador militar, Carnot. Junto
a él un hombre, Barère, apoyaba el terror, porque así mantenía vivo al Comité de Salud
Pública del cual derivaba su posición política. Otro hombre, Saint-Just, lo apoyaba porque
creía que el ganar la guerra (en la cual tomó parte activa) aseguraría la democracia por
doquier y para siempre. Otro, Jean Bon, lo apoyaba por su vieja amargura sectaria de
hugonote. Pero de todos los hombre del Comité, Robespierre era el que menos apoyaba
el Terror y el más sospechado por sus colegas -y cada vez más sospechado a medida que
pasa el tiempo- de querer interferir en el sistema marcial del Terror y modificarlo.
¿Por qué, entonces, Robespierre fue popularmente identificado con el Terror y por qué,
cuando fue ejecutado, éste cesó?
RobespierrefueidentificadoconelTerrorporqueestáidentificadoconelclamorpopular
de su tiempo, con el extremado sentimiento democrático de la época y su extremado
sentimiento de temor a una reacción. Siendo Robespierre el ídolo popular, se había
transformado también en el símbolo de un frenesí popular que supuestamente gobernaba
el país. Pero ese frenesí no gobernaba el país. El que gobernaba al país era el Comité de
Salud Pública, del cual Carnot era cerebro maestro. Robespierre era el ídolo de la plebe,
ciertamente, pero en modo alguno el agente de su poder, ni de ningún otro poder.
¿Por qué, cuando él cayó, cesó el Terror, si no era obra suya? Porque el Terror actuaba
bajo una tensión; fue con la máxima dificultad que este sistema marcial absoluto,
intolerante e intolerable, pudo proseguir una vez desaparecido el temor de la invasión. En
las semanas anteriores a la caída de Robespierre las victorias habían comenzado a hacer
innecesario el Terror. Cuando el Comité se ocupó de que Robespierre fuera proscripto por
el Parlamento, removió sin saberlo la piedra angular de su propia política; la posición
popular de Robespierre era lo que había hecho posible la política del Comité. Cuando
robespierre fue eliminado se vio que el Terror no podía seguir manteniéndose. Los
hombres lo habían soportado por Robespierre, pensando erróneamente que él lo había
querido. Tras su desaparición, no pudieron soportarlo más.
Finalmente, si el mismo Robespierre siempre se había opuesto al sistema del Terror,
¿por qué no encabezó la reacción popular en su contra?
Daton le había brindado la oportunidad en diciembre de 1793, siete meses antes de su
propia catástrofe. El comité decidió sacar a Danton del medio porque Danton, al solicitar
397
clemencia, debilitaba el poder marcial del gobierno. Robespierre podía haber salvado a
Danton: prefirió dejar que lo sacrificasen. La razón era que Robespierre creyó errónea-
mente que la popularidad estaba del lado del Terror y en contra de Danton; no era en modo
alguno un conductor (salvo en la retórica, y ésta dirigida hacia lo que los hombres ya
deseaban), y su propia gran debilidad o defecto era el gusto por las aclamaciones
populares.
Más tarde, en el verano de 1794, cuando de hecho Robespierre ya había comenzado
a actuar contra el Terror, lo hizo sólo en privado. Desconocía tanto a los hombres que aún
creía que el Terror era popular, y no se atrevía a perder su popularidad. Hombre por
naturaleza sincero como el cristal, se vio tentado a no ser sincero en esta importante
cuestión en los últimos meses de su vida, y cedió por completo a esa tentación. Para su
memoria fue algo deplorable, y deplorable también para la historia. Su debilidad ha sido la
causa de un error histórico tan grave como cualquiera de los que pueden hallarse en la
literatura moderna, y que a la vez lo ha desacreditado por completo ante la posteridad.
Un factor de la gran posición pública de Robespierre que a menudo se olvida es el gran
efecto de sus discursos. El hecho de que los hombre todavía discutan, después de un
cambio tan notable en el gusto, si esos discursos fueron elocuentes o no, es prueba
suficiente de su efecto. Hablaban de una manera ordenada y razonable, que aburría a los
espíritus superiores de los primeros parlamentos, pero muy adecuada a las convicciones
violentas de la Revolución posterior. Su fraseología, su punto de vista, seguía los saltos
de los de su auditorio. Sabía expresar lo que éste sentía, y expresarlo en términos que su
auditorio sabía eran exactos y que era exagerada, y los hombres exagerados que lo
escuchaban con ánimo exagerado sentían orgullo de saber que su violencia podía ser
expresada con tanta erudición y moderada habilidad.
Por origen pertenecía a la pequeña nobleza aunque era pobre. Una muestra de su
carácter está en haber pensado tomar los hábitos y en el hecho de que en su primera
juventud lo haya afectado cierta vanidad literaria. No ha dejado un monumento; pero en
razón de la intensidad de su fe y de cómo la practicó, su fama, si bien no es probable que
crezca, con seguridad ha de perdurar.
398
ANEXO III: “EL HOMBRE REBELDE DE ALBERT CAMUS”
LOS REGICIDAS
Se mataron reyes mucho antes del 21 de enero de 1793 y de los regicidios del siglo
XIX. Pero Ravaillac, Damiens y sus émulos querían alcanzar a la persona del rey
y no al principio. Deseaban otro rey o nada. No se imaginaban que el trono pudiese quedar
siempre vacío. 1789 se halla a la entrada de los tiempos modernos porque los hombres de
la época quisieron, entre otras cosas, derribar el principio de derecho divino y hacer entrar
en la historia a la fuerza de negación y de rebelión que se había constituido en las luchas
intelectuales de los últimos siglos. Añadieron así al tiranicidio tradicional un deicidio
razonado. El pensamiento llamado libertino, el de los filósofos y juristas, sirvió de palanca
para esta revolución (2). Para que esta empresa se haga posible y se sienta justificada ha
sido necesario, ante todo, que la Iglesia, cuya responsabilidad es infinita, mediante un
movimiento que comienza con la Inquisición y se perpetúa en la complicidad con las
potencias temporales, se ponga del lado de los amos tomando a su cargo la imposición del
dolor. Michelet no se engaña cuando no quiere ver sino dos grandes personajes en la
epopeya revolucionaria: el Cristianismo y la Revolución. Según él, 1789 se explica en
efecto, por la lucha de la gracia y la justicia. Aunque Michelet, como su siglo intemperante,
gustaba de las grandes entidades, vio en esto una de las causas profundas de la crisis
revolucionaria.
Lamonarquíadelantiguorégimen,sibiennoerasiemprearbitrariaensugobierno,lejos
de ello, lo era indiscutiblemente en su principio. Era de derecho divino, es decir, sin
apelación en cuanto a su legitimidad. Sin embargo, esa legitimidad fue discutida con
frecuencia, en particular por los Parlamentos. Pero quienes ejercían la consideraban y la
presentaban como un axioma. Luis XIV, como se sabe, se mantenía firme en ese principio
(3). Le ayudaba Bossuet, quien decía a los reyes: “Sois Dioses”. El rey, en uno de sus
aspectos, es el encargado por misión divina de los asuntos temporales y, por lo tanto, de
la justicia. Es, como Dios mismo, el último recurso de quienes sufren miseria e injusticia.
En principio, el pueblo puede apelar al rey contra quienes le oprimen. “Si el rey supiera, si
el zar supiera...”, tal es, en efecto, el sentimiento que expresan con frecuencia, en los
períodos de miseria, los pueblos francés y ruso. Es cierto que, en Francia por lo menos,
lamonarquía,cuandosupo,tratóconfrecuenciadedefenderalascomunidadespopulares
contra la opresión de los grandes y los burgueses. ¿Pero era eso justicia? No, desde el
punto de vista absoluto, que es el de los escritores de la época. Si bien se puede apelar
al rey, no se podría apelar contra él, como principio. Distribuye su ayuda y sus socorros
si lo quiere y cuando lo quiere. La arbitrariedad es uno de los atributos de la gracia. La
monarquía, en su forma teocrática, es un gobierno que quiere poner a la gracia por encima
de la justicia cediéndole siempre la última palabra. La profesión del vicario saboyano, por
el contrario, no tiene otra originalidad que la de poner a Dios bajo la justicia, abriendo así,
con la solemnidad un poco ingenua de la época, la historia contemporánea.
En efecto, desde el momento en que le pensamiento libertino pone a Dios en discusión,
lleva el problema de la justicia al primer plano. Sencillamente, la justicia de entonces se
confundeconlaigualdad.Diossetambaleaylajusticia,paraafirmarseenlaigualdad,debe
asestarle el último golpe emprendiéndola directamente con su representante en la tierra.
Ya es destruir el derecho divino oponerle el derecho natural y obligarle a transigir con él
durante tres años, de 1789 a 1792. La gracia no podría transigir en último recurso. Puede
2. Pero los reyes colaboraron con ella, imponiendo poco a poco el poder pol tico al poder religioso minando as el principio
mismo de su legitimidad.
3. Carlos I se aten a al derecho divino hasta el punto que no consideraba necesario ser justo y legal con quienes lo negaban.
399
cederenalgunospuntos,peronuncaenelúltimo.Peroestonobasta.SegúnMichelet,Luis
XVI, a pesar de estar en prisión, todavía quiere ser rey. En alguna parte de la Francia de
los nuevos principios se perpetuaba, pues, el principio vencido entre las paredes de una
prisión gracias a la sola fuerza de la existencia y de la fe. La justicia tiene en común con
la gracia que quiere ser total y reinar absolutamente, pero eso sólo. Desde el momento en
que entran en conflicto, luchan a muerte. “No queremos condenar al rey -dice Danton,
quien no tiene las buenas maneras del justo-, queremos matarlo”. En efecto, si se niega
a Dios hay que matar al rey. Saint Just, según parece, hace morir a Luis XVI; pero cuando
exclama: “Determinar el principio en virtud del cual va morir, quizás, el acusado, es
determinar el principio del que vive la sociedad que lo juzga”, demuestra que son los
filósofos los que van a matar el rey: y el rey debe morir en nombre del contrato social (4).
Pero hay que aclarar esto.
El Nuevo Evangelio
El "Contrato social" es, ante todo, una investigación sobre la legitimidad del poder. Pero
siendo un libro de derecho y no de hecho (5), no es momento alguno una compilación de
observaciones sociológicas. Su investigación atañe a los principios. Por eso mismo es ya
controversia. Supone que la legitimidad tradicional, a la que se considera de derecho
divino, es admitida. Anuncia, por lo tanto, otra legitimidad y otros principios. El "Contrato
social" es también un catecismo con su tono y lenguaje dogmático. Como 1789 termina las
conquistas de las revoluciones inglesas y norteamericana, Roussean eleva a sus límites
lógicos la teoría del contrato que se encuentra en Hobbes. El Contrato social da una larga
extensión y una expresión dogmática a la nueva religión cuyo dios es la razón, confundida
con la naturaleza, y su representante en la tierra, en lugar del rey, el pueblo considerado
en su voluntad general.
El ataque contra el orden tradicional es tan evidente que, desde el primer capítulo,
Rousseau se esfuerza por demostrar la anterioridad del pacto de los ciudadanos, que
estableceelpueblo,conrespectoalpactodelpuebloconelrey,quefundalarealeza.Hasta
él, Dios hacía a los reyes, quienes, a su vez, hacían a los pueblos. Desde el "Contrato
social" los pueblos se hacen a ellos mismos antes de hacer a los reyes. En cuanto a Dios,
ya no se trata de él, provisionalmente. En el orden político tenemos aquí el equivalente a
la revolución de Newton. El poder no tiene ya su origen en lo arbitrario, sino en el
consentimiento general. Dicho de otro modo, ya no es lo que es, sino lo que debería ser.
Por suerte, según Rousseau, lo que es no puede separarse de lo que debe ser. El pueblo
es soberano “sólo porque es siempre todo lo que debe ser”. Ante esta petición de principio
se puede decir que la razón, invocada obstinadamente en ésa, no está bien tratada en ella,
sin embargo. Es claro que con el "Contrato social" "asistimos al nacimiento de una mística
y que la voluntad general ocupa en ella el lugar de Dios. “Cada uno de nosotros -dice
Rousseau- pone en común su persona y todo su poder bajo la suprema dirección de la
voluntad general y recibimos en comunidad a cada miembro como parte indivisible del
todo”.
Esta persona política, que se ha hecho soberana, es definida también como persona
divina. Tiene, por otra parte, todos los atributos de la persona divina. Es infalible, en efecto,
pues el soberano no puede querer el abuso. “Bajo la ley de la razón nada se hace sin
causa”. Es solamente libre, si es cierto que la libertad absoluta es la libertad con respecto
a uno mismo. Rousseau declara así que se opone a la naturaleza del cuerpo político que
el soberano se imponga una ley que no pueda violar. Es también inalienable, indivisible, y
4.Rosseaunolohabr aquerido,porsupuesto.Hayqueponeralcomienzodeestean lisis,paradarlesusl mites,loquedeclar
Rosseau firmemente: "Nada de aqu abajo merece ser comprado al precio de la sangre humana.
5. V ase el Discurs sur l' In galit : "Comencemos, pues, por descartar todos los hechos, pues no ata en a la cuesti n".
400
para terminar, hasta aspira a resolver el gran problema teológico, la contradicción entre la
omnipotencia y la inocencia divina. La voluntad general obliga, en efecto; quien se niegue
a obedecerla no es sino una manera de “obligarle a ser libre”. La divinización se completa
cuando Rousseau, separando al soberano de sus orígenes, llega a distinguir la voluntad
general de la voluntad de todos. Esto puede deducirse lógicamente de las premisas de
Rousseau. Si el hombre es naturalmente bueno, si en él la naturaleza se identifica con la
razón (6), expresará la excelencia de la razón, con la única condición de que se exprese
libreynaturalmente.Porlotanto,nopuedecambiardedecisión,queenadelantesecernirá
sobre él. La voluntad general es, ante todo, la expresión de la razón universal, que es
categórica. Ha nacido el nuevo Dios.
Por eso las palabras que se encuentran con más frecuencia en el "Contrato social" son
las palabras “absoluto”, “sagrado”, “inviolable”. El cuerpo político así definido, cuya ley es
unpreceptosagrado,noessinounproductosustitutivodelcuerpomísticodelacristiandad
temporal. El "Contrato social" termina, por lo demás, con la descripción de una religión civil
y hace de Rousseau un precursor de las sociedades contemporáneas, que excluyen no
solamentelaoposición,sinotambiénlaneutralidad.Enefecto,Rousseaueselprimeroque
en los tiempos modernos instituye la profesión de fe civil. Es el primero que justifica la pena
demuerteenunasociedadcivilylasumisiónabsolutadelsúbditoalarealezadelsoberano.
“Para no ser víctima de un asesino se consiente en morir si se llega a serlo”. Curiosa
justificación, pero que establece firmemente que hay que saber morir si el soberano lo
ordena y que, si es necesario, se debe darle la razón contra uno mismo. Esta noción
mística justifica el silencio de Saint-Just desde su detención hasta el patíbulo. Convenien-
temente desarrollada, explicará a los acusados entusiastas de los procesos stalinianos.
Estamos en los albores de una religión con sus mártires, sus ascetas y sus santos.
Para juzgar bien la influencia que adquirió este evangelio hay que tener una idea del tono
inspirado de las proclamas de 1789. Fauchet, ante las osamentas desenterradas en la
Bastilla, exclama: “Ha llegado el día de la revelación... Los huesos se han levantado a la
voz de la libertad francesa; atestiguan contra los siglos de la opresión y de la muerte,
profetizanlaregeneracióndelanaturalezahumanaydelavidadelasnaciones”.Yvaticina:
“Hemos llegado al corazón de los tiempos. Los tiranos están maduros”. Es el momento de
la fe maravillosa y generosa, el momento en que un pueblo admirable derriba en Versalles
el patíbulo y la rueda del tormento (7). Los patíbulos parecen los altares de la religión y la
injusticia. La nueva fe no puede tolerarlos. Pero llega el momento en que la fe, al hacerse
dogmática, erige sus propios altares y exige la adoración incondicional. Entonces
reaparecen los patíbulos y, a pesar de los altares, la libertad, los juramentos y las Fiestas
de la Razón, las misas de la nueva fe deberán celebrarse entre sangre. En todo caso, para
que 1789 marque el comienzo del reinado de la “humanidad santa” (8) y de “Nuestro Señor
el género humano” (9), tiene que desaparecer primeramente el soberano caído. El
asesinato del rey-sacerdote va a sancionar la nueva era, que dura todavía.
La Condena a muerte del Rey
Saint-Just ha hecho entrar en la historia las ideas de Rousseau. En el proceso del rey,
lo esencial de su demostración consiste en decir que el rey no es inviolable y debe ser
juzgado por la asamblea, no por un tribunal. En cuanto a sus argumentos, se los debe a
Rousseau. Un tribunal no puede ser juez entre el rey y el soberano. La voluntad general
no puede ser citada ante unos jueces ordinarios. Está por encima de todo. Se proclama,
por lo tanto, la inviolabilidad y la trascendencia de esta voluntad. Como se sabe, el gran
6. Toda ideolog a se constituye contra la sicolog a.
7. El mismo idilio se produce en 1.905 en Rusia, donde el Soviet de Sant Petersburgo desfila con carteles en los que se pide la
abolici n de la pena de muerte, y en 1.917.
8. Vergniaud.
9. Anacharsio Cloots.
401
tema del proceso era, por el contrario, la inviolabilidad de la persona real. La lucha entre
la gracia y la justicia encuentra su ilustración más provocativa en 1793, cuando se oponen,
hasta la muerte, dos concepciones de la trascendencia. Por lo demás, Saint-Just advierte
perfectamente la importancia de lo que se arriesga: “El espíritu con que se juzgará al rey
será el mismo con el que establecerá la República”.
El famoso discurso de Saint-Just tiene así todo el aspecto de un estudio teológico. “Luis
es un extraño entre nosotros”, tal es la tesis del adolescente acusador. Si un contrato,
natural o civil, pudiese ligar todavía al rey con su pueblo, habría una obligación mutua; la
voluntad del pueblo no podría erigirse en juez absoluto para pronunciar la sentencia
absoluta.Porlotanto,setratadedemostrarquealpuebloyalreynolesunevínculoalguno.
Paraprobarqueelpuebloesensímismolaverdadeternahayquedemostrarquelarealeza
es en ella misma un crimen eterno. Saint-Just sienta, por lo tanto, como axioma que todo
rey es rebelde o usurpador. Es rebelde contra el pueblo cuya soberanía absoluta usurpa.
La monarquía no es un rey, “es el crimen”. No un crimen, sin el crimen, dice Saint-Just, es
decir, la profanación absoluta. Tal es el sentido preciso, y extremo al mismo tiempo, de la
frase de Saint-Just, cuyo significado se ha extendido demasiado (10): “Nadie puede reinar
inocentemente”. Todo rey es culpable, y el hecho de que un hombre quiera ser rey le
condena a la muerte. Saint-Just dice exactamente lo mismo cuando demuestra a
continuación que la soberanía del pueblo es “cosa sagrada”. Los ciudadanos son entre sí
inviolables y sagrados y no pueden obligarse sino mediante la ley, expresión de su
voluntad común. Sólo Luis no se beneficia con esta inviolabilidad particular y el apoyo de
la ley, pues se halla fuera del contrato. No forma parte de la voluntad general, pues al
contrario, en virtud de su existencia, es un blasfemador contra esa voluntad todopoderosa.
No es “ciudadano”, única manera de participar de la nueva divinidad. “¿Qué es un rey
junto a un francés?” Por lo tanto, debe ser juzgado, y solamente esto.
¿Pero quién interpretará esta voluntad y pronunciará la sentencia? Se sabe que el
esfuerzo de los monárquicos de la Asamblea se concentró al final en este punto de vista.
La vida del rey podía ser sustraída así a la lógica de los juristas burgueses para ser
confiada, al menos, a las pasiones espontáneas y las compasiones del pueblo. Pero Saint-
Just, también en esto, lleva su lógica al extremo y se sirve de la oposición inventada por
Rousseau entre la voluntad general y la voluntad de todos. Aun cuando todos perdonaran,
lavoluntadgeneralnopodríahacerlo.Elpueblomismonopuedeborrarelcrimendetiranía.
En derecho ¿no puede la víctima retirar su demanda? Pero no se trata de derecho, sino
de teología. El crimen del rey es al mismo tiempo pecado contra el orden supremo. Un
crimen se comete y luego se perdona, se castiga o se olvida. Pero el crimen de realeza
espermanente,estáunidoalapersonadelrey,asuexistencia.Cristomismo,sibienpuede
perdonar a los culpables, no puede absolver a los falsos dioses. Estos deben desaparecer
o vencer. Si el pueblo perdona hoy, mañana volverá a encontrar el crimen intacto, aunque
el criminal duerma en paz de las prisiones. No hay, por lo tanto, sino una sola salida:
“Vengar la muerte del pueblo con la muerte del rey”.
El discurso de Saint-Just sólo tiende a cerrar, una a una, todas las salida del rey, salvo
la que lleva al patíbulo. En efecto, si las premisas del "Contrato social" son aceptadas, este
ejemplo es lógicamente inevitable. Después de él “los reyes huirán al desierto y la
naturaleza recuperará sus derechos”. Fue inútil que la convención aprobase una reserva
y dijese que no prejuzgaba si juzgaba a Luis XVI o si aprobaba una medida de seguridad.
Se apartaba de sus propios principios y trataba de disfrazar, mediante una hipocresía
chocante, su verdadera empresa, que consistía en fundar el nuevo absolutismo. Jacques
Roux, por lo menos, reflejaba la verdad del momento al llamar al rey Luis el último,
10. O, por los menos, cuyo significado se ha anticipado. Cuando Saint-Just pronuncia esa frase no se sabe todav a que habla
ya para l mismo.
402
señalando así que la verdadera revolución, realizada ya en el campo de la economía, se
realizaba entonces en el de la filosofía y era un crepúsculo de los dioses. La teocracia fue
atacada en 1789 en su principio y muerta en 1793 en su encarnación. Brissot dijo con
razón: “El monumento más sólido de nuestra revolución es la filosofía” (11).
El 21 de enero, con la muerte del rey-sacerdote, termina lo que se ha llamado
significativamente la pasión de Luis XVI. Ciertamente, es un escándalo repugnante haber
presentado como un gran momento de nuestra historia el asesinato público de un hombre
débil y bueno. Ese patíbulo no señala una cumbre ni mucho menos. Pero por lo menos, a
causa de sus premisas y sus consecuencias, la condena del rey inicia nuestra historia y
la desencarnación del dios cristiano. Hasta entonces, Dios se mezclaba con la historia por
medio de los reyes. Pero se mata a su representante histórico y ya no hay rey. No hay ya,
por lo tanto, sino una apariencia de Dios relegado al cielo de los principios (12).
Los revolucionarios pueden declarar que se atienen al Evangelio. En realidad, asestan
al cristianismo un golpe terrible del que no se ha repuesto todavía. Parece, verdaderamen-
te, que la ejecución del rey, seguida, como se sabe, de escenas convulsivas de suicidios
o de locura, se desarrolló enteramente con conciencia de lo que se hacía. Luis XVI parece
haber dudado a veces de su derecho divino, aunque se opusiera sistemáticamente a todos
los proyectos de ley que afectaban a su fe. Pero desde el momento en que sospecha o
conoce su suerte, parece identificarse, como lo muestra su lenguaje, con su misión divina,
para que se diga con razón que el atentado contra su persona apunta al rey-cristo, a la
encarnacióndivina,ynoalacarneasustadadelhombre.SulibrodecabeceraenelTemple
es la "Imitación". La dulzura, la perfección de este hombre, de sensibilidad no obstante
mediocre, pone en sus últimos momentos sus observaciones indiferentes sobre todo lo
que pertenece al mundo exterior, y, para terminar, su breve desfallecimiento en el patíbulo
solitario, ante el terrible tambor que cubría su voz, tan lejos de ese pueblo del que esperaba
hacerse oír, todo eso permite imaginar que no es Capeto quien muere, sino el Luis de
derecho divino, y con él, de cierta manera, la cristiandad temporal. Para afirmar todavía
mejor ese lazo sagrado, su confesor le sostiene en su desfallecimiento recordándole su
“parecido” con el dios de dolor. Y entonces Luis XVI se recobrar y vuelve a emplear el
lenguaje de ese dios: “Beberé -dice- el cáliz hasta las heces”. Luego se deja llevar,
temblando, a las manos innobles del verdugo.
La religión de la virtud
Pero la religión que ejecuta así el viejo soberano debe crear ahora el poder del nuevo;
cierra la iglesia, lo que la lleva a tratar de edificar un templo. La sangre de los dioses, que
salpica durante un segundo al sacerdote de Luis XVI, anuncia un nuevo bautismo. Joseph
de Maistre llamó satánica a la Revolución. Ya se ve por qué y en qué sentido. Sin embargo,
Michelet estaba más cerca de la verdad al llamarla purgatorio. Una época penetra
ciegamente en ese túnel para descubrir una nueva luz, una nueva dicha, y el rostro del
verdadero dios. ¿Pero cuál será ese nuevo dios? Preguntémosle también a Saint-Just.
1789 no afirma todavía la divinidad del hombre, sino la del pueblo, en la medida en que
su voluntad coincide con la de la naturaleza y la razón. Si la voluntad general se expresa
libremente no puede ser sino la expresión universal de la razón. Si el pueblo es libre es
infalible. Muerto el rey y rotas las cadenas del viejo despotismo, el pueblo va a expresar
lo que en todos los tiempos y todos los lugares es, ha sido y será la verdad. Es el oráculo
que hay que consultar para saber lo que exige el orden eterno del mundo. "Vox populi, vox
naturae". Principios eternos gobiernan nuestra conducta: la Verdad, la Justicia, la Razón,
finalmente. Aquí está el nuevo dios. El Ser Supremo que van a adorar cohortes de
11. La Vende , guerra religiosa, le da tambi n raz n.
12. Ser el Dios de Kant, Jacobi y Fichte.
403
13. Pero la naturaleza, tal como se la encuentra en Bernardino de Saint-Pierre, est conforme con una virtud preestablecida.
Tambi n la naturaleza es un principio abstracto.
muchachas festejando a la razón no es sino el antiguo dios, desencarnado, privado
bruscamente de toda relación con la tierra y enviado como una pelota al cielo vacío de los
grandes principios. Privado de sus representantes, de todo intercesor, el dios de los
filósofos y los abogados no tiene sino el valor de una demostración. Es muy débil, en
verdad, y se comprende que Rousseau, que predicaba la tolerancia, haya creído, no
obstante, que había que condenar a muerte a los ateos. Para adorar largo tiempo un
teorema no basta la fe; hace falta, además, una policía. Pero ésta no debía venir hasta más
tarde. En 1793 la nueva fe se halla todavía intacta y bastará, si se ha de creer a Saint-Just,
con gobernar según la razón. Después de él, el arte de gobernar no ha producido sino
monstruos, porque hasta él no se ha querido gobernar según la naturaleza. La época de
los monstruos ha terminado con la de la violencia. “El corazón humano marcha de la
naturaleza a la violencia, de la violencia a la moral”. La moral no es, por lo tanto, sino una
naturaleza recobrada por fin después de siglos de alineación. Sólo con que den al hombre
leyes “según la naturaleza y su corazón”, dejará de ser desdichado y corrompido. El
sufragio universal, fundamento de las nuevas leyes, debe traer consigo forzosamente una
moral universal. “Nuestra finalidad es crear un orden de cosas tal que se establezca una
inclinación universal hacia el bien”.
Lareligióndelarazónestablecemuynaturalmentelarepúblicadelasleyes.Lavoluntad
general se expresa en leyes codificadas por sus representantes. “El pueblo hace la
revolución, el legislador hace la república”. Las instituciones “inmortales, impasibles y a
cubierto de la temeridad de los hombres” regirán, a su vez, la vida de todos en un acuerdo
universal y sin contradicción posible, puesto que todos, al obedecer a las leyes, sólo se
obedecen a sí mismos. “Fuera de las leyes -dice Saint-Just- todo es estéril y muerto”. Es
la república romana, formal y legalista. Es conocida la pasión de Saint-Just y sus
contemporáneos por la antigüedad romana. El joven decadente que pasaba en Reims
horas enteras, con las ventanas cerradas, en una habitación cubierta con papel negro
adorando con lágrimas blancas, soñaba con la república espartana. El autor de Organt,
poema largo y silencioso, sentía tanto más la necesidad de frugalidad y de virtud. En sus
instituciones, Saint-Just negaba la carne al niño hasta la edad de dieciséis años y soñaba
con una nación vegetariana y revolucionaria. “El mundo está vacío desde los romanos”,
exclamaba. Pero se anunciaban tiempos heroicos y Catón, Bruto y Escévola volvían a ser
posibles. “Vicio, virtud, corrupción” son palabras que se repiten constantemente en la
retórica de la época y, más todavía, en los discursos de Saint-Just, a los que entorpecen
sin cesar. El motivo de ello es simple. Como había visto ya Montesquieu, ese bello edificio
no podía prescindir la virtud. La Revolución Francesa, al pretender construir la historia
sobre un principio de pureza absoluta, inicia los tiempos modernos al mismo tiempo que
la era de la moral formal.
¿Quéeslavirtud,enefecto?Paraelfilósofoburguésdeentonceseslaconformidadcon
la naturaleza (13) y, en política, la conformidad con la ley que expresa la voluntad general.
“La moral -dice Saint-Just- esmásfuertequelostiranos”. Acaba, en efecto, de matar a Luis
XVI. Toda desobediencia a la ley no deriva, por lo tanto, de una imperfección, que se
supone imposible, de esta ley, sino de una falta de virtud en el ciudadano refractario. Por
eso la república no es solamente un senado, como dice fuertemente Saint-Jus, sino
también la virtud. Toda corrupción moral es al mismo tiempo corrupción política, y
recíprocamente. Entonces se instala un principio de represión infinita procedente de la
doctrina misma. Saint-Just era, sin duda, sincero en su deseo de idilio universal. Soñó
verdaderamente con una república de ascetas, con una humanidad reconciliada y
entregada a los castos juegos de la inocencia primera, bajo la vigilancia de esos sabios
ancianos a los que decoró de antemano con una faja tricolor y un penacho blanco. Es
404
sabido también que desde el comienzo de la Revolución Saint-Just se pronunció, al mismo
tiempo que Robespierre, contra la pena de muerte. Pedía solamente que a los asesinos
se les vistiese de negro durante toda su vida. Quería una justicia que no tratara de
“encontrar culpables al acusado, sino de encontrarlo débil” y esto es admirable. Soñaba
también con una república del perdón que reconociese que si el árbol del crimen era duro,
su raíz era tierna. Por lo menos uno de sus gritos procede del corazón, y no se puede
olvidar: “Es terrible atormentar a la gente”. Sí, es terrible. Pero un corazón puede sentirlo
y someterse, no obstante, a principios que suponen, en último término, el tormento de la
gente.
La moral, cuando es formal, devora. Parafraseando a Saint-Just, diremos que nadie es
virtuoso inocentemente. Desde el momento en que las leyes no hacen que reine la
concordia, o en que se disloca la unidad que debían crear los principios, ¿quién es
culpable? Las facciones. ¿Quiénes son los facciosos? Quienes niegan con su actividad
misma la unidad necesaria. La facción divide al soberano. Por lo tanto, es blasfema y
criminal. Hay que combatirla, y a ella sola. ¿Y si hay muchas facciones? Todas serían
combatidas sin remisión. Saint-Just exclama: “O las virtudes o el Terror”. Hay que
fortalecer la libertad y el proyecto de Constitución presentado en la Convención menciona
entonces la pena de muerte. La virtud absoluta es imposible; la república del perdón lleva,
arrastrada por una lógica implacable, a la república de las guillotinas. Montesquieu había
denunciado ya esa lógica como una de las causas de la decadencia de las sociedades,
diciendo que el abuso de poder es mayor cuando las leyes no lo preven. La ley pura de
Saint-Just no había tenido en cuenta esta verdad, vieja como la historia misma, de que la
ley, en su esencia, está destinada a ser violada.
El Terror
Saint-Just, contemporáneo de Sade, llega a la justificación del crimen, aunque parte de
principios diferentes. Saint-Just es, sin duda, el anti-Sade. Si la fórmula del marqués podía
ser: “Abrid las prisiones y demostrad vuestra virtud”, la del convencional sería: “Demos-
trad vuestra virtud o entrad en las presiones”. Ambas legitiman, no obstante, un terrorismo,
individual en el libertino, estatal en el sacerdote de la virtud. El bien absoluto o el mal
absurdo, si se pone en ello la lógica necesaria, exigen el mismo furor. Es cierto que hay
ambigüedadenelcasodeSaint-Just.LacartaqueescribióaVilaind’Aubignyen1792tiene
algo de insensato. Esta profesión de fe de un perseguido termina con una confesión
convulsa: “Si Bruto no mata a los demás se matará a sí mismo”. Un personaje tan
obstinadamente grave, tan voluntariamente frío, lógico e imperturbable, permite imaginar
todos los desequilibrios y todos los desórdenes. Saint-Just ha inventado la clase de
seriedad que hace de la historia de los dos últimos siglos una novela negra tan fastidiosa.
“Quien bromea al frente del gobierno -dice- tiende a la tiranía”. Es ésta una máxima
sorprendente, sobre todo si se tiene en cuenta con qué se pagaba entonces la simple
acusación de tiranía, y que prepara, en todo caso, la época de los Césares pedantes.
Saint-Just da el ejemplo: su tono mismo es definitivo. Esta cascada de afirmaciones
perentorias, este estilo axiomático y sentencioso le pintan mejor que los retratos más
fieles. Las sentencias ronronean, como la sabiduría misma de la nación, y las definiciones
que constituyen la ciencia se suceden como órdenes frías y claras. “Los principios deben
ser moderados, las leyes implacables, los principios sin remisión”. Es el estilo guillotina.
Semejante endurecimiento en la lógica supone, no obstante, una pasión profunda. En
esto, como en otras partes, volvemos a encontrar la pasión de la unidad. Toda rebelión
supone una unidad. La de 1789 exige la unidad de la patria. Saint-Just sueña con la ciudad
ideal donde las costumbres, por fin conformes con las leyes, pongan de manifiesto la
inocencia del hombre y la identidad de su naturaleza con la razón. Y si las fracciones
vienen a trabar este sueño, la pasión exagerará su lógica. Entonces no podrá imaginarse
405
que, puesto que las facciones existen, los principios tal vez se equivocan. Las facciones
serán criminales porque los principios siguen siendo intangibles. “Es tiempo de que todo
el mundo vuelva a la moral y la aristocracia al Terror”. Pero las facciones aristócratas no
son las únicas; hay que contar también con los republicanos y con todos aquellos, en
general, que critican la acción de la Asamblea Legislativa y la Convención. También ésos
son culpables, pues amenazan a la unidad. Saint-Just proclama entonces el gran principio
de las tiranías del siglo XX. “Un patriota es quien sostiene a la república en conjunto; quien
la combate en detalle es un traidor”. Quien critica es sospechoso. Cuando ni la razón ni la
libre expresión de los individuos consiguen fundar sistemáticamente la unidad hay que
decidirse a eliminar los cuerpos extraños. El cuchillo de la guillotina se hace así razonador;
su función consiste en refutar. “¡Un bribón a quien el tribunal ha condenado a muerte dice
que quiere oponerse al patíbulo!” Esta imaginación de Saint-Just se comprende mal, pues,
en suma, hasta él, el patíbulo no era, precisamente, sino uno de los símbolos más
evidentes de la opresión. Pero dentro de este delirio lógico, en el extremo de esta moral de
virtud, el patíbulo es libertad. Asegura la unidad racional, la armonía de la ciudad. Depura,
la palabra es justa, a la república, elimina los errores que contradicen a la voluntad general
y a la razón universal. “Me discuten el título de filántropo -exclama Marat, en un estilo muy
distinto-. ¡Oh, qué injusticia! ¿Quién no ve que quiero cortar un pequeño número de
cabezas para salvar a muchas más? ¿Un pequeño número, una fracción?” Sin duda, y
toda acción histórica paga ese precio. Pero Marat, al hacer sus últimos cálculos,
reclamaba doscientas setenta y tres mil cabezas. Pero comprometía el aspecto terapéu-
tico de la operación pidiendo a gritos la matanza: “Marcadlos con un hierro candente,
cortadleslospulgares,partidleslalengua”.Elfilántropoescribíaasíconelvocabulariomás
monótono que pueda darse, día y noche, sobre la necesidad de matar para crear. Seguía
escribiendo en las noches de septiembre en el fondo de su cueva, a la luz de una candela,
mientras los asesinos instalaban en los patios de nuestras prisiones los bancos de los
espectadores, los hombres a la derecha y las mujeres a la izquierda, para ofrecerles como
un gracioso ejemplo de filantropía el degüello de nuestros aristócratas.
No mezclemos ni siquiera un segundo, la persona grandiosa de un Saint-Just con la del
triste Marat, mono de Rousseau, como dice justamente Michelet. Pero el drama de Saint-
Just consiste en haber coreado en ciertos momentos a Marat por razones superiores y en
virtud de una exigencia más profunda. Las facciones se agregan a las fracciones, las
minorías a las minorías, y al final no se está seguro de que el patíbulo funcione al servicio
delavoluntaddetodos.Saint-Justafirmará,porlomenos,yhastaelfinal,quefuncionapara
la virtud. “Una revolución como la nuestra no es un proceso, sino un trueno sobre los
malvados”. El bien fulmina, la inocencia se hace rayo, y rayo justiciero. Hasta los que
gozan y, sobre todo, ellos, son contrarrevolucionarios. Saint-Just, quien ha dicho que la
idea de la felicidad era nueva en Europa (para decir verdad, era nueva sobre todo para
Saint-Just, quien detenía la historia en Bruto), advierte que algunos tienen una “idea
horrible de la felicidad y la confunde con el placer”. Hay que castigar también a éstos. Al
final ya no se trata de mayoría ni de minoría. El paraíso perdido y siempre deseado de la
inocencia universal se aleja; en la tierra desdichada, llena con los gritos de la guerra civil
y nacional, Saint-Just decreta contra sí mismo y sus principios que todos son culpables
cuando la patria es desdichada. La serie de informes sobre las facciones en el exterior, la
ley del 22 pradial, el discurso del 15 de abril de 1794 sobre la necesidad de la policía,
marcanlasetapasdeestaconversión.Elhombrequecontantagrandezaconsiderabauna
infamia deponer las armas mientras existieran en alguna parte un amo y un esclavo es el
mismo que debía aceptar que se mantuviera a la Constitución de 1793 en suspenso y se
ejerciera la arbitrariedad. En el discurso que pronunció para defender a Robespierre niega
la fama y la supervivencia y no se refiere sino a una providencia abstracta. Reconocía al
mismo tiempo que la virtud, que era para él una religión, no tenía otra recompensa que la
historia y el presente, y que debía, a toda costa, fundar su propio reino. No amaba el poder
“cruel y malvado” y que, decía, “sin regla se encaminaba a la opresión”. Pero la regla era
la virtud y procedía del pueblo. Al desfallecer el pueblo, la regla se oscurecía y la opresión
406
aumentaba. Entonces el pueblo era culpable, y no el poder, cuyo principio debía ser
inocente. Una contradicción tan extrema y tan sangrienta no podía resolverse sino
mediante una lógica todavía más extremada y la aceptación final de los principios en el
silencio y en la muerte. Saint-Just, por lo menos, permaneció a la altura de esa exigencia.
En eso debía encontrar por fin su grandeza y esa vida independiente en los siglos y en los
cielos, de la que habló con tanta emoción.
Desde hacía mucho tiempo presentía, en efecto, que su exigencia suponía por su parte
una entrega total y sin reservas, pues él mismo decía que quienes hacen las revoluciones
en el mundo, “quienes hacen el bien”, no pueden dormir sino en la tumba. Seguro de que
sus principios debían, para triunfar, culminar en la virtud y la felicidad de su pueblo,
advirtiendo, quizá, que pedía lo imposible, se había cortado de antemano la retirada
declarando públicamente que se apuñalaría el día en que desesperara de este pueblo. He
aquí que desespera, sin embargo, pues duda del terror mismo. “La revolución está helada,
todos los principios se han debilitado; sólo quedan birretes movidos por la intriga. El
ejercicio del terror ha embotado al crimen, como los licores fuertes embotan al paladar”. La
virtud misma “se une al crimen en las épocas de anarquía”. Había dicho que todos los
crímenes procedían de la tiranía, que era el primero de todos, y, ante la obstinación
incansable del crimen, la Revolución misma corría a la tiranía y se hacía criminal. Por lo
tanto, no se puede someter al crimen, ni a las fracciones, ni al terrible deseo de goce; hay
que desesperar de este pueblo y subyugarlo. Pero tampoco se puede gobernar inocente-
mente.Porlotanto,hayquesugerirelmaloservirlo,admitirquelosprincipiosseequivocan
o reconocer que el pueblo y los hombres son culpables. Entonces se revela la figura
misteriosa y bella de Saint-Just: “Sería abandonar poca cosa una vida en la que habría de
ser el cómplice, o el testigo mudo, del mal”. Bruto, que debía matarse si no mataba a los
otros, comienza matando a los otros. Pero los otros son demasiados, no se puede matar
a todos. Entonces hay que morir y demostrar una vez más que la rebelión, cuando de
desenfrena, oscila entre el aniquilamiento de los otros y la destrucción de uno mismo. Esta
tarea, por lo menos, es fácil; basta una vez más con seguir la lógica hasta de su muerte,
Sain-Just reafirma el gran principio de su acción, que es el mismo que le va a condenar:
“No pertenezco a ninguna facción, lucharé contra todas”. Reconocía entonces, y de
antemano, la decisión de la voluntad general, es decir, de la Asamblea. Se disponía a
marchar a la muerte por el amor a los principios y contra toda realidad, pues la opinión de
la Asamblea no podía ser obtenida, justamente, sino mediante la elocuencia y el fanatismo
de una facción. ¡Pero cómo! Cuando los principios desfallecen los hombres sólo pueden
salvarlos, y salvar su fe, de una manera, que es morir por ellos. En el calor asfixiante del
París de julio, Saint-Just, negando ostensiblemente la realidad y el mundo, confiesa que
somete su vida a la decisión de los principios, dicho eso, parece advertir fugitivamente otra
verdad, pues termina con una denuncia moderada de Billaud-Varennes y Collot d’Herbois.
“Deseo que se justifiquen y que nosotros seamos más sensatos”. El estilo y la guillotina
quedan suspendidos un instante. Pero la virtud no es la sensatez, pues tiene demasiado
orgullo. La guillotina queda suspendida un instante. Pero la virtud no es la sensatez, pues
tienedemasiadoorgullo.Laguillotinavaacaersobreestacabezabellayfríacomolamoral.
DesdeelmomentoenquelaAsamblealecondenahastaelmomentoenquetiendesunuca
a la cuchilla, Saint-Just calla. Este largo silencio es más importante que la muerte misma.
Se había quejado de que el silencio reinaba alrededor de los tronos y por eso había querido
hablar tanto y tan bien. Pero al final, despreciando la tiranía y el enigma de un pueblo que
no se ajusta a la Razón pura, vuelve él también al silencio. Sus principios no concuerdan
con lo que es, las cosas son lo que deberían ser; por lo tanto, los principios se quedan
solos, mudos y fijos. Entregarse a ellas es morir, en verdad, y morir de un amor imposible,
queeslocontrariodelamor.Saint-Justmuerey,conél,laesperanzadeunanuevareligión.
“Están llamadas todas las piedras para el edificio de la libertad - decía Saint-Just; le
podéis construir un templo o una tumba con las mismas piedras”. Los principios mismos
del "Contrato social" presidieron la elevación de la tumba que Napoleón Bonaparte selló.
407
Rousseau, que no carecía de sensatez, había visto claramente que la sociedad del
Contrato sólo convenía a dioses. Sus sucesores lo tomaron al pie de la letra y trataron de
fundar la divinidad del hombre. La bandera roja, símbolo de la ley marcial, y por lo tanto del
poder ejecutivo en el antiguo régimen, se convierte en símbolo revolucionario al 10 de
agosto de 1792. Es un traspaso significativo que Jaures comenta así: “El derecho somos
nosotros, el pueblo ... No somos rebeldes. Los rebeldes están en las Tullerías”. Pero uno
no se hace dios tan fácilmente. Ni siquiera los dioses antiguos mueren al primer golpe y
las revoluciones del siglo XIX deberán terminar la liquidación del principio divino. Parías se
subleva entonces para poner al rey bajo la ley del pueblo y para impedirle que restaure una
autoridad de principio. Ese cadáver que los sublevados de 1830 arrastraron a través de
las salas de las Tullerías e instalaron en el trono para rendirle honores irrisorios no tiene
otra significación. El rey puede ser todavía en esta época un encargado de negocios
respetado, pero su delegación procede ahora de la nación, su regla es la Carta. Ya no es
Majestad. El antiguo régimen desaparece entonces definitivamente en Francia, pero
todavía era necesario, después de 1848, que el nuevo se consolidase; la historia del siglo
XIX hasta 1914 es la de la restauración de las soberanías populares contra las monarquías
de antiguo régimen, la historia del principio de las nacionalidades. Este principio triunfa en
1919, año que ve la desaparición de todos los absolutismos de antiguo régimen en Europa
(14). En todas partes la soberanía de la nación sustituye, por derecho y por razón, rey al
soberano. Solamente entonces pueden ponerse de manifiesto las consecuencias de los
principios del 89. Quienes vivimos al presente somos los primeros que podemos advertirlo
claramente.
Los jacobinos endurecen en los principios morales eternos en la medida misma en que
acababan de suprimir lo que sostenía hasta entonces esos principios. Como predicadores
del evangelio, quisieron fundar la fraternidad en el derecho abstracto de los romanos.
Sustituyeron los mandamientos divinos con la ley que, según suponían, debía ser
reconocida por todos, pues era la expresión de la voluntad general. La ley hallaba su
justificación en la virtud natural y la justificaba a su vez. Pero desde el momento en que se
manifiesta una sola facción del razonamiento se derrumba y se advierte que la virtud
necesita justificación para no ser abstracta. Del mismo modo, los juristas burgueses del
siglo XVIII, al aplastar bajo sus principios las conquistas justas y vivas de su pueblo,
prepararon los dos nihilismos contemporáneos: el del individuo y el del Estado.
La ley puede reinar, en efecto, mientras es la ley de la Razón universal. Pero no lo es
nunca y su justificación se pierde si el hombre no es bueno naturalmente. Llega un día en
que la ideología choca con la psicología. Entonces ya no hay poder legítimo. La ley
evoluciona, por lo tanto, hasta confundirse con el legislador y una nueva arbitrariedad.
¿Adónde volverse entonces? Está desorientada; pierde su precisión y se hace cada vez
más imprecisa hasta convertir todo en crimen. La ley sigue reinando, pero ya no tiene
límites fijos. Saint-Just había previsto esta tiranía en nombre del pueblo silencioso. “El
crimen hábil será erigido en una especie de religión y los bribones estarán en el arca
sagrada”. Pero esto es inevitable. Si los grandes principios no tienen fundamento, si la ley
no expresa sino una disposición provisional, ya no está hecha sino para que la anulen o
paraquelaimpongan.Sadeoladictadura,elterrorismoindividualoelterrorismodeEstado,
ambos justificados por la misma ausencia de justificación, es, desde el instante en que la
rebelión queda separada de sus raíces y se priva de toda moral concreta, una de las
alternativas del siglo XX.
El movimiento de insurrección que nace en 1789 no puede sin embargo detenerse ahí.
Dios no ha muerto eternamente para los jacobinos más que para los hombres del
14.Salvolamonarqu aespa ola:Perosehundeelimperioalem n,delcualdec aGuillermoIIqueera"lase aldequenosotros,
los Hohenzollern, hemos recibido la corona solamente del cielo y s lo tenemos que rendir cuentas al cielo".
408
romanticismo. Conservan todavía al Ser Supremo. La Razón, de cierta manera, es todavía
mediadora. Supone un orden preexistente. Pero Dios está, por lo menos, desencarnado
y reducido a la existencia teórica de un principio moral. La burguesía no reinó durante todo
el siglo XIX sino refiriéndose a estos principios abstractos. Simplemente, menos digna que
Saint-Just, utilizó esta referencia como una coartada, practicando en todas las ocasiones
los valores contrarios. Con su corrupción esencial y su desalentadora hipocresía ha
contribuido así a desacreditar definitivamente los principios que reivindicaba. Su culpabi-
lidad a este respecto es infinita. Desde el momento en que los principios eternos sean
puestosendudaalmismotiempoquelavirtudformal,enquequedendesacreditadostodos
los valores, la razón se pondrá en movimiento sin referirse ya sino a sus éxitos. Querrá
reinar, negando todo lo que ha sido y afirmando todo lo que será. Se hará conquistadora.
El comunismo ruso, con su crítica violenta de toda virtud formal, termina la obra rebelde
del siglo XIX negando todo, principio superior. A los regicidas del siglo XIX suceden los
deicidas del siglo XX, que llevan hasta el extremo la lógica rebelde y quieren hacer de la
tierra el reino en que el hombre será dios. El reinado de la historia comienza, e identificán-
dosesóloconsuhistoria,elhombre,infielasuverdaderarebelión,sededicaráenadelante
a las revoluciones nihilistas del siglo XX que, negando toda moral, buscan desesperada-
mente la unidad del género humano a través de una agotadora acumulación de crímenes
y de guerras. A la revolución jacobina, que trataba de instituir la religión de la virtud, con
el fin de fundar en ella la unidad, sucederán las revoluciones cínicas, de derecha e
izquierda, que van a tratar de conquistar la unidad del mundo para fundar por fin la religión
del hombre. Todo lo que pertenecía a Dios será entregado en adelante a César.
409
ANEXO IV:HISTORIA DE LAS IDEAS POLITICAS
DE MARCEL PRELOT
La soberanía nacional: Sieyès
El antagonismo Montesquieu-Rousseau. En el siglo XIX, los autores procuraron
resaltar los contrastes entre las dos corrientes más importantes del pensamiento
revolucionario: la corriente Voltaire-Montesquieu, que inspiró la Constituyente y la Legis-
lativa; y la corriente Rousseau, que arrastró a la Convención. Entre ambas se produce una
degradación: habría como dos revoluciones sucesivas; una buena, que fue liberal; la otra
mala, demagógica y sangrienta.
Esta dicotomía, que por su simplificación cómoda, ejercerá sobre la opinión pública
francesa una prolongada seducción y formará una línea divisoria entre los partidos, no
tiene sin embargo valor histórico ni científico.
En aquella época, como muy bien lo explica Maxime Leroy en su erudita y vívida
Histoire des idées sociales (Gallimard, París, t. I, 1946), esa oposición no tiene bases
concretas. Rousseau está presente en las tres asambleas: “filósofo de los montañeses,
y también de los girondinos”. Proscriptor (Robespierre) y proscripto (Boyer-Fronfède) se
han encontrado en Montmorency al pie del mausoleo de Rousseau. En sus memorias,
Buzot y Malouet invocan tanto al autor de Espíritu de las Leyes como al de Contrato
Social. Diderot es el filósofo caro al montañés Danton; Montesquieu entusiasma al “sans-
culotte” Marat y al montañés Saint-Just. Durante una escena violenta, éste es abrumado
por Carnot con las reminiscencias del Esprit.
En la actualidad, se descubrió que la antítesis Rousseau-Montesquieu dejaba de lado
a Sieyès, el verdadero constructor del Estado liberal. Es cierto que “soberanía nacional”,
y “soberanía popular” se confundieron durante mucho tiempo, y seguirían siendo confun-
didas sin el profundo análisis de Raymond Carré de Malberg que, en vísperas de 1914, los
opuso abiertamente. Al mismo tiempo, el autor de la Contribution à la théorie générale
de l’Etat C.N.R.S., parís, 2ª edición, 1962) destacó la noción de la representación pública
“poder de querer para la nación” y no simple mandato de los lectores (véase Juan Roels,
Le concept de représentation politique au XVIII siècle francais, op. cit., 2ª parte).
Larevolucióniniciadayterminada. AunqueatenuadaporRobespierre,ladoctrinadel
Contrato resulta inutilizable para el Tercer Estado, que en 1789, se encuentra en el umbral
del poder. La construcción del Estado popular no es lo bastante sólida para reemplazar en
Francia al Estado principesco, hay que recurrir a la concepción del Estado-Nación.
Esta tiene intelectualmente como autor a un abate, elegido diputado del Tercer Estado,
cuya influencia sobre su época y su país -acontecimiento e ideas- fue decisiva. Por lo
menos tanto como Mirabeau y Napoleón, Sieyès -cuyo apellido debe pronunciarse Si-ès,
según escribe Camile Demoulins en una Lettre aux habitants de Guise (19 julio 1789)-
ha decidido sobre la Revolución: la ha iniciado en junio de 1789 y la ha terminado en
noviembre de 1799. El decreto que hace dictar, el 17 de junio de 1789, a los representantes
del Tercer Estado constituyéndose en Asamblea Nacional es, según palabras de Madame
de Stael “la Revolución misma”. La acción personal de director Sieyès, es la que pone fin
a la Revolución, preparando y llevando a cabo el golpe de Estado del 18 Brumario.
No queremos decir que sin Sieyès no hubiera habido ni Revolución ni Consulado ni
Imperio, pero sin él las cosas habrían ocurrido de otra manera. Representarse a Sieyès
410
en la forma caricaturesca de Burke o de los contrarrevolucionarios, como un maniático
coleccionador de constituciones, es no comprender a una personalidad, por otra parte
bastante difícil de penetrar.
Siempre misterioso y quejumbroso, sacerdote sin vocación, orador nada brillante, pero
muy grande y hábil político. Sieyès, cuando nació el 3 de mayo de 1748 en Fréjus, apenas
si tenía respiración. Cuidándose, logrará conservarla hasta los 88 años. Pero su débil
constitución le imposibilita la carrera de las armas, a la que tenía afición. Presionado por
sus padres, de quienes era el quinto hijo, se hizo sacerdote, estado que le repugnaba y
cuyas penosas obligaciones denunciará en amargos términos. En el seno del clero su
carrera es, como se decía en esa época, la de un “administrador de diócesis” y no la de
un “administrador de sacramentos”. Muy pronto vicario general del Tréguier, luego de
Chartres, diputado de su diócesis en los Estado de Bretaña, diputado también en el
Orleanesado, delegado en París, hace desde antes de 1789 el aprendizaje de la política
y de la administración. Sus publicaciones resonantes, sobre las cuales volveremos a
hablar, lo conducen directamente a los Estados Generales. Sin ser candidato, es elegido
en último lugar por el distrito de París que, retrasado en sus designaciones, lo nombra no
obstante ser sacerdote y a pesar de lo que había decidido anteriormente sobre la
pertenencia a la orden (18 de mayo de 1789).
En la Constituyente, su influencia es considerable. Miembros del Comité de Constitu-
ción, será presidente de la Asamblea, luego administrador del departamento del Sena. En
cambiodeclinaráelarzobispadodeParís,cargoquefuehechoefectivo.Prontoseencierra
en un mutismo casi completo. En vano Mirabeau lo requiere para hablar: “el silencio del
ciudadano Sieyès constituye una calamidad pública”.
Este silencio fue total durante la Convención porque sus simpatías son girondinas.
Aconseja a sus amigos una táctica audaz: la anulación de las elecciones de París por
causa de violencia y fraude, lo que habría puesto desde un principio a la Montaña en
inferioridad. Pero no se lo escucha. Igualmente la Constitución del año I y la Constitución
directorial del año III son elaboradas sin su aprobación. En ocasión de la segunda, hace
conocer algunas de sus ideas esenciales.
Con el Directorio Sieyès acumula honores e influencia. Es embaladores en Berlín, en
mayo de 1789; luego director, puesto que rehusó a una vez (Pradial, año VII, junio 1799).
Prepara entonces y dirige el golpe de Estado del 18 Brumario, año VII. Es cónsul
provisional hasta la Constitución del 22 Frimario.
Pero en la diarquía con que Sieyès indudablemente había soñado, Bonaparte toma
rápidamente la ventaja. Cubierto de dinero y título, provisto de un castillo, aquél es alejado
del poder. Un dístico resume muy bien el trato engañoso de que fue víctima:
Sieyès à Bonaparte a fait présent du trone
Bonaparte à Sieyès a fait présent de Crosne.(15)
Ya miembros de la Academia de Ciencias Morales y Políticas en 1795, miembro de la
Academia Francesa en 1814 toma su revancha. Redactando con Gregorie y Ducos el acta
de destitución, quita a Bonaparte el poder que éste había usurpado catorce años antes.
En cambio no puede impedir la Restauración. Excluido de la Cámara de los Pares como
regicida, siempre prudente, se anticipa a la ley del exilio, pasando a Bruselas. Volverá a
15. Siey s a Bonaparte ha regalado el trono / Bonaparte a Siey s ha regalado Crosne.
411
París después de la Revolución de julio, muriendo el 10 de junio de 1836, casi olvidado por
completo. Cuando un enviado de Guizot quiere interrogarlo, en ocasión de lareconstitución
delaAcademiadeCienciasMoralesyPolíticas,comprobaráquesibieneloctogenarioestaba
aún presente de cuerpo, su espíritu se había hundido ya en la noche.
“El arte social”. Sieyès ha ocupado a la vez los primeros papeles y ha formulado un
pensamiento político de fuerza excepcional. Entre todos los que hemos estudiado -o que
estudiaremos- es sin duda el que desde la antigüedad ha captado mejor el carácter
arquitectónico de las constituciones. El mismo ha llamado a su doctrina “el arte social”, el
arte “de asegurar y aumentar la felicidad de las naciones”, mientras que asegurar y
aumentar la dicha de los individuos es papel de la filosofía moral.
Sieyès lamenta que se haya estudiado por separado el arte de cultivar la tierra, el de
comerciar o el de gobernar, cuando esos conocimientos diversos deberían formar un todo
bien orgánico. Estos materiales dispersos han de ser reunidos para obtener la mejor forma
de constituir el cuerpo político. Es necesario, en cada ciencia, encarar no solamente el
propio dominio sino las mutuas relaciones, las uniones comunes. Esta búsqueda es de tal
importancia y tan vasta, que requiere una colaboración universal de los espíritus. Sin
embargo, de ningún modo se trata de investigaciones y comparaciones. El arte social no
puede ni debe fundarse sobre casos concretos y particulares del presente o del pasado.
Tiene su lecho en el conocimiento del hombre y no en el conocimiento de los hombres.
Aquél pertenece al campo del arte social; éste no es sino “la intriga social”. De tal modo,
el arte social descansa enteramente sobre la razón. Propiamente creador, no puede
referirse a modelos existentes en la na-
turalezaoenlahistoria,puestoquedebe
hacer más y mejor. En 1794, después
del Terror, Sieyès fija así su pensamien-
to: “Los hombres han construido chozas
antes de construir palacios y la arquitec-
tura social ha tenido que progresar mu-
cho más lentamente que la arquitectura
civil. Hace falta, por tanto, elevarse al
auténtico tipo de lo bello y verdadero, en
lugardecopiarlo;hacefaltaquererservir
de ejemplo a las naciones en lugar de
ajus- tarse a ellas; en una palabra;
es necesa rio, no consultando los
hechos a la ma-
nera de los
físicos sino consultando a la r a -
zón, constituir lógicamente, científica-
mente,unamaquinariapolíticacuyaper-
fección asegure la eficacia y garantice la
duración".
En esta forma, a la ciencia política, fundada sobre la observación desde Aristóteles
hasta Montesquieu, Sieyès opone la deducción. Pretende sacarlo todo de sus concepcio-
nes ideales y de sus razonamientos personales. Repudia cualquier antecedente, consi-
derándose el fundador del arte social, “descubrimiento tan importante intelectualmente
como los de Descartes o los de Newton”. Cuando se decide a salir de su silencio deja caer
estas palabras definitivas: La política es una ciencia que crea estas palabras definitivas:
“La política es una ciencia que creo haber agotado”.
Retrato de Descartes, por Franz Hals
(Museo del Louvre)
412
Los escritos de Sieyès. Desgraciadamente, este “agotamiento” del cual sólo a medias
cabeburlarse,dadoelverdaderogeniodeSieyès,estácompletamenteausentedesuobra
escrita. Sieyès no ha dejado un “tratado de arte social” sino discursos, opúsculos,
fragmentos dispersos. No solamente detestaba escribir sino que en verdad estimaba que
el mejor medio de conservar intacta su autoridad era rodearla de misterio.
Enlabibliografía,casicontemporánea,establecidaporsuadmirador,elalemánConrad
Oelsner, que tuvo contactos permanentes con él, sus publicaciones comprenden 37
números: Paul Bstid llega a 68, pero incluyendo mociones o intervenciones que figuran en
elMoniteur.Entotal,elpensamientodeSieyèsestácontenidoentresgruposdepequeños
escritos.
Al comienzo de la Revolución, tres folletos publicados anónimamente: las Vues sur
les moyens d’exécution dont les représentants de la France peuvent disposer en
1789 (verano 1788), el Essai sur les privilèges (noviembre 1788) y, por último, Qu’est-
ce que la Tiers Etat? aparecido en enero de 1789, continuación del Essai sur les
privilèges. La cuarta y última edición está firmada y contribuyó grandemente a la elección
de Sieyès a los Estados. Una edición crítica de los Privilèges y del Tiers fue publicada
en 1788 por Edme Champio y Alphonse Aulard.
En el año III, dos Opinions, es decir, dos discursos del 2 y el 18 Terminados en el año
III. A propósito de la Constitución de ese año, Sieyès hace conocer algunas de sus ideas
esenciales, en particular su famosa concepción del “derecho constituyente”. Paul Bastid
ha reeditado las Opinions como segunda tesis en 1939.
En el año VIII, aunque no fueran directamente de Sieyès, las palabras recogidas de su
boca, en el momento del golpe de Estado y que debían inspirar la Constitución consular.
Poseemos también dos fragmentos de la Mémoires de Boulay de la Meurthe, confidente
de Sieyès, quien volvió con él en coche desde Saint-Cloud, inmediatamente después del
golpe de Estado; un cuadro figurativo, obra de Daunou, insertado por el historiador
Francois Miguet en su Histoire de la Révolution Francaise de 1789 a 1874 (París, 1824);
un escrito de Roededor sobre el gobierno representativo; finalmente, en las Mémoires de
Fouché, un proyecto que lo confió J. Chénier.
Estos elementos dispersos están lejos de formar el conjunto orgánico que implicaba el
métododeSieyès.Alasdificultadesparacomprenderlo,dadasupersonalidadenigmática,
se unen aquellas que provienen de forma en que él se expresó, e incluso en ciertos
momentos en que se calló. Al no estar formuladas ex profeso por su autor en ningún sitio,
nuestra interpretación de las “teorías”, que vamos a exponer, contiene una parte de
hipótesis. Mucho menos podemos eliminarla cuanto que quienes han atacado al pensa-
miento de Sieyès no se ponen de acuerdo. El estudio capital es el presentado en su tesis
de doctorado en letras por Paul Bastid, Sieyès et sa pensée (París, Hachette, 1939). Pero
J. Borudon, profesor de la Facultad de Letras de Nancy, en otra tesis, que casi pasó
inadvertida porque fue editada durante la ocupación en una forma no habitual, tiene sobre
el liberalismo de Sieyès enfoques muy penetrantes (LaConstitucióndel’anVIII,Carrère,
Rodez, 1942).
La Nación. Para Sieyès, el punto de partida es la existencia de la nación, es decir, de
un cuerpo social no constituido políticamente sino ya organizado en relación al estado de
naturaleza.
Aquí, la oposición entre Sieyès y Rousseau es total. Este, piensa Sieyès ha “confundido
los principios del arte social con los comienzos de la sociedad humana”. Rousseau está
413
a favor del juego del instinto y del don de la naturaleza. Sieyès se pronuncia por lo racional
y por lo construido. El estado social, en relación al estado de naturaleza, perfecciona y
ennoblece al hombre. Extiende y protege la libertad; defiende y asegura la igualdad de
derechos. (Respuesta al primer informe de Mounier en la Constituyente).
En cuanto a la composición de la “nación”, en su punto de partida, la posición de Sieyès
es incontestablemente la de todos los liberales individualistas. La nación está formada por
individuos, elementos independientes, pero gobernados por un poder único y sometidos
a las mismas leyes, obra de sus voluntades. Todos tienen los mismos derechos y son
libres en sus comunicaciones y obligaciones respectivas. La nación adquiere consisten-
cia en los individuos que son sus miembros, jurídicamente independientes e iguales.
Esta colectividad, hecha de individuos, forma un cuerpo. La nación no es una suma sino
una combinación. Como en química, en que varios cuerpos reunidos dan nacimiento a un
cuerpo nuevo, donde los cuerpos antiguos no se reconocen ya, a menos que se efectúe
un análisis para volver a separarlos, la nación de Sieyès absorbe a los ciudadanos que
entran en su composición. Forman una colectividad indivisible cuya personificación será
el Estado.
Debemos reconocer que sobre este punto hay grandes dificultades para conciliar en
Sieyès un individualismo social cierto y una noción de la actividad nacional, que se puede
concebir como ya orgánica. Pero sería, a nuestro juicio, un error ver en Sieyès tanto un
organicista (puesto que la noción sociológica de la nación le es totalmente desconocida)
como un puro y sencillo atomista. Contra esta última tendencia él especifica que las
verdaderas relaciones de una constitución política son con la nación que queda, más que
con cualquier generación que pasa; con las necesidades de la naturaleza humana,
común a todos, más bien que con las diferencias individuales.
También se ha calificado de “metafísica” esta concepción de una nación que no sería
lacompuestaporindividuossinoporunconjuntotrascendente.“Consideradoaisladamen-
te, dice Sieyès en Qu’est-ce que la Tiers Etat?, el poder de los ciudadanos sería nulo
pues no reside sino en el conjunto”. Este conjunto, según las actuales concepciones de
lossociólogos,puedeperfectamente,tenersuvidapropia.PeroSieyèsnoesunsociólogo,
es un ideólogo. La nación es para él una representación intelectual.
Por otra parte, la terminología de Sieyès no es absolutamente rigurosa. Los términos
“pueblo” y “nación” se confunden bastante a menudo con él. No hay, pues, que atribuirle
el sentido exacto que les han conferido ciertos autores contemporáneos, distinguiendo la
soberanía popular y la soberanía nacional. Es cierto que Sieyès cuando habla del pueblo
lo considera como si fuese la nación. Su concepción de la soberanía colectiva, que vamos
a precisar seguidamente, no permite dudas al respecto.
Difícil de aislar en teoría, la concepción de la nación es, en cambio, perfectamente clara
sobre el plano histórico. En 1789 no existe duda: la nación es el Tercer Estado. Sieyès
adopta aquí una postura categórica, más publicitaria, sin duda, que científica. Afirma, que
el estado llano es por sí mismo una nación completa; más nación, afirma también, si
estuviese solo, si estuviese liberado de las órdenes privilegiadas que perjudican la
homogeneidad.“Nadapuedemarcharsinél(elTercerEstado);todoiríainfinitamentemejor
sin los otros” (los privilegiados). Por lo contrario, Sieyès, al menos en principio, no limita,
como quisieran algunos, el Tercer Estado a la burguesía sino que lo integra con toda la
población.
Así la idea de la nación, incierta en abstracto toma en la acción política de Sieyès un
sentido preciso: es el Tercer Estado representado por una Asamblea general.
414
Esta nación es soberana, aunque el término no le gusta a Sieyès. No le agrada y no
emplea la palabra por temor a sus resonancias autoritarias cuando no totalitarias. En
efecto, hay aquí una mera continuación de la concepción romana del Estado, reaparecida
en el Renacimiento, concretada por Bodín, exaltada por los absolutistas. Sólo el titular ha
cambiando. La soberanía que pertenecía al rey pasa a la nación, donde, según el artículo
3 de la Declaración de los Derechos, “reside esencialmente”. En 1791, el preámbulo del
título III, artículo 1 y 2, precisará que “la soberanía pertenece a la nación... de quien emana
todos los poderes”.
La nación no se crea por sí misma sino que existe, es de derecho natural, pero necesita
una organización política y administrativa o, según los términos de Sieyès, un estableci-
miento público, es decir, un conjunto de medios, formados por personas y cosas,
destinados a realizar los fines sociales. De este modo -y esto explica ciertas vacilaciones
de Sieyès relativas al poder constituyente- la constitución política es posterior a la
formación como nación. Interviene después que existe ya una voluntad común, anterior a
ella.
La Constitución. Sieyès se da por inventor de la idea de constitución en su discurso
del año III sobre el proyecto de constitución y sobre la llamada Jurie constitutionnaire:
“En1788fueestablecidaunaideasanayútil:ladivisióndelpoderconstituyenteydelpoder
construido. Contará entre los descubrimientos que han hecho dar un paso a la ciencia...
y que se debe a los franceses” (Moniteur del 7 Termidor, año III, 25 julio 1795).
Pareceque,segúnsumodohabitual,Sieyèshaexageradounpoco.Hemosencontrado
ya anteriormente esta noción de constitución en todos los tradicionalistas, para quienes la
antigua constitución de la monarquía fue alterada por el absolutismo. Por otra parte, en el
momento en que Sieyès escribe acaba de encenderse un nuevo foco político, cuya
importancia es de inmediato enorme: América del Norte. Lafayette y Rochambeau, los
aristócratas que han participado en la campaña de formación de los Estados Unidos
regresan con una gran admiración hacia ese nuevo país. Dos años antes de la Constitu-
ción francesa, La Constitución de Filadelfia dio una idea de lo que podía ser una
Constituciónmoderna,conformeanuestraterminologíadehoy,escritayrígida.Elprincipio
dominante en ella -el que penetra y anima todas las instituciones americanas- es que el
conjunto de ciudadanos tiene derecho a determinar su gobierno. Una ley divina, el instinto,
la simpatía, funda y mantiene las sociedades humanas. Este es un hecho natural cuyo
cambio no corresponde al hombre. Contrariamente, el gobierno o manejo de los intereses
generalesdelacomunidadesunaobracompletamentehumana.Noesmenosimportante,
puesto que la voluntad de cada uno y de todos trae a debate el bienestar y la libertad de
cada uno y de todos. Por consiguiente, sin mandato expreso, los legisladores no deben
tocar ese gran resorte del Estado llamado “Constitución”. “Se prohibe, con razón, esa
facultad a las Asambleas ordinarias para evitar posibles usurpaciones y seguras agitacio-
nes. Y cuando es necesario alterar la ley suprema, el pueblo, suficientemente provenido,
concede un mandato especial a una Asamblea constituyente, a una Convención,
encargada expresamente y con exclusión de cualquier otro cuerpo, de revisar la Consti-
tución...” Sin embargo, esta ley no somete ni liga a la nación contra su voluntad (no hay
ningunaleyquetengasemejanteautoridad,amenosdeserimpuestaporunconquistador).
“Es la regla suprema de los poderes públicos; nada más y nada menos”. (Edourd de
Laboulaye, Questions constitutionnelles, París, 1872).
Estas ideas que los publicistas americanos, especialmente Franklin y Thomas Payne,
así como las que Hamilton, Madison, Jay, autores del Federalist, debían divulgar en
Francia, son también las que llevan hasta Sieyès la corriente doctrinal de la Escuela del
Derecho Natural y de Gentes. Wolf y su Droit de la nature traité scientifiquement han
tenido un admirador y un adaptador en la persona de Vattel, suizo de Neufchatel, quien ha
traducido a Wolf al idioma francés (V. núm. 202). Su Droit des gens ou principe de la loi
415
naturelle contiene en el libro III, cap. 3, una teoría “de la constitución del Estado, de los
deberes y de los derechos de la nación al respecto”, particularmente clara y bien acogida.
La constitución del Estado aparece como el reglamento fundamental que determina el
modo en que la autoridad pública debe ser ejercida, y esta constitución es, según la propia
expresión de Vattel: “elegida por la nación”.
Es imposible que Sieyès no haya leído a Vattel ni oído hablar de algunos americanos.
Su mérito personal -que es real aunque limitado- está en dar al poder constituyente un
relieve particular, encarnándolo en un órgano propio: la jurie constitutionnaire. Sobre
este punto Sieyès se ha apartado, por una vez, de las consideraciones generales y ha
redactado textos de aplicación inmediata.
La Representación. La noción de constitución, aun cuando no sea sólo suya, es, sin
embargo, esencial a su teoría. Forma, puede decirse, como el pilar de su sistema, puesto
que de la constitución dimana la existencia de los poderes representativos y separados.
Según el autor del tercer Estado “todo poder es representativo”. En oposición a
Rousseau, sobrepasa incluso a Montesquieu en el sentido de que no solamente atribuye
a la representación una superioridad práctica sino que hace de ella uno de los principios
fundamentales por excelencia del Estado organizado conforme al “arte social”.
En su discurso del 2 de Termidor, Sieyès indica que todo es representación en la vida
social, y contra la democracia directa utiliza numerosos argumentos. Uno de los más
pintorescos está sacado de las cartas que se depositan en el Correo. ¿Se es más libre si,
como lo quisiera Rousseau, se llevase personalmente una carta a Burdeos? Confiándola
al correo se libera uno de un servicio fastidioso y de gastos considerables. Querer obrar
por sí mismo es, desde el punto de vista del arte social, una regresión. “El pueblo no debe
querer actuar sino por medio de los representantes”.
La idea de representación, por otra parte, es eternamente transformada por Sieyès. La
representación en los Estados en el viejo régimen es un mandato, tal cual existe en el
derecho antiguo y tal como sigue siendo en derecho privado. Los diputados por los
Estados son realmente los mandatarios de aquellos que los han enviado. No pueden
actuar sino siguiendo sus instrucciones y están materialmente sostenidos por ellos. Estas
diputaciones por los Estados son especies de “embajadas”, según el nombre conservado
por ciertos hoteles que albergaron antaño a los diputados de una provincia.
Sieyès sustituye esta noción tradicional del mandato particular por la del mandato
general. La elección deja de ser una delegación y se convierte en una “selección”. Esta
palabra de V.E. Orlenado es la que mejor expresa el pensamiento de Sieyès, que en su
marcha pasará de la elección-selección de 1971 a la selección sin elección de la
Constitución del año VIII. El papel de los electores consiste en elegir. Cuando la elección
está hecha -y Rousseau bien lo había advertido- el papel de la nación ha terminado hasta
las nuevas designaciones. Pero esto no desagrada a Sieyès. Para él, el problema esencial
es crear una voluntad, formar un órgano decisivo. Este, en su funcionamiento, debe ser
independiente de quienes se pronunciaron sobre su composición.
Nunca se insistirá demasiado, porque en esto las confusiones son en extremo frecuentes.
Este régimen representativo no es la democracia. Se podrá ulteriormente democratizar el
régimen representativo, pero inicialmente -y estamos aquí en la fase inicial- el sistema
representativo, tal cual lo concibe Sieyès, es oligárquico. El mismo es hostil a la democracia,
especialmente a la democracia directa, que llama “pura” o “sin pulir”.
416
Volvemos a la oposición establecida al comienzo de este capítulo: en Rousseau, lo que
la naturaleza ofrece al hombre es lo mejor que hay. Si una constitución pudiera arrancarse
deunárbolseríapreferibleacualquierotra.Inversamente,paraSieyès,unrégimenpolítico
no puede ser sino una máquina ya que es esencialmente una construcción de la razón. El
palacio es mejor que la intemperie o la choza primitiva.
El sistema de Sieyès puede resumirse sobre poco más o menos del modo siguiente:
La nación existe naturalmente. Es una persona moral a la que pertenecen
todos los poderes. Derivan de ella como de su fuente exclusiva.
Su voluntad eminente e independiente se llama soberanía. La nación no pude
-e incluso para Sieyès no debe- expresarla por sí misma.
El ejercicio de la soberanía es atribuido por la constitución a representantes
que pueden hacerlo todo, a condición de mantenerse en los límites que la
constitución les fija, siendo la constitución a la vez el fundamento y el límite de
su autoridad.
El mandato atribuido a los representantes es general y les confiere una
competencia tan extensa como la constitución ha querido.
La voluntad, expresada por sus representantes es general y les confiere una
competencia tan extensa como la constitución ha querido.
Lavoluntad,expresadaporsusrepresentantes,eslavoluntadnacionalmisma.Cuando
los representantes deciden es como si lo hubiera ordenado la nación. Se crea así una
presunción irrefragable, pues para la nación no hay otro medio de expresarse. No hay ni
siquiera intelectualmente diferencia concebible entre lo que sería la voluntad de la nación
y la de sus representantes, pues fuera de la voluntad de éstos no hay voluntad de la nación.
Los representantes, frecuentemente renovados, no son reelegibles.
La Distinción y el reparto de las funciones. Para salvaguardar la libertad, la
constitución organiza poderes separados. Sieyès reproduce, en 1789, a Montesquieu.
Pero más tarde llevará bastante más lejos su análisis y a la división de los poderes según
Locke, quien influyó mucho en él, sustituirá un análisis de las funciones. Sobrepasando la
concepción clásica, distinguirá en la nación cuatro voluntades.
La voluntad constituyente, que está antes por encima de las otras voluntades. En la
segunda parte de la actividad de Sieyès, durante el Directorio, una de sus ideas
dominantes será, ya lo hemos dicho, representar la voluntad constituyente en forma
permanente por medio de una jurie constitutionnaire que decidirá sobre todas las
violaciones de la constitución.
La voluntad peticionaria, que es la del pueblo, exponiendo sus reclamaciones y
formulando sus necesidades. A esta función Sieyès le da un órgano, al que llama
Tribunado, en reminiscencia de la Antigüedad.
La voluntad gobernante que propone las leyes y medidas útiles al Estado. Dicta
órdenesynombraelPoderEjecutivo.Estáigualmenterepresentadaporunaasambleaque
es el Consejo de Estado.
417
La voluntadlegislativa,enfin,quedecidelaformacióndelaleysegúnunprocedimien-
to comparable al procedimiento judicial. La “voluntad peticionaria” para la defensa de los
intereses particulares y la “voluntad gobernante” para la defensa del interés público,
defienden cada una su causa ante el cuarto órgano que es el cuerpo legislativo.
Comprende a los representantes del Consejo de Estado y del Tribunado. Acuerda al
Estado lo que es necesario para el interés general; salvaguarda, en la medida que puede,
los intereses particulares.
El liberalismo de Sieyès. En esto el análisis de Sieyès, objetivamente notable, ha sido
con frecuencia mal comprendido y J. Bourdon, en la precitada tesis, ha tenido que restituir
su verdadero alcance a esta división minuciosa de los poderes públicos, cuya unión con
el sistema autoritario de Bonaparte ha desfigurado completamente.
A pesar del golpe de Estado, Sieyès permanece liberal. Cuando divide tan minuciosa-
mente los poderes públicos, es para asegurar al máximo la libertad de los individuos y no,
como Bonaparte, para minimizar su papel frente al poder personal.
Lo mismo que no es autoritario, Sieyès no es totalitario. El establecimiento público, tal
cual él lo concibe, toma a los ciudadanos como tales. En la ciudad, el hombre es absorbido
por completo; no está presente más que para los intereses que, comunes a todos, les
importan a todos por igual. Sieyès hace abstracción de los intereses particulares,
especialmente de los intereses profesionales. Supone que por sus diferencias los
hombresestánfueradelestablecimientopúblico,cuando,porlocontrario,formanpartedel
Estado, en tanto y en cuanto son semejantes e iguales. Los intereses comunes a los
ciudadanos iguales forman una masa llamada la “cosa pública”, la “República”. Sieyès la
opone, según una vigorosa fórmula, a la “Retotal”, sistema en el cual el individuo sería
enteramente absorbido por el Estado.
Así Sieyès se nos aparece fiel a sus orígenes. La desviación de Brumario es en él un
reflejo de defensa. Ha obrado para salvar la Revolución y por ende su cabeza; ha logrado
diferir quince años la Restauración y su destierro; en cambio ha fracasado en su deseo de
limitar los poderes napoleónicos. Este último contratiempo no debe hacer olvidar que
gracias a los principios por él sustentados (el de la soberanía nacional, el de la separación
de los poderes constituyente y constituido, el del régimen representativo) ha dado a la
Francia contemporánea sus bases constitucionales.
La Escapatoria Kantiana. Sin embargo, al mismo tiempo que “buscan una espada”,
éstos buscan un filósofo. Sieyès solicita los consejos de Emmanuel Kant.
Como se sabe, el filósofo de Koenigsberg había mostrado respecto de los aconteci-
mientos revolucionarios, desde su comienzo, una atención tan apasionada que modificó
el itinerario de su paseo cotidiano para tener más rápidamente noticias de París. Entró
bastante pronto en comunicación con ciertos revolucionarios que a su vez encontraban
en su enseñanza moral una continuación del pensamiento de Rousseau.
Sin duda, un análisis erudito, como el de Georges Vlachos (Cf. Etudes sur le Contrat
social, op. cit., ps. 499 y sigts.) muestra los matices existentes entre las concepciones del
ciudadano de Ginebra y del pensador de Koenigsberg, pero no es menos cierto que en
determinada época “la adhesión de Kant a Rousseau es, pese a todo... infinitamente más
fuerte que sus reservas” (V. Delbos). Resulta, pues, natural que la comprobación de las
coincidencias haya prevalecido entre los contemporáneos, sobre la de las divergencias.
418
Sobre todo, éstos encontraban en Kant lo que buscaban para la sociedad revoluciona-
ria: una nueva regla de vida. Ella no puede serles, en adelante, proporcionada desde el
exterior por un rey que ha dejado de ser legislador, ni ver su observancia asegurada por
la compulsión de una jerarquía social cuyos privilegios acaban de ser abolidos. Empero,
más que cualquier otro, un pueblo libre necesita una moral “Siempre se precisa una ley -
nomos, luego una nomía-. Cuando cesa la heteronomía es indispensable reemplazarla
por la autonomía. Ahora bien, la autonomía no existe sino para la moralidad y por la
moralidad” (G. Fonsegrive). La moral de Kant estaba así llamada como, naturalmente, a
llenar el vacío creado por el abandono de las creencias tradicionales.
No obstante, Kant debía escapar a este maestrazgo exaltante. Juzga indiscreto
participar, él, prusiano, en las dispuestas francesas; más aún “le importa su pellejo” o, por
lo menos, su tranquilidad y no quiere mezclarse en las querellas de los poderosos. En
pradial del año VI (mayo 1798) se celebró en París un coloquio con los ideólogos, donde
la filosofía de Kant fue presentada por Guillermo de Humboldt. Acabó en un completo
fracaso.
Habrá que esperar más de medio siglo para que el pensamiento político de Kant
(recientemente George Vlachos lo ha revelado en toda su amplitud. París, P.U.F., 1962)
adquieraenlavidapolíticafrancesalaposicióndehegemoníaquepudoocupardeentrada
y que conquistará paso a paso, a través del neocriticismo de Charles Renouvier, durante
la Segunda y la Tercera República. (V. núm. 468)
419
ANEXOV: CONTRA - REVOLUCION
Burke
Evidentemente, sería reducir la personalidad y la obra de Edmundo Burke (1729-
1797) el estudiarlas sólo a través de su reacción ante la Revolución francesa. Sin
embargo, sus "Reflexiones sobre la Revolución francesa" (1790) expresan con bastante
perfección el conjunto de su pensamiento. Lo más importante a este respecto es que -
como ha observado Leo Strauss- “una misma fe inspira sus campañas en favor de los
colonos americanos y de los católicos irlandeses, en contra de Warren Hastings y de la
Revolución francesa; esta última... no hizo apenas más que confirmar su concepción del
bien y del mal, tanto en política como en moral”.
Gran parlamentario whig, (temperamento impetuoso y espíritu poco sistemático al
menos en la exposición de sus convicciones). Burke no escribió ningún tratado sobre
teoría política. Sus pensamientos sobre política se expresan en cartas, discursos y
panfletos de circunstancias. Burke se expresa mediante aforismos, efusiones líricas o
polémicas y argumentos “ad hominem” que apuntan las más de las veces a un resultado
práctico. Derivan de aquí aparentes contradicciones, debidas tan sólo a las diferentes
situaciones que excitan su emoción. La inspiración es siempre la misma. Es, en primer
lugar -en este hombre que es ante todo un contradictor- , el odio hacia los “filósofos
pasiegos” -en particular Rousseau-, hacia esos “audaces experimentadores de la nueva
moral”. No es que no admita, muy por el contrario, la teoría del contrato social y de la
soberanía del pueblo; pero nadie insistió más que él en la idea de que razón y teoría no son
referencias válidas para la vida de las sociedades, de que la Historia es menos asunto de
“especulaciones” (que Burke aborrece con todo su instinto de irlandés, aristócrata e
insular), que de un largo depósito de tradiciones, de prudencia, de moral incorporada en
los usos y en las “civilizaciones”.
Violentodetractordel “legalismo” -queparaélseidentificaconunacreenciaracionalista
en “derechos metafísicos”-, Burke niega que las Constituciones puedan “hacerse” (la
misma idea se encuentra en Joseph de Maistre): no pueden más que “crecer”, gracias a
la adquisición del “patrimonio razonable de los siglos”. Si bien es un apasionado admirador
de la “Constitución” británica, no lo es tanto porque considere que el derecho natural esté
encarnado en ella (el derecho natural es siempre la gran preocupación de Burke) como
porque, a sus ojos, esa Constitución tiene el mérito de establecer y hacer valer realmente
la libertad de los ingleses, “como un estado particular del pueblo de este reino, sin ninguna
referencia a cualquier otro derecho más general o anterior”.
En cierta medida, anuncia a Hegel por la intuición, que atraviesa todo su pensamiento,
de que lo real (es decir, el presente, lo actual como producto de los siglos) es racional. Por
último, si Burke, liberal contemporáneo de Adam Smith, considera providencial la miseria
de los pobres y se indigna con la “idea especulativa” de que un decreto humano pueda
remediarla, es porque cree profundamente que el hombre nunca podrá llegar a ser el amo
clarividente de su destino; la especulación del más sabio legislador no alcanzará nunca la
sabiduría práctica contenida en “lo que ha sucedido en un gran lapso y por una gran
variedad de accidentes”.
El pensamiento de Burke se inscribe en un contexto ideológico, clásico (la sabiduría
ciceroniana) y tomista a la vez. Tal vez a esto se agregue, en este aristócrata liberal e
individualista, una ética y una estética que postulan orden y belleza en la irregularidad
natural y en el brote de lo individual. Burke reprobó frecuentemente al universalismo del
420
“espíritu filosófico” el proceder a una “secularización de lo eterno”. Aun admitiendo que
el reproche no le pueda ser devuelto, cabe de seguro hablar, respecto a él, de una
naturalización de lo espiritual.
Su opinión sobre las "Reflexiones sobre la Revolución francesa" de Price
La ocasión de este libro compacto, tan inspirado como desordenado y desprovisto de
serenidad,fueunelogiodelaRevoluciónfrancesapronunciadoporPriceel4denoviembre
de 1789 en la Sociedad de la Revolución.
Burke se indigna, ante todo, de que Price haya propuesto la Revolución francesa a los
británicos como modelo. ¿No son acaso éstos, gracias a la revolución de 1688 y a las
tradiciones y Constitución del reino, un pueblo libre? En la libertad proclamada en Francia
no ve y prevé más que una fuente indefinida de desórdenes. Ahora bien, la libertad debe
ser “viril, moral y ordenada”.
“Yo hubiera suspendido mis felicitaciones a Francia por su nueva libertad hasta que me
hubiera dado cuenta de cómo tal libertad se adecuaba con el Gobierno, con la fuerza
pública, con la disciplina y obediencia de los ejércitos, con la percepción y buena
distribucióndelosingresos,conlamodalidadylareligión,conlaraigambredelapropiedad,
con la paz y el orden, con las costumbre privadas y públicas”. (cit. de la trad. de Enrique
Tierro Galván, pág. 36)
Se comprende en seguida el movimiento constante que conduce a Burke a privilegiar
bruscamente los valores prácticos, únicos guardianes del orden natural, aun cuando
acaba de admitir, en teoría, valores universales. El pensamiento utilitarista que impregna
la Inglaterra del siglo XVIII imprime una profunda huella en Burke y le lleva en ocasiones
a emplear argumentos bastante cercanos a los del maquiavelismo.
Burke enfrenta, en un cuadro violentamente constatado, a la Revolución francesa,
geometría orgullosa edificada sobre una tabla rasa, con la Constitución inglesa, cuya
profunda sabiduría no reside en algunas reglas o principios, sino en una amplísima y sutil
armonía de costumbres, prejuicios e instituciones concretas depositadas en el curso de
los siglos; las cuales frecuentemente, sin excluirse lógicamente entre sí, se han super-
puesto, armonizado y “fundido”, suscitando naturalmente el diálogo alternativo de los
partidos políticos, cuyo papel consiste, a la vez, en estimular y equilibrar ese organismo
vivo que es la Constitución británica.
Esta antítesis entre las dos Constituciones y las dos libertades constituye el telón de
fondo sobre el que Burke proyecta, a propósito del comienzo de la Revolución francesa,
los principales temas de una filosofía del conservadurismo.
El odio a la "abstracción.- (Los filósofos parisienses) son pero que indiferentes a los
sentimientos y a los hábitos que sostienen el mundo moral..., tratan a los hombres en sus
experiencias ni más ni menos como lo harían con ratones en una bomba de aire o en un
recipiente de gas mefítico...
...Las decisiones nacionales o los problemas políticos no se centran, en primer lugar,
sobre la verdad y el error. Se relacionan con el bien y el mal, con la paz o la mutua
comodidad..., (con) el juicioso manejo del temperamento del pueblo...
...La antigua costumbre es el gran sostén de todos los Gobiernos del mundo”.
421
LanovedaddelaRevoluciónfrancesa,queBurkediferenciaradicalmentedelasdemás
revoluciones (la inglesa, por ejemplo) y a la que relaciona más bien con los desórdenes y
trastornos de origen religioso, consiste en ser una “revolución de doctrina y de dogma
teórico”, “la primera revolución filosófica”, realizada por hombres que desprecian el poder
del azar y que olvidan que “tal vez la única cosa de la que, con alguna seguridad, seamos
responsables, es el tomar a cargo nuestro tiempo”. La Declaración de Derechos del
Hombre y del Ciudadano provoca de manera especial los sarcasmos (vehementes) de
Burke. Frente a ella invoca lo particular, lo único, lo “maravilloso” de las diferencias
naturales de lugar, tiempo, costumbres, experiencias y personas.
Elogio de la naturaleza
Según Burke, la naturaleza no es un “universal” racional, sino lo que la Providencia nos
entrega dentro de su libertad misteriosa, en la que participamos “naturalmente”. Desde
este punto de partida Burke llega hasta el elogio de los hábitos (cfr. Hume) y de los
prejuicios:
“Cuanto más han durado y más general ha sido su influencia, más los cuidamos”. (trad.
Tierno, pág. 481)
Este liberal no admite, en modo alguno, la igualdad -evidentemente contra natura- y
rechaza con desprecio las pretensiones que candeleros y peluqueros pudieran tener al
Gobierno del Estado.
Elogios de las sujeciones
Burke cree que la sociedad civil descansa sobre un contrato que puso fin al estado de
naturaleza, que era el que correspondía a “nuestra desnuda y temblorosa naturaleza”.
Según Burke, éste es el estado de naturaleza anterior a la Providencia (y, en consecuen-
cia,unapuraimaginación),detalsuertequelasociedadcivil“convencionada”(convenanted)
es el verdadero estado de naturaleza (providencial).
La sociedad civil tiene, sin duda, el fin de proteger los derechos de los hombres, pero
estos derechos son exclusivamente el derecho de alcanzar la felicidad mediante la victoria
de la virtud sobre las pasiones. Por ello, ha de contarse en primer término, entre esos
derechos, el derecho a ser gobernado, el derecho a las leyes, a las sujeciones. El derecho
decadacualasuconservaciónyfelicidadnoimplica,enmodoalguno,elderechoindividual
a participar en la discusión de los negocios públicos o en el Gobierno, sino tan sólo el
derecho a un buen Gobierno. Así, Burke postula el Gobierno de una “aristocracia natural”,
hondamente penetrada por la práctica de una disciplina personal y de virtudes severas y
restrictivas.Deaquíprovienelaexaltación(endesorden)delassujecionesdelmatrimonio,
la frugalidad y la religión.
Instituciones encarnadas en personas
Este tema, destinado a alcanzar un gran éxito en todo el pensamiento tradicionalista,
surge en Burke por su horror al legalismo. La Revolución francesa pretende hacer a la
familia real simple titular físico de una función pública. “En el nuevo orden de cosas un rey
noesmásqueunhombre;unareina,unamujer”,protestaBurke.Suindignaciónnoconoce
límites cuando piensa en los ataques dirigidos a la joven reina María Antonieta. Esa
racionalización de la función real que hace abstracción de la persona carnal del soberano
le parece, a la vez, una desacralización sacrílega y un desorden fuera de los sentimientos
naturales. El amor es una ley de la naturaleza; ahora bien, aunque es natural amar a las
personas, no lo es el esperar que los hombres dirijan su amor a las instituciones y a las
funciones.
422
Las libertades
"Las libertades, no la libertad".- Así como Burke defendió ante todo, en la causa de los
colonos de América, las libertades de las comunidades inglesas contra la tentativa
centralizadora y asimilacionista de Jorge III, así se alza contra los proyectos de la
Asamblea nacional francesa de remediar el aparente capricho de la organización adminis-
trativa y financiera de la monarquía. Esta era el fruto de la historia y de la experiencia, la
red de alveolos en la que se equilibraban las múltiples libertades concretas. Las libertades
sólo pueden ser el producto de una herencia. En cambio, la libertad proclamada como
absoluta no proporciona sino miseria. El tema será repetido hasta la saciedad en Francia
por la escuela de “Acción Francesa” y por la propaganda del Gobierno de Vichy.
La revolución en la historia providencial
Bosquejando un tema que será ampliamente desarrollado por Maistre, Burke no dista
mucho de considerar la Revolución francesa como un castigo de Dios por los pecados de
los hombres. En sus últimas cartas admite que la victoria de esa Revolución haya podido
ser declarada por la Providencia y que el Estado nacido de ella pudiera existir “como un
daño sobre la tierra para varios centenares de años”. En su pesimismo llega a pensar que
los hombres no serán ni lo bastante virtuosos ni lo suficientemente resueltos como para
oponer una barrera a una corriente tan poderosa. La historia providencial de Burke no está
guiada por una razón. Es enteramente fortuita. El azar parece un atributo de Dios.
423
ANEXOVI: LA CONTRAREVOLUCIONY LOS
ESCRITORES DE LENGUA FRANCESA
De Burke a los escritores de lengua francesa, los cargos de acusación contra la
Revolución son casi siempre los mismos y muchos de los temas son idénticos. Sin
embargo, el contexto ideológico es diferente. Cuando Burke vitupera el 1789, lo que sobre
todo hace es exaltar a Inglaterra y su “combinación” incomparable de libertades y
tradiciones. Con su característico temperamento y con la emoción que los acontecimien-
tos le transmiten, realiza una transposición de Locke, impregnado como está (incluso
inconscientemente) por el utilitarismo. Rivarol o Joseph de Maistre ni siquiera tienen una
mirada para las instituciones británicas. Rivarol se sitúa en la línea de Voltaire. En cuanto
a Joseph de Maistre, su pensamiento es propiamente teocrático, más inspirado, por lo
demás, en las fuentes del iluminismo teosófico que en las doctrinas teocráticas medieva-
les.
Rivarol
Aunque Rivarol no fue un teórico, su recuerdo permanece vivo en nuestros días (cf. el
periódico que lleva su nombre). El estudio de su obra descubre las raíces que el
pensamiento contrarrevolucionario hunde en la filosofía del siglo XVIII. La contrarrevolu-
ción no es una simple reacción contra el siglo de los filósofos; aunque vuelva contra ellos
algunos de los temas de ellos recogidos, les debe mucho.
Con anterioridad a 1789, Rivarol (1753-1801) es conocido como un brillante conversa-
dor, especialista en retruécanos y chistes. Parásito sarcástico de una sociedad a punto
de derrumbarse, es uno de los últimos arribistas del Antiguo Régimen. Como ha dicho V.
H. Debidour en su prefacio a los trozos escogidos publicados por Grasset en 1956, tiene
su lado de Jean-Jacques Rousseau, su lado de Chénier y, sobre todo, su lado de Voltaire:
“Plenamente de su tiempo, no es más que de su tiempo”.
Pero la Revolución estalla y Rivarol se alza contra ella. El incrédulo se convierte en
defensor de la Iglesia y de la monarquía, lo que no le impide juzgar con severidad a Luis
XVI. Critica la Declaración de Derechos, “prefacio criminal de un libro imposible”,
estimando que debe ser sustituida por una declaración de hechos y una declaración de
derechos. Denuncia las ilusiones de la soberanía popular y de la igualdad. Indica su
preferencia por la agricultura y utiliza mucho el tema del árbol (“¡Ah! ¡No seáis más sabios
que la naturaleza; si queréis que un gran pueblo goce de la sombra y se alimente de los
frutos del árbol que habéis plantado, no dejéis sus raíces al descubierto”).
Una de sus obras lleva un título a lo Renan: "De L’homme intellectuel et moral" (1797).
ComomástardeharáMaurras,habladepolíticanatural:“Nosedebedesearsermássabio
que la naturaleza”.
Sin embargo, continúa siendo un hombre del siglo XVIII. Como Rousseau y Saint-Just,
habla de la felicidad: “Una nación no tiene derechos contrarios a su felicidad... Los
verdaderos representantes de una nación no son quienes realizan su voluntad que no
difiere nunca de su gloria y de su felicidad”.
En contextos históricos diferentes Rivarol siempre tendrá en Francia herederos;
brillantes y mimados literatos, inteligencias claras y ágiles, plumas impertinentes. La
424
políticalesatraeríapoco,anoserporquelairritaciónproducidaporlos“ideólogos”detosco
lenguaje y el horror físico ante el pueblo encolerizado les hiciera tomar bruscamente
conciencia de que son solidarios de una sociedad cuyo orden y tradiciones les garantiza
tranquilidad y éxito. Paradójicamente que caracolean en torno al pesado escuadrón de los
académicos, cuyos vacíos llenarán llegado el momento.
Iluminismo yTeocracia
El tradicionalismo de Rivarol es de estilo volteriano. El de Joseph de Maistre hunde sus
raíces en el iluminismo que se expandió con bastante amplitud a finales del siglo XVIII.
Sólo podemos aquí mencionar la obra de Fabre d’Olivet (1768-1825) y de Claude de
Saint Martín (1743-1803), el “filósofo desconocido”, autor de L’homme de désir (1790),
cuyas "Considérations politiques, philosophies et religieuses sur la Revolution francaise"
(1795) preceden en un año a las "Considérations sur la France de Joseph de Maistre" y
subrayan, al igual que éstas, el carácter providencial de la Revolución.
Maistre posee un vigoroso y conciso talento, del que Saint-Martín, aunque ejerciera
sobre sus fieles una profunda influencia, carece por completo. A este respecto, resulta
interesante observar:
1) Las fuentes místicas del tradicionalismo francés: En las "Considerations sur la
France", Joseph de Maistre declara que espera una nueva Revelación, una expresión
religiosanuevaqueformuleplenamenteelsentidodelasEscrituras.Nadahaymásalejado
del racionalismo del que presumirá Maurras.
2) Los puntos de unión entre el tradicionalismo místico de Maistre y el “nuevo
cristianismo” de los saint-simonianos. Tradicionalismo y saint-simonismo ofrecen más de
un rasgo en común. El obispo saint-simoniano de Bretaña Luis Rousseau conoce bien la
obra de Saint-Martín y de Joseph de Maistre; vuelve en 1834 a la fe católica, pasa por el
fourierismo y llega a ser un ardiente propagandista del catolicismo social... Este caso no
es excepcional. Y lleva a un saludable escepticismo respecto a los planes que introducen
tajantes separaciones entre los diversos movimientos de pensamiento de una misma
época...
La sistematización de los temas contra-revolucionarios
Primero con el saboyano Joseph de Maistre y después con el vizconde de Bonald
(Chateaubriand y Lamennais aportan una nota diferente), el tradicionalismo -en adelante
presentado siempre como la contrarrevolución- pasa de las reacciones fulgurantes de
Burke y de los epigramas de Rivarol a la edificación de un cuerpo coherente de doctrinas.
La continuidad de la temática entre las "Reflexiones de Burke" (1790) y las
"Considérations sur la France" (1796) de Joseph de Maistre es indiscutible y evidente:
idénticas prevenciones contra el racionalismo aplicado a las sociedades humanas,
idénticos transportes cuando se evoca la herencia de las tradiciones seculares, idéntica
creencia en la Providencia, reguladora misteriosa y soberana del destino de los pueblos,
y ve en ellos el signo del castigo divino del pecado.
Igualmente la deuda del fracmasón místico Joseph de Maistre hacia el iluminismo de
Saint-Martin,resultaevidente.Suconcepcióntotalmentemística,porejemplo,del“versoluta,
425
que continúa siendo vida eternamente y subiste en una eterna unidad... Esta filosofía es,
por consiguiente, propiamente alemana, es decir, primitiva; e, inversamente, si alguien
llegara a ser verdaderamente alemán, no podría filosofar de otra manera”.
1º Nacionalismo metafísico.- “No poseen los franceses, un yo que hayan formado por
sí mismos; no tienen más que un yo histórico, nacido del consentimiento individual; el
alemán, por el contrario, posee un yo metafísico”. Importancia de esta oposición entre el
yo histórico del francés y el yo metafísico del alemán.
2º Nacionalismo religioso y místico.- La superioridad de Alemania es un artículo de
fe. El auténtico cristianismo no pudo crecer más que entre los alemanes (Lutero es para
Fichte el alemán por excelencia). Quiere realizar “el desarrollo siempre más puro, más
perfecto, más armonioso, en un progreso incesante, del principio eterno y divino en el
mundo”.
3º Nacionalismo romántico.- Fichte exalta el entusiasmo y la vida: “Ved, además, un
rasgo fundamental del espíritu alemán. Cuando busca, encuentra más de lo que busca;
pues bucea en el torrente de la vida viviente, que corre por su propio impulso y le arrastra
con él”. La Historia es tránsito del instinto a la razón, de la inconsciencia a la libertad.
4º Nacionalismo pedagógico.- “Hemos perdido todo -dice Fichte-, pero nos queda la
educación”. Renan se expresará en términos casi análogos después de la guerra de 1870,
en "La réforme intellectuelle et morale"; pero mientras que Renan lanza un llamamiento a
las élites, Fichte se dirige al conjunto de la nación alemana y cuenta con el aliento de todo
el pueblo, con la nación armada. Vuelve contra el Imperio napoleónico las lecciones de la
Revolución francesa.
Fichte afirma que no distingue entre la salvación de Alemania, y la de Europa y la de la
humanidad, pero su nacionalismo es típicamente germánico y xenófobo, autárquico a
imagen de su “Estado comercial cerrado”. Fanáticamente antilatino, está profundamente
convencido de que la raza alemana posee una superioridad fundamental; estima que no
hay que conceder a los judíos el derecho de ciudadanía, y piensa que la misión de
Alemania consiste en formar un Estado unificado, un Imperio único que será el “verdadero
Imperio del derecho, como el mundo jamás ha visto”. El racismo al servicio del Derecho.
Sin duda, Fichte fue siempre un “jacobino místico” (Víctor Basch). Pero “es uno de los
orígenesdelpangermanismo,comoesunadelasfuentesdelliberalismoalemán”(Charles
Andler).
426
427
-Elhombremarxista
TEORIADE
LASOCIEDAD
FILOSOFIA
SIGLOXIX
-Cienciasdelserodelanaturaleza
-Cienciasdeldeberserodelhombre:
*distintasconcepcionesdelhombre
clásico
cristiano
medieval
renacentista
ELRACIONALISMO
INMANENTISTA
RESTAURACION
DELHOMBRE
-Concepcióncristiana
J.Maritain
ELHOMBRECOMO
INDIVIDUO
Dimensiones
-Mundaneidad
-Sociabilidad
-Politicidad
SOCIEDADY
COMUNIDAD
LAREALIDAD
SOCIAL
NATURALEZADE
LASOCIEDAD
MOVIMIENTOSY
FORMACIONES
SOCIALES
DINAMICAY
ESTATICA
SOCIALES
LA
NACION
ORDENACIONES
SOCIALES
Comunidadesde:
-sangre
-lugar
-espíritu
-Grupos
-Instituciones-Errores
-Racionalismo
-Naturalismo-Posición
Diagramadecontenido-UnidadIX
428
429
GUIA DE ESTUDIO
UNIDAD IX
TEORIA DE LA SOCIEDAD
Debemos a la filosofía alemana del Siglo XIX la distinción entre:
a) las ciencias del ser o de la naturaleza
b) las ciencias del deber ser o ciencias del comportamiento humano
a) Ciencias del ser (sein) o Ciencias de la naturaleza: según Rickert estas ciencias
buscan formular las leyes universales que rigen el mundo físico-natural sobre la base de
la causalidad.
H. Heller enseña que su método es la explicación.
b) Ciencias del deber ser (sollen) o ciencias del hombre, o sociales, o de la
cultura o del comportamiento humano.
La materia y el objeto de estas ciencias se perciben nítidamente cuando se verifican
diversas transformaciones de la naturaleza como resultado y expresión de la acción
humana dirigida a lograr un fin. La cultura emerge así como la inserción de los fines
humanos en la naturaleza.
Según Heller el método de estas ciencias es el comprender.
Esta distinción ha permitido quebrar la posición monista propia del positivismo, que
incluía al hombre como una parte de la naturaleza y pretendía estudiar su conducta
únicamente desde lo biológico.
Hemos visto al estudiar el método de la Ciencia Política que el positivismo pretendía
reducir la ciencia a la experimentación y tratar a los fenómenos sociales y humanos como
si fuesen realidades del área físico-química o biológica.
Las nuevas vertientes positivistas a lo sumo hacen ciertas concesiones a la epistemo-
logía -el saber cierto no positivista- y el saber científico, que es el conocimiento verificado
por la experimentación, método que Galileo impuso como modelo de las ciencias. En esta
posición se alinea el Neopositivismo norteamericano, que pretende formular leyes
causales y absolutas del comportamiento humano, a través del método propio de las
ciencias naturales, reduciendo su ámbito a una serie de recetas instrumentales y
adjetivas que no consiguen penetrar en la finalidad de la realidad humana. En ese orden
están el Conductismo -Skinner- , la sociobiología, la sociología de base matemática, etc.
No se puede desconocer que el hombre es un ser biológico. En cuanto a su “Bios” está
sometido a las leyes y determinismos de su naturaleza animal. Pero el hombre, tal como
lo ha señalado Max Scheler, es también un ser espiritual y en ese carácter pertenece por
propio derecho al reino de la cultura de donde emerge como ser libre, singular, dotado
de una intimidad irreductible y de una intencionalidad transida de razón.
El hombre, protagonista de las Ciencias Sociales no admite el reduccionismo
unidimensional y biologista, que pretende practicar sobre el, la corriente Neopositivista
y la Nuova Scienza.
430
H. Rickert ha expresado lúcidamente la advertencia de la necesidad de utilizar el
método propio de las ciencias de la cultura y del comportamiento a los fenómenos
humanos y sociales. Las ciencias sociales deben ocuparse del hombre y en última
instancia el hombre es su sujeto y su objeto. Pero ¿ a qué hombre se refiere?, o mejor
dicho, ¿qué es el hombre? objeto de nuestra ciencia. De la forma en que se conteste esta
pregunta esencial, depende la manera en que se estructurará nuestra ciencia. Esta
pregunta no tiene una respuesta unívoca. Cada época histórica ha presentado una
concepción cultural, una idea sobre el hombre, su misión y su naturaleza.
El hombre clásico (el hombre griego, el romano)
En la antigüedad clásica se tenía una visión del cosmos como un todo finito cerrado
sobre sí mismo, perfectamente ordenado y sujeto a ciclos recurrentes. El hombre es parte
armónica de ese orden cósmico y su vida debe amoldarse a la norma del Estado que está
regida por las mismas leyes que disciplinan el universo.
Los sofistas fueron los primeros filósofos que plantearon la existencia de una ley
natural a veces divergente del derecho positivo de la ciudad. La actitud crítica de la
Sofística llevó a Protágoras a proclamar desde una perspectiva relativista: “El hombre es
la medida de todas las cosas”.
Sócrates será un pensador que luchará contra el Relativismo moral de la Sofística y
encontrará en el conocimiento de sí mismo -realidad radical comprensiva del cosmos- la
develación del misterio íntimo del ser y el fundamento del crecimiento moral del hombre.
Platón a través de la Dialéctica intentará dilucidar las verdades resplandecientes que
se encuentran en el Topos Uranos: "son las ideas" - realidad final de las cosas y los entes-
, a las que el hombre puede acceder mediante el intelecto. Su filosofar apuntará a
restaurar la armonía del hombre con, en la Polis y de la Polis, respecto al Arquetipo de
la ciudad que pertenece al orden divino que debe ser su medida y su norma, y que el
filósofo debe encontrar en el orbe de las Ideas.
Se cuenta que Diógenes lanzó en el Agora ateniense un gallo desplumado y manifestó
“He aquí el hombre de Platón”. El filósofo cínico había escuchado que Platón había dicho
que el hombre como ser biológico, era un bípedo implume. En esta frase, Platón
simplemente había puntualizado la insignificancia del ser material del hombre, cuya
dignidad precisamente radica en ser portador de un alma inmortal.
Diógenes, perplejo ante el ser del hombre ironiza todas las definiciones y se pasea por
las calles de Atenas en pleno día con una lámpara encendida, expresando a quien le
pregunta: ¿qué haces?: “Busco a un hombre”.
Aristóteles es quien retorna al hombre a la realidad, a su contexto de ser compuesto
por cuerpo y alma y rodeado de una circunstancia social. “El hombre es un animal político"
-afirmará el Estagirita-. El hombre solitario es una bestia o un Dios. Sin embargo,
Aristóteles presenta una visión política restringida a la ciudad Estado, a pesar de haber
sido el Maestro de Alejandro Magno, que articuló un imperio universal bajo el signo de
la cultura helénica.
Durante el período Helenístico, los estoicos pregonan que el hombre es un "ciudadano
del universo" y que su vida debe cumplirse dentro de una armonía plena con el orden del
cosmos.
El Epicureísmo es un camino alternativo para lograr un estado de paz interior donde
el dolor y el temor han sido vencidos por la actitud del filósofo.
431
Cicerón -pensador romano que sintetizó “La Humanitas”-, transitó por los carriles del
estoicismo clásico. Esa misma senda fue frecuentada por pensadores como Séneca y
Marco Aurelio. El Estoicismo dio al mundo clásico, en el momento de la ruptura de la
ciudad antigua, nuevos fundamentos de vitalidad cultural y de una nueva visión del
cosmos. Pero a través de los siglos que abarca este largo período histórico, se va
gestando y plasmando una idea clara sobre el ser del Hombre, sobre su valor intrínseco
y sobre su misión en el mundo.
Esta concepción sobre la dignidad eminente de la persona humana es el resultado de
un largo proceso de elaboración histórico cultural, cuyo movimiento inicial podemos
reconocerlo en los poetas, rapsodas, filósofos, artistas plásticos y políticos de la Grecia
clásica.
Es en esa época Aurea en la que emerge una idea clara sobre el hombre como gran
protagonista de la política. Es el hombre dotado de libertad y de una voluntad propia que
era impensable en los grandes imperios orientales. -En Asiria, Egipto, Persia, el hombre
nada significaba-. El único protagonista de la historia era en esos países, el faraón, el
monarca, representante de la divinidad en la Tierra.
En Atenas hemos visto imponerse, en el esplendor del siglo de oro -S.V A. de C. -, la
visión del hombre como un ser autónomo, responsable de su destino y del destino de la
polis y dotado por esta de los Derechos correspondientes a su calidad de individuos
libres: "la Isegoria y la Isonomia" - es decir, la igualdad y la libertad de palabra.
La formulación categórica de estos derechos y libertades nos ha sido transmitida por
el testimonio del historiador Tucídides en su célebre reproducción del discurso fúnebre
de Pericles, pronunciado en ocasión de despedir a los muertos en las primeras acciones
de la Guerra del Peloponeso.
Este milagro, este viaje histórico que comenzó en Grecia, nos legó un tesoro
invalorable y único que será luego uno de los sillares de la cultura de Occidente.
El hombre de la Antigüedad tiene una idea clara de la armonía y de la proporción. Su
visión del mundo es limitada. El cosmos tiene contornos precisos, nítidos y finitos. El
orden moral, la disciplina interior del hombre debe guardar una estricta correspondencia
con el orden social y cósmico. La “Sofrosine” es una meta espiritual que se funda en la
armonía del alma humana.
La Polis está ubicada entre el microcosmos humano y el macrocosmos universal. Su
desenvolvimiento justo depende de la virtud de sus ciudadanos. La Paideia -la Educa-
ción-, debe tender a que cada hombre refleje la armonía y la divina proporción de su
espíritu y las proyecte desde su interior al orden social y político. Cada hombre debe
alcanzar el ideal que cantaba Pindaro: “Llega a ser el que eres”.
Platón visualiza a la ciudad ideal como una pequeña comunidad donde todos los
ciudadanos puedan escuchar la voz del Heraldo, cuando estén reunidos en un sitio
adecuado.
El hombre clásico existe dentro de un orbe limitado y recurrente, que lo hace
espantarse de traspasar ciertos límites. El ethos antiguo lo hace desear permanecer en
el lugar que se le ha asignado. El hombre antiguo no contempla el mundo “desde fuera”,
sino que lo hace desde adentro. La imagen de ese mundo es el resultado de una
autolimitación que rechaza lo caótico infinito y renuncia a lo desmesurado.
432
Es el resultado de un sentimiento de armonía que experimenta lo dado como “cosmos”:
un todo bello y ordenado. Por esta razón, no será capaz de reaccionar condenando lo
injusto -no porque no lo percibiera, sino porque acepta lo dado. Aristóteles no pretende
justificar la esclavitud desde un punto de vista natural. Por el contrario, premonitoriamente
afirma que ésta desaparecerá cuando las lanzaderas se muevan solas. Platón, no quiere
una República numerosa, sino limitada en sus habitantes. Un Estado cognoscible con la
sola visión, con perfiles claros y precisos. Le aterran las naciones multitudinarias donde
la servidumbre masiva es ley. Tiene patente la imagen de los Persas.
Los movimientos intelectuales de los griegos no tendían pues a cambiar un mundo que
aceptaban. Por el contrario, su pensamiento mas bien quiso retornar siempre a una mítica
Edad de Oro, preexistente y feliz, por ser adecuada a la medida humana.
El hombre cristiano
La cosmovisión cristiana iniciará una profunda y perdurable transformación cultural.
El hombre no sólo reconocerá su dignidad emanada de ser la obra cumbre de la
naturaleza, sino que asumirá la realeza de su condición de ser creado a Imagen y
Semejanza de Dios. El hombre es -Imago Dei-, Criatura Divina poseedora de un destino
trascendente y de una doble ciudadanía: por derecho propio es ciudadano de la ciudad
de los hombres y como hijo de Dios, es ciudadano de la civitas Dei.
La paternidad humana de Dios sobre todos los hombres, creó una nueva idea sobre
la Fraternidad entre los hombres y realzó la noción de igualdad. Al propio tiempo dio
fundamentos trascendentes a la libertad personal y a la incoercible e inviolable libertad
de conciencia.
El hombre medieval
La cultura resultante de la fusión del Dios judeo-cristiano y del pensamiento griego del
mundo como algo divino, que procede de un arché, de un Dios personal. El hombre en
la nueva visión, cree en la revelación bíblica, que le da la seguridad de una realidad divina
que está por encima del mundo. Dios está en el mundo pero no pertenece a él, sino que
está frente a él como soberano. El es la personalidad pura y lo auténticamente absoluto.
La relación mítica del hombre con el mundo queda rota y se revela una nueva libertad.
Ahora puede tomar una distancia respecto del mundo, contemplarlo y tomar una
posición. La imagen del cosmos exterior, sin embargo, sigue siendo la ptolomeica, solo
que la soberanía de Dios introduce una diferencia existencial en los valores simbólicos,
metafísicos, religiosos.
Desde el punto de vista humano el misterio de la encarnación pone a su alcance un
arquetipo que moverá a su imitación. El cristiano ya no es un filósofo que carece de
compromiso con el mundo y con el prójimo. El debe realizar a Cristo en sí, cristificarse.
Al hacerlo en sí (microcosmos) estará expandiendo voluntariamente el cuerpo místico de
Cristo. Edificando la Civitas Dei en la tierra querrá estar en todo de acuerdo con el
macrocosmos ordenado por Dios. El hombre medieval tratará de reconstruir el mundo
como un todo y asignar a cada ser un lugar de alguna manera necesario. El hombre
medieval se preocupa sobre todo por lo supraterrenal y se aleja de lo mundano.
El hombre renacentista
El Renacimiento intenta plantear una reconciliación entre el mundo greco-romano y
el cristianismo. Reacciona contra la pretensión medieval de subsumir toda la vida
humana en la perspectiva trascendente.
433
El planteo del retorno a la antigüedad tiende a insertar los valores mundanos. -el arte
libre, la irrupción de la naturaleza, la aparición del amor humano, la libertad y los fines
terrenales y sociales del hombre- dentro de la gran concepción cristiana.
El Renacimiento abrió una corriente de exhaltación del naturalismo y de los valores
terrenales y sociales. También se inició una corriente de racionalismo que produciría la
separación de las ciencias de la Filosofía y de la Teología, dando una fundamentación
epistemológica no trascendente a los diversos saberes. El caso prototípico es el de
Maquiavelo que inaugurará la ciencia de la Política, desprovista de todo contenido ético
o metafísico, paradigma de las actuales disciplinas sociales y políticas.
A Maquiavelo debemos la acuñación de una concepción pesimista sobre la condición
humana. Según el pensador florentino, los hombres son “ingratos, volubles, dados al
fingimiento, aficionados a esquivar los peligros y codiciosos de las ganancias”.
Son pocos los individuos que están por encima de este cartabón de miserias morales.
Esos hombres relevantes son los que poseen la “Virtú”, concepto que en nada, salvo en
el parecido del término se asemeja a nuestro concepto de la Virtud.
La “Virtú” maquiavélica significa fuerza, astucia, potencia. Proviene de la raíz latina de
Vir de donde proviene la palabra virilidad. En el lenguaje del pensador florentino no
expresa una condición moral sino el temperamento, al carácter fuerte que debe tener el
Príncipe. Este es el protagonista exclusivo de la Política, es quien por sus condiciones
y su valor dominará “La Fortuna”, el destino evanescente que se escapa entre los dedos
de los hombres comunes.
La figura excepcional del Príncipe desplazará del escenario político a los hombres
grises, de perfiles comunes, que se mimetiza con la masa de los que no hacen la historia.
Ese culto por el hombre excepcional -al que el cristianismo, según Maquiavelo,
pretendió mutilar al encadenarlo a una moral de la hermandad y la fraternidad con los
demás hombres- culminará en el mito del héroe de Nietzche.
Este filósofo vitalista que glorifica la línea del irracionalismo Dionisíaco de la Grecia
Clásica, y vitupera la línea del racionalismo apolíneo (de donde surgió la filosofía
perenne) será continuada por el nazismo con los resultados apocalípticos que ya
conocemos.
Nietzche sostiene que debe volverse a los pre-socráticos y que para restaurar al
hombre en su esencia vital, debe lograrse que prevalezca la voluntad de poder que
caracteriza al héroe, al superhombre. El hombre común debe ser dominado por el
superhombre arquetípico -quien para serlo debe abandonar la moral cristiana-. Estas
ideas condujeron al aplastamiento del “hombre común”, al holocausto de la Segunda
Guerra Mundial, cuyos ecos aún no se han extinguido.
La línea pesimista sobre la condición humana será recepcionada por el pensador
inglés Hobbes que dirá que “El hombre es el lobo del hombre”.
A partir del Renacimiento se ha desarrollado un proceso de desintegración del
concepto del hombre que puede sintetizarse en las siguientes corrientes:
a) El hombre como un ente de razón: Descartes dirá “Pienso, luego existo”, y luego
tendrá que extraer la realidad del mundo desde su mente. La realidad emergerá de mi
propio pensamiento y sólo podré predicar la verdad de aquellas cosas que se tornan
transparentes a mi razón. El método universal para lograr que la realidad pueda emerger
434
explicitada por y desde mi razón raciocinante, es logrando analizar parcelas, áreas,
disciplinas particulares en que se dividen las cosas y los entes, hasta hallar las ideas
claras y distintas que nos permitan explicar los secretos del mundo.
La reducción de la realidad física a esquemas lógicos matemáticos, la especialidad sin
referencia a un contexto genérico y las disciplinas ubicadas en un mismo plano sin una
ordenación jerárquica de los saberes, serán los productos de la concepción cartesiana
del “hombre sólo razón”. Con Descartes se habrá inaugurado la Filosofía Inmanentista,
cuya trayectoria histórica analizaremos más adelante.
b) El Homo Economicus: que acuña el liberalismo Manchesteriano y luego retomaría
Marx llevándolo a su máxima expresión. Esta concepción vacía al hombre de toda su
riqueza ontológica y la considera un factor más, en el juego de las inexorables leyes
económicas que rigen en la vida real de las sociedades.
c) El hombre sólo instinto o sólo libido: la exagerada visión racionalista del hombre,
refluye en el pensamiento Freudiano y se produce la emergencia del instinto soberano,
de la libido, que pretendidamente explicaría el ser del hombre en su totalidad.
d) El Positivismo Biológico: el hombre es un animal evolucionado -Darwinismo- y su
conducta puede explicarse a través de mecanismos como el de estímulo respuesta,
propios de la adaptación al medio. Estos mecanismos son más sofisticados en el hombre
pero no existen diferencias de dualidad sino de grado en los mecanismos conductuales
de los animales. (W. James Skinner, Pavlov, etc).
Las vertientes de la antropología moderna tampoco logran un concepto unívoco del
y sobre el hombre. Max Scheler, Martin Buber, han realizado notables intentos de
establecer un criterio definitivo sobre el ser del hombre.
Buber en su obra ¿qué es el hombre? advierte las dificultades de esta búsqueda
porque el ser humano es tan vasto, diverso e inabarcable que escapa a cualquier intento
de definirlo. En este mismo sentido se pronunciará Martin Heidegger la señalar los
esfuerzos de Scheller: “acentuados en sus últimos años y empleados en una nueva
inspiración fecunda, fueron dedicados no solamente a conseguir una idea unitaria del
hombre, sino a destacar también las dificultades esenciales y las complicaciones de
semejante tarea”.
Estas mutilaciones o reduccionismos de las dimensiones de la vida humana y del
hombre, condujeron a Max Scheller a iniciar el proceso que denominó la “resublimación”,
la vuelta al hombre íntegro, no mutilado ni parcializado.
“El hombre -afirmó- ha demostrado hasta hoy en su evolución ser objeto de una
enorme plasticidad. Por eso, el mayor peligro para una antropología filosófica es concebir
una idea del hombre demasiado estrecha, derivándola, sin darse cuenta, de una sola
forma natural o histórica del hombre".
“La idea del animal racional en sentido clásico es estrecha". El homo faber de los
positivistas - El hombre Dionisíaco - El superhombre; el homo Sapiens de Lineo - El
hombre poder de Maquiavelo - El hombre libido de Freud - El hombre económico de Marx,
responden a concepciones reduccionistas del ser del hombre .
Pero el hombre no es una cosa reductible, un objeto unidimensional, “es una dirección
del universo mismo, más aún, de su fundamento".
El hombre es “microcosmos” y “viviente lleno de espíritu..."
435
"Así pues, ¡plaza al hombre y a su movimiento infinito¡".
El desideratum del ideal del hombre es el hombre plenario.
Marx suele distinguir entre persona íntima y persona social. Heller señala que la
efectividad social es tan sólo un momento del hombre total.
La persona íntima es influida por la sociedad pero reserva para sí, en la intimidad de
su persona, la suprema cualidad humana: la libertad.
Pero a esta altura de la cuestión será conveniente volver a preguntarnos por el ser del
hombre para poder apreciar si hemos dado o no una respuesta satisfactoria a esta
cuestión.
Las Ciencias Sociales deben ocuparse del hombre, este es su objeto y sujeto, pero
¿qué es el hombre?
Si preguntamos a la Antropología Filosófica: es decir a Max Scheller, Martin Heidegger,
Martin Buber, etc.;
o a la Antropología Cultural: Margaret Mead, Ruth Benedict, etc.;
o a la ciencia Política: S. Agustín, Maquiavelo, Hobbes, Pascal, Rosseau, Hegel, Marx,
Nietzche.
Nos contestarán indefectiblemente en forma dispar y sin un criterio uniforme.
Max Scheller sintetiza en tres círculos las ideas existentes en relación al hombre:
1. La tradición judeo-cristiana: El hombre creado a imagen y semejanza de Dios. La
caída y la resurrección.
2. La Antigüedad Clásica: el hombre es porque tiene “La Razón”.
3. La concepción del moderno liberalismo: es un producto de la evolución natural
(Teorías Darwinianas)
La Conclusión que extrae el filósofo alemán es que: “Poseemos una antropología
científica, otra filosófica y otra teológica que no se preocupan una de la otra. Pero no
poseemos una idea unitaria del hombre”.
“La nuestra es la primera época en que el hombre se ha hecho problemático, de
manera completa y sin resquicio, ya que además de un saber lo que es, sabe también
que no sabe.”.
Casirer y Heidegger coinciden también en señalar que no existe unidad conceptual
para responder a la pregunta ¿qué es el hombre?
Max Scheler sostiene que el hombre es hombre porque tiene razón, pero ésta no se
reduce a la razón raciocinante, puesto que “junto al pensar ideas, comprende también
una especie de intuición, la intuición de los fenómenos primarios o esencias, y además
una determinada clase de actos emocionales y volitivos que aún hemos de caracterizar.
Por ejemplo la bondad, el amor, el arrepentimiento, la veneración... Esa palabra es
espíritu".
436
La Persona es el centro activo en el que el espíritu se manifiesta dentro de las esferas
del ser finito, a diferencia de todos los otros centros funcionales de vida.
¿Qué es pues el espíritu? La propiedad fundamental del espíritu es la independencia,
la libertad, la autonomía esencial que se afianza desde el centro mismo de la existencia
personal, frente a los lazos y a la presión de lo orgánico, de la vida y de todo lo que
pertenece a ella.
El hombre es libre por ser hombre y es hombre por ser libre. El hombre tiene siempre
-aún en las peores circunstancias- una reserva inexpugnable de su libertad, que ningún
poder de la Tierra puede allanar.
Ese hombre resublimado, restaurado, no parcializado es al que debemos referirnos,
sabiendo de antemano que nuestra visión responde sólo en parte a la pregunta ¿qué es
el hombre?
437
1)Expliquesintéticamentelavisiónreduccionista,biologistayunidimensional
del hombre. ¿Qué crítica formularía a esta postura?
2) Complete el siguiente cuadro
¿Qué es el hombre?
CONCEPTO
HOMBRE CLÁSICO
HOMBRE CRISTIANO
HOMBRE MEDIEVAL
HOMBRE RENACENTISTA
3) Lea los párrafos en negrita de la página 19 y explique su postura ante ellos.
ACTIVIDAD Nº 41
438
439
Proceso de parcialización del hombre a partir del Renacimiento: el
Racionalismo inmanentista. Deshumanización del hombre. El
hombre marxista. La Filosofía permanente y el hombre
totalmente restaurado: concepción de J. Maritain.
El Racionalismo Inmanentista
La Edad Moderna acuñó el principio inmanentista que proclamaría la autonomía del
hombre frente a toda ley y toda realidad recibida desde el exterior. El libre examen
proclama el advenimiento del yo , la revolución de la conciencia individual frente a la
religión tradicional y a la institución eclesiástica. Lutero creyó que su sentimiento interior
y su propia experiencia tenían más certeza y verdad “que las ridículas reglas de los
lógicos”, las fantasías de los filósofos, la cátedra vaticana y el “mago Aristóteles”.
Ese movimiento de liberación del espíritu, será aplaudido siglos después por Hegel
que llevó el principio de la inmanencia a su apogeo.
La línea inmanentista -que nace de Descartes y que informa el pensamiento moderno-
, será continuada por Spinoza, Leibnitz, Kant, Hegel y los hegelianos de izquierda:
Feuerbach y Marx, y de derecha: Nietzche.
El principio inmanentista inspiró una corriente de pensamientos antitrascendental y
antirreligiosa, que en el campo de la filosofía política, culminaría en el Iluminismo
racionalista de Rosseau, Voltaire, Lessing y Kant. El Idealismo Trascendental (Fichte,
Schelling, Schledermarcher, Schopenhauer y Nietzche), llevará hasta sus últimos
extremos esta postura anticristiana, que se sintetizará en la proclama Nietzcheana: “Dios
ha muerto”.
Esta comprobación hará decir a un eminente pensador de nuestro tiempo, que:
“Nosotros afirmamos como verdad evidente, después de cuatro siglos de pensamiento
moderno la incompatibilidad entre el principio cristiano de la trascendencia y el principio
moderno de la inmanencia. Tal incompatibilidad no se funda únicamente sobre las
declaraciones de aquellos representantes del pensamiento moderno que han renuncia-
do a una visión cristiana y religiosa del mundo (Spinoza, Lessing, la izquierda hegeliana:
Strauss, Bauer, Feuerbach y Marx, sino que se basa en la coherencia misma del principio
en que empieza y se apoya el pensamiento moderno”.
En este sentido se puede estar de acuerdo con Feuerbach y la izquierda hegeliana,
con el marxismo o con el existencialismo ateo y anticristiano contemporáneo (Sartre,
Merleau Ponty, Jaspers), en afirmar que "la salida o la conclusión del pensamiento
moderno es la finitud del ser, la cual comporta simultáneamente la eliminación de la
trascendencia cristiana y el pseudo-absoluto afirmado por el idealismo metafísico” (Yo,
Razón, Idea, Voluntad). "El ser es declarado finito por la filosofía contemporánea, porque
habiendo sido eliminada la pseudoteología racionalista, no queda otra realidad que la
conciencia del hombre concreto, histórico, como individuo o como sociedad en su
hacerse temporal” (Cornelio Fabre: “La Dialéctica de Hegel”).
Si la conciencia, el Yo pensante comienza desde sí mismo, respondiendo al principio
de Descartes: “Pienso, luego existo”, el ser está fundado sobre la conciencia. La
conciencia es entonces vida. La vida es actividad absoluta e incondicionada.
La consecuencia del idealismo puede ser el nihilismo de Schopenhauer y Sartre (con
su sensación de la angustia, de la nada porque el individuo pensante es la única realidad),
o el activismo de Marx o de Nietzche (vertientes del comunismo y del nazismo moderno).
440
Ese activismo puro es la reducción del principio idealista a su esencialidad y el
desvelamiento a un tiempo de su imposibilidad intrínseca. “La metafísica moderna como
metafísica de la subjetividad piensa en el ser del que es, en el sentido del querer” (dirá
Heidegger).
El querer es su última, suprema y cumplida forma tiene los predicados del ser (la
voluntad de poder, la praxis). El hombre inmanentista será un activista o un desesperado.
El hombre marxista
Marx es consecuente con sus antecesores al afirmar que la religión es una alienación
del hombre. Este proyecta en Dios, sus aspiraciones, sus deseos, sus arquetipos, que
se ven frustrados en la vida real. “Los dioses han aparecido sobre la tierra para apagar
la sed, el hambre, para remediar la miseria humana”. “La religión no es más que el sol
ilusorio que gira en torno al hombre, hasta que el hombre gire alrededor de sí mismo como
de su propio sol”. Estas frases de Marx, aplican hasta las últimas consecuencias el
principio inmanentista tal como él lo recibiera de Feuerbach.
“El alma no se reforma con la religión, sino con la praxis...no ideas sino praxis...no
héroes sino masas”, concluiría Engels.
El hombre dialéctico será pues un hombre masa, vacío de espíritu, vacío de Dios,
vacío de singularidad, llenándolo de actividad, de praxis.
El hombre marxista no tendrá sustancia espiritual, no estará ligado a ninguna ética.
La praxis será para él su única vía de realización. “La falla fundamental de todo el
materialismo precedente -dirá su Pontífice- reside en que sólo capta la cosa (gegenstand),
la realidad, lo sensible bajo la forma de objeto (objetkt), no como actividad humana
sensorial, como práctica, no de un modo subjetivo”.
Marx parte del “hombre que actúa y arrancando de sus procesos de vida real, se
expone también el desarrollo de los reflejos ideológicos”. “Tal como los individuos
manifiestan su vida, así son. Lo que son coincide, por consiguiente, con su producción,
tanto con lo que produce como con el modo como producen. Lo que los individuos son
depende, por lo tanto, de las condiciones materiales de su producción” (Marx: “La
ideología alemana”).
El hombre no tiene esencia ni naturaleza, él se genera y se realiza a sí mismo a través
de la actividad. “Al producir sus medios de vida, el hombre produce indirectamente su
propia vida material”. El hombre es su propio creador a través del proceso histórico. La
clave de esta autogeneración de la raza humana está en su relación con la naturaleza.
“El hombre transforma su relación con la naturaleza y al hacerlo se transforma a sí
mismo”.
Este hombre fáustico, radicalmente inquieto y absurdamente vacío permanece en
quietud, verá en el trabajo el factor de mediación entre él y la naturaleza. Es mediante el
trabajo que el hombre modifica su forma de ser voluntariamente.
“El modo de producción de la vida material condiciona el proceso de la vida social,
política y espiritual en general”. “El total de lo que se llama historia del mundo no es más
que una creación del hombre por el trabajo humano y el surgimiento de la naturaleza para
441
el hombre, este tiene, pues, la prueba evidente e irrefutable de su autocreación, de sus
propios orígenes”.
El principio del movimiento es el que caracteriza al hombre marxista. La acción
continua es la única vía para el desarrollo de las capacidades del hombre. La única
manera de encontrar un sentido a la vida, que se realiza siendo, que “está colmada
porque está vacía”. Capta el mundo haciéndolo suyo, se lo apropia mediante el proceso
dialéctico de su acción sobre el mundo.
Esa idea del hombre productivo, inquieto, vacío de ser y lleno de acción está
condensada en la falacia fáustica; “en el principio era la acción”. Esta transformación de
la frase evangélica contiene el espíritu activista del inmanentismo. La liberación del
hombre no será otra cosa que la autorrealización en el proceso de la relación productiva
entre el hombre y la naturaleza. Es por esa razón que hay que emancipar el trabajo. La
crítica marxista al capitalismo radica, no tanto en la injusticia relativa a la distribución de
la riqueza, sino que el sistema pervierte el trabajo que se torna enajenado. La especia-
lización es anómala y contribuye a convertir al hombre en un “monstruo tullido”. El trabajo
en la sociedad socialista debe hacer posible que “yo pueda dedicarme hoy a esto y
mañana a aquello, que pueda por la mañana cazar, por la tarde pescar y por la noche
apacentar ganado y después de comer si me place, dedicarme a criticar, sin necesidad
de ser exclusivamente cazador, pescador, pastor o crítico” (“La Ideología Humana”).
Esta visión liberadora, ingenua y apacible del activismo, es una utopía abstracta. El
principio fáustico, el activismo materialista que subyace y que da su verdadera estructura
a la filosofía marxista, es la que se impone en las sociedades comunistas, convirtiendo
a los seres humanos en máquinas de producir, en máquinas de destruir, en máquinas de
una praxis expansiva y sin alma.
El hombre dialéctico, pragmático, contumaz, carece de ser. Su vida es una permanen-
te contienda con el mundo, al que mediante la energía del trabajo, pretende apropiárselo.
Debe vencer sus resistencias, recrearlo y recrearse mediante la razón. No encuentra otro
orden que aquél que él debe imponer en las cosas. Lo que lo mueve es en realidad el
deseo de construir el paraíso en la tierra; tomando por asalto el mundo. Un extraño
paraíso sin espíritu, sin estructuras, sin vértebras morales, sin instituciones, sin familias,
sin patrias, sin propiedad, en donde el hombre-masa, vaciado de toda sustancia humana,
girará sobre sí mismo, en una beatífica praxis permanente, en una comprensión activa
de su condición de materia excitada y sin destino.
El hombre dialéctico pertenece a un proceso histórico inexorable que lo conducirá a
esa parusía materialista. En ese proceso él es una máquina, una palanca del destino que
está en guerra contra todo lo que se oponga a su concepción mesiánica. Es un átomo
catapultado contra una sociedad, contra una clase, contra una raza, a la que no
pertenece. Ha perdido el sentido de solidaridad con la realidad inmediata, a la familia, a
la patria, a la nación, a la raza humana. No es un hombre concreto en un mundo concreto.
El principio inmanentista lo dispara hacia la abstracción, hacia el sentido final de la
historia, hacia la felicidad del hombre abstracto para la sociedad abstracta.
El motor dialéctico avivará en él todas las fracturas accidentales, aquello que no
pertenece al ser. Las diferencias de clase, el color de la piel, la distinta posición social,
las diversas posiciones mentales, los estratos generacionales. De esta manera, su
metodología, atizará todos los odios, se apoyará en el resentimiento, introducirá en la
sociedad un fermento explosivo que nacerá desde el corazón de cada individuo.
442
Hacia la búsqueda del hombre real. La Filosofía del ser.
Restauración total del hombre.
El siglo XIX, fue incapaz de producir una ontología o una metafísica sistemática. El
pensar filosófico dominado por el idealismo inmanentista, por el racionalismo, el positi-
vismo y el voluntarismo, no dejó resquicio para el desarrollo de una respuesta basada en
la Philosophia Perennia. El siglo XX, en cambio, ha visto surgir una pléyade de
metafísicos, entre los que cabe señalar a Whitehead, Alexander, Hartmann, M. Adler, D.
Mercier, A. Gardeil, J. Maritain, para solamente citar a los más conocidos.
Lo verdaderamente importante de este florecimiento que es cada vez más impetuoso,
es que la nueva y eterna filosofía del Ser ha encontrado coincidencias asombrosas con
la física -moderna-, la escuela de Hamburgo y la Escolástica. Las concordancias son
decisivas en torno a problemas como la naturaleza del conocimiento (que abandonan
definitivamente el principio inmanentista), sobre la estructura escalonada y jerárquica del
mundo,sobreelespíritucomoelnivelmáximodelser(suscaracterísticasdeinmaterialidad,
autonomía e individualidad); y de la existencia de fines en las cosas creadas.
El hombre restaurado que surge desde este movimiento de pensamiento se afirmará
en los siguientes principios:
1) Principio de trascendencia: la realidad existe con independencia del hombre que
puede o no percibirla. El realismo permite retornar al sentido común y dar una base sólida
al pensamiento. El principio de inmanencia que pretende que sólo podemos conocer lo
que se halla “en” nosotros, descansa en la concepción materialista del aislamiento
fundamental de las cosas. Nuestra experiencia receptiva, y la acción humana presupo-
nen trascendencia, proyección e interacción sobre y desde un mundo que es mucho más
vasto que nosotros mismos.
2) Estructura jerárquica del hombre y de la realidad: la realidad tal como se
presenta al conocimiento humano, expone distintos niveles y jerarquías, donde la
legalidad natural puede variar.
El mundo atómico se mueve dentro de un mundo de probabilidad, que empero, no
hace por ello menos estable la estructura de la materia. A partir de la realidad atómica y
molecular se construyen sistemas de creciente complejidad y riqueza. Los elementos
inorgánicos, la vida vegetal, la vida animal y el hombre, coronación y resumen de todos
los sistemas previos.
De los nuevos conocimientos aportados por las corrientes filosóficas del siglo XX, se
pueden extraer los siguientes axiomas:
a) Lo superior puede explicar lo inferior, pero lo inferior no puede explicar lo
superior: este principio es olvidado por el materialismo determinista, que pretende
explicar las producciones del espíritu partiendo desde la materia. En el hombre esa
conformación jerárquica desciende desde el espíritu, pasando por la razón, hasta los
sentidos y no en sentido inverso.
b) La mutabilidad del hombre es inferior en grado a su inmutabilidad: lo que
constituye su ser (el primer grado de firmeza ontológica) es más estable que lo que
deviene. La estructura que permanece a través del cambio, es la que constituye la
esencia. Esa estructura es también jerárquica.
443
c) La unidad esencial del hombre: esta idea presupone que el hombre es“imagoDei”,
es una criatura divina, profundamente real. También presupone la idea de humanidad.
Este concepto debe llevar a la “alegría y no al dolor; al gozo y no a la pena; a la riqueza
y no a la pobreza; a la amistad y no a la enemistad; al reconocimiento noble y libertador
de la jerarquía del ser y la primacía del espíritu y no al enraizamiento vegetativo de la
tierra, o al cultivo meramente biológico de la raza; a la justicia y no a la injusticia; al amor
y no al odio; en una palabra a la unidad estructurada y no a la separación y a la escisión
suicida de cada uno de sus miembros”.”Los pueblos deben realizar y dar cuerpo a la idea
del hombre” por encima de sus intereses privados.
d) La estructura jerárquica del hombre señala que la reflexión debe preceder a
la acción: este principio fue ya desarrollado por Aristóteles; la acción responsable, está
presidida por la fronesis. El activismo inmanentista queda así en descubierto, como
ideología que vulnera el orden natural del espíritu. La actividad del hombre vacío de ser
y de finalidad, introduce el caos en la naturaleza y en la sociedad.
e) El hombre no es neutral respecto de los valores: su acción debe enderezarse
al bien, a la verdad, hacia la belleza; es por ello que el hombre nuevo rechaza
enérgicamente la idea que pueda ser bueno aquello que se realiza con medios
intrínsecamente perversos. La ética marxista que considera bueno todo lo que contribuye
a la destrucción del mundo occidental es enteramente repulsiva.
f) El ser humano es una unidad de cuerpo y alma: de razón y de pasión de
sensibilidad y espíritu. Esa unidad debe tener un dinamismo armónico, que le permita ser
y actuar dentro de la ley natural, que le permita multiplicar los bienes y alcanzar la plenitud
individual y social dentro de la ley natural.
Ese equilibrio sólo puede ser alcanzado mediante la comprensión, la aceptación y la
asunción de la propia cultura. De allí deriva la importancia del arquetipo propuesto que
deberá ser transmitido a través de las generaciones mediante la educación.
g) El hombre pertenece por naturaleza al reino del espíritu: este reino es el de la
libertad. La Justicia y la Paz no existen por sí mismas, sino que pertenecen al ámbito de
la libertad, que es propio de los seres espirituales. El orden social debe ser justo para que
sea humano, aunque para ello deba sacrificar algunas facetas del orden natural. El límite
de este sacrificio está dado por el respeto al modo de ser de los entes naturales y
espirituales, que no debe ser alterado esencialmente por el orden implantado por el
hombre. El orden político debe asentarse sobre:
1) La Justicia: es un valor que el hombre debe realizar mediante el entendimiento y en
el ámbito de la libertad.
2) La Paz: se fundamenta sobre el orden justo.
3) El orden debido: es lo atinente a la naturaleza y está comprendido dentro del orbe
de lo necesario.
El hombre restaurado es el hombre real
Esta restauración del hombre se inspira en la filosofía realista, cuya premisa fundamen-
tal se asienta en el principio de trascendencia. Este principio señala que el ser es el
fundamento de la conciencia (Sun: ergo cogitum-Kierkegaard) y no que la conciencia es
el fundamento del ser, como pretende el inmanentismo cartesiano. (cogito, ergo sun)
444
La conciencia es recepticia. El hombre se encuentra ligado por su ser con la realidad
del mundo que tiene frente a su conciencia. La verdad no surge del interior del hombre.
Este no mueve por su cuenta el desarrollo de la vida y de la historia. La realidad es objetiva
y tiene su propia estructura.
La naturaleza tiene presencia inmediata y la conciencia puede aprender su realidad
por la mediación de los sentidos.
El hombre puede elevarse progresivamente, mediante los sentidos, al concepto. La
experiencia, la inducción consigue penetrar las estructuras jerárquicas del mundo y de
la conciencia. A partir de los sentidos el hombre se eleva hasta el pensamiento
especulativo. Pero el pensamiento no puede rechazar los sentidos, porque sin ellos no
pueden existir.
El espíritu evita que el hombre quede aprisionado en lo meramente sensible. La razón
humana y los sentidos son pues capaces de conocer la realidad, de penetrar en el mundo
trascendental del hombre.
El hombre restaurado se diferencia del inmanentista en la noción acerca del ser:
a) El inmanentismo afirma un ser de conciencia. Es decir, que el ser está determinado
y fundado por la conciencia (pienso, luego existo).
b) El Realismo señala la conciencia del ser. Es decir que la conciencia se funda y
determina desde la realidad (desde el ser), percibida y reconocida por ella. El mundo
emerge como realidad para la conciencia a través de los sentidos y de la reflexión.
El hombre derivado del pragmatismo: el pragmatismo de origen puritano, forjará un
hombre encerrado dentro de sí, preocupado sólo por el éxito material, por la reciprocidad
absoluta en su relación con sus semejantes y por la aplicación del intelecto a la
dominación de un mundo que ha de servir a su mayor acumulación de poder y riqueza.
El otro arquetipo aportado por los filósofos, economistas y politólogos de los últimos
tres siglos es el hombre inmanentista, Fáustico o Dialéctico.
Frente a esos dos prototipos, cuya subjetividad está pervertida, se alza el hombre
cristiano. El hombre que comprende que su recto orden consiste en mantener la relación
armónica entre la razón, el corazón y el cuerpo, y que dentro de esa armonía de su
subjetividad es capaz de comprender y aceptar el orden subjetivo, manteniéndose firme
sobre un mundo al que ama y desea preservar.
Si el intelecto se aísla del cuerpo, el cuerpo queda librado a su propio juego. El
individuo buscará compensar la falta de dimensión espiritual e intelectual, con la
hipervaloración de los instintos, de los placeres, de las apetencias, aún las superfluas.
El hombre unidimensional, vacío de vida interior, de vocación, de Ser, será el animal
domesticado para la sociedad de consumo, preparado por una sociedad donde lo
importante es tener más cosas, satisfacer más apetitos, saciar placeres cada vez más
sofisticados.
El caos humano proviene de una ruptura de la armonía entre el entendimiento, la
voluntad y la pasión. El primado del placer es tan malo como el dominio del sentimiento
ciego y anti-intelectual, que es enemigo del pensamiento. Esas dos perversiones, no son
inferiores a la que proviene de la hegemonía de lo abstracto, lo técnico o lo mecánico.
El hombre restaurado no pretende ser producto de sí mismo, sino que pertenece a una
cultura, a una patria, a una nación, a una fe, a una ciudad, a un barrio, a una familia.
Pertenece a una época y a una iglesia. Es rico en su participación social, a través de los
estratos sociales en donde le toca actuar. Es un hombre que se inserta en la sociedad
445
en forma íntegra a través de una extensa retícula de de asociaciones, grupos, clubes,
gremios, a los que presta y de los que recibe apoyo solidario.
Es un hombre libre, que ejerce su voluntad cumpliendo los compromisos voluntaria-
mente contraídos, y por aquellos que provienen de la sangre, de las instituciones o de
un mandato ético. Es finalmente un hombre libre, protegido por las garantías jurídicas que
le otorga el Estado, y por las garantías que deben rodear la propiedad familiar.
El desarraigo es el primer factor de ruptura que precipita al hombre hacia la fluidez
dialéctica, hacia la negación del compromiso con lo real, con lo inmediato sensible, para
entregarse a lo abstracto, a los mesianismos utópicos que precipitan al individuo de la
praxis contra su familia, su Patria, su cultura, su Dios y su propia libertad.
La realización de lo personal y de la sociedad sólo puede cumplirse en un sentido
plenamente humano, dentro de la libertad. Pero es menester preparar a los individuos,
educarlos, potenciarlos en torno a los valores últimos de nuestra cultura, a fin de que sean
capaces de ejercer una libertad responsable, justa y enderezada a la Paz.
El hombre es un ser capaz de libertad. Ser libre es ser Señor; es tener y ejercer un
poder que no vulnere el orden debido. La autonomía humana debe desarrollarse a través
y dentro del orden verdadero. La libertad ejercida para el mal carece de legalidad ética,
y trastorna la ordenación natural introduciendo el caos. La falsa libertad lleva al caos, a
la anarquía y luego al despotismo en forma alternativa.
El hombre puede ser creador porque es “imago Dei”. Pero ese poder puede realizarse
a través del amor y del logos natural. Solo así la libertad se asentará en un basamento
intelectual y ético, que hará posible al hombre tender hacia el orden verdadero que
respete el orden ontológico de la creación.
El caos nace de la subjetivación y aislamiento de la razón, de la perversión de la
voluntad, del principio inmanentista que conduce a la tentación bíblica “Eritis sicut Deus”
(y seréis como Dios).
El hombre real
Miguel de Unamuno ha dicho que el hombre que a él le interesa es: “el hombre de
carne y hueso, el que nace, sufre y muere -sobre todo muere-, al que come, bebe, juega,
duerme, piensa y quiere; el hombre que se va y a quien se oye, el hermano, el verdadero
hermano.”
“Porque hay otra que llaman también hombre, y es el sujeto de no pocas divagaciones
más o menos científicas. Y es el bípedo implume de la Leyenda, el Zoom político de
Aristóteles,elcontratantesocialdeRosseau,elhomoeconomicusdeLosManchesterianos,
el homo sapiens de Linneo, o, si se quiere, el mamífero vertical. Un hombre que no es
de aquí o de allí, ni es de esta época o de la otra, que no tiene ni sexo ni patria, una idea,
un fin". Es decir, un “no hombre”.
El nuestro es el otro, el de carne y hueso; yo, tu, lector mío, aquel otro de más allá y
cuantos pisamos la Tierra. Y ese hombre concreto de carne y hueso es el sujeto y el
supremo objeto a la vez de toda filosofía” -y de toda política, agregamos- “quiéranlo o no
ciertos sedicentes filósofos”.
El hombre concreto sujeto y objeto de las ciencias sociales es pues el hombre real y
no el concepto abstracto de hombre que puede aportar una ideología o una moda
filosófica pasajera.
446
El Racionalismo -que se abre camino a partir del Renacimiento- reconoce en Descartes
sumáximoexponente.Enestepensadorfrancésseencuentranlasraícesdelinmanentismo,
que se analizará luego, y de una Preocupación Hipertrófica por lo metodológico, que
conducirá al positivismo moderno.
La concepción cristiana del hombre. J Maritain
La idolatría del método es una de las consecuencias más negativas del cartesianismo,
que ha circunscripto drásticamente el ámbito del saber científico a los conocimientos
reductibles a su eslabón racionalista.
Este reduccionismo, no ha respetado la regla de oro de la epistemología que pone el
centro de gravitación de cada disciplina en su peculiaridad, en la especificidad de su
objeto de estudio, sin pretender avasallar la rica y diversa realidad del hombre y del
cosmos, con un método pretendidamente universal y único.
Cabe la advertencia que esta excesiva valoración de lo metodológico supone preferir
lo substancial en función de lo adjetivo, situación que supone una pérdida del sentido y
la jerarquía de los saberes.
1. El moderno método empírico-racionalista derivado del cartesianismo, sólo toma en
cuenta los datos de la realidad que pueden verificarse a través de la experiencia, sin
tomar los saberes filosófico, metafísico, ontológico, que tienen otros fundamentos y que
reconocen a la intuición como una de las fuentes del pensamiento.
Esta concepción no tiene en cuenta la personalidad que muestra al hombre como un
ser único, como una totalidad independiente y llena de sentido, como un microcosmos
que se relaciona inteligentemente con el mundo exterior.
2. La visión opuesta, surge de una experiencia vivenciada del ser del hombre y nos
conduce la segunda concepción.
Esta concepción está grabada a fuego en el corazón humano. Desde los tiempos más
primitivos el hombre ha creído en la existencia del alma. Así lo atestiguan los cultos
ancestrales. No existen pueblos sin creencias religiosas.
La idea del destino divino del hombre y de su dignidad como imagen de Dios, no es
un patrimonio el cristianismo. Tampoco es una creencia privativa de nuestra religión. La
convicción que el hombre es un ser integrado por cuerpo y alma, radicando en ella la más
alta dignidad de la inteligencia y el asiento de la libertad.
Aristóteles creyó que el alma es la raíz de la personalidad y que por esa razón está
revestida de una dignidad absoluta. El alma es el centro unificador de la persona, el centro
de la emergencia de lo humano y el eje de la libertad. (Modernamente Viktor Frank retorna
a esta concepción).
J. Maritain: su concepción del hombre como individuo y como persona
Jacques Maritain, pensador católico contemporáneo dice: “el hombre
antropológicamente es uno, pero desde el punto de vista social puede ser considerado
como individuo o como persona”.
447
El hombre como persona es un ser compuesto de cuerpo y alma. Como individuo que
pertenece a la especie humana, tiene necesidades y fines que se satisfacen a través de
la vida de relación, de su participación social y política.
El hombre como persona, dotada de un alma inmortal y de un destino trascendente
absolutamente singular e intransferible, para realizarse debe apartarse de lo social y vivir
desde su intimidad. Como persona el hombre tiene fines propios que no pueden ser
interferidos por el poder del Estado, ni por ninguna otra instancia social.
La idea de Maritain es que tomado el hombre como individuo, éste es un ser social que
debe sujetarse a las normas y prescripciones estatales: “jamás un hombre podrá tener
un privilegio sobre los demás hombres” -afirma-. Pero el hombre como persona debe
tener la libertad de elegir su destino último para salvarse o para perderse. En esa
dimensión de la supra temporalidad o del destino eterno del hombre, el poder no debe
actuar ni interferir.
Como dice también Heller, la persona, en su faz social puede y está sometida a las
leyes y a la acción del poder, pero la esfera de su intimidad no puede ser avasallada ni
por el poder más alto.
448
449
1) Explique las siguientes afirmaciones y sobre la base de ellas describa
sintéticamente las argumentaciones de la filosofía inmanentista:
- "Pienso, luego existo" Descartes
- "Dios ha muerto" Nietzche
- "El alma no se reforma con la religión sino con la praxis" Engels
2) ¿Cuáles son los principios fundamentales que postulan la restauración
total del hombre?
ACTIVIDAD Nº 42
450
451
El hombre como individuo: dimensiones y planos
de la realidad en que transcurre su vida
Se ha expresado ut-supra que el hombre es el origen y el fin de la sociedad y del Estado.
Esta afirmación es verdadera partiendo del hombre real y concreto, integrado naturalmen-
te en lo social y en la vida política, pero al mismo tiempo dueño de su propia intimidad y
de finalidades personalísimas que no se agotan en su actividad relacional.
Las dimensiones en que se mueve la vida del individuo y que emergen de su propia
naturaleza son:
1) LA MUNDANEIDAD
2) LA SOCIABILIDAD DE LA EXISTENCIA HUMANA
3) LA POLITICIDAD
Estas dimensiones se refieren a la vida exterior del ser humano, pero no a su intimidad
irreductible o en la terminología Manteriana, a su ser como persona.
Hecha esta aclaración, podemos internarnos en el estudio de los planos exteriores de
la vida del hombre.
1) El hombre, ser mundano:
“Yo, el gran teatro del mundo
para que en mí representen
los hombres y cada uno
halle en mí la prevención
que le impone el papel suyo.”
Así expresa magistralmente, Calderón de la Barca, la inexorable mundaneidad del
hombre, que se halla lanzado en este vasto escenario, donde debe representar el drama
de su vida, ”que le impone el papel suyo”.
No existe otro espacio ni sitio donde el hombre pueda realizar la aventura de vivir.
El mundo es el contorno donde transcurre la existencia humana y en él están las cosas,
los entes y los seres humanos. Ortega y Gasset señala que el hombre, al vivir, se
encuentra con eso que llamamos contorno, circunstancia o mundo. Al haber vida humana
hay ipso facto dos términos o factores igualmente primarios el uno que el otro, y además
inseparables. “El hombre que vive y la circunstancia en que el hombre vive”.
Esta circunstancia también está integrada por el contexto cultural, la lengua, las
vigencias sociales, los estilos del vivir, las modas, la tradición, la cultura, etc.
En consecuencia el hombre es un ser inexorablemente mundano porque él está en
el mundo. Mundo, es la circunstancia, la inmensa realidad que conforma mi manto
existencial. En ese amplio contexto, se incluyen, el contorno físico, las cosas materiales
pertenecientes a los reinos mineral, vegetal y animal, el orbe cultural pleno de elementos
significantes y también los otros hombres.
La vida del hombre se da pues en el mundo. El, en su vivir dramático, intransferible y
libre, establece diversas relaciones con las cosas y los seres.
Está abierto a la realidad y a lo otro que no es el mismo.
452
En el encuentro con la realidad circundante el hombre actúa de diversa manera con o
sobre los objetos, sujetos y cosas que encuentra. "Pregúntese cada cual si su propio
comportamiento con una piedra puede calificarse de social” -pregunta Ortega y Gasset-
Lo comparamos con nuestro comportamiento ante otro hombre. “La diferencia es
palmaria” -agrega- “Sabemos que la piedra no se entera de nuestra acción sobre ella y
que su comportamiento mientras la golpeamos se reduce a quebrarse, fraccionarse,
porque ello es su mecánica e inexorable condición.”.
“La piedra existe pero no co-existe. El coexistir es un interactuar las existencias, un
entre o inter-existir dos seres, no simplemente estar ahí, sin tener que ver el uno con el otro”.
Esta relación interindividual se produce en el momento de la emergencia del otro, de
los otros hombres.
No existe otro ser en el mundo semejante al hombre. La relación de la persona con
su contorno, es una relación de sentido, de comprensión y de actuación inteligente (de
intus-legere: leer dentro de las cosas) sobre el mundo para aprovecharlo, disfrutarlo,
transformarlo o sufrirlo.
La vida del animal, en cambio es vía permanente de exterioridad, un adecuarse
pasivamente al medio.
El animal -continúa Ortega- “vive en perpetuo miedo del mundo y a la vez, en perpetuo
apetito de las cosas que hay en él y que en él aparecen, un apetito indomable que se
dispara sin freno ni inhibición posibles".
...”Son los objetos y acaecimientos del contorno quienes gobiernan la vida del animal,
le traen y le llevan como una marioneta. El no rige su existencia, no vive desde sí mismo,
sino que está siempre atento a lo que pasa fuera de él, a lo otro que él.
El hombre puede, de cuando en cuando, suspender su ocupación directa con las
cosas, desasirse de su derredor, desatenderse de él , y sometiendo su facultad de
atender, volverse, por así decirlo, de espaldas al mundo y meterse dentro de sí, atender
a su propia intimidad , ocuparse de sí mismo y no de lo otro, de las cosas”.
La intimidad humana es una posibilidad de abstraerse del mundo, que es precisamen-
te “la total exterioridad, el absoluto fuera”. El hombre, ser mundano, tiene ese refugio de
su intus, su intimidad, “su sí mismo, que está constituido especialmente por ideas”.
El hombre está inexorablemente instalado en el mundo pero puede tomar distancia de
él , puede refugiarse en su interior e incluso puede prescindir temporalmente de lo exterior
para dedicarse a reflexionar, analizar, investigar y resolver libremente sobre su vida en
relación a su propio ser, a los demás hombres y a las situaciones o cosas que le plantea
su existencia en el mundo.
Sólo el hombre tiene esa maravillosa posibilidad de vivir desde sí. Sólo es irremedia-
blemente libre y responsable de sus decisiones.
José Ortega y Gasset magistralmente ha explicado lo que significa la vida humana -
vivida desde sí y no desde los demás-.
Cuando mi vida se desarrolla partiendo, no desde el personalísimo núcleo de mi
intimidad, sino desde lo que los demás han hecho y su vinculación con ellos, se penetra
en el ámbito de lo social.
453
"Hagámosnos firmes en la evidencia de que sólo es propiamente humano en mí lo que
pienso, quiero, siento y ejecuto con mi cuerpo siendo yo el sujeto creador de ello, o lo que
a mí mismo, como tal mi mismo, le pasa; por tanto, sólo es humano mi pensar si pienso
algo por mi propia cuenta, percatándome de lo que significa. Solo es humano lo que al
hacerlo lo hago porque para mí tiene un sentido, es decir, lo que entiendo” -dice Ortega-
.
Recasens Siches coincide al señalar que: la vida humana es la que el sujeto vive con
radical originalidad, en tanto que persona profunda y entrañable, como sujeto único e
insustituible. El hombre elabora su vida de acuerdo a elementos significantes.
Sin embargo el ser humano para su propia expresión toma conceptos, palabras,
gestos y estilos vigentes en la sociedad. (La moda, la Lengua, las convenciones). Esto
es la vida social que la toma elaborada. Esta vida social no es ni original, ni íntima y
podemos casi escindirla de la vida personal y profunda.
Legaz y Lacambra dice que el vivir social es un vivir desde los otros -de lo que los
demás han construido- y no desde uno mismo.
2) La sociabilidad del hombre
Ortega y Gasset nuevamente viene en nuestro auxilio para esclarecer como se da
naturalmente la vida social, partiendo del hecho que el hombre es un ser esencialmente
abierto a su prójimo. Su apertura es una actitud innata y que se da necesariamente
porque nace de la naturaleza profunda del hombre.
“El hombre está a Nativitate abierto al otro que él, al ser extraño, o con otras palabras:
antes que cada uno de nosotros cayera en cuenta de sí mismo, había tenido ya la
experiencia básica de que hay los que no son yo, los otros”.
El estar abierto al otro, a los otros es un estado permanente y constitutivo del hombre.
Es el estado de coexistencia y la matriz de cualquier posible relación social. Cuando la
relación con el otro ser torna activa, yo actúo sobre él y él actúa sobre mí.
Esta relación social que nace de la acción recíproca entre las personas, es una
consecuencia inexorable de la naturaleza humana. El hombre es inexcusablemente
sociable y mundano. La sociabilidad humana es una forma de ser mundano y es
constitutiva del ser del hombre.
El hombre está en el mundo y convive con los otros hombres. La sociabilidad tiene su
origen en mi vida que es la realidad radical y suprema. Es por ello, que soy un ser
constitutivamente, radicalmente sociable. La sociabilidad no se da fuera de mi vida sino
enraizada e incorporada a mi vida.
La Politicidad emana de la sociabilidad humana porque es sólo la organización
necesaria -cualquiera que ella sea-, la organización política de la convivencia. La
Politicidad es también constitutiva e inicialmente propia del ser humano. Es uno de los
ingredientes de su naturaleza.
3) La politicidad del hombre
La politicidad está entrañablemente unida a la sociabilidad humana, pues no es otra
cosa que la convivencia organizada. Podríamos agregar que la politicidad es una conditio
sine qua non de la convivencia; no es posible convivir sin que exista una forma, un cauce,
un marco y un orden previo.
454
La afirmación precedente está abonada por la experiencia histórica y por un análisis
genético de la convivencia.
Si nos remontamos al pretérito del hombre lo encontraremos siempre encuadrado
dentro de una organización social -aunque sea de carácter muy rudimentario-. Esta
comprobación desmiente las teorías que pretenden afirmar que hubo un tiempo histórico
en el que el hombre carecía de organización social y que ésta es un producto del progreso
cultural e histórico.
La Arqueología, la Antropología y la Historia desmienten acabadamente esas posicio-
nes negativas.
La afirmación categórica del Estagirita que el hombre es un animal político, significa
que es un ser constitutivamente político y que lo es ab initi. El “zoon fizci politikon” expresa
la realidad que el hombre originariamente convive en formal organizada porque la
politicidad integra y es parte de su ser.
En síntesis a) mundano y constituye la realidad radical y primaria, de
el hombre es un b) social donde debe partirse para conocer y comprender
ser esencialmente c) político la realidad social y política.
a) Es mundano porque el mundo es su sitio, su patria, y el escenario donde se
desarrolla el drama de su vida.
b) Es social porque convive y se relaciona con otros hombres.
c) Es político porque ab initio convive dentro de un orden del que forma parte. La
sociedad y el Estado existen inicialmente con el hombre y emanan originariamente de él.
¿Qué es la realidad social? Presentación del
tema: miseria de la Sociología
Ortega y Gasset decía sobre la Sociología: “Buena parte de las angustias históricas
actuales procede de la falta de claridad sobre problemas que sólo la Sociología puede
aclarar...que se origina a su vez en el deplorable estado de la Teoría sociológica. La
insuficiencia del doctrinal sociológico que hoy está a disposición de quien busque, con
buena fe, orientarse sobre lo que es la política, es Estado, el Derecho, la colectividad y
su relación con el individuo, la nación, etc., estriba en que los sociólogos mismos no han
analizado suficientemente en serio, radicalmente, esto es, yendo a la raíz de los
fenómenos sociales elementales. De aquí que todo ese repertorio de conceptos sea
imprevisto y contradictorio”.
“Si como se ha creído casi siempre -y con consecuencias prácticamente más graves
en el Siglo XVIII- la sociedad es sólo una creación de los individuos que, en virtud de una
voluntad deliberada, se reúnen en sociedad..., la sociedad no tiene propia y auténtica
realidad y no hace falta una sociología”.
Ahora bien, la cuestión de si algo es o no, propia y últimamente realidad, sólo puede
resolverse con los medios radicales del análisis y la técnica filosóficos. "Se trata pues, de
averiguar si en el repertorio de las realidades auténticas -esto es, de cuanto no es ya
reductible a alguna otra realidad- hay algo que corresponda a eso que llamamos hechos
sociales”.
455
A través de un ejemplo explique la afirmación siguiente:
"El hombre es un ser esencialmente mundano, social y político"
ACTIVIDAD Nº 43
456
457
Naturaleza de la Sociedad
Ortega y Gasset ha realizado un análisis minucioso de los autores que han tocado este
tema desde diversos ángulos y llega a la conclusión que ni Augusto Comte -iniciador de
la sociología- ni sus epígonos, parecen tener en claro lo que “entiende por sociedad”.
“Los libros de sociología no nos dicen nada claro sobre qué es lo social, sobre qué es
la sociedad” (El hombre y la gente, Ortega y Gasset).
Es lo que ocurre cuando nos referimos a realidades habituales con las que tenemos
que lidiar cotidianamente. La realidad como tal se nos impone por su sola presencia y su
aparente sencillez.
Es obvio, que desde su origen el hombre se halla inmerso en la sociedad. Nace en el
seno de una familia, vive, se forma y crece, contenido y estimulado por su permanente
relación con otros hombres.
Esa habitualidad de la vivencia de la vida en sociedad puede explicar la razón de la
falta de precisión de conceptos que se dan como valores entendidos. “Al leer sus libros
-dice Ortega y Gasset- descubrimos que sus autores -los señores sociólogos- ni siquiera
han intentado un poco en serio ponerse ellos mismos en claro sobre los fenómenos
elementales en que el hecho social consiste”.
Esa ambigüedad conceptual se refleja en las teorías que intentan dar una explicación
sobre lo que es la realidad social, a las que podemos agrupar como sigue:
1. Una posición sostiene que la sociedad está configurada por el contorno externo del
hombre y se presenta ante él como una realidad extrasubjetiva y ajena a su propia vida.
Es un ser supraindividual que troquela la conducta humana.
Las teorías sociológicas que siguen los lineamientos de Augusto Comte, sostienen
que la sociedad es una realidad distinta de los individuos que la componen y que lo
individual se explica por y desde lo social.
El realismo sostiene que la sociedad es un ser superior y anterior a los individuos.
Durkheim considera que los hechos sociales son sistemas de ideas objetivadas,
realidades que pueden ser percibidas como cosas. Durkheim es el mentor de la Escuela
Objetiva Francesa. Espinas cree que el individuo es un producto de la sociedad y no el
autor de la sociedad.
La teoría organicista: sostiene que la sociedad es un organismo similar a los seres
vivos y que tiene un ciclo biológico propio e independiente de los hombres que la integran.
Las teorías fisicistas: considera que la sociedad se rige por leyes causales como las
leyes físicas. La consecuencia de esta posición es caer en el determinismo social que
priva a los hechos sociales de la intencionalidad y de su significado humano.
2. La posición opuesta sostiene que la realidad social es una realidad accidental de
relación.
Es no sustancial, porque no existe “per se” sino en función y por causa de los hombres
que la integran.
Solo los hombres constituyen la realidad sustancial que sostiene y da consistencia a
las realidades accidentales que son la sociedad y el Estado.
458
En esta posición, que deriva del Realismo Aristotélico, se alinean autores nacionales
y extranjeros. El Dr. Bidart Campos, en nuestro país, ha expuesto brillantemente esta
posición.
Sin realizar estas sutiles disquisiciones filosóficas, Herman Heller entiende que la
realidad social es Efectividad Humana; es una realidad que está siendo permanentemen-
te construida por el hombre y que simultáneamente, constituye una realidad sobre la que
el hombre conoce, reflexiona y actúa.
3. El Nominalismo: considera que no existe la sociedad sino un conjunto de seres
humanos relacionados entre sí. Las personas son las únicas realidades y los hechos
sociales son simples productos de la interrelación humana.
Los representantes más conspicuos de esta concepción son G. Tarde, Wiese y
Vierkant.
Una variante de las teorías que niegan la realidad sustancial de la sociedad, está dada
por el mecanicismo, que considera que la sociedad es un mecanismo, una creación
artificial de la voluntad humana. En esta posición se inscriben los que consideran que la
sociedad se genera desde un contrato, convención o pacto entre los hombres. ( Hobbes,
Rosseau, Locke, etc.)
Esta posición extrema está superada y conciliada con la Línea Naturalista, en el
pensamiento de Herman Heller que veremos a continuación.
La realidad social: errores del Racionalismo y del Naturalismo
La corriente del pensamiento naturalista considera que el hombre está inmerso y es
parte de la naturaleza y por ende, la sociedad es también un producto exclusivamente
natural y sometida a sus leyes.
El pensamiento racionalista cree que la realidad social se construye mediante el obrar
racional del hombre, minimizando los determinismos y elementos condicionantes que
provienen de la naturaleza y que actúan sobre el hombre. Esta posición racionalista se
preocupa casi exclusivamente de las relaciones entre el hombre y el orbe cultural.
Herman Heller señala que en la realidad social existen aportaciones de la naturaleza
y la cultura en una relación dialéctica necesaria y permanente.
El hombre es el gran protagonista de la vida social y es quien construye esa realidad
a través de su actividad. Recibe la influencia permanente de la naturaleza -porque es un
ser biológico- y de la cultura -porque es un ser espiritual. La realidad social es así una
unidad dialéctica indestructible de naturaleza y cultura.
La realidad social no excluye la realidad natural pero no se explica desde la naturaleza.
Las leyes naturales se fundan en el principio de causalidad estricto -dada la causa A
seguirá necesariamente el efecto B-, y por ello son determinísticas. Vistas desde esta
perspectiva podríamos afirmar que las leyes naturales son inexorables.
La conducta humana -sustancia de la realidad social- es mutable y las leyes que
pueden deducirse de su estudio son meramente probabilísticas.
El hombre genera la cultura como un instrumento apto para interpretar el mundo y
dominar la naturaleza.
459
El hombre como cuerpo -como Bros-, está sometido a las leyes naturales, pero en él
prepondera el espíritu, que corresponde al reino de la libertad. Es por esta razón que la
vida social -parte de la vida humana- contiene elementos naturales pero la primacía está
dada por la cultura, que es el producto más genuino del espíritu humano.
Sociedad y Comunidad
En el lenguaje habitual sociedad y comunidad se utilizan como términos sinónimos.
Ferdinnand Toybee en su obra “Comunidad y Sociedad” distingue los dos conceptos. La
comunidad según este autor se daría siempre como centro de vida real y orgánica. La
comunidad se origina espontánea y naturalmente sobre afinidades étnicas, culturales,
religiosas, etc., entre los miembros que la integran. Los ejemplos más nítidos de
comunidades los encontramos en la familia -la más pequeña- y la Nación -la comunidad
de mayor radio-.
En la comunidad los hombres están esencialmente unidos. “La comunidad de sangre,
como unidad de esencia, se desarrolla y especializa en la comunidad de lugar, que tiene
su inmediata explosión en la convivencia local y esta comunidad pasa, a su vez, a la del
espíritu, resultando de la mera actuación y administración recíproca en la misma
dirección, en el mismo sentido”.
Los tres tipos de comunidad según el autor mencionado son:
1. La comunidad de sangre: nace del parentesco y su elemento nucleante es la casa.
“El hombre corriente se encuentra o se siente más seguro cuando se encuentra rodeado
de su familia."
2. La comunidad de lugar: deriva de la vecindad y se estructura en el poblado “donde
la proximidad de las viviendas y los bienes comunales determina numerosas relaciones
entre los hombres y hace que éstos se acostumbren a conocerse y tratarse mutuamente;
el trabajo en común, impone el orden y el gobierno..."
3. La comunidad de espíritu: proviene de la amistad y surge de Las Concepciones y
actuaciones coincidentes.
La sociedad, en cambio, -no se trata de la sociedad general, sino de las sociedades
comerciales, civiles, de fomento- se generan por actos voluntarios y reflexiones de
quienes las integran y tienen por fines “el provecho, la utilidad y la ganancia”.
La sociedad es pues un producto racional y mecánico.
Bidart Campos puntualiza que “la comunidad es un organismo social, mientras que la
sociedad es una organización social; en la comunidad se da una comunión entre sus
miembros, en tanto en la sociedad se da un concurso” de voluntades.
Max Weber señala que en la comunidad los participantes poseen un sentimiento
subjetivo de “constituir un todo”, en cambio en la sociedad existe unión o compensación
de intereses y este hecho genera comportamientos racionales y no espontáneos en los
miembros de las sociedades.
“Gurvitch distingue la “interpretación” en el nosotros y la nueva “interdependencia”
entre yo, tu y él. La sociabilidad por interpretación produce una fusión entre los hombres,
que puede ser más o menos intensa, o más o menos débil; formas de interpretación son
la masa, la comunidad y la comunión. La sociabilidad por interdependencia no produce
fusión, sino relación entre los hombres.
460
Aproximadamente, diríamos que las tres formas de sociabilidad por interpenetración
corresponderían al tipo de una comunidad y la sociabilidad por interdependencia al tipo
de una sociedad”.
(Bidart Campos. Lecciones elementales de Política - Ediar 5º edición 1.987, pág. 66)
Jacques Maritain dice sobre el tema:“Comunidad y Sociedad”
“Debe hacerse una distinción preliminar entre comunidad y sociedad. Por supuesto,
esos dos términos se pueden utilizar legítimamente como sinónimos, y yo mismo lo hice
así muchas veces. Mas bien es lícito -y adecuado- asignarles las dos clases de grupos
sociales que son realmente de naturaleza distinta. Esta diferenciación, aún cuando ha
sido mal utilizada, y del modo más perjudicial por los teóricos de la superioridad de la
“vida” sobre la razón, es en sí un hecho sociológico comprobado. Tanto comunidad como
sociedad son dos realidades ético-sociales y auténticamente humanas, no sólo biológi-
cas".
Pero una comunidad es algo más que la obra de la naturaleza estrechamente
relacionada con lo biológico; y una sociedad es algo más que una obra de la razón y, por
consiguiente, muy relacionada con las propiedades intelectuales y espirituales del
hombre. Sus esencias íntimas sociales y sus características, así como sus esferas de
realización, no coinciden.
Para comprender esta distinción debemos recordar que la vida social, como tal,
agrupa a los hombres entre sí por razones de un cierto objeto común. En las relaciones
sociales siempre hay un objeto, sea material o espiritual, en torno al cual se entreteje el
trato entre los seres humanos. En una comunidad, como ha dicho acertadamente J: T.
Délos, el objeto es un hecho que precede a las determinaciones de la inteligencia y
voluntad humanas y que actúa independientemente de ellas para crear una psiquis
común inconsciente, sentimientos y estados psicológicos comunes y costumbres comu-
nes. Pero en una sociedad el objeto es una tarea a realizar o un fin que alcanzar, el cual
depende de las determinaciones de la inteligencia y voluntad humanas, estando
precedido por la actividad -sea decisión, o al menos consentimiento- de la razón de los
individuos: así, en el caso de la sociedad el objetivo y el elemento racional en la vida social
emerge explícitamente y asume su función directriz. Una empresa comercial, un sindicato
obrero, una asociación científica son tan sociedades como el cuerpo político. Los grupos
regionales, étnicos y lingüísticos y las clases sociales son comunidades. La tribu, el clan,
son comunidades que allanan el camino para el advenimiento de la sociedad política. La
comunidad es un producto del instinto y la herencia en circunstancias dadas y armazones
históricos determinados; la sociedad es una resultante de la razón y de la fuerza moral
(lo que los antiguos llamaban “virtud”).
En la comunidad, las relaciones sociales proceden de ciertas situaciones y ambientes
históricos: las normas colectivas de sentimiento -o psiquis colectiva inconsciente-
prevalecen sobre la conciencia personal y el hombre aparece como un producto del
grupo social. En la sociedad, la conciencia personal mantiene la prioridad, el grupo social
está modelado por los hombres y las relaciones sociales derivan de una iniciativa dada,
de una idea dada, así como de la voluntaria determinación de las personas.
Incluso en las sociedades naturales, como la familiar o la política -o sea, en las
sociedades imperativa y espontáneamente modeladas en bruto por la naturaleza- la
sociedad brota finalmente de la liberta humana. Hasta en aquellas sociedades -como las
regionales o las vocacionales, por ejemplo- que se desarrollan en torno a una sociedad
particular, cual un establecimiento industrial o comercial, la comunidad surge de la
naturaleza; quiero decir, de la reacción y ajuste de la naturaleza humana a un ambiente
461
histórico determinado, o del impacto de la realidad de la sociedad comercial o industrial
en cuestión sobre la condición natural de la existencia humana. En la comunidad, la
presión social deriva de la coerción que impone normas de conducta al hombre y que
entra en juego de un modo determinístico. En la sociedad la presión social deriva de la
ley o de las regulaciones racionales, o bien de una idea de propósito común: ello exige
conciencia personal y libertad, las cuales deben obedecer a la ley libremente.
Una sociedad siempre da vida a comunidades y sentimientos comunales en su seno
o en su derredor. Pero jamás puede convertirse en sociedad una comunidad, aún cuando
puede ser el suelo abonado del cual brote, a través de la razón, alguna organización
societaria.
462
463
1) ¿Qué respuestas posibles expone el módulo a la pregunta ¿qué es la
realidad social?
2) Sintetice, respecto a este tema la postura del:
- Racionalismo
- Nominalismo
3) Establezca las diferencias entre sociedad y comunidad.
ACTIVIDAD Nº 44
464
465
La Nación
Ahora bien, la nación es una comunidad y no una sociedad.
La nación es una de las comunidades más importantes, y
quizás la más compleja y completa que haya sido engendrada
por la vida civilizada. La época moderna se ha enfrentado con la
tensión en perpetuo choque de la nación y otra comunidad
humana importante, la clase; sin embargo, es lo cierto que el
dinamismo de la nación parece haber sido el más fuerte porque
está más profundamente arraigado en la naturaleza.
La palabra nación se origina del latín nasci, o sea de la noción de nacimiento; no
obstante, la nación no es algo biológico, como la raza. Es algo ético-social: una
comunidad humana basada en el hecho del nacimiento y el linaje, con todas las
connotaciones morales de ambos términos: nacimiento a la vida de la razón y las
actividades de la civilización, linaje en las tradiciones familiares, formación social y
jurídica, herencia cultural, conceptos y maneras comunes, recuerdos históricos, sufri-
mientos, aspiraciones, esperanzas, prejuicios y resentimientos comunes. Una comuni-
dad étnica puede definirse, hablando en general, como una comunidad de normas de
sentimiento, arraigadas en el suelo físico original del grupo así como en el suelo moral
de la historia; se convierte en una nación cuando esta situación de hecho entra en la
esfera del autoconocimiento, o, en otras palabras, cuando el grupo étnico se torna
consciente del hecho de que constituye una comunidad de normas de sentimiento -o
mejor aún, tiene una psiquis común inconsciente- poseyendo su propia unidad e
individualidad y su propia voluntad de perdurar en el tiempo. Una nación es una
comunidad de gentes que advierten cómo la historia las ha hecho, que valoran su pasado
y que se aman a sí mismas tal cual saben o se imaginan ser, con una especie de inevitable
introversión. Este despertar progresivo de la conciencia nacional ha sido un rasgo
característico de la historia moderna.
Aún cuando normal y beneficioso en sí, finalmente llegó a exacerbarse dando vida a
la plaga del nacionalismo mientras -y probablemente a causa de ello- que el concepto de
nación y el de estado se confundían y mezclaban de manera explosiva y desdichada.
La nación tiene, o tenía, un suelo, una tierra, lo cual no implica, como en el caso del
estado, una zona territorial de poder y administración, sino un complejo de vida, trabajo,
dolor y ensueños. La nación tiene un lenguaje, aunque en modo alguno los grupos
lingüísticos hayan de coincidir siempre con los nacionales. La nación prospera sobre las
instituciones cuya creación, no obstante, depende más de la mente y la persona
humanas, o de la familia, o de los grupos particulares de la sociedad, o del cuerpo político,
que de la nación misma.
La nación tiene derechos, que no son más que los de las personas a participar en los
valores humanos peculiares de una herencia nacional. La nación tiene una vocación
histórica, que no es sino su propia vocación (como si hubieran mónadas nacionales,
primordiales y predestinadas, cada cual en posesión de una misión suprema), pero que
es sólo una particularización histórica y contingente de la vocación del hombre hacia el
desarrollo y manifestación de sus diversas
Derecho politico
Derecho politico
Derecho politico
Derecho politico
Derecho politico
Derecho politico
Derecho politico
Derecho politico
Derecho politico
Derecho politico
Derecho politico
Derecho politico
Derecho politico
Derecho politico
Derecho politico
Derecho politico
Derecho politico
Derecho politico
Derecho politico
Derecho politico
Derecho politico
Derecho politico
Derecho politico
Derecho politico
Derecho politico
Derecho politico
Derecho politico
Derecho politico
Derecho politico
Derecho politico
Derecho politico
Derecho politico
Derecho politico
Derecho politico
Derecho politico
Derecho politico
Derecho politico
Derecho politico
Derecho politico
Derecho politico
Derecho politico
Derecho politico
Derecho politico
Derecho politico
Derecho politico
Derecho politico
Derecho politico
Derecho politico
Derecho politico
Derecho politico
Derecho politico
Derecho politico
Derecho politico
Derecho politico
Derecho politico
Derecho politico
Derecho politico
Derecho politico
Derecho politico
Derecho politico
Derecho politico
Derecho politico
Derecho politico
Derecho politico
Derecho politico
Derecho politico
Derecho politico
Derecho politico
Derecho politico
Derecho politico
Derecho politico
Derecho politico
Derecho politico
Derecho politico
Derecho politico
Derecho politico
Derecho politico
Derecho politico
Derecho politico
Derecho politico
Derecho politico
Derecho politico
Derecho politico
Derecho politico
Derecho politico
Derecho politico
Derecho politico
Derecho politico
Derecho politico
Derecho politico
Derecho politico
Derecho politico
Derecho politico
Derecho politico
Derecho politico
Derecho politico
Derecho politico
Derecho politico
Derecho politico
Derecho politico
Derecho politico
Derecho politico
Derecho politico
Derecho politico
Derecho politico
Derecho politico
Derecho politico
Derecho politico
Derecho politico
Derecho politico
Derecho politico
Derecho politico
Derecho politico
Derecho politico
Derecho politico
Derecho politico
Derecho politico
Derecho politico
Derecho politico
Derecho politico
Derecho politico
Derecho politico
Derecho politico
Derecho politico
Derecho politico
Derecho politico
Derecho politico
Derecho politico
Derecho politico
Derecho politico
Derecho politico
Derecho politico
Derecho politico
Derecho politico
Derecho politico
Derecho politico
Derecho politico
Derecho politico
Derecho politico
Derecho politico
Derecho politico
Derecho politico
Derecho politico
Derecho politico
Derecho politico
Derecho politico
Derecho politico
Derecho politico
Derecho politico
Derecho politico
Derecho politico
Derecho politico
Derecho politico
Derecho politico
Derecho politico
Derecho politico
Derecho politico
Derecho politico
Derecho politico
Derecho politico
Derecho politico
Derecho politico
Derecho politico
Derecho politico
Derecho politico
Derecho politico
Derecho politico
Derecho politico
Derecho politico
Derecho politico
Derecho politico
Derecho politico
Derecho politico
Derecho politico
Derecho politico
Derecho politico
Derecho politico
Derecho politico
Derecho politico
Derecho politico
Derecho politico
Derecho politico
Derecho politico
Derecho politico
Derecho politico
Derecho politico
Derecho politico
Derecho politico
Derecho politico
Derecho politico
Derecho politico
Derecho politico
Derecho politico
Derecho politico
Derecho politico
Derecho politico
Derecho politico
Derecho politico
Derecho politico
Derecho politico
Derecho politico
Derecho politico
Derecho politico
Derecho politico

Derecho politico

  • 1.
    1 DERECHO POLÍTICO MÓDULO ÚNICO CARRERA:ABOGACÍA CURSO: 1° AÑO PROFESOR: Dr. PATRICIO COLOMBO MURÚA SALTA - 2011
  • 2.
  • 3.
    5 Indice General I. Programade la Asignatura......................... 9 II. Bibliografía ............................................. 16 III. Condición para regularizar la materia ............................................... 17 IV. Características de la Asignatura ............................................. 17 V. Guía de Estudio ..................................... 23 UNIDAD I CIENCIA POLITICA Y DERECHO POLITICO .............................................. 23 1.1.Terminología ........................................ 23 Significados de la palabra “Política” ............ 24 Derecho político y ciencia política: concepto y evolución ............................. 26 1.2. La Ciencia Política ............................... 26 1.3. Origen y desarrollo de la Ciencia Política .................................................. 28 EL UTOPISMO VS. EL REALISMO POLITICO .............................................. 38 VERTIENTES UTOPISTA Y REALISTA DEL PENSAMIENTO POLITICO ........... 43 1.4. Crisis y destrucción de la ciencia política ................................................... 43 EDADESHISTORICAS .............................. 43 EL OBJETO DE LA CIENCIA POLITICA .... 48 3. EL METODO DE LA CIENCIA POLITICA 52 UNIDAD II IDEAS POLITICAS ..................................... 57 Período de las comunidades urbanas.......... 61 Importancia de Grecia ................................. 62 La Polis....................................................... 63 1)Completeelsiguientecuadro: .................. 65 Evolución de Atenas: grupos sociales e instituciones políticas ............................ 67 ReformadeDracon ..................................... 67 Reformas de Solón ..................................... 68 LaTiranía.................................................... 69 La Reforma Democrática de Efialtes (462/1a.C.) ............................................ 70 La ciudad de Atenas arquetipo de la Democracia............................................ 73 La Constitución de Esparta: el arquetipo de Polis Aristocrática .................................. 74 LaMonarquíaEspartana ............................. 75 La Gran Asamblea o Apella......................... 76 La Expansión Macedónica y la decadencia de las Polis ................................................. 77 El Período Helenístico ................................ 78 CUADROCRONOLOGICODEGRECIA ..... 84 Ascenso de Macedonia............................... 86 La Filosofía Griega: origen del pensamientoreflexivo ............................ 87 Los Milesios................................................ 88 La Metafísica. Parménides - El Ser ............ 90 El período antropológico o humanístico....... 95 Origen de las Constituciones Griegas y Romanas ............................................. 109 Criterios de calidad política: Objetivos de la sociedad...................................... 112 El pensamiento filosófico en el orbe helenístico ........................................... 117 UNIDAD III PERIODO DE LA COMUNIDAD UNIVERSAL ........................................ 125 1. Roma .................................................... 125 Historia de los regímenes de Gobierno deRoma .............................................. 131 Causas de la decadencia de la República . 133 Las reformas sociales: Los hermanos Graco ................................................... 135 Las Guerras Civiles (o Sociales) ............... 136 Resumen .................................................. 141 ANEXO I................................................... 143 UNIDAD IV EL CRISTIANISMO .................................. 163 San Pablo y La Iglesia .............................. 163 Los Textos Paulinos ................................. 164 ANEXO II.................................................. 169 LA EDAD MEDIA ...................................... 189 UNIDAD V NACIMIENTO Y DESARROLLO DEL ESTADOMODERNO........................... 225 La Expansión del Mundo Conocido ........... 227 El Mercantilismo - Siglos XVI Y XVII ........ 228 La Monarquía Absoluta ........................... 229 El Estado Moderno ................................. 231 El Renacimiento....................................... 232 El Humanismo Cristiano ......................... 236 ErasmodeRotterdam(1467-1536) ............ 236 TomásMoro(1480-1535) .......................... 237 El Racionalismo y la nueva visión de las ciencias................................... 239 Nicolás Maquiavelo: El Ethos de su tiempo. La ciencia política ................... 243 El Maquiavelismo...................................... 251
  • 4.
    6 La Reforma ..............................................255 La obra de Lutero ................................... 256 Juan Calvino (1.509 / 1.575) ..................... 258 John Knox................................................. 258 Los monarcómanos.................................. 259 La Contrarreforma .................................... 260 El Concilio de Trento ................................. 260 Las doctrinas de la Contrarreforma............ 261 Juan de Mariana (1.537 / 1.624) ................ 262 El Padre Suárez ........................................ 263 Cronograma histórico de la España del siglo XVI .............................................. 268 Cronograma Histórico de la Francia del Siglo XVI...................................... 269 Cronología de Inglaterra en el Siglo XVI .... 270 El papado durante el Siglo XVI ................. 271 UNIDAD VI EL SIGLO XVII ......................................... 279 Progreso Científico y Racionalista ............ 279 El derecho natural y el Poder .................... 279 H. Grocio .................................................. 279 Individualismo y absolutismo en Inglaterra 281 1. Religión y política.................................. 281 2.Hobbes ................................................. 285 El absolutismo francés. Progresos y dificultades .......................................... 288 Bossuet .................................................... 291 El cardenal Richelieu, por Philippe deChampaigne.(MuseoCondé) .......... 293 Las ideas políticas en Inglaterra antes de la revolución de 1688 ........................... 297 El Radicalismo de los Niveladores ............ 297 Un Comunismo Utópico: Winstanley ......... 298 Locke y la Teoría de la Revolución Inglesa ................................................. 301 UNIDAD VII REVOLUCIONYCONTRA- REVOLUCION ..................................... 309 1. El Siglo XVIII en Francia....................... 309 2. Rosseau: El Origen de la Democracia Totalitaria ............................................. 319 El Período de las Grandes Revoluciones .. 325 La Revolución Americana: Sus antecedentes ....................................... 325 Los Publicistas y Doctrinarios de la RevoluciónAmericana ......................... 327 La Enciclopedia y la Revolución Francesa 331 El Ius-naturalismo racionalista .................. 331 Jean Le Rond D'alembert. ........................ 331 LaRevoluciónFrancesa............................ 332 Francia en víspera de la Revolución ......... 332 La Condena a Muerte del Rey ................... 338 Cronología de los gobiernos y las Constituciones de Francia Posteriores a la Revolución .................................... 339 La Reacción ideológica contra la RevoluciónFrancesa ........................... 343 LaCorrienteTradicionalista ....................... 344 De Maistre y Bonald.................................. 344 La experiencia contra la razón................... 345 La sociedad contra el individuo ................. 345 El orden contra el progreso ....................... 346 La reacción política contra la Revolución .. 346 El Congreso de Viena ............................... 346 UNIDAD VIII Corrientes de Pensamiento politico del siglo XIX Y XX..................................... 351 Los Siglos XIX y XX ................................. 353 El Liberalismo ........................................... 353 Benjamín Constant (1767 - 1830) .............. 353 LosDoctrinarios ........................................ 353 PierrePaulRoyerCollard(1763-1845) ....... 353 VíctorCousin1792-1867 ........................... 354 Guizot1787-1874 ...................................... 354 Chateaubriand ........................................... 354 El Liberalismo Inglés ................................. 355 JeremíasBentham(1748-1832) ................ 355 JammesMill(1773-1836) .......................... 355 JohnStuartMill(1806-1873) ..................... 355 HerbertSpencer(1820-1903)..................... 355 ThomasHillGreen(1826-1882) ................. 355 El Socialismo............................................ 356 La Filosofía Permanente y La Dialéctica (hegeliana y marxista) .......................... 361 La Filosofía Dialéctica: sus fuentes .......... 362 La Historia................................................. 367 El Materialismo Dialéctico......................... 367 El Socialismo utópico ............................... 370 El socialismo científico ............................. 370 El Nacionalismo Alemán ........................... 373 El Nacionalismo Italiano............................ 373 El Nacionalismo Francés .......................... 373 El Nacionalismo Socialismo ...................... 373 ANEXO DE LECTURAS SUGERIDAS...... 375 ANEXO I................................................... 377 ANEXO II:PERSONAJES DE LA REVOLUCIONFRANCESA ................. 389 ANEXO III: “EL HOMBRE REBELDE DE ALBERTCAMUS”................................ 398
  • 5.
    7 ANEXO IV:HISTORIA DELAS IDEAS POLITICAS DE MARCEL PRELOT ..... 409 ANEXO V: CONTRA - REVOLUCION ....... 419 ANEXO VI: LA CONTRAREVOLUCION Y LOS ESCRITORES DE LENGUA FRANCESA ......................................... 423 UNIDAD IX TEORIA DE LA SOCIEDAD ..................... 429 El hombre clásico (el hombre griego, el romano) ............... 430 El hombre cristiano ................................... 432 El hombre medieval .................................. 432 El hombre renacentista ............................. 432 El Racionalismo Inmanentista ................... 439 El hombre marxista ................................... 440 Hacia la búsqueda del hombre real. La Filosofía del ser. Restauración total delhombre. .......................................... 442 La concepción cristiana del hombre. J Maritain ............................................. 446 El hombre como individuo: dimensiones y planos de la realidad en que transcurre su vida ................................ 451 Naturaleza de la Sociedad ........................ 457 La realidad social: errores del Racionalismo y del Naturalismo ........... 458 SociedadyComunidad ............................. 459 Jacques Maritain dice sobre el tema:“ComunidadySociedad” ............. 460 LaNación.................................................. 465 Dinámica y Estática sociales .................... 467 Movimientos y Formaciones sociales. Grupos e Instituciones ......................... 468 Masa Psicológica y Grupo Humano .......... 471 Características del Grupo ......................... 471 Las ordenaciones sociales como regularidades de hecho y normativas ... 471 Las Ordenaciones Sociales....................... 472 LaOrganización ........................................ 473 La Teoría de las Generaciones y el CambioHistórico.................................. 473 UNIDAD X EL ESTADO: la sociedad y el Estado ....... 485 Naturaleza de la sociedad política ............. 485 La sociedad anterior al Estado .................. 485 El Estado como ente moral ....................... 485 El Estado y sus funciones ........................ 485 UNIDAD XI SUPUESTOS O ELEMENTOS DEL ESTADO.............................................. 491 La vinculación del Estado y el Territorio .... 492 El territorio como objeto del poder del estado.................................................. 493 El Territorio: aspectos geopolíticos ........... 495 Aspectosociogeográfico ........................... 496 El proceso de desmembramiento territorial 497 LaPoblación ............................................. 501 Nación y pueblo ........................................ 503 El Pueblo: Portador de Principios, bienes y valores .............................................. 504 El Poder................................................... 507 Los Orígenes del Poder ............................ 508 GerontocraciaMágica ............................... 509 El poder político y poder del Estado.......... 509 El consenso .............................................. 510 El poder jurídicamente institucionalizado .. 511 LaSoberanía............................................. 511 Anexo: El gobierno de la Nación Argentina 517 UNIDAD XII TEORIA DEL ESTADO............................. 523 1.Concepto.Denominación.Variantes, antecedentes ....................................... 523 2.El Estado. Naturaleza o esencia ............ 524 3. Teorías del Estado................................ 526 4. Conclusión ............................................ 530 UNIDAD XIII ORIGEN Y JUSTIFICACION DEL ESTADO535 1. Situación temática ................................ 535 2. Teorías religiosas.................................. 537 3. Teorías de la fuerza .............................. 538 4. Teorías éticas ....................................... 538 5. Teorías jurídicas ................................... 538 6. Teorías negatorias ................................ 540 UNIDAD XIV Fin del Estado. El Estado y sus Funciones ............................................ 547 1) Fin del Estado: concepto ...................... 547 2) Clasificación de los fines ...................... 548 3) Bien común y bien común público......... 550 4) El Bien Común Público: concepto y composición......................................... 551 5) El Estado y sus funciones .................... 554 Estado e Iglesia. Derechos Humanos ....... 559
  • 6.
    8 El Régimen dePatronato .......................... 560 El Estado en el orden internacional ........... 561 DerechosHumanos:introducción .............. 562 La evolución del concepto de derechos individuales en el derecho nacional y en la esfera internacional ..................... 562 Los primeros pasos hacia la protección internacional de los Derechos Humanos 563 El desarrollo del Derecho Internacional de los derechos humanos después de la Segunda Guerra Mundial ............. 565 El sistema de protección de las violaciones aisladas de derechos humanos. Sus característicasgenerales. .................... 567 UNIDAD XV TEORIA DE LOS ACTOS POLITICOS (VIDA POLITICA I) .............................. 575 1. La dinámica política .............................. 575 2. Actos políticos y medios de acción: ideologías, utopías y mitos .................. 576 3. La Opinión Pública: sujeto y objeto; nacimiento y difusión; formas de expresión ............................................. 577 4. Las presiones sobre el Poder Estatal: concepto .............................................. 580 1.Los Partidos Políticos: ubicación del Partido en el Estado Moderno. Su clasificación ........ 589 2. El Partido en ejercicio del Poder Estatal. Su ordenamiento legal ............ 592 3. Crítica del Partido Político .................... 593 4. El Sufragio: concepto; bases ideológicas y naturaleza jurídica delsufragio .......................................... 594 5. El Cuerpo Electoral ............................... 595 Representación de Mayorías y Minorías ... 598 RepresentaciónFuncional. RepresentaciónFamiliar....................... 600 El Sufragio y los Partidos Políticos ........... 601 UNIDAD XVI TEORIA DE LA CONSTITUCION ............. 607 1.Ordenación constitucional del Estado .... 607 2. Constitución: concepto ......................... 607 3. Escuelas: racionalista, histórica y sociológica ........................................... 608 4. El Constitucionalismo: consideraciones generales ............................................. 610 5. Constitución formal y Constitución material ................................................ 612 6. Tipología Constitucional Argentina ........ 612 7. Clasificación de las Constituciones ....... 613 8. Control de constitucionalidad ................ 614 ANEXO ..................................................... 619 ELEMENTOS SOCIALES DE LA REALIDADPOLITICA.......................... 621 1. Grupos y Comportamientos Sociales: "SociedadyComunidad ....................... 621 2. Grupos y comportamientos sociales ..... 621 3. “Sociedad” y “comunidad” ..................... 624 4. Estratificación social. Clases y poderessociales .................................. 625 5. “Sociedad de masas” ............................ 627 SOCIEDAD Y ESTADO ............................ 629 1. Antecedentes doctrinarios de la distinción ............................................. 629 2. Las “teorías” de Mosca, Pareto y Michels ................................................ 632 3. Consideraciones empíricas acerca de la “clase política”............................. 633 4. El problema de los orígenes de la sociedad y el estado ............................ 633 UNIDAD XVII Los elementos de la Política Internacional: el Estado ....................... 639 1. El Estado como sujeto de la política internacional......................................... 639 2. Evolución histórica................................ 641 3. El Estado nacional ................................ 642 4. La Soberanía ........................................ 643 5. El poder ................................................ 645 6. El gobierno y los regímenes políticos.... 647 7. El Nacionalismo .................................... 649 8. La comunidad internacional ................... 651 9. Las organizaciones internacionales ....... 653 LA POLITICA EXTERIOR DE LOS ESTADOS ........................................... 655 1. Política internacional y Política exterior 655 2. Los órganos de la política exterior......... 656 3. Formulación de la política exterior......... 659 4. Política exterior y política interna .......... 660 5. Política exterior y defensa nacional ...... 662 6. Política exterior y opinión pública.......... 663 7. Influencia de los factores psicológicos en la política exterior............................ 666
  • 7.
    9 CARRERA: Abogacía CURSO: 1ºAño MATERIA: Derecho Político PROFESOR: Dr. Patricio Colombo Murúa AÑO ACADÉMICO: 2011 I. Programa de la Asignatura FUNDAMENTACION DE LA MATERIA: La materia de Derecho Político en la Economía General del Plan Curricular de la Ca- rrera Abogacía, se la imparte con un fuerte acento histórico. El propósito que se persi- gue, es que el alumno de 1º Año de la carrera comprenda la génesis de las ideas políticas y de las instituciones actuales. El futuro profesional del derecho tendrá así una perspec- tiva del desarrollo a través del tiempo y las circunstancias de los fundamentos del "Esta- do de Derecho Moderno" y de los elementos que constituyen la forma Republicana de gobierno y de la Democracia como vía de legitimación del poder y como estilo de vida. OBJETIVOS GENERALES • Conocer cabalmente las ideas y teorías políticas desde génesis, su desarrollo y su influencia en los hechos políticos y su impacto en el diseño de los grandes siste- mas políticos. • Conocer y distinguir con claridad los aportes de los pensadores clásicos al desa- rrollo de la ciencia política. OBJETIVOS ESPECÍFICOS • Identificar los valores que aportan las principales líneas del pensamiento político y que dan fundamento a nuestra cultura jurídica política. • Conocer claramente el Estado Moderno, su configuración normativa, sus elemen- tos, sus funciones esenciales y el rol del abogado en defensa del derecho y de la justicia, en el ámbito de la Constitución y el orden jurídico que en ella se funde. • Adquirir conceptos precisos sobre los aspectos dinámicos de la política, de los factores y los actores que despliegan su acción en el seno de la sociedad moder- na: - Los partidos políticos su estructura y sus funciones. - Los grupos de presión y factores de poder. - La opinión pública: información, publicidad y propaganda política. Es imprescindible que los futuros abogados conozcan los fundamentos del Estado de Derecho y de los derechos individuales que de él emergen. De su comprensión internalización y asunción surgirán las actividades de irrestricta defensa y de lucha por el derecho, cuando llegue el momento de ejercer la profesión. CONTENIDOS ACTITUDINALES • La frecuentación de los textos y participación en los foros de discusión, deben generar en el estudiante el hábito del trabajo intelectual. • La presencia en los foros supone que el alumno ha comprendido e internalizado los contenidos propuestos en los ejercicios de autoevaluación, que ha investigado el tema a tratar y que ha respondido el cuestionario elaborado por el profesor.
  • 8.
    10 • La interactividad,entre los estudiantes y el profesor, facilita la profundización, com- prensión cabal y el enriquecimiento de los contenidos propuestos. Se debe valorar positivamente la interactividad que promueve el intercambio de ideas en el seno de la comunidad virtual. • Se procurará desarrollar en los alumnos una actitud inquisitiva y crítica en el análi- sis de los temas propuestos y en la lectura de la realidad política. Se fomentará la vocación por la investigación y el trabajo cooperativo en equipo. • Se promoverá un continuo intercambio de ideas que permita ejercitar la expresión escrita y oral de los alumnos. ASPECTOS PROCEDIMENTALES • Las clases satelitales serán interactivas, permitiendo a los alumnos intervenir y expresar sus inquietudes. • Los foros establecerán una relación personalizada que facilite. • La presencia del profesor titular como una guía de el proceso de enseñanza apren- dizaje. • La actuación de los profesores adjuntos y tutores en el foro, para asistir a los alum- nos en los ejercicios de autoevaluación y en el desarrollo de los temas propuestos en el foro: por ejemplo: - Investigación en equipos. - Investigación individual. - Discusión de temas propuestos por el profesor titular, sus adjuntos o los propios alumnos. - Articulación de grupos de discusión entre los alumnos. - Análisis de texto. - Análisis de datos de la realidad internacional o nacional. CONTENIDOS UNIDAD I - Ciencia Política y Derecho Político 1. Concepto y Evolución. 1.1. El Derecho Político. 1.2. La Ciencia Política. 1.3. La Política como Actividad: Faz Agonal y Faz Arquitectónica de la Política. 1.4. Origen y Desarrollo de la Ciencia Política. 1.5. Edad Antigua. a) Platón. b) Aristóteles. c) El Utopismo vs. Realismo Político. 1.6. Edad Media. a) San Agustín. b) Santo Tomás de Aquino. 1.7. Edad Moderna. a) Maquiavelo. b) Jean Bodin. c) Thomas Hobbes. d) La Escolástica Española. d.1) Francisco Suárez. d.2) Juan de Mariana. d.3) John Locke.
  • 9.
    11 e) La Ilustración. e.1)Montesquieu. e.2)Jean Jacques Rousseau. 2. Crisis y Destrucción de la Ciencia Política. 2.1 Renacimiento de la Ciencia Política. 3. El Objeto de la Ciencia Política. 4. El Método de la Ciencia Política. UNIDAD II - Ideas Políticas 1. Doctrinas, Teorías, Ideas. 2. Lista Tipo de la UNESCO. 3. Período de las Comunidades Urbanas. a) Importancia de Grecia. b) La Polis. c) Evolución de Atenas: grupos sociales e instituciones políticas. d) Reformas de Solón. e) La Tiranía. f) Reforma de Clístenes. g) Reforma de Pericles. 4. El Pensamiento Griego. 4.1. Período Cosmogónico. a) Tales de Mileto. b) Anaximandro. c) La Dialéctica: Heráclito. d) Parménides: El ser - La Metafísica. 4.2. El Período Antropológico o Humanístico. a) Los Sofistas: El relativismo. b) Sócrates: El conocimiento de la Verdad. c) Platón: de la República a Las Leyes. d) Aristóteles: Desarrollo y contenido de su pensamiento. La Política. e) Los Estoicos. Criterios de calidad Política en Aristóteles. Regímenes puros e impuros. UNIDAD III - Período de la Comunidad Universal 1. Roma. 1.1. La República Romana: El Estado como ente jurídico. a) La Constitución Romana. 2. El Estado Romano: sus períodos históricos. 2.1. Período Monárquico. 2.2. La República. a) Organos de la República. b) Los Cónsules: Elemento Monárquico en la Constitución Romana. c) El Senado: Elemento Aristocrático de la Constitución Romana. d) Los Comicios: Elemento democrático de la Constitución Romana. 3. La irrupción de la cultura griega. 3.1. El Círculo de los Escipiones. 3.2. Catón: Defensa irrestricta de las "mores mayores": la Severitas y la gravitas romana. 3.3. Panecio: El Estoicismo en Roma. 3.4. Polibio: La Forma mixta de la Constitución Romana. 3.5. Los Gracos: Las reformas sociales. 3.6. Cicerón: Retorno a la Constitución Tradicional - Gobierno de los "optimates". El Derecho Natural.
  • 10.
    12 4. Las guerrassociales: Mario y Sila - Julio Cesar y Pompeya. 5. Principado y libertad. 5.1. El Solidarismo y la Filosofía Estoica. 5.2. La Solidaridad del Imperio. a) Supremacía y fortuna de Roma. b) El Estoicismo como fundamento de la Sociedad Romana. c) Roma y el mundo. 5.3. La Doctrina del Príncipe. a) El Panegírico de Trajano. b) Dion Crisóstomo. c) El Pensamiento de Marco Aurelio. 5.4. La Declinación del Estoicismo. UNIDAD IV - El Cristianismo "La Plenitud de los tiempos": La era de Augusto 1. Principado y libertad. 1.1. San Pablo: Dignidad esencial de la Persona Humana como "Imago Dei". 1.2. Los Padres de la Iglesia. 1.3. San Agustín: La Civitas Dei - Nueva concepción de la Historia como desarrillo lineal. La ley natural. Justificación del Estado. 2. La Edad Media desde el punto de vista económico. 2.1. Los ideales de la Sociedad Medieval. 2.2. Elementos políticos de la Edad Media. a) La Monarquía. b) El Feudalismo. c) Consecuencias del Feudalismo. d) La Iglesia: "La querella de las investiduras". e) Santo Tomás de Aquino: La escolástica: Naturaleza y finalidad del hombre, del Derecho de Resistencia a la opresión. Formas de Gobierno. g) Dante Alighieri: Güelfos y Gibelinos. 3. Otras concepciones sobre el Estado: Marsilio de Padua. 3.1. Nacimiento de la Teoría de la Personalidad Jurídica. (Sinibaldo) 3.2. El problema de la Representación. 4. La Carta Magna: La obediencia y sus Límites. UNIDAD V - Movimiento y desarrollo del Estado Moderno 1. La Quiebra del orden medieval: sus causas. 2. El Renacimiento: La Academia Platónica de Florencia. El Retorno a la Antigüedad clásica. El Humanismo. 2.1. El Racionalismo: Descartes. 2.2. El Humanismo Cristiano. a) Erasmo de Rótterdam. b) Tomás Moro y Enrique VIII. 3. La Reforma. a) Martín Lutero. b) Juan Calvino. c) John Knox. 4. El Mercantilismo. Siglos XVI Y XVII. 5. Nacimiento de la Ciencia Política. Nicolás Maquiavelo: Sus obras: "El Príncipe". "Sobre las Décadas de Tito Livio". 6. El Absolutismo monárquico.
  • 11.
    13 7. La Contrarreforma. 7.1.La Esolástica Española. 7.2. El Padre Suárez. 7.3. El Padre Mariana. UNIDAD VI - El Siglo XVII 1. Progreso científico y Racionalista. 2. El Derecho Natural y el Poder. 2.1. Hugo Grocio. 3. Absolutismo en Inglaterra: Enrique VIII. 4. Religión y Política. 5. La Iglesia y el Estado. Racionalismo y Secularización. 6. Hobbes: El Pesimismo Hobbesiano: Justificación del Estado. El contrato como acto originario del Estado. 7. Las ideas políticas en Inglaterra antes de la revolución de 1688. 8. El Absolutismo Francés. Progresos y dificultades. Bossuet: Origen divino del Poder. 9. John Locke y la Teoría de la Revolución inglesa. Nacimiento del Liberalismo Inglés. 10. El Radicalismo de los niveladores. 11. El Comunismo utópico. UNIDAD VII: Revolución y Contrarrevolución 1. El siglo XVIII en Francia. Despotismo ilustrado. 1.1. Filosofía de la Ilustración. 1.2. El Espíritu de las Leyes de Montesquieu. 1.3. La Teoría de la Separación de los Poderes. 2. Rousseau: El origen de la Democracia Totalitaria. 2.1. El optimismo Roussoneano sobre la naturaleza humana (El "Buen Salvaje"). 2.2. El Contrato Social como origen del Estado.Diferencia entre Rousseau y Hobbes respecto al origen contractualista del Estado. 3. La Revolución Americana. 3.1. La Revolución Francesa de 1789. 3.2. La Contra-Revolución. Burke: Su opinión sobre las "Reflexiones sobre la Revolución Francesa" de Price. Elogio de la Naturaleza. Elogio de las Sujeciones. Instituciones encarnadas en personas. Las libertades. La Revolución en la historia providencial. La Contrarrevolución y los escritores de lengua francesa. Iluminismo y Teocracia. La Sistematización de los temas contrarrevolucionarios. UNIDAD VIII: Siglos XIX y XX 1. Alexis de Tocqueville. 1.1. El Liberalismo de Tocqueville. a) Obras de Tocqueville. b) El pensamiento de Tocqueville y el espectáculo de América del Norte. c) La libertad según Tocqueville.
  • 12.
    14 2. Estado Nacional. 2.1.Hegel o la Tentativa de una Filosofía del Estado. 2.2. El sistema filosófico de Hegel. a) El Idealismo absoluto del hegelianismo. b) Las leyes dialécticas de crecimiento del espíritu. c) Individuo y Pueblo. d) La historia universal según Hegel. e) La razón es la substancia de la historia. f) Toda historia traza el progreso de la libertad en las conciencias. g) El Espíritu que actúa en la historia no es un espíritu individual, sino el espí- ritu de un pueblo. h) La filosofía del Estado. 3. La Corriente Tradicionalista. 3.1. De Maistre y Bonald. a) La Experiencia contra la Razón. b) La sociedad contra el individuo. c) El orden contra el progreso. 4. El Liberalismo inglés: sus principales pensadores: Locke, Mill y Bentham. El Liberalismo Francés. 5. El Socialismo. 5.1. Socialismo utópico. 5.2. Socialismo científico: Carlos Marx. 5.3. La dialéctica hegeliana y la dialéctica marxista. 6. El Nacionalismo. 7. Los totalitarismos del siglo XX. 8. Las ideologías políticas actuales: Popper y Rawls. Catolicismo Social Adenauer, De Gasperi, Shuman. UNIDAD IX: Teoría de la Sociedad 1. El Hombre: Realidad Radical de donde debe partirse para el conocimiento de la sociedad. 1.1. La Persona Humana origen y fin de la sociedad y el Estado. 1.2. La Concepción clásica, medieval y renacentista del hombre; la Concepción Moderna. 1.3. Proceso de Parcialización del Concepto del Hombre a partir del Renacimiento. El Racionalismo Inmanentista. Deshumanización del Hombre. El hombre mar- xista. La filosofía permanente y al hombre totalmente restaurado: Concepción de J. Maritain y de M. Sheller. 1.4. El Hombre como individuo: Dimensiones y planos de la realidad humana: la mundaneidad, la sociabilidad, la politicidad. 2. La Realidad Social; naturaleza de la sociedad: Teorías. 2.1. Sociedad y comunidad, La Nación. 2.2. Movimiento y formaciones Sociales; grupos e instituciones; masa Psicológica y grupal. 2.3. Las ordenaciones sociales. 2.4. La organización. 2.5. Teoría de las generaciones. Concepción de Ortega y Gasset. 3. Las clases y los Poderes Sociales. La Clase Política: Teorías de: Gaetano Mosca, W.Pareto.La Ley de hierro de la oligarquía de Michels: El Planteo Empírico:Burdeau, Dahl. 4. El problema de los orígenes de la sociedad y el estado. 4.1. La cuestión del comienzo simultáneo o sucesivo de la sociedad y el estado. 4.2. La hipótesis de Bachofen basada en la mitología griega. 4.3. Las hipótesis basadas en el estudio de las sociedades arcaicas.
  • 13.
    15 4.4. Las hipótesisde carácter racionalista de los autores contractualistas. 4.5. Hipótesis sobre los factores determinantes de la formación del estado. 4.6. Unidad o diversidad de orígenes o factores determinantes. UNIDAD X: El Estado: la Sociedad y el Estado 1. Naturaleza de la Sociedad política 1.1. La Sociedad anterior al Estado 1.2. El Estado como ente moral 1.3. El Estado y sus funciones Los servicios de interés público UNIDAD XI: Teoría del Estado. Supuestos o elementos del Estado 1. Elementos del Estado. 2. La Población. 2.1. El pueblo Argentino. 2.2. El pueblo: Portador de Principios, bienes y valores. 3. El Territorio. Formación del territorio. 3.1. El proceso de desmembramiento territorial. El proceso de 1880 y el desarrollo de la Pampa Húmeda. 4. El Gobierno o Poder 4.1. El Principio democrático 4.2. La cosmovisión democrática UNIDAD XII: Teoría del Estado. Concepto 1. Concepto. Denominación. Variantes. Antecedentes. 2. El Estado. Naturaleza y esencia. 3. Teorías del Estado. A) Sociológico; a) Como hecho de dominación; b) Como pro- ducto de la lucha de clases. c) El Estado confundido con alguno de sus elementos. B) Teoría ontológica; C) Teorías Políticas; a) El Estado como soberanía; b) como empresa Política; c) Como Régimen. D) Teorías Jurídicas. Escuelas y tendencias. 4. Conclusiones. UNIDAD XIII: Teoría del Estado Origen y justificación del Estado: 1. Situación Temática. 2. Teorías religiosas: a) Paganas; b) De Derecho Divino; c) De Derecho Divino natural. 3. Teorías de la Fuerza. 4. Teorías Eticas. 5. Teorías jurídicas: a) Patriarcal; b) Patrimonial; c) Contractual; d) De la ocupación. 6. Teorías negatorias. El Fin del Estado - El Estado y sus funciones: 1. Fin del Estado: Concepto. 2. Clasificación de los fines.
  • 14.
    16 3. Bien Comúny Bien Común Público. 4. El Bien Común Público: Concepto y Composición. 5. El Estado y sus funciones. 6. El Estado y la Iglesia. Derechos Humanos UNIDAD XIV Teoría de la Constitución 1. Ordenación constitucional del Estado 2. Constitución. Concepto. Constitución material 3. Escuelas: Racionalista, Histórica y Sociológica 4. El Constitucionalismo 5. Tipología constitucional argentina 6. Clasificación de las constituciones 7. Control de constitucionalidad UNIDAD XV 1. Las Instituciones Políticas. 2. Teoría de los Actos políticos. a) La Dinámica Política. b) Actos Políticos y medios de Acción. c) La Opinión Pública. d) Las Presiones sobre el Estado: Grupos de Presión. e) Los Partidos Políticos. f) El Sufragio. g) La Representación: Mayorías y minorías. h) El sufragio y los Partidos Políticos. UNIDAD XVI - Las Relaciones Políticas Internacionales - El Estado Nacional en el ámbito de las relaciones con los Estados. - Los Grandes Organismos Internacionales. II. Bibliografía BÁSICA - COLOMBO MURÚA, Patricio. Curso de Derecho Político. - LOPEZ, Mario Justo. Manual de Derecho Político. - BIDART CAMPOS, Germán. Derecho Político. Lecciones Elementales de Política. COMPLEMENTARIA - BIDART CAMPOS, Germán. Manual de Historia Política. Ed. Ediar, 1997. - BIDART CAMPOS, Germán. Historia e ideología de la Constitución Argenti- na. Ed. Ediar, 1997. - TOUCHARD, Jean - Historia de las Ideas Políticas. Ed. Tecnos, 2000.
  • 15.
    17 DE AMPLIACION OPROFUNDIZACION DE CONOCIMIENTO - CHEVALLIER, J. J. - Los grandes textos políticos. - FAYT, Carlos - Derecho Político. - HELLER, Hermann - Teoría del Estado. - LEGON, Faustino J.Tratado de Derecho Político General. - MARITAIN, Jacques - El Hombre y el Estado. - ORLANDI, H. R. - Ciencia Política. - PRELOT, Marcel - Historia de las Ideas Políticas. - ROSETTI, Alfredo - El problema de la Democracia - Teoría de la Constitu- ción. - SABINE, George - Historia de la Teoría Política. - SANCHEZ AGESTA, L. - Derecho Político. - VEDIA y MITRE, M. - Historia de las Ideas Políticas. - ROMERO CARRANZA, RODRIGUEZ VARELA y VENTURA - Historia Polí- tica de la Argentina. III. Condición para regularizar la materia IMPORTANTE!! Los requisitos para regularizar la materia serán informados por el do- cente a través de los canales pertinentes de comunicación (tanto para alumnos regulares como libres): • Tablón de anuncios • Foro de la materia • Cuadros de regularización publicados en la página web Manténgase atento!!! IV. Características de la Asignatura La Universidad Católica de Salta, a través del Instituto de Educación a Distancia, ha preparado esta guía o “Módulo de aprendizaje” con el propósito de orientar a usted en el estudio del Derecho Político. Esta materia pertenece al ciclo de asignaturas formativas de la carrera de abogacía. Abarca el tema de las Ideas Políticas desde sus albores en la Grecia Clásica, hasta la teoría del Estado de factura contemporánea. La importancia que reviste para el futuro profesional, estriba en el hecho que el Derecho Público y el Constitucional pueden comprenderse con mayor plenitud si previamente se han entendido y analizado los contenidos del Derecho Político. La Unidad I -contenido de este módulo- está desarrollada en forma sencilla y NO REQUIERE SER COMPLETADA CON OTROS TEXTOS. Es una introducción a la materia que persigue como propósito dar un concepto general de la realidad política y de las ideas políticas, objeto de la ciencia y del Derecho Político.
  • 16.
    18 Esta unidad introductoriapermite al estudiante ubicarse en la temática de la materia. Las unidades que siguen hasta la Nro. VII inclusive, contienen la historia de las ideas políticas, desde la Grecia clásica hasta el presente. Aristóteles sostenía que el conocimiento pleno, sólo se logra cuando se conoce el objeto desde su génesis. El recorrido retrospectivo que se emprenderá a lo largo de estasunidades,permitirácomprender,desdesuorigen,las causas y motivos de la reflexión política y conocer a los pensadores significativos de cada época y ámbito histórico cultural. Estos módulos son guías que señalan los hechos de mayor gravitación, los conceptos más relevantes y los datos que permiten una articulación armoniosa de los ejes fundamentales de la asignatura. En el primer semestre se desarrollan los conceptos de política y la historia de las ideas políticas. Se sugiere que los alummnos realicen un repaso a través de textos sencillos, sobre la historia de Grecia -desde el siglo V a.C. hasta el siglo III a.C., historia de Roma -el período de la República Romana hasta Augusto-, de la Historia Medioeval, del Renaci- miento, Edad Moderna y Contemporánea. En el segundo semestre se verá Teoría de la Sociedad, Teoría del Estado, Teoría de Constitución, Regímenes Políticos, Vida Política y Relaciones Políticas Internacionales. Busto de Sócrates, siglo V a.C.
  • 17.
    19 Estimado alumno: A finde colaborar con su proceso de aprendizaje, estimamos conveniente implementar la obligatoriedad en la presentación de la última actividad introducida en el módulo. Las restantes actividades representan la oportunidad de comprobar, mediante una evaluación formativa, si Ud. puede desarrollar los puntos esenciales de una temática y compartir con su Profesor Tutor las dudas y problemas que puedan planteársele en el transcurso de su proceso de aprendizaje. La revisión efectuada por su tutor no incide en la promoción de la asignatura, pero sí es de carácter obligatorio la presentación del último trabajo, como requisito para rendir los exámenes parciales.
  • 18.
  • 19.
  • 20.
  • 21.
    23 V. Guía deEstudio UNIDAD I: CIENCIA POLITICAY DERECHO POLITICO 1.1.Terminología Antiguamente, y como instancia previa a las exposiciones didácticas, se formulaba la Aclaratio Terminis -la aclaración de los términos que se emplearían en el discurso-; porque se partía del supuesto de que las palabras o conceptos definitorios están habitualmente lastrados de contenidos ideológicos, culturales o históricos y pueden presentar diversos grados de ambigüedad. Es por esta razón que nos proponemos a establecer “in limine” los alcances concep- tuales de nuestra disciplina, en función de su nombre Derecho Político. 1) El Derecho: “es la acción justa misma -nos dice Santo Tomás de Aquino-. La ley humana tiene razón de ley en tanto y cuanto se conforma con la recta razón”. El Derecho es, pues, la prohibición de lo injusto y la realización de lo justo. Etimológicamente los vocablos rectum y directum, de donde provienen las palabras derecho, droit, right, etc., establecen con precisión la idea contenida en la explicación de Santo Tomás, la cual excluye que el derecho pueda consistir en un orden injusto aunque sea impuesto por el Estado. 2) La Política: (su génesis). Aristóteles afirmó que “el hombre es un animal político” -un zoon politikon-. Se refería al hombre griego de la época clásica, para quien no existía vida civilizada fuera de los muros de su ciudad. El hombre solitario - "es una bestia o un Dios" - porque sólo en el seno de la sociedad organizada el hombre encuentra la posibilidad de realizar su plenitud personal. La polis -que generará la palabra política- era la ciudad-Estado griega, una realidad histórica concreta y bien determinada a la cual refieren su pensamiento autores clásicos de la talla de Platón y Aristóteles. Designaba a la organización del grupo humano de mayor radio -que incluía a las familias, los gens, los demos, etc.- y cuya autoridad era la más alta. La finalidad de la organización de la Polis era la subsistencia del Estado y su objetivo era el bien común (del que participaban todos los ciudadanos). La política, en consecuencia, se refería inequívo- camente a la formación, organización y subsistencia del Estado y a la actividad del hombre en cuanto a su relación con la vida pública de la ciudad. Este sentido etimológico inequívoco de la pala- bra "política", se fue desdibujando a través del devenir histórico; merced a los cambios operados en las relaciones del Poder, y a las proteicas formas en que fueron presentándose los sistemas estatales y las actividades de las personas y grupos que pretendían acceder a sostenerse en el gobierno. Sin embargo, por razones didácticas, conviene apuntar que la palabra "política" está hoy en día lastrada por una ambigüedad que es preciso acotar. Demóstenes, el gran orador (323, 322 a.C)
  • 22.
    24 En virtud deesta advertencia, debemos señalar que en esta materia, cuando nos referimos a la política, nos referimos a los significados que se enuncian a continuación: Significados de la palabra “Política” En su sentido etimológico el término política se origina en las palabras griegas polis, politeia, política y politiké. Nos explica Marcel Prelot el significado histórico de cada uno de estos términos: - é polis: Es la ciudad, el Estado, el recinto urbano, la comarca y también la reunión de los ciudadanos que forman la ciudad. - é politeia: El Estado, la constitución, el régimen político, la República, la ciudadanía. - Ta Política: Las cosas políticas, las cosas cívicas, todo lo concerniente al Estado y la soberanía. - é politiké: El arte de la política. “Para los antiguos -continúa Prelot- la política pragmática es el estudio de la vida en común de los hombres, según la estructura esencial de esta vida, que es la constitución de la ciudad”. La política en sentido clásico puede definirse como: la ciencia del gobierno de los estados, o el estudio de los principios que constituyen el gobierno y deben dirigirlo en sus relaciones con los ciudadanos de otros estados. Es también el conocimiento de todo lo que se relaciona con el arte de gobernar un Estado. Prelot expresa refiriéndose al contenido actual de esta ciencia que: "En general la política es esencialmente la vida política, la lucha por el poder, el fenómeno en sí. En el lenguaje culto, la política es el conocimiento del fenómeno. Quien desee ser exacto, debe indicar constantemente en cuál de los sentidos emplea el término". a) Significado restringido de la palabra Política: (política stricto sensu) Aristóteles y los seguidores de su línea de pensamiento, utilizan la palabra restringida a su sentido etimológico originario. Para ellos, política es todo aquello que se refiere a la Polis o al Estado. El ilustre publicista español Adolfo Posada, se inscribe entre los tratadistas que sostienen que “la actividad y las relaciones que constituyen la realidad política, están referidas directa y exclusivamente al Estado”. b) Significado lato o amplio de la palabra política Señala Prelot que:“El concepto de lo político es mucho más amplio que el de lo estatal. Han existido actividades políticas y formas de actividad política antes que hubiera Estados, del mismo modo que existen aún hoy grupos políticos dentro de los Estados y entre los Estados. Por esa razón sólo partiendo de la relación de la política con la Polis y su forma más desarrollada, el Estado, podemos llegar a un concepto fundamental. Por eso, la política es, en el más eminente y ejemplar sentido, la organización social en un territorio. Sin embargo, no toda actividad del Estado es actividad política. En general Cabeza de Alcibíades, el político ateniense promotor de la desafortunada expedición a Sicilia (415 - 413 a.C)
  • 23.
    25 se califica depolítico tan solo al poder que en el Estado dirige o conduce, no al que ejecuta. Como depositario del Poder se considera en general, únicamente al que puede llevar a cabo un cambio esencial en la división del poder estatal, en lo interno o lo exterior, sobre la base de decisiones autónomas, o bien se esfuerza por poseer esa facultad. Por eso no vale ordinariamente como política, la actividad de órganos estatales subordinados que se realiza según normas precisas”. “La política y el Estado, se encuentran estrechamente relacionados,tantoconceptualmentecomoenlarealidad,peronodebenseridentificados. No es sólo el Estado el que despliega puro poder político, sino también los grupos intraestatales o interestatales, tales como los partidos, las alianzas, la sociedad de naciones, como las iglesias y las asociaciones patronales y obreras. Así pues, no todo poder que actúa políticamente es un poder estatal; pero todo poder político aspira a ser tal según su función de sentido, es decir que todo poder político aspira a organizar y actuar la cooperación social territorial según sus intenciones”. Este concepto abarca -como puede advertirse- los poderes de hecho (como los definió G. Burdeau). 3) Derecho Político: es la disciplina que engloba como contenido esencial la teoría del Estado, de la Ciencia Política, de la Historia de las ideas e instituciones políticas y la teoría de la Constitución. Pero excluye el estudio del Derecho Constitucional positivo que se estudia en forma específica en otra materia. La dignidad del Derecho Político radica en la entrañable unión que establece entre el Derecho -orden normativo de la vida social que se basa en el Derecho Natural y la Justicia como valor fundamental- y la Política, rechazando la neutralidad de una ciencia del poder y del Estado. La tradición universitaria argentina -siguiendo la denominación española- ha designa- do a nuestra disciplina como Derecho Político. Esta denominación no es universalmente aceptada. En la mayoría de las universidades del mundo, la materia se conoce como Ciencia Política. Así se la denomina y cristaliza en la renombrada Asociación Francesa de Ciencia Política. Los autores alemanes prefieren señalarla como Teoría del Estado o Teoría General del Estado. Ventajas e inconvenientes de las diversas denominaciones El inconveniente de la denominación alemana es que la ciencia política no se restringe a estudiar el Estado, sino también el poder, las formas de acceder a el -actividad agonal- y las posibilidades que plantea su ejercicio -actividad arquitectónica del Poder-. Es por esta razón que no comulgamos con la recomendación de las reuniones de Decanos de las Facultades de Derecho para la unificación de programas de la Ciencia Política, que aconsejó la denominación de la materia como Teoría del Estado. Ciencia Política es la denominación más difundida y que presenta la ventaja de ser su contenido abarcativo de los diversos fenómenos relacionados con la política. Pero el inconveniente que presenta esta nomenclatura es su neutralidad, su asepsia en el estudio de un sistema que se refiere al destino del hombre. Lapolíticapuedeprescindir,ydehechohaprescindidomuchasveces,delasnocionesdejusticia, libertad y bien común -señala Ambrosio Romero Carranza-. El auténtico Derecho Político en cambio, acaba donde comienza la injusticia, la esclavitud y el olvido del Bien Común.
  • 24.
    26 La denominación DerechoPolítico encuentra su fundamento en el hecho que intenta otorgarle a la política un régimen jurídico, “trata de sellar una estrecha unión entre la política y el derecho”, como dos círculos que se han ido acercando paulatinamente a lo largo de los siglos hasta superponerse en parte -según la imagen de inspiración geométrica que concibió Adolfo Posada-. Es por estas razones que juzgamos necesario mantener la denominación tradicional. Esta se acuñó en los cursos de Derecho Político dictados en el Ateneo de Madrid en 1820 y en las inolvidables "Lecciones de Derecho Político" de 1836-1837, seguidas de las de Antonio Alcalá Galiano. Derecho político y ciencia política: concepto y evolución El Derecho Político: como concepto, posee un sentido íntimamente coherente y bien diferenciado respecto de la “Ciencia Política”, porque expresa un orden superior de valores y no pretende una asepsia absoluta -que no es dable en el ámbito de las ciencias del hombre-. Al anteponer la palabra Derecho a la palabra Política, se está indicando que debe existir una subordinación de lo político al derecho. Los principios superiores de convivencia se afianzan así en el constitucionalismo moderno, que “exige la dignidad humana como fin supremo de la organización estatal y de la actividad desarro- llada en ella y en torno de ella”. El Derecho Político designa una rama del conocimiento y una materia de enseñanza. Como rama del conocimiento debe contener lo substancial del fenómeno político -objeto de la Ciencia Política- y también como materia de enseñanza, debe revelar: La existencia de una “ciencia racional del orden social y huma- no, basada en determinados valores y en el Derecho Natural”. 1.2. La Ciencia Política Platón y Aristóteles, que son los fundadores del pensamiento reflexivo en el ámbito político, habían diferenciado el saber claro, preciso y cierto -la epísteme-, del saber genérico, incierto o difuso, que configura la mera opinión -la doxa-. La ciencia, hoy en día, presenta características similares al concepto de epísteme. En el siglo XX, se retorna en parte al concepto aristotélico de la ciencia. En efecto, Poincare, Von Newman y otros físicos y matemáticos erosionaron la fe en la causalidad como una ley de inexorable cumplimiento, donde dada una causa A se asegura necesariamente el efecto B. La pérdida de la certidumbre absoluta, llevó a la convicción de que en realidad las relaciones causales son probabilísticas en mayor o menor grado, sobre todo en el nivel sub-atómico. Busto de Solón, legislador ateniense S. VII a.C
  • 25.
    27 En el ámbitode las ciencias físicas y de la naturaleza, y en los estratos de la realidad ubicados por encima de ese umbral de la microfísica, no se presentan mayores problemas de exactitud o de debate sobre la validez del principio de la causalidad. Sin embargo, el carácter necesario y absoluto del principio ha sido puesto -en cierta medida- en tela de juicio. Esta nueva visión de las ciencias físicas, ha inducido a los mejores pensadores actuales a replantear la posición positiva, que tomaba como único método científico el que se utilizaba en este ámbito. En el campo de las ciencias sociales y especialmente en el de la política -donde la realidad está integrada por el comportamiento humano-, no puede pretenderse la formulación de Leyes que respondan a patrones rígidos o a secuencias causales estrictas. En este ámbito, el hombre con su libertad, con sus valores, con su carga de irracionalidad y de lucidez, con su personalidad irrepetible, es el protagonista que va tejiendo la urdimbre de la sociedad y participa en todas sus instancias: toma el poder (faz agonal) y lo administra (arquitectónica) o lo sufre y acepta o lo rechaza. En todas estas actitudes está motivado por finalidades, por valores y por sus características espirituales y morales. Por esta razón, nosotros creemos que una Ciencia Política que descarta valores y análisis culturales y que pretende una objetividad matemática, es un absurdo. El observador de la realidad política, también está inmerso en ella. Es parte del objeto que va a estudiar y frente a él, tiene una postura valorativa, salvo que trate de estudiar aspectos estadísticos o que aplique un método que conduce a resultados numéricos sin valor y sin una jerarquización comprensible de los hechos analizados. Es por ello, que consideramos que nuestra disciplina debe perseguir un objetivo: La búsqueda de aquellas regularidades sociales que se generan en la propia naturaleza del hombre y cuyo análisis racional permitirá la formulación de un orden social y político justo, basado en el Derecho Natural. Es decir, la ciencia de la política debe procurar como finalidad, establecer los principios y valores que permi- tan configurar un sistema político tendiente al bien común, en procura del desarrollo pleno de todos los hombres y de todo el hombre. En este sentido, el Derecho Político y la Ciencia Política referidos al conocimiento de una realidad teñida de valores, de finalidades y cuya trama está dada por la conducta humana, constituyen mas una epistemología - en la acepción clásica- que una ciencia exacta, vaciada en el molde cartesiano, según lo pretendía Augusto Comte. El carácter Teleológico del Derecho Político o de la Ciencia Política es lo que explica la metodología de nuestra exposición, que comenzará por un análisis del pensamiento político a través de la historia y concluirá con el estudio del Estado Moderno Occidental, tal como fue acuñado y desarrollado desde el Renacimiento Europeo hasta nuestros días, según lo propuesto por Heller. Esquilo, el primer gran trágico griego
  • 26.
    28 1.3. Origen ydesarrollo de la Ciencia Política “En la Grecia clásica el pensamiento político llega, por primera vez a constituir un sistema. Las antiguas culturas orientales habían producido regímenes so- ciales altamente desarrollados pero nunca lograron formular una teoría política. Sólo en la libre atmósfera de Grecia podrían desarrollarse, de modo pleno la discusión política y la literatura relativa a ella”. (WALTER THEIMER - Historia de las Ideas Políticas) En efecto, en Oriente sólo habían existido monar- quías teocráticas y absolutas. En la Mesopotamia, Egipto, China, India y Persia antiguas, se creía que el gobierno era de origen divino y los que lo ejercían eran representantes o descendientes de los dioses. Esta concepción implicaba el despotismo y el me- nosprecio del súbdito y la desvalorización absoluta de la persona humana. “La libertad del ciudadano griego deriva del hecho de tener la capacidad racional para conven- cer y ser convencido mediante un trato libre y sin trabas con sus semejantes”. (GEORGESABINE.Historiadelateoríapolítica). Esta actitud, que se reflejará en la originalidad desuscreacionespolíticas-entrelasquesedestaca brillantemente la forma democrática-, fue precedida por una revolución gigantesca en el ámbito de la cultura y del pensamiento reflexivo (ver Modulo Nº 2. Grecia: Nacimiento del Pensamiento Reflexivo). Haremos un brevísimo repaso de los pensadores políticos de envergadura, desde la antigüedad clásica (Platón, Aristóteles), pasando por la Edad Media (San Agustín -línea neo-platónica- Santo Tomás de Aquino (que cristianiza el pensamiento de Aristóteles), la Edad Moderna (Maquiavelo, Hobbes y Bodin -que son los pensadores del Absolutismo- , y los antiabsolutistas: Mariana, Suárez, John Locke, etc.); hasta la Edad Contemporánea (la época de las revoluciones: la revolución Americana, la Revolución Francesa; Hegel y sus seguidores, el pensamiento político de los siglos XIX y XX). NOTA: Antes de continuar realice las actividades que se señalan en el Punto Nº 6, Tema Nº 1. Esquines, orador ateniense
  • 27.
    29 1.- Elabore unlistado de palabras desconocidas por Ud., use el Diccionario que es uno de sus mejores auxiliares. 2.- Defina brevemente los siguientes conceptos: a.- Epísteme b.- Doxa c.- Teleológico d.- Derecho e.- Político f.- Génesis. 3.- ¿Qué significado tiene anteponer la palabra Derecho a la palabra política? 4.-Reflexione sobre el siguiente punto: Como todas las ciencias del hombre, la Política no pretende una objetividad matemática. a.- Enumere por lo menos cuatro motivos relevantes que impiden tal objetividad. b.- La imposibilidad de formular conclusiones exactas, ¿le restan a nuestro objetivo de estudio jerarquía científica? ¿Por qué? 5.- a.- Enumere un listado de ideas asociadas a la palabra Política, en el uso cotidiano (Ej.: es una mala política, no me interesa la política, etc.). b.- Analice el sentido etimológico del término. c.- Analice la definición de Política en un sentido amplio. d.- Compare los puntos a-b y c y elabore su concepto del término. 6.- Establezca las relaciones entre: - Política - Poder - Estado. 7.- Complete. Política es: a.- En un sentido amplio _ _ _ _ _ _ _ _ _ _ _ _ _ _ _ b.- En un sentido restringido_ _ _ _ _ _ _ _ _ _ _ _ _ 8.- a.- Elabore una definición de: Ciencia política _ _ _ _ _ _ _ _ _ _ _ _ _ _ _ _ _ _ _ _ _ _ _ _ _ Derecho Político:_ _ _ _ _ _ _ _ _ _ _ _ _ _ _ _ _ b.- Establezca las relaciones entre ambos conceptos. (seme- janzas y diferencias) ACTIVIDAD Nº 1
  • 28.
  • 29.
    31 1.3.1. Edad Antigua A)PLATON LaCienciaPolíticafuefundadaporPlatónenelsigloIVa.C.Dichopensadorformulóuna propuestasobre cómo construir un Estado perfecto, que no estuviese sujeto a la corrupción y decadencia que afectaba a la sociedad Helénica, tras el esplendor del siglo precedente (el siglo V a.C. dominado por Pericles). Las obras políticas principales de Platón son “La República” y “Las Leyes”, en donde desarrolla su teoría orgánica sobre el Estado y las virtudes que le dan su fundamento. El idealismo platónico consiste en la proposición de un paradigma o modelo del Estado ideal, que sería mandatorio para los hombres porque ese arquetipo existe en la mente del Ser Divino como una esencia, como una realidad hacia cuya realización debe tender la Polis humana. Platón veía el alma del hombre constituida por las mismas partes que el Estado. El Estado era una especie de hombre gigante, un macro-antropos. Así la justicia es la armonía que debe existir entre las tres virtudes del hombre y las del Estado. Estas son la templanza, el valor y la sabiduría. En el Estado los filósofos son los que deben mandar, porque sólo ellos pueden alcanzar con su espíritu las esencias inmutables de las cosas. Así el filósofo que encarna la sabiduría, modelaría el Estado de acuerdo a un ideal divino, pues el arquetipo de la república está en el cielo, pero el sabio debe realizarlo en sí mismo. El valor corresponde a los guerreros. Y la temperancia a los artesanos. Si hombre y Estado son temperantes, valerosos y sabios, serán justos hombres y Estado. En los dos, la parte mejor y más pequeña debe mandar a la parte peor y más numerosa. El alma y la inteligencia, al cuerpo y a los apetitos. Así, la justicia consiste en que todas las partes cumplan su función correctamente y, en el Estado, que las clases cumplan con las suyas. La justicia es la salud del alma y la del Estado. B) ARISTOTELES Este pensador no se preocupa -como Platón- por la ciudad ideal, por la ciudad arquetípica que existe en la mente de Dios o en el “Topos Uranos”; sino por estudiar la realidad social y política de las diversas ciudades cuyas constituciones comparó y analizó. Aristóteles ubicó a la ciencia política entre las que corresponden al hacer del hombre y le atribuyó carácter empírico. Es el fundador de la tradición del realismo político que excluyedelcampodeestaciencialascreacionesyplanteosutópicos,idealesoabstractos. A los efectos ilustrativos, conviene recordar esquemáticamente la clasificación de las ciencias, formulada por el Estagirita sobre la base de las actividades del espíritu humano. Las ciencias nacen de la búsqueda de la verdad sobre algún aspecto de la realidad, y pueden ser:
  • 30.
    32 PRACTICAS:(CORRESPONDENALHACER) Política: Es laciencia que estudia la constitución de la ciudad Estado Etica: Es la ciencia que estudia el comportamiento, la conducta individual. Economía: Es la ciencia que estudia el mantenimiento del hogar. TEORICAS:(CORRESPONDENALSABER): Matemática Física Metafísica POIETICAS:(CORRESPONDENALCREAR) Lógica Retórica Poética La corriente aristotélica considera que: La política “ocupa la cúspide de la jerarquía” de las ciencias, “porque su objeto, la ciudad-estado, engloba toda la organización social”. “Se ve claramente -afirma Aristóte- les- que entre todas las artes, el fin de aquellas que se podrían llamar ordenadoras o rectoras es más deseable o más importante que el de las artes que les están subordinadas”. Agrega el Estagirita: "hay algo de más noble y más elevado en ocuparse del bien y del contenido del Estado en su totalidad, que en el de un sólo hombre" (Etica a Nicómaco). La Política tiene una posición de preeminencia sobre las otras ciencias, “porque regula todas las actividades humanas”. La ciudad-Estado, originada en las necesidades de la vida, existe porque las satisface todas, habiendo llegado al punto de bastarse absoluta- mente a sí misma” -nos dice Prelot-, opinando sobre Aristóteles. La posición y jerarquía de la ciencia política, afianza según el estagirita, su carácter fundamentalmente realista. Se puede sintetizar la posición del Estagirita sobre la ciencia en una frase comprensiva: La ciencia es una exposición verídica de la estructura de la realidad y que tiende a orientar al hombre en el mundo, para que pueda comprender su posición en el universo. C) CICERON Según Prelot, “el vínculo entre la antigüedad griega y latina fue anudado por Cicerón, de quien puede decirse que era un romano helenizado”. “Cicerón, abogado romano -enseña Prelot- pone en primer plano el aspecto jurídico de la ciudad: el derecho común a todos, aceptado por todos, efectivamente obedecido por todos. Se encuentra así, claramente especificada la naturaleza particular de la sociedad política”.
  • 31.
    33 El utopismo platónicoresurgirá en Roma, en de- terminados círculos áulicos -como el de Polibio- y en actitudes reformistas y revolucionarias -como la de los hermanos Graco-. En el medioevo el idealismo platónico renacerá plasmado en la obra de San Agustín “De Civitas Dei”. Allí plantea a la ciudad de Dios como el arquetipo del Estado perfecto, que debe ser el modelo hacia el cual tienda la ciudad terrena, lastrada por el pecado y las escorias de las pasiones humanas. La línea del realismo científico volverá a ser asumida por Santo Tomás de Aquino (siglo XIII), que retoma la vertiente del pensamiento aristotélico. Posteriormente encarnarán la línea del Realismo Político: Maquiavelo, Hobbes, Montesquieu y Tocqueville. 1.3.2. Edad Media A) SAN AGUSTIN San Agustín vivió en un momento crucial para la humanidad. Roma había sucumbido bajo el poder de Alarico. Este hecho provocó el renacimiento de un paganismo sentimental, que miraba hacia el pasado glorioso de Roma. Estos nuevos paganos decían: “Cuando adorábamos y ofrecíamos sacrificios a nuestros dioses, la ciudad era feliz y señora del mundo”. Un diluvio de fuerza material seguía precipitándose desde todos lados sobre el mundo civilizado. Las grandes migraciones de pueblos bárbaros no habían cesado. San Agustín escribe una síntesis del pensamiento católico, una suma monumental mirando el pasado, el presente y el futuro, contestando todos los argumentos e imponien- do su verdad. En 413/27 escribe “La Ciudad de Dios” para rebatir a los paganos que culpaban al cristianismo de la caída de Roma. Según este escritor existen dos ciudades unacelestialyotraterrena.LaCiudaddeDiosvivecautivaenelsenodelaciudadterrestre. Las civitas terrena contiene a los hombres que viven según la carne. Todos pecamos en Adán y el fue su fundador. Sus obras, por ser nacidas de la carne, son efímeras. Sólo el bien es eterno. La civitas Dei contiene a los que viven según el espíritu; todos fuimos redimidos en Cristo fundador de esta ciudad, que une a los hombres en el amor de Dios. Sus ciudadanos engendran mediante la gracia, que libera del pecado a la naturaleza humana. Dios y su ciudad deben ser la cúspide del Estado. Dios no es un soberano secular, su reino no es de este mundo, pero a Él se deben todas las almas. Esta soberanía espiritual de Dios no debe ser olvidada por quienes gobiernan, porque ellos son los que tienen que luchar por realizar en la ciudad terrena el advenimiento de la ciudad Divina. Así como el alma se impone al cuerpo y a las pasiones, así los reyes, los magistrados, los jueces ejercen su autoridad sobre la ciudad. Busto de Alejandro Magno
  • 32.
    34 Estas dos ciudadesque coexisten en un mismo tiempo y en un mismo espacio, dividen a los hombres sólo en vistas a su salvación o condenación eterna. Lo importante es que el Estado se base en la justicia, porque esta es inmutable, eterna y anterior al Estado. Si no hay justicia, no existe Estado. Si el rey es injusto, es un tirano. El pensamiento de San Agustín estaba destinado a iluminar a las naciones bárbaras con su diáfana claridad, y aportó el modelo político que se desarrollará hasta el siglo XIII cuando comienza a imponerse la línea de pensamiento Aristotélico-Tomista. En los cánones del Concilio de Toledo del siglo VIII se percibe la gravitación de San Agustín. “El rey es llamado rey porque gobierna rectamente, si obra con justicia posee legítimamente el nombre de rey”. Si obra con injusticia, lo pierde miserablemente. Nuestros padres decían: “Rex eris si recta facis. Si autem non facis non eris”. “Las dos principales virtudes reales son la verdad y la justicia. Dios creador de todas las cosas, al disponer la estructura del humano cuerpo, ha puesto en alto la cabeza y de ahí parten los nervios a todos los miembros. Ha colocado en la cabeza la antorcha de los ojos, a fin que desde allí fuesen vistas todas las cosas que pudiesen dañar. Ha establecido el poder de la inteligencia encargándole de gobernar todos los miembros y regular sabiamente su acción. De tal suerte que garantizando la seguridad de los reyes, se garantiza mejor la de los pueblos”. El medioevo ve a la humanidad como un organismo, un cuerpo místico cuya cabeza es Cristo. San Agustín, a pesar de su originalidad, no abandonó los moldes clásicos. Sus ideas sobre el estado fueron tomadas de la república y de legibus de Cicerón. La definición ciceroniana del estado, resulta modificada por Agustín de Hipona, que pone el acento en el elemento humano de la ciudad, en el vínculo afectivo que aglutina al pueblo. El pueblo está unido por la pacífica y común posesión de lo que ama y sólo secundariamente por el derecho y la utilidad. “Populus est coetus, multitudinis rationalis rerum quas diligit concordi communione societus” expresa. Emerge así la idea de la social o societario. B) SANTO TOMÁS DE AQUINO En el año 1260, el dominico flamenco Wilhelm Von Moerbeke, traduce “La Política de Aristóteles” al latín, San Alberto Magno y Santo Tomás de Aquino podrán así comentarla. Santo Tomás se adhiere a las doctrinas políticas de Aristóteles, alejándose del Estagirita en un punto importante: “con él la política pierde la primacía que le había asegurado Aristóteles. Aunque conserva el primer lugar entre las artes prácticas, ya que todas las ciencias y las artes no convergen más hacia la política, sino hacia la teología. La política, como las demás ciencias, es su sirvienta, ancilla theolokiae”, explica Prelot. Dante Alighieri expone en toda su pureza las ideas medievales: “El hombre tiene que desarrollar su plenitud intelectual, que es lo esencialmente humano. Sólo en la paz universal podemos encontrar los medios de lograr nuestra felicidad y el desarrollo pleno de nuestro ser”. Dios exalta la paz que es como la gloria Divina. La milicia celestial canta “Gloria a Dios en las alturas y paz en la tierra a los hombres de buena voluntad”. El bien está en la unidad, la pluralidad es el germen del mal. La paz es el bien que se logra por la unidad. Un hombre está sano si existe concordia en el cuerpo y en el alma. También esto sucede con la familia, la ciudad y el género humano.
  • 33.
    35 La concordia esel movimiento de varias voluntades en unidad; eso no será posible mientras no exista una voluntad reguladora del cuerpo social. El rey es para el pueblo y no el pueblo para el rey. Este espíritu impondrá los principios inmutables y eternos de la justicia que harán verdadero el derecho. La monarquía es oficio, es servicio. El monarca es la cabeza y el corazón del pueblo. La humanidad es el cuerpo místico de Cristo, el rey su cabeza temporal, el Papa su cabeza espiritual. El bien común y la paz son las finalidades del Estado. La salvación del alma, el thelos del individuo. 1.3.3. Edad Moderna A) MAQUIAVELO (1469-1527) Esteautorflorentinoextremalaexaltacióndelapolíticacomoarteycienciadegobierno, escindiéndola de toda relación con la ética o la religión. Es un realista que proclama la autonomía de la política, cuyo objeto será la “arquitec- tónica” del Estado en su sentido actual, y la unidad del poder. Sus obras principales son “El Príncipe” y "Sobre las Décadas de Tito Livio” que constituyó el libro de cabecera de los revolucionarios jacobinos en 1789. B) JEAN BODIN (1530-1596) Es quien acuña el concepto de soberanía en su acepción actual. La soberanía como poder supremo -exclusivo y excluyente- que posee el Estado (y que no está sometido al control o al dominio de otro Estado u organismo), dentro de su territorio. Bodin es el teórico de la monarquía centralizada y uno de los expositores de la doctrina mercantilista en su versión francesa. C) THOMAS HOBBES (1588-1596) Este pensador inglés y realista escribió "El Leviathan", que es una obra donde sostiene la necesidad del poder despótico del Estado, frente a la realidad de que el hombre es el lobo del hombre (la omnipotencia del Estado evitará la guerra de todos contra todos). Hobbes es un filósofo materialista y utilitarista. Maquiavelo, Hobbes y Bodin son autores que desarrollan la idea de la política como ciencia del Estado, despojándola de toda consideración metafísica -cara a los tratadistas medievales- y de la subordinación con la ética, fundamentándola en principios intrínsecos propios (v. gracia: la razón del estado). Se inscriben en la línea de la ciencia política realista que fundó Aristóteles y que culminaría en Montesquieu y más tardíamente en Tocqueville. Cabe señalar que pertenecen también a una tendencia que sostiene la necesidad del absolutismo monárquico y que apuntalará el proceso de concentración del poder en manos de los reyes que encarnaron el despotismo ilustrado. Esta concepción encuentra sus rivales en la escuela Escolástica Española y en los autores democráticos y liberales, entre los que descuella John Locke.
  • 34.
    36 D) LA ESCOLASTICAESPAÑOLA Establece el carácter natural de la sociedad humana como ser de relación, y señala que la finalidad del Estado es el bien común. D.1.) Francisco Suárez (1548-1617) Al explorar las teorías sobre el origen del poder, indica que su fuente es Dios (Omnias potestas ad Deo), pero que él no elige su destinatario. El poder que nace de Dios radica en el pueblo, quien puede transmitirlo al gobernante elegido o conservarlo para sí. Gobernantes y gobernados estarán ligados por un pacto que no es absoluto. El poder está limitado por la ley divina, la ley natural y el bien común. Si el gobernante transgrede esas fronteras, el pueblo revierte en sí el poder. Esa reversión se produce también en caso de acefalía. Este último argumento es el que fue esgrimido como sustento de la tesis patriótica en la Revolución de Mayo. D.2.) Juan de Mariana (1536-1624) Sostiene que el poder sólo será legítimo si se basa en el consentimiento de los súbditos. D.3.) John Locke (1632-1704) Es también un pensador ubicado en la vertiente antiabsolutista, ya que ve el origen del poder en un pacto. Los hombres se desprenden de su libertad natural a fin de constituir una sociedad civil que asegure la felicidad y seguridad común. El contrato social no implica que los hombres abdiquen de sus derechos naturales, sino que se convierte en el instrumento idóneo para preservarlos y desarrollarlos. El estado surge con la finalidad concreta de garantizar la libertad de todos los hombres. El poder está limitado por los derechos individuales, ya que el fin de la organización política es la libertad y no la esclavitud. Locke señala la conveniencia de la división de los poderes y confiere singular importancia al Poder Legislativo. Hobbes y Rousseau verán también el origen del poder en un pacto o contrato social, extremando su posición nominalista hasta el punto de negar también realidad natural a la sociedad (“Aunque el cuerpo artificial del gobierno sea la obra de otro cuerpo artificial”, la sociedad. “Contrato Social” Tomo II, Capítulo I). La base nominalista de la teoría representativa sostiene que los hombres son la realidad y el estado una convención, el producto de un pacto. Esta concepción sostiene la idea de que la persona es un valor absoluto, frente a la que el estado es nada más que un medio. Las declaraciones de los Derechos del hombre serán una valla ante el poder, que resignará su soberanía ante la imponente realidad de la persona. E) LA ILUSTRACION E.1) Montesquieu Carlos Luis de Secondat, Señor de la Brede y Barón de Montesquieu (1689-1755), fue uno de los pensadores eminentes de la Ilustración Francesa.
  • 35.
    37 Su obra políticamás relevante es “El Espíritu de las Leyes”, donde, sobre el modelo político inglés -que admiraba- parlamentario y moderado, construye el arquetipo del sistema de frenos y contrapesos del poder. La premisa sociológica de la que arranca su razonamiento, es que aquel que posee el poder, tiende a incrementarlo y terminará abusando de él. Para detenerlo o frenarlo se requiere dividir el poder en funciones distintas y separadas, que se controlan y contrapesan en tensión dinámica. Este sistema favorece la libertad. Su esquema se incorporó como una premisa al constitucionalismo moderno. Respecto de nuestra disciplina, es decir El Derecho Político, Montesquieu utilizó el concepto para designar el derecho que regula las relaciones entre gobernantes y gobernados. Montesquieu aplicó el método realista y empírico deAristóteles,observandolosfenómenosclimáticos, históricos, sociales, sociológicos, geográficos, etc., yformulandosobreesosdatos,sobrelasregularida- des que se presentan en los comportamientos hu- manos y sociales, sus conclusiones y sus “Leyes”. E.2) Jean Jacques Rosseau (1712-1778) EdmundBurkeseñalóqueRousseaueraelmodelo de la perfección humana, el arquetipo de la élite revolucionaria de 1789 en Francia. Robespierre ex- presó: “Rousseau es el único pensador que, por la elevación de su alma y la grandeza de su carácter, se mostró digno del papel de maestro de la humanidad”. Finalmente,SaintJust,elbrillanteoradorjacobinoque persuadió a la Asamblea francesa que condenara a muerte a Luis XVI, utilizó en su discurso los argumen- tos íntegros que emergen del “Contrato Social”. En el campo de la educación su influencia ha sido profunda y duradera y perdura en una legióndeepígonosqueaúnlosiguen.Paracitaralgunosejemplos,cabeconsignarellinaje Roussoneano de la Pedagogía individual de Spencer, Ellen Key y la pedagogía psicoló- gica y experimental de Claparede (maestro de Jean Piaget) y la Pedagogía activa de John Dewey y María Montessori. En política y en el campo educativo partió del supuesto optimista de que el hombre es bueno en estado de naturaleza, pero que la familia y la sociedad tuercen sus buenas disposiciones e instintos convirtiéndolo en un monstruo. La consecuencia es que la razón pura debe regir al hombre y a su crecimiento porque esto es lo que debe ocurrir conforme a la naturaleza. El ideal educativo y político es retornar al estado de naturaleza, que evita que el hombre se aliene y desarrolle así un sentido competitivo que lo separa de los demás y destruye el sentido comunitario innato del hombre. En su obra teatral “Narcise” y luego en su “Discours sur l’inegalite” desarrolla el argumento de que la propiedad y el espíritu de competencia que genera su acumulación, son las causas de la alienación del hombre. En 1762 se publicó “Emile” que provocó reacciones diversas. El libro se quemó frente al Palais de Justice mientras se libraba una orden de arresto contra su autor. Tucídides, importante historiador de Grecia
  • 36.
    38 Voltaire, en 1764cansado de los ataques de Rousseau contra su ateísmo, publicó con libelo anónimo “Le sentiment des citoyens” en el que lo acusaba de ser un asesino de sus hijos, y un enfermo. Rousseau contestó a través de las “Confesiones”; pero es curioso que dijese de sí: “Se muy bien que ningún padre es más tierno de lo que yo hubiera sido”. Justificando su forma de proceder, explicó que lo que el había hecho con sus hijos era “un buen arreglo”. Esto haría que sus hijos se crearan “más vigorosos”, “pensé que actuaba como ciudadano y padre y me considere un miembro de la República de Platón”. De este estado de autojustificación extrajo los principios que luego propondría Urbi et Orbe: “la educación es la clave para el perfeccionamiento social y moral de todos y por ello es una cuestión que concierne al Estado. El Estado debe, pues, formar la mente de todos los ciudadanos”. Rousseau afirmó consecuente con lo señalado anteriormente: “Quienes controlan las opiniones de un pueblo controlan sus acciones. Ese control se establece tratando a los ciudadanos desde su infancia como del Estado. Al no ser nada sino gracias a él, no serán nada sino para él. Tendrá todo lo que ellos tienen y será todo lo que ellos son”. La educación es, pues, “el centro de gravitación para el manipuleo de la cultura y para que esta sea un instrumento al servicio del estado”. Rousseau pertenece a la línea de los pensadores utópicos, pero lo hemos incluido en esta nómina, porque él se consideraba un realista consumado. EL CONTRATO SOCIAL O PRINCIPIOS DE DERECHO POLITICO (Obra cumbre de Rousseau) Es la expresión dogmática de la nueva religión cuyo Dios es la Razón. El hombre es naturalmente bueno. En el se confunden naturaleza y razón. La voluntad general es la expresión de la razón univer- sal. La soberanía que emana de ella es indivisible, inalienable e infalible. Esta es la base de una religión civil que se entronizará con la Revolución de 1789. EL UTOPISMO VS. EL REALISMO POLITICO Platón es el iniciador del utopismo político, porque propone la realización de un estado ideal construido MORE GEOMETRICO -al estilo de un modelo mate- mático. Plantea la generación del estado perfecto desde el seno de la mente arquitectónica, sin tomar en cuenta la realidad existente. El utopismo platónico resurgirá a lo largo de la historia del pensamiento político, bajo formas diver- sas. En Roma tomará fuerza singular en el círculo áulico de los Escipiones, introducido brillantemente por Polibio y plasmada en las actitudes de idealismo reformista y revolucionario de Los Gracos (Cayo y Tiberio Graco). San Agustín recibirá la tradición platónica en la “Ciudad de Dios”, escrita sobre el final de la antigüedad clásica. Esta obra constituirá el modelo político de la Edad Media y Heródoto, principal historiador griego, junto a Tucídides
  • 37.
    39 establecerá -sin proponérselo-un marco para las relaciones entre el poder político y la Iglesia. La vertiente utópica reaparecerá en el pensamiento de Tomás Moro, canciller de Inglaterra y decapitado por orden del Rey Enrique VIII, por no transigir con los caprichos de este monarca, los cuales vulneraban su conciencia católica. “La Ciudad del Sol” de Campanella es también una construcción utópica, como lo es de alguna manera “El Contrato Social” de Juan Jacobo Rousseau. El socialismo romántico y el socialismo científico -y su fundador Carlos Marx- tienen un fuerte componente utópico. La línea del realismo político la inaugura Aristóteles, quien se preocupa principalmente por estudiar la realidad de la vida política, para extraer los principios de razón y las leyes que la rigen. En esta corriente se inscriben: Santo Tomás de Aquino que reintroducirá a Aristóteles en Occidente en el siglo XIII; Nicolás Maquiavelo, el gran teórico político del Renacimiento; Thomas Hobbes; Montesquieu, que fue uno de los filósofos precursores e inspiradores de la Ilustración; y Alexis de Tocqueville, el más lúcido de los analistas de la gran democracia americana. De Aristóteles al siglo XVIII, la tradición es una y segura -expresa Prelot-: “Hay, como lo dice muy bien Paul Yanet, quien escribió en la historia de este período una ciencia del estado en general, considerada en su naturaleza, en sus leyes y en sus formas principales”. “Es la ciencia política, y nadie derivó entonces de ella otra rama del conocimiento de la vida social”.
  • 38.
  • 39.
    41 1.- Complete elsiguiente cuadro: (*) Corriente AUTOR OBRA R=Realismo U=Utopismo PLATON ARISTOTELES SAN AGUSTIN MAQUIAVELO J. BODIN THOMAS HOBBES F. SUAREZ JUAN DE MARIANA J. LOCKE MONTESQUIEU JEAN J. ROUSSEAU 2.- Complete los siguientes conceptos: Ciencia Política comprende: Una Faz Agonal_ _ _ _ _ _ _ _ _ _ _ _ _ _ _ _ _ _ _ _ _ _ _ _ _ _ _ _ _ _ _ _ _ _ _ _ _ _ _ _ _ _ _ _ _ _ _ _ _ Una Faz Arquitectónica_ _ _ _ _ _ _ _ _ _ _ _ _ _ _ _ _ _ _ _ _ _ _ _ _ _ _ _ _ _ _ _ _ _ _ _ _ _ _ _ _ _ _ _ _ (*) POR FALTA DE ESPACIO, LE PRESENTAMOS EL MODELO REDUCIDO DEL CUADRO. REALICELO APARTE. IdeadeEstado Origendel Poder Aportes Fundamentales IdeadeHombre ACTIVIDAD Nº 2
  • 40.
  • 41.
    43 VERTIENTES UTOPISTA YREALISTA DEL PENSAMIENTO POLITICO EDADES HISTORICAS EDAD ANTIGUA (Grecia-Roma. El Cristianismo). EDAD MEDIA (476 d.C. a 1453 d.C.) EDAD MODERNA (1453 d.C. a 1765 d.C.) EDAD CONTEMPORANEA (1776 d.C.) CORRIENTE UTOPISTA PLATON La República. Las Leyes. SAN AGUSTIN La ciudad de Dios TOMAS MORO Utopía J.J.ROUSSEAU El Contrato Social EL SOCIALISMO ROMANTICO Fourrier (El Flamasterio). EL SOCIALISMO CIENTIFICO Carlos Marx (El Capital). CORRIENTE REALISTA ARISTOTELES La Política. La Etica Nicomaguea. SANTO TOMAS DE AQUINO MAQUIAVELO El Príncipe. Sobre las décadas de Tito Livio. HOBBES:El Leviatán. MONTESQUIEU El espíritu de las Leyes. ALEXIS DE TOCQUEVILLE La Democracia en América 1.4. Crisis y destrucción de la ciencia política La política sustituida por la ciencia económica Nuevamente nuestro certero guía en este tema será Marcel Prelot, quien señala: “De la herencia aristotélica hemos visto florecer la rama fértil constituida por la política”. “Sin embargo, desde la segunda mitad del siglo XVIII existe ya una fisura en este hermoso bloque. El uso cada vez más generalizado de un término que se origina a principios del siglo XVII, el de Economía Política, provoca una incertidumbre creciente”. La “Economía Política” como ciencia emergente, es un concepto acuñado por el mercantilista Montchretien, y señala el comienzo de la sustitución de la política por la economía, que pasa a ser el sustantivo -el adjetivo sería política como equivalente de estatal-. A partir del siglo XVIII la economía ha adquirido una completa autonomía de orden intelectual, alcanzando su independencia respecto a las otras ciencias y en especial, no quedan vestigios de su clásica dependencia respecto de la política. “Si bien el hecho de haber arrebatado a la política una vasta parte de su dominio era ya grave, el desarrollo de la economía le es aún más perjudicial, pues ésta manifiesta casi inmediatamente la pretensión de reemplazarla” -afirma Prelot- “La economía no sólo quiere separarse de la política, sino desvalorizarla colocándola en un segundo plano, poniendo en tela de juicio su importancia y su existencia. En esto concuerdan las dos escuelas rivales del Liberalismo y del Socialismo” -concluye el autor citado-. El liberalismo nos conduce a una concepción minimalista del Estado, que queda reducido a su rol de mero gendarme. La idea esencial que informa al liberalismo individualista, estriba en su convicción sobre la existencia de un orden económico espontáneo que obedece a leyes naturales. Ese orden providencial, movido por la “mano
  • 42.
    44 invisible” a quealudía Adam Smith, se autoregula mediante mecanismos automáticos como el mercado, que a través de los precios envía sus mensajes vinculando a productores y consumidores, sin intervención del Poder Político. Frente a este verdadero gobierno de las leyes económicas, al estado solo le resta mantener inalterable el marco jurídico de respeto a los derechos de los individuos, asegurar la libertad de acción de los agentes económicos y no intervenir en el amplio campo de la economía. El liberalismo ha reducido al Estado y a la política a la mínima expresión. “En la vida del hombre común la política es una excepción o un episodio” -concluye Prelot”-. “En lo que se refiere al antipoliticismo, en el fondo el socialismo se halla de acuerdo con su adversario. Los reformadores franceses casi no se parecen en nada, pero tienen un punto en común: todos desean la desaparición del poder político, pero no sólo tal como existe, con sus accidentes actuales, sino en sí mismo, en su esencia”. Explica el autor citado. Proudhon expresa cabalmente la idea de la disolución del gobierno en favor de la organización económica, en una frase que se ha tornado clásica: “Ponemos la organiza- ción industrial en lugar del gobierno, y las fuerzas económicas en lugar de los poderes políticos”. Marx consideraba también que la única realidad es la económica y sostuvo su deseo de que el proletariado sea ungido en el Poder. Así se irá desmantelando al Estado que es una superestructura que se fundamenta en un orden de dominación clasista. Al culminar la dialéctica de la historia en la dictadura del Proletariado y la abolición de la lucha de clases, el Estado será un objeto inútil y la política una actividad sin sentido. La política sustituida por la sociología “Se produce otro cisma -afirma Prelot- que no deja de mostrar semejanzas en sus orígenes y en sus resultados, con el de la economía. Es el que ahora separa lo político de lo social”. El autor alemán Robert von Mohl (siglo XIX) distinguió tajantemente la ciencia social de la ciencia política. El concepto de social involucra a “las instituciones, las costumbres y los comportamientos no organizados directamente por el Estado”. Prelot advierte que “las exaltaciones de lo social son múltiples “... El orden de la sociedad es considerado infinitamente más rico que el orden jurídico del estado, tanto desde el punto de vista de su contenido espiritual como en su capacidad de vida espontánea”. En ese sentido, Charles Péguy escribe: “La vida privada transcurre bajo la vida pública. Las virtudes privadas se desarrollan bajo las virtudes públicas. Lo privado es el tejido mismo. Las actividades públicas no son más que islotes; es lo privado lo que constituye el mar profundo”. Es evidente que esta nueva percepción de lo social indica una severa desvalorización de la ciencia política. “Pero es mucho más grave para la integridad de la política la pretensión de lo social de convertirse en ciencia autónoma y global bajo el nombre de sociología”, puntualiza Prelot. Augusto Comte fue quien acuñó el término sociología con la pretensión de que se trataría de la ciencia por antonomasia. “Creo que debo aventurar desde ahora -expresa Comte- este término exactamente equivalente a mi expresión ya introducida de física social”. Ahora bien, aunque la expresión física social no tuvo aceptación alguna, la palabra
  • 43.
    45 “sociología” fue adoptadaen la mayor parte de las lenguas con el sentido de un conocimiento general y objeto de la constitución y del desarrollo de las sociedades. La sociología así entendida se convierte en la ciencia de la arquitectura social, sustituyendo a la política de su tradicional incumbencia en este vasto ámbito. Este hecho se agrava porque a “la política, sólo se le concede el papel de un arte de aplicación. La sociología la rechazó fuera de la ciencia y fuera de las facultades, porque en un medio universitario, decir que una rama del saber o de una actividad es un arte implica arrojar el descrédito sobre ella”. Durkheim, en cambio, consiguió que “la sociología fuera reconocida como ciencia y se le concedieran cátedras”. La política reemplazada por la ciencia jurídica La escuela alemana será la que separe la política de lo jurídico, dando preeminencia al derecho. J.C.Bluntschli marca esta ruptura en su “Teoría del Estado Moderno” (1875-1876). La política queda relegada a segundo plano frente al Derecho, a quien competerá lo sustancial de la Teoría del Estado. El examen de la constitución y los órganos del Estado le incumbirá al derecho público y el tema de los fundamentos del Estado, a la Teoría General. A la política le restará el estudio de las actividades estatales y otros temas meramente residuales. George Jellinek en su “Teoría General del Estado” deja a la política fuera de la doctrina del Estado. Divide a la doctrina del Estado en: - una doctrina social del Estado. - una doctrina jurídica del Estado o derecho público en general. A la política le resta el examen de la forma en que el Estado puede cumplir sus fines. “Se convierte en un estudio accesorio de carácter práctico y crítico”. “Como consecuencia directa de este retroceso y de esta subordinación, queda asegurada la hegemonía del derecho público en la teoría general, frente a la política y aislada y circunscripta, brilla con todo el prestigio que su rigor le confiere”, explica Prelot. Este proceso se ahondará hasta el punto que los autores inspirados en Paul Laband harán sólo derecho público y no ciencia política, ciencia inferior e indigna de las cátedras universitarias. La política desmembrada y abandonada Prelot señala que “la economía, la sociología y el Derecho público despojan de lo mejor de su sustancia a lo que fue tradicionalmente el dominio de la política. El contenido de esta disminuye hasta desaparecer por completo, debido a la creciente especialización de las ciencias políticas”. “Existen ahora la sociología política, que estudia los fenómenos políticos en su aspecto social; la economía política que examina el Estado como agente o como marco económi- co; el derecho político, que considera el aspecto jurídico de las instituciones y relaciones
  • 44.
    46 públicas”, etc., etc..Cadavezqueaparecelapolíticaesabsorbidaporalgunaotraciencia”. “Afines del siglo XIX la política desapareció como un sustantivo que designa una ciencia autónoma y sólo quedó como calificación de otras disciplinas”. No existe más la ciencia política; sólo subsisten las ciencias políticas. Esta tendencia al progreso y la multiplicación de las ciencias políticas, responde a la “filosofía de la época que ve en la especialización un signo de progreso y el criterio mismo de lo científico”, pero entraña la desaparición de “La política”, según Prelot. Este proceso no concluye en la progresiva desjerarquización de la ciencia política desde su clásico sitial de preeminencia. Excluida del parnaso de las ciencias por imperio del positivismo -en función de un método tomado de las ciencias duras- reducida a su mínima expresión merced a los procesos de sustitución y especialización de áreas del conocimiento que abarcaban tradicionalmente sus incumbencias más entrañables, la política debió además sufrir el avasallamiento del irracionalismo moderno. En efecto, Heller expresa: “La pretensión del irracionalismo contemporáneo ha sido, en definitiva, absolutizar las ideologías”. Esta verdadera denuncia señala una de las amenazas que se ciernen sobre la ciencia política, amenaza que se produce por la irrupción del irracionalismo, el cual se origina como una reacción frente a los excesos del racionalismo idealista en lo político; y Nietzche -discípulo de Hegel-, se ubicó en el extremo de la propuesta “dionisíaca” e irracional. LostotalitarismosdelsigloXXderivandeestemovimientopendular,entreelracionalismo extremo (del “jacobinismo” revolucionario francés y de Hegel, y de Marx quien da origen al comunismo) y el irracionalismo de Nietzche y Sorel que son antecesores del nazismo y del fascismo respectivamente. Desde estas ópticas extremas la política pasa a ser adoctrinamiento, manipuleo ideológico, imposición o intolerancia. Este avance de la literatura y del pensamiento exclusivamente centrado en lo ideológico, constituyó un verdadero reduccionismo de la cienciapolítica,quedebebasarseenelestudioylacomparacióndeciertasconstantesque emergen de la propia naturaleza humana, y que se verifican o se vulneran -con las consecuencias correspondientes- en la vida histórica de las diversas sociedades. La ciencia política ha sufrido un ataque no menos profundo desde el positivismo, que pretendió abolir los valores que dan sustento a la “ciencia racional del orden social y humano” por considerar los elementos no constitutivos de la ciencia positiva. La poda implacable de todo componente “irracional” en el ámbito de las ciencias sociales, fue una consecuencia de la aplicación extensiva del método de la ciencia física al campo de la política, la sociología y otras disciplinas que se ocupan de las conductas humanas. Augusto Comte y sus epígonos positivistas, deslumbrados por los éxitos del método de las ciencias naturales, invadieron un campo del saber -cuyo objeto de conocimiento nada tiene en común con la causalidad y la exactitud de las leyes del mundo físico- y privaron a las ciencias sociales de sus elementos de conocimiento y estudio fundamentales. En el campo del Derecho, el positivismo jurídico niega también la vinculación entre el orden jurídico y el derecho natural, entre la norma y -según esta posición- la justicia, que constituyen su sustento.
  • 45.
    47 “El objeto dela ciencia jurídica es exclusivamente la norma, cualquieraseasuorigenysufinalidad.Laética,losvaloresquedan excluidos como elementos metajurídicos, que no integran la materia científica”. El derecho deja de ser un orden normativo justo cuya finalidad radica en establecer la paz social para convertirse en una “pirámi- de de normas” que emanan del Estado y pueden instaurar cual- quier sistema de convivencia. El irracionalismo y el positivismo atentan contra la tradición que tiene su origen en Grecia y que partiendo de una valoración del hombre, fundamenta el Derecho y el Estado en un sistema axiológico que pasa por la justicia y el bien común. El positivismo y el irracionalismo implican la destrucción de un orden de conoci- mientos que permitió a la humanidad el progreso de sus sistemas políticos y jurídicos. La irrupción de los totalitarismos del siglo XX, protagonistas de dramáticos crímenes contra la humanidad, nos revela claramente lo que podemos esperar de regímenes basados enlaexaltacióndeloirracional(deificacióndelaraza,delahistoria, etc.), y en el desprecio al Derecho Natural y la Justicia. Como dice el Evangelio: “Por sus frutos los conocemos”. 1.5. Renacimiento de la Ciencia Política La restauración de la ciencia política a su jerarquía preeminente es hoy posible debido a la ardua tarea preparatoria que se ha venido verificando desde el fin de la Primera Guerra Mundial. El movimiento de reelaboración teórica de las ciencias del hombre y la sociedad se ha afianzado en forma progresiva por la recuperación de los principios y los métodos propios de cada disciplina. Aristóteles había señalado que un “hombre instruido”debe saber que no puede esperar de un tratado político, un exactitud de orden matemático. Cada ciencia debe estructurar su método de investigación de acuerdo al objeto de estudio y a sus peculiares caracterís- ticas.Elmodelodelafísica-laleydegravitaciónuniversal-nopuedeseraplicadoalestudio de estas últimas, que tiene que ver con el hombre y con su conducta, y por ende con su libertad. Precisamente en este ámbito, los valores, la religión, las concepciones filosóficas y la moral son elementos decisivos de una ciencia que pretendía analizar los problemas fundamentales de la existencia política. La toma de conciencia de la necesidad de abarcar la totalidad de nuestro conocimiento empírico -sin descartar lo más rico de la historia de las sociedades por imperio de un prejuicio seudo-científico- ha permitido reconstruir, sobre bases firmes, a la ciencia política. Herman Heller merece ser considerado como uno de los más destacados autores de esta corriente restauradora. Sus obras más recordadas son “Los regímenes políticos Sófocles, trágico griego
  • 46.
    48 contemporáneos” y “Soberanía”.Este autor alemán refuta a Kelsen -último representante de Fuste del positivismo jurídico- y a Carl Schmitt- que reduce su teoría del Estado a una concepción sociologista y vitalista. En Francia podemos señalar el nombre de HAURIOU que fundó la Escuela Institucionalista, actualmente representada por George Burdeau. La American Political Science Asociation y la Escuela Libre de Ciencia Política de Londres, pueden también ser señalados como centros de irradiación de la Ciencia Política realista y que han recogido lo permanente de la tradición. Elprocesoderenacimientodelapolíticaseafianzaenla“décadadecisiva” -1945-1955- , impulsado por el ejemplo de las Universidades de los EEUU, que mantenían cátedras de estudio sobre el Gobierno desde el siglo XIX y crearon a partir de esa realidad, sus departamentos de ciencias políticas. Las casas de altos estudios norteamericanas vieron fortalecidas sus áreas de estudios políticos, merced al traslado de figuras de gran fuste como Carl Friedrich, Mario Einaudi, W. Gurian y otros menos prestigiosos, que venían buscando el clima intelectual propicio que no encontraban en Europa. Este ejemplo cundió “particularmente a través de la Unesco”, donde “el prestigio norteamericano actúa sobre muchos jóvenes espíritus que van directamente a tomar inspiración de la ciencia anglosajona”, según indica Prelot. En Francia Georges Burdeau efectuó “la revolución de hacer pasar el Derecho Constitucional de la situación de ciencia principal a la de ciencia complementaria”. Separándolo deliberadamente de las ciencias jurídicas, hizo del Derecho constitucional el punto de partida y el elemento de apoyo de la ciencia política. La reedición en 1949 de su Tratado de Ciencia Política “dejó de ser una temeridad para convertirse en un testimonio”, dice Prelot. En el mismo sentido Maurice Duverger publicará en 1948 su “Manual de Derecho Constitucional y de Ciencia Política” y René Capitant creará los Institutos de Estudios Políticos - Julliot de la Morandbere dirá impresionado por el renacimiento de la política, que se ha convertido en la “ciencia de moda”. “La primera y fatal consecuencia del renacimien- to de la ciencia política debía ser necesariamente un debate sobre su objeto”, apunta Prelot. Jean Dabin y la Escuela de Lovaina proclaman: “La ciencia política no es ni puede ser otra cosa que la ciencia del estado. Tal era el objeto de la política en la antigüedad que no hay razones para que el objeto de esta ciencia haya desaparecido desde Platón, Aristóteles y Cicerón”. 2. EL OBJETO DE LA CIENCIA POLITICA El objeto de la ciencia política es la realidad que se intenta conocer y sistematizar. El problema metodológico que se plantea en forma inmediata, está dado por la determina- ción y la delimitación de ese objeto. Frente a esta cuestión se han intentado diversas soluciones:
  • 47.
    49 1.Enumeración de lostemas que abarcan la realidad política: es la solución provisional que surgió de la reunión de especialistas promovida por la UNESCO en 1948, donde se elaboró una lista-tipo de temas que abarcan la realidad política total. 2. Otros autores han pretendido determinar el objeto mediante un solo concepto o una definición. La dificultad estriba en la ambigüedad y extensión de la realidad política. La mayoría de los tratadistas se han inclinado a señalar que ese concepto fundamental es o el Estado o el Poder. Entre los que le asignan prioridad al Estado merecen citarse a Jellinek, Laski, Prelot y Herman Heller. El objeto de la ciencia política es -según Heller- el Estado tal como se formó en el ámbito histórico cultural de occidente a partir del Renacimiento. La teoría del Estado pertenece por derecho propio a las ciencias de la cultura y de la realidad (sociológica), y no a las ciencias de la naturaleza, por una parte, y del espíritu por la otra. Para comprender el sentido del Estado -según el método de la ciencia de la realidad- hay que partir de la convivencia humana. Los autores más relevantes que otorgan primacía al poder son: Max Weber, Burdeau, Vedel, etc. El constitucionalista alemán Carl Schmit objeta la posibilidad de hacer una ciencia del Estado porque el Estado sólo puede ser explicado desde la política (desde el fenómeno político que es lo que le da sustento y razón de ser). El historiador Schmoller señalaba que para conocer las instituciones actuales, era necesario estudiar 2000 años de historia y no reducirse a estudiar el desarrollo del Estado occidental desde el Renacimiento. A esta objeción responde Heller, observando que la noción de Estado que comienza a desarrollarse en occidente durante el Renacimiento, es única. Se da desde el momento en que un poder unificado se ejerce en un ámbito territorial limitado y preciso. Resumiendo, el objeto de esa disciplina según Heller es: El Estado moderno occidental (desde el Renacimiento hasta nuestros días) Los autores que sostienen la tesis de que la Ciencia Política es la ciencia del poder, se encuentran con el problema de la amplitud del concepto. El poder está potencialmente presente en toda relación comunitaria, en las sociedades civiles y comerciales, en los clubes y gremios, etc. Algunos juristas franceses, y especialmente Burdeau, acotó el concepto y se refiere al Poder Institucionalizado. Pero si se trata del poder que se mueve dentro de los límites institucionales, estamos refiriéndonos al Estado -del cual el poder es un elemento, pero no el único. El aporte de Heller nos parece muy importante y en principio aceptamos que “La teoría del Estado Moderno” es uno de los temas fundamentales de la ciencia política, uno de cuyos productos fundamentales es el Estado Moderno.
  • 48.
    50 El objeto delconocimiento político pertenece al núcleo de los objetos culturales (ver cuadro sinóptico), pues consiste en el estudio del Estado y de cierto tipo de actividad humana que se refiere a conquista del gobierno estatal (faz agonal) y a lo que deberá construirse desde el Estado (faz arquitectónica). Esta descripción abarca, pues, el conocimiento de las finalidades de la actividad política y de los temas mencionados en la lista-tipo de UNESCO de 1948, que reproducimos a continuación: La lista-tipo de UNESCO delimitó el contenido de la Ciencia Política, por la inclusión de los temas y materias que resultaban importantes. Estos temas son: 1.) La teoría política: a.) La teoría política. b.) La historia de las ideas políticas. 2.) Las Instituciones Políticas: a.) La Constitución. b.) El gobierno central. c.) El gobierno regional y local. d.) La administración pública. e.) Las funciones económicas y sociales del gobierno. f.) Las instituciones políticas comparadas. 3.) Partidos, grupos y opinión pública: a.) Los partidos políticos. b.) Los grupos y asociaciones. c.) La participación del ciudadano en el gobierno y en la administración. d.) La opinión pública. 4.) Las relaciones internacionales: a.) La política internacional. b.) La política y la organización internacional. c.) El derecho internacional. Como puede apreciarse, la amplitud de los temas que en la práctica tienen que ver con la realidad política exceden a la teoría del Estado y también a una mucho más limitada teoría sobre el poder. Jouvenel ha criticado la definición de la ciencia política por la enumeración que “evoca untréboldecuatrohojasdondesevenbienlashojas,perosebuscaenvanoeltallocomún. Una ciencia no puede ser el resultado de una adición; sus diversos elementos deben integrarse en una teoría general”. Sin embargo, no existe un pensador contemporáneo que haya sido capaz de elaborar esa síntesis.
  • 49.
  • 50.
    52 3. EL METODODE LA CIENCIA POLITICA Etimológicamente,métodosignificacamino. Enelámbitodelsabereslavíahaciaelconocimientodeunobjeto.Elmétododebepues contemplar la naturaleza y las características propias del objeto y ordenar los pasos, las secuencias o procedimientos para hacer que el objeto sea comprensible. En consecuencia, es claro que el objeto debe determinar el método. Este sencillo axioma no fue tenido en cuenta por el “Positivismo” que había proclamado elprincipiode “Launidaddelaciencia”-deestirpecartesiana-,porlaaplicacióndeunúnico método que debía ser adjudicado en forma común al conocimiento de las leyes o los fenómenos físicos y, también, a los objetos culturales. AUGUSTO COMTE (1798-1857). Creador de la corriente positivista, descartó la exigencia de un método diferente que se adecuara a cada núcleo de objetos. Propugnó la aplicación del método propio de las ciencias naturales y físicas, a la sociología y a la política. JOHN STUART MILL pontificó en su sistema de lógica, que el progreso de las ciencias sociales se lograría con la aplicación de la metodología de las ciencias físicas. GUILLERMO DILTHEY en su obra “Introducción a las ciencias del espíritu” (1883), señaló la diferencia esencial y tajante entre “Las Ciencias de la Naturaleza” y “Las ciencias del Espíritu”, y la necesidad de utilizar metodologías absolutamente distintas para cada ámbito. “La naturaleza la explicamos, la vida del alma la comprendemos”, expresó. Un filósofo posterior, HUSSERL, clasifica los objetos cognoscibles de la siguiente manera: 1) Objetos ideales: son neutros al valor y no están en nuestra experiencia (Ej. Un triángulo). 2) Objetos naturales: son neutros al valor pero son captados por los sentidos y están en nuestra experiencia (una mesa, un trozo de mármol). 3) Objetos culturales: Tienen un valor de signo positivo o negativo y están en nuestra experiencia (una obra de arte). Larealidadpolíticaperteneceatresnúcleosdeobjetos-comoloseñalaHELLER-,pues consiste en cierto tipo de actividad humana y abarca también los fines de esa actividad. (El conocimiento de los fines es inseparable de la actividad y de la serie de actos que la constituyen). Es acto político la conducta exteriorizada que efectúan las personas o grupos que persiguen una finalidad política. En su faz agonal -conquista del poder- puede consistir en acciones de diversa índole y cumplidas en un amplísimo espectro: Un político: Pronuncia un discurso promoviendo un nuevo partido político. Promueve un frente de partidos o fuerza políticas. Participa en una elección.
  • 51.
    53 Una entidad: Realizauna campaña de propaganda. Convoca un congreso para elegir candidatos para cargos electivos. Promueve “un cambio histórico” por vía revolucionaria, o por medio de alianzas sectoriales. Desde la faz arquitectónica son, por ejemplo, los actos que realiza el gobierno al establecer un plan económico, sancionar una ley que organiza el sistema educativo, etc. Como se ha podido observar, el campo de estudio y el conocimiento de la ciencia política es amplísima y requiere los aportes de diversas técnicas que son necesarias según se intente penetrar en los diversos y proteicos aspectos de la realidad política. Pero en general, puede señalarse que el método del conocimiento de la realidad política, en función de su objeto, abarcará a grandes rasgos las siguientes etapas: 1.- Observación: se requiere la percepción sensible, el contacto directo con la realidad política, realizado con la mayor precisión. 2.- Descripciones de lo observado. 3.- Medición de los fenómenos: a) mediante la cuantificación de los hechos: estadística, matemática. b) mediante la clasificación y cualificación de los hechos: Indicadores-prototipos- standards. 4.- Aceptación o recusación de los resultados obtenidos. 5.- Generalización inductiva de la hipótesis práctica: la observación de los hechos políticos particulares lleva a inducir y a generalizar una hipótesis. 6.- Hipótesis teórica: se explican los hechos particulares de los pasos 4 y 5. 7.- Se formulan las teorías o “Las Leyes”: luego de las comprobaciones y correccio- nes de las hipótesis y de los resultados obtenidos. Desde luego que cuando se habla de leyes en el campo de la política, se trata de formulaciones sobre determinadas regularidades de los hechos políticos, que se fundan en la naturaleza del hombre. Es evidente que no se trata de leyes que expresan el principio de la causalidad stricto sensu y que son propias de las ciencias físico-naturales.
  • 52.
  • 53.
    55 1. Investigue enqué se diferencia la ciencia política de las ciencias matemáticas y de las ciencias naturales. 2. Explique si la ciencia política es una epísteme, y cuál es su objeto y su método. ACTIVIDAD OBLIGATORIA
  • 54.
  • 55.
    57 GUIA DE ESTUDIO UNIDADII IDEAS POLITICAS En el Primer Módulo nos habíamos referido a la Reunión de Expertos Políticos, celebrada París en 1948, bajo los auspicios de la UNESCO. De allí surgió la Lista- Tipo de Temas que integran los estudios de las ciencias políticas y que comprende sintéticamente los items siguientes: De los temas que hemos visto incorporados a la Lista-Tipo de la UNESCO, en esta unidad y en las siguientes, estudiaremos el punto 1 y sus incisos a) y b). Es decir que abordaremos el tratamiento de La Teoría Política: a) La teoría política -propiamente dicha y b) La historia de las ideas políticas. Gaetan Pirou en su obra “Doctrina Social y Ciencia Económica” (1929), distingue entre: 1) La Teoría: que es el resultado de la observación. Se coloca en el terreno del conocimiento positivo, pero no sólo consiste en la comprobación de los hechos; los trasciende primero para agruparlos y luego, alejándose aún más, para explicarlos. Con este fin utiliza lo que en la lógica de las ciencias se denominan “hipótesis”, las que una vez verificadas, se convierten en leyes. Por lo tanto, la Teoría corresponde al conjunto de los hechos, no sólo comprobados y ordenados, sino explicados y organizados. Es el vínculo que pone entre ellos el espíritu. Pero no se trata de un vínculo subjetivo, pues sólo tiene validez cuando es controlado en seguida por la experiencia y sólo entra en la ciencia cuando es confirmado de este modo. 2) La Doctrina: se ocupa también de los fenómenos pero los aprecia, los acepta o los rechaza en función de un ideal inmanente o trascendente al Estado. Las doctrinas juzgan los hechos e indican los caminos a seguir para asegurar la felicidad de los ciudadanos o el poder del Estado. Sin embargo, esta distinción que parecía atractiva fue progresivamente abandonada por los seguidores de Pirou, como Daniel Villey -quien en su "Pequeña Historia de las Grandes Doctrinas Económicas" descarta la dualidad teoría doctrina-, y Emile James explica que la operación del espíritu se despliegan del siguiente modo: observación, sistematización, verificación, juicio de valor, proposición de reforma. Esta descripción señala lo artificioso de la distinción entre teoría y doctrina. Expresa Jean Touchard en su obra "Historia de las ideas políticas": La distinción entre “doctrinas políticas e ideas políticas es fundamental”. Señala que según el Diccionario de la Lengua Francesa-Littre: “La doctrina es el conjunto de dogmas, bien religiosos, bien filosóficos, que dirigen a un hombre en la interpretación de los hechos y en la dirección de su conducta”. 2.LAS INSTITUCIONES POLITICAS a) LOS PARTIDOS POLITICOS b) LOS GRUPOS DE PRESION c) LA OPINION PUBLICA 3.VIDA POLITICA 4.LAS RELACIONES POLITICAS INTERNACIONALES 1.LA TEORIA POLITICA LISTA-TIPO DE UNESCO DE 1948 b) LA HISTORIA DE LAS IDEAS POLITICAS a) LA TEORIA POLITICA PROPIAMENTE DICHA
  • 56.
    58 “El Diccionario deLarousse da un concepto casi idéntico. Según estas definiciones, la doctrina política es, por consiguiente”: “Un sistema completo de pensamiento, que descansa sobre un análisis TEORICO del hecho político”. En este sentido, se habla de la doctrina de Aristóteles, o de Montesquieu, de los “doctrinarios” de la Restauración o de la “doctrina radical”. “El término de “Ideas Políticas” -tal como Thibaudet lo emplea cuando habla de las “ideas políticas de Francia”- es más amplio. Aquí no se trata solamente de analizar los sistemas políticos elaborados por algunos pensadores, sino de volver a”: "Instalar estos sistemas dentro de un contexto histórico, de esforzarse para ver cómo nacieron y qué representaban para los hombres que vivían en esa época." “Tomemos el ejemplo del liberalismo en la Francia contemporánea. El historiador de las ideas no se interesará tan sólo por la doctrina de Bertrand de Jouvenel o de M. Rueff. Le parecerá también necesario estudiar la acción política de M. Pinay, la especie de foto “robot” que presenta M. Jules Romains en su Examen de conscience des Francais, el contenido y el público de L’Aurore, donde apareció este Examen; el universo político que se expresa en “La volonté du commerce et de l’industrie” y en las publicaciones de la Confederación General de Pequeñas y Medianas Empresas, etc.. Una idea política tiene un espesor, un peso social. Puede comparársele con una pirámide de varios pisos”: - el de la doctrina, - el que los marxistas denominan la “praxis”, - el de la vulgarización, - el de los "símbolos y representaciones colectivas". “La historia de las doctrinas forma parte de la historia de las ideas, pero ni es toda la historia de las ideas ni quizás su parte esencial: ¿tendrán los historiadores del porvenir un conocimiento exacto del liberalismo francés, posterior a 1945, si se contentan con analizar “Du Pouvoir” y “De la Souverainete”, cualquiera que sea, por otra parte, el interés de estas obras?” Prelot dice al respecto: “ElprimertemadelaListaTipo,sedenominaTeoríaPolítica.Contienedossubdivisiones: La Teoría Política y la Historia de las ideas políticas. Esta clasificación es adecuada si las palabras no se usan con una significación demasiada precisa, si se considera que teoría e ideas son términos equivalentes” Nos inclinamos decididamente por la posición de PRELOT y, respecto de nuestra materia, tomaremos estos fenómenos como equivalentes. La Teoría: El término teoría en su sentido etimológico originario era contemplación (del griego theoreia). Hoy en día: “Designa una construcción intelectual que aparece como resultado del trabajo filosófico o científico”. (Diccionario de Filosofía Abreviado - José Ferrater Mora) En nuestra exposición nos atendremos a este concepto general.
  • 57.
    59 1) Elabore unadefinición de dogma. 2) Elabore una definición de teoría. 3) Elabore una definición de idea. 4) Establezca las relaciones entre ambas. ACTIVIDAD Nº 3
  • 58.
  • 59.
    61 Período de lascomunidades urbanas Los pueblos orientales La estructura social básica de los pueblos orientales era la tribu; ésta es el conglome- rado humano unido sobre la base de una religión concreta propia, que sirve de fundamento a todas las instituciones. El lazo que une a los miembros de la comunidad con sus gobernantes sagrados y sus jerarquías, es ancestral y constitucionalmente religioso. El individuo, la persona, sólo existe en función del todo social; no tiene vida propia. La ciudad no tenía un significado vital, sino en cuanto era la morada de un dios. Babilonia significa la Puerta de Dios. Nínive, derivaba de Innina, nombre originario de la diosa Istar. Lo mismo ocurría con las ciudades egipcias cuyos nombres surgían de los dioses tutelares que residían en ellas. El jefe sagrado era la fuente de donde manaba todo el poder y la propiedad de la sociedad. Cuando el meridiano histórico se trasladó a Grecia comenzó una nueva fase en la historia humana: nació el Estado y el primer atisbo de democracia como una forma más o menos autónoma de gobierno de un pueblo libre y consciente de sí. Esta estructura social está ligada con una nueva concepción del ser humano: el individuo que se conoce a sí mismo y que intenta realizarse a través de la paideia. (Los sofistas, Sócrates, Platón, Aristóteles) Las civilizaciones históricas anteriores a Grecia no pudieron emerger de la estructura tribal donde la pertenencia orgánica del individuo a la comunidad, desvaloriza a la persona e impide su desarrollo. Por ejemplo, Egipto era una sociedad donde la tierra era propiedad de los reyes dioses. Su sistema de creencias y de vigencias sociales lo definen como una teocracia. La religión muestra un progreso enorme sobre la mentalidad primitiva. Se rinde culto a los muertos que habitan el mundo subterráneo y se los considera de alguna manera dioses (Libro de los muertos). Existen residuos totémicos y elementos que permiten descubrir una transición hacia el culto astral. Muchos dioses son mitad hombres, mitad animales (Anubis), otros son simplemente animales (Buey Apis, Horus, etc.), pero ya se ha sobrepasado lo totémico y se tiende a señalar principios morales y teológicos de validez general. J. Fraser había señalado que el totemismo era un progreso hacia la religión universal, y que los egipcios estaban en ese tránsito. La cultura Babilónica hace su irrupción en la historia hacia 1900 antes de Cristo. La estructura social era eminentemente tribal. El individuo era una astilla de la estructura teocrática y la propiedad pertenecía al monarca divino. El plano religioso señala un progreso notable. Los dioses revisten una forma netamente humana y algunos de ellos se representan como fuerzas cósmicas puras. Los planetas eran heraldos de la voluntad divina. Los movimientos de los astros y sus posiciones revelaban los acontecimientos que tenían lugar en el cielo; los que se registraban en la tierra eran un mero reflejo del acontecer celestial. Existía un estrecho paralelismo entre el cielo cósmico y el cielo histórico. El universo físico y humano eran recurrentes.
  • 60.
    62 Los babilonios concebíanen forma mítica la separación entre lo humano y lo no- humano y tenían una cabal idea de la muerte: habían llamado a su continente la tierra sin retorno. Los persas (660 a.C.) consiguen trazar la primera religión superior. La estructura social todavía es de carácter tribal, pero la religión se espiritualiza. La multiplicidad de dioses se reduce a dos potencias: la Luz o el Bien y la Oscuridad o el Mal. La guerra entre las dos potencias que buscan el dominio de lo material y espiritual, culminará con el triunfo del Bien. Al final de los tiempos habrá un juicio final y los justos irán al paraíso. El carácter expansivo de la civilización persa se fundó en el principio religioso, que contenía elementos ecuménicos y universales, basados en las enseñanzas del Zoroastro. Persia se convierte así en la primera civilización con vocación de imperio universal. Importancia de Grecia En Grecia nace la reflexión política sobre la base del: “Establecimiento de un VERDADERO ESTADO y el principio de la DEMOCRACIA, PRIMERA FORMA DE AUTONOMIA DE UN PUEBLO LIBRE Y CONCIENTE DE SI”. (Kahler, Historia Universal del hombre) Este hecho decisivo en la historia, se verifica dentro de un proceso más amplio: la lucha por la afirmación de la individualidad humana y el conocimiento de sí mismo, que se articulaban a través de las más diversas vertientes del pensamiento y del arte griego, conformando un conjunto de ideales educativos (La Paideia), que apuntaban a la más alta excelencia del hombre individual. (La Areté) Homero describe en "La Ilíada y La Odisea", un arquetipo humano (Arjé), el modelo plástico del hombre, el ideal del noble, del héroe, del individuo excelente, hacia cuyas virtudes debe enderezarse la formación humana. Hesíodo en “Los Trabajos y los Días”, forja la ética de las clases medias, sobre el equilibrio, la justicia y el trabajo. Los Dioses del Panteón Griego son completamente humanos -salvo en su carácter de inmortales- y a pesar de sus atributos, los filósofos buscan los fundamentos del Gnomos y de la existencia humana, no en ellos, sino en principios de Razón. Tales, Anaximandro y Heráclito se preocupan por explicar las causas del mundo físico sin aludir a ninguna Teogonía. Solón había descubierto “las leyes naturales de la comunidad social y política”, señalando que el hombre no es un objeto del Poder de origen divino, como creía el resto de los pueblos antiguos, que desvalorizaban a la persona humana. Sócrates se adentra en el alma misma de cada individuo para penetrar en el maravilloso cosmos moral, buscando la Eudemonia que significa la ARMONIA entre: La existencia moral del hombre El orden natural del universo.
  • 61.
    63 La eudemonia selogrará indagando en el corazón del hombre, donde está escrita la ley natural, a la que debe someterse, y mediante la cual logrará el individuo el dominio sobre si mismo. Recordemos la inscripción en el frontispicio del Templo de Delfos que indicaba “CONOCETE A TI MISMO” como un imperativo de la perfección individual y social. Platón indica que el cuidado del alma es la tarea más importante del hombre. Su obra "La República", es el primer gran tratado sobre Política y a la vez una Teoría sobre la Educación. Platón propone la imagen de un Estado cuyas “palancas, frenos y contrapesos” procedan del alma humana, del individuo educado. Se opone al “Estado de Derecho” ateniense, vaciado entonces de sustancia moral, aunque formalmente respetuoso de los derechos políticos de los individuos que habían perdido su sentido de pertenencia al cuerpo social. Este filósofo pretendía influir en Atenas, para arrancar a la República de la demagogia, nacida del atomismo social y conducida por políticos corruptos, discípulos de los sofistas. En síntesis: La herencia de Grecia significa que en “la esfera de lo humano, de las relaciones del hombre con su comunidad, se hizo patente un orden moral entre los seres humanos, un orden que afectaba al comportamiento de los hombres entre sí, y surgió el concepto de lo humano y del individuo humano”. Desde el punto de vista estrictamente político, Grecia aporta como novedad la Teoría Política y las formas paradigmáticas de Gobierno, entre las que, como primicia absoluta, surge la Democracia Ateniense. La Polis “La vida griega y romana se centra en la Ciudad - Estado Sagrada, la polis. Una polis no es sólo una ciudad, sino al mismo tiempo una unidad política y religiosa completa, supone la soberanía religiosa y política”. (Eric Khaler, Historia Universal del Hombre. Fondo de Cultura Económica) La polis es efectivamente el cosmos social donde el hombre clásico desarrolla la totalidad de su vida comunitaria. Fuera de sus murallas, carece de derechos y de deberes, es un extranjero que no pertenece a ningún otro ámbito social. La Polis nació espontáneamente, naturalmente. Tuvo su fuente en la familia y la familia en la religión de los antepasados. Nada tuvo que ver en su creación la razón, como sistema de ideas, ni la voluntad en la formulación de un pacto. Las instituciones políticas y sociales nacieron con la ciudad porque los ciudadanos las contenían en germen en sí mismos, en sus genes, en su religión ancestral. En el libro clásico “La ciudad antigua”, Foustel de Coulanges, afirma que la religión ha estructurado y modelado la familia, el derecho y la Polis. El matrimonio sagrado ha enseñado a los hombres que la unión conyugal es algo más que la unión efímera y caprichosa de los sexos. Al unir a los esposos en un mismo culto, los hace compartir para toda la vida los derechos divinos y humanos,el mismo techo y el mismo pan. La religión hace que la familia permanezca agrupada en torno al altar que se fija al suelo. El domicilio, la propiedad de la tierra, surge del hecho de que el dios se ha instalado allí, en esa tierra, no por la vida de un hombre, sino mientras la familia alimente la llama del sacrificio.
  • 62.
    64 El individuo essólo un eslabón en la cadena eterna de la familia, en la tierra están los que han muerto, sobre ella los que viven, que la legarán a los que van a nacer. La propiedad es un derecho absoluto sobre la tierra porque pertenece a ese ser eterno que es la familia. El padre de familia tiene un poder absoluto sobre los miembros porque posee la posibilidad de engendrar la vida. Porque él es quien representa la continuidad del culto y del grupo y mantiene encendida plenamente la llama del hogar, representación de la permanencia de la familia en el tiempo. En Grecia se lo llama Basileus, es decir rey. (En Roma se lo nombra pater conscripti. Pater es un título sacerdotal a diferencia del genitor que es padre en el sentido carnal) La familia, es pues, una monarquía bajo la autoridad del padre. Cuando se une a otras familias es para formar la tribu, y la reunión de éstas constituye la ciudad antigua. La familia estaba estructurada en torno al culto familiar y a la comunión de alimentos preparados sobre el altar público (Cicerón y Ovidio dicen que quedaban vestigios de esta costumbre todavía en la época de Augusto). Hasta tal punto era importante cumplir este ritual, que por ejemplo, en Esparta, el ciudadano que no asistía a los banquetes anuales perdía la ciudadanía. También se compartía el lugar geográfico, la gran familia ciudadana vivía contenida en los sagrados límites que protegían los dioses términos. La polis era pues el marco de la reflexión de los pensadores griegos, a los que muy suscintamente analizaremos porque de ellos surgieron los principios de la Ciencia Política. En las 150 polis cuya organización investigó Aristóteles, con el propósito de esbozar la teoría sobre la constitución del Estado, los ciudadanos participaban activamente en la vida política. El Estagirita explica que la polis nació para hacer posible la vida y para que fuese digna de vivirse. En Grecia, por primera vez en la historia, la ley no resulta una imposición de un déspota, sino que proviene de la decisión de los ciudadanos de la polis. La libertad política nace en el seno de las ciudades-estado griegas, por la participación del ciudadano en la sanción de la ley, en la administración de la justicia y en la marcha del Estado. Se genera así, el gérmen de la democracia, desarrollándose en los ciudadanos una nueva conciencia del valor de cada persona y el respeto por su ámbito de libertad y su capacidad de autogestión. Otro hecho político de fundamental importancia aportado por los griegos, es el haber impuesto a los gobernantes la obligación de rendir cuenta de sus actos y responder por sus errores. Pericles -el ilustre político que daría su nombre al siglo V a.C.- define así al sistema ateniense: “Nuestro gobierno se llama democracia, porque la administra- ción del Estado no pertenece a unos pocos sino a muchos. Por lo cual, cada ateniense de cualquier condición que sea, si tiene algún conocimiento de virtud, está obligado a procurar el bien y honra del Estado y siendo nombrado para las magistraturas y las dignidades, será honrado y aceptado, no en razón de su linaje o solar, sino únicamente por su virtud y bondad”. Como puede apreciarse, la noción de un gobierno encarnado en un hombre que representa la divinidad, es reemplazada por el concepto de un Estado encarnado en leyes.
  • 63.
    65 1)Complete el siguientecuadro: 2) Considere los siguientes aspectos y, en base a ellos, elabore una definición de polis: ciudad-unidad político-religiosa-de- rechos y dioses, familia-individuo. 3) ¿Qué idea humana sostenían los griegos? 4) Explique la importancia de la familia en esta civilización. Estructura Social PUEBLOS ORIENTALES EGIPTO BABILONIA PERSIA Religión ACTIVIDAD Nº 4
  • 64.
  • 65.
    67 Evolución de Atenas:grupos sociales e instituciones políticas En el desarrollo de la Ciencia Política, es imprescindible detenerse a estudiar la evolución de Atenas, porque esta ciudad dio origen a la democracia -como régimen de gobierno- y a la reflexión epistemológica acerca de la política-. La vocación ética para instaurar nuevas y más justas formas de gobierno, se manifiesta desde épocas muy antiguas. A principios del siglo VII a.de C. se ha creado el cargo de “POLEMARCA” o comandante militar, de carácter electivo, que restringirá los poderes del rey. Hacia el año 683 a.de C. se establece la magistratura del “ARCONTE”, completándose un Triunvirato que en sus comienzos tenía carácter vitalicio. En el 680 a.de C. se restringe a un año el mandato de estos funcionarios. Un año después, se crea la comisión de los “TESMOTETAS” con la misión de vigilar las leyes, completándose un colegio de nueve arcontes. La ciudad estaba integrada hasta entonces por las clases sociales siguientes: 1) EUPATRIDAS o NOBLES. 2) GEORGI: AGRICULTORES o TERRATENIENTES. 3) DEMIURGOS: OBREROS o COMERCIANTES. 4) HERKTEMOROI: ARRENDATARIOS que conservaron el 1/6 del producto agropecuario. En la primera mitad del siglo VII a.de C., y merced a los cambios reseñados, ATENAS era una REPUBLICA ARISTOCRATICA pues en las elecciones sólo podían ser designados ARCONTES, los EUPATRIDAS. El desarrollo del COMERCIO internacional promovió el ascenso de la clase de los COMERCIANTES, quienes comenzaron a plantear reivindicaciones políticas y el acceso a los privilegios nobiliarios. La aparición del dinero -que reemplazará al sistema de trueque- promovió una rápida concentración de la riqueza en los comerciantes y terratenientes y una penosa situación de miseria entre los arrendatarios y los grupos sociales más humildes. Reforma de Dracon Las tensiones sociales fueron creciendo hasta que en el año 621 a.de C., se designó a DRACON para que revisara la Constitución y las Leyes. Las leyes escritas fueron famosas por su severidad, pero atenuaron la situación de las clases serviles y ampliaron la ciudadanía a todo aquel que fuera capaz de “proveerse de un equipo de ARMAS”. Dracón estableció tribunales de la polis en sustitución de la justicia de los genos, manejada por los aristócratas. La situación social empeoró hasta un momento en que la revolución social parecía inminente. El problema principal consistía en la subsistencia de los privilegios de los aupátridas y el endeudamiento de la clase popular, que en muchos casos concluía con la reducción de los deudores a la esclavitud.
  • 66.
    68 Reformas de Solón Enel año 594 a.de C. el eupátrida Solón es designado como “RECONCILIADOR y ARCONTE” con amplios poderes para dictar una nueva constitución, que restableciera la armonía social. I.- Dictó la cancelación de todas las deudas priva- das, prohibiendo los préstamos que tenían como garantía a la persona del deudor y cuya no devolución implicaba la reducción a la esclavitud. Esta medida de “Alivio de gravámenes” o SEISACHTHEIA fue una panacea social. II.- Abolió las leyes de Dracón salvo las relativas a los delitos de homicidio. III.-Reformó la Constitución para posibilitar que has- ta el más humilde de los ciudadanos participara en la administración pública. Para lograr este propósito realizó una reestructuración de las cla- ses sociales según su riqueza: 1) Los PENTACOSIOMEDIMNOS: quienes po- dían proveer hasta 500 sacos de cereales. 2) Los HIPPEIS: o caballeros. Podían pagar un caballo. Les correspondían las dos magistratu- ras mayores: Arcontado y Tesorería. Tenían derecho a las demás magistraturas. 3) Los ZEUGITAE o TRONQUISTAS. 4) Los Thetes o villanos, que eran los más po- bres. Sólo los miembros de la primera clase podían ser elegidos para ser Arcontes. Los Thetes sólo podían pertenecer a la “ECCLESIA” o ASAMBLEA GENERAL, que era un cuerpo con jurisdicción judicial y tenía la facultad de pedir cuentas a los magis- trados al fin de sus mandatos. También tomó en cuenta a la vernácula clasi- ficación por TRIBUS para la elección de los magistrados y la creación del Consejo de los 400 a la que pertenecían los ciudadanos que formaban parte de las cuatro tribus. Para la designación de los Arcontes cada tribu nombraba diez candidatos y de la totalidad de éstos, se elegían por sorteo los nueve requeridos. El nuevo Consejo de los 400 tenía como función ser el guardián supremo de las leyes y de la moral pública. Chateubriand, relata en su obra “Historia de las revoluciones Antiguas” que Solón: “viendo que su presencia causaba trastornos en Atenas, resolvió condenarse a un destierro voluntario”. Luego de establecer la nueva Constitución se fue por el “término de diez años de su patria, y antes hizo prometer a sus conciudadanos que vivirían en paz hasta su regreso”. A su partida surgieron tres facciones “que incesantemente desgarraban al Estado”. "La primera, llamada de La Montaña se componía de los ciudadanos más pobres de la República". Su líder era Pisístrato, hombre “bizarro, elocuente, generoso, de aspecto simpático y de imaginación culta”. La Montaña no estaba satisfecha con la Constitución que aún conservaba desigualdades hirientes y poco equitativas. SUS PRINCIPALES MEDIDAS
  • 67.
    69 El segundo partido,conocido con el nombre de "La Llanura", se componía de ricos propietarios que, creyendo que el legislador (Solón) había extendido demasiado el poder de la clase proletaria, pedían una constitución oligárquica que fuera más favorable a sus intereses. Su jefe fue Licurgo, un obscuro personaje del cual poco se sabe. La facción de “La Costa” daba cabida a todos los mercaderes del Atica, que igualmente temerosos de la libertad concedida a los pobres, que de la tiranía a la que aspiraban los ricos, pedían un gobierno mixto, "para reformar a los unos y otros". Megacles era su vocero y caudillo. Pisístrato, el más astuto de los jefes de estas facciones, recurrió a una serie de estratagemas que lo condujeron al poder absoluto. Chateubriand emite un desapasiona- do juicio crítico cuando señala que “reinó en Atenas con todas las virtudes excepto las de un republicano”. La Tiranía Pisístrato -de quien se dice que era primo de Solón- se apoderó del gobierno de Atenas y estuvo a cargo de esa función desde el 561 al 528 a.de C. “Su tiranía resultó próspera y brillante”, nos refiere PETRIE. “Mantuvo en lo general la constitución de Solón” e “impulsó una muy vigorosa política comercial”. La posteridad le debe la recopilación de "La Ilíada y La Odisea" y la creación de un clima que privilegiaba las artes, hecho que convirtió a Atenas en una ciudad de gran irradiación cultural. Sus hijos, Hiparco e Hipias, no supieron sostenerse en el poder y lo sucedió Clístenes -caudillo del levantamiento contra la tiranía-. Clístenes, investido con el Poder Constitu- yente, establece una Constitución Democrática entre los años 508-507 A.C. Reformas de Clístenes (508-507 a.C.) 1.-El Atica fue dividida en demos de acuerdo a un criterio decimal. Los demos originaron 10 tribus; y a su vez, cada distrito se dividió en 10 tribus (organizadas no por razón del nacimiento sino en virtud de un criterio geográfico). Aristóteles señala que el pueblo quedó así repartido en 10 grupos. 2.-Las nuevas 10 tribus aportaban 50 representantes cada una para integrar el Consejo de los 500, que tenía funciones administrativas, deliberativas y judiciales. Cada tribu designaba una comisión de pritanos que cumplía funciones de coordina- ción del consejo durante una décima parte del año. 3.-Los Arcontes fueron elegidos por el voto de la Asamblea. 4.-Se crearon los cargos de estrategas -uno por tribu- bajo el mando del Polemarca. 5.-Se instituyó el ostracismo, que era dictado por la Asamblea por una mayoría de 6.000 votos, para desterrar a los ciudadanos peligrosos para la democracia, durante 10 años.
  • 68.
    70 La Reforma Democráticade Efialtes (462/1 a.C.) La reforma reduce las funciones del Aerópago sobre el control de la constitución, y lo convierte virtualmente en un tribunal simbólico. Haciael457laterceraclasedeSolónfueadmitidaalArcontado,yelvenerableConsejo del Aerópago se vio reducido a entender en los casos de homicidio y funciones secundarias. El Consejo de los 500 y la Asamblea asumieron la conducción del Estado, alcanzando Atenas la democracia plena, bajo la figura de Pericles. La Reforma Democrática de Pericles (443-429 a.C.) Pericles continuó la tarea emprendida por EFIALTES y estableció un sistema para el control de la constitución y la preeminencia de la ley. La GRAPHE PARANOMON es una acción pública que tiende a garantizar la legalidad de los actos jurídicos de la polis. Estableció una dieta o sueldo -Misthoi- para que los ciudadanos pobres pudieran participar en la vida política y prescindir temporalmente de sus ocupaciones habituales, con excepción de la asistencia a la Asamblea, que constituia un deber cívico no sujeto a remuneración. Pericles: El Siglo de Oro de Grecia Tucídides expresó su admiración hacia Pericles -hijo de Jantipo- señalando que fue “el hombre más influyente de Atenas, el que tenía más habilidad en la palabra y en la acción”. Había sido educado cuidadosamente por el sofista Damón quien lo inició en las artes oratorias. Posteriormente se constituyó en su torno el círculo áulico de la intelectualidad Atica. En esa brillante pléyade brillaron con luz propia el Sofista de Mileto -a quien Platón dedica uno de sus diálogos inmortales-, Hipodamo de Mileto -padre de Aspasia, la esposa de Pericles y uno de los grandes urbanistas y políticos teóricos de Grecia; Aristóteles lo consideraba “original en todos los aspectos de su vida” y que "dio la idea de una excelente constitución". En su juventud Pericles abrazó la causa del partido democrático y conjuntamente con Efialtes, lograron el poder tras dos décadas de ardua labor AGONAL, pudiendo realizar las reformas que condujeron a Atenas a la plenitud de su vida democrática. Fue elegido para el cargo de estratega anualmente desde el año 458 al año 429 A.C. Los objetivos del partido democrático bajo su conducción fueron: 1.-Perfeccionamiento del régimen democrático directo, fundamentado en la Constitu- ción de Atenas, a la que se le introdujeron algunas reformas. 2.- Como política externa, Pericles se propuso y consiguió que Atenas se convirtiera en un gran imperio talasocrático -marino- bajo el lema “el porvenir de la ciudad está en el mar”. 3.-Propició el embellecimiento de la ciudad de Atenas y la convirtió en la ciudad “luz de Grecia”. El auge de las artes, la filosofía y las ciencias fue de tal magnitud, que el siglo V A de C. ha sido denominado “el Siglo de Oro de Grecia”.
  • 69.
    71 Pericles anuncia -enla célebre oración por los caídos en la Guerra del Peloponeso que transcribe Tucídides-, la originalidad de las instituciones políticas de Atenas. “Nuestra Constitución no se siente celosa de las leyes de nuestros vecinos -expresa-”. “Por el contrario, es el prototipo de las leyes de los demás estados. Más que imitar a los demás, servimos de modelo” y la democracia ateniense se ha constituido en “La Escuela de Grecia”. “Ha recibido el nombre de democracia, por no estar en manos de una minoría sino de la mayoría”, -define, sentando el principio de la soberanía popular-. Según Pericles los principios y libertades que caracterizan a la Democracia ateniense son los siguientes: La Isonomia: Todos los habitantes de Atenas “de acuerdo a las leyes, gozan de igualdad”. Los Atenienses son “iguales en la solución de los diferendos entre los particulares, iguales en la obtención de los honores debidos a los merecimientos y no a la clase”... La Isegoria: “Todos decimos libremente nuestra opinión sobre el interés público”, asevera Pericles. “No creemos que las palabras perjudiquen las acciones, pero lo que sí nos parece perjudicial es no informarse previamente por las palabras de lo que debemos ejecutar”. A. Croiset señala que esta frase define el estilo de la Democracia Atica, que se halla regida por la “soberanía de la palabra elocuente”. El contraste entre este estilo deliberativo y participativo con el laconismo espartano está intencionalmente destacado por Pericles. El modelo de constitución antitético al régimen político de Atenas es el fundado por Licurgo para Esparta -Polis que es un arquetipo del régimen aristocrático-. El amor a los hombres como fundamento y causa de la democracia ateniense está expresada magistralmente por Pericles en este pasaje. La Filantropía: “Ofrecemos nuestra ciudad a todos los hombres: ninguna ley aparta a los extranjeros ni los priva de nuestras instituciones y de nuestros espectáculos”. “Sólo nosotros somos serviciales sin reservas mentales, sin cálculo interesado por el solo impulso de una generosidad sin desconfianza". "No creemos que sea bueno mirar con suspicacia las acciones de los otros: no les reprochamos su goce, no les ponemos un gesto severo ..." Esta frase también contiene una crítica a las costumbres rígidas e intolerantes de Esparta, que eran consideradas como la base de la estabilidad de su constitución aristocrática. La visión de Pericles sobre la Democracia ateniense refleja una concepción equilibra- da de la vida humana en un contexto de libertad personal y de desarrollo pleno de todas las potencias del hombre, que sólo sería posible dentro de un régimen político como el ateniense.
  • 70.
    72 EN EL SIGLOV a. de C. LA CONSTITUCION DE ATENAS QUEDO CONFIGURADA COMO SIGUE: Era la institución Suprema de Atenas y el centro de su vida política. Laintegrabantodoslosciudadanosdelaciudad,mayoresde20años.Se reunía cada 9 días. LapresidíanlosPritanos.Elvotosecomputabaamanoalzada,poraclamación, o por insaculación en una Urna (Proceso por ostracismo). Las resoluciones de la Asamblea podían integrar la Constitución (normas) y en ese caso las revisaba una comisión de dicastas,para evitar que la nueva ley contradijeseelordennormativoexistente.Siesto ocurría,podíaseratacadapor una acción pública contra la ley arbitraria (la acción “Graphée para nomon”) si la resolución se refería a un caso particular o a un tema específico. Lagraphéeparanomon:Espuesunaacciónpúblicadenaturalezaconstitucio- nal y penal, que tiene por fin limitar el poder del pueblo. Cualquier ciudadano podía iniciarla, denunciando a quien propuso una ley ilegítima. La presentación debía formularse por escrito ante la ecclesia o ante el tribunal de los Heliastas, con una clara indicación de la ley superior que había sido conculcada. La acción suspendía la validez de la ley atacada hasta que hubiese sentencia, si el recurso se había presentado ante la Asamblea. Si se accionaba ante el Tribunal de los Heliastas, el planteo podía cuestionar la forma, cuando no se habían respetado las normas procedimentales: Por ejemplo, un decreto aprobado por la Asamblea sin haber estado incluido en el orden del decreto. La ilegalidad por cuestiones de fondo se verificaba cuando un decreto o una ley nueva entraban en contradicción con una ley antigua no derogada. Esta acción introducida por Pericles fue un formidable instrumento de estabilidad constitu- cional de Atenas. Para dictar ostracismo, se requería un quorum de 6000 ciudadanos. Laasambleaelegíaalosestrategasogeneralesenrazónde1portribu.(10entotal) Sus Facultades: Abarcaba todas las jurisdicciones de la Administración Pública. Ejecutaba las resoluciones de la Asamblea. Gobernaba las finanzas. Recibía los embajadores y ratificaba los tratados y alianzas. LaAsambleaoEcclesia GOBIERNODEATENAS Se designaba a los Representantes de cada tribu, para presidir el Concejo por una décima parte del año por sorteo y como comisión permanente o Pritania. Lospritanossesionabantodoslosdíasy convocabanlasreunionesdelConcejoy la Asamblea, preparando el Orden del Día. Guardaban el Sello del Estado y las llaves del Tesoro. Se integraba por 500 ciudadanos, mayores de 30 años. Eran designa- dos por sorteo durante 1 año a razón de 50 por cada tribu. Senado, Consejo de los 500 o Boulé
  • 71.
    73 Los Arcontes Cargos y funciones 1.-El Arconte en jefe: Era la cabeza visible del Estado y se lo llamaba EPONIMO, porque daba su nombre al año. Dirigía las grandes Dionisíacas.Sus deberes judiciales se relacionaban con la ley familiar. 2.- El Arconte Rey o Basileus:Principal funcionario religioso del Estado, entendía en los juicios de homicidio y en las causas religiosas. 3.- El Polemarco: Entendía en las causas en las que formaban parte los que no eran ciudadanos. 4.- Los 6 Themothetae o Arcontes Menores: Se ocupaban de asuntos judiciales, de velar por la marcha de los Tribunales y de la conservación y revisión de los códigos legales. 5.- 1 Secretario Arconte. El Consejo del Areópago: Integrado por ex-Arcontes; éstos eran vitalicios. Su competencia abarcaba: el homicidio intencional,el envenenamiento y el incendio doloso. Los Jurados populares, Discasterías o Tribunales Heliastas: En estos tribunales se resolvía la mayor parte de los juicios de Atenas. Era un cuerpo de 6000 ciudadanos que se dividía en 10 secciones. Las cortes fluctuaban en su integración entre 201 a 2501 jurados. Magistraturas Era un cuerpo de 10 miembros designados por sorteo y a razón de 1 Arconte por cada tribu. 1) La Boulé o Consejo de los 500 2) La Asamblea o Ecclesia Constitución de Atenas Los Arcontes 3) Las Magistraturas El Consejo del Areópago Los jurados populares El modelo ateniense polarizó a los Estados democráticos de Grecia y tuvo como antagonista al arquetipo aristocrático de Esparta, cuya constitución se atribuía a Licurgo. La estructura política de Esparta, vencedora de Atenas en la Guerra del Peloponeso (404 a.C.), ejerció una viva influencia en el pensamiento de Platón. La ciudad de Atenas arquetipo de la Democracia “Toda ciudad es una comunidad. Las comunidades siempre están constituidas en función de algún bien, porque los hombres siempre actúan de acuerdo a lo que les parece bueno”. En esta frase Aristóteles señala el carácter teleológico o finalista de las comunidades humanas, de las cuales la Polis o Ciudad Estado es la de mayor radio, pero que está integrada por otras comunidades más pequeñas: la familia, que se constituye “para la satisfacción de las necesidades cotidianas de la casa.” La Aldea, que se integra por varias casas, para la satisfacción de necesidad comunes a las familias; y la polis: que es “la comunidad perfecta de varias aldeas”. Es perfecta porque tiende a satisfacer las necesidades de la vida y “existe para vivir bien”. El hombre es por naturaleza un animal social, que tiende siempre a la convivencia.
  • 72.
    74 En efecto, laPolis griega cumple su finalidad de bien común. El caso arquetipo es el de Atenas: Estas características de la Polis se fundamentan en el concepto sobre el hombre que había acuñado la cultura griega. El formidable viraje histórico que significó la aparición de estas nuevas realidades políticas y culturales, sólo puede ser comprendido mediante la comparación entre las Polis, que exaltan la persona humana, la libertad y los derechos naturales del hombre (V.Gracia Los Sofistas); y las monarquías orientales, donde el rey es un representante de la divinidad y es el único protagonista de la historia y del poder. El hombre en el esquema oriental queda reducido a la mínima expresión. La Constitución de Esparta: el arquetipo de Polis Aristocrática Los romanos decían que "Atenas y Esparta eran los dos ojos de Grecia" y podríamos agregar, los modelos constitucionales antitéticos para todas las ciudades helénicas. En efecto, así como Atenas fue la primera y paradigmática democracia en la historia, Esparta se constituyó en el arquetipo permanente del Estado Aristocrático. La Constitución de Esparta fue atribuida a un legislador genial, Licurgo, -que vivió en el S. IX A. de C.- que trocó “las peores leyes de toda Grecia” -al decir de Herodoto- en las más firmes y duraderas instituciones políticas y jurídicas que conociera el mundo helénico. Herodoto relata que la Pythia -sacerdotiza de Apolo- saludó a Licurgo en el mismo momento de entrar en el Templo de Delfos con las palabras siguientes: “A mi templo vienes ¡o Licurgo! Amado de Jove y de los otros dioses que habitan los palacios del Olimpo. Dudo en llamarte Dios u hombre y con la perplejidad en que me veo ¡como Dios, de Licurgo, te saludo! El mismo autor señala que: “afirman algunos que la Pythia le enseñó los buenos reglamentos de que ahora usan los espartanos”. (Herodoto también recoge la versión de que Licurgo trajo las leyes y las instituciones de Creta) 2.- Elheuteria “La libertad” que se integra por: a) Moral: Porque el hombre logra dentro de la Polis su perfección moral y su desarrollo armónico y pleno. b) Económico:El hombre encuentra en la Polis los instrumentos y recursos para la satisfacción de sus necesidades vitales 1.- Autarquía: es autosuficientedesde el punto de vista: y posee la a) La isonomía: Libertad de igualdad ante la ley. b) La Isegoría: El derecho de hablar: la libertad de opinión. c) La Autonomía en sentido propio:La potestad de la ciudad de dictarse las propias leyes. Periclessos- tiene que Atenas es una Polis, que se caracteriza por su:
  • 73.
    75 La Constitución de Espartaen el Siglo V a.C quedó configurada como sigue: 2 Reyes o Diarquía: Eran descendientes del mítico héroe Hércules. 2 Colegios: - El Consejo de la Gerusía: Gran colegio de ancianos, era el órgano supremo de Esparta. - El Consejo de los Eforos: Tenía funciones ejecutivas y judiciales. 2 Asambleas: - La Gran Asamblea o Apella: sus funciones eran sobre todo formales. - La Pequeña Asamblea: He Mikra Ecclesia. El Conde de Chateaubriend en su obra “Historia de las revoluciones antiguas”, considera que el hecho de atribuir a una revelación divina las leyes máximas de Esparta, les confirió la inamovilidad, la estabilidad y el respeto de los espartanos. La Monarquía Espartana Jenofonte explica el origen de la doble monarquía espartana en los términos siguientes: “Licurgo ha prescripto que el rey ofreciera en nombre de la ciudad todos los sacrificios públicos, a causa del dios de que desciende y que condujera al ejército allí donde la ciudad lo enviara”. Se trata pues de un generalato vitalicio fundado en la estirpe y en el carácter sacerdotal que investían los antiguos reyes griegos. El origen de la doble monarquía se remonta a Aristodemo, descendiente de Hércules y conductor de los lacedemonios -de origen dorio-, quien tuvo dos hijos gemelos Eurístenes y Procles, quienes a su vez dieron origen a los linajes de los Agidas y Eurypóntides, familias de entre las cuales se elegían los reyes de Esparta. Los 2 reyes estaban subordinados al Consejo de La Gerusía -que integran por derecho propio-. El Consejo de la Gerusía Está integrado por 28 próceres mayores de 60 años -elegidos por aclamación por la Asamblea- y por los 2 reyes. Es el órgano depositario del poder político de Esparta y sus competencias son amplísimas. Decide sobre las alianzas, la Paz o la Guerra y puede intervenir en todo lo referido a la ciudad-cuartel. El Consejo de los Eforos: Es un comité integrado por 5 magistrados llamados éforos. Están solamente subordinados al Consejo de La Gerusía; y La Apella los designa por aclamación bajo el control de la Gerusía. Su designación es por un período anual. Toman su cargo durante el 1er. plenilunio después del equinoccio de octubre y en ese momento declaran la Krypteia -el derecho de cacerías de seres humanos con el objeto de mantener controlada la población de los ilotas - no doria- que superaba las 200.000 almas. Los ciudadanos espartanos alcanzaban los 9.000 almas.
  • 74.
    76 Los éforos eranlos jefes del gobierno y tenían poder de control y censura sobre las costumbres, los magistrados, la ciudadanía y las leyes. Sus decisiones se expresan a través de bandos que se publican para que fueran conocidas por todos. Como colegio tienen jurisdicción administrativa, y en forma individual intervienen en los juicios civiles. La Gran Asamblea o Apella Estaba integrada por los ciudadanos espartanos de origen dorio, que poseían un terreno y servían en el ejército. Debían estar inscriptos en la lista electoral de las tribus, y estar casados. Se reunía habitualmente una vez por mes a las orillas del Río Eurotas para tratar los dictámenes propuestos por la gerusía y el Eforado, a los que generalmente convalidaban por aclamación, aunque teóricamente podían disentir. La Pequeña Asamblea Se reunía convocada por los gerontes para tratar asuntos fundamentales o urgentes de la ciudad. Se integraba por invitados selectos de la Gerusía, entre los cuales se incluían a los notables de la nueva aristocracia. Sus sesiones eran secretas y podían versar sobre la sucesión dinástica de los reyes, los tratados de paz, las alianzas, los procesos públicos y otros temas de relieve para el futuro de Esparta. La Comunidad Helénica El historiador Herodoto al analizar la comunidad helénica, integrada por las ciudades- estado griegas, subraya sus dos características fundamentales: su entrañable amor por la libertad y su particularismo excluyente. Este singularismo extremado no permitió que la vida política griega pudiera salir del cauce clásico de la polis. Los griegos integraban culturalmente una unidad, en la que imperaban la misma etnia y Lengua, principios religiosos afines, una misma organización gentilicia y un estilo de vida idéntico. Esta vocación unitiva está contenida en los poemas Homéricos -que muestran a todos los griegos coligados contra TROYA- y en la respuesta unánime que los aglutina contra la monarquía persa durante las Guerras Médicas. También se manifiesta en los juegos olímpicos que convocaban a los atletas de todas las ciudades helénicas. Finalmente, esa unidad se patentiza dramáticamente en la última batalla por la libertad -que se libra contra Filipo de Macedonia- y que se realiza bajo la encendida inspiración de Demóstenes. Pero la conciencia de unidad griega no fue lo suficientemente fuerte como para cristalizarse en un sistema político orgánico y permanente. El grado de vinculación más estrecha que alcanzaron las ciudades griegas, se estructuró a través de pactos de asistencia militar.
  • 75.
    77 Existían las Ligaso anfitrionas, que coagulaban a las polis bajo la conducción de: 1) Atenas -La 1ª y segunda Liga Marítima-, 2) La liga Peloponésica liderada por Esparta y una 3) Ultima Liga destacable, liderada por Tebas. Pero esas alianzas respondían a necesi- dades militares o defensivas y se concretaron por razones prácticas y sin una teoría que les diera un sustento duradero. La Expansión Macedónica y la decadencia de las Polis Las polis griegas en el siglo IV a C., vivieron en un estado de constante confrontación entre ellas. La guerra del Peloponeso -431 a 404 a C.- la “más grande y más famosa que todas las precedentes” -a juicio de Tucídides-, enfrenta a Esparta y a Atenas. “Ambos bandos -relata el historiador ateniense- se aprestaban a ella estando en su pleno apogeo y con toda suerte de preparativos, y el resto de los pueblos de Grecia se coaligaban a uno y otro partido”. “Esta vino a ser la mayor convulsión que vivieron los griegos” - concluye Tucídides en su “Historia de la Guerra del Peloponeso”. Con esta guerra -y las que siguieron -culminó con la caída de la Liga de ciudades encabezada por Atenas y con el Triunfo de Esparta. La hegemonía espartana fue efímera. Simultáneamente a este proceso de decadencia de la ciudad helénica, ascendía en el firmamento histórico el reino de Macedonia, regido por Filipo, quien comenzó a participar activamente en la vida de Grecia y a intervenir en sus conflictos. La ciudad de Tebas se separó pronto del seno de la alianza victoriosa y ayudó a Atenas en su lenta recuperación y en la creación de la Segunda Liga Marítima. El Rey de Persia que había apoyado pecuniariamente a Esparta para abatir el Poderío Ateniense, envió dinero a Atenas para que esta ciudad restaurara las fortificaciones que debió derruir ante su derrota. Atenas, aliada con Tebas, encaró la guerra de los 7 años contra Esparta, que concluyó brillantemente para la ciudad que fue cuna de la democracia, con la paz sellada en el año 371 a. C., que consolidaba la recuperación ateniense. Poco después de estos sucesos Tebas, bajo la conducción del genial Estratega Epaminondas, infringió una sangrienta y contundente derrota a Esparta en LEUCTRA, que relegaría definitivamente a un segundo plano a esta antigua potencia militar. Atenas, inmediatamente, formalizó una alianza con Esparta -su antigua Rival-, para neutralizar el rápido auge de Tebas. Los espartanos volvieron a ser derrotados en Mantinea (batalla en la que perdió la vida EPAMINONDAS). Este estado de permanente lucha por la hegemonía entre los Estados griegos incidía también en los procesos políticos internos. Atenas alentaba y apoyaba a los partidos democráticos, y Esparta incitaba a los aristócratas a la toma del poder. La dimensión interior y externa de este conflicto permanente, fue el principal factor de declinación y agotamiento de la Polis.
  • 76.
    78 Jaeger explica elsignificado de ese momento, de la siguiente forma: “El hecho fundamental de la historia griega en los siglos que van desde Homero hasta Alejandro es la POLIS, considerada como la forma definitiva de la vida del estado y del espíritu”... “Aunque sus armas hubiesen triunfado, los griegos ya no podían tener un porvenir político, ni al margen de la dominación extranjera ni bajo su yugo. La forma histórica de su estado había caducado ya y ninguna nueva organización artificial podía sustituirla. Queda en pie el hecho de que los griegos no llegaron a desarrollar una conciencia nacional en sentido político que los capacitase para la creación de este tipo de estado, aunque no careciesen de una conciencia nacional en otros sentidos. Aristóteles dice en su Política que los griegos podrían llegar a dominar el mundo si constituyesen un solo estado. Pero ese pensamiento sólo se alzó en el horizonte del espíritu griego como problema filosófico. Sólo una vez, en la batalla final de Demóstenes por la independencia de su Patria, se produjo en la historia de Grecia una oleada de sentimiento nacional, traducida en realidad política con la resistencia común frente al enemigo exterior. “En ese momento, puesto en tensión a la hora postrimera para defender su existencia y su ideal, el Estado agonizante de la polis alcanzó en los discursos de Demóstenes categoría de eternidad”. ISOCRATES: Frente al cuadro de permanente conflicto entre los griegos, el retórico Ateniense Isócrates, levanta el ideal de la unidad panhelénica, para proyectar la cultura, la paideia superior de su civilización a todo el mundo. La primera empresa que debía realizar la Grecia Unida bajo la hegemonía ateniense, sería derrotar a los Persas. En su obra “Helena”, toma a la hermosa causante de la guerra de Troya, como un símbolo de la unión de los Griegos contra el Bárbaro. Su pensamiento evoluciona desde la propuesta originaria de que Atenas -por la gravitación de su cultura y el decisivo desarrollo de su civilización- presida esta unión panhelénica, hasta la sugerencia de que sea Filipo de Macedonia el que aglutine a los griegos en esta acción Triunfante contra los Persas. DEMOSTENES: Frente a esta posición, el orador ateniense Demóstenes se alzará como el inspirado defensor de las Libertades de la Ciudad-Estado. Sus discursos más célebres son: Las “Filípicas” donde advierte a los griegos sobre las ambiciones tiránicas y expansionistas de Filipo de Macedonia y el “Discurso sobre la Corona”, que Constituirá una pieza inmortal de la oratoria clásica. La batalla de Queronea -338 a C.- significó el dramático fin de las libertades políticas de la ciudad-Estado griega. Los ejércitos de Filipo de Macedonia derrotaron en ese episodio bélico a la liga de las ciudades helénicas, que se habían reunido en un postrer esfuerzo para luchar contra la dominación Macedónica. Este fue el acto terminal de un proceso de caducidad histórica de la polis, que - como se ha expuesto- se había iniciado con la “Guerra del Peloponeso”. El Período Helenístico La polis sucumbió, pero el hijo de Filipo de Macedonia, Alejandro Magno -discípulo de Aristóteles- conformó un dilatado imperio Panhelénico, que integró a Los Estados Griegos preexistentes, en una unidad.
  • 77.
    79 En un brevísimolapso de tiempo de sólo 13 años, Alejandro conquistó Egipto, Palestina, Persia y una porción de la India, llevando a estos pueblos la cultura helénica y la lengua griega, como lo había soñado Isócrates. La Grecia clásica dejaba a este vasto imperio el legado de su filosofía, sus artes visuales, su música, su literatura y su arquitectura, que integrarán y amalgamarán los elementos de las culturas vernáculas en un todo orgánico. Esta nueva cultura se gesta sobre todo en la ciudad de Alejandría, edificada en el Delta del Nilo, a orillas del Mar Mediterráneo, para constituirse en La Capital del Helenismo, donde se integrarán las Culturas griega y oriental. Esta ciudad símbolo del mundo helenizado, crearía dos instituciones que tendrán fundamental importancia para el futuro de la cultura helénica: 1)La Biblioteca de Alejandría será el depósito de las grandes obras filosóficas, científicas y literarias de la humanidad. 2)El Museo: será la institución que transmitirá el antiguo saber. También será una institución educativa del más alto nivel, y remoto antecesor de las universidades. Después de la muerte de Alejandro Magno, sus generales se repartieron el vasto imperio conquistado por el genial guerrero. Ptolomeo inauguró una dinastía helénica en el antiguo reino de Egipto, constituyendo su Capital en Alejandría. Desde este centro cultural, se concluirá el proceso de sincretismo cultural y de helenización de Oriente. Posteriormente la proyección de este vasto movimiento cultural, afianzará el proceso de helenización de Roma -comenzado hacia el Siglo II a C. desde el Círculo de los Escipiones- y culminado bajo el principado de Augusto (fines del S I a C. y comienzos de la Era Cristiana). El antiguo imperio persa quedó en manos de Seleuco, y se inició la dinastía de los selucidas, quienes dieron prioridad a la generación de una gran potencia militar, Persia carecería de la gravitación cultural que tuvo el reino de Egipto.
  • 78.
  • 79.
    81 1) Enumere lascausas de la decadencia de la polis griega. 2) Explique el intento de Isócrates para lograr la unidad Helénica. ACTIVIDAD Nº 5
  • 80.
  • 81.
    83 RESUMEN Partimos de ladistinción fundamental entre Doctrina política e Idea política. LA DOCTRINA es un conjunto de dogmas (filosóficos y/o religiosos), que dirigen a un hombre en la interpretación de los hechos y en la dirección de su conducta. LA IDEA O TEORIA es la construcción intelectual que se esfuerza en el análisis de los sistemas políticos dentro de un contexto histórico. En Grecia nace la reflexión política sobre la base del establecimiento de un verdadero Estado, y el principio de Democracia, como primera forma de autonomía de un pueblo libre y conciente de sí. Este hecho decisivo de la historia se enmarca dentro de un proceso de LUCHA POR LA AFIRMACION DE LA INDIVIDUALIDAD HUMANA Y EL CONOCI- MIENTO DE SI MISMO. En síntesis, la herencia de Grecia significa que en la esfera de lo humano se hizo patente un orden moral que afectaba el comportamiento de los hombres entre sí. La vida griega y romana se centra en la Ciudad-Estado Sagrado: LA POLIS. Una polis no es sólo una ciudad, sino al mismo tiempo una unidad política y religiosa completa, supone la soberanía religiosa y política. La polis es el cosmos social donde el hombre clásico desarrolla la totalidad de su vida, fuera de sus murallas carece de derechos y de deberes, es un extranjero que no pertenece a ningún otro ámbito social. La libertad política nace en el seno de las ciudades estados griegas, por la participa- ción del ciudadano en la sanción de la ley, la administración de justicia y la marcha general del estado. Se genera así el gérmen de la DEMOCRACIA, desarrollándose en los ciudadanos una nueva conciencia de la libertad y capacidad de autogestión. Evolución de Atenas: nos interesa esta ciudad porque dio origen a la democracia y a la reflexión epistemológica de la política. DATOS GENERALES: Primera mitad del siglo VII. Gobierno: República Aristocrática. Funcionarios que restringían los poderes del rey: Polemarca, Arconte y Tesmotestas. Clases Sociales: 1) Nobles, 2) Agricultores o Terratenientes, 3) Obreros o Comerciantes y 4) Arrendatarios. En el año 594 se designa a Solón como arconte, quien dictó importantes medidas de orden social. Desde el 561 al 528 se apoderó del gobierno Pisístrato, quien mantuvo en general la constitución de Solón e impulsó una vigorosa política comercial. Le sucedió Clístenes cuyo período de gobierno es considerado de transición hacia la democracia plena que se produjo bajo la figura de Pericles.
  • 82.
    84 CUADRO CRONOLOGICO DEGRECIA (Especialmente de Atenas y Esparta) Año 900 a.C.: FUNDACION DE ESPARTA. CONSTITUCION ATRIBUIDA A LICURGO. Año 750 a.C.: HOMERO - POEMA EPICO LA ILIADA - LA ODISEA - (SERAN LUEGO RECOPI- LADOS BAJO LA TIRANIA DE PISISTRATO DE ATENAS) Año 740/720: EL REY ESPARTANO TEOPOMPO CONQUISTA MESENIA. COMIENZA EL PODERIO ESPARTANO. Año 700 a.C.: HESIODO PRODUCE SU OBRA “LOS TRABAJOS Y LOS DIAS” LOS JONIOS ADOPTAN LA MONEDA ORIGINARIAMENTE DE LIDIA. Año 683 a.C.: EL ARCONTADO - FUNCION ELECTIVA- SUCEDE A LA MONARQUIA HERE- DITARIA. Año 624/546: TALES DE MILETO: ESTE FILOSOFO CREE QUE EL ARJE ESTA EN EL AGUA “TO HYDRON”. Año 624/621: REFORMAS DE DRACON EN ATENAS. Año 611 a.C.: ANAXIMANDRO: EL ARJE ES EL APEIRON. Año 594 a.C.: REFORMAS DE SOLON EN ATENAS. Año 586 a.C.: ANAXIMENES: EL ARJE ESTA EN EL AIRE. Año 580 a.C.: PITAGORAS DE SAMOS FUNDA EN CROTONA LA SECTA DE LOS PITAGORICOS. Año 570/488: ANACREONTE DE TEOS: POESIA QUE ENALTECE EL GOZO DE VIVIR. Año 561/528: TIRANIA DE PISISTRATO EN ATENAS: LE SUCEDEN SUS HIJOS HIPIAS E HIPARCOENTRE527YEL513AC.ENELAÑO514HARMODIOYARISTOGITON ASESINAN A HIPARCO. CONTINUARA GOBERNANDO HIPIAS HASTA EL AÑO 510 AC.. Año 556/468: VIVE EL EXCELSO POETA SIMONIDES. Año 546 a.C.: LOS PERSAS INVADEN LIDIA Y CAPTURAN A SUREY CRESO. CAE LA CAPITAL LIDIA -LA CIUDAD DE SARDES- LAS CIUDADES JONIAS DE ASIA MENOR SON CONQUISTADAS POR LOS PERSAS. LOS FILOSOFOS JONIOS EMIGRAN -MUCHOS DE ELLOS SE REFUGIAN EN ELEA, ITALIA. Año 540 a.C.: PARMENIDES DE ELEA: COMIENZO DE LA METAFISICA. Año 535/470: HERACLITO DE EFESO: LA FILOSOFIA DIALECTICA. Año 518/446: EL POETA EPICO MAS GRANDE DE GRECIA -PINDARO DE TEBAS- DESA- RROLLA SU VIDA BRILLANTE. Año 510 a.C.: CLISTENES DERRIBA LA TIRANIA DE HIPIAS. ENTRE LOS AÑOS 508/7 CLISTENES REALIZA LAS REFORMAS CONSTITUCIONALES DE ATENAS. 1ª Guerra - Etapa de Darío Año 500 a 449 a.C: SE DESARROLLAN LAS GUERRAS MEDICAS: COMIENZAN CON LA SUBLEVACION DE LAS CIUDADES JONICA DE ASIA MENOR CONDUCIDAS POR ARISTAGORAS DE MILETO. EN EL AÑO 493 A.C. MILETO ES DESTRUIDA POR LOS PERSAS. Año 493 a.C: TEMISTOCLES ES ELEGIDO ARCONTE DE ATENAS. COMIENZA SU PRO- YECTO DE CONVERTIR A SU POLIS EN UNA POTENCIA NAVAL. Año 492 a.C: MARDONIO, CONDUCTOR DE LOS PERSAS, CONQUISTA TRACIA Y MACE- DONIA INICIANDO LA PRIMERA GUERRA MEDICA. Año 490 a.C: BATALLA DE MARATON: EL ATENIENSE MILCIADES VENCE A LOS PER- SAS EN LAS INMEDIACIONES DE ATENAS. ATENAS COMIENZA A PERFI- LARSE COMO UNA POTENCIA HEGEMONICA. Año 487 a.C: TEMISTOCLES ENFATIZA SU PROYECTO DE CONVERTIR A ATENAS EN UNA GRAN POTENCIA NAVAL. OSTRACISMO DE ARISTIDES Y DE JANTIPO -PADRE DE PERICLES. Año 485 a.C: MUERE EL REY DE PERSIA DARIO. LE SUCEDE EN EL TRONO JERGES.
  • 83.
    85 2ª Guerra -Etapa de Jerjes Año 480 AC: 2DA.GUERRA MEDICA: RESISTENCIA EN EL DESFILADERO DE LAS TERMOPILAS DEL REY ESPARTANO LEONIDAS CON SUS 300 COMPAÑE- ROS FRENTE AL ENORME EJERCITO DE JERJES. SEGUN LA TRADICION ESTE MONARCA AL INTIMAR LA RENDICION DE LEONIDAS LE EXPRESO: RINDETE QUE MIS FLECHAS CUBRIRAN EL SOL. LA RESPUESTA LACONI- CA DEL ESPARTANO FUE: MEJOR LUCHAREMOS EN LA SOMBRA. Año 480/410 AC: PROTAGORAS DE ABDERA: LA SOFISTICA (EL HOMBRE ES LA MEDIDA DE TODAS LAS COSAS - EL RELATIVISMO). Año 479 AC: BATALLA DE PLATEA Y VICTORIA NAVAL DE MILALA. ESTOS TRIUNFOS DE LAS ARMAS GRIEGAS - ESPECIALMENTE ATENIENSES- CONCLUYERON CON LA RETIRADA DE LOS PERSAS. AÑO 478 AC: LA FLOTA GRIEGA AL MANDO DE PRUSANIAS, LIBERA LAS CIUDADES JONIAS DE ASIA MENOR. AÑO 477 AC: SE CONSTITUYE LA LIGA MARITIMA DE DELOS PRESIDIDA POR ATENAS. LA INTEGRAN LAS CIUDADES DE JONIA PARA PROTEGERSE DE LOS PERSAS. AÑO 471 AC: SE PRESENTA LA OBRA “LOS PERSAS” DE ESQUILO. OSTRACISMO DE TEMISTOCLES. NACE SOCRATES: ES EL FUNDADOR DE LA FILOSOFIA ANTROPOLOGICA. AÑO 464 AC: TERREMOTO Y REVUELTA DE LOS ILOTAS EN ESPARTA. AÑO 462 AC: REFORMA DE EFIALTES: SE DESPOJA AL AREOPAGO DE SU PODER REAL. LE RESTA UNA COMPETENCIA REDUCIDA Y UN CARACTER SIMBOLICO. - ATENAS- AÑO 461 AC: OSTRACISMO DE CIMON. ASCENSO INDISCUTIDO DEL PARTIDO DEMO- CRATICO ATENIENSE. EFIALTES Y PERICLES. ASESINATO DE EFIALTES. PERICLES CONCEDE DIETAS A LOS MIEMBROS DE LA BULE Y A LOS INTEGRANTES DE LOS TRIBUNALES DE LOS HELIASTAS PARA PERMITIR EL ACCESO A ESAS FUNCIONES A LOS CIUDADANOS MAS POBRES. EN EL AÑO 458 A.C. SE ADMITE A LOS MIEMBROS DE LAS TRES CLASES -LOS ZEUGITAS- EL ACCESO AL ARCONTADO. AÑO 457 AC: SE CONSTRUYEN LOS MUROS DEL PUERTO DEL PIREO DE ATENAS. MUERE ESQUILO. AÑO 456 AC: INCORPORACION FORZOSA DE EGINA A LA LIGA DELICA. AÑO 450 AC: MUERE TEMISTOCLES. AÑO 448 AC: PERSIA FIRMA EL TRATADO DE PAZ DE CALIAS CON ATENAS. SE ESTA- BLECE EL DOMINIO DE ATENAS SOBRE EL MAR EGEO. AÑO 445 A.C.: ATENAS Y ESPARTA FIRMAN LA PAZ DE LOS 30 AÑOS. AÑO 443-429 AC: REFORMAS DE PERICLES. CONSTRUCCION DEL PARTENON - ARQUI- TECTOS ENCARGADOS ICTINO Y CALICRATES. FIDIAS REALIZARA LOS FRISOS. AÑO 427-347: PLATON: DISCIPULO DE SOLON Y CREADOR DEL UTOPISMO, FUNDARA LA ACADEMIA. La Guerra del Peloponeso AÑO 432 AC: LOS ESPARTANOS DECIDEN INICIAR LA GUERRA CONTRA ATENAS. AÑO 429 AC: MUERE PERICLES POR CAUSA DE LA PESTE DESATADA EN ATENAS. AÑO 421 AC: PAZ DE NICIAS PACTADA POR 50 AÑOS ENTRE ESPARTA Y ATENAS. AÑO 411 AC: TRIUNFO DE LA OLIGARQUIA EN ATENAS - CONSEJO DE LOS 400. EL EJERCITO ATENIENSE SE SUBLEVA EN SAMOS Y PIDE QUE ALCIBIADES SEA DESIGNADO ESTRATEGA. AÑO 410 AC: ALCIBIADES VENCE A LOS ESPARTANOS. AÑO 406 AC: VICTORIA NAVAL ATENIENSE EN LAS ARGINUSAS. AÑO 404 AC: ASEDIO Y CAPITULACION DE ATENAS. SE RECONOCE LA HEGEMONIA DE ESPARTA. SE IMPONE LA OLIGARQUIA EN ATENAS: LOS 30 TIRANOS. LA ESCUADRA ES CEDIDA A ESPARTA. AÑO 403 AC: TRASIBULO RESTABLECE LA DEMOCRACIA ATENIENSE. AÑO 339 AC: SOCRATES ES CONDENADO A BEBER LA CICUTA.
  • 84.
    86 AÑO 387 AC:PAZ EN ANTALCIDAS ENTRE ESPARTA Y ATENAS. PERSIA ACTUA COMO POTENCIA MEDIADORA.PERSIA TOMA BAJO SU DOMINIO LAS CIUDADES DE JONIA. AÑO 384/322: ARISTOTELES: DISCIPULO DE PLATON FUNDARA EL LICEO. ES REALISTA EN MATERIA DE CIENCIAS SOCIALES -SE APARTA DEL UTOPISMO PLATO- NICO- SERA EL PRECEPTOR DE ALEJANDRO MAGNO. AÑO 371 AC: BATALLA DE LEUCTRA: EL GENIAL ESTRATEGA TEBANO EPAMINONDAS DERROTA TOTALMENTE A LOS ESPARTANOS. COMIENZA LA DECADEN- CIA IRREVERSIBLE DE ESPARTA. AÑO 362 AC: BATALLA DE MANTINEA: NUEVA VICTORIA TEBANA SOBRE ESPARTA. ATENAS Y ESPARTA APARECEN AGOTADAS TRAS LA SANGRIENTA GUE- RRA DEL PELOPONESO. Ascenso de Macedonia AÑO 359-336 AC: FILIPO II DE MACEDONIA (FUE EDUCADO EN TEBAS Y CONOCIO LAS ESTRATEGIAS DE EPAMINONDAS -DE LINEA OBLICUA- Y DE POLOPIDAS, COMBINO HABILMENTE ESAS ESTRATEGIAS EN LA FALANGE -FORMACION DE INFANTERIA EN CUÑA- Y LOS REGIMIENTOS -ILE- DE CABALLEROS NOBLES EN FORMA ORGANICA. SU EJERCITO SE TORNO IRRESISTIBLE). AÑO 352 AC: FILIPO II CONQUISTA TESALIA. AÑO 346 AC: FILIPO DERROTA A LOS FOLIOS Y ES ADMITIDO EN LA LIGA DE DELOS. AÑO 343/342: LOS MACEDONIOS CONQUISTAN TRACIA. EN ATENAS DEMOSTENES ENCABEZA EL PARTIDO ANTIMACEDONICO, SUS CELEBRES FILIPICAS INTENTAN ALERTAR A LOS ATENIENSES SOBRE LAS INTENCIONES HEGEMONICAS DE FILIPO. ISOCRATES POR EL CONTRARIO CREE QUE TODOS LOS GRIEGOS DEBEN UNIRSE TRAS DE FILIPO PARA HELENIZAR EL MUNDO. AÑO 338 AC: BATALLA DE QUERONEA: LA VICTORIA DE FILIPO SOBRE LOS GRIEGOS CONFEDERADOSESSOBRETODODEBIDOALACABALLERIAMACEDONICA CONDUCIDA POR ALEJANDRO MAGNO. LA PAZ ES GENEROSAMENTE OFRECIDA A ATENAS. AÑO 337 AC: LIGA DE CORINTO: LA INTEGRAN TODAS LAS CIUDADES GRIEGAS BAJO LA HEGEMONIA DEL REY DE MACEDONIA. ESPARTA ES LA UNICA POLIS QUE QUEDA AFUERA DE LA LIGA. SE DECIDE LA GUERRA CONTRA PERSIA Y LA LIBERACION DE LAS CIUDADES JONIAS DEL ASIA MENOR. AÑO 336 AC: FILIPO DE MACEDONIA MUERE ASESINADO. AÑO 336-323 AC: ALEJANDRO MAGNO SUCEDE A FILIPO EN EL TRONO DE MACEDONIA. AÑO 334 AC: ALEJANDRO VENCE A LOS PERSAS EN LA BATALLA DE GRANICO - SON LIBERADAS LAS CIUDADES GRIEGAS DE ASIA MENOR. OCUPACION DE FRIGIA Y CARIA. AÑO 333 AC: VICTORIA DE ALEJANDRO EN ISSO SOBRE LOS PERSAS COMANDADOS POR DARIO III. AÑO 332-331 AC: ALEJANDRO CONQUISTA SIRIA Y EGIPTO. SE FUNDA LA CIUDAD DE ALEJANDRIA. AÑO 331 AC: BATALLA DE GAUGAMELA: ALEJANDRO CONQUISTA ASIRIA, BABILONIA Y SUSA. AÑO 330 AC: ALEJANDRO INCENDIA PERSEPOLIS Y OCUPA PASARGADE Y ECBATANA. AÑO 329 AC: ALEJANDRO CONQUISTA EL IRAN ORIENTAL. AÑO 328 AC: ALEJANDRO SE CASA CON LA PRINCESA ROXANA. SE TRATA DE UN ACTO POLITICO DE ACERCAMIENTO A LOS PERSAS. PROMUEVE LOS MATRIMO- NIOS MIXTOS ENTRE GRIEGOS Y PERSAS Y DE HELENIZACION DE LOS PUEBLOS CONQUISTADOS. SE FUNDAN MAS DE 70 CIUDADES POR TODO EL IMPERIO PARA DIFUNDIR LA CULTURA GRIEGA. SE CONSTRUYEN CARRETERAS, CANALES Y OBRAS MONUMENTALES. AÑO 327-325 AC: CAMPAÑA DE ALEJANDRO A LA INDIA. AÑO 323 AC: EL 13 DE JUNIO MUERE ALEJANDRO EN BABILONIA A LOS 33 AÑOS DE EDAD. HABIA LOGRADO HELENIZAR PERSIA, SIRIA Y EGIPTO Y DOMINAR EL MUNDO GRIEGO. EL KOINE ERA EL IDIOMA UNIVERSAL Y LA CULTURA GRIEGA EL PARADIGMA DEL MUNDO CONOCIDO.
  • 85.
    87 La Filosofía Griega:origen del pensamiento reflexivo Los presocráticos VI - V a.C. Período cosmogónico Hacia el siglo VII a.C. se produce un gran cambio de la actitud humana. Este fenómeno sucede en Grecia por obra de una minoría de hombres peculiares, a los que se llamó filósofos. Esta actitud novedosa consistió en la búsqueda racional de la verdad, primero acerca de la naturaleza del universo (Jonios), luego del ser (Pitágoras-Parménides) y finalmente del hombre. (Sócrates) La fuerza impulsiva que presidía esta nueva posición del individuo frente al cosmos, era la maravilla, el deseo de conocer, de desentrañar el secreto de las cosas y los fenómenos que subyace bajo la apariencia que perciben los sentidos. Todos los pensadores presocráticos creyeron que tras las cosas mutables o cambian- tes, existía un substrato que permanece, una causa originaria que las hace nacer y a la cual retornan al corromperse. Es la materia primordial, viviente, única, indefinida en su extensión y carácter, de la que se forma el mundo y las cosas que contiene, constituyendo la sustancia de lo que se desarrolló espontáneamente en la “fisis”. FILOSOFIA ALEJANDRINA FILOSOFIA ROMANA FILOSOFIA GRIEGA Academismo: Cicerón (106-43 a.C.) Epucureismo: Lucrecio (98-55 a.C.) Estoicismo: Séneca (4 a.C. -65 d.C.) Filón: (Siglo I a.C.). Gnosticismo (Siglo II d.C.) Plotino (Siglo III d.C.) Parménides de Elea Tales Anaximandro Anaxímenes Pitágoras Los Milesios Heráclito La Metafísica Los Presocráticos Siglos VI-V a.C. Período cosmogónico Los Sofistas Protágoras Gorgias I Períodosdel esplendor Sócrates Platón P e r í o d o antropológico o del Esplendor Siglos V-IV a.C.. Período ético o de la decadencia (Siglo III-II a.C.) Estoicos: Zenón de Elea Epicúreos: Epicuro Escépticos La Dialéctica
  • 86.
    88 Los Milesios Tales deMileto Considerado el primer filósofo nació en el año 625 a.C. Se lo consideró uno de los 7 sabios de Grecia y su anecdotario -del que se hace eco Aristóteles- es muy variado. Tales confía en el “Testimonio de los sentidos que atestiguan la realidad, la pluralidad de las cosas particulares, y en la de la razón que busca por debajo de ellas un principio común inmutable”. (Guillermo Fraile - "Historia de la Filosofía"). Ese primer principio (El Arjé), es aquello de lo que están hechas todas las cosas. Según Tales, el Arjé era el agua. Anaximandro LlamóalARJE,el“ápeiron”,unapalabraquesignificaindefinidooilimitado.Anaxímenes le dio el nombre de aire o hálito. Esa materia fue llamada divina, porque siempre permanece, porque toda realidad es ella. Este hilozoismo, concluirá en otro postulado fundamental: la realidad es recurrente y las cosas no devienen y no perecen, sino que siempre son y permanecen dentro de un círculo de retornos. Todos los males surgen cuando el hombre se separa de la unidad. A medida que la división se adueña de todas las cosas surgen los dolores de la separación, que destruyen la serenidad y la paz de lo uno. En esta concepción de la vida que reflotan los trágicos, están dados todos los elementos del insalvable pesimismo antiguo. Si el hombre quiere traspasar los límites de su ser y volverse dios, destino último de la vida, será castigado por querer franquear esa barrera. La aspiración a superar el horizonte lo impulsa, pero la fuerza de lo divino hunde al hombre de nuevo en la unidad. Ese es el sufrimiento griego y su tragedia. Los dos caminos alternativos que se abren frente al problema del destino humano son la vía donisíaca (que quiere vencer la naturaleza rebasándola mediante el misticismo) y el camino apolíneo de la serenidad y la razón (“Conócete a tí mismo”). Según Anaximandro: El ápeiron, es la gran realidad, la única realidad. Todos los mundos, nacen, se conservan y mueren en el ápeiron. Este elemento sustancial siempre permanece frente a la corrupción de los entes. Las cosas reciben del ápeiron su principio, y a él vuelven al desvanecerse, pagando la culpa de haber nacido, de haberse separado del todo, de la unidad. El nacer aparece como un desgarramiento, una ruptura en la unidad y totalidad del ápeiron y por esta injusticia de haber nacido es que hoy, se debe pagar el precio de la muerte -Ley del Karma presidida por “Dike”-. Este concepto pervivía siglos después cuando Sócrates antes de morir, decía a su epígono Kritón “debo un gallo a Esculapio”. Esculapio era un semidios de la medicina y el sentido de la frase indicaba que debía ese sacrificio, porque se le estaba liberando de la pesada carga de vivir. La Dialéctica: Heráclito El primer representante del Pensamiento Dialéctico es Heráclito de Efeso “el Oscuro”. Según Diógenes Laercio en su “Vitae Philosophorum”, Heráclito estaba en el apogeo de su genio hacia el año 504-503 a.C., durante la Olimpíada LXIX. Spengler considera que esa fecha es la exacta y que garantiza la inexistencia de influencias
  • 87.
    89 metafísicas sobre elcreador de la dialéctica o “continuo fluir del Ser”. Heráclito es anterior a Parménides, el pensador metafísico por antonomasia. Heráclito era del partido noble -minoría áulica que respondía al imperialismo persa-. (Efeso era una ciudad jónica que estaba bajo la protección de Persia). Spengler dice: “Vemos a un hombre, cuyos sentimientos y pensamientos estaban del todo bajo el dominio de una desenfrenada inclinación aristocrática; tenía hacia ésta una fuerte disposición por nacimiento y educación, que había sido estimulada y aumentada por la resistencia y las desiluciones”. Aristóteles lo denosta por la ininteligibilidad de su pensamiento (Aristóteles es uno de los más altos exponentes de la Filosofía Permanente). Nietzsche -del linaje dialéctico de Hegel- no lo consideró oscuro, sino que la considera el fundador de la verdadera filosofía. Diógenes Laercio le atribuye la obra “De la Naturaleza”. Pero G. S. Kirk considera que su enseñanza fue oral. Los rasgos distintivos de su doctrina son: Su antitradicionalismo. Se pronuncia contra los ideales de la paideia griega (los ideales de la educación). Reprocha a Homero y Hesíodo por ser los que acuñaron los arquetipos del hombre griego, sobre los que debía trabajar la educación de la niñez y la juventud. En el fragmento 40 dice: “El aprendizaje de muchas cosas no enseña a comprender: de lo contrario hubiera adoctrinado a Hesíodo y Pitágoras, y luego también a Jenófanes y Hecateo”. Olf Gigon dice que Heráclito se presenta como un educador iluminista que habría liberado el espíritu de una actitud adherida a la tradición de los mitólogos. Otros fragmentos interesantes dicen textualmente: “Yo me escudriñé a mí mismo”... “Está en poder de todos los hombres conocerse a sí mismos y ser sensatos”... “El pensar es común a todos”. “Ser sensato es la máxima virtud; y es sabiduría decir la verdad y obrar conforme a la naturaleza”. La introspección, la autoconciencia y el obrar de conformidad con la naturaleza, serán temas que recogerán los Estoicos (Zenón de Elea) y luego con un toque inmanentista, don Juan Jacobo Rousseau. Platón en su diálogo “Cratilo” dice que “La opinión de Heráclito es que todas las cosas fluyen y nada permanece”... “Se supone que Heráclito enseñó que todas las cosas están en movimiento y que nada reposa; las compara a la corriente de un río y dice que no puede descender en las mismas aguas dos veces”. Sería así, el filósofo de la inconstan- cia del ser. Es la contraparte del pensamiento de Parménides. (según Platón, Aristóteles y modernamente Spengler) En el constante fluir de la materia, del espíritu, los contrarios se suceden en alternada oposición. Heráclito lo dice bellamente: - “Los hombres ignoran que lo divergente está de acuerdo consigo mismo. Es una armonía de tensiones opuestas, como la del arco y la lira (Fragmento 13)”. - “La guerra es el padre y el rey de todas las cosas. A algunas ha convertido en dioses, a otras en hombres; a algunas ha esclavizado y a otras ha liberado. (F 53)”
  • 88.
    90 - “Elbienyelmalsonuno”.“Debemossaberquelaguerraescomúnatodosyqueladiscordia es justiciay que todas las cosas se engendran de discordia y necesidad”. (F 80) “Es siempre uno y lo mismo en nosotros, lo vivo y lo muerto, ... lo joven y lo anciano”. “Entramos y no entramos en los mismos ríos; somos y no somos”. “Este mundo, que es el mismo para todos, no lo hizo ningún dios o ningún hombre; sino que fue siempre, es ahora y será un fuego siempre viviente, que se prende y apaga medidamente”. “El sol es nuevo cada día”. “Ya me he buscado a mí mismo”. “He sacado de mi la razón del mundo” (es una expresión que podría imputársele a Descartes). En consecuencia, es el filósofo del devenir, del progreso a través de un proceso de conflicto secuencial de los opuestos que están dentro de cada ser y cosa. La discordia y la guerra gobiernan todos los procesos de mutación, individuales o sociales. Nada llega a ser sin su contrario, y no hay posibilidad de quietud ni de absolutos. Esta misma concepción -que considera que el progreso deriva necesariamente de la lucha- será la que se continuará a partir de Hegel y será seguida por Marx, Nietsche y los demás Hegelianos de izquierda y de derecha. La Metafísica. Parménides - El Ser Parménides de Elea, se encuentra con el intento dialéctico de Heráclito, quien sostenía que una cosa era y no era al mismo tiempo, puesto que el ser consiste en estar siendo, en el fluir, en el devenir. La respuesta de Parménides, es que este punto de vista es absurdo. La idea del devenir implica necesariamente que lo que ahora es, no será en un momento próximo. El Ser de Heráclito está en un tránsito permanente hacia el no-ser, de lo que antes era. Ese postulado es absurdo, ininteligible. Hay que oponer a esas contradicciones un principio de razón que no falle nunca, pues es ilógico admitir que una cosa es y no es al mismo tiempo. Ese principio lo expresa en un axioma: EL SER ES Y EL NO SER NO ES. La lógica,la razón, es la única guía para conocer. Las cosas fuera del sujeto son exactamente idénticas a sus pensamientos. Lo que yo no puedo pensar porque es absurdo, no podrá ser en realidad. Se ha producido la identificación del Ser con el Pensar. Parménides afirma haber recibido este principio de identidad por revelación de parte de la diosa. Ese anuncio lo hace imitando el estilo órfico, como para resaltar su origen místico. Los predicados lógicos que emanan de la concepción parmenídica del ser, son los siguientes: El ser es único, porque si hubiera dos seres, ¿que habría entre ellos?: El no- ser, pero como el no-ser es impensable, esa hipótesis es descartable. El ser es eterno, porque si no lo fuera, habría tenido principio. Y si tuvo principio, antes existió el no-ser. Es lo mismo que decir que el ser y no ser son lo mismo. El ser es inmutable porque todo cambio implica el ser del no-ser (lo que es absurdo). De la misma forma demuestra Parménides otros predicados acerca de la inmovilidad del ser. Pero no podía ocultarse que en el episodio del universo, las cosas son evidentemente distintas a este ser único, que es el principio y la razón de todo. El mundo sensible es distinto del mundo inteligible.
  • 89.
    91 Parménides identifica elser con el pensar y aplica rigurosamente las condiciones del pensar a la determinación del ser. La identificación del ser y del pensar ha inducido al error de creer que Parménides fue el primer idealista. Nada más erróneo, porque es la investigación de la realidad de las cosas, de la fisis, de la naturaleza, la que lo ha llevado a ese Ser inmanente, que está en todo. El Panesseísmo afirma que el Ser está en todo, abarca toda la realidad. El ser se multiplica y dinamiza en los entes, que encuentran su consistencia en la existencia pura que es el Ser. Los entes nacen por desgarramiento del Ser. La muerte es volver a integrarse en la totalidad del Ser. El ser es inmanente al mundo, inmanencia que es eterna. Como el mundo griego es un mundo de necesidad, en realidad habría que encontrar una palabra que resumiera el concepto de inmanencia y trascendencia del Ser (éste es eterno pero está y es la naturaleza); es a la vez inmanente porque está inmerso en los entes y en la fisis, y trascendente porque está por encima de las cosas tomadas individualmente y del tiempo, porque es eterno. El ser es, pues, toda la realidad en donde coexisten todos los entes, todas las cosas. El es el que da la razón a los entes y cosas. Los griegos a través de un proceso de inducción sucesiva, de mediación, de investigación de la realidad, llegaron hasta el centro del Ser: señalaron que el Ser existe; indicaron la necesidad racional del Ser. El hombre griego es un hombre que ve el cosmos como algo limitado, ordenado y perfectamente transparente. La Ciudad y el hombre deben estar de acuerdo con ese Cosmos limitado. Todo está sujeto a la ponderación y a la medida. Lo ilimitado es el caos. Lo apolíneo es lo luminoso. Lo dionisíaco también está reglado. Platón y Aristóteles: El Estado está sujeto a la medida de lo humano, se teme a lo colosal. El hombre es la medida de todas las cosas y es quien forma al Estado.
  • 90.
  • 91.
    93 PERIODO COSMOGONICO Objeto deEstudio Representantes Idea Principal 1) Complete el siguiente cuadro: 2) Una con una flecha según corresponda: TALES ANAXIMANDRO PARMENIDES SOCRATES HERACLITO PLATON El Arjé, primer principio de todas las cosas, es el aire. La materia divina es el ápeiron. Todas las cosas fluyen y nada permanece. Conócete a ti mismo. El ser es y el no ser no es. El ser es inmanente al mundo está inmerso en los entes. ACTIVIDAD Nº 6
  • 92.
  • 93.
    95 El período antropológicoo humanístico Se caracteriza fundamentalmente porque dirige la mirada hacia el hombre y los temas específicamente humanos, abandonando progresivamente la especulación sobre el mundo físico y su origen. Los nuevos temas versan sobre la ética, el Estado, las leyes, los valores, el mundo social, que en un primer momento plantean los sofistas. Este período de esplendor filosófico comienza con Sócrates, que se alza contra los sofistas -responsables de la decadencia Ateniense según los deja entrever Platón- y culmina con el sistema totalizador de Aristóteles. a) Los Sofistas Los sofistas integran un grupo de personalidades representativas de una época que tiende al individualismo extremo. Su florecimiento coincidió con la decadencia de la democracia ateniense y la aparición de los demagogos, que en muchos casos eran discípulos de los sofistas. Esta simultaneidad histórica justificó la imputación de que fueron la verdadera lacra de Atenas. Platón les asigna el honor de haber vulgarizado la retórica, la astronomía, el cálculo, la música y una pedagogía utilitaria. Se llamaron sofistas por cuanto eran profesores de sabiduría (sophia). El conocimien- to que transmitieron se refería esencialmente a la naturaleza humana, modificando radicalmente la tradición filosófica previa, cuya temática versaba sobre la naturaleza y el mundo físico (Período cosmogónico). Protágoras -sofista de envergadura-, había proclamado que: “el hombre es la medida de todas las cosas”, poniendo el centro de gravitación de su enseñanza en las ciencias del hombre y en especial, de la política. Antífon, otro sofista ilustre, es quien desarrolla la política como una teoría o un arte razonado. Su distinción entre “La naturaleza y la ley, hizo vacilar al Estado Griego en sus cimientos, pero permitió a otros filósofos distinguir el Derecho Natural de la Ley Positiva” -apunta Jacques Chevalier en su “Historia del pensamiento”. A ellos se deben también, los primeros estudios de derecho comparado: entre las leyes de Atenas y la de otras polis o también con los países bárbaros. Uno de los métodos de la ciencia política es la comparación que favorece la madurez del espíritu crítico y el progreso de las instituciones. Los sofistas señalaron que: “para gobernar un Estado no son ya suficientes los viejos usos y las leyes sagradas, siendo necesario, ante todo, persuadir a los hombres y actuar sobre voluntades libres” (Fustel de Coulanges - "La ciudad antigua"). La sofística entraña una pedagogía utilitaria que prepara a la clase dirigente para el triunfo. La democracia griega requiere oradores flexibles, que dominen el arte retórico y la elocuencia, para poder imponer su criterio en las asambleas multitudinarias. Las ideas centrales de la sofística pueden resumirse así: 1.-La ley natural es superior a la positiva. La ley positiva solo es válida cuando constituye un reflejo, una ejemplificación de la ley natural.
  • 94.
    96 En consecuencia, noexiste santidad, inmutabilidad o perfección en las leyes de la ciudad, porque estas son obras humanas. 2.-Muchas de estas leyes positivas sólo sirven al interés del más fuerte (TRASIMACO), en flagrante contradicción con el orden natural. 3.-Todos los hombres, griegos y bárbaros tienen los mismos derechos por naturaleza y componen una sola familia. “Los dioses han creado a los hombres libres y la naturaleza no ha hecho a nadie esclavo” - 4.-El Estado es el resultado de un libre acuerdo o contrato social y no el producto de la naturaleza. Crítica Gronie Brinton dice que ellos: “enseñan la manera de usar esa nueva herramienta que hemos llamado razón. Consideran que ella constituye un instrumento admirable en manos de personas inteligentes y ambiciosas y de guiar a tales personas hacen su profesión. Sus discípulos podrán abrirse camino hacia el éxito por encima de la gente corriente de moral rutinaria y limitada. Aristófanes, en su comedia “Las Nubes”, presenta a los sofistas enseñando a un joven cómo debe hacer para no pagar sus deudas”. Los sofistas no eran científicos ni pensadores abstractos, querían realizar su influjo sobre la sociedad. Consideraban a la educación como un proceso ejercido consciente- mente sobre el hombre, mediante el adoctrinamiento (didascalia) y el ejercicio. Julián Marías afirma: “Los sofistas introducen en la vida intelectual la duda sobre cuestiones decisivas. Después de distinguir lo que es justo por naturaleza de lo que es justo por convención; apenas encuentran en ninguna parte lo primero; de ahí a la idea de que toda justicia es un convenio, no habría más que un paso y es el que dan Trasímaco y Glaucón: La fuerza de la ley, que antes era cosa de la naturaleza o de la voluntad de los Dioses se desvanece; el Estado no va a ser más que una convención o el mero imperio de la fuerza”. “El espíritu griego, que se había revelado capaz de grandes realizaciones, se va deslizando, por causa de la prédica de los sofistas, hacia una dialéctica sutil, capciosa, engañadora y a fin de cuentas, destructora de todo”.(Chevalier). b) Sócrates Werner Jaeger expresa: “Desde el punto de vista histórico, la sofística constituye un fenómeno tan importante como Sócrates o Platón. Es más, no es posible concebir a estos sin aquella”. (PAIDEIA p. 267) Sócrates y los sofistas tenían el mismo enfoque antropocéntrico, dejando de lado la física, la epistemología cosmogónica, para penetrar en la ciencia de la naturaleza humana. Los problemas que motivaron sus elucubraciones y sus enseñanzas, versaban sobre la ética, la política y los valores que dan sustento a sus acciones, la psicología, la pedagogía y la retórica. La diferencia fundamental la indica el propio Sócrates en uno de los sutiles diálogos platónicos donde dice al sofista Calicles, “yo soy amante de la verdad, mientras que tú, amas a la masa del pueblo”.
  • 95.
    97 En su búsquedade la verdad el filósofo descubre que ella reside en nuestra alma, en nuestra entrañable intimidad y no es una serie de datos exteriores y objetivos. Su método -la mayéutica, de Maia la partera- procuraba hacer nacer, hacer parir la verdad desde el interior de su interlocutor a través de la dialéctica, del diálogo esclarecedor. “Mi madre era partera de cuerpos -decía- yo soy partero de almas”. Toda conversación socrática era un pequeño drama, casi siempre insignificante y trivial al comienzo; pero el interlocutor que se dejaba cautivar sentía pronto la fuerza de una imaginación original que se apoderaba de él y lo arrastraba con tal seguridad, que no le era dado sustraerse a su influjo. No quería inculcar -con habilidad propia del sofista- teorías personales, sino "despertar en ellos el gusto de pensar por sí mismos, ayudán- doles a expresar ideas innatas y a transformar en conscientes los elementos de verdad que poseían inconscientemente". “A mí y a mis amigos, los discursos de Sócrates nos producen un efecto extraordinario. Cuando los escucho, el corazón me palpita con violencia... Escuchando a Pericles, lo encuentro elocuente pero no me hace experimentar nada semejante: mi alma no se turba ni se indigna contra sí misma por su esclavitud, como me acontece cuando escucho a Sócrates, quien me hace entrar en mí mismo para convencerme de lo que me falta”... Decía el brillante político y estratega ateniense Alcibíades. Era un sabio libre y feliz, que “cumplió con todos sus deberes patrióticos, demostrando valor en la guerra y entereza como ciudadano”. Enseñó a sus conciudadanos la búsqueda de la verdad, la justicia y la moral. Al sostener que el ser humano está integrado por cuerpo y alma, y que en esta última, residen las esencias del bien, la verdad y la belleza, sentó una posición contraria al materialismo y utilitarismo de su época dominada por la enseñanza de los sofistas. “La filosofía posterior debió reparar lo que la sofística había corrompido, tal obra no podía conseguirse sino de la manera indicada por Sócrates”. (Ernesto Curtius - "Historia de Grecia") En el año 399 a.C., tres atenienses -Melito, Anito y Licón- acusan a Sócrates de corromper a la juventud y de desconocer a los Dioses del Estado. Platón, en su libro "Apología de Sócrates", narra la dramática y serena defensa que el filósofo hizo de sí mismo ante el Tribunal de los Heliastas. La grandeza de su espíritu, su temple, su ironía sutil, y sobre todo la coherencia entre su prédica y su vida alcanzan una intensidad culminante en este proceso inicuo y en su muerte, que lo enaltece y lo proyecta a la posteridad. Este hecho crucial impresionó tan vivamente a su discípulo Platón, que sus obras más importantes tienen a Sócrates como protagonista y a sus diálogos como el vehículo más eficaz para transmitir a la posteridad sus enseñanzas y reivindicar la figura de su maestro. (ver el fragmento de la Apología de Sócrates, que se reproduce al final del módulo)
  • 96.
  • 97.
    99 1) Si biencoinciden en la elección del objeto de estudio, enumere las diferencias fundamentales entre Sócrates y los sofistas. 2) ¿En qué consiste la Mayéutica? ACTIVIDAD Nº 7
  • 98.
  • 99.
    101 c) Platón: de“La República” a “Las Leyes” “Hay que figurarse a Platón como un hombre robusto que respiraba profundamente, y de raza de reyes; descendía, se dice, de Códro. En el estilo de su pensamiento y de su vida, en sus aventuras, en su manera de entrar en los temas, de tratarlos con pasión, con altivez, con una especie de indiferencia, de alargarlos excesivamente, y después, terminarlos por sorpresa, hay la desenvoltura de un señor”. Así nos presenta al filósofo ateniense, Jean Guitton en su delicioso Librito “El pensamiento vivo de Platón”. “Platón se presenta en estado de discípulo -continúa- como si supiera que una cosa bella es más bella aún en estado de reflejo. Sócrates era para él, como Jesús para Juan el Evangelista, la verdad encarnada en apariencias difíciles de penetrar si no se goza de un impulso de amor”. Al morir Sócrates, su discípulo preferido, Platón, tomó su causa y dio testimonio de sus esclarecidas ideas morales y políticas. Los nombres de Sócrates y Platón se han unido indisolublemente en “Los Diálogos” platónicos para la posteridad, señalando una línea permanente de pensamiento político. Es aquella posición que pregona la necesidad de educar al hombre para la virtud, para el ejercicio constante de la moral, la que constituye el único fundamento del Estado y del Bien común. Sócrates -como él mismo lo declara, según el diálogo platónico, “Apología de Sócrates”- no tenía un interés específico en la política, sino en el perfeccionamiento de cada persona, Platón, en cambio, es un pensador político que utiliza las enseñanzas morales de Sócrates, para su arquitectónica del Estado. Guitton, lo describe así: “Platón era ante todo un constructor de ciudades, la política era su vocación y quiso dar reglas para instituir una ciudad perfecta”. "La República" Es el diálogo más importante que escribió Platón sobre el Estado ideal. En griego su título era “Politeia”, etimológicamente el Estado. En esta obra, Sócrates aparece descripto como el maestro por antonomasia. Platón propone la creación de un Estado ideal, que es el espacio social adecuado, el marco que necesita el hombre educado para vivir y desarrollar todas sus potencialidades. El Estado es una obra de los ciudadanos, a la que se arriba tras un proceso de formación y educación humana. El punto central de la teorización es la relación que existe entre la estructura interna del hombre y la del Estado. Platón expresa esa identidad mediante paradigmas que son a la vez imagen y modelo. La imagen plástica del Estado que concibe el filósofo, emerge de su creencia en que la formación del alma humana es la palanca que lo moverá. Este principio se contrapone a la idea de legalidad escrita, o principio constitucional que dos siglos antes, había señalado redentoramente el camino para evitar las luchas políticas. Esa ley constitucio- nal se había convertido en una mera función del poder al servicio de la facción de turno y que operaba fuera de los principios morales. La muerte de Pericles había dejado a las masas atenienses a merced de la seducción de demagogos inescrupulosos que instrumentaban la ley conforme a sus intereses. Los sofistas habían sido los responsables de la formación de esa dirigencia corrupta. La ciudad de Atenas antes esplendorosa, había sido vencida y humillada por su contrincante, Esparta, cuyo triunfo señaló las ventajas de la constitución aristocrática.
  • 100.
    102 El derecho yla ley en el momento de la decadencia de la Polis eran la expresión del partido más fuerte. Es por esa razón que Platón inaugura el diálogo sobre “la República” con un protagonista que es, en sí mismo, “el hombre justo”. En efecto, Sócrates -ese protagonista- es quien rechaza las teorías de los sofistas representados en el libro por Trasímaco, quien sostiene que lo justo es lo que conviene al más fuerte. En contra de la actitud cínica y antiética de los sofistas, Platón señala que el bien es una aspiración natural del hombre y que el político debe aplicarlo como meta y arte del Estado. Sólo a través del bien puede esperarse toda salvación. Platón renuncia al modelo de Estado de Derecho ateniense, con su respeto por la ley y el postulado de igualdad de derechos para los ciudadanos grandes y pequeños, porque piensa que estas son simples formas que tienen valor cuando existe una sustancia moral que las alimenta y mantiene. El hombre justo no necesita el auxilio de las leyes ni de los tribunales, ya que se trata de un individuo que posee plena conciencia de su responsabilidad. La restauración del Estado se logrará mediante la perfección de las virtudes del ciudadano. Existe una simetría perfecta entre las virtudes humanas y las funciones que deben cumplir las distintas clases. La justicia del Estado se basará en las conductas virtuosas de los ciudadanos. La suprema instancia normativa y legislativa, que substancialmente es idéntica a la que fundamentó la democracia, es la confianza en la persona humana, capaz de alcanzar los paradigmas del Bien, la Justicia y la Belleza. La división del trabajo Un Estado bien organizado debe organizarse en función de una adecuada división del trabajo, que para ser eficaz, debe estructurarse y encarnarse en tres clases sociales perfectamente diferenciadas: 1.-Los gobernantes: La virtud que deben sustentar los integrantes de esta clase es LA PRUDENCIA. 2.-Los guardianes: Se caracterizan por encarnar EL VALOR. 3.-Los artesanos - campesinos: La virtud que les es propia es LA TEMPLANZA. La Justicia -que es el cimiento del Estado perfecto-, se fundamenta en que cada ciudadano cumpla cabalmente con las tareas que debe desempeñar de acuerdo a su clase en el seno del Estado. Estas categorías sociales no constituyen castas cerradas, sino que cada ciudadano debe ser ubicado en el lugar que le corresponde de acuerdo a sus aptitudes y virtudes. Los miembros de la clase gobernante y los guerreros deben llevar una vida de austeridad absoluta; nada les pertenece, pues todos sus bienes, mujeres e hijos los poseen en común. El comunismo platónico se impondría únicamente a las clases más altas, para que cumplan sus funciones con generosidad y no tengan que preocuparse por sus propios intereses. Los artesanos y campesinos deben tener propiedad privada, porque esta institución constituye el estímulo requerido para asegurar la producción necesaria para la vida de la polis. “En la República, Platón quiere demostrar que sólo una esmerada educación es capaz de implantar la justicia -que engloba la prudencia, el valor y la templanza- en el alma individual, desde donde luego se esparce en toda la vida de la comunidad. La polis perfecta no puede brotar sino del modo de ser ideal cuya noción existe en nosotros. De ahí que el
  • 101.
    103 primer paso haciasu advenimiento sea una educación constructiva de la personalidad humana. La historia de la idea griega de la justicia ha recorrido un camino que la condujo desde el concepto de un orden legal perfecto, impuesto a todos los hombres por la polis, hasta la fuente de este orden en la mente humana”. (Werner JAEGER) El Estado sano no requiere del rigor de las Leyes. En el Estado carcomido por el vicio, las leyes son inoperantes para curarlo. El Estado sólo puede salvarse por la Educación, porque ésta forma a los ciudadanos en la virtud y les revela que la justicia es la finalidad última de la vida social. Según Platón, existe una simetría entre el individuo y el Estado. El alma de cada persona está integrada por los mismos tres principios de acción en que se agrupan las clases sociales de su “República”. En cada uno de nosotros se verifica: 1.-El principio del deseo: Las pasiones concupiscibles. 2.-El principio del valor: Las pasiones irascibles. 3.-El principio del pensamiento: Su sede está en la cabeza y es quien debe mandar. La paz del alma y la del Estado se encuentran sólo en el orden. Se requiere que la cabeza mande, porque sólo a través del pensamiento se revela lo que es bueno para cada parte y para todo el conjunto. La virtud de la prudencia se fundamenta en ese conocimiento que regirá al corazón, tenga éste felicidad o dolor, placer o peligro. En esta correcta dirección racional de las pasiones irascibles radica el valor. A su vez, las pasiones concupiscibles deben ser gobernadas por la razón y el corazón. Así se logra el dominio sobre sí mismo y la virtud de LA TEMPLANZA. “Establecer este orden en el alma del individuo es tarea del educador. La Educación es la base misma de la política, porque en el Estado el orden debe asentarse en los mismos principios y asegurarse por los mismos medios que en el individuo: sólo formando ciudadanos justos y jefes prudentes, se llega a establecer la paz y la justicia en la ciudad”. La novedad profunda que aporta Platón en “La República” es que su Estado no busca subordinar al hombre, sino que debe ser un instrumento de la perfección moral y de la realización del individuo. La teoría de las ideas Platón cree resolver la antinomia planteada por Heráclito -sobre la fluidez de las cosas sensibles- y por Parménides, con su visión metafísica sobre la inmutabilidad y eternidad del ser. En "La República", Platón propone uno de sus más conocidos paradigmas: el de La Caverna. Allí plantea que a través de la sensación, el hombre percibe la apariencia, la realidad cambiante y proteica de las cosas y los seres. La inteligencia -de intus legere o sea, leer dentro- penetra la realidad y mediante una visión espiritual, alcanza la comprensión de las ideas (las esencias de las cosas y los seres). Las ideas son eternas, inmateriales, perfectas y puras. Las ideas son los arquetipos, los modelos eternos que existen en la mente de Dios, de los seres y cosas materiales, que caen bajo nuestros sentidos. El mundo de las Ideas está ubicado en el Topos Uranos -más allá del mundo sensible- y sólo puede ser contemplado por el pensamiento puro. El alma ha podido conocer estas realidades perfectas antes de su
  • 102.
    104 encarnación en uncuerpo, por eso, el hombre conserva reminiscencias de su vida espiritual que pueden actualizarse mediante la Mayéutica (es el método socrático de hacer parir la verdad que se aloja en lo más entrañable del ser humano, mediante el diálogo inductivo. Maya es la partera). En el mito de la Caverna, nos presenta a un grupo de hombres encadenados desde su nacimiento en el fondo de una caverna de espaldas a la luz e imposibilitados de ver la realidad con sus ojos. Desde el exterior se proyectan las sombras de unas estatuas cargadas por otros hombres que pasan. Los habitantes de la caverna supondrán que las sombras constituyen la realidad y si uno de ellos pudiese liberarse y ver la realidad, al retornar y relatar a sus semejantes lo que vio, no le creerían y podrían castigarlo con la muerte por haber intentado engañarlos. Esta era su posición sobre la pena impuesta a Sócrates por el pueblo ateniense, que lo condenó a beber la cicuta. Aplicando esta idea a la Política, sólo el Filósofo-gobernante es capaz de conocer la realidad metafísica y remontarse hasta La Idea, hasta el arquetipo de la ciudad perfecta y hasta el paradigma de las virtudes que deben sustentar la vida ciudadana. Es por ello que son los que deben gobernar, a fin de ir realizando la arquitectónica del Estado en función de su arquetipo Divino. La sucesión de los regímenes Al aspirar a que el Estado se ajuste a un modelo divino, Platón trata de “definir las condiciones en las que un régimen es perfecto e indestructible” y, podríamos agregar, que escape al devenir. Pero para visualizar ese arquetipo es necesario conocer las leyes que disciplinan el devenir. Jean Touchard expresa: “La sucesión de los regímenes: Para detener la evolución hace falta, en primer lugar, conocerla. Hay detrás de Platón, ese enemigo del devenir, la primera gran imaginación histórica. El estudio de los cambios de constitución había podido llamar la atención de algunos autores. Pero Platón va a dar su ley general: el devenir político no es solamente pura sucesión de hechos accidentales, sino que está regido por un determinismo estricto. De la Aristocracia -la forma perfecta que nos describe en la República- proceden sucesivamente, por una evolución continua que constituye moralmente una degrada- ción, la Timocracia, la Oligarquía, la Democracia y la Tiranía (Rep., VIII, 544 y siguientes). La Timocracia se instaura cuando en la Aristocracia de tipo ideal los miembros de la tercera clase -la de los trabajadores- se enriquecen; y teniendo que ser reprimida su ambición por la fuerza militar, los guerreros se aprovechan, repartiéndose las riquezas y oprimiendo a quienes primitivamente debían proteger. En este régimen el amor naciente por las riquezas, tropieza con restos de sana filosofía, mezclándose el bien y el mal; el principal móvil del hombre timocrático es la búsqueda de honores y la ambición -ya insensata pero menos vil, sin embargo, que la búsqueda de riquezas-. Sirven de ejemplo de este régimen sobre todo, dice Platón, las Constituciones de Creta y Esparta. La Timocracia degenera en Oligarquía cuando el rico gobierna y el pobre no participa en el gobierno. Por consiguiente, al convertirse la riqueza en el único título, el desorden se introduce en todas las clases. Todo se halla revuelto. Y cuando la presión de los descontentos se hace demasiado fuerte se instala la Democracia, siendo eliminados los ricos. Es éste un régimen deplorable, ya que la inclinación desenfrenada por la libertad conduce a eliminar del Poder, como peligrosos, a los especialistas, a autorizar todo
  • 103.
    105 género de existencias(por eso la democracia es una feria de Constituciones) y a despreciar, por último, las leyes escritas y no escritas; de manera que se produce una reacción radical en forma de Tiranía. “De la extrema libertad sale la mayor y más ruda esclavitud” (Rep. 564) (trad. Pabón Galiano). "A su vez el tirano, como nada se levanta en su camino para detenerle, se convierte en esclavo de la locura, dirigiéndose su reino hacia la catástrofe". Platón intentó clasificar, dentro de este marco sistemático, los diferentes regímenes existentes entre los griegos (incluso la tiranía, que es, sin embargo, la negación de la democracia), suponiendo entre ellos un vínculo de filiación. A decir verdad, la historia es utilizada más que respetada; esta sucesión teórica no tiene más realidad que las edades de oro, plata y hierro. Se reúnen observaciones fragmentarias para formar un sistema racional. Es, quizá, en parte verdad que un nuevo poder -el de la fortuna- se había levantado poco a poco frente al poder de los “guerreros” y que masas más o menos proletarizadas habían ayudado a aquellos a realizar revoluciones en sentido democrá- tico. Pero decir que la tiranía sale de la democracia es desnaturalizar la comprobación -elevándola al plano de la abstracción- de que el tirano estaba sostenido por el pueblo. Asimismo, tiene poco fundamento decir que el régimen espartano es la primera etapa de la degradación de un Estado aristocrático ideal, que sigue siendo conjetural. Estas observaciones -y algunas otras- muestran que la descripción cronológica de Platón es una clasificación normativa disfrazada con la máscara de la Historia. El mismo Platón dice que los juzga “como si fueran coros, por el orden en el que han entrado en escena, tanto en virtud y en maldad como en felicidad y en su contrario” (Rep., 580) (trad. Pabón Galiano). No quiere presentar su clasificación como puramente normativa, para poder afirmar, indirectamente, la superioridad relativa del régimen espartano sobre la democra- cia ateniense y mostrar a la vez que ninguno de ellos en tanto que afectados por la corrupción del devenir, garantizaba una perfección y una permanencia reales. Por consiguiente, puede combinar una teoría pesimista de la degeneración de las civilizacio- nes apoyada sobre la evolución del devenir (a decir verdad, bastante antigua y en estado difuso en el pensamiento griego) con una creencia optimista en la Verdad apoyada en el idealismo. Platón lucha en dos frentes: contra Protágoras, por un lado, contra su fe en el progreso, y por otra parte, contra su apología de la relatividad. En segundo lugar, modifica la perspectiva de la polémica antidemocrática. Mientras que esta última se agotaba frecuentemente en un estéril panegírico del tiempo pasado, Platón reconoce que las más respetables oligarquías son los primeros pasos hacia la corrupción, y predica más eficazmente la instauración de una edad de oro. Esta, anterior en principio a la historia presente de las ciudades griegas, puede, sin embargo, "situarse tanto delante como detrás de la marcha de la sociedad, ya que el ideal rebasa los regímenes empíricos". Jean Touchard, continúa sobre otros tópicos: “Educación de los ciudadanos: una educación estricta, dispensada por el Estado, está destinada a formar las élites. Después de una selección -que Platón no determina con precisión- se somete: - a los jóvenes destinados a guerreros o jefes, a un período de entrenamiento deportivo, de los diecisiete a los veinte años. - de los veinte a los treinta se da a los futuros filósofos una visión de conjunto de las relaciones que unen las ciencias exactas, con objeto de hacerles patente el orden ideal que reina en el universo. - entre los treinta y los treinta y cinco años, por último, se les inicia en la teoría de las ideas; desde entonces conocerán la esencia del universo, y su conducta podrá fundarse en verdaderas realidades. - volverán a desempeñar funciones políticas durante quince años, volviendo, a partir de los cincuenta, a sus estudios.
  • 104.
    106 Por consiguiente, lapolítica es una especialización, ya que no debe confiarse más que a gentes preparadas para ello. Pero esta educación no es, en realidad, otra cosa que una educación de la razón. La ciencia política es, en muchos aspectos, la ciencia sin más, la de la verdad y el bien, o sea, la razón iluminada en debida forma. El mito de la caverna prueba bastante bien que la política platónica se encuentra en estrecha dependencia con la teoría de las ideas. Nadie hizo más que Platón para sacar a la política del simple empirismo oportunista; pero, en determinados aspectos, hizo mucho para impedirle descubrir un objeto propio. Según Platón, las mujeres pueden, en la sociedad de los guardianes, tener idéntico papel en las actividades públicas que los hombres, recibiendo para ello la misma educación. Se suprimen los vínculos matrimoniales y se instituye la comunidad de mujeres, siendo los magistrados quienes regulan las uniones y fijan el tiempo de procreación. El Estado educa en común a los niños; de este modo la clase dirigente forma una sola familia. Liberado el individuo de toda atadura personal, se asocia directamente al Estado. La unificación de la sociedad es total. Este rasgo termina de dar a la República su carácter utópico. Política y moral: la justicia. Por consiguiente, la primera tentativa del filósofo es constituir en ciencia la moral y la política, las cuales coinciden en su motor común, el Bien, que no es diferente de la Verdad; así como sustraer la política del empirismo para vincularla a valores eternos que las fluctuaciones del devenir no perturben. Se compren- de sobre qué idéntica exigencia se articulan tanto la teoría del conocimiento como la política de Platón. En ambos casos se trata de encontrar las verdaderas realidades, obscurecidas por el devenir; no es una casualidad que la pieza esencial de la teoría platónica de las ideas -el mito de la caverna- esté desarrollada en La República. Hay que reencontrar la definición de esa virtud que los sofistas pretendían conocer y enseñar (cuando, en realidad, sólo habían captado una sombra de ella), de esa virtud que Sócrates -más modesto- sabía que no hay que confundir con la moneda sin valor de las virtudes en uso. En este sentido, la tentativa de Platón está encaminada a salvar la moral y la política del relativismo a que las reducía Protágoras. La ciencia política debe volver a encontrar las leyes ideales. Por consiguiente, forma una unidad con la filosofía; la política no será ciencia más que cuando los reyes sean filósofos. Se comprende: Platón rechaza, además de la democracia ateniense, cualquier otro régimen existente, incluso la Constitución espartana, como empírico. Su posición es radical. Por esta razón la República es algo muy diferente de un panfleto que predique insidiosamente el retorno al pasado. Es muy posible que, así como Protágoras establecía el relativismo y la evolución para justificar la democracia existente, Platón condenara la evolución para condenar mejor la democracia. Pero esta condena de la evolución sitúa el problema bajo una luz diferente; no se trata tanto de un retorno al pasado como de definición de un régimen que escape al devenir. No se trata ya -como en el diálogo de Herodoto- de escoger el régimen que más plazca, sino de definir las condiciones en las que un régimen es perfecto e indestructible. De esta forma, el problema central de la República es el de la Justicia, individual o colectiva (todo es uno). La referencia a la Justicia permite excluir los puntos de vista de la utilidad, el interés o la conveniencia. Ni los arsenales ni las fortificaciones constituyen la grandeza de una Ciudad. La política no se mide con esa escala, sino en relación con la idea misma de Justicia, que no es sino la Verdad o el Bien aplicados al comportamiento social. La obra consigue su grandeza y coherencia por la permanencia de este propósito. Platón funda la política como ciencia deduciéndola de la Justicia. Y no ciertamente como descripción objetiva de los fenómenos políticos, sino como estudio normativo de los principios teóricos del gobierno de los hombres. Este tipo de enfoque y esta tentativa habrían de conocer una posteridad de término”; nos enseña Jean Touchard.
  • 105.
    107 1) ¿Cuál esel tema central que Platón expresa en "La República"? 2) Explique el significado del Mito de las Cavernas. 3) Especifique el objetivo de la ciencia política según este filósofo. ACTIVIDAD Nº 8
  • 106.
  • 107.
    109 "Las Leyes" Es elúltimo diálogo que Platón escribe sobre la Política y es una obra de su vejez. La síntesis de Jean Touchard sobre su contenido es muy concisa y clara, razones por las que procedemos a su transcripción: "Las Leyes". "Las Leyes, obra de vejez, tiene, aunque sólo en apariencia, intenciones más realistas. Platón no intenta -al menos así lo afirma- describir el Estado ideal, sino describir tan sólo el mejor que se pueda construir en la práctica. Por una parte, su estado de ánimo es netamente más religioso que en La República. Las leyes deben tener un origen divino, y Dios es la medida de todas las cosas. Además, su Estado será teocrático e intolerante y, en especial, el ateísmo será perseguido severamente. Continuamente se mezclan con las disposiciones legales, prescripciones religiosas imperativas que hacen que la religión y el derecho se apoyen constantemente. Se garantiza así la unidad moral de la Ciudad; se intentará corregir a los contraventores y, si esto no se consigue, se les ejecutará. En segundo lugar, después de examinar en el libro III la historia de la Civilización tras el diluvio, Platón obtiene en conclusión que el gobierno más estable será una aristocracia agraria de base bastante amplia. Concibe en consecuencia la idea de una ciudad de 5.040 habitantes (1 x 2 x 3 x 4 x 5 x 6 x 7 = 5.040) racialmente seleccionados, en la que todos serían propietarios y ejercerían los mismos derechos políticos (lo que bastaría para distinguir las Leyes de La República). Los propietarios sólo podrían aumentar sus bienes en una medida determinada. Se aislaría cuidado- samente la ciudad del mar para impedir cualquier vocación comercial. Las activida- des económicas y el trabajo manual se encontrarían en manos de los esclavos y de los no ciudadanos. De esta forma la estabilidad estaría asegurada. Una serie de cuerpos de funcionarios controlan la existencia de los ciudadanos. El omnipotente “Consejo Nocturno” dirige la vida moral y material de la Ciudad. El magistrado principal se ocupará de vigilar la educación, que será extremadamente estricta. El matrimonio obligatorio, las comidas en común, la minuciosa reglamentación de la vida cotidiana, la prohibición de los viajes al extranjero, la denuncia obligatoria para todos, una rigurosa legislación sobre la moneda, meticulosas disposiciones sobre la moralidad privada, un estatuto especialmente duro para los esclavos; todas estas medidas tienen como objetivo mantener elevado el nivel de las costumbres y sofocar cualquier veleidad de independencia. Aquí Platón da libre curso a su desconfianza respecto a la diversidad. Así muestra la figura de un Estado aristocrático, gobernado severamente y ordenado en forma militar, y que se asemeja mucho a una Esparta transformada en sistemática y, por así decirlo, filosóficamente totalitaria. Es un testamen- to bastante desilusionado". Origen de las Constituciones Griegas y Romanas Ortega dice que en Grecia la Constitución fue una creación de un hombre iluminado o genial. En efecto, en Esparta el Legislador Supremo fue Licurgo, que actuó bajo la revelación de un Dios y en Atenas Solón, a quien siguieron otros reformadores como Clístenes, Efialtes y Pericles. En cambio, la Constitución Romana es el producto de la peripecia, de las luchas y tensiones históricas en las que el genio del pueblo fue modelando las instituciones y encontrando un maravilloso equilibrio y una síntesis dinámica entre los diversos poderes y órganos del Estado. d) Aristóteles: Desarrollo y contenido de su pensamiento Nació en el año 384 A.C. en Estagira, ciudad del reino de Macedonia. A los 18 años se radica en Atenas y siguiendo su temprana vocación filosófica, se vincula a la Academia de Platón, donde será su discípulo, hasta la muerte del filósofo ateniense (año 347 A.C.)
  • 108.
    110 En el año345 A.C. a pedido del rey Filipo II de Macedonia, Aristóteles se instala en la ciudaddePellaconvirtiéndoseenelpreceptordeAlejandro,herederodeltrono(quienserá Alejandro Magno). Hegel señaló que la fecundidad de este encuentro entre dos grandes genios, indica “la utilidad práctica del filósofo”. El milagro del helenismo no se hubiese podido cumplir si Alejandro Magno -el conquistador por excelencia- no hubiese recibido los grandes ideales de la cultura helénica que le inculcó Aristóteles. En el año 335 A.C. Aristóteles retornó a Atenas y fundó EL LICEO (en un bosque consagrado a Apolo Liciano). A partir de esa fecha se cumple el período más fecundo de su vida, que durará hasta el año 323 A.C. Su discípulo, Alejandro Magno, ha conquistado Egipto, Persia y penetra en la India, remitiendo a Aristóteles libros, escritos, mapas y toda suerte de elementos de interés científico, que puedan servir para incrementar su biblioteca y sus estudios sobre “todas las ciencias”. Este flujo de bienes y objetos se interrumpirá recién a la muerte del monarca macedonio. En el año 322 A.C. en la ciudad de Calcis, fallece Aristóteles a los 62 años de edad, legando a la posteridad su obra monumental. Cabe señalar que sus preocupaciones científicas se tradujeron en Tratados de Lógica, Metafísica, Zoolgía, Botánica, Mecánica, Meteorología, Etica, Política, Retórica, Poética, etc. En “LA POLITICA”, Aristóteles considera que: “La ciencia política es la ciencia suprema, la ciencia maestra y arquitectónica, la que trata del supremo bien y que describe lo que es preciso hacer y evitar, la que afirma que el bien es el mismo para el individuo que para el Estado, pero que es más grande y más bello procurar el bien del Estado que del indivi- duo. El bien del Estado hará la felicidad de todos, pues este ente existe para satisfacer las necesidades humanas y poner las bases para que cada ciudadano viva virtuosamente”. En esta obra está condensado el pensamiento aristotélico sobre el origen del Estado, las formas de gobierno, las funciones y los fines del Estado. Aristóteles considera al Estado como una formación de origen natural, que resulta del hecho de que el hombre es un ser social (zoon politicón). La voluntad humana puede modelar, mantener y transformar el Estado, pero su “causa eficiente” radica en la tendencia natural del hombre a la sociabilidad. “La naturaleza facilita el apetito social, y la libertad humana organiza concientemente la particular estructura de cada Estado”. (Comf. Bidart Campos) La sociabilidad pertenece a la naturaleza del hombre, como su racionalidad. En este tema Aristóteles refuta a los sofistas -especialmente a Trasímaco- que sostenía que el Estado es el producto de una convención meramente artificial y que siempre implica una restricción a la libertad del individuo. La teoría sofística reaparecerá luego en el pensamiento de Rousseau.
  • 109.
    111 Aristóteles define alEstado como “un hecho natural; el hombre es por su naturaleza un animal político destinado a vivir en sociedad y el que no forma parte de ninguna polis es o una bestia o un dios”. En el libro II de “LA POLITICA”, Aristóteles examina las diversas teorías sobre el Estado Ideal. Se ocupa en primer término de “La República” platónica rechazando sus postulaciones revolucionarias. El Estagirita utilizaba el método inductivo que lo obligaba a estudiar casos concretos en Estados reales, en su desarrollo histórico. De una serie de hechos o de situaciones similares extraerá una ley general. El método platónico es deductivo en general, un modo de razonar que se adecua a una mentalidad matemática. La República está construida “more geométrico”. En la entrada de la Academia Platónica se leía un epigrama que rezaba: quien no sepa matemáticas no podrá ingresar en esta casa. Aristóteles era hijo de un médico que pretendía descender del Legendario Esculapio y desde niño se había familiarizado en el método inductivo propio de la biología. Estas diferencias de mentalidad y de formación se reflejan ya en la vida de Platón, el gran maestro de Aristóteles. Este decía de su discípulo: “me tira coces como lo hacen los potrillos con sus madres” y el Estagirita afirmaba luego: “soy amigo de Platón pero soy más amigo de la verdad”. La crítica al comunismo que Platón propugnaba para las clases altas, es verdadera- mente actual y señala su inviabilidad por apartarse de lo que la naturaleza manda. Al respecto señala el Estagirita: “porque de lo que es común a muchos se tiene menos cuidado que de lo que es propio”,... “Porque dos cosas hay que hacen a los hombres tener más solicitud y cuidado de las cosas y cobrarles mayor aficción: el serles propias y el estar enamorados de ellas”.....”y por eso se acrecentarán y mediarán más teniendo cada uno cuidado de lo suyo propio”. En este libro, Aristóteles también refuta el principio de la unidad platónica del Estado. El Estado debe ser forzosamente múltiple porque en caso contrario sería “como hacer un acorde con un solo sonido o un ritmo con una sola medida”. En el Libro III define a la polis en los siguientes términos: “La polis es una comunidad de ciudadanos” que se constituye en aras a un bien supremo. La “Koinonia” -comunidad o sociedad- que es la más alta y sintetiza y engloba a todas las otras Koinonias -familias, aldeas, asociaciones y comunidades- porque persigue el bien común, el Bien más alto. La Polis posibilita a los hombres que la habitan una vida humanamente digna, tendiente a la perfección y que se baste a sí misma. Constituye la organización social de mayor radio y amplitud que contiene los elementos requeridos para satisfacer todas las necesidades vitales de sus integrantes. La clasificación aristotélica de las formas de gobierno nació clásica, pues aún hoy es generalmente aceptada.
  • 110.
    112 El primer criteriodefinitorio es el cuantitativo y se refiere al número de personas que ejercen el gobierno o Poder. Será una monarquía si el dominio está en manos de un solo individuo; una aristocracia si está en manos de un grupo selecto o una Timocracia, si el poder lo ejerce el pueblo -en función todos ellos del Bien Común-. Pero si el ejercicio del gobierno no está dirigido al cumplimiento de los objetivos de todos, sino a los objetivos particulares de quienes imperan, las formas constitucionales degeneran y se tornan impuras. Bajo este criterio de la cualidad política, la monarquía se torna en tiranía, la aristocracia en oligarquía y la timocracia en democracia, cuando en lugar de gobernarse en función del bien común se lo hace contemplando los intereses personales de cada grupo gobernante. El cuadro siguiente esquematiza los dos criterios: Criterios de calidad política: Objetivos de la sociedad La clasificación de acuerdo al criterio de la cantidad responde a la observación de lo que es. La clasificación cualitativa señala lo que “debe ser”, introduciendo la valoración en función de los objetivos perseguidos por el gobierno. No sólo se trata de observar y describir el comportamiento del gobierno, sino que se debe juzgarlo de acuerdo a la justicia y al Derecho en sus actos. Se plantea el problema de la justificación y la legitimidad del Poder que se convertirá en un tema de la filosofía política clásica. En el Renacimiento, Maquiavelo tomará la serie de las constituciones degeneradas de Aristóteles, sosteniendo como principio de la política, que ésta “solo aspira a la imposición del poder” -careciendo de otros fines y objetivos-. El dominio se transforma así, en fin en sí mismo y sólo puede describirse sus características en función de criterios cuantitativos. En este Libro, Aristóteles señala que la mejor forma de gobierno no es una fórmula aplicable a todas las polis. Cada pueblo merece una forma de gobierno que se adecue a sus cualidades y condiciones. Sin embargo, recomienda formas mixtas que minimicen los riesgos de cada sistema y puedan aprovechar sus ventajas de manera combinada. Los Libros IV, V y VI tratan en detalle diferentes clases de constituciones históricas. Sin embargo, y a pesar de haber sido contemporáneo y maestro de Alejandro Magno, el Estagirita no dispensa una reflexión sobre el emprendimiento imperial del conquistador Macedonio. Es probable que no haya querido abrir juicio sobre un proceso en pleno desarrollo por falta de perspectiva histórica. Formas de Gobierno Puras Objetivos de Bien Común Número de los que ejercen el Poder Formas Impuras Objetivos Particulares Monarquía TiraníaUno OligarquíaAristocraciaAlgunos Todos Democracia CRITERIOS DE CANTIDAD POLITICA (DISTRIBUCION DEL PODER) Politeia o República
  • 111.
    113 Sobre las clasessociales, sostiene que en toda ciudad existen tres clases sociales: Los ricos no saben obedecer y son propensos al orgullo y a las demasías. Los pobres no saben mandar, bajo el dominio de estas clases: “no se ven en el Estado más que señores y esclavos y ningún hombre libre”. De un lado celos y envidia; del otro, vanidad y altanería. El Estado estará bien conducido cuando la mayoría de los ciudadanos gocen de una riqueza suficiente para atender a sus necesidades. La característica que presenta una Polis estable, es que la clase media es más numerosa y poderosa que las otras dos reunidas, o que cualquiera de las otras separadamente. Las revoluciones y turbulencias sociales son menos frecuentes, porque la masa de los ciudadanos es moderada y no posee la envidia y el resentimiento de los pobres, ni el orgullo y la ilimitada ambición de poder de los ricos. La falta de clase media origina la oligarquía -cuando prevalecen los ricos- o la democracia -cuando prevalecen los pobres-. Esas formas terminan fatalmente en una tiranía. El elogio de la clase media está asociado con la defensa de la familia y la propiedad privada, pero crítica el comunismo de bienes e hijos que propugnaba Platón para las clases superiores. “Platón creía unir más estrechamente a los ciudadanos suprimiendo los efectos naturales y creando una sola familia sobre la ruina de las familias particulares. Pero en realidad suprime los afectos ciertos sin sustituirlos por otros nuevos" -afirmaba- . “Destruir la propiedad es traicionar a la naturaleza” -concluye el Estagirita-. La familia es el origen del Estado. Una asociación de familias integra un pueblo y una asociación de pueblos un Estado. El Estado es la más amplia de las asociaciones, que se basta a sí mismo y provee a la satisfacción de todas las necesidades sociales. Aristóteles analiza la conveniencia de instituir la división de las funciones del Poder (o la división de los poderes del Estado en términos actuales) en los órganos: ejecutivo, judicial y deliberativo. Estos poderes deben funcionar en una tensión armónica a los efectos de lograr un equilibrio ajustado a la ley. La Asamblea (órgano deliberante) será competente para entender en las cuestiones relativas a la celebración de los tratados, dictará las leyes y celebrará la paz o declarará la guerra. Este es por lo tanto el poder soberano del Estado. En el tratamiento de los temas relativos a los otros poderes, se interesa por analizar sobre todo los requisitos que deben cumplir los ciudadanos para acceder a las magistra- turas y de las diversas formas de designación. La teoría de la división de los poderes, que desarrollara Montesquieu -20 siglos después-, había sido planteada por el Estagirita. En el Libro V, Aristóteles desarrolla una vasta exposición sobre la causa de la inestabilidad política y de las revoluciones. Prescribe además los procedimientos y métodos para evitar la ruina de los regímenes políticos. En los siguientes libros se plantean los requisitos del Estado bien constituido. El primer factor limitante es la dimensión del Estado. La ciudad tiene por finalidad bastarse a sí misma. Si es demasiado pequeña no podrá satisfacer ese objeto. Pero si es demasiado dilatada, será muy difícil el ejercicio de la vigilancia y la autoridad. Esta regla es válida para dos de los elementos constitutivos del Estado: la población y el Los ricos La clase media Los pobres Clases Sociales
  • 112.
    114 territorio, que debenguardar la relación y las magnitudes requeridas para que el estado sea autosuficiente y pueda satisfacer las necesidades de sus ciudadanos. La esclavitud. Aristóteles ha sido criticado por su justificación de la esclavitud. Debe tenerse presente que el filósofo fundaba sus reflexiones sobre la realidad de su época, en la que la esclavitud constituía uno de los pilares de la economía gentilicia. En este tema, los sofistas tenían razón cuando sostenían que la institución de la esclavitud vulneraba el derecho natural. Sin embargo, el Estagirita intuyó que en un remoto futuro, el trabajo servil dejaría de ser un elemento importante de la economía ciudadana y que en esta situación ya no sería necesaria. “Si cada instrumento de labor, pudiese en virtud de una orden recibida o si se quiere, adivinada, trabajar por sí mismo como las estatuas de Dédalo o los Trípodes de Vulcano, que se iban solos a las reuniones de los dioses, si las Lanzaderas por sí mismas, si la cítara sonase sola, los empresarios prescindirían de los operarios y los señores de los esclavos”. El párrafo transcripto es de sorprendente actualidad y explica, aunque no justifique, su posición sobre el problema de la esclavitud, que en el mundo civilizado concluyó en el siglo XIX, bien avanzada la Revolución Industrial. Política y moral: Sostenía Aristóteles que el ejercicio de las funciones elevadas debe ser puesto en manos de los ciudadanos que tengan las siguientes cualidades: - Lealtad a la Constitución - Capacidad - Integridad La integridad moral de los gobernantes, nos conduce a internarnos en sus reflexiones sobre las relaciones entre política y moral. Ambrosio Romero Carranza en su obra “Historia del Derecho Político” las explica así: “Platón había confundido Política y Moral, quedando absorbida la primera en la segunda. Aristóteles se aparta también en esto de su maestro y, sin divorciarlas como lo hacían los sofistas, distingue claramente la una de la otra. Para ello hace una división de la Moral en individual, familiar y política. Aristóteles subdivide la ciencia de las costumbres o de los actos humanos (ética en sentido amplio) en tres partes: ciencia de los actos del hombre como individuo, o ética (en el sentido estricto de la palabra); ciencia de los actos del hombre como miembro de la sociedad doméstica, o economía; ciencia de los actos del hombre como miembro de la polis (sociedad civil), o política. “En el pensamiento aristotélico la perfección y plenitud de la vida individual sólo se dan en el Estado, también el perfeccionamiento moral del hombre requiere que éste sea miembro y parte de la comunidad política. Por eso se ha podido interpretar que en el pensamiento del Estagirita la política es la ciencia fundamental a la que se subordina la ética porque, como dentro del Estado se cumplen los fines más elevados del hombre, los fines morales se alcanzan, también, en el orden político. Según Sabine, el pensamiento de Aristóteles, en una primera etapa, se inclina a considerar como fin del Estado el producir el tipo moral más alto posible del ser humano. Más tarde, sin abandonar este punto de vista, concibe una ciencia o arte de la política en escala mucho más amplia. Por eso, el mismo autor escribe que el Estagirita no cambió nunca de opinión en este punto, coincidiendo con Platón en señalar como finalidad principal del Estado un propósito ético”. “Enseñaba Aristóteles que el saber político constituye una rama especial del saber moral, no la que se refiere al individuo, ni la que se refiere a la sociedad doméstica, sino precisamente la que se refiere de un modo específico al bien de los hombres reunidos en la polis, al bien del todo social: este bien es un bien esencialmente humano y por lo tanto se mide, ante todo, en relación con los fines del ser humano (...). La política, en particular, tiende al bien común del cuerpo social: ésta es su medida. Ese bien común es un bien principalmen- te moral, por lo cual es incompatible con todo medio intrínsecamente malo”.
  • 113.
    115 1) Realice unabreve reseña biográfica de Aristóteles. 2) ¿Cómo define este filósofo a la ciencia política? 3) Exponga las definiciones de Aristóteles sobre: Estado y sus fines, formas de gobierno, clases sociales. 4) Realice una comparación entre las ideas de Platón y Aristóteles respecto a los siguientes puntos: - Estado - Política - Relación entre moral y política ACTIVIDAD Nº 9
  • 114.
  • 115.
    117 El pensamiento filosóficoen el orbe helenístico a) La escuela estoica Plutarco afirma que existió una convergencia nítida entre el pensamiento estoico y la nueva situación política y social, creada por las vertiginosas conquistas de Alejandro Magno. Dice en “De la fortuna de Alejandro”: “Zenón” -el fundador de la escuela- “escribió una República muy admirada, cuyo principio es que los hombres no deben separarse en ciudades y pueblos que tengan cada uno sus leyes particulares, pues todos los hombres son conciudadanos, ya que para ellos existe una sola vida y un solo orden de cosas, como para un rebaño unido bajo la regla de una ley común. Lo que Zenón escribió como un sueño, lo realizó Alejandro. Reunió en un solo cráter, a todos los pueblos del mundo y ordenó a todos que consideraran la tierra como su patria”. En efecto, la escuela estoica fue la que aportó al emergente orbe helenístico, las ideas que harían posible la fusión del heterogéneo contingente de etnias diversas, pueblos y culturas aparentemente incompatibles y estilos políticos y regiones diametralmente opuestas. La inexorable caducidad de la polis como la más alta realidad política de la Grecia Clásica, exigía también una respuesta a los ciudadanos que se habían quedado sin patria y que habían sido reubicados en el contexto de un imperio poliracial y de dimensiones macro continentales El estoicismo introduce la idea de que el hombre es ciudadano del universo y que por lo tanto, no debe identificarse, ni pertenece a la patria de una ciudad-estado concreta y restringida al perímetro de sus murallas o al ámbito que establecen sus límites sagrados. “La ciudad del sabio es el mundo” y los hombres -iguales entre sí- forman una comunidad universal, regida por leyes naturales que pueden ser reconocidas por medio de la razón. La ley de la naturaleza, fundamento de la sociedad humana, señala que toda violación a la igualdad, sea considerada como intrínsecamente perversa -como el caso de la esclavitud-. Zenón y especialmente Crisipo, desarrollaron la idea de cosmópolis, que sostiene la existencia de un vínculo universal entre los hombres -por el cual todos son conciudada- nos de la gran ciudad del mundo- y que los romanos definían como la CHARITAS GENERIS HUMANI, que los ubicaría tan próximos al pensamiento cristiano. El tema de la ley natural que está inscripta indeleblemente en el corazón humano y que debe fundamentar la ley positiva, será recogida por Cicerón para desarrollar su doctrina del IUS NATURA. La Escuela Estoica tomó su nombre de el Pórtico -stoa en griego- pintado por Polignoto, donde se reunía el fundador de la escuela -Zenón de Cizio (334-242 A.C.), con sus discípulos. Sus sucesores más destacados fueron: Cleanto de Asos (304-233), Crisipo de Soles (28l-208 A.C.), quien fue el que desarrolló la doctrina de cosmopolis e imprimió un rigor sistemático a la escuela. Finalmente, cabe destacar la figura de Panecio de Rodas, que influyó decisivamente en el círculo áulico de los Escipiones en la Roma Republicana del siglo II a.C.
  • 116.
    118 Las monarquías helenísticasy el estoicismo El filósofo estoico -en contraposición al epicureísmo que prescinde absolutamente de la política- se preocupa por el orden político, que es un reflejo del orden providencial del universo. En esa íntima convicción, los estoicos frecuentemente asesoraron, aconseja- ron o formaron a los monarcas helenísticos, como una manera de influir -con su acción inteligente- en el orden político, tratando de que los que gobernaran fueran sabios. La monarquía helenística tenía el carácter de constituir un régimen de poder absoluto y cuya fundamentación teórica se asentaba en el Derecho Divino de los reyes. Así lo sugiere Calímaco en su Himno a Zeus; Teocrato, en su apología a Ptolomeo Filadelfo y Hermocles en su Poema Ictifálico, dirigido a Demetrius Poliorcetes. b) El Epicureísmo Epicuro -341-270 A.C.- funda su escuela en Atenas en el 306 A.C. Su filosofía tiene como finalidad liberar al espíritu humano de las pasiones turbadoras que lo agitan. “Lo esencial para nuestra felicidad -afirma en el fragmento 109- es nuestra condición íntima de la cual somos dueños nosotros”. La conquista de nuestra autonomía interior requiere que desaparezcan nuestras falsas opiniones -que son: ansia de placeres, pesar por los dolores, el miedo a la muerte y el temor a los dioses- y que adquiramos el saber verdadero de la realidad universal y de nuestra participación en ella. Respecto a la realidad física, Epicuro toma la Teoría del Atomismo Mecanicista de Demócrito, que excluye la finalidad y la intervención divina. Los átomos, que constituyen la materia, son infinitos en su cantidad y diversos por su peso, dimensión y forma. De las combinaciones de los átomos en continuo flujo, nacen los mundos y los seres. En todo este constante movimiento arquitectónico que nace del fluir y de la combinación de los átomos, éstos solo se vertebran y se articulan siguiendo la lógica de los factores naturales. Esta concepción naturalista nos libera del temor a los dioses y del temor de la muerte -que es sólo la disolución de esta combinación fugaz de átomos que nos constituyen y que es el asiento de la sensibilidad-. Mientras vivimos, la muerte no existe y cuando ella prevalece, ha desaparecido la sensibilidad o capacidad de sufrimiento y por ello, ya nada importa. La ansiedad de los placeres y el pesar por los dolores, pueden ser controlados por el espíritu humano, en la medida en que se es capaz de renunciar a un placer fugaz, que luego causará dolor o malestar y aceptar un dolor transitorio, que nos conduce a un mayor bien. El cálculo que debe hacerse, es siguiendo la naturaleza, que sólo desea la serenidad. El sabio debe bastarse a sí mismo, gozar de los placeres alcanzables y no destructivos. Epicuro en realidad, predicó una doctrina que se aparta de todo interés político. El ideal del sabio, es el de la vida apartada necesaria para alcanzar la serenidad. Sin embargo, como escuela antagónica del Estoicismo, que tuvo tanta trascendencia como factor de metapolítica, merece ser considerada en la Historia de las Ideas Políticas. La más clara explicación de la teoría epicureísta -y del atomismo mecanicista- está contenida en el poema de "RERUM NATURA" del poeta romano T. Lucrecio Caro. El epicureísmo se extendió a lo largo de seis siglos a partir de su fundación.
  • 117.
    119 1) Realice uncuadro sinóptico con las principales características del pensamiento estoico. 2) ¿Cuáles son las diferencias que separan el Estoicismo del Epicureísmo? ACTIVIDAD Nº 10
  • 118.
  • 119.
    121 Resumen En los pueblosorientales la estructura social básica era la tribu unida sobre la base de una religión que sirve como fundamento a todas las instituciones. La ciudad no tenía significado vital, sino en cuanto era la morada de un dios. Cuando el meridiano histórico se traslada a Grecia nace el estado y el primer atisbo de democracia. Esta estructura social está ligada a una nueva concepción del ser humano: EL INDIVIDUO BUSCA CONOCERSE A SI MISMO. Período cosmogónico Hacia el siglo VII se produce en Grecia un cambio de actitud humana, llevada a cabo por los filósofos. Esta actitud consistió EN LA BUSQUEDA RACIONAL DE LA VERDAD: primero, acerca de la naturaleza y del universo y, finalmente, del hombre. Los pensadores anteriores a Sócrates (presocráticos) creían que tras las cosas mutables y cambiantes, existía un substrato que permanece, una causa originaria que las hace ser. Por ejemplo, Tales de Mileto dice: “El primer principio, aquello de lo que están hechas todas las cosas es el agua”. Anaximandro llama a esa esencia, ápeiron (indefinido o ilimitado). Según este autor el ápeiron es la gran realidad y todos los mundos nacen, se conservan y mueren en él. Anaxímenes le dio el nombre de hálito o aire, a esa materia que siempre permanece. En general todos estos autores atestiguan que los sentidos nos dan cuenta de la realidad y pluralidad de las cosas mientras que la razón busca por debajo de ellas, un principio común inmutable. Heráclito, primer representante del pensamiento dialéctico, opina que todas las cosas fluyen y nada permanece poniendo el acento en una inconstancia permanente del ser. En ese constante fluir de la materia, los contrarios se suceden en alternada oposición: “el bien y el mal son uno”. En consecuencia, este filósofo del devenir asegura que nada llega a ser sin su contrario, y no hay posibilidad de quietud ni de absolutos. Parménides se opone al pensamiento dialéctico de Heráclito y expresa un principio o axioma absoluto: EL SER ES Y EL NO SER NO ES. La razón es la única guía para conocer y ésta nos dice que es absurdo pensar en el devenir constante. El ser es único, eterno, inmóvil. Sin embargo es cierto que las cosas del universo son distintas a este ser único, que es el principio y la razón de todo. Esto se explica perfectamente pues EL MUNDO SENSIBLE ES DISTINTO DEL MUNDO INTELIGIBLE. El período antropológico o humanístico Se caracteriza fundamentalmente porque se dirige la mirada hacia el hombre, abandonándose progresivamente la especulación sobre el mundo físico y su origen.
  • 120.
    122 a) Los sofistas: Sonrepresentantes de un individualismo extremo. Su florecimiento coincide con la decadencia de la democracia y la aparición de los demagogos. Se llamaron sofistas por cuanto eran profesores de sabiduría, transmitiendo conoci- mientos acerca de la naturaleza humana. Los postulados fundamentales de esta escuela son: - “el hombre es la medida de todas las cosas”. - ante todo para gobernar un estado es necesario persuadir y actuar sobre las voluntades libres. - la democracia griega requiere de oradores flexibles que dominen el arte retórico y la elocuencia, para poder imponer su criterio en las asambleas. - la ley natural es superior a la positiva, etc. b) Sócrates Al igual que los sofistas tiene un enfoque antropocéntrico que penetra en la ciencia de la naturaleza humana. En su búsqueda de la verdad, el filósofo descubre que ella reside en nuestra alma, en nuestra intimidad y no en una serie de datos exteriores. Su método, la mayéutica procuraba HACER NACER la verdad desde el interior. Sus diálogos estimulaban a los hombres a pensar en sí mismos, ayudándoles a expresar ideas innatas y transformar en conscientes los elementos de verdad que poseían inconscientemente. c) Platón Discípulo de Sócrates, tomó su causa y dio testimonio de las ideas morales y políticas de su maestro. En esta posición pregona la necesidad de EDUCAR AL HOMBRE PARA LA VIRTUD, PARA EL EJERCIO CONSTANTE DE LA MORAL, QUE CONSTITUYE EL UNICO FUNDAMENTO DEL ESTADO JUSTO Y DEL BIEN COMUN. Sus obras más importantes son: "La República" y "Las Leyes". En la primera, Platón propone la creación de un estado ideal, como espacio social adecuado. Este estado es obra de los ciudadanos y el punto central de su análisis reside en la relación que existe entre la estructura interna del hombre y la del estado. Existe una simetría perfecta entre las virtudes humanas y las funciones que deben cumplir las distintas clases. La justicia del estado se basará en ello. Un estado bien organizado posee una adecuada división del trabajo donde cada integrante de la sociedad asume la virtud que le es propia: los gobernantes la prudencia, los guerreros el valor y los artesanos la templanza. Establecer este orden en el estado es hacerlo primero en el alma del individuo a través de la educación, que es la base misma de la política. En la República por lo tanto no se busca subordinar al hombre, sino que el estado debe ser un instrumento de perfección moral y realización del individuo.
  • 121.
    123 Respecto a laantinomia planteada por Heráclito y Parménides, sobre la fluidez de las cosas sensibles y la eternidad del ser, Platón en la obra que estamos analizando, plantea que a través de la sensación el hombre percibe la apariencia, la realidad cambiante. La inteligencia penetra en esa realidad, y mediante una visión espiritual alcanza la compren- sión de LAS IDEAS. Las ideas son los modelos eternos que existen de los seres y las cosas materiales, y están ubicadas más allá del mundo sensible. El alma ha podido conocer esas realidades perfectas antes de su encarnación en un cuerpo, por eso conserva recuerdos que pueden actualizarse mediante la mayéutica (el mito de las cavernas). Otro punto importante en el análisis de "La República" se centra en la tentativa del filósofo por construir una ciencia de lo moral y de lo político. La ciencia política debe volver a encontrar las leyes ideales de un estado, por consiguiente, forma una unidad con la filosofía. En su obra "Las Leyes", Platón no intenta describir el estado ideal sino sólo el mejor que pueda construirse en la práctica. En ese estado las leyes deben tener un origen divino y Dios es la medida de todas las cosas. El gobierno será teocrático garantizando la unidad moral de la ciudad. d) Aristóteles Discípulo de Platón define al estado como un hecho natural: EL HOMBRE ES POR NATURALEZA UN ANIMAL POLITICO DESTINADO A VIVIR EN SOCIEDAD. El método utilizado por este filósofo es el inductivo que lo obligaba a estudiar casos concretos en estados reales, para luego de allí extraer una ley general. El estado debe ser necesariamente múltiple ya que la polis es una comunidad de ciudadanos y se debe buscar la satisfacción de todas las necesidades vitales de sus integrantes. En tal caso la mejor forma de gobierno no es una forma aplicable a todas las polis. Cada pueblo merece una forma distinta que se adecue a sus cualidades y condiciones. La familia es el origen del estado y este último es la más amplia de las asociaciones, se basta a sí mismo y provee a la satisfacción de todas las necesidades sociales. Aristóteles analiza la conveniencia de instituir la división de las funciones del estado en los órganos: ejecutivo, judicial y deliberativo, que deben funcionar en armonía a los efectos de lograr un equilibrio ajustado a la ley. El ejercicio de las funciones elevadas del poder debe ser puesto en manos de los ciudadanos que tengan: lealtad a la constitución, capacidad e integridad. Si bien en contradicción con Platón, aparta la moral de la política, y asegura que el perfeccionamiento moral del hombre requiere que éste sea miembro y parte de la comunidad política. El saber político constituye una rama especial del saber moral y se refiere en un modo específico al bien de los hombres reunidos en la polis.
  • 122.
  • 123.
    125 UNIDAD III PERIODO DELA COMUNIDAD UNIVERSAL 1. Roma La República Romana: El Estado como ente jurídico George Sabine explica que los griegos concibieron al Estado como un fenómeno social y como un bien ético. Los romanos en cambio, legaron a la humanidad un modelo de Estado estructurado en forma orgánica por medio del Derecho. La juridicidad de ese Estado permitirá deslindar claramente el Derecho Público y el Derecho Privado, que hará posible la creación de un ámbito de autodeterminación personal desconocido hasta entonces. La noción de persona -sujeto protagónico del Derecho Privado, titular de derechos y obligaciones- “vaarecibirenRoma,unaconsagracióndefinitivaquemástardecompletará el cristianismo” (1). La doctrina de los derechos individuales estaba implícita en la tradición jurídica romana y precisamente será definida y explicitada por los glosadores del Derecho Romano de la Universidad de Bolonia, en el siglo XV. La República Romana (Res-pública significa cosa pública) señala la característica fundamental del Estado latino clásico. Es lo común, propiedad de todos los ciudadanos y por ello, el núcleo desde donde emanan los derechos y las obligaciones de cada uno. Todos los ciudadanos son libres y gozan de los mismos derechos en un plano de igualdad, como lo prescribe el Derecho Natural. La autoridad del Estado proviene del pueblo, siendo los magistrados meros agentes de la voluntad popular. “El Estado no absorbe al individuo como en la Teoría de Platón”. “Los Romanos distinguen el Estado de los individuos: cada uno tiene derechos y deberes diferentes. El individuo es el motivo de la ordenación legal”. “El Estado es un persona jurídica que ejerce su autoridad dentro de límites legales precisos”. “El individuo tiene sus derechos y prerrogativas frente a las posibles arbitrariedades de los gobiernos.” “Incluso la formación concreta de las leyes implica un pacto entre los gobernantes y el pueblo, después de una negociación colectiva” (Raimundo Gettell). La Constitución Romana PolibiosostienequelaConstituciónromanahasidolacausadelaproverbialestabilidad de la República. La explicación radica en el hecho de haberse plasmado e integrado, en un sólo Estado, las tres formas puras de gobierno. Este régimen mixto, no sólo proviene de un equilibrio dinámico entre las clases, sino también de una tensión y contralor recíproco entre los poderes públicos. El elemento monárquico está presente en la institución de los cónsules -una magistra- tura dual- y en la dictadura, -una dignidad concebida para las emergencias supremas de la República-. Las atribuciones militares y ejecutivas de estos cargos son similares a las que ostentan los reyes. La impronta aristocrática se manifiesta en el Senado, donde los ciudadanos más íntegros, capaces y prudentes, resuelven los asuntos de mayor gravitación política. El componente democrático está representado en los comicios -especialmente en los comicios tribales, pues allá se reúnen los ciudadanos sin distinción de clases ni de fortuna (1) (Ambrosio Romero Carranza - "Historia del Derecho "
  • 124.
    126 a debatir sobrela marcha del Estado-. “Es una mezcla de los tres principios y un reparto de la soberanía entre los tres poderes, que cada uno es a la vez necesario a los demás y no podría prescindir de los otros. El consulado se divide entre dos jefes que en tiempo de guerra tienen el poder absoluto y en tiempo de paz dirigen la magistratura, presiden el Senado,convocanlasasambleaspopulares,redactanlosinformes,lossenatusconsultus, las leyes de sufragio y tienen en fin, todas las apariencias del poder real. Pero además de que su poder está dividido y es anual, depende del Senado y del pueblo en tantas cosas que, teniendo las manos libres para hacer el bien, las tienen agarrotadas para realizar el mal. Del Senado depende por la facultad que éste tiene para disponer de los fondos y los trabajos públicos, por el derecho de veto, a las decisiones de los cónsules y por el privilegio de conceder los honores del triunfo; del pueblo depende a su vez, por el derecho de convocatoria o llamamiento, condenar a la pena de muerte, por su prerrogativa de ratificar los tratados y declarar la guerra, de aprobar o rechazar las leyes, y, sobre todo, por el veto delostribunos.Fuertesparadefenderse,lospoderesque ejercenloscónsules,elSenado y el pueblo son impotentes para destruirse, y esas resistencias, unidas en un haz, forman un cuerpo compacto, activo e indisoluble” (P.Janet). Los Organos de la República: Hacia el Siglo II A.C. el gobierno de Roma se integraba de la siguiente forma: I. Las Magistraturas - El Dictador: es una magistratura para circunstancias excepcionales y de brevísima duración. Su imperium es fundamentalmente militar. - El Cónsul: es una magistratura doble que sustituye a la monarquía. Tiene las funciones ejecutivas del estado. Es elegido en los Comicios centuriados. La plenitud de su poder la ejerce en el mando de los ejércitos. -El Pretor: Año 367. Colega menor del cónsul. Es elegido en los Comicios centuriados. Su jurisdicción es civil. Año 242 a.C. se agrega el Pretor peregrino. Tiene jurisdicción sobre los extranjeros en las cuestiones civiles. - El Censor: se elegían dos censores en los Comicios centuriados. Confeccionan el censo, la lista del Senado, el cuidado de las costumbres y las grandes contrataciones públicas. Además establecen el presupuesto y pueden tachar de infamia a ciudadanos inmorales. Duran 18 meses en su mandato. -El Tribuno de la Plebe: se distingue por su carácter sacrosanto y por el poder del veto que emanaba de esconder. El veto paraliza inmediatamente cualquier decisión de los funcionarios o de los órganos del Estado que perjudique a la plebe. - El Edil: sus funciones consisten en el aprovisionamiento de los mercados, y el embellecimiento y mantenimiento de la ciudad. - El Cuestor: nombrado por los comicios tribales II. El Senado La lista de los senadores era confeccionada por los censores desde 312 a.C. Según Dionisio de Halicornaso, El Senado lo puede todo, salvo elegir los magistrados, decidir la guerra y la paz y hacer las leyes. Conduce la política exterior y autoriza a las tropas. Se
  • 125.
    127 ha adueñado deltesoro y sólo pueden realizarse gastos con su acuerdo. Determina los poderes de los magistrados y prorroga sus mandatos. Además prepara las leyes con el auxilio de los cónsules. Estas serán votadas en los comicios y luego, para que entren en vigencia, deben contar con la venia de AUTORITAS PATRUM. III. Los Comicios Comicio Curiado: los ciudadanos romanos están agrupados en 30 curias. En la Asamblea curiada votan las leyes curiatas que confiere el imperium a los magistrados después de su elección por las centurias. Comicio Centuriado: era el comicio más importante. Como se ha visto, fue una creación de Servio Tulio, que agrupó a los ciudadanos según su fortuna de acuerdo a un censo quinquenal. De este agrupamiento derivan 5 clases distribuidas en 193 centurias. La cifra 193 se obtiene de multiplicar el número de Tribus (35) por el número de clases (5) y sumarle las 18 centurias ecuestres. Es decir: 35x5+18=193 centurias. Además de la división en clases, dentro de cada una se hacía una subdivisión por la edad (en seniores y juniores). En consecuencia, cada tribu contenía las diversas clases divididas en centurias de juniores y seniores. Loscaballerosensuorigeneran600jóvenespatriciosylas6centuriasteníanelnombre de las tribus primitivas: titíes, ramnes, luceres, priores, posteriores. Luego, otros 1200 ciudadanos debieron mantener un caballo de guerra y se incorporaron al orden ecuestre. Así se llegó a las 18 centurias ecuestres que en los comicios tenían el voto privilegiado (especialmente las seis centuriae de los procipatricic). El Estado otorgaba una paga permanente a los 4 caballeros para el mantenimiento de su caballo. Las leyes votadas en los comicios centuriados tenían que recibir la "auctoritas senatorial" como requisito previo (Lex Publilia). Este mismo procedimiento se aplicaba a la designación de los magistrados civiles. Cumplidos estos requisitos la ley votada en los comicios centuriados constituía la "voluntad del populus romanus" y tenía plena vigencia para los ciudadanos y los habitantes de la República. El comicio tribado Los ciudadanos se agrupaban también, de acuerdo al lugar de su domicilio, en 4 tribus urbanas y 31 tribus rústicas (en el año 241 A.C.). Las tribus son administradas por curadores. Estos comicios tenían funciones especialmente dirigidas a la legislación y el derecho privado. Su función electoral se circunscribía a la designación de funcionarios menores, como los cuestores y los ediles civiles. Tuvieron también funciones judiciales menores. Los concilios de la plebe Los tribunos reunían a los plebeyos en los concilia PLEBIS para tratar asuntos de interés de esta clase, y que se resolvían mediante la sanción de los plebiscitos, al principio sólo obligatorios para los plebeyos. Posteriormente a través de diversas leyes (LEY VALERIA HORATIA del año 449 A.C.-LEX PUBLILIA 334 A.C.- y la LEX HORTENCIA 287 a.C.) se convierte a los concilios en órgano Legislativo del Estado Republicano.
  • 126.
  • 127.
    129 1) Explique lossiguientes conceptos concebidos por los romanos: - Estado: - Persona: - República: ACTIVIDAD Nº 11
  • 128.
  • 129.
    131 Historia de losregímenes de Gobierno de Roma a) Período Monárquico En el Año 753 a.C., el legendario Rómulo funda la ciudad Eterna, constituyéndose en el primero de una serie de 7 monarcas de Roma. El período monárquico concluye en el año 509 a. C., con la desfemestración de Tarquino el Soberbio, consumada por Junio Bruto. El testimonio de Tito Livio -supremo historiador de Roma- sobre esta etapa fundacional, indica que en los dos siglos y medio de gobierno monárquico se modelaron las institucio- nes y el carácter del pueblo, cuyo destino sería conquistar el mundo. “No es dudoso - expresa el historiador latino- que Bruto, a quien la expulsión del Rey Tarquino el Soberbio dio tanta gloria, hubiera hecho la desgracia del Estado, si por un prematuro deseo de libertad, hubiese quitado el cetro a uno de los reyes anteriores. La discordia habría destruido este imperio antes de su desarrollo. Al contrario, creció a la sombra de una autoridad moderada que, fortaleciéndolo, lo llevó a producir los frutos de la libertad”. Posteriormente Tito Livio se refiere precisamente a los aportes que cada monarca legó a la arquitectónica de la ciudad. El primer rey Rómulo, fue “fiel a la política de los fundadores de ciudades”, al admitir en su seno a toda clase de personas. Numa Pompilio, el Segundo monarca de la ciudad que fue fundada “conditam vis et armis” (por la violencia y las armas), fundamentará la convivencia en las mores -las costumbres- y las leyes. Las armas que utilizó para dar consistencia moral al Estado romano fueron la religión y el ejercicio de la benevolencia civil. “Así, dos reyes seguidos engrandecieron Roma -reflexiona Tito Livio-, cada uno de un modo diverso; aquel, Rómulo, por la guerra; éste -Numa- por la paz”. Tulio Hostilio -el tercer rey de la serie- tenía un temperamento especialmente guerrero. Bajo su égida se inició una política expansionista en desmedro de los pueblos vecinos. Anco Marcio fue un ejemplo de moderación; un modelo de virtud y valor; un rey que logró consolidar bajo firmes bases éticas y de ejemplaridad a la sociedad Romana. Tarquino el Antiguo, quinto monarca de la serie, logró ampliar la base de su poder personal abriendo el senado a hombres nuevos que le eran adictos. Estos nuevos senadores fueron “un apoyo seguro para el príncipe que les abriera el senado” -concluye Tito Livio-. Servio Tulio reinó con el apoyo pleno del senado y fue un gran Legislador. Instituyó el censo -que hizo recaer el peso de los tributos sobre los ciudadanos más ricos- y estableció un orden jerárquico entre las clases sociales que se aglutinaron según su condición económica y su fortuna. Tarquino el Soberbio, el último rey de Roma, reinó con la oposición del pueblo y del Senado y fue depuesto por la acción triunfante de Bruto. b) La República El período histórico de la República Romana abarca desde el año 509 a. C. hasta el año 27 a. C. Tito Livio destacó la prudencia de los fundadores del nuevo régimen republicano, que no procedieron como los revolucionarios de cuño utópico -arrasando con los usos y con las instituciones-, sino que conservaron el patrimonio institucional pre-existente. La única
  • 130.
    132 innovación introducida enel Estado fue la instauración de la función consular colegiada y anual. “El régimen de los reyes fue sustituído por el régimen consular, que a primera vista se diferenciaba bien poco del anterior. En lugar de un rey elegido de por vida, todos los años eran nombrados en los comicios centuriales dos cónsules que ejercían el poder militar y judicial. Más así, como el poder otorgado de por vida a una sola persona le confería una autoridad eficaz, este poder anual, compartido entre dos personas quedaba reducido a casi nada. Creyendo transferir el poder del rey a los Cónsules, la República en realidad lo había transferido al senado” (Guglielmo Ferrero. "Historia de Roma") El senado era el órgano representativo del patriciado. Esta concentración del poder en manos de la aristocracia romana generaría un estado de permanente tensión con los plebeyos. Tensión y conflicto que daría origen a sucesivos acuerdos y que sería una de las causas de la dinámica modificación de la Constitución Romana y la creación de nuevas magistraturas. Tito Livio señala que la otra vertiente del desarrollo Constitucional de Roma, se relaciona con la empresa imperial de la República, que fue la continuación de la política expansiva trazada por los reyes. “Es admirable cómo a la complicación creciente de la sociedad romana responde el Estado, paso a paso, con la creación de nuevas instituciones que diversifican el poder, haciendo de él una multiplicidad de poderes o potestades, articulados unos en otros. El pretor abandona el mando supremo de la ciudad y del ejército a dos nuevos magistrados: los cónsules, cuya actuación gemela o colegiada impedirá la posible tiranía de un hombre sólo. La Pretura (1) queda encargada de regentear el derecho privado. Los ediles cuidarán la ciudad. Los cuestores se ocuparán de la hacienda. Todo cambio importante en la estructura social suscita una necesidad pública, que si lo es de verdad, plantea una cuestión de Estado. Porque el Estado es la actividad social que se ocupa de lo necesario, de lo imprescindible. Y es de verdad emocionante contemplar cómo a cada uno de esos cambios reacciona la fértil inventiva política de los romanos con una institución tan precisa, concreta, original e ingeniosa, que parece una pieza de genial ingeniería y viene a ajustarse, con maravillosa exactitud en la máquina ya existente del Estado. Cada una de esas instituciones, por lo mismo que no es un abstracto embeleso ni expresión ambiciosa de un vago prurito reformista, sino lo que las circunstancias reclaman, ni más, ni menos tiene el aspecto de lo que el matemático llama la feliz idea, la ocurrencia elegante y certera que aporta la solución del problema. En suma el Estado se va amoldando al cuerpo social, como la piel nos aprieta y nos ciñe, pero la línea de su presión coincide con los alabeos de nuestros músculos” (Ortega y Gasset La Historia como sistema). El autor citado añade “los romanos lograron la perfección de su constitu- ción patria no en virtud de razonamientos, sino a través de numerosas luchas y en el manejo de los asuntos, extrayendo el consejo mejor de una clara intuición de las peripecias”. En este aspecto señala una diferencia esencial con los griegos que habían construido sus Estados, casi siempre por la obra de “unhombre-LicurgoenEsparta,Solón en Atenas-, que sacaba de su cabeza las instituciones, que las inventaba mediante la magia de la razón raciocinante”. (Ortega y Gasset -obra citada). El genio colectivo del pueblo romano para crear las instituciones conforme la necesidad lo requería, resplandece en la creación de una magistratura de emergencia: La Dictadura. El senado instituía al Dictador -por lapsos brevísimos- cuando las situaciones excepcio- nales indicaban la conveniencia del mando unificado. (En la guerra contra los sabinos y los latinos acaudillados por el traidor Octavio Manilio) La constante tensión y lucha entre los patricios y los plebeyos -que pugnaban por la igualdad de derechos- fue también una fuente de creación de nuevas magistraturas. Los plebeyos llegaron hasta plantear la huelga militar y otras medidas retorgiras: el retiro en
  • 131.
    133 masa al monteSacro, hasta obtener magistrados que velaban por sus intereses y que restablecieron paulatinamente el equilibrio entre las clases. Los tribunos fueron esos representantes del pueblo que eran considerados intocables y tenían la posibilidad de vetar cualquier orden emanada, incluso de los cónsules, que causara algún perjuicio a un ciudadano de condición plebeya. La censura nació de la necesidad de levantar los censos, que eran la base del sistema tributario y del sistema de reclutamiento militar. Pero a medida que se introdujo el helenismo -hacia el año 200 a C.- y las costumbres comenzaron a hacerse más laxas, el censor tomó a su cargo el cuidado de las mores maiores -las costumbres de los mayores. (De mores proviene la palabra moral). El juicio del censor llegó a afectar el honor de los senadores y los caballeros. La figura de Catón el Censor es el ejemplo más preclaro de la fuerza ética que asumió este cargo. Los cuestura: es el primer cargo desde el punto de vista del “cursus honorum” -la carrera de los honores que en Roma está incluso reglamentada por ley-. Esta magistratura se refiere a la custodia del tesoro y a la recaudación y distribución de los impuestos. Como hemos referido, los plebeyos fueron ganando terreno hasta acceder a todas estas magistraturas de la República sin ninguna restricción. Por ejemplo, en el año 389 accedió por primera vez a la dignidad consular un plebeyo. La administración de Justicia estaba a cargo de un Pretor Urbano, que tenía compe- tencia sobre los ciudadanos romanos y un Pretor Peregrino que administraba justicia para los extranjeros. Causas de la decadencia de la República En el Siglo II a C., La República Romana alcanzó su esplendor institucional, al punto que Polibio podrá afirmar que la paradigmática Constitución de la Ciudad Eterna, es lo que explica la armonía interior del Estado y su firme expansión imperial. En los 52 años que Transcurren entre el 198 al 146 a C., Cartago había sido destruída; Flaminio había derrotado a los Macedonios en la batalla de Cienescéfalos (197 a C.) y anunció en los Juegos Istmicos que los Griegos serían Libres bajo la Tutela de Roma; Antioco el Grande de Siria fue derrotado y reducido (189 a C.), y en 168 a C. Perseo de Macedonia fue derrotado y su reino anexado. En el lapso de dos generaciones los romanos habían pasado de la lucha por su supervivencia contra Aníbal -general de Cartago- al domino del mundo. Esta dinámica ascensión tuvo dramáticas consecuencias. Las “mores maiores” - costumbres de los antepasados- y las virtudes tradicionales de los Romanos, sufrieron un fortísimo menoscabo por el impacto de la riqueza imponente que fluía constantemente de todos los puntos del orbe conocido. La tierra conquistada -el ager públicus- fue primordialmente el botín de la clase senatorial. La explotación de los contratos públicos de construcción de vías de comunica- ción, acueductos y de provisión de bienes y servicios, originó enormes ganancias a los senadores patricios y al orden ecuestre, mientras se arruinaba la clase de los pequeños propietarios rurales, que provenían de la masa de los soldados y formaban el compacto núcleo de los ciudadanos medios, virtuosos y libres. Simultáneamente con este proceso de enriquecimiento -ad infinitum- de las clases superiores y extrema pauperización de las clases medias bajas, se verificó una rápida asimilación de la cultura griega, que paulatinamente iría socavando las bases de “La Concordia” o consenso, que es el elemento aglutinante sobre el que descansa la cohesión del Estado.
  • 132.
    134 El desequilibrio socialfue advertido por los hombres más lúcidos de Roma y algunos de ellos -Cayo Lelio y Tiberio y Cayo Graco- intentaron inclusive realizar las reformas necesarias para restaurar la pequeña propiedad rural con el propósito no “de producir trigo, sino de lograr la producción de hombres virtuosos y austeros que reclamaba la salud de la República.” La influencia Griega El impacto decisivo que la refinada cultura griega ejercerá sobre Roma, se desarrolla a partir del fin de la Guerra contra Perseo de Macedonia (171 a 167 a C.). Este conflicto bélico que culminó con el sometimiento de Grecia, y tuvo como consecuencia la apertura total de la sociedad latina a las seducciones de una cultura de extremo refinamiento, y que se hallaba en un trance de gran decadencia. UnhechosimbólicoilustralaactituddelosRomanosfrentealosConquistadores:Paulo Emilio, vencedor de Perseo y padre adoptivo de Escipión Emiliano, rechazó su parte en el botín que le correspondía de Macedonia, quedándose con la biblioteca del Rey, que sería destinada a su hijo Escipión Emiliano -Conquistador de Cartago-. Este fue el protagonista central de un círculo áulico, que estaría integrado por hombres ilustres entre los que se contaban dos Griegos relevantes: el gran historiador Polibio rehén de la guerra contra Perseo y amigo y compañero de Escipión Emiliano- y Panecio de Rodas, que fue el heredero del filósofo ANTIPATRO en la conducción de la Escuela Estoica. Esta escuela dejaría una impronta indeleble en la humanización del Derecho estricto y formulario de Roma y daría una cosmovisión nueva para un Estado de dimensión Mundial que requería nuevas formas de pensamiento y una base de consenso común, para aglutinar poblacio- nes tan heterogéneas como: los Romanos, los Itálicos, los africanos, los griegos, los hispánicos y los asiáticos que no podían regirse por las estrechas instituciones de la antigua ciudad-Estado. La Escuela Estoica -parapetada al inicio en el circulo de los Escipiones- aportó también ideas renovadoras que permitieron a los juristas romanos desarrollar la concep- ción de derecho natural, común a todos los hombres y perceptible por la recta razón. La naturaleza hace iguales a los hombres por encima de sus encuadramientos raciales, culturales o de su perte- nencia a diversos Estados. La naturaleza dicta a la razón normas mucho más profundas que las de los Estados y que emergen del hecho de que los hombres están forma- dos de la misma sustancia material y responden a instin- tos, intereses y pasiones similares. Esa identidad, esa igualdad de anhelos, de caracteres psicológicos y mora- les, permite que la razón perciba esa Ley natural que está grabada con caracteres indelebles en el corazón humano y que hace que todos los hombres sean iguales y ciudada- nos del mundo conforme al orden providente del cosmos. El Estado se convertiría así en una unión ética al servicio de la fraternidad universal. Esta postura permitió el desarrollo de “La humanitas”, que facilitaría la adecuación del ius gentium -el derecho de gentes- a la realidad que advenía de una sociedad polinacional, multiracial, cultural y jurídicamente heterogénea. Los juristas, poseedores de estas nuevas herramientas intelectuales, comenzaron a apartarse del formalismo y logar la espiritualización del derecho que se convirtió en un “ars boni et aequi”. Busto de Publio Cornelio Escipión, llamado el Africano, que condujo a los romanos a la victoria sobre Cartago.
  • 133.
    135 Tributarios de lafilosofía Estoica: la mayoría de los pensadores políticos de Roma fueron por ejemplo: 1) Cicerón (106 a 43 a C.) -que en momentos de agonía de la República, convocaría curiosamente la sombra de Escipión Emiliano para presidir su diálogo sobre el Estado “De República”, que explica el desarro- llodelaConstituciónRomanaatravésdelasperipecias históricas y del genio peculiar del pueblo latino. 2) Séneca (4 a C. a 65 d. C.) es otro estoico ilustre quetratarádeencontrar,unestilomoralyarmoniosode vida en los terribles tiempos de Nerón; 3) El Emperador Marco Aurelio también sería un exponente importante de la filosofía estoica. Los Romanos ilustres que integraban el Círculo de Los Escipiones fueron entre otros: Cayo Lelio -cuya amistad arquetípica con Escipión Emiliano fue inmortalizada por Cicerón en su obra “De AMICITIA”- el dramaturgo Terencio, Lucio y Quinto Mucio Escévola, Decio Junio Bruto, etc. Las reformas sociales: Los hermanos Graco Cayo Lelio, el gran amigo de Escipión Emiliano -de quien había sido legado en la guerra Púnica que concluyó con la destrucción de Cartago- intentó plantear una Reforma Agraria que tenía por finalidad restaurar la pequeña propiedad rural y paliar el proceso de pauperización de las clases medias bajas. Ante la enconada oposición del senado retiró su proyecto y juzgó prudente no insistir en su formulación. El joven Tiberio Sempronio Graco, cuñado de Escipión Emiliano, fue elegido Tribuno en el año 133 a C.. A instancias de sus partidarios retomó la idea de Cayo Lelio y desempolvó su proyecto de Ley abandonado 12 años atrás. El novel Tribuno consiguió la aprobación de la Ley agraria en los Comicios sin que mediara intervención del Senado. Mediante esta norma el Estado recuperaba las tierras públicas -ager publicus- en poder de los terratenientes y las distribuiría fraccionándolas en Lotes “a las pobres gentes arruinadas”. “¿No se curaría Italia de su más grave enfermedad?” "¿No volvería Roma a ser una tierra de pequeños agricultores y valientes soldados?” -se pregunta G. Ferrero. La ley desencadenó una encarnada oposición en el senado y entre los terratenientes que se veían amenazados en sus intereses, que condujo progresivamente a acciones cada vez más contundentes por parte de cada facción. Tiberio Graco -primer revolucio- nario de Roma- tenía como consejero al griego Bossius que según Ortega y Gasset, era “un filósofo racionalista, una araña intelectual Tejedora de Trivialidades estrechas”. Esta definición permite encuadrar a Tiberio Graco entre los reformadores utópicos, siendo un verdadero precursor de una larga serie. El -con sus partidarios -destituyó al Tribuno Marco Octavio Cecina, e intentó hacerse reelegir en la magistratura Tribunalicia. Sus opositores aprovecharon las convulsiones causadas por los partidarios de Tiberio Graco en los comicios para reducirlos acudiendo a la más ruda violencia. Tiberio Graco y 300 de sus Busto de Cicerón
  • 134.
    136 correligionarios fueron asesinadospor los senadores y caballeros acaudillados por Escipión NASICA. Cayo Graco (123-121), hermano de Tiberio y mejor dotado intelectualmente, intentó 10 años después dar cima a la obra emprendida por aquél. Como tribuno propuso la ley FRUMENTARIA, que obligaba al Estado a vender grandes cantidades de Trigo a precios Económicos, lo cual favorecía a las grandes masas proletarias. La ley viaria constituía un plan de construcciones camineras para dar ocupación al pueblo y mejorar las comunica- ciones, y permitía adjudicación de la construcción de grandes graneros. Fue reelegido en 122 como Tribuno y, considerando que su popularidad estaba consolidada, lanzó el proyecto de otorgar la ciudadanía a todos los habitantes de Italia e insistió en las Reformas agrarias. Ortega y Gasset dice que en el ánimo de Cayo Sempronio Graco “influye muy claramente la filosofía griega utopista y, por tanto, es un maniático del reformismo”. En 121 a C. Cayo Graco había perdido el favor popular y no fue reelecto. Ese mismo año, a raíz de los ataques de sus enemigos, se hizo matar por un esclavo fiel. Las Guerras Civiles (o Sociales) Estas reformas bien pensadas y que respondían a la finalidad de favorecer el mayor número de personas, fueron abruptamente abortadas por la aristocracia romana. Este hecho gestó la creación del partido popular, que se batiría encarnizadamente con el partido aristocrático por espacio de un siglo dando lugar a las guerras civiles y a la alternativa en el poder de hombres fuertes que acaudillaban a uno y otro bando. - ”Después de los Gracos- explica Ortega y Gasset- empieza la época criminal que, por lo visto, se abre a cierta altura de la vida de todo pueblo. En la Roma legítima se había sido hipersensible para todo lo que fuera en la vida civil, violencia personal. Mas ahora el asesinato está al orden del día y no se pueden celebrar comicios porque bandas armadas irrumpen en el Foro y en el Comiciado”. En el año 88 a C., el partido popular toma el poder. Se produce un conflicto que tendrá a Mario -jefe del Partido Popular- y a Sila -representante de la aristocracia-, como principales actores y contrincantes. Mario detentará la jefatura del Estado entre los años 88 y 87 a C., sojuzgando violentamente a la nobleza. 1ª Guerra Civil En el año 85 a C., comienza la Primera Guerra Civil que concluye con el triunfo de Sila, quien en el año 82 es elegido legítimamente por el senado como: “DICTATOR LEGIBUS SCRIBUNDIS ET REPUBLICAE CONSTITUENDO” (“Dictador encargado de constituir la República y dictar sus Leyes fundamentales"). Sila destruyó al partido democrático y diezmó el orden ecuestre. Restableció los fueros delanoblezayrestauróunaconstituciónquedesconocíalasconquistaslogradasporotros estratos de la sociedad Romana. Muerto Sila en el año 79, se renovaron las convulsiones sociales. “Las necesidades de la Guerra con Lépido, con Sartorio y con Espartaco obligan al Senado a anular las leyes
  • 135.
    137 restauradoras de Sila,y entregarse a los generales, concediéndoles poderes ilegales.. El ejército desde Mario, no es el ejército de Roma, sino el ejército personal de Mario o de Sila, o de César o Pompeyo. El Poder público mismo se desintegra y se quiebra en una serie de Poderes personalísimos en inevitable lucha de unos con otros. No hay principio alguno que siga vigente y al que se pueda recurrir. De aquí derivan, una tras otra, siete terribles guerras civiles” -señala el filósofo español citado supra. 2ª Guerra Civil Julio César había realizado un ascendente camino en la carrera de los honores. Se había desempeñado brillantemente como Tribuno Militar, cuestor, Edil Curul, Gran Pontífice, pretor, propretor en España y Cónsul en el año 60 a C.. En el año 58 a C. el senado la confiere el mando de la Galia que César Romaniza íntegramente, tras la batalla de Alesia en el 52 a C. PorsuparentescoconMario-erasobrino-yporsusaccionesenprodelosdesposeidos, se convirtió en el Líder del partido popular. El Senado, preocupado por el creciente prestigio de César, decidió no renovar su mandato en La Galia y ordenarle que licenciara sus tropas. César desobedeció y cruzó el Río Rubicón con sus tropas rumbo a Roma, iniciando la Segunda Guerra Civil. El Senado dio su respaldo a Pompeyo, a quien César venció en Farsalia (48 a C.). César, ungido por el poder de las armas como Dictador perpetuo e “Imperator” - equivalente a Comandante en jefe- fue descarnadamente un gobernante que fundaba su cabal legitimidad en la fuerza. El 15 de Marzo del año 44 a C., fue asesinado en el Senado -a los pies de la estatua de Pompeyo, por un grupo de Senadores encabezados por Marco Junio Bruto y Cayo Cassio. Este hecho originó una nueva serie de conflictos sociales, que concluirían en la batalla de Actium (31 a C.) en la que Octavio -sobrino de Julio César- derrota a Antonio. A partir de esa fecha, Octavio consolidará su poder y acumulará diversos títulos: Príncipe, Emperador, César y Augusto. c) El Imperio (27 a.C. a 476 d.C.) “La situación a que se llega después de aquellas atroces guerras civiles está expresada por Tácito”, cuando explica la razón por la que los romanos “entregan todos el poder definitivamente a Augusto (Octavio) y se funda el principado, es decir, el IMPERIO”. Dice sólo estas dos palabras: “CUNCTA FESSA” - “Todo el mundo, personas y cosas, estaban fatigados, hartos, no podían más. Durante años y años nadie estaba seguro de vivir o morir cualquier día asesinado”. "Horacio, agradeciendo a Augusto el orden que ha establecido, lo declara en la Oda X del Libro III". HIC DIES, VERE MIHI FESTUS, ATRAS EXIMET CURAS; EGO NEC TUMULTUM NEC MORI PER VIM METUAM, TENENTE CAESARE TERRAS. “Este es el título en que funda el ejercicio de su poder el IMPERATOR AUGUSTO: LA FATIGA. No es un título legítimo, es un título eficaz, es una urgencia. Hacía falta que alguien, fuese quien fuese, ejerciera el Poder Público, el mando y terminase con la anarquía”. (Ortega y Gasset - "Una Interpretación de la Historia Universal")
  • 136.
    138 Plinio habla de“la inmensa majestad de paz romana” que Augusto le dio al mundo durante 40 años. Los historiadores cristianos han llamado a este período “La plenitud de los tiempos”, porque por vez primera el derecho prevaleció sobre la fuerza y el templo de Jano Bifronte se cerró por 4 décadas sucesivas. Era el momento adecuado para el nacimiento del Mesías -como lo señala Virgilio siguiendounaprofecíadelaSibiladeCumas-ycomoloexpresaelPoetaMiltonensu“Oda a la mañana de la Natividad de Cristo”.
  • 137.
  • 138.
  • 139.
    141 Resumen CronologIa romana Período monárquico Año753 a.C: Fundación de la ciudad de Roma. Período de los 7 Reyes. La República Año 509 a.C: Se instaura la República Romana Año 499 a.C: Retiro de los plebeyos de la ciudad de Roma. Mediación de Menenio Agripa. Creación de los Tribunos de la plebe. Año 451 a.C: Publicación de la Ley de las XII Tablas: Los plebeyos logran una cierta igualdad jurídica. Año 367 a.C: Los plebeyos acceden al Consulado y a las demás Magistraturas. Años 264-241 a.C: 1º Guerra Púnica Años 218-201 a.C: 2º Guerra Púnica Años 149-146 a.C: 3º Guerra Púnica, que culmina con la destrucción de Cartago. Años 131-121 a.C: Reformas de Tiberio y Cayo Graco. Reforma Agraria y Ley Frumentaria. Año 107 a.C: Consulado de Mario. Año 91-81 a.C: Guerras Sociales Año 88 a.C: Consulado de Sila Años 82-79 a.C: Dictadura de Sila Año 60 a.C: Consulado de Julio César Año 58 a.C: César emprende la conquista de Las Galias. Año 52 a.C: Batalla de Alesia. César derrota al último Jefe Galo, Vercingetorix y Romaniza totalmente Las Galias. Pompeyo consigue que el Senado disponga la Terminación del Gobierno de César en las Galias y ordene el licenciamiento de sus Legiones. César desobedece y se inicia una nueva Guerra Civil. Año 48 a.C: Batalla de Farsalia. César derrota a Pompeyo y se unge como Dictador perpetuo. Año 44 a.C: Muerte de Julio César. Sus asesinos son Marco Bruto, Cayo Casio y otros conjurados republicanos. Nueva Guerra Civil. Año 31 a.C: Batalla de Actium. Octavio derrota a Marco Antonio y queda como único árbitro del Poder Romano.
  • 140.
    142 Dinastía: Julio-Claudia Año 27a.C: Octavio es designado cónsul y comienza el período Imperial Octavio toma el nombre de Augusto Año 1 Nacimiento de Cristo. Comienza nuestra era Año 14 DC Tiberio es ungido Emperador de Roma Año 33 DC Muerte de Cristo Año 37 DC Calígula es el nuevo Emperador Romano Año 41 DC Claudio asume la Dignidad Imperial Año 54 DC Nerón asumió la conducción del Imperio Años 68-69 DC Período de la Anarquía. Gobiernan Galba, Oton y Vitelio. Flavia Año 69 DC Vespasiano es ungido Emperador. Comienza la Dinastía Flavia Año 70 DC Tito, hijo de Vespasiano, destruye la ciudad de Jerusalén Año 79 DC Tito es el nuevo Emperador de Roma Año 81 DC Domiciano sucede a Tito en la Titularidad del Poder Antoninos Año 96 DC La asunción de Nerva a la Dignidad Imperial, unge una nueva Dinastía: la de los Antoninos. Año 98 DC A Nerva lo sucede Trajano Año 117 DC Adriano asciende al Trono Imperial Año 138 DC Antonino Pío sucede a Trajano Año 161 DC Marco Aurelio: sucede a Antonino Pío Año 180 DC Cómodo: es el último emperador de la dinastía Antonina Años 193-235 DC La Dinastía de los Severos gobernará Roma durante ese período Años 235-305 DC Período de Anarquía Militar Año 284 DC Diocleciano lleva a cabo una profunda Reforma Administrativa y Militar que consolidará paulatinamente el Poder Imperial Año 313 DC El Edicto de Milán reconoce la libertad de culto a los cristianos. Años 324-337 DC Constantino El Grande es ungido Emperador Año 391 DC El Cristianismo es religión oficial del Imperio Romano Año 476 DC Los Bárbaros toman Roma y cae el último Emperador del Imperio Romano de Occidente -Rómulo Augústulo- Continúa el Imperio Romano de Oriente con su capital en Constantinopla- Bizancio.
  • 141.
    143 ANEXO I Texto seleccionadode Jean Touchard “Historia de las Ideas Políticas” El círculo de los Escipiones El siglo II está marcado por las grandes conquistas romanas fuera de Italia: reducción de Macedonia al rango de provincia (200-146), destrucción de Cartago (146), sometimien- to de España. Roma se convierte en el centro del mundo mediterráneo. Afluyen hacia ella esclavos y libres, rehenes o embajadores, una multitud de intelectuales, artistas, médicos, sabios o profesores oriundos de los grandes centros del helenismo. Las grandes familias romanas se dividen en sus opiniones acerca de los recién llegados. Catón (234-149) Defiende tenazmente el viejo ideal romano. Su obra (los Origines, el De agricultura y el Carmen de moribus) nos revela bastante bien el pensamiento de un gran cultivador detierrasconvertidoenoficialypolíticointransigente,celosamenteapegadoalagrandeza romana y a las virtudes de la raza. Según él, el pueblo romano tiene un dominio que es Italia. Roma ha adquirido sus derechos mediante sus virtudes colectivas y su sentido nacional, y no por la acción de la Providencia o de la Fortuna. Catón no cree tampoco en las personalidades, oponiéndose violentamente en esta cuestión a la tradición política helenística, que concedía un amplio lugar a los “hombres providenciales”. Suprime de su historia todos los nombres propios. Entre las virtudes colectivas que constituyen la fuerza del grupo figura en destacado lugar el respeto por la fidelidad jurada: la fides, sobre la que se establecen las relaciones entre Roma y los Estados italianos. Pero al igual que la supremacía de Roma sobre Italia se justifica por las virtudes romanas, una extensión de las conquistas fuera de Italia, que no tuviera la justificación de la seguridad, minaría la grandeza de Roma, zapando aquellas mismas virtudes. En efecto, cuando así ocurre la buena fe se escarnece, se despiertan apetitos que corrompen las costumbres, no siendo ya elemento determinante el sentido nacional. Naturalmente, Catón ataca la influencia de las ideas griegas, enemigas de las virtudes romanas. Este pensamiento político, corto de vista pero influyente, encontrará siempre eco en Roma y, extrañamente, siglos más tarde, en el Imperio. Completado y ayudado por una cierta forma de estoicismo, está llamado a tener un gran porvenir. Por el momento el Senado, que le sigue, proscribe a los epicúreos en 173 y a todos los filósofos en 161. Correspondió al vencedor de Aníbal, Escipión Emiliano (185-129), hijo y nieto adoptivo de los artífices de la grandeza romana, Pablo Emilio y Escipión el Africano, el honor de inaugurar, de manera prudente y sin perder de vista la superioridad romana, el indispensable trabajo de amalgama ideológica que debería dar a Roma una primacía moral e intelectual proporcionada a la extensión de sus conquistas. No nos dejó ningún escrito, pero su vida política basada en el prestigio personal y en los favores supuestos de la Fortuna, es un desafío a las ideas de Catón. Sus amigos griegos -Panecio en filosofía y Polibio en la historia- desempeñaron un considerable papel en la elaboración del nuevo pensamiento político. Panecio (170-110) Acompañó a Escipión en sus viajes y estancias, de 146 a 129, antes de asumir, a la muerte de su protector, la dirección de la escuela estoica de Atenas. Aunque no disponemos hoy más que de citas de su obra, sabemos, por medio de Cicerón (De oficiis), la influencia que tuvo -y recíprocamente- el hombre de Estado sobre el filósofo. Escipión pidealestoicismountipodedisciplinamoral,necesarioparaloscruelesybravoscapitanes
  • 142.
    144 de un imperialismovictorioso conducido únicamente por la ambición o la razón de Estado. Espera,comoresultadoquelimitesupresunciónyquelesenseñelafragilidaddelascosas humanas. Escipión trata de encontrar evidentemente un humanismo y una moral que civilicen ese campo atrincherado que es su patria. Panecio responde a esta invitación humanizando a su vez el estoicismo y haciéndolo más práctico; lo limpia de toda una dialéctica inútil, de una teología y de una astrología demasiado especulativa y fatalista, y exalta, en cambio, la actividad civilizadora del hombre. El De officiis de Cicerón nos da una idea aproximada de lo que podía ser el tratado Del deber de Panecio. Se insiste sobre todo en la distinción entre la sociedad animal y la humana; las virtudes del hombre son tendencias naturales, pero reguladas por la razón; y la humanidad es justamente este conjunto de sentimientos, tradiciones o artes que transforman los instintos animales. La doctrina consiste en un humanismo de justo término medio que se opone tanto a las excesivas ambiciones de una sabiduría superhumana y a la rudimentaria concepción de los cínicos como a la rigidez nacionalista de los viejos romanos. Al tiempo que mantiene el ideal de un hombre universal y de igual naturaleza en todas partes si obedece a la moral, intenta promover una moral simple y flexible, más humana que el sumario patriotismo de Catón, pero cuya difusión no sea contrarrestada por ninguna implicación política. Se propone completar y hacer flexible un nacionalismo activo pero sin vigencia. Esta tentativa filosófica, obra de un “rallié” y fabricada a la medida de las conquistas, tendrá una amplísima posteridad. Es el comienzo de una resurrección del estoicismo y afirma la alianza de esta doctrina con la romanidad. Polibio (hacia 205-125) Aporta la justificación de la Historia. Conducido a Roma como rehén, en 168, fue tratado como amigo, siguió a Escipión en sus viajes y regresó a Italia como libre en 146 para redactar esta vez una Historia universal que describe el período de 218-146, tomando como centro de perspectiva a Roma. Esta elección suponía, además de un homenaje a sus amigos, la creencia íntima, abiertamente proclamada, de que las historias locales encontraban en la conquista romana su última realización, a la que reclamaban como una consecuencia natural. La historia romana iba a fundir en una historia única mil corrientes separadas. Pero al tiempo que lanza esta tesis de una predestinación del pueblo romano e impone la idea de una solidaridad necesaria de los pueblos conquistados con su conquistador, se convierte en el primer teórico de la Constitución romana, en el libro VI de sus Historias (3-10, 11-18), donde, al tiempo que define el mejor Gobierno, analiza el Estado romano. InvocandoelnombredePlatón,exponeunateoríadelasucesióndelasConstituciones, bastante diferente, sin embargo, de la que contenía la República. Según él, las sociedades conocen necesariamente, entre cataclismos cíclicos (inundaciones, epide- mias, penurias, etc.) en que se aniquila toda civilización, la evolución siguiente: la monarquía, estado inicial que se define por la adhesión natural al más fuerte y al más enérgico, se transforma en realeza, que es una monarquía moralizada en la que el poder de un soberano justo se funda en la libre adhesión; pero la realeza degenera en tiranía cuando el rey cede a sus pasiones; la tiranía es destruida por la sublevación de los mejores a quienes el pueblo, en recompensa, confía el Poder, fundándose de esta forma una aristocracia que, por la intemperancia de las siguientes generaciones de aristócratas, se transforma en oligarquía; la rebelión popular da origen entonces a la democracia, amante de la igualdad y de la libertad; pero la ambición de algunos, sobre todo de los ricos, corrompe al pueblo al habituarle a vivir sobre el bien ajeno. Crisis, luchas entre partidos, proscripciones, matanzas: de esta inevitable catástrofe saldrá de nuevo la monarquía, y así perpetuamente (Polibio, VI, 3-9). En suma, si se exceptúa la monarquía original, nos encontramos ante tres tipos de constitución convenientes: realeza, aristocracia y demo- cracia, con sus respectivas deformaciones (tiranía, oligarquía, demagogia). Es, en cierto
  • 143.
    145 modo, la clasificaciónde Aristóteles; pero ninguno de estos tipos es enteramente recomendable en sí mismo, ya que contiene en su interior el germen de su degeneración, como la madera contiene la carcoma. Por ello, hay que considerar la posibilidad de combinar estos regímenes “compensando la acción de cada uno por la de los otros” y “manteniendo el equilibrio mediante el juego de fuerzas contrarias” (VI, 10). La lógica y la experiencia se pronuncian a favor de esta solución. Se reconoce en todo esto una utilización bastante libre de Platón, y también de Aristóteles. No obstante, la tesis de Polibio es más sistemática que la que le sirve de modelo. Lo que sucede es que Polibio examina, efectivamente, un régimen determinado: el de Roma. Su Constitución satisface, según él, los imperativos que acaba de indicar. Los poderes de los cónsules hacen pensar en una realeza; los del Senado, en una aristocracia; los del pueblo, en una democracia. Todos estos poderes se controlan y equilibran. Los cónsules -soberanos para dirigir la guerra- dependen del Senado para el abastecimiento de las tropas y para su propio nombramiento, y del pueblo para los tratados. El Senado, asuvez,dependedelpueblo,aquiendebensometerselosgrandesprocesosyquepuede, mediante sus tribunos, suspender los decretos de aquella asamblea. El pueblo ateniense, por el contrario, “ha sido siempre como una nave sin piloto” (VI, 44), y aquella democracia sin contrapeso zozobró siempre en la anarquía. El autor critica incluso la Constitución de Creta, por estar fundamentada en el amor de la riqueza y el régimen democrático (VI, 45- 46). Esparta conoció, por el contrario, una duradera grandeza merced a la igualdad de fortuna, la convivencia en común, la simplicidad de la vida y, sobre todo, el contrapeso de los poderes (realeza, senado y pueblo). Pero Esparta, fundada sobre la frugalidad, la ausencia de moneda, comercio, etc., estaba organizada para conservar y no para adquirir. Cada guerra de conquista ponía en peligro su propia independencia. Y “si se ambicionan empresas mayores, si se tiene por glorioso y brillante aquello de mandar a muchos súbditos, someter y señorear muchas provincias, y atraerse sobre sí la mirada y la atención de todos, se debe confesar que la República de Lacedemonia es defectuosa y que la Romana le lleva muchas ventajas, por tener una Constitución más poderosa” (trad. Rui Bamba) (VI, 50). La Constitución de Cartago se parecía a la de Roma; pero mientras aquélla había llegado ya a su período de decadencia, Roma llegaba a la perfección en su forma de gobierno: “Ya que el pueblo se había arrogado en Cartago la principal autoridad de las deliberaciones, cuando en Roma estaba aún en su vigor la del Senado. Allí era el pueblo quien resolvía, cuando aquí eran los principales quienes deliberaban sobre los asuntos públicos”. (trad. Rui Bamba) (VI, 51) Polibio, expresando seguramente las inquietudes de la clase senatorial, muestra los peligros que amenazan a la Constitución Romana: ésta ha alcanzado su apogeo. Como cualquier ser, está sujeta a cambio y corre el peligro de morir por factores internos. La prudencia y la experiencia romanas que han combinado esta asociación de poderes pueden permitir que este equilibrio se prolongue y que la evolución se frene. Sin embargo, Polibio no nos dice si esta prolongación puede ser indefinida. Se limita -y también aquí su postura coincide con la de la clase senatorial- a subrayar que toda evolución se realizaría en adelante en la dirección de la democracia y, por tanto, de la demagogia. Enumera los catastróficos ejemplos: Atenas, naufragada en la demagogia; Creta, democrática e inestable; y, sobre todo, Cartago, durante mucho tiempo afortunada rival, invadida y paralizada por la democracia, desequilibradora de la sabia combinación de poderes. Así, el consejo de Polibio es claro: se ha de intentar limitar la ostentación del lujo por parte de los ricos, así como evitar que se desencadenen las ambiciones del pueblo, fuente de todo el peligro futuro. Roma debe intentar mantenerse dentro de los límites de las constitucio- nes hermanas de Lacedemonia, equilibrada pero moribunda por no haber sabido sostener su imperialismo, y de Cartago, imperialista pero naufragada en la democracia. Las tesis de Polibio constituyen un himno triunfal a la gloria de la energía romana en el que se percibe, sin embargo, una nota inquieta y fatalista.
  • 144.
    146 Los Gracos Las consideracionesde Polibio, sin embargo, no tomaban en cuenta profundas modificaciones que se venían produciendo desde el comienzo de la expansión. En el interior, una parte de la clase senatorial, exaltada por la conquista de las ganancias, no pensaba más que en el acaparamiento de poderes y riquezas; frente a ella, las clases medias languidecían, arruinadas por el aflujo de trigo extranjero, cargadas de deudas, soportando mal la competencia de las grandes propiedades senatoriales, desangradas por las incesantes expediciones. Las clases medias se proletarizaban, entraban en la clientela del patriciado o se agitaban en busca de algo nuevo. En compensación, una clase nueva o renovada -la de los caballeros publicanos, financieros mediante los que se explotaba el Imperio- ponía en pie un nuevo poder, ya fuerte, frente al poderío senatorial, poniéndose unas veces de acuerdo con éste, mostrándose impacientes por el contrario otras. Fuera, una Italia sumisa, pero no todavía adicta, un Imperio al que se le imponían fuertes exigencias pero que salía del asombro de la derrota, reclamaban un estatuto que preservara sus peculiares intereses. Los dos problemas estaban estrechamente unidos. Había que asegurar una explotación más justa, menos extenuante, de las tierras conquistadas, y -por esto mismo- modificar dentro de Roma las bases mismas del poder. La cuestión, al rojo vivo, de la devolución del ager publicus, iba a hacer cristalizar los conflictos.ConstituíanelagerpublicuslosterritoriosconquistadosenItalia,propiedaddel pueblo romano. Se habían aprovechado, en realidad, de esta enorme expropiación - aparte de las colonias de ciudadanos- los ricos romanos y aliados que podían invertir capitales en vastas propiedades. Al crecer los latifundia, habían minado la pequeña propiedad y despoblado Italia. Se imponía una reforma agraria. Por coincidencia, los llamamientos a la reforma van a venir de una familia noble y aliada de los Escipiones. Tiberio y Cayo Graco, hijos, respectivamente, de Sempronio Graco, pacificador de España, y de Cornelio, segundo hijo de Escipión el Africano, cuñados ambos de Escipión Emiliano, conmovidos por los males que Italia sufre, realizaron dos tentativas para poner remedio a la situación. En ello dejaron la vida: Tiberio en 133 y Cayo en 121. Aunque muy distintosencuantoasucarácteryasu método,su acción procede de una misma intención: regular las contradicciones en que Roma se debatía. Donde Polibio veía el juego natural y beneficioso de tres poderes abstractos, los Gracos distinguen con lucidez los entremez- cladosinteresesdeunafracciónacaparadorayoligárquicadelpatriciado;deunaclasemal determinada de derecho, pero fuerte de hecho -los caballeros-, de una desgraciada plebe, y de aliados impacientes. Para los Gracos el interés del Estado prima sobre los intereses particulares. Por esta razón conducirán al ataque a una coalición incoherente cuyo estallido provocará su fracaso y su muerte. No obstante, su programa, aún con incertidum- bres, no carece ni de coherencia ni de grandeza. 1º) La finalidad de la Lex Sempronia -que Tiberio Graco hará adoptar contra la oposición de una minoría de grandes propietarios- estriba en devolver al pueblo de Roma la parte que le corresponde en la fortuna común. Confiscación de las tierras públicas indebidamente atribuidas, limitación prevista de los lotes; división de las tierras recupera- das. Constituye una tentativa de restaurar las clases medias italianas que habían dado a Roma su fuerza, y de reconstruir la pequeña propiedad. Pero, inevitablemente, esta tentativa debía ser acompañada de medidas democráticas. Tiberio perdería su vida, al intentar reforzar el tribunado, a manos de una fracción senatorial que veían en ello una amenaza contra el famoso equilibrio tan apreciado por Polibio. Se perciben mal las segundas intenciones ideológicas de la tentativa, pero la presencia junto a Tiberio del filósofo estoico Bloses de Cumes y la predilección del tribuno por los discursos de Pericles dejan entrever intenciones más radicales e igualitarias. 2º) Con mayor flexibilidad y quizá con mayor realismo, casi diez años más tarde, Cayo Graco se apoya en la clase de los caballeros, en el partido popular y en los aliados, para
  • 145.
    147 intentar revivir un“imperialismo democrático al estilo de Pericles”, según la acertada fórmula de M. Piganiol. Organiza repartos de trigo para el pueblo de Roma a precios moderados; concede ventajas en el Estado y en los tribunales a los caballeros; reorganiza en su provecho la percepción del tributo de Asia. Prevé el envío de colonias a Tarento, Corinto y Cartago, al objeto de conservar el Imperio por medios diferentes del ejército o la administración senatorial. Por último, se proponía seguramente conceder a todos los italianos el beneficio del derecho de ciudadanía y asociarlos de esta forma a la explotación del Imperio. No está probado que quisiera verdaderamente destruir el poder del Senado. Trataba sobre todo de impedir que éste monopolizara la administración del Imperio. La ruptura de la coalición y la alianza del Senado, lleno de resentimiento, con los caballeros -satisfechos por las ventajas ya adquiridas e inquietos por cualquier otra reforma liberadora- costó la vida a los Gracos. Las teorías de los Gracos no aportaron realmente nada que debiera sobrevivirles. El célebre discurso de Tiberio Graco, duro mentis al optimismo de Polibio, mostraba, al menos, el reverso de la medalla: no existe ya una Roma unánime y afortunada que impone su ley al universo, sino que la carga del Imperio arroja sobre Roma el peso de nuevas divisiones: “Las fieras que discurren por los bosques de Italia tienen cada una sus guaridas y sus cuevas; los que pelean y mueren por Italia sólo participan del aire y de la luz, y de ninguna otra cosa más, sino que, sin techos y sin casas, andan errantes con sus hijos y sus mujeres; no dicen la verdad sus caudillos cuando en las batallas exhortan a los soldados a combatir contra los enemigos por sus aras y sus sepulcros, porque, de un gran número de romanos, ninguno tiene ara, patria ni sepulcro de sus mayores, sino que por el regalo y la riqueza ajena pelean y mueren, y cuando se dice que son señores de toda la tierra, ni siquiera un terrón tienen propio” (fr. 7, Malcovati, cf. Plutarco, Tiberio Graco, IX, 4, traducción Ranz Romanillos). El fracaso de los Gracos abre una crisis que hará con el tiempo del ejército el árbitro de la política. Cicerón y el justo medio La tentativa de Sila de aniquilar las fuerzas del partido popular, restablecer la autoridad del Senado y “fortalecer la República” (Tito Livio) dejó el problema casi en los mismos términos e hizo aparecer más claramente las contradicciones del poderío romano. Para resolver los problemas imperiales se necesitaba un poder de mando reducido y una voluntad homogénea y única. Pero la ciudad de Roma, desconfiada y dividida, no está dispuesta a admitir un jefe único; la dictadura de Sila va a resucitar incluso los sentimientos antimonárquicos y a devolver a la palabra “libertad” un sentido que había comenzado a perder. Por otro lado, mientras Italia ha recibido el derecho de ciudadanía romano, Roma tiene todavía el monopolio del gobierno del Imperio; es ésta una anomalía que se vuelve cada día más notoria. Por último, en la misma Roma, los principales partidos permanecen en sus posiciones; a los ojos de los caballeros y senadores, el partido popular sigue siendo tanto más amenazador cuanto que es periódicamente removido por tránsfugas desplaza- dos de las familias nobles. Además, fuera de los límites de la Ciudad, las sublevaciones de esclavos (Espartaco, 73-71) ponen en litigio los fundamentos mismos de las fortunas basadas en la propiedad de la tierra. Sin embargo, la unión de las clases dominantes no carece de segundas intenciones. La nobleza continúa reservándose el gobierno y los caballeros la explotación financiera del Imperio, pero las tentativas de reacción oligárquica son siempre de temer. Sobre este telón de fondo no resulta siempre fácil distinguir las ideologías que se oponen. En primer lugar, comienza a surgir una corriente de abstencionismo que en ocasiones hallará en la filosofía epicúrea una expresión coherente. Los diferentes temas se encuentran ligados en Lucrecio: el sabio debe abstenerse de solicitar honores, pero también debe abstenerse de recorrer el mundo. Política y negocios son proscritos, pues, a escala imperial. Lucrecio no rechaza por completo las leyes y las costumbres; aunque
  • 146.
    148 sean convenciones, son,a su juicio, adquisiciones indispensables y beneficiosas de la civilización. Aquí se detiene el contacto del sabio con la sociedad: obedece, pero no se compromete. En cuanto a lo demás, “suave mari magno”: es agradable contemplar desde lejos las tempestades, y la época es fecunda en tormentas. Es natural que, para completar este desligamiento, ataque a la religión, vinculación poderosa en Roma entre el hombre y el Estado. Pero la voz de estos sabios -bien sigan el epicureísmo austero de Lucrecio, el epicureísmo optimista de Aticus o simplemente una política de espera y contemporiza- ción- no se hace oir con fuerza en esas tormentas. A decir verdad, no son más que iniciadores, pero su posteridad será numerosa. Cicerón. Por el momento, el otium, el tiempo libre, resulta para muchos criticable. El mismo Cicerón, que hubiese debido, más que cualquier otro, tener inclinación por el ocio, sólo se acomoda a él durante sus retiros forzosos. Más veleidoso que hombre de voluntad, afirmativo pero indeciso, Cicerón representa para nosotros, más que un doctrinario o un hombre de Estado, el testimonio irremplazable de una sociedad dividida y vacilante. Todo le preparaba para este papel. Hombre nuevo como Catón, pero mucho más flexible y más rápidamente adaptado a ese medio senatorial que le había acogido, de considerable cultura, muy abierto a las diferentes formas de pensamiento, inclinado a las amalgamas, es -dice Guglielmo Ferrero- “el primer hombre de Estado perteneciente a la clase de los intelectuales, el primero de esos escritores que han sido, a lo largo de la historia de nuestra civilización, unas veces los sostenes del Estado, otras los artífices de la Revolución”. En cuanto a Cicerón, no cabe duda: es el sostén del Estado, el pilar de la República. Perteneciente a la clase de los caballeros, pero muy preocupado por conservar la alianza con el partido senatorial moderado, lucha en dos frentes. Enarbola el ideal republicano de la antigua Roma e invoca la libertad y el derecho de todos los hombres nuevos a ocupar un lugar en el Estado y de todo ciudadano honrado a participar en los asuntos públicos, frente a cualquier tentativa de reacción oligárquica o de dictadura. Sin embargo, es inexorable ante el partido popular y la agitación de la plebe; estos hombres no representan para él más que una viciosa turbulencia. Rara vez se hallará un desprecio semejante por la “pordiosería”. Esas gentes sin dinero son gentes sin escrúpulo. Cicerón apenas puede representárselos en una forma que no sea en términos morales. Son gentes de mala conducta, malhechores, pícaros; se le nota satisfecho de encontrar a su cabeza despla- zados, es decir, gentes que no han sabido conservar sus bienes ni su moral. Para Cicerón no existe ya el antiguo partido popular; no hay ya más que facciones populares que no podrían reclamar la misma misión. Intenta reagrupar frente a ellas el partido de las “personas honradas”, coalición, por otro lado, heterogénea, que se define también de forma más moral que política: optimi, fortissimi, egregii, sapientissimi, hombres de bien, de corazón, selectos, de buen consejo; gracias a este criterio, puramente moral en apariencia, no se excluye a nadie ni se rechaza ninguna buena voluntad; es la “unión sagrada” en torno a una República que Cicerón encuentra, en su conjunto, aceptable. Es el partido del “justo término medio”, acogedor y conciliante, enemigo de todos los excesos de los que salen los trastornos revolucionarios; es el partido que arremete contra Catilina y Clodio, enemigos de la República, contra los senadores de presa, contra los publicanos abusivos. Nada más significativo que la siguiente carta de Quinto: “Conozco cuántas dificultades oponen los publicanos a tus generosas intenciones: combatirles de frente sería enajenarnos el orden a que más debemos, romper el lazo que los une a nosotros y por medio de nosotros a la República. Por otra parte, concediéndolo todo, arruinamos por completo al pueblo que estamos obligados a proteger” (trad. Navarro). Es el partido de la buena voluntad, con la habitual dosis de humanidad, obcecación y -también- hipocresía. El programa -por otra parte rápidamente sobrepasado- de Cicerón es conservar mejorando. Pero cuando se refiere a la patria romana piensa sólo en la Roma de Escipión. Este caballero recién llegado recuerda con nostalgia aquella época concluida de la historia romana, sin darse cuenta de que el nuevo ideal que Escipión aportaba, realizado ya, se ve ahora amenazado. Entretanto, desarrolla, al abrigo de esta protección, una ideología
  • 147.
    149 esencialmente ecléctica, imagende su tentativa de conciliación. Intenta, ante todo, fundar un idealismo político bastante flexible y -para decirlo todo- bastante superficial, que conviene a todas (o a casi todas) las familias espirituales. Quiere demostrar que el estoicismo y la Nueva Academia, lejos de contradecirse, están de acuerdo sobre los problemas más importantes, especialmente sobre el origen y naturaleza de la moral y la ley. En efecto, Cicerón necesita probar, por una parte, que la moral y la ley -que no es sino la expresión de aquélla- no constituyen una convención humana cambiante (lo que es la posición epicúrea; pero que también puede ser la postura legalista y realista de los antiguos romanos, apegados al derecho positivo). Y para ello necesita el idealismo proveniente de Platón; es preciso, dice, “buscar los límites que Sócrates fijó, y atenerse a ellos” (De Legibus, libro I). Esta proposición, expresada en términos concretos, significa que ni un tirano como Sila ni un anarquista como Catilina podrían, aunque legislaran, crear leyes válidas a las que un hombre honrado deba obediencia. La moral es un pretil frente a todos los arrebatos y seducciones. Todo hombre posee la forma esencial de lo humano -la razón- y es capaz de adherirse, mediante lo mejor de sí mismo, a una ley justa, convertida por este procedimiento en universal. Por otra parte, sin embargo, Cicerón, para llevar a término su empresa de unificación, necesita de la colaboración de los estoicos, cuyo ideal había sido sumariamente identificado desde los Escipiones con el ideal romano antiguo y cuya disciplina moral era muy eficaz. El punto de fricción reside en que, para los estoicos, la moral estriba en seguir a la naturaleza (con lo que esta palabra puede crear de equívoco, al confundir el derecho y el hecho), resultando “indiferentes” para ellos todos los tipos de actividad. Cicerón cree poder demostrar que el supremo bien de los platónicos y el bien único de Zenón son una misma cosa -lo Bello- y que, en el fondo, su polémica es puramente verbal (De legibus, I, 21). También aquí forma una “unión sagrada” en el frente de la filosofía contra todos los relativismos y escepticismos. Lassociedadeshumanassebasanalavezenlautilidadyelderecho,porunaexigencia innata al hombre “coetus multitudinis iuris consensu et utilitatis communione sociatus” (De Repub., I, 25). Cicerón concilia aquí el realismo de Polibio y el idealismo de Panecio. No hay oposición sino identidad entre la utilidad común y las utilidades particulares.Nopuedencombatirseentresísindestruirse.Sóloporirreflexiónyerrorcreyó César que podía satisfacer su propio interés en detrimento de la república (De officiis, I, 8). Por consiguiente, derecho, moral, interés particular e interés común son idénticos o se encuentran ligados; la humanidad es solidaria. La moral de Cicerón -nacida del conoci- miento de los filósofos griegos y animada por el espíritu de universalidad que comenzaba a ganar a determinados círculos romanos- puede extenderse, en principio, a todos los hombres.YaunquepolíticamenteCicerónnollevasusprincipioshastaelfinal,estáseguro moralmente de la igualdad de los pueblos. De las sociedades concéntricas que van del matrimonio a la humanidad, muestra su predilección por dos: “Aquella que reúne a las gentes que tienen parecidas costumbres y que se encuentran unidas por la amistad”, y, por otra parte, la patria, que es la más sagrada, pero a la que, no obstante, exige que sea justa. La inteligencia de Cicerón era demasiado flexible para ser profunda. Pero esto mismo le permitió colocar las bases de un ideal que podrá convertirse en el ideal de la heterogénea sociedad del Imperio. El gusto por los principios no le obscureció el sentido de las proporciones. Y esa especie de perspectiva sideral que confiere su grandeza al Sueño de Escipión le hizo presentir a veces que el Imperio debería sobrepasar a Roma. Esas asociaciones tienen una existencia real cuando obedecen a un plan (consilium). Pueden revestir tres formas: monárquica, aristocrática y democrática. Estas formas tienen diferentes ventajas: la primera prevé la abnegada dedicación tutelar (caritas) de una persona todopoderosa; la segunda goza del talento (consilium) de una élite; en la tercera se garantiza la libertad de cada cual. Siguiendo al pie de la letra a Polibio, Cicerón recomienda la Constitución mixta, que combina las ventajas de las tres precedentes y que es, de hecho, la Constitución romana.
  • 148.
    150 Algunas diferencias permitenapreciar la evolución histórica que va de Polibio a Cicerón: 1º) Polibio, prisionero de su doctrina de la evolución, no afirmaba de ningún modo la perennidad de la Constitución de Roma, limitándose a subrayar el contrapeso entre las distintas fuerzas. Cicerón, optimista, ve en esta mezcla una garantía, a la vez, de igualdad, digna de un pueblo libre, y de estabilidad. De esta manera transforma la perspectiva esencialmente histórica de Polibio en juicio de valor, al tiempo que afirma que esta Constitución es la obra de los siglos y no de un hombre. 2º) Mientras que Polibio indicaba un orden genético fijo, Cicerón ve múltiples posibilidades de degeneración. Por ejemplo, la democracia puede degenerar también en tiranía. Se incorpora de esta forma a la teoría política la idea directriz de Cicerón de que es preciso combatir en dos frentes. 3º) Cicerón indica con claridad su preferencia por la realeza como régimen “puro”, y aún dentro de ese régimen mixto, que goza de su predilección, prevé -en De República- la existencia de un cargo para un hombre virtuoso y sabio que sería como el tutor e intendente (tutor y procurador) de la República. Se ha llegado a formular la pregunta de si Cicerón abría la puerta a una teoría del Principado, pensando, por ejemplo, en Pompeyo o en sí mismo. No parece que haya que sobrevalorar esta innovación. El De Legibus, cuya tercera parte ofrece hacia la misma fecha una Constitución en regla, no menciona ese princeps. Cicerón, gran admirador de Escipión, se complacía, sin duda, como muchos otros romanos de la época, en imaginar un ciudadano modelo cuya auctoritas y ejemplo bastarían para reforzar el Estado. Principado y libertad La Ideología Oficial.- Nunca se eleva a teoría. La doctrina oficial mantiene que Augusto sólo ha restaurado la República, comprometida por las guerras civiles. Ha restablecido la paz en un mundo dividido. No reclama ningún poder especial, limitándose a reunir en su persona un cierto número de magistraturas tradicionales, después de haber entregado en el año 27, espectacularmente, todos sus poderes al Senado. Su testamento precisará, por lo demás, que fue superior en auctoritas a todo el mundo, pero no en potestas. La fórmula mejor acuñada, que acabará por imponerse, le presenta como imperator en las provincias y como princeps en Roma. Este príncipe todopoderoso está muy lejos, sin duda,deaquel princepsrepublicanoquenoteníamásprivilegioqueeldeopinarenprimer lugar en las sesiones del Senado. Pero la ficción está a salvo y la República aparece intacta. No resulta en absoluto sorprendente que no naciera entonces alguna nueva teoría, ya que se emplean todos los procedimientos para demostrar, contra toda evidencia que nada ha cambiado. Subsiste, en principio, la tradicional imagen de la Constitución romana; tampoco se desaprueba el famoso sistema mixto al que se atenían los discípulos de Polibio y Cicerón. El gobierno de Roma sigue siendo democrático, ya que el príncipe representa al pueblo romano y, a lo largo de las luchas políticas, se enorgullece de haber recogido su asentimiento (cf. el Testamento de Augusto). También sigue siendo aristocrá- tico, ya que los poderes del Senado permanecen, en apariencia, intactos. Y tiende a instituirse una especie de división: el príncipe imperator controla, en virtud de un poder proconsular, las provincias militares; y el Senado las provincias pacificadas. Las leyes corresponden, en principio, al Senado y, a título vitalicio, al príncipe; las finanzas dependen del Senado, pero el tesoro militar y su fiscus particular dependen del Emperador. No es éste el lugar de investigar qué realidad se ocultaba tras estos principios. Hagamos constar solamente que la propaganda imperial se limitó a recoger los temas de la ideología republicana, tal como habían sido formulados por Polibio y Cicerón, añadiéndoles esta corrección: uno de los tres elementos tradicionales de la Constitución republicana -el pueblo- ha delegado sus poderes en el príncipe, quedando la triarquía reducida, en realidad, a una diarquía. Esta corrección -decisiva en la práctica- no afecta a las bases teóricas de la doctrina; hay que esperar a Tácito para encontrar una desaprobación formal de las tesis de Cicerón sobre la Constitución mixta.
  • 149.
    151 La opinión públicaaceptó esta prudente propaganda. Augusto consiguió hábilmente la adhesión de dispersos pompeyanos. Heredero de César, pero magnánimo, campeón de la conciliación y de la unión nacional, protege una literatura que, a través de Virgilio o Tito Livio, celebra ante todo la grandeza, pasada o futura, de Roma. Esta grandeza del Imperio -en la que se invita a los romanos a reconocerse y admirarse- es, simultáneamente, la imagenmagníficadetrásdelacualsepuedeocultarelpoderpersonaldelpríncipeyelideal mediante el que cabe arrastrar a todos los romanos al exultante sentimiento de una obra que les sobrepasa, hacia una reconciliación que apague las luchas políticas. Constituye una invitación a mantener unida la res publica. Tampoco hay contradicción en que esta literatura celebre al mismo tiempo, en los poemas de Horacio y Ovidio, los placeres de la vida retirada, del campo y del amor; éstos constituyen el reverso, familiar y agradable, de aquella grandeza, y, como ella, desvían a los ciudadanos de las luchas intestinas. Esta res romana, este patrimonio común que el Imperio, fiel al menos en este punto a las fórmulas de la República, situaba en el centro de su propaganda, daba al pensamiento político europeo una enseñanza de gran porvenir. En efecto, esta forma de gobierno tiende en la práctica hacia la monarquía; pero, en su ideología, intenta negarla. Así, funda mediante este doble movimiento la noción de Estado, en la medida en que, al tiempo que se crea un Poder cada vez más personalizado y con un aparato diferenciado, este mismo Poder niega que tenga la libre disposición de ese considerable patrimonio que constituye el Imperio. Y es precisamente revelador que -como más tarde veremos- la herencia dinástica de tipo oriental no consigna nunca hacerse admitir como tal. El Imperio no es, en forma alguna, una propiedad transmisible. Además, los príncipes romanos no podrán nunca usar estos inmensos dominios como una propiedad personal que se pueda tratar, dividir y enajenar libremente, tal y como lo habían hecho Jerjes, Alejandro o los Ptolomeos. Son únicamente los depositarios de un patrimonio que pertenece, más allá de su gestión, a lo que la Constitución mixta llama populus romanus. Esto era, ciertamente, una abstracción a la que se podían endosar muchos comportamientos, pero bastaba, al menos, para equilibrar las influencias orientales. Marco Aurelio sabe, al recibir el peso del Imperio, que acepta, junto al Poder, la suprema servidumbre. Esta concepción, heredera de la época en la que la cosa pública estaba constituida por una ciudad, se mantendrá orgullosamente a lo largo del principado, constantemente reanimada por una influencia griega en la que predominaba el imperativo del sacrificio cívico. Al instituir una realidad política y material diferente a la sucesión de los gobiernos, iba a permitir dominar la inmensa transferencia que se preparaba, y a dar durante siglos al destino político de Occidente, a pesar de los retrocesos y olvidos, su carácter específico. El principado es, en este punto capital, profundamente diferente de las monarquía orientales y helenísticas. No obstante, las imita en otras cuestiones. Así, los que lo encomian tratan de demostrar que Roma no es solamente una nación victoriosa, sino también una nación escogida, y que Augusto no es tanto un general victorioso como un hombre providencial, el agente de una fuerza que le rebasa. En el Deus nobis haec otia fecithaysobretodo,indudablemente,adulación;peroelvocabulariotomadodelospoetas cortesanosdelOrientehelenizadoseprestababastanteaestosequívocos,enelmomento en que Augusto organizaba, metódicamente, su propia divinización. Gran Pontífice a partir del año 14, va a colocar sin ruido la religión al servicio de su autoridad y a preparar los elementos de su propio culto, siempre ligado empero -y esto es característico- al de Roma. El sentimiento popular, que desde Escipión Emiliano gustaba dirigirse hacia los protegidos de la fortuna, servirá en adelante, canalizado por la muy formalista y política religión romana, para asegurar el prestigio del príncipe. Lo que Augusto no quería obtener abiertamente de la ley se lo procura por intermedio de la religión. El éxito de esta alianza entre la autoridad personal y la religión inaugura a término fijo una tradición rica y duradera en la historia de las ideas políticas europeas.
  • 150.
    152 Las Resistencias ylos compromisos del Estoicismo en el Siglo I El problema que domina la reflexión política hasta los Antoninos es, en lo esencial, el que formulará Tácito, en claros términos, a finales del siglo I: las relaciones entre el principado y la libertad. Este problema se plantea principalmente al antiguo personal dirigente -caballeros y senadores, altos funcionarios y notables- que se encuentra en contacto directo con el nuevo Poder y en conflicto, abierto o latente, por la preeminencia. Las ideas políticas las hallaremos o en ellos o en sus portavoces; en cambio, las sátiras de un Marcial o de un Juvenal, parásitos o pequeños burgueses, nos proporcionan muy pocos elementos. Hay que observar, en primer lugar, que ninguno de estos notables rechaza totalmente el principado como forma de gobierno ni piensa de verdad en volver al pasado. Incluso Lucano, el campeón de las ideas pompeyanas, ataca al cesarismo sólo por enemistad personal con Nerón. Considera que el Imperio es necesario. “Se necesita una cabeza para este cuerpo inmenso”, repiten todos a porfía. Y, cuando ensalzan las virtudes de Catón de Utiquia o Bruto, se apresuran a precisar que no alaban el ideal político que estos héroes representaban, sino su carácter, su ejemplo moral. Se convierten en defensores -según la excelente fórmula de Gastón Boissier- de las virtudes republicanas, no de su Constitu- ción. En efecto, la necesidad de un Poder personal fuerte se impone a ellos como a todos. Prueba de ello es que, cuando la conspiración de Pisón (65 d.C.), los conjurados habían previsto que éste substituyera a Nerón. Pero, sabiendo que un emperador no puede gobernar de verdad sin refrenar y reducir a la aristocracia, esta quiere su emperador. Acepta la institución, pero pretende convertirla, mediante un gran lujo de garantías morales, en inofensiva. La contracción en que se encontraba encerrado explica la pobreza doctrinal del movimiento de resistencia al Imperio. En el momento en que los príncipes quieren buscar en la tradición la forma de enmascarar los progresos de su autoridad, los notables intentan también encontrar en ella con qué limitar este nuevo, inevitable pero intolerable poderío. Como buscaban más una ideología que instituciones, encontraron, naturalmente, el estoicismo. Nada original podía salir, ciertamente, de semejante actitud, que permite medir la sorprendente plasticidad de esa filosofía. El estoicismo, después de haber dado un cierto tinte ideológico al programa de los Gracos, es reivindicado también por los notables como energía moral del espíritu republicano, y va a alimentar sus resistencias y sus compromisos. Esta plasticidad proviene principalmente de que, en la doctrina, las relaciones entre el orden y la libertad son susceptibles de todas las adaptaciones y admiten todas las dosificaciones. La libertad es para el estoico, por una parte, la aceptación consciente de un orden natural o razonable y, por otra, un bien inalienable. No cabe pensar en una fórmula más flexible. No debe sorprendernos el que nunca pueda obtenerse de ellos una definición objetiva y política de esa noción de libertad. Por un lado, el sabio siempre permanece libre, siendo su libertad interior absoluta; siempre puede retirarse sobre sí mismo y, en el límite, hasta sustraerse, mediante la muerte voluntaria, a cualquier presión. Por otro lado, al ser la adhesión a un orden la manifestación exterior de su libertad, basta con que tal orden se le presente como racional para que tenga la sensación de ser libre al someterse a él; ¿y qué orden puede parecerle racional sino aquel en el que participa? En definitiva, el estoicismo, que se hace pasar por el sistema más riguroso es, por el contrario, quien de forma más simple, justifica los oportunismos. Permitirá a los notables romanos del siglo I definir con flexibilidad las condiciones de su colaboración con el Imperio, tanto justificando la adhesión al orden establecido como permitiendo una altiva retirada. La flexibilidad del estoicismo ya incluso más lejos. A la pregunta “¿Debe el sabio ocuparse de política?”, la doctrina responde, por medio de Séneca, en dos sentidos opuestos.En DeOtio(61-62)exhortaaSerenolaabstenciónpolítica;peroDeTranquilitate animi (49) predica la acción. Los antiguos maestros habían dado ejemplo, ya que, si bien Zenón, Crisipo y Cleantes se mantuvieron apartados de los negocios públicos, habían, sin
  • 151.
    153 embargo, animado asus discípulos a participar en ellos. El ocuparse de sus semejantes corresponde, para un estoico, a un deseo de la naturaleza. Pero la política en sí misma pertenece a las cosas indiferentes, y sólo por el uso se convierte en fuente de actos virtuosos o censurables. De esta forma el estoicismo, abierto a todas las casuísticas, sin imponer ni excluir los compromisos políticos, pero protegiendo en cualquier situación la dignidad, será un instrumento ideal en el dramático regateo que la nobleza romana entabla con el Poder. El “solidarismo” y el Imperio Estoico Sin embargo, otras fuerzas menos desengañadas tomaban el relevo de la aristocracia romana. El reinado de Nerva anuncia el Imperio liberal. La colaboración entre el príncipe yelSenadovaapasar,aparentemente,porundichosoperíodo.Lasquejasdelosnotables parecenapaciguarse.Y,aunqueelpoderquedadehechoenlas manosdelpríncipe,todos tendrán en adelante el sentimiento de servir a una misma causa. La adhesión de los notables provinciales, objeto de las atenciones imperiales, constituye el elemento deter- minante de este apaciguamiento; sobrepasa y cubre las reducidas y exclusivas miras de la nobleza romana. El sistema constitucional de la República había pasado ya; pero se edificó, en torno al patrimonio moral que dejaba y del sistema político que lo sustituía, una unanimidad no simulada. El Imperio confirma el poder del príncipe y el príncipe asegura la cohesión del Imperio. La Solidaridad del Imperio Laconquistaromanaofreceeldobleaspectodeunacontecimientomilitarydeunhecho civilizador.Yfuetanrápiday-enrelaciónconlosimperialismosprecedentes-tanduradera, precisamente porque la historia más lenta de la civilización había preparado los mil canales a través de los cuales la política y la estrategia romana iban a asegurarse sus victorias. Los romanos vencieron con la mayor facilidad a los pueblos helenizados y, por tanto, políticamente civilizados; parece como si esa conciencia politica no hubiera servido más que para hacerles evidente la superioridad romana. Los romanos mantuvieron después su autoridad mediante la creación de ciudades en aquellos territorios conquista- dos que desconocían este régimen, como si la vida en la ciudad de tipo helénico fuese la prenda de su obediencia y la señal de su pertenencia a una civilización de la que Roma era fiadora. Tal subitaneidad espectacular y como maravillosa, por un lado, y ese carácter -podríamos decir- de necesidad, por otro, dominaron durante mucho tiempo las reaccio- nes de los pueblos sometidos. a) Supremacía y fortuna de Roma. Parece, en efecto, que muchas ciudades, al tiempo que resistían al invasor, estaban ya en el fondo de sí mismas convencidas de la necesidad de unificarse bajo un mismo dueño. Así lo atestigua la reacción de un griego de gran familia, patriota y cultivado, como era Polibio. Prisionero de los romanos en calidad de rehén, éstos le absorben y conquistan. Su patriotismo o, mejor dicho, su particularismo se disuelve instantáneamente. Se diría que el espíritu griego, refractario a toda confede- ración, se abre a proyectos más grandiosos. Pero Polibio hará aún más: dará una teoría histórica del imperialismo romano -lo que Grecia no había sabido hacer para Atenas ni para Alejandro- que alimentará durante siglos el espíritu político y que asegurará a Roma una especie de monopolio de derecho, de hipoteca sobre la historia, especialmente cuando los cristianos la sistematicen a su manera. Polibio reconoce en signos ciertos la futura grandeza de Roma; su perfecta organización política, su técnica militar y el espíritu mismo de los romanos hacen de ella una nación privilegiada a quien necesariamente corresponde el Poder. Los verdaderos herederos de Alejandro no son los Ptolomeos ni los Seléucidas, sino los romanos. Las historias nacionales van a fundirse desde ahora en una historia romana, que las englobará a todas. Por tanto, Roma fundamenta en cierta manera supretensiónalasupremacíay,muypronto,alauniversalidad,sobreunaautodesignación.
  • 152.
    154 El sentido dela Historia era invocado, quizá por primera vez, de manera explícita para justificar, en el presente, una opción política. Junto a la Historia, pero más próximas a la fe popular, se invoca a la Fortuna y a la Providencia, sobre todo en el Oriente helenístico. Como hubo una Fortuna de Alejandro, hay una Fortuna de Roma. Esta idea recorrió de seguro todos los caminos del Imperio, recogiendo los sufragios de todas las escuelas. En todo caso, Plutarco, en su opúsculo sobre LaFortunadelosromanos,declaraqueaveriguarsilosromanosdebensugrandeza a la virtud o a la Fortuna constituye un problema ya tradicional. Sin descartar la influencia de la virtud, exalta el papel de la Fortuna: ha dado su poder a Roma, “que es para todas las naciones como una vestal sagrada y bienhechora”. De esta forma, Roma se convierte además en una ciudad “elegida”, favorita de los dioses. Y el interés de los demás pueblos reside en tratar de beneficiarse indirectamente de los favores que la Divinidad concede a los romanos. Es muy característico también en Plutarco, burgués nacionalista y apasio- nado por un cierto patriotismo cultural, el procedimiento de las “vidas paralelas” mediante el que confronta, metódicamente, héroes griegos y romanos. La grandeza de Roma, universalmente admitida, se convierte en el patrón indiscutido con el que se mide toda grandeza y en el patrimonio común en cuyo provecho se realizan toda clase de transferencias. b) El cimiento romano. Naturalmente, esta unificación no se produjo en manera alguna sin desgarramientos, tanto en una como en otra parte. Algunos romanos, dominados por un reflejo particularista, aceptaron con dificultad el cúmulo de múltiples ocupaciones que la conquista y sus consecuencias imponían. El desprecio de los romanos antiguos por el extranjero, más tarde el desprecio del provincial romanizado por los países recientemente conquistados y, por último, el desprecio muchas veces pública- mente ostentado del griego por el asiático, contrarrestaron frecuentemente la obra de fusión. Juvenal (65?-l28) sueña con una Roma estrictamente latina que conserve las virtudes de las pequeñas ciudades italianas: “No puedo soportar, Quirites, una Roma griega” (Sat., III, 60). Pero estas reacciones acaban por limitarse al terreno religioso o literario. Al igual que las fantasías de Tácito sobre la pureza de los germanos, resultaron retrospectivas y sin porvenir. Más serias fueron las reacciones de los pueblos sometidos. Indudablemente algunos resistieron moralmente a la autoridad romana. Pero -excepto los judíos- no formularon nada propiamente político. En la mayoría de los casos las naciones, aun reconociendo más o menos la autoridad del Imperio, dirigieron su odio hacia la ciudad de Roma, pletórica y corrompida, madre de todos los vicios, enriquecida por el pillaje del Imperio, monstruoso parásito del mundo mediterráneo. Dion Crisóstomo es un ejemplo de tales declamaciones: los Apocalipsis judíos y el de San Juan son su forma exagerada y cataclismal. Pero poca cosa iba a subsistir de estas esporádicas agitaciones. De un extremo a otro del país una clase social, étnicamente heterogénea pero culturalmente cada vez más homogénea, tiende a asegurar la unidad del Imperio. Esta clase de notables cultivados, progresivamente requerida desde Vespasiano a las responsabilidades políti- cas, estoica naturalmente, encuentra en el ejercicio de una razón y una moral, aproxima- damente idénticas del Ebro al Tigris, un motivo poderosísimo para creer, al mismo tiempo que en la universalidad de su genio, en la unidad del Imperio. Les anima un doble sentimiento. En primer lugar, el de su deuda hacia la Roma que hace reinar en todas partes su justicia, su orden y su paz. Desde ahora han de pensar en el Imperio como un marco permanente y necesario de su vida. Elio Arístides, en nombre de la aristocracia jónica, declara: “Así como en las grutas los murciélagos se aferran a las piedras y unos a otros, así todos están colgados de Roma, temiendo por encima de todo ser separados de ella” ( Arístides, XXVI, K 29). Sentimiento, en segundo lugar, de que, dentro de ese asilo de paz, una cultura universal ha unificado al mundo en la alegría. Elio Arístides, como un eco del Pericles elogiador de Atenas, alaba a la Roma, tutelar y liberal, que ha hecho de su Imperio un universo de regocijo. “El mundo entero parece estar en fiestas; todas las ciudades han renunciado a sus antiguas rivalidades, o más bien una misma emulación les anima a todas: la de parecer la más bella y encantadora”. (ibíd., 68)
  • 153.
    155 Todas las escuelascontribuyen, sobre esta base, a justificar filosóficamente este sentimiento de unidad. Pero quizá nadie mejor que los estoicos. Todos ellos mostraron, de Panecio a Marco Aurelio, que la verdadera ciudad del hombre es el universo y que, por encima de las diferencias de raza, ciudad y lenguaje, reina en la humanidad una profunda unidad. Plutarco resume su doctrina cuando, burlándose de ellos en la Contradicciones de los estoicos, declara: “Que los discípulos del Pórtico no pueden tratar de política sin afirmar que el mundo es único y finito y que una sola potencia lo gobierna”. Pero el Imperio romano, que para los espíritus de su tiempo coincide prácticamente con la tierra habitable, debe necesariamente, al representar a la “cosmópolis” en el nivel político, reivindicar idénticos caracteres. Nunca se insistiría demasiado sobre la importancia política de semejante estado de espíritu, que, reforzado por el cristianismo, perpetuará durante siglos el sentimiento razonado o confuso de la unidad humana o, al menos, del mundo mediterráneo, antes de que un patriotismo -completamente diferente al del civismo antiguo- venga, a su vez, a fragmentarlo. Pero el estoicismo colocaba en primera línea otra idea que completaba admirablemen- te la nación de unidad. Al tiempo que descalificaba las comunidades intermedias, afirmaba la solidaridad de los diferentes elementos del universo. Por consiguiente, reagrupaba, dentro de una comunidad extendida hasta los límites del Imperio, a las individualidades que su primera tarea había podido liberar. Marco Aurelio -emperador del 161 a 180- no cesa de repetir en su colección de Pensamientos que el individuo nada es en comparación con el universo y con el tiempo que pasa. Unicamente cuenta ese conjunto del que el hombre es una parte. “Colaboramos todos al cumplimiento de una obra única, unos con conocimiento de causa e inteligencia, otros sin darse cuenta” (VI, 42, cf. IX, 23; trad. P. Ballester). Trátese de solidaridad cósmica o política, el estoicismo buscó constantemente, a partir de finales del siglo I, el fundamentar y organizar, en un universo tan abigarrado, el civismo imperial. Esta filosofía, vacía de contenido político pero rica en imperativos generales (sacrificio ante el interés general, sentido de la unidad del mundo civilizado, aceptación de una moral común), fue el crisol donde se elaboró, al menos para las clases privilegiadas, una nueva idea de Imperio. Concibió el Imperio como un sistema (según la palabra tan apreciada por Marco Aurelio), o sea, como un conjunto solidario en el que no domina una autoridad impuesta, sino la obligación moral de participar en el trabajo común. Hasta su imaginería se modela sobre las necesidades de la política: el monoteísmo -al menos intelectual-, que afirma o sugiere, contribuyó a concentrar las esperanzas y la obediencia del creyente tanto en la monarquía terrestre como en la monarquía divina. Tales temas son constantes en la literatura estoica. Pero quizá el ejemplo más elocuente es el Boristenítico de Dion Crisóstomo, en el que el orador desarrolla, ante una comunidad helénica del Ponto Euxino, aislada entre los bárbaros, una definición de las cosmópolis. Esta comprende la Ciudad de los dioses - la única perfecta (pues es, en la terminología estoica, la de los astros, de curso fiel a las leyes)- y las ciudades de los hombres, diversamente imperfectas, más o menos obedientes a las leyes, pero unidas a la Ciudad de los dioses como los niños lo están a los ciudadanos en una misma ciudad. El estoicismo desarrollaba así, sobre estos cómodos esquemas, el sentimiento de un valor ejemplar y unificador del orden divino -por consiguiente, del orden a secas- cuyo beneficio iba, íntegro, al Poder imperial. c) Roma y el mundo. En el plano concreto de la conciencia popular se corría el riesgo de chocar con peligrosos exclusivismos, bien fuesen helénicos o romanos antiguos. Estos conflictos se apaciguan poco a poco. Cicerón divide el mundo en tres grupos: Italia, Grecia y los bárbaros. Sin embargo, era demasiado grande la tentación de fundir los dos primeros términos para oponerlos más claramente al último. El mejor modo de fusión era la utilización de una filiación. Por esta razón Virgilio exalta a Eneas, héroe troyano (y, por tanto, a la luz de la leyenda, helénico) y, al mismo tiempo, antepasado lejano de los romanos; se asegura de esta forma la unidad espiritual de las dos civilizaciones dominantes y se confirma el condominio latino-helénico sin agravio para el amor propio. Dionisio de Halicarnaso emprende el mismo trabajo de fusión cuando intenta probar que
  • 154.
    156 el latín esun dialecto griego. Es verdad que, según los lugares y las coyunturas, algunos, como Vitruvio, pondrán el acento sobre la primacía de Roma, que ha podido integrar todo, y otros, como Libanio, sobre la importancia de la pareja Roma-Grecia. Pero, en conjunto, las nuevas generaciones, instruidas en Atenas, Rodas y Pérgamo, o en la propia Roma por maestros foráneos, y formadas en una humanitas calcada sobre la filantropia griega, son menos sensibles a estas distinciones que a la unidad de una cultura común. Además, ni los bárbaros merecen ya tal nombre. Los bárbaros de ayer son ahora los mejores protectores de esta civilización. La nación retrocede sin cesar. El edicto de Caracalla pone punto final a esta evolución. Todos los habitantes del Imperio libres de nacimiento tienen la ciudadanía romana. Nace una nueva noción para la conciencia política, enteramente diferente de la ciudadanía municipal de los griegos o de la vinculación personal característica de las dinastías helenísticas, a la escala de esta potencia de nuevo tipo a la que se encadena desde ahora el ciudadano: el Estado romano. El término de “bárbaro” se desmenuza, al contrario en significaciones fragmentarias y negativas, para designar a quienes, más allá del limes, carecen en absoluto de vinculación con el Imperio y no toman parte en la civilización. La doctrina del Príncipe Si el siglo primero fue el de las negaciones, el II será, por el contrario, el de las construcciones doctrinales, más o menos originales, mediante las que los notables intentan definir y, llegado el caso, limitar la autoridad del príncipe. Hemos llamado la atención sobre la adhesión entusiasta de la burguesía, sobre todo provincial, al Imperio liberal. Subrayemos también que todos estos doctrinarios -salvo Plinio el joven, que aportará en cierta manera el homenaje de los romanos- son griegos o, al menos, de cultura griega. Basta con decir que los temas que desarrollan tienen su origen en la tradición helénica o helenística y se adaptan, de cerca o de lejos, a la situación particular del emperador. Esta observación puede aclarar a veces cambios de perspectivas; en todo caso muestra, en cierta medida, la forma en que el pensamiento político romano desconcertado por un fenómeno político nuevo, tuvo que dirigirse a tradiciones paralelas. a) El “Panegírico” de Trajano (100), compuesto por Plinio el Joven, marca una fecha importante, en la medida en que aporta al Imperio el acuerdo de los notables romanos; además, representa seguramente, bajo el elogio, el fuero que éstos pretendían imponer como contrapartida. Su valor doctrinal es escaso. Pero aclara, al menos sobre un punto, uno de los fundamentos ideológicos del principado: el Imperio es de quien lo merece. Como ya sabemos, el Imperio había evitado adoptar la sucesión hereditaria del reino helenístico, como signo demasiado evidente de monarquía. No podía aceptar, sin caer en la anarquía, el principio de la elección. Se atuvo, así, al sistema de adopción, con modalidades y éxitos diferentes. Los Antoninos representan, precisamente, la edad de oro de esta práctica: el futuro príncipe, adoptado por el emperador, era asociado a los asuntos públicos mientras vivía este último y reconocido sin dificultad como su sucesor. Este uso de la adopción, según Plinio (Pan., 7), se justifica por la necesidad de abrir a todos, fuera de los azares de la filiación natural, la competición del mérito: “El que ha de extender su imperio sobre todos debe ser elegido entre todos” (trad. A. d’Ors). Por lo demás, pueden encontrarse estas ideas, que eran de seguro las tesis oficiales, en el discurso que Tácito atribuye a Galba cuando describe la adopción de Pisón (Tácito, Hist., I, 15-16). No fundándose este poder sobre un criterio seguro como el de la filiación familiar, había que idealizar mediante otros procedimientos a su detentador y legitimar, mediante un excep- cional mérito moral, a quien no había sido designado por el indiscutible arbitraje de la sangre. El mejor gana: la monarquía imperial es una aristocracia sin pluralismo. Se trataba, ciertamente, de una ficción, ya que los signos a los que se reconocía este mérito eran fluctuantes y, además, la elección real en este pretendido concurso dependía, a discreción, del soberano reinante. Sin embargo, como esta doctrina tenía una fuerza de persuasión considerable, legitimaba hacia atrás al soberano elegido y justificaba la
  • 155.
    157 obediencia que, desdeentonces, le era debida. Hay pocas dudas sobre la existencia de una estrecha relación entre la práctica de la adopción y la teoría del mérito; la una es garantía de la otra b) Dion Crisóstomo. Este mérito tiene, como fundamento y expresión, una serie de virtudes imperiales cuyo catálogo, fastidiosamente semejante, salvo algunas variantes u omisiones, se repite en todos los autores, moralistas o políticos. El carácter convencional de estos desarrollos y su continua repetición hace pensar que existe en ellos la expresión de una verdadera doctrina política, incansablemente expresada bajo esa apariencia puramente moralista. Plinio el Joven los utiliza sumariamente cuando, a través de Trajano, hace el retrato del príncipe modelo (Paneg., 44-45). Sin embargo, Dion Crisóstomo es quien ofrece el cuadro más acabado. Rico burgués de Prusa, en Bitinia, nacido hacia el año 40 d.C., Dion fue primero sofista; después, convertido al estoicismo, vive en Roma, de donde, bajo Domiciano, es expulsa- do; vuelve perdonado, en los reinados de Nerva y Trajano. Debemos a él, especialmente, cuatro Discursos sobre la realeza, un discurso pronunciado en las fiestas de Olimpia, el Olímpico, y otro pronunciado ante los Getas, el Boristenítico, que contiene lo esencial de su pensamiento político. Son documentos tanto más importantes cuanto que emanan de una personaje que interviene en los negocios públicos. Su pensamiento no es original. Se inspira en amplia medida en el estoicismo tradicional y en los temas del cinismo, sin perjuicio de otras influencias. Representa -como Cicerón más de un siglo antes- el punto de vista de un notable ilustrado (esta vez, de un provincial). Y el eclecticismo que se traduce bajo las fórmulas de escuela y las abstracciones, corresponde quizá también a la preocupación por adaptar su filosofía a una situación política y a sus problemas particulares. Fue el filósofo de la monarquía. 1º) Para él, la monarquía es, sin duda alguna y por entero, el sistema político ideal. No se trata ya -como en el estoicismo anterior- de equilibrarla mediante elementos aristocráticos o republicanos. El rey es el elegido de Dios. Su poder emana de Zeus. El mismo es hijo de Zeus. Existe, por otra parte, una correspondencia entre la influencia soberana que Zeus ejerce sobre el mundo y la que el monarca ejerce sobre su reino. Pero en seguida hace notar y subrayar que el rey es hijo de Zeus solamente en un sentido figurado, esto es, que es “de Zeus” cuando este último le ha dado la ciencia real, sin la que no es más que un tirano sin legitimación. Dicho de otro modo: aunque la monarquía es de origen divino, no por ello todo poder real es divino. Está claro que la doctrina de Dion se inspira ampliamente en la que se elaboró bajo las monarquías helenísticas y que hizo que todo el pensamiento político romano, muy desprovisto, en realidad, de ideología monár- quica, se beneficiara de toda la tradición constituida anteriormente en Oriente. Pero, al mismo tiempo, Dion utiliza sin imitar. En efecto, el estoicismo de la época helenística hablaba, en su escuela, del sabio que, cuando llegaran los tiempos, sería rey; la doctrina imperial oficial, sin aguardar tiempos venideros, adornan con todas las virtudes al rey que la fortuna había elevado al trono. Pero estas dos corrientes de pensamiento -filosófica y cortesana- permanecían paralelas. Con Dion se confunden. 2º) El poder del rey es absoluto, pero no arbitrario. Así como el gobierno de Zeus está caracterizado para un estoico por el orden y por la regular realización de las leyes naturales, así la voluntad del rey debe mostrarse siempre conforme con la ley suprema: la de la recta razón, la del logos. Es difícil adivinar lo que para un estoico de esta época se ocultaba de concreto tras esta vaga fórmula. Pero seguramente se trataba, más que de imponer al absolutismo una limitación, de exigir que la política que se sugiera estuviera de acuerdo con los datos de la conciencia ordinaria. Además, Dion consideraba la posibilidad de una segunda limitación: la tradición estoica y cínica exigía virtudes
  • 156.
    158 personales y humanas(laboriosidad, sobriedad, sabiduría, etc.) del rey; la tradición socrática-platónica se ocupaba de cualidades completamente especiales, diferentes de lasdelamoralprivada,yenlasquesesituabalaesenciadelapolítica:suconjuntoformaba la ciencia real tan apreciada por Platón. Dion Crisóstomo combina ambas: el rey debe poseer la ciencia política para gobernar y las cualidades morales para ser un ejemplo a los ojos del pueblo, de cuya educación debe cuidar. Por consiguiente, el rey debe ser, a lavez,eljefecompetenteyeficazdeeseinmensocuerpoyelsabioejemplarqueelImperio merece por sus virtudes. 3º) Podemos también medir el camino recorrido desde Séneca. En el De Clementia Séneca exponía las garantías que el pueblo -lo mejor, los notables- exigían del soberano, y pedía que las relaciones establecidas entre el Poder y el individuo fuesen las de padre a hijo, lo que excluía las relaciones de propietario a objeto poseído o de amo a esclavo. Aquí también la doctrina se ha precisado, pues las detalladas virtudes que se atribuyen al rey son otras tantas exigencias que se le imponen. La idealización de la función monárquica lleva consigo un reverso: es como un contrato que los notables, por medio del estoicismo, imponen al Poder imperial: obediencia absoluta al soberano, pero a condición de que cumpla con sus deberes. Así, la posición estoica, que parece alinearse, a la vez, sobre la religión oficial que diviniza al emperador y sobre el principio de autocracia absoluta, toma, en realidad, sus distancias, subordinando el reconocimiento, tanto de la divinidad como de la autoridad, a ciertas condiciones. La preocupación de todos estos filósofos -que se va precisando de Séneca a Dion- es, manifiestamente, la siguiente: fortificar ideológicamente el principio monárquico, principio de orden, renegando de la antigua debilidad estoica por la Constitución mixta; pero mantener la posibilidad de una censura o de una desaprobación respecto a la persona real. También aquí podría distinguirse fácilmente una relación entre el sistema de sucesión practicado y la doctrina estoica. 4º) Por último, bajo la brillantez del discurso, se observan algunas imprecisiones, tal vez intencionadas. El rey está por encima de la ley, ya que su poder es absoluto y la ley no es sino el del rey (Disc., 3, 43). Sin embargo, parece que se ha de entender aquí que es el rey quien da fuerza a la ley; y no que el rey tendría razón en infringir las leyes. Muy al contrario, reina por las leyes y en el marco de las leyes. Y si se declara que la realeza es una magistratura irresponsable, esta afirmación sirve para subrayar la diferencia que separa a esta doctrina de las antiguas “Constituciones mixtas” o de las doctrinas que de ella derivan. Aquí no existe ninguna instancia superior al rey; pero esta irresponsabilidad no es una teoría de la “voluntad arbitraria”, ya que Dion exalta el valor, no sólo de la ley razonable, sino de cualquier ley establecida, e incluso sugiere al emperador que se aconseje de los colaboradores que le asisten en una especie de Consejo. (Agamenón o De la realeza) c)“Pensamientos”deMarcoAurelio(121-180).Graciasaellosconocemoselestado deánimoconqueunsoberanomodelopodíaasumirlastareasqueleeranimpuestas.Este príncipe estoico nos ha dejado una colección de máximas, grandiosas y decepcionante a la vez, que no contiene -por así decirlo- rastro de política en el sentido estricto del término, sino tan sólo una metafísica y una ética. Se advierte a Marco Aurelio preocupado sobre todo por una sabiduría personal y, por así decirlo, por una especie de desapropiación personal que constituye la mejor respuesta a los consejos de Dios. Es, ante todo, un sabio ejemplar. No encontramos ninguna indicación sobre su oficio de emperador. Diríase que se agota por entero en la práctica de la justicia, virtud general, o en ese deber de actividad social que para cada uno predica. La moral ha absorbido completamente a la reflexión política.
  • 157.
    159 El desgaste delEstoicismo De esta forma, el estoicismo, después de dar a los últimos romanos libres una razón para combatir, se había convertido en el regulador de un Imperio unificado y bien establecido. Aseguraba el ejercicio moderado del poder monárquico e imponía a todos, como un categórico deber, la participación en los negocios públicos. Había llegado a ser la filosofía ordinaria de un Imperio de doble figura grecorromana que no parecía ya sujeta al devenir, de una civilización tan estable que parecía una estructura definitiva del universo. El tono que adopta Marco Aurelio no engaña : la Historia se ha detenido y la política no es sino conservación. Y, sin embargo, ese Imperio -y, con él, el estoicismo- se encuentra en vísperas de cataclismos militares y económicos en los que zozobrará especialmente esa aristocracia de la que el estoicismo había sido la levadura. Terribles sacudidas van a conducir a inapreciables transformaciones. El poder monárquico, trastornado, se endurece; la influencia oriental, contenida por el espíritu grecorromano, invade el Imperio; las religiones bárbaras y su mística, así como el paganismo tradicional y el racionalismo al que iban unidas, emergen ampliamente. El estoicismo es suplantado, engranparte,pornuevosmovimientos,elmásimportantedeloscualeseselneoplatonismo. La significación política del neoplatonismo no resulta, sin embargo, clara. Si nos fiamos de las alusiones que contiene la novela de Filostrato sobre Apolonio de Tiana, parece representar una fuerza de conservación más segura e impermeable que la doctrina del Pórtico; predicaría el respeto absoluto por una realeza que procede directamente de la divinidad. Por una parte, contribuye, mediante su implícita religiosidad, a reforzar la idea de que el orden social está impuesto por la divinidad, y subraya que la realeza es la imagen y emanación de la divinidad, concesión que el estoicismo nunca había aceptado de modo formal. Por otro lado, su cosmología jerarquizada y su metafísica de hipóstasis se amoldan perfectamente a un Imperio que descansa también sobre una jerarquía oriental. Sin embargo tenemos pocos textos de la época anterior a Temistio, que es ya tardía. Porlodemás,elneoplatonismovaaentrarrápidamenteenconcurrenciaconunanueva doctrina, madurada en la abstención, pero dispuesta ahora a intercambiar con el Imperio un mutuo apoyo: el cristianismo. El cristianismo, después de haber adoptado muchos temas estoicos durante su período obscuro y subterráneo, probará su fuerza expansiva desempeñando todas las funciones políticas que el neoplatonismo debería asumir. Su historia es, a partir de Constantino, en parte paralela; pero el neoplatonismo, plagiado, distanciado en la puja, inutilizado, debería ser rápidamente excluido de esta concurrencia. Para medir la fuerza de expansión política del cristianismo de la época constantiniana es, indudablemente, necesario relatar la historia de sus orígenes. Séneca y el “De Clementia”.- Debemos al genio flexible de Séneca el intento más destacado de amalgamar los dispersos elementos de una doctrina puesta a prueba primero por los acontecimientos. Considera como seguro que existe una especie de situación inmejorable para el principado. Es, en realidad, la que quiso establecer Augusto, y a la que es preciso volver tras los excesos de Tiberio, Calígula y Claudio, que se han conducido como tiranos. Preceptor (49-54) de Nerón, más tarde ministro (54-62), intenta volver a poner en marcha el sistema diárquico, modificación de la antigua Constitución de Polibio y, según cree, programa de Augusto. El discurso-programa de Nerón -redactado por Séneca- definía de forma explícita esta protección: “Ex Augusti praescripto imperatum se” (Suetonio, Vida de Nerón, 10). Sin embargo, leyendo el De Clementia se percibe hasta qué punto esta diarquía es irreal. Séneca intenta definir en esta obra al buen César. Su doctrina es simple: La naturaleza impulsa a los hombres a darse un jefe. En consecuencia, se necesita un príncipe, pero éste debe actuar en interés de sus súbditos
  • 158.
    160 y no enel suyo propio. Es tutor y no amo; representante del pueblo provisto de un poder divino, no un Dios. Debe ser, ante todo, el servidor e intérprete de las leyes. Se hace visible el cuidado de Séneca por dar un estatuto a un régimen que tiende hacia la monarquía, pero al que se trata de alejar de tal orientación. El programa de la diarquía habría exigido una división de la autoridad entre el príncipe y el Senado. Ahora bien, la obra de Séneca ponía totalmente de manifiesto que nada existía sin concesión del Emperador. Los mismos títulos de sus obras -De Clementia, o su pareja, De Ira- prueban que la personalidad del príncipe es, en última instancia, el elemento determinante y que la única esperanza que cabe formular es que el príncipe sea un sabio. Quedaba por precisar lo que había que entender por sabio, ya que aquí comenzaba, bajo apariencias morales, el verdadero problema político. Cuando Séneca exige del emperador que tenga las virtudes estoicas quiere decir que debe aceptar el ser tan sólo el gestor desinteresado de una autoridad que no conoce otros límites que los que se impone a sí misma. Ser un sabio significa olvidar todo lo que no sea convertirse en servidor, tanto de la ley positiva como de la ley moral. El sistema de Séneca descansaba en un acto de fe; suponía que el príncipe aceptando espontáneamente el principio diárquico, iba, a la vez, a encarnar toda la autoridad del Estado y a respetar y sostener la del Senado. En realidad, esto era tan sólo plantear un problema que los acontecimientos iban a resolver.
  • 159.
    161 1) A partirdel texto de Jean Touchard "Historia de las ideas políticas", realice el subrayado de ideas principales. 2) A partir de ese subrayado construya un esquema de ideas principales. ACTIVIDAD Nº 13
  • 160.
  • 161.
    163 UNIDAD IV EL CRISTIANISMO Cristonace en un momento paradigmático: es la era de la plenitud de los tiempos: del IMPERIO inaugurado por AUGUSTO y celebrado por el poeta Virgilio en su 4 Égloga, como el instante de inflexión histórica que anunciaba el “novus ordo seculorum”. La decisiva influencia del cristianismo en el desarrollo de la cultura Mediterránea se realiza por una renovación espiritual profunda. Esta transformación tiene su centro de gravitación en el interior del hombre. Cada Cristiano debe edificar dentro de sí, el Reino de Dios, que es una realidad de orden espiritual y de carácter eterno, renunciando a las pasiones carnales, a la ambición de poder y de riqueza. El orden Político, la organización económica, las jerarquías políticas y sociales, se muestran en El Evangelio como realidades terrenales de carácter relativo y efímero, sin valor desde la perspectiva de la salvación. El orden legal, precisamente por esta característica de ser mero dato de la existencia terrenal en cuanto RESULTE neutro para la salvación del alma, debe ser acatado por los cristianos. El cristianismo alejado de toda vocación terrenal, carecía de un cariz Revolucionario. Pero en el año 64 d C. Nerón comenzó la era de las persecuciones que concluirán en el año 313, bajo la dominación de Constantino. Este emperador promulgó el edicto de Milán que dice: “Nos, Constantino y Licinio, Augusto, hemos pensado que convenía establecer las reglas por las cuales deben organizarse el culto y el respeto debidos a la Divinidad. Concedemos a los cristianos y a todos nuestros súbditos la libertad de practicar la religión que prefieren. Hacemos, pues, saber nuestra voluntad para que la libertad de abrazar y seguir la religión cristiana no sea negada a nadie, sino que se considere lícita a cada cual consagrar su alma a la religión que le convenga... Conviene que todos los hombres en lo relativo a las cosas divinas puedan seguir su propia conciencia”. Este proceso de lucha de los cristianos por la “Representatividad” que fue causado por las persecuciones -llevadas a cabo durante un siglo y medio-, culmina el año 394 cuando Teodosio el Grande proclama el Cristianismo como religión oficial del Imperio. San Pablo y La Iglesia Saulo nació en la ciudad helénica de TARSO, ubicada en Asia Menor, en el seno de una familia hebrea, que por su importancia social y económica había adquirido el goce de la ciudadanía Romana. En su persona resumía tres vertientes culturales -griega, judía y romana- que se conjugarían para hacer posible una rápida Evangelización del mundo civilizado. Esas condiciones destinales le permitieron dirigirse a los atenienses -en el Aerópago y ante el altar levantado “Al Dios Desconocido”- para anunciarles la buena nueva del Evangelio en su propia lengua y de acuerdo a su más entrañable y auténtica Tradición, le facilitó su acción persuasiva sobre los romanos y judíos y le permitió llevar la luz de la
  • 162.
    164 Revelación a Macedonia,Grecia, Chipre a Asia menor y Galicia. Estos viajes están narrados en los hechos de los Apóstoles por San Lucas. Saulo fue -antes de su conversión en el camino a Damasco- un Judío ortodoxo, que había aprendido a leer el Texto Bíblico con los doctores de la Ley Mosaica de Jerusalén. Firme creyente había perseguido tenazmente a los cristianos, hasta que Cristo se le apareció preguntándole: Saulo ¿Por qué me persigues?. Esta experiencia espiritual provocó su conversión y a partir de ella, su participación activa en la vida de la naciente Iglesia. Estuvo presente en el primer concilio realizado en Jerusalén, donde sostuvo que la Ley Mosaica era propia de un solo pueblo y que por esa razón sólo se debía seguir la Ley de Cristo, que es común a todos los hombres. En esa oportunidad estaba ya proclamando la unidad del género humano que luego explicitaría en la Carta a los Gálatas (“ya no hay Judío, ni gentil, ni libre, ni esclavo, ni varón, ni mujer, porque todos sois una sola cosa en Cristo”). Los Textos Paulinos En su Epístola a los Romanos San Pablo expresa que: “Todo Poder proviene de Dios” (nula potestas nisi a Deo: No hay potestad que no provenga de Dios). Esta frase ha tenido una fecunda Trayectoria en el pensamiento político a través de los siglos. Eusebio, (260-337) la tomó como el fundamento Teológico de la conciliación entre el Imperio y la Iglesia. Se utilizó el concepto durante el medioevo y luego, a la conclusión de esa etapa histórica, los monarquistas: -que justificaban el poder absoluto de los reyes -la asumieron con su fuerza iluminadora (Bossuet 1627-1704), y también para señalar los límites del Poder desde una perspectiva trascendente (La Escolástica Española). San Pablo pretende sentar las bases de la obediencia civil y explicar al ciudadano cristiano sus “deberes para con las autoridades”. Al poder, el ciudadano le debe -"no por temor del castigo, sino por obligación de conciencia”-, el cumplimiento de las Leyes positivas y de las cargas tributarias. Así cumplirá la prescripción del Salvador de “Dar al César lo que es del César". A Dios el hombre le debe el tributo de su amor y el deber de realizar en él, la perfección humanacuyomodeloeselmismoJesucristo.Deestamanerarealizaráelpreceptode “Dar a Dios lo que es de Dios”. Al señalar esta doble esfera de los deberes de los hombres respecto de su condición de ciudadano del Estado -realidad Terrenal- y de ciudadano del Reino de Dios (“Porque nuestra ciudadanía en el Reino de los cielos está” Filipenses 3.20), S. Pablo estaba también colocando una semilla que fructificaría, con el abono de las teorías platónicas, en "La Civitas Dei" de S. Agustín, que constituyó la gran obra de iluminación política durante la Edad Media. Otra frase de San Pablo -cuya finalidad era la de aclarar el alcance del Poder de origen Divino-, expresa: “el príncipe es un ministro de Dios, puesto para tu bien”. Esta frase señala el límite y el fundamento de la legitimidad del Poder, temas que se tornarán clásicos en el desarrollo de las ideas políticas posteriores. La Ciudad Divina se desarrollará a través de la historia como un modelo de la ciudad terrena sobre las ideas cardinales que S. Pablo extrae del Evangelio:
  • 163.
    165 1) Unidad delGénero Humano: Todos los hombres están avocados a esta ciudada- nía que no reconoce distinción entre: “Judíos, ni gentiles, ni libres, ni esclavos, ni varón, ni mujer, porque todos sois una sola cosa en Cristo”. Existe un cierto paralelismo con la idea estoica que proclama al hombre como ciudadano del universo pero como un postulado de pura razón y de Derecho Natural. 2) Igualdad de todos los hombres: Epístola a los Efesios: donde dice que Dios considera a todos los hombres con el mismo patrón, sin importarle su condición de libre o esclavo. 3) Dignidad esencial del Hombre: Por ser éste imagen y semejanza de Dios (Carta a los Efesios - Corintios). 4) Carácter orgánico del cuerpo místico de Cristo: La sociedad humana Universal integra el cuerpo místico de Cristo. En este vasto organismo espiritual cada hombre tiene una función y una misión que cumplir en función del Todo. Esta idea va a tener una fecunda trayectoria en el pensamiento medieval y culminará siendo el remotor fundamento de la Teoría de la ficción, base de la personalidad jurídica (como se verá en el capítulo correspondiente a la época medieval). 5) Reafirmación de la existencia de la Ley Natural: -que está grabada en el corazón de los hombres- y que constituye el marco y fundamento de la ley positiva. (Romanos II, 11, 15)
  • 164.
  • 165.
    167 1) Describa lascaracterísticas de la época histórica en la que nace Cristo. 2)¿Qué expresa Pablo respecto a los deberes del hombre y su condición de ciudadano? ACTIVIDAD Nº 14
  • 166.
  • 167.
    169 ANEXO II A continuaciónse presenta el Anexo perteneciente al libro “DERECHO POLITI- CO GENERAL - TOMO I” del Dr. Mariano de Vedia y Mitre. I. La doctrina originaria y su desarrollo histórico. Las herejías. II. Los Padres de la Iglesia. III. San Agustín. I. La doctrina originaria y su desarrollo histórico El pueblo de Israel conservó durante siglos su creencia en un Dios único e inmaterial. Cuando Israel fue incorporado al Imperio Romano, éste le conservó su religión y sus usos y costumbres como lo hizo con todos los pueblos sometidos. Una dinastía de Reyes idumeos, los Herodes, gobernaba en Palestina pero su jurisdicción estaba dividida y sometida a la fiscalización de un procurador romano que residía en Jerusalén. El libro sagrado de Moisés dictado por Jehová mismo, siguió siendo tal para el pueblo sometido; y los hebreos continuaron esperando fielmente la llegada del Salvador, del Mesías anunciado por sus profetas, y que concebían, ora como un jefe nacional, ora como un dominador universal. Durante el imperio de Augusto en el año 753 de la era romana, nació en Belén, pequeña aldea de Judea, Jesús el Cristo, la encarnación del Hijo de Dios. Fue anunciado por Juan el Bautista que predicaba a orillas del Jordán, e inició su predicación con los doce humildes pescadores que fueron sus primeros discípulos. Nada igualaba la santidad de su vida, la fuerza de su moral, la elevación de su doctrina, y la profundidad de sus principios. Pero para la masa del pueblo judío, Jesús no era el Mesías. Los Judíos creían que el enviado de Jehová daría al pueblo de Israel la dominación del mundo entero, y por el contrario, Jesús aconsejaba el renunciamiento, la mansedumbre, la penitencia, y la fraternidad, entre todos los hombres. La secta política de los fariseos encendió el odio contra Jesús presentándolo como un impostor. Tal propaganda trajo la condenación de Jesús que fue así, crucificado. La Cena de los Apóstoles; fresco de la Iglesia Oscura, Göreme, Turquía.
  • 168.
    170 Sus discípulos sedispersaron temiendo igual suerte, pero Jesús resucitó al tercer día como El mismo y los profetas lo habían predicho, y permaneció con aquéllos cuarenta días. Después de instituir a Pedro en jefe de los demás Apóstoles, pronunció las palabras recogidas por San Mateo, y subió a los cielos: “Id e instruid a todas las naciones, bautizando en el nombre del Padre, y del Hijo y del Espíritu Santo, y enseñad a observar todas las cosas que os he mandado. Y estad ciertos que yo estaré continuamente con vosotros hasta la consumación de los siglos”. Los Apóstoles cumplieron la consigna divina y se repartieron por toda la tierra. Esos doce hombres llamados apóstoles que en griego significa “enviados”, ajenos a las ciencias y carentes de bienes terrenales, conmovieron a las poblaciones por sus milagros, sus virtudes y sus palabras doquiera predicaban la buena nueva o Evangelio, y así, se formó una comunidad religiosa distinta de la que predicaba el rito judío. La persecución contra los cristianos se inició en Jerusalén al producirse esta definitiva separación del judaísmo por parte de los discípulos de Jesús. En el año 70 de nuestra era, una sublevación general de los judíos, dio origen a una implacable represión por parte del emperador Vespasiano. La dispersión de los judíos, favoreció la difusión del cristianismo. Los judíos eran, en principio, más aptos que los gentiles para la adopción de la nueva religión, ya que ésta se vinculaba por su origen a los antiguos libros, las viejas creencias y las eternas esperanzas del pueblo de Israel. Por eso en numerosas ciudades del Imperio Romano, el núcleo primitivo de la comunidad cristiana, fue la sinagoga israelita, cuyos miembros se convertían en masa a la fe de Cristo. En cuanto a los judíos que se negaron a reconocer en Jesús al Mesías anunciado, siguieron considerando a la ley de Moisés como una revelación de Jehová, junto con los libros de los Profetas y los salmos del rey David. El año 41, después de J.C., San Pedro bautizó a un centurión romano y éste fue el primer “gentil” o sea “no romano”que abrazó la nueva religión. Saulo, joven hebreo, nacido en la ciudad helénica de Taso, en el Asia Menor, y cuya familia gozaba del derecho de ciudadanía romana, tomó parte en la persecución que los judíos llevaban a cabo contra los discípulos de Cristo. pero en su camino hacia Damasco en medio de esa persecución se le apareció Jesús mismo diciéndole: “¿Saulo, Saulo, por qué me persigues?” identifi- cándose de este modo con los fieles de la nueva Iglesia, y Saulo convertido en San Pablo, no dejó nunca de considerar su fe, desde ese punto de vista de la unidad espiritual, precursoradelreinodeDiossobrelatierra,eimagendelabienaventuranzadeloselegidos en los cielos. Pablo había estudiado las sagradas escrituras en Jerusalén, junto a los fariseos, y siendo griego pero hallándose investido de la ciudadanía romana, reunía en su persona todos los elementos de la gran renovación que se gestaba. Difundió la religión cristiana en Chipre y en Galacia y retornó a Jerusalén en una fecha indeterminada, donde se celebró el primer concilio de la Iglesia. El concilio, bajo la influencia de San Pablo rechazó la ley mosaica declarándola la ley de un solo pueblo, mientras que la ley de Cristo fue reconocida para ser practicada por los hombres de todos los países. El carácter casi universal que tuvo el Imperio Romano, facilitó también en cierta medida la predicación de la religión nueva mientras no se iniciaron las persecuciones. Las predicaciones y viajes de San Pablo son conocidos por el libro llamado “Hechos de los Apóstoles”, que compuso su compañero San Lucas y se halla incorporado al Nuevo Testamento. Su apostolado consiguió convertir al cristianismo a las poblaciones de una
  • 169.
    171 gran parte delImperio. Llevó el Evangelio al Asia Menor, a Macedonia y a Grecia, y según una tradición, habló en Atenas ante el Areópago. En el año 62 fue apresado y enviado a Roma donde fue ejecutado al mismo tiempo que San Pedro víctimas ambos de la persecución implacable de Nerón contra los cristianos. Las comunidades o iglesias cristianas tenían una organización sencilla. Los Apóstoles formaban el consejo supremo y cada iglesia tenía un obispo, o sea vigilante. Santiago el Mayor, fue el primer obispo de Jerusalén. Los sacramentos, es decir, los oficios del culto que dispensaban la santidad sobre las almas (bautismo, eucaristía, matrimonio, etc.) eran administrados por los presbíteros o ancianos, consagrados por los Apóstoles. Los diáconos se encargaban de los negocios temporales pero tenían también ciertas atribuciones rituales. A pesar de haber conserva- do las vestiduras sacerdotales de los hebreos y sus costumbres de cantar salmos en homenaje a Dios, los cristianos modificaron rápidamente los otros aspectos litúrgicos de la religión de Israel. Lo propio ocurrió con la enseñanza doctrinal que sufrió una profunda transformación de acuerdo con la predicación del Maestro. San Mateo redactó a mediados del siglo I el primer Evangelio que contiene la historia y la doctrina de Jesús. Más tarde, San Marcos que había predicado el cristianismo en Alejandría, escribió un segundo Evangelio con mayor precisión cronológica. San Lucas es autor del tercer Evangelio que como el de San Marcos fue escrito en Griego. Ambos se unieron al de San Mateo, escrito en lengua arábica y a un cuarto Evangelio que fuera redactado también en griego por San Juan, más dogmático que los anteriores. Los citados cuatro Evangelios comenzaron a ser considerados como inspirados por Dios mismo, así como las Epístolas dirigidas por los Apóstoles a los fieles de las diversas iglesias. San Pedro en su segunda Epístola Universal pone a los Evangelios en pie de igualdad con las sagradas escrituras de los hebreos. En el siglo V, tras numerosas discusiones y no pocas disidencias acalladas por la gran autoridad de San Jerónimo, autor de la versión latina de la Biblia llamada Vulgata, la Santa Sede Pontificia, reconoció como canónicos los libros que actualmente constituyen el llamado Nuevo Testamento, y rechazó como apócrifos determinados escritos de la época primitiva. A pesar de haberse quebrado el vínculo entre el judaísmo y la nueva religión, los libros sagrados de los hebreos pasaron a formar parte del cristianismo bajo el nombre de Antiguo Testamento y con el carácter de introducción al Evangelio. Fueron éstos el Antiguo y el Nuevo Testamento que comenzaron a usarse a principios del siglo II. Según San Mateo, Cristo mismo dijo: “No penséis que he venido a destruir la ley de los profetas; no he venido a destruirla, sino a darle cumplimiento”. Con este precepto autorizaba a seguir observando lo que ya estaba revelado en los libros de Moisés y que El había de completar con nuevas revelaciones. La primera ley del cristianismo, es la existencia de un Dios único e inmaterial, que creó el universo; El amor que Dios profesa a todas las criaturas formadas por El y que le lleva a perdonar los pecados inherentes a la naturaleza humana mediante la fe; El arrepentimiento y la observancia de sus preceptos, y por último el elemento histórico constituido por la aparición de su Hijo sobre la tierra para llevar a cabo con su sacrificio la gracia extraordinaria de la redención del género humano.
  • 170.
    172 “Porque de talmodo amó Dios al mundo que le ha dado su hijo Unigénito, a fin de que todos los que crean en El no perezcan, mas hallen vida eterna”. (San Juan, III, 16) El principio substancial de la religión cristiana es el amor de Dios a sus criaturas, de éstas a Dios y del hombre a sus semejantes. “Amarás al Señor tuyo, con todo tu corazón y toda tu alma y todas tus fuerzas y toda tu mente, y al prójimo como a ti mismo.” (San Lucas, X, 27) Para la religión de Jesús, la riqueza sin constituir un mal en sí, hace difícil la salvación del hombre por el mal uso que los acaudalados, están expuestos a hacer de su caudal. “En verdad os digo que es difícil que un rico entre en el reino de los cielos” (San Mateo, XIX, 23) Pero las potencias terrenales son instrumentos de la voluntad de Dios, porque sin ellas los hombres serían más malos aún. A Pilatos que recordaba con irritación a Jesús el poder que tenía en sus manos, le contestó: “No tendrás sobre mí, poder alguno si no te hubiese sido dado desde arriba”. (San Juan, XIX, 11). En cuanto a los gobernados, deben tener presente que el principal precepto es éste: “Buscad primero el reino de Dios y su justicia y todas las demás cosas os serán dadas por añadidura”. (San Marcos, VII, 33) Tan poco valor tienen las cosas de este mundo que ellas sólo nos serían dadas “por añadidura”. En su famosa respuesta a aquél que le preguntaba si debía pagar el tributo: “Dad al César lo que es del César y a Dios lo que es de Dios” (San Mateo, XXII, 21) tantas veces comentada y con la que se ha querido fundar el principio de los poderes terrenal y espiritual, Jesucristo admite que se atribuya al César lo que el señor de estos reinos materiales ha marcado con su propia efigie y son propiedad de él, pero no de los que “viven de la palabra de Dios”. Su respuesta a Pilatos cuando lo interrogó sobre si se había titulado rey de los judíos: “Mi reino no es de este mundo” (San Juan, XVIII, 36), es de sentido inequívoco. Cuando Pedro quiso defenderlo al ser prendido, le amonestó Jesús diciendo: “Vuelve tu espada a la vaina, porque todos los que se sirvieron de la espada, por la espada morirán” (San Mateo, XXVI, 52) Predijo las persecuciones que sufrirían sus discípulos y los futuros adeptos de su religión cuando dijo:
  • 171.
    173 “Si fuerais delmundo, el mundo os amaría como cosa suya pero como no sois del mundo, por eso el mundo os aborre- ce” (San Juan, XV, 18 y 19); No tengáis miedo de los que matan los cuerpos y hecho esto ya no pueden hacer más” (San Lucas, XII, 4); “Bienaventurados los que padecen persecución por causa de la justicia, porque de ellos es el reino de los cielos” (San Lucas, IX, 24) A mayor abundamiento, debe consignarse que los escritos de los Apóstoles y sobre todo las epístolas de San Pablo, desarrollaron la doctrina del Maestro difundiendo sus enseñanzas por todo el Imperio Romano. Pero los romanos confundieron en un principio a los cristianos con los judíos, y aún cuando la separación entre cristianismo y judaísmo se hizo definitiva, siguieron aquéllos considerando a la Iglesia de Cristo como a una de las tantos sectas disidentes de la religión de Moisés. Ello contribuyó a intensificar la persecución de que fueron objeto los cristianos. La maldad que inspiró esas persecuciones estaba influída por una enorme dosis de incomprensión. Algunas mujeres como Popea, la favorita de Nerón, y numerosos libertos de raza hebrea, ejercieron una gran influencia sobre la política del Imperio. Ciertos historiadores cristianos llegaron no sin fundamento a atribuir a la misma Popea, el haber influido sobre Nerón por indicación de los rabinos, para que aquél atribuyera a los cristianos, la culpabilidad en el incendio de Roma y decretara el horrible sacrificio. Ocurrió aún que a los cristianos se les considerara como a judíos de inferior condición. El hecho de que se reclutaran adeptos entre los libertos y hasta entre los esclavos, hizo nacer en los romanos la idea de que el cristianismo no era una religión que convenía a las personas que pertenecían a una alta categoría social. Esta ignorancia estaba sustentada en las calumnias de los judíos en hacerlo perdurar. Fruto de esa ignorancia, son también los calificativos de que fue objeto la religión cristiana por escritores como Plinio el Joven, Tácito y Suetonio. Aunque la filosofía estoica había preparado los espíritus para el advenimiento y la adopción del cristianismo, las persecuciones de todo género de que se le hizo objeto se explican no sólo por las causas apuntadas, sino porque todo era nuevo en la religión de Jesús.Lasreligionesantiguaseranporlogeneralreligionesdeterror.ElOrientesólohabía conocido dioses vengadores y el mismo Jehová de los hebreos se caracterizaba por su carácter implacable. En Grecia y en Roma, las relaciones entre los dioses y los hombres eran circunstanciales y de carácter contractual. En los últimos tiempos, la religión se había convertido en un conjunto de ritos oficiales, mientras devoción, urbanidad y espíritu cívico, comenzaban a ser considerados como una misma cosa. Todos los cultos hasta entonces comprendían la realización de sangrientos sacrificios y de ofrendas expiatorias. La religión de Jesús reemplazaba los holocaustos rituales por el sacrificio voluntario del Hijo de Dios hecho hombre con el fin de redimir al género humano, y sólo exigía la ofrenda espiritual de la fe. Jesucristo mismo sigue ofreciéndose diariamente en el simbólico sacrificio de la misa. La consagración del pan y del vino mantiene la presencia real del Redentor en el seno de la Iglesia, la Eucaristía, convirtiendo al hombre en receptáculo de la Divinidad, la fe y las buenas obras abriéndole el camino de la bienaventuranza eterna, la fraternidad entre todas las criaturas y el Creador, todas estas enseñanzas sobrepasaban al entendimiento puramente humano y las máximas filosóficas fundadas solamente en la razón. Por ello, las clases desheredadas para quienes había la promesa de un mundo mejor, terrenal y extraterreno, abrazaron la nueva religión con fervor. Y los amos mantenían a los esclavos llevados por la palabra divina que enseñaban sus ministros.
  • 172.
    174 Pero a lapar de tales hechos, deben señalarse nuevamente los múltiples obstáculos que se le opusieron. Desde luego, los primeros enemigos de los cristianos fueron los judíos. Luego lo fueron romanos mismos que aunque tolerantes en principio con las religiones de todos los pueblos, comenzaron a ver en el Cristianismo, un peligro para el mantenimiento de su Imperio Universal. Además, los cristianos no se mezclaban en la vida social romana por no tener que participar en las ceremonias oficiales, donde se habrían visto obligados a adorar a otros dioses y someterse a la jurisdicción de sacerdotes que no eran los suyos. Ello, naturalmente, los hizo sospechosos al celo oficial. Hablando Suetonio del gobierno de Claudio, dice que “los judíos que excitaban tumultos bajo la instigación de un tal Cristo fueron expulsados de Roma”. Así comenzó la persecución en Roma. Más tarde se inventaron cargos de toda especie contra los cristianos. Lo absurdo de estas acusaciones, llegó al punto de que se les imputó adorar un dios con cabeza de asno y de sacrificar niños en sus ceremonias rituales. Bajo Nerón el populacho estaba convencido de que los cristianos eran “los enemigos del género humano” y aceptó con entusiasmo el decreto de persecución dictado contra ellos por el emperador, basado en la falsa acusación de haber incendiado a Roma. Millares de fieles, sin distinción de edad ni de sexo, fueron arrojados a las fieras, crucificados y quemados vivos en medio de la multitud exaltada. Esa fue la primera persecución organizada y se extendió de 64 a 68. En ella perecieron San Pedro y San Pablo. El primero fue crucificado en la colina del Vaticano y el segundo decapitado. Bajo los gobiernos de Domiciano (81) y de Trajano (106) se organizaron la segunda y la tercera persecución. Entonces el motivo invocado era otro. Se acusó a los cristianos de negarse a ofrecer sacrificios en los altares, lo que constituía un sacrilegio. Además, miembros de las familias imperiales se habían convertido al Cristianismo y ello agregado a la difusión que alcanzó en los campos, en las aldeas y en las colinas, aumentó el celo y la saña para sofocar por la sangre, un movimiento religioso que predicaba la fraternidad humana. La cuarta persecución se ha atribuido a Marco Aurelio (174) a quien otros creían también convertido al Cristianismo por la naturaleza de su espíritu y los preceptos del estoicismo que profesó siempre. Los cristianos para continuar practicando su culto apelaron a un arbitrio legal. Constituyeron asociaciones funerarias e hicieron uso de la facultad permitida por la ley a esas entidades, de comprar terrenos colindantes con las ciudades con el fin de construir sepulturas comunes para todos sus miembros. Se reunieron entonces en esos sitios, apartaron y realizaron allí en secreto, y con relativa seguridad, sus ceremonias rituales. A medida que fue aumentando el número de adeptos se excavaron sepulturas subterrá- neas donde se inhumaban los cadáveres. Estos primitivos cementerios llamados “cata- cumbas” fueron la sede de las iglesias perseguidas y constituyeron también refugios en las épocas en que aumentaba la intolerancia contra los cristianos. Nada podía contener el fervor religioso encendido por la palabra divina de Jesús. Las persecuciones arreciaron. Bajo Septimio Severo (212) perecieron más de dieciocho mil mártires. En 250 Decio ordenó a todos los cristianos abjurar su religión. Se condenó al destierro a los sacerdotes del culto y a la última pena, a los funcionarios del Imperio convertidos al Cristianismo. Tres Papas, San Fabiano, San Cornelio y San Lucio, perecieron martirizados. Del mismo modo bajo Valeriano (257) fueron sacrificados, el Papa Sixto II, el diácono San Lorenzo y el elocuente apologista San Cipriano. Diocleciano persiguió también el cristianismo y lo propio hizo Galerio después de la observación de Diocleciano. Constantino y Licinio, vencedores de sus rivales y dueños absolutos del Imperio, dictaron de común acuerdo en 313, seis meses después de su victoria, el edicto de Milán que permitía a los cristianos el libre ejercicio de su culto. “Nos, Constantino y Licinio,
  • 173.
    175 Augusto, proclamaba eledicto, hemos pensado que convenía establecer las reglas por las cuales deben organizarse el culto y el respeto debido a la Divinidad. Concedemos a los cristianos y a todos nuestros súbditos la libertad de practicar la religión que prefieran. Hacemos, pues, saber nuestra voluntad para que la libertad de abrazar y seguir la religión cristiana no sea negada a nadie, sino que se considere como lícito a cada cual el consagrar su alma a la religión que le convenga. Esta concesión que hacemos a los cristianos la extendemos por igual a todos aquéllos que deseen seguir ese culto y sus ritos particulares. Conviene que todos los hombres en lo relativo a las cosas divinas puedan seguir su propia conciencia”. Este es el punto inicial de la conversión de Constantino al Cristianismo que formalizó al morir, y marca también la terminación de las persecuciones. La Iglesia tenía ya su jerarquía establecida y Constantino la reconoció y confirmó. Al Obispo de Roma se le reconoció como Papa en calidad de jefe supremo de la Iglesia, que comenzaba a llamarse ortodoxa o sea verdadera, y también católica o sea universal. El ambiente romano se saturó de sectas religiosas y de comunidades místico-literarias. El cristianismo al tener contacto con esta atmósfera inquieta, trataba de conservar su pureza originaria, pero no podía evitar que por influencia de otras corrientes espirituales se formasen extrañas doctrinas que apartaban a algunos núcleos de fieles de la Iglesia verdadera. Las proposiciones erróneas sostenidas por estas sectas de disidentes recibieron el nombre de “herejías”. En época de Constantino la más peligrosa para la unidad de la iglesia, fue la herejía de Arrio. Este sacerdote de Alejandría negaba la divinidad de Jesucristo y la identidad substancial de la Santísima Trinidad. La muchedumbre ignorante comprendía mejor el arrianismo que la doctrina de la Iglesia acerca de este misterio incomprensible por definición. Fue tal la difusión que alcanzó, que Constantino convocó el primer concilio ecuménico o sea universal que reunido en Nicea condenó la herejía. Constancio, sucesor de Constantino, mantuvo orgánicamente la religión cristiana pero posteriormente se entregó al arrianismo que declaró religión oficial. Todas las ciudades del imperio fueron teatro de enconadas luchas religiosas y políticas. En 361 Juliano, primo de Constancio y llamado el Apóstata, se posesionó del Imperio y realizó una persecución contra los cristianos más peligrosa que las anteriores. Educado en el cristianismo, Juliano fue influido por el neoplatonismo de Filón y de Plotino.Así,lareligióndeJulianoemperador,fueunamezcladepaganismogrecorromano, de filosofía estoica y de mitraismo persa. Consideraba al sol como una imagen material del dios único, principio inmaterial de la vida y de la armonía. Las últimas palabras que el historiador Teodoreto atribuye a Juliano: “Venciste Galileo” simbolizan el comienzo de la victoria definitiva del Cristianismo. El paganismo fue sin embargo lento en desaparecer. Se mantuvo en los campos (“pagus”) y el nombre dado a sus habitantes (pagani) se convirtió en sinónimo del antiguo culto politeísta. Joviano, el sucesor de Juliano restableció la tolerancia religiosa y Teodosio, amo único del Imperio en 394, publicó por último un edicto imponiendo “a todos los pueblos la fe que la Iglesia Romana ha recibido de San Pedro”. Teodosio, bautizado al comenzar su reinado eraunverdaderocristiano,sinceroenemigodelasherejíasydelaidolatría.Peropretendía seguir la política de Constantino respecto al gobierno de la Iglesia. A pesar de ello tuvo que inclinarse repetidas veces ante la fuerza moral de ella. San Ambrosio, por ejemplo, obispo de Milán, con motivo de una cruel represión ordenada por Teodosio contra los habitantes de Tesalónica, le prohibió al propio emperador el acceso a la catedral de su diócesis mientras no hiciera penitencia lo que el emperador hizo humildemente.
  • 174.
    176 Al producirse ladivisión del Imperio y la invasión de las tribus bárbaras, mientras el imperio de Occidente se fue derrumbando, la Iglesia se fue fortaleciendo moral y materialmente. Su acción frente a los pueblos que acababan de aparecer en el escenario del mundo cumpliría con el destino de edificar la civilización moderna. Para ello se habría de valer de los elementos perdurables encerrados aún en la idea de la eterna ciudad fundada por Rómulo sobre el Palatino y el espíritu inagotable que contiene la ciudad invisible fundada por Aquel que muriera en el Gólgota. II. Los Padres de la Iglesia En los intervalos que dejaban las persecuciones de que fue objeto el Cristianismo, y sobre todo en el Siglo II gracias a la tolerancia de Adriano y de Antonino Pío, los cristianos hicieron conocer públicamente su doctrina y refutaron las calumnias que se habían difundido contra ellos. En esa época floreció la literatura llamada apologética, que integraron los escritos ocasionales cuyo objeto era defender la nueva religión. Tuvieron algunos la forma de súplicas a los emperadores, y otros, de exposiciones doctrinales dirigidas al mundo pagano. A medida que el Cristianismo penetraba en las esferas intelectuales romanas se iba sintiendo la necesidad de demostrar su esencia y su sentido. Los apologistas interpretaron filosóficamente las definiciones que los papas habían precisado, en presencia de las múltiples herejías. Gracias a su esfuerzo, las teorías filosóficas terminaron por ponerse al servicio de la Verdad Revelada. Se dio el título de “Padres de la Iglesia” a todos aquellos varones eminentes que se distinguieron en esos primeros siglos por la ortodoxia de sus doctrinas apoyada en la santidad de su vida. Algunos autores involucran a los apologistas dentro de aquella denominación, llamándo- les “Padres Apologistas”, mientras reservan para los Padres propiamente dicho el nombre de “Padres Dogmáticos”. Los Padres de la Iglesia, siguiendo a los juristas romanos, afirmaron la existencia de un “jus naturalis” y consideraron a los hombres como iguales y libres por naturaleza, afirmando que el alma es siempre libre y que la esclavitud no es un estado natural. El Estado fue concebido por ellos como una fuerza coercitiva que no tenía su origen en la ley natural pero que debía admitirse como consecuencia del pecado inherente a la naturaleza humana desde la caída de Adán. Ese Estado es para ellos un remedio instituido por Dios contra el pecado, y su fin es la justicia. San Ambrosio resumió en una fórmula conocida ese pensamiento: “Aequitas imperia confirmat et injustia dissolvat”. (La justicia confirma la legitimidad del poder, la injusticia la destruye) Es larga la lista de los Padres de la Iglesia que con su elevada prédica contribuyeron a esclarecer las conciencias y mostrar perdurablemente la posición en que el Cristianismo se colocaba ante el Estado. Entre los más destacados, han de recordarse aquí, a San Justino nacido en Palestina el año 100, que fue uno de los primeros en atreverse a escribir dirigiéndose al emperador Antonio, en una Apología de la religión cristiana; a San Ireneo que vivió en el siglo II y murió en 202, quien puso en guardia a los cristianos sobre las interpretaciones demasiado libres de las sagradas Escrituras; a Tertuliano, nacido en Cartago en 150 y muerto en 230; fue autor de la famosa "Apología contra los gentiles en defensa de los cristianos", quien a pesar de su prédica fervorosa llegó a estar, a su muerte, en disidencia con la Iglesia; a Lactancio quien vivió hasta 325 y fue llamado por San Jerónimo “elCicerónCristiano”; a Clemente de Alejandríay a su discípulo Orígenes, quien se propuso armonizar la doctrina cristiana con la filosofía platónica, lo que hizo dudar de su ortodoxia hasta el punto de que fue excomulgado, pues la tradición apostólica que guiaba los pasos del naciente Cristianismo, no podía aceptar que la filosofía alterara la doctrina de Jesús en lugar de servirla, y provocó por ello la reacción contra Orígenes sin dejar de reconocer la magnitud de su genio.
  • 175.
    177 Después del triunfode la Iglesia bajo Constantino comenzó la era llamada de la literatura “patrística”, propiamente dicha. Ya no se sentía la necesidad de las apologías para exponer la fe cristiana, sino tratados teológicos que puntualizaran y definieran los dogmas. Los apologistas habían defendido el Cristianismo contra la calumnia y las persecucionesmateriales.LaobracumplidaporaquellosquemerecieranllamarsePadres de la Iglesia, protegió la doctrina de Jesús de los ataques emprendidos contra ella, en nombre de la filosofía. Se había rechazado la posición de Tertuliano ante los métodos filosóficos, y tampoco habían alcanzado aprobación las exageraciones de Orígenes en sentido opuesto. Se poseía además un lenguaje bien adecuado para las disputas dialécticas. Por todo ello, la Iglesia se hallaba perfectamente preparada para afrontar, como lo hizo, la agresión de los sofistas religiosos que se proponían desmenuzar y destruir la sencilla doctrina originaria de Cristo. Los escritos patrísticos tienen actualmente una alta autoridad en materia teológica, pero los Papas han especificado que debe distinguirse cuidadosamente entre las conjeturas u opiniones particulares de los Padres y los dogmas. Los Padres de la Iglesia discreparon en su orientación sobre muchos puntos, según su origen y su campo de acción. Los doctores de Oriente son considerados como los Padres de la Iglesia griega, pues su obra se manifestó en el ambiente griego, que más tarde habría de convertirse en bizantino. Los Padres de la iglesia latina son aquellos que lucharon en Occidente en el ambiente romano, modificado luego por la penetración de los bárbaros en el Imperio. Con ambos grupos de teólogos nació la literatura cristiana, vivificada por su fe ardiente, pero revistiendo en uno u otro caso, las formas consagradas por los maestros griegos o romanos respectivamente. Así mientras en Oriente los Padres demostraron ser dignosdiscípulosdelaescueladeAtenasydeAlejandría,enOccidentelosmodelos literarios eran Cicerón, Séneca o Marco Aurelio. En el mundo griego se ilustró en primer término Atanasio (298-373) y luego San Gregorio Niseno, nacido en Capadocia en 328,San Juan Crisóstomo (347-407) que fue patriarca de Constantinopla, San Ambrosio que fuera maestro de San Agustín, y finalmente para limitar esta enumeración, San Jerónimo, uno de los últimos exponentes de la patrística, autor de la versión latina de la Biblia conocida con el nombre de la Vulgata, y aceptada por la Iglesia como definitiva sanción, ratificada por el Concilio de Trento que la declaró "texto oficial y el único que podría invocarse como autoridad". San AgustIn San Agustín fue el más sabio y más profundo teólogo de la iglesia en la época patrística. Su sensibilidad le hizo comprender mejor que a nadie, el sentido místico del Cristianismo. Sus estudios filosóficos llevados a cabo con ardor durante toda su vida, le permitieron abordar los más graves problemas de la teología. Al mismo tiempo su importancia es capital en materia política porque en el libro que constituye su obra maestra, La Ciudad de Dios, definió con precisión cuáles eran las relaciones entre el poder civil y el espiritual, problema éste, que si bien había sido considerado por casi todos los apologistas y los Padres de la Iglesia anteriores a él, nunca había sido expuesto ni mucho menos resuelto con la claridad y la altura, desenvueltas por tan ilustre doctor de la Iglesia. En las páginas admirables de sus "Confesiones" relata San Agustín cómo se formó su fe religiosa y por qué entregó su vida al culto de Dios.
  • 176.
    178 La más antiguabiografía de San Agustín fue escrita por su discípulo Posidio, pero la mejor fuente para el conocimiento de su vida son esas Confesiones suyas, que no sólo están destinadas a declarar sus faltas sino también, lo que el término expresa canónicamente, a confesar ante Dios su fe y cómo se puso a su servicio. Nació el 13 de Noviembre de 354 en la ciudad de Tagaste, en Numidia. Aunque su madre Mónica, era devota de la Iglesia de Jesús, él fue en su juventud discípulo de Manes y abrazó las creencias de su secta maniqueísta, pero se convirtió estando en Italia por influencia principal de su madre, a la religión de Cristo. Entre tanto había llevado una vida de intenso estudio en materias religiosas y profanas y regenteó una cátedra de retórica en Milán. El profundo conocimiento que tenía de la herejía de los maniqueos, lo determinó a refutar sus errores. Escribió entonces dos tratados: De las Costumbres de la Iglesia Católica, De las costumbres de los maniqueos y de Libero arbitrio y otros del mismo género. Trasladado a Africa, afirmó su capacidad teológica y se convirtió en uno de los doctores más famosos de la Iglesia. En 391 se trasladó a Hipona, y un domingo el obispo de Valerio advirtió al pueblo, que necesitaba un ayudante. Agustín, fue entonces ungido sacerdote por aclamación popular y se convirtió enelcolaboradordelObispo.Fueconsagradosolemnementealgunosmesesdespuéspor el primado de Numidia, Megalio. Hipona estaba por entonces llena de maniqueos que aspiraban a suplantar al catolicismo. En Agosto de 392 se realizó una discusión pública en la que Agustín venció completamenteporsuelocuenciaypoderdeconvicciónalpredicadormaniqueoFortunato, que abandonó Hipona poco después, en derrota. Los diálogos sostenidos en aquella ocasión los recogió en una pequeña obra titulada Contra Fortunato Disputatio. Al año siguiente se celebró en Hipona un sínodo general de las iglesias de Africa. Agustín asistió a esa asamblea a pesar de no ser obispo y expuso brillantemente sus opiniones sobre la fe y el Credo Católico, las que pueden leerse en su libro De fide et symbolo. Dos años después, al morir Valerio, el anciano obispo de Hipona, fue elegido Agustín en su reemplazo. La lista de sus obras es muy copiosa y son todas de carácter religioso. La que lo ha inmortalizado es, sin embargo, Civitatis Dei que contiene la dilucidación fundamental de problemas atinentes al Estado, y dentro de él, a la posición del hombre católico. El motivo circunstancial que lo llevó a redactar ése, su libro capital, al que dedicó catorce años de su vida, fue demostrar que el Cristianismo no era el responsable de la ruina del Imperio, sino que ésta respondió a causas múltiples, que cuidadosamente analizó. Los romanos habían atribuido siempre a la voluntad de sus dioses tanto los éxitos como los reveses de sus armas. En el siglo II no faltaron apologistas cristianos que utilizaran esta esencia pagana para destacar, que desde el nacimiento de Cristo, es decir desde el reinado de Augusto, el Imperio se encontraba más floreciente que nunca, lo que se debía a la difusión del Cristianismo. Pero algunos siglos después, la situación había dejado de ser próspera y gloriosa. Los paganos volvieron entonces contra los cristianos su propio argumento y viendo en ellos, la causa de los desórdenes y de la decadencia del Imperio, proclamaban que estaba en el interés del Estado concluir con el Cristianismo. Agustín recogió y rebatió expresiones como ésta: “Cuando ofrecíamos sacrificios a nuestros dioses, Roma estaba en pie. Roma era feliz. Ahora que los sacrificios están prohibidos, ved lo que ha sucedido en Roma. Ha sido azotada por las peores calamidades”.
  • 177.
    179 A pesar dela timidez de algunos fieles que creían preferible no hablar de la caída de Roma, Agustín comenzó a repetir en sus discursos y en sus cartas, que la responsabilidad de todos los desastres correspondían a los mismos romanos y no a la religión de Cristo. En su opinión, los romanos se habían corrompido a causa de su extraordinaria buena suerte, y la adversidad no los había corregido. Pero pronto comprendió que debía dirigirse a la cristiandad, con una obra de mayor significación y se resolvió a redactar Civitas Dei. Esta obra inmensa San Agustín la terminó, sólo cuatro años antes de su muerte. La Ciudad de Dios contiene en sus diversos aspectos, una apología, una teología, una enciclopedia, una filosofía de la historia y un tratado de ética. En esta especie de Suma universal aparecen relatados los acontecimientos históricos, desde la Creación hasta el juicio final. Se describen los sistemas filosóficos, desde las supersticiones primitivas, hasta las doctrinas espirituales de Platón, se definen y justifican todos los dogmas de la religión cristiana desde el pecado original, hasta la resurrección de la carne. Cada una de sus partes fue publicada por separado y dada a conocer con prolongados espacios de tiempo. Pero su colaboración estuvo siempre guiada por el plan armónico que San Agustín se había trazado de antemano. Los cinco primeros libros se refieren a la historia de Roma y tienden a demostrar que los dioses del paganismo eran incapaces de asegurar la felicidad en este mundo. Los cinco siguientes atacan las religiones politeístas, en su aspecto popular y filosófico, para demostrar que el paganismo tampoco asegura la bienaventuranza en la vida futura. La segunda parte de la obra que comprende los doce libros restantes trata de las dos ciudades, la celestial y la terrenal, “Civitas Dei” y “Civitas Diaboli” cuyo antagonismo resume toda la historia y divide a los hombres, en vista de la salvación o de la condenación eterna. Además, al comenzar cada libro el autor consideró necesario resumir los puntos que había analizado con anterioridad y esbozar ordenadamente los que se proponía analizar a continuación. Pero a pesar de todas estas medidas destinadas a conservar cierto orden en un asunto tan complejo como el que pretendía desarrollar, San Agustín se vio precisado, en repetidas ocasiones, a apartarse del tema principal de su libro para tratar otras cuestiones que aunque fuesen secundarias, necesitaban también que se les dedicara cierta atención, pues eran objeto de apasionadas disputas en la época. El primer punto que preocupó a San Agustín fue naturalmente el triunfo de Alarico sobre Roma. Recuerda que Alarico por el hecho de ser cristiano dejó en pie las iglesias y respetó la vida de los que se habían refugiado en ellas, fuesen paganos o cristianos. Para destacar ese beneficio que se debía a la nueva religión, describió en el libro I, las crueldades cometidas por todos los pueblos conquistadores al apoderarse de las ciudades vencidas. Esa disgresión histórica, lo llevó hasta los lejanos y semifabulosos tiempos de la guerra de Troya, recordando que los griegos que se jactaban de ser supremos civilizadores no respetaron siquiera los templos y procedieron en forma opuesta a la conducta de un bárbaro movido por escrúpulos cristianos. Las leyes de la guerra según San Agustín eran mucho más despiadadas que las de su época. Los romanos mismos no vacilaron en aplicarlas sin la menor compasión. Después de extenderse en demostraciones de que la religión cristiana no fue responsable de los desastres del Imperio, San Agustín se propuso llegar a probar que la veneración de los antiguos dioses paganos no condujo a la famosa proclamada prosperidad.
  • 178.
    180 Expresa que, siconquistar al mundo consiste en arrebatar a los pueblos su indepen- dencia, someterlos a la obediencia contra su voluntad, esa misión no es ni sagrada ni gloriosa: “Hacer sufrir a sus vecinos, someter y aplastar a las naciones que no nos han ofendido, sólo para satisfacer incomparables ambiciones, ¿es acaso distinto de lo que en menor escala hacen los bandidos?” Por primera vez se alzó una voz dentro del Imperio contra la legitimidad de las conquistas realizadas por Roma. Los pensadores ilustres de Roma como Cicerón o Séneca, no se habían atrevido nunca a dudar de la justicia de esas guerras de conquista. Los puntos que trata San Agustín en los cinco primeros libros de La Ciudad de Dios, pueden resumirse así: En el libro I trata de las antiguas leyes de la guerra; El libro II se refiere a los excesos y torpezas de la religión pagana, y El III a las iniquidades cometidas por Roma en su historia, y las calamidades que debió soportar a pesar de la supuesta protección de los dioses. El libro IV demuestra que los romanos no deben sus triunfos a esa protección; En el libro V se exponen argumentos para demostrar que la prosperidad del Imperio provino en primer término, del Supremo Poder de Dios, y en segundo caso de las virtudes que dignificaron a los habitantes antiguos de la ciudad de Rómulo. Los cinco libros que le siguen están destinados a combatir al paganismo. A partir del libro XI, La Ciudad de Dios encara otras cuestiones que constituyen ante todo, el primer ensayo de una filosofía de la historia. “No he querido, decía más tarde San Agustín, que se me pudiese acusar de haberme limitado a atacar las opiniones de los demás sin tratar de exponer las mías”. Sin duda, este era el propósito que quiso desarrollar desde el comienzo de su obra, como el título de ella lo demuestra. No sólo se contrajo a la ciudad de Dios; quiso también razonar sobre sus relaciones con la ciudad civil. Como él lo dice en su obra, esas ciudades eran la de Dios y la de los hombres, la del cielo y la de la tierra. La una, contiene a los hombres que viven según la carne, la otra, a quienes viven según el espíritu. En la primera, el amor de sí mismo llega hasta el menosprecio de sí mismo. Se trata de una solidaridad mística que une a los hombres en el mal y en el bien, y se advierte aquí la explicación política de la idea cristiana de que todos pecamos en Adán y todos fuimos redimidos en Cristo. Por un lado, los elegidos, la Iglesia; por otro, los profanos, el mundo. Es notable que San Agustín haya tomado la palabra ciudad (civitas) para desarrollar esos inmensos conceptos. La ciudad desde el mundo griego designaba al conjunto de hombres que formaba la agrupación política fundamental, el Estado. Para el autor de La Ciudad de Dios, la ciudad deja de ser un Estado cuyas dimensiones puedan ser susceptibles de medición: está abierta a todos los habitantes del mundo y abarca a todos aquellos hombres que tienen comunes esperanzas. Esta ciudad no sólo se extiende a través de todos los Estados, sino que comprende también a los que han vivido y esperan también desde la tumba el juicio eterno.
  • 179.
    181 Seencuentrapues,ensuobra,unanuevadivisióndelahumanidad.Loshombresestán clasificados sin teneren cuenta las clases sociales, las nacionalidades, ni los grados de civilización. Por encima de las diversas razas, de los romanos y de los bárbaros, San Agustín sólo distingue dos ciudades o sociedades, que coexisten perdurablemen- te, que se mezclan sin confundirse, como el bien y el mal, en todos los asuntos de este mundo y que marchan al mismo ritmo aunque en direcciones opuestas: la ciudad de los creyentes y la de los infieles. El ciudadano de la ciudad terrena engendra mediante la naturaleza que el pecado ha viciado. En cambio, el ciudadano de la ciudad celestial, engendra mediante la gracia que liberta a la naturaleza del pecado. Propagándose y creciendo el linaje humano con el libre albedrío, vino a hacerse según San Agustín, una mezcla y confusión de ambas ciudades: En la tierra, la ciudad de Dios y la ciudad del mal, gozan conjuntamente las desdichas con diferente fe, con distinta esperanza, con distinto amor, hasta que el juicio final las distinga y asigne a cada una su fin respectivo, para todo el resto de la eternidad. Mediante la oposición de estas dos fuerzas, San Agustín pretende explicar toda la historia de la humanidad. Los habitantes de la ciudad celeste pasan a veces por apostasía, a la ciudad terrestre y al mismo tiempo, los esclavos de la ciudad terrestre, se transportan por conversión a la ciudad celeste. La ciudad de Dios no es exactamente la Iglesia, pero se confunde a menudo con ella. La ciudad de Satanás no es el Estado pagano, pero por lo común se confunde también con él. En esos doce libros, el autor sigue el curso de los acontecimientos desde el día de la creación hasta el Juicio Final. Los hechos materiales aparecen rápidamente descriptos, pero los problemas religiosos que San Agustín encuentra a lo largo de su relato, están desarrollados cuidadosamente. Así, por ejemplo, a propósito de la creación de Adán y de su desobediencia, explica extensamente los dogmas cristianos relativos a la interpreta- ción del Génesis, temas éstos que el Obispo de Hipona conocía a fondo por sus trabajos de exégesis de la Biblia y de sus controversias con los pelagianos. Comenta luego el destino de los hijos de Israel, el desarrollo y decadencia de todos los imperios, y la importancia sobrenatural de la Redención, mediante el sacrificio del Hijo de Dios. Por último, después de haber expuesto la marcha paralela de las dos ciudades a través de los siglos, desde Caín y Abel, que representan la primera manifestación de la lucha entre ambas, hasta el triunfo del cristianismo, San Agustín indica cuál ha de ser el fin de toda esta evolución. Su obra concluye con un largo estudio sobre la destrucción del mundo y la aparición definitiva del Juez Supremo. La Ciudad de Dios desarrollada por Moisés, los reyes y profetas de Israel, y difundida por todo el mundo por el Evangelio de Cristo, será la ciudad de los santos escogidos. En cambio, la ciudad del mal a través de los errores y de los crímenes, irá a perderse en el infierno eterno. “DadaDiosloqueesdeDios,yalCésarloqueesdelCésar”,sonlaspalabrasdeJesús, que definen y resuelven el deber de los cristianos ante la autoridad del Estado. La fórmula es sencilla y parece suficientemente explicativa. Sin embargo, aun formulada y aceptada, quedó por resolver la línea de demarcación entre el poder espiritual y el poder material. San Agustín muchos siglos antes de que el problema se planteara en toda su intensidad,
  • 180.
    182 arrojó potente luzsobre tan delicada cuestión. “La Ciudad de Dios, dice, vive cautiva en el seno de la ciudad terrestre y pasa el tiempo de su destierro. Absolutamente, no vacila en obedecer las leyes de la ciudad terrestre, de acuerdo a las cuales se rige todo lo que atañe a esta vida mortal. Y puesto que la mortalidad es común a una y otra sociedad, la ciudad de Dios quiere conservar la buena armonía en la ciudad terrestre”. Para ello no oponesinounacondición,quelasleyesnolimitensulibertad. “Ensuperegrinajeenlatierra la ciudad celeste goza de la paz terrestre y en cuanto interesa a la naturaleza mental de los hombres, favorece y desea la unión de las voluntades humanas, siempre que no contraríe la conservación de la piedad y la religión”. De la ecuanimidad de San Agustín para apreciar el problema, dio cuenta el hecho de que al surgir el conflicto llamado “de las investiduras”, guelfos y gibelinos se apoyaron en las ideas expuestas en La Ciudad de Dios, para sostener, ya la preeminencia de la Iglesia, ya la del Estado, dentro de la inevitable contienda. Manteniéndose en el punto de vista objetivo, su pensamiento no se hallaba solicitado sino por su fe y por su ciencia. Servía a la ciudad celeste dentro del culto de Dios y no con relación a intereses transitorios o razones de momento de preponderancia política. La teoría de San Agustín sobre el fundamento de la autoridad es una de las explicaciones más sabias del problema. Ante todo, afirma San Agustín, que por ley natural ningún hombre tiene derecho de autoridad sobre otro hombre. Su poder se detiene en el que le asiste sobre los animales y las cosas. “Dios ha creado al hombre, dice, para que reine sobre los peces del mar y las aves del cielo”.Sonsuspalabras.Nohaqueridoqueelserdotadoderazónmandarasinoaaquellos que no la tienen. No ha querido que el hombre mandara al hombre; sino el hombre a la bestia. Es fácil hallar en este pasaje el eco de las críticas que los filósofos estoicos y los juristas romanos dirigieron a la teoría de la esclavitud de Aristóteles. San Agustín repite esas mismas opiniones en su estudio sobre la Epístola de San Juan. Pero añade que también una ley natural ha prescripto a los hombres asociarse los unos con los otros. Los mismos animales y aún los más feroces, que parecen condenados al aislamiento, no han podido tampoco substraerse a aquella ley. “Con cuánta más razón, exclama San Agustín, el hombre ha sido llevado por la ley de su propia naturaleza a hacer alianza con sus semejantes para gozar con ellos de la paz en cuanto sea posible”. De ahí el nacimiento de la ciudad, el Estado, que para San Agustín tiene por razón de ser, la aspiración a gozar de la paz, primera manifestación del instinto. La segunda es la necesidad de la seguridad. La tercera, que ha hecho de la sociedad una familia, y viene del punto mismo de la raza humana, es un llamado de la sangre. En cuanto al hombre, si Dios lo ha creado individualmente, no ha sido para privarlo de toda sociedad humana, sino para hacerlo apreciar, ante todo, la unión y la concordia que deben ser los lazos de esta sociedad. Reconoce luego para la realización de esos fines, la existencia de un jefe, de acuerdo siempre con la ley natural. “Es necesario, dice, que uno mande y que los otros obedezcan”, frase ésta que recuerda las palabras similares de Homero en "La Ilíada". Ratifica ese concepto diciendo más de una vez en La Ciudad de Dios que sin jefe, el pueblo no puede ser gobernado y también que “ese es el fundamento del pacto social”. Pero dicho jefe no se inviste a sí mismo ni se legitima, sino cuando sea el mejor. La influencia de Cicerón en el pensamiento de San Agustín surge a cada paso de sus mismas enseñanzas. En La República de Cicerón, parecen inspiradas las siguientes conclusiones: “¿No veis doquiera que la naturaleza ha dado el mando al mejor, para mayor bien de quienes le están sometidos?... Pero es necesario conocer las diferentes formas de
  • 181.
    183 mando y deobediencia. El alma manda al cuerpo y a las pasiones; pero manda al cuerpo como un rey a sus ciudadanos o un padre a sus hijos, y a las pasiones como un amo a su esclavo, es decir, las reprime y las domina. Los reyes, los magistrados, los generales, las naciones victoriosas, ejercen su autoridad sobre los ciudadanos, como el alma sobre el cuerpo”. La autoridad, para San Agustín, ya se trate de un gran imperio o de una federación de pequeños Estados, de una monarquía, de una aristocracia o de una república, tiene su origen en Dios y su fundamento en la justicia. No habría sido otra la doctrina surgida de laspalabrasdeCristoydesarrolladaenlasEpístolasdeSanPablo. Lajusticiaesanterior al Estado, es inmutable y eterna. Sin justicia la autoridad se convierte en intolerable tiranía, la ley en fórmula vacía y la guerra en bandolerismo criminal. La voz de la naturaleza se une a la de Dios para condenar la ausencia de Justicia. Por más incompleta que sea la justicia en la tierra a causa de nuestras propias imperfecciones, ella constituye la virtud primordial del hombre, y la base inconmovible de los estados. La justicia, es superior a todo gobierno y se cierne sobre todos ellos. Por eso afirma San Agustín: “Si el rey es injusto, es un tirano; en la aristocracia si los jefes son injustos se convierten en una ficción, y en la democracia si lo es el pueblo, no deja por eso de existir una tiranía”. Si desaparece la justicia, desaparece el Estado y su razón de ser. Vuelve a insistir diciendo que los estados sin justicia son sociedades de bandidos. Aunque constituyan una sociedad, aunque exista el pacto social que los una, y el botín se distribuya de acuerdo con las convenciones aceptadas, aunque se titule un reino, no dejará de merecer el apóstrofe del pirata a Alejandro Magno, que ya había recogido Cicerón en La República: habiendo increpadoAlejandroaunpirataconquéderechoinfestabadeesemodoelmar,recibióesta altiva respuesta: “Mi derecho sobre este lugar es el mismo que tú te arrogas sobre el universo entero. Sólo que yo, como no tengo sino un pequeño navío soy llamado bandido, mientras que a ti, que posees una gran flota, se te da el título de conquistador”. La idea central de toda la doctrina política de San Agustín es que Dios debe ser labaseylacúspidedelEstado.Elesquienotorgaelpoderalospríncipesenlatierra, quien inspira la redacción de las leyes justas, quien sostiene a la patria y decide la suerte de la guerra. El rey, el legislador, el juez deben considerarse como manda- tarios de Dios, deben convencerse de que su autoridad no es sino una delegación y deben cumplir en todo momento la voluntad divina, sin orgullo, sin excesos de poder y sin violencia injustificada. Dios no es un soberano temporal, su reino es de este mundo y su ley nunca ha abolido definitivamente el gobierno teocrático. Pero debe reconocerse que es el único director de las conciencias. Esta soberanía interior no debe ser olvidada en ningún momento por aquellos que rigen la vida cívica de los pueblos. El príncipe, los magistrados y los
  • 182.
    184 ciudadanos deben tratarde realizar en lo posible en el seno mismo de la ciudad terrenal el advenimiento de la ciudad de Dios. Los intereses momentáneos y corruptibles de este mundo sólo tienen valor si se les considera durante el breve tiempo que se goza de ellos, ante la eternidad. La política de lasnacionesdebeseguirunsolocaminosiseproponeserfecunda:elcaminoqueconduce hacia los fines espirituales. Dado que todos los poderes provienen de Dios, todos ellos deben converger también hacia Dios. Para que el Estado cumpla debidamente con esta misión debe ser cristiano. El Estado puede convertirse en miembro de la ciudad de Dios, si en él se cumplen los preceptos del Cristianismo. Poco importa para San Agustín que la forma de gobierno sea una monar- quía, una aristocracia o una democracia. Lo esencial es que la justicia y la virtud sean los pilaresdesuexistencia.LahistoriadelahumanidadanalizadaporSanAgustínenlosdoce últimos libros de La Ciudad de Dios, demuestra que esta condición no ha sido cumplida por los grandes imperios paganos. La característica del paganismo era la soberbia. En lugar de inclinarse ante la majestad del verdadero Dios, los paganos deificaron los objetos materiales y las criaturas mortales, trataron de crearse sus propios dioses y de llegar a la felicidad por sus propias fuerzas. La equidad, la sabiduría, la razón que Platón describiera en sus obras políticas, han permanecido siempre en el estado de ideales irrealizables. Era necesario que Cristo trajera a la tierra todas esas virtudes y las legara a su Iglesia administradora de su divina palabra, para que esas utopías se convirtiesen en realidades. Los sacramentos concedidos por la Iglesia y la gracia dispensada por el Verbo son los únicos medios de regenerar las conciencias y devolver la vida a las naciones pervertidas por el paganismo. La Ciudad de Dios, o sea el Cristianismo, lejos de adorar sus propias pasiones y erigir su egoísmo en religión como lo hiciera la ciudad terrestre, se inspira en Dios y en lugar de satisfacerse con los bienes materiales, usa de ellos como peregrina, mientras la ciudad terrestre, nacida del pecado de Adán nos muestra, a través de la propia actualidad, el Estado divino. Para San Agustín, por su propia naturaleza, la Iglesia está por encima del Estado, pues considera que ha de reconocerse ante todo, la primacía de lo espiritual sobre lo temporal, pero a pesar de ello el Estado no ha de estar subordinado a la Iglesia sino en las cuestiones de orden religioso. La supremacía eclesiástica es de carácter moral, pero no político. El Estado conserva en este último orden, toda su libertad de acción y si se une a la Iglesia, es únicamente para lograr que esta acción suya sea más eficaz y más fecunda. Es completamente inexacto afirmar que las limitaciones morales que la Iglesia impone al Estado, conduzcan al debilitamiento del mismo. Por el contrario, lo fortalecen. La Iglesia, en efecto, sostiene a la autoridad, rectifica la ley, humaniza la justicia secular, desarrolla en los súbditos las virtudes cívicas y difunde entre las naciones los conceptos de paz y de fraternidad. Los filósofos de la antigüedad ya habían comprendido que la misión material de los ciudadanos no podía realizarse si no se lograba previamente la unión moral. Merced a la encarnación del Hijo de Dios esta unión se ha revelado posible en el seno de la Iglesia. La razón, la justicia y el orden, ya no son virtudes abstractas sino bases fundamentales de la sociedad civil. La ley ya no es una fórmula hueca que a veces merece ser desobedecida sino constituye el vínculo primordial entre todos los hombres. El origen de la ley para San Agustín, no se encuentra en la voluntad del príncipe, ni en el voto de una asamblea. Su definición de la ley, que concuerda con la de Cicerón, es la siguiente:
  • 183.
    185 “La ley esla razón divina y voluntad de Dios que ordena conservar el orden natural y prohibe perturbarlo”. Finalmente, cabe apuntar aquí, que San Agustín asiente que el Cristianismo, aunque es uno para toda la humanidad, no destruye la idea de patria como lo hacía la doctrina cosmopolita de los estoicos. La patria representa el más sagrado de los deberes, inme- diatamente después de Dios. Todos los intereses particula- res deben subordinarse a su supremo interés. Se le debe amar, servir y si es necesario se debe morir por ella. En De libero arbitrio se podía ya leer una apología del patriotismo que recuerda las elocuentes palabras que Platón puso en boca de Sócrates, en su célebre diálogo Critón: La patria merece todos los sacrificios, pero para que sea acreedora de ellos, se la representa como un concepto casi sagrado que reúne en sí mismo un territorio, un pasado común, una tradición y un patrimonio intelectual. Para San Agustín su patria era el Imperio Romano, sin embargo, no cree en su eternidad ni en su derecho a la hegemonía universal, critica las injusticias cometidas con motivo de sus conquistas y se avergüenza de su pasado, sobrecargado de supersticiones paganas, pues piensa que "más patriota es el ciudadano que se opone a las injusticias de su patria, que quien se pone al servicio de ellas". "Pero se conmueve ante el recuerdo de sus heroísmos, ante la visión de sus obras maestras del espíritu, y se enorgullece porque sus mejores títulos de gloria permanecen en pie. San Agustín se mantenía fiel al Imperio que había sabido crear una idea tan elevada de la patria, heredero de tanta grandeza, y que por su conversión al Cristianismo, había asegurado su perpetuidad espiritual a través de las edades".
  • 184.
  • 185.
    187 1) A partirdel Texto de Mariano de Vedia y Mitre “Derecho Políti- co General”, Tomo I, realice las siguientes actividades: a) Escriba las cualidades más sobresalientes de Jesús, El Cristo. b) Enumere las cualidades del Mesías que los judíos esperaban. 2) Describa el recorrido de San Pablo en su predicación del Evangelio por el Imperio. 3) ¿Cuál fue la decisión fundamental del primer Concilio llevado a cabo en Jerusalén? 4) A partir del análisis de las partes de la Biblia, elabore un cuadro sinóptico de los libros del Antiguo y el Nuevo Testamento. 5) Transcriba y explique por lo menos tres citas de Jesús, que según Ud., son las más representativas de los principios cristia- nos. 6) Complete el siguiente cuadro sobre las persecuciones a los cristianos. 7) Elabore un cuadro sinóptico con los Padres de la Iglesia y sus principales acciones. 8) En un párrafo de 10 renglones, realice una reseña biográfica de San Agustín (nacimiento: lugar y fecha, obras principales, con- versión, etc.). 9) A partir del análisis y reflexión del pensamiento de San Agustín, explique los siguientes conceptos: a) consecuencias del paganismo b) relación Ciudad de Dios-Ciudad Civil c) relación Iglesia - Estado d) fundamento de la autoridad e) concepto de ciudad y estado f) patria PERSECUCIONES Primera Segunda y Tercera Cuarta AÑO GOBIERNO CAUSAS ACTIVIDAD Nº 15
  • 186.
  • 187.
    189 LA EDAD MEDIA LaEdad Media es una época histórica que abarca desde la fecha de la caída de Roma en el año 476 de la era cristiana -momento en que concluye "La Antigüedad Clásica"-, hasta 1453, año en que los turcos toman la ciudad de Constantinopla, Capital del Imperio Romano de Oriente o Imperio Bizantino. A partir de 1453 comienza La Edad Moderna. (Ver cuadro de la Cronología de la Edad Media, página 147). La Edad Media desde el punto de vista Económico-Social La Edad Media se caracteriza por la ruptura del equilibrio económico del imperio Romano. Los reinos bárbaros que se establecieron en Occidente a partir del siglo V habían conservado la imprenta y el sistema de vida mediterráneo que caracterizó la época latina. Permanecía el sueldo de oro (moneda romana) como instrumento de unidad económica de la cuenca del Mediterráneo y en general, el comercio se desarrollaba en su mayor volumen vinculado por el mismo “MARE NOSTRUM” romano. Hacia el siglo VII el Islam destruyó el sistema comercial del Mediterráneo mediante una serie de sucesivas conquistas en las costas, de los que hasta entonces había sido el lago europeo. El horizonte vital del enjambre de naciones occidentales se empobreció. El comercio se mantuvo a un nivel de mera subsistencia. El oro desapareció y fue reemplazado por la plata, moneda corriente impuesta por la monarquía carolingia. Las ciudades romanas perdieron su significación económica y mantuvieron solamente una vida larvada. Las ciudades del norte que tenían su nivel de actividad comercial, basadas en las proximidades de la corte imperial fueron devastadas por un nuevo azote: los normandos. Esta decadencia del comercio y de las manufacturas a escala, provocó un viraje histórico de consideración. A partir del siglo VII, Europa se convierte en una región meramente agrícola. La tierra fue la única fuente de subsistencia y la causa primordial de la riqueza. La existencia social desde la más alta cumbre hasta el más humilde de los siervos, se nutrían de la tierra. La aparición del sistema feudal, se produce por la regresión de una sociedad de tipo urbano, a una civilización de base exclusivamente rural. El poder público se desintegra al destruirse la economía financiera del estado central. Asume el papel de funcionario aquél que puede, de alguna manera, sostener una primaria administración de justicia y organizar sistemas precarios de seguridad de los campesinos. Evidentemente el ejército se recluta entre aquéllos que pueden sostener contingentes. Los únicos individuos capaces de desarrollar esas actividades son los detentadores de feudos, que suman a partir de entonces, la propiedad de la tierra, el poder económico y el poder político. Hacia el siglo IX, existían en Europa mercados dominiales cerrados, que proveían a cada feudo de lo imprescindible para la vida. La feria de Saint Denys próxima a París, era laúnicaqueteníaciertaenvergadura.Unavezporañollegabanperegrinosycomerciantes que realizaban transacciones “per Deneratas” es decir, por pequeñas cantidades de denarios. La preponderancia de la Iglesia es decisiva. Ella posee el poder espiritual y el ascendiente económico que le otorgan sus amplias posesiones territoriales. La Iglesia organiza la producción y la administración perfecta de estos elementos, merced a que sus integrantes tienen los instrumentos de la cultura: saben leer y escribir.
  • 188.
    190 Desde el sigloIX hasta el siglo XI los reyes deben reclutar entre los miembros del clero su pequeña burocracia. La Iglesia imprime su sello en toda la cultura de la época, imponiendo toda la galaxia de sus valores en el poder productivo, artístico y técnico. El ideal económico a) La producción es fundamentalmente agraria. Los gremios que se nucleaban en las villas y ciudades, producían artículos manufacturados para satisfacer las necesidades de los micromercados en los que se hallaban insertos. Los ideales referidos a la producción tendían a asegurar un justo precio para que el artesano pudiera vivir con dignidad y para que el consumidor no pagara más de lo debido. El sistema era antiutilitario ya que el fin último de la vida humana era proyectar al hombre hacia su destino eterno. b) Los gremios florecieron como unidades que reglamentaban ética y técnicamente la producción. Su importancia fue variable según la zona. El extremo del desarrollo gremial se alcanzó en Florencia donde se instauró un Estado corporativo. El horizonte vital humano en esta sociedad jerárquica carecía de movilidad, pero ofrecía la seguridad de una existencia predeterminada y regulada. La Iglesia destinaba la mayor parte de su producción a atenuar la pobreza y a la educación. c) La prohibición de los préstamos a interés, evitó que pudieran contraerse préstamos de consumo, sobre todo durante la etapa regresiva de Europa. Esos préstamos fueron la plaga de la antigüedad. El principio eclesiástico condensado en la fórmula: “usurum date nihil inde sperantes”, corresponde a la estructura de una sociedad de base agraria. El crédito para paliar necesidades primarias hubiese representado una exacción y una explotación de los débiles. El crédito era un instrumento por antonomasia de la creación de la riqueza. d) En el siglo XIII, Santo Tomás establece la función social de la propiedad, separando el poder de adquisición (que debe existir) porque sino se privaría al individuo de incentivos; el poder de uso (dentro de límites éticos) y el poder de administración (el individuo tiene obligación de extender los beneficios de la propiedad de los demás). Para el Doctor Angélico la economía estaba insertada dentro de un orden ético superior,queseencaminabaalabuenaadministracióndelestado,elmunicipioylafamilia. Renacimiento de la actividad comercial Pero este esquema general había admitido algunas felices excepciones. La presión musulmananohabíaafectadoalImperioRomanodeoriente,cuyacapital,Constantinopla, constituía un mercado de más de un millón de almas. Venecia, protectorado del emperador romano de Oriente, comerciaba libremente con los musulmanes y con los cristianos. Comerciaba con Constantinopla productos de sus talleres artesanales y recibía a cambio sedas y especies. La expansión veneciana fue tan rápida que en el siglo XI monopolizaba todo el transporte en las provincias de Europa y Asia, que poseían los monarcas de Constantinopla. La influencia de Venecia fue penetrando en el valle del Po y se estableció firmemente en Ravena, Ancona y el cinturón de ciudades que la rodeaba. Los genoveses y pisanos, alentados por los Papas y siguiendo el ejemplo veneciano, comenzaron su expansión en el Mediterráneo. Consiguieron los primeros triunfos sobre los sarracenos, y se fueron afianzando vertiginosamente hacia 1.087. En 1.096 comienza la primera cruzada, que logra fundar el reino de Jerusalén. Génova y Pisa, que habían apoyado a las cruzadas, obtuvieron el beneficio de comerciar con las
  • 189.
    191 nuevas ciudades cristianas.La prosperidad difunde sus efectos hacia Marsella y Barce- lona, comenzando un proceso de reapertura del Mediterráneo al Occidente. Los musul- manes han perdido las bases que le daban su supremacía talasocrática: Cerdeña cae en 1022, Córcega en 1091, Sicilia en 1058-1090. El resultado permanente de las cruzadas fue el haber dado a las ciudades italianas y a las de Provenza y Cataluña el predominio del Mediterráneo, que les otorgó el monopolio del tráfico que se realizaba desde el Bósforo y Siria hasta Gibraltar. Ese movimiento capitalista debía propagarse a toda Europa. Con la resurrección del comercio comienza un nuevo proceso de vigorización de la vida ciudadana. Las villas amuralladas, los castillos, que son mudos testimonios del repliegue de la sociedad feudal amenazada, comienzan a ser poblados por artesanos mercaderes y nuevos villanos. La naciente burguesía se cobijó en las ciudades, consiguiendo un status jurídico nuevo frente al señor feudal. Desde el siglo XII en Italia, Francia, Alemania, Inglaterra, las villas obtienen autonomía judicial y administrativa que las hacía independientes del Derecho territorial. La burguesía proveía los medios humanos que sostendría la organización municipal y judicial del Burgo. Se crea un derecho nuevo adecuado a la libertad que requería el comercio. Es el ius mercatorum, que se lo despoja del formulismo y ritual del ius civilis y se aplica especial- mente en las ferias. El acrecentamiento de las fuerzas ciudadanas y la dispersión del poder entre el monarca, la clase feudal, la Iglesia y la burguesía, creó un área social donde las fuerzas espirituales pudieron desarrollarse en libertad. Un fenómeno notable y no explicado cabalmente es el del crecimiento acelerado de la población entre los siglos XI y XII que van a producir un intenso proceso de fundación de nuevas villas y la explotación de tierras incultas. Por primera vez se roturará los campos aumentándose la producción agropecuaria y fomentando el crecimiento de nuevos núcleos poblados. Los mercados locales crecieron y requirieron a su vez de mayor numerario. La existencia de monedas en circulación creció en proyección geométrica en los siglos XII y XIII. Todos esos procesos tuvieron un impacto decisivo en el ablandamiento de las relaciones feudales, disgregándose el poder de los señores en las ciudades italianas y Flandes, y comenzando a decaer en Francia e Inglaterra. Progresos en el orden económico mercantil En el siglo XIII reaparece en Europa la acuñación de monedas de oro, que desplazaron paulatinamente al metalismo de plata instaurado por Carlomagno. Los valores del comercio multiplicados ad infinitum, hacían necesaria esta repotenciación monetaria. En el siglo XIV, Nicolás de Oresme sistematiza la teoría de la circulación monetaria cuantitativa, hecho que implica un notable progreso en el ámbito del pensamiento económico. En el siglo XII para el negocio marítimo, se establece y desarrolla el seguro y se generaliza el uso de letras de crédito. El siglo XIII preside otra revolución en el campo administrativo. Aparecen los libros de contabilidad por partida doble. En cuanto a la alimentación, las villas reglamentaban el comercio para que los alimentos fuesen baratos.
  • 190.
  • 191.
    193 EDAD MEDIA Ideal Económico Influencia de laIglesia ComercioEpoca que abarcó 1) Complete el siguiente cuadro sobre la Edad Media: 2) ¿Qué fueron las cruzadas y qué consecuencias produjeron? 3) Describa las principales características del progreso económico del Siglo XIII. Características principales ACTIVIDAD Nº 16
  • 192.
  • 193.
    195 Modificaciones en laética de los préstamos A partir de los siglos XI y XII las necesidades monetarias resquebrajaron las restriccio- nes éticas impuestas por la Iglesia frente a los préstamos de interés. Es evidente que las circunstancias económicas habían cambiado profundamente. A partir de entonces el crédito se destinaba a la producción o al comercio. Era menester atenuar el rigorismo de la prohibición del préstamo a interés. Comenzó a justificarse una módica retribución al capital, basada en el criterio de restituir una pérdida eventual (damnum emergens) o lo que sedejadeganar(lucrumcessans),oasegurarelriesgoqueimplicaelpréstamo(periculum sortis). Estas situaciones justificaban una compensación legítima. Al adoptarse este criterio se permitió liberar a los préstamos comerciales de la prohibición de establecer un interés. A partir de esta rectificación de principios, se generalizaron los préstamos de tipo bancario y se afianzaron las instituciones que practicaban transacciones. con dinero. La Edad Media está muy lejos de ser un período de obscuridad y estancamiento, imagen que presentan los historiadores liberales. También dista de ser una era totalmente paradigmática, como pretendió el romanticis- mo alemán. Es una época de lentos progresos que prepara la génesis de la cultura occidental, como lo demuestran los hechos siguientes: a) Los siglos XIV y XV ven aparecer el capitalismo comercial. Se desarrollan diversas figuras societarias y mercantiles a partir de la comandita. La letra de cambio se convierten en un título cartular que evita el desplazamiento de cuantiosas sumas monetarias en las operaciones comerciales. Se practica ya la teneduría de libros y se conoce la contabilidad por partida doble. El ius mercatorum está plenamente desarrollado. b) EnlasegundamitaddelsigloXVNicolásdeOresmepublicasu “Tractiedelaprimiere invención des moniers” (1360), donde se sistematizan las teorías monetarias. Se sostiene que el dinero es un valor legal de cambio que no puede ser adulterado ni siquiera por el príncipe, porque si lo hace producirá la fuga del dinero. La moneda depende en alguna medida del mercado. c) Hacia el siglo XV Europa utiliza en su vida práctica inventos como la imprenta, la brújula, el astrolabio, el reloj, la turbina, que demuestran una nueva vocación técnica. d) Aparecen las primeras organizaciones comerciales de carácter internacional. Los Medicis (Florencia) y la casa Di San Giorgio (Génova) establecen las primeras institucio- nes bancarias. e) Las administraciones se transforman debido a que los gastos públicos ascienden a cifras siderales. Dos hechos presionan su aceleración: el uso de armas de pólvora y el pago de ejércitos mercenarios. Las murallas que defienden las ciudades son verdaderas obras de ingeniería, comparadas con los paredones de barro o piedra de los siglos IX, X y XI. Este nuevo impulso en el gasto público produce una mayor avidez del poder real, quien comienza una enconada lucha contra la clase feudal, apoyado por la naciente burguesía. Este proceso es más patente en la Francia de Felipe el “Hermoso”. El poder central trata de afianzarse suprimiendo los derechos fiscales de los grandes señores, creando a su vez las condiciones para el establecimiento de amplios mercados nacionales.
  • 194.
    196 f) En Inglaterraen el siglo XV se practica una política de aguda protección a la industria nacional, de expansión del comercio exterior. Se prohibe la importación de telas de otras procedencias. Bajo el gobierno de Enrique VIII se lleva al desideratum una política mercantilista: la industria y el Comercio predominan sobre la agricultura. g) Reviven las figuras jurídicas romanas, especialmente en el área de los contratos. Se afianza la libertad contractual frente a la regulación coercitiva de los gremios. h) El redescubrimiento de la antigüedad clásica aporta modelos de absolutismo estatal. En las repúblicas del Norte de Italia se inicia un primer Renacimiento, que tiene relación con el redescubrimiento de la Antigüedad Clásica. El hombre redescubre su magnificencia y su gloria y comienza a transitar por los caminos del afianzamiento del individuo. i) En el orden del pensamiento filosófico, se ha producido una primera ruptura de la visión totalizadora y jerárquica del pensamiento cristiano. En cierta medida y pese a la crítica del aristotelismo tomista, ha prevalecido la convicción averroísta de que existen dos órdenes de verdades separados: la de la ciencia y la verdad teológica. Esta convicción articula el primer impulso científico-técnico aún contra la autoridad tradicional. Esta tendencia favorecerá la especialización de las ciencias y la adopción del método racional-matemático para su desarrollo, independizándolo de la ética. El derecho La concepción del hombre medieval frente al derecho, es que éste pertenece al pueblo y se genera por medio de la costumbre inmemorial. En España a partir del siglo X se desarrolló “el derecho” de privilegiado o excepciones que se otorgaban a personas o ciudades determinados con relación al Bloque de la Tradición. Según Ortega y Gasset, la palabra fuero, viene de hueco, de vacío que se incrusta en el orden sólido del derecho consuetudinario. Los siglos XII y XIII ven surgir la escuela de Los Glosadores, que restableció la idea romana de que el poder pleno se manifiesta mediante la sanción de leyes. Esta facultad no era condicionada. El derecho canónico, regula instituciones como el matrimonio y la vida de los Sacramentos. La Iglesia organiza los registros bautismales y los registros matrimoniales. Todos estos logros, se ordenan mediante normas. El derecho canónico sirvió de arquetipo en muchos casos, a los derechos positivos de los pueblos europeos. Santo Tomas de Aquino Santo Tomás de Aquino (1227-1274) recepciona la ordenación jerárquica de las leyes, efectuada por San Agustín. En efecto, el aquinatense distingue entre: 1) La ley eterna -que rige el universo-, 2) La ley natural que es la “participación de la ley eterna en la criatura racional”. Esa ley es cognoscible por medio de la razón porque dimana de la naturaleza humana, conforme Dios la creó. Esa ley está inserta en el corazón humano y hace discernir lo justo de lo injusto.
  • 195.
    197 3) Esta leydebe ser completada por la ley humana, que es “la ordenación racional dispuesta para el bien común y sancionada por quien detenta el gobierno”. Si la ley humana contradice a la ley natural no es obligatoria, porque vulnera el orden querido por Dios. Si el gobernante legítimo o ilegítimo es injusto en sus actos, el pueblo no está obligado a obedecerle. Si el gobernante es insoportable por su iniquidad, el pueblo puede destituirlo y juzgarlo por sus crímenes. Ese derecho -ius resistendi- sólo puede ejercerse cuando se han agotado los recursos normales para corregir los abusos del poder. Desde el punto de vista del derecho político Santo Tomás toma la tradición aristotélica e inaugura un período nuevo en la historia de la edad media. Con su aporte desplazará la línea Platónica-Agustiniana que fue preeminente a lo largo de la edad histórica sub-análisis. El aquinatense cree que el Estado es una institución de Derecho Natural, insertada por la providencia divina para la perfección del hombre. Este, como ser racional, requiere para su vida el apoyo de la comunidad. El Estado, para cumplir su destino natural, debe servir al bien común, que es el bien de todos los hombres. La tiranía es precisamente el apartamiento por parte del gobernante del bien común, y la búsqueda del interés o bienestar particular de la cúpula que circunda al poder. El origen del poder se asienta en Dios. Pero éste no señala o delega el poder en ningún hombre concreto. La designación del gobernante es un hecho humano, que tiene como fundamento al pueblo. La mejor forma de gobierno es una forma mixta que permita la unidad de mando: complementada por el consejo de la República - la aristocracia del espíritu- y la participación del pueblo en la marcha del Estado - la democracia-. Santo Tomás inicia la Escuela Escolástica y rescata el pensamiento aristotélico, introducido en Europa a través de pensadores árabes -como Avicena y Averroes- y judíos -como Maimonides-. Esta corriente de pensamiento pasó desde España musulmana y tuvo profundas repercusiones en el plano del pensamiento político y jurídico posterior.
  • 196.
  • 197.
    199 1) En general,se caracteriza a la Edad Media como una época de obscurantismo. A través de los distintos hechos que se expo- nen en el módulo, justifique el por qué negamos esta afirmación. 2) Explique la concepción del derecho que tenía el hombre medieval. 3) Sintetice la postura de Santo Tomás de Aquino sobre el derecho, derecho político, estado, origen del poder. ACTIVIDAD Nº 17
  • 198.
  • 199.
    201 Concepciones sobre elEstado Nacimiento de la Teoría de la Personalidad Jurídica: La corriente hacia la antigüedad pura de Eneas Silvio (absolutista) preanuncia al humanismo del siglo XV, el republicanismo de Patricio de Siena, que se distinguiría del espíritu de la edad media. Masiglio de Padua (1278-1342) Fue Rector de la Universidad de París y perteneció al partido Gibelino en Italia. Por su militancia política debió refugiarse en la Corte de Luis de Baviera, que aspiraba al trono Imperial contra el propósito del Papa Juan XXII. Sostiene que el principio constitutivo del Estado es la razón, en cambio, en los organismos vivos, la naturaleza es quien los modela. En ambos hay una pluralidad de partes ajustadas a una armonía, cuando esta unión es perfecta el organismo está sano y el estado encuentra su paz. Pero en el Estado la voluntad humana es esencial para que todos los órganos funcionen bien, de acuerdo con la razón y las atribuciones constitucionales. Es el primer filósofo que ve en la voluntad y en la razón el origen y motor de la sociedad, porque desde Aristóteles se considera que el Estado es un producto de la naturaleza gregaria del hombre. La comparación de la iglesia y el imperio con los corpus naturale et organicum, se le extiende a los Estados nacionales y a los grupos que tienen cierta continuidad. En su obra "Defensor Pacis" (1324) defiende los derechos del Poder Temporal frente al Papa. “El Legislador sólo puede ser el Pueblo, la mayoría de los ciudadanos que expresan su voluntad en la Asamblea General”. Formula así el principio democrático. Otras obras son: “De Traslatione Imperio” y “Defensor Minor”. Juan de Salisbury, excede la simple analogía de las personas jurídicas con organis- mos vivos. Es el primer vitalista, quiere encontrar una exacta correspondencia entre los miembros del Estado y los del cuerpo. Parece haber sido su remoto antecesor Plutarco. Nicolás de Cusa sigue la misma línea de pensamiento. Guillermo de Ockam: (1270-1347) enuncia el principio de subsidiariedad, que hace posible la unión de los hombres en el amor, la caridad y la justicia. La familia encuentra libertad para desarrollarse en todo lo que concierne a su bien, lo que ella no puede hacer lo realiza por ella su municipio. En el mismo grado y esencialmente dentro de la misma libertad se encuentra el municipio frente a la región, la región frente al reino, el reino frente al imperio y el imperio frente a Dios. En su libro: "De Potestate et Ivaibus Romani Imperii", expresa: “La autoridad del Papa no se extiende según LA NORMA, a los derechos y libertades de los demás Emperadores, reyes, príncipes demás laicos, para suprimirlos o perturbarlos, ya que los Derechos y Libertades de este género pertenecen a las cosas del Siglo, no teniendo el PAPA AUTORIDADsobreELLAS”.Ensuobra: “Opusnunagintadierum”,criticalaspretensiones teocráticas del Papa Juan XXII. El problema de la representación La idea de representación también fue tratada en el medioevo. La soberanía es oficio, el rey es para el pueblo y no el pueblo para el rey (según el decir de Santo Tomás), él, como cabeza, representa la comunidad del resto del cuerpo, pero el rey no es el reino, no es el Estado, se distingue entre sus facultades públicas y privadas, entre aquellos actos que le afectaban como persona individual y aquellos que realizaba como representante del Estado y obligaba a éste a ser como eterno. La Iglesia y las corporaciones también tenían ideas similares al respecto. La calidad de socio y sus consecuencias en el derecho, fue teorizada en aquellos tiempos, para mostrar las posiciones que deberían ocupar los individuos en la sociedad, los grupos eclesiásticos, las corporaciones, etc.
  • 200.
    202 El todo, elcorpus social es idéntico a sí mismo mientras vive la idea, la misión que debe cumplir. Este todo es independiente de las variaciones que puedan sufrir las partes. El bien común, el interés del todo prevalece sobre el interés de las partes. El límite de su poder está fijado por el derecho natural, pero los miembros tienen un valor distinto para el todo, no son aritméticamente iguales. Cada una contribuye a la riqueza, a la vida de la comunidad de acuerdo a su rango, capacidad, profesión, inteligencia y demás condiciones personales. La igualdad genérica y aritmética del hombre, es desconocida en la Edad Media. En ella cada hombre ocupa un lugar ordenado según un criterio eminentemente jerárquico. La idea de representación tiene consigo la de personalidad. El representante no es más que la cabeza visible de un sujeto de deberes y derechos invisibles. Baldo explica que los actos de un gobierno son obligatorios para los sucesores porque el verdadero sujeto que contrae la obligación es el Estado que nunca muere. Los glosadores tomando lo esencial de la ley regia sostienen que el sujeto real de derechos y obligaciones es el pueblo, que en él es donde reside la soberanía y el pueblo es quien otorga al monarca el vero del poder más alto. En ese momento se perfecciona un contrato bilateral indestructible entre monarca y pueblo, que no podía rescindirse mientras el rey fuera fiel. En este punto no había divergencias entre las doctrinas políticas y la teoría de la corporación. El estado orgánico, necesariamente debía obtener un alma (un arquetipo, un ideal de perfección, la ciudad de Dios), necesariamente debía ser una persona con sentido ético. Tenía una misión espiritual que cumplir y una religión para saber qué y cómo debía cumplir consumisión.Estabalimitadoporelderechonatural,dondeseñoreabandosideaspilares: la justicia y el bien común. El catolicismo le daba su basamento moral, su teología del bien, su delimitación nítida del mal. Elmacrocosmossocialteníaunfinpropiodelbiencomún.Elindividuo,elhombreconcreto, era microcosmos sujeto a fines trascendentes y privativos, como ser la salvación de su alma. El estado cristiano estaba limitado, guiado, dirigido a que el hombre cumpliera con ese fin. La economía estática, la prohibición moral de la usura, la fijación del justo precio (es aquel que permite al productor vivir sin lujos) la sociedad organizada corporativamente para protección del individuo y de su libertad concreta (porque en caso de conflicto entre los intereses de uno o más cuerpos sociales, el hombre que solía pertenecer a más de uno, elegía a cual debía apoyar, aquél que más lealtad le despertaba), etc., etc. Son sólo pautas que muestran cómo el Estado medieval, por lo menos ideológicamente, se orientaba hacia los fines espirituales que la teología católica le señalaba. El ser humano es algo sagrado que ni siquiera el poder más alto tiene derecho a destruir arbitrariamente. El hombre es un fin en sí, nunca un mero instrumento. Este es el límite que le fija el derecho natural al Estado. Cualquier acto que sobrepasare las prescripciones del derecho natural en cuanto a la libertad de la conciencia humana será nula. La idea que campea es la de comparar los estados con cuerpos vivos reales. Es el pensamientocorporativoqueseasientaenlaconcepcióndelasinstitucionescomocorpus mysticum de existencia real. Sinibaldo del Fieschi, que llegó a ser Papa con el nombre de Inocencio VII sembró la semilla que había de destruir la concepción orgánica, y realista del Estado y las corporaciones, porque sostuvo que las personas jurídicas eran sólo una ficción, incapaces de voluntad real. Ellas nacían de un mero “fiat” estatal. Eran incapaces de delinquir y por lo tanto eran irresponsables. Cuando tratamos de explicarnos el Estado, por esta teoría, surgen problemas insolubles. El Estado, fuente de ficciones, es también una ficción, ¿pero de quién? ¿quién le insufla la vida artificial o artificiosa?.
  • 201.
    203 1) Identifique lasideas principales sobre el individuo y el Estado de: - Masiglio de Padua - Juan de Salisbury - Guillermo de Ockam 2) ¿Cómo se presenta en esta época el problema de la representación? ACTIVIDAD Nº 18
  • 202.
  • 203.
    205 Los Ideales dela Sociedad Medieval Ideal Político: Está presidido por el ideal platónico-agustiniano que se condensa en la dualidad de Iglesia (Civitas Dei) y Estado (Civitas terrena). La consecuencia es que el poder público se divida en dos fundamentos. El Estado dispone sólo de una parte de sus funciones. La Iglesia es depositaria del sistema escolar, de las universidades, de la formación de una política social y pretende también regular la misma vida económica. Esta dualidad favorecería la creación de una multitud de contrapesos del poder, en la cual la época pudo desplegar en todas las direcciones las posibilidades existentes. Este esquema desarrolló un sentido nuevo de libertad que va creciendo hasta la Reforma. Santo Tomás de Aquino, en el siglo XIII aporta un nuevo paradigma político: introduce la línea de pensamiento aristotélico. Elementos Políticos de la Edad Media a) La Monarquía “El rey consagrado de la Edad Media representa el poder menos libre y autoritario que se pueda imaginar”, señala Bertrand de Jouvenel. El poder está contenido por una ley humana, la costumbre, y por la ley divina. La corte de los pares obliga al rey a respetar la costumbre y la Iglesia vela para que sea un administrador eficaz del Rey Celestial, cuyas prescripciones debía cumplir siempre. El soberano está situado por encima de la ley positiva y debajo de la ley natural. Estos límites, que son comunes a todos los reinos medievales, resplandecen en todo su vigor en los Cánones del Concilio de Toledo del Siglo VII. “El rey es llamado rey, porque gobierna rectamente, si obra con injusticia lo pierde miserablemente. Nuestros padres decían Rex eris si recta facis. Si autem non facis non eris”. Hinckmar, arzobispo de Reims (835-882), se dirige a Luis III en términos similares: “Recordad la profesión que habéis prometido cumplir el día de vuestra consagración y que habéis firmado con vuestra mano y ofrecido a Dios sobre el altar en promesa de todos los obispos”. La Edad Media no conoce el absolutismo político. En el terreno fáctico el poder está limitado, puesto que no existen impuestos permanentes, ni ejércitos regulares. El rey cuenta con sus feudales, que acuden a él cuando es menester defender el reino. Cada uno de esos señores es un centro autónomo de poder, sirviendo al rey con un pacto de fidelidad. Pero él es soberano en sus dominios. Tiene la facultad de imponer tributos y, a su vez, es obedecido por su propio ejército. La Iglesia también vigila el comportamiento del rey, dándose el caso de que a veces éste tiene que pedir perdón al Papa. En efecto, la obediencia y fidelidad de los súbditos se basa en la teoría medieval, en un pacto jurado entre el monarca y su pueblo. Al ser ungido, el príncipe se compromete a regir el pueblo con justicia y defender la religión. Si el rey se desvía del resto del ejercicio del poder, el pueblo está desligado de su deber de obediencia. La Iglesia en algunos casos, aplicó la excomunión a reyes o emperadores, para obligarlos a comportarse de acuerdo a la ley y gobernar para lograr el Bien Común. Enrique IV, emperador de Alemania, debe cantar la palinodia ante el Papa Gregorio VII, quien lo perdona en Canosa (Siglo XI). En 1075 el jefe de la Iglesia había emitido un documento bajo el título de “Dictatus Papae”, que señalaba la potestad del Papa para desligar a los súbditos de la obediencia hacia los príncipes inicuos. Las ciudades que habían heredado la estructura municipal romana, generalmente no estabansometidasdirectamentealaautoridaddelrey.Finalmentelosgremiosartesanales, obedecían más a la autoridad eclesiástica que a la civil.
  • 204.
    206 En el campoteórico rige en occidente la concepción del gobierno justo y el príncipe virtuoso. El pensamiento patrístico, insistirá en el origen divino del Poder y en su función de oficio al servicio del pueblo. Gobernar no es dominar, sino conducir tal como la providencia divina rige al mundo. La justicia es lo único que puede legitimar un régimen político con independencia de su origen. Jonás de Orleans (818) afirma que “la función del reyconsisteengobernaralpueblodeDios,conequidadyjusticiaafindequelacomunidad se dedique a cultivar la paz y la concordia”. Durante todo el medievo florecieron obras de pedagogía política, que buscaban instruir a los gobernantes en la práctica de la virtud. Se conocen con el nombre genérico de “Espejos de Príncipes”. Entre ellos se destacan los de don Juan Manuel y Juan de Salisbury. En el medievo el poder se justificó mediante la idea que toda potestad proviene de Dios y por ello es oficio y misión divina. Pero el rey que lo ejerce, está ligado por un juramento ante Dios. Entre la comunidad y el rey, existe un pacto que se basa en obligaciones recíprocas. El rey debe asegurar la libertad y el orden y el pueblo debe obedecer y ser fiel. b) El Feudalismo Las fuentes del feudalismo son diversas. En un principio, provienen del desmembra- miento de los cuerpos auxiliares del ejército romano, de origen bárbaro. A esta corriente militar se sumó la figura del antiguo terrateniente romano, que se arma en defensa de su propiedad y de su gente. En su cabeza comienza a confundirse la soberanía política, por la desaparición del orden central, y el derecho absoluto sobre la propiedad. Estos elementos eran específicamente oriundos de la civilización romana y no existe real ligazón entre la sociedad bárbara y el feudalismo. La declinación paulatina de la autoridad imperial romana fue una revolución interna. El mecanismo burocrático central, la organización impositiva, se fue debilitando. Los grandes terratenientes y algunos militares, beneficiados con la debilitación de los lazos centrales, ocuparon los palacios locales de la administración romana y usurparon para sí los ingresos fiscales que correspondían al imperio. Su independencia y poder fue en aumento a medida que las presiones externas y el deterioro del poder central aumentaba. Alarico, que saqueó Roma, hablaba latín y era jefe de uno de los ejércitos auxiliares romanos. El imperio le debía el título de magister militum y la soldada para sus tropas. Los teutones, los godos y los vándalos también hablaban latín. La estructura social sobre la que se edificó la civilización occidental, se mantuvo unida durante cinco siglos (que se inauguran con la conquista de las Galias, hasta la caída final de Roma), por el ejército romano. La institución militar era la verdadera fuente del poder central y el eje alrededor del cual pivoteaba el orden político-administrativo. El Imperator era el comandante en jefe del ejército y por esa razón era esa entidad la que planificaba las carreteras, la ubicación de las colonias, el establecimiento de nuevas marcas, la distribución de los recursos, etc. El limes (la frontera) entre la civilización y la barbarie estaba garantizada por la instituciónmilitar,desdeelRinhastaelconfíndelapenínsulaIbéricaydesdelasmontañas de Escocia hasta el Sahara. Fuera de las extensas áreas defendidas por el Imperio no existía cultura alguna. Los pueblos que habitaban “extra muros”, eran pequeñas bandas nómades, subalimentadas y bárbaras. Este hecho elimina la hipótesis de la caída del imperio por una invasión triunfante de pueblos germánicos, que llegaban con el vigor creativo de la sangre nueva. Cuando se fundó el imperio, en época de Augusto, el ejército estaba integrado en principio por ciudadanos romanos. Pero ya había comenzado a profesionalizarse y a realizar levas entre los pueblos conquistados. Julio César había reclutado una legión en la Galia y otros caudillos latinos incorporaban tropas celtíberas, y de otras procedencias.
  • 205.
    207 Posteriormente la ciudadaníase universalizó y la base de la institución se amplió en todos los confines de la tierra. Pero es entonces cuando, progresivamente, comienza a incorporar elementos de menor nivel cultural. En efecto, es durante el siglo III que el Estado obliga a los grandes terratenientes a enviar una cantidad fija de soldados conforme a la importancia de sus posesiones. Los esclavos y libertos pobres deseaban ingresar a la institución, porque éste les ofrecía honores, posición y ciertas ventajas cívicas. La ciudadanía no participaba ya de la vida del ejército ni le interesaba sus actividades. El creciente desprestigio de la institución hizo que cada vez fuese más difícil el reclutamiento de tropa. La disminución alarmante de los civiles en el ejército señaló la necesidad de ofrecer a las tribus bárbaras la residencia, a condición de que integrasen el ejército romano. En un principio, esta nueva fuente de reclutamiento permitió la absorción de los elementos integrados, pero luego se aceptó la incorporación de cuerpos auxiliares bárbaros, que actuaban al mando de caudillos propios. Hacia el siglo V el ejército era en sus partes vitales no latino, aunque servía a la Roma Imperial con lentitud, pero en forma eficaz. Las grandes invasiones bárbaras siempre se estrellaron contra el ejército imperial, que concluía destruyéndolas y vendiendo a los vencedores como esclavos. Esa fue la suerte de Radagesio y sus 200.000 bárbaros y de Atila (que fue vencido en Chalons). Alarico no fue un cabecilla bárbaro que asaltó a Roma con su pueblo victorioso. La falsa historia sugiere esa versión. Sin embargo, Alarico era un noble de sangre goda, pero romano por nacimiento y cultura. El emperador Teodosio le confirma el mando de una división originariamente reclutada entre los godos. Esa división fue diezmada en la Guerra Civil que Teodosio llevó contra Eugenio. La división se recompuso por reclutamiento con soldados de diversa procedencia. Posteriormente ayuda a destruir a Radagesio y exige sus pagas retrasadas. El general Estilicón (de origen vándalo pero romano por ciudadanía y cultura), había reconocido el derecho de Alarico a la paga y a un ascenso. Pero Estilicón, acusado de querer reimplantar el paganismo, fue asesinado. Con la excusa de vengar la muerte de Estilicón, Alarico avanza sobre Roma. El emperador le ofrece pagar los sueldos pero le niega el título de Magister Militum. Alarico compele al senado a nombrar a Atalo emperador. Luego saquea a Roma y remite las insignias imperiales a Honorio. Cuando Alarico muere, su ejército se desintegra y el imperio sigue existiendo. Odoacro también era soldado de Roma y Clovis ostentaba los títulos de cónsul y Patricio. Durante los siglos V y VI los gobiernos locales fueron quedando en manos de los caudillos de las fuerzas romanasacantonadasenelsitio.Aestenuevoordensocialsesumaronlosterratenientes, quienes eran los únicos que podían armar estructuras de defensa y sostener gobiernos, a excepción del ejército. Entre los años 500 y 600 dentro de las fronteras de lo que había sido el imperio, se vivía aún en el orbe romano. En las grandes ciudades los obispos respondían al papa. El idioma universal seguía siendo el latín y las clases sociales seguían distinguiendo a los ciudadanos u hombres libre, una masa de esclavos y una minoría de terratenientes ricos, que nucleaban bajo su dependencia a gentes de las otras dos clases. Las monedas llevaban el cuño del emperador de Bizancio y el nombre del jefe local. Estos jefes eran descendientes de los oficiales de los ejércitos romanos o de sus tropas auxiliares, y conservaban las insignias y las costumbres de los gobernadores romanos. El orbeyelcetroqueostentabaneranlossímbolosdelimperio.Esosjefesseindividualizaban con el título de rey -que era un cargo militar de las tropas auxiliares romanas-. Todos estos reyes ejercían sus cargos por delegación del imperio, cuya autoridad al trasladarse a Bizancio se había hecho tan débil, que permitía a los caudillos locales tomar todas las decisiones político-militares. Los reyes no decidían por sí solos. Estaban rodeados por un consejo de notables, que representaba a la fuerza económica de los grandes terratenientes romanos, los lugartenientes del rey y la Iglesia. Los terratenientes eran una pequeñísima minoría que provocó en parte la decadencia del poder imperial, limitaba el poder del rey e impregnaba
  • 206.
    208 al mando deun carácter territorial absoluto. Esos terratenientes y grandes cortesanos generalmente eran arrianos. Esa herejía estaba de moda entre los poderosos, que se enorgullecían de pertenecer a la minoría intelectualizada. El pópulo grosso en cambio era católico y consideraba que el arrianismo constituía una secta pérfida ya que, al no aceptar la encarnación, tampoco aceptaban los sacramentos, sin los que no existe la iglesia. Clodorius, quien sucedió a su padre (general romano) en el mando de la fuerza auxiliar franca que tenía sus cuarteles en la ciudad romana de Tournai, era un caso excepcional. Su credo era pagano. Clodoricus o Clodoveo, se casó con una mujer católica hija de un rey burgundio. Ese hecho y la fuerza de la convicción de la Iglesia arraigada en las masas europeas, decidieron su conversión. Hacia el año 500 el rey Francorum sentó sus reales en París y comenzó a reclutar hombres para luchar contra las minorías arrianas. El pueblo de las galias apoyó la defensa de la fe y Clodoveo consiguió unificar bajo su égida una enorme extensión de la zona central del imperio. Esa conversión decidió pues la suerte del arrianismo, para quien había surgido una potencia militar católica, que gozaba de simpatía en las masas de todo el imperio. Hacia el siglo VI el arrianismo había sido destruido y el mundo europeo había visto surgir reyecías y principados independientes. El poder central había desaparecido y los terratenientes, gobernaban sus propiedades juntando el carácter de propietarios y jefes de la administración política territorial. El proceso de formación del feudalismo se aceleró por la aparición de una nueva dinastía franca, que venía precedida por el Consenso popular que despertó la actividad de Clodoveo y sus descendientes. Carlomagno fue el más brillante monarca de la nueva dinastía. Durante el año 800 restaura en parte la unidad del Imperio Romano. Tras de su reinado, la clase feudal en ciernes, queda organizada jerárquicamente. Tal como se la conocerá históricamente. El sistema defensivo articulado sobre la clase feudal, fue eficaz y permitió que la civilización cristiana arrinconada sobre el límite de las Galias, encontrara la energía para echar a los musulmanes, que habían conquistado Africa y España, a los piratas sajones y a los bárbaros que vivían más allá del antiguo Limes Romano. Consecuencias del Feudalismo El sistema feudal provoca la migración de las poblaciones ciudadanas al campo. La antigüedad clásica se había basado sobre la vida ciudadana y la civilización europea se había ceñido estrictamente al módulo greco-romano. Las ciudades fundadas en la época imperial subsisten pero con una vida anémica. Este receso tuvo origen en la destrucción del mercado unificado y la aparición de feudos que cercenaban la posibilidad de un comercio fluido. La unidad imperial y el acceso a un mar interior pacificado; (el Mediterráneo) se habían perdido en forma total. La vida de los feudatarios se desenvuelve dentro del estrecho horizonte de feudo. El derecho consuetudinario es real y si el individuo emigra fuera del feudo, es un albinati; carece de derechos sucesorios y no puede testar. El señor implanta tributos y gabelas aduaneras que encarecen los productos manufac- turados impidiendo el desarrollo de grandes mercados. Las ciudades producen pequeñas cantidadesdemanufacturasparacubrirlasnecesidadesdelapequeñacomunidadfeudal. EntodoslosórdenesdelavidaseestableceunrégimendesubsistenciaentrelossiglosVIyX. En Italia el feudalismo no tuvo mayor relevancia. Las ciudades-Estado se organizaron bajo el signo republicano. En Florencia en 1378 tras la revolución de los Ciompi, la república se estructura corporativamente, excluyendo a los nobles de la conducción del Estado. Salvo esta excepción, la clase feudal se constituye en uno de los mayores factores de limitación del poder real.
  • 207.
    209 1) Explique elconcepto dualista de Iglesia-Estado de la sociedad medieval. 2) Caracterice el poder monárquico de la Edad Media. 3) Explique el concepto de feudalismo. Enumere sus consecuen- cias. ACTIVIDAD Nº 19
  • 208.
  • 209.
    211 c) El idealImperial La unidad religiosa, cultural y lingüística de los pueblos europeos, impedía que se borrase la conciencia de su origen común, de su unidad histórica y de su futuro solidario. El imperio romano como unidad política del cristianismo fue una idea que se plasmó en la constitución del fugaz Sacro Imperio Romano Germánico. El ideal Imperial tuvo vigencia hasta la época de Carlos I de España y V de Alemania (Siglo XV). El Sacro Imperio Romano Germánico según Guizot significó: Hacia fines de la época bárbara hubo una nueva tendencia a resucitar el Imperio Romano. Es el intento de Carlomagno (año 800). La Iglesia y el Soberano civil contrajeron de nuevo una estrecha alianza. Fue una época de gran docilidad y también de gran progreso para el papado... “El papado se vio definitivamente a la cabeza de la cristiandad”. A la muerte de Carlomagno el caos recomienza y Europa entra decididamente en el feudalismo, pero perdura el ideal del Imperio Romano. El papado sostiene que la humanidad es una comunidad, un cuerpo místico, un todo orgánico, instituido por Dios mismo, cuya cabeza espiritual es Cristo. Gregorio VII (1073) imbuido de la ideología Agustiniana, intentó establecer un Estado europeo unificado de carácter teocéntrico. El cuerpo Social debía tener como arquetipo espiritual, a la ciudad de Dios, la iglesia tenía una preeminencia moral sobre el estado, en la misma relación dominial en que se encuentra el alma con relación al cuerpo (el espíritu con relación a la materia). Si toda potestad proviene de Dios (omnias protestad ad Deo), sólo el papa tiene la facultad de ungir al monarca mediante un sacramento. El jefe de la Iglesia también puede desligar a los súbditos de su deber de obediencia y fidelidad al Soberano Impío. Gregorio VII hizo uso de esta última facultad contra el emperador Enrique IV y durante la primera fase de la “Querella de las Investiduras”, obligándolo a rectificarse en Canosa. Los juristas que sostenían la causa imperial, señalaban que Dios es la fuente del poder y lo distribuye sin intermediarios entre reyes y príncipes. Agregan que existen dos órdenes sociales, solicitados por necesidades dispares de la naturaleza humana. El alma induda- blemente necesita de la Iglesia, presencia y testimonio de Cristo. El reino debe cubrir las otras necesidades del hombre. Estas esferas son enteramente independientes entre sí y no deben prevalecer una sobre la otra. Los adalides de cada bando recurrieron al derecho romano inhumado del pasado, retornando a las fuentes de la antigüedad clásica que sería el germen del Renacimiento. Sin embargo, ninguno de ellos atacó la idea del Imperio Cristiano, que era natural en el contexto europeo. Dante (1265-1231) es un pensador ecléctico; Cree que sólo en la paz que asegura el Imperio Universal el hombre puede lograr los medios para el desarrollo pleno de su ser y alcanzar la felicidad. El bien se encuentra en la unidad. La pluralidad anuncia la disolución. La concordia es el movimiento de todas las voluntades hacia la unidad, que no será posible mientras no exista una voluntad reguladora del cuerpo social. El reino universal será la estructura política de la humanidad, cuerpo místico de Cristo. El rey debe ser la cabeza temporal, sin ninguna subordinación con el papa que es su cabeza espiritual. El hombre debe desarrollar su plenitud intelectual, que es lo esencialmente humano. Sólo en la paz universal podemos encontrar los medios de lograr nuestra felicidad y el desarrollo pleno de nuestro ser. Dios exalta la paz que es como la gloria Divina. La milicia celestial canta “Gloria a Dios en las alturas y paz en la tierra a los hombres de buena voluntad”.
  • 210.
    212 Elbienestáenlaunidad,lapluralidadeselgermendelmal.Lapazeselbienqueselogra por la unidad.Un hombre está sano si existe concordia en el cuerpo y el alma. También esto sucede con la familia, la ciudad y el género humano. La concordia es el movimiento de varias voluntades en unidad; eso no será posible mientras no exista una voluntad reguladora del cuerpo social. El rey es para el pueblo y no el pueblo para el rey. Es el espíritu que impondrá los principios inmutables y eternos de la justicia que hará verdadero el derecho. La monarquía es oficio, es servicio. El monarca es la cabeza y el corazón del pueblo. La humanidad es el cuerpo místico de Cristo, el rey su cabeza temporal, el Papa su cabeza espiritual. El bien común y la paz son las finalidades del Estado. La salvación del alma, el thelos del individuo. La Querella de las Investiduras Gregorio VII fue un Papa innovador y estaba decidido a terminar con la corrupción que se insinuaba en algunos estratos sociales vinculados indirectamente a la Iglesia. Uno de los males de mayor gravitación era la práctica de la SIMONIA -palabra que se origina en Simón el Mago que quiso comprar su ingreso en el cuerpo apostólico con dinero, como está descripto en “Los hechos de los Apóstoles”. El rey y muchos señores feudales, en especial a partir del siglo XI, dispensaban los obispados y jurisdicciones eclesiásticas a quienes les pagaban un precio compensatorio. Estas regalías implicaban para quienes recibían estas jurisdicciones, el derecho de percibir los tributos de la jurisdicción y la posesión dominical del territorio. En 1073, Gregorio VII es ungido en el Trono de San Pedro. Su finalidad principal consistía en “Reformar la Iglesia, asolada por la simonía y el nicolaismo, restablecer su unidad que había sido desgarrada por el cisma de oriente y colaborar con los príncipes, pero en caso de desviación de su oficio, castigarles como servidores infieles y si hiciera falta privarlos de la corona eximiendo a sus súbditos de la fidelidad debida a los príncipes que se tornaban inicuos”. Enrique IV incurrió reiteradas veces en estas prácticas simoníacas, otorgando cargos eclesiásticos a partidarios suyos. Uno de esos actos fue el de nombrar un obispo en Milán cuando existía ese cargo legítimamente cubierto por el Papa. Gregorio VII le envía una comunicación donde le reclama ser “adversario decidido de los cánones y decretos apostólicos y en especial, de los que más importan a la Iglesia”. El 24 de enero de 1076 Enrique IV convocó una Asamblea de Obispos alemanes en Worms, presionándolos para que dieran por concluido el papado de Gregorio VII. El Papa respondió excomulgando y deponiendo a Enrique IV de su “reino de los Teutones y de Italia”.EnriqueIVsuplicaráelperdóndelpapaqueleseráotorgadoenCanosa,peroluego, en 1080, se reiterará la excomunión y la deposición del monarca ante su reincidencia en las prácticas simoníacas. Las dos espadas Gregorio VII en su “Carta a Hermann de Metz” (1076 y 1081) había sostenido la tesis del primado de la potestad espiritual -cuyo depositario es el Papa- sobre la potestad temporal -cuyo titular es el emperador.
  • 211.
    213 PedroDamián(1007-1072),Cardenal-ObispodeOstia,fervientepartidariodeGregorio, desarrollará y abonarála tesis del Papa otorgando riquísimos argumentos a otros publicistas de fuste como Manegoldo de Lautenbach y los canonistas Anselmo de Luca y Deusdedit. Los sucesores de Gregorio VII y en especial Inocencio III y Bonifacio VIII desarrolla- rán esta tesis, llevándola a su culminación, favorecidos por la producción intelectual de un brillante elenco de pensadores. Hugo de San Víctor (1016-1141) es el más descollante intelecto del siglo XII, utiliza el símil del cuerpo y el alma, para ilustrar la tesis gregoriana sobre el primado de la Iglesia sobre el poder temporal. El ser social como el ser humano tiene: una vida espiritual “mediante la que el alma vive de Dios” y la otra terrenal, “mediante la que el cuerpo vive del alma”. En esa relación unitiva la preeminencia corresponde al espíritu sobre el cuerpo. En la Iglesia la dignidad sacerdotal consagra al poder real: "lo santifica bendiciéndolo y le da el cuerpo instituyén- dolo". Bernardo de Claraval: (1091-1153). La Teoría de las dos espadas contenida en su obra... “Liber de consideratione”, no es original, pero tiene la virtud de precisar conceptos y dar una formulación definitiva a la línea de pensamiento iniciada por Gregorio VII. “La espada espiritual y la temporal” -según este libro- "pertenecen a la iglesia; pero ésta debe empuñarse para la Iglesia y aquélla por la Iglesia; una está en manos del sacerdote, la otra en manos del soldado, pero a las órdenes del sacerdote y bajo el mando del emperador". Inocencio III (1198-1216). Adopta la doctrina de San Bernardo pero otorgándole una mayor flexibilidad y una adecuación a la realidad de la sociedad medieval.
  • 212.
  • 213.
    215 1) ¿Qué significadoexpresa el concepto de Ideal Imperial?. 2) Explique el conflicto conocido como “La Querella de las Investiduras”. ACTIVIDAD Nº 20
  • 214.
  • 215.
    217 Las Ciudades-Estado italianasy el Imperio Otón de Fresinga -historiador del siglo XII- explicaba que las ciudades Italianas “deseosas de libertad” habían elegido la República como forma de asegurar las libertades de sus pueblos y “contener el afán de poder”. Las ciudades de Pisa en 1085, Milán en 1097, Arezzo en 1098 y Lucca, Bolonia y Siena en 1125, adoptaron esta organización gubernativa, recayendo el poder en un funcionario electivo -El Podestá denominado así porque reunía en él la plenitud del poder sobre la ciudad- cuyo mandato duraba entre 6 meses y un año. El podestá era asistido por consejos de notables en su función. El florecimiento de los gobiernos republicanos se universalizó en el norte de Italia convirtiendo a las ciudades-estado en un “verdadero jardín de las delicias” que sobrepa- saban “a todos los Estados del mundo en riqueza y poder”. Los emperadores alemanes, sucesores de Carlomagno, sufrieron el deslumbramiento y la tentación de poner bajo su jurisdicción estas ciudades que integraban el Regnum Italium -según Marsiglio de Padua-. Federico Barbarroja en 1154 intentó sin éxito someter a las ciudades más prósperas del norte de Italia. Las acciones bélicas culminaron en el tratado de Paz de Constanza, celebrado en 1188 por el cual el emperador renunciaba a intervenir en el gobierno de las ciudades Italianas. Federico II realizó un segundo intento en 1236. Posteriormente en el siglo XIV, Enrique de Luxemburgo -emperador admirado por Dante- y luego Luis de Baviera, insistieron en su intento de someter a la obediencia a las poderosas ciudades Italianas. En esa dilatada contienda, eminentes ciudadanos y patriotas de la Toscana y la Lombardía, debieron forjar un sofisticado arsenal ideológico que permitiera a las Repúbli- cas rechazar -basado en fundamentos jurídicos, históricos y éticos- las pretensiones imperiales. Bueno de Mesquita, que estudió la correspondencia florentina desde 1310 en adelante, dice que el interés esencial de las ciudades consistía en “arrojar el yugo de la sujeción a Alemania” y reafirmar sus derechos a darse la forma de gobierno que consideraran más apropiadas. El anhelo libertario de las Repúblicas Italianas había encontrado eco en los glosadores. Los juristas de las Universidades de Bolonia y Ravena, interpretando estrictamente el código justineano, sostenían que el emperador debía ser considerado el dominus mundi, -señor del mundo- y por lo tanto, de las ciudades Italianas. Bartolo de Sassoferrato -1314 a 1357-, fundador de la escuela de los post- glosadores, dio a las Repúblicas un fundamento jurídico sólido para la defensa de sus libertades frente al Imperio. “No debe causar sorpresa -afirmó- si no sigo las palabras de la glosa cuando me parecen contrarias a la verdad, o a la razón, o a la ley”.
  • 216.
    218 La ley debeamoldarse a la realidad. “En el caso de las ciudades de la actual Italia - puntualiza- y especialmente las de Toscana, no reconocen ningún superior, juzgo yo que constituyen un pueblo libre y que por lo tanto poseen MERUM IMPERIUM en sí mismas, teniendo tanto poder sobre su propia población como el Emperador lo posee en general”. Su discípulo Baldo perfeccionó los argumentos de Bartolo, sobre la base de una larga posesión y ejercicio del imperium por parte de las ciudades. Las Ciudades italianas y el Papado En esta extensa lucha contra el Imperio, las ciudades italianas encontraron un invalorable y permanente aliado en el papado. El papa Alejandro III discípulo de Graciano de Bolonia- en 1167 apoyó decididamente alasRepúblicasqueintegrabanlaLigaLombarda.EstaalianzalarenovóelPapaGregorio IX, quien además firmó sendos tratados con la República Aristocrática de Venecia y con Génova en 1238 Inocencio IV, emitió un decreto: “Ad Apostólica Sedes”, en el que sostiene que la cristiandad es un solo cuerpo cuyo jefe es el Papa. A pesar de este decreto, este pontífice mantuvo la política de apoyo a las Repúblicas italianas en su lucha más que secular contra el Imperio. En el siglo XIV el papado, tras la atenuación de las pretensiones imperiales, avanzó a su vez sobre el Regnum Italium y las ciudades comenzaron a desarrollar nuevas líneas argumentales para consolidar su libertad. Dante en su tratado sobre la “Monarquía” -1309 a 1313- sostuvo que para restablecer “la quietud y la tranquilidad de la paz” era necesario restaurar la jurisdicción Imperial sobre el Regnum Italium. No sólo existe el objetivo de la beatitud -que la Iglesia debe procurar- sino que también la humanidad persigue la felicidad de nuestra vida actual- que debe alcanzar bajo la guía del Imperio-. Marsiglio de Padua -1275 a 1342- en su obra “Defensor de la Paz” dice que sólo las autoridades seculares tienen la potestad verdadera, y no el Papado. Una pléyade de pensadores italianos sostuvieron “la brillante llama de la libertad”, que comenzó a extinguirse entre las dos últimas décadas del siglo XV y el siglo XVI. Las Repúblicas Italianas constituyeron una peculiar experiencia política dentro del contexto de la Europa feudal. Guizot se refiere a ellas en términos admirativos, recono- ciendo que fueron una “tentativa de organización democrática, que ha desempeñado en Europa desde el siglo XI al siglo XVI un papel tan brillante”. "Fácilmente comprenderéis -agrega- qué fuerza y superioridad cobraron las ciudades de Italia sobre los demás municipios de Europa. En éstos hemos observado la inferioridad y la timidez de su población. Los burgueses se nos han aparecido como animosos libertos que luchaban penosamente contra un amo siempre a sus puertas".
  • 217.
    219 Distinta fue lasuerte de los burgueses de Italia: la población conquistadora -se refiere a los bárbaros- y la población conquistada se mezclaron dentro de las mismas murallas; las ciudades no tuvieron que defenderse contra un dueño vecino; sus habitantes eran ciudadanos libres desde siempre, al menos la mayor parte, que defendían su independen- cia y sus derechos contra soberanos alejados, contra los emperadores de Alemania. De ahí esa inmensa y precoz superioridad de las ciudades de Italia. "Así se explica en esta parte de Europa el éxito de la tentativa de organización republicana, que dominó en seguida el elemento feudal. Pero era muy poco apropiada para extenderse y perpetuarse. ...Tomad la historia de Venecia, de Génova, de Milán, de Pisa y veréis que, por doquiera, el curso general de los acontecimientos, en lugar de desarrollar la libertad de ensanchar el círculo de las instituciones tiende a estrecharlos, a concentrar el poder en manos de un número de hombres cada vez más pequeños". En estas repúblicas, tan enérgicas, tan brillantes, tan ricas, faltan dos cosas: la seguridad de la vida, primera condición del estado social, y el progreso de las instituciones. Parece que la organización republicana no contenía en aquella época, el principio del progreso, de la perduración, de la extensión, en suma del porvenir. Se puede comparar hasta cierto punto la organización de Italia en la Edad Media, a la Grecia Antigua. También Grecia era un país cubierto de pequeñas repúblicas, siempre rivales, a menudo enemigas, que se aliaban a veces con una finalidad común. "En cuanto Grecia entró en contacto con los grandes Estados vecinos como Macedonia y Roma sucumbió: aquellas pequeñas repúblicas, tan gloriosas y florecientes, no pudieron coaligarse para subsistir". EstemismofenómenoocurrióconlasRepúblicasItalianasfrentealosgrandesEstados Nacionales que se consolidan y centralizan especialmente a partir del siglo XV y especialmente durante el siglo XVI. Podemos analizar brevemente el proceso histórico que dio origen al nacimiento del Estado Nación y cuyos primeros arquetipos fueron Francia, España e Inglaterra.
  • 218.
  • 219.
    221 1) ¿Cuál esla explicación del éxito que tuvo la tentativa de organi- zación republicana? ACTIVIDAD Nº 21
  • 220.
  • 221.
    223 Cuadro Cronológico deLa Edad Media 476. Odoacrodestituyóalúltimoemperadorromano:RómuloAugustulo.ConlacaídadelImperio Romano de Occidente, comenzó la EDAD Media. 481. Clodoveo es ungido como Rey de Los Francos. 527. Justiniano es ungido Emperador de Oriente. Este emperador restauró el Imperio Romano de Occidente y codificó el Derecho Romano, en su obra monumental: 622. Se inicia la etapa de crecimiento del islamismo. En el 633 los árabes conquistaron Siria, Egipto y Persia. 711. Los árabes islámicos conquistan España. 732. Carlos Martel derrota a los árabes en Potiers 753. Pipino el Breve es coronado como rey de LosFrancos. 756. Pipino vence alosLombardosquecercabanRoma ydona al Papalosterritoriosadquiridos merced a la conquista. Nace el Estado Pontíficio. 768. Carlomagno es ungido rey de los Francos. 800. El Papa corona a Carlomagno como emperador del Sacro Imperio Romano. 843. Se celebra el tratado de Verdun merced al cual el Imperio de Carlomagno se divide entre los sucesores de Carlomagno en tres reinos. 962. El Papa Juan XII corona a Oton el Grande como emperador del Santo Imperio Romano Germánico. 987. La dinastía de los Capetos comienza su Trayectoria a cargo del reino de Los Francos. 1002. Muere Oton III caducando el sueño de un Imperio Universal unificado. 1073. Gregorio VII asume el Pontificado. 1075. Se produce la “Querella de las Investiduras”: sus protagonistas son Gregorio VII y Enrique IV 1096. Se lleva a cabo la 1ª cruzada, bajo la inspiración del Papa. Las Cruzadas durarán hasta 1270. 1122. Se celebra al concordato de WORMS que concluye “La Querella entre el Vaticano y el Imperio”. 1215. El Rey de Inglaterra, Juan sin Tierra, es obligado por sus señores feudales a dictar la Carta Magna, que será una pieza constitucional de decisiva importancia para el afianzamiento de las libertades individuales. 1294. Bonifacio VIII es ungido Papa. 1309/1377. Los Papas residen en Aviñón. 1328. Felipe IV asume el Trono Francés iniciando la dinastía de los Valois. 1453. La caída de Constantinopla concluye con el Imperio Romano de Oriente y pone fin a la Edad Media. Los Ingleses son expulsados finalmente de Francia.
  • 222.
  • 223.
    225 NACIMIENTOYDESARROLLODELESTADOMODERNO La Quiebra delOrden Medieval: sus causas y aspectos El hombre del siglo XVI descubre la tierra y el cielo. Por primera vez un hombre ha dado la vuelta al mundo demostrando la circularidad del planeta. Copérnico, Kepler y Galileo han destronado a la tierra del centro del universo, transformando las relaciones de los astros con el orbe humano. El hombre deja de ser el gran protagonista del teatro central de la creación. Asume su posición de pequeño rey de un mundo insignificante. Estos hechos resquebrajan la ciencia aristotélica permitien- do el surgimiento de una nueva filosofía racional: la filosofía cartesiana. Las guerras de religión acentúan la destrucción de la ciencia en la unidad de la verdad y hacen sentir la necesidad de restaurarla mediante la razón. El camino del racionalismo queda expedito. El método científico moderno había escindido del bloque de la filosofía. Las transformaciones reales coinciden con el cambio de la concepción del mundo. Max Weber ha señalado la repercusión del protestantismo en la creación del orden capitalista basándose en las pautas siguientes: 1) Los países protestantes disuelven sus vínculos con la Iglesia Católica y con el orden económico-social medieval. La nueva cosmovisión aportada por la Reforma era de cariz individualista y antitradicional. Las tesis calvinistas sostienen que: 2) Dios ha creado el mundo pero luego le ha dejado librado a su propia suerte. Su destino es contemplado desde la inmensurable lejanía del Ser Supremo. El orden de la creación no es ya un todo dado y respetable por su jerarquía divina, sino un campo de materia sujeta a la transformación mediante el trabajo ascético del hombre. Este mundo desdivinizado forjó sobre todo, a instancias del calvinismo, un tipo activista de hombre, para quien la única posibilidad de conocer el orbe era dominarlo mediante la técnica. El signo de salvación era, para las élites radicalizadas calvinistas, el éxito. La mentalidad que surge de esta premisa tiene como eje, la demostración de la eficacia del hombre. Entre la materia y el ensanche de su poder, el progreso se convirtió en dogma y acentúa la canalización de sus creyentes hacia la ciencia. Esta mentalidad que contrastaba con la cosmovisión católica, permitió que el área de influencia del calvinismo se adoptara rápidamente a la aplicación de fuerzas inanimadas a la producción y la ingerencia humana en la determinación biológica. En Holanda e Inglaterra se experimenta por primera vez la cría de animales, se desarrolla científicamente con miras a la fijación de un prototipo. El conocimiento científico-técnico reemplaza la tradición y las fórmulas artesanales heredadas, en el nuevo esquema productivo. El racionalismo y el espíritu de experiencia, son las palancas que disciplinan la voluntad empresaria por las vías del progreso sistemático. El siglo XVI ve nacer la moderna técnica textil y siderúrgica en las naciones calvinistas. 3) La metodología creada por Descartes que reducía la realidad a esquemas racional- matemáticos, encuentra su aplicación más cabal en el mundo reformado, que por esa razón demuestra una vocación marcada por las ciencias. Esta particularidad se pone de manifiesto especialmente en el área calvinista. UNIDADV
  • 224.
    226 Las ciencias seindependizan. El caso más patente es la aplicación de un esquema positivo a la política (Maquiavelo, Hobbes). En el área de influencia de la nueva fuerza se aplica el esquema racional-matemático al Derecho. Un siglo después, Grocio crea esquemas de derecho natural válidos para todo tiempo y lugar, que tienden a asegurar a la élite ascética contra el poder absoluto de los estados luteranos y católicos, (la mayoría de los europeos). Esa vocación por establecer un esquema constitucional perfecto, aportado por la razón universal, plasma en la evolución calvinista de Cronwell. Esta filosofía política individualista y contractual (el contrato social es la base del Estado) encontraría su cúspide en otro pensador nacido en Ginebra: Juan Jacobo Rousseau, antecesor de la Revolución Francesa. 4) El hecho de la marginación de los puritanos o calvinistas de las funciones públicas, les obligó a canalizar sus energías en las empresas comerciales e industriales. En Inglaterra la identificación entre el comerciante y el buen cristiano se produce desde 1689. Esta élite se elevó contra el Estado y se asentó sobre una base económica de libertad. Esta actitud, unida a la idea de la regularidad interna de la vida económica, (concebida por la teología calvinista), negaba al mundo una relación directa con Dios. Pero esa relación que no afectaba la regularidad del orden universal y social, que era una emanación de su origen divino, confluyó en el pensamiento de Hume. En el siglo XVIII expresaba la posibilidad de una vida económica sin intervención del Estado. De allí provienen también las estadísticas económico-sociales, que esgrimen Petty, Graun y Neuman, como prueba de la providencia. Elidealcientífico-natural,laconviccióndelaexistenciadeleyeseconómicasinmanentes, la prevención ante el estado y de un mundo que aún abandonado de la mano de Dios y del hombre, funciona con mecanismos automáticos, es de factura calvinista. La disgregación del calvinismo produce la secularización de estas tendencias, en cambio, la desintegración del luteranismo inclina el pensamiento filosófico a las ciencias del espíritu y la poesía. Esa mentalidad fue la que promovió la deshumanización de las relaciones entre los seres humanos y dio el cariz sombrío y fuera de todo espíritu de alegría, al naciente capitalismo, en las zonas de influencia calvinista. 5) Otros factores que precipitaron el advenimiento del nuevo orden mundial, fueron: - El nacimiento de los Estados-naciones que al centralizar el poder fiscal, destruye- ron la clase feudal y posibilitaron el nacimiento de mercados nacionales. - La conversión del Estado en un factor activo de desarrollo y la creación por ése, de empresas monopolísticas, - El flujo de los metales preciosos provenientes de América y los nuevos horizontes de intercambio que abrió la navegación atlántica. Europa dejaba de mirar a su lago mediterráneo y se abría al mundo. El Océano Atlántico iría desplazando al Mar Mediterráneo como el escenario primordial de la Historia.
  • 225.
    227 La Expansión delMundo Conocido El hombre medieval -al igual que el hombre antiguo- no se proyecta más allá de su mundo conocido que se desarrolla en torno al Mar Mediterráneo. Mar al que los Romanos con orgullo posesivo, habían denominado “Mare Nostrum”. El poeta florentino Dante Alighieri en su obra Magna, “La Divina Comedia”, explicita esta visión al señalar que Ulises debió pagar con penas infernales por su crimen de haber navegado allende las columnas de Hércules (El Estrecho de Gibraltar); ver infierno 24-94-142. Esta perspectiva circunscripta que se desarrolla sobre un espacio o escenario geográfico preciso, contrasta con la visión amplísima del Hombre Renacentista que siente una irresistible atracción por lo desconocido. La conmoción del Descubrimiento de América y el ensanchamiento del cosmos, hechos que aportan los nuevos datos científicos sobre la infinitud del universo, aguijo- nean al hombre moderno para explorar tierras ignotas y lanzarse sobre el dilatado mundo para arrancarle sus secretos y convertirse en su amo. El Mediterráneo había sido el Mar en torno al cual se desarrollaron y vincularon las civilizaciones centrales de la Historia; las Culturas: Minoica, Micenica, Egipcia, Persa, Griega, Fenicia, Romana y Cristiana. La Edad Media continuó visualizando al Mar Mediterráneo como el gran espacio de vinculación comercial y cultural de Europa con Africa y Oriente. Las Cruzadas atestiguan esta visión, que comparten y continúan las poderosas ciudades de Génova y Venecia, principalmente a lo largo del medioevo. Desde 1.492 se verifica un proceso de corrimiento del Meridiano de la Historia hacia el Norte y Oeste. España se consolida como un Estado Nacional emergente y Portugal se afianza como una potencia marítima. Las naciones de la península Ibérica aparecen como Jano Bifronfe, con una cara puesta en el Mediterráneo y la otra en el Atlántico. Pero el esfuerzo principal de estas naciones se volcará sobre la vertiente Atlántica. Tres años después del descubrimiento de América, el 3 de mayo de 1.495 el Papa Alejandro VI reparte las tierras descubiertas y a descubrir entre España y Portugal, mediante la conocida línea de Tordesillas. En 1.497 llegaba a Indias Vasco Da Gama, y Cabral desembarca poco después en Brasil. En 1.519 Magallanes emprende la primera vuelta al mundo que concluyó Sebastián El Cano, certificando la esfericidad del planeta. Hernán Cortés conquista México en 1.519-1521 en una epopeya digna de ser cantada por un moderno Homero. Pizarro arrebata el trono a los Incas en otra aventura inmensa y sugerente en 1.531. El oro de América comienza a fluir a Europa generando cambios profundos. Se eleva con rapidez la clase comerciante. Aumenta el prestigio de la fortuna mobiliaria y se redobla el impulso industrial y comercial. El Estado recepciona nuevos medios que lo hacen inmensamente rico. Este hecho permite acentuar su centralización al darle a los Reyes los medios para vencer los restos del feudalismo.
  • 226.
    228 La abundancia delmetal precioso provoca un proceso inflatorio que arruina a las clases que viven de rentas fijas y a los terratenientes y favorece a los productores y comerciantes. El imperioso deseo de riqueza contradice la regla de la moderación medioeval y la desaprobación canónica de la ganancia del “lucrum ad infinitum” que pasaría a ser la divisa de los burgueses. El conquistador, el navegante, el comerciante, protagonistas del siglo XVI están movidos por el afán de gloria y riqueza. A este movimiento desatado por el descubrimiento de América, se unió la reforma protestante, que acentuó el fenómeno de la formación del espíritu capitalista europeo. El Mercantilismo - Siglos XVI Y XVII En esta faz histórico-económica se estableció el sistema de privilegios reales y monopolios. Era el medio más adecuado para los estados naciones incipientes, que trataban de crearse una mayor fuente de ingresos. El esquema monopolístico permane- ció inalterado hasta el siglo XVIII en que el capital industrial pujante y organizado sobre nuevas técnicas productivas (que le otorgaban ventajas decisivas sobre las viejas estructuras productivas), prefirió la eliminación de todos los obstáculos mediante la instauración del mercado libre. Pero mientras estuvo en boga el monopolio, permitió también extender el poder estatal a los territorios colonizados y en las grandes compañías del sistema comerciaban exclusivamente con ellos. Ejemplos son la Compañía francesa de las Indias Orientales y Occidentales, la Compañía Inglesa de Indias, la Compañía de Tierras del oriente, etc. Este sistema también regía en las colonias de España. El sistema de monopolio corresponde al ideario mercanti- lista que nacía de un afán de dinamizar el Estado-nación, de reciente nacimiento. El Estado procura atesorar metales preciosos mediante el desarrollo de las exportaciones y la restricción de las importaciones. En forma dinámica apoya empresas capaces de explotar los territorios coloniales en beneficio de las metrópolis, y aquéllas que pueden volcar a favor del país la balanza comercial (exportaciones). Desde el punto de vista político, tendía a la centralización del estado y su afianzamien- to interno e internacional. Desde el punto de vista social, fue un factor determinante de la extinción definitiva del orden feudal. Los teóricos del mercantilismo coincidían en cinco premisas fundamentales: 1) La alta estimación del dinero, especialmente en sus formas metálicas, al que identificaban con el capital. 2) La segunda preocupación radica en fomentar las exportaciones como medio para obtener oro y plata y la de restringir las importaciones para evitar que estos metales salieran fuera del reino. 3) La densidad de la población permite un mayor bienestar de la población al crecimiento. 4) El comercio y la industria tienen mayor importancia que la agricultura en la formación de la prosperidad nacional.
  • 227.
    229 5) El estadotiene como misión fundamental promover el bienestar general, impulsando la economía y el comercio, mediante la aplicación de una política de poder. El manejo de una política centralizada de promoción del comercio exterior, obligó a los monarcas a instaurar un sistema de controles aduaneros permanentes, a otorgar seguridad a las fronteras, a un sistema de seguridad jurídica que pudiera exigir la centralización y estabilidad de las leyes, hechos que contribuyeron a afianzar el estado y la creación de una burocracia altamente tecnificada, en la que se apoyaría el crecimiento del poder centralizado. Recapitulando: “El centro hacia el cual gravita la sociedad medioeval es la tierra, el suelo, pero en la época del Renacimiento se desplaza el centro económico, y también el social, a la ciudad. Se pasa del polo “conservador” al “liberal”, pues la ciudad representa el elemento , movedizo y cambiante”. "La riqueza mobiliaria cobrará creciente importancia en desme- dro de la riqueza inmobiliaria". La Monarquía Absoluta Jean Touchard expresa: "En Francia, desde Luis XI; en Inglaterra a partir de los primeros dos Tudor y en la España de Fernando e Isabel, la autoridad del Rey no cesa de afirmarse". "El impuesto permanente, el ejército permanente y la multiplicación de los funcionarios reales dan forma a una administración central..... que controla a las autoridades locales o las sustituye". Este proceso de constante acrecentamiento del poder real no se realiza sin provocar algunas crisis, como la Revolución de los Comuneros en España -1520/1521-, que procuró conservar los antiguos y tradicionales fueros que quería suprimir el autoritarismo del Rey Carlos I. Esta rebelión arquetípica se verificó en otros países, como lógica resistencia frente al avance del Poder, frente a las libertades y privilegios de las ciudades, comunas y señoríos feudales. Estos movimientos fueron sofocados y no tuvieron entidad para detener el progreso del Absolutismo Monárquico. La corriente absolutista se vió favorecida por la obra de los Juristas y publicistas de los siglos XV y XVI y de la Iglesia que predicaba desde siglos la obediencia al Poder Establecido como un deber del buen cristiano: "La rebelión es condenable porque el poder ha sido instituído por Dios". Estas formulaciones están emparentadas y reconocen una estrecha filiación con la Teoría del Derecho Divino de los Reyes. En esa línea de pensamiento el inglés William Tindale justifica: "El Rey no está sometido a la Ley en este mundo y puede a su gusto hacer el bien o el mal, y sólo dará cuenta de sus actos ante Dios", en su obra "The obedience of a Christian man" de 1.528. Stephen Gardines en su opusculo De vera obedientia, expresa que el Rey, es la imagen de Dios sobre la Tierra. En Francia, la Universidad de Tolouse genera una legión de juristas que abrevan en fuentes de Derecho Romano y Canónigo, para exhaltar al Absolutismo real y la Dinastía de los Valois. Jean Ferraut, Charles de Grassaille y Barthelemi de Chasseneuz, señalan que el monarca francés es la imagen encarnada de Dios y por ello, de él emana un poder absoluto que está por encima de cualquier ley positiva.
  • 228.
    230 En Italia laexhaltación del Poder absoluto, la encarnará Maquiavelo, como un instru- mento al servicio de la unificación del país y la expulsión de los extranjeros que han hecho de su territorio un campo de batalla. Maquiavelo desarrolla la idea de que el Estado - mientras goza de salud- tiene una gravitante tendencia a expandirse hacia el exterior y hacia el interior de sus fronteras. En esta última vertiente, "el Estado, republicano o principesco, ejerce su coacción sobre el individuo por encima del bien y del mal", siempre en el sentido del crecimiento del Poder. Jean Bodin (1530-1596), es el tratadista francés que con mayor lucidez y profundidad desarrolla el concepto de “La soberanía”, que es el poder perpetuo e ilimitado inherente al soberano. Este expresa su potestad especialmente cuando dicta las leyes. El príncipe está por encima de la ley -porque las normas positivas emanan de su designio-, pero está limitado por el Derecho que se fundamenta en las leyes eterna y natural y en los principios que surgen de la naturaleza humana y por ello exceden la esfera de su voluntad. La Soberanía -que incluso se eleva por encima del soberano-, se legitima por ser un imperativo de la existencia y la unidad del estado. Por ello es indivisible y absoluta. Pero cuando el soberano ordena actos contrarios a la ley natural, la desobediencia se convierte en lícita. Esto no supone que la rebelión sea legítima, porque es mejor, “la más fuerte tiranía a la anarquía”. Aunque reconoce las formas clásicas de gobierno de Aristóteles, se inclina por la monarquía, como aquella que se ajusta más claramente, al orden natural. (La familia, modelo de la República tiene un solo jefe, el cielo un solo sol, el universo un solo Dios soberano, etc.) A pesar de ser un teórico del Absolutismo, Bodin trata de moderar al Poder. En esa tarea distingue entre: 1) La monarquía tiránica, cuando el rey no respeta las leyes naturales. 2) La monarquía señorial: el rey es propietario de los bienes y las personas, y no se ajusta a derecho. 3) La monarquía real o legítima, que es “aquella en que los súbditos obedecen a las leyes del monarca y el monarca las leyes naturales”. En estas verdaderas comunidades la libertad de los ciudadanos, la intangibilidad de la propiedad privada y la salud de las familias, están preservados por el poder absoluto. “República -escribe- es un derecho justo de varios hogares y de lo que les es común, con poder soberano”. “La República sin poder soberano que mueva a todos los miembros y a todos los hogares en un solo cuerpo, no es una República”. Según Bodin el Estado se funda en la condición humana y en la naturaleza social del hombre, y no como creía la doctrina medieval: que los individuos libremente, concertaban un pacto para instituir la sociedad y darle nacimiento. El pensamiento de Bodin indudablemente se endereza a afianzar el poder como una manera de evitar la anarquía y la continuidad de las guerras de religión, que desgarraron Francia desde 1562 a 1593, y que tuvieron como protagonistas al partido católico y al partido hugonote (calvinista). En el aspecto religioso, Bodin se inclinará a propugnar la tolerancia para evitar la destrucción de los hombres por causa de su fe. Jean Bodin, jurista y humanista eminente, fue también uno de los grandes teóricos del mercantilismo, que era la doctrina económica congruente con el absolutismo real y el proceso de unificación nacional de Francia, que se estaba verificando en el momento en que él escribía la “República”.
  • 229.
    231 Bodin añade herramientasteóricas a la abundante literatura que teoriza sobre el poder absoluto de los monarcas y refuerza la tendencia que se verifica en el plano de los hechos. En España, bajo Carlos I y Felipe II el poder real alcanza su cenit. En Francia, Francisco I (1.517-1.547), culmina el proceso de consolidación de la Unidad Territorial del Reino. En Inglaterra, los Tudor y especialmente Enrique VIII e Isabel I, serán soberanos de carácter absolutista. Este proceso de centralización del poder unido a un profundo sentimiento de identidad nacional, favorecerá el desarrollo de las Naciones Europeas. El Estado Moderno Heller señala que el concepto abstracto formal con el que hoy en día nos referimos al Estado, sólo se puede aplicar a la organización política que nace en Europa Occidental en el siglo XV (finales) y el siglo XVI. Nicolás Maquiavelo es quien designa a la nueva realidad política como “Lo Stato”: EL ESTADO renacentista, cuyos primeros modelos históricos podemos encontrar en Francia, España e Inglaterra. Sus características fundamentales serán: a)La Concentración del Poder en una sola unidad de acción política. b)La organización de un ejército permanente al servicio del poder estatal unificado que reemplazará a las Tropas feudales, cuya convocatoria es ocasional y que dependen -en cuanto al mando- de una pluralidad de señores feudales. La universa- lización de las armas de fuego -la pólvora- favorecerá el desarrollo de los ejércitos profesionales y tendrá un impacto decisivo en su configuración. c) El establecimiento de una burocracia estable, organizada jerárquicamente mediante una clara especialización de funciones. Con esta apoyatura el Poder centralizado pudo avanzar y aplicar las energías estatales al cumplimiento de sus finalidades políticas, y logró articular un sistema impositivo racionalmente reglado, que le permitiría sostener la Burocracia estable y los gastos de la defensa. Debe recordarse que en la Edad Media la facultad tributaria la detentaba cada señor Feudal para los Territorios bajo su dominio. La unificación y racionalización de Los Tributos, permitirían otorgarle una gran independencia al Estado dotándolo de un régimen patrimonial propio y exclusivo, que deja de confundirse con el patrimonio del soberano. Desde el punto de vista económico, la unificación tributaria facilitó la circulación de las mercaderías y la moneda, creándose grandes espacios económicos que supera- ban los limitados territorios feudales y favorecían al crecimiento de la economía. d) Una organización centralizada y racional del DERECHO: El proceso fáctico de unificación requería una organización jurídica cierta. La Iglesia proveyó el paradigma jurídico pues había conservado para sus propias necesidades, el derecho Romano. “La Recepción del Derecho Romano” se produce especialmente en el ámbito del poder Laico hacia el siglo XVI, desplazando completamente al derecho Germánico que era consuetudinario, casuístico y no sistemático. Se puede contar a partir de ese momento, con un sistema legal unitario, escrito y preciso que se ordena sistemáticamente desde el Poder otorgándole una nueva dimensión a su expansión. Los conceptos jurídicos que debieron forjarse para fortalecer la unidad y organicidad
  • 230.
    232 del Poder, provienende una lentísima elaboración que culminará en "La Teoría de la ficción" (Sinibaldo de: Fieschi) por medio de la cual se ve al Estado como la persona jurídica de mayor radio y envergadura. En las obras de los Teóricos de la Monarquía absoluta, que condujeron a la unidad jurídica del Estado y a la elaboración del concepto de soberanía como Poder exclusivo, excluyente y supremo del Estado, se plasman estos nuevos conceptos con gran precisión Técnico-jurídica. En el siglo XVII, durante la Revolución de CROMWELL en Gran Bretaña se dictará el “Instrument of Government” que constituirá el ejemplo de una Constitución Moderna. Este nuevo concepto de Estado nace en el Renacimiento cuyos principales desarro- llos teóricos se analizan en este módulo. El Renacimiento La palabra Renacimiento como término definitorio del movimiento cultural de retorno a a la antigüedad clásica greco-romana -que se desrrolló principalmente en los siglos XV y XVI-, fue acuñado con intención denostatoria contra la Edad Media, por Voltaire, filósofo de la Ilustración. En efecto, este nombre constituye una verdadera posición frente a los "largos siglos de oscuridad", que según los pensadores de la Enciclopedia habían caracterizado el período medieval. Bidart Campos señala que "el clima histórico de la Modernidad" -que obviamente incluye al Renacimiento- "no aparece repentinamente". Su gestación incuba ya en la Edad Media, cuando las creencias sociales y la organización medieval entran en crisis. "Las últimas fases de la filosofía del Medioevo habían disociado dos ámbitos que hasta entonces estaban íntimamente vinculadas: el de la Filosofía y la Teología, la razón y la fe,lanaturalezaylagracia.Noolvidemoslarupturaquesehabíaoperadoincipientemente en plena Edad Media -siglos XIII y XIV- con las especulaciones de Escoto y Occam, hasta llegarse a la afirmación de que las verdades de la fe, son inaccesibles al conocimiento racional" -argumento que reaparecerá en el pensamiento reformista de Martin Lutero- con lo que se produce paulatinamente el desplazamiento de Dios del horizonte humano. La Edad Moderna comienza, pues, en una atmósfera de soledad e inseguridad del hombre, provocada por la pérdida de Dios. "Y correlativamente, el hombre va a ocupar el centro de las preocupaciones de la mente y de las especulaciones de la razón. Estamos frente al Humanismo Renacentista que abarcará diversas expresiones y que, renegando de su raíz cristiana, avanzará poco a poco hacia expresiones secularistas, positivistas y materialistas. Esta línea de tendencia regresiva no excluye la superviven- cia, renovación y continuidad de la religiosidad medieval en numerosas manifestaciones del Humanismo". "Lo novedoso del Renacimiento es la pretensión latente u ostensible de apartarse de Dios y de la Gracia para aferrarse a la naturaleza y al hombre" -apunta Bidart Campos glosando a Chevalier-. Desde el punto de vista social, el Renacimiento implica -como se ha visto- el ascenso de una “galaxia” de valores propios de la burguesía, que impondría los rasgos definitorios de la modernidad. Es el gran momento del individualismo; el naturalismo y la admiración por los arquetipos greco-romanos entrará en colisión con los modelos medievales que tendían fundamentalmente a lo sobrenatural y trascendente. El tercer rasgo característico será el racionalismo inmanentista, que resultará el principio fundamental de la nueva filosofía. En la vida política concreta se produce en cambio significativo: La Sociedad medieval tenía como centro social a la tierra. El señor feudal basaba en su propiedad su protagonismo económico y político. Protegía a sus labriegos del diluvio de violencia
  • 231.
    233 desatado sobre Europatras el colapso del Imperio Romano. La ciudad, que había sido el asiento de la civilización greco-latina, se despobló y sufrió un proceso de decadencia, durante la Edad Media, que recién comenzaría a recuperarse a partir del siglo XIII. En el Renacimiento “se desplaza el centro económico y social a la ciudad” como en la época greco-romana, y la propiedad mobiliaria y el dinero (el capital) pasan a ser los instrumentos de poder de la burguesía en ascenso. “El empresario burgués -señala Burckhardt-, a diferencia del noble, pero también del labriego y del menestral de carácter medieval, es calculador, piensa racional y no tradicionalmente. No gusta de la quietud, sino que tiene inquietud, es decir, anhelo de lo nuevo y tendencia al orden. Calcula con visión lejana. Sentimientos como el apego del labriego a su suelo y al lugar, o el honor profesional del menestral les son extraños, pues sólo cultiva la energía y la disciplina aplicada al trabajo y se cuida de adaptar muy claramente los medios para conseguir lo propuesto. Son estos los elementos que crean el orden, como una obra de arte que el hombre realiza”. La influencia de la Iglesia declinó durante el Renacimiento, proceso que se acentuó tras la quiebra de la unidad espiritual de la cristianidad, provocada por la Reforma. El Santo y el Héroe, protagonistas principales de la Edad Media, ceden el escenario al burgués, que aliado a las coronas, a la Monarquía Absoluta, forjará los instrumentos racionales del advenimiento del Estado moderno. Se ha producido una modificación en la dirección del esfuerzo humano. El hombre peregrino en un mundo transitorio y cuya meta exclusiva está en la Jerusalén Celestial, en Dios; deja paso a un hombre enraizado en lo terreno, que es hedonista y se encuentra plenamente insertado en un universo racional. El hombre del Renacimiento rinde culto a la belleza del mundo sensible, es un epicúreo, es un hombre también pragmático y utilitario. Su instrumento de aproximación a la verdad y al conocimiento es la ciencia empírico-racional y ya no la mística, ni la Teología o la Metafísica como en el período medieval. La mentalidad secular, que se abre camino en el Renacimiento, presenta tres rasgos característicos: 1) El individualismo: esta característica está relacionada con el ascenso de la clase burguesa. En las artes plásticas comienza a imponerse el retrato individual. Es el "homo universale", el burgués culto, protagonista de su tiempo. El tema religioso comienza a mediatizarse. 2) El humanismo: la confianza en el hombre, en sus capacidades para dominar el mundo y transformarlo a su medida, se potencian en el retorno a los paradigmas griegos y romanos. En el arte, esta tendencia es nítida y pujante. En política, Maquiavelo exhumará el modelo de la República Romana. 3) El Racionalismo: que se emplearía para la transformación utilitaria del mundo y de las cosas. 1) El individualismo renacentista En el siglo XVI se desarrolla una corriente intelectual de valorización de la persona humana, del individuo, que reconoce sus raíces en:
  • 232.
    234 a) El retornoa las ideas de la antigüedad sobre el individuo como ser consciente y dueño de su propio e intransferible destino. Los humanistas introducen las concepciones de los Sofistas, de Platón, el cosmopolitismo de Zenón, de los Estoicos y de Cicerón. b) La ascensión de la Burguesía como clase protagónica proyecta sobre el firmamento cultural una nueva galaxia de valores. El caso arquetípico se puede ver con nitidez en la familia Médicis de Florencia, que es representativa de una clase y una época. La especial inclinación por el arte, los convirtió en los grandes Mecenas del Renacimiento Florentino. En esa actitud se trasuntaba su inclinación por el mundo sensible, por las artes que lo interpretan y expresan; por el gozo de vivir y el apego a la riqueza. Esta actitud contrasta con el ascetismo medieval y su constante rechazo del mundo sensible en virtud de la finalidad salvacionista y de una valoración prioritaria del destino trascendente del hombre sobre su breve peregrinaje terrenal. La visión burguesa también expresa una valorización de las aptitudes crematísticas, de las habilidades técnicas y de las capacidades de realización del hombre. Se crea un creciente culto al genio universal, al hombre culto, de buen gusto y de exquisita sensibilidad, que a la par, es un realizador, un emprendedor exitoso, un hábil negociante, un político de recursos. c) La Reforma potenció esta valoración del individuo al instalar el libre examen y hacer de cada hombre un sacerdote, desvinculando a las personas de la autoridad eclesiástica. 2) El Humanismo El Humanismo fue un movimiento histórico de vastas proyecciones, que intentó restablecer en el seno de la cultura europea, los ideales de la antigüedad clásica respecto del hombre. Desde esta perspectiva, el Humanismo desarrolla una concepción individua- lista, libre y crítica, que describe a la persona humana como "la medida de todas las cosas" -parafraseando al sofista Pitágoras-. "La Divina Proporción" -de Luca Pacioli- o la medida arquetípica de Leonardo, descubren al hombre como el cánon supremo de la armonía y lo ubican en una posición central y hegemónica en el arte, eclipsando paulatinamente los motivos religiosos. Los intelectuales del Humanismo hablan un latín pulido basado en el modelo ciceroniano. Frecuentan los clásicos del orbe greco-romano y abrevan en fuentes estlilísticas purísimas -Los Diálogos Platónicos, Lucrecio y otros destacados autores clásicos-, hecho que da un gran brillo a su oratoria y a sus escritos. Por su erudición y vasta cultura, los humanistas acceden a encumbradas posiciones en las cortes de reyes, príncipes y Papas. Se reconoce como precursores de este movimiento al florentino Dante Alighieri (1.265-1.327), que introduce como guía de su periplo infernal al laureado poeta romano Virgilio, en su "Divina Comedia", Al poeta Petrarca (1.304-1.374), quien en sus cancionero expresa su concepción de la vida como una alegre manifestación de la belleza y del gozo de percibirla y amarla. A Bocaccio (1.313-1.375) que en su obra maestra "El Decamerón", proporcionará modelos literarios, transmitiendo la pasión por el clasicismo a las generaciones posteriores. A partir del siglo XV se producen una serie de hitos que conducirán el desarrollo del Movimiento al Esplendor del siglo XVI. En 1.417, Poggio descubre el manuscrito "De Rerum Natura" del poeta romano Lucrecio, que vierte en versos magistrales las concepciones materialistas y hedonistas
  • 233.
    235 de Demócrito yEpicuro. Este poema abrirá nuevas dimensiones a la percepción de los artistas plásticos y servirá de motivo de inspiración al pintor Sandro Boticelli, para realizar su obra maestra "La Primavera". En 1.421 el latinista Bruni traduce el "Fedro" de Platón sobre una versión romana. Esta obra tendría una gran proyección en el desarrollo de los estudios platónicos. Ese mismo año, Lósimo de Médici -El Viejo- funda la Academia Platónica de Florencia, que será la fuente de propagación del ideario del Renacimiento italiano. En 1.453 la ciudad de Bizancio -Constantinopla- cae en manos de los turcos. La principal consecuencia espiritual de este hecho fue que los sabios helenistas de esa ciudad, se refugian principalmente en Florencia potenciando la Academia Medicea. El cardenal Juan Bessarion, uno de los distinguidos emigrados, lleva a Italia más de 600 manuscritos de los Tiempos Clásicos. Bessarion es un sabio platonista, y polemizará con algunos intelectuales griegos aristotélicos del fuste de Gregorios de Trebisonda y Teodoro Gaza. Marsilio Ficino (1.433-1.499), encabeza la "Academia Platónica" de Florencia y promueve los estudios del griego, apoyándose en los Gramáticos griegos emigrados de Bizancio. Su pensamiento neo-platónico se concentra en la búsqueda de la Nueva Dimensión del hombre; sostiene que el hombre es la culminación del universo y el intermediario entre el Cielo y la Tierra. Ficino traduce los "Diálogos" platónicos y sobre la temática del filósofo griego -que gravitó hacia el encuentro del Centro de lo Divino-, intentará demostrar la continuidad de la Revelación a través del tiempo. La racionalidad de su planteo se cristaliza en la frase que se transcribe: "En nuestro tiempo no nos conformamos con el milagro sino que necesitamos una confirmación racional y filosófica de Las Verdades". Juan Pico de La Mirándola, genial humanista que dominaba 22 lenguas -el latín, el griego, el hebreo, el árabe, el caldeo, etc-, logró realizar una síntesis integral de todo el saber de su época. Este pensador exalta los valores del hombre como suprema realidad de la naturaleza y reflejo de la Armonía del Universo. Esta dignidad, esta soberanía natural, implica que el hombre debe dominar el mundo y utilizarlo al servicio de su crecimiento hacia todas las dimensiones del ser. En su obra "De Ente Et Uno", propone una religión natural panteísta. En "Cicero Novis" expone su modelo del "homo universale", el hombre culto y refinado y utiliza la palabra "humanista" para definir al nuevo concepto que impondría el Humanismo Renacentista. Estas ideas las sintetizó en su memorable discurso "De Dignitate humanis". El Papa Pío II en 1.460 y sobre el modelo florentino, crea la Academia Romana, designando como director al humanista Pomponio Leto. La Academia Romana llegará a su auge intelectual bajo el Papa León X -de la Casa de Médicis-. En la corte de este Pontífice renacentista brillaron Pedro Bembo, Juan Pontano y Castiglione. Baltasar Castiglione en su obra "Il Corteggiano" (1.524) fija el arquetipo del hombre renacentista. Boscan traduce esta obra al español y es a través de este libro que se proyecta este ideal en la península Ibérica.
  • 234.
    236 En el períodocomprendido entre los años 1.494 y 1.527 se puede ubicar el momento de esplendor y gloria del Humanismo en el Arte. Es el momento culminante del genio de Leonardo Da Vinci, Miguel Angel, Rafael, Tiziano, Jacobo Robusti y el Giorggione -entre otras figuras polifacéticas y dotadas de una plasticidad creativa de gran fecundidad-. El genio humanista se proyectará sobre las monumentales obras arquitectónicas que en 1.503 el Papa Julio II encomienda a Miguel Angel. Entre ellas se destacan la realización de las obras y los frescos de la Capilla Sixtina y las obras principales de la Catedral de San Pedro. En el campo de la Literatura Política, se escriben y publican en ese período las obras cumbre: - En 1.511 Erasmo escribirá su brillante "Elogio de la locura" - En 1.513 Maquiavelo publica "El Príncipe" - En 1.516 Tomás Moro publica su obra "Utopía". - En 1.521 Maquiavelo publica "El arte de la guerra". El Humanismo francés reconoce como su paradigma más representativo a Don Miguel de Montaigne (1.533-1.592). Entre sus obras más leídas figura su libro "Ensayos" que expresa su posición, de un escepticismo crítico y moderado frente a las posibilidades de la razón humana. El Humanismo Cristiano Erasmo de Rotterdam (1467-1536) LaslíneasdelpensamientodeErasmoestánubicadasenlasantípodasdeMaquiavelo, pues se fundamenta en la religión y el evangelio de Cristo. Es profundamente pacifista y descarta totalmente los métodos basados en la mentira y la violencia, considerando que los preceptos morales deben regir en la vida pública tanto como en la intimidad de la vida privada. Su obra principal en el campo político es la “Institutio principis christiani” (1516) escrita para Carlos I de España y V de Alemania. El “Elogio de la Locura” (1511) contiene profundas críticas a las formas y conductas políticas de su tiempo. Erasmo puede bien ser llamado la contrafigura de Maquiavelo. En su "Elogio de la Locura" -1.511- "condena las fechorías sanguinarias y ruinosas del despostismo". La sabiduría y la caridad cristiana deben regir la conducta pública y privada de las personas como condición intrínseca del orden, el progreso y la prosperidad. La educación cristiana del Príncipe es un requisito previo a la instauración de un orden que se basa en los preceptos evangélicos y que concuerda con un razonable orden natural. Traza las líneas generales de una pedagogía para el príncipe, que debe ser sabio, fuerte y justo, ya que constituye la representación y la imagen de Dios sobre la Tierra. Los pedagogos del Príncipe deben preferir los conocimientos técnicos a las novelas de caballería y a la misma historia. AErasmolepareceinaceptablelaideadelasoberaníaabsoluta.Laeleccióndelsoberano es preferible a la herencia. Se inclina por un tipo mixto de gobierno, que combine las ventajas de cada una de las formas y modere sus defectos. Manifiesta su preferencia por los regímenes donde existe representación popular o asambleas -como en los Países Bajos-.
  • 235.
    237 Ensalza la libertadcristiana que debe morigerar el imperium y el dominium. Es un pacifista, y ataca vivamente la plaga de la guerra. Señala que un buen gobierno no puede ser teocrático. Levanta la idea del control para limitar el capricho real y sus obras constituyen una constante apelación a la libertad. Erasmo rechaza las construcciones sistemáticas al estilo escolástico o aristotélico. Define a la República cristiana como una comunidad de cultura y rechaza la idea del Imperio. Desde el punto de vista de las relaciones internacionales se inclina por una federación entre los países cristianos. Tomás Moro (1480-1535) Fue un abogado insigne, diputado en los comunes y consejero-canciller del Rey Enrique VIII, quien lo mandó ejecutar por su fidelidad al catolicismo, cuando el monarca inglés se apartó de la iglesia Romana y pretendió que su canciller jurara el "Acta de Supremacía", que declaraba al Rey Jefe Supremo de la Iglesia Inglesa Reformada. Su obra más importante es “Utopía” que se publicó en 1516, donde se pueden apreciar reflejos del pensamiento erasmita. En la isla de Utopía -es una sociedad igualitaria donde todos trabajan para todos- no existe la propiedad privada y el Estado regula la vida económica. Todos los magistrados y los sacerdotes son elegidos, especialmente entre los letrados y este hecho da a las élites abiertas el consenso y la representatividad para consolidar la armonía ciudadana. 3) El Racionalismo La edad moderna acuñó el principio inmanentista que proclamaría la autonomía del hombre frente a toda ley y toda realidad recibida desde el exterior. El libre examen proclama el advenimiento del Yo, la revolución de la conciencia individual frente a la religión tradicional y a la institución eclesiástica. Lutero creyó que su sentimiento interior y su propia experiencia tenían más certeza y verdad “que las ridículas reglas de los lógicos”, las fantasías de los filósofos, la cátedra vaticana y el “mago Aristóteles”. Ese movimiento de liberación del espíritu, será aplaudido siglos después, por Hegel que llevó el principio de la inmanencia a su apogeo. René Descartes (1596-1650), es el primer apóstol del principio inmanentista en el campo de la filosofía. La verdad trascendental del ser y la realidad objetiva de los entes, será suplantada por el Yo que Piensa. El punto de partida del pensar es el Yo, desde el que habrá que extraer, mediante la actividad espiritual interior, la realidad del mundo exterior. Este verdadero retorcimiento del sentido común, persigue como finalidad la certeza. El ser concreto, el objeto de conocimiento deberá ser reducido a términos matemáticos, a formas geométricas que lo tornen transparente para el espíritu, que lo conviertan en ideas “claras y distintas”. Ese proceso de reducción supone eliminar elementos de la realidad que se resisten a ser penetrados por la razón raciocinante. Pero las ideas carecen de plenitud, de dimensión, de concreción, de color; son elementos opacos al pensamiento. El mundo cartesiano carece de sustancia real, queda vacío de riqueza, de profundidad, de la singularidad y de la vida verdadera.
  • 236.
    238 Ese sistema detransposición reduce la realidad a formas geométricas, fórmulas algebraicas, vectores y curvas que desplazan el mundo del ser. El método de la duda sistemáticaremuevetodaadhesiónalosingulareinmediato,rechazalaexperienciaytrata de trascender hasta la certeza absoluta, hasta el principio de razón. Desde esa certeza, larazóndiscursivairádeduciendolasrealidades,lasirágenerandodesdeelpropiopensar. La razón cartesiana separa los elementos de la realidad resistentes al pensamiento matemático y reduce la realidad a ideas claras. Ese proceso permite afirmar que el campo de la razón es infinito, y que ella puede penetrar en todos los secretos del universo. El método está al alcance de cualquier hombre, pues “el buen sentido es la cosa mejor repartida del mundo”, según Descartes. El sujeto común, el hombre abstracto, es puesto como fundamento de la verdad del ser. Las leyes inmanentes del pensamiento, serán las mismas leyes del Ser (ésta premisa será clara en la filosofía kantiana). El valor universal y el objetivo de la verdad nacerá del Yo que piensa, cuya estructura es igual en todos los hombres. Esta línea inmanentista será continuada por Spinoza, Liebnitz, Kant, Hegel y los hegelianos de izquierda: Feuerbach y Marx, y de derecha: Nietzche. El siglo XVI vivió la quiebra de la filosofía permanente (Platónica-Agustiniana y Aristotélico-Tomista). Esa quiebra se produjo en parte por la esterilidad científica del método lógico de Aristóteles. Los nuevos nombres de la ciencia positiva fueron: Copérnico, Galileo y Kepler, quienes destronaron a la tierra de su posición de centro del Universo. El planeta se ve desplazado a ser un mero satélite del sol y éste una de entre las estrellas incontables. El hombre también pierde su cetro y pasa a integrar, a ser una parte de la naturaleza. La filosofía sufre la enorme conmoción que promueve el cambio de la imagen del mundo. Se aparta de la teología, que en su forma escolástica, estaba mezclada con la física aristotélica, ya desacreditada y abandonada. El pensar filosófico buscó dentro de las ciencias de la naturaleza, recién nacidas, nuevos métodos de investigación. Por su parte las ciencias, se convirtieron en dominios autónomos, separándose de la unidad, que estaba antes determinada por un orden jerárquico del conocimiento, cuya cima era la Ciencia de los primeros principios: la Filosofía. Descartes intentará volver a formar una filosofía totalizante, buscando una nueva fuente de certeza absoluta. Esa certeza será el propio pensamiento, la razón que encuentra a Dios como su fundamento también cierto y absoluto. Desde ese punto de partida, el racionalismo filosófico se desarrollará hasta el extremo de la divinización de la razón. La Enciclopedia de Diderot -y más tarde la Revolución Francesa- proclamaron la divinización de la Razón Humana. Descartes, en el afán de eliminar del pensamiento y de la vida todos los elementos no- racionales (la superstición, el fanatismo, las pasiones) que se oponían a una era de conocimiento, progreso y felicidad, en la que todos los hombres gozarían de los placeres de una vida racional e ilustrada, no podía dejar de culminar en una negación y en una despiadada contienda contra lo místico-religioso, que contiene un sustrato. (lo dionisíaco vs. lo apolíneo)
  • 237.
    239 Las ciencias sociales,que fueron las últimas en independizarse gradualmente de la ética y de la religión, también se hicieron autónomas y perdieron paulatinamente su vocación de unidad. La política, a partir de Maquiavelo, buscará criterios de eficacia, métodos de dominio y conservación del Poder, eliminando lo ético y lo axiológico; la economía, más tardíamente trata de encontrar sus leyes causales, que no dependen de ninguna manera del concepto de lo justo o injusto. Esta crisis, llevó a la creación de un mundo intelectual disgregado, separado por especialidades, construido por el hombre sobre visiones parciales y abstractizantes de la naturaleza. Aumentó “ad-infinitum” el poder del hombre y lo sumergió enun cosmos racional y funcional, fabricado por la razón. El Racionalismo y la nueva visión de las ciencias Ortega y Gasset dice: "Galileo nos interesa no así como así, suelto y sin más; frente a frente él y nosotros, de hombre a hombre. A poco que analicemos nuestra estimación hacia su figura, advertiremos que se adelanta a nuestro fervor, colocando en un preciso cuadrante, alojado en un gran pedazo del pretérito que tiene una forma muy precisa. Es la iniciación de la Edad Moderna, del sistema de ideas, valoraciones e impulsos que ha dominado y nutrido el suelo histórico que se extiende desde Galileo hasta nuestros pies". "Le compete el misterioso papel de iniciador". Dice más adelante: "En Galileo y Descartes termina la mayor crisis por la que ha pasado el destino europeo" -una crisis que comienza a fines del siglo XVI y no termina hasta los albores del siglo XVIII- Cuando Jacobo Burckhardt publicó en 1.860 su obra hoy clásica "cultura del Renacimiento en Italia", le confirió un sentido preciso a la palabra Renacimiento, que andaba vagando desde Vasari con significaciones indecisas...." "Era un primer ensayo de aclaración que ponía un esquema de orden sobre tres siglos de confusa memoria". En su "Diálogo de las nuevas ciencias" o "Discorsi e Dimostrazione in torno a due nuove scienze atteneti a la mecanica ed al movimenti locale", que son nada menos que la física moderna, Galileo dice: "concibo por obra de mi mente un móvil lanzado sobre un plano horizontal y quitando todo impedimento...." Comienza por construir idealmente y mentalmente una realidad y luego observa los hechos y los contrasta con la hipótesis. Galileo introduce e inaugura el nuevo método científico "el impulso del conocer se dirige directamente a la realidad de las cosas: el hombre quiere ver con sus propios ojos, examinar con su propia inteligencia y llegar a un juicio fundado críticamente". Al método experimental se sumará luego el gran aporte de Descartes. Las ciencias se apartan de la gran unidad del saber, que había sido una trabajosa construcción medioeval, vertebrada sobre la autoridad de Aristóteles. El saber debía encajar en los axiomas aportados por la autoridad eminente que se daba como verdad incontrastable. El argumento que cerraba toda discusión era: "Magister Dixit", refiriéndose a la inapelable autoridad del estagirita. La visión cosmogónica partía del esquema ptolomeico-aristotélico. Durante la Edad Media nadie discutió esta beatífica concepción que otorgaba una morada segura para el hombre y una posición central en el universo a la Tierra.
  • 238.
    240 El primum movile-asimilado al ser divino- movía las esferas cristalinas que contenían a cada planeta y a las estrellas, como si se tratase de un gigantesco mecanismo de relojería cósmica. Debajo de la primera esfera, asignada a la luna, se extendía el espacio sub-lunar que correspondía a la Tierra y constituía el dominio del hombre. Ese espacio estaba dominado por el febril movimiento heraclitiano, el devenir de la materia que estaba sujeta a la corrupción y la muerte. En las esferas cristalinas, constituidas de una materia sutil e incorruptible no existían esas mutaciones y todo tenía el aspecto de la eternal perfección. Pero frente a este esquema que era lógico en un mundo de jerarquías hieráticas y de status predetermina- dos -el orden social y humano era un correlato, un espejo de orden divino del cosmos- se alzó contra esta concepción el modelo heliocéntrico de Copérnico (1.473-1.543). Su obra "de revolutionibus orbium coelestium" explicaba y afirmaba un orden cósmico que desplazaba a la tierra de su posición privilegiada. A esta nueva visión se sumó Kepler (1.571-1.630) quien inventó el telescopio y realizó comprobaciones indubitables de la tesis copernicana. Posteriormente Galileo Galilei (1.564-1.642) sentó y probó que la Tierra era un planeta insignificante dentro de un sistema que tenía al sol por punto focal. A su vez, este sistema era uno más dentro de la infinitud aterradora del universo. En su obra "El mensajero sideral", Galileo sentó esta teoría que le costaría enfrentarse con la Inquisición en 1.633 y tener que abjurar a regañadientes de estas verdades probadas. Se dice que concluyó su abjuración con un terco "e pur si muove", refiriéndose al movimiento de la Tierra. Giordano Bruno expone la teoría del universo infinito y la existencia de infinitos mundos, relativizando lo existente y dado. Esta concepción, que dejó al hombre ante un espacio ilimitado, reforzó la impresión de liberación de toda barrera, de todo fuero, que se había sentido ante el ensanchamiento gigantesco del mundo, visión a la que había aportado y coadyuvado el descubrimiento de América. La realidad infinita sobrepasa toda medida, destruye los supuestos fácticos que "fundaban la representación medieval del orden; comienzo y fin, contorno y centro". Al desaparecer estos elementos quedan anuladas las correspondencias jerárquicas esta- blecidas entre ellos, así como los símbolos que los realzan y los toman de base. "La existencia tiene ahora un espacio libre para moverse pero no tiene morada" -dice magistralmente Romano Guardini. En la concepción medieval, las ciencias estaban integradas y jerarquizadas de acuerdo a su proximidad o lejanía vertical de la Teología -que se hallaba en la cúspide- y la Filosofía -ubicada en un segundo escalón- o sus amplios dominios, que concluían abarcando y dando un sentido finalista a los saberes particulares. El Speculum mundi medieval se quebró. Las ciencias se tornan laicas y se rompe la gran unidad del saber, al especializarse cada disciplina según su objeto de estudio. Merced a esta nueva visión de las ciencias en el siglo XVI Maquiavelo separa tajantemente la moral de la política y señala que los fines de la política son la conquista, el mantenimiento y la organización del poder. Thomas Hobbes intenta seguir esos mismos pasos y tratará de aprovechar la fuerza centrípeta del poder para evitar que "el hombre lobo del hombre" se aniquile siguiendo las pulsiones irreprimibles de su psiquismo egoísta y poseído de instintos destructores.
  • 239.
    241 1) Enumere porlo menos cinco causas de la quiebra del orden medieval, que precipitaron el advenimiento del nuevo mundo. 2) Subraye en el módulo los principios fundamentales de la tesis calvinista y conteste: a) Defina en dos palabras la nueva cosmovisión protestante b) ¿Qué papel importante juega la técnica? c) ¿Qué consecuencias tiene considerar el éxito y el progreso como signos de salvación? 3) Explique la relación entre el comerciante y el buen cristiano 4) Analice en un comentario breve los tres principios fundamenta- les del Renacimiento. 5) La autonomía del hombre frente a toda ley y toda realidad recibida desde el exterior, son los postulados que desarrollan Lutero, desde la religión y Descartes desde la filosofía. Desarro- lle brevemente ambos pensamientos. 6) En un cuadro sinóptico Enumere los aportes de Copérnico, Galileo y Kepler. ACTIVIDAD Nº 22
  • 240.
  • 241.
    243 Nicolás Maquiavelo: ElEthos de su tiempo. La ciencia política El siglo XVI se caracterizó por los grandes cambios en todas las dimensiones del pensamiento y la actividad humana. Simultáneamente se producía la Reforma, el Renacimiento, la expansión vertiginosa de la economía y surgía la inflación, consecuen- cia del enorme flujo de los metales preciosos provenientes de América; se producía la modificación de las rutas del comercio -del Mediterráneo al Atlántico-, la expansión demográfica y el ensanchamiento progresivo del mundo conocido. Estas transformaciones se verifican también en el ascenso de una nueva clase, la burguesía, cuyo basamento económico se encuentra en el desarrollo de la riqueza mobiliaria e industrial, mientras se mediatiza lentamente la prevalencia de la propiedad de la tierra. El poder real se irá concentrando con el apoyo de la Burguesía en desmedro de la vieja clase feudal y terrateniente. El absolutismo y la teoría de la soberanía irrestricta del monarca, servirá de andamiaje ideológico de este proceso, y al propio tiempo permitirá la formación de nuevos espacios económicos verificados en un estado centralizado. Se puede atisbar durante este siglo, un proceso de creciente nacionalización de los Estados y de las ideas políticas que se expresa con singular originalidad en el pensamiento de Maquiavelo. Prelot describe la situación política italiana en los términos siguientes: "Italia, al norte de los Estados Pontificios seguía siendo bastante parecida por la Estructura de Ciudad- Estado, a la Grecia de las Polis". "Existen tres grandes Ciudades-Estado, de mayor importancia: Venecia, Milán y Florencia y otras tres de segunda línea: Génova, Ferrara y Bolonia. Maquiavelo capta la necesidad de abandonar esas estructuras cualitativa y cuantitativamente superadas. Las ciudades son unidades militar y demográficamente insuficientes. Con el desarrollo adquirido por las industrias y el comercio resultan inclusive demasiado débiles económicamente. Ha llegado la hora del Estado Nación". Y Maquiavelo cree que en "Italia puede y debe verificarse", el mismo proceso de unidad nacional como lo han hecho España, Francia e Inglaterra. Este es el escenario que aguarda ser analizado por un pensador de fuste como Maquiavelo. Nicolás Maquiavelo (1469-1527) Nació en Florencia el 4 de mayo de 1.469, en el seno de una antigua familia burguesa, perteneciente a los popolani grassi.(quesonaquellosquehanhereda- do Bienes de Renta) Como burgués florentino "ofrece los rasgos característicos" de su clase y de su época, que pueden resumirse en un extremado gusto por la buena vida. Es un sibarita que "ama la belleza de las cosas y de los seres, sobre todo de las mujeresaquienesfrecuentaasiduamen- te. Gusta de la buena cocina, se divierte y tiene la pasión de la intriga y el poder". Así lo describe Prelot. Maquiavelo desempeñó el cargo de secretario de "la comisión de los X de guerra" o de "Libertad y paz", durante el período en elquePedroSoderiniejercióelcargodeGonfalonieloperpetuoentreel15dejuniode1.498 ynoviembrede1.512, fechaenlaquelosMédicissonrestablecidosenelpoderporimperio del apoyo español. Retrato de Nicolás Maquiavelo
  • 242.
    244 Maquiavelo es detenidobajo del cargo de conspiración y sometido a malos tratos y torturas y, aunque no se prueban las imputaciones en su contra, se lo obliga a partir al ostracismo. Se retira a su villa de Albergaccio y desde su destierro, reflexiona sobre los hechos políticos del pasado y el presente y produce sus obras fundamentales. En una carta dirigida a su amigo Francesco Vettori, describe así su retiro: "Permanezco siempre en la aldea" -se refiere a Percussina- y desde que me "sucedieron aquellas cosas, no estuve en total más de 20 días en Florencia. Me dedico a cazar tordos con liga. Cazo entre 2 y 7 pájaros, y así pasó septiembre". "Aunque elemental y aburrida, extraño ya que me falte esa distracción. Ahora me levanto con el sol y voy a mi bosque que estoy haciendo talar ; inspecciono durante dos horas el trabajo del día anterior....Cuando dejo el bosque, voy a una fuente, y de allí a una pajarera que tengo. Llevo conmigo un libro: Dante, Petrarca o alguno de los poetas menores como Tibulo, Ovidio u otro semejante. Leo de sus pasiones, recuerdo de la mía, y gozo unos instantes con esas memorias.... Es hora de comer, y como con los míos, lo que producen esta pobre viña y un patrimonio estrecho. Una vez comido, vuelvo a la Hostería donde están el hotelero, un carnicero, un molinero, un ebanista. Con ellos me lio en interminables partidas de naipes donde peleamos por una moneda, y nuestros gritos llegan hasta San Casciano. Esa villanía impide que se enmohezca mi cerebro, y desafío mi mala fortuna, para que se avergüence de tanto pisotearme". Llegada la noche, vuelvo a casa. Antes de entrar a mi estudio, quito mis ropas rústicas, sucias y enlodadas, y vestido con dignidad, comparezco ante los hombres de la antigüedad. Acogido amorosamente por ellos, satisfago mis vigencias intelectuales con ese alimento, el único que me conviene y para el cual nací. No temo pues, conversar con ellos y pedirles cuentas de sus actos, pues siempre responden amablemente. Durante 4 horas no sufro preocupación alguna, olvido las penas y ni me asusta la pobreza ni me espanta la muerte". En la explícita frecuentación de "Los hombres de la antigüedad", Maquiavelo había "conversado" especialmente con el historiador latino Tito Livio y desde muchos años venía glosando su obra "Las Décadas", en las que el autor clásico narra el desarrollo de la República Romana. De estas anotaciones y de su honda reflexión a la luz de su propia experiencia política, surgió la obra Magna de Maquiavelo: "Dicursos sobre la Primera Década de Tito Livio", a la que se dedicó con especial devoción registrándose como único intervalo en su redacción, el período comprendido entre Julio y Diciembre de 1.513, lapso en el que escribió "El Príncipe" -su otra obra maestra que dedicó a Lorenzo de Médicis, como un gesto conciliatorio-. La Epístola que se ha transcripto en parte, muestra a Maquiavelo como un cabal hombre del Renacimiento. Su amor por los tiempos clásicos, su inclinación por la poesía de Dante y Petrarca, Tibulo y Ovidio, su conformidad con la vida agreste y bucólica que debía llevar, su convicción sobre el rol de la fortuna, su permanente actitud de mantener la mente abierta y viva, su declarada pasión por la belleza y la añoranza de su patria, de su civitas, a la que sólo había visitado por 20 días, durante el tiempo del exilio. Sus otras obras tienen el mismo cuño. "La Mandrágora" es una comedia muy al estilo de Boccaccio, que vió luz en 1.518. "El Arte de la Guerra", libro aparecido en 1.519, insiste en la necesidad de que los Estados formen ejércitos ciudadanos -al estilo de las repúblicas antiguas- y no dependan de los contingentes mercenarios, peligrosamente volubles porque no luchan por sus ideales o por la patria, sino por el dinero que reciben del príncipe. A esta obra le siguió "Vida de Castruccio Castracani" y luego "Historias Florentinas", aparecido en 1.525. La fortuna política cambió en 1.527, cuando fue restablecida la República Florentina y expulsado Lorenzo de Médicis. Maquiavelo esperó ansioso el resultado de la sesión del
  • 243.
    245 Gran Consejo quetrató su incorporación como Secretario de la Segunda Cancillería Florentina, el 10 de junio de ese año. El resultado fue adverso: sólo apoyaron su candidatura 12 ciudadanos sobre un total de más de 1.000 electores. Maquiavelo no pudo superar este nuevo revés de la fortuna esquiva y murió dos semanas después, en la soledad de su retiro, rechazado por La República que había sido su amor más entrañable y no correspondido (en una de sus frases el Florentino había dicho: "Amo a mi Patria más queamialma").IrónicamenteMaquiaveloesperabaunaactitudmásgenerosadesugente, a pesar de sus ácidas ponderaciones sobre el comportamiento humano descriptas en "El Príncipe": "Los hombres son ingratos, volubles, simuladores, escapan al peligro y aman las ganancias. Mientras nos necesitan nos ofrecen sangre, caudal, vida e hijos; pero se rebelan cuando ya no les somos útiles". En esa oportunidad sus compatriotas se comportaroncomoMaquiavelohabíapredichoenElPríncipe,negándolesureivindicación histórica. LaposteridadfuetambiéningrataconMaquiaveloysufamauniversalesdecididamente negativa. Sin embargo, los florentinos en un gesto postrero al consignar su enigmático epitafioensutumbadelaIglesiadelaSantaCroce,expresan:"NicolásMaquiavelo;ningún elogio podrá igualar este nombre". Las obras políticas de Maquiavelo Sabine afirma: "sus obras más importantes fueron "El Príncipe" y los "Discursos sobre la Primera Década de Tito Livio", comenzados ambos en 1.513. Es significativo el distinto modo de considerar el gobierno en ambas obras; algunos autores siguiendo a Rosseau, han creído que eran contradictorias. Ello no nos parece ser cierto, en especial, si se toman en cuenta las circunstancias que rodean la composición de "El Príncipe", pero es lamentable que la mayor parte de los lectores haya conocido a Maquiavelo a través de esta última obra. Ambas obras presentan aspectos del mismo problema: las causas del auge y la decadencia de los Estados y los medios por los cuales pueden los estadistas hacer que perduren". Esta dicotomía puede aclararse si se analiza la finalidad de cada una de las obras señaladas. La clave de "El Príncipe" se la puede encontrar en su capítulo postrero que se titula: "Exhortación a liberar a Italia de los bárbaros". Este capítulo constituye una exhaltada convocatoria a los italianos y especialmente a Lorenzo de Médicis, para unificar a la península convirtiéndola en el territorio donde se asentará una nueva y poderosa Nación -Estado, bajo un mando absoluto. El Absolutismo de Maquiavelo es de carácter coyuntural, instrumental o de medios. El pensador florentino se inclina por esta solución, porque es la única manera -atestiguada por la historia antigua y reciente- de llegar a la unidad y de consolidarla. Touchard, en sus comentarios sobre "El Príncipe", expresa: "En esta obra, que no es un Tratado de Filosofía Política, Maquiavelo no se pregunta cuál es el mejor gobierno o quéeslolegítimo....sino,simplemente,pensandoenlasituaciónitaliana:¿cómohacerreinar el orden, cómo instaurar un Estado estable?, y finalmente cómo lograr la unidad italiana". Para cumplir esta magna tarea se requiere de un Príncipe dotado de la Virtud Maquiavélica -combinación de energías sutiles y de una voluntad de poder brutal- y que esté acompañado por "La Fortuna". (Cuando Maquiavelo se refiere a La Fortuna tiene en mente lo mismo que los romanos entendían por Hado, destino, Fortuna. César Borgia fue para Maquiavelo un arquetipo de príncipe dotado con la Virtud y que careció de la Fortuna en su tarea de unificar Italia)
  • 244.
    246 Según Charles Benorst,las características fundamentales del Príncipe que "debe venir" son las siguientes: SU REALISMO: debe estar atento para consultar los hechos y desentrañar la verdad para poder operar con eficacia y precisión. SU EGOÍSMO: antepone su persona a cualquier consideración y en ese esmerado cultivo de su yo, ejercita su voluntad, disciplina su pensamiento y a él subordina sus emociones, sentimientos y nervios. SU SENTIDO DEL CÁLCULO: el Príncipe debe preferir ser temido que amado. Si logra ser además amado, tanto mejor, porque se gobierna más eficazmente cuando existe consenso. SU INDIFERENCIA AL BIEN Y EL MAL: el Príncipe prefiere el bien. Pero si es necesario ejercitar el mal para evitar amenazas al poder, lo debe realizar sin resquemores. SU HABILIDAD: "La cualidad esencial del Príncipe es la Virtú", que es una energía impetuosa, que combina la destreza, la astucia, la determinación y la fuerza. "Las cualidades del Príncipe exigen una creación continua, una tensión sin relajamiento dirigida a una finalidad" -añade Prelot. SU CAPACIDAD DE SIMULACIÓN Y MIMETISMO: el Príncipe consigue mejores resultados a través de la simulación y el fraude que mediante el empleo de la fuerza. Su obra arquitectónica y la consolidación de su poder requieren del auxilio de la Fortuna, que el Príncipe debe buscar y mantener. SU GRANDEZA: el Príncipe puede evadirse de los cánones de la moral media porque su dimensión está por encima de la mediocridad imperante. Su genio lo ubica más allá del bien y el mal. Sus decisiones apuntan a lograr el engrandecimiento y la estabilidad del Estado y no deben estar condicionadas por la pedestre moral privada. Lo que importa para medir la acción política del Príncipe es la eficacia y no la moralidad intrínseca de sus decisiones. La Razón de Estado Prelot dice que la Razón de Estado es una de las claves del Maquiavelismo y su "legado fundamental a la corriente política que va a suscitar". La formulación explícita de la Razón de Estado no fue definida por Maquiavelo. Pero su amigo Guichardini habla de "La Ragione e uso Degli Stati". La Razón de Estado es precisamente el principio que absuelve al Príncipe en la toma de sus decisiones políticas, de aplicar consideraciones morales e incluso la legislación vigente. La Razón de Estado permitirá que el gobernante pueda aplicar la perfidia, la traición, la simulación, el soborno, la crueldad o cualquier expediente que le permita cumplir con eficacia los fines del poder. Su fórmula más cercana sería: "el fin justifica los medios". La ley suprema que debe regir los actos del político es la eficacia y el éxito en el logro de los fines. Si los medios resultan perversos o inmorales estarán justificados en tanto y en cuanto se logren los objetivos del poder. Esta manera de ver el tema político ha llevado a los autores a hablar del inmoralismo de Maquiavelo. Sabine aclara que más que inmoralismo debe hablarse de amoralismo
  • 245.
    247 de las teoríasdel pensador florentino, porque no se trata de un autor que ataque la moral, sino que simplemente prescinde totalmente de ella. En síntesis: en “El Príncipe”, obra que fue dedicada a Lorenzo de Médicis -duque de URBINO-Maquiavelo tenía el propósito de inducirlo a emprender la tarea de unificar Italia y dotar al Estado Latino de la solidez y estabilidad que presentaban España y Francia. En este aspecto Maquiavelo es contundente: "Sin Príncipe no hay unficación" -afirma-. El príncipe capaz de realizar la tarea de unificación, debería poseer una virtud excepcional, una energía despiadada, y actuar sin limitaciones de carácter moral. El criterio para la acción deberá ser el de la eficacia, el de la obtención de los objetivos, frente a los cuales cualquier medio es justificado. La razón de estado es la suprema ley y la fuerza, el medio de realizar los propósitos políticos del Príncipe. “Es mejor ser temido que ser amado” -afirma el Florentino-. Sin embargo, la mayor fortaleza del príncipe es lograr la adhesión de su pueblo y es por ello que la hipocresía se convierte en un deber de Estado. El arte político es una sutil combinación de engaño y ejercicio de la violencia pura. El patrón de medida y cualificación de la acción del príncipe es el resultado. Si logra el crecimiento y la felicidad de su estado “los medios que haya utilizado se considerarán perfectamente honorables”. El modelo humano concreto que Maquiavelo tuvo en mente al escribir el Príncipe, fue César Borgia, hijo del Papa Alejandro VI, cuya estrella tuvo un brillo fugaz en el firmamento italiano. El Absolutismo de medios de Maquiavelo, es una manera, un camino para lograr el propósito de la Unidad Italiana. Los Discursos sobre la primera década de Tito Livio Es precisamente en su obra "Discursos sobre la Primera Década de Tito Livio", donde Maquiavelo -bajo la excusa de reflexionar sobre un libro clásico- expresa su convicción sobre La República, como modo insuperable de organización política y social. No lo propone como un arquetipo, sino como un modelo histórico. Maquiavelo sabe que la concepción de un Estado perfecto es una vana ilusión, porque la vida política presenta un dinamismo que no puede ser contenido en moldes estáticos. Sin embargo, entre todos los Estados Históricos, La República Romana se presenta como una realidad que permite tomar su precedente como elemento orientador y de reflexión política. Esta obra fue concluida entre 1.513 y 1.519. A lo largo de sus páginas, la historia de la república romana le permite reflexionar desde una perspectiva histórica y proponer como paradigma futuro al Estado Republicano. En esta obra, el pensador deja trasuntar "su auténtico entusiasmo por el gobierno popular de que es ejemplo la República Romana, pero que consideraba impracticable en la Italia de la época en que él escribía" -apunta Sabine-. Actualizando el pensamiento de Aristóteles y de Polibio, toma las tres formas clásicas de gobierno y señala la superioridad de la constitución mixta que se verificó en la Roma Republicana, otorgando a La República la estabilidad que gozó durante varios siglos.
  • 246.
    248 El estado Maquiavélicoes laico, racionalmente construido y basado en el arquetipo romano. Es por ello, que le hace considerar imprescindible -como genuino instrumento del poder del estado-, la creación de un ejército nacional integrado por los ciudadanos. El servicio militar es imprescindible para dar a la República la garantía de una fuerza armada que responda a los intereses de su pueblo. Por contraposición, advierte que los mercena- rios constituyen la fuente de la debilidad de los estados italianos de su tiempo, por la característica voluble e inestable de sus pactos, ligados a los príncipes sólo por un contrato pecuniario. La obra bajo análisis, tuvo una gran influencia posterior. Los jacobinos, dos siglos después, lo tenían como libro de cabecera y como gran modelo político de la Revolución Francesa. El concepto de Estado como lo entendemos hoy, fue acuñado en el período histórico que abarca el fin del siglo XV y la primera mitad del siglo XVI. Los pensadores que dan el marco teórico al nacimiento del estado son Maquiavelo, Bodin y Hobbes, que pudieron percibir el proceso de concentración del poder real y la unificación de las naciones. El pensador florentino designó a la organización política de su tiempo como: “Lo Stato”. El estado es un ente teleológico porque persigue fines que debe cumplir por cualquier medio, los ejecutores de esos objetivos son hombres dotados de una virtud o fuerza especial y que tienen como guía la eficacia y no la moral. Maquiavelo fue el primer pensador que desligó la política de la moral y la religión, intentando comprender esta disciplina en su realidad, en su ser y no en su deber ser. La política como ciencia James Bumnham en su obra "Los Maquiavelistas" dice: "Existen ciertos fines peculia- res y propios de la ciencia sin los cuales la ciencia no existe. Estos son: la descripción exacta y sistemática de los hechos públicos, la tentativa de establecer correlaciones entre series de estos hechos con el propósito de descubrir leyes y , mediante estas correlacio- nes la tentativa de predecir, con cierto grado de probabilidad, los hechos futuros". "En los escritos de Maquiavelo" -por vez primera luego de la Edad Media- "siempre están presentes y rigen la lógica de sus investigaciones". "El método de Maquiavelo es el método de la ciencia aplicado a la Política". El Método Político de Maquiavelo (1) a) Maquiavelo se expresa de manera "cognoscitiva y científica". Analiza los hechos históricos buscando las regularidades que surgen de una desapasionada y objetiva observación de la realidad. Establece las relaciones entre las causas y los efectos de los hechos políticos sin ceder a sus prejuicios o inclinaciones previas. Busca apasionada- mente la verdad, despojando a las acciones humanas de sus ropajes ideológicos, de sus motivaciones declamadas, de sus discursos retóricos de justificación. No teoriza sobre el deber ser, sobre ideales abstractos, sino sobre el ser, sobre el fenómeno tal como se presenta, indagando el andamiaje fáctico de la realidad hasta sus últimas consecuen- cias. (1) El contenido de este inciso enriquece el tema del Método Político consignado en el Módulo 1.
  • 247.
    249 Nosedejaarrastrarporlaemociónoelsentimiento,lasafinidadesselectivas,laspulsiones de la subjetividado la pasión -en contraposición a Dante, que es todo pasión, idealismo y parcialidadgenial- No crea construcciones "more geométrico" o utópicas sobre la realidad política, sino que intenta describirla e interpretarla tal como es. Le interesa penetrar en el entresijo de la realidad, para comprender cómo está articulada la trama de lo político y descubrir las leyes que disciplinan los fenómenos, los cambios, las actitudes humanas respecto del poder. Sus escritos son claros y sabemos perfectamente que su temática explícita no tiene propósitos subyacentes. Sus hipótesis pueden ser cotejadas, sometidas a prueba y contrastadas con la realidad. b) Maquiavelo describe y delimita con claridad el ámbito de la política, excluyendo del campo de esta ciencia las adherencias metafísicas, teleológicas o valorativas. Entiende que la política consiste en el estudio de las luchas por el poder -Faz Agonal- y de las actitudes y acciones que permiten conservarlo y acrecentarlo. En ese estudio el punto de partida son los hechos observados y no los principios deductivos, abstractos y generales que se supone gobiernan "la naturaleza del hombre y la sociedad". Los pensadores que deducen conclusiones basándose en principios apriorísticos fuerzan a los hechos para que concuerden con sus hipótesis intelectuales y si las explicaciones no resisten el análisis lógico, "peor para los hechos". Maquiavelo privilegia los hechos, "son los hechos lo que deciden" en su sistema, nos explica Burnham. c) Maquiavelo intenta "establecer correlaciones entre una serie de sucesos que permitan hacer generalizaciones o establecer leyes: No se interesa exclusivamente por el suceso singular, único, sino en las leyes relacionadas con los sucesos". Cuando analiza la periodicidad de la elección de los Cónsules durante el período de esplendor de la República Romana, concluye en que era una condición lógica para preservar las libertades ciudadanas y asegurar la fortaleza de Roma. Abona su afirma- ción conclusiva tras comprobar que la decadencia del Estado latino y de otras repúblicas se verificó cuando se acudió a las prórrogas indefinidas de los mandatos o al otorgamien- to de mandos vitalicios en favor de hombres providenciales. (Estas reflexiones las consignó en su obra: "Discursos sobre la Primera Década de Tito Livio". Desde que Maquiavelo acuñó este concepto, la periodicidad de las funciones constituye una de las notas dominantes de la estructura republicana. Este mismo orden de exposición lo vierte en su tesis sobre la inconveniencia de los ejércitos mercenarios y su clara visión sobre la necesidad de los Estados de contar con el respaldo de un ejército integrado por los ciudadanos. Se podría extraer innumerables ejemplos de las recomendaciones de Maquiavelo, que se han integrado como lugares comunes de la política. d) "En toda su obra está implícita una diferencia netamente acusada entre dos tipos de hombre político" -dice Burnham-. Podríamos llamar a una de ellas el tipo gobernante y a la otra, el tipo gobernado. Los primeros son los que tienen la ambición, el deseo y la perseverancia para acceder al poder. Los segundos, integran la mayoría de los que ni aspiran ni tienen la capacidad de gobernar. Esta distinción supone que la lucha por el poder se circunscribe a pequeños núcleos de hombres que integran la "clase gobernante" y no la pasiva clase gobernada, que no se involucra ni se interesa por los problemas del poder.
  • 248.
    250 El tipo gobernantese caracteriza por lo que Maquiavelo denomina Virtú, que es un tipo de energía especial, mezcla de un impulso incoercible, de una ambición sin límites y de la férrea voluntad de acceder al poder. "Es una energía a la vez brutal y prudentemente calculadora, ajena a cualquier preocupación de la moral ordinaria" -nos la describe J. Touchard. Para alcanzar sus propósitos el político -el tipo gobernante- no reconocerá límites éticos. Su cualidad más generalizada será dominar las artes del fraude. "Se pasa de la pequeña a lagranfortunamásbienporelfraudequeporlafuerza"-acota el florentino-. Esta observación es válida para todos los tiempos y lugares -toma como ejemplos de la antigüedad a Filipo de Macedonia, Agatócles y Ciro; y a Juan Galeazzo, quien quitó la Lombardía a su tío maese Bernardo, como uno de los ejemplos de sus contemporáneos. Las otras condiciones del hombre dotado de Virtú, son la astucia, la perseverancia, el valor indomable y la voluntad en la adquisición de los objetivos. Los maquiavelistas posteriores -especialmente Gaetano Mosca, Sorel, Michels, Vilpredo Pareto y otros- recogen y desarrollan la distinción entre las minorías gobernan- tes y la masa pasiva de los gobernados. Maquiavelo patriota italiano Al otear el horizonte político del Siglo XVI, Maquiavelo percibió claramente el surgimiento de los grandes Estados Nacionales. España, bajo los reyes Católicos, había logrado su unidad territorial y espiritual; Francia había seguido un proceso de centraliza- ción del poder en cabeza del rey y en desmedro de la Nobleza Feudal, desde el reinado de Felipe el Hermoso; Inglaterra estaba arribando a su unidad bajo la dinastía de los Tudor. Las ciudades italianas que aún eran grandes potencias, no tenían posibilidades de mantener su posición independiente por mucho tiempo, frente a la realidad emergente de los nuevos Estados centralizados. Maquiavelo, con lúcida conciencia, plantea a los italianos de su tiempo la necesidad de la Unión Nacional, de la organización de Italia como un Estado moderno. En su obra "El Príncipe", Maquiavelo reclama de sus hombres más insignes, que uno de ellos levante la bandera de la unificación. El Príncipe, el monarca fuerte, es quien debe dar coronación a esta tarea, como se ha verificado en España -bajo Fernando El Católico- , en Francia por imperio de una sucesión de Reyes fuertes, y en Inglaterra. Maquiavelo y la Religión Maquiavelo siente que la Iglesia Católica tiene una gran responsabilidad histórica, como factor obliterante de la unidad italiana. Su análisis sobre el rol de la Iglesia queda patentizado en la siguiente imputación:"porque, habiendo adquirido y poseyendo dominios temporales, no ha llegado a ser lo poderosa y fuerte que era preciso para ocupar toda Italia y gobernarla, ni tan débil que no le importe perder su dominio temporal". Ese resentimiento lo conduce a subordinar la religión al Estado. Esta debe constituir- se en un instrumento de cohesión social y de fomento de la obediencia civil. La posición de Maquiavelo en esta cuestión implica un verdadero retorno a la concepción del paganismo tardío.
  • 249.
    251 Sus ataques alcristianismo evocan los argumentos levantados por los paganos cuando se produjo la caída de Roma y que fueron rebatidos magistralmente por San Agustín. La religión cristiana al santificar "únicamente a los humildes y a los hombres entregados a la contemplación más que a la vida activa", habría exhaltado a los débiles y promovido una moral claudicante, propia de pueblos esclavos. Falta el culto al heroísmo , al valor cívico, al despliegue de la energía humana propia del ciudadano griego y romano. Esta posición será luego retomada por el filósofo alemán Federico Nietzche, quien elevará el mito del héroe, del super-hombre, radicalmente anticristiano. Esta posición neo-pagana y sus mitos, serían luego tomados por los teóricos del nazismo y por un Nietzcheano tardío -Julius Evola- ideólogo del fascismo italiano. El Maquiavelismo "El sustantivo doctrinal Maquiavelismo es utilizado por los autores del siglo XVI" -anota Alberto Rodríguez Varela, parafraseando a Prelot-. "Alude, en síntesis, a un pragmatismo amoral apreciado como indispensable para el éxito político" -añade el autor citado-. En la corriente del maquiavelismo práctico, "atenuado, moderado y conservador, que usaba la injusticia dentro de límites razonables", se pueden alinear Enrique VIII e Isabel de Inglaterra, Napoleón -quien en su glosa a "El Príncipe", lo considera a veces ingenuo- , Benito Mussolini -quien se reconocía como discípulo de Maquiavelo-, Hitler -que consideraba a "El Príncipe" como un libro indispensable-. Se podría incluir en esta lista a los dictadores marxistas que han recibido su orientación maquiavélica como inherente a su doctrina, que preconiza la eficacia de los hechos políticos como patrón para medirlos y ensalzarlos. También para los marxistas el fin justifica los medios. En el ámbito del pensamiento, la lista de intelectuales que resultan tributarios de Maquiavelo es extensa. En los movimientos nacionalistas, "siempre está presente" -al decir de Prezzolini-. Esta vertiente del pensamiento, que se abroqueló tras el principio de las nacionalida- des, iluminó a los Jacobinos dándoles sus aportes doctrinales, y a los movimientos de Unidad Nacional de Italia. La Joven Italia de Mazzini, inspiró a Garibaldi; Mussolini, que reconoce su filiación Maquiavélica en su ensayo "Preludio a Maquiavelo", Hegel -quien lo admira como un precursor del Estado unificado y moderno, Nietzche -quien toma en bloque su ataque al cristianismo y el culto al héroe y al hombre fuerte, Marx -que acepta el criterio amoralista de que el fin justifica los medios-, etc. La vertiente más profunda e integral del maquiavelismo se la ha denominado "El Maquiavelismo Científico": Estos pensadores reconocen en Maquiavelo al genuino fundador de la Ciencia Política y de su método. Lo visualizan como el pensador que definió el objeto material y formal de la Política; es decir, el poder, las formas de su adquisición, conservación, auge y caducidad- y también, quien definió la aplicación del método científico al análisis de la fenomenología política. Los maquiavelistas científicos más destacados son: Gaetano Mosca: el gran teorizador de la clase política, que es una actualización del grupo gobernante de Maquiavelo. Vilfredo Pareto: que desarrolló su teoría sobre la circulación de las élites.
  • 250.
    252 Roberto Michels: quienanalizó y formuló su "Ley de Hierro sobre las Oligarquías". Georges Sorel: quien desarrolló su teoría sobre la violencia metódica. La corriente más densa de los pensadores políticos ha cuestionado el inmoralismo - Prelot- o el amoralismo maquiavélico -Sabine, Maritain, etc-. Sin embargo, cabe señalar que el florentino ha intentado mantenerse siempre en el ámbito del ser, en el análisis del comportamiento político del hombre y no en el plano del deber ser. Ha aplicado el método científico a la fenomenología política como podía haberlo hecho respecto de los fenómenos físicos -por lo menos esa fue su pretensión- . Sin embargo y dentro de esa visión, pondera el elemento moral como una condición del crecimiento, y la estabilidad de las Instituciones -en sus discursos sobre las décadas de Tito Livio-. Es también cierto que su inclaudicable amor a la Verdad, su entrañable amor a su patria y su admiración a los valores que sustentaron la fortaleza de la República Romana, señalan un claro orden de valores en los que Maquiavelo creía firmemente. Sin embargo, la difusión universal del maquiavelismo como un concepto peyorativo, aplicado a los amoralistas políticos se abrió camino y quedó acuñado como una moneda de uso corriente en el lenguaje culto y popular. En resumen: Maquiavelo no es un autor que haya sido leído y analizado sin pasión. La posteridad lo ha denostado por su amoralismo de funestas y traumáticas conse- cuencias, o ha realizado su panegírico como un precursor de la ciencia política y el espíritu nacionalista. Si se intenta resumir lo expuesto podremos ver al pensador florentino como un hombre que encarnaba el espíritu de la modernidad renacentista, porque: - Se inspira en los modelos del mundo clásico. Su obra principal así lo atestigua (Discursos sobre la Primera Década de Tito Livio) - Es un racionalista en cuanto aplica a sus reflexiones políticas el método científico. - Es un humanista, pues su principal fuente de inspiración son los autores clásicos y además Dante, Petrarca y Bocaccio. En cuanto a la ciencia política, continúa la tradición de Bruneto Latini -venerado maestro de Dante-. - Es un pensador realista porque sus especulaciones reconocen la prioridad de los hechos, que constituyen el andamiaje para la teorización. - Es un hombre pragmático, porque sus propósitos -v.gracia- la unificación italiana, no son utópicos, sino verosímiles y alcanzables. - Es un nacionalista: porque advirtió con sus ojos zahoríes, como la Lechuza de Minerva, que la Nación era la realidad que advenía. - Es un patriota: porque todos sus escritos y actos están transidos del supremo amor por la patria, que según su propia confesión, era más fuerte que el amor por su propia alma.
  • 251.
    253 1) En lafaz económica, el Mercantilismo se estableció como el sistema más adecuado para las naciones incipientes. 2) a) ¿Cuál es la ética que subyace en la siguiente frase, respecto a la calificación de las acciones de los gobernantes: “SielpríncipelograelcrecimientoylafelicidaddesuEstado,los medios que haya utilizado se considerarán perfectamente honorables”. b) ¿A quién pertenece esta frase? 3) Defina el concepto de Estado desde el marco teórico de Maquiavelo. 4) Uno de los aportes fundamentales de Bodín se centra en el concepto que elabora de “soberanía”. Explique tal concepto, de acuerdo al autor mencionado. ACTIVIDAD Nº 23
  • 252.
  • 253.
    255 La Reforma Las nacioneseuropeas habían integrado "la cristiandad" a través del largo período de la Edad Media. El enjambre de reinos, señoríos y ciudades de Europa conformaban "un pueblo determinado y escogido" que reconocían como factores de unidad espiritual a la Iglesia y al Imperio -continuador del Imperio Romano- en lo temporal. La Reforma -que se inicia en el Siglo XVI quebró la unidad del orbe cristiano, favoreciendo el proceso de concentración del poder en manos de los monarcas y príncipes reformados e impulsó el desarrollo del absolutismo monárquico. Estas conse- cuencias no fueron ni buscadas ni queridas por los reformadores cuya visión principal se concentraba en materia específicamente religiosa. La Iglesia ejercía una benéfica influencia moderadora en los conflictos europeos, que se irá eclipsando progresivamente, mientras se van desatando las guerras religiosas que desgarrarán la unidad del mundo cristiano y ensangrentarán el continente. Estos conflictos darán impulso a la "necesidad de un poder fuerte que restablezca la paz social". La Reforma también acentuará el proceso de creciente secularización de la cultura y el desarrollo de instituciones civiles, cuya tutela se desplazará de la Iglesia al Estado. Antecedentes: John Wiclef -1.324 / 1.384- fue profesor en la Universidad de Oxford. Se lo considera como uno de los más caracterizados pensadores que anteceden a la Reforma. Es el primero que proclama la doctrina del Libre Examen de las Sagradas Escrituras, basada en la dignidad de la razón humana. En sus ataques al Papado reivindica la pureza originaria del cristianismo de la que se habría desviado la Iglesia Romana y niega rotundamente el valor de los sacramentos. Los Concilios de Londres y Oxford repudian sus teorías, que con posterioridad serán empero difundidas por Juan Hus. Martín Lutero -1.483 / 1.546- nació en Aisleben, Turingia, en el seno de una familia de condición humilde. Sus padres, que habían advertido su gran inteligencia, lo enviaron a estudiar Derecho a la Universidad de Magdeburgo, realizando para sostenerlo, penosos sacrificios. A los 20 años Martín Lutero recibió su anillo de "Magister". El día 2 de Julio de 1.505, sobrecogido por un hecho prodigioso, -un rayo cayó cerca y no le hizo ningún daño a pesar de su proximidad- formula votos para entrar en la orden de los Agustinos. Enesetiempo,LuteroleeávidamentelasobrasdeJuanHusyWiclef,compenetrándose de sus teorías. En 1.511 viaja a Roma, donde recibe impresiones decisivas y una huella indeleble para su toma de posición contra la Iglesia Romana. Morruet describe ese momento con claridad: "La Roma del Renacimiento mostró a sus ojos los abusos religiosos y morales que eran la cizaña del mundo en aquella época. Dolorosas experiencias develaron ante él la corrupción que reinaba a las orillas del Tíber". Bajo el Papado de León X, este Pontífice había encomendado a la orden de Santo Domingo la venta de las indulgencias para poder sufragar con su producto la construcción de la Basílica de San Pedro. En Alemania, Lutero asiste a la predicación de uno de los más conspicuos dominicos -el R.P Tetzel- quien propugnaba con gran ardor y poder de persuasión la venta de las indulgencias emanadas del "Papa Médicis".
  • 254.
    256 Martin Lutero lecontesta con un gesto tajante, fijando en la puerta de la Iglesia del Castillo de Witteinberg un escrito que contenía sus 95 tesis, el día 31 de Octubre de 1.517. Era el primer acto de proclamación de la Doctrina Protestante y el inicio del Gran Movimiento Reformista. El R.P Tetzel le contesta en forma contundente y pormenorizada, provocando una nueva respuesta de Lutero, que se cristaliza en su obra "Resoluciones". En Leipzig Lutero sostiene una encendida polémica con el teólogo Juan Eck, en 1.519. Posteriormente el Padre de la Reforma escribe sus obras "Del mejoramiento del estado de la cristiandad", "Del cautiverio de Babilonia y de la libertad cristinana". En esta última obra su pensamiento aparece maduro y consolidado. León X, impasible hasta entonces, excomulga a Lutero. El Reformador le replica quemando la Bula el día de Navidad y publicando "Contra la Bula del Anticristo". En el año 1.521 el Emperador Carlos V lo hace comparecer ante La Dieta de Worms, con el propósito de zanjar definitivamente las diferencias entre Lutero y la Iglesia. El Reformador se abroquela en su posición y rechaza sistemáticamente los intentos conciliatorios, que suponían una rectificación de sus doctrinas. Sus tesis son condenadas por la Dieta y Lutero -protegido por el Elector de Sajonia- se refugia en el castillo de Wartburgo. En el año 1.525 se casa dando "el ejemplo" sobre su rechazo al celibato sacerdotal. La ruptura con la Iglesia Católica se torna definitiva, y el protestantismo se difunde y arraiga en Alemania y se extiende a los Países Bajos, Francia y Suiza. Estallan las guerras de religión que desgarrarán en primer término a Alemania hasta que en 1.555 se celebra la Dieta de Augsburgo, en la que se arriba a una fórmula conciliatoria: "cujus regio, ajus regio" -que en buen romance significa que los súbditos deben seguir la fe de sus príncipes y reyes. Es lógicamente un principio absolutista que resuelve los problemas religiosos desde la cúpula del Poder, prescindiendo de la elección o la preferencia de los súbditos en esta materia. "Lutero muere en 1.546 triunfante y desesperado -nos apunta Prelot-. Triunfante, porque la Nueva Iglesia que él ha instituido se ha implantado ampliamente en Alemania; desesperado, porque su temperamento angustiado no le permite el descanso y porque la Iglesia que se ha constituido está bastante lejos de lo que él había soñado". La obra de Lutero Lutero fue un pensador dotado de una fecundidad extraordinaria. La edición de sus obras de Erlangen comprende 67 volúmenes escritos en alemán y 33 volúmenes en latín. Lutero fue un reformador religioso y sólo incursiona en los problemas políticos desde su visión del Evangelio. Los puntos esenciales de su predicación se refieren al origen divino del Poder (Omnias Potestas ad Deo) y a la sumisión incondicional que debe el súbdito a su gobernante. Esta posición reforzaba, desde el movimiento religioso la tendencia al absolutismo ya señalada. A pesar de su posición de no incursionar en el ámbito político, Lutero es perfectamente conciente de haber sido un factor de exaltación del poder civil. "Antaño -escribió- el Papa y los clérigos lo eran Todo, y Todo lo dirigían, lo mismo que Dios en el mundo, y el poder civil yacía en las tinieblas, oprimido y desconocido". "Tengo esa gloria -se jacta- y este honor por la gracia de Dios -guste o no a Satán y a sus adherencias- puesto que desde la época de los Apóstoles ningún doctor ni escritor, ningún jurista ni teólogo ha instruido tan magnífica y tan claramente la conciencia de las fuerzas seculares ni las ha consolado tan bien".
  • 255.
    257 En un opúsculopublicado en 1.521 y titulado "De la autoridad secular y nuestro deber deobediencia",basasuargumentaciónenlaBiblia,laepístoladeSanPabloalosromanos y otros textos pescriptivos de la obediencia de los súbditos frente al poder laico. Tomando prestados argumentos de San Agustín señala que los hijos de Adán pertenecen en su gran mayoría al reino del mundo -y están consagrados al pecado- y el uno por mil, son ciudadanos del reino de Dios. Estos últimos tienen al Espíritu Santo en su corazón y no requieren la sujeción a ningún poder. Si fuese posible aglutinar en un sólo pueblo a los santos, estos elegidos podrían vivir sin ninguna autoridad, porque la conducta de cada uno sería virtuosa sin necesidad de coacción externa. "Pero el poder existe porque la naturaleza humana está totalmente corrompida por el pecado original y el Príncipe debe mantener a raya el mal, como el domador al animal salvaje y feroz" -señala Prelot-. El Poder asume así una dimensión salvífica y represiva. El Príncipe se enfrenta al mal y a la corrupción del mundo con su espada para desatar tajantemente los nudos gordianos que constantemente trama Satán. En la concepción de Lutero, no existen dos espadas como en la concepción medieval -la temporal que blande el poder civil y la espiritual, que esgrime la Iglesia-. La espada única -la del castigo y la represión- pertenece al Príncipe, que oficia de instrumento divino de venganza y de contención contra los pecadores y los criminales. Precisamente el crimen atrae el castigo, y la pena es una forma de expiación y de catarsis de los pueblos. "Si el Príncipe es un tirano, si es cruel y sanguinario, la culpa es del pueblo que resulta responsable. Los hombres tienen los príncipes que se merecen" -comenta Prelot-. En el Tratado "De la la Autoridad Secular" separa tajantemente la autoridad secular -a la que el hombre debe una obediencia absoluta- de la vida espiritual. La sociedad humana es un conglomerado de fieras que el poder debe dominar y disciplinar, es el ámbito donde el pecado ha reducido al hombre a una condición servil, que debe ser contenida por príncipes absolutos. El pesimismo fundamental de Lutero respecto de la naturaleza humana, corrompida irremisible e inexorablemente por el pecado, lo conduce a una conclusión inevitable: a sustentar la necesidad de un poder temporal fuerte -al igual que Hobbes- y a rechazar la autoridad de la Iglesia jerárquica y dotada de un poder disciplinario externo o temporal. En su Tratado "De la Libertad del Cristiano", expresa que si el cristiano vive según su fe es libre. Cada persona es sacerdote y rey de un reino espiritual e interior. Nadie puede obligarla a creer en determinados dogmas y la opinión es absolutamente libre, porque pertenece al orden de los pensamientos "Gednaken Sind Zollfrei" -proclama- (no hay aduanas para el pensamiento). "La autoridad temporal no tiene que castigar la opinión" -sentencia-, pero si la opinión se exterioriza y se torna peligrosa por su publicidad, la autoridad debe procurar que no haya ni división, ni disturbio, ni rebelión entre los súbditos". En síntesis: las tesis de Lutero se dirigen específicamente a la dimensión religiosa del hombreyenesecarácter,constituyenunataquealaIglesiaRomana.Sólotangencialmente tocan el tema político. Pero una de las consecuencias prácticas del Luteranismo, fue el remozamiento de la frase tradicional "Todo el Poder viene de Dios" interpretada -no en el sentido medieval de limitarlo por su dependencia a la ley divina y natural- en la dirección de su exaltación y carácter absoluto, derivado de su origen divino.
  • 256.
    258 Juan Calvino (1.509/ 1.575) Calvino pertenece a una generación posterior a Lutero y su vida se desenvuelve en un contexto social y político diferente. La Monarquía francesa se ha convertido en un Estado Moderno y centralizado y ha resuelto los problemas con Roma mediante un concordato firmado en 1.515. Calvino se ha formado en la Facultad de Derecho de Orleans donde se forjará su mentalidad jurídica. Cuando sólo tenía 27 años, Calvino da culminación a su obra "La Institución Cristiana", en un latín pulido. En 1.547 publica esta obra en francés, que según el comentario de M. Desgranges "es uno de los primeros movimientos de nuestra lengua moderna". Dedica este libro al rey de Francia en los siguientes términos: "Al muy alto, muy poderoso y muy ilustre Príncipe Francisco, Rey de Francia, muy cristiano, Príncipe y Soberano Señor, de Juan Calvino". En esa obra remarca la necesidad de la obediencia irrestricta al poder que viene de Dios y señala que la libertad cristiana puede "coexistir con la servidumbre civil". Pero el hecho del origen divino del poder exige que éste se ordene racionalmente a las misiones espirituales impuestas por Dios, con el propósito de salvar a los hombres. Calvino ejerció una verdadera dictadura religiosa de hecho en la ciudad de Ginebra, que se fundamentaba en las ideas expuestas sobre la predestinación y la subordinación a la voluntad divina. Sin embargo, de esta corriente reformadora, habrían de surgir los estilos del capitalismo anglosajón ligados estrechamente a la concepción liberal. Pierre Mesuard ha tratado de explicar la manera en que Calvino vino a ejercer una virtual dictadura teocrática sobre la ciudad de Ginebra. Para hacer comprensible la influencia de este "profeta moderno" sobre la ciudad, tomó la analogía del flujo magnético que emanando de Calvino galvanizaba a los magistrados y al pueblo. "La Bibliocracia" instaurada por Calvino consiste en que éste interpreta "ex cátedra" y sin apelación, la palabra divina expresada en "El Libro de los Libros", y es esta palabra soberana la que dirige los negocios de la ciudad Iglesia. Calvino pretende instituir a la ciudad de Ginebra como un arquetipo que deberá ser prescriptivo para todas las iglesias reformadas -será "una luminaria en la que todas las iglesias basadas en la reforma cristiana pueden tomar ejemplo"- , afirmó. Sin embargo, el carácter tiránico de la Teocracia Ginebrina, modelo de intolerancia religiosa, se manifestó claramente cuando el 22 de Octubre de 1.522 Miguel Servet - médico español que sistematizó la teoría de la circulación de la sangre- fue quemado en la pira de los herejes por disentir con Calvino. Esta ejecución y muchas otras realizadas bajo el mismo signo de persecución religiosa, provocaron una fuerte conmoción en Europa. Las Teorías de Calvino se difundieron en Francia, Países Bajos e Inglaterra. En este último país dieron origen al movimiento puritano, que llegaría a su apogeo en el Siglo XVII y que tendría una significativa influencia en la colonización británica de América del Norte. John Knox Este calvinista escocés plantea una tesis revolucionaria que contrastaría con la apelación a la sumisión absoluta contenida en el pensamiento calvinista: "Dios manda castigar a los idólatras y derribar a los príncipes enemigos de la verdadera fe".
  • 257.
    259 En 1558 formulael llamamiento “a la nobleza, a los Estados y al pueblo”, para deponer a la diabólica regente papista sobre el fundamento de la violencia profética. Este exponente del puritanismo escocés, copiará casi exactamente el arquetipo del Gobierno Teocrático de Ginebra, luego de la victoria. Los monarcómanos Hacia el año 1.600 Barclay los denominó Monarcómanos, porque son autores que levantan la bandera del derecho de resistencia -incluso el Regicidio- frente a los monarcas que tiranizan a sus súbditos y no les permiten vivir plenamente su libertad religiosa. Losprimerosautoresquesustentaronestaposiciónfueronloscalvinistas-oAugunotes- que debieron padecer especialmente en Francia el mando de Reyes de confesión católica y que también participaron en las guerras de religión. Los monarcómanos tienen estilo panfletario y apasionado y, en algunos casos, apologético. Las obras sistemáticas no abundan. Entre ellos se destacan: a) Francois Hotman, profesor de Derecho en Estrasburgo y Ginebra. Escribió la "Franco-Gallia seu Tractatus Isagogicus de Regimine Regni Galliae et de Jure Successionis", en 1.575. La Franco-Gallia -a la que se refiere Hotman- no es la Galia Romana o Italiana a la que abomina, sino la Galia de los Franco-Germanos. En la época de los Galos-Francos, la realeza es electiva -afirma este autor- y se discierne por el voto del pueblo. El poder real está limitado por una asamblea general de toda la Nación y deben restaurarse estas instituciones que conforman la Constitución natural de Francia. El valor de Hotman es haber dado a los protestantes franceses un programa político, basado en la proposición de una Constitución que instaure una Monarquía limitada. b) Lauguet y Duplessis-Mornay: "Las Vindiciae contra tyrannos", es una obra que fue escrita presumiblemente por Hubert Languet y Duplessis Mornay -jefe del Protestantismo francés-, y que el editor atribuye a Junio Bruto. En esta obra se afirma que los súbditos no están obligados a obedecer al Rey que transgrede las leyes divinas o las leyes civiles. Sienta también el principio de la superioridad del Pueblo sobre el Rey:"Israel -es decir el Pueblo- que ha pedido y establecido un rey como gobernante, está por encima de Saúl" -es decir del Rey- "establecido a requerimiento y por amor de Israel". Por pueblo, los autores de "las Vindiciae", entienden una aristocracia integrada por los magistrados, los nobles y los ciudadanos que tienen algún predicamento en la sociedad y no en el populacho "esa bestia que tiene un millón de cabezas". En síntesis, estos autores protestantes se han preocupado por fijar límites a la autoridad de los Reyes y príncipes, y reforzar al grupo de señores que habían abrazado la Reforma. c) La obra "Du Droit des Magistrats sur leur sujets" (1.575) de Theodore de Beze en Ginebra, continúa las enseñanzas de Calvino.
  • 258.
    260 Los magistrados hansido creados para el pueblo y no el pueblo para los magistrados. La finalidad del Estado estriba en el bien de los miembros del cuerpo social. Esboza la teoría del consentimiento del pueblo y de la delegación temporaria del Poder en el Príncipe. Define esta delegación como "El Contrato Social", que establece los límites del poder: por sobre todas las cosas, el poder viene de Dios y del pueblo por delegación al Príncipe. En el campo católico, existen monarcómanos como Juan Boucher y Guillermo Rose, quienes desarrollan La Tesis del Gobierno como resultado del consenso del pueblo, o de la Aristocracia -en el caso de Rose-. Estos autores también hacen una apología del tiranicidio. Los monarcómanos, con sus teorías fragmentarias constituyen un movimiento de gran importancia en la acuñeación de las ideas de la Modernidad, porque: 1) Condenan el Absolutismo 2) La legitimidad del soberano se fundamenta en el consenso popular. 3) Emerge la "Teoría del Contrato Social". 4) Se genera la Teoría de la Resistencia a la opresión y de justificación del Tiranicidio. La Contrarreforma El Concilio de Trento El 13 de Diciembre de 1.545, cuando comienza a sesionar el Concilio de Trento, convocado por Paulo III, la unidad del medioevo europeo se cae a pedazos. La filosofía aristotélica cede ante las ideas de Maquiavelo: la política ya no es idéntica a la moral, y un mosaico de naciones brota donde antes se asentaba el Sacro Imperio Romano Germánico. Galileo ya se ha retractado, pero la verdadera víctima es el mundo que imaginó Ptolomeo: la ciencia gira en su propia órbita, distante de la teología. Erasmo y los humanistas enseñan a distinguir la ética de la filosofía. Tras las banderas de la Reforma avanzan el libre examen y la doctrina de la predestinación: la argamasa con que se sueldan los primeros ladrillos del edificio capitalista. Carlos V, que reúne sobre su testa las coronas de España y el Imperio, lucha por restaurar la unidad perdida. Fracasa en su intento de reconciliación con Martín Lutero y, mientras disputa con Francisco I por la supremacía en el norte de Italia, presiona para reunir el Concilio que debería verter bálsamo sobre todas las heridas, volver a juntar las piezas dispersas de la Cristiandad. Choca varias veces con la reticencia de los Pontífices que no se dejan seducir por sus arrebatos, hasta que se sienta en la silla de Pedro el cardenal Caraffa. El objetivo es la unidad; por ello se elige Trento, a donde podrían concurrir sin dificultades los alemanes reformados. El resultado, en cambio, sanciona defintivamente la fractura que pone punto final a la Edad Media. Interrumpido dos veces, el Concilio se clausura en Diciembre de 1.563, a los 18 años de su iniciación; su doctrina se condensa en el documento final, Professio Fidei Tridentinae, donde se niega a cada devoto el derecho a interpretar personalmente las Sagradas Escrituras. Se restablece la autoridad sacerdotal, se reafirma el celibato, se reivindica el derecho del Pontífice a designar a los obispos.
  • 259.
    261 El cisma protestantese torna irreversible: las grietas se han ensanchado y la unidad buscada sólo será posible entre los que quedan bajo la hegemonía vaticana, luego de la amputación. El Concilio, que debió oponerse al surgimiento de nuevas naciones, es escenariodelaluchaentreellas:cadaestadoproponereformas,ansiososporlograr poder sobre sus Iglesias. Los españoles, formados en la escuela del cardenal Cisneros, compiten con los austríacos; éstos, con los franceses; todos, entre sí. También el cuadro político europeo se trastornó en esos 18 años. El imperio cristiano se ha dividido en dos cabezas, la de Felipe II que reina en España y la de su tío Fernando, titular del imperio alemán. Francia está a punto de sumirse en sus horrendas guerras religiosas; Alemania la seguirá poco después. Las doctrinas de la Contrarreforma Los protestantes franceses apoyaron fervientemente la causa de los reyes Enrique III y Enrique IV. Los católicos fundaron "La Liga" en 1.576 para poder equilibrar las fuerzas en pugna. En ese período y en diversas ocasiones tomaron las ideas de los monarcómanos Lugonetes para dar fundamento a sus posiciones políticas. “París bien vale una misa”, esta frase adjudicada a Enrique IV, que debió convertirse al catolicismo para ser ungido en el trono de Francia, define la razón por la cual los jesuitas fueron sus adversarios más tenaces. Se trataba de un rey sospechoso, frente al que cabía sostener la tesis medieval de que el Papa tiene derecho a deponer al gobernante herético. El Cardenal Roberto Belarmino, sostiene que el Papa tiene un derecho limitado que puede ejercerse solamente “ad finem spiritualem”, y que le permite estigmatizar a quien haga peligrar la salud del pueblo cristiano, desde el orden político, (Tractatus de potestate summi pontifici sin rebus temporalibus). Luis Molina explica que el hecho de la defenestración del monarca herético, debe ser realizado por el pueblo, tras la señal inequívoca emanada del Papa. Esta formulación llevaría a justificar este tipo de movimientos, basándose en la tesis jesuítica de que la soberanía radica en el pueblo, especialmente perfeccionada en la obra de Juan de Mariana -De rege et regis institutione (1598-1599)- donde, incluso, se hace una apología del tiranicidio. La posición jesuítica, cabalmente contrarreformista, es anti-absolutista por oposición a las tesis luterana y calvinista de la obediencia absoluta y señala que la soberanía pertenece al pueblo. La Escolástica Española Francisco de Vitoria (1.480 / 1.546) Es un dominico escolástico que recibió una fuerte influencia de Erasmo. Catedrático de Salamanca, y en La Sorbona es un decidido anti imperialista. En su obra "Las Relectiones Theologicae", abarca claramente el campo político. La sociedad y el Estado pertenecen al ámbito del derecho natural. No puede concebirse a la humanidad sin organización social y política, cuya finalidad debe ser el bien común. La Monarquía está sometida a las leyes divinas. El mundo es una sola república y es así que todos los hombres están amparados por el mismo e irrenunciable derecho natural.
  • 260.
    262 Sus "Relectiones Theologiae",fueron publicadas en Lyon en 1.557. Entre ellas sobresalen "De potestate civile"; "De Indis y de Jure Belis". En este último título, Vitoria aparece como el fundador del Derecho Internacional, anticipándose a Grocio. Vitoria es partidario de la Monarquía por el hecho de favorecer la unidad del poder y sustraerlo de las fracturas de las diferencias de opinión y de las divisiones del "gobierno de varios". Esta afirmación no empece su convicción sobre el consenso de la mayoría en decisiones como la que se refiere a las formas de gobierno. Juan de Mariana (1.537 / 1.624) Fue profesor en Roma y en París y luego se retiró a Toledo. Su obra De Rege et Regis Institutione -1.594-, nos recuerda a Erasmo, en especial en los capítulos en que se refiere a la Educación del Príncipe. Mariana señala las limitaciones que debe enmarcar el poder del Rey mediante la participación del pueblo en los asuntos públicos y por la sumisión del Príncipe a las Leyes del Estado. Mariana aparece como uno de los apologistas católicos del tiranicidio. Sin embargo, ha reiterado los argumentos contra el regicidio, aunque justificó el asesinato de Enrique III a manos de Jacques Clement, como una justa venganza por la cruel eliminación del Duque de Guisa -campeón católico- por orden del Monarca. En ese discurso justificatorio ha reproducido los argumentos de Tácito, referidos a la muerte de Nerón, dándoles un ropaje cristiano. Suárez: (Ver lecturas obligatorias - Texto de la obra "Derecho Político" de Mariano de Vedia y Mitre.) En síntesis, los autores de la Contrarreforma más representativos son: El cardenal Roberto Belarmino; que en su obra "De Sumo Pontífice" (1.586) expresa que el Papa no tiene una espada temporal pero sí el derecho de oponerse al Príncipe que ponga en peligro la catolicidad de su pueblo y la salud de la cristiandad. Por esta razón los jesuitas sostendrán que la soberanía pertenece por derecho divino al pueblo y no al soberano. El pueblo no deberá acatamiento al soberano herético (Luis Molina) y sobre todo Juan de Mariana: De Rege et Regis Instituttione (1.598-99). Es quien justifica el tiranicidio. La Escolástica Española: - Se inspira en Aristóteles y Santo Tomás - Apunta a la Monarquía limitada. - Sostiene que la legitimidad se sustenta sobre la Base del bien común y del consenso. - La soberanía, en última instancia, viene de Dios al Pueblo (vox populi vox dei) y de éste al Príncipe.
  • 261.
    263 El Padre Suárez Transcripcióndel texto: DERECHO POLITICO DE MARIANO DE VEDIA Y MITRE “Francisco Suárez de Toledo nació en Granada el 5 de enero de 1548. Procedía de noble prosapia castellana. La cédula de admisión en la Compañía de Jesús dice que era de “primera corona” refiriéndose a la tonsura clerical que le fue aplicada a los diez años de edad, y antes de que recibiera en 1558, la colación de dos beneficios eclesiásticos que correspondían a su familia. Ingresó en la Universidad de Salamanca donde siguió estudios de derecho canónico, que abandonó sin terminarlos, pues no se distinguió por su aprovechamiento. Solicitó su ingreso en la Compañía de Jesús en 1564". “Enseñó teología en Segovia, en Valladolid y en Roma. Trasladado a Alcalá, después de haber asentado en Roma su justa fama de erudito, de trabajador incansable y de espíritu sagacísimo, comenzó a escribir las obras que inmortalizarían su nombre. Las primeras que compuso y publicó fueron de carácter teológico, y entre ellas un comentario a treinta y tres primeras cuestiones de la tercera parte de la Suma Teológica de Santo Tomás. Luego hizo conocer sus Comentarios y Disputaciones en que también desarrolla los principios de la filosofía tomista. A esa obra le siguió Disputaciones Metafísicas en que, señalando una notable diferencia con sus contemporáneos que se aplicaban a comentar los doce libros de Aristóteles, expuso su propia doctrina”. “Nombrado por Felipe II profesor de la Universidad de Coimbra, adonde se trasladó en 1599, comenzó al poco tiempo a explicar la materia que constituye su obra fundamental sobre las leyes y que tituló al publicarla años después, "Tratado de las leyes y de Dios legislador". Como se ha observado con exactitud, su Tratado es, en mayor parte, el desarrollo de la ley y del derecho que expuso Santo Tomás en la Suma Teológica. Repite su definición de la ley: “Es cierta regla y medida según la cual es llevado uno a obrar o es retraído de obrar”. También puede ser llamada ley aquella que es regla recta y honesta. Por ello dijo Santo Tomás, que el precepto torpe no es ley sino iniquidad, lo propio que San Agustín, cuando dice que para él no es ley la que no fuera justa. Repite la expresión de Cicerón de que la ley debe darse para llevar una vida justa, quieta, feliz y así los que dieron leyes injustas, cualquiera cosa dieron menos leyes. Analiza después el autor, la diversa significación de derecho (jus) y ley. Suele llamarse “jus” o derecho, dice, a cierta facultad moral que cada uno tiene de lo que es suyo o de lo que le es debido, y así del dueño de una cosa, se dice que tiene derecho a la cosa o en la cosa, y el operario se dice que tiene derecho al salario. Aclara que en el derecho se distingue, el derecho en la cosa y a la cosa. Luego establece la diferencia entre lo lícito y el derecho y la ley. Según San Isidro, lo lícito es la ley divina y se explica con este ejemplo: “pasar por un campo ajeno es lícito, no es un derecho”. Pero Santo Tomás quiere que el nombre derecho, según cierta especial propiedad, más convenga a las leyes que son ordenadas a los hombres en sus relaciones, que a las leyes que ordena Dios al hombre, y por ello más bien se llama la ley licitud y no derecho. Entiende al analizar la ley, que ley divina es para Platón, la razón gobernadora del Universo existente en la mente de Dios, la cual reconocen también los teólogos, pero la llaman ley eterna.
  • 262.
    264 “De dos maneraspuede decirse divina la ley: la una, porque está en el mismo Dios; la otra, porque está dada meramente por Dios aunque esté fuera del mismo Dios”. De ahí la diferencia de las clasificaciones de Platón y de los teólogos. A la segunda la llamaron éstos eterna y así la llama el padre Suárez. De esta primera ley divina o eterna, puede deducirse la primera división de la ley eterna y temporal, pues se parte de la base de que nada hay eterno fuera de Dios, y consta que hay muchas leyes existentes fuera de Dios. Definiendo la ley natural, expresa Suárez, es aquélla que está inserta en la mente humana para discernir lo honesto de lo torpe, como lo dice Santo Tomás. La ley natural es una participación de la ley eterna en la criatura racional. Por eso dice también: “....porque el hombre entre los demás animales conoce la razón del fin y la proporción de la obra al fin; por eso la concepción natural grabada en el que se dirige a obrar convenientemente se llama ley o derecho natural; pero en los demás, se llama estimativa natural”. Al hablar de la ley que Platón llamó humana y pertenece al derecho que Aristóteles llamó legal y Cicerón popular, asienta que por su parte, siguiendo a los teólogos, la llamará positiva porque cuando el superior quiera que algo sea hecho por el súbdito, si no intima voluntad, no manda. La intimación en cuanto está en el legislador, parece ser principalmente la voluntad de intimar exteriormente, interiormente se incluye a la voluntad de obligar, o de ella se sigue, de donde concluye que también por esta razón la ley pertenece a la voluntad. Es de esencia y sustancia de la ley que se dé por el bien común, así lo enseña Santo Tomás, Soto, los teólogos en general y lo entienden también los intérpretes del derecho civil. Tómase además esta verdad de Aristóteles, que ya dijo que las leyes se han de acomodar a la república y no la república a las leyes. Cita a Marsilio Ficino, que en su comentario al Minos de Platón, colige así como de “Las Leyes” y “La República”, esta descripción de la ley: “es la verdadera razón de gobernar que dirige al mejor fin, por medios acomodados a las cosas gobernadas”. Después de haber fijado las propiedades de la ley, entra más precisamente a definirla. Cita a Cicerón que dijo que la ley es algo eterno existente en la mente de Dios, que es la recta razón del Supremo Júpiter, etc. Dice otra vez que es la recta razón grabada por la naturaleza, y Aristóteles que es el común consentimiento de la ciudad. La definición más general la extrae de Santo Tomás, "que dice que la ley es el dictamen de la razón práctica", en el príncipe que gobierna alguna comunidad perfecta. Observa que esas y otras definiciones, sólo expresan las opiniones propias de sus autores y cree que “la definición debe ser como el primer principio y fundamento común a todos”. Cree hallar la solución diciendo que es la ley el precepto común, justo y estable y convenientemente promulgado. La distinción entre el derecho natural y el derecho de gentes (jus gentium) la formula extensamente y es el primero de los tratadistas que deja ya establecida tal distinción, la que por otra parte basa en argumentos de fondo. Del derecho de gentes se habló ya en el Digesto, en la Instituta y en los Doctores en ambos derechos, y también lo hicieron Santo Tomás y sus comentadores. Dado lo equívoco de la expresión, el padre Suárez
  • 263.
    265 abunda en suestudio para marcar bien su carácter. Antes se había hecho consistir la distinción en que el derecho natural es común a los animales y el de gentes sólo a los hombres. Así, en la ley 9 de la Instituta, se dice que se llama derecho de gentes aquél que la razón natural constituyó entre todos los hombres y es guardado entre todos con mucha equidad. De donde resulta que al derecho de gentes se le considera también derecho natural, pero de modo especial, propio de los hombres. Según tal definición la división de derecho o de ley es: natural, de gentes y civil. Debe reducirse a que la ley se divida ante todo en natural y luego la ley natural en la que es propia de los animales, que retuvo la denominación absoluta de derecho natural, según cierta acepción, y ley natural propia de loshombresqueasíhasidollamadaderechodegentes.Ylarazóndetalsubdivisiónpuede serporqueaquellasdosrazonessonverdaderamentedistintasenrealidad,ypuedentener diversas consideraciones y efectos morales. Con todo, la parte fundamental de la obra del padre Suárez es la que se refiere a su idea de gobierno y de soberanía. Después de haber establecido que de acuerdo al derecho natural todos los hombres son iguales en esencia, le corresponde establecer el fundamento del poder, o sea del gobierno, pues no puede haber gobierno desprovisto de poder. Para el autor, no es dudoso que el hombre es libre por naturaleza y a nadie está sujeto, sino sólo a su Creador. Se apoya luego en Aristóteles y Santo Tomás, siguiendo el método de su obra y sienta, de acuerdo con sus enseñanzas, que el hombre es animal social, y apetece natural y rectamente vivir en sociedad. Para él, hay doble comunidad de hombres, la imperfecta o familiar, y perfecta o política. La primera es sobre todo natural y fundamental, y tiende a la propagación del género humano. Mas esta comunidad no es suficiente para sí, y por tanto, en virtud de la naturaleza misma es necesaria en el género humano la comunidad política, que constituya al menos la ciudad, y se componga de muchas familias; porque ninguna familia puede tener en sí, todos los ministerios y artes necesarios para la vida humana, y mucho menos, puede bastar para conseguir el necesario conocimiento de todas las cosas. Y en la comunidad perfecta es necesaria la potestad a la que corresponda el gobierno de la comunidad, lo cual para él, parece evidente de suyo. Después de considerar que de la potestad del padre en la familia, procede la del gobernante sobre la comunidad, se apoya de nuevo en Santo Tomás para decir que ningún cuerpo puede conservarse si no hay algún principio al que corresponda procurar e intentar el bien común de él, como consta en el cuerpo natural; y en el político, enseña lo mismo la experiencia. Y la razón la halla clara, porque cada miembro privado atiende su comunidad privada, la cual es muchas veces contraria al bien común, y frecuentemen- te hay muchas cosas que son necesarias para el bien común que no lo son para los particulares, y aunque lo sean a veces, no las procuran como comunes sino como propias. Por ello, en la comunidad perfecta es necesaria la potestad pública a la que pertenece por oficio intentar el bien común y preservarlo. Al concluir que, como consecuencia de este razonamiento, es necesaria la existencia de magistrados civiles en la “comunidad perfecta”, y tal potestad, dice, debe estar en mano de los hombres, “porque los hombres no son naturalmente gobernados en lo político por los ángeles, ni inmedia- tamente por Dios mismo”. El magistrado o conjunto de magistrados ha de dar leyes en virtud de su potestad “si en su orden es supremo”. Si el magistrado civil es necesario en la República para regirla y ordenarla, uno de los actos más necesarios es dar leyes, y tiene potestad para ello, porque el que recibe un cargo, recibe toda la potestad necesaria para ejercerlo convenientemente, lo que es principio manifiesto de derecho. Plantéase luego el padre Suárez la cuestión de si la potestad de dar ley humana ha sido dada a los hombres inmediatamente por Dios, autor de la naturaleza. Hay razón de dudar de ello, dice, pues, parece seguirse que tal potestad se deriva de la comunidad
  • 264.
    266 formada por todoslos hombres mediante el consentimiento propio de ellos, pues es él mismo el principio de tal potestad y el de la misma comunidad en la cual reside; pero la misma comunidad se forma mediante el consentimiento y la voluntad de cada uno; luego, de las mismas voluntades emana la potestad. La idea del contrato social surge de estas palabras suyas: “Esta potestad no está en todos los hombres tomados separadamente, ni en la colección o multitud de ellos en un cuerpo, cuasi confusamente y sin orden ni unión de miembros; luego, es antes que tal cuerpo se constituya, que está en los hombres tal potestad; porque primero debe ser el sujeto de la potestad que la misma potestad, al menos en el orden de naturaleza”. Sólo cuando está constituido el cuerpo político está en él esa potestad, por virtud de la razón natural. Y a la manera en que el hombre tiene uso de razón, adquiere potestad sobre sí mismo y sus miembros y por la misma razón es naturalmente libre, no es siervo, y sí, señor de sus acciones; así el cuerpo político de los hombres, por lo mismo que a su modo es producido tiene potestad y régimen a sí mismo y por lo tanto sobre sus miembros. Y en la misma proporción, dice textualmente, “así como a cada hombre ha sido dada la libertad por el Autor de la Naturaleza, mas no sin intervención de la causa próxima o del padre por el cual es producido, así también esta potestad es dada a la comunidad de los hombres por el Autor de la Naturaleza mas no sin intervención de la voluntad y consentimiento de los hombres, por los cuales ha sido reunida y congregada tal comunidad perfecta”. Para Suárez la potestad la ejerce el príncipe supremo y la razón es que “hay como cierto convenio entre la comunidad y el príncipe”, y por lo tanto la potestad recibida no excede el marco del convenio. Ese marco puede colegirse por la costumbre, si no ha sido escrito; pues la misma costumbre puede ser suficiente para dar la jurisdicción; he ahí la idea del pacto social, que comenzó por ser para Suárez un pacto entre los miembros de la comunidad para constituirla y que luego se hace necesario, bien sea tácito o expreso, entre la comunidad y el príncipe. Se hace, pues, preciso “el consentimiento del pueblo” para dar leyes fundamenta- les, cuando el pueblo es gobernado por reyes. Para él, en principio, la potestad legislativa está sólo en el príncipe supremo o sea absoluto, mas según la costumbre puede referirse al consentimiento del pueblo, al menos, en cuanto a la aceptación . La potestad legislativa está en aquellas comunidades perfectas que son gobernadas por sí mismas, no por reyes, ríjanse aristocrática o popularmente y expresa que ello se toma del Digesto, o de justitia et jure y de la ley omnes populi. La razón es también manifiesta, porque estas comunidades retienen en sí, la suprema potestad legislativa, si no la han delegado a algún príncipe, y por eso pueden darse leyes. Lo mismo opina respecto “de aquellas repúblicas que retienen en sí, la potestad suprema como Venecia, Génova y otras”. Dice que en ellas, aunque elijan un solo dux o príncipe, “no le traspasan todo el poder”; y por eso entiende que en ellas el régimen es mixto y la suprema potestad ni está en el príncipe solo, ni en la comunidad sola, en cuanto se distinguen, sino en todo el cuerpo con la cabeza. Y del mismo modo en todo él reside la potestad de dar leyes, de suerte que ni la comunidad sin el príncipe, ni el príncipe sin la comunidad, pueden darlas. Según se echa de ver aquí parece insinuarse la teoría que mucho más posteriormente a él se formulará sobre la “soberanía” del Estado como persona moral. Al considerar la materia de la ley que llama civil y discurrir qué puede mandar o prohibir, se responde que la ley puede ser sólo de los actos humanos que están en la potestad del hombre; de donde también es cierto que sólo de ellos puede darse la ley civil; mas estos actos pueden ser buenos, malos e indiferentes y en ellos puede hallarse gran variedad según las varias especies de virtudes y de vicios. La teoría del padre Suárez sobre la suprema potestad, está íntimamente ligada a su teoría del gobierno. Para él, aunque esta potestad sea absolutamente de derecho
  • 265.
    267 natural, la determinaciónde ella a cierta manera de potestad y de régimen, provienen del arbitrio humano. Lo que llama el gobierno simple o puro según doctrina de Platón y de Aristóteles es triple, a saber monarquía o régimen por una sola cabeza; aristocracia, régimen de pocos y los mejores; democracia, régimen de muchos y de plebeyos. De los cuales modos, pueden comprenderse varios otros modos de gobernación, o compuesta por participación de todos, o por lo menos de dos de ellos. En el estado de la ley natural no son obligados los hombres a elegir determinadamente uno de estos modos de gobierno. Porque aunque entre ellos la monarquía sea el mejor, como demuestra extensamente Aristóteles, y puede colegirse del gobierno y providencia de todo el universo, que es que es conveniente que sea lo mejor, y de ahí concluyó Aristóteles que es la monarquía, y lo mismo según el propio padre Suárez demuestra el ejemplo de Dios nuestro Señor en la institución y gobierno de su Iglesia, y por fin, convence de ello el uso de todas las naciones aunque esto reconozca que sea así, no obstante los otros modos de gobernar no son malos, sino que pueden ser buenos y útiles, y por tanto por la ley fuera de la naturaleza, no son obligados los hombres a tener esta potestad en uno o en muchos o en la reunión de todos; luego esta determinación debe hacerse al arbitrio humano. Consta también por la experiencia, que hay gran variedad en esto; pues en algunas partes hay monarquías y rara vez simples, porque “supuesta la fragilidad, ignorancia y malicia de los hombres”, conviene mezclar algo del gobierno común que se hace por muchos, y que es también mayor o menor, según las varias costumbres y juicios de los hombres. Las palabras puestas entre comillas y que son totalmente tomadas del padre Suárez, parecen inspiradas en el extremo pesimismo de Maquiavelo sobre la condición humana. El padre Suárez y Maquiavelo según se ve, pensaban lo mismo acerca de las “virtudes” de los hombres como masa. Sin embargo, el padre Suárez cree que se puede gobernar simplemente en nombre de la virtud y sin malicia. Se limita a señalar los medios que en algunos países se han buscado constituyendo los que él llama gobiernos mixtos o compuestos. Los remedios de Maquiavelo son otros, pero sin olvidar nunca que deben tender al bien del pueblo, como lo dice reiteradamente. El padre Suárez extrae una conclusión substancial de sus propias consideraciones. Supuesta “la fragilidad, ignorancia y malicia de los hombres” de que antes habló, depende la forma de gobierno del humano consejo y arbitrio. Así lo demuestran naciones del mundo. Por eso es injusto y erróneo decir que el padre Suárez se decide por la monarquía y menos por la monarquía absoluta, como más de un autor lo ha asegurado, pues del análisis de su obra se deduce, según se ve, que no cree que pueda haber sobre el particular preceptos absolutos. Su idea final sobre el problema la expresa él mismo así: todos los hombres tienen por naturaleza y parcialmente virtud para componer una comunidad perfecta y al componerla, resulta en toda ella la potestad suprema. No obstante el derecho natural no obliga a que sea ejercido inmediatamente por la misma comunidad entera, o que permanezca siempre en ella; antes porque sería moralmente dificilísimo que se hiciera así, pues habría infinita confusión y tardanza si hubiesen de ser dadas las leyes por los sufragios de todos, por eso es esta potestad determinada inmediatamente por los hombres a alguna de la predichas formas de gobierno. Pero una vez más se ha de inculcar en que el padre Suárez, sólo formula la teoría de la soberanía en cuanto a que pertenece inicialmente al pueblo. Cuanto éste se da un príncipe “supremo” para emplear su expresión, es evidente que el pueblo se ha despojado de su soberanía aunque él hable sólo de la “potestad”. Pero en él los términos son equivalentes, precisamente porque no llega a formular de una manera expresa la teoría de la soberanía. Sin embargo, se advierte que surge de toda su exposición y en especial manera de lo que según se habrá leído respecto a que la comunidad perfecta no ejerce las" supremas potestas".
  • 266.
    268 Cronograma histórico dela España del siglo XVI En 1.516: muere Fernando El Católico. 1.516 / 7: período de la Regencia del Cardenal Cisneros. 1.518: las cortes de Aragón juran al Rey Carlos I de España. El 26 / 6 / 1.519 Carlos I de España se convierte también en soberano de Alemania bajo la nomenclatura de Carlos V. Carlos V de Alemania, es proclamado Emperador contra las pretensiones de Francisco I y Enrique VIII. Es decisivo el dinero de los banqueros Fugger en el triunfo de Carlos V y de su asunción al trono imperial. 1.520: turbulencias en España. La designación de Carlos V promueve la lucha por la hegemonía europea. Influido por Mercurio Gattinara, el Emperador cree que su misión es restaurar el imperio cristiano y convertirse en una Rey de Reyes. Francisco I de Francia será uno de sus más tenaces adversarios. Entre 1.521 / 26: se desencadena la guerra con Francia. Carlos I ocupa la Lombardía y consolida el dominio español sobre Nápoles. En 1.525 Francisco I es derrotado en Pavia. En 1.526 firma la paz de Madrid por la cual Francia renuncia al Milanesado, Génova, Borgoña y Nápoles. Puesto en libertad Francisco, se une al Papa Clemente VI y a los venecianos y genoveses. En 1.522 el Emperador Carlos V regresa a España. En 1.527: Carlos V saquea Roma poniendo fin a los Papas renacentistas. Clemente VII es puesto en prisión en el castillo Sant'Angelo. Entre 1.526 / 1.529: Carlos V lucha nuevamente con los franceses y sus aliados y concluye con la paz de Cambray. Francisco se retira de Italia y Carlos restituye a Francisco La Borgoña. En 1.530: Carlos V es proclamado Emperador y Rey de Italia en Bolonia por Clemente VII. Toma Florencia. Los Médicis vuelven como duques. 1.530: los franceses instigan a los turcos a atacar al Imperio Alemán. Carlos V logra el apoyo de los protestantes contra los turcos. 1.545 / 63: Concilio de Trento: convocado por Paulo III para asegurar la unidad de la fe y la disciplina eclesiástica. Los jesuitas españoles Lainez y Salmeron consiguen la aprobación de sus tesis contrarreformistas. Fracasa la política imperial de Carlos en Alemania ante la resistencia encarnizada de los príncipes y señores potenciados por la reforma. 1.556: Carlos V abdica en favor de Felipe II las posesiones españolas-italianas- americanas y los Estados de la Casa de Borgoña. A su hermano Fernando le cede el Imperio Alemán y los territorios austríacos. Se retira al Monasterio de Yuste donde muere en 1.558.
  • 267.
    269 1.527 / 1.598:Felipe II. Sus metas son la unidad católica y la hegemonía de la corona española. En 1.554: Felipe contrae matrimonio con María Tudor. En 1.558 la reina muere sin hijos de Felipe. Un decreto de Felipe, prohíbe a los españoles cursar estudios en universida- des extranjeras excepto Bolonia. Esto provoca un cierto aislamiento cultural. Es el proceso de incremento de la xenofobia y extraeuropeidad de España. En 1.556: Felipe II es coronado Rey de España. Su Monarquía es absoluta. 1.558: la Armada invencible al mando del duque Medina Sidonia parte para reducir a Inglaterra. 1.556: el duque de Alba invade los estados pontificios -Italia queda bajo el control español. En 1.561: Madrid es convertida en la capital del reino. Se comienza la construcción del Escorial. 1.566: el duque de Alba es designado para pacificar los Países Bajos. Larga guerra de 80 años. 1.570: Felipe se casa con Ana de Austria que le dará a España el heredero real. 1.571: victoria sobre los turcos en Lepanto. 1.580: Felipe II hereda la corona de Portugal. La península Ibérica queda unificada. Las guerras francesas no se deciden de acuerdo a la suerte querida por Felipe que apoyó la liga del duque de Guisa (católica), pero prevalece Enrique de Navarra-Borbón (Hugonote) que abjura de su fe protestante para poder acceder a la corona de Francia bajo el nombre de Enrique V el 27 / 02 / 1.594. España luchará por espacio de 80 años en los Países Bajos. Esta larga guerra va a producir una fractura en el espacio territorial de los Países Bajos que serán Bélgica y Holanda. Luego Holanda saldrá fortalecida de esa larga contienda. Amsterdam se irá convirtien- do en ese período en la primera potencia comercial del mundo. En su época de esplendor -primera mitad del siglo XVII-, más de 20.000 navíos portaban su orgullosa bandera. Las poderosas compañías de Indias Orientales y Occidentales (1.621), tendrán hasta ejércitos propios para sostener sus negocios en el extranjero. En esa época se produce también un gran florecimiento de la cultura con la emergencia de figuras de gran jerarquía intelectual. Los ejemplos abundan: el jurista Hugo Grocio -1.583 / 1.645- será uno de los fundadores del derecho de gentes, antecedente del moderno Derecho Internacional. Cronograma Histórico de la Francia del Siglo XVI A Francisco I: reina entre 1.515 y 1.547. A este Rey sucede Enrique II. Entre 1.547 y 1.559: los esfuerzos primarios de Enrique II se dirigen a luchar contra los Habsburgos -aliándose con los protestantes alemanes y de los Países Bajos-. 1.559 / 1.560: es ungido Francisco II que será dominado por el duque de Guisa.
  • 268.
    270 1.560 / 1.574:asciende al trono Carlos IX -Regencia de Catalina de Medicis-. 1.562 / 1.598: se desencadenan las guerras contra los Hugonotes. Los Guisa son apoyados por España. Su jefe será Enrique de Guisa. Los Condé -Hugonotes- tienen el apoyo de Inglaterra. Juan Bodin pertenece a un partido que procura la reconciliación de Católicos y Hugonotes mediante un poder fuerte y una fórmula de tolerancia. La hija de Catalina de Medicis se casa con Enrique de Navarra. El 24 / 8 / 1.572 se produce la matanza de 20.000 Hugonotes en la Noche de San Bartolomé. 1.574 / 1.598: Enrique III sustituye a su hermano en el trono de Francia. Proclama que Enrique de Navarra es legítimo heredero al trono de Francia. La Liga Católica presidida por Enrique de Guisa formaliza una alianza con España para impedir el ascenso al trono de Enrique de Navarra. 1.585-89: guerra de Los Tres Enriques por París. El rey manda asesinar a Enrique de Guisa. 1.589 / 1.610: Enrique IV de Borbón lucha contra la Liga Católica y los ejércitos españoles, pero en 1.593 se convierte al Catolicismo diciendo: "París bien vale una Misa". 1.598: se dicta el Edicto de Nantes que garantiza la libertad religiosa a los Hugonotes. Cronología de Inglaterra en el Siglo XVI Enrique VII primer monarca de la dinastía Tudor, instaura la Monarquía Autoritaria. Enrique VIII 1.509 / 1.547: Su principal consejero es el cardenal Wolsey, que preconiza la guerra con Francia y Escocia. 1.513 En la Batalla de Flodden, Enrique VIII destruye el ejército escocés y consolida su autoridad en la Isla. Wolsey propugna un acercamiento con Francia y aprovechando que Catalina de Aragón -esposa de Enrique VIII- no ha dado a la Corona un heredero varón, sugiere que el Rey encare el divorcio y formalize una alianza matrimonial con una princesa francesa. El Vaticano no acepta el divorcio y Wolsey es apartado del favor real. 1.529 / 1.536: el Monarca británico inicia su separación de la Iglesia. 1.531: el Papa otorga al Monarca británico el título de "Defensor Fidei" -defensor de la Fe-, por su "Tratado de los 7 Sacramentos", obra en la que Enrique refutaba los errores de Lutero. Ese año se obliga al Clero inglés a reconocer al Rey como cabeza suprema de la Iglesia de Gran Bretaña. 1.533: el Rey se separa de Catalina y se casa con Ana Bolena a quien posteriormente (en 1.536) ajusticiará. El Papa Clemente VII excomulga a Enrique VIII.
  • 269.
    271 1.534: el Parlamentomediante el "Acta de Supremacía" inviste al Rey inglés de la suprema autoridad eclesiástica de la Iglesia Anglicana. Enrique VIII manda a ejecutar a su canciller El Humanista, Tomás Moro, quien se mantuvo fiel a la confesión católica. 1.547: es ungido Rey Eduardo VI. Bajo su reinado se acentúa la Reforma Protestante. 1.553 / 1.558: la reina María Tudor restaura el Catolicismo y persigue a Anglicanos y Calvinistas. 1.554: Felipe de España -que luego será Felipe II- se casa con María Tudor y permanece más de un año en Inglaterra. 1.558 / 1.603: al ser ungida Reina de Inglaterra Isabel I, se restablece la Iglesia Anglicana. 1.571: se abre la Bolsa de Comercio de Londres. 1.584: se funda la Primera Colonia Inglesa en América Virginia, hecho realizado por sir Walter Raleigh. Florecen las artes y en especial la "Comedia Isabelina" en la que se destacan especialmente William Shakespeare y Marlowe. Isabel I apoya a los protestantes de los Países Bajos en su lucha contra España. La Corona Británica perpetra agresiones constantes contra las flotas mercantes españolas a través de piratas autorizados como Cavendish, Drake, Hawkins y otros.... Drake ataca las ciudades de Santo Domingo, Cartagena de Indias y Vigo. 1.588: Felipe decide poner fin al reinado de Isabel II y envía "La Armada Invencible" contra Inglaterra al mando del Duque de Medina Sidonia. La flota española merced a las tempestades y a la defensa naval inglesa es destruida sin cumplir sus propósitos primitivos. Esta derrota española abre la instancia de la hegemonía naval inglesa y holandesa y señala el eclipse del poderío marítimo de España. 1.600: se funda la Compañía de las Indias Orientales con propósitos comerciales. El papado durante el Siglo XVI En 1.492 fue ungido Papa Alejandro VI (el Papa Borgia). César Borgia -su hijo- logró el dominio de un dilatado territorio a expensas de los partidarios y familiares de los antecesores de Alejandro VI. Expulsó a la viuda de Riario de Imola y Forli, y se quedó con sus posesiones. Se alió primero con el partido Güelfo de los Orsini, para expulsar a los Sforza de Pesaro, a los Malatesta de Rimini y a los Manfredi de Faenza. Luego de asegurar esta conquistas César Borgia atacó a sus aliados sin vacilación. El Duque de Urbino fue despojado de su Estado y César se adjudicó su Título. Decía para justificar sus actos arteros: "está bien engañar a los que son maestros en traiciones". Mantuvo un orden férreo en los territorios conquistados que basó en el terror. César asesinó a su hermano y lo arrojó al Tiber y luego exterminó a su cuñado acrecentando su poder.
  • 270.
    272 "Lo que noha pasado al mediodía puede pasar por la noche", decía César riendo de las precauciones de sus parientes frente a sus métodos perversos. Posteriormente mató al favorito de Alejandro (Peroto). Fue la encarnación del poder inescrupuloso basado en el venenoylasangre;selopintacomogeneroso,cruel,inescrupuloso,belloyfuerte.Fueuno de los modelos de hombre de Virtú que tomó Maquiavelo, al que solo le faltó la Fortuna esquiva. Julio II (1.503 / 1.513): concentró toda su ambición en el engrandecimiento del Estado de la Iglesia y puede ser considerado su fundador. Arrebató a César sus castillos y sus fuerzas militares y las puso al servicio del Vaticano. Con su papado regresaron los Orsini y los Colonna; los Malatesta, los Vitelli, los Baglieri, los Montefeltri, etc. Julio II tenía una cualidad viril: el valor indomable. Conquistó de los venecianos Parma, Plasencia y Reggio. Trató a sus súbditos como un libertador, con bondad y prudencia y logró su sumisión total. "Antes ningún varón había, por modesto que fuera, que no despreciara el poderío Papal; ahora hasta el Rey de Francia lo respeta" -dice Maquiavelo de Julio II-. En 1.513 es ungido León X en el Papado. Este Pontífice financia la construcción de la Basílica de San Pedro con fondos provenientes de las Indulgencias. Esta medida será una de las causas de "La Reforma". La corte de León X es típicamente Renacentista. El Papa proviene de la familia Médicis de Florencia. En 1.523 se hace cargo del Papado Clemente VII, último Pontífice Renacentista. En 1.527 Carlos I de España saquea Roma y pone fin a las pretensiones temporales del papado. En 1.540 el Papa Paulo III aprueba la Compañía de Jesús y su constitución. La orden jesuítica fue un instrumento fundamental en la reforma católica. Paulo III convoca el Concilio de Trento que se realizará entre 1.545-1.563, para asegurar la unidad de la fe. El Papa Paulo IV -1.555/59- es un decidido impulsor de las Reformas de la Iglesia. El Papa Pío V -1.566/1.572- aprobará una nueva versión del Catecismo. En 1.582 se reforma el Calendario bajo el Papa Gregorio XIII.
  • 271.
    273 1) En 10renglones elabore una reseña biográfica del Padre Suárez. 2) Desarrolle el siguiente glosario desde el marco del pensamiento del Padre Suárez: Derecho: Ley: Ley natural: Derecho de gentes: Estado: 3) Explique la idea del “contrato social” del Padre Suárez. 4) ¿Dónde radica según el Padre Suárez, la suprema potestad para ejercer el gobierno? ACTIVIDAD Nº 24
  • 272.
  • 273.
    275 1) Elabore doscuadros sinópticos: - En el primero, deben figurar los distintos períodos y características del pueblo griego, incluidos los principales los principales representantes de cada etapa. - En el segundo, los mismos puntos deben referirse al Imperio Romano. 2) Sintetice la influencia de la cultura griega sobre Roma. 3) Confeccione una línea de tiempo en la que estén presentes los períodos históricos tratados en los Anexos del Módulo. 4) Indicar por lo menos tres características de cada uno de los períodos de la línea cronológica, nombrando a los principales representantes. ACTIVIDAD OBLIGATORIA
  • 274.
  • 275.
  • 276.
  • 277.
    279 GUIA DE ESTUDIO UNIDADVI ELSIGLO XVII Progreso Científico y Racionalista El Siglo XVII se caracteriza por haber gestado una pléyade de científicos ilustres que promoverían una verdadera Revolución del pensamiento. Francis Bacon, Kepler, Descartes, Pascal y Newton, cambiarán la concepción tradicional sobre el Cosmos, el método científico y las leyes de la mecánica celeste. “Los vínculos entre el pensamiento científico y el pensamiento político son evidentes en Hobbes”-expresaTouchard-“paraquienlapolíticaformapartedeunamecánicageneral... así como en Locke, cuya filosofía fue considerada como una empresa comparable con la física de Newton”: La Política “aparece así como una ciencia que forma parte de una ciencia universal”. ElpensamientodecorteracionalistatambiénseaplicóalareformulacióndeLasTeorías sobre el Derecho Natural. Los puntos 1), 2) y 3) de la Unidad V serán desarrollados de acuerdo al texto de Jean Touchard a cuyos efectos se proceden a transcribir las partes correspondientes: El derecho natural y el Poder “La noción de un derecho natural distinto del derecho positivo es tan antigua como la filosofía".Semanifiestaenlaantigüedadgriega(cf.ladistincióndeAntígonaentrelasleyes escritas y las leyes no escritas). La noción es recogida por el cristianismo, que presenta a la ley natural como la expresión de la voluntad divina. El siglo XVII no inventó, por consiguiente, el derecho natural. Grocio, presentado a veces como el creador del derecho natural y del derecho internacional, no creó ni lo uno ni lo otro. Su obra se vincula estrechamente, por la forma y por el fondo, con la tradición escolástica; es una obra de transición entre el “derecho natural metafísico” y el “derecho natural racionalista”. Texto extraído de la obra: “Historia de las Ideas Políticas” de J. Touchard. H. Grocio “La obra más conocida de Grocio (1583-1645) es su voluminoso tratado "De Iure belli ac pacis" (1625), dedicado a Luis XIII. Desde sus primeras obras, Grocio se expresa, no como un filósofo abstracto, sino como un burgués holandés muy consciente de los intereses comerciales de su país. En su "De iure praedae" (1604) justifica la captura de un barco portugués por otro de la Compañía Holandesa de las Indias orientales, en Málaga. Idénticas preocupaciones aparecen en 1609 en el "Mare liberum", obra en la que Grocio se dedica a demostrar -con gran lujo de citas antiguas y medievales- que los holandeses tienen derecho a navegar hacia las Indias tal y como lo hacen, y a mantener comercio con los indígenas”.
  • 278.
    280 “El derecho quereclamamos es tal, que ni el rey lo debe negar a sus súbditos, ni el cristiano a los no cristianos. De la naturaleza se engendra lo que es padre de todos, para todos la naturaleza es generosa, ya que se extiende hasta sobre aquellos que gobiernan las naciones y entre ellos son los más santos los que más avanzaron en la piedad”. En función de estos principios, Grocio reduce a la nada las pretensiones de los portugueses. Afirma que: “la libertad de comerciar es, por tanto, un derecho de gentes primario”. Finaliza su obra declarando que no debe retrocederse ante la guerra en el caso de que los portugueses mantengan sus pretensiones. El autor de "De iure belli ac pacis" nada tiene, por tanto, de pacifista. Quiere humanizar, legalizar la guerra, pero no piensa en suprimirla. En cuanto a la paz, ocupa poco espacio en su tratado. Piensa en un Estado universal, en una sociedad internacional formada por todos los Estados que tengan relaciones entre sí. Pero no posee una noción precisa del derecho internacional, no siendo para él, el “derecho de gentes”, más que un aspecto del derecho natural. El derecho natural es, según Grocio: "Un decreto de la recta razón indicando que un acto, en virtud de su conveniencia o disconveniencia con la naturaleza racional y social, está afectado moralmente de necesidad o de ignominia, y que, como consecuencia, tal acto está prescrito o proscrito por Dios, autor de esa naturaleza”. Los dos adjetivos unidos a la palabra “naturaleza” son los de “racional”y “social”. Grocio hace desempeñar a la sociabilidad una función capital. Los hombres deciden de común acuerdo someterse a una autoridad común; tienen una inclinación natural por la sociedad regular y pacífica; el derecho deriva del instinto social. El derecho natural garantiza: “... La propiedad, tal y como existe actualmente, ha sido introducida por la voluntad humana, pero desde el momento en que es introducida,eselmismoderechonaturalelquemeenseñaqueesparamíuncrimen, apoderarme contra tu voluntad de lo que es objeto de tu propiedad”. Grocio nada tiene, pues, de revolucionario o de demócrata. Posee una concepción mercantilista de la libertad, ésta es: “Una cosa que puede ser el objeto de un tráfico, de un contrato, de la conquista de la prescripción”. (Paul Janet) La noción de propiedad y la de soberanía están estrechamente ligadas, y Grocio lleva muy lejos la analogía entre el poder del soberano sobre sus súbditos, y el del amo sobre sus esclavos. Por consiguiente, Grocio desea un poder fuerte, capaz de favorecer la expansión comercial y de hacer reinar el orden y la paz. Hay que creerle, sin duda, cuando afirma que desvió sistemáticamente su pensamiento de todo hecho particular y que no se interesó más que por lo universal. Por ello es más interesante aún descubrir en una obra aparentemente tan abstracta, la huella de la historia y de la sociedad.
  • 279.
    281 Individualismo y absolutismoen Inglaterra Dos obras dominan la filosofía política inglesa en el siglo XVII: la de Hobbes y la de Locke. El "Leviathan" de Hobbes (1651) es dos años posterior a la ejecución de Carlos I y las dos obras maestras de Locke -una en el orden filosófico-, El "Ensayo sobre el entendimiento humano", y -en el orden político- "Los Tratados sobre el gobierno civil", aparecen poco después de la revolución de 1688. La obra de Hobbes y la de Locke, aunque difieran en sus aplicaciones prácticas, proceden de un mismo individualismo, de un mismo utilitarismo y de una misma preocu- pación por la seguridad y la paz. El Leviathan no es una obra contracorriente. Recoge muchos de los temas que aparecen en sus contemporáneos ingleses y franceses. Los dos hechos más notables en la Inglaterra anterior a 1649 son: 1) Las vinculaciones entre religión y política, la mezcla de puritanismo y utilitarismo. 2) La ausencia de una doctrina revolucionaria, la mezcla de oportunismo y conserva- durismo. 1. Religión y política LA IGLESIA Y EL ESTADO. RACIONALISMO Y SECULARIZACION El problema religioso y el problema político se encuentran estrechamente ligados. La mayoría de las discusiones políticas tienen como objeto, precisar el papel de la Iglesia en el Estado tras la ruptura con Roma. La religión se adapta a las preocupaciones dominantes de una Inglaterra en plena expansión económica, surgiendo así, una especie de puritanismo capitalista que asocia estrechamente el deber de enriquecerse y el deber de salvación. Mientras el calvinismo desconfía de la riqueza -pero condena menos su acumulación que su mal uso-, el puritanismo inglés reconcilia, e incluso identifica, el espíritu de empresa y la vida moral, la ganancia y la gracia, la inversión y el ascetismo, el enriquecimiento y la santidad: “La ganancia comercial es un presente de Dios, el beneficio es la prueba temporal de la gracia; el puritano es el asceta práctico que obtiene sus victorias en el campo de batalla, en la oficina, en el mercado, y no en el claustro” (R. H. Tawney). Así aparece una nueva moral económica, optimista para quienes triunfan y despiadada para quienes fracasan. La pobreza es una falta moral que es preciso condenar. Aparecen obras con títulos reveladores: "El gobierno de los campos espiritualizados", "La navega- ción espiritualizada", "La vocación del comerciante", etc. Esta nueva moral económica está fundada en el individualismo y en el utilitarismo. Un mismo espíritu individualista y utilitarista domina las obras políticas de la época, y especialmente las de Hobbes. (con la diferencia de que el utilitarismo de Hobbes es rigurosamente racionalista)
  • 280.
  • 281.
    283 a)Establezca las relacionesentre derecho natural y poder. b)Defina los siguientes términos a partir del pensamiento de Grocio: Derecho Natural: Sociabilidad: Libertad: Guerra: c)Explique el concepto de puritanismo capitalista. d)Explique las relaciones definidas por el puritanismo inglés, entre enriquecimiento y santidad. ACTIVIDAD Nº 25
  • 282.
  • 283.
    285 2. Hobbes Un hombrede gabinete, estudioso solitario y más bien timorato. Una obra deunaamplitudydeunrigorsinparalelo posible en la filosofía política del siglo XVII, de una audacia tranquila que sus- citó el horror de los católicos, de los obispos anglicanos, de los defensores de la libertad política y hasta de los partidarios de los Estuardos. Para Leibniz,“elLeviathanesunaobramons- truosa, como su mismo título indica”. Firme partidario al principio de los Estuardos, Hobbes (1588-1679), fija su residencia en Francia en 1640 y pasa once años en exilio voluntario. No se halla en Inglaterra cuando Carlos I es ejecutado. "El Leviathan" (1651) es la obra de un emigrado. Con frecuencia se ha afirmado que Hobbes, al escribir este libro,pretendíapresentarsusrespetosa los poderosos del momento. Cuando regresa a Inglaterra, no recobra la con- fianza que gozaba antes de 1640. Sos- pechoso tanto para unos como para otros, muere en la semidesgracia. Aparte del "Leviathan", las principales obras de Hobbes son : Elementos de derecho (1640) El Tratado del ciudadano (1642) El Tratado sobre la naturaleza humana y el cuerpo político El Tratado del hombre. UNA POLITICA RACIONALISTA. Materialismo científico, mecanicismo, positivismo: la filosofía de Hobbes es fundamentalmente racionalista. Dotado de una sólida cultura científica, considera la política como: Una ciencia que ha de fundarse en justas nociones y rigurosas definiciones. Su filosofía y su política son igualmente anti-aristotélicas. Niega la existencia de ideas innatas e insiste en la importancia de las definiciones, los signos y el lenguaje: “Sin el lenguaje no hubiera habido entre los hombres, ni Estado ni Sociedad ni Contrato de Paz, como tampoco existen entre los leones, los osos y los lobos”. Hobbes rechaza el recurso a lo sobrenatural. Toda su obra es un esfuerzo por reducir a las potencias invisibles. La ansiedad humana se encuentra en el origen de la religión. “El temor de una potencia invisible, sea una ficción del pensamiento o algo imaginado según las tradiciones públicamente admitidas, es la Religión”. De esta forma, la obra de Hobbes constituye una brillante manifestación de ateísmo político. Thomas Hobbes
  • 284.
    286 UNA FILOSOFIA DELPODER. Como han señalado diferentes autores -especialmente Ferdinand Tonnies y Leo Strauss-, el pensamiento de Hobbes sufrió una evolución. En los "Elements of Law" su filosofía política es tradicionalmente monárquica; más tarde evolu- ciona hacia una especie de monarquismo social. Su preferencia por la monarquía hereditaria, clara aún en el "Tratado del ciudadano", desaparece casi por completo en el "Leviathan". Leo Strauss, por su parte, subraya la evolución de la moral de Hobbes y discierne en su obra un relevo de las virtudes aristocráticas (honor, gloria) por las virtudes burguesas inspiradas en el temor y la prudencia. En realidad, Hobbes, desde el comienzo hasta el final de su vida, permanece fiel a ciertos principios. No se trata de una fidelidad a la persona del monarca, ni de una fidelidad al principio mismo de la monarquía, sino de una fidelidad al Poder. Sin duda, resultaría exagerado decir que la filosofía de Hobbes es una filosofía del ralliement, pero no que es, ante todo, una filosofía del poder. En la dedicatoria del "Leviathan" Hobbes indica claramente que busca, en política, una vía media, una especie de justo medio. Aunque Hobbes defiende la causa del poder absoluto, no lo hace -como Jacobo I- en nombre del derecho divino de los reyes, sino en nombre del interés de los individuos, de la conservación y de la paz. Seculariza el poder y muestra su utilidad, no su majestad. ANALISIS DEL PODER. Es preciso distinguir varios estadios en la historia del Poder: 1º) El estado de naturaleza es para Hobbes un estado de guerra y de anarquía. Los hombres son iguales por naturaleza; de la igualdad proviene la desconfianza, y de la desconfianza procede la guerra de todos contra todos. “La vida es solitaria, pobre, embrutecida y corta”. No existe la noción de lo justo y de lo injusto, y tampoco la de propiedad. No hay industria, ni ciencia, ni sociedad. Hobbes se opone, con esta visión pesimista,alosteóricosdelderechonaturalyatodosaquellosquedisciernenenelhombre una inclinación natural a la sociabilidad. 2º) Hacia la sociedad civil. Sin embargo, hay para Hobbes un derecho natural y unas leyes naturales, pero estas nociones no tienen para él la misma significación que para los teóricos del derecho natural. El derecho natural (ius naturale) se emparenta con el instinto de conservación. Hobbes lo define como la libertad de cada cual para usar de su propio poder, en la forma que quiera, para la preservación de su propia naturaleza, es decir, de su propia vida. En cuanto a la ley natural es: “Un precepto o regla general descubierta por la razón y que prohibe, por un lado, hacer aquello que pueda destruir su vida u obstaculizarsusmediosdepreservación,yporotro,dejardehacer aquello que pueda preservar lo mejor posible de su vida”. Las dos primeras leyes naturales consisten, para Hobbes, en buscar la paz y en defenderse por todos los medios que se tengan al alcance. Ahora bien, para asegurar la paz y la seguridad, los hombres no disponen de procedimiento mejor, que establecer entre ellos un contrato, y transferir al Estado los derechos que, de ser conservados, obstaculizarían la paz de la humanidad. Son necesarias algunas observaciones: a) ContrariamenteaAristóteles,Hobbesestimaquelasociedadpolíticanoesunhecho natural, la considera como “el fruto artificial de un pacto voluntario, de un cálculo interesado” (J. J. Chevallier);
  • 285.
    287 b) La soberaníaestá basada en un contrato; sin embargo, no se trata de un contrato entre el soberano y los súbditos, sino entre individuos que deciden darse un soberano. El contrato, lejos de limitar la soberanía, la funda. c) En el origen del contrato se encuentra la preocupación por la paz, preocupación fundamental en Hobbes: “Finalmente, el motivo y el fin del que renuncia a su derecho o lo transfiere, no son otros que la seguridad de su propia persona en su vida y en los medios de preservarla”. PODER DEL ESTADO. Así, el Estado aparece como una persona: “Una multitud constituye una sola persona cuando está representada por un solo hombre o una persona, a condición de que sea con el consentimiento de cada uno en particular de quienes la componen”. De esta forma, el "Leviathan" tiene la apariencia de un gigante cuya carne es la misma carne de todos los que le han delegado el cuidado de defenderlos. Hay que llamar la atención sobre este antropomorfismo: el Estado es, sin duda, gigantesco, pero conserva figura humana, relativamente benigna. El Estado es la suma de los intereses particulares. Debe defenderse al ciudadano. Este sólo abandona sus derechos al Estado para ser protegido. El Estado perdería su razón de ser si la seguridad no fuese garantizada, si la obediencia no fuera respetada. ElEstadoesquienfundamentalapropiedad:“Vuestrapropiedadnoestalynoduramás que en tanto que place a la República”. Todo ataque al Estado es, por consiguiente, un ataque a la propiedad. El Estado es, a la vez, “eclesiástico y civil”. Ninguna autoridad espiritual puede oponerse al Estado. Nadie puede servir a dos señores. El soberano es el órgano no sólo del Estado, sino también de la Iglesia. Ostenta en la mano derecha una espada y en la izquierda una cruz episcopal. De esta forma se encuentran afirmados el poder y también, la unidad del Estado. No existe espacio para los cuerpos intermedios, para los partidos o para las facciones. En este punto Hobbes precede a Jean-Jacques Rousseau. LIMITES DE LA SOBERANIA.Desdesusprimerasobras,Hobbesnodejadecriticarlaseparación depoderes,sosteniendovigorosamentelatesisdelasoberaníaabsoluta.Elsoberanonotiene ningún límite exterior a su poder. Pero es soberanamente racional, por consiguiente, no tiene el poder de hacer lo que quiera, a menos de hacer discutible su soberanía. Hobbes estima que la soberanía tiene límites. Sus ideas a este respecto parecen haber evolucionado. En los "Elements of Law" e incluso en el "De Cive", Hobbes habla de los deberes del soberano, pero en el Leviathan la palabra “duty” es abandonada las más de las veces por la palabra “office”. Así, las principales limitaciones a la soberanía son la razón y, en cierta manera, la concienciaprofesionaldelsoberano.Noseríarazonablequeelsoberanonobuscaraelinterés de su pueblo, que se confunde con su propio interés. El deber coincide con la utilidad: “El bien del soberano y el del pueblo no pueden ser separados”.
  • 286.
    288 INDIVIDUALISMO Y UTILITARISMO.El absolutismo de Hobbes está basado, en definitiva, en consideraciones utilitarias que permiten recordar a Locke y Bentham. Ese absolutismo está fuera de dudas, pero nada tiene en común con el de Bossuet. Nada debe a la fe cristiana, ni a la fidelidad al monarca, ni al deseo de mantener instituciones o preservar intereses ligados a la existencia misma de la monarquía. En realidad, Hobbes justifica el absolutismo con los argumentos que ayudarán más tarde a incorporar su proceso. Su pensamiento es esencialmente individualista. Lo que fundamenta al absolutismo es el derecho del individuo a su propia conservación. El origen del absolutismo es un egoís- mo ilustrado. El individuo alcanza su más perfecto desenvolvimiento en el Estado más autoritario. En éste encuentra, a la vez, su interés y su felicidad, su placer y su bienestar. La política de Hobbes es, al tiempo, un utilitarismo y un hedonismo. Diríase que Hobbes apreció en poco a la “middle class”. Encontramos en sus obras escasas referencias a los problemas económicos que se planteaban a la burguesía in- glesa. Por ello resulta aún más interesante el señalar que su obra ofrece una forma de absolutismo que se concilia, de manera singular con las preocupaciones burguesas. En efecto, Hobbes resulta un precursor cuando impone al soberano el deber del éxito, o cuando habla más de paz y bienestar que de justicia y virtud. Sean cuales fueren sus preferencias íntimas, su obra no favorece al absolutismo real, en una perspectiva de conjunto marcha en el sentido del liberalismo y del radicalismo. El absolutismo francés. Progresos y dificultades Francia no vive cambios revolucionarios tan profundos como Inglaterra. El absolutis- mo se manifiesta, a la vez, en obras doctrinales y en sentimientos populares. a) Los doctrinarios del absolutismo. Las obras doctrinales son numerosas. La primera mitad del siglo XVII ve florecer una abundancia de tratados dentro de la tradición del Renacimiento, que constituyen por igual manuales del perfecto ambicioso, del perfecto cortesano, del perfecto diplomático o del perfecto monarca. b) Absolutismo popular. Existe un amplio acuerdo entre esas obras doctrinales y las ideas políticas de los franceses. El poder del rey es aceptado, e incluso exaltado, en los medios más diversos: - Medios populares, donde continúa floreciendo la confianza en el rey taumaturgo; el día de Pascua de 1613, Luis XIII impone las manos sobre 1.075 enfermos. - Medios de la Iglesia. Mucho antes de Bossuet, el obispo de Chartres puede decir, en nombre de la Asamblea del clero: “Ha de saberse que, entre el universal consentimiento de los pueblos y las naciones, los profetas anuncian, los apóstoles confirman y los mártires confiesan que los reyes están ordenados por Dios; y no sólo esto, sino que ellos mismos son dioses”. - Medios de toga, próximos a la corte.En De l’origine et autorité des Roys (1604), H.du Boys escribe: “El mundo no puede existir sin reyes. Es como una segunda alma del universo, como un arbotante que sostiene al mundo”. Iguales temas se encuentran en A. du Chesne, "Les antiquités et recherches de la grandeur et de la majesté des Rois de France" (1609) y en Jérome Bignon, "De l’excellence des rois et du royaume de France" (1610) y "La grandeur de nos rois et leur souveraine puissance". (1615) - Medios libertinos, en los que, sin embargo, cabía esperar encontrar una actitud de escepticismo o de ironía respecto al poder monárquico. No ocurre así, como lo demues- tra el caso de Naudé.
  • 287.
    289 a) A partirdel pensamiento de Hobbes, defina los siguientes conceptos: Religión: Política: Soberano: Estado: Poder: Leviathan Sociedad política: Ley Natural: Lenguaje: b) Relacione lo sobrenatural y las potencias invisibles, desde la perspectiva de Hobbes. c) ¿Cuáles son los puntos principales que hacen que la filosofía de Hobbes sea anti-aristotélica? d) Complete el siguiente cuadro sobre el análisis del poder que realiza Hobbes. ESTADIOS DE PODER DEFINICIONES Estado de naturaleza Sociedad Civil f) ¿Qué relaciones establece Hobbes entre poder del Estado y poder de la Iglesia? g) Defina el concepto de soberanía racional. h) Analice la siguiente afirmación: El absolutismo de Hobbes asienta sus bases en el utilitarismo e individualismo. i) A partir de la siguiente frase elabore un concepto de absolutismo: “Elmundonopuedeexistirsinreyes.Escomounasegundaalmadeluniverso, como un abortante que sostiene al mundo”. ACTIVIDAD Nº 26
  • 288.
  • 289.
    291 Bossuet Imagen oficial deBossuet (1627-1704): el retrato hecho por el pintor Rigaud, el soldado de Dios, el campeón de la fe, potencia, nobleza y serenidad. En realidad, Bossuet es un derrotado: “En el atardecer de esa gran batalla que cree ganada no presiente que él, es el gran vencido”. Y Louis Guillet no vacila en presentar a Bossuet como “eterno candidato, eternamente fracasado, a una especie de presidencia del Consejo”. Resulta singular el constatar que Bossuet suscita todavía juicios apasionados. Para Raymond Schmittlein, autor de un libro inútilmente violento, es “un siervo deslumbrado por su soberano, un plebeyo ávido de poder”. Antoine Adam es más moderado y sus análisis son substancialmente diferentes, pero disimula mal su antipatía respecto a Bossuet y sugiere que su ascendiente se debió, en gran parte, a la influencia oculta de la Compañía del Santo Sacramento. Bossuet no era un pensador. Este hombre robusto y de buena salud, más accesible a lacóleraquealainquietudydeunafeaparentementeinquebrantable,noseinclinanihacia la metafísica ni hacia la mística. La historia y la política son para él, corolarios de la fe. Bossuet no trata de presentar una teoría política de conjunto. Sus obras políticas están inspiradas: - bien por preocupaciones pedagógicas: la "Politique tirée des propres paroles de L’Escriture Sainte" y el "Discours sur l’Histoire universelle" están redactados para la educación del Delfín, de quien Bossuet fue preceptor de 1670 a 1680; - bien por las necesidades de la polémica contra los protestantes ("Histoire des variations des Eglises protestantes", 1688; "Avertissements aux protestants sur les lettres du ministre Jurieu") o contra Fénelon ("Relation sur le quiétisme", 1698). La política de Bossuet, pedagógica o polémica, es siempre fundamentalmente católica. La Historia tiene para Bossuet el objeto de inspirar a los príncipes saludables lecciones: “Cuando la Historia fuera inútil para los demás hombres, habría que hacérsela leer a los príncipes”. La Historia es una especie de drama divino, el pensamiento de Dios realizándose en la tierra; las revoluciones están “destinadas a humillar a los príncipes”. El "Discourssurl’histoireuniverselle"debemuchoala"CiudaddeDios"deSanAgustín, la Historia es obra de la Providencia. Pero este providencialismo está acompañado por un determinismo a lo Polibio (que es para Bossuet el mayor historiador de la Antigüedad), conduciendo todo ello a la necesidad del orden y a la legitimidad de los poderes establecidos. Igualmente, la Histoire des variations es un libro de tesis. Para Bossuet, las variaciones son el signo del error, y la inmutabilidad el signo de la verdad: “Todo lo que varía, todo lo que se carga de términos dudosos y encubiertos ha parecido siempre sospechoso, y no sólo fraudulento, sino también absolutamente falso, porque indica una confusión que la verdad no conoce en absoluto”. Así, la Reforma se reduce para Bossuet a la “rebelión de algunos hombres de Iglesia que por capricho inventaban nuevos dogmas y terminaban por casarse...”.
  • 290.
    292 La política deBossuet está expuesta de forma sistemática en la "Politique tirée de l’Escriture Sainte". Bossuet demuestra en esta obra que los principios de la política están contenidos en la Escritura y aunque la apariencia del libro es “majestuosamente inac- tual”, las preocupaciones de actualidad resultan muy visibles. Bossuet muestra allí una constante preocupación por el orden y la unidad: “En la unidad está la vida; fuera de la unidad, la muerte segura”. La ley es definida así: “Reglas generales de conducta a fin de que el gobierno sea constante y uniforme”. El libro I (la obra tiene diez), contiene consejos muy precisos que parecen dirigirse más bien a los súbditos que al monarca. Trata sobre todo de demostrarles la necesidad de la obediencia mediante el argumento de autoridad (“Los apóstoles y los primeros fieles fueron siempre buenos ciudadanos”) y, a la vez, mediante el argumento de utilidad (“Quien no ame a la sociedad civil de la que forma parte, es decir, al Estado en el que ha nacido, es enemigo de él mismo y de todo el género humano”). Para Bossuet la monarquía es la forma de gobierno más común, más antigua y más natural. Pero aunque manifieste de esta forma su preferencia por la monarquía, no excluye en absoluto las demás formas de gobierno: “No hay ninguna forma de gobierno ni ninguna institución humana que no tenga sus inconvenientes; de forma que hay que permanecer en el estado al que el pueblo se ha acostumbrado por obra de un largo período de tiempo. Por esta razón, Dios toma bajo su protección a todos los gobiernos legítimos, en cualquier forma que estén establecidos: quien pretenda derribarlos no es sólo enemigo público, sino también enemigo de Dios”. De esta forma reaparece el tema de la obediencia, que domina toda la obra: Bossuet es todavía más partidario de la autoridad que de la monarquía. La autoridad real tiene para Bossuet cuatro caracteres: Es sagrada (los príncipes son los lugartenientes de Dios sobre la tierra), Paternal (analogía con las tesis sostenidas por Filmer en Inglaterra), Absoluta (pero no hay que confundir poder absoluto y poder arbitrario) Sometida, por último a la razón (el príncipe debe actuar por razón, y no por pasión o por humor). Bossuet dedica un libro de su "Politique" a enumerar los deberes de la realeza hacia la religión y hacia la justicia: “Cuando menos tiene (el rey) que dar cuentas a los hombres, más tiene que dar cuen- tas a Dios...”. “Oh reyes, vuestro poder es divino, pero os hace débiles”. Las ideas de Bossuet sobre economía están expuestas en el décimo libro de la "Politique", donde se encuentra una singular justificación del mercantilismo en nombre de la Sagrada Escritura: “Un Estado floreciente es rico en oro y plata...”. “La primera fuente de toda riqueza es el comercio y la navegación”.
  • 291.
    293 Como Richelieu, Bossuetdeclara que “el príncipe debe moderar los impues- tos y no debe agotar al pueblo”: “Las verdaderas riquezas de un reino son los hombres”. El galicanismo de Bossuet -al que recientemente A.G. Martimort ha dedi- cado un estudio de conjunto- concuerda con las concepciones de Luis XIV. Bossuet es anglicano por tradición de familia,porinstinto,porformacióndoctri- nal, pero es un anglicano muy modera- do. Los cuatro artículos que redacta en 1682 son todos los romanos que podían ser en una asamblea antirromana. Nie- gan las pretensiones del Papado sobre el poder temporal de los reyes y afirman: “Que los reyes y los soberanos no se encuentran sometidos, por orden de Dios, a ningún poder eclesiástico en las cosas temporales..., que sus súbditos no pueden ser dispensados de la sumi sión y obediencia que les deben o absueltos de los juramentos de fidelidad, y que esta doctrina, necesaria para la tranquilidad pública y no menos beneficiosa para la Iglesia que para el Estado, debe ser seguida de modo inviolable como conforme con la palabra de Dios, con la tradición de los Santos Padres y con los ejemplos de los santos”. Bossuet ofrece así una teoría, si no original, al menos perfectamente coherente. Para Bossuet, como para Hobbes, la última palabra de la política es la sumisión al poder, pero llegan a esta conclusión común por caminos opuestos: individualismo laico y utilitarismo en Hobbes, respeto por la tradición y abandono a la Providencia en Bossuet. El absolutis- mo de Hobbes y el de Bossuet son, por consiguiente, de esencia profundamente diferente; a nuestro juicio, se ha exagerado a veces la influencia que haya podido ejercer sobre Bossuet el pensamiento de Hobbes. El cardenal Richelieu, por Philippe de Champaigne. (Museo Condé)
  • 292.
  • 293.
    295 a) En 10renglones elabore un perfil biográfico de Bossuet. b) En el marco del pensamiento de Bossuet, defina los siguientes términos: Historia: Inmutabilidad: Variación: Ley: Monarquía: Mercantilismo: c) Enumere las características de la autoridad real, de acuerdo a Bossuet. d) Explique las diferencias entre el absolutismo de Hobbes y el de Bossuet. ACTIVIDAD Nº 27
  • 294.
  • 295.
    297 Las ideas políticasen Inglaterra antes de la revolución de 1688 Tras la ejecución de Carlos I cobra un gran desarrollo la idea -implícita en Hobbes- de que las instituciones políticas y sociales sólo se justifican en la medida en que protegen los intereses y garantizan los derechos individuales. Esta tendencia dominante conduce tanto a la Restauración, en 1660, como a la Revolución, en 1688. El utilitarismo reina antes de haber sido formulado oficialmente. A este utilitarismo, que se manifiesta tanto en la burguesía de negocios como en la aristocracia terrateniente, se oponen el radicalismo de los niveladores y las tesis republi- canas sostenidas por algunos pensadores aislados, pero posiblemente esta oposición es más aparente que real. El Radicalismo de los Niveladores El movimiento de los niveladores (Levellers) se propaga sobre todo en el ejército de Cromwell. Entre 1647 y 1650 los niveladores constituyen un verdadero partido, siendo su más notable representante John Lilburne (1618-1657). Los niveladores no son en absoluto “partidarios del reparto”, la igualdad que reivindican es puramente civil y política, no piensan en preconizar la igualdad económica y no atacan el derecho de propiedad. Su doctrina expresa el punto de vista individualista de los artesanos y de los pequeños propietarios. Algunos son republicanos, pero no la mayoría, la república es para ellos un medio más que un fin. Invocan los derechos del pueblo -del que el Parlamento es sólo un delegado- , y afirman que todo hombre tiene el derecho de aprobar la ley por intermedio de sus representantes. Los soldados quieren una representación de los hombres, los oficiales preconizan más bien una representación de los intereses, reservada a los propietarios. Los niveladores conciben la nación como: un conglomerado de individuos libres, que cooperan por motivos de interés personal y que se dan una legislación conforme con el cuidado por la libertad individual. Creen que los hombres tienen derechos innatos a un mínimo de garantías políticas. En materia religiosa están próximos a los independientes y son partidarios de la tolerancia. La doctrina de los niveladores es interesante en más de un concepto: 1) Es la emancipación, si no de una clase, al menos de un medio social bien determinado: el de los artesanos y pequeños propietarios. 2) Pero no manifiesta ningún espíritu de clase. Procede de un individualismo utilitario que no difiere fundamentalmente del utilitarismo burgués. 3) Por ello las ideas políticas de los niveladores no tardan en fundirse con las ideas políticas de la burguesía, después de la Restauración de 1660 el movimiento de los niveladoresparecemuerto,peroes,sinduda,porquehaencontradounasalidamásamplia en la filosofía que expresará Locke tras la Revolución de 1688.
  • 296.
    298 Un Comunismo Utópico:Winstanley Los "Diggers" (cavadores)constituyen el ala izquierda de los niveladores. Se interesan, sobre todo, por las reformas económicas y sociales. El escrito más característico es la obra de Gerard Winstanley, "Law of Freedom" (1652). Esta obra ofrece el bosquejo de una filosofía proletaria; si los niveladores son, en su mayoría, pequeños propietarios, los cavadores pertenecen a los medios próximos al proletariado. Calificándose de “verdaderos niveladores”, insisten en el derecho innato a la existencia y manifiestan la mayor aversión por el comercio; algunos de sus textos hacen pensar en el "Discours sur L’inégalité de Rousseau". Su inspiración es, a la vez, anticlerical y profundamente religiosa. Llaman a Jesucristo el primer nivelador e insisten en la autoridad de la propiedad comunal, pero no desean una revolución violenta. Obra singular, mezcla de puritanismo y de espíritu “precuarenta y ocho”, pero cuya difusión fue muy limitada en la Inglaterra del siglo XVII. A finales de siglo nada fundamental enfrenta al pensamiento de los republicanos con el de los partidarios de la monarquía constitucional, al de la burguesía con el de las demás clases sociales, al de los puritanos con el de los anglicanos moderados. Llega el tiempo de las revoluciones pacíficas y el de las síntesis reaccionales que parecen expresar la opinión de un pueblo entero. ¿Hay que recordar la frase de lord Acton: “La revolución de 1688 no es más que la substitución del derecho divino de los reyes por el derecho divino de la gentry”?
  • 297.
    299 a) Sintetice lasideas del movimiento de los niveladores. b) Si bien los niveladores y cavadores pertenecen al mismo movimiento existen también, posturas diferentes. Enúncielas brevemente. ACTIVIDAD Nº 28
  • 298.
  • 299.
    301 Locke y laTeoría de la Revolución Inglesa Locke (1632-1704), considerado como el padre del individualismo liberal, ha ejercido una profunda influencia, no sólo sobre aquellos que se proclaman sus discípulos, sino también -por reacción- sobre todos los que apelan a la tradición; así, para Joseph de Maistre, el desprecio por Locke es el comienzo de la sabiduría. Apenas se comprende esta influencia si se lee sólo el segundo "Tratado sobre el gobierno civil" (1690), que pasa por ser la obra en la que Locke condensó lo esencial de su pensamiento político. La obra de Locke no debe su éxito ni a la fuerte personalidad de su autor ni a la audacia de sus tesis. Es el prototipo de obra que aparece en el momento más oportuno y que refleja la opinión de la clase ascendente. Locke, teórico de la Revolución inglesa, expresa el ideal de la burguesía. LOCKE Y SU FILOSOFIA.- Locke es médico y filósofo. Pertenece a una familia puritana de modesto origen. Su salud es frágil y su temperamento pacífico. Tiene, según Paul Hazard, las cualidades de un "gentleman": fortuna suficiente, urbanidad, claridad. Hombre de confianza de Shaftesbury, participa en las luchas de los "whigs" contra los "tories" y pasa cinco años de exilio en Holanda, de 1683 a 1688. Vuelve a Inglaterra con Guillermo de Orange y justifica en su Tratado la revolución triunfante. Pero Locke no se contenta con “transformar un accidente histórico en un acontecimien- to dirigido por la razón humana”; aunque la política de Locke debe, ciertamente, mucho al acontecimiento, se integra en una filosofía coherente. Para interpretar correctamente el segundo "Tratado sobre el gobierno civil" hay que conocer no sólo el primer Tratado, sino también, y sobre todo, el "Ensayo sobre el entendimiento humano" (1690), la "Carta sobre la tolerancia" (1689) y el "Cristianismo razonable" (1695). No hay que olvidar tampoco que Locke había expresado antes de 1689 algunas de las ideas que serán recogidas en su "Carta sobre la tolerancia". La política de Locke es solidaria con su filosofía, cuyo rasgo dominante es el empirismo. Su filosofía política, como el conjunto de su filosofía, implica el poder del hecho, lo que le conduce, naturalmente, a justificar el hecho realizado cuando ese hecho realizado le parece eminentemente razonable. En efecto, para Locke: El hombre es un ser razonable y la libertad es inseparable de la felicidad. El fin de la política -el mismo que el de la filosofía- es la búsqueda de una felicidad que reside en la paz, la armonía y la seguridad. Así, no hay felicidad sin garantías políticas y no hay política que no deba tender a extender una felicidad razonable. UNA DOCTRINA DE LA PROPIEDAD. Contrariamente a Hobbes, Locke estima que el estado de naturaleza es un estado pacífico, o al menos relativamente pacífico. La naturaleza no es para él ni feroz, como para Hobbes, ni perfecta, como para Rousseau. El estado de naturaleza es un estado de hecho, una situación perfectible. Contrariamente a Hobbes también, Locke estima que la propiedad privada existe en el estado de naturaleza, que es anterior a la sociedad civil. Esta teoría de la propiedad ocupa en Locke un destacado lugar: atestigua los orígenes burgueses de su pensamiento y contribuye a aclarar su éxito.
  • 300.
    302 SegúnLocke,eselhombre“industriosoyrazonable”-ynolanaturaleza- quienestá en elorigen de casi todo lo que tiene valor. Por consiguiente, la propiedad es natural y bienhechora, no sólo para el propietario, sino para el conjunto de la humanidad: “El que se apropia de una tierra mediante su trabajo no disminuye, sino que aumenta, los recursos comunes del género humano”. La propiedad confiere la felicidad, y la mayor felicidad coincide con el mayor poder: “La mayor felicidad no consiste en gozar de los mayores placeres, sino en poseer las cosas que producen los mayores placeres”. De esta forma queda definido lo que Leo Strauss denomina un “hedonismo capitalista”. Para garantizar la propiedad, los hombres salen del estado de naturaleza y constituyen una sociedad civil “cuyo fin principal es la conservación de la propiedad”. “El gobierno -escribe también Locke- no tiene más fin que la conservación de la propiedad”. Hay que observar aquí que Locke emplea más o menos indiferentemente -según parece- las expresiones “sociedad civil” y “gobierno”. Para Locke la función del gobierno consiste menos en gobernar que en administrar y legislar. Leyes, jueces y una policía: esto es lo que falta a los hombres en el estado de naturaleza y lo que les proporciona el gobierno civil. Por consiguiente, el poder jurídico es una especie de depósito confiado por propietarios a propietarios (“political trusteeship”). Los gobernan- tes son administradores al servicio de la comunidad; su misión consiste en asegurar el bienestar y la prosperidad. EL PODER SEGUN LOCKE. El poder supremo es el poder legislativo. Lo esencial es el hacer leyes y las leyes no pueden ocasionar perjuicio a los propietarios. La prerrogativa del ejecutivo está limitada de la forma más precisa. En un “poder confiado al príncipe para que provea al bien público en los casos que dependen de circunstancias imprevistas e indeterminadasyquenosepueden,porestehecho,reglar,enformasegura,porleyesfijas e inmutables”. El poder ejecutivo y el poder legislativo no deben estar reunidos en las mismas manos, pero el poder legislativo es superior al ejecutivo: Es “el alma que da vida, forma y unidad al Estado”. Pero el poder legislativo no es indefinido; se encuentra limitado por los derechos naturales. “Elpoderes,ensuprincipio,poderdelibertad.Yesalibertadesunalibertadpara la felicidad, una libertad para la felicidad mediante la razón” (R. Polin). Así, todo poder, para ser político, debe ser, ante todo, justo. Para Locke, como para Kant, el problema del poder se reduce a una problema moral. LA RESISTENCIA AL PODER. Si el poder perjudica a los derechos naturales, especialmente a la libertad y a la propiedad, Locke reconoce a los gobernados el derecho a sublevarse. Pero el derecho de resistencia de Locke es muy diferente de la teoría calvinista que descansa en la soberanía popular. El empleo por Locke del derecho de resistencia no tiende a realizar las aspiraciones populares, sino a defender o a restaurar el orden establecido. La teoría de Locke es de inspiración conservadora; el reconocimiento del derecho de resistencia es un medio para hacer reflexionar al príncipe y para hacerle
  • 301.
    303 respetar la legalidad.Permite alejar el peligro de una revuelta popular, pero no constituye en absoluto una invitación a la sublevación. En definitiva, el derecho de resistencia es para Locke un llamamiento a la prudencia y al compromiso. LA TOLERANCIA. El pensamiento político de Locke es fundamentalmente laico. Separa rigurosamente lo temporal de lo espiritual y, contrariamente a Hobbes, declara que: “El poder del gobierno civil no tiene relación más que con los intereses civiles”. Repite que las opiniones religiosas “tienen un derecho absoluto y universal a la tolerancia”. Pero este llamamiento a la tolerancia no es una confesión de ateísmo. Locke se subleva contra quienes lo consideran materialista; declara que cree en la revelación y se proclama partidario de un “cristianismo razonable”, cuyos dogmas esenciales puedan ser demos- trados por la razón. Dedica un capítulo del "Ensayo sobre el entendimiento humano" a condenar el entusiasmo en materia de religión. Después de Locke, surge en Inglaterra una corriente racionalista y deísta con Clarke, Toland (que lanza violentas diatribas contra los sacerdotes), Collins (que denuncia las extravagancias de la Biblia) y Shaftesbury, cuya "Carta sobre el entusiasmo" (1708) se sitúa exactamente en la misma línea de la obra de Locke, Shaftesbury hace notar en ella la diferencia entre el falso entusiasmo del fanático y el verdadero entusiasmo que procede de un sentimiento de paz con Dios. Afirma la preeminencia de la moral sobre la religión. Locke, teórico de una revolución, no es en modo alguno un revolucionario. Desconfía tanto de la soberanía popular como del absolutismo del monarca. Su principal preocupa- ción es el orden , la calma, la seguridad. El ideal político de Locke -aquí reside la causa principal de su inmensa influencia- concuerda, por tanto, con el de la clase media en expansión. El pensamiento de Locke es complejo: Defensa de la propiedad privada y llamamiento a la moral Preocupación por un poder eficaz y necesidad del consentimiento Un individualismo que se inclina ante la mayoría, empirismo y racionalismo, tolerancia y dogmatismo. Encontramos aquí temas medievales, el recuerdo de la ley natural, y un individualismo tan fundamental como en Hobbes, pero que conduce a soluciones diferentes. Nada muestra mejor la evolución de los espíritus en menos de cincuenta años que la diferencia entre la obra de Hobbes y la de Locke. Igualmentepreocupadosambosporlapazylatranquilidad,unaconducealpoder absoluto y la otra al predominio parlamentario. Esta divergencia no se explica tan sólo por diferencias doctrinales, sino por medio de dos obras que proceden de un mismo individualismo. En la época de Hobbes, la clase media debe situarse bajo la protección del poder: en 1688, se cree lo suficientemente fuerte como para reivindicarlo.
  • 302.
  • 303.
    305 a) Explique lossiguientes temas, desde la filosofía de Locke: Hombre: Fin de la Política: Estado de la naturaleza: Propiedad privada: Hedonismo: Capitalismo: Gobierno: Poder: b) ¿Cuál es la función del gobierno para Locke? c) Explique la importancia del poder legislativo para Locke. ACTIVIDAD Nº 29
  • 304.
  • 305.
  • 306.
  • 307.
    309 UNIDADVII REVOLUCIONY CONTRA-REVOLUCION 1. ElSiglo XVIII en Francia “Voltaire es el primero que ha expresado el modelo de un simple ciuda- dano que abarca en sus propósitos y en sus trabajos, todos los intereses del hombre en todos los países y en todos los siglos y que se alza contra todos los errores, contra todas las opresiones y defiende y propaga todas las verdades humanas” -expresa Condorcet, uno de los filósofos de la “Enciclopedia”. El siglo XVIII -siglo llamado de las luces- se caracteriza precisamente, por haber puesto el centro de gravitación en el pensamiento humano. "La razón hu- mana será el fundamento del nuevo or- den político que impulsará el progreso constante de la civilización sobre la naturaleza bruta". El impacto que producen los avances de las ciencias físicas, y el desarrollo de nuevas tecnologías en el área de la pro- ducción y los transportes, se traduce en unaactituddecrecienteoptimismosobre las posibilidades de un constante desa- rrollo humano y social. Despotismo Ilustrado El despotismo ilustrado pretende sumar a la autoridad del monarca absoluto la justificación de la razón. José II expresaría este concepto en una frase clásica: “hice a la filosofía, la legisladora de mi imperio”. El ideal es el de un monarca sabio que impone el progreso a sus pueblos ignorantes y prejuiciosos. EstearquetipoestáencarnadoenFedericodePrusia,PedroelGrandedeRusia,Carlos III de España y José II de Austria. 1.1. Filosofía de la Ilustración La fuerza de la razón permitirá al hombre develar todos los secretos de la naturaleza y solucionar los problemas políticos y sociales. La razón aplicada a la política permitirá encontrar el arquetipo perfecto de Estado, aplicable a toda sociedad y en cualquier circunstancia histórica. Busto en mármol de Voltaire, por Houdon.
  • 308.
    310 La razón, esdesde el punto de vista del individuo, “el conocimiento de las verdades útilesparanuestrafelicidad”.Se cree que existe un derecho y un deber de ser feliz, a través de la virtud, y la razón. El paradigma del hombre del siglo XVIII, es aquel que se rige por la fe en su razonabilidad, incluso en su más refinada sensibilidad; es quien mediante su razónencuentraeljustomedio,laarmoníaentrelamenteylaspasionesconstituyelavirtud laica, sin dogmas. “Mi espíritu se interesa por todo” -afirma Montesquieu. “No sé odiar”- declara retratán- dose como un hombre moderado. “Nunca he tenido un disgusto que una hora de lectura no me haya quitado”-. Es un hombre razonador y dueño de un sólido equilibrio interior. En su obra “Cartas Persas” se pinta como un gozador, un hombre feliz que disfruta de la alegría del saber -como diría San Agustín- y de los placeres lícitos del espíritu. 1.2.“El espíritu de las leyes” de Montesquieu Una enorme curiosidad no exenta de esnobismo se volcó el 29 de noviembre de 1748, sobre la polvorosa bouquinerie de monsieur Foncet, entonces célebre entre los bibliófilos y los frecuentadores de la nueva, incitante herejía: el iluminismo, esa flamante manera de conspirar, que provocaba tanto el entusiasmo de los intelectuales, como el fastidio del viejo Rey Luis. Motivaba tanto alboroto, la aparición de una obra de dos volúmenes en cuarto, titulada El Espíritu de las Leyes. En los lomos, el nombre del autor no aparecía, pero su figuración era innecesaria: pese al justificado anonimato, todo el mundo sabía que se trataba de Carlos de Secondart, barón de La Brède et Montesquieu. Les Nouvelles Litteraires, se escandalizaba: “Ha trastornado la cabeza de todos los franceses -sentenciaba- y figura en el tocador de las señoras como en el gabinete de los sabios”, y dudaba “...si el entusiasmo será duradero”. El cándido gacetillero iba, empero, a resultar equivocado: entre los folios del pesado libraco se escondían las piedras angulares del sistema democrático que formaría la vida política de los dos siglos subsiguientes, aunque esta asimilación demandó la negación de gran parte del pensamiento original de Montesquieu. Alguien recordó, con tristeza, que las semillas no germinan si no mueren. Publicada por primera vez en un país que estaba a sólo 30 años de la Revolución Francesa y vivía, sin embargo, bajo el Rey Sol que proclamaba “El Estado soy yo”. “El Espíritu” nació alimentando al mismo tiempo a los dos bandos enfrentados. En efecto, monárquicos y republicanos sacarían argumentos de la misma fuente para arrojárselos mutuamente, sin comprender que el pensamiento de Montesquieu -como el de Alberdi entre nosotros-, transitaba serena, británicamente por la tesis intermedia: La continuación de la monarquía pero con su omnipotencia cercenada. La alianza entre los burgueses y el monarca, que habían finiquitado el poder de la nobleza, sería rota en 1789 por la colisión entre sus integrantes: Los burgueses, que tomaron de Montesquieu solamente su crítica al absolutismo y popularizaron una imagen meramente revolucionaria de sus ideas, ignoraron la predilección de aquél por el equilibrio y la negociación entre las clases sociales. Cualquier otra cosa -para el barón- implicaría el despotismo, aunque gobernase el pueblo. Las cuatro convulsas décadas posteriores, que desangraron a Francia en una constante seguidilla de guerras intestinas y exteriores, vinieron a dar razón a las ideas de Montesquieu -que plasmaron en tierras exóticas- y recién después de un siglo se afincaron en su patria.
  • 309.
    311 EnlascoloniasbritánicasdeNorteamérica,laobradeMontesquieufueconstantemente citada en losdebates de la Convención Constituyente de Filadelfia, en 1787. En El Federalista, -catecismo de los revolucionarios hispanoamericanos- James Madison ya lo había bautizado como “el oráculo que es siempre consultado y alabado”. El binomio formado por Montesquieu, de quien se tomaron los esquemas formales de organización política, y por Rousseau, que aportó su lírico romanticismo libertario, produjeron un concentrado, una amalgama, que sería el producto más explosivo de la exportación francesa de la época. Difundido como las semillas, a través de los medios más caprichosos -en Europa viajó en las mochilas de los soldados de Napoleón, a América llegó contrabandeado por buques ingleses-, prendió invariablemente en todos los revolucionarios, carbonarios y afrancesa- dos. Eran grupos logiados, élites pequeñísimas, que tomaron de su prédica el desprecio por el absolutismo de las monarquías, soslayando las ideas mejor acunadas por el barón: La fundación de un orden posterior, donde el equilibrio de los poderes facilitase la convivencia armónica y los beneficios de la libertad para todos. Es que el señor de Secondart era un francés que escribía para sajones y debió resignarse a alimentar oscuramente en Francia y Latinoamérica a las perpetuamente desbordadas corrientes modernas, y alcanzar éxito sólo en las ex colonias británicas, como vino a comprobarlo en La Democracia en América un siglo después otro noble nostalgioso: el barón Alexis de Tocqueville. La amarga advertencia de Maquiavelo tornaba a cumplirse sin excepción: nadie es profeta en su tierra; y las doctrinas del viejo Locke, retomadas por el iluminismo francés ypulidasporMontesquieuhastalafiligrana,regresaronparadarresultadosóloenelmundo sajón de espíritu práctico y cabeza fría. Su axioma número dos: las mejores elaboraciones doctrinarias fracasan, allí donde su espíritu contradice al de los súbditos. En verdad, Montesquieufuesiempreunajenoensupropiatierra:temíaelabsolutismodelosdéspotas franceses, y miró hacia Inglaterra; cruzó el canal y regresó asombrado de las liberalidades de un incipiente, fosco poder: la prensa. Ya en 1721 había recorrido Francia con ojos extranjeros: en sus famosas Cartas Persas, un oriental se fascinaba con las contradicciones europeas. Dos siglos después otro francés, Bertrand de Jouvenel, al sentar las bases de una nueva disciplina -la futurología- encontró, quizás sin sorpresa, que en sus Cartas y Consideraciones ya Montesquieu había enunciado, cuándo no, la primera ley prospectiva: es posible prever el futuro en la medida en que se conozcan las causas que generan los eventos. Tan prestigioso como incomprendido, el señor de Secondart pasó sus últimos años gotoso y catarático, dictando incisivas, escépicas sentencias, a su fiel secretario Chalmondy, en la penumbra de su chambre en el Chateau de la Bréde. “Es sentándose en sus sillas que se adquiere la nobleza...; un gran noble es un hombre que frecuenta al rey, conversa con sus ministros y tiene antepasados, deudas, y pensiones”. Murió en París en febrero de 1755 y su tumba exhibe un epitafio convencional. Poco importa: Voltaire, que tomó para su Cándido el espíritu de Montesquieu, lo escribió para siempre de otra forma. “Siempre pensó e hizo pensar a los demás”.
  • 310.
  • 311.
    313 a) Enumere lascausas por las que el siglo XVIII se ha denominado el “siglo de las luces”. b) Explique el concepto de “despotismo ilustrado”, a partir de la frase de José II: “Hice a la filosofía, la legisladora de mi imperio”. c) ¿Qué importancia tiene el concepto de razón dentro del Iluminismo? d) Elabore en 10 renglones el paradigma del hombre del siglo XVIII. e) Explique los aportes más significativos que realiza Montesquieu a la Teoría política. f) ¿Cómo podría explicar, dentro del pensamiento de Montesquieu, la si- guiente frase: “Es preciso que el poder detenga al poder”. ACTIVIDAD Nº 30
  • 312.
  • 313.
    315 1.3 Formas deGobierno Los aportes más significativos que realiza Montesquieu desde el punto de vista de la Teoría Política, consisten en una actualización de la Teoría de la División de los poderes, como una manera de evitar un gobierno despótico y su clasificación de los gobiernos que veremos en el cuadro sinóptico. 1.- El gobierno Monárquico: Es el gobierno de una sola persona de acuerdo a las leyes fundamentales y dentro de los canales y restricciones que le confieren los poderes intermedios. El principio que sostiene a este régimen es el honor o espíritu de cuerpo. 2.- El gobierno Despótico: Es condenable porque es el gobierno de uno solo que conduce el Estado en su propio beneficio y de acuerdo a su La teoría capricho, sin sujetarse a ninguna ley, su de los principio es el temor. Gobiernos (En "El 3.- El gobierno republicano: Es aquel en que Espíritu el pueblo o una parte de él tienen el poder soberano. de las Leyes") a) República Aristocrática: El poder soberano pertenece a un grupo de ciudadanos. Su principio: es la moderación en el uso de la desigualdad. b) República Democrática: El conjunto del pueblo tiene el poder soberano. Su principio es la virtud en sentido cívico, que consiste en privilegiar el interés general sobre el particular. 1.4 Separación de los poderes Montesquieu preconiza el gobierno moderado. Tiene como modelo a la Monarquía Inglesa, donde se insinúa la separación y control recíproco de Los Poderes; sobre la idea fuerza de que “es preciso que el poder detenga al poder”. El Poder Ejecutivo, el Legislativo y el Judicial no deben concentrarse en las mismas manos. Estos poderes al mismo tiempo, representan tres fuerzas políticas y sociales: el rey,elpuebloylaaristocracia,quedebentrabajararmónicamenteenunatensióndinámica de contralor recíproco y colaboración. El autor señala: “el espíritu de moderación debe ser el del legislador; el bien político, al igual que el bien moral, se encuentra siempre en el justo medio”. Las leyes no deben vulnerar el orden moral. Las costumbres son más importantes que las normas externas.
  • 314.
  • 315.
    317 a) En cualquiertexto de historia busque los principales acontecimientos de la Revolución francesa, identificando causas y consecuencias. b) Enumere los aportes más importantes de Montesquieu. ACTIVIDAD Nº 31
  • 316.
  • 317.
    319 2. Rosseau: ElOrigen de la Democracia Totalitaria “Rousseau es el único hombre que, por la elevación de su alma y la grandeza de su carácter, se mostró digno del papel de maestro de la humanidad” -pontificó Robespierre, el artífice supremo del Terror durante La Revolución Francesa. El partido jacobino derivó de la admiración que despertó Juan Jacobo Rousseau en el grupo de los revolucionarios galos de estricta observancia. EsteintelectualnacióenGinebra,Suiza,en1712yfueeducadoenlatradicióncalvinista de su patria. Su vida fue azarosa, transhumante, plena de avatares amorosos y de fracasos laborales. Intentó diversos oficios y profesiones, entre las que se pueden señalar sucesivamente: seminarista, lacayo, granjero, copista de música y secretario del conde deMontaigú,EmbajadorFrancésanteLaRepúblicadeVenecia.Deesteúltimoempleador tenemosuntestimonioquevalelapenareceptarsobreelcarácterdeRousseau,-inestable y expresivo, pero no agrio, dice Touchard-, a quien despidió por tener un “temperamento vil”, una “increíble insolencia” que provenía de una “insania” altamente narcisista. Voltaire -ex amigo de Rousseau- en un libelo titulado “Le sentiment des citoyens”, concordaba con el conde de Montaigu sindicando al autor del “Contrato Social” como un demente peligroso y un asesino de sus hijos. Este folletín motivó -entre otras razones- que Rousseau escribiera sus “Confessions”, obra que revela una autocompasión aguda y en la que se describe como un alma plena de grandeza y virtud y como un hombre verdadero y justo. Después de frecuentar a los hombres de la “Enciclopedia” se aparta de ellos, se pelea con Voltaire, con Diderot y también con David Hume, quien lo había presentado en Inglaterra como un héroe. Algo similar ocurre con sus afectos femeninos: a Therese Levasseur que lo acompañó 33 años la recordó diciendo: “nunca sentí el menor rastro de amor por ella”. El mismo desprecio signó su relación con su ex-benefactora y amante Madame de Warrens y con otras mujeres que le tuvieron devoción y amor. En sus obras siempre está presente y vivo a través de su estilo intenso, brillante e impregnado de una sensibilidad exaltada que se enseñorea del genio de la Lengua Francesa -como diría Belloc-. “El Emilio”, es un libro en el que Juan Jacobo desarrolla su teoría sobre la educación, su impacto ha sido tan dilatado que aún hoy existen grandes líneas de pensamiento que son tributarias de las ideas allí expuestas. El “Discurso sobre las artes y ciencias” (1780) y el “Discurso sobre la desigualdad de los hombres” cimentaron el culto que le tributó la alta burguesía y un sector de la nobleza. Pero sin duda es en el “Contrato Social” donde su genio resplandece en toda su magnitud. Hillaire Balloc -crítico de la Revolución Francesa- dice que en ese “breve y maravilloso libro “que” un editor inglés contemporáneo se avergonzaría de publicarlo por su brevedad”, revela todo lo que puede decirse sobre el fundamento moral de la democracia. 2.1 El contrato social “ElContratoSocial"(1762)estáenelcentrodelaobradeRousseau(1762-1778) desde el punto de vista cronológico pero también desde la óptica de su gravitación sobre los espíritus del siglo XVIII. El mérito de Rousseau es que eligió la democracia “en una época en que no existía ni en los hechos ni en las ideas”, nos dice Touchard. Esta obra está “inspirada en la pasión por la unidad del cuerpo social”, que se funda en la soberanía absoluta e indisoluble de la voluntad general, frente a la cual deben subordinarse los intereses particulares.
  • 318.
    320 La autoridad derivade la asociación consciente, de un contrato social y no de la fuerza. La concepción de la democracia como sistema que se fundamenta en la autoridad moral del consenso ciudadano explica la razón de por qué es un régimen justo. Rousseau enuncia que: A través del Pacto social “cada uno se une a todos”, “pone encomúnsupersonaytodosupoderbajoladirecciónsupremadelavoluntadgeneral y recibimos colectivamente a cada miembro como parte indivisible del todo. Cada asociado se une a todos y no se une a nadie en particular; de esta forma, no obedece más que a sí mismo y permanece tan libre como antes”. El soberano es la voluntad general, que es la expresión de la comunidad y no la voluntad de cada uno de sus integrantes. El hombre únicamente realizará su libertad obedeciendo las leyes que son el resultado de la soberanía popular de la que él es parte: “Un pueblo libre obedece, pero no es sirviente; tiene jefes pero no amos; obedece a las leyes y es por la fuerza de las leyes por lo que no obedece a los hombres”. El contrato social asegura asimismo la igualdad, pues, todos los ciudadanos tienen igualesderechosenelsenodelasociedad.Libertadeigualdadseasocianindisolublemente en esta comunidad democrática avisorada por el intelectual ginebrino. La ley es expresión de la voluntad general. Es, al propio tiempo, “La voluntad del soberano y el soberano mismo. El soberano quiere el interés general y, por definición, no puede querer más que el interés general”. Es inalienable: Este carácter implica que no puede tampoco delegarse en representantes o diputados del pueblo. La teoría de la democracia representativa es rechazada por Rousseau. Es indivisible: Rousseau no admite la teoría de la división de los poderes. Es infalible: La voluntad general es siempre recta y tiende a la utilidad pública.El pueblo no se equivoca. Es absoluta: “El pacto social” confiere al cuerpo político un poder absoluto sobre los suyos. La Monarquía: hereditaria: Es un sistema detestable. La Aristocracia Electiva: “Los más sabios deben gobernar a la multitud de acuerdo al orden mejor y más natural" La Democracia: Sobre este sistema Rousseau dice: “Si hubiera un pueblo de dioses,se gobernaría democráticamente. Un gobier no tan perfecto no conviene a los hombres”. Sin embargo, en cualquier régimen el pueblo debe ser el soberano y en esa función establecerá las leyes colectivamente. En la democracia se funden el Poder Ejecutivo y el Legislativo, tornando este gobierno en irrealizable porque no es bueno que quien dicte las leyes las ejecute.El problema de la forma de gobierno es secundaria.Lo que debe hacerse es asegurar la solidaridad del cuerpo social a través de la Educación, el ejercicio de la virtud, el patriotismo y la religión natural (desprovista de dogmas y que preconiza como pecado grave a la intolerancia). LasLasLasLasLas formas deformas deformas deformas deformas de gobiernogobiernogobiernogobiernogobierno LosLosLosLosLos caracterescaracterescaracterescaracterescaracteres de lade lade lade lade la soberan asoberan asoberan asoberan asoberan a popularpopularpopularpopularpopular sonsonsonsonson
  • 319.
    321 La voluntad general Rosseausabía que existían límites a la voluntad general, ya que ésta supone una finalidad del bien común. En efecto, Rosseau dice: "La voluntad general es siempre recta, pero el juicio que la guía no siempre es esclarecido. Es preciso hacerle ver las cosas tales como son, a veces como deben parecerlo, mostrarle el buen camino que busca, preservarlo de la seducción de las voluntades particulares". Antonio Rodríguez, ha explicado la tesis central de Rosseau, en el prólogo a la edición del Contrato Social (de Aguilar, 1.953, Buenos Aires), en estos términos: "La voluntad general, bien entendida, necesita ser mayoritaria, pero no sólo por la estricta razón, que si no lo fuese, no habría pacto, ni por lo tanto, comunidad política". "Lo que le confiere su carácter general no es el hecho cuantitativo y externo de su mayoría, sino la cualificación, interna-moral del bien que persigue. La voluntad es general cuando quiere el bien común y a él pospone el interés particular. Es particular, cuando su interés lo es, y a él se supedita el bien de la comunidad". "Y en eso consiste también la moralidad del estado civil, frente al egoísmo instintivo del estado natural". Según esto, en el caso límite que, naturalmente, nunca se da de hecho, lavoluntaddeunsoloindividuopuedesergeneral-cuandoquieraelbiencomúnporencima del propio-, y en el otro extremo, la voluntad de todos, puede ser particular -todos pueden coincidir en querer su bien particular por encima del común-. Mejor aún, se advierte esta condición de la voluntad general en los casos medios, es decir, mayoritarios, que suelen ser los efectivos. Una mayoría y mejor todavía si se trata de una absoluta mayoría, puede ser justamente la antítesis, la anulación misma de la voluntad general, a saber cuando constituye un partido. Elpartido,bandaosecta(Rosseaunoestablecediferenciaesencialentreellas),forman siempre una asociación particular dentro de la general del Estado. Ahora bien, cuando una de esas asociaciones es tan grande que prevalece sobre todas las demás, ya no tenéis como resultado una suma de pequeñas diferencias, sino una diferencia única; entonces ya no hay voluntad general, y la opinión que prevalece no es más que una opinión particular". La voluntad será general cuando tienda al bien común: "Los deseos más fervorosos se desvanecen si una mano maestra no va progresiva- mente encadenando los sucesos y preparando, por la particular reforma de cada ramo, la consolidación de un bien general, que haga palpable a cada ciudadano las ventajas de la constitución, y lo interesa en su defensa común como en la de un bien propio y personal". (Mariano Moreno, Prólogo al "Contrato Social" de Rosseau). Estas precisiones sobre la voluntad general, tienden a disipar una interpretación equivocada, que ha conducido en el siglo XX a la instauración de las democracias de masas, que son en realidad la verdadera antítesis de la democracia como cosmovisión y como sistema de libertad.
  • 320.
  • 321.
    323 a) Sintetice losaportes fundamentales de Rosseau, a la Revolución Francesa. b) ¿Cuáles son los caracteres de la soberanía popular para Rosseau? c) Explique la importancia de la educación para Rosseau. d) Establezca la importancia del Contrato Social. ACTIVIDAD Nº 32
  • 322.
  • 323.
    325 El Período delas Grandes Revoluciones La Revolución Americana: Sus antecedentes La política de intransigencia religiosa de Jacobo I de Inglaterra -Siglo XVII-, provocó el flujo de las migraciones puritanas hacia América del Norte. El 11 de noviembre de 1620, un grupo de “padres Peregrinos” -como los denominó Daniel Webster- a bordo de la “nave May Flower” que los conducía a la “tierra de promisión”, ubicada en América del Norte, firmaron un pacto que constituiría el arquetipo del contrato social, fundamento de la vida política posterior de las colonias inglesas. El convenio decía: “En nombre de Dios, Amén. Nosotros los infrascriptos, leales vasallos de nuestro temido soberano, el Rey Jacobo, habiendo emprendido por la gloria de Dios y el progreso de la Fe cristiana y para la honra de nuestro soberano y nuestra patria, un viaje destinado a establecer una colonia en la parte septentrional de Virginia, convenimos por la presente, solemne y solidariamente y en presencia de Dios, reunirnos todos en cuerpo civil y político, para nuestro mejor régimen y conservación y para llevar adelante los fines citados anteriormente y en virtud, para formar, decretar y constituir leyes justas y equitativas, ordenanzas, actos, constituciones y decretos, que de tiempo en tiempo creamos los más necesarios y convenientes para el bien general de la colonia”... Este documento liminar definió el carácter democrático que se impondría a las nuevas colonias Inglesas, en las que, los habitantes gozarían de un régimen de libertades desconocido en las naciones europeas. Las colonias que fueron surgiendo presentaban historias y orígenes similares. Lord Baltimore fundó Maryland para establecer allí a los católicos discriminados en Virginia. El cuáquero Willian Penn colonizó Pennsylvania, creando una comunidad poseedora de grandes virtudes cívicas y de carácter democrático. Muchas de estas colonias tenían sus Cartas de Derechos con anterioridad a la Revolución. Massachusetts en 1641 dictó su “cuerpo de Libertades” que virtualmente era un esbozo de Constitución. Respecto de los tributos, los colonos sólo aceptaban aquellos que se votaban en las asambleas y que por lo tanto, habían sido consentidos democráticamente. El rey Jorge III, desde 1764 decidió implantar en forma inconsulta, nuevos impuestos a las colonias. Benjamín Franklin, fue el emisario a quien las colonias encomendaron la misión diplomática de evitar un conflicto abierto con la corona. A pesar de haber interpuesto sus buenos oficios con éxito durante un tiempo, finalmente la guerra estalló en 1775. Franklin se dirigió a Francia, donde consiguió un apoyo decidido (posteriormente se sumaron España y en menor medida Holanda al esfuerzo libertario). El marqués de la Fayette, y un nutrido grupo de militares franceses, fueron a integrar el ejército de George Washington, que lograría la victoria definitiva tras 8 años de guerra. La Revolución Americana se ubica temporalmente en 1776 y constituye el hecho inaugural de la Edad Moderna y precede en 13 años a la Revolución Francesa (1789). Uno de los rasgos esenciales de esta nueva edad -que se extiende desde 1776 hasta nuestros días-, es la emergencia del Constitucionalismo moderno, y el surgimiento de los movimientos históricos que concluyeron con el absolutismo monárquico.
  • 324.
    326 La Revolución Americanaconstituyó el arquetipo que prefiguraría el futuro, que mostraría a la posteridad una nación regida por una Constitución Moderna, anti-absolutis- ta, republicana, democrática y federal. Esta Revolución se originó en la tensión provocada por la decisión del Rey Jorge III de Inglaterra, de imponer a las 13 colonias Británicas nuevos impuestos para solventar los gastos bélicos de la corona británica. El 4 de julio de 1776, los 13 estados de la Unión, reunidos en el Congreso de Filadelfia, firman la Declaración de la Independencia. La Declaración fue redactada por Thomas Jefferson y corregida por Adams y Franklin. Este instrumento expresa: “Todos los hombres son creados iguales y dotados por su Creador de ciertos derechos inalienables; entre estos derechos están la vida, la libertad y la búsqueda de la propia felicidad. Es para garantizar estos derechos que se instituyen entre los hombres los gobiernos, que derivan sus poderes legítimos del consentimiento de sus gobernados; y cuando quiera que una forma de gobierno se haga destructora de estos principios, el pueblo tiene el derecho de abolirla o reformarla, y a organizar los poderes en la forma que a su juicio ofrezca mayores probabilidades de alcanzar su seguridad y felicitad”. En 1777 los 13 Estados de Unión eran: New Hampshire, Massachusetts, Rhode Island, Connecticut, New York, Nueva Jersey, Pensilvania, Delaware, Maryland, Virginia, Caro- lina del Norte, Carolina del Sur y Georgia- establecen una Confederación y sancionan los “Artículos de la Confederación”, un instrumento que tenía como finalidad: “asegurar la defensa común, afianzar las libertades obtenidas y apoyarse en el logro del bienestar común”. El 1783 Gran Bretaña reconoció la independencia de las ex colonias confederadas de América del norte, por medio de Tratado de Paz de Versalles. En 1787 la convención reunida en Filadelfia con el propósito de “hacer más perfecta la Unión”, dictó la primera Constitución escrita y de carácter moderno, que sería el arquetipo de las constituciones futuras. Esta Constitución no contenía la parte Dogmática, ni un grupo de normas referentes a los principios, derechos y garantías, que se daban por supuestos. La Constitución tenía un Preámbulo y la parte orgánica, que regulaba el funcionamiento de los tres Poderes -el Poder Ejecutivo, encabezado por el Presidente, el Legislativo integrado por un Congreso bicameral y el Poder Judicial. En 1791 se incorporaron las primeras enmiendas, entre las cuales se encuentran la parte Dogmática. A partir de entonces, la Constitución de los EE.UU compendía los valores fundamentales que su sociedad ha plasmado en un documento único. Esos principios pueden resumirse muy sintéticamente en los siguientes: 1) LamanifestacióndefeenlaexistenciadeDios,creadordelhombreaquienhadotado de los derechos inalienables y perpetuos que la Constitución reconoce. 2) De esta posición teísta deriva la concepción sobre los derechos naturales del hombre. Dios ha creado a todos los hombres iguales y libres y ellos son los soberanos de elegir su propio destino y procurar la propia felicidad. 3) Elconsentimientodelpuebloconstituyeelfundamentodelalegitimidaddelgobierno. La idea del origen contractualista del Estado impregna el texto y las normas de la Constitución.Esteidealsuponelasoberaníadelpueblo:elpoderpertenecealpuebloquien lo otorga a los gobernantes -que actúan como sus representantes-.
  • 325.
    327 4) La Constituciónescrita es una de las características del nuevo régimen de gobierno republicano. 5) La supremacía de la ley es el principio que rige la actividad de los gobernante. Estos no pueden actuar sino dentro de las prescripciones de la ley. 6) La división de los poderes: El resguardo de la libertad requiere el establecimiento de un sistema de “frenos y contrapasos” -como lo definió Montesquieu-, donde los poderes del Estado en permanente tensión, se controlen recíprocamente, evitando así la instauración de un Régimen Tiránico. 7) La forma federal del Estado. Los Publicistas y Doctrinarios de la Revolución Americana Alexander Hamilton 1757-1804: A su pluma inspirada se debe en gran parte el libro: “El Federalista”, (que fue el libro de cabecera de Artigas, el caudillo federal de la Banda Oriental). Esta obra surgió de una recopilación de artículos escritos por Hamilton, James Madison y John Jay -que se refugiaban en el seudónimo de “Publius”. Estos escritos eran parte de una campaña de propaganda destinada a lograr la ratificación de la Constitución por el Estado de Nueva York. La obra preconiza la necesidad de un Poder Ejecutivo fuerte, que oriente y de sustento a la diversidad de los gobiernos federales. El axioma fundamental era el gobierno fuerte, pues “débil es inseguro”. Thomas Paine .1737-1809 En 1776 escribió su obra: “El sentido común”, que tuvo una influencia decisiva en favor de la Revolución. Los soldados lo portaban en su mochila y merced a su inspiración su elocuencia muchos indecisos abrazaron la causa de la libertad. CuandoPaineretornóaInglaterrafueacogidoconrespetoporelpartidoWhig,yporelliberal Burke. Al estallar la Revolución Francesa tomó un decisivo partido por ella, y por todo proceso que implicara la realización de una esperanza humana. Burke publicó sus Reflexiones sobre la Revolución Francesa, que la estigmatizaba como un verdadero aborto del infierno. La impresión que causó este libro sobre la conciencia política de Gran Bretaña, fue decisiva en la posterior toma de posición inglesa respecto de Francia. Paine contesta en su obra: “The Rigths of Man” -Los Derechos del Hombre-, en donde expresa que el Poder sólo se justifica en función de la preservación y custodia de los derechos naturales del hombre. La Constitución escrita contempla y precisa esos derechos y fija los límites del Poder. La obra apareció en 1791 y fue considerada por el ministro William Pitt, como extremadamente peligrosa. PaineserefugióenFranciadondeselodesignómiembrodelaConvención,Identificado con los Girondinos, abogó en contra de la condena a muerte de Luis XVI. Posteriormente retornó a los EE.UU., donde terminó su vida.
  • 326.
    328 Tomás Jefferson 1743-1804 Unade las mayores obras de Jefferson, es haber sido el principal redactor de la “Declaración de la Independencia” de los EE.UU. en 1776. Estaba enrolado en la corriente liberal que reconocía como su inspirador al pensador inglés de John Locke. En alguna medida se oponía a las ideas de Hamilton, respecto de un gobierno fuerte, y sostuvo la necesidad de lograr un federalismo descentralizado y una democracia moderna. Es en gran medida el modelador de la Democracia americana tal como la describió Tocqueville, algún tiempo después. El más alto cargo con el que fue honrado Jefferson, fue el de Presidente de los EE.UU.
  • 327.
    329 a)Exprese la importanciade la Revolución Americana. b)Enumere algunos de los valores fundamentales expresados en la Constitución de EE.UU. ACTIVIDAD Nº 33
  • 328.
  • 329.
    331 La Enciclopedia yla Revolución Francesa Los redactores de “La Enciclopedia”, entre los que se destacan Diderot, D'alembert, Condorcet y Voltaire, enca- bezaron el movimiento histórico que pro- clamaba la primacía de la razón y su aplicación irrestricta al método científico universal. La política pasó así a ser una ciencia deductiva e ideal. Las figuras surgidas de las construcciones políticas del idealismo, se convirtieron en un ver- dadero“lechodeProcusto”,quetanpron- to mutilaba la realidad que rebasaba los límites del modelo racionalista o estiraba sus límites, hasta hacerlo coincidir con el metro preconcebido more-geométrico. La nueva imagen de las ciencias se caracteriza por el Idealismo naturalista. La naturaleza se mueve a través de leyesinalterablesynecesarias-V.gracia, la ley de causalidad que establece le secuencia entra causa y efecto-; leyes que son cognoscibles por medio de la razón. Voltaire señala que el “Iluminismo” o Ilustración, une la razón del filósofo con el compás del matemático. La razón uni da a la investigación experimental, permitirá al hombre dominar todos los secretos de la Creación y hallar las panaceas para el sufrimiento. Esta fe ciega en la razón, condujo a los enciclopedistas a adoptar una concepción optimista acerca del hombre y del sentido de la historia. Ellos constituían la avanzada intelectual de una era de progreso constante del hombre y de la sociedad. La felicidad del mayor número de personas se podrá alcanzar sólo mediante la razón, que logrará la arquitectónica de la sociedad perfecta, mediante el contrato social que garantiza los derechos y libertades de todos. La forma de gobierno que se corresponde con la Ilustración es el Despotismo Ilustrado. Sus arquetipos, los gobernantes fuertes como Catalina de Rusia, Federico II de Prusia y José II de Austria, quienes gobernaban pensando que la finalidad del poder está en lograr la felicidad del pueblo, mediante una política fuerte y dominada por el racionalismo. Sin embargo, el Iluminismo y la Enciclopedia, dieron los fundamentos a la Revolución Francesa que también endiosaría a la razón. El Ius-naturalismo racionalista El Derecho Natural fundado en la razón natural del hombre -sin ser tributario de ninguna justificación teológica- fue una elaboración de los publicistas de los siglos XVII y XVIII. Los más destacados fueron: Grocio, Wolf y Puffendorf. Jean Le Rond D'alembert.
  • 330.
    332 Esta corriente ius-naturalistahizo posible el desarrollo de la filosofía pre-revolucionaria, fuente de dos conceptos fundamentales: el Pacto Social -desarrollado por Rousseau- y el estado de naturaleza: El buen salvaje es también un tema roussoniano. La Revolución Francesa La Revolución Francesa fue un movimiento histórico principista, apasionadamente abstracto, ateo y sangriento. En 1789 se desencadenó este proceso, que implicó una ruptura absoluta con el “Anacient Regime” -el Régimen antiguo-, que incluía la institución monárquica, los resabios del feudalismo y los tradicionales poderes sociales. El Estado revolucionario emergente -de claro linaje racionalista- es el heredero de la soberanía, que se transfiere del monarca al pueblo de Francia. La representación popular será el nuevo principio mediante el cual, el soberano -el pueblo- pude ejercer el gobierno de la Nación. Los representantes del pueblo serán sus mandatarios, investidos del poder soberano que les delega su titular anónimo y múltiple, quien conserva la titularidad de la soberanía. La Revolución consolida la idea moderna de la Nación y plasma el ideal maquiavélico del ejército ciudadano -en contraposición con el ejército pretoriano o profesional de las monarquías-. El ejército es el pueblo en armas, que se nutre del servicio militar obligatorio y masivo. La Revolución con sus luces y sombras, será la gran difusora del ideario condensado enlaconsigna “Libertad,Igualdad,Fraternidad”,quelossoldadosdeNapoleónllevaránen sus mochilas, propugnando la semilla de la democracia por todos los países de Europa. Francia en víspera de la Revolución Desde el reinado de Luis XV el absolutismos francés sufría un proceso de decadencia visible. Los fracasos en materia de política exterior, los problemas económicos de carácter crónico y los desaciertos políticos internos agudizaban las tensiones sociales existentes. Otro factor no menos importante y que agitaba los espíritus se verificaba en el plano de las ideas: El Iluminismo racionalista, el Enciclopedismo, constituían movimientos intelectua- les que mostraban la realidad política y social de Francia, como lastrada de irracionalidad e injusticia. Luis XVI se había rodeado de una pléyade de Ministros, entre quienes sobresalió el fisiócrata Roberto Turgot, designado en 1774. Turgot aplicó una política de liberalización de los precios de los cereales, como una medida del cambio estructural de la economía. En un primer momento, esta decisión provocó el aumento del precio del pan. Los obreros de París se levantaron en armas en el mes de abril de 1775 ante la situación de carestía emergente. Turgot también se había empeñado en llevar adelante un plan de austeridad del gasto de la Corte, que sería seguido de la abolición de impuestos arbitrarios. Pero la reina María Antonieta (Madame Déficit), acompañada por un nutrido grupo de cortesanos y funciona- rios hicieron una cerrada oposición a Turgot, quien en 1776 debió abandonar su cargo. A Turgot le sucedió Jacques Necker, a quien Luis XVI destituyó en 1781 tras la publicación del libro “Compte Rendu au Roi”, cuya autoría era del ministro. DurantelagestióndeNeckerlasituacióneconómicahabíaempeoradosignificativamente
  • 331.
    333 debido en partea los desafíos que Francia aceptó en el plano de la política internacional. En1778elReyhabíadecididoapoyarlaguerradelaIndependenciadelosEE.UU.En1783 se había firmado el tratado de Paz de Versalles, mediante el cual, Inglaterra reconocía la independencia de los EEUU y devolvía Luisiana a Francia. La corona gala adquiere el Senegal y la isla de Tobago. Este conflicto y las posteriores anexiones territoriales significaron erogaciones importantes para el erario francés. Entre tanto, otros dos ilustres ministros de Hacienda -Charles Alexander Colonne y Brienne- fracasarían en su propósito de ordenar las finanzas y devolver la salud económica al reino. En 1786 la situación se agrava debido a las malas cosechas y a la presión fiscal sobre los productores agrarios. En 1788 la bancarrota de Francia es un hecho inocultable. El Rey vuelve a llamar a Necker. El nuevo ministro propone un plan de reformas fiscales que tendían a alivianar la excesiva carga tributaria que pesaba sobre los sectores productivos. En efecto, las exacciones tributarias recaían sobre el Tercer Estado -el pueblo llano- que representaba el 95% de la población. Los campesinos y burgueses pagaban los impuestos al consumo -aides-, las gabelas y el taille -contribución territorial-, que en su conjunto importaban hasta un 70% del ingreso. Los nobles estaban exentos del taille y el clero podía contribuir voluntariamente -dons gratuits- con los impuestos. Estas dos clases o estamentos representaban menos del 4% de la población de Francia. Necker debía obtener nuevos recursos, pero su propuesta consistía en distribuir más justamente las cargas y derogar los tributos arbitrarios. El Parlamento de París impone como condición para aprobar las reformas fiscales, que se convoquen los Estados Generales, que no se reunían desde 1614. El 5 de mayo de 1789 se realiza la apertura en Versalles de los Estados Generales, a los que concurrieron las representaciones de los tres órdenes feudales: 1) La aristocracia -que presentaba 300 diputados-; 2) El clero, que constaba de 300 representantes y 3) El Tercer Estado o Estado llano, que a instancias de Necker concurría con doble represen- tación -es decir 600 diputados). Desde las primeras sesiones los diputados del Tercer Estado insistieron en que el voto debía ser nominal -es decir, por cada diputado- y no por cada orden, clase o Estado. De esta manera, se lograría una representación acorde con la realidad popular que cada Estado tenía detrás de sí. En este planteo se seguían las ideas contenidas en el libro del Abate Sieyés: “¿Qué es el Tercer Estado?" El 17 de junio es “cuando tuvo lugar el primer acto revolucionario” -señala Belloc-. Ese “es el momento preciso a partir del cual la Revolución comienza a actuar como tal. Ese día fue cuando el Tercer Estado, si bien reforzado por un puñado de eclesiásticos y por nadie de la nobleza, se declaró Asamblea Nacional”; y asumió la potestad tributaria. “La Asamblea Nacional resuelve y decreta que todos los impuestos y tarifas de cualquier especie que no haya sido específica, formal y libremente concedidos por la citada Asamblea, cesarán en todas las provincias del reino”. Dos días después, el 19 de junio, la Asamblea Nacional, “todavía por propia autodenominación y poderes que se había arrogado fuera de toda forma legal, se puso a la obra, nombró comités y asumió la soberanía que reclamaba. Los nobles protestaron,
  • 332.
    334 especialmente los obispos,y el Rey, por consejo del guardaselles Barentin, decidió una inmediata resistencia. Se adoptó la excusa de que la Sesión Real, como se llamó, en que el Rey expresaría su voluntad, necesitaba la preparación del recinto y, cuando los del estado llano se presentaron al día siguiente, 20 de junio, encontraron la puerta de la sala cerrada. Se trasladaron a una cancha de pelota vecina e hicieron un solemne juramento colectivo de que no se dispersarían sin dar a Francia una Constitución. Continuaron reuniéndose, utilizando para tal fin una iglesia, pero el 23 se abrió la Sesión Real y el Rey declaró su voluntad” (Belloc -"La Revolución Francesa") Al día siguiente, la mayoría del clero se unió de nuevo al estado llano para sesionar (en desafío a las órdenes del Rey) y el día 25, 47 de los nobles siguieron su ejemplo El Rey cedió y el 27, dos días después, ordenó que las tres Cámaras sesionaran juntas. La Asamblea Nacional estaba ahora legalmente constituida e inició su marcha. El 9 de julio gran parte del clero y la nobleza -Estados que aún sesionaban en recintos diferentes- se pliegan a lo dispuesto por el Tercer Estado y se integra la “Asamblea Nacional Constituyente", que redactará la Constitución de 1791. El 14 de julio, el populacho de París alarmado por la noticia que había sido destituido el ministro Necker, y que concurrían sobre la ciudad capital tropas mercenarias para disolver la Asamblea, se sublevó en armas y tomó por asalto la Bastilla, prisión-fortaleza que constituía un símbolo del autoritarismo monárquico. Los revolucionarios se organizan militarmente creando la Guardia Nacional y adoptan- do la bandera tricolor -roja, blanca y azul-. El día 15 el Rey compareció ante la Asamblea y prometió volver a designar a Necker y retirar las tropas. El día 17 el Rey se puso la escarapela Tricolor en el municipio de París, consumando su capitulación. LatomadelaBastillateníarelevanciaenelplanomeramentesimbólico,peroconstituyó una señal para que los clubes masónicos -especialmente los jacobinos, a quienes lideraba Robespierre- culminaran su tarea de exaltación revolucionaria. El 4 de agosto la Asamblea suprimió los diezmos y los derechos feudales, que virtualmente concluían con los privilegios de la aristocracia. El 26 de agosto La Asamblea aprueba la “Declaración de los Derechos del Hombre y elCiudadano”,quecomoafirmóelhistoriadorHilarieBelloc,constituíalasecularizaciónde verdades inveteradas contenidas en el mensaje cristiano. Los Derechos afirmados en la Declaración, incluyen el Derecho de Propiedad, el Derecho de Resistencia a la opresión, y el Derecho a la libertad. La declaración fue propuesta por el Marqués de La Fayette y es probable que Jefferson -que vivía entonces en Francia-, haya tenido intervención en su redacción. Atítulorecordatoriocabeseñalarquedesde1895seencendióunainteresantepolémica entre Georg Jellinek -profesor de Heidelberg- y Emile Botuny -del Instituto de Francia-, sobre la inspiración de la Declaración de los Derechos del Hombre. Jellinek veía el origen del documento en el precedente norteamericano. Botumy señalaba que el Contrato Social de Rousseau es la verdadera y única fuente de la declaración.
  • 333.
    335 a) Sintetice losantecedentes previos a la Revolución Francesa. b) ¿Qué significado tiene la toma de la Bastilla? c) Explique la importancia histórica de la Revolución Francesa. ACTIVIDAD Nº 34
  • 334.
  • 335.
    337 El 12 dejulio de 1790 se votó la “Constitución Civil del clero, que obligaba a los sacerdotes a jurar juramento civil, por considerárselos como funcionarios públicos. Esta medida según Belloc constituyó un gran error de la Revolución pues provocó problemas de resistencias ingentes en la población católica”. Durante la noche del 20 al 21 de junio, el Rey, la Reina y sus hijos, huyeron del palacio, con intención de cruzar la frontera y refugiarse en un país amigo. Pero por una causalidad increíble fue detenido en la localidad de Varennes -”a pocos centenaresdeyardasdelasalvaciónytraídosdenuevoaParís,rodeadosdemuchedumbres enormes y hostiles”. La fuga de Luis XVI fue “considerada virtualmente como una abdicación. El vigoroso cuerpo de opinión provinciana, tranquila y moderada, que todavía se centraba en el Rey y consideraba función suya dirigir y gobernar, quedó desconcertada y en su mayoría divorciada en el futuro, de la Corona”. “Todas las fuerzas constitucionales y de conside- ración de la sociedad conspiraban para preservar la monarquía a costa de cualquier ficción. La Guardia de Milicia de clase media al mando de La Fayette reprimió, en lo que se llamó la Matanza del Campo de Marte, los comienzos de un movimiento popular. Los dirigentes más radicales huyeron al extranjero o se ocultaron”. El 3 de setiembre de 1791 se dicta una Constitución escrita, formalmente monárquica. La Asamblea legislativa pasaba a ser la verdadera depositaria de la soberanía popular, y el Rey retenía un Poder Ejecutivo atenuado y circunscripto. El rey juró la Constitución luciendo un gorro frigio que era uno de los símbolos entrañables de la Revolución. La nueva constitución creaba una nueva Asamblea Legislativa. El primero de Octubre de 1791 se reunió este Parlamento. “El peso, no de los números recayó en un grupo de hombres entusiastas y elocuentes, que, por el hecho de que algunos de sus principales miembros provenían de la Gironda, fueron llamados Girondinos. Representaban el ideal democrático más puro y entusiasta”. Verniaud e Isnard eran sus grandes oradores, Brissot suintriganteintelectual...Rolandera,porasídecir,elalmadetodoelgrupo.Losgirondinos querían la guerra con Austria. Los extremistas que se les oponían, (llamados “La Montaña”), eran especialmente de carácter parisiense. Robespierre, el que primero fuera oscuro y luego sectario orador de la Asamblea Nacional -aunque no integraba este segundo Parlamento- era quizás la figura más prominente de ese grupo, porque era el orador público de París; y ciertamente la Montaña era París. Más tarde, fue la Montaña (que en principio se había opuesto a la guerra), la que había de asegurar el éxito de las armas francesas por una rigidez y un despotismo en acción aborrecidos por las mentes más puras y menos prácticas de los girondinos. El 20 de abril se declaró la guerra contra Austria. Se coligarían contra Francia los Prusianos y otros príncipes alemanes. El 10 de Agosto los Jacobinos promovieron la toma del palacio de las Tullerías (el 1 de setiembre se encarceló en la Torre del Temple a la familia real a quien la comuna de París sindicaba como responsable de la coalición de naciones contra Francia). El mismo 10 de agosto un nutrido ejército austríaco-prusiano al mando del Duque de Brunswick invadió el territorio Francés, tomando la fortaleza de Longwy y la ciudad de Verdun. En París se produjeron las matanzas de septiembre. Belloc las describe así: “los supuestos cómplices conocidos y los que apoyaban a la corte en su resistencia y Alianza con los invasores, fueron arrestados por centenares. De estos prisioneros, hacinados en
  • 336.
    338 las cárceles dela ciudad, fueron muertos hasta un número de 1100 por un grupo pequeño pero organizado de asesinos durante los días en que se esperaba y llegó a la ciudad la noticia de la caída de Verdún". Semejante crimen espantó la conciencia pública de Europa y del pueblo francés. “Quieneslaordenaronformabanpartedeunpequeñocomitéqueactuóespontáneamente, y su jefe era Marat”. El 20 de setiembre la Convención Nacional celebró su primera sesión, que tuvo lugar en el palacio de las Tullerías. Ese día, se supo la noticia del triunfo de las armas de la Revolución en Valmy. El 21 de setiembre la Convención Nacional abolió la monarquía. En la sesión del día 22 de setiembre, comienza a utilizarse la palabra República para designar el nuevo gobierno. La Convención estaba integrada por tres fracciones políticas predominantes: - Losgirondinos:eran unaagrupaciónmoderadayconservadora,delaqueyasupra se ha hablado. - Los Montañeses: que se los designaba así por su ubicación elevada en el recinto. Esta facción estaba integrada por el Club de los Cordeleros -llamados así por haber nacido en un convento franciscano-; y por los Jacobinos, que eran Roussonianos de estricta observancia, presididos por Robespierre. - El llano: también denominados por la posición que ocupaban en el recinto. Se ha dicho de ellos que no tenían una definición demasiado precisa y que respondían a los intereses de la burguesía francesa. LaConvenciónentronizarálaPrimeraRepúblicaFrancesayjuzgaráycondenaráaLuis XVI a morir en la Guillotina el 21 de enero de 1793. La Condena a Muerte del Rey Albert Camus en su magnífica obra "El Hombre Rebelde", explica la condena a muerte de Luis XVI en estos términos: “Saint Just ha hecho entrar en la historia las ideas de Rousseau. En el proceso del rey, lo esencial de su demostración consiste..." (Ver el anexo “La condena a muerte del rey” pág. 102, de Albert Camus). Tras el regicidio, se producirán las sublevaciones de los católicos de la Vendee y se coligarán Inglaterra, Holanda y España, para terminar con la sangrienta Revolución Francesa. Los Jacobinos responderán instituyendo el “Comité de Salud Pública” Integrado por Danton,Cambon,Barereyotros6ciudadanos,perocuyolíderideológicoeranRobespierre, quien se convertirá en un férreo dictador. Los Girondinos son detenidos y comienza el período denominado “El Terror”, en el que fueron ajusticiados millares de ciudadanos franceses por la sola sospecha de ser contra revolucionarios. El Tribunal Revolucionario condenó en París a más de 2.627 personas a la guillotina, entre las que figuran Lavoisier -famoso químico-, Madame Roland -quien expresó: “Libertad, cuantos crímenes se cometen en tu nombre”, la reina María Antonieta, el Duque de Orleans y Andre Renier - poeta de nombre-. Este mismo esquema se aplicó en toda Francia. En la primera semana de abril de 1794 fueron ejecutados Danton, Desmoulins y otros partidarios de cesar el Terror por ser internamente innecesario, ya que las armas de la República, triunfaban sobre los ejércitos de las monarquías coligadas.
  • 337.
    339 Robespierrefueperdiendorápidamentesupopularidaddebidoaqueselosindicócomo el ideólogo delterror. Posteriormente intentó crear una nueva religión al “Ser Supremo” y revertir el ateísmo militante de la extrema izquierda jacobina. El 28 de julio de 1794 Robespierre fue finalmente guillotinado junto con 21 de sus partidarios. Inmediatamente cesó el Terror. En 1795 la Convención Nacional dictó una nueva Constitución que creaba el Directorio -un Poder Ejecutivo colegiado integrado por 5 miembros-, un Poder legislativo integrado por dos Cámaras -El Consejo de los 500-, y un Consejo de Ancianos, que aprobaba o vetaba las leyes emanadas del legislativo. La inestabilidad del Directorio hizo crisis en el año 1799. Sieyes y Barras, integrantes del Directorio, Mauricio de Talleyrand -Ministro de Relaciones exteriores y Fouché, jefe de Policía, generaron el golpe del 18 Brumario, que instauraría el Consulado, designándose a Napoleón, Sieyes y Ducós, como cónsules. En Diciembre Napoleón dictó una nueva Constitución, aprobada por un Plebiscito virtualmente unánime. El Poder Ejecutivo, sería desempeñado por el propio Napoleón, como Cónsul vitalicio. En 1804 Napoleón es proclamado “Emperador de los Franceses” por el Senado. El Papa Pío VII lo coronará ese mismo año y en una ceremonia solemne, en Notre Dame. En marzo de 1814, las naciones europeas coaligadas contra Napoleón toman París. El Emperador abdica y se restaura la Monarquía borbónica en la cabeza de Luis XVIII NapoleónesexiliadoenlaisladeElba,dedonderegresaráen1815,pararestaurareltrono imperial por 100 días. Una octava coalición de naciones monárquicas comandada por Wellington- vencerá a los franceses en Waterloo. El 8 de julio de 1815 volverá a restablecerse en el trono a Luis XVIII. CRONOLOGÍA DE LOS GOBIERNOS Y LAS CONSTITUCIONES DE FRANCIA POSTERIORES A LA REVOLUCIÓN Período Los Estados generales Monárquico La Asamblea Nacional: La constitución Monárquica de 1791. La República Jacobina. Convención Nacional Constitución Republicana de 1.793. (1792-1795) Período de: “El terror”-conducido por los jacobinos La República El Directorio LaConstituciónde1795 (1.792-1.795) (1795-1799) La Constitución de 1799 (13 de diciem bre). El Consulado La Constitución de 1802 (4 de agosto)(1800-1804) Otorga a Napoleón el consulado vitalicio. Comienza el período Napoleónico Período de la Revolución
  • 338.
    340 La Constitución de1804 (Senado Consulto del 18 de El Imperio mayo) instaura el Imperio - Napoleón es ungido Emperador. El Imperio es Restaurado durante 100 Días, tras el retorno de Napoleón desde la Isla de Elba. La Constitución de 1814: Restaura la monarquía legítima de los Borbones. Luis XVIII será ungido Rey de Francia. Su reinado se interrumpirá durante los 100 días de regreso de Napoleón. Luego de la Batalla de Waterloo, Napoleón será exiliado definitivamente en la Isla de Santa Elena. La Constitución de 1830: se pactó entre el parlamento francés y Luis Felipe de ORLEANS. Se establece una monarquía constitucional y liberal. La segunda República La Constitución de 1848: Establece la 2da. República. (1848 -1852) La Constitución de 1852: es formalmente Republicana, pero crea las condiciones para la restauración del Imperio El senadoconsulto del 7 de noviembre: instaura el Imperio - Es ungido Napoleón III en el Trono Imperial. La Constitución del 21 de mayo de 1870: será la última del período.El 4 de setiembre de 1870 se derrumba el Imperio debido a la derrota de Sedan, merced a la cual, Prusia resulta la Nación vencedora. La capitulación de Francia ante Prusia y la caída de Napoleón III producen una anarquía sin precedentes, el 18 de marzo. Se inicia el año 1871 con el ascenso al poder de un gobierno Revolucionario inspirado en el socialista que pretendía instalar la Dictadura del Proletariado. Thiers asume el Poder Ejecutivo de la República Francesa y establece el “gobierno provisional”se produce una breve guerra civil que concluye el 28 de mayo, con la derrota de Nacional los socialistas. - La Constitución de 1875 da origen a la III República. - La República de Vichy: La derrota de Francia frente a la Alemania Nazi, crea una situación institucional extremadamen- te difícil. La Ley del 10 de julio de 1940 de las cámaras de Burdeos dan origen al gobierno del Mariscal Petain, héroe de la Primera Guerra Mundial. Este gobierno desarrollará su actividad en una nación ocupada militarmente por Alemania. La tercera República finalizó en 1940. - La Constitución de 1946 -posterior a la conclusión de la 2da. guerra mundial-, institucionalizó la 4ta. República. - La Constitución de 1958 reguló la vida institucional de la 5ta. República. La Restauración Monárquica. Lalegitimidad (1.814-1.830) La Monarquía Orleanista (1.830-1.848) El Gobierno Provisional o de defensa Nacional (1.871-1.875) El II Imperio (1.852-1.870) La Comuna: 18-3-1.871/ 28-5-1.871 La República
  • 339.
    341 Sintetice los acontecimientosposteriores a la Revolución Francesa. ACTIVIDAD Nº 35
  • 340.
  • 341.
    343 La Reacción ideológicacontra la Revolución Francesa La Reacción ideológica puede esquematizarse en el siguiente cuadro sinóptico: 1.-Burke 1.-Los Reaccionarios 2.-De Maistre (son historicistas 3.-De Bonald y tradicionalistas) 4.-Donoso Cortés 1.-Royer Collard (ver los liberales) 2.-Los Doctrinarios 2.-Guizot 3.-Víctor Cousin (ver los liberales) 4.-Chateaubriand Edmundo Burke: 1729-1792- Escribió, entre otras obras: “Reflexiones sobre la Revolución Francesa”. Burke es un tradicionalista extremo que asigna a la Tradición Política el sentido de una revelación religiosa, porque consiste en un decantado depósito de las experiencias positivas y los resultados conseguidos por la especie humana. Las tradiciones de una nación son el reservorio de la civilización y constituyen la fuente de la Religión, de la moralidad, formándose en la guía y el árbitro final de la razón. Las Instituciones políticas integran un vasto y complicado sistema de derechos prescriptos y observancias consuetudinarias; estas prácticas son hijas del pasado y se adaptan al presente sin solución de continuidad. Es por otra razón que la Tradición constitucional y social debe ser objeto de una reverencia afín a la religiosa por ser una creación de la inteligencia colectiva. Desde esta perspectiva realizó un irónico ataque contra la divinización de la Razón realizada por la Revolución Francesa y de donde proviene su carácter intrínsecamente perverso. Esa exaltación de los principios abstractos hizo que la Revolución pretendiera hacer tábula rasa de la realidad existente, para lo cual, incurrió en metodologías intrínse- camente perversas y el Terror. La sociedad -según Burke- se basa en sentimientos profundos de amor y lealtad que se arraigan en la familia, la vecindad, el país y la Nación. Los elementos fundantes de la vida social están constituidos por un núcleo de sentimientos instintivos -que emergen de la estructura profunda de la personalidad humana- frente a los cuales, la razón y el egoísmo son superficiales. La base de la sociabilidad y la moral están dadas por la necesidad del hombre de ser parte de algo que trasciende su efímera existencia. De esta premisa deriva la comprensión de que las naciones no se mantienen unidas en virtud del egoísmo calculador, ni del racionalismo frío, sino por el sentimiento profundo de pertenencia a una nación determinada. Las ideas abstractas en política conducen a los pueblos a la locura y la destrucción. El espíritudetodaconstitucióneslacristalizacióndelasabiduríadeunpueblo,desutradición -que contiene en sí las claves del desarrollo institucional.
  • 342.
    344 El ente delEstadista consiste en conservar mediante el cambio, en adaptar la rutina consuetudinaria a los nuevos requerimientos y situaciones. Ensíntesis,unordenpolíticoesnaturalyarmónico,noporquesugobiernoseestructure respondiendo a principios abstractos y racionales -V. Gracia la división de los Poderes en un sistema de contrapesos y frenos- sino por provenir de un largo desarrollo histórico, que ha permitido seleccionar y contar las experiencias vividas. Este respeto por la tradición colisiona con la Revolución que intentó no solo subvertir el Régimen político, sino también aspectos sociales y hasta el calendario -la nomenclatura de los meses- el ejército, los estilos estéticos y la vida cotidiana. Un orden constitucional está revestido de autoridad en la medida en que provenga de un pasado inmemorial. La sociedad y los Estados son instrumentos de la Providencia Divina. El plan de Dios se revela a través de la Historia, y es en el Estado donde se realizan los grandes valores queridos por la economía de la providencia. El Estado es una asociación solidaria entre los vivos, los muertos y los que van a nacer, donde se suman y agregan todas las virtudes, la perfección, la ciencia y el arte. La constitución es un patrimonio colectivo que se logra para la acumulación de las experien- cias válidas, a lo largo de la historia. La libertad concreta de los hombres concretos es el resultado de una herencia. Es el patrimonio formado tras largas luchas sin desmayo y que las generaciones actuales aprovechan íntegramente. JosédeMaistre:1753-1821-Susobrasmásimportantesson:“ConsideracionessobreFrancia” -1796- y el “Ensayo sobre el principio generador de las Constituciones Políticas” -1814- Es un escritor ultramonárquico y absolutista, pero no consiente en que el gobierno real pueda ser arbitrario. Los Reyes están sometidos a la justicia Divina y en consecuencia deben gobernar para Bien de los pueblos. De Maistre se refiere a las Constituciones Escritas como un absurdo. Los Derechos de los hombres -afirma- no pueden ser escritos, salvo a título meramente declarativo. Las Constituciones en realidad reconocen derechos anteriores a toda norma positiva y de los que sólo se pude predicar que “existen porque existen”. Al igual que Burke, De Maistre es un enemigo declarado del Nacionalismo abstracto de la Enciclopedia y el Iluminismo. De Maistre cree que la Revolución Francesa en realidad entraba en los planes de la Providencia Divina, como una expiación, como un castigo purificador merecido por la Nación por sus faltas y pecados. De Maistre es Monárquico, católico y que cree en una concepción jerárquica de la sociedad. La Corriente Tradicionalista De Maistre y Bonald Los dos principales doctrinarios de la contrarrevolución en todo el continente son Joseph de Maistre (1753-1821), -ver supra- noble saboyano, y el vizconde de Bonald
  • 343.
    345 (1754-1840),gentilhombrefrancés:queMaistretieneinclinaciónporelmisterioyelsentido de la historia;Bonald es un razonador del pasado. Bonald tiene un sentido más agudo de los problemas sociales que Maistre; su "Législation primitive" denuncia el maquinismo y la escuela “material y materialista” de Adam Smith: “... Cuantas más máquinas existen en un Estado para aliviar la industria del hombre, más hombres hay que sólo son máquinas”. Aunque el pensamiento de Bonald sea distinto del de Maistre, ambos ofrecen notables semejantes. La experiencia contra la razón AligualqueBurke,MaistreyBonaldseburlandelaspretensionesracionalistasdelsiglo XVIII: “Juzgar todo según las reglas abstractas, sin consideración a la experiencia, fue un singular ridículo del pasado siglo” (Maistre, Du Pape). El hombre abstracto no existe; es irrisorio y peligroso el querer legislar para el hombre, el querer establecer Constituciones escritas y declaraciones de derechos: “La Constitución de 1795, como sus mayores, está hecha para el hombre. Ahora bien, no existen hombres en el mundo. He visto en mi vida franceses, italianos, rusos, etc.; pero, en cuanto al hombre, declaro no haberlo encontrado en mi vida; si existe, es sin yo saberlo” (Maistre, Considérations sur la France). Es preciso oponer a los sueños universalistas y a las pretensiones racionalistas las lecciones de la experiencia y de la sabiduría providencial. Maistre y Bonald dan a la palabra “naturaleza” el mismo sentido que Burke. La política natural está basada en la Historia: “Reconozco en política una autoridad indiscutible, que es la de la Historia, y en materia religiosa una autoridad infalible, que es la de la Iglesia” (Bonald,"Théoriedupouvoirpolitiqueetreligieux",tomoII).Lostradicionalistas,aligualque los liberales de la misma época, recurren a la Historia como principio de explicación y de justificación política; de esta forma Del Vecchio habla del “historicismo político” de la escuela tradicionalista. Sin embargo, la Historia está subordinada a los designios de la Providencia. Para Maistre, como para Bossuet la Historia es el producto de un orden providencial. Este “providencialismo” de Joseph de Maistre le conduce a presentar a la Revolución francesa como una expiación querida por Dios; a Napoleón, como el instrumento de la Providencia divina; a Francia, como investida de una misión religiosa; y a la guerra, como una obra divina. Esta concepción grandiosa de la Historia desvía a Maistre de los juicios sumarios que llenan la obra de Burke; lejos de empequeñecer a sus adversarios, Maistre los convierte en agentes de la voluntad divina. La sociedad contra el individuo Tanto para Bonald como para Maistre no son los individuos los que constituyen la sociedad, sino que es la sociedad la que constituye a los individuos; los individuos no existen más que en y por la sociedad, y no poseen derechos sino deberes respecto a ésta. Esta religión de la sociedad termina en religión del Estado, “la sociología se convierte en sociolatría” (Jean Lacroix, "Vocation personnelle et tradition nationale"). De esta forma el Estado se encuentra divinizado, el Gobierno se establece sobre bases teocráticas y la obediencia está siempre justificada: “La naturaleza del catolicismo le hace el amigo, el el conservador, el más ardiente defensor de todos los Gobiernos”. (Maistre, "Réflexions sur le protestantisme")
  • 344.
    346 El orden contrael progreso La sociología de Joseph de Maistre es una sociología del orden, y su obra expresa la nostalgiadelaunidad.Unidaddelafe (Utsintunum),unidaddelpoder,cohesióndelcuerpo social. Maistre y Bonald insisten en el papel de la familia y de las corporaciones, en los beneficios de la agricultura, que “debe ser el fundamento de la prosperidad pública en una sociedad constituida” (Bonald, "Théorie du pouvoir politique et religieux", tomo II). El orden tradicionalista es esencialmente jerárquico. El Gobierno más natural para el hombre es la monarquía; la soberanía es una, inviolable y absoluta. “Cuando se dice que el hombre ha nacido para la libertad se dice una frase que carece de sentido... El monarca pueblo es el más duro, el más despótico y el más intolerable de todos los monarcas” (Maistre, "Etude sur la souveraineté"). Maistre subordina estrechamente el poder temporal al poder espiritual, y atribuye al Papa una especie de magistratura universal. Condena las tesis galicanas, y su libro "Du Pape" (1819) constituye la más perfecta expresión del ultramontanismo político. Experiencia, sociedad, orden, unidad, Providencia: estos temas constituyen el fondo común del tradicionalismo universal. La obra de Joseph de Maistre y de Bonald comporta pocas referencias precisas a las tradiciones francesas; es menos tradicionalista que contrarrevolucionaria. La reacción política contra la Revolución El Congreso de Viena El Congreso de Viena reunió a las cuatro grandes potencias Europeas que lucharon contra la Francia Revolucionaria: Inglaterra, Austria, Prusia y Rusia. El propósito consistió en evitar la propagación del ideario de la Revolución Francesa. Las políticas emergentes y concertadas fueron: 1) Restablecimientodelasmonarquíaslegítimasquehabíansidoprivadasdesutronopor Napoleón -caso más palmario el de España, donde se restauró en el trono a Fernando VII- 2) La política de equilibrio Europeo- Para lograrla se reestructuró el mapa de las naciones Europeas con el objeto de evitar que una potencia tuviese una preeminencia determinante en desmedro de otras. De estas anexiones, divisiones y cesiones resultó que: Rusia anexaba Finlandia y Polonia. Austria anexaba la Lombardía y el Véneto (Italia del Norte) y renunciaba a Bélgica. Bélgica y Holanda unidos formaban los países bajos. Suecia y Noruega formaron un solo Reino. Prusia anexó la Renania.
  • 345.
    347 Surge la ConfederaciónGermánica integrada por 38 Estados, en el espacio que dejó el Santo Imperio Romano Germánico desaparecido en 1806. Inglaterra aseguró su imperio marítimo. El secretario y numen del Congreso fue Metternich, Canciller de Austria. La Santa Alianza: en setiembre de 1815 Rusia, Austria y Prusia resolvieron establecer una alianza que tenía como fin la conservación de la paz y la concordia entre los pueblos, bajo el signo cristiano. Esta “internacional de los pueblos” -según Metternich- a la que se agregaron Francia, Inglaterra y España; verdaderamente cumplió ampliamente el objetivo previsto de sofocar los movimientos libertarios en Europa, pero no pudo hacer lo propio con las ex-colonias americanas de España, por la oposición de Inglaterra -especialmente durante el período de Cord Canning) y de los EEUU, (La Doctrina Monroe que se sintetiza en la frase: "América para los Americanos"). En nuestro país el legitimismo originó el partido de los “cuicos” que propiciaban poner en el Trono de las Provincias del Río de la Plata a un descendiente del turco. Belgrano se encontró entre los "cuicos" más conspicuos.
  • 346.
  • 347.
    349 a)Sintetice las ideascontra-revolucionarias de los siguientes pensadores: - Burke - Rivarola - Maistre - Boncald ACTIVIDAD Nº 37
  • 348.
  • 349.
    351 CORRIENTES DE PENSAMIENTOPOLITICO DEL SIGLO XIXY XX Saint Simon Claude 1760-1825 - Noel Babeuf 1761 Socialista de la Revolución Francesa Romántico Fourier - 1772-1837 - Charles o Owen -1771-1858- Robert utópico Luis Blanc -1811-1882- El socialismo Socialismo Marx Carl: 1818-1883: "El capital" El manifiesto Científico Engels Federico: 1820-1895 comunista o Marxismo Lenin Vladimir: 1870-1424 Individualista Marx Striner -1806-1956- “El único y su propiedad” Bakunin -1814-1876- Mixail El Anarquismo Colectivista Kropotkin -1842-1921- Pieta Revolucionario Tolstoy -1828-1910- Quesnay: Fisiócrata Liberalismo Económico Benjamín Constant 1767-1830- La democracia en América Liberalismo Francés Francois Guizot Royer Collard 1768-1846 Inspirador Los de la Constitución de 1814 doctrinarios El Liberalismo Víctor Cosin -1792-1867 Jeremías Bentham -1748-1832 El utilitarismo James Mill 1770-1836 Británico John Stuart Mill 1803-1873 Liberalismo Inglés Herbert Spencer -1820-1903 LiberalismooArwiniano Thomas Hill Green -1826-1882 Escuela de Oxford El idealismo Gerog Hegel - 1770-1831- Idealismo Alemán - La dialéctica alemán de la Historia Fichte -1762-1814- “Discursos a la Nación Alemana” José Mazzini -1805-1814- “La joven Italia” El nacionalismo Jubes Michelet -1798-1874- Barrés 1862-1823 Charles Maurras -1868-1951 "L’Action Francaise" Renan -1823-1892- Peguy -1873-1914. Diagramadecontenido-UnidadVIII
  • 350.
  • 351.
    353 UNIDADVIII LOS SIGLOS XIXYXX El Liberalismo Emile Faguet en su obra “Politiques et Moralistes de XIX e siecle”, señala a Benja- mín Constant como el verdadero padre del Liberalismo político. Pero no parece sensato adjudicar a un solo autor la autoría de una doctrina, cuyos principios fundamen- tales había esbozado John Locke y que se vieron plasmados en la Revolución Americana y en la Constitución que fue su consecuencia. Benjamín Constant (1767 - 1830) Tiene sin embargo el mérito de haber perfilado con precisión “el Liberalismo puro”, de “Contorno neto y sin aristas”, “con rasgos de una suprema distinción”. Su “Cours de politique constitutionnelle” (que es una recopilación de sus escritos y conferencias efectuada por Laboulage), es un texto denso de enseñanzas. La libertad para los antiguos consistía “en la división del poder social entre los ciudadanos de una misma patria”. La libertad para los modernos es la seguridad de los goces privados y las garantías concedidas por las instituciones para asegurarlas. La libertad es pues “asegurar al hombre la disposición y la expansión de sí mismo, donde quiera que esté, por el solo hecho de ser hombre”. “Existe una posición de la existencia humana que necesariamente queda presa de todo contralor social. La soberanía existe de una manera limitada y relativa. Su imperio termina en el punto en que comienza la independencia de la existencia individual. Ningún poder en la tierra es ilimitado, ni el del pueblo, ni el de la ley. Entiendo por libertad el triunfo de la individualidad, sobre la autoridad despótica y sobre las masas que reclaman el derecho de someter a las minorías al imperio de la mayoría”. ElEstadominimista:elEstadodebeserreducidoasumínimaexpresión,oponiéndose al Estado totalitario que lo precedió. El gobierno debe ser mínimo para no obstaculizar el desarrollo de los individuos que lo integran. El constitucionalismo: no hay libertado sin constitución. La Constitución es el instrumento idóneo para asegurar la libertad. La propiedad: la propiedad asegura el ocio mínimo que posibilita la capacitación del hombre para el ejercicio de los derechos políticos. LosaportesdeBenjamínConstantaldesarrollodelconstitucionalismodemocráticohan sido muy fecundos. Los Doctrinarios Pierre Paul Royer Collard (1763-1845) Fue el jefe de la escuela de los doctrinarios, opuestos a las demasías y desafueros realizados por la Revolución Francesa.
  • 352.
    354 Su discípulo FrançoisGuizot lo pintó como un hombre de “la época antigua, a quien la Revolución había desarrollado sin dominarlo y de la que él, con severa independencia, juzgaba principios, actos y personas, sin discutir su causa primitiva. Era espiritualista en filosofía y realista en política”. Desde su cátedra de la Sorbona, señalará la primacía absoluta “de la persona sobre el Estado”. “Nosotros, personas individuales e idénticas verdaderos seres hechos a imagen de Dios y dotados de inmortalidad, tenemos en nuestras gloriosas facultades el discerni- miento religioso; pero Dios no se lo ha dado a los Estados, quienes no tienen los mismos destinos”, afirmará en plena época del absolutismo napoleónico. Su realismo en materia política lo hará encontrar un acuerdo entre el legitimismo monárquico prerevolucionario y los aportes del nuevo orden, que se plasmará en la constitución de 1814 que estableció una monarquía constitucional. La Monarquía Constitucional asegura la existencia de un poder legítimo e institucionalizado -es decir firme y fuerte- y la libertad de los individuos. El poder real no está dividido al estilo sugerido por Montesquieu, sino limitado. “La Cámara es un poder auxiliar de la autoridad regia y no un poder rival”. Royer Collard no es partidario de un poder absoluto, porque la propia constitución establece precisos límites y claras competencias al monarca. Los doctrinarios aceptan los aportes de la Revolución -no sus excesos- y la Democratización del Estado: “que otros se aflijan y enojen; en lo que a mí respecta, doy gracias a la Providencia por haber atraído los beneficios de la civilización a un mayor número de criaturas". La Constitución de 1814 consagró las libertades individuales -cuya definición proviene de la Revolución Francesa :la libertad de prensa, la libertad de cultos y de trabajo y la inmovilidad de los jueces. Víctor Cousin 1792-1867 Es un discípulo de Royer Collard y participa de su posición y su doctrina. Guizot 1787-1874 A los 25 años comenzó brillantemente su carrera como profesor de la Sorbona. A los 28 años fue negociador en Gante junto a Luis XVIII. A partir de entonces ocupó diversos cargos, entre ellos el de Ministro por 13 años y jefe de gobierno durante 7 años. Guizot cree como Aristóteles en el gobierno moderado y moderador de la clase media -el justo medio entre la irracionalidad de las masas y el espíritu desmesurado de los poderosos-. La clase media de Guizot es una oligarquía activa e industriosa, que por su experiencia triunfante en los negocios, representa la opinión sensata y es capaz de gobernar de acuerdo a la razón y de conformidad a un esquema liberal. Chateaubriand En su obra “Le genie du Christianisme (1802)”, plantea que entre las ventajas del cristianismo no sólo están las que se han propagado en el orden social, mejorándola hasta lo indecible, sino que también cumple un rol fundamental en la liberación del individuo, de la persona humana. En sus memorias d’outra-tombe, se lamenta haber sido recurrente en sus
  • 353.
    355 afirmaciones sobre elcristianismo como fuente de estabilidad, desarrollo y justicia social y expresa que se debe destacar ahora como garantía del porvenir. Cree que “la libertad no proviene del pueblo ni del rey, ni sale del derecho político sino del derecho natural o antes del derecho divino. Emana de Dios que deja al hombre su libre albedrío”. Como Royer Collard se manifestó por la monarquía legitimista y constitucional. Tocqueville (1.805-1.859): Ver Anexo I El Liberalismo Inglés Jeremías Bentham (1748-1832) El utilitarismo de Bentham se fundamenta en su intento de teorizar sobre el Estado Benéfico, en el que se logrará la felicidad del mayor número de individuos. Esta “utilidad general” surgirá de la armonía espontánea, que se produce cuando existe lamayorlibertadindividualyelmenorgradodeintervencionismodelEstado.Losindividuos librados a la búsqueda de su propio placer -norma y medida de la conducta social- y huyendo del dolor, lograrán que la felicidad alcanzada por cada uno, construya la felicidad general. Según Benthan, debe seguirse al pie de la letra la consigna fisiocrática -”dejad hacer, dejad pasar”. Jammes Mill (1773-1836) Pertenece la línea utilitarista. El estado tiene un fin negativo que consiste, en no actuar, salvo cuando su presencia deviene imprescindible. Cada persona podrá así procurar la satisfacción de sus intereses personales sin trabas de ninguna especie. John Stuart Mill (1806-1873) Hijo de Jammes Mill expresa que el Estado debe crear las condiciones para que pueda asegurarse la libertad concreta de las personas. Herbert Spencer (1820-1903) Recibe la influencia de Darwin y aplica a la sociedad una concepción biologista que se fundamenta en la supervivencia de los más fuertes y útiles y la postergación de los más débiles. Esta dinámica conduce a una espontánea creación del bienestar, sin intervención del Estado. Cuando existe intervención Estatal, se quiebran los mecanismo de autoregulación espontánea y se introducen factores de desequilibrio social. Thomas Hill Green (1826-1882) Pertenece a la Escuela Liberal de Oxford, que cree que el Estado debe participar positivamente en Beneficio de la libertad, asegurando la dignidad del hombre y un marco adecuado para que la libertad individual no entre en colisión con el bienestar general.
  • 354.
    356 El Socialismo La palabrasocialismo fue acuñada por el pastor protestante Alexandre Vinet, en un artículo publicado el 23 de noviembre de 1831 en el semanario “le semeur”, como una corriente opuesta al individualismo. Posteriormente esta palabra fue puesta de moda por Louis Reyband en la “Revue des Deux Mondes”. El socialismo constituye una posición crítica y de rechazo al liberalismo y a su posición sobre la inflexibilidad de las leyes económicas y sobre todo al capitalismo industrial naciente, con sus calamitosas consecuencias sociales al inicio. Las definiciones sobre el socialismo según Griffith superaban las 250 ceroux - discípulos de Saint Simon- se atribuía también la paternidad de la palabra. GaetanPinoupropusoquesedenominasesocialistaacualquierdoctrinaqueproponga lograr "la igualdad de condiciones mediante la supervisión de la propiedad individual y la colectivización de su economía”. Frente a la libertad y la igualdad formal que propugna el liberalismo, el socialismo pretende la igualdad real. Para lograrlo, se requiere una conducción unificada del Estado. Los socialistas utópicos -Saint Simon, Fourrier y otros- creen que ganando los espíritus, el socialismo se impondrá por la sugestiva gravitación de sus ideas. El socialismo de Babeuf o Blanqui cree que la Transformación sólo es posible por la forma democrática del poder. Otra vertiente del socialismo encarnada por Proudhon considera que la Revolución pasa por la desaparición del Estado. Saint Simon: Claude Henri de Rouvray, Conde de Saint-Simon, fue como Laffayate un combatiente por la libertad americana y un aristócrata, poseído por grandes ideales. Sus obras más importantes fueron: "Bosquejo de una nueva Enciclopedia", "Sistema Industrial" y "La Historia del Hombre". Dice “He recibido la misión de sacar los poderes políticos de manos del clero, de la nobleza y del orden judicial para hacerlos recaer en las de los industriales” ("Sistema Industrial"). Su sistema, como puede apreciarse, afirma la prevalencia de lo económico y la necesidad del intervencionismo Estatal para asegurar la igualdad concreta de todos los hombres. Charles Fourier: Parte del supuesto de que todos los males del hombre parten de haberse apartado de la naturaleza para quienes exclusivamente por la razón -enemiga de Dios-. La organización del instinto y la pasión, Voces de Dios, se hará a través de unidades cooperativas de 400 familias que vivieran una vida natural, viviendo sobre 400 hta. Sus unidades agrícolas se denominan falansterios, que se organizan voluntariamente y según la especial vocación de cada uno. Susobrasmásimportantes: “Teoríadelos4movimientos”1808,TratadodeAsociación doméstica agrícola, 1822.
  • 355.
    357 Robert Owen: Esun empresario galés que se dedica a la filantropía y el paternalismo con sus obras. Estableció en Escocia su “colonia interior” -New Lanark- más de 3000 obreros vivieron bajo una organización cooperativa modelo, donde se había suprimido la coacción estatal, la policía y las prisiones. Según Owen también se había logrado un alto nivel de vida virtuosa, donde se había erradicado el alcoholismo y el crimen. Ofreció su experiencia a los gobiernos de Europa a través de un “manifiesto”. En 1849 viajó a los EEUU para fundar nuevas comunidades. Luis Blanc: señala la necesidad de contar con el Estado para realizar la Reforma Socialista. Carlos Marx: Carlos Marx nació en el seno de una familia judía que se había convertido al protestantismo. El padre era un abogado de cierto prestigio y una discreta cultura pequeño burguesa. Marx estudió historia, derecho y filosofía. Su tesis doctoral presentada en la Universi- dad de Jena en 1841 para graduarse en filosofía, versaba sobre: “Diferencia entre la filosofíanaturaldeEpicuroyladeDemócrito”,ambasdecaráctermaterialistayantirreligiosa. Esta tesis demuestra el alineamiento de Marx con la línea filosófica griega que arranca en Heráclito y se continúa en los filósofos citados. Esta influencia se acrecentará fuertemente por el impacto que ejerció el filósofo materialista Fewerbach -1804-1872- en su obra la “Esencia del Cristianismo”, en la que sostenía que la religión deshumaniza al hombre. Recibió también la decisiva influencia de Hegel de quien tomó su sistema dialéctico como una de las clases para desentrañar el desarrollo de la Historia. 1.-Sistema dialéctico de interpretación Fuentes ideológicas de la Historia: Hegel del Marxismo 2.-Materialismo Antirreligioso: Fewerbach Entre las relaciones que acuñó Marx a lo largo de su vida fueron de trascendental importancia su relación con Proudhom y su amistad con Engels, con quien redactó “El manifiesto comunista” que se publicó en 1848. El manifiesto no sólo explica su doctrina sino que constituye un plan de acción política de alcances mundiales. Su obra más importante es “El Capital”, donde expresa ampliamente sus teorías proféticas que se explican más adelante. Marx va a señalar una diferencia fundamental entre los socialismos precursores del Marxismo -socialismo utópico- y su propias formulaciones, pretendidamente basadas en la ciencia. Su socialismo sería pues “El socialismo científico”.
  • 356.
  • 357.
    359 a)Elabore el siguienteglosario: - liberalismo - nominalismo - constitucionalismo b)Desarrolle un cuadro sinóptico con los doctrinarios. c)Qué características principales presenta el liberalismo inglés? d)Explique los conceptos de socialismo utópico y científico. ACTIVIDAD Nº 37
  • 358.
  • 359.
    361 La Filosofía Permanentey La Dialéctica (hegeliana y marxista) La línea de la Filosofía Permanente se inició con Parménides -el filósofo del ser- y se continuará a través de Sócrates, Platón, Aristóteles y Santo Tomás de Aquino, entre otros. Esa posición, sobre la que se ha edificado la cultura occidental se opone a la Filosofía Dialéctica que reconoce su origen en el pensador pre-socrático Heráclito de Efeso. Hegel retomó la idea Heracliteana y se dispuso a determinar un “principio especulativo de síntesis” que resumiera el pensamiento moderno. Esta lógica sintética -contraria a la lógica analítica característica de la ciencia- consistiría en el método intelectual que haría posible explicar los procesos de flujo y reflujo histórico, (planteado entonces por la enorme destrucción causada por la Revolución Francesa, la Restauración Napoleónica y luego el legitimismo borbónico). La Dialéctica permite sostener la hipótesis de los momentos de Revolución y Recuperación, como instancias lógicas del movimiento histórico. Las Instituciones obsoletas son determinadas por las fuerzas vivas de la sociedad, pero el equilibrio y la estabilidad deben ser restablecidas por las fuerzas creadoras de la nación. Esta oscilación permanente entre la destrucción y la reconstrucción es impulsada por fuerzas impersonales y objetivas inherentes a la propia sociedad, donde la voluntad humana no cuenta -cree Hegel-. El Estado Nacional es el verdadero protagonista del proceso dialéctico, porque es una unidad que sintetiza el genio de las naciones y es el elemento de su progreso histórico. El Estado es el verdadero creador del arte, la moral, la religión y el derecho. El método histórico: la filosofía política de Hegel se fundamentó en el Estudio de la historia. El método dialéctico consistirá en el "descubrimiento de la ley que rige el progreso histórico" y que luego se explicará detalladamente. Cuadro sinóptico de las líneas filosóficas de Occidente Heráclito Hegel Hegelianos La guerra es la La dialéctica dederecha madre de todas del espíritu (Nietzche) las cosas El idealismo alemán Hegelianos de izquierda (Marx el ma- terialismo Dialéc. La dialéctica de la Historia El comunismo ParménidesPlatón: el utopismo Larealidadde La metafísica Ladualidad la idea o el delmundo ser de las cosas San La Civitas Agustín DEI La materia: está sometida a la apariencia y el fluir constante Aristóteles: Sto. Tomás Realismo El realismo de Sentido La Metafísica Aquino común La Metafísica Pertenecea losarquetipos que se ubican en la mente de Dios - El mito del súper hombre - El mito del héroe - El retorno a los presocráticos: Exaltación de lo dionisíaco. Execración de lo racionalapolíneo. La Civitas Terrena Perteneceal mundo de la materia FilosofíaDialécticaFilosofíaPermanente
  • 360.
    362 La Filosofía Dialéctica:sus fuentes La estructura trinitaria del progreso, es una idea que acuñó en el medioevo Joaquín de Flora. Su teoría es que la historia del tiempo humano es una contrafigura del movimiento trinitario de Dios. Un tiempo correspondió al Dios Padre; la Encarnación, era el tiempo del hijo,yprontoseinauguraríaelmileniodelEspírituSanto.LatesisescatológicaJoaquinista, profundamente impregnada por las doctrinas gnósticas, hizo camino en la línea del pensamiento no-ortodoxo. Estuvo presente en la periodización humanística de la historia (en antigua, medieval, moderna), en las doctrinas de Turgot, Hegel, Comte y Marx, que trataron de dar una explicación inmanente al significado de la historia. El progreso secularizado se convierte paulatinamente en un proceso interior al mundo. Marx destronará al Dios trascendente como protagonista y amo del tiempo, para reemplazarlo por el hombre. Su tesis es que Dios es sólo una proyección de lo mejor del hombre en un más allá idealizado. El momento decisivo de la historia se dará cuando el hombre tome conciencia de que él mismo es Dios, y entonces, se convierta en un superhombre que resuma las excelencias divinas. Pero no es posible comprender a Marx sin penetrar previamente en la filosofía hegeliana. Hegel: la metafísica hegeliana como ruptura de la filosofía permanente de la civilización occidental y cristiana LatradiciónmetafísicadeOccidentereconocesufuenteenelpensamientoparmenidio, que esbozó los principios lógicos-matemáticos de la identidad y de no contradicción. Estos principios que sirvieron de pilares a la construcción de la filosofía occidental se sintetizaron en las fórmulas siguientes: el ser es: o A=A y el no ser no es. Platón y Aristóteles construyen sus sistemas que luego serán transvasados a la teología cristiana por los padres de la Iglesia, y luego por San Agustín y Santo Tomás, sobre la base de los principios enunciados, que concuerdan con la formulación divina de la Biblia, donde Elohim se define como “Yo soy el que soy”. Hasta la aparición de Hegel ningún pensador desafió la verdad del principio lógico, aún no aceptando su aplicación metafísica. El filósofo Alemán quería renovar totalmente la filosofía porque según él, toda la tradición occidental no servía para explicar la “ley del progreso”, mediante la razón. El proceso histórico podía ser desentrañado por la inteligen- cia humana, si se conocían las leyes de su dinamismo. Lametafísicapermanente,condensadaenelprincipio“elseresyelnosernoes”,según Hegel era estéril, porque no podía explicar el movimiento, el devenir. Hegel pretende encontrar una fórmula que explica el progreso y que asimismo permite al iniciado desentrañarlossecretosdelfuturo.Elprocesodeldinamismohistóricoestambiéntrinitario y su motor es la contradicción. Según su teoría, las cosas contienen en sí mismas a su principio opuesto. Un ente puede a la vez ser y no ser. Para la tradición occidental de pensamiento basada en el principio lógico de identidad y de no contradicción: “A=A” siempre. Hegel en cambio sostiene que “A es siempre B”. Hegel afirma que el principio de identidad, no explica el desarrollo del universo. Si existiese un ente “A” (que puede ser Dios, una civilización o un hombre) totalmente aislado y nada más que ese solo ente, ¿cómo podríamos llegar a B? El progreso de un estadio haciaotroseríainexplicable.LaúnicasituaciónquepermiteexplicarelprogresodeAhacia
  • 361.
    363 una situación nueva,es a través de la contradicción de A=B...A=B. A debe moverse, trascenderse a fin de contradecir su propia realidad y encontrar un nuevo punto de equilibrio posterior por la superación de su propia contradicción. Un ejemplo claro de esta mecánica la desarrolla el propio Hegel, cuando analiza la idea del SER. ¿Qué quiere decir Ser? El ser es el concepto más extensivo que puede plantearse, porque abarca a todas las cosas que son en su acepción más genérica, seres. El concepto de ser no define pues ninguna cosa individual, porque las abarca a todas. Es evidenteentoncesquenosirveparadesignarodefiniraunarealidadconcreta.Elconcepto deserestangenéricoquepuedeidentificarseconel“noser”.(elsernadadefine,ergonada es) “Ser como ser, sin ninguna añadidura, es no ser”. El ser genera su propia contradicción “el no ser”. ¿Cómo puede resolverse esta tensión que crea el concepto ser-no ser? Es necesaria filosóficamente la existencia de un tercer estadio que trasciende e integra a los opuestos, en una síntesis final. Ese momento es el camino o devenir-cambio. No se cristaliza en una noción estática de ser ni en una idea negativa del no ser, sino que es un momento positivo que puede ser definido como un llegar a ser. No hay cosas que son, sino procesos que llegan a ser. Toda la realidad está sometida a la dialéctica del ser y del no ser, que se resuelve en una síntesis dinámica. Esta síntesis es tesis de una nueva antítesis, a su vez se resolverá en una síntesis.
  • 362.
  • 363.
    365 a) ¿Qué esla dialéctica? Explique a través de un ejemplo. b) ¿Por qué la filosofía hegeliana representa una ruptura con la de Occidente? ACTIVIDAD Nº 38
  • 364.
  • 365.
    367 La Historia La accióndialéctica entre Dios y el mundo, se resuelve en una permanente contradic- ción, en una síntesis que es la Historia. Dios es la forma en que los hombres conciben la idea de lo absoluto. El espíritu absoluto resuelve su actividad en el pensar. Dios piensa en lo que no es el mismo Dios, en su contradicción. El opuesto del espíritu o del pensar es la naturaleza, que no se piensa sino que ha sido pensada. La contradicción entre las cosas y el pensamiento es que aquéllas son su objeto. Entre Dios y la naturaleza existe la contradicción de que ésta es creada y pensada, es objeto del pensar divino. La tensión entre el pensamiento y lo pensado (una piedra no piensa, sino que es pensada) genera una tensión dialéctica que se resuelve en el devenir. La historia es la síntesis que reunifica los extremos opuestos (Dios y la naturaleza) y permite el progreso a través de su estructura trinitaria: Dios es la tesis; la naturaleza, la antítesis, lo contrario a Dios; la síntesis que se produce tras la guerra entre los opuestos, es el devenir histórico. La dialéctica implica una ruptura con la tradición filosófica occidental basada en el principio de identidad y de no contradicción que señala la realidad y consistencia de las cosas. Las cosas y los seres tienen una realidad estructural, que elimina la posibilidad de que al mismo tiempo sean sus opuestos. La filosofía permanente explica el movimiento y el progreso, no mediante la dialéctica, sino mediante un proceso lógico de desarrollo de las cosas y los seres hacia su logro como naturaleza. Una semilla es un árbol o una flor en potencia. Contiene en esencia los principios seminales de su desarrollo. Las relaciones de potencia y acto son las que explican la continuidad del progreso de los seres y las cosas. Hegelinhumólacreenciaheráclitadequelaguerraeslamadredetodaslascosas;para todo progreso son necesarias la violencia y la contradicción es un supuesto del cambio. El Materialismo Dialéctico Marx,recogelamecánicahegelianaperolaaplicaalanaturalezamaterial,despojándola de toda espiritualidad. El mismo Marx explica la diferencia entre su postura y la de su maestro. “Para Hegel (pontifica) el proceso mental es creador de lo real, y lo real es sólo una manifestación de la idea, para mí la idea no es otra cosa que lo material trasladado al interior de la cabeza humana”. La realidad material, es dinámica y activa, porque el movimiento es la esencia misma de la materia. Ese movimiento es el que induce al progreso. La dialéctica de la Tesis, Antítesis y Síntesis aplicada en la naturaleza, permite explicar desde una óptica materialista, el desarrollo del universo, desde los elementos primigenios hasta la historia del hombre. "La aparición de nuevas criaturas o formas, sólo puede explicarse como saltos de la naturaleza, producción súbita de una realidad dual cuantitativamente nueva en virtud de un desarrollo en un ser ya existente. Un desarrollo cuantitativo en una realidad termina por producir una forma nueva”. El progreso humano merced a la explicación del materialismo dialéctico, sólo puede explicarse mediante la ciencia económica, ya que ésta es la ciencia del hombre en cuanto a la materia. Las creaciones del espíritu, la religión, la cultura son epifenómenos de la organización productiva (“superestructuras que se fundamentan en lo económico”). El Manifiesto Comunista (1848) pontifica que: “En cada época histórica, el modo dominante de producción o intercambio económico y la organización social que tiene que seguirse de ellos, forman la base sobre la cual esa época está construida. Desde esa base hay que
  • 366.
    368 explicar la historiapolítica e intelectual de dicha época”. Engels se encargará de perfilar aún más este concepto, negando autonomía y realidad al espíritu humano. El supuesto filosófico de que progreso sólo nace de la confrontación violenta y que el motor de la historia es la lucha de clases, señala el método de acción política del marxista: “La violencia institucional o revolución proletaria”. “Esa violencia está justificada por la misma lógica de la historia”. Los momentos de la dialéctica histórica de occidente según Marx son: 1.-TESIS: se trata de una comunidad cuya economía es de base agraria. Los artesanos que realizan las manufacturas son propietarios de sus máquinas y herramientas, de su arte. La sociedad vive inmersa en el orden natural y participa de sus ritmos vitales. La producción está disciplinada por normas éticas que instrumentan las corporaciones de los oficios. No existen síntomas de alienación. Esta descripción se ajusta en gran medida a la sociedad occidental medieval. 2.-ANTÍTESIS: se trata de una sociedad que se ha sofisticado al adoptar la industrializa- ción, basada en la máquina y la tecnología. El pivote del sistema es la máquina, que resulta costosa en extremo. Es premisa condicional la producción a la existencia del capital para la adquisición de los nuevos acervos industriales. Los medios de producción en consecuencia sólo son poseídos por quienes tienen capital. Esa minoría se irá estrechando a medida que la competencia desenfrenada, destruya a los empresarios menos aptos. 3.-SÍNTESIS: la radicalización de los antagonistas en capitalistas y proletarios (empobre- cidos y explotados), se traduce en un momento final que se desenvuelve como lucha revolucionaria. Cuando el sistema capitalista llega al cenit, se produce la revolución del proletariado que instaurará una sociedad sin clases. Esta síntesis será la culminación de la historia, porque el Estado proletario, suprimirá la propiedad privada, que es el fundamento económico de las clases sociales. Al desaparecer la causa material en que se originan las clases, éstas también se diluirán, suprimiéndose así el motor de la historia (que es la lucha de clases). En este momento de cristalización final de la historia, el hombre alcanzará su madurez ysufelicidad,porquehabráconstruidoyplanificadoelparaísoterrenal,mediantesupropia inteligencia y voluntad. El carácter gnóstico del mesianismo materialista de Marx, se patentiza en su confianza infinita en el poder del hombre para ordenar el mundo more- geométrico. El hombre por sus propias fuerzas puede tomar por asalto el paraíso y transformarse a sí mismo en Dios. Dios no existe como ser trascendente, pero sí como proyección de los anhelos de la perfectibilidad humana. El hombre no es sabio, ni bueno, ni justo, pero aspira a serlo. Es por esa razón que crea un Dios que objetiva fuera de sí sus aspiraciones, para imitarle. Es un ser imaginario, un espejo donde el hombre quiere ver su arquetipo, a fin de procurar su propia perfección. Marx toma esta doctrina de Fewerbach y la proyecta dentro del dinamismo dialéctico. Su lema expresa que los hombres no sólo serán imágenes de Dios, sino que podrán tornarse ellos mismos en dioses. En procura de esa finalidad, es que deben destruirse las religiones que creen en un dios trascendente, para que el hombre gire en torno a sí mismo y se transforme en “el ser”. Es por esa razón que Marx considera a la religión como el “opio de los pueblos”.
  • 367.
    369 El paraíso marxistase logrará tras un largo período de “dictadura del proletariado”, en el cual el Estado se irá marchitando. La sociedad comunista llegará a la perfección cuando se pueda suprimir el Estado, con lo que se arriba al anarquismo puro. En el aspecto religioso Marx es profundamente anticristiano, convirtiendo a su doctrina en la antítesis perfecta de la tradición judeo-cristiana. 4.- LA LEY DE CONCENTRACIÓN DEL CAPITAL: el sistema capitalista por su lógica interna contiene la semilla de su propia destrucción. El capital se irá concentrando cada vez más en menos manos y la clase proletaria se engrosará con nuevos integrantes, procedentes de capitalistas y burgueses desplazados. Esta destrucción progresiva de los capitalistas, ocurrirá inexorablemente, por la competencia entre los mismos capitalistas. La concentración del capital, también será una necesidad del sistema competitivo, ya que sólo podrán sobrevivir, merced a la inversión constante, que les permitirá salir airosos de la lucha por la supervivencia. La ley de concentración del capital y la despauperización progresiva de las clases sociales, culminaba en el momento que el proceso llegaría a su cenit. Era el momento de la Revolución, en que por la lógica inmanente al sistema, éste habría creado su antítesis: era el momento de “expropiar a los expropiadores” y socializar los medios de producción. Con esta medida se habría dado el primer paso hacia la supresión de las clases sociales, que básicamente se generan por la posesión de los medios de producción. 5.-TEORÍA DE LA PLUS-VALÍA: el valor de los bienes, es el valor de las horas de trabajo que se requiere para su producción. Sin embargo, el capitalista confisca el plus-valor que representa el precio que siempre es mayor que los salarios de los obreros. Por esa razón el régimen capitalista, es un sistema injusto de explotación. La teoría del valor-trabajo, ha sido superada por la economía moderna a partir de la Escuela de Valor Marginal. Ningún economista serio cree hoy en esta hipótesis de Marx. La plus-valía ha pasado a ser un argumento de tipo político y a los meros efectos argumentales. El marxismo intenta explicar la estructura del universo en términos asequibles a la razón. Es una teoría sobre el sentido del tiempo humano, cuyos secretos son poseídos por los adictos a la religión del materialismo dialéctico. El marxismo concibe al hombre como un epifenómeno de la materia, niega la libertad y el espíritu humanos. Considera que el hombre se encuentra sometido a un destino inexorable, producto de fuerzas externas al hombre mismo y cuyo motor es la lucha de clases, la dialéctica del permanente conflicto. El cardenal Danielou expresa que el cristianismo, en su vertiente católica, tiene un sentido de la historia que es mucho más humanista y lógico. La Iglesia ve la historia como unproductogenuinodelalibertadhumana.Elcristianosesabedueñodesudestinoeterno, pues Dios lo dotó de capacidad de elegir. Elhombrereligiosonosedejaaplastarporundestinopretendidamenteinexorable,sino quecreasupropiodestinosiguiendosuimperativomoral.Tieneunparadigmaquerealizar, que cumplir en sí mismo. Su voluntad y su ser deben enderezarse hacia la imitación de Cristo. (Kempis)
  • 368.
    370 El Socialismo utópico Fuellamado así por Marx porque predicaba la implantación de sistemas de armoniza- ción social basados en la convicción sobre las bondades intrínsecas del ser humano y su predisposición gregaria que había que estimular. Pertenecieron a esa corriente por derecho propio: Saint Simón, (y su discípulo argentino Esteban Echeverría), Fourier, con su fantástico Falansterio, el inglés Owen, que trató de cooperativizar la producción de su propia fábrica como modelo de lo que podría ser la sociedad. Los intentos de planteamiento de nuevos programas socialistas eran de índole especulativa y fracasaron cuando se llevaron a la práctica. El socialismo científico Marx se suma a los críticos del sistema liberal y con acento a veces profético y a veces presuntamente científico, proclama su final. Pero los precursores socialistas utópicos, tampoco quedan al margen de la crítica, sobre la base de que su sistema no está basado en un esquema científico. Según el célebre economista Schumpeter, en la época en que Marx escribió, la burguesía “había alcanzado el cenit de sus realizaciones... era el tiempo del materialismo mecanicista, dentro de un medio cultural que aún no había dado muestras de llevar en su seno un arte nuevo y un modo nuevo de vida, un medio integrado a la más repulsiva trivialidad. La fe, entendida en cualquier sentido real, y con ella se extinguía el único rayo de luz que servía de esperanza al mundo obrero, mientras que los intelectuales se declaraban plenamente satisfechos con la “Logic” de Mill y con las Leyes de pobres”. El mensaje de Marx, de realizar el paraíso terrenal en la tierra vino a llenar un vacío provocadoporladisminucióndelafe.Lareligiónmarxistaestabaadaptadaalamentalidad positivista y burguesa imperantes en la segunda mitad del siglo XIX y que se difundió hasta bastante entrado nuestro siglo. La respuesta socialista de Marx era pretendidamente científica, porque podía ser demostrada racionalmente, mediante la interpretación mate- rialista o económica de la miseria. El materialismo dialéctico puede sintetizarse en los siguientes postulados: 1.-Las condiciones de producción conforman los factores determinantes de las estructuras sociales que a su vez engendran las actitudes, las ideologías y las acciones. El molino movido a brazo, por ejemplo habría engendrado el feudalismo y el molino movido a vapor, la sociedad industrial capitalista. 2.-Las formas de producción tienen una lógica intrínseca cuyo desarrollo culmina con la creación de las que han de sucederles. 3.-Estas dos hipótesis generales se combinan con la teoría de las clases sociales, que serían la causa y el engranaje de las luchas que mueven la historia. El principio estratificador de las clases sociales es la participación o la exclusión de determinados individuos en los medios de producción. Marx arriba a la conclusión de que solamente existen dos grupos o clases: los capitalistas y los proletarios. Estos últimos sólo tienen su fuerza corporal para vender. Los grupos intermedios tienden a desaparecer en la estructura capitalista. Las dos clases puras son antagónicas y darán su batalla final en torno a la posesión de los medios de producción.
  • 369.
    371 a) Sintetice lospostulados del materialismo dialéctico. ACTIVIDAD Nº 39
  • 370.
  • 371.
    373 El Nacionalismo Alemán Fichte(1762-1814). Su obra principal fue:“Discursos a la Nación Alemana”, que datan de 1807/8. Sostiene que sólo mediante la educación de un hombre perfecto, se podrá alcanzar un Estado perfecto. Pero la semilla de la perfectibilidad humana está reservada a los alemanes, que conservan su raza prístina y sin contaminaciones espúreas. Esta condi- ción hace que los alemanes ocupen un lugar de privilegio en el desarrollo histórico de la humanidad. “Si vosotros os hundís, la humanidad se hunde con vosotros sin esperanza de restauración futura” pontifica. En este autor se encuentran las raíces ideológicas del racismo y el nacionalismo Hitlerista (Nazismo), que tuvo tan funestas consecuencias en el período 1933-1945. Hegel (1770-1831) (Ver lecturas obligatorias) El Nacionalismo Italiano José Mazzini (1805-1872), formula la teoría de que los grupos humanos cultural y étnicamente homogéneos deben reunirse en un mismo Estado soberano. Esta idea será la que impulsará la unificación de Italia en 1870 y la de Alemania en 1872. El Nacionalismo Francés Michelet (1798-1874). Sostiene que:“La nación no es una colección de seres diversos, sino un ser organizado, una persona moral ...” “un admirable misterio” que se cristaliza - en el caso de Francia- en su gran alma. Barres (1862-1923). Pedica la necesidad de devolver a Francia su brillo, su esplendor y su misión histórica, basada en el retorno a sus tradiciones gloriosas. Charles Maurras (1868-1952). Es un pensador monárquico y antidemocrático, que ve en la estructura centralizada, Personal y Responsable del Poder, la fuente de la energía restauradora de la Nación Francesa. Sus ideas se propagan desde el períodico en el pensamiento de la Derecha Gala. Finalmente podemos citar a Péguy (1873-1914) y a Renan (1823-1892) entre los nacionalistas más célebres de Francia. El Nacionalismo Socialismo Adolfo Hitler (1889-1945) Su obra fundamental fue “Mein Kampf” -Mi Lucha- donde vierte sus ideas racistas de pureza de la raza germánica, que tiene un manifiesto destino mesiánico.
  • 372.
    374 La raza ariaes la única que contiene la posibilidad de engendrar una humanidad superior. “El fin esencial que debe perseguir el Estado Nacional estriba en la conservación deloselementosracialesprimitivos,quealpropagarlaculturacreanlabellezayladignidad de una humanidad mejor”. La sangre y la raza se vinculan con el paisaje, con el territorio, configurando el núcleo étnico que da vida a los estilos, el carácter y las tradiciones del pueblo y da continente y contenido al Estado. La raza Aria debe dominar el mundo para regenerarlo. Esa misión sólo puede ser cumplida mediante un Estado Totalitario que pueda conducir el proceso estratégico de largoaliento.Enestatarea,losariosdebenprevaleceryaplastaralarazarival,lossemitas. El nazismo tiene también un sesgo pagano y anticristiano. Pío XI lo condenó en la encíclica “Mit Brennender sorge de 1937”. El Nacionalismo Italiano BenitoMussolini(1883-1945).EselcreadordelfascismoqueseimpusoenItaliacomo un régimen totalitario y paternalista. Su slogan era: “Todo en el Estado, todo por el Estado, todo para el Estado. Nada contra el Estado. Nada fuera del Estado” “El Estado tal como lo concibe y lo realiza el fascismo es un hecho espiritual y moral - dirá Mussolini- porque concreta la organización política, jurídica y económica de la Nación, y esta organización en su génesis y en su desarrollo es una manifestación del espíritu”, “Nuestro mito es la Nación. La grandeza de la Nación. El Estado es la encarnación de la nación, las instituciones políticas son eficaces en cuanto los valores nacionales encuen- tran en ellas expresión y protección... " (Reproducido) El fascismo intenta concluir la lucha de clases mediante la formación de organismos donde están representados los intereses del capital y del trabajo.
  • 373.
    375 A N EX O D E L E C T U R A S S U G E R I D A S
  • 374.
  • 375.
    377 ANEXO I TEXTOS SELECCIONADOS:"HISTORIA DE LAS IDEAS POLÍTICAS", DE JEAN TOUCHARD 1. Encauzamiento Democrático 1.1. El liberalismo deTocqueville La obra de Tocqueville (1805-1859), el máximo escritor liberal de la época, se sitúa al margen de este orleanismo hipertrofiado. No es representativa de una amplia corriente de pensamiento; es el resultado de la reflexión, lo más a menudo solitaria, de un espíritu no exento de prejuicios, pero dedicado a juzgar y a juzgarse con una rigurosa independencia. El “Montesquieu del siglo XIX” (J.-J. Chevallier) es señor de Tocqueville, en el Contentin, como Montesquieu lo era de La Brède. Es heredero de una tradición aristocrá- tica y terrateniente, a la que permanecerá siempre fiel. Véase, a este respecto, en sus "Souvenirs" la sabrosa y muy poco democrática descripción de las elecciones de 1848 en el burgo de Saint-Pierre, cerca de Tocqueville: “Todos los votos fueron otorgados al mismo tiempo, y tengo razones para pensar que casi todos fueron para un mismo candidato” (que no es otro que Tocqueville). EstatradiciónaristocráticaseconciliaenTocquevilleconlatradiciónparlamentaria.Por sumadre,esnietodeMalesherbes.Suactitud,respetuosaperolibre,respectoalareligión, es la de “un hombre del siglo XVIII profundamente interesado por el racionalismo experimental” (Georges Lefebvre, prefacio a "L’Ancien Régime et la Révolution"). Tocqueville es un provinciano, un girondino a quien París extraña y a veces asusta. Léanse a este respecto las páginas en las que Tocqueville expresa su profundo alivio cuando regresa a su pacífica Normandía, tras las “saturales” parisienses de febrero de 1848: “La propiedad se había convertido en una especie de fraternidad para quienes gozaban de ella”. Tocqueville no es ni un revolucionario ni un reaccionario. Aunque su familia sea legitimista (su padre fue prefecto con la Restauración), acepta servir a la monarquía de julio, y, aunque juzga muy severamente a los revolucionarios de 1848, será ministro de la Segunda República. Pero estas adhesiones son siempre totalmente desinteresadas. Si Tocqueville acepta el acontecimiento, sin dejar por ello de criticar a los hombres, es porque cree en la continuidad del Estado; es para ser útil, no para utilizar. Es preciso distinguir en Tocqueville el instinto y la reflexión, el corazón y la razón. Es aristócrata de instinto, pero la reflexión le lleva a aceptar como irreversible la evolución hacia la democracia, a adaptarse a un régimen que no le gusta: “Tengo una inclinación racional -escribe en una nota íntima encontrada por J.-P. Mayer- por las instituciones democráticas,perosoyaristócrataporinstinto,esdecir,quedesprecioytemoalamultitud. Amo con pasión la libertad, la legalidad, el respeto de los derechos, pero no la democracia. Este es el fondo del hombre”. 1.1.1. OBRAS DE TOCQUEVILLE Las principales obras de Tocqueville son: 1) "La Dèmocratie en Amérique", obra de un hombre de treinta años tras una estancia de menos de un año con Beaumont, en Estados Unidos. La primera parte (1835), la mejor
  • 376.
    378 acogida por suscontemporáneos, estudia la influencia de la democracia sobre las instituciones; la segunda parte (1849), más abstracta, está dedicada a la influencia de las instituciones sobre las costumbres. 2)"L’AncienRégimeetlaRévolution" (1856)esunaobrainacabada.Elprimervolumen, el único que apareció viviendo Tocqueville, se detiene al comienzo de la Revolución; el autor muestra cómo la centralización administrativa es obra del Antiguo Régimen y no de la Revolución o del Imperio; la Revolución es el fruto de una larga evolución; “ha salido de lo que precede”. Tocqueville había reunido para los volúmenes siguientes, que deberían estar dedicados a la Revolución y al Imperio, numerosas notas, de las que André Jardin ha publicado lo más importante. La importancia de "L’Ancien Régime et la Révolution" es, por lo menos, igual a la de "La Démocratie en Amérique" (de la que se ocupan más fácilmente los historiadores de las ideas políticas). Taine, en sus "Origenes de la France contemporaine", sigue de cerca a Tocqueville. 3) "Los Souvenirs", admirablemente lúcidos y en ocasiones irónicos, están dedicados en su mayor parte al período de 1848-1849, especialmente al breve paso de Tocqueville por el Ministerio de Asuntos Extranjeros. Las primeras páginas ofrecen un cuadro cruel de la monarquía de julio. 4) "La Correspondance de Tocqueville" está en curso de publicación en una nueva edición, que aporta numerosos textos inéditos. 5) Por último, hay que señalar "les Voyages" que contienen numerosos textos inéditos. 1.2. El pensamiento deTocqueville y el espectáculo de América La América que visita Tocqueville es la América jacksoniana -Jackson (1767-1845) fue presidente de Estados Unidos en 1829 y en 1837-, que vuelve a las fuentes de la democracia "jeffersoniana" desconfianza respecto a los privilegios y a los monopolios, retorno a los principios de la Declaración de Independencia, insistencia en la igualdad de derechos. Mientras que Hamilton cree en el conflicto fundamental de los intereses, Jackson piensa que éstos pueden ser armoniosamente conjugados y estima que hay que confinar a los gobernantes en su función propia, que consiste en proteger las personas y los bienes. Así nos vemos obligados a plantearnos la pregunta: ¿En qué medida las ideas de Tocqueville sobre la democracia estuvieron influidas por su estancia en América? Ahora nos es posible responder con una cierta precisión a esta pregunta. En efecto. J.- P. Mayer ha publicado en la colección de las “Oeuvres complètes”, la edición íntegra del "Journal de Voyage de Tocqueville". Este Diario, que completa admirablemente el libro de Pierson. "TocquevilleandBeaumontinAmérica",permiteseguirdecercalagénesisde "La Démocratie en Amérique". Sobre este problema, señalamos la comunicación de René Remond, reproducida en el "livre du Centenaire d’Alexis de Tocqueville", Editions du C.N.R.S., 1961. 1.3 La libertad segúnTocqueville El método seguido por Tocqueville es el mismo en "La Démocratie en Amérique", que estudiaunasociedadviviente,yen"L’AncienRégime",queevocalahistoriadelasociedad francesa.Todasuobraesunameditaciónsobrelalibertad.Másquelaobradeunsociólogo
  • 377.
    379 o de unhistoriador, es la obra de un moralista, situado dentro de la gran tradición de moralistas franceses. Tocqueville no se preocupa ni de describir, ni de relatar, ni de agotar el tema. Tanto al estudiar la sociedad americana como la Francia del antiguo régimen, busca una respuesta a esta única pregunta: ¿Cómo conciliar la libertad con la nivelación igualitaria, cómo salvar la libertad? La obra de Tocqueville se encuentra en las antípodas del positivismo. No es, en modo alguno, objetiva. Está animada por una vibración íntima, recorrida por algunas intuiciones fulgurantes. Se cita con frecuencia la página, calificada de profética, sobre el futuro de AméricayRusia,llamadasarepartirseelmundo;perohayquerecordartambiénelcapítulo de «La Démocratie en Amérique» sobre la nueva aristocracia industrial (De qué manera podría la aristocracia originarse de la industria), o simples frases como ésta: “Se es ante todo de su clase, antes de ser de su opinión” («Ancien Régime», tomo II, libro II, cap. 1º), o también: “Pueden oponérseme, sin duda, individuos; hablo de clases; sólo ellas deben ocupar la Historia” («Ancien Régimen», tomo I, pág. 179). «LaDémocratieenAmérique»procededeunareflexiónsobrelaigualdad.Loshombres tienen una “pasión ardiente, insaciable, eterna, invencible” por la igualdad. La sociedad evoluciona necesariamente hacia la igualdad, es decir, hacia la democracia, es decir, hacia el nivelamiento. Esta evolución llena a Tocqueville de un “terror religioso”, pero le parece ilusorio oponerse a ella. Es preciso aprender a conocer la democracia para impedir que caiga, bien en la anarquía, bien en el despotismo. «L’Ancien Régime et la Révolution» es una meditación sobre la centralización y la decadencia de la aristocracia. La centralización monárquica conduce al mismo resultado que el nivelamiento democrático: el aislamiento de individuos uniformes, incapaces de oponerseaundespotismoqueprecisamentetriunfadespuésdel2dediciembre.«L’Ancien Régime et la Révolution» es el libro de un derrotado, pero de un derrotado que no renuncia a la esperanza. En definitiva, el tema de la libertad domina toda la obra de Tocqueville y le da su unidad. “Una libertad moderada, regular, contenida por las creencias, las costumbres y las leyes” (Souvenirs, pág. 74). Esa libertad -dice- es la pasión de su vida. ¿Cómo protegerla? Tocqueville, contrariamente a Montesquieu, no cree en los cuerpos intermedios, en su formatradicional.Encuantoalaorganizacióndelospoderes,hablarelativamentepocodel tema; es partidario de un sistema bicameral y se muestra hostil al sistema presidencial, pero no tiene sino una limitada confianza en las instituciones políticas para garantizar la libertad. Tocqueville preconiza tres remedios contra el individualismo, “destrucción de las sociedades”: 1º) La descentralización administrativa, las libertades locales y provinciales. “El espíritu comunal es un gran elemento de orden y de tranquilidad pública”. 2º) La creación de asociaciones de todo tipo -políticas, industriales, comerciales, científicas o literarias- que ayuden a formar un substituto de la aristocracia: “No se puede fundar en el mundo de nuevo una aristocracia, pero nada impide constituirla mediante asociaciones de simples ciudadanos, de seres muy opulentos, muy influyentes, muy fuertes; en una palabra, de personas aristocráticas”.
  • 378.
    380 3º)Porúltimo,ysobretodo,lascualidadesmorales,elsentidodelasresponsabilidades, lapasiónporelbienpúblico;Tocquevillecree,comoMontesquieu,enelprimadodelamoral sobre la política. Estosremedios para los males de la democracia son muy tradicionales e incluso tradicionalistas; Taine no dirá otra cosa, pero Taine no habría escrito seguramente la página del Ancien Régime sobre el idealismo revolucionario: “El 89 fue tiempo de inexperiencia, sin duda, pero también de generosidad, de entusiasmo, de virilidad y de grandeza, etc.”. (tomo I, página 247). Tocqueville sabe rendir homenaje al adversario; lleva al más alto grado el arte de comprender lo que le repugna. En este sentido es realmente un liberal.
  • 379.
    381 ¿Qué respuestas desarrollaTocqueville a su cuestionamiento central?: “¿Cómo conciliar la libertad con la nivelación igualitaria?, ¿Cómo salvar la libertad?” ACTIVIDAD Nº 40
  • 380.
  • 381.
    383 Hegel o latentativa de una filosofía del estado Cualquier clasificación es evidentemente arbitraria, y nuestra decisión de estudiar el hegelianismo como conclusión de los movimientos de pensamiento originados por la filosofía del siglo XVIII y por la Revolución francesa no escapa, ciertamente, a este reproche. Sin embargo, desde el punto de vista de la filosofía política, nos ha parecido que Hegel (1770-1831), en su reflexión sobre la historia universal, sobre el derecho y sobre el Estado, toma como “punto de referencia” la crisis que la Revolución francesa señala. Desde este observatorio “remonta” la Historia y proyecta hacia adelante su reflexión sobre el Estado moderno. La teoría del Estado, la teoría del derecho y la filosofía de la Historia constituyen, en la filosofía de Hegel, partes de un conjunto sistemático. A diferencia de Montesquieu -que sólo trata de instituciones concretas y reales-, Hegel afirma en varias ocasiones -por ejemplo, a propósito de su teoría del Estado- que importa poco considerar Estados particulares o instituciones particulares, que es necesario considerar, en primer lugar, lo que es el Estado: no se puede juzgar a los Estados antes de saber lo que es el Estado, es decir, la idea de Estado. El sistema filosófico de Hegel A lo largo de sus años de estudios en Tubinga, primeramente (1788-1793), y más tarde durante sus años de preceptorado en Berna (1793-1796) y en Francfurt (1797-1800), Hegel sufrió las más diversas influencias filosóficas: filosofía crítica de la "Aufklarung", kantismo, naturalismo spinozista de su amigo Schelling, romanticismo. (a través de su otro amigo de juventud, Hölderling) Las principales obras de Hegel son "La Fenomenología del espíritu" (1807), la "Lógica" (1812-1816), la "Enciclopedia de las ciencias filosóficas" (edición definitiva, 1830). Esta última obra es completada por la "Filosofía del Derecho" (publicada en 1821), que es, en realidad, un desarrollo de una de las partes de la Enciclopedia. Sus alumnos, recogiendo manuscritos y notas de curso, publicaron tras la muerte del maestro varios de sus cursos bajo el título de "Lecciones" (especialmente las "Lecciones sobre la filosofía de la Historia"). En la Fenomenología Hegel se propone, no ya reflexionar sobre el "Sollen", es decir, sobre lo que debe ser, sino comprender lo que es como es, ya que todo es necesario. El idealismo absoluto del hegelianismo El idealismo hegeliano es radical. Para él la idea no es una creación subjetiva del sujeto, sino la misma realidad objetiva o, si se prefiere, el primer y único sujeto. Todo procede de ella, tanto el mundo sensible como las producciones del espíritu (y, en consecuencia, mi propia reflexión). El desarrollo progresivo de la Idea inicial hacia el Espíritu universal es la propia Historia, que no es sino la historia de la creciente plenitud del Espíritu en el mundo y la historia de la emergencia del mundo a la conciencia: El Espíritu, incesantemente, se niega, se rompe, se objetiva en un mundo “exterior”, pero siempre para hacerse más consciente ante sí mismo, para “recobrarse” y, finalmente, para crecer. Las leyes dialécticas del crecimiento del espíritu El Espíritu no se desarrolla según el azar o el puro arbitrio, sino según leyes conformes con su naturaleza, según leyes lógicas (se ha dicho del sistema hegeliano que era un
  • 382.
    384 panlogismo). Pero estalógica es la de la dialéctica y no la de la identidad. (o de la no conciliación de los contrarios) La dialéctica es la ley del desarrollo a través de la conservación y la superación de las antinomias, que se “resuelven” en un tercer término que las supera. Este ritmo de tres tiempos -tesis-antitesis-síntesis- es el único modo de desarrollo, tanto del Ser como del Pensamiento. SiesteritmoresuenaentodalanaturalezayentodalaHistoria,esacausadelafinalidad que impulsa a la Idea a hacerse Espíritu universal. Individuo y pueblo Para Hegel el individuo, o sea el sujeto pensante, está irremediablemente aprisionado entre su subjetividad particular, finita, y su deseo de acceder a lo universal. Desde esta visión individualista, la única solución es la de Kant: el individuo aspira a un deber-ser, que, sin embargo, permanece para él inaccesible. Por ello la única verdadera solución es la de admitir que el individuo no accede al Espíritu universal más que a través de la mediación de un todo orgánico, que es un pueblo. “La moralidad se realiza y deja de ser tan sólo un deber-ser, un ideal inaccesible, en un pueblo y únicamente en un pueblo”. Hegelllama"Moralitat"alidealmoralalqueaspiraelindividuo,y"Sittlichkeit"alarealidad viviente de las costumbres y de las instituciones de un pueblo en un momento dado. La religión, por ejemplo, es una de las más elevadas aspiraciones del espíritu de un pueblo (Volksgeist), es un fenómeno supra-individual. El pueblo es la única encarnación concreta de la ética. Querer buscar en otra parte que no sea en el espíritu de un pueblo el fundamento de la ética equivale a perderse en puras abstracciones. ¿Por qué? Porque un pueblo es una organización espiritual. Pero cada pueblo es único, y excluye a las restantes individualidades semejantes a él. Por esta razón las guerras entre pueblos, en un momento o en otro, son necesarias. Son una condición de la “salud ética de los pueblos”. Las guerras sacuden la dilución del hombre en el mundo de los intereses y de los conflictos de clase, y dan al pueblo su unidad. Sin embargo, las guerras, aunque necesarias, llevan a los pueblos hacia su decaden- cia, incluso a los que logran el triunfo. En efecto, mediante las guerras se construyen los Imperios, demasiado vastos para conservar la unidad, demasiado amenazados de dispersión interna como para no compensar este riesgo mediante la pura dominación de la violencia. Tal fue el destino de Roma. En semejante caso el ciudadano no halla ya en el Estado la mediación hacia lo universal; se retira a su fuero interno, se aleja del Estado. La Historia Universal según Hegel La razón es la substancia de la historia Toda la lectura de la Historia universal que lleva a cabo Hegel consiste en mostrar a la Razón interviniendo progresivamente en los acontecimientos (ninguno de los cuales es fortuito ni resulta “perdido”: todo es “recuperado” e integrado en “una vida del pensamien- to”). Si la "Lógica" de Hegel es “histórica” en cuanto se dedica a comprender la vida del pensamiento, inversamente su Historia es una Historia de la Razón. Tal actitud ante la Historia explica también la forma, a veces escandalosa, en que Hegel acogió ciertos acontecimientos de su tiempo. Al ser la Historia universal -como Hegel se complació muchas veces en afirmar- “el tribunal supremo”, el filósofo se limita a buscar la “razón” de los acontecimientos: “Todo lo real es racional”.
  • 383.
    385 Toda la historiatraza el progreso de la libertad en las conciencias La Historia es la historia del Espíritu, o mejor, es “una representación” del Espíritu que muestra a los hombres cómo éste se esfuerza en elevarse al conocimiento de lo que es en sí. La Razón, que actúa en la Historia, consigue sus fines mediante una “astucia”: utiliza las “pasiones” de los hombres; éstos siguen su propio interés y lo realizan; “pero, al hacerlo, producen algo más, algo que está en lo que hacen, pero no que estaba ni en su conciencia ni en su intención” (introducción a la "Filosofía de la Historia", trad. José Gaos, pág. 70). Este fin lejano es la realización y la toma de conciencia de la naturaleza más peculiar del Espíritu: la libertad. EsteeselmotivoporelqueHegelseinteresapoco,enlaeconomíageneraldelaHistoria universal, por los Imperios orientales de la antigüedad y por las tribus de América y Africa. La conciencia de la libertad sólo floreció en los griegos, que por esta razón fueron libres. Por ello Hegel sitúa al mundo del pensamiento griego en el centro mismo de su historia de la libertad. Pero el mismo espíritu griego no había alcanzado aún más que la adolescencia del concepto de la libertad del Espíritu. Es el cristianismo, sobre todo cuando penetró en los pueblos germánicos, quien, al destruir la “bella totalidad” de la Ciudad antigua en la que las categorías de lo “privado” y lo “público” se identificaban en la conciencia del ciudadano, ha permitido un nuevo progreso de la conciencia de la libertad. El espíritu que actúa en la historia no es un espíritu individual, sino el espíritu de un pueblo En la Historia universal no tenemos que habérnosla con lo singular: el Espíritu se manifiesta en la Historia a través de los “todos concretos”, es decir, de los pueblos. El Espíritu,dequeaquísetrata,es“elespíritunacional”,esdecir,el“desarrollodeunprincipio envuelto al principio bajo la forma de un obscuro deseo, y que se manifiesta hacia afuera, que tiende a llegar a ser objetivo. Se despliega en la religión, la ciencia, las artes, los destinos y los acontecimientos” (véase sobre este punto J. Hyppolite, Etudes sur Marx et Hegel, pág. 27). Un “espíritu nacional” particular es un ser vivo que nace, se desarrolla y muere. En un momento de la Historia el Espíritu absoluto se encarna en un pueblo y lo espiritualiza. Le insufla entonces la cultura. Esta cultura nacional se impone como realidad objetiva a los individuos de esa nación. Sin embargo, Hegel no adopta hasta sus últimas consecuencias la tesis de la escuela histórica alemana. Supera este estadio de la “contemplación” del Espíritu en un “espíritu nacional”. En ese estadio, dice Hegel, “el espíritu nacional” representa, en efecto, “el concepto más elevado que el Espíritu ha tenido de sí mismo”, pero este nivel está destinado a ser sobrepasado. El Espíritu, en efecto, “tiene lo que quiere”. Su actividad no es ya estimulada, “su alma espiritual ya no es activa”. No es ya la juventud de un pueblo; “tras la realización sobreviene el hábito de la vida... Es el momento de la nulidad política y del tedio”. ¿Qué ocurrirá entonces? El espíritu nacional muere, pero lo que representaba, su principio, es actualizado; no puede morir totalmente, se abrirá camino hasta un principio más elevado que se encarnará en otro espíritu nacional. “Un pueblo domina en la historia del mundo en una época determinada -y cada pueblo no puede hacer época más que una vez...” ("Filosofía del Derecho")
  • 384.
    386 SibienHegelafirmó,especialmenteensuleccióninauguralenlaUniversidaddeBerlín, la coincidencia históricaentre el Estado prusiano y el Estado ideal y racional al que conduce su filosofía del Derecho y de la Historia, nunca afirmó (que sepamos) que el pueblo que hiciera época en su tiempo fuera el pueblo germánico. No por Sello deja de ser cierto que, de todos sus escritos posteriores al período de Jena, se induce que el pueblo alemán, en efecto, pasa por esa fase de “la fresca juventud” de un pueblo elegido por el Espíritu, en un momento de la Historia, para darse, a través de él, el más elevado concepto desímismo.Asimismoseadivinalautilizaciónquelosapologistasdelagrandezaalemana durante el período bismarckiano podrán hacer de textos como el que acabamos de citar: es la mejor justificación de la libertad del bien y del mal, en provecho de Herrenvolk. En la historia de estos sucesivos imperialismos (Spenlé), un pueblo encargado de una misión histórica realiza el destino y la aventura del Espíritu (que no puede encontrar su camino más que a través de la violencia). Por eso los demás pueblos carecen frente a él de derechos (rechtlos), ya que los pueblos no son individuos (los únicos que pueden tener derechos). Pero la misma violencia que este pueblo despliega le conducirá a su dilatación, que engendrará la detención de su progreso, de donde provendrá, a su vez, su decaden- cia. De esta forma este pueblo será “juzgado”, pero en el tribunal de la Historia universal, a su hora y cuando su destino se haya cumplido ("die Weltgeschchte ist das Weltgericht": la Historia universal es el tribunal supremo). De aquí deriva, en consecuencia, la justificación de la guerra entre los pueblos. La Filosofía del Estado La tradición ha popularizado, sobre todo en Francia, la idea de un Hegel justificador y teórico del absolutismo prusiano, de un Hegel apologista de los derechos absolutos del Estado frente al individuo. Casi se le llega a considerar responsable del autoritarismo alemán del período bismarkiano. Pero esto es una simplificación contra lo que ya Marx protestó. En nuestros días, primero Jean Hyppolite y luego -sobre todo- Eric Weil, éste de forma mucho más apasionada, han restablecido el verdadero pensamiento de Hegel. Aunque, en efecto, parece que Hegel, sobre todo en los años 1818-1830, creyó encontrar en el Estado prusiano de su tiempo una encarnación histórica de su teoría del Estado moderno, no parece, sin embargo, que quepa reprocharle el haber sostenido que ese Estado concreto fuera la mejor organización política posible.
  • 385.
    387 a)Explique la importanciadel concepto de “idea” para Hegel. b)Elabore un ejemplo de tesis-antítesis-síntesis, de acuerdo a las leyes dialécticas de Hegel. c) ¿Qué significa la siguiente frase y a qué autor pertenece?: “la mora- lidad se realiza ...en un pueblo y únicamente en un pueblo”. ACTIVIDAD OBLIGATORIA
  • 386.
  • 387.
    389 ANEXOII:PERSONAJESDELAREVOLUCIONFRANCESA HILLAIRE BELLOC. “LAREVOLUCIÓN FRANCESA” Mirabeau Mirabeau, el más importante de los “hombres prácticos” de la Revolución (así destaca la expresión inglesa el rasgo prominente de su actitud política), requiere un análisis muy especial. Su influencia en los comienzos de la Revolución fue tan condecisiva, el efecto de su muerte tan terminante y decisivo, la especulación acerca de lo que habría podido suceder si hubiese sobrevivido tan fructuosa, entretenida y común, y el resultado positivo de su actitud en el desenvolvimiento de la Revolución después de su muerte tan vasto, que no comprender a Mirabeau es, en gran medida, no comprender todoelmovimiento;yMirabeau,pordesgracia,hasidodelosqueyasontresgeneraciones de historiadores; porque la comprensión de este personaje no es tema para la investiga- ción ni para el abigarrado detalle histórico, sino más bien una labor de simpatía. Mirabeaueraesencialmenteunartista,conlaspotenciasyfragilidadesquelógicamente asociamos con esa palabra; o sea, que la emoción violenta lo afectaba tanto en lo interno como en lo externo. Gozaba experimentándola en sí mismo y creándola en otros. Por consiguiente, analizaba y dominaba los ingredientes con que tal emoción puede crearse; élmismocedíaalaemociónviolentaybuscabadóndehallarla.Estannecioelmenoscabar como el exagerar esta clase de temperamento que, solo o mezclado con otras cualidades, es la base de la música, las artes plásticas y en gran medida la literatura perdurable del mundo. Esta aptitud para gozar de la emoción y crearla en otros reviste la tarea intelectual de un modo que la vuelve permanente. Esto es lo que significamos al decir que el estilo es necesario al libro; que una gran civilización puede en parte ser juzgada por su arquitectura; que, como dice Platón, la música puede ser moral o inmoral, etc.. El artista, aunque no esté en la raíz del quehacer humano, es aliado necesario y conveniente para su desenvolvi- miento. Cuando digo que Mirabeau era un artista, quiero decir que doquiera que sus energías hubiesen hallado cauce, habría deseado gozar y crear goce literario, pero en mayor medidaexpresiónoral.Serun"tribuno",queesserlavozdegrandesmultitudes,persuadir, más aún, agradar por el acento y el ritmo mismo de sus frases, era lo que le atraía como hombre, pero también ponía en su arte aquello sin lo cual ningún arte grande puede existir: el intelecto puro. Mirabeau creía por lo menos en los principios básicos en que subyacía el movimiento revolucionario, los entendía y estaba dispuesto a difundirlos; pero su dominio de los hombres no se debía a esta convicción; su dominio de los hombres era por entero el de un artista, y si por acaso se hubiera dedicado a librar un ataque contra la democracia, habría sido casi tan famoso como llegó a serlo por su defensa. Debemos, pues, considerarlo siempre como orador, si bien dotado de una inteligencia fina y preclara y de no pequeña dosis de fe razonada. Mucho queda todavía por decir de él. Era un caballero, es decir, disfrutaba y sufría a la vez las consecuencias inherentes a la riqueza heredada y al ambiente que rodea su dispendio. Por esta razón, estando personalmente provisto de escasas riquezas, vivía endeudado, y consideraba las sumas necesarias a su tren de vida y a sus grandes oportunidades como algo que la sociedad, si así pudiera decirse, le debía. Estamos en lo cierto cuando afirmamos que aceptaba sobornos, pero nos equivocamos al pensar que tales sobornos le creaban las mismas obligaciones que a un hombre de carácter más mezquino o de origen menos afortunado. Condescendía, como cualquier caballero, a toda suerte de bajas intrigas para obtener “lo
  • 388.
    390 necesario y loefectivo”: esto es, dinero para vivir su papel. Pero tenía detrás una fuerza propulsora enraizada en todo él, que impedía que esas sumas dirigieran su oratoria o lo convirtieran en simple vocero. Nunca fue ese impurísimo fenómeno político: el “hombre de partido”.Aúncuandohubieranacidocienañosdespuésysehubieselanzadoalasuciedad de la vida parlamentaria moderna, jamás habría sido “un diestro parlamentario”. Mirabeau tenía tras de sí una cierta historia personal que hay que conocer para comprender su temperamento. Había viajado mucho, conocía bien a los ingleses y alemanes de las clases más pudientes. Al populacho lo conocía mal, aun al de su mismo país; al del extranjero, absolutamente nada. había sufrido por el desafecto de su padre, por las consecuencias de sus propias pasiones desenfrenadas, y no poco por infortunios meramente causales. Capaz de un prolongado y fiel afecto hacia alguna mujer, la oportunidad de tal afecto no se le ofreció hasta pocos meses antes de su muerte. Capaz de prestar leales y diligentes servicios a algún sistema político, ninguno lo había elegido como servidor. Es materia de fructíferas especulaciones el meditar qué habría hecho por la monarquía francesa si el destino le hubiese llevado tempranamente a la corte y dado intervención en los asuntos del poder ejecutivo francés antes de que estallara la Revolución. Tal cual las cosas, la Revolución le brindó su oportunidad sólo porque destruyó la estructura del Estado en que vivía. Se vio compelido a participar en la Revolución como una especie de destructor puesto que su ocasión no se le brindó por otro acceso; pero por naturaleza aborrecía la destrucción. Lo que quiero decir (ya que esta frase es algo vaga) es que Mirabeau aborrecía ese espíritu que priva a una nación de ciertas instituciones permanentes que sirven propósitos definidos, sin un claro plan acerca de cómo son reemplazables por otras que sirvan a fines similares. Por ello fue un defensor sumamente auténtico y sincero de la monarquía, institución permanente que sirve a los fines definidos de la unidad nacional y la represión de tendencias oligárquicas dentro del Estado. Mirabeau no tenía ninguna “visión” revolucionaria. Por sus ideas era viejo prematura- mente, ya que su mente había recorrido con rapidez un campo muy vasto de experiencias. La doctrina pura de la democracia que para muchos de sus contemporáneos era una religión -con todas las consecuencias de tal- nunca había pensado aceptarla. Pero ciertas consecuencias de las reformas propuestas le atraían poderosamente. Deseaba verse libre de barreras inertes y absurdas, de privilegios que ya no correspondían a diferencias sociales verdaderas, de viejas tradiciones en el manejo del comercio que ya no correspon- dían a las circunstancias económicas de su época, y (este es el punto clave) de los fósiles de un viejo credo religioso que, como la mayoría de los de rango, daba sencillamente por muerto: porque Mirabeau se hallaba totalmente divorciado de la Iglesia Católica. Muchosehadichoysediráenestaspáginasacercadelaquerellareligiosaque,aunque los hombres apenas lo vislumbraron en este entonces, abrió una brecha a través del esfuerzo revolucionario y estaba destinada a ser línea de ruptura permanente en la vida francesa. Se repetirá una y otra vez lo que ya se ha escrito, que una reconciliación entre la Iglesia Católica y la reconstrucción de la democracia era, aunque los hombres no lo sabían, el principal negocio temporal de la época, y el lector de estas páginas podrá por ellas llegar a conocer bien la degradación en que había caído la religión entre los espíritus cultivados de esa generación. Pero en el caso de Mirabeau esa ausencia de religión debe destacarse en particular. Tan lejos se hallaba Mirabeau de pensar que la fe católica tenía un futuro como lo estaría (digamos) un político inglés treinta años atrás de pensar que los irlandeses podrían transformarse en una comunidad rica o que un gobierno inglés de su época podría llegar a sufrir dificultades monetarias. Utilizo este paralelismo con el objeto de robustecer mi argumento, pero en realidad es un paralelismo ineficaz. Ningún parale- lismo contemporáneo en estos nuestros tiempos extraños y rápidamente cambiantes corresponde a la certeza firme que saturaba todo el fin del siglo XVIII acerca de que la fe
  • 389.
    391 católica había muerto.Quizás Mirabeau jamás en su vida entró en íntimo contacto con un solohombrequetomaralossacramentoscatólicosseriamenteoquesufrieramomentánea angustia por los dogmas de su credo. Mirabeausabía,porcierto,quealgunasmujeresyunnúmeromuchomenordehombres insignificantes se sumergían en viejas prácticas de una extraña especie supersticiosa; sabía que grandes extensiones anodinas de campesinos ignorantes, en proporción a su pobreza y aislamiento, repetían mecánicamente las viejas fórmulas de la fe. Pero de la fe como cosa viva Mirabeau no podía tener ni idea. Veía, por un lado, una institución clerical, de carácter económico, que proveía de plazas y rentas a hombres de su misma clase; conocía a esos hombres y nunca descubrió que tuviesen ninguna religión. Por otro lado veía una sociedad propuesta en la cual ese fósil, injusto y absurdo, debía renunciar a la posesión de sus grandes rentas. Pero la fe como fuerza social, como algo capaz de revivir, no podría concebirla. Le hubiera parecido simple locura sugerir que el futuro podría dar cabida a la posibilidad de tal resurrección. La disolución de las órdenes religiosas, que fue en gran parte obra suya, la Constitución civil del clero a cuyo frente se hallaba, eran para él las leyes más naturales del mundo. Era solamente arrasar con una cantidad de materia inorgánica que obstaculizaba al Estado moderno. A este respecto sentía lo que podríamos sentir nosotros acerca de la compra de lotes vacíos en nuestras ciudades o la confiscación a los malos propietarios que los retuviesen. La Iglesia no servía a ningún propósito, nadie de importancia creía en ella, la defendían sólo los que gozaban grandes rentas por la supervivencia de lo que una vez fue -pero que ya no era- una función social viviente. En todo aquello que comprendía acerca de la Revolución, Mirabeau era partidario de la prudencia.Noeraindiferenteaunaconcepcióndegobiernopopular,nisiquieraleinspiraba desconfianza, pero no podía concebirlo sino actuando por medio del poder estable de las clases más adineradas. Juzgaba al poder militar muy principalmente a través de ojos prusianos. Y en pasajes extenso y entusiastas describía como invencible al ejército prusiano. Si hubiera vivido para verlo, el entusiasmo militarista de los republicanos le habría inspirado un recelo total. Su corazón se inclinaba por una maquinaria social aristocrática, aunque no por una teoría aristocrática del Estado; se hallaba en un todo dispuesto a conservar la monarquía tradicional de Francia como un órgano nacional disminuido pero viviente; sentía curiosidad por una serie de detalles que estaban presen- tes y conocía muy de cerca: sistemas de votación, limitaciones constitucionales, códigos de comercio y demás. También le interesaban los minúsculos equilibrios de la diplomacia y el observar a los hombres que actuaban ante su vista inmediata en el Parlamento. En el Parlamento encontró campo para toda su actividad; desde allí comenzó a orientar a la Revolución; después de su muerte, su ausencia es lo que más siente el Parlamento en el verano de 1791. Este brevísimo esbozo no basta para presentar a Mirabeau al lector. Sólo pueden presentarlo dignamente sus discursos y documentos más retóricos. Es probable que a medida que el tiempo avance su reputación a ese respecto crezca. Sus ideas constitucio- nales, basadas como lo estaban en instituciones foráneas -especialmente las inglesas de esa época- no eran aplicables a su propio pueblo y hoy día están casi olvidadas. Estaba equivocado acerca de la política inglesa al igual que en lo referente a los ejércitos alemanes,peroejerciósuartesobreloshombresysupersonalidadperdurayaumentacon el tiempo.
  • 390.
    392 Danton La personalidad deDanton ha impresionado al mundo en mucho mayor medida que la de cualquiera de los otros jefes revolucionarios, porque contenía elementos permanente- mente humanos, independientes de la teoría democrática de la época e innecesarios tanto para la defensa como para la crítica de dicha teoría. La individualidad de Danton apela a ese sentido humano que se interesa por la acción y que en el campo de las letras adopta la forma dramática. Su vigor, su fuerza personal de cuerpo y espíritu, la individualidad de su perfil, llaman por igual la atención del hombre amante de la Revolución y del que la odia, y del que permanece del todo ajeno a su éxito o fracaso. A este respecto los historiadores, especialmente los extranjeros, han sido propensos al equívoco acerca de Danton hombre. Así Carlyle, de gran intuición en la materia, lo pinta, sinembargo,comounlabriego,loqueporciertonoera;Michelet,fascinadoporsuenergía, nos lo presenta bastante inculto; y en general, los que lo describen permanecen a distancia, por así decir, desde donde mejor se aprecian su voz potente y su ademán enérgico; pero para conocer de verdad a un hombre hay que conocerlo en su intimidad. Danton era esencialmente un compuesto de dos poderosos rasgos humanos. Era afectivo y constructivo, y a la vez no sólo poseía lucidez de pensamiento sino que también gustaba ejercerla. Es una de las combinaciones más poderosas entre las que contribuyen a formar las personalidad humanas. Lo que había de afectivo y constructivo en él, su virilidad si se quiere, lo ponía en estrechocontactoconlarealidad;conocíayamabaasupropiopaís,porejemplo,yprefería infinitamente la feliz supervivencia de éste al desenvolvimiento total de cualquier teoría política. También conocía y amaba a sus compatriotas en detalle y como individuos; sabía enquéresidíaladebilidaddelfrancés,yquéconstituíasufortaleza.Ledisgustaba,aunque sin verla como tal, la vena hugonote de sus compatriotas. Por otra parte, la sal y la frescura de los franceses le eran innatas y lo deleitaban; la libertad de su expresión, el bullicio de su retórica y el trasfondo militar que hay en ellos eran cosas a las que reaccionaba inmediatamente. Comprendía su risa, y no lo escandalizaban, como le hubiera sucedido en un hombre menos nacional, sus vicios peculiarmente nacionales y, en especial, sus accesos de furor. A ello hay que atribuir en particular la mayor parte de las culpas que le adjudican las opiniones imparciales, a saber, su indiferencia hacia las crueldades, su profundo interés por las cuestiones extranjeras y militares, en el momento de las matanzas de setiembre. Este contacto con la realidad lo hizo comprender, en cierta manera (aunque sólo desde fuera), el carácter de los alemanes. La estúpida manía de sus gobernantes por una mera expresión territorial sin acompañarla de la persuasión o de la difusión de sus ideas, le resultaba comprensible. Percibía con claridad la amplia superioridad de los ejércitos alemanes sobre las desorganizadas fuerzas de los franceses en 1792; de ahí proviene, por un lado, su captación de su política extranjera, y por otro, su hábil negociación de la retirada después de Valmy. Sin embargo, también comprendía, y con mayor penetración, la rápida autoorganización de que sus compatriotas eran capaces, y en este conocimiento residía su determinación de arriesgar la continuación de la guerra. Habría que destacar que, tanto en la acción militar como en la cuasi-militar, él mismo estaba imbuido en grado singular de ese poder de decisiones inmediatas que es característica de su nación. Su lucidez de pensamiento le permitió prever las consecuencias de muchas decisiones revolucionarias y, al mismo tiempo, lo inclinó hacia una marcada simpatía por el credo
  • 391.
    393 democrático, por ladoctrina de la igualdad y, especialmente, por la remodelación de las instituciones nacionales -en particular su misma profesión legal- sobre sencillas líneas. Indudablemente Danton era un revolucionario sincero y convencido, uno a quien esa doctrina impregnaba más que a muchos de sus contemporáneos, de mente menos sólida. Mas no por esto era forzosamente republicano. Si el azar hubiera puesto en juego su genio más temprano en el curso de la lucha, bien habría podido pensar -al igual que Mirabeau, con el que presenta tan curioso paralelismo- que era más conveniente para el país salvar a la Monarquía. Siempre debe recordarse que era hombre de vasta cultura y que había conseguido un temprano y satisfactorio éxito profesional; en la época de su matrimonio de juventud disfrutaba de una sólida renta; leía extensamente en inglés y sabía hablarlo. Su indumen- taria no era costosa y, si bien algo desordenada (como suele suceder con los hombres de intensa energía y gesticulación constante), nunca daba impresión de descuido o desaliño. Tenía numerosos y variados intereses intelectuales y, además, era capaz de aplicarlos con inteligencia a diferentes campos. Apreciaba el rápido crecimiento de la ciencia física y, al mismo tiempo, la complejidad de las antiguas condiciones sociales que presentaban una diferencia en exceso marcada con las verdades contemporáneas. Por la religión, como todos los hombres de esa época, sentía, por supuesto, una total indiferencia, pero, al contrario de muchos de ellos, captaba la justa proporción de su efecto remanente en algunos distritos y secciones rurales. Ha habido últimamente una tendencia a exagerar el papel que la masonería hizo en el impulso inicial de su carrera; ciertamente era miembro de una logia masónica, como, por otra parte, lo eran todos los hombres, conspicuos u oscuros, democráticos o completamente reaccionarios, que aparecieron en el escenario revolucionario; probablemente el Rey, algunos viejos aristócratas como el padre de madame de Lamballe y todo el grueso de la clase media, desde hombres como Bailly hasta hombres como Condorcet. Pero sería leer la historia al revés y pensar que las características de nuestra propia época se hayan dado un siglo atrás, el convertir a la masonería en elementos determinante de la carrera de Danton. Danton fracasó y murió por dos causas combinadas: primero, por su salud, que se quebrantó, y luego por anteponer su sensatez y su sentido cívico al furor violento y a la deliberada ley marcial del segundo año de la República. Tanto para ese furor como para esa deliberación Danton era un obstáculo: su oposición al Terror le quitó el apoyo de los entusiastas, pero fue la interferencia de su opinión en los planes de los militares, y especialmente de Carnot, lo que determinó su condena y su muerte. El también, como Mirabeau, crecerá, sin duda, a medida que pasen los años y aunque sólo sea como representante del temperamento nacional, se convertirá cada vez más en la figura típica de la Revolución en acción. Marat A Marat puede juzgárselo fácilmente. La completa sinceridad del entusiasta no es difícil de apreciar cuando su entusiasmo se consagra a un sencillo ideal humano que ha sido, por así decirlo fundamental y común a la humanidad. IgualdaddentrodelEstadoygobiernodelEstadoporlavoluntadgeneral:estosdogmas prístinos, que la Revolución se propuso recuperar, fueron los creados por Marat. Losquequierenridiculizarocondenarloporqueprofesabatalcredo,sonevidentemente incapaces de discutir en materia alguna la cuestión. El ridículo y la condena que cubren
  • 392.
    394 con justicia aMarat no se deben a las patentes verdades morales que sostuvo, sino al modo como las sostuvo. No solamente las sostenía aislándolas de otras verdades -como hacen los fanáticos con cualquier verdad-, sino que lo hacía como si no existiesen ningunas otras verdades. Y cuando encontraba su ideal puesto en práctica bajo fricción o sofocado, sus entusiasmos ávidos y agudos buscaban en seguida una víctima propiciatoria, descubrían un agente responsable y le sugerían una salida violenta para tal demora. Con frecuencia acertaba al denunciar a algún intrigante político: con frecuencia quería sacrificar a una víctima condenada no sin justicia, con frecuencia descubría al agente parcialmente responsable, y aun las soluciones violentas que proponía no siempre eran impracticables. Pero el error principal de su mente torturada fue que, salvo víctimas y súbitos manotazos violentos en pro del éxito de la democracia, ninguna otra cosa pudo concebir.Eraincapazdeadmitirlasimperfecciones,lastonterías,laincomprensióndeuna mente para con la otra, la simple acción del tiempo y todo lo que hace la vida humana tan infinitamente compleja e infinitamente adaptable. El humor, reflejo de esa sabiduría, le faltaba; el “juicio” (de acuerdo con la expresión inglesa) le faltaba aún más, si es que se puede atribuir un término comparativo a esos dos vacíos tan absolutos. No hay que olvidar que la ausencia tan total de ciertas cualidades necesarias para la formación de la mente equivale a la locura. Marat no era cuerdo. Su locura con frecuencia era generosa; el credo inherente a la misma muy obvia y, para la mayoría de nosotros, un credo aceptable. Pero dentro de la sociedad él lo usaba como lo usaría un loco que está loco por el colectivismo, digamos, o por el derecho de propiedad, pensando en esa única tesis, gritándola con la boca espumosa, perdiendo todo control cuando su aceptación era, ya no digamos objetada, sino apenas demorada. Marat fue inapreciable para el cumpli- miento de los fines de la Revolución, y su doctrina y su adhesión a ella tan notablemente simples y sinceras que no es de extrañar que el populacho lo convirtiera (por unos pocos meses) en una especie de símbolo de sus demandas. En lo demás, su rostro, como su carácter era torturado; tenía una enfermedad de la piel que irritaba perpetuamente su talento del todo desequilibrado. Algunos dicen (pero al leer la historia hay que cuidarse siempre de eso que llaman “ciencia”) que la mezcla de tipos raciales le producía una perturbación física constante: su cara estaba verdaderamente distorsionada y desequilibrada. Pero las sugerencias físicas de esta índole son muy poco dignas de crédito. Los que lo conocieron en el manejo de los asuntos lo consideraban bastante insignifi- cante; unos pocos que lo conocieron íntimamente lo amaban con ternura; los más que lo trataban de continuo se irritaban y fatigaban ante su violencia vacua. Entre los jóvenes revolucionarios era casi un hombre de edad; no hay que olvidar que era un distinguido estudioso en su profesión, la medicina; y en la Revolución tuvo menos eficacia que cualquier hombre poseedor de una reputación de igual prominencia. A él debe atribuírsele toda la responsabilidad por las matanzas de setiembre. (1) 1. Hay una sola monograf a sobre Marat. Interesar al estudioso como prueba del entusiasmo que Marat suele inspirar. Es de Ch vremont.
  • 393.
    395 Robespierre Ningún personaje dela Revolución necesita más extensas lecturas y mayor conoci- miento del carácter nacional para ser comprendido que Robespierre. De ningún otro personaje depende tanto la comprensión de la época, y ninguno (por razones que daré en seguida) ha sido menos comprendido, no sólo en la leyenda popular sino también en las calibradas decisiones de los historiadores competentes. Esto es tan verdad que ni siquiera el tiempo, que (unido a la erudición) suele rectificar tales errores, ha permitido ni aun a los autores modernos dar una verdadera pintura de Robespierre hombre. La causa de tan conspicuo fracaso en el dominio de la historia es ésta: que junto al verdadero Robespierre, en las mentes de todos sus contemporáneos excepto aquellos que realmente tuvieron que verse con él en las funciones de gobierno, existió un Robespierre legendario, un Robespierre imaginado popularmente, y este Robespierre imaginario, en tanto se ha vuelto odioso a la posteridad, pareció -mientras vivía- un fascinante retrato al mismo Robespierre, quien, por consiguiente lo aceptó. Porque Robespierre, aunque justo, carecía de humildad. El problema es en extremo sutil, así como también en extremo arduo. El historiador, cuando lee sus fuentes, eternamente tiene que estar haciendo distinciones entre lo que es prueba contundente y prueba endeble, y a medida que lee, retornar a la realidad mediante el recuerdo de lo que el mismo Robespierre fue. Si así no lo hace, cae en seguida en la leyenda: tan poderosa es tal leyenda por el número de los que la propiciaron, y tan enérgicamente la estimuló la propia actitud de Robespierre. El Robespierre legendario puede ser descrito en muy pocas líneas. Imaginad un hombre sinceramente convencido de la teoría democrática más pura, un hombre al que nada preocupaba fuera de la realización de esa teoría, y que nunca había sacrificado la prosecución de una realización en el Estado a ninguna ventaja personal de ninguna clase. Este hombre, en quien el pueblo confiaba y al que finalmente idolatró, es cadavezmáspoderoso.Ingresaenelorganismogobernante(elComitédeSaludPública), se convierte en amo tanto dentro como fuera de ese organismo, y usa de su supremacía para establecer una democracia ideal que ha de reconocer la existencia de Dios y descansar sobre las virtudes cívicas; y para establecer ese ideal tiene que recurrir al terror. Descubre que las defecciones humanas a ese ideal van aumentando en cantidad: las castiga con la muerte. Las matanzas llegan a ser enormes; los mejores demócratas caen en ellas; al final tal estado de cosas no puede tolerarse más, sus subordinados inmediatos se rebelan en el Comité, y es proscripto; no logra realizar una rebelión popular a su favor en París, es ejecutado, y su sistema de terror se derrumba. Estecuadro,aunquedetonopuramentelegendario,contienenosólomuchodeverdad, sino también verdad precisamente de aquella especie que conspira para hacer verosímil lo que en conjunto es falso. Robespierre tenía sincera devoción al concepto de democracia ideal; era incorruptible en su prosecución, y ser político e incorruptible viene a construir algo así como lo que la Iglesia llama virtud heroica en un hombre. Entró realmente al Comité de Salud Pública, realmente apoyó al Terror, y cuando Robespierre cayó el Terror realmente terminó. ¿En qué difiere, pues, la leyenda de la verdad? En estos puntos capitales, que lo cambian todo: Robespierre no era la principal influencia en el Comité de Salud Pública, es decir, el todopoderoso ejecutivo de la
  • 394.
    396 República;élnodeseabaelTerror,noloutilizó,aunllegóadisgustarle,y,engeneral,nunca fue el quegobernó a Francia. Casi no es necesario destacar cómo semejante verdad destruye semejante leyenda. El carácter total de los doce meses corren entre el verano de 1793 y el de 1794 varía por fuerza según se los considere meses robespierranos o no; y no lo fueron. Entonces ¿qué fueron, y por qué ha surgido el error de considerar a Robespierre como el dominador en esos momentos? Esos meses, que "grosso modo" pueden denominarse los meses de Terror, fueron - como lo veremos más adelante en este libro- meses de ley marcial; y el Terror fue simplemente ley marcial en acción: en método para imponer la defensa militar del país y para castigar a todos lo que interferían en el Comité, o a los que el Comité suponía que lo hacían. Ningún miembro del Comité fue el autor de este sistema, pero el más decidido a usarlo y el que más ocasiones tuvo fue, sin lugar a dudas, el organizador militar, Carnot. Junto a él un hombre, Barère, apoyaba el terror, porque así mantenía vivo al Comité de Salud Pública del cual derivaba su posición política. Otro hombre, Saint-Just, lo apoyaba porque creía que el ganar la guerra (en la cual tomó parte activa) aseguraría la democracia por doquier y para siempre. Otro, Jean Bon, lo apoyaba por su vieja amargura sectaria de hugonote. Pero de todos los hombre del Comité, Robespierre era el que menos apoyaba el Terror y el más sospechado por sus colegas -y cada vez más sospechado a medida que pasa el tiempo- de querer interferir en el sistema marcial del Terror y modificarlo. ¿Por qué, entonces, Robespierre fue popularmente identificado con el Terror y por qué, cuando fue ejecutado, éste cesó? RobespierrefueidentificadoconelTerrorporqueestáidentificadoconelclamorpopular de su tiempo, con el extremado sentimiento democrático de la época y su extremado sentimiento de temor a una reacción. Siendo Robespierre el ídolo popular, se había transformado también en el símbolo de un frenesí popular que supuestamente gobernaba el país. Pero ese frenesí no gobernaba el país. El que gobernaba al país era el Comité de Salud Pública, del cual Carnot era cerebro maestro. Robespierre era el ídolo de la plebe, ciertamente, pero en modo alguno el agente de su poder, ni de ningún otro poder. ¿Por qué, cuando él cayó, cesó el Terror, si no era obra suya? Porque el Terror actuaba bajo una tensión; fue con la máxima dificultad que este sistema marcial absoluto, intolerante e intolerable, pudo proseguir una vez desaparecido el temor de la invasión. En las semanas anteriores a la caída de Robespierre las victorias habían comenzado a hacer innecesario el Terror. Cuando el Comité se ocupó de que Robespierre fuera proscripto por el Parlamento, removió sin saberlo la piedra angular de su propia política; la posición popular de Robespierre era lo que había hecho posible la política del Comité. Cuando robespierre fue eliminado se vio que el Terror no podía seguir manteniéndose. Los hombres lo habían soportado por Robespierre, pensando erróneamente que él lo había querido. Tras su desaparición, no pudieron soportarlo más. Finalmente, si el mismo Robespierre siempre se había opuesto al sistema del Terror, ¿por qué no encabezó la reacción popular en su contra? Daton le había brindado la oportunidad en diciembre de 1793, siete meses antes de su propia catástrofe. El comité decidió sacar a Danton del medio porque Danton, al solicitar
  • 395.
    397 clemencia, debilitaba elpoder marcial del gobierno. Robespierre podía haber salvado a Danton: prefirió dejar que lo sacrificasen. La razón era que Robespierre creyó errónea- mente que la popularidad estaba del lado del Terror y en contra de Danton; no era en modo alguno un conductor (salvo en la retórica, y ésta dirigida hacia lo que los hombres ya deseaban), y su propia gran debilidad o defecto era el gusto por las aclamaciones populares. Más tarde, en el verano de 1794, cuando de hecho Robespierre ya había comenzado a actuar contra el Terror, lo hizo sólo en privado. Desconocía tanto a los hombres que aún creía que el Terror era popular, y no se atrevía a perder su popularidad. Hombre por naturaleza sincero como el cristal, se vio tentado a no ser sincero en esta importante cuestión en los últimos meses de su vida, y cedió por completo a esa tentación. Para su memoria fue algo deplorable, y deplorable también para la historia. Su debilidad ha sido la causa de un error histórico tan grave como cualquiera de los que pueden hallarse en la literatura moderna, y que a la vez lo ha desacreditado por completo ante la posteridad. Un factor de la gran posición pública de Robespierre que a menudo se olvida es el gran efecto de sus discursos. El hecho de que los hombre todavía discutan, después de un cambio tan notable en el gusto, si esos discursos fueron elocuentes o no, es prueba suficiente de su efecto. Hablaban de una manera ordenada y razonable, que aburría a los espíritus superiores de los primeros parlamentos, pero muy adecuada a las convicciones violentas de la Revolución posterior. Su fraseología, su punto de vista, seguía los saltos de los de su auditorio. Sabía expresar lo que éste sentía, y expresarlo en términos que su auditorio sabía eran exactos y que era exagerada, y los hombres exagerados que lo escuchaban con ánimo exagerado sentían orgullo de saber que su violencia podía ser expresada con tanta erudición y moderada habilidad. Por origen pertenecía a la pequeña nobleza aunque era pobre. Una muestra de su carácter está en haber pensado tomar los hábitos y en el hecho de que en su primera juventud lo haya afectado cierta vanidad literaria. No ha dejado un monumento; pero en razón de la intensidad de su fe y de cómo la practicó, su fama, si bien no es probable que crezca, con seguridad ha de perdurar.
  • 396.
    398 ANEXO III: “ELHOMBRE REBELDE DE ALBERT CAMUS” LOS REGICIDAS Se mataron reyes mucho antes del 21 de enero de 1793 y de los regicidios del siglo XIX. Pero Ravaillac, Damiens y sus émulos querían alcanzar a la persona del rey y no al principio. Deseaban otro rey o nada. No se imaginaban que el trono pudiese quedar siempre vacío. 1789 se halla a la entrada de los tiempos modernos porque los hombres de la época quisieron, entre otras cosas, derribar el principio de derecho divino y hacer entrar en la historia a la fuerza de negación y de rebelión que se había constituido en las luchas intelectuales de los últimos siglos. Añadieron así al tiranicidio tradicional un deicidio razonado. El pensamiento llamado libertino, el de los filósofos y juristas, sirvió de palanca para esta revolución (2). Para que esta empresa se haga posible y se sienta justificada ha sido necesario, ante todo, que la Iglesia, cuya responsabilidad es infinita, mediante un movimiento que comienza con la Inquisición y se perpetúa en la complicidad con las potencias temporales, se ponga del lado de los amos tomando a su cargo la imposición del dolor. Michelet no se engaña cuando no quiere ver sino dos grandes personajes en la epopeya revolucionaria: el Cristianismo y la Revolución. Según él, 1789 se explica en efecto, por la lucha de la gracia y la justicia. Aunque Michelet, como su siglo intemperante, gustaba de las grandes entidades, vio en esto una de las causas profundas de la crisis revolucionaria. Lamonarquíadelantiguorégimen,sibiennoerasiemprearbitrariaensugobierno,lejos de ello, lo era indiscutiblemente en su principio. Era de derecho divino, es decir, sin apelación en cuanto a su legitimidad. Sin embargo, esa legitimidad fue discutida con frecuencia, en particular por los Parlamentos. Pero quienes ejercían la consideraban y la presentaban como un axioma. Luis XIV, como se sabe, se mantenía firme en ese principio (3). Le ayudaba Bossuet, quien decía a los reyes: “Sois Dioses”. El rey, en uno de sus aspectos, es el encargado por misión divina de los asuntos temporales y, por lo tanto, de la justicia. Es, como Dios mismo, el último recurso de quienes sufren miseria e injusticia. En principio, el pueblo puede apelar al rey contra quienes le oprimen. “Si el rey supiera, si el zar supiera...”, tal es, en efecto, el sentimiento que expresan con frecuencia, en los períodos de miseria, los pueblos francés y ruso. Es cierto que, en Francia por lo menos, lamonarquía,cuandosupo,tratóconfrecuenciadedefenderalascomunidadespopulares contra la opresión de los grandes y los burgueses. ¿Pero era eso justicia? No, desde el punto de vista absoluto, que es el de los escritores de la época. Si bien se puede apelar al rey, no se podría apelar contra él, como principio. Distribuye su ayuda y sus socorros si lo quiere y cuando lo quiere. La arbitrariedad es uno de los atributos de la gracia. La monarquía, en su forma teocrática, es un gobierno que quiere poner a la gracia por encima de la justicia cediéndole siempre la última palabra. La profesión del vicario saboyano, por el contrario, no tiene otra originalidad que la de poner a Dios bajo la justicia, abriendo así, con la solemnidad un poco ingenua de la época, la historia contemporánea. En efecto, desde el momento en que le pensamiento libertino pone a Dios en discusión, lleva el problema de la justicia al primer plano. Sencillamente, la justicia de entonces se confundeconlaigualdad.Diossetambaleaylajusticia,paraafirmarseenlaigualdad,debe asestarle el último golpe emprendiéndola directamente con su representante en la tierra. Ya es destruir el derecho divino oponerle el derecho natural y obligarle a transigir con él durante tres años, de 1789 a 1792. La gracia no podría transigir en último recurso. Puede 2. Pero los reyes colaboraron con ella, imponiendo poco a poco el poder pol tico al poder religioso minando as el principio mismo de su legitimidad. 3. Carlos I se aten a al derecho divino hasta el punto que no consideraba necesario ser justo y legal con quienes lo negaban.
  • 397.
    399 cederenalgunospuntos,peronuncaenelúltimo.Peroestonobasta.SegúnMichelet,Luis XVI, a pesarde estar en prisión, todavía quiere ser rey. En alguna parte de la Francia de los nuevos principios se perpetuaba, pues, el principio vencido entre las paredes de una prisión gracias a la sola fuerza de la existencia y de la fe. La justicia tiene en común con la gracia que quiere ser total y reinar absolutamente, pero eso sólo. Desde el momento en que entran en conflicto, luchan a muerte. “No queremos condenar al rey -dice Danton, quien no tiene las buenas maneras del justo-, queremos matarlo”. En efecto, si se niega a Dios hay que matar al rey. Saint Just, según parece, hace morir a Luis XVI; pero cuando exclama: “Determinar el principio en virtud del cual va morir, quizás, el acusado, es determinar el principio del que vive la sociedad que lo juzga”, demuestra que son los filósofos los que van a matar el rey: y el rey debe morir en nombre del contrato social (4). Pero hay que aclarar esto. El Nuevo Evangelio El "Contrato social" es, ante todo, una investigación sobre la legitimidad del poder. Pero siendo un libro de derecho y no de hecho (5), no es momento alguno una compilación de observaciones sociológicas. Su investigación atañe a los principios. Por eso mismo es ya controversia. Supone que la legitimidad tradicional, a la que se considera de derecho divino, es admitida. Anuncia, por lo tanto, otra legitimidad y otros principios. El "Contrato social" es también un catecismo con su tono y lenguaje dogmático. Como 1789 termina las conquistas de las revoluciones inglesas y norteamericana, Roussean eleva a sus límites lógicos la teoría del contrato que se encuentra en Hobbes. El Contrato social da una larga extensión y una expresión dogmática a la nueva religión cuyo dios es la razón, confundida con la naturaleza, y su representante en la tierra, en lugar del rey, el pueblo considerado en su voluntad general. El ataque contra el orden tradicional es tan evidente que, desde el primer capítulo, Rousseau se esfuerza por demostrar la anterioridad del pacto de los ciudadanos, que estableceelpueblo,conrespectoalpactodelpuebloconelrey,quefundalarealeza.Hasta él, Dios hacía a los reyes, quienes, a su vez, hacían a los pueblos. Desde el "Contrato social" los pueblos se hacen a ellos mismos antes de hacer a los reyes. En cuanto a Dios, ya no se trata de él, provisionalmente. En el orden político tenemos aquí el equivalente a la revolución de Newton. El poder no tiene ya su origen en lo arbitrario, sino en el consentimiento general. Dicho de otro modo, ya no es lo que es, sino lo que debería ser. Por suerte, según Rousseau, lo que es no puede separarse de lo que debe ser. El pueblo es soberano “sólo porque es siempre todo lo que debe ser”. Ante esta petición de principio se puede decir que la razón, invocada obstinadamente en ésa, no está bien tratada en ella, sin embargo. Es claro que con el "Contrato social" "asistimos al nacimiento de una mística y que la voluntad general ocupa en ella el lugar de Dios. “Cada uno de nosotros -dice Rousseau- pone en común su persona y todo su poder bajo la suprema dirección de la voluntad general y recibimos en comunidad a cada miembro como parte indivisible del todo”. Esta persona política, que se ha hecho soberana, es definida también como persona divina. Tiene, por otra parte, todos los atributos de la persona divina. Es infalible, en efecto, pues el soberano no puede querer el abuso. “Bajo la ley de la razón nada se hace sin causa”. Es solamente libre, si es cierto que la libertad absoluta es la libertad con respecto a uno mismo. Rousseau declara así que se opone a la naturaleza del cuerpo político que el soberano se imponga una ley que no pueda violar. Es también inalienable, indivisible, y 4.Rosseaunolohabr aquerido,porsupuesto.Hayqueponeralcomienzodeestean lisis,paradarlesusl mites,loquedeclar Rosseau firmemente: "Nada de aqu abajo merece ser comprado al precio de la sangre humana. 5. V ase el Discurs sur l' In galit : "Comencemos, pues, por descartar todos los hechos, pues no ata en a la cuesti n".
  • 398.
    400 para terminar, hastaaspira a resolver el gran problema teológico, la contradicción entre la omnipotencia y la inocencia divina. La voluntad general obliga, en efecto; quien se niegue a obedecerla no es sino una manera de “obligarle a ser libre”. La divinización se completa cuando Rousseau, separando al soberano de sus orígenes, llega a distinguir la voluntad general de la voluntad de todos. Esto puede deducirse lógicamente de las premisas de Rousseau. Si el hombre es naturalmente bueno, si en él la naturaleza se identifica con la razón (6), expresará la excelencia de la razón, con la única condición de que se exprese libreynaturalmente.Porlotanto,nopuedecambiardedecisión,queenadelantesecernirá sobre él. La voluntad general es, ante todo, la expresión de la razón universal, que es categórica. Ha nacido el nuevo Dios. Por eso las palabras que se encuentran con más frecuencia en el "Contrato social" son las palabras “absoluto”, “sagrado”, “inviolable”. El cuerpo político así definido, cuya ley es unpreceptosagrado,noessinounproductosustitutivodelcuerpomísticodelacristiandad temporal. El "Contrato social" termina, por lo demás, con la descripción de una religión civil y hace de Rousseau un precursor de las sociedades contemporáneas, que excluyen no solamentelaoposición,sinotambiénlaneutralidad.Enefecto,Rousseaueselprimeroque en los tiempos modernos instituye la profesión de fe civil. Es el primero que justifica la pena demuerteenunasociedadcivilylasumisiónabsolutadelsúbditoalarealezadelsoberano. “Para no ser víctima de un asesino se consiente en morir si se llega a serlo”. Curiosa justificación, pero que establece firmemente que hay que saber morir si el soberano lo ordena y que, si es necesario, se debe darle la razón contra uno mismo. Esta noción mística justifica el silencio de Saint-Just desde su detención hasta el patíbulo. Convenien- temente desarrollada, explicará a los acusados entusiastas de los procesos stalinianos. Estamos en los albores de una religión con sus mártires, sus ascetas y sus santos. Para juzgar bien la influencia que adquirió este evangelio hay que tener una idea del tono inspirado de las proclamas de 1789. Fauchet, ante las osamentas desenterradas en la Bastilla, exclama: “Ha llegado el día de la revelación... Los huesos se han levantado a la voz de la libertad francesa; atestiguan contra los siglos de la opresión y de la muerte, profetizanlaregeneracióndelanaturalezahumanaydelavidadelasnaciones”.Yvaticina: “Hemos llegado al corazón de los tiempos. Los tiranos están maduros”. Es el momento de la fe maravillosa y generosa, el momento en que un pueblo admirable derriba en Versalles el patíbulo y la rueda del tormento (7). Los patíbulos parecen los altares de la religión y la injusticia. La nueva fe no puede tolerarlos. Pero llega el momento en que la fe, al hacerse dogmática, erige sus propios altares y exige la adoración incondicional. Entonces reaparecen los patíbulos y, a pesar de los altares, la libertad, los juramentos y las Fiestas de la Razón, las misas de la nueva fe deberán celebrarse entre sangre. En todo caso, para que 1789 marque el comienzo del reinado de la “humanidad santa” (8) y de “Nuestro Señor el género humano” (9), tiene que desaparecer primeramente el soberano caído. El asesinato del rey-sacerdote va a sancionar la nueva era, que dura todavía. La Condena a muerte del Rey Saint-Just ha hecho entrar en la historia las ideas de Rousseau. En el proceso del rey, lo esencial de su demostración consiste en decir que el rey no es inviolable y debe ser juzgado por la asamblea, no por un tribunal. En cuanto a sus argumentos, se los debe a Rousseau. Un tribunal no puede ser juez entre el rey y el soberano. La voluntad general no puede ser citada ante unos jueces ordinarios. Está por encima de todo. Se proclama, por lo tanto, la inviolabilidad y la trascendencia de esta voluntad. Como se sabe, el gran 6. Toda ideolog a se constituye contra la sicolog a. 7. El mismo idilio se produce en 1.905 en Rusia, donde el Soviet de Sant Petersburgo desfila con carteles en los que se pide la abolici n de la pena de muerte, y en 1.917. 8. Vergniaud. 9. Anacharsio Cloots.
  • 399.
    401 tema del procesoera, por el contrario, la inviolabilidad de la persona real. La lucha entre la gracia y la justicia encuentra su ilustración más provocativa en 1793, cuando se oponen, hasta la muerte, dos concepciones de la trascendencia. Por lo demás, Saint-Just advierte perfectamente la importancia de lo que se arriesga: “El espíritu con que se juzgará al rey será el mismo con el que establecerá la República”. El famoso discurso de Saint-Just tiene así todo el aspecto de un estudio teológico. “Luis es un extraño entre nosotros”, tal es la tesis del adolescente acusador. Si un contrato, natural o civil, pudiese ligar todavía al rey con su pueblo, habría una obligación mutua; la voluntad del pueblo no podría erigirse en juez absoluto para pronunciar la sentencia absoluta.Porlotanto,setratadedemostrarquealpuebloyalreynolesunevínculoalguno. Paraprobarqueelpuebloesensímismolaverdadeternahayquedemostrarquelarealeza es en ella misma un crimen eterno. Saint-Just sienta, por lo tanto, como axioma que todo rey es rebelde o usurpador. Es rebelde contra el pueblo cuya soberanía absoluta usurpa. La monarquía no es un rey, “es el crimen”. No un crimen, sin el crimen, dice Saint-Just, es decir, la profanación absoluta. Tal es el sentido preciso, y extremo al mismo tiempo, de la frase de Saint-Just, cuyo significado se ha extendido demasiado (10): “Nadie puede reinar inocentemente”. Todo rey es culpable, y el hecho de que un hombre quiera ser rey le condena a la muerte. Saint-Just dice exactamente lo mismo cuando demuestra a continuación que la soberanía del pueblo es “cosa sagrada”. Los ciudadanos son entre sí inviolables y sagrados y no pueden obligarse sino mediante la ley, expresión de su voluntad común. Sólo Luis no se beneficia con esta inviolabilidad particular y el apoyo de la ley, pues se halla fuera del contrato. No forma parte de la voluntad general, pues al contrario, en virtud de su existencia, es un blasfemador contra esa voluntad todopoderosa. No es “ciudadano”, única manera de participar de la nueva divinidad. “¿Qué es un rey junto a un francés?” Por lo tanto, debe ser juzgado, y solamente esto. ¿Pero quién interpretará esta voluntad y pronunciará la sentencia? Se sabe que el esfuerzo de los monárquicos de la Asamblea se concentró al final en este punto de vista. La vida del rey podía ser sustraída así a la lógica de los juristas burgueses para ser confiada, al menos, a las pasiones espontáneas y las compasiones del pueblo. Pero Saint- Just, también en esto, lleva su lógica al extremo y se sirve de la oposición inventada por Rousseau entre la voluntad general y la voluntad de todos. Aun cuando todos perdonaran, lavoluntadgeneralnopodríahacerlo.Elpueblomismonopuedeborrarelcrimendetiranía. En derecho ¿no puede la víctima retirar su demanda? Pero no se trata de derecho, sino de teología. El crimen del rey es al mismo tiempo pecado contra el orden supremo. Un crimen se comete y luego se perdona, se castiga o se olvida. Pero el crimen de realeza espermanente,estáunidoalapersonadelrey,asuexistencia.Cristomismo,sibienpuede perdonar a los culpables, no puede absolver a los falsos dioses. Estos deben desaparecer o vencer. Si el pueblo perdona hoy, mañana volverá a encontrar el crimen intacto, aunque el criminal duerma en paz de las prisiones. No hay, por lo tanto, sino una sola salida: “Vengar la muerte del pueblo con la muerte del rey”. El discurso de Saint-Just sólo tiende a cerrar, una a una, todas las salida del rey, salvo la que lleva al patíbulo. En efecto, si las premisas del "Contrato social" son aceptadas, este ejemplo es lógicamente inevitable. Después de él “los reyes huirán al desierto y la naturaleza recuperará sus derechos”. Fue inútil que la convención aprobase una reserva y dijese que no prejuzgaba si juzgaba a Luis XVI o si aprobaba una medida de seguridad. Se apartaba de sus propios principios y trataba de disfrazar, mediante una hipocresía chocante, su verdadera empresa, que consistía en fundar el nuevo absolutismo. Jacques Roux, por lo menos, reflejaba la verdad del momento al llamar al rey Luis el último, 10. O, por los menos, cuyo significado se ha anticipado. Cuando Saint-Just pronuncia esa frase no se sabe todav a que habla ya para l mismo.
  • 400.
    402 señalando así quela verdadera revolución, realizada ya en el campo de la economía, se realizaba entonces en el de la filosofía y era un crepúsculo de los dioses. La teocracia fue atacada en 1789 en su principio y muerta en 1793 en su encarnación. Brissot dijo con razón: “El monumento más sólido de nuestra revolución es la filosofía” (11). El 21 de enero, con la muerte del rey-sacerdote, termina lo que se ha llamado significativamente la pasión de Luis XVI. Ciertamente, es un escándalo repugnante haber presentado como un gran momento de nuestra historia el asesinato público de un hombre débil y bueno. Ese patíbulo no señala una cumbre ni mucho menos. Pero por lo menos, a causa de sus premisas y sus consecuencias, la condena del rey inicia nuestra historia y la desencarnación del dios cristiano. Hasta entonces, Dios se mezclaba con la historia por medio de los reyes. Pero se mata a su representante histórico y ya no hay rey. No hay ya, por lo tanto, sino una apariencia de Dios relegado al cielo de los principios (12). Los revolucionarios pueden declarar que se atienen al Evangelio. En realidad, asestan al cristianismo un golpe terrible del que no se ha repuesto todavía. Parece, verdaderamen- te, que la ejecución del rey, seguida, como se sabe, de escenas convulsivas de suicidios o de locura, se desarrolló enteramente con conciencia de lo que se hacía. Luis XVI parece haber dudado a veces de su derecho divino, aunque se opusiera sistemáticamente a todos los proyectos de ley que afectaban a su fe. Pero desde el momento en que sospecha o conoce su suerte, parece identificarse, como lo muestra su lenguaje, con su misión divina, para que se diga con razón que el atentado contra su persona apunta al rey-cristo, a la encarnacióndivina,ynoalacarneasustadadelhombre.SulibrodecabeceraenelTemple es la "Imitación". La dulzura, la perfección de este hombre, de sensibilidad no obstante mediocre, pone en sus últimos momentos sus observaciones indiferentes sobre todo lo que pertenece al mundo exterior, y, para terminar, su breve desfallecimiento en el patíbulo solitario, ante el terrible tambor que cubría su voz, tan lejos de ese pueblo del que esperaba hacerse oír, todo eso permite imaginar que no es Capeto quien muere, sino el Luis de derecho divino, y con él, de cierta manera, la cristiandad temporal. Para afirmar todavía mejor ese lazo sagrado, su confesor le sostiene en su desfallecimiento recordándole su “parecido” con el dios de dolor. Y entonces Luis XVI se recobrar y vuelve a emplear el lenguaje de ese dios: “Beberé -dice- el cáliz hasta las heces”. Luego se deja llevar, temblando, a las manos innobles del verdugo. La religión de la virtud Pero la religión que ejecuta así el viejo soberano debe crear ahora el poder del nuevo; cierra la iglesia, lo que la lleva a tratar de edificar un templo. La sangre de los dioses, que salpica durante un segundo al sacerdote de Luis XVI, anuncia un nuevo bautismo. Joseph de Maistre llamó satánica a la Revolución. Ya se ve por qué y en qué sentido. Sin embargo, Michelet estaba más cerca de la verdad al llamarla purgatorio. Una época penetra ciegamente en ese túnel para descubrir una nueva luz, una nueva dicha, y el rostro del verdadero dios. ¿Pero cuál será ese nuevo dios? Preguntémosle también a Saint-Just. 1789 no afirma todavía la divinidad del hombre, sino la del pueblo, en la medida en que su voluntad coincide con la de la naturaleza y la razón. Si la voluntad general se expresa libremente no puede ser sino la expresión universal de la razón. Si el pueblo es libre es infalible. Muerto el rey y rotas las cadenas del viejo despotismo, el pueblo va a expresar lo que en todos los tiempos y todos los lugares es, ha sido y será la verdad. Es el oráculo que hay que consultar para saber lo que exige el orden eterno del mundo. "Vox populi, vox naturae". Principios eternos gobiernan nuestra conducta: la Verdad, la Justicia, la Razón, finalmente. Aquí está el nuevo dios. El Ser Supremo que van a adorar cohortes de 11. La Vende , guerra religiosa, le da tambi n raz n. 12. Ser el Dios de Kant, Jacobi y Fichte.
  • 401.
    403 13. Pero lanaturaleza, tal como se la encuentra en Bernardino de Saint-Pierre, est conforme con una virtud preestablecida. Tambi n la naturaleza es un principio abstracto. muchachas festejando a la razón no es sino el antiguo dios, desencarnado, privado bruscamente de toda relación con la tierra y enviado como una pelota al cielo vacío de los grandes principios. Privado de sus representantes, de todo intercesor, el dios de los filósofos y los abogados no tiene sino el valor de una demostración. Es muy débil, en verdad, y se comprende que Rousseau, que predicaba la tolerancia, haya creído, no obstante, que había que condenar a muerte a los ateos. Para adorar largo tiempo un teorema no basta la fe; hace falta, además, una policía. Pero ésta no debía venir hasta más tarde. En 1793 la nueva fe se halla todavía intacta y bastará, si se ha de creer a Saint-Just, con gobernar según la razón. Después de él, el arte de gobernar no ha producido sino monstruos, porque hasta él no se ha querido gobernar según la naturaleza. La época de los monstruos ha terminado con la de la violencia. “El corazón humano marcha de la naturaleza a la violencia, de la violencia a la moral”. La moral no es, por lo tanto, sino una naturaleza recobrada por fin después de siglos de alineación. Sólo con que den al hombre leyes “según la naturaleza y su corazón”, dejará de ser desdichado y corrompido. El sufragio universal, fundamento de las nuevas leyes, debe traer consigo forzosamente una moral universal. “Nuestra finalidad es crear un orden de cosas tal que se establezca una inclinación universal hacia el bien”. Lareligióndelarazónestablecemuynaturalmentelarepúblicadelasleyes.Lavoluntad general se expresa en leyes codificadas por sus representantes. “El pueblo hace la revolución, el legislador hace la república”. Las instituciones “inmortales, impasibles y a cubierto de la temeridad de los hombres” regirán, a su vez, la vida de todos en un acuerdo universal y sin contradicción posible, puesto que todos, al obedecer a las leyes, sólo se obedecen a sí mismos. “Fuera de las leyes -dice Saint-Just- todo es estéril y muerto”. Es la república romana, formal y legalista. Es conocida la pasión de Saint-Just y sus contemporáneos por la antigüedad romana. El joven decadente que pasaba en Reims horas enteras, con las ventanas cerradas, en una habitación cubierta con papel negro adorando con lágrimas blancas, soñaba con la república espartana. El autor de Organt, poema largo y silencioso, sentía tanto más la necesidad de frugalidad y de virtud. En sus instituciones, Saint-Just negaba la carne al niño hasta la edad de dieciséis años y soñaba con una nación vegetariana y revolucionaria. “El mundo está vacío desde los romanos”, exclamaba. Pero se anunciaban tiempos heroicos y Catón, Bruto y Escévola volvían a ser posibles. “Vicio, virtud, corrupción” son palabras que se repiten constantemente en la retórica de la época y, más todavía, en los discursos de Saint-Just, a los que entorpecen sin cesar. El motivo de ello es simple. Como había visto ya Montesquieu, ese bello edificio no podía prescindir la virtud. La Revolución Francesa, al pretender construir la historia sobre un principio de pureza absoluta, inicia los tiempos modernos al mismo tiempo que la era de la moral formal. ¿Quéeslavirtud,enefecto?Paraelfilósofoburguésdeentonceseslaconformidadcon la naturaleza (13) y, en política, la conformidad con la ley que expresa la voluntad general. “La moral -dice Saint-Just- esmásfuertequelostiranos”. Acaba, en efecto, de matar a Luis XVI. Toda desobediencia a la ley no deriva, por lo tanto, de una imperfección, que se supone imposible, de esta ley, sino de una falta de virtud en el ciudadano refractario. Por eso la república no es solamente un senado, como dice fuertemente Saint-Jus, sino también la virtud. Toda corrupción moral es al mismo tiempo corrupción política, y recíprocamente. Entonces se instala un principio de represión infinita procedente de la doctrina misma. Saint-Just era, sin duda, sincero en su deseo de idilio universal. Soñó verdaderamente con una república de ascetas, con una humanidad reconciliada y entregada a los castos juegos de la inocencia primera, bajo la vigilancia de esos sabios ancianos a los que decoró de antemano con una faja tricolor y un penacho blanco. Es
  • 402.
    404 sabido también quedesde el comienzo de la Revolución Saint-Just se pronunció, al mismo tiempo que Robespierre, contra la pena de muerte. Pedía solamente que a los asesinos se les vistiese de negro durante toda su vida. Quería una justicia que no tratara de “encontrar culpables al acusado, sino de encontrarlo débil” y esto es admirable. Soñaba también con una república del perdón que reconociese que si el árbol del crimen era duro, su raíz era tierna. Por lo menos uno de sus gritos procede del corazón, y no se puede olvidar: “Es terrible atormentar a la gente”. Sí, es terrible. Pero un corazón puede sentirlo y someterse, no obstante, a principios que suponen, en último término, el tormento de la gente. La moral, cuando es formal, devora. Parafraseando a Saint-Just, diremos que nadie es virtuoso inocentemente. Desde el momento en que las leyes no hacen que reine la concordia, o en que se disloca la unidad que debían crear los principios, ¿quién es culpable? Las facciones. ¿Quiénes son los facciosos? Quienes niegan con su actividad misma la unidad necesaria. La facción divide al soberano. Por lo tanto, es blasfema y criminal. Hay que combatirla, y a ella sola. ¿Y si hay muchas facciones? Todas serían combatidas sin remisión. Saint-Just exclama: “O las virtudes o el Terror”. Hay que fortalecer la libertad y el proyecto de Constitución presentado en la Convención menciona entonces la pena de muerte. La virtud absoluta es imposible; la república del perdón lleva, arrastrada por una lógica implacable, a la república de las guillotinas. Montesquieu había denunciado ya esa lógica como una de las causas de la decadencia de las sociedades, diciendo que el abuso de poder es mayor cuando las leyes no lo preven. La ley pura de Saint-Just no había tenido en cuenta esta verdad, vieja como la historia misma, de que la ley, en su esencia, está destinada a ser violada. El Terror Saint-Just, contemporáneo de Sade, llega a la justificación del crimen, aunque parte de principios diferentes. Saint-Just es, sin duda, el anti-Sade. Si la fórmula del marqués podía ser: “Abrid las prisiones y demostrad vuestra virtud”, la del convencional sería: “Demos- trad vuestra virtud o entrad en las presiones”. Ambas legitiman, no obstante, un terrorismo, individual en el libertino, estatal en el sacerdote de la virtud. El bien absoluto o el mal absurdo, si se pone en ello la lógica necesaria, exigen el mismo furor. Es cierto que hay ambigüedadenelcasodeSaint-Just.LacartaqueescribióaVilaind’Aubignyen1792tiene algo de insensato. Esta profesión de fe de un perseguido termina con una confesión convulsa: “Si Bruto no mata a los demás se matará a sí mismo”. Un personaje tan obstinadamente grave, tan voluntariamente frío, lógico e imperturbable, permite imaginar todos los desequilibrios y todos los desórdenes. Saint-Just ha inventado la clase de seriedad que hace de la historia de los dos últimos siglos una novela negra tan fastidiosa. “Quien bromea al frente del gobierno -dice- tiende a la tiranía”. Es ésta una máxima sorprendente, sobre todo si se tiene en cuenta con qué se pagaba entonces la simple acusación de tiranía, y que prepara, en todo caso, la época de los Césares pedantes. Saint-Just da el ejemplo: su tono mismo es definitivo. Esta cascada de afirmaciones perentorias, este estilo axiomático y sentencioso le pintan mejor que los retratos más fieles. Las sentencias ronronean, como la sabiduría misma de la nación, y las definiciones que constituyen la ciencia se suceden como órdenes frías y claras. “Los principios deben ser moderados, las leyes implacables, los principios sin remisión”. Es el estilo guillotina. Semejante endurecimiento en la lógica supone, no obstante, una pasión profunda. En esto, como en otras partes, volvemos a encontrar la pasión de la unidad. Toda rebelión supone una unidad. La de 1789 exige la unidad de la patria. Saint-Just sueña con la ciudad ideal donde las costumbres, por fin conformes con las leyes, pongan de manifiesto la inocencia del hombre y la identidad de su naturaleza con la razón. Y si las fracciones vienen a trabar este sueño, la pasión exagerará su lógica. Entonces no podrá imaginarse
  • 403.
    405 que, puesto quelas facciones existen, los principios tal vez se equivocan. Las facciones serán criminales porque los principios siguen siendo intangibles. “Es tiempo de que todo el mundo vuelva a la moral y la aristocracia al Terror”. Pero las facciones aristócratas no son las únicas; hay que contar también con los republicanos y con todos aquellos, en general, que critican la acción de la Asamblea Legislativa y la Convención. También ésos son culpables, pues amenazan a la unidad. Saint-Just proclama entonces el gran principio de las tiranías del siglo XX. “Un patriota es quien sostiene a la república en conjunto; quien la combate en detalle es un traidor”. Quien critica es sospechoso. Cuando ni la razón ni la libre expresión de los individuos consiguen fundar sistemáticamente la unidad hay que decidirse a eliminar los cuerpos extraños. El cuchillo de la guillotina se hace así razonador; su función consiste en refutar. “¡Un bribón a quien el tribunal ha condenado a muerte dice que quiere oponerse al patíbulo!” Esta imaginación de Saint-Just se comprende mal, pues, en suma, hasta él, el patíbulo no era, precisamente, sino uno de los símbolos más evidentes de la opresión. Pero dentro de este delirio lógico, en el extremo de esta moral de virtud, el patíbulo es libertad. Asegura la unidad racional, la armonía de la ciudad. Depura, la palabra es justa, a la república, elimina los errores que contradicen a la voluntad general y a la razón universal. “Me discuten el título de filántropo -exclama Marat, en un estilo muy distinto-. ¡Oh, qué injusticia! ¿Quién no ve que quiero cortar un pequeño número de cabezas para salvar a muchas más? ¿Un pequeño número, una fracción?” Sin duda, y toda acción histórica paga ese precio. Pero Marat, al hacer sus últimos cálculos, reclamaba doscientas setenta y tres mil cabezas. Pero comprometía el aspecto terapéu- tico de la operación pidiendo a gritos la matanza: “Marcadlos con un hierro candente, cortadleslospulgares,partidleslalengua”.Elfilántropoescribíaasíconelvocabulariomás monótono que pueda darse, día y noche, sobre la necesidad de matar para crear. Seguía escribiendo en las noches de septiembre en el fondo de su cueva, a la luz de una candela, mientras los asesinos instalaban en los patios de nuestras prisiones los bancos de los espectadores, los hombres a la derecha y las mujeres a la izquierda, para ofrecerles como un gracioso ejemplo de filantropía el degüello de nuestros aristócratas. No mezclemos ni siquiera un segundo, la persona grandiosa de un Saint-Just con la del triste Marat, mono de Rousseau, como dice justamente Michelet. Pero el drama de Saint- Just consiste en haber coreado en ciertos momentos a Marat por razones superiores y en virtud de una exigencia más profunda. Las facciones se agregan a las fracciones, las minorías a las minorías, y al final no se está seguro de que el patíbulo funcione al servicio delavoluntaddetodos.Saint-Justafirmará,porlomenos,yhastaelfinal,quefuncionapara la virtud. “Una revolución como la nuestra no es un proceso, sino un trueno sobre los malvados”. El bien fulmina, la inocencia se hace rayo, y rayo justiciero. Hasta los que gozan y, sobre todo, ellos, son contrarrevolucionarios. Saint-Just, quien ha dicho que la idea de la felicidad era nueva en Europa (para decir verdad, era nueva sobre todo para Saint-Just, quien detenía la historia en Bruto), advierte que algunos tienen una “idea horrible de la felicidad y la confunde con el placer”. Hay que castigar también a éstos. Al final ya no se trata de mayoría ni de minoría. El paraíso perdido y siempre deseado de la inocencia universal se aleja; en la tierra desdichada, llena con los gritos de la guerra civil y nacional, Saint-Just decreta contra sí mismo y sus principios que todos son culpables cuando la patria es desdichada. La serie de informes sobre las facciones en el exterior, la ley del 22 pradial, el discurso del 15 de abril de 1794 sobre la necesidad de la policía, marcanlasetapasdeestaconversión.Elhombrequecontantagrandezaconsiderabauna infamia deponer las armas mientras existieran en alguna parte un amo y un esclavo es el mismo que debía aceptar que se mantuviera a la Constitución de 1793 en suspenso y se ejerciera la arbitrariedad. En el discurso que pronunció para defender a Robespierre niega la fama y la supervivencia y no se refiere sino a una providencia abstracta. Reconocía al mismo tiempo que la virtud, que era para él una religión, no tenía otra recompensa que la historia y el presente, y que debía, a toda costa, fundar su propio reino. No amaba el poder “cruel y malvado” y que, decía, “sin regla se encaminaba a la opresión”. Pero la regla era la virtud y procedía del pueblo. Al desfallecer el pueblo, la regla se oscurecía y la opresión
  • 404.
    406 aumentaba. Entonces elpueblo era culpable, y no el poder, cuyo principio debía ser inocente. Una contradicción tan extrema y tan sangrienta no podía resolverse sino mediante una lógica todavía más extremada y la aceptación final de los principios en el silencio y en la muerte. Saint-Just, por lo menos, permaneció a la altura de esa exigencia. En eso debía encontrar por fin su grandeza y esa vida independiente en los siglos y en los cielos, de la que habló con tanta emoción. Desde hacía mucho tiempo presentía, en efecto, que su exigencia suponía por su parte una entrega total y sin reservas, pues él mismo decía que quienes hacen las revoluciones en el mundo, “quienes hacen el bien”, no pueden dormir sino en la tumba. Seguro de que sus principios debían, para triunfar, culminar en la virtud y la felicidad de su pueblo, advirtiendo, quizá, que pedía lo imposible, se había cortado de antemano la retirada declarando públicamente que se apuñalaría el día en que desesperara de este pueblo. He aquí que desespera, sin embargo, pues duda del terror mismo. “La revolución está helada, todos los principios se han debilitado; sólo quedan birretes movidos por la intriga. El ejercicio del terror ha embotado al crimen, como los licores fuertes embotan al paladar”. La virtud misma “se une al crimen en las épocas de anarquía”. Había dicho que todos los crímenes procedían de la tiranía, que era el primero de todos, y, ante la obstinación incansable del crimen, la Revolución misma corría a la tiranía y se hacía criminal. Por lo tanto, no se puede someter al crimen, ni a las fracciones, ni al terrible deseo de goce; hay que desesperar de este pueblo y subyugarlo. Pero tampoco se puede gobernar inocente- mente.Porlotanto,hayquesugerirelmaloservirlo,admitirquelosprincipiosseequivocan o reconocer que el pueblo y los hombres son culpables. Entonces se revela la figura misteriosa y bella de Saint-Just: “Sería abandonar poca cosa una vida en la que habría de ser el cómplice, o el testigo mudo, del mal”. Bruto, que debía matarse si no mataba a los otros, comienza matando a los otros. Pero los otros son demasiados, no se puede matar a todos. Entonces hay que morir y demostrar una vez más que la rebelión, cuando de desenfrena, oscila entre el aniquilamiento de los otros y la destrucción de uno mismo. Esta tarea, por lo menos, es fácil; basta una vez más con seguir la lógica hasta de su muerte, Sain-Just reafirma el gran principio de su acción, que es el mismo que le va a condenar: “No pertenezco a ninguna facción, lucharé contra todas”. Reconocía entonces, y de antemano, la decisión de la voluntad general, es decir, de la Asamblea. Se disponía a marchar a la muerte por el amor a los principios y contra toda realidad, pues la opinión de la Asamblea no podía ser obtenida, justamente, sino mediante la elocuencia y el fanatismo de una facción. ¡Pero cómo! Cuando los principios desfallecen los hombres sólo pueden salvarlos, y salvar su fe, de una manera, que es morir por ellos. En el calor asfixiante del París de julio, Saint-Just, negando ostensiblemente la realidad y el mundo, confiesa que somete su vida a la decisión de los principios, dicho eso, parece advertir fugitivamente otra verdad, pues termina con una denuncia moderada de Billaud-Varennes y Collot d’Herbois. “Deseo que se justifiquen y que nosotros seamos más sensatos”. El estilo y la guillotina quedan suspendidos un instante. Pero la virtud no es la sensatez, pues tiene demasiado orgullo. La guillotina queda suspendida un instante. Pero la virtud no es la sensatez, pues tienedemasiadoorgullo.Laguillotinavaacaersobreestacabezabellayfríacomolamoral. DesdeelmomentoenquelaAsamblealecondenahastaelmomentoenquetiendesunuca a la cuchilla, Saint-Just calla. Este largo silencio es más importante que la muerte misma. Se había quejado de que el silencio reinaba alrededor de los tronos y por eso había querido hablar tanto y tan bien. Pero al final, despreciando la tiranía y el enigma de un pueblo que no se ajusta a la Razón pura, vuelve él también al silencio. Sus principios no concuerdan con lo que es, las cosas son lo que deberían ser; por lo tanto, los principios se quedan solos, mudos y fijos. Entregarse a ellas es morir, en verdad, y morir de un amor imposible, queeslocontrariodelamor.Saint-Justmuerey,conél,laesperanzadeunanuevareligión. “Están llamadas todas las piedras para el edificio de la libertad - decía Saint-Just; le podéis construir un templo o una tumba con las mismas piedras”. Los principios mismos del "Contrato social" presidieron la elevación de la tumba que Napoleón Bonaparte selló.
  • 405.
    407 Rousseau, que nocarecía de sensatez, había visto claramente que la sociedad del Contrato sólo convenía a dioses. Sus sucesores lo tomaron al pie de la letra y trataron de fundar la divinidad del hombre. La bandera roja, símbolo de la ley marcial, y por lo tanto del poder ejecutivo en el antiguo régimen, se convierte en símbolo revolucionario al 10 de agosto de 1792. Es un traspaso significativo que Jaures comenta así: “El derecho somos nosotros, el pueblo ... No somos rebeldes. Los rebeldes están en las Tullerías”. Pero uno no se hace dios tan fácilmente. Ni siquiera los dioses antiguos mueren al primer golpe y las revoluciones del siglo XIX deberán terminar la liquidación del principio divino. Parías se subleva entonces para poner al rey bajo la ley del pueblo y para impedirle que restaure una autoridad de principio. Ese cadáver que los sublevados de 1830 arrastraron a través de las salas de las Tullerías e instalaron en el trono para rendirle honores irrisorios no tiene otra significación. El rey puede ser todavía en esta época un encargado de negocios respetado, pero su delegación procede ahora de la nación, su regla es la Carta. Ya no es Majestad. El antiguo régimen desaparece entonces definitivamente en Francia, pero todavía era necesario, después de 1848, que el nuevo se consolidase; la historia del siglo XIX hasta 1914 es la de la restauración de las soberanías populares contra las monarquías de antiguo régimen, la historia del principio de las nacionalidades. Este principio triunfa en 1919, año que ve la desaparición de todos los absolutismos de antiguo régimen en Europa (14). En todas partes la soberanía de la nación sustituye, por derecho y por razón, rey al soberano. Solamente entonces pueden ponerse de manifiesto las consecuencias de los principios del 89. Quienes vivimos al presente somos los primeros que podemos advertirlo claramente. Los jacobinos endurecen en los principios morales eternos en la medida misma en que acababan de suprimir lo que sostenía hasta entonces esos principios. Como predicadores del evangelio, quisieron fundar la fraternidad en el derecho abstracto de los romanos. Sustituyeron los mandamientos divinos con la ley que, según suponían, debía ser reconocida por todos, pues era la expresión de la voluntad general. La ley hallaba su justificación en la virtud natural y la justificaba a su vez. Pero desde el momento en que se manifiesta una sola facción del razonamiento se derrumba y se advierte que la virtud necesita justificación para no ser abstracta. Del mismo modo, los juristas burgueses del siglo XVIII, al aplastar bajo sus principios las conquistas justas y vivas de su pueblo, prepararon los dos nihilismos contemporáneos: el del individuo y el del Estado. La ley puede reinar, en efecto, mientras es la ley de la Razón universal. Pero no lo es nunca y su justificación se pierde si el hombre no es bueno naturalmente. Llega un día en que la ideología choca con la psicología. Entonces ya no hay poder legítimo. La ley evoluciona, por lo tanto, hasta confundirse con el legislador y una nueva arbitrariedad. ¿Adónde volverse entonces? Está desorientada; pierde su precisión y se hace cada vez más imprecisa hasta convertir todo en crimen. La ley sigue reinando, pero ya no tiene límites fijos. Saint-Just había previsto esta tiranía en nombre del pueblo silencioso. “El crimen hábil será erigido en una especie de religión y los bribones estarán en el arca sagrada”. Pero esto es inevitable. Si los grandes principios no tienen fundamento, si la ley no expresa sino una disposición provisional, ya no está hecha sino para que la anulen o paraquelaimpongan.Sadeoladictadura,elterrorismoindividualoelterrorismodeEstado, ambos justificados por la misma ausencia de justificación, es, desde el instante en que la rebelión queda separada de sus raíces y se priva de toda moral concreta, una de las alternativas del siglo XX. El movimiento de insurrección que nace en 1789 no puede sin embargo detenerse ahí. Dios no ha muerto eternamente para los jacobinos más que para los hombres del 14.Salvolamonarqu aespa ola:Perosehundeelimperioalem n,delcualdec aGuillermoIIqueera"lase aldequenosotros, los Hohenzollern, hemos recibido la corona solamente del cielo y s lo tenemos que rendir cuentas al cielo".
  • 406.
    408 romanticismo. Conservan todavíaal Ser Supremo. La Razón, de cierta manera, es todavía mediadora. Supone un orden preexistente. Pero Dios está, por lo menos, desencarnado y reducido a la existencia teórica de un principio moral. La burguesía no reinó durante todo el siglo XIX sino refiriéndose a estos principios abstractos. Simplemente, menos digna que Saint-Just, utilizó esta referencia como una coartada, practicando en todas las ocasiones los valores contrarios. Con su corrupción esencial y su desalentadora hipocresía ha contribuido así a desacreditar definitivamente los principios que reivindicaba. Su culpabi- lidad a este respecto es infinita. Desde el momento en que los principios eternos sean puestosendudaalmismotiempoquelavirtudformal,enquequedendesacreditadostodos los valores, la razón se pondrá en movimiento sin referirse ya sino a sus éxitos. Querrá reinar, negando todo lo que ha sido y afirmando todo lo que será. Se hará conquistadora. El comunismo ruso, con su crítica violenta de toda virtud formal, termina la obra rebelde del siglo XIX negando todo, principio superior. A los regicidas del siglo XIX suceden los deicidas del siglo XX, que llevan hasta el extremo la lógica rebelde y quieren hacer de la tierra el reino en que el hombre será dios. El reinado de la historia comienza, e identificán- dosesóloconsuhistoria,elhombre,infielasuverdaderarebelión,sededicaráenadelante a las revoluciones nihilistas del siglo XX que, negando toda moral, buscan desesperada- mente la unidad del género humano a través de una agotadora acumulación de crímenes y de guerras. A la revolución jacobina, que trataba de instituir la religión de la virtud, con el fin de fundar en ella la unidad, sucederán las revoluciones cínicas, de derecha e izquierda, que van a tratar de conquistar la unidad del mundo para fundar por fin la religión del hombre. Todo lo que pertenecía a Dios será entregado en adelante a César.
  • 407.
    409 ANEXO IV:HISTORIA DELAS IDEAS POLITICAS DE MARCEL PRELOT La soberanía nacional: Sieyès El antagonismo Montesquieu-Rousseau. En el siglo XIX, los autores procuraron resaltar los contrastes entre las dos corrientes más importantes del pensamiento revolucionario: la corriente Voltaire-Montesquieu, que inspiró la Constituyente y la Legis- lativa; y la corriente Rousseau, que arrastró a la Convención. Entre ambas se produce una degradación: habría como dos revoluciones sucesivas; una buena, que fue liberal; la otra mala, demagógica y sangrienta. Esta dicotomía, que por su simplificación cómoda, ejercerá sobre la opinión pública francesa una prolongada seducción y formará una línea divisoria entre los partidos, no tiene sin embargo valor histórico ni científico. En aquella época, como muy bien lo explica Maxime Leroy en su erudita y vívida Histoire des idées sociales (Gallimard, París, t. I, 1946), esa oposición no tiene bases concretas. Rousseau está presente en las tres asambleas: “filósofo de los montañeses, y también de los girondinos”. Proscriptor (Robespierre) y proscripto (Boyer-Fronfède) se han encontrado en Montmorency al pie del mausoleo de Rousseau. En sus memorias, Buzot y Malouet invocan tanto al autor de Espíritu de las Leyes como al de Contrato Social. Diderot es el filósofo caro al montañés Danton; Montesquieu entusiasma al “sans- culotte” Marat y al montañés Saint-Just. Durante una escena violenta, éste es abrumado por Carnot con las reminiscencias del Esprit. En la actualidad, se descubrió que la antítesis Rousseau-Montesquieu dejaba de lado a Sieyès, el verdadero constructor del Estado liberal. Es cierto que “soberanía nacional”, y “soberanía popular” se confundieron durante mucho tiempo, y seguirían siendo confun- didas sin el profundo análisis de Raymond Carré de Malberg que, en vísperas de 1914, los opuso abiertamente. Al mismo tiempo, el autor de la Contribution à la théorie générale de l’Etat C.N.R.S., parís, 2ª edición, 1962) destacó la noción de la representación pública “poder de querer para la nación” y no simple mandato de los lectores (véase Juan Roels, Le concept de représentation politique au XVIII siècle francais, op. cit., 2ª parte). Larevolucióniniciadayterminada. AunqueatenuadaporRobespierre,ladoctrinadel Contrato resulta inutilizable para el Tercer Estado, que en 1789, se encuentra en el umbral del poder. La construcción del Estado popular no es lo bastante sólida para reemplazar en Francia al Estado principesco, hay que recurrir a la concepción del Estado-Nación. Esta tiene intelectualmente como autor a un abate, elegido diputado del Tercer Estado, cuya influencia sobre su época y su país -acontecimiento e ideas- fue decisiva. Por lo menos tanto como Mirabeau y Napoleón, Sieyès -cuyo apellido debe pronunciarse Si-ès, según escribe Camile Demoulins en una Lettre aux habitants de Guise (19 julio 1789)- ha decidido sobre la Revolución: la ha iniciado en junio de 1789 y la ha terminado en noviembre de 1799. El decreto que hace dictar, el 17 de junio de 1789, a los representantes del Tercer Estado constituyéndose en Asamblea Nacional es, según palabras de Madame de Stael “la Revolución misma”. La acción personal de director Sieyès, es la que pone fin a la Revolución, preparando y llevando a cabo el golpe de Estado del 18 Brumario. No queremos decir que sin Sieyès no hubiera habido ni Revolución ni Consulado ni Imperio, pero sin él las cosas habrían ocurrido de otra manera. Representarse a Sieyès
  • 408.
    410 en la formacaricaturesca de Burke o de los contrarrevolucionarios, como un maniático coleccionador de constituciones, es no comprender a una personalidad, por otra parte bastante difícil de penetrar. Siempre misterioso y quejumbroso, sacerdote sin vocación, orador nada brillante, pero muy grande y hábil político. Sieyès, cuando nació el 3 de mayo de 1748 en Fréjus, apenas si tenía respiración. Cuidándose, logrará conservarla hasta los 88 años. Pero su débil constitución le imposibilita la carrera de las armas, a la que tenía afición. Presionado por sus padres, de quienes era el quinto hijo, se hizo sacerdote, estado que le repugnaba y cuyas penosas obligaciones denunciará en amargos términos. En el seno del clero su carrera es, como se decía en esa época, la de un “administrador de diócesis” y no la de un “administrador de sacramentos”. Muy pronto vicario general del Tréguier, luego de Chartres, diputado de su diócesis en los Estado de Bretaña, diputado también en el Orleanesado, delegado en París, hace desde antes de 1789 el aprendizaje de la política y de la administración. Sus publicaciones resonantes, sobre las cuales volveremos a hablar, lo conducen directamente a los Estados Generales. Sin ser candidato, es elegido en último lugar por el distrito de París que, retrasado en sus designaciones, lo nombra no obstante ser sacerdote y a pesar de lo que había decidido anteriormente sobre la pertenencia a la orden (18 de mayo de 1789). En la Constituyente, su influencia es considerable. Miembros del Comité de Constitu- ción, será presidente de la Asamblea, luego administrador del departamento del Sena. En cambiodeclinaráelarzobispadodeParís,cargoquefuehechoefectivo.Prontoseencierra en un mutismo casi completo. En vano Mirabeau lo requiere para hablar: “el silencio del ciudadano Sieyès constituye una calamidad pública”. Este silencio fue total durante la Convención porque sus simpatías son girondinas. Aconseja a sus amigos una táctica audaz: la anulación de las elecciones de París por causa de violencia y fraude, lo que habría puesto desde un principio a la Montaña en inferioridad. Pero no se lo escucha. Igualmente la Constitución del año I y la Constitución directorial del año III son elaboradas sin su aprobación. En ocasión de la segunda, hace conocer algunas de sus ideas esenciales. Con el Directorio Sieyès acumula honores e influencia. Es embaladores en Berlín, en mayo de 1789; luego director, puesto que rehusó a una vez (Pradial, año VII, junio 1799). Prepara entonces y dirige el golpe de Estado del 18 Brumario, año VII. Es cónsul provisional hasta la Constitución del 22 Frimario. Pero en la diarquía con que Sieyès indudablemente había soñado, Bonaparte toma rápidamente la ventaja. Cubierto de dinero y título, provisto de un castillo, aquél es alejado del poder. Un dístico resume muy bien el trato engañoso de que fue víctima: Sieyès à Bonaparte a fait présent du trone Bonaparte à Sieyès a fait présent de Crosne.(15) Ya miembros de la Academia de Ciencias Morales y Políticas en 1795, miembro de la Academia Francesa en 1814 toma su revancha. Redactando con Gregorie y Ducos el acta de destitución, quita a Bonaparte el poder que éste había usurpado catorce años antes. En cambio no puede impedir la Restauración. Excluido de la Cámara de los Pares como regicida, siempre prudente, se anticipa a la ley del exilio, pasando a Bruselas. Volverá a 15. Siey s a Bonaparte ha regalado el trono / Bonaparte a Siey s ha regalado Crosne.
  • 409.
    411 París después dela Revolución de julio, muriendo el 10 de junio de 1836, casi olvidado por completo. Cuando un enviado de Guizot quiere interrogarlo, en ocasión de lareconstitución delaAcademiadeCienciasMoralesyPolíticas,comprobaráquesibieneloctogenarioestaba aún presente de cuerpo, su espíritu se había hundido ya en la noche. “El arte social”. Sieyès ha ocupado a la vez los primeros papeles y ha formulado un pensamiento político de fuerza excepcional. Entre todos los que hemos estudiado -o que estudiaremos- es sin duda el que desde la antigüedad ha captado mejor el carácter arquitectónico de las constituciones. El mismo ha llamado a su doctrina “el arte social”, el arte “de asegurar y aumentar la felicidad de las naciones”, mientras que asegurar y aumentar la dicha de los individuos es papel de la filosofía moral. Sieyès lamenta que se haya estudiado por separado el arte de cultivar la tierra, el de comerciar o el de gobernar, cuando esos conocimientos diversos deberían formar un todo bien orgánico. Estos materiales dispersos han de ser reunidos para obtener la mejor forma de constituir el cuerpo político. Es necesario, en cada ciencia, encarar no solamente el propio dominio sino las mutuas relaciones, las uniones comunes. Esta búsqueda es de tal importancia y tan vasta, que requiere una colaboración universal de los espíritus. Sin embargo, de ningún modo se trata de investigaciones y comparaciones. El arte social no puede ni debe fundarse sobre casos concretos y particulares del presente o del pasado. Tiene su lecho en el conocimiento del hombre y no en el conocimiento de los hombres. Aquél pertenece al campo del arte social; éste no es sino “la intriga social”. De tal modo, el arte social descansa enteramente sobre la razón. Propiamente creador, no puede referirse a modelos existentes en la na- turalezaoenlahistoria,puestoquedebe hacer más y mejor. En 1794, después del Terror, Sieyès fija así su pensamien- to: “Los hombres han construido chozas antes de construir palacios y la arquitec- tura social ha tenido que progresar mu- cho más lentamente que la arquitectura civil. Hace falta, por tanto, elevarse al auténtico tipo de lo bello y verdadero, en lugardecopiarlo;hacefaltaquererservir de ejemplo a las naciones en lugar de ajus- tarse a ellas; en una palabra; es necesa rio, no consultando los hechos a la ma- nera de los físicos sino consultando a la r a - zón, constituir lógicamente, científica- mente,unamaquinariapolíticacuyaper- fección asegure la eficacia y garantice la duración". En esta forma, a la ciencia política, fundada sobre la observación desde Aristóteles hasta Montesquieu, Sieyès opone la deducción. Pretende sacarlo todo de sus concepcio- nes ideales y de sus razonamientos personales. Repudia cualquier antecedente, consi- derándose el fundador del arte social, “descubrimiento tan importante intelectualmente como los de Descartes o los de Newton”. Cuando se decide a salir de su silencio deja caer estas palabras definitivas: La política es una ciencia que crea estas palabras definitivas: “La política es una ciencia que creo haber agotado”. Retrato de Descartes, por Franz Hals (Museo del Louvre)
  • 410.
    412 Los escritos deSieyès. Desgraciadamente, este “agotamiento” del cual sólo a medias cabeburlarse,dadoelverdaderogeniodeSieyès,estácompletamenteausentedesuobra escrita. Sieyès no ha dejado un “tratado de arte social” sino discursos, opúsculos, fragmentos dispersos. No solamente detestaba escribir sino que en verdad estimaba que el mejor medio de conservar intacta su autoridad era rodearla de misterio. Enlabibliografía,casicontemporánea,establecidaporsuadmirador,elalemánConrad Oelsner, que tuvo contactos permanentes con él, sus publicaciones comprenden 37 números: Paul Bstid llega a 68, pero incluyendo mociones o intervenciones que figuran en elMoniteur.Entotal,elpensamientodeSieyèsestácontenidoentresgruposdepequeños escritos. Al comienzo de la Revolución, tres folletos publicados anónimamente: las Vues sur les moyens d’exécution dont les représentants de la France peuvent disposer en 1789 (verano 1788), el Essai sur les privilèges (noviembre 1788) y, por último, Qu’est- ce que la Tiers Etat? aparecido en enero de 1789, continuación del Essai sur les privilèges. La cuarta y última edición está firmada y contribuyó grandemente a la elección de Sieyès a los Estados. Una edición crítica de los Privilèges y del Tiers fue publicada en 1788 por Edme Champio y Alphonse Aulard. En el año III, dos Opinions, es decir, dos discursos del 2 y el 18 Terminados en el año III. A propósito de la Constitución de ese año, Sieyès hace conocer algunas de sus ideas esenciales, en particular su famosa concepción del “derecho constituyente”. Paul Bastid ha reeditado las Opinions como segunda tesis en 1939. En el año VIII, aunque no fueran directamente de Sieyès, las palabras recogidas de su boca, en el momento del golpe de Estado y que debían inspirar la Constitución consular. Poseemos también dos fragmentos de la Mémoires de Boulay de la Meurthe, confidente de Sieyès, quien volvió con él en coche desde Saint-Cloud, inmediatamente después del golpe de Estado; un cuadro figurativo, obra de Daunou, insertado por el historiador Francois Miguet en su Histoire de la Révolution Francaise de 1789 a 1874 (París, 1824); un escrito de Roededor sobre el gobierno representativo; finalmente, en las Mémoires de Fouché, un proyecto que lo confió J. Chénier. Estos elementos dispersos están lejos de formar el conjunto orgánico que implicaba el métododeSieyès.Alasdificultadesparacomprenderlo,dadasupersonalidadenigmática, se unen aquellas que provienen de forma en que él se expresó, e incluso en ciertos momentos en que se calló. Al no estar formuladas ex profeso por su autor en ningún sitio, nuestra interpretación de las “teorías”, que vamos a exponer, contiene una parte de hipótesis. Mucho menos podemos eliminarla cuanto que quienes han atacado al pensa- miento de Sieyès no se ponen de acuerdo. El estudio capital es el presentado en su tesis de doctorado en letras por Paul Bastid, Sieyès et sa pensée (París, Hachette, 1939). Pero J. Borudon, profesor de la Facultad de Letras de Nancy, en otra tesis, que casi pasó inadvertida porque fue editada durante la ocupación en una forma no habitual, tiene sobre el liberalismo de Sieyès enfoques muy penetrantes (LaConstitucióndel’anVIII,Carrère, Rodez, 1942). La Nación. Para Sieyès, el punto de partida es la existencia de la nación, es decir, de un cuerpo social no constituido políticamente sino ya organizado en relación al estado de naturaleza. Aquí, la oposición entre Sieyès y Rousseau es total. Este, piensa Sieyès ha “confundido los principios del arte social con los comienzos de la sociedad humana”. Rousseau está
  • 411.
    413 a favor deljuego del instinto y del don de la naturaleza. Sieyès se pronuncia por lo racional y por lo construido. El estado social, en relación al estado de naturaleza, perfecciona y ennoblece al hombre. Extiende y protege la libertad; defiende y asegura la igualdad de derechos. (Respuesta al primer informe de Mounier en la Constituyente). En cuanto a la composición de la “nación”, en su punto de partida, la posición de Sieyès es incontestablemente la de todos los liberales individualistas. La nación está formada por individuos, elementos independientes, pero gobernados por un poder único y sometidos a las mismas leyes, obra de sus voluntades. Todos tienen los mismos derechos y son libres en sus comunicaciones y obligaciones respectivas. La nación adquiere consisten- cia en los individuos que son sus miembros, jurídicamente independientes e iguales. Esta colectividad, hecha de individuos, forma un cuerpo. La nación no es una suma sino una combinación. Como en química, en que varios cuerpos reunidos dan nacimiento a un cuerpo nuevo, donde los cuerpos antiguos no se reconocen ya, a menos que se efectúe un análisis para volver a separarlos, la nación de Sieyès absorbe a los ciudadanos que entran en su composición. Forman una colectividad indivisible cuya personificación será el Estado. Debemos reconocer que sobre este punto hay grandes dificultades para conciliar en Sieyès un individualismo social cierto y una noción de la actividad nacional, que se puede concebir como ya orgánica. Pero sería, a nuestro juicio, un error ver en Sieyès tanto un organicista (puesto que la noción sociológica de la nación le es totalmente desconocida) como un puro y sencillo atomista. Contra esta última tendencia él especifica que las verdaderas relaciones de una constitución política son con la nación que queda, más que con cualquier generación que pasa; con las necesidades de la naturaleza humana, común a todos, más bien que con las diferencias individuales. También se ha calificado de “metafísica” esta concepción de una nación que no sería lacompuestaporindividuossinoporunconjuntotrascendente.“Consideradoaisladamen- te, dice Sieyès en Qu’est-ce que la Tiers Etat?, el poder de los ciudadanos sería nulo pues no reside sino en el conjunto”. Este conjunto, según las actuales concepciones de lossociólogos,puedeperfectamente,tenersuvidapropia.PeroSieyèsnoesunsociólogo, es un ideólogo. La nación es para él una representación intelectual. Por otra parte, la terminología de Sieyès no es absolutamente rigurosa. Los términos “pueblo” y “nación” se confunden bastante a menudo con él. No hay, pues, que atribuirle el sentido exacto que les han conferido ciertos autores contemporáneos, distinguiendo la soberanía popular y la soberanía nacional. Es cierto que Sieyès cuando habla del pueblo lo considera como si fuese la nación. Su concepción de la soberanía colectiva, que vamos a precisar seguidamente, no permite dudas al respecto. Difícil de aislar en teoría, la concepción de la nación es, en cambio, perfectamente clara sobre el plano histórico. En 1789 no existe duda: la nación es el Tercer Estado. Sieyès adopta aquí una postura categórica, más publicitaria, sin duda, que científica. Afirma, que el estado llano es por sí mismo una nación completa; más nación, afirma también, si estuviese solo, si estuviese liberado de las órdenes privilegiadas que perjudican la homogeneidad.“Nadapuedemarcharsinél(elTercerEstado);todoiríainfinitamentemejor sin los otros” (los privilegiados). Por lo contrario, Sieyès, al menos en principio, no limita, como quisieran algunos, el Tercer Estado a la burguesía sino que lo integra con toda la población. Así la idea de la nación, incierta en abstracto toma en la acción política de Sieyès un sentido preciso: es el Tercer Estado representado por una Asamblea general.
  • 412.
    414 Esta nación essoberana, aunque el término no le gusta a Sieyès. No le agrada y no emplea la palabra por temor a sus resonancias autoritarias cuando no totalitarias. En efecto, hay aquí una mera continuación de la concepción romana del Estado, reaparecida en el Renacimiento, concretada por Bodín, exaltada por los absolutistas. Sólo el titular ha cambiando. La soberanía que pertenecía al rey pasa a la nación, donde, según el artículo 3 de la Declaración de los Derechos, “reside esencialmente”. En 1791, el preámbulo del título III, artículo 1 y 2, precisará que “la soberanía pertenece a la nación... de quien emana todos los poderes”. La nación no se crea por sí misma sino que existe, es de derecho natural, pero necesita una organización política y administrativa o, según los términos de Sieyès, un estableci- miento público, es decir, un conjunto de medios, formados por personas y cosas, destinados a realizar los fines sociales. De este modo -y esto explica ciertas vacilaciones de Sieyès relativas al poder constituyente- la constitución política es posterior a la formación como nación. Interviene después que existe ya una voluntad común, anterior a ella. La Constitución. Sieyès se da por inventor de la idea de constitución en su discurso del año III sobre el proyecto de constitución y sobre la llamada Jurie constitutionnaire: “En1788fueestablecidaunaideasanayútil:ladivisióndelpoderconstituyenteydelpoder construido. Contará entre los descubrimientos que han hecho dar un paso a la ciencia... y que se debe a los franceses” (Moniteur del 7 Termidor, año III, 25 julio 1795). Pareceque,segúnsumodohabitual,Sieyèshaexageradounpoco.Hemosencontrado ya anteriormente esta noción de constitución en todos los tradicionalistas, para quienes la antigua constitución de la monarquía fue alterada por el absolutismo. Por otra parte, en el momento en que Sieyès escribe acaba de encenderse un nuevo foco político, cuya importancia es de inmediato enorme: América del Norte. Lafayette y Rochambeau, los aristócratas que han participado en la campaña de formación de los Estados Unidos regresan con una gran admiración hacia ese nuevo país. Dos años antes de la Constitu- ción francesa, La Constitución de Filadelfia dio una idea de lo que podía ser una Constituciónmoderna,conformeanuestraterminologíadehoy,escritayrígida.Elprincipio dominante en ella -el que penetra y anima todas las instituciones americanas- es que el conjunto de ciudadanos tiene derecho a determinar su gobierno. Una ley divina, el instinto, la simpatía, funda y mantiene las sociedades humanas. Este es un hecho natural cuyo cambio no corresponde al hombre. Contrariamente, el gobierno o manejo de los intereses generalesdelacomunidadesunaobracompletamentehumana.Noesmenosimportante, puesto que la voluntad de cada uno y de todos trae a debate el bienestar y la libertad de cada uno y de todos. Por consiguiente, sin mandato expreso, los legisladores no deben tocar ese gran resorte del Estado llamado “Constitución”. “Se prohibe, con razón, esa facultad a las Asambleas ordinarias para evitar posibles usurpaciones y seguras agitacio- nes. Y cuando es necesario alterar la ley suprema, el pueblo, suficientemente provenido, concede un mandato especial a una Asamblea constituyente, a una Convención, encargada expresamente y con exclusión de cualquier otro cuerpo, de revisar la Consti- tución...” Sin embargo, esta ley no somete ni liga a la nación contra su voluntad (no hay ningunaleyquetengasemejanteautoridad,amenosdeserimpuestaporunconquistador). “Es la regla suprema de los poderes públicos; nada más y nada menos”. (Edourd de Laboulaye, Questions constitutionnelles, París, 1872). Estas ideas que los publicistas americanos, especialmente Franklin y Thomas Payne, así como las que Hamilton, Madison, Jay, autores del Federalist, debían divulgar en Francia, son también las que llevan hasta Sieyès la corriente doctrinal de la Escuela del Derecho Natural y de Gentes. Wolf y su Droit de la nature traité scientifiquement han tenido un admirador y un adaptador en la persona de Vattel, suizo de Neufchatel, quien ha traducido a Wolf al idioma francés (V. núm. 202). Su Droit des gens ou principe de la loi
  • 413.
    415 naturelle contiene enel libro III, cap. 3, una teoría “de la constitución del Estado, de los deberes y de los derechos de la nación al respecto”, particularmente clara y bien acogida. La constitución del Estado aparece como el reglamento fundamental que determina el modo en que la autoridad pública debe ser ejercida, y esta constitución es, según la propia expresión de Vattel: “elegida por la nación”. Es imposible que Sieyès no haya leído a Vattel ni oído hablar de algunos americanos. Su mérito personal -que es real aunque limitado- está en dar al poder constituyente un relieve particular, encarnándolo en un órgano propio: la jurie constitutionnaire. Sobre este punto Sieyès se ha apartado, por una vez, de las consideraciones generales y ha redactado textos de aplicación inmediata. La Representación. La noción de constitución, aun cuando no sea sólo suya, es, sin embargo, esencial a su teoría. Forma, puede decirse, como el pilar de su sistema, puesto que de la constitución dimana la existencia de los poderes representativos y separados. Según el autor del tercer Estado “todo poder es representativo”. En oposición a Rousseau, sobrepasa incluso a Montesquieu en el sentido de que no solamente atribuye a la representación una superioridad práctica sino que hace de ella uno de los principios fundamentales por excelencia del Estado organizado conforme al “arte social”. En su discurso del 2 de Termidor, Sieyès indica que todo es representación en la vida social, y contra la democracia directa utiliza numerosos argumentos. Uno de los más pintorescos está sacado de las cartas que se depositan en el Correo. ¿Se es más libre si, como lo quisiera Rousseau, se llevase personalmente una carta a Burdeos? Confiándola al correo se libera uno de un servicio fastidioso y de gastos considerables. Querer obrar por sí mismo es, desde el punto de vista del arte social, una regresión. “El pueblo no debe querer actuar sino por medio de los representantes”. La idea de representación, por otra parte, es eternamente transformada por Sieyès. La representación en los Estados en el viejo régimen es un mandato, tal cual existe en el derecho antiguo y tal como sigue siendo en derecho privado. Los diputados por los Estados son realmente los mandatarios de aquellos que los han enviado. No pueden actuar sino siguiendo sus instrucciones y están materialmente sostenidos por ellos. Estas diputaciones por los Estados son especies de “embajadas”, según el nombre conservado por ciertos hoteles que albergaron antaño a los diputados de una provincia. Sieyès sustituye esta noción tradicional del mandato particular por la del mandato general. La elección deja de ser una delegación y se convierte en una “selección”. Esta palabra de V.E. Orlenado es la que mejor expresa el pensamiento de Sieyès, que en su marcha pasará de la elección-selección de 1971 a la selección sin elección de la Constitución del año VIII. El papel de los electores consiste en elegir. Cuando la elección está hecha -y Rousseau bien lo había advertido- el papel de la nación ha terminado hasta las nuevas designaciones. Pero esto no desagrada a Sieyès. Para él, el problema esencial es crear una voluntad, formar un órgano decisivo. Este, en su funcionamiento, debe ser independiente de quienes se pronunciaron sobre su composición. Nunca se insistirá demasiado, porque en esto las confusiones son en extremo frecuentes. Este régimen representativo no es la democracia. Se podrá ulteriormente democratizar el régimen representativo, pero inicialmente -y estamos aquí en la fase inicial- el sistema representativo, tal cual lo concibe Sieyès, es oligárquico. El mismo es hostil a la democracia, especialmente a la democracia directa, que llama “pura” o “sin pulir”.
  • 414.
    416 Volvemos a laoposición establecida al comienzo de este capítulo: en Rousseau, lo que la naturaleza ofrece al hombre es lo mejor que hay. Si una constitución pudiera arrancarse deunárbolseríapreferibleacualquierotra.Inversamente,paraSieyès,unrégimenpolítico no puede ser sino una máquina ya que es esencialmente una construcción de la razón. El palacio es mejor que la intemperie o la choza primitiva. El sistema de Sieyès puede resumirse sobre poco más o menos del modo siguiente: La nación existe naturalmente. Es una persona moral a la que pertenecen todos los poderes. Derivan de ella como de su fuente exclusiva. Su voluntad eminente e independiente se llama soberanía. La nación no pude -e incluso para Sieyès no debe- expresarla por sí misma. El ejercicio de la soberanía es atribuido por la constitución a representantes que pueden hacerlo todo, a condición de mantenerse en los límites que la constitución les fija, siendo la constitución a la vez el fundamento y el límite de su autoridad. El mandato atribuido a los representantes es general y les confiere una competencia tan extensa como la constitución ha querido. La voluntad, expresada por sus representantes es general y les confiere una competencia tan extensa como la constitución ha querido. Lavoluntad,expresadaporsusrepresentantes,eslavoluntadnacionalmisma.Cuando los representantes deciden es como si lo hubiera ordenado la nación. Se crea así una presunción irrefragable, pues para la nación no hay otro medio de expresarse. No hay ni siquiera intelectualmente diferencia concebible entre lo que sería la voluntad de la nación y la de sus representantes, pues fuera de la voluntad de éstos no hay voluntad de la nación. Los representantes, frecuentemente renovados, no son reelegibles. La Distinción y el reparto de las funciones. Para salvaguardar la libertad, la constitución organiza poderes separados. Sieyès reproduce, en 1789, a Montesquieu. Pero más tarde llevará bastante más lejos su análisis y a la división de los poderes según Locke, quien influyó mucho en él, sustituirá un análisis de las funciones. Sobrepasando la concepción clásica, distinguirá en la nación cuatro voluntades. La voluntad constituyente, que está antes por encima de las otras voluntades. En la segunda parte de la actividad de Sieyès, durante el Directorio, una de sus ideas dominantes será, ya lo hemos dicho, representar la voluntad constituyente en forma permanente por medio de una jurie constitutionnaire que decidirá sobre todas las violaciones de la constitución. La voluntad peticionaria, que es la del pueblo, exponiendo sus reclamaciones y formulando sus necesidades. A esta función Sieyès le da un órgano, al que llama Tribunado, en reminiscencia de la Antigüedad. La voluntad gobernante que propone las leyes y medidas útiles al Estado. Dicta órdenesynombraelPoderEjecutivo.Estáigualmenterepresentadaporunaasambleaque es el Consejo de Estado.
  • 415.
    417 La voluntadlegislativa,enfin,quedecidelaformacióndelaleysegúnunprocedimien- to comparableal procedimiento judicial. La “voluntad peticionaria” para la defensa de los intereses particulares y la “voluntad gobernante” para la defensa del interés público, defienden cada una su causa ante el cuarto órgano que es el cuerpo legislativo. Comprende a los representantes del Consejo de Estado y del Tribunado. Acuerda al Estado lo que es necesario para el interés general; salvaguarda, en la medida que puede, los intereses particulares. El liberalismo de Sieyès. En esto el análisis de Sieyès, objetivamente notable, ha sido con frecuencia mal comprendido y J. Bourdon, en la precitada tesis, ha tenido que restituir su verdadero alcance a esta división minuciosa de los poderes públicos, cuya unión con el sistema autoritario de Bonaparte ha desfigurado completamente. A pesar del golpe de Estado, Sieyès permanece liberal. Cuando divide tan minuciosa- mente los poderes públicos, es para asegurar al máximo la libertad de los individuos y no, como Bonaparte, para minimizar su papel frente al poder personal. Lo mismo que no es autoritario, Sieyès no es totalitario. El establecimiento público, tal cual él lo concibe, toma a los ciudadanos como tales. En la ciudad, el hombre es absorbido por completo; no está presente más que para los intereses que, comunes a todos, les importan a todos por igual. Sieyès hace abstracción de los intereses particulares, especialmente de los intereses profesionales. Supone que por sus diferencias los hombresestánfueradelestablecimientopúblico,cuando,porlocontrario,formanpartedel Estado, en tanto y en cuanto son semejantes e iguales. Los intereses comunes a los ciudadanos iguales forman una masa llamada la “cosa pública”, la “República”. Sieyès la opone, según una vigorosa fórmula, a la “Retotal”, sistema en el cual el individuo sería enteramente absorbido por el Estado. Así Sieyès se nos aparece fiel a sus orígenes. La desviación de Brumario es en él un reflejo de defensa. Ha obrado para salvar la Revolución y por ende su cabeza; ha logrado diferir quince años la Restauración y su destierro; en cambio ha fracasado en su deseo de limitar los poderes napoleónicos. Este último contratiempo no debe hacer olvidar que gracias a los principios por él sustentados (el de la soberanía nacional, el de la separación de los poderes constituyente y constituido, el del régimen representativo) ha dado a la Francia contemporánea sus bases constitucionales. La Escapatoria Kantiana. Sin embargo, al mismo tiempo que “buscan una espada”, éstos buscan un filósofo. Sieyès solicita los consejos de Emmanuel Kant. Como se sabe, el filósofo de Koenigsberg había mostrado respecto de los aconteci- mientos revolucionarios, desde su comienzo, una atención tan apasionada que modificó el itinerario de su paseo cotidiano para tener más rápidamente noticias de París. Entró bastante pronto en comunicación con ciertos revolucionarios que a su vez encontraban en su enseñanza moral una continuación del pensamiento de Rousseau. Sin duda, un análisis erudito, como el de Georges Vlachos (Cf. Etudes sur le Contrat social, op. cit., ps. 499 y sigts.) muestra los matices existentes entre las concepciones del ciudadano de Ginebra y del pensador de Koenigsberg, pero no es menos cierto que en determinada época “la adhesión de Kant a Rousseau es, pese a todo... infinitamente más fuerte que sus reservas” (V. Delbos). Resulta, pues, natural que la comprobación de las coincidencias haya prevalecido entre los contemporáneos, sobre la de las divergencias.
  • 416.
    418 Sobre todo, éstosencontraban en Kant lo que buscaban para la sociedad revoluciona- ria: una nueva regla de vida. Ella no puede serles, en adelante, proporcionada desde el exterior por un rey que ha dejado de ser legislador, ni ver su observancia asegurada por la compulsión de una jerarquía social cuyos privilegios acaban de ser abolidos. Empero, más que cualquier otro, un pueblo libre necesita una moral “Siempre se precisa una ley - nomos, luego una nomía-. Cuando cesa la heteronomía es indispensable reemplazarla por la autonomía. Ahora bien, la autonomía no existe sino para la moralidad y por la moralidad” (G. Fonsegrive). La moral de Kant estaba así llamada como, naturalmente, a llenar el vacío creado por el abandono de las creencias tradicionales. No obstante, Kant debía escapar a este maestrazgo exaltante. Juzga indiscreto participar, él, prusiano, en las dispuestas francesas; más aún “le importa su pellejo” o, por lo menos, su tranquilidad y no quiere mezclarse en las querellas de los poderosos. En pradial del año VI (mayo 1798) se celebró en París un coloquio con los ideólogos, donde la filosofía de Kant fue presentada por Guillermo de Humboldt. Acabó en un completo fracaso. Habrá que esperar más de medio siglo para que el pensamiento político de Kant (recientemente George Vlachos lo ha revelado en toda su amplitud. París, P.U.F., 1962) adquieraenlavidapolíticafrancesalaposicióndehegemoníaquepudoocupardeentrada y que conquistará paso a paso, a través del neocriticismo de Charles Renouvier, durante la Segunda y la Tercera República. (V. núm. 468)
  • 417.
    419 ANEXOV: CONTRA -REVOLUCION Burke Evidentemente, sería reducir la personalidad y la obra de Edmundo Burke (1729- 1797) el estudiarlas sólo a través de su reacción ante la Revolución francesa. Sin embargo, sus "Reflexiones sobre la Revolución francesa" (1790) expresan con bastante perfección el conjunto de su pensamiento. Lo más importante a este respecto es que - como ha observado Leo Strauss- “una misma fe inspira sus campañas en favor de los colonos americanos y de los católicos irlandeses, en contra de Warren Hastings y de la Revolución francesa; esta última... no hizo apenas más que confirmar su concepción del bien y del mal, tanto en política como en moral”. Gran parlamentario whig, (temperamento impetuoso y espíritu poco sistemático al menos en la exposición de sus convicciones). Burke no escribió ningún tratado sobre teoría política. Sus pensamientos sobre política se expresan en cartas, discursos y panfletos de circunstancias. Burke se expresa mediante aforismos, efusiones líricas o polémicas y argumentos “ad hominem” que apuntan las más de las veces a un resultado práctico. Derivan de aquí aparentes contradicciones, debidas tan sólo a las diferentes situaciones que excitan su emoción. La inspiración es siempre la misma. Es, en primer lugar -en este hombre que es ante todo un contradictor- , el odio hacia los “filósofos pasiegos” -en particular Rousseau-, hacia esos “audaces experimentadores de la nueva moral”. No es que no admita, muy por el contrario, la teoría del contrato social y de la soberanía del pueblo; pero nadie insistió más que él en la idea de que razón y teoría no son referencias válidas para la vida de las sociedades, de que la Historia es menos asunto de “especulaciones” (que Burke aborrece con todo su instinto de irlandés, aristócrata e insular), que de un largo depósito de tradiciones, de prudencia, de moral incorporada en los usos y en las “civilizaciones”. Violentodetractordel “legalismo” -queparaélseidentificaconunacreenciaracionalista en “derechos metafísicos”-, Burke niega que las Constituciones puedan “hacerse” (la misma idea se encuentra en Joseph de Maistre): no pueden más que “crecer”, gracias a la adquisición del “patrimonio razonable de los siglos”. Si bien es un apasionado admirador de la “Constitución” británica, no lo es tanto porque considere que el derecho natural esté encarnado en ella (el derecho natural es siempre la gran preocupación de Burke) como porque, a sus ojos, esa Constitución tiene el mérito de establecer y hacer valer realmente la libertad de los ingleses, “como un estado particular del pueblo de este reino, sin ninguna referencia a cualquier otro derecho más general o anterior”. En cierta medida, anuncia a Hegel por la intuición, que atraviesa todo su pensamiento, de que lo real (es decir, el presente, lo actual como producto de los siglos) es racional. Por último, si Burke, liberal contemporáneo de Adam Smith, considera providencial la miseria de los pobres y se indigna con la “idea especulativa” de que un decreto humano pueda remediarla, es porque cree profundamente que el hombre nunca podrá llegar a ser el amo clarividente de su destino; la especulación del más sabio legislador no alcanzará nunca la sabiduría práctica contenida en “lo que ha sucedido en un gran lapso y por una gran variedad de accidentes”. El pensamiento de Burke se inscribe en un contexto ideológico, clásico (la sabiduría ciceroniana) y tomista a la vez. Tal vez a esto se agregue, en este aristócrata liberal e individualista, una ética y una estética que postulan orden y belleza en la irregularidad natural y en el brote de lo individual. Burke reprobó frecuentemente al universalismo del
  • 418.
    420 “espíritu filosófico” elproceder a una “secularización de lo eterno”. Aun admitiendo que el reproche no le pueda ser devuelto, cabe de seguro hablar, respecto a él, de una naturalización de lo espiritual. Su opinión sobre las "Reflexiones sobre la Revolución francesa" de Price La ocasión de este libro compacto, tan inspirado como desordenado y desprovisto de serenidad,fueunelogiodelaRevoluciónfrancesapronunciadoporPriceel4denoviembre de 1789 en la Sociedad de la Revolución. Burke se indigna, ante todo, de que Price haya propuesto la Revolución francesa a los británicos como modelo. ¿No son acaso éstos, gracias a la revolución de 1688 y a las tradiciones y Constitución del reino, un pueblo libre? En la libertad proclamada en Francia no ve y prevé más que una fuente indefinida de desórdenes. Ahora bien, la libertad debe ser “viril, moral y ordenada”. “Yo hubiera suspendido mis felicitaciones a Francia por su nueva libertad hasta que me hubiera dado cuenta de cómo tal libertad se adecuaba con el Gobierno, con la fuerza pública, con la disciplina y obediencia de los ejércitos, con la percepción y buena distribucióndelosingresos,conlamodalidadylareligión,conlaraigambredelapropiedad, con la paz y el orden, con las costumbre privadas y públicas”. (cit. de la trad. de Enrique Tierro Galván, pág. 36) Se comprende en seguida el movimiento constante que conduce a Burke a privilegiar bruscamente los valores prácticos, únicos guardianes del orden natural, aun cuando acaba de admitir, en teoría, valores universales. El pensamiento utilitarista que impregna la Inglaterra del siglo XVIII imprime una profunda huella en Burke y le lleva en ocasiones a emplear argumentos bastante cercanos a los del maquiavelismo. Burke enfrenta, en un cuadro violentamente constatado, a la Revolución francesa, geometría orgullosa edificada sobre una tabla rasa, con la Constitución inglesa, cuya profunda sabiduría no reside en algunas reglas o principios, sino en una amplísima y sutil armonía de costumbres, prejuicios e instituciones concretas depositadas en el curso de los siglos; las cuales frecuentemente, sin excluirse lógicamente entre sí, se han super- puesto, armonizado y “fundido”, suscitando naturalmente el diálogo alternativo de los partidos políticos, cuyo papel consiste, a la vez, en estimular y equilibrar ese organismo vivo que es la Constitución británica. Esta antítesis entre las dos Constituciones y las dos libertades constituye el telón de fondo sobre el que Burke proyecta, a propósito del comienzo de la Revolución francesa, los principales temas de una filosofía del conservadurismo. El odio a la "abstracción.- (Los filósofos parisienses) son pero que indiferentes a los sentimientos y a los hábitos que sostienen el mundo moral..., tratan a los hombres en sus experiencias ni más ni menos como lo harían con ratones en una bomba de aire o en un recipiente de gas mefítico... ...Las decisiones nacionales o los problemas políticos no se centran, en primer lugar, sobre la verdad y el error. Se relacionan con el bien y el mal, con la paz o la mutua comodidad..., (con) el juicioso manejo del temperamento del pueblo... ...La antigua costumbre es el gran sostén de todos los Gobiernos del mundo”.
  • 419.
    421 LanovedaddelaRevoluciónfrancesa,queBurkediferenciaradicalmentedelasdemás revoluciones (la inglesa,por ejemplo) y a la que relaciona más bien con los desórdenes y trastornos de origen religioso, consiste en ser una “revolución de doctrina y de dogma teórico”, “la primera revolución filosófica”, realizada por hombres que desprecian el poder del azar y que olvidan que “tal vez la única cosa de la que, con alguna seguridad, seamos responsables, es el tomar a cargo nuestro tiempo”. La Declaración de Derechos del Hombre y del Ciudadano provoca de manera especial los sarcasmos (vehementes) de Burke. Frente a ella invoca lo particular, lo único, lo “maravilloso” de las diferencias naturales de lugar, tiempo, costumbres, experiencias y personas. Elogio de la naturaleza Según Burke, la naturaleza no es un “universal” racional, sino lo que la Providencia nos entrega dentro de su libertad misteriosa, en la que participamos “naturalmente”. Desde este punto de partida Burke llega hasta el elogio de los hábitos (cfr. Hume) y de los prejuicios: “Cuanto más han durado y más general ha sido su influencia, más los cuidamos”. (trad. Tierno, pág. 481) Este liberal no admite, en modo alguno, la igualdad -evidentemente contra natura- y rechaza con desprecio las pretensiones que candeleros y peluqueros pudieran tener al Gobierno del Estado. Elogios de las sujeciones Burke cree que la sociedad civil descansa sobre un contrato que puso fin al estado de naturaleza, que era el que correspondía a “nuestra desnuda y temblorosa naturaleza”. Según Burke, éste es el estado de naturaleza anterior a la Providencia (y, en consecuen- cia,unapuraimaginación),detalsuertequelasociedadcivil“convencionada”(convenanted) es el verdadero estado de naturaleza (providencial). La sociedad civil tiene, sin duda, el fin de proteger los derechos de los hombres, pero estos derechos son exclusivamente el derecho de alcanzar la felicidad mediante la victoria de la virtud sobre las pasiones. Por ello, ha de contarse en primer término, entre esos derechos, el derecho a ser gobernado, el derecho a las leyes, a las sujeciones. El derecho decadacualasuconservaciónyfelicidadnoimplica,enmodoalguno,elderechoindividual a participar en la discusión de los negocios públicos o en el Gobierno, sino tan sólo el derecho a un buen Gobierno. Así, Burke postula el Gobierno de una “aristocracia natural”, hondamente penetrada por la práctica de una disciplina personal y de virtudes severas y restrictivas.Deaquíprovienelaexaltación(endesorden)delassujecionesdelmatrimonio, la frugalidad y la religión. Instituciones encarnadas en personas Este tema, destinado a alcanzar un gran éxito en todo el pensamiento tradicionalista, surge en Burke por su horror al legalismo. La Revolución francesa pretende hacer a la familia real simple titular físico de una función pública. “En el nuevo orden de cosas un rey noesmásqueunhombre;unareina,unamujer”,protestaBurke.Suindignaciónnoconoce límites cuando piensa en los ataques dirigidos a la joven reina María Antonieta. Esa racionalización de la función real que hace abstracción de la persona carnal del soberano le parece, a la vez, una desacralización sacrílega y un desorden fuera de los sentimientos naturales. El amor es una ley de la naturaleza; ahora bien, aunque es natural amar a las personas, no lo es el esperar que los hombres dirijan su amor a las instituciones y a las funciones.
  • 420.
    422 Las libertades "Las libertades,no la libertad".- Así como Burke defendió ante todo, en la causa de los colonos de América, las libertades de las comunidades inglesas contra la tentativa centralizadora y asimilacionista de Jorge III, así se alza contra los proyectos de la Asamblea nacional francesa de remediar el aparente capricho de la organización adminis- trativa y financiera de la monarquía. Esta era el fruto de la historia y de la experiencia, la red de alveolos en la que se equilibraban las múltiples libertades concretas. Las libertades sólo pueden ser el producto de una herencia. En cambio, la libertad proclamada como absoluta no proporciona sino miseria. El tema será repetido hasta la saciedad en Francia por la escuela de “Acción Francesa” y por la propaganda del Gobierno de Vichy. La revolución en la historia providencial Bosquejando un tema que será ampliamente desarrollado por Maistre, Burke no dista mucho de considerar la Revolución francesa como un castigo de Dios por los pecados de los hombres. En sus últimas cartas admite que la victoria de esa Revolución haya podido ser declarada por la Providencia y que el Estado nacido de ella pudiera existir “como un daño sobre la tierra para varios centenares de años”. En su pesimismo llega a pensar que los hombres no serán ni lo bastante virtuosos ni lo suficientemente resueltos como para oponer una barrera a una corriente tan poderosa. La historia providencial de Burke no está guiada por una razón. Es enteramente fortuita. El azar parece un atributo de Dios.
  • 421.
    423 ANEXOVI: LA CONTRAREVOLUCIONYLOS ESCRITORES DE LENGUA FRANCESA De Burke a los escritores de lengua francesa, los cargos de acusación contra la Revolución son casi siempre los mismos y muchos de los temas son idénticos. Sin embargo, el contexto ideológico es diferente. Cuando Burke vitupera el 1789, lo que sobre todo hace es exaltar a Inglaterra y su “combinación” incomparable de libertades y tradiciones. Con su característico temperamento y con la emoción que los acontecimien- tos le transmiten, realiza una transposición de Locke, impregnado como está (incluso inconscientemente) por el utilitarismo. Rivarol o Joseph de Maistre ni siquiera tienen una mirada para las instituciones británicas. Rivarol se sitúa en la línea de Voltaire. En cuanto a Joseph de Maistre, su pensamiento es propiamente teocrático, más inspirado, por lo demás, en las fuentes del iluminismo teosófico que en las doctrinas teocráticas medieva- les. Rivarol Aunque Rivarol no fue un teórico, su recuerdo permanece vivo en nuestros días (cf. el periódico que lleva su nombre). El estudio de su obra descubre las raíces que el pensamiento contrarrevolucionario hunde en la filosofía del siglo XVIII. La contrarrevolu- ción no es una simple reacción contra el siglo de los filósofos; aunque vuelva contra ellos algunos de los temas de ellos recogidos, les debe mucho. Con anterioridad a 1789, Rivarol (1753-1801) es conocido como un brillante conversa- dor, especialista en retruécanos y chistes. Parásito sarcástico de una sociedad a punto de derrumbarse, es uno de los últimos arribistas del Antiguo Régimen. Como ha dicho V. H. Debidour en su prefacio a los trozos escogidos publicados por Grasset en 1956, tiene su lado de Jean-Jacques Rousseau, su lado de Chénier y, sobre todo, su lado de Voltaire: “Plenamente de su tiempo, no es más que de su tiempo”. Pero la Revolución estalla y Rivarol se alza contra ella. El incrédulo se convierte en defensor de la Iglesia y de la monarquía, lo que no le impide juzgar con severidad a Luis XVI. Critica la Declaración de Derechos, “prefacio criminal de un libro imposible”, estimando que debe ser sustituida por una declaración de hechos y una declaración de derechos. Denuncia las ilusiones de la soberanía popular y de la igualdad. Indica su preferencia por la agricultura y utiliza mucho el tema del árbol (“¡Ah! ¡No seáis más sabios que la naturaleza; si queréis que un gran pueblo goce de la sombra y se alimente de los frutos del árbol que habéis plantado, no dejéis sus raíces al descubierto”). Una de sus obras lleva un título a lo Renan: "De L’homme intellectuel et moral" (1797). ComomástardeharáMaurras,habladepolíticanatural:“Nosedebedesearsermássabio que la naturaleza”. Sin embargo, continúa siendo un hombre del siglo XVIII. Como Rousseau y Saint-Just, habla de la felicidad: “Una nación no tiene derechos contrarios a su felicidad... Los verdaderos representantes de una nación no son quienes realizan su voluntad que no difiere nunca de su gloria y de su felicidad”. En contextos históricos diferentes Rivarol siempre tendrá en Francia herederos; brillantes y mimados literatos, inteligencias claras y ágiles, plumas impertinentes. La
  • 422.
    424 políticalesatraeríapoco,anoserporquelairritaciónproducidaporlos“ideólogos”detosco lenguaje y elhorror físico ante el pueblo encolerizado les hiciera tomar bruscamente conciencia de que son solidarios de una sociedad cuyo orden y tradiciones les garantiza tranquilidad y éxito. Paradójicamente que caracolean en torno al pesado escuadrón de los académicos, cuyos vacíos llenarán llegado el momento. Iluminismo yTeocracia El tradicionalismo de Rivarol es de estilo volteriano. El de Joseph de Maistre hunde sus raíces en el iluminismo que se expandió con bastante amplitud a finales del siglo XVIII. Sólo podemos aquí mencionar la obra de Fabre d’Olivet (1768-1825) y de Claude de Saint Martín (1743-1803), el “filósofo desconocido”, autor de L’homme de désir (1790), cuyas "Considérations politiques, philosophies et religieuses sur la Revolution francaise" (1795) preceden en un año a las "Considérations sur la France de Joseph de Maistre" y subrayan, al igual que éstas, el carácter providencial de la Revolución. Maistre posee un vigoroso y conciso talento, del que Saint-Martín, aunque ejerciera sobre sus fieles una profunda influencia, carece por completo. A este respecto, resulta interesante observar: 1) Las fuentes místicas del tradicionalismo francés: En las "Considerations sur la France", Joseph de Maistre declara que espera una nueva Revelación, una expresión religiosanuevaqueformuleplenamenteelsentidodelasEscrituras.Nadahaymásalejado del racionalismo del que presumirá Maurras. 2) Los puntos de unión entre el tradicionalismo místico de Maistre y el “nuevo cristianismo” de los saint-simonianos. Tradicionalismo y saint-simonismo ofrecen más de un rasgo en común. El obispo saint-simoniano de Bretaña Luis Rousseau conoce bien la obra de Saint-Martín y de Joseph de Maistre; vuelve en 1834 a la fe católica, pasa por el fourierismo y llega a ser un ardiente propagandista del catolicismo social... Este caso no es excepcional. Y lleva a un saludable escepticismo respecto a los planes que introducen tajantes separaciones entre los diversos movimientos de pensamiento de una misma época... La sistematización de los temas contra-revolucionarios Primero con el saboyano Joseph de Maistre y después con el vizconde de Bonald (Chateaubriand y Lamennais aportan una nota diferente), el tradicionalismo -en adelante presentado siempre como la contrarrevolución- pasa de las reacciones fulgurantes de Burke y de los epigramas de Rivarol a la edificación de un cuerpo coherente de doctrinas. La continuidad de la temática entre las "Reflexiones de Burke" (1790) y las "Considérations sur la France" (1796) de Joseph de Maistre es indiscutible y evidente: idénticas prevenciones contra el racionalismo aplicado a las sociedades humanas, idénticos transportes cuando se evoca la herencia de las tradiciones seculares, idéntica creencia en la Providencia, reguladora misteriosa y soberana del destino de los pueblos, y ve en ellos el signo del castigo divino del pecado. Igualmente la deuda del fracmasón místico Joseph de Maistre hacia el iluminismo de Saint-Martin,resultaevidente.Suconcepcióntotalmentemística,porejemplo,del“versoluta,
  • 423.
    425 que continúa siendovida eternamente y subiste en una eterna unidad... Esta filosofía es, por consiguiente, propiamente alemana, es decir, primitiva; e, inversamente, si alguien llegara a ser verdaderamente alemán, no podría filosofar de otra manera”. 1º Nacionalismo metafísico.- “No poseen los franceses, un yo que hayan formado por sí mismos; no tienen más que un yo histórico, nacido del consentimiento individual; el alemán, por el contrario, posee un yo metafísico”. Importancia de esta oposición entre el yo histórico del francés y el yo metafísico del alemán. 2º Nacionalismo religioso y místico.- La superioridad de Alemania es un artículo de fe. El auténtico cristianismo no pudo crecer más que entre los alemanes (Lutero es para Fichte el alemán por excelencia). Quiere realizar “el desarrollo siempre más puro, más perfecto, más armonioso, en un progreso incesante, del principio eterno y divino en el mundo”. 3º Nacionalismo romántico.- Fichte exalta el entusiasmo y la vida: “Ved, además, un rasgo fundamental del espíritu alemán. Cuando busca, encuentra más de lo que busca; pues bucea en el torrente de la vida viviente, que corre por su propio impulso y le arrastra con él”. La Historia es tránsito del instinto a la razón, de la inconsciencia a la libertad. 4º Nacionalismo pedagógico.- “Hemos perdido todo -dice Fichte-, pero nos queda la educación”. Renan se expresará en términos casi análogos después de la guerra de 1870, en "La réforme intellectuelle et morale"; pero mientras que Renan lanza un llamamiento a las élites, Fichte se dirige al conjunto de la nación alemana y cuenta con el aliento de todo el pueblo, con la nación armada. Vuelve contra el Imperio napoleónico las lecciones de la Revolución francesa. Fichte afirma que no distingue entre la salvación de Alemania, y la de Europa y la de la humanidad, pero su nacionalismo es típicamente germánico y xenófobo, autárquico a imagen de su “Estado comercial cerrado”. Fanáticamente antilatino, está profundamente convencido de que la raza alemana posee una superioridad fundamental; estima que no hay que conceder a los judíos el derecho de ciudadanía, y piensa que la misión de Alemania consiste en formar un Estado unificado, un Imperio único que será el “verdadero Imperio del derecho, como el mundo jamás ha visto”. El racismo al servicio del Derecho. Sin duda, Fichte fue siempre un “jacobino místico” (Víctor Basch). Pero “es uno de los orígenesdelpangermanismo,comoesunadelasfuentesdelliberalismoalemán”(Charles Andler).
  • 424.
  • 425.
  • 426.
  • 427.
    429 GUIA DE ESTUDIO UNIDADIX TEORIA DE LA SOCIEDAD Debemos a la filosofía alemana del Siglo XIX la distinción entre: a) las ciencias del ser o de la naturaleza b) las ciencias del deber ser o ciencias del comportamiento humano a) Ciencias del ser (sein) o Ciencias de la naturaleza: según Rickert estas ciencias buscan formular las leyes universales que rigen el mundo físico-natural sobre la base de la causalidad. H. Heller enseña que su método es la explicación. b) Ciencias del deber ser (sollen) o ciencias del hombre, o sociales, o de la cultura o del comportamiento humano. La materia y el objeto de estas ciencias se perciben nítidamente cuando se verifican diversas transformaciones de la naturaleza como resultado y expresión de la acción humana dirigida a lograr un fin. La cultura emerge así como la inserción de los fines humanos en la naturaleza. Según Heller el método de estas ciencias es el comprender. Esta distinción ha permitido quebrar la posición monista propia del positivismo, que incluía al hombre como una parte de la naturaleza y pretendía estudiar su conducta únicamente desde lo biológico. Hemos visto al estudiar el método de la Ciencia Política que el positivismo pretendía reducir la ciencia a la experimentación y tratar a los fenómenos sociales y humanos como si fuesen realidades del área físico-química o biológica. Las nuevas vertientes positivistas a lo sumo hacen ciertas concesiones a la epistemo- logía -el saber cierto no positivista- y el saber científico, que es el conocimiento verificado por la experimentación, método que Galileo impuso como modelo de las ciencias. En esta posición se alinea el Neopositivismo norteamericano, que pretende formular leyes causales y absolutas del comportamiento humano, a través del método propio de las ciencias naturales, reduciendo su ámbito a una serie de recetas instrumentales y adjetivas que no consiguen penetrar en la finalidad de la realidad humana. En ese orden están el Conductismo -Skinner- , la sociobiología, la sociología de base matemática, etc. No se puede desconocer que el hombre es un ser biológico. En cuanto a su “Bios” está sometido a las leyes y determinismos de su naturaleza animal. Pero el hombre, tal como lo ha señalado Max Scheler, es también un ser espiritual y en ese carácter pertenece por propio derecho al reino de la cultura de donde emerge como ser libre, singular, dotado de una intimidad irreductible y de una intencionalidad transida de razón. El hombre, protagonista de las Ciencias Sociales no admite el reduccionismo unidimensional y biologista, que pretende practicar sobre el, la corriente Neopositivista y la Nuova Scienza.
  • 428.
    430 H. Rickert haexpresado lúcidamente la advertencia de la necesidad de utilizar el método propio de las ciencias de la cultura y del comportamiento a los fenómenos humanos y sociales. Las ciencias sociales deben ocuparse del hombre y en última instancia el hombre es su sujeto y su objeto. Pero ¿ a qué hombre se refiere?, o mejor dicho, ¿qué es el hombre? objeto de nuestra ciencia. De la forma en que se conteste esta pregunta esencial, depende la manera en que se estructurará nuestra ciencia. Esta pregunta no tiene una respuesta unívoca. Cada época histórica ha presentado una concepción cultural, una idea sobre el hombre, su misión y su naturaleza. El hombre clásico (el hombre griego, el romano) En la antigüedad clásica se tenía una visión del cosmos como un todo finito cerrado sobre sí mismo, perfectamente ordenado y sujeto a ciclos recurrentes. El hombre es parte armónica de ese orden cósmico y su vida debe amoldarse a la norma del Estado que está regida por las mismas leyes que disciplinan el universo. Los sofistas fueron los primeros filósofos que plantearon la existencia de una ley natural a veces divergente del derecho positivo de la ciudad. La actitud crítica de la Sofística llevó a Protágoras a proclamar desde una perspectiva relativista: “El hombre es la medida de todas las cosas”. Sócrates será un pensador que luchará contra el Relativismo moral de la Sofística y encontrará en el conocimiento de sí mismo -realidad radical comprensiva del cosmos- la develación del misterio íntimo del ser y el fundamento del crecimiento moral del hombre. Platón a través de la Dialéctica intentará dilucidar las verdades resplandecientes que se encuentran en el Topos Uranos: "son las ideas" - realidad final de las cosas y los entes- , a las que el hombre puede acceder mediante el intelecto. Su filosofar apuntará a restaurar la armonía del hombre con, en la Polis y de la Polis, respecto al Arquetipo de la ciudad que pertenece al orden divino que debe ser su medida y su norma, y que el filósofo debe encontrar en el orbe de las Ideas. Se cuenta que Diógenes lanzó en el Agora ateniense un gallo desplumado y manifestó “He aquí el hombre de Platón”. El filósofo cínico había escuchado que Platón había dicho que el hombre como ser biológico, era un bípedo implume. En esta frase, Platón simplemente había puntualizado la insignificancia del ser material del hombre, cuya dignidad precisamente radica en ser portador de un alma inmortal. Diógenes, perplejo ante el ser del hombre ironiza todas las definiciones y se pasea por las calles de Atenas en pleno día con una lámpara encendida, expresando a quien le pregunta: ¿qué haces?: “Busco a un hombre”. Aristóteles es quien retorna al hombre a la realidad, a su contexto de ser compuesto por cuerpo y alma y rodeado de una circunstancia social. “El hombre es un animal político" -afirmará el Estagirita-. El hombre solitario es una bestia o un Dios. Sin embargo, Aristóteles presenta una visión política restringida a la ciudad Estado, a pesar de haber sido el Maestro de Alejandro Magno, que articuló un imperio universal bajo el signo de la cultura helénica. Durante el período Helenístico, los estoicos pregonan que el hombre es un "ciudadano del universo" y que su vida debe cumplirse dentro de una armonía plena con el orden del cosmos. El Epicureísmo es un camino alternativo para lograr un estado de paz interior donde el dolor y el temor han sido vencidos por la actitud del filósofo.
  • 429.
    431 Cicerón -pensador romanoque sintetizó “La Humanitas”-, transitó por los carriles del estoicismo clásico. Esa misma senda fue frecuentada por pensadores como Séneca y Marco Aurelio. El Estoicismo dio al mundo clásico, en el momento de la ruptura de la ciudad antigua, nuevos fundamentos de vitalidad cultural y de una nueva visión del cosmos. Pero a través de los siglos que abarca este largo período histórico, se va gestando y plasmando una idea clara sobre el ser del Hombre, sobre su valor intrínseco y sobre su misión en el mundo. Esta concepción sobre la dignidad eminente de la persona humana es el resultado de un largo proceso de elaboración histórico cultural, cuyo movimiento inicial podemos reconocerlo en los poetas, rapsodas, filósofos, artistas plásticos y políticos de la Grecia clásica. Es en esa época Aurea en la que emerge una idea clara sobre el hombre como gran protagonista de la política. Es el hombre dotado de libertad y de una voluntad propia que era impensable en los grandes imperios orientales. -En Asiria, Egipto, Persia, el hombre nada significaba-. El único protagonista de la historia era en esos países, el faraón, el monarca, representante de la divinidad en la Tierra. En Atenas hemos visto imponerse, en el esplendor del siglo de oro -S.V A. de C. -, la visión del hombre como un ser autónomo, responsable de su destino y del destino de la polis y dotado por esta de los Derechos correspondientes a su calidad de individuos libres: "la Isegoria y la Isonomia" - es decir, la igualdad y la libertad de palabra. La formulación categórica de estos derechos y libertades nos ha sido transmitida por el testimonio del historiador Tucídides en su célebre reproducción del discurso fúnebre de Pericles, pronunciado en ocasión de despedir a los muertos en las primeras acciones de la Guerra del Peloponeso. Este milagro, este viaje histórico que comenzó en Grecia, nos legó un tesoro invalorable y único que será luego uno de los sillares de la cultura de Occidente. El hombre de la Antigüedad tiene una idea clara de la armonía y de la proporción. Su visión del mundo es limitada. El cosmos tiene contornos precisos, nítidos y finitos. El orden moral, la disciplina interior del hombre debe guardar una estricta correspondencia con el orden social y cósmico. La “Sofrosine” es una meta espiritual que se funda en la armonía del alma humana. La Polis está ubicada entre el microcosmos humano y el macrocosmos universal. Su desenvolvimiento justo depende de la virtud de sus ciudadanos. La Paideia -la Educa- ción-, debe tender a que cada hombre refleje la armonía y la divina proporción de su espíritu y las proyecte desde su interior al orden social y político. Cada hombre debe alcanzar el ideal que cantaba Pindaro: “Llega a ser el que eres”. Platón visualiza a la ciudad ideal como una pequeña comunidad donde todos los ciudadanos puedan escuchar la voz del Heraldo, cuando estén reunidos en un sitio adecuado. El hombre clásico existe dentro de un orbe limitado y recurrente, que lo hace espantarse de traspasar ciertos límites. El ethos antiguo lo hace desear permanecer en el lugar que se le ha asignado. El hombre antiguo no contempla el mundo “desde fuera”, sino que lo hace desde adentro. La imagen de ese mundo es el resultado de una autolimitación que rechaza lo caótico infinito y renuncia a lo desmesurado.
  • 430.
    432 Es el resultadode un sentimiento de armonía que experimenta lo dado como “cosmos”: un todo bello y ordenado. Por esta razón, no será capaz de reaccionar condenando lo injusto -no porque no lo percibiera, sino porque acepta lo dado. Aristóteles no pretende justificar la esclavitud desde un punto de vista natural. Por el contrario, premonitoriamente afirma que ésta desaparecerá cuando las lanzaderas se muevan solas. Platón, no quiere una República numerosa, sino limitada en sus habitantes. Un Estado cognoscible con la sola visión, con perfiles claros y precisos. Le aterran las naciones multitudinarias donde la servidumbre masiva es ley. Tiene patente la imagen de los Persas. Los movimientos intelectuales de los griegos no tendían pues a cambiar un mundo que aceptaban. Por el contrario, su pensamiento mas bien quiso retornar siempre a una mítica Edad de Oro, preexistente y feliz, por ser adecuada a la medida humana. El hombre cristiano La cosmovisión cristiana iniciará una profunda y perdurable transformación cultural. El hombre no sólo reconocerá su dignidad emanada de ser la obra cumbre de la naturaleza, sino que asumirá la realeza de su condición de ser creado a Imagen y Semejanza de Dios. El hombre es -Imago Dei-, Criatura Divina poseedora de un destino trascendente y de una doble ciudadanía: por derecho propio es ciudadano de la ciudad de los hombres y como hijo de Dios, es ciudadano de la civitas Dei. La paternidad humana de Dios sobre todos los hombres, creó una nueva idea sobre la Fraternidad entre los hombres y realzó la noción de igualdad. Al propio tiempo dio fundamentos trascendentes a la libertad personal y a la incoercible e inviolable libertad de conciencia. El hombre medieval La cultura resultante de la fusión del Dios judeo-cristiano y del pensamiento griego del mundo como algo divino, que procede de un arché, de un Dios personal. El hombre en la nueva visión, cree en la revelación bíblica, que le da la seguridad de una realidad divina que está por encima del mundo. Dios está en el mundo pero no pertenece a él, sino que está frente a él como soberano. El es la personalidad pura y lo auténticamente absoluto. La relación mítica del hombre con el mundo queda rota y se revela una nueva libertad. Ahora puede tomar una distancia respecto del mundo, contemplarlo y tomar una posición. La imagen del cosmos exterior, sin embargo, sigue siendo la ptolomeica, solo que la soberanía de Dios introduce una diferencia existencial en los valores simbólicos, metafísicos, religiosos. Desde el punto de vista humano el misterio de la encarnación pone a su alcance un arquetipo que moverá a su imitación. El cristiano ya no es un filósofo que carece de compromiso con el mundo y con el prójimo. El debe realizar a Cristo en sí, cristificarse. Al hacerlo en sí (microcosmos) estará expandiendo voluntariamente el cuerpo místico de Cristo. Edificando la Civitas Dei en la tierra querrá estar en todo de acuerdo con el macrocosmos ordenado por Dios. El hombre medieval tratará de reconstruir el mundo como un todo y asignar a cada ser un lugar de alguna manera necesario. El hombre medieval se preocupa sobre todo por lo supraterrenal y se aleja de lo mundano. El hombre renacentista El Renacimiento intenta plantear una reconciliación entre el mundo greco-romano y el cristianismo. Reacciona contra la pretensión medieval de subsumir toda la vida humana en la perspectiva trascendente.
  • 431.
    433 El planteo delretorno a la antigüedad tiende a insertar los valores mundanos. -el arte libre, la irrupción de la naturaleza, la aparición del amor humano, la libertad y los fines terrenales y sociales del hombre- dentro de la gran concepción cristiana. El Renacimiento abrió una corriente de exhaltación del naturalismo y de los valores terrenales y sociales. También se inició una corriente de racionalismo que produciría la separación de las ciencias de la Filosofía y de la Teología, dando una fundamentación epistemológica no trascendente a los diversos saberes. El caso prototípico es el de Maquiavelo que inaugurará la ciencia de la Política, desprovista de todo contenido ético o metafísico, paradigma de las actuales disciplinas sociales y políticas. A Maquiavelo debemos la acuñación de una concepción pesimista sobre la condición humana. Según el pensador florentino, los hombres son “ingratos, volubles, dados al fingimiento, aficionados a esquivar los peligros y codiciosos de las ganancias”. Son pocos los individuos que están por encima de este cartabón de miserias morales. Esos hombres relevantes son los que poseen la “Virtú”, concepto que en nada, salvo en el parecido del término se asemeja a nuestro concepto de la Virtud. La “Virtú” maquiavélica significa fuerza, astucia, potencia. Proviene de la raíz latina de Vir de donde proviene la palabra virilidad. En el lenguaje del pensador florentino no expresa una condición moral sino el temperamento, al carácter fuerte que debe tener el Príncipe. Este es el protagonista exclusivo de la Política, es quien por sus condiciones y su valor dominará “La Fortuna”, el destino evanescente que se escapa entre los dedos de los hombres comunes. La figura excepcional del Príncipe desplazará del escenario político a los hombres grises, de perfiles comunes, que se mimetiza con la masa de los que no hacen la historia. Ese culto por el hombre excepcional -al que el cristianismo, según Maquiavelo, pretendió mutilar al encadenarlo a una moral de la hermandad y la fraternidad con los demás hombres- culminará en el mito del héroe de Nietzche. Este filósofo vitalista que glorifica la línea del irracionalismo Dionisíaco de la Grecia Clásica, y vitupera la línea del racionalismo apolíneo (de donde surgió la filosofía perenne) será continuada por el nazismo con los resultados apocalípticos que ya conocemos. Nietzche sostiene que debe volverse a los pre-socráticos y que para restaurar al hombre en su esencia vital, debe lograrse que prevalezca la voluntad de poder que caracteriza al héroe, al superhombre. El hombre común debe ser dominado por el superhombre arquetípico -quien para serlo debe abandonar la moral cristiana-. Estas ideas condujeron al aplastamiento del “hombre común”, al holocausto de la Segunda Guerra Mundial, cuyos ecos aún no se han extinguido. La línea pesimista sobre la condición humana será recepcionada por el pensador inglés Hobbes que dirá que “El hombre es el lobo del hombre”. A partir del Renacimiento se ha desarrollado un proceso de desintegración del concepto del hombre que puede sintetizarse en las siguientes corrientes: a) El hombre como un ente de razón: Descartes dirá “Pienso, luego existo”, y luego tendrá que extraer la realidad del mundo desde su mente. La realidad emergerá de mi propio pensamiento y sólo podré predicar la verdad de aquellas cosas que se tornan transparentes a mi razón. El método universal para lograr que la realidad pueda emerger
  • 432.
    434 explicitada por ydesde mi razón raciocinante, es logrando analizar parcelas, áreas, disciplinas particulares en que se dividen las cosas y los entes, hasta hallar las ideas claras y distintas que nos permitan explicar los secretos del mundo. La reducción de la realidad física a esquemas lógicos matemáticos, la especialidad sin referencia a un contexto genérico y las disciplinas ubicadas en un mismo plano sin una ordenación jerárquica de los saberes, serán los productos de la concepción cartesiana del “hombre sólo razón”. Con Descartes se habrá inaugurado la Filosofía Inmanentista, cuya trayectoria histórica analizaremos más adelante. b) El Homo Economicus: que acuña el liberalismo Manchesteriano y luego retomaría Marx llevándolo a su máxima expresión. Esta concepción vacía al hombre de toda su riqueza ontológica y la considera un factor más, en el juego de las inexorables leyes económicas que rigen en la vida real de las sociedades. c) El hombre sólo instinto o sólo libido: la exagerada visión racionalista del hombre, refluye en el pensamiento Freudiano y se produce la emergencia del instinto soberano, de la libido, que pretendidamente explicaría el ser del hombre en su totalidad. d) El Positivismo Biológico: el hombre es un animal evolucionado -Darwinismo- y su conducta puede explicarse a través de mecanismos como el de estímulo respuesta, propios de la adaptación al medio. Estos mecanismos son más sofisticados en el hombre pero no existen diferencias de dualidad sino de grado en los mecanismos conductuales de los animales. (W. James Skinner, Pavlov, etc). Las vertientes de la antropología moderna tampoco logran un concepto unívoco del y sobre el hombre. Max Scheler, Martin Buber, han realizado notables intentos de establecer un criterio definitivo sobre el ser del hombre. Buber en su obra ¿qué es el hombre? advierte las dificultades de esta búsqueda porque el ser humano es tan vasto, diverso e inabarcable que escapa a cualquier intento de definirlo. En este mismo sentido se pronunciará Martin Heidegger la señalar los esfuerzos de Scheller: “acentuados en sus últimos años y empleados en una nueva inspiración fecunda, fueron dedicados no solamente a conseguir una idea unitaria del hombre, sino a destacar también las dificultades esenciales y las complicaciones de semejante tarea”. Estas mutilaciones o reduccionismos de las dimensiones de la vida humana y del hombre, condujeron a Max Scheller a iniciar el proceso que denominó la “resublimación”, la vuelta al hombre íntegro, no mutilado ni parcializado. “El hombre -afirmó- ha demostrado hasta hoy en su evolución ser objeto de una enorme plasticidad. Por eso, el mayor peligro para una antropología filosófica es concebir una idea del hombre demasiado estrecha, derivándola, sin darse cuenta, de una sola forma natural o histórica del hombre". “La idea del animal racional en sentido clásico es estrecha". El homo faber de los positivistas - El hombre Dionisíaco - El superhombre; el homo Sapiens de Lineo - El hombre poder de Maquiavelo - El hombre libido de Freud - El hombre económico de Marx, responden a concepciones reduccionistas del ser del hombre . Pero el hombre no es una cosa reductible, un objeto unidimensional, “es una dirección del universo mismo, más aún, de su fundamento". El hombre es “microcosmos” y “viviente lleno de espíritu..."
  • 433.
    435 "Así pues, ¡plazaal hombre y a su movimiento infinito¡". El desideratum del ideal del hombre es el hombre plenario. Marx suele distinguir entre persona íntima y persona social. Heller señala que la efectividad social es tan sólo un momento del hombre total. La persona íntima es influida por la sociedad pero reserva para sí, en la intimidad de su persona, la suprema cualidad humana: la libertad. Pero a esta altura de la cuestión será conveniente volver a preguntarnos por el ser del hombre para poder apreciar si hemos dado o no una respuesta satisfactoria a esta cuestión. Las Ciencias Sociales deben ocuparse del hombre, este es su objeto y sujeto, pero ¿qué es el hombre? Si preguntamos a la Antropología Filosófica: es decir a Max Scheller, Martin Heidegger, Martin Buber, etc.; o a la Antropología Cultural: Margaret Mead, Ruth Benedict, etc.; o a la ciencia Política: S. Agustín, Maquiavelo, Hobbes, Pascal, Rosseau, Hegel, Marx, Nietzche. Nos contestarán indefectiblemente en forma dispar y sin un criterio uniforme. Max Scheller sintetiza en tres círculos las ideas existentes en relación al hombre: 1. La tradición judeo-cristiana: El hombre creado a imagen y semejanza de Dios. La caída y la resurrección. 2. La Antigüedad Clásica: el hombre es porque tiene “La Razón”. 3. La concepción del moderno liberalismo: es un producto de la evolución natural (Teorías Darwinianas) La Conclusión que extrae el filósofo alemán es que: “Poseemos una antropología científica, otra filosófica y otra teológica que no se preocupan una de la otra. Pero no poseemos una idea unitaria del hombre”. “La nuestra es la primera época en que el hombre se ha hecho problemático, de manera completa y sin resquicio, ya que además de un saber lo que es, sabe también que no sabe.”. Casirer y Heidegger coinciden también en señalar que no existe unidad conceptual para responder a la pregunta ¿qué es el hombre? Max Scheler sostiene que el hombre es hombre porque tiene razón, pero ésta no se reduce a la razón raciocinante, puesto que “junto al pensar ideas, comprende también una especie de intuición, la intuición de los fenómenos primarios o esencias, y además una determinada clase de actos emocionales y volitivos que aún hemos de caracterizar. Por ejemplo la bondad, el amor, el arrepentimiento, la veneración... Esa palabra es espíritu".
  • 434.
    436 La Persona esel centro activo en el que el espíritu se manifiesta dentro de las esferas del ser finito, a diferencia de todos los otros centros funcionales de vida. ¿Qué es pues el espíritu? La propiedad fundamental del espíritu es la independencia, la libertad, la autonomía esencial que se afianza desde el centro mismo de la existencia personal, frente a los lazos y a la presión de lo orgánico, de la vida y de todo lo que pertenece a ella. El hombre es libre por ser hombre y es hombre por ser libre. El hombre tiene siempre -aún en las peores circunstancias- una reserva inexpugnable de su libertad, que ningún poder de la Tierra puede allanar. Ese hombre resublimado, restaurado, no parcializado es al que debemos referirnos, sabiendo de antemano que nuestra visión responde sólo en parte a la pregunta ¿qué es el hombre?
  • 435.
    437 1)Expliquesintéticamentelavisiónreduccionista,biologistayunidimensional del hombre. ¿Quécrítica formularía a esta postura? 2) Complete el siguiente cuadro ¿Qué es el hombre? CONCEPTO HOMBRE CLÁSICO HOMBRE CRISTIANO HOMBRE MEDIEVAL HOMBRE RENACENTISTA 3) Lea los párrafos en negrita de la página 19 y explique su postura ante ellos. ACTIVIDAD Nº 41
  • 436.
  • 437.
    439 Proceso de parcializacióndel hombre a partir del Renacimiento: el Racionalismo inmanentista. Deshumanización del hombre. El hombre marxista. La Filosofía permanente y el hombre totalmente restaurado: concepción de J. Maritain. El Racionalismo Inmanentista La Edad Moderna acuñó el principio inmanentista que proclamaría la autonomía del hombre frente a toda ley y toda realidad recibida desde el exterior. El libre examen proclama el advenimiento del yo , la revolución de la conciencia individual frente a la religión tradicional y a la institución eclesiástica. Lutero creyó que su sentimiento interior y su propia experiencia tenían más certeza y verdad “que las ridículas reglas de los lógicos”, las fantasías de los filósofos, la cátedra vaticana y el “mago Aristóteles”. Ese movimiento de liberación del espíritu, será aplaudido siglos después por Hegel que llevó el principio de la inmanencia a su apogeo. La línea inmanentista -que nace de Descartes y que informa el pensamiento moderno- , será continuada por Spinoza, Leibnitz, Kant, Hegel y los hegelianos de izquierda: Feuerbach y Marx, y de derecha: Nietzche. El principio inmanentista inspiró una corriente de pensamientos antitrascendental y antirreligiosa, que en el campo de la filosofía política, culminaría en el Iluminismo racionalista de Rosseau, Voltaire, Lessing y Kant. El Idealismo Trascendental (Fichte, Schelling, Schledermarcher, Schopenhauer y Nietzche), llevará hasta sus últimos extremos esta postura anticristiana, que se sintetizará en la proclama Nietzcheana: “Dios ha muerto”. Esta comprobación hará decir a un eminente pensador de nuestro tiempo, que: “Nosotros afirmamos como verdad evidente, después de cuatro siglos de pensamiento moderno la incompatibilidad entre el principio cristiano de la trascendencia y el principio moderno de la inmanencia. Tal incompatibilidad no se funda únicamente sobre las declaraciones de aquellos representantes del pensamiento moderno que han renuncia- do a una visión cristiana y religiosa del mundo (Spinoza, Lessing, la izquierda hegeliana: Strauss, Bauer, Feuerbach y Marx, sino que se basa en la coherencia misma del principio en que empieza y se apoya el pensamiento moderno”. En este sentido se puede estar de acuerdo con Feuerbach y la izquierda hegeliana, con el marxismo o con el existencialismo ateo y anticristiano contemporáneo (Sartre, Merleau Ponty, Jaspers), en afirmar que "la salida o la conclusión del pensamiento moderno es la finitud del ser, la cual comporta simultáneamente la eliminación de la trascendencia cristiana y el pseudo-absoluto afirmado por el idealismo metafísico” (Yo, Razón, Idea, Voluntad). "El ser es declarado finito por la filosofía contemporánea, porque habiendo sido eliminada la pseudoteología racionalista, no queda otra realidad que la conciencia del hombre concreto, histórico, como individuo o como sociedad en su hacerse temporal” (Cornelio Fabre: “La Dialéctica de Hegel”). Si la conciencia, el Yo pensante comienza desde sí mismo, respondiendo al principio de Descartes: “Pienso, luego existo”, el ser está fundado sobre la conciencia. La conciencia es entonces vida. La vida es actividad absoluta e incondicionada. La consecuencia del idealismo puede ser el nihilismo de Schopenhauer y Sartre (con su sensación de la angustia, de la nada porque el individuo pensante es la única realidad), o el activismo de Marx o de Nietzche (vertientes del comunismo y del nazismo moderno).
  • 438.
    440 Ese activismo puroes la reducción del principio idealista a su esencialidad y el desvelamiento a un tiempo de su imposibilidad intrínseca. “La metafísica moderna como metafísica de la subjetividad piensa en el ser del que es, en el sentido del querer” (dirá Heidegger). El querer es su última, suprema y cumplida forma tiene los predicados del ser (la voluntad de poder, la praxis). El hombre inmanentista será un activista o un desesperado. El hombre marxista Marx es consecuente con sus antecesores al afirmar que la religión es una alienación del hombre. Este proyecta en Dios, sus aspiraciones, sus deseos, sus arquetipos, que se ven frustrados en la vida real. “Los dioses han aparecido sobre la tierra para apagar la sed, el hambre, para remediar la miseria humana”. “La religión no es más que el sol ilusorio que gira en torno al hombre, hasta que el hombre gire alrededor de sí mismo como de su propio sol”. Estas frases de Marx, aplican hasta las últimas consecuencias el principio inmanentista tal como él lo recibiera de Feuerbach. “El alma no se reforma con la religión, sino con la praxis...no ideas sino praxis...no héroes sino masas”, concluiría Engels. El hombre dialéctico será pues un hombre masa, vacío de espíritu, vacío de Dios, vacío de singularidad, llenándolo de actividad, de praxis. El hombre marxista no tendrá sustancia espiritual, no estará ligado a ninguna ética. La praxis será para él su única vía de realización. “La falla fundamental de todo el materialismo precedente -dirá su Pontífice- reside en que sólo capta la cosa (gegenstand), la realidad, lo sensible bajo la forma de objeto (objetkt), no como actividad humana sensorial, como práctica, no de un modo subjetivo”. Marx parte del “hombre que actúa y arrancando de sus procesos de vida real, se expone también el desarrollo de los reflejos ideológicos”. “Tal como los individuos manifiestan su vida, así son. Lo que son coincide, por consiguiente, con su producción, tanto con lo que produce como con el modo como producen. Lo que los individuos son depende, por lo tanto, de las condiciones materiales de su producción” (Marx: “La ideología alemana”). El hombre no tiene esencia ni naturaleza, él se genera y se realiza a sí mismo a través de la actividad. “Al producir sus medios de vida, el hombre produce indirectamente su propia vida material”. El hombre es su propio creador a través del proceso histórico. La clave de esta autogeneración de la raza humana está en su relación con la naturaleza. “El hombre transforma su relación con la naturaleza y al hacerlo se transforma a sí mismo”. Este hombre fáustico, radicalmente inquieto y absurdamente vacío permanece en quietud, verá en el trabajo el factor de mediación entre él y la naturaleza. Es mediante el trabajo que el hombre modifica su forma de ser voluntariamente. “El modo de producción de la vida material condiciona el proceso de la vida social, política y espiritual en general”. “El total de lo que se llama historia del mundo no es más que una creación del hombre por el trabajo humano y el surgimiento de la naturaleza para
  • 439.
    441 el hombre, estetiene, pues, la prueba evidente e irrefutable de su autocreación, de sus propios orígenes”. El principio del movimiento es el que caracteriza al hombre marxista. La acción continua es la única vía para el desarrollo de las capacidades del hombre. La única manera de encontrar un sentido a la vida, que se realiza siendo, que “está colmada porque está vacía”. Capta el mundo haciéndolo suyo, se lo apropia mediante el proceso dialéctico de su acción sobre el mundo. Esa idea del hombre productivo, inquieto, vacío de ser y lleno de acción está condensada en la falacia fáustica; “en el principio era la acción”. Esta transformación de la frase evangélica contiene el espíritu activista del inmanentismo. La liberación del hombre no será otra cosa que la autorrealización en el proceso de la relación productiva entre el hombre y la naturaleza. Es por esa razón que hay que emancipar el trabajo. La crítica marxista al capitalismo radica, no tanto en la injusticia relativa a la distribución de la riqueza, sino que el sistema pervierte el trabajo que se torna enajenado. La especia- lización es anómala y contribuye a convertir al hombre en un “monstruo tullido”. El trabajo en la sociedad socialista debe hacer posible que “yo pueda dedicarme hoy a esto y mañana a aquello, que pueda por la mañana cazar, por la tarde pescar y por la noche apacentar ganado y después de comer si me place, dedicarme a criticar, sin necesidad de ser exclusivamente cazador, pescador, pastor o crítico” (“La Ideología Humana”). Esta visión liberadora, ingenua y apacible del activismo, es una utopía abstracta. El principio fáustico, el activismo materialista que subyace y que da su verdadera estructura a la filosofía marxista, es la que se impone en las sociedades comunistas, convirtiendo a los seres humanos en máquinas de producir, en máquinas de destruir, en máquinas de una praxis expansiva y sin alma. El hombre dialéctico, pragmático, contumaz, carece de ser. Su vida es una permanen- te contienda con el mundo, al que mediante la energía del trabajo, pretende apropiárselo. Debe vencer sus resistencias, recrearlo y recrearse mediante la razón. No encuentra otro orden que aquél que él debe imponer en las cosas. Lo que lo mueve es en realidad el deseo de construir el paraíso en la tierra; tomando por asalto el mundo. Un extraño paraíso sin espíritu, sin estructuras, sin vértebras morales, sin instituciones, sin familias, sin patrias, sin propiedad, en donde el hombre-masa, vaciado de toda sustancia humana, girará sobre sí mismo, en una beatífica praxis permanente, en una comprensión activa de su condición de materia excitada y sin destino. El hombre dialéctico pertenece a un proceso histórico inexorable que lo conducirá a esa parusía materialista. En ese proceso él es una máquina, una palanca del destino que está en guerra contra todo lo que se oponga a su concepción mesiánica. Es un átomo catapultado contra una sociedad, contra una clase, contra una raza, a la que no pertenece. Ha perdido el sentido de solidaridad con la realidad inmediata, a la familia, a la patria, a la nación, a la raza humana. No es un hombre concreto en un mundo concreto. El principio inmanentista lo dispara hacia la abstracción, hacia el sentido final de la historia, hacia la felicidad del hombre abstracto para la sociedad abstracta. El motor dialéctico avivará en él todas las fracturas accidentales, aquello que no pertenece al ser. Las diferencias de clase, el color de la piel, la distinta posición social, las diversas posiciones mentales, los estratos generacionales. De esta manera, su metodología, atizará todos los odios, se apoyará en el resentimiento, introducirá en la sociedad un fermento explosivo que nacerá desde el corazón de cada individuo.
  • 440.
    442 Hacia la búsquedadel hombre real. La Filosofía del ser. Restauración total del hombre. El siglo XIX, fue incapaz de producir una ontología o una metafísica sistemática. El pensar filosófico dominado por el idealismo inmanentista, por el racionalismo, el positi- vismo y el voluntarismo, no dejó resquicio para el desarrollo de una respuesta basada en la Philosophia Perennia. El siglo XX, en cambio, ha visto surgir una pléyade de metafísicos, entre los que cabe señalar a Whitehead, Alexander, Hartmann, M. Adler, D. Mercier, A. Gardeil, J. Maritain, para solamente citar a los más conocidos. Lo verdaderamente importante de este florecimiento que es cada vez más impetuoso, es que la nueva y eterna filosofía del Ser ha encontrado coincidencias asombrosas con la física -moderna-, la escuela de Hamburgo y la Escolástica. Las concordancias son decisivas en torno a problemas como la naturaleza del conocimiento (que abandonan definitivamente el principio inmanentista), sobre la estructura escalonada y jerárquica del mundo,sobreelespíritucomoelnivelmáximodelser(suscaracterísticasdeinmaterialidad, autonomía e individualidad); y de la existencia de fines en las cosas creadas. El hombre restaurado que surge desde este movimiento de pensamiento se afirmará en los siguientes principios: 1) Principio de trascendencia: la realidad existe con independencia del hombre que puede o no percibirla. El realismo permite retornar al sentido común y dar una base sólida al pensamiento. El principio de inmanencia que pretende que sólo podemos conocer lo que se halla “en” nosotros, descansa en la concepción materialista del aislamiento fundamental de las cosas. Nuestra experiencia receptiva, y la acción humana presupo- nen trascendencia, proyección e interacción sobre y desde un mundo que es mucho más vasto que nosotros mismos. 2) Estructura jerárquica del hombre y de la realidad: la realidad tal como se presenta al conocimiento humano, expone distintos niveles y jerarquías, donde la legalidad natural puede variar. El mundo atómico se mueve dentro de un mundo de probabilidad, que empero, no hace por ello menos estable la estructura de la materia. A partir de la realidad atómica y molecular se construyen sistemas de creciente complejidad y riqueza. Los elementos inorgánicos, la vida vegetal, la vida animal y el hombre, coronación y resumen de todos los sistemas previos. De los nuevos conocimientos aportados por las corrientes filosóficas del siglo XX, se pueden extraer los siguientes axiomas: a) Lo superior puede explicar lo inferior, pero lo inferior no puede explicar lo superior: este principio es olvidado por el materialismo determinista, que pretende explicar las producciones del espíritu partiendo desde la materia. En el hombre esa conformación jerárquica desciende desde el espíritu, pasando por la razón, hasta los sentidos y no en sentido inverso. b) La mutabilidad del hombre es inferior en grado a su inmutabilidad: lo que constituye su ser (el primer grado de firmeza ontológica) es más estable que lo que deviene. La estructura que permanece a través del cambio, es la que constituye la esencia. Esa estructura es también jerárquica.
  • 441.
    443 c) La unidadesencial del hombre: esta idea presupone que el hombre es“imagoDei”, es una criatura divina, profundamente real. También presupone la idea de humanidad. Este concepto debe llevar a la “alegría y no al dolor; al gozo y no a la pena; a la riqueza y no a la pobreza; a la amistad y no a la enemistad; al reconocimiento noble y libertador de la jerarquía del ser y la primacía del espíritu y no al enraizamiento vegetativo de la tierra, o al cultivo meramente biológico de la raza; a la justicia y no a la injusticia; al amor y no al odio; en una palabra a la unidad estructurada y no a la separación y a la escisión suicida de cada uno de sus miembros”.”Los pueblos deben realizar y dar cuerpo a la idea del hombre” por encima de sus intereses privados. d) La estructura jerárquica del hombre señala que la reflexión debe preceder a la acción: este principio fue ya desarrollado por Aristóteles; la acción responsable, está presidida por la fronesis. El activismo inmanentista queda así en descubierto, como ideología que vulnera el orden natural del espíritu. La actividad del hombre vacío de ser y de finalidad, introduce el caos en la naturaleza y en la sociedad. e) El hombre no es neutral respecto de los valores: su acción debe enderezarse al bien, a la verdad, hacia la belleza; es por ello que el hombre nuevo rechaza enérgicamente la idea que pueda ser bueno aquello que se realiza con medios intrínsecamente perversos. La ética marxista que considera bueno todo lo que contribuye a la destrucción del mundo occidental es enteramente repulsiva. f) El ser humano es una unidad de cuerpo y alma: de razón y de pasión de sensibilidad y espíritu. Esa unidad debe tener un dinamismo armónico, que le permita ser y actuar dentro de la ley natural, que le permita multiplicar los bienes y alcanzar la plenitud individual y social dentro de la ley natural. Ese equilibrio sólo puede ser alcanzado mediante la comprensión, la aceptación y la asunción de la propia cultura. De allí deriva la importancia del arquetipo propuesto que deberá ser transmitido a través de las generaciones mediante la educación. g) El hombre pertenece por naturaleza al reino del espíritu: este reino es el de la libertad. La Justicia y la Paz no existen por sí mismas, sino que pertenecen al ámbito de la libertad, que es propio de los seres espirituales. El orden social debe ser justo para que sea humano, aunque para ello deba sacrificar algunas facetas del orden natural. El límite de este sacrificio está dado por el respeto al modo de ser de los entes naturales y espirituales, que no debe ser alterado esencialmente por el orden implantado por el hombre. El orden político debe asentarse sobre: 1) La Justicia: es un valor que el hombre debe realizar mediante el entendimiento y en el ámbito de la libertad. 2) La Paz: se fundamenta sobre el orden justo. 3) El orden debido: es lo atinente a la naturaleza y está comprendido dentro del orbe de lo necesario. El hombre restaurado es el hombre real Esta restauración del hombre se inspira en la filosofía realista, cuya premisa fundamen- tal se asienta en el principio de trascendencia. Este principio señala que el ser es el fundamento de la conciencia (Sun: ergo cogitum-Kierkegaard) y no que la conciencia es el fundamento del ser, como pretende el inmanentismo cartesiano. (cogito, ergo sun)
  • 442.
    444 La conciencia esrecepticia. El hombre se encuentra ligado por su ser con la realidad del mundo que tiene frente a su conciencia. La verdad no surge del interior del hombre. Este no mueve por su cuenta el desarrollo de la vida y de la historia. La realidad es objetiva y tiene su propia estructura. La naturaleza tiene presencia inmediata y la conciencia puede aprender su realidad por la mediación de los sentidos. El hombre puede elevarse progresivamente, mediante los sentidos, al concepto. La experiencia, la inducción consigue penetrar las estructuras jerárquicas del mundo y de la conciencia. A partir de los sentidos el hombre se eleva hasta el pensamiento especulativo. Pero el pensamiento no puede rechazar los sentidos, porque sin ellos no pueden existir. El espíritu evita que el hombre quede aprisionado en lo meramente sensible. La razón humana y los sentidos son pues capaces de conocer la realidad, de penetrar en el mundo trascendental del hombre. El hombre restaurado se diferencia del inmanentista en la noción acerca del ser: a) El inmanentismo afirma un ser de conciencia. Es decir, que el ser está determinado y fundado por la conciencia (pienso, luego existo). b) El Realismo señala la conciencia del ser. Es decir que la conciencia se funda y determina desde la realidad (desde el ser), percibida y reconocida por ella. El mundo emerge como realidad para la conciencia a través de los sentidos y de la reflexión. El hombre derivado del pragmatismo: el pragmatismo de origen puritano, forjará un hombre encerrado dentro de sí, preocupado sólo por el éxito material, por la reciprocidad absoluta en su relación con sus semejantes y por la aplicación del intelecto a la dominación de un mundo que ha de servir a su mayor acumulación de poder y riqueza. El otro arquetipo aportado por los filósofos, economistas y politólogos de los últimos tres siglos es el hombre inmanentista, Fáustico o Dialéctico. Frente a esos dos prototipos, cuya subjetividad está pervertida, se alza el hombre cristiano. El hombre que comprende que su recto orden consiste en mantener la relación armónica entre la razón, el corazón y el cuerpo, y que dentro de esa armonía de su subjetividad es capaz de comprender y aceptar el orden subjetivo, manteniéndose firme sobre un mundo al que ama y desea preservar. Si el intelecto se aísla del cuerpo, el cuerpo queda librado a su propio juego. El individuo buscará compensar la falta de dimensión espiritual e intelectual, con la hipervaloración de los instintos, de los placeres, de las apetencias, aún las superfluas. El hombre unidimensional, vacío de vida interior, de vocación, de Ser, será el animal domesticado para la sociedad de consumo, preparado por una sociedad donde lo importante es tener más cosas, satisfacer más apetitos, saciar placeres cada vez más sofisticados. El caos humano proviene de una ruptura de la armonía entre el entendimiento, la voluntad y la pasión. El primado del placer es tan malo como el dominio del sentimiento ciego y anti-intelectual, que es enemigo del pensamiento. Esas dos perversiones, no son inferiores a la que proviene de la hegemonía de lo abstracto, lo técnico o lo mecánico. El hombre restaurado no pretende ser producto de sí mismo, sino que pertenece a una cultura, a una patria, a una nación, a una fe, a una ciudad, a un barrio, a una familia. Pertenece a una época y a una iglesia. Es rico en su participación social, a través de los estratos sociales en donde le toca actuar. Es un hombre que se inserta en la sociedad
  • 443.
    445 en forma íntegraa través de una extensa retícula de de asociaciones, grupos, clubes, gremios, a los que presta y de los que recibe apoyo solidario. Es un hombre libre, que ejerce su voluntad cumpliendo los compromisos voluntaria- mente contraídos, y por aquellos que provienen de la sangre, de las instituciones o de un mandato ético. Es finalmente un hombre libre, protegido por las garantías jurídicas que le otorga el Estado, y por las garantías que deben rodear la propiedad familiar. El desarraigo es el primer factor de ruptura que precipita al hombre hacia la fluidez dialéctica, hacia la negación del compromiso con lo real, con lo inmediato sensible, para entregarse a lo abstracto, a los mesianismos utópicos que precipitan al individuo de la praxis contra su familia, su Patria, su cultura, su Dios y su propia libertad. La realización de lo personal y de la sociedad sólo puede cumplirse en un sentido plenamente humano, dentro de la libertad. Pero es menester preparar a los individuos, educarlos, potenciarlos en torno a los valores últimos de nuestra cultura, a fin de que sean capaces de ejercer una libertad responsable, justa y enderezada a la Paz. El hombre es un ser capaz de libertad. Ser libre es ser Señor; es tener y ejercer un poder que no vulnere el orden debido. La autonomía humana debe desarrollarse a través y dentro del orden verdadero. La libertad ejercida para el mal carece de legalidad ética, y trastorna la ordenación natural introduciendo el caos. La falsa libertad lleva al caos, a la anarquía y luego al despotismo en forma alternativa. El hombre puede ser creador porque es “imago Dei”. Pero ese poder puede realizarse a través del amor y del logos natural. Solo así la libertad se asentará en un basamento intelectual y ético, que hará posible al hombre tender hacia el orden verdadero que respete el orden ontológico de la creación. El caos nace de la subjetivación y aislamiento de la razón, de la perversión de la voluntad, del principio inmanentista que conduce a la tentación bíblica “Eritis sicut Deus” (y seréis como Dios). El hombre real Miguel de Unamuno ha dicho que el hombre que a él le interesa es: “el hombre de carne y hueso, el que nace, sufre y muere -sobre todo muere-, al que come, bebe, juega, duerme, piensa y quiere; el hombre que se va y a quien se oye, el hermano, el verdadero hermano.” “Porque hay otra que llaman también hombre, y es el sujeto de no pocas divagaciones más o menos científicas. Y es el bípedo implume de la Leyenda, el Zoom político de Aristóteles,elcontratantesocialdeRosseau,elhomoeconomicusdeLosManchesterianos, el homo sapiens de Linneo, o, si se quiere, el mamífero vertical. Un hombre que no es de aquí o de allí, ni es de esta época o de la otra, que no tiene ni sexo ni patria, una idea, un fin". Es decir, un “no hombre”. El nuestro es el otro, el de carne y hueso; yo, tu, lector mío, aquel otro de más allá y cuantos pisamos la Tierra. Y ese hombre concreto de carne y hueso es el sujeto y el supremo objeto a la vez de toda filosofía” -y de toda política, agregamos- “quiéranlo o no ciertos sedicentes filósofos”. El hombre concreto sujeto y objeto de las ciencias sociales es pues el hombre real y no el concepto abstracto de hombre que puede aportar una ideología o una moda filosófica pasajera.
  • 444.
    446 El Racionalismo -quese abre camino a partir del Renacimiento- reconoce en Descartes sumáximoexponente.Enestepensadorfrancésseencuentranlasraícesdelinmanentismo, que se analizará luego, y de una Preocupación Hipertrófica por lo metodológico, que conducirá al positivismo moderno. La concepción cristiana del hombre. J Maritain La idolatría del método es una de las consecuencias más negativas del cartesianismo, que ha circunscripto drásticamente el ámbito del saber científico a los conocimientos reductibles a su eslabón racionalista. Este reduccionismo, no ha respetado la regla de oro de la epistemología que pone el centro de gravitación de cada disciplina en su peculiaridad, en la especificidad de su objeto de estudio, sin pretender avasallar la rica y diversa realidad del hombre y del cosmos, con un método pretendidamente universal y único. Cabe la advertencia que esta excesiva valoración de lo metodológico supone preferir lo substancial en función de lo adjetivo, situación que supone una pérdida del sentido y la jerarquía de los saberes. 1. El moderno método empírico-racionalista derivado del cartesianismo, sólo toma en cuenta los datos de la realidad que pueden verificarse a través de la experiencia, sin tomar los saberes filosófico, metafísico, ontológico, que tienen otros fundamentos y que reconocen a la intuición como una de las fuentes del pensamiento. Esta concepción no tiene en cuenta la personalidad que muestra al hombre como un ser único, como una totalidad independiente y llena de sentido, como un microcosmos que se relaciona inteligentemente con el mundo exterior. 2. La visión opuesta, surge de una experiencia vivenciada del ser del hombre y nos conduce la segunda concepción. Esta concepción está grabada a fuego en el corazón humano. Desde los tiempos más primitivos el hombre ha creído en la existencia del alma. Así lo atestiguan los cultos ancestrales. No existen pueblos sin creencias religiosas. La idea del destino divino del hombre y de su dignidad como imagen de Dios, no es un patrimonio el cristianismo. Tampoco es una creencia privativa de nuestra religión. La convicción que el hombre es un ser integrado por cuerpo y alma, radicando en ella la más alta dignidad de la inteligencia y el asiento de la libertad. Aristóteles creyó que el alma es la raíz de la personalidad y que por esa razón está revestida de una dignidad absoluta. El alma es el centro unificador de la persona, el centro de la emergencia de lo humano y el eje de la libertad. (Modernamente Viktor Frank retorna a esta concepción). J. Maritain: su concepción del hombre como individuo y como persona Jacques Maritain, pensador católico contemporáneo dice: “el hombre antropológicamente es uno, pero desde el punto de vista social puede ser considerado como individuo o como persona”.
  • 445.
    447 El hombre comopersona es un ser compuesto de cuerpo y alma. Como individuo que pertenece a la especie humana, tiene necesidades y fines que se satisfacen a través de la vida de relación, de su participación social y política. El hombre como persona, dotada de un alma inmortal y de un destino trascendente absolutamente singular e intransferible, para realizarse debe apartarse de lo social y vivir desde su intimidad. Como persona el hombre tiene fines propios que no pueden ser interferidos por el poder del Estado, ni por ninguna otra instancia social. La idea de Maritain es que tomado el hombre como individuo, éste es un ser social que debe sujetarse a las normas y prescripciones estatales: “jamás un hombre podrá tener un privilegio sobre los demás hombres” -afirma-. Pero el hombre como persona debe tener la libertad de elegir su destino último para salvarse o para perderse. En esa dimensión de la supra temporalidad o del destino eterno del hombre, el poder no debe actuar ni interferir. Como dice también Heller, la persona, en su faz social puede y está sometida a las leyes y a la acción del poder, pero la esfera de su intimidad no puede ser avasallada ni por el poder más alto.
  • 446.
  • 447.
    449 1) Explique lassiguientes afirmaciones y sobre la base de ellas describa sintéticamente las argumentaciones de la filosofía inmanentista: - "Pienso, luego existo" Descartes - "Dios ha muerto" Nietzche - "El alma no se reforma con la religión sino con la praxis" Engels 2) ¿Cuáles son los principios fundamentales que postulan la restauración total del hombre? ACTIVIDAD Nº 42
  • 448.
  • 449.
    451 El hombre comoindividuo: dimensiones y planos de la realidad en que transcurre su vida Se ha expresado ut-supra que el hombre es el origen y el fin de la sociedad y del Estado. Esta afirmación es verdadera partiendo del hombre real y concreto, integrado naturalmen- te en lo social y en la vida política, pero al mismo tiempo dueño de su propia intimidad y de finalidades personalísimas que no se agotan en su actividad relacional. Las dimensiones en que se mueve la vida del individuo y que emergen de su propia naturaleza son: 1) LA MUNDANEIDAD 2) LA SOCIABILIDAD DE LA EXISTENCIA HUMANA 3) LA POLITICIDAD Estas dimensiones se refieren a la vida exterior del ser humano, pero no a su intimidad irreductible o en la terminología Manteriana, a su ser como persona. Hecha esta aclaración, podemos internarnos en el estudio de los planos exteriores de la vida del hombre. 1) El hombre, ser mundano: “Yo, el gran teatro del mundo para que en mí representen los hombres y cada uno halle en mí la prevención que le impone el papel suyo.” Así expresa magistralmente, Calderón de la Barca, la inexorable mundaneidad del hombre, que se halla lanzado en este vasto escenario, donde debe representar el drama de su vida, ”que le impone el papel suyo”. No existe otro espacio ni sitio donde el hombre pueda realizar la aventura de vivir. El mundo es el contorno donde transcurre la existencia humana y en él están las cosas, los entes y los seres humanos. Ortega y Gasset señala que el hombre, al vivir, se encuentra con eso que llamamos contorno, circunstancia o mundo. Al haber vida humana hay ipso facto dos términos o factores igualmente primarios el uno que el otro, y además inseparables. “El hombre que vive y la circunstancia en que el hombre vive”. Esta circunstancia también está integrada por el contexto cultural, la lengua, las vigencias sociales, los estilos del vivir, las modas, la tradición, la cultura, etc. En consecuencia el hombre es un ser inexorablemente mundano porque él está en el mundo. Mundo, es la circunstancia, la inmensa realidad que conforma mi manto existencial. En ese amplio contexto, se incluyen, el contorno físico, las cosas materiales pertenecientes a los reinos mineral, vegetal y animal, el orbe cultural pleno de elementos significantes y también los otros hombres. La vida del hombre se da pues en el mundo. El, en su vivir dramático, intransferible y libre, establece diversas relaciones con las cosas y los seres. Está abierto a la realidad y a lo otro que no es el mismo.
  • 450.
    452 En el encuentrocon la realidad circundante el hombre actúa de diversa manera con o sobre los objetos, sujetos y cosas que encuentra. "Pregúntese cada cual si su propio comportamiento con una piedra puede calificarse de social” -pregunta Ortega y Gasset- Lo comparamos con nuestro comportamiento ante otro hombre. “La diferencia es palmaria” -agrega- “Sabemos que la piedra no se entera de nuestra acción sobre ella y que su comportamiento mientras la golpeamos se reduce a quebrarse, fraccionarse, porque ello es su mecánica e inexorable condición.”. “La piedra existe pero no co-existe. El coexistir es un interactuar las existencias, un entre o inter-existir dos seres, no simplemente estar ahí, sin tener que ver el uno con el otro”. Esta relación interindividual se produce en el momento de la emergencia del otro, de los otros hombres. No existe otro ser en el mundo semejante al hombre. La relación de la persona con su contorno, es una relación de sentido, de comprensión y de actuación inteligente (de intus-legere: leer dentro de las cosas) sobre el mundo para aprovecharlo, disfrutarlo, transformarlo o sufrirlo. La vida del animal, en cambio es vía permanente de exterioridad, un adecuarse pasivamente al medio. El animal -continúa Ortega- “vive en perpetuo miedo del mundo y a la vez, en perpetuo apetito de las cosas que hay en él y que en él aparecen, un apetito indomable que se dispara sin freno ni inhibición posibles". ...”Son los objetos y acaecimientos del contorno quienes gobiernan la vida del animal, le traen y le llevan como una marioneta. El no rige su existencia, no vive desde sí mismo, sino que está siempre atento a lo que pasa fuera de él, a lo otro que él. El hombre puede, de cuando en cuando, suspender su ocupación directa con las cosas, desasirse de su derredor, desatenderse de él , y sometiendo su facultad de atender, volverse, por así decirlo, de espaldas al mundo y meterse dentro de sí, atender a su propia intimidad , ocuparse de sí mismo y no de lo otro, de las cosas”. La intimidad humana es una posibilidad de abstraerse del mundo, que es precisamen- te “la total exterioridad, el absoluto fuera”. El hombre, ser mundano, tiene ese refugio de su intus, su intimidad, “su sí mismo, que está constituido especialmente por ideas”. El hombre está inexorablemente instalado en el mundo pero puede tomar distancia de él , puede refugiarse en su interior e incluso puede prescindir temporalmente de lo exterior para dedicarse a reflexionar, analizar, investigar y resolver libremente sobre su vida en relación a su propio ser, a los demás hombres y a las situaciones o cosas que le plantea su existencia en el mundo. Sólo el hombre tiene esa maravillosa posibilidad de vivir desde sí. Sólo es irremedia- blemente libre y responsable de sus decisiones. José Ortega y Gasset magistralmente ha explicado lo que significa la vida humana - vivida desde sí y no desde los demás-. Cuando mi vida se desarrolla partiendo, no desde el personalísimo núcleo de mi intimidad, sino desde lo que los demás han hecho y su vinculación con ellos, se penetra en el ámbito de lo social.
  • 451.
    453 "Hagámosnos firmes enla evidencia de que sólo es propiamente humano en mí lo que pienso, quiero, siento y ejecuto con mi cuerpo siendo yo el sujeto creador de ello, o lo que a mí mismo, como tal mi mismo, le pasa; por tanto, sólo es humano mi pensar si pienso algo por mi propia cuenta, percatándome de lo que significa. Solo es humano lo que al hacerlo lo hago porque para mí tiene un sentido, es decir, lo que entiendo” -dice Ortega- . Recasens Siches coincide al señalar que: la vida humana es la que el sujeto vive con radical originalidad, en tanto que persona profunda y entrañable, como sujeto único e insustituible. El hombre elabora su vida de acuerdo a elementos significantes. Sin embargo el ser humano para su propia expresión toma conceptos, palabras, gestos y estilos vigentes en la sociedad. (La moda, la Lengua, las convenciones). Esto es la vida social que la toma elaborada. Esta vida social no es ni original, ni íntima y podemos casi escindirla de la vida personal y profunda. Legaz y Lacambra dice que el vivir social es un vivir desde los otros -de lo que los demás han construido- y no desde uno mismo. 2) La sociabilidad del hombre Ortega y Gasset nuevamente viene en nuestro auxilio para esclarecer como se da naturalmente la vida social, partiendo del hecho que el hombre es un ser esencialmente abierto a su prójimo. Su apertura es una actitud innata y que se da necesariamente porque nace de la naturaleza profunda del hombre. “El hombre está a Nativitate abierto al otro que él, al ser extraño, o con otras palabras: antes que cada uno de nosotros cayera en cuenta de sí mismo, había tenido ya la experiencia básica de que hay los que no son yo, los otros”. El estar abierto al otro, a los otros es un estado permanente y constitutivo del hombre. Es el estado de coexistencia y la matriz de cualquier posible relación social. Cuando la relación con el otro ser torna activa, yo actúo sobre él y él actúa sobre mí. Esta relación social que nace de la acción recíproca entre las personas, es una consecuencia inexorable de la naturaleza humana. El hombre es inexcusablemente sociable y mundano. La sociabilidad humana es una forma de ser mundano y es constitutiva del ser del hombre. El hombre está en el mundo y convive con los otros hombres. La sociabilidad tiene su origen en mi vida que es la realidad radical y suprema. Es por ello, que soy un ser constitutivamente, radicalmente sociable. La sociabilidad no se da fuera de mi vida sino enraizada e incorporada a mi vida. La Politicidad emana de la sociabilidad humana porque es sólo la organización necesaria -cualquiera que ella sea-, la organización política de la convivencia. La Politicidad es también constitutiva e inicialmente propia del ser humano. Es uno de los ingredientes de su naturaleza. 3) La politicidad del hombre La politicidad está entrañablemente unida a la sociabilidad humana, pues no es otra cosa que la convivencia organizada. Podríamos agregar que la politicidad es una conditio sine qua non de la convivencia; no es posible convivir sin que exista una forma, un cauce, un marco y un orden previo.
  • 452.
    454 La afirmación precedenteestá abonada por la experiencia histórica y por un análisis genético de la convivencia. Si nos remontamos al pretérito del hombre lo encontraremos siempre encuadrado dentro de una organización social -aunque sea de carácter muy rudimentario-. Esta comprobación desmiente las teorías que pretenden afirmar que hubo un tiempo histórico en el que el hombre carecía de organización social y que ésta es un producto del progreso cultural e histórico. La Arqueología, la Antropología y la Historia desmienten acabadamente esas posicio- nes negativas. La afirmación categórica del Estagirita que el hombre es un animal político, significa que es un ser constitutivamente político y que lo es ab initi. El “zoon fizci politikon” expresa la realidad que el hombre originariamente convive en formal organizada porque la politicidad integra y es parte de su ser. En síntesis a) mundano y constituye la realidad radical y primaria, de el hombre es un b) social donde debe partirse para conocer y comprender ser esencialmente c) político la realidad social y política. a) Es mundano porque el mundo es su sitio, su patria, y el escenario donde se desarrolla el drama de su vida. b) Es social porque convive y se relaciona con otros hombres. c) Es político porque ab initio convive dentro de un orden del que forma parte. La sociedad y el Estado existen inicialmente con el hombre y emanan originariamente de él. ¿Qué es la realidad social? Presentación del tema: miseria de la Sociología Ortega y Gasset decía sobre la Sociología: “Buena parte de las angustias históricas actuales procede de la falta de claridad sobre problemas que sólo la Sociología puede aclarar...que se origina a su vez en el deplorable estado de la Teoría sociológica. La insuficiencia del doctrinal sociológico que hoy está a disposición de quien busque, con buena fe, orientarse sobre lo que es la política, es Estado, el Derecho, la colectividad y su relación con el individuo, la nación, etc., estriba en que los sociólogos mismos no han analizado suficientemente en serio, radicalmente, esto es, yendo a la raíz de los fenómenos sociales elementales. De aquí que todo ese repertorio de conceptos sea imprevisto y contradictorio”. “Si como se ha creído casi siempre -y con consecuencias prácticamente más graves en el Siglo XVIII- la sociedad es sólo una creación de los individuos que, en virtud de una voluntad deliberada, se reúnen en sociedad..., la sociedad no tiene propia y auténtica realidad y no hace falta una sociología”. Ahora bien, la cuestión de si algo es o no, propia y últimamente realidad, sólo puede resolverse con los medios radicales del análisis y la técnica filosóficos. "Se trata pues, de averiguar si en el repertorio de las realidades auténticas -esto es, de cuanto no es ya reductible a alguna otra realidad- hay algo que corresponda a eso que llamamos hechos sociales”.
  • 453.
    455 A través deun ejemplo explique la afirmación siguiente: "El hombre es un ser esencialmente mundano, social y político" ACTIVIDAD Nº 43
  • 454.
  • 455.
    457 Naturaleza de laSociedad Ortega y Gasset ha realizado un análisis minucioso de los autores que han tocado este tema desde diversos ángulos y llega a la conclusión que ni Augusto Comte -iniciador de la sociología- ni sus epígonos, parecen tener en claro lo que “entiende por sociedad”. “Los libros de sociología no nos dicen nada claro sobre qué es lo social, sobre qué es la sociedad” (El hombre y la gente, Ortega y Gasset). Es lo que ocurre cuando nos referimos a realidades habituales con las que tenemos que lidiar cotidianamente. La realidad como tal se nos impone por su sola presencia y su aparente sencillez. Es obvio, que desde su origen el hombre se halla inmerso en la sociedad. Nace en el seno de una familia, vive, se forma y crece, contenido y estimulado por su permanente relación con otros hombres. Esa habitualidad de la vivencia de la vida en sociedad puede explicar la razón de la falta de precisión de conceptos que se dan como valores entendidos. “Al leer sus libros -dice Ortega y Gasset- descubrimos que sus autores -los señores sociólogos- ni siquiera han intentado un poco en serio ponerse ellos mismos en claro sobre los fenómenos elementales en que el hecho social consiste”. Esa ambigüedad conceptual se refleja en las teorías que intentan dar una explicación sobre lo que es la realidad social, a las que podemos agrupar como sigue: 1. Una posición sostiene que la sociedad está configurada por el contorno externo del hombre y se presenta ante él como una realidad extrasubjetiva y ajena a su propia vida. Es un ser supraindividual que troquela la conducta humana. Las teorías sociológicas que siguen los lineamientos de Augusto Comte, sostienen que la sociedad es una realidad distinta de los individuos que la componen y que lo individual se explica por y desde lo social. El realismo sostiene que la sociedad es un ser superior y anterior a los individuos. Durkheim considera que los hechos sociales son sistemas de ideas objetivadas, realidades que pueden ser percibidas como cosas. Durkheim es el mentor de la Escuela Objetiva Francesa. Espinas cree que el individuo es un producto de la sociedad y no el autor de la sociedad. La teoría organicista: sostiene que la sociedad es un organismo similar a los seres vivos y que tiene un ciclo biológico propio e independiente de los hombres que la integran. Las teorías fisicistas: considera que la sociedad se rige por leyes causales como las leyes físicas. La consecuencia de esta posición es caer en el determinismo social que priva a los hechos sociales de la intencionalidad y de su significado humano. 2. La posición opuesta sostiene que la realidad social es una realidad accidental de relación. Es no sustancial, porque no existe “per se” sino en función y por causa de los hombres que la integran. Solo los hombres constituyen la realidad sustancial que sostiene y da consistencia a las realidades accidentales que son la sociedad y el Estado.
  • 456.
    458 En esta posición,que deriva del Realismo Aristotélico, se alinean autores nacionales y extranjeros. El Dr. Bidart Campos, en nuestro país, ha expuesto brillantemente esta posición. Sin realizar estas sutiles disquisiciones filosóficas, Herman Heller entiende que la realidad social es Efectividad Humana; es una realidad que está siendo permanentemen- te construida por el hombre y que simultáneamente, constituye una realidad sobre la que el hombre conoce, reflexiona y actúa. 3. El Nominalismo: considera que no existe la sociedad sino un conjunto de seres humanos relacionados entre sí. Las personas son las únicas realidades y los hechos sociales son simples productos de la interrelación humana. Los representantes más conspicuos de esta concepción son G. Tarde, Wiese y Vierkant. Una variante de las teorías que niegan la realidad sustancial de la sociedad, está dada por el mecanicismo, que considera que la sociedad es un mecanismo, una creación artificial de la voluntad humana. En esta posición se inscriben los que consideran que la sociedad se genera desde un contrato, convención o pacto entre los hombres. ( Hobbes, Rosseau, Locke, etc.) Esta posición extrema está superada y conciliada con la Línea Naturalista, en el pensamiento de Herman Heller que veremos a continuación. La realidad social: errores del Racionalismo y del Naturalismo La corriente del pensamiento naturalista considera que el hombre está inmerso y es parte de la naturaleza y por ende, la sociedad es también un producto exclusivamente natural y sometida a sus leyes. El pensamiento racionalista cree que la realidad social se construye mediante el obrar racional del hombre, minimizando los determinismos y elementos condicionantes que provienen de la naturaleza y que actúan sobre el hombre. Esta posición racionalista se preocupa casi exclusivamente de las relaciones entre el hombre y el orbe cultural. Herman Heller señala que en la realidad social existen aportaciones de la naturaleza y la cultura en una relación dialéctica necesaria y permanente. El hombre es el gran protagonista de la vida social y es quien construye esa realidad a través de su actividad. Recibe la influencia permanente de la naturaleza -porque es un ser biológico- y de la cultura -porque es un ser espiritual. La realidad social es así una unidad dialéctica indestructible de naturaleza y cultura. La realidad social no excluye la realidad natural pero no se explica desde la naturaleza. Las leyes naturales se fundan en el principio de causalidad estricto -dada la causa A seguirá necesariamente el efecto B-, y por ello son determinísticas. Vistas desde esta perspectiva podríamos afirmar que las leyes naturales son inexorables. La conducta humana -sustancia de la realidad social- es mutable y las leyes que pueden deducirse de su estudio son meramente probabilísticas. El hombre genera la cultura como un instrumento apto para interpretar el mundo y dominar la naturaleza.
  • 457.
    459 El hombre comocuerpo -como Bros-, está sometido a las leyes naturales, pero en él prepondera el espíritu, que corresponde al reino de la libertad. Es por esta razón que la vida social -parte de la vida humana- contiene elementos naturales pero la primacía está dada por la cultura, que es el producto más genuino del espíritu humano. Sociedad y Comunidad En el lenguaje habitual sociedad y comunidad se utilizan como términos sinónimos. Ferdinnand Toybee en su obra “Comunidad y Sociedad” distingue los dos conceptos. La comunidad según este autor se daría siempre como centro de vida real y orgánica. La comunidad se origina espontánea y naturalmente sobre afinidades étnicas, culturales, religiosas, etc., entre los miembros que la integran. Los ejemplos más nítidos de comunidades los encontramos en la familia -la más pequeña- y la Nación -la comunidad de mayor radio-. En la comunidad los hombres están esencialmente unidos. “La comunidad de sangre, como unidad de esencia, se desarrolla y especializa en la comunidad de lugar, que tiene su inmediata explosión en la convivencia local y esta comunidad pasa, a su vez, a la del espíritu, resultando de la mera actuación y administración recíproca en la misma dirección, en el mismo sentido”. Los tres tipos de comunidad según el autor mencionado son: 1. La comunidad de sangre: nace del parentesco y su elemento nucleante es la casa. “El hombre corriente se encuentra o se siente más seguro cuando se encuentra rodeado de su familia." 2. La comunidad de lugar: deriva de la vecindad y se estructura en el poblado “donde la proximidad de las viviendas y los bienes comunales determina numerosas relaciones entre los hombres y hace que éstos se acostumbren a conocerse y tratarse mutuamente; el trabajo en común, impone el orden y el gobierno..." 3. La comunidad de espíritu: proviene de la amistad y surge de Las Concepciones y actuaciones coincidentes. La sociedad, en cambio, -no se trata de la sociedad general, sino de las sociedades comerciales, civiles, de fomento- se generan por actos voluntarios y reflexiones de quienes las integran y tienen por fines “el provecho, la utilidad y la ganancia”. La sociedad es pues un producto racional y mecánico. Bidart Campos puntualiza que “la comunidad es un organismo social, mientras que la sociedad es una organización social; en la comunidad se da una comunión entre sus miembros, en tanto en la sociedad se da un concurso” de voluntades. Max Weber señala que en la comunidad los participantes poseen un sentimiento subjetivo de “constituir un todo”, en cambio en la sociedad existe unión o compensación de intereses y este hecho genera comportamientos racionales y no espontáneos en los miembros de las sociedades. “Gurvitch distingue la “interpretación” en el nosotros y la nueva “interdependencia” entre yo, tu y él. La sociabilidad por interpretación produce una fusión entre los hombres, que puede ser más o menos intensa, o más o menos débil; formas de interpretación son la masa, la comunidad y la comunión. La sociabilidad por interdependencia no produce fusión, sino relación entre los hombres.
  • 458.
    460 Aproximadamente, diríamos quelas tres formas de sociabilidad por interpenetración corresponderían al tipo de una comunidad y la sociabilidad por interdependencia al tipo de una sociedad”. (Bidart Campos. Lecciones elementales de Política - Ediar 5º edición 1.987, pág. 66) Jacques Maritain dice sobre el tema:“Comunidad y Sociedad” “Debe hacerse una distinción preliminar entre comunidad y sociedad. Por supuesto, esos dos términos se pueden utilizar legítimamente como sinónimos, y yo mismo lo hice así muchas veces. Mas bien es lícito -y adecuado- asignarles las dos clases de grupos sociales que son realmente de naturaleza distinta. Esta diferenciación, aún cuando ha sido mal utilizada, y del modo más perjudicial por los teóricos de la superioridad de la “vida” sobre la razón, es en sí un hecho sociológico comprobado. Tanto comunidad como sociedad son dos realidades ético-sociales y auténticamente humanas, no sólo biológi- cas". Pero una comunidad es algo más que la obra de la naturaleza estrechamente relacionada con lo biológico; y una sociedad es algo más que una obra de la razón y, por consiguiente, muy relacionada con las propiedades intelectuales y espirituales del hombre. Sus esencias íntimas sociales y sus características, así como sus esferas de realización, no coinciden. Para comprender esta distinción debemos recordar que la vida social, como tal, agrupa a los hombres entre sí por razones de un cierto objeto común. En las relaciones sociales siempre hay un objeto, sea material o espiritual, en torno al cual se entreteje el trato entre los seres humanos. En una comunidad, como ha dicho acertadamente J: T. Délos, el objeto es un hecho que precede a las determinaciones de la inteligencia y voluntad humanas y que actúa independientemente de ellas para crear una psiquis común inconsciente, sentimientos y estados psicológicos comunes y costumbres comu- nes. Pero en una sociedad el objeto es una tarea a realizar o un fin que alcanzar, el cual depende de las determinaciones de la inteligencia y voluntad humanas, estando precedido por la actividad -sea decisión, o al menos consentimiento- de la razón de los individuos: así, en el caso de la sociedad el objetivo y el elemento racional en la vida social emerge explícitamente y asume su función directriz. Una empresa comercial, un sindicato obrero, una asociación científica son tan sociedades como el cuerpo político. Los grupos regionales, étnicos y lingüísticos y las clases sociales son comunidades. La tribu, el clan, son comunidades que allanan el camino para el advenimiento de la sociedad política. La comunidad es un producto del instinto y la herencia en circunstancias dadas y armazones históricos determinados; la sociedad es una resultante de la razón y de la fuerza moral (lo que los antiguos llamaban “virtud”). En la comunidad, las relaciones sociales proceden de ciertas situaciones y ambientes históricos: las normas colectivas de sentimiento -o psiquis colectiva inconsciente- prevalecen sobre la conciencia personal y el hombre aparece como un producto del grupo social. En la sociedad, la conciencia personal mantiene la prioridad, el grupo social está modelado por los hombres y las relaciones sociales derivan de una iniciativa dada, de una idea dada, así como de la voluntaria determinación de las personas. Incluso en las sociedades naturales, como la familiar o la política -o sea, en las sociedades imperativa y espontáneamente modeladas en bruto por la naturaleza- la sociedad brota finalmente de la liberta humana. Hasta en aquellas sociedades -como las regionales o las vocacionales, por ejemplo- que se desarrollan en torno a una sociedad particular, cual un establecimiento industrial o comercial, la comunidad surge de la naturaleza; quiero decir, de la reacción y ajuste de la naturaleza humana a un ambiente
  • 459.
    461 histórico determinado, odel impacto de la realidad de la sociedad comercial o industrial en cuestión sobre la condición natural de la existencia humana. En la comunidad, la presión social deriva de la coerción que impone normas de conducta al hombre y que entra en juego de un modo determinístico. En la sociedad la presión social deriva de la ley o de las regulaciones racionales, o bien de una idea de propósito común: ello exige conciencia personal y libertad, las cuales deben obedecer a la ley libremente. Una sociedad siempre da vida a comunidades y sentimientos comunales en su seno o en su derredor. Pero jamás puede convertirse en sociedad una comunidad, aún cuando puede ser el suelo abonado del cual brote, a través de la razón, alguna organización societaria.
  • 460.
  • 461.
    463 1) ¿Qué respuestasposibles expone el módulo a la pregunta ¿qué es la realidad social? 2) Sintetice, respecto a este tema la postura del: - Racionalismo - Nominalismo 3) Establezca las diferencias entre sociedad y comunidad. ACTIVIDAD Nº 44
  • 462.
  • 463.
    465 La Nación Ahora bien,la nación es una comunidad y no una sociedad. La nación es una de las comunidades más importantes, y quizás la más compleja y completa que haya sido engendrada por la vida civilizada. La época moderna se ha enfrentado con la tensión en perpetuo choque de la nación y otra comunidad humana importante, la clase; sin embargo, es lo cierto que el dinamismo de la nación parece haber sido el más fuerte porque está más profundamente arraigado en la naturaleza. La palabra nación se origina del latín nasci, o sea de la noción de nacimiento; no obstante, la nación no es algo biológico, como la raza. Es algo ético-social: una comunidad humana basada en el hecho del nacimiento y el linaje, con todas las connotaciones morales de ambos términos: nacimiento a la vida de la razón y las actividades de la civilización, linaje en las tradiciones familiares, formación social y jurídica, herencia cultural, conceptos y maneras comunes, recuerdos históricos, sufri- mientos, aspiraciones, esperanzas, prejuicios y resentimientos comunes. Una comuni- dad étnica puede definirse, hablando en general, como una comunidad de normas de sentimiento, arraigadas en el suelo físico original del grupo así como en el suelo moral de la historia; se convierte en una nación cuando esta situación de hecho entra en la esfera del autoconocimiento, o, en otras palabras, cuando el grupo étnico se torna consciente del hecho de que constituye una comunidad de normas de sentimiento -o mejor aún, tiene una psiquis común inconsciente- poseyendo su propia unidad e individualidad y su propia voluntad de perdurar en el tiempo. Una nación es una comunidad de gentes que advierten cómo la historia las ha hecho, que valoran su pasado y que se aman a sí mismas tal cual saben o se imaginan ser, con una especie de inevitable introversión. Este despertar progresivo de la conciencia nacional ha sido un rasgo característico de la historia moderna. Aún cuando normal y beneficioso en sí, finalmente llegó a exacerbarse dando vida a la plaga del nacionalismo mientras -y probablemente a causa de ello- que el concepto de nación y el de estado se confundían y mezclaban de manera explosiva y desdichada. La nación tiene, o tenía, un suelo, una tierra, lo cual no implica, como en el caso del estado, una zona territorial de poder y administración, sino un complejo de vida, trabajo, dolor y ensueños. La nación tiene un lenguaje, aunque en modo alguno los grupos lingüísticos hayan de coincidir siempre con los nacionales. La nación prospera sobre las instituciones cuya creación, no obstante, depende más de la mente y la persona humanas, o de la familia, o de los grupos particulares de la sociedad, o del cuerpo político, que de la nación misma. La nación tiene derechos, que no son más que los de las personas a participar en los valores humanos peculiares de una herencia nacional. La nación tiene una vocación histórica, que no es sino su propia vocación (como si hubieran mónadas nacionales, primordiales y predestinadas, cada cual en posesión de una misión suprema), pero que es sólo una particularización histórica y contingente de la vocación del hombre hacia el desarrollo y manifestación de sus diversas