1
FACULTAD DE CIENCIAS AGROPECUARIAS Y
AMBIENTALES
CARRERA DE INGENIERIA AGROPECUARIA INDUSTRIAL
PRODUCTO DE GRADO PREVIO A LA
OBTENCION DEL TÍTULO DE INGENIERO
AGROPECUARIO INDUSTRIAL
TEMA:
“IMPLEMENTACIÓN DE UNA EMBUTIDORA HIDRAULICA CON
CAPACIDAD DE 25 KILOS, SEMIAUTOMATICA PARA LA PLANTA DE
CARNICOS, DE LA FACULTAD DE CIENCIAS AGROPECUARIAS Y
AMBIENTALES “CAMPUS JUAN LUNARDI” DEL CANTON PAUTE.”
AUTORES: Japón Gualan Jaime Rodrigo
Ibáñez Lombeida Telmo Eliseo
Machimba Casañas Mauro Fabricio.
Paucar Jara Miguel Angel.
Vimos Castro Luis Antonio.
DIRECTOR:
Ing. Serbio Astudillo
CUENCA – ECUADOR
2008
2
“IMPLEMENTACIÓN DE UNA EMBUTIDORA HIDRAULICA CON
CAPACIDAD DE 25 KILOS, SEMIAUTOMATICA PARA LA PLANTA DE
CARNICOS, DE LA FACULTAD DE CIENCIAS AGROPECUARIAS Y
AMBIENTALES “CAMPUS JUAN LUNARDI” DEL CANTON PAUTE.”
3
DECLARATORIA DE RESPONSABILIDAD
Nosotros: Jaime Rodrigo Japón G., Telmo Eliceo Ibañez L. autores del presente
trabajo de tesis
“IMPLEMENTACIÓN DE UNA EMBUTIDORA HIDRAULICA CON
CAPACIDAD DE 25 KILOS, SEMIAUTOMATICA PARA LA PLANTA DE
CARNICOS, DE LA FACULTAD DE CIENCIAS AGROPECUARIAS Y
AMBIENTALES “CAMPUS JUAN LUNARDI” DEL CANTON PAUTE.”
Declaramos que:
Los conceptos desarrollados del producto realizado, las evaluaciones y
conclusiones del presente trabajo son exclusivo responsabilidad de los autores.
Cuenca, 21Noviembre del 2008
(f)…………………… (f)……………………
Jaime Rodrigo Japón G. Telmo Eliceo Ibañez L.
(f)…………………… (f)……………………
Machimba C. Mauro Paucar Jara Miguel Angel.
(f)……………………
Vimos Castro Luis Antonio.
4
CERTIFICACIÓN
Ing. Serbio Astudillo
Director de Tesis
Certifica que el presente trabajo realizado por los estudiantes Rodrigo Japón y Telmo
Ibañez. ha sido desarrollado y revisado durante su ejecución bajo mi dirección.
(f)……………………..
Ing. Serbio Astudillo
Director de Tesis
5
 
 
DEDICATORIA. 
 
 
 
El presente informe de la tesis  dedicamos de una manera especial a nuestros 
padres  y  toda  nuestra  familia,  quienes  nos    supieron  brindar  todo  su  apoyo 
incondicional  y  así  poder  culminar  nuestros    estudios  académicos.  A  nuetros, 
amigos,  docentes  y  a  las  autoridades  de  la  UNIVERSIDAD  POLITÉCNICA 
SALESIANA. Quienes impartieron sus conocimientos para de esa manera poder 
emprender  el  camino  de  un  futuro  mejor  dentro  de  la  ciencia,  tecnología, 
sabiduría y orientación hacia la sociedad. 
 
 
 
Rodrigo Japón. 
Telmo Ibáñez. 
Mauro Machimba 
          Miguel Paucar.   
Luis Vimos 
 
6
 
 
 
 
 
 
 
 
 
 
 
 
 
 
AGRADECIMIENTO 
 
Queremos expresar un agradecimiento profundo y fraterno, de manera especial 
a, Dios, por prestarme la vida,  salud y sabiduría. Y así mismo a nuestros padres 
por  brindar  su  gratitud  de  apoyo  incondicional.  También  de  una  manera 
especial  expresamos  un  agradecimiento  fraternal  a  la  UNIVERSIDAD 
POLITÉCNICA  SALESIANA,  a  todo  el  personal  docente  y  administrativo  y  de  un 
corazón sincero agradecemos al Ing. Serbio Astudillo quien nos brindo su apoyo 
como  guía  responsable  de  este  trabajo  de  tesis  y  también  a  todos  nuestros 
compañeros  y  amigos  quienes  nos  supieron  compartir  sus  conocimiento  y  así 
poder compartirlas en bien de la sociedad en general. 
Rodrigo Japón. 
Telmo Ibáñez. 
Mauro Machimba 
          Miguel Paucar.   
Luis Vimos 
7
CONTENIDO
1. MARCO INTRODUCTORIO 1
1.1. INTITULACIÓN 9
1.2. INTRODUCCIÓN 9
1.3. JUSTIFICACIÓN 10
1.4. OBJETIVOS 11
1.4.1. Objetivo General 11
1.4.2. Objetivos Específicos 11
2. MARCO TEÓRICO 12
CAPITULO I 12
2.1. EL EMBUTIDO. 12
2.1.1. Antecedentes del Embutido. 12
2.1.2. Componentes del Embutido. 13
2.1.2.1. Carne 13
2.1.2.2. Grasa 26
2.1.2.3. Sal 26
2.1.2.4. Azúcares 27
2.1.2.5. Nitratos y nitritos 27
2.1.2.6. Especias y Aditivos 29
2.1.3. Tipos de Embutidos. 31
2.1.3.1. Embutidos Crudos 31
Gráf. 1 Las salchichas frescas. 32
2.1.3.2. Embutidos Cocidos. 32
Gráf. 2 Mortadela. 33
2.1.3.3. Embutidos Escaldados. 33
Gráf. 3 Salami. 34
2.1.4. Operaciones para la elaboración de un Embutido. 34
CAPITULO II 40
2.2. LA MORTADELA. 40
2.2.1. Antecedentes. 40
2.2.2. Introducción. 40
2.2.3. Constitución. 41
2.2.4. Elaboración de la Mortadela 42
2.2.4.1. Pasos para la elaboración de la Mortadela. 42
Gráf. 4 Embutidora hidráulica semiautomática. 43
2.2.5. Información nutricional. 49
CAPITULO III 51
2.3. TRIPAS 51
2.3.1. La tripa natural, modelo de la artificial 51
2.3.2. Fabricación de la tripa artificial 55
2.3.2.1. Fabricación de tripa de hidrato de celulosa 55
2.3.2.2. Fabricación de la tripa apergaminada 60
2.3.2.3. Fabricación de la tripa artificial de colágeno y seda. 61
2.3.2.4. Fabricación de tripas sintéticas 62
2.3.3. Propiedades de las tripas artificiales 66
2.3.3.1. Estampado de las tripas artificiales 67
2.3.3.2. Impresión de normas legales 68
2.3.3.3. Impresiones con indicaciones del valor nutritivo y la composición. 69
CAPITULO IV 70
2.4. EMBUTIDORAS. 70
2.4.1. MAQUINAS EMBUTIDORAS. 70
2.4.1.1. Embutidoras de funcionamiento discontinuos. 70
Diagrama Nº 1 funcionamiento discontinuo y continuo de la embutidora. 71
2.4.1.2. Principios de la hidráulica 72
2.4.1.3. Especificaciones y descripción técnicas de la embutidora hidráulica. 73
8
2.4.1.4. Modificación de la embutidora hidráulica 74
3. CONCLUSIONES 76
4. RECOMENDACIONES 76
5. BIBLIOGRAFÍA 77
ANEXOS 78
ANEXO 1 LOCALIZACIÓN DEL PROYECTO 78
ANEXO 2 PLANOS DE LA MAQUINA EMBUTTIDORA HIDRAÚLICA 79
ANEXO 3: FOTOGRAFÍAS DE LA MAQUINA A ELABORAR. 81
ANEXO 4 . FOTOGRAFÍAS DURANTE LA FASE DE MODIFICACIÓN Y PRUEBAS DE LA
EMBUTIDORA. 82
9
1. MARCO INTRODUCTORIO
1.1. INTITULACIÓN
IMPLEMENTACIÓN DE UNA EMBUTIDORA HIDRÁULICA CON
CAPACIDAD DE 25 KILOS, SEMIAUTOMÁTICA PARA LA PLANTA DE
CARNICOS, DE LA FACULTAD DE CIENCIAS AGROPECUARIAS Y
AMBIENTALES “CAMPUS JUAN LUNARDI” DEL CANTÓN PAUTE.
1.2. INTRODUCCIÓN
Un embutido es un alimento que se prepara con carne de bovinos, ovinos,
caprinos, aves, cerdo debidamente picada y condimentada, dándole normalmente
una forma simétrica. La palabra embutido deriva de la latina salsus que significa
salada o literalmente, carne conservada por salazón.
La elaboración de embutidos, antes tomado como un arte, se basa ahora en una
ciencia altamente sofisticada. Cada día surgen nuevos conocimientos desde la
industria o los laboratorios gubernamentales o las universidades. Además, las
innovaciones que tienen lugar en la ingeniería mecánica en todos los puntos del
proceso de producción desde la manufactura hasta el envasado hacen de la
elaboración de embutidos una de las áreas de la industria cárnica más dinámicas.
El embutido proporciona varios beneficios para el consumo humano, ya que se
trata de un producto que se puede disponer en cualquier época del año, el cual
conserva las características propias de la carne, por su buena higiene en el
momento de la elaboración, garantizando así un producto de buena calidad y con
costos accesibles al consumidor.
10
1.3. JUSTIFICACIÓN
Como es conocido la alta demanda y el creciente consumo de la carne y sus
subproductos en nuestro país, el mismo que se ve en la necesidad de crear nuevas
técnicas de conservación para obtener una mejora en la calidad tanto higiénica
como sanitaria de estos producto; permitiendo así dar un mayor tiempo de
conservación y disponibilidad en cualquier época, logrando así obtener una fuente
alimenticia para el consumo humano, por la cual se ha visto la obligación de
implementar una Embutidoras Hidráulica Semiautomática dentro de nuestra
Facultad tomando en cuenta que con esta propuesta buscamos obtener una mejor
optimización de la materia prima, permitiendo así una vistosa presentación de los
subproductos de la carne, disminución de costos en cuanto a mano de obra, al
depender de menos personal para el Embutido; Generando así una mayor utilidad
además, reducir el tiempo de proceso ya que esta maquina nos permite
aumentar la cantidad de elaboración de embutidos frente a un método tradicional.
11
1.4. OBJETIVOS
1.4.1. Objetivo General
- Implementar e instalar una Embutidora Hidráulica Semiautomática y
establecer los parámetros técnicos para la elaboración industrial de productos
cárnicos, en el Campus Juan Lunardi
1.4.2. Objetivos Específicos
- Escoger y conocer la tecnología más adecuada para la construcción y
funcionamiento de este tipo de maquina.
- Construir la Embutidora Hidráulica Semiautomática, para la planta de
cárnicos.
- Implementar el Embutidora Hidráulica Semiautomática a la planta de cárnicos
de la Facultad de Ciencias Agropecuarias y Ambientales, Campus Juan
Lunardi
- Establecer las cuantificaciones técnicas del funcionamiento de la maquina
incorporada a la Facultad.
- Establecer una producción continua, que satisfaga la demanda del mercado.
12
2. MARCO TEÓRICO
CAPITULO I
2.1. EL EMBUTIDO.
2.1.1. Antecedentes del Embutido.
La industria de la carne, a diferencia de la mayoría de las grandes industrias
modernas, asienta sus raíces en los tiempos prehistóricos. Aparecen ya en la más
antigua literatura referencias tan casuales que parece probable que ciertas
prácticas de conservación de la carne eran ya de conocimiento común. Los
aborígenes de América disecaban la carne; las técnicas de ahumando y salazón
eran conocidas antes del tiempo de Homero, la elaboración y especiado de
algunos tipos de embutidos era común en Europa y en la zona mediterránea
mucho antes del tiempo de los césares.
La elaboración de embutidos comenzó con el simple proceso de salado y secado
de la carne. Esto se hacía para conservar la carne fresca que no podía consumirse
inmediatamente. Nuestros antepasados pronto descubrieron que estos productos
mejoraban con la adición de especias y otros condimentos, así también los
productos era más manejable dentro de envases construidos con el tracto
intestinal de animales.
La producción industrial de estos productos no fue rentable hasta que la ciencia,
en especial la microbiología, la bioquímica y las investigaciones sobre las
proteínas aclararon muchos de los procesos que tienen lugar en las distintas fases
de la elaboración de los embutidos.
Hoy en día los productos cárnicos fermentados se pueden definir como una
mezcla de carne picada, grasa, sal, agentes del curado, azúcar, especias y otros
aditivos, que es introducida en las tripas naturales o artificiales y sometida a un
proceso de fermentación llevado a cabo por microorganismos, seguida de una fase
13
de secado. El producto final se almacena normalmente sin refrigeración y se
consume sin tratamiento térmico1
.
2.1.2. Componentes del Embutido.
2.1.2.1.Carne
El ingrediente principal de los embutidos es la carne que suele ser de cerdo o
vacuno, aunque realmente se puede utilizar cualquier tipo de carne animal.
También es bastante frecuente la utilización carne de pollo.
En determinados países debido a las restricciones religiosas determinan en gran
medida el tipo de carne utilizada en la fabricación de embutidos, de manera que
suele ser de vaca mezclada con grasa de oveja. Los requisitos exigibles a la carne
utilizada en la elaboración de embutidos son mucho más reducidos que para otro
tipo de elaborados cárnicos como el jamón y otras salazones similares.
La carne se lo categoriza de la siguiente manera de acuerdo al tipo de carne:
 S I (Carne porcina).- Material de relleno, exento de grasa y tendones
visibles, para embutidos semi-cocidos (salchichón jamón cervecero) así
como embutidos crudos con destacadas características de calidad.
1
es.wikipedia.org/wiki/Mortadela
14
 S II (Carne porcina).- Material de relleno y/o material básico para
fiambres y embutidos cocidos. Trozos de carne magra exenta de tendones.
Porción máxima de grasa visible: el 5 %
 S III (Carne porcina).- Material para masa fina. Carne magra para cúter
con una alta porción de tendones. Porción máx. de grasa visible: el 6 %
 S IV (Carne porcina).- Material de relleno. Trozos de falda magra, ante-
pecho, recortes de tocino de paletilla y de jamón. Porción máx. de grasa
visible: el 30%.
 S V (Carne porcina).- Material de relleno. Substanciosa falda de cerdo.
Porción máx. de grasa visible: el 60 %
15
 S VI (Carne porcina).- Material de relleno para embutidos cocidos y/O
material básico para masa finade embutidos semicocidos. Cara grasa de
cerdo sin pellejos ni glándulas.
 S VII (Carne porcina).- Material para masa fina y/o relleno. Tocino de
morrillo y tocino de espalda delgado, no mantecoso.
 S VIII (Carne porcina).- Material para relleno y/o masa fina. Tocino de
espalda gordo y macizo
 S IX (Carne porcina).- Material para masa fina. Trozos de grasa con una
pequeña porción de pellejos y una ínfima porción de carne magra.
16
 S X (Carne porcina).- Material básico para embutidos crudos y de hígado
untables. Papada semigrasa sin pellejos ni glándulas.
 R I (Carne bovina).- Material para relleno y material básico para
especialidades de carne bovina y para carne cruda picada.
 R II (Carne bovina).- Material básico para embutidos semicocidos y
crudos. Trozos de carne magra,limpiada gruesamente de tendones.
Porción máxima de sebo visible: 15 %
 R III (Carne bovina).- Material para masa fina para embutidos
semicocidos y crudos Trozos de carne magra, limpiada gruesamente de
tendones. Porción máxima de sebo visible: el 10%.
17
 R IV (Carne bovina).- Material para masa fina de variedades sencillas de
embutidos semico-cidos y crudos.Material con contenido de sebo y
tendones, carne de cabeza y descarne de huesos.Porción máxima de sebo
visible: el 15 %.
 R V (Carne bovina).- Material básico para embutidos crudos untables y
cortables y para embutidos semicocidos de res. Trozos de carne exenta de
tendones, con alto contenido de sebo. Porción mínima de sebo visible: el
30 %.2
Proteínas del músculo y la carne
Las proteínas son polímeros de aminoácidos que se unen entre si por enlaces
peptidicos (amidas). Cada especie animal e incluso en cada tejido tiene sus propias
proteínas características, la mayor parte de las cuales son materias constitutivas de los
tejidos blandos del organismo, o otras desempeñan su misión actuando como
enzimas, que catalizan todos procesos bioquímicas. Una pequeñísima fracción tiene
acción hormonal e inmunológica.
2
www.pratsnadal.com/geha
18
Clasificación de las proteínas según su localización en el músculo
 Proteínas extracelulares: Son proteínas que se encuentran ubicadas fuera
del sarcolema, a este grupo pertenece el colágeno y la elastina. Son
básicamente las proteínas de sostén del músculo.
 Proteínas intracelulares o sarcoplastoricas: Que incluyen mioglobina y
enzimas glucoliticas.
 Proteínas miofibrilares: Forman el sistema contráctil
 Proteínas reguladoras
Clasificación de las proteínas carnicas de acuerdo a la solubilidad:
 Sarcoplasmicas: Solubles en agua, están disueltas en el líquido que
empapa la fibra muscular (zarco plasma); funcionalmente son
enzimas.
 Miofibrilares: Fundamentalmente miosina, actina, las de línea M.
comprenden aproximadamente del 50 al 60% de todas las proteínas
carnicas. Son insolubles en agua, pero solubles en soluciones 1
molares.
 Conectivas: Totalmente insolubles en agua y en soluciones salinas.
Son colágeno y elastina y forman las membranas musculares: Epimiso,
perimiso, y endomiso.
MIOSINA: Es una proteína grande con peso molecular aproximado de 500.000 que
ha estudiado muy bien al microscopio electrónico con digestión de tripsina y papaina.
La miosina puede escindida enzimaticamente en fragmentos que retienen algunas
actividades de la molécula intacta. Tratada con tripsina rinde dos moléculas:
Meromiosina ligera (MML) y Meromiosina pesada (MMH). Con digestión de
papaina la MMH produce dos fracciones. S1 (cabeza) y S2 (fraccion sin cola).
19
La miosina es una proteína del músculo que mayor capacidad de retención de agua,
emulsión y gelificacion tiene, propiedades funcionales muy importantes en
tecnología de alimentos.
PROTEINAS C Y M.- La proteína C se descubrió como impureza en las
preparaciones de miosina y cree que ayuda a mantener estables y bien ordenados los
polipéptidos de la fracción de la cola de la miosina. Destaca su elevado contenido de
prolina que da la forma envolvente de la proteína C.
La proteína M, esta formado por dos fracciones: filamentos paralelos a la molécula de
miosina y filamentos perpendiculares a la misma se cree que ayuda a mantener la
estabilidad del filamento grueso.
LA ACTINA.- es portadora de una molécula de ATP que es desdoblada por la
miosina, transformando la energía química en energía mecánica tiene alto valor
biológico por que tiene tiptofano y cistina; en la actina se encuentra un aminoácido, la
3-metil-histidina, que no se encuentra en ninguna otra proteína. Un análisis de este
aminoácido nos da la idea del contenido de carne de los productos carnicos,
recientemente se ha descubierto la L- actina, que favorece la polimerización de la G-
actina y la transformación en F-actina.
PROTEÍNAS REGULADORAS
 Propomiosina: Su composición es similar en aminoácidos que la miosina,
se coloca en los surcos que se forman al enrollarse las dos F-actinas,
estabilizando el filamento delgado. La tropomiosina se encuentra
generalmente unida a la tropina formando la TROPOMIOSINA ACTIVA,
no contiene prolina ni triptofano.
 Tropomina: Es importante en la relajación y contracción muscular.
Forma tres fracciones: troponina T, Troponina C (atrapa iones de calcio) y
la troponina l. cuando se inicia la contracción muscular libera una cantidad
importante de iones de calcio que son atrapados por la troponina C, que
20
aumente su avidez por las dos fracciones de troponina, dejando libre a la
actina para formar el complejo de acto-miosina.
MIOGLOBINA.- Es la responsable del color de la carne, consta de una proteína
compuesta de 150 aminoácidos, la globina y un grupo prostético HEMO, que tiene un
átomo libre de hierro, la Porfirina consta de cuatro grupos pirolicos, unidos con
metinos.
COLÁGENO.- La unidad fundamental es el tropocolágeno, esta formado por tres
cadenas polipeptídicas en hélice, unidas por fuertes enlaces que se incrementan con la
edad del animal. El colágeno es poco atacado por las encimas digestivas, contienen
un 30% de glicina 25% de prolina e hidroxiprolina, es la proteína mas abundante en
los mamíferos.
El colágeno no tiene estabilidad en los productos carnicos, tiene baja C.R.A y la
capacidad de emulsión es nula.
PROPIEDADES FUNCIONALES DE LAS PROTEÍNAS
No existe ninguna proteína carnica que reúna todas las propiedades en forma
adecuada, es por ello que para los productos elaborados se mejoran estas propiedades
por medio de tratamientos físicos, químicos o enzimáticos. Ejemplo la proteína de
soya mejora a las propiedades funcionales.
Las propiedades funcionales se atribuyen por lo general a las proteínas miofribriales
las cuales tienen mucho que ver en le caracterización de la materia prima y producto
terminado3
.
SUSTANCIAS LIGANTES O DE ORIGEN VEGETAL.
Son materias primas de origen animal o vegetal, caracterizadas por su alto contenido
proteico, cuyas características principales son:
3
Manual de procesador de Cárnicos, SECAP.
21
- Capacidad para emulsionar las grasas
- Incrementan la capacidad de retención del agua
- Incrementan la estabilidad de las emulsiones
- Reducen las mermas durante la cocción y el almacenamiento
- Incrementan el rendimiento
- Disminuyen el costo de producción
- Plasma Sanguíneo.- es un líquido amarillo rosado, obtenido por
centrifugación de la sangre, con adición de un anticoagulante. Contiene un
90% de agua, 7.5% de albúmina soluble y pequeñ as cantidades de grasa y
cenizas; por su contenido de proteínas sarcoplásmicas puede absorber hasta 12
veces mas su peso en agua.
Ventajas:
- Mejora la textura del producto disminuye las mermas y el acortamiento
del producto
- Puede usarse en salchichas, mortadelas
- Incrementa el valor nutricional del producto
Desventajas:
- Fácil contaminación en su manejo
- Dificulta de su control bacteriano
- Exige cuidados en su obtención en mataderos
- Confiere al producto un color pardo violáceo desagradable
Dosis:
- 2% plasma deshidratado para salchichas, mortadelas
- 5% de la formula como plasma liquido
- 4-5% de la formula para salchichón y chorizos
22
- Sangre completa.- puede utilizarse en embutidos crudos (gran parte
constituye el plasma) para embutidos de consumo largo no debe utilizarse.
Normas a observarse en la elaboración de embutidos de sangre
- Agregar la sangre ligeramente caliente
- Incorporar la sangre a la masa a T menor a 60 C
- Escaldar previamente a 65 C el tocino y la carne
- No embutir con pasta demasiada fría
- En el escaldado alcanzar 75 C de temperatura interna
- Enfriar rápidamente en agua a 4-5 C
Uso:
Específicamente para embutidos de sangre, posee pH 7.8 que es óptimo para el
crecimiento de microorganismos responsables de la putrefacción e intoxicación
alimentaría.
- Caseinato de Sodio.- se obtiene de una coajada o caseína acida deshidratada,
las que son sometidas a un tratamiento con sales de sodio, (carbonato de sodio
o citrato de sodio), para mejorar la solubilidad en el agua y el poder
emulsionante del caseinato.
Uso: Es empleado en la elaboración de productos cárnicos con el objeto de
emulsionar las grasas, la carne desarrolla al máximo la CRA. Incrementa la
textura, jugosidad y rendimiento en los productos elaborados; además disminuye
los costos de producción
Dosis:
- En pre-emulsiones: 1 parte de caseinato/7 partes de agua
- Como gelificante: 1 parte de caseinato/5-7 partes de agua
23
- Según PIÑEROS(1988) recomienda máximo el 2.5 en el producto
terminado
- Leche magra en polvo.- la leche magra en polvo posee escasa capacidad
emulsificante, en ella la caseína esta asociada al calcio formando el caseinato de
calcio, compuesto bastante insoluble con bajo poder de dispersión, dificultando de
esta manera la emulsificación de la grasa
Uso: La leche en polvo contribuye a mejorar la CRA y el valor nutricional en
productos cárnicos que la incluyen en su formulación
Dosis:
- Hasta el 3.5% de la formulación especialmente en patés.
- Suero de leche deshidratada.- es obtenido como resultado de la
precipitación de la caseína. Es un producto con buenas propiedades
emulsificantes debido a la adecuada dispersión solubilidad de sus proteínas
que lo constituyen (lacto albúmina y lacto globulina), además posee un alto
contenido de lisina
Dosis:
o Hasta el 3.5 % de total de la formula.
- Harina de soya.- puede ser utilizado en forma de gel o en forma sólida,
proporciona una aceptable propiedad emulsificante, una adecuada solubilidad
en el agua, y una buena CRA.
Dosis:
o Como gel: 1 parte de soya/3 partes de agua tibia o del 10 al 12 % de la
formula.
24
o En forma sólida: hasta el 5% del total de la formula.
- Proteína vegetal texturizada.- se obtiene a partir de la cocción y extensión
de una mezcla de harinas de soya, aromatizantes y colorantes, obteniendo una
materia prima con un contenido promedio de proteína del 50%. Es utilizada
como un entendedor y que proporciona características sensoriales como:
textura, apariencia y jugosidad, similares a la carne y además de esto
incrementa el volumen del producto.
Dosis:
o Como producto seco: hasta el 5% del total de la formula.
o Como producto hidratado: hasta el 10% del total de la formula.
- Proteína aislada de la soya.- posee un contenido proteico entre el 90 al 95%
proporcionando a los productos cárnicos un alto efecto estabilizador por la
particularidad de soportar altas temperaturas de tratamiento sin afectar a su
textura y jugosidad
Dosis:
o asta el 2.5% de la formulación.
- Gluco-Delta- Lactone (GDL).- según VISIER (1980) EL GDL es un aster
del ácido glucónico que se presenta en forma de polvo blanco cristalizado, sin
olor particular y de sabor agradable, parecido al de otros azucares. Posee alta
solubilidad en el agua y poco en alcohol, se hidroliza en la pasta del embutido,
dando origén el acido glucónico en conjunción con varios factores físico-
químicos como: humedad, pH inicial, poder tapón de la carne, temperatura y l
asociación de otros como la adición de azucares y acido ascórbico o sus sales.
25
El GDL evita el crecimiento de gérmenes indeseables en el embutido al
conseguir valores del pH no apto para su desarrollo, del mismo modo como lo
hacen los azucares a consecuencia de su fermentación láctica, el GDL acelera
la fijación del color en productos madurados y fermentados.
- Amproil-soil.- es una proteína vegetal texturizada, posee el 45% de proteína
de soya, su uso esta recomendado para realizar emulsiones de grasas de cerdo
y cebos de res u ovinos, en razón de que tiene un elevado poder emulsificante
y principalmente contribuye a reducir los costos de producción y mejorar el
nivel proteico de los productos carnicol.
-
- Emulsiones: para preparar emulsiones de grasa y cebos:
o Grasas: 1 parte de amproil-soil + 6.5 partes de grasa + 5.5 partes de
agua
o Cebos: 1 parte de amproil-soil + 5.5 partes de grasa + 4.5 partes de
agua.
- Procedimiento:
o Escaldar la grasa o cebo a 65-75 C
o Realizar el proceso de cuttereado de la grasa o del cebo
o A adir el amproil-soil en la cutter lentamente
o Refinar por 1 a 2 minutos
o Agregar el agua a 65-75 C el cutre
o Seguir el refinamiento hasta que la emulsión se unifique
o Refrigerar la emulsión de grasa o cebo a 5- 10 C
26
o Utilizar la emulsión hasta 24 a 36 horas después.4
Dosis:
- Hasta el 15-20% de la formula.
2.1.2.2.Grasa
La grasa puede entrar a formar parte de la masa del embutido bien infiltrada en
los magros musculares, o bien añadida en forma de tocino.
Se trata de un componente esencial de los embutidos, ya que les aporta
determinadas características que influyen de forma positiva en su calidad
sensorial.
Es importante la elección del tipo de grasa, ya que una grasa demasiado blanda
contiene demasiados ácidos grasos insaturados que aceleran el enranciamiento y
con ello la presentación de alteraciones de sabor y color, motivando además una
menor capacidad de conservación5
.
2.1.2.3.Sal
La cantidad de sal utilizada en la elaboración de embutidos varía entre el 1 y el
5%. Los embutidos madurados contienen más sal que los frescos. Esta sal
adicionada desempeña las funciones de dar sabor al producto, actuar como
conservante, solubilizar las proteínas y aumentar la capacidad de retención del
agua de las proteínas. La sal retarda el crecimiento microbiano.
A pesar de estas acciones favorables durante la elaboración de los embutidos, la
sal constituye un elemento indeseable ya que favorece en enranciamiento de las
4
Manual de procesador de Cárnicos, SECAP
5
es.wikipedia.org/wiki/Mortadela
27
grasas6
.
2.1.2.4.Azúcares
Los azúcares más comúnmente adicionados a los embutidos son la sacarosa, la
lactosa, la dextrosa, la glucosa, el jarabe de maíz, el almidón y el sorbitol.
Se utilizan para dar sabor por sí mismos y para enmascarar el sabor de la sal. Pero
principalmente sirven de fuente de energía para las bacterias ácido-lácticas (BAL)
que a partir de los azúcares producen ácidos lácticos, reacción esencial en la
elaboración de embutidos fermentados7
.
2.1.2.5.Nitratos y nitritos
Los nitratos y nitritos desempeñan un importante papel en el desarrollo de
características esenciales en los embutidos, ya que intervienen en la aparición del
color rosado característico de estos, dan un sabor y aroma especial al producto y
poseen un efecto protector sobre determinados microorganismos como Clostridium
botulinum.
Los nitritos y nitratos se utilizan en todos los productos cárnicos, salvo en algunos de
larga duración como los jamones curados de más de 12 meses de estacionamiento.
Los nitratos y nitritos desempeñan un importante papel en el desarrollo de
características esenciales en los embutidos, ya que intervienen en la aparición del
color rosado característico de estos, dan color y aroma característico especial al
producto y posee un efecto protector sobre determinados microorganismos como
Clostridium botulinum.
El pigmento fundamental del color de la carne es la mioglobina la cual está formada
por un núcleo tetrapirrólico con un átomo y hierro.
6
es.wikipedia.org/wiki/Mortadela
7
es.wikipedia.org/wiki/Mortadela
28
El nitrato de sodio (NO3Na): o salitre de chile, es una sal muy soluble en agua,
superior solubilidad que la del salnitro, pero giroscópica, lo que hace que su uso en la
industria sea limitado, su gran solubilidad le permite penetrar muy rápidamente en la
carne, por lo que usado la moderación, puede acelerar la salazón, pero su manejo es
muy difícil debido a su gran avidez por el agua y además da un gusto amargo
desagradable a los productos. Sin embargo con el uso del salnitro, aunque de lenta
penetración, se consiguen mejores coloraciones en el producto acabado, y por ello el
nitrato de sodio no se usa corrientemente, a pesar de su mayor velocidad de
penetración en las carnes.
El Nitrito de Sodio (NO2Na): es un polvo blanco o amarillento, cristalino,
extraordinariamente soluble en el agua; al aire libre se descompone desprendiendo
vapores nitrosos. Es bastante toxico, siendo la dosis normal para cada individuo pero
comprendida entre 15-20 gr.
En algunos países se comercializa en forma de sal nitratada, con un contenido de
nitrito de sodio de un 0.5 a0.6 % obligándose en algunos países a colorear la mezcla,
para evitar confusiones con la sal corriente, de funestas consecuencias.
Salnitro o salitre: se presenta en el comercio como un polvo blanco o ligeramente
amarillento, soluble en el frío en un 25% aproximadamente, no giroscópico y
anhídrido, respondiendo a la formula del nitrito de potasio (NO3K). Su toxicidad
relativa deriva fundamentalmente de su capacidad de formar nitritos y nitrosaminas;
su poder antiséptico esta condicionada a la posibilidad de formar nitritos, que posee
realmente esta propiedad.
 Forma un color especial.
 Inhibe el crecimiento de microorganismos.
 Frena el desarrollo de la acidez-oxidación.
 Contribuye al sabor típico de la carne.
 Controla al Clostridium botulinum.
Se pensabe que los efectos del curado eran debidos alos nitratos, pero ahora se sabe
que de hecho se deben al nitrito; en las salmueras para el curado de productos
carnicol, el nitrato sirve como una fuente de nitrtito.
29
NO3 reducción por las bacterias NO2
Esta transformación del nitrato en nitrito requiere de la presencia de las bacterias
adecuadas, principalmente micrococos y lacto bacilos. Si no están presentes, o si
otros tipos están presentes en mayor numero, el cambio deseado no se verifica. El
cambio esw mas rápido a temperaturas altas
El uso de nitratos y nitritos como aditivos presenta incuestionablemente ciertos
riesgos. El primero es el de la toxicidad aguda. El nitrito es capaz de unirse a la
hemoglobina de la sangre, formándose metahemoglobina, un compuesto que ya no es
capaz de transportar oxígeno. Esta intoxicación puede ser mortal.
Ascorbatos:
 Acelera la reacción del curado.
 Formado el color los ascorbatos protegen la NITROSOMIOGLOBINA contra
la oxidación.
 Catalizador de las reacciones del pigmento.
Fosfatos:
 Incrementa la Capacidad de Retención del Agua. (CRA)
 Torna blanda lá carne.
 La proteína se vuelve más soluble.
 Incrementa el rendimiento.
 Actúa sobre el pH.
2.1.2.6. Especias y Aditivos
La adición de determinados condimentos y especias da lugar a la mayor
característica distintiva de los embutidos crudos curados entre sí. Así por ejemplo
el salchichón se caracteriza por la presencia de pimienta, y el chorizo por la de
pimentón.
Normalmente se emplean mezclas de varias especias que se pueden adicionar
enteras o no. Normalmente no se añade más de 1% de especias. Además de
impartir aromas y sabores especiales al embutido, ciertas especias como la
30
pimienta negra, el pimentón, el tomillo o el romero y condimentos como el ajo,
tienen propiedades antioxidantes.
Los aditivos Es una sustancia añadida a un alimento. Legalmente, la palabra se
refiere a cualquier sustancia cuyo uso "resulta o puede razonablemente esperarse
que directa o indirectamente al convertirse en un componente," afecte las
características de cualquier alimento.
Si una sustancia es añadida a un alimento con un propósito específico, es
considerada un aditivo directo.
Los aditivos indirectos de alimentos son aquellos que se convierten en parte del
alimento mismo aunque en cantidades insignificantes, lo cual puede suceder
durante la manipulación8
.
Tabla 1 Dosis de las principales especias y aditivos9
Dosificación de los condimentos. / kg de Producto
Pimienta de Jamaica 30-40gr/100Kg
Nuez Moscada
D:2-3 gr/10Kg D=débiles.
N:3-5 gr/10Kg N= normales
F:5-10gr/10 Kg F=fuertes
Clavo de olor
0,3gr/10Kg de escabeches
10-25 gr/10Kg de embutidos de sangre
Jengibre 2-3 gr/10Kg
Cardamomo 2-4gr/10Kg de pasta (paté-mortadela)
Tomillo
2-3gr/10Kg salsas escabeches
3-4 gr/10Kg embutidos de sangre
1,5-2 gr/10Kg de pasta
Laurel 1-1,5 gr/10Kg de pasta
Albahaca 2gr/10Kg de pasta(salchi. y mortad.)
Ajo
10-15gr/Kg salchichones-chorizos
5-8gr/Kg mortadelas
Hinojo 3gr/10 kg de producto.
8
Manual de industrias de la Carne, M.D. Ranken, Primera Edición,AMV Ediciones, 2003.
9
Fuente los autores
31
2.1.3. Tipos de Embutidos.
2.1.3.1.Embutidos Crudos
Los embutidos crudos se elaboran a base de trocitos de carne cruda de cerdo, vaca
u oreja y tejido graso desmenuzado. A esta masa se le añaden especias y otros
ingredientes y e deja curar durante un tiempo determinado. Durante este tiempo el
producto crea su consistencia y aroma típicos.
La carne troceada su suele introducir en tripas (embutición) de muy diferentes
tamaños y materiales. Los embutidos así preparados se pueden someter a un
ahumando en frío, pero no es imprescindible para que maduren.
ADITIVOS. / kg de masa
Sal cura (cloruro de sódio
99.4% + Nitrito de sódio
0.6%) 20gr
Tripolifosfato de sódio 3gr
Sorbato de potasio 1gr
Tarisol 1cc
Eritorbato de sódio 1gr
Glutamato de sódio 0,5gr
Humo líquido 0,3cc
Carmin de cochinilla 1cc
Carmin de cochinilla +
achiote 1cc
Proteína aislado de soya
(PAS) 10gr
Carragenato 10gr
Oleo resina de salchicha 0.3cc
Oleo resina de mortadela 0,3cc
32
La elaboración del embutido crudo exige gran experiencia. La complicación se
halla durante el proceso de elaboración hay que tener en cuenta diferentes
factores:
- La calidad de la carne y la grasa, así como de la sal y las especias.
- La composición bacteriana de las materias iniciales y el posterior
desarrollo de los gérmenes.
- Las influencias medioambientales, sobre todo del macro-clima (verano e
invierno) y del micro-clima (temperatura, humada, luz, etc.).
De ello deducimos, que incluso cuando se trabaja a nivel industrial, es decir, bajo
condiciones constantes, es prácticamente imposible conseguir que todas las
partidas de embutidos presenten una calidad uniforme.
Gráf. 1 Las salchichas frescas.
2.1.3.2.Embutidos Cocidos.
Se denominan embutidos cocidos todos aquellos que se elaboran con materias
primas cocidas y que, una vez al calor, dependiendo del tipo de embutidos se
agregan determinadas materias primas en crudo como, por ejemplo, hígado o
sangre.
33
Al contrario que los embutidos escaldados, los embutidos cocidos sólo presentan
consistencia firme en frío. Si se calientan se separan en sus distintas fracciones.
Algunos tipos son:
- Embutidos de hígado (pathe).
- Embutidos en gelatina (gelatinas o pasta de chicharrón).
- Embutidos de sangre (morcilla).
Gráf. 2 Mortadela.
2.1.3.3.Embutidos Escaldados.
Los embutidos escaldados se elaboran a base de carne troceada de vaca, cerdo o
ternera, grasa, agua y otros condimentos. Este tipo de embutidos se someten a un
proceso de cocción y algunas variedades se ahuman en caliente. A diferencia de
los embutidos cocidos no se altera su estructura natural por recalentamiento
(mortadela, salchichas, salami cocido, pasteles de carne, jamón a la cerveza)10
.
10
http://www.science.oas.org/OEA_GTZ/LIBROS/EMBUTIDOS/cap27.htm
34
Gráf. 3 Salami.
2.1.4. Operaciones para la elaboración de un Embutido.
- Recepción y clasificación. Receptamos las carnes y se la revisa que sea de
buena procedencia (animales sanos), para luego llevarlo al refrigerador hasta
el siguiente proceso.
- Categorización. Se hace en base al tipo de animales que proceda la carne
pudiendo ser de pollo, cerdo o de res.
- Troceado. Se eliminan las partes extrañas, como huesos, tendones y
cartílagos. La carne es troceada en fragmentos de 5 a 10 cm. Del tocino se
elimina el cuero.
Fotografìa 1 troceado de la carne
35
- Molido. se muelen las carnes de manera individual es decir no todas las carne
deben mezclarse al momento de moler.
Fotografìa 2molido de la carne
- Pesado y dosificación. Se pesa la cantidad necesaria, según la fórmula.
- Cuter. Se agregan las sustancias curantes, las especias y los condimentos a la
carne picada. Se introduce todo en la mezcladora con el fin de entremezclar
homogéneamente la carne con la grasa y los ingredientes. Después, la masa es
introducida en el cuarto de refrigeración para mejorar la trabazón, durante dos
y hasta cuatro días.
- Amasado. Se amasa la pasta manualmente, formando pelotas, que se
comprimen entre las manos. Se golpean en la cubierta de la mesa para reducir
el volumen y la cantidad del aire englobado.
Fotografìa 3 amasado
- Embutido. A continuación, se introduce una pelota de pasta amasada en el
cilindro de la embutidora. Se conecta la tripa a las boquillas del embudo y se
36
efectúa el relleno, ti diámetro de la boquilla debe ser algunos mm más chico
que el de la tripa. La mano que sostiene la tripa a la boquilla debe ser
presionada de tal manera que impida la salida lateral de la masa y que la tripa
escurra durante el embutido.
Fotografìa 4 Embutido
- Atado. Para evitar la disminución de la presión en el interior del embutido, las
tripas rellenas se atan de inmediato.
Fotografìa 5 Atado
- Escaldado. Se mete a las mortadelas en agua que este de 70-86ºC por el lapso
de media hora.
37
Fotografìa 6 Escaldado
- Enfriado. Consiste en someter a las mortadelas en agua a 2ºC para dar un
chock térmico.
Fotografìa 7Enfriado11
- Desecación. Los embutidos son colgados a los espetones evitándose el
contacto entre ellos.
11
FYENTE LOS AUTORES
38
Fotografìa 8 Oreado
- Refrigerado. Se pasan a los cuarto fríos donde se mantendrán has realizar su
comercialización12
.
12
http://www.science.oas.org/OEA_GTZ/LIBROS/EMBUTIDOS/cap27.htm
39
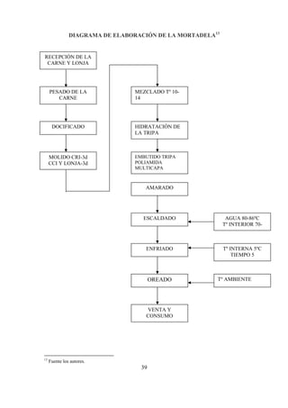
DIAGRAMA DE ELABORACIÓN DE LA MORTADELA13
13
Fuente los autores.
RECEPCIÒN DE LA
CARNE Y LONJA
ESCALDADO
ENFRIADO
AMARADO
EMBUTIDO TRIPA
POLIAMIDA
MULTICAPA
HIDRATACIÓN DE
LA TRIPA
MEZCLADO Tº 10-
14
MOLIDO CRI-3d
CCI Y LONJA-3d
DOCIFICADO
PESADO DE LA
CARNE
Tº INTERNA 5ºC
TIEMPO 5
OREADO
AGUA 80-86ºC
Tº INTERIOR 70-
VENTA Y
CONSUMO
Tº AMBIENTE
40
CAPITULO II
2.2. LA MORTADELA.
2.2.1. Antecedentes.
Los frailes de entonces pisaban la carne en morteros, de aquí el origen del nombre
mortadela. Algunos lo adjudican a los romanos que en una pasta de carne, luego
hervida, incorporaban el mirto, una baya verde claro y aromática. En aquel
tiempo, por la abundancia de caballos, nobles animales empleados en el
transporte, las comunicaciones, y las guerras, la base cárnica era equina.
Renombrada era la mortadela de carne de potro. Hoy se emplea la carne porcina o
bovina. Y algo más.
2.2.2. Introducción.
Probablemente sea la mortadela el embutido de origen italiano más conocido en el
mundo; no es que se trate de la mejor especialidad del rico repertorio chacinero
trasalpino, pero sí, sin duda, de la más imitada y, seguramente, la peor
interpretada lejos de su zona de origen.
La mortadela, según parece, tiene carta de naturaleza boloñesa. Bolonia tiene,
desde siempre, una justa fama en el terreno gastronómico. El nombre, según los
eruditos, puede derivarse de la expresión latina 'farcinem murtatum' o 'myrtatum',
que hacía alusión al relleno de un cierto tipo de embutidos entre cuyos
ingredientes figuraban las bayas de mirto; en efecto, antiguamente se utilizaba
este producto para aromatizarlo, de donde habría derivado el nombre mortadela.
41
2.2.3. Constitución.
La mortadela está compuesta por un triturado de carne mezclado con cubitos de
grasa llamados 'lardelli' y especias14
.
Tabla 2 Control De Materias Primas: Carnes Y Grasas
Materia prima: carne vacuna o res de 2a., fresca.
Especificaciones de calidad: carne vacuna de delantero y trasero, con 10%
de grasa visible (6 a 12 %) y presencia de telas o ligamentos
- temperatura de almacenamiento: 2 a 5ºC
- pH: entre 5.8 y 6.2
- color: rojo
- ausencia de hematomas
- ausencia de líquido sanguinolento
- olor: fresco característico
- mesófilos totales :1 x 10 (cuatro)/g
- patógenos: ausentes/g
Uso: chorizos, emulsión de pasta fina
Forma de entrega a planta:
- fresca: directamente del deshuese o de cámara de almacenamiento
- congelada: envasada en polietileno y caja de cartón o red
-
14
http://www.fao.org/inpho/content/documents/vlibrary/AE620s/Pprocesados/CARN1.HTM
42
2.2.4. Elaboración de la Mortadela
2.2.4.1.Pasos para la elaboración de la Mortadela.
Paso 1: Preparación de la pasta con carnes magras
La selección de la carne porcina y bovina se hace con anterioridad y con un
concepto bien definido según la calidad que se quiere obtener. Puede hacerla un
frigorífico como instancia previa y ser abastecedor de esta materia prima para las
fábricas de productos de chacinería. La mezcla viene comprimida en panes y
congelada y mantenida a -10º C.
En la elaboración, la primera tarea consiste en triturar los panes congelados en
una correspondiente máquina en pequeños pedazos, en seguida una pre-
mezcladora vuelve homogéneos los elementos de la formulación. Luego se pasa
por una picadora, primero con disco de foros grandes, luego con disco de agujeros
apenas menores de un milímetro; esta operación es llamada 'exterminio'. La pasta
fluida y homogénea se vuelve a poner en una mezcladora. Mientras tanto se
prepara la parte grasa.
Paso 2: Preparación de los "lardelli"
Se utiliza grasa proveniente de la garganta o el lomo de cerdo sin cuero y bien
refrigerado. La grasa es introducida en una cubeteadora para reducirlo en
cuadraditos más o menos regulares. Éstos vienen sumergidos en una máquina que
escalda, lava y seca. En el primer proceso, de unos veinte minutos, los cubitos son
sumergidos en un contenedor donde circula agua caliente que derrite y elimina la
parte grasa que funde a baja temperatura y que se licuaría durante la cocción de la
pieza, de tal modo quedan aislados de la pasta terminada. Luego los lardelli
vienen colados y lavados por una ducha de agua a 40/50º C. que descarta todas las
43
impurezas grasosas. Ahora los 'lardelli' está listos para ser introducido en la
mezcladora con la pasta de la preparación anterior.
Paso 3: Mezclado final
Tenemos hasta el momento la pasta salida del "extermio" y los "lardelli" puestos
en la mezcladora. Se agregan ahora los elementos de conservación, color, textura,
etc. como el nitrito, la sal, los polis fosfatos, leche en polvo, aromas, azúcar, ácido
ascórbico y otros secretitos difícil de determinar con exactitud, pues cada fábrica
tiene su formula. La mezcladora actúa también según cierta textura establecida,
generalmente de 5 a 15 minutos. La temperatura desde el primer momento va
subiendo lentamente para que al final no supere los 2º C. bajo cero. Finalmente
todo el pastón viene descargado y dirigido hacia la fase de relleno que se efectúa
al vacío.
Paso 4: Embutido
Las fundas utilizadas para ser rellenados son naturales o artificiales. La mortadela
en vejiga del cerdo y rellenada a mano es considerada las más apreciada.
Se lleva la pasta a la embutidora y se embute en el tipo establecido de tripa,
cuyos calibres ya fueron controlados en el depósito, al certificar la compra de
acuerdo a especificaciones.
Gráf. 4 Embutidora hidráulica semiautomática15
.
15
Fuente los autores
44
Muchas veces hemos visto o detectado fallas en la compra de las tripas cuando ya
estamos en plena producción y, al no poder ya tomar acciones correctivas,
tenemos fallas en la presentación del producto final.
Paso 5: La cocción
Las mortadelas suspendidas mediante redes que las sostienen en carriles aéreos,
son llevadas adentro de estufas de cocción a una temperatura de 80-86ºC por el
lapso de 1hora por kilo de masa. Es un proceso importantísimo que determina la
calidad, el sabor, aroma y textura del producto finalizado. Los fenómenos que se
desarrollan durante el tratamiento térmico tienden a separar algunos componentes
como la grasa del agua y de las proteínas del tejido conectivo que se transforma
en gelatina. En efectos, los productos con poca porcentaje de proteínas del tejido
conectivo, mucha grasa y agua deben subir una cocción final a más baja
temperatura para llegar al corazón de la pieza al fin de evitar malformaciones
internas y defectos relevantes. Una mala cocción puede arruinar una buena
mortadela, con quemaduras exteriores, color y sabor atípicos.
Paso 6: El enfriamiento
Después de la cocción, la mortadela debe ser enfriada en el menor tiempo posible
hasta unos 10º C. en su centro. Una temperatura elevada por mucho tiempo
comporta la aparición de acidez debida a la actividad de microorganismos
presentes en el pastón. Para obtener una buena velocidad de enfriamiento, la
mortadela viene puesta bajo una ducha de agua y luego transferida en celdas
refrigerantes. El duchazo, además de bajar la temperatura superficial, tiende el
saco externo así de asumir un aspecto brillante sin rugosidades.
Paso 7: El expendio comercial y el placer de consumirla
- La mortadela en vejiga natural debe mantenerse pendiente de un gancho.
Las embutidas en involucros sintéticos pueden quedar en estanterías,
siempre en celdas refrigeradas.
45
- El corte se hace a 4 ó 5 centímetros de cada extremidad, pelando los
centímetros que se quieren cortar para evitar el secado.
- El consumo puede ser preferido en tajadas finas, en tajadas gruesa un
centímetros y luego cortada en sectores, o en copetines cortada en cubitos.
- Entre expendios las piezas deben siempre mantenerse en mostradores o
heladeras, y preferiblemente con la parte del corte cubierta con película
plástica.
Paso 8: Formula para 92 kilos de materia prima 16
INGREDIENTES CANTIDAD/Km UNIDAD CANTIDAD KG
MATERIA PRIMA:
CRI 70% kg 25,00
CCI 25,00
LONJA 30% kg 15,00
ADITIVOS:
Sal cura 20 g 1.30
Tary 3 g 0.20
Sorbato de potasio 1 g 0.07
Carragenato 10 g 0.65
Eritorbato de sodio 1 g 0.07
Glutamaoto de
sodio 1,5 g 0.10
Tarisol 3 g 0.20
PAS 10 g 0.65
CONDIMENTOS:
Bio-R 1,5 cc 0.10
Hielo escarchado 40 % 20.00
Almidon 5% % 3.25
ESPECIAS:
Pimienta 4 g 0.26
Ajo 2 g 0.13
Cebolla 0,5 g 0.03
Condimento M 5 g 0.33
Oleo m 0,3 cc 0.02
Comino 3 g 0.20
Canela 0,5 g 0.03
92.59
16
Fuente los autores
46
I. CALCULO DE LA MATERIA PRIMA
CRI = 90/10
CCI= 85/15
Proteína= %
Grasa= %
Feder (Humedad)= 3,58% proteína
Sales minerales= 1%
COMPONENTES DE LA CARNE
Formula 01
P%+G%+3,58%P+1=100%
3.58+1%P= 100 – 1- G
4.58%P = 99 - G
%P= = = 19.43%
Proteína= 19.43%
Grasa = 30%
Humedad= (P3.58*15.06)= 53.91%
%+G%+3,58%P+1=100%
3.58+1%P= 100 – 1- G
4.58%P = 99 - G
%P= = =18.34%
Proteína= 18.34%
Grasa = 30%
Humedad= (P3.58*15.06)= 53.91%
47
II. CÁLCULOS DE % ELABORACION
INGRED. kg. %P kg. P %G kg.G %Hº Kg.Hº %AL
M
Kg.AL
M
CRI90/10 25.00 19.43 4.86 10 2.5 69.45 17.36
CRI85/15 25.00 18.34 4.59 15 3.75 65.66 16.42
Lonja 15.00 100 15.0
PAS 0.65 92 0.60
AGUA 20.00 100 20.00
TOTAL 85.65 10.05 21.25 53.78
FORMULA 02
Kg Pr CRI 90/10 =
= 4.86
Kg Pr CCI /15 =
= 4.59
Kg G CRI 90/10 = =2.5
Kg G CRI 90/10 = =3.75
Kg H CRI 90/10 = =17.36
Kg H CRI 90/10 = =16.42
Kg H AGUA 100/100 = (20*100)/100 = 20.00
48
Kg PAS CRI 90/10 =
100
92*65.0
=0.60
FORMULA 03
% componente =
% Pr =
65.85
05.10*100
= 11.73
% G =
65.85
25.21*100
= 24.93
% H =
65.85
78.53*100
= 62.7917
Paso 9: Duración
El embutido tipo mortadela obtenida mediante esta tecnología tiene una duración
aproximada de 30 días.
Paso 10: Recomendaciones:
- En refrigeración se conserva en perfectas condiciones.
- El picado de la mezcla debe efectuarse lo más rápido posible para evitar
que se caliente, si esto sucede, el producto final tendrá una consistencia
poco firme y desagradable.
- Al cerrar la funda, cuide que no quede muy apretada ya que el producto se
hincha durante su cocimiento y puede romperla.
- Si se desea acentuar o dar un sabor característico a la mortadela le puede
agregar otros condimentos durante el mezclado de los ingredientes con la
carne de acuerdo a su gusto y preferencia18
.
17
FUENTE LOS AUTORES
18
http://www.science.oas.org/OEA_GTZ/LIBROS/EMBUTIDOS/cap27.htm
49
2.2.5. Información nutricional.
CÁLCULO NUTRICIONAL
gGrasa 74.3
100
15*93.24

66.33/9*74.3  gKcalgCalorías
goteínas 76.1
100
15*73.11
Pr 
04.7/4*76.1  gKcalgCalorías
7.4004.766.133 íasTotalCalor
7.5
65
100*74.3
% 
g
g
Grasa
52.3
50
100*76.1
Pr% 
g
g
oteína
SAL: 2.5%
gNaClNa
gNagClNa
Sodio
98.0%5.2
239.58



g
g
Sodio 145.0
98.0
100*15

50
Tabla 3 Información Nutricional19
INFORMACIÓN NUTORICIONAL
Tamaño porción 15g
Cantidad por porción
Calorías 40.70
GRASA TOTAL 3.74g 5.75%
PROTEÍNA TOTAL 1.76g 3.52%
SODIO 145 mg
Los porcentajes de los valores diarios están
basados en una dieta de 2000 calorías. Sus valores
diarios pueden ser más altos o más bajos,
dependiendo de sus necesidades calóricas.
Los porcentajes de los valores diarios están basados en 2000 calorías de dieta. Su
valor puede ser mayor o menor dependiendo de las necesidades diarias. La
información nutricional es calculada por tabla de composición de alimentos según
la norma INEN 1334-1 y 1334-2.
19
FUENTE LOS AUTORES
51
CAPITULO III
2.3. TRIPAS
2.3.1. La tripa natural, modelo de la artificial
Con la fabricación de embutidos se obtiene un producto transformado. Su pasta o masa es
una mezcla de ingredientes, previamente picados algunos de ellos. Los más importantes son:
carne, grasa o vísceras, que pueden ir acompañadas de sangre, sal, sales de curado,
especias, condimentos y otros aditivos auxiliares. La pasta es como una papilla en los
embutidos escaldados, menos fluida o menos blanda en los cocidos y ya densa en los
embutidos crudos. Para su conservación el embutido se somete a cocción, escaldado,
maduración, secado, ahumado etc. Su envoltura o tripa además de protección da forma y
estabilidad al embutido. A tal fin, se utilizan los intestinos de los animales dé abasto (con-
siderados como subproductos de matadero) o sea tripas naturales, al decir de chacineros y
carniceros. Su presentación en tamaños y formas es variada y guardan relación con la
función del tramo digestivo, de la edad y de la raza del animal de procedencia.
Los intestinos más usados en embutidos son los de vaca, cerdo y cordero. Ocasionalmente
los de caballo, ternera y cabra. Sin embargo, no todos ellos son aptos para embutir.
Las tres figuras muestran la forma y dimensión de cada uno de los tramos de intestino de
vaca, cerdo y oveja. Es sabido que, cada especie tiene un distinto aprovechamiento de su
intestino y órganos; mientras en la oveja se trabaja su intestino delgado, ciego y vejiga; en
la vaca se comercializa todo el digestivo excepto los estómagos y en cerdo solo se desecha el
esófago.
52
Una clasificación comercial de la tripa natural, a partir de intestino u otros órganos, está
dificultada por su gran variabilidad de formas, (se aprecia en las figuras). Existe, por otra
parte, la obligatoriedad de cumplir con todo rigor todas las normas de limpieza a higiene lo
que es otro inconveniente para su comercialización.
Por evisceración se entiende, la separación de la canal de las vísceras abdominales
una vez sacrificado el animal. En operación posterior se clasifican aquellas que han
de ser usadas como tripa para embutir; sepa-ranse de aquellas otras que no se usan en este
aprovechamiento (estómago etc). Tirar o desbaratar la tripa, consiste en desprender la
grasa del entresijo de la envoltura externa del intestino; posteriormente éste se vacía de su
contenido. Volver la tripa, es reinvertirla quedando al exterior su revestimiento interno.
Esta capa mucosa se vuelve y raspa, a mano o a máquina, hasta arrancar su tejido. Hay
técnicas en las que después de este raspado se lava a fondo y la tripa se vuelve de nuevo,
queda así en su situación primitiva. Esta preparación industrial es poco usada.
La cordilla o intestino delgado del lanar y cerdo se industrializan sin volver ni raspar.
Todas las fases de esta elaboración exigen agua en abundancia; la cual reunirá los mismos
estándares de potabilidad del agua de bebida.
Después de estos procesos la tripa ya se comercializa para embutir; en otro caso, previo
lavado pasa a conservación. En esta la tripa va a salazón, o al secado como es el caso de la
vejiga. La técnica de conservación mas usada es la salazón y, cuando posteriormente la tripa
53
se prepara para embutir, se somete a un lavado previo con abundante agua para eliminar
toda la sal.
La tripa fresca salada, es objeto de una elaboración donde cada tipo se clasifica por
calibres dándole así una categoría comercial. Según sea ésta se secciona o corta en
distintos largos, que se atan en paquetes o manojos. No se acostumbra a confeccionar el
intestino delgado (tripa estrecha, cordilla); de el se aprovechan tramos de bastante longitud
que al tiempo que se llenan de pasta, a continuación se fragmentan en porciones, a las que
luego se separa por corte o torsión del espacio intermedio.
La figura siguiente muestra el esquema de un corte transversal de la pared del intestino
delgado del cerdo. Se ha dibujado su estructura donde se aprecian las capas a eliminar o
raspar antes de obtener la tripa. Las proteínas de la fibra muscular y del conjuntivo son los
componentes principales de la tripa sea seca o salada. Por efecto de un remojado, anterior
al proceso de embutir, se incorpora agua a las fibras y estas aumentan de volumen.
En los embutidos en fase de conservación y también en los curados al aire, hay pérdida del
agua ligada a las proteínas de la pasta y de la tripa, circunstancia que da origen a una
contracción o encogido de la tripa y del contenido; sin embargo no se producen arrugas o
pliegues, ni en tripa ni en pasta, como tampoco espacios vacios en esta (3). Por el
contrario, cuando al embutir se usa como envoltura el cular, es difícil que se produzcan
estas pérdidas por deshidratación; porque la tripa, al ser más gruesa y con mas grasa, regula
mejor las pérdidas de humedad.
Es en la fase de secado o, en cualquier caso, después de fabricación cuando entre las
proteínas de la tripa y de la pasta hay unión íntima. Cuando esta asociación no existe
puede haber cambios en la coloración del embutido.
Una ventaja de la tripa natural es su alta permeabilidad al humo. En orden a esta
circunstancia, el humo llega rápidamente a todos los pun tos de la pasta actuando como
agente conservador y como factor de calidad en cuanto que provoca sabores agradables.
54
Cuando se embute con tripa natural, en virtud de esta permeabilidad, la gelatina o la grasa de
los embutidos cocidos y escaldados se distribuyen homogéneamente en el embutido dando
un producto esponjoso y, donde no se forman depósitos de ellas ni apelmazamiento. Esta
propiedad es muy estimada en la tecnología de los embutidos.
Cuando se trabaja con salchichas de escaso calibre la comestibilidad de la tripa se valora. La
proteína del conjuntivo y muscular le confiere propiedades de terneza o blandura que hace
fácil su masticación.
Cuando se pensó en fabricar tripa artificial se intentó copiar IHS cualidades de la natural
eliminando sus inconvenientes; aumentando en lo posible, el tiempo de conservación. En la
tripa artificial los procesos de industrialización son menos costosos, su calibrado más
uniforme y al no ser sensibles al ataque bacteriano, sus ventajas de tipo sanitario son claras.
Es más resistente a la rotura y carece de "mordiscos" y otros defectos que desvalorizan la
tripa natural. No sufre las oscilaciones de precios debidos a fluctuaciones en la producción de
tripa animal ni tampoco de las exportaciones.
La tripa artificial se comercializa a precios más asequibles y no se contamina fácilmente por
mohos o bacterias. Es adecuada para embutir a mano o a máquina con cualquier tipo de
pasta. Cuando es impermeable a los gases y al vapor de agua se evitan mermas en la cocción
o el escaldado. Es estable a las fluctuaciones de temperatura, admite el estampado. En
55
resumen, la tripa artificial debe aventajar a su modelo en facilidad de aplicación, precio y
propiedades.
2.3.2. Fabricación de la tripa artificial
Las tripas artificiales se fabrican según los más diversos procedimientos. Seguir uno u
otro depende de la clase de producto deseado y de la materia prima a trabajar. A veces se
modifican los métodos habituales y se montan tecnologías especiales. Para una misma
materia prima se pueden desarrollar procesos diferentes, según que la tripa a manufacturar,
sea coloreada o no, según el tipo de calibre o de espesor de pared. Afectan a los
procedimientos a seguir los procesos ulteriores de la fabricación, como el estampado y la
confección, así como las exigencias de los usuarios. Según la pauta marcada por la
recomendación, sobre tripa artificial, se describen a continuación cada uno de los
procedimientos de fabricación, en un intento de ofrecer una visión de conjunto. En cualquier
caso, como las tripas de plástico sintéticas constituyen una excepción se estudiará un solo
método de elaboración para todas ellas, puesto que todas se elaboran de igual modo;
aunque para alguna variedad de sintética se siga procedimientos de trabajo distintos.
Tripa artificial en rollo Tripa artificial dividida
2.3.2.1. Fabricación de tripa de hidrato de celulosa
La celulosa es una de las primeras materias primas utilizadas en la fabricación de tripas
artificiales. El sistema de elaboración habitual es el llamado procedimiento de la viscosa. Este
56
se divide en tres etapas: Fabricación de la viscosa, fabricación de la tripa artificial a partir de
la viscosa y formación del hidrato de celulosa.
No es asunto de la industria de tripería la manufactura o fabricación de celulosa,
corresponde más bien a las plantas productoras la obtención de esta materia prima. Aquellas
toman esta de la madera o el algodón. En el primer caso se recurre a las coníferas: pino y
abeto; también a la madera de frondosas, como el haya. El fin que se persigue, en la ob-
tención de la celulosa, es el de realizarla en forma tal, que la fabricación de viscosa se
desarrolle posteriormente sin problemas. La celulosa esta en forma muy pura en los pelos
que rodean las semillas de algodón, extraerla de ellas es un proceso barato. Mas costoso
supone la obtención a partir de la madera porque constituye uno de sus muchos componen-
tes; se extrae de una forma bastante pura cuando por degradación se eliminan los
componentes no deseados. El componente celulósico así conseguido se compone de un
contenido superior al 95 % de celulosa y es en forma de copos, arcos u hojas como se
remite a las fábricas de tripa artificial.
La celulosa no se disuelve con los disolventes habituales y, como .carece de punto o zona
de fusión, los métodos de transformación termoplástica son inadecuados, Por tanto, para la
fabricación de la tripa artificial se manejan métodos químicos, Así, las hojas de celulosa se
mercerizan o sea se tratan con hidróxido sódico, en una prensa de inmersión. De esta
forma se extraen y eliminan los componentes de la madera aun presente e indeseable, como
las hemicelulosas. Posteriormente, se elimina la sosa por prensado y lavado.
Tripas de celulosa
57
Obtenida así la celulosa alcalinizada, se desfibra y tritura en molino. En estas condiciones se
somete a maduración previa a elevadas temperaturas. En amasadoras de sulfuración la
celulosa alcalinizada (hay un enfriamiento previo) es tratada por sulfuro de carbono para
formar xantogenato de celulosa (xanthos, en griego, amarillo). En unas mezcladoras de
circulación, el xantogenato se homogeniza y disuelve en sosa. Aquí es donde se obtiene un
producto amarillo anaranjado, llamado Viscosa.
Antes de dar por terminada la fabricación de viscosa se somete a un último procesado. En
calderas de maduración la viscosa permanece varios días. Una vez extraído el aire, el
producto se filtra. La viscosa pasa a máquinas de hilar. Estas son unas instalaciones muy
costosas y complejas. Constan fundamentalmente: de la hilera, de los depósitos de pre-
cipitado, de los de lavado y preparación, de la estación de secado con su dispositivo de
embobinado.
La hilera consta de una tobera con una hendidura en anillo, por aquí la viscosa sale a
presión para caer en un tanque de precipitado, donde adquiere la forma de tubo.
Según la clase de tripa de celulosa que se pretenda fabricar hay dos procedimientos
adecuados. En uno, donde el hilado del tubo es en sentido perpendicular hacia arriba y en el
segundo el hilado es hacia abajo y perpendicular.
Los tanques de precipitado suelen ser dos. En el primero, una solución de sulfato amónico y
ácido sulfúrico transforma la celulosa en xantogenato de amonio. En el segundo tanque, una
solución de ácido sulfúrico transforma el xantogenato en hidrato de celulosa.
Posteriormente, el tubo de hidrato de celulosa así modelado se envía a través de varios
depósitos de lavado. En uno de estos se desulfura y nuevamente se lava. La tripa es
blanqueada y vuelta a lavar. En un tercero se trata con un humectante (el mas adecuado la
glicerina). En la estación de secado la tripa se llena de aire, para evitar que se retraiga o
encoja en exceso. Y por fin la tripa es embobinada.
Antes del secado, ciertos tipos de tripa se someten a una impregnación con la cual se
consigue una óptima adherencia entre la superficie de la tripa y la de la pasta en ella
contenida. En la práctica y conociendo que todas las pastas no tienen igual adherencia y
58
que por tanto su comportamiento en cada embutido es distinto, se preparan diferentes
baños para distintos tipos de impregnación. Con ésta se consiguen, a veces, buenos
resultados aunque otras estos resultados son menos espectaculares. En todo caso, si la
impregnación a elegir es la adecuada se consigue una buena presentación y buena calidad
en el embutido elaborado. Y es que, la citada impregnación, favorece el arrancado o des-
prendimiento de la tripa y evita la formación de depósitos de grasa o gelatina en la
superficie de la pasta que contacta con la tripa.
El procesado de la tripa finaliza con un secado. Pues bien, a pesar de todo, se debe
conservar en atmósfera donde haya un 10 % en la proporción de humedad. En otro caso, se
vuelve quebradiza y posteriormente se provocaran desgarros y roturas en los procesos de
embutido.
Debido a las reacciones químicas que tienen lugar en el proceso de fabricación de la tripa
de hidrato de celulosa el ritmo de producción es muy lento; con frecuencia una cifra
inferior a los mil metros hora. Para que su elaboración sea rentable las hiladoras van
provistas de varias hileras de hilado. Para que la tripa de celulosa se manufacture en perfil
curvo se debe modificar el proceso de fabricación. Para elaborar tripa coloreada, el teñido de
la viscosa se ha de mezclar con pigmentos apropiados.
La tripa de hidrato de celulosa puede manufacturarse en variadas presentaciones.
 Tripa de hidrato de celulosa
La tripa elaborada a partir de celulosa regenerada se trabaja en hilatura perpendicular
ascendente. Esta tripa se fabrica con hebras de viscosa procedentes de celulosa de alta
calidad. Su característica es su resistencia y elasticidad. Se manufacturan en calibres
corrientes; porque hoy la demanda se orienta por estos calibres estrechos, mientras se
abandonan los calibres anchos e incluso el equivalente al morcón o intestino ciego. Entre
la tripa estrecha, en perfil recto y curvo, se destaca la usada en embutidos crudos para
untar y en salchichas escaldadas a pelar. En la industria cárnica, se les denomina tripas de
celulosa sin más.
59
 Tripa de hidrato de celulosa reforzada con fibras de celulosa resistentes a la
humedad.
La tripa de celulosa reúne muchas ventajas y también algún inconveniente. Su poca
resistencia a la humedad y su excesiva elasticidad facilita los calibres inestables y una fácil
rotura. Estos defectos se evitan al reforzar el hidrato de celulosa con fibras de esta resistentes
a la humedad. La tripa fibrosa, como así se la denomina, es un entramado de fibras que
refuerza la celulosa. Las fibras son hilos de cáñamo a los que se hizo resistentes a la
humedad por impregnación de viscosa diluida o también por una solución de acetato de
celulosa. La densidad de entramado de las fibras está en función del calibre de la tripa. En
la operación final del elaborado se usa una hilatura perpendicular descendente. En la
máquina de hilar, y por medio de un molde, el entramado de fibras se transforma en tripa de
costura longitudinal asolapada. El tubo es enviado a una tobera con ránula anular donde se
impregna de viscosa por una cara (externa o interna) o por ambas. Esta impregnación está en
función de la clase de tripa a manufacturar. Una vez el tubo es inhibido por la viscosa
ésta sigue el proceso.
Gracias a su elevada resistencia mecánica la tripa fibrosa puede fabricarse en calibres
medios y anchos. Cuando la impregnación se localiza en la cara interna, la adherencia a la
pasta es óptima. Para tripa teñida la viscosa impregna las dos caras, con preferencia. La tripa
fibrosa se dedica preferentemente para embutidos crudos o escaldados; aunque también
se envasan con ella jamones.
 Tripa de hidrato de celulosa reforzada con fibras resistentes a la humedad y
capa de cloruro de polivinilideno.
La tripa fibrosa con capa de cloruro de polivinilideno es uno de los avances mejor
conseguidos de entre todas las variedades de la tripa de hidrato de celulosa. Hay
60
procedimientos en los que la impregnación se aplica en la cara externa y en otros casos en la
interna. Si bien la técnica en la cara externa es más sencilla, es más práctica la adherencia en
cara interna. Su ventaja más importante se debe a su contracción hidrófila. Por esta
propiedad la cara externa pierde agua y se contrae, en virtud de esta contracción el
embutido toma forma redondeada aprisionando bien su pasta. Por esta circunstancia no es
necesaria operación posterior alguna para que la tripa se contraiga. En realidad ya
anteriormente la tripa perdió agua y se contrajo por ello.
La tripa fibrosa es una tripa compuesta: Uno de sus componentes es un producto
natural regenerado y el otro un material plástico. Durante su fabricación la primera
operación a realizar es la de imprimir un agente adhesivo sobre la cara a plastificar y a
continuación cubrir aquella con el plástico. El cloruro de polivinilideno se dispersa
por toda la cara interna y, a continuación, por la cara externa. Una vez secado ya el
dispersante la tripa está plastificada. Se enfría y acondiciona y ya está lista para embutir.
2.3.2.2. Fabricación de la tripa apergaminada
La tripa de pergamino (de papel, también llamada) fue la primera en fabricarse. Su
elaboración ha ido cambiando con el tiempo adaptándose a las técnicas del momento.
En principio el proceso fue sencillo y discontinuo y hoy se fabrica por proceso continuo
y seguro, al disponer de instalaciones adecuadas.
La materia prima es celulosa vegetal, su presentación en forma de papel de unos 100-
150 grs por metro cuadrado y elaborado a partir de celulosa. El papel debe reunir
determinados requisitos: no debe ser encolado, no debe contener aditivos que aumenten
su resistencia a la humedad. Habitualmente la tripa se manufactura en papel blanco
opaco y, por tanto, la materia prima debe tener esta tonalidad. El papel se apergamina
tras pasar por una solución de ácido sulfúrico. Este proceso tiene lugar en una
instalación (técnicamente cara) en la que el papel, que sale en bandas de un rodillo, es
enviado hacia un depósito que contiene una solución de ácido sulfúrico a 12-15°C y a
61
concentración del 70%. En el baño se hallan dispuestos varios serpentines de
refrigeración, cuya misión es mantener el ácido del apergaminado a una temperatura lo
más baja posible. También se le obliga a circular, mediante una bomba que regula su
temperatura, para ser el ácido conducido a través de salmuera fría. Las bandas de papel,
al salir del baño, pasan por entre un par de cilindros que las limpian de los residuos del
ácido de apergaminado y se lavan haciéndolas pasar por uno o mas baños a
contracorriente. Se secan cuando pasan sobre varios cilindros calefactores. A continua-
ción el papel de pergamino se embobina al tiempo que se corta en anchos distintos,
según el calibre deseado. Un molde da forma de tubo con una costura longitudinal
asolapada; se asegura esta por medio de un nuevo tratamiento de apergaminado
semejante al descrito. Después de un nuevo lavado el papel queda libre de ácido. Sé
provee de un humectante y la tripa se seca y se enrolla.
2.3.2.3. Fabricación de la tripa artificial de colágeno y seda.
Está constituida por un tejido de sostén (seda) recubierta por una proteína (colágeno). Su
fabricación se efectúa en dos fases: se fabrica el tubo primero, posteriormente se impregna.
La elaboración del tubo tiene por origen distintos materiales. Además de la seda, se Man e
impregnan el algodón y un monofilamento de plástico. El tejido de los tubos se fabrica en
telares de cinta especial en los que, según la anchura del telar y el diámetro de la tripa, que
pretendemos elaborar, pueden prepararse, al mismo tiempo, hasta veinticuatro tubos huecos. El
telar especial ha de ajustarse a la finura de la tela tejida. La seda natural proviene de Asia
(mar del Japón y República Popular China, etc.) tiene un espesor de unas 15-30 mieras y se
envía tejida en un tubo sin fin, que posteriormente se enrolla utilizando unos telares con
número de malla de 20 hilos por centímetro biaxial.
En la segunda operación, el tubo antes fabricado se reviste de una masa de proteína. Por
esta circunstancia el tubo se divide en largos predeterminados y estirado, para que por él
circule aire a presión. Desde aquí se envía a una tobera, donde la masa de proteína
(colágeno) se extiende sobre el tubo y solo en cantidad precisa para cerrar los espacios
huecos de tejido (la eliminación del exceso de masa proteica tiene lugar en la misma tobera).
62
La seda natural es un producto proteico y si sobre ella se añade un recubrimiento,
también proteico, se está favoreciendo una unión duradera entre ambos. Para secar el
revestimiento de proteína se hace pasar, lo que es ya tripa de colágeno y de seda, a través del
túnel de secado.
Tripa artificial de colágeno
Para evitar el aplastamiento del tubo, y así evitar que se suelde antes de tiempo, se insufla
aire a presión moderada (si alta es la presión se dañará el recubrimiento). Secos el tubo y
la proteína, en él depositada, se puede enrollar y envasar como cualquier tripa artificial.
La proteína aquí usada se obtiene de subproductos procedentes del sacrificio de ganado
vacuno y porcino (colágeno). Para esta obtención se hierven los citados en agua acidulada:
tejido conjuntivo, piel, cartílagos, tendones, ligamentos, etc. En este agua queda en libertad el
colágeno que, tras preparación adecuada, ya se emplea para impregnar. El tubo ya
impregnado se endurece y conserva mediante ahumado.
2.3.2.4. Fabricación de tripas sintéticas
Se da el nombre de tripas artificiales de plástico o tripas sintéticas a las elaboradas a partir de
esteres del ácido poliptereftálico, poliamidas, polimerizados mixtos de cloruro de
polivinilideno, propileno y polietileno. Aunque las tripas sintéticas ofrecen propiedades
distintas, como consecuencia distintos campos de aplicación, les es común proceder de
materias primas de alto peso molecular, y el ser productos derivados de las industrias
químicas o petroquímicas (transformadoras de petróleo). Las tripas sintéticas se fabrican a
63
partir de monómeros que, por polimerización, poli adicción o poli condensación, se obtienen
sustancias básicas de alto peso molecular, denominadas: polimerizados o poli
condensados y también granulados. Se presentan en polvo o en gránulos y así llegan a la
industria elaboradora. Los plásticos tienen en común su comportamiento termoplástico, es
decir por efecto del calor se vuelven plásticos y funden. Se aprovecha esta propiedad
para la elaboración de tripas artificiales. En instalaciones adecuadas se realiza la fusión de
los gránulos y se crea la forma de tubo que luego se deja enfriar. El extrusionador es una
instalación adaptada para que, por transformación ter-moplástica, los plásticos se
transformen en tripas artificiales. En su fabricación el proceso de extrusión se desarrolla
con toberas de anillo; el granulado recibido va a la tolva del extrusionador, bien
directamente, bien después de haber sido mezclado con el correspondiente material de
relleno. Desde el extrusionador el granulado pasa a un cilindro situado debajo, en el que un
tornillo sin fin lo desplaza en dirección al extremo terminal. Con todo esto, el granulado
es fundido por compresión, proceso que se favorece calentando el cilindro. El material
fundido, después de pasar a través de un tamiz que retiene las impurezas, atraviesa una tobera
anular montada en el extremo terminal del cilindro. En la citada tobera se localiza
engastado un dispositivo en anillo, y de cuya anchura depende el que el tubo de tripa salga
sin dificultad si su espesor no es exagerado. Una vez que dicho tubo ha abandonado la tobera
anular su diámetro y espesor definitivos se amplía por aire.
El enfriamiento del tubo de tripa se consigue por mediación del aire incorporado o por
inyección de aire exterior enfriado. Conseguido este propósito, se lamina al pasarle por
entre un par de cilindros, lográndose simultáneamente retener el aire introducido. Se
procede en este momento a arrollar el tubo aplastado. Para que con la elaboración el tubo de
tripa artificial sólo muestre ligeras variaciones de espesor, se ha recurrido a ciertos
mecanismos que actualmente están acreditados. Así por ejemplo, es corriente extrusionar,
en ascensión o descenso verticales, el tubo de tripa que sale de la tobera anular. Rotando ésta
solamente, o bien todo el extrusionador o el dispositivo de arrollamiento, se consigue, con la
extrusión, que la pared de la tripa de plástico tenga un espesor uniforme (1). Cuando se
fabrican tripas de plástico contráctiles, el tubo de tripa que sale de la tobera es sometido,
dentro del campo termoplástico, a un acentuado ensanchamiento, de tal manera que ía
superficie se estira, en una o en dos direcciones, hablándose entonces de tripas alargadas
64
monoaxial o biaxialmente. Una vez ensanchadas y alargadas las tripas dentro del campo
termoplástico, son fijadas por refrigeración. Si una de las tripas al emplearla en la práctica
recibe un tratamiento de calor pasando de nuevo al campo termoplástico, se contrae,
encoge. La facultad de encogimiento, también llamada de relajación, puede ser muy
notable, y alcanzar valores de hasta un 50 % cuando va precedida de un alargamiento
semejante. Se fabrican tripas incogibles o contráctiles con polimerizados mixtos de cloruro
de polivinilideno y con esteres del ácido poliptereftálico, también denominados más conci-
samente poliésteres.
Tripas artificiales
La industria de transformación de plásticos y, por consiguiente en la de elaboración de
tripas artificiales, se han acreditado unas siglas para los diferentes tipos de plásticos, que
han terminado por ser de uso internacional. He aquí las más corrientes:
PETP Ester del ácido etanodiolpoliptereftálico
PVDC Polimerizados mixtos de cloruro de polivinilideno
PA Poliamida
PP Polipropileno
PE Polietileno
Las condiciones de fabricación y el equipamiento del extrusionador han de corresponder con
el tipo de plástico utilizado. Para la extrusión del polietileno se exigen unos ajustes de
temperatura y presión y un ritmo de extrusión distintos, por ejemplo, del de las poliamidas.
El material de que está fabricado el extrusionador y sus piezas más importantes, como
tornillo sin fin, cilindro y tobera, es distinto en la extrusión de los polimerizados mixtos
de cloruro de polivinilideno que en la de poliamidas. Para la elaboración de tripas sintéticas
coloreadas la industria utiliza granulados de color y conseguir la mejor pigmentación del
plástico.
65
En la fabricación de tripas artificiales se ha desarrollado recientemente un procedimiento de
coextrusión ya practicado hace algún tiempo en la fabricación de hojas de plástico. Con la
coextrusión en instalaciones especiales, la tripa no se fabrica en forma homogénea a partir
de una sola fibra de plástico sino que se amalgaman dos o más. Aplicando la coextrusión en
la fabricación de una tripa de doble capa, los componentes plásticos deben ser fundidos en
dos extrusionadores distintos unidos por una tobera anular común de doble hendidura. Por
esta salen dos tubos que enseguida se fusionan. Para que las dos membranas plásticas
queden bien soldadas la fusión debe realizarse dentro del campo termoplástico. Aún puede
aumentarse la adherencia con un tratamiento complementario.
La industria de elaboración de tripas artificiales, viene ocupándose de la coextrusión de
poliamidas de diferente composición química. Así el producto obtenido tiene las
características de cada uno de los plásticos empleados.
Se pueden fabricar tripas sintéticas de perfil curvo por varios procedimientos. La
forma curva se obtiene durante o tras la extrusión con una tobera anular adecuada. Es
mejor trabajar con tripa retráctil a la que llena de aire se imprime un movimiento de
rotación y luego es conducida a un cilindro caliente. Al contactar con este, el aire caliente
contenido en el contrae y comprime la cara caliente de la tripa mientras que la que
permanece fría se alarga. Así adquiere el perfil curvo, luego se enfrían y confeccionan.
La tripa sintética se confecciona sin costura. Al extrusionar polimerizados de cloruro de
polivinilideno el calibre es mayor que el que se pretende fabricar. A partir de este tubo de
gran calibre se preparan tubos de calibre reducido.
Una instalación de extrusión puede fabricar tubos de 100 cm de diámetro. Después de este
proceso los tubos se aplastan y hienden por ambos lados dando una lámina de doble capa.
Esta después de estampada, se secciona en los anchos previstos para dar origen a los tubos
con el calibre pretendido. Para que a los tubos se añada la costura longitudinal soldada hay
máquinas adecuadas con espaldilla moldeadora. Cuando los tubos son de polimerizado mixto
de cloruro de polivinilideno la costura debe soldarse por una corriente de alta frecuencia.
66
Esta tripa tiene el inconveniente de que su costura es visible; aunque también tiene
ventajas: por ejemplo es más fácil extrusionar un tubo de calibre grande que uno de calibre
reducido; se puede realizar estampado con uno o mas colores por flexo grafía o
huecograbado; el estampado se hace entre las dos caras. Finalizada esta se ensamblan ambas
capas, con o sin pegamento, y la impresión no sufre daño por este ensamblaje.
La fabricación del tubo, la soldadura de su costura y también la confección se efectúan
por la industria elaboradora, o por la industria usuaria de la tripa. Condición indispensable,
para esta industria, es disponer de maquinaria que manufacture la tripa, que la envase con la
pasta, y que haga el atado con grapa. Son las llamadas "máquinas Kartrid-gepak",
"máquinas Omori" etc., las cuales transforman la doble lámina
en tubo y luego sueldan la costura. El tubo una vez embutido se limita en porciones a las
que se ata por grapa en cada una de las porciones que luego se cortan. Esta técnica se trata
en detalle en el capítulo 10.
2.3.3. Propiedades de las tripas artificiales
Para la fabricación de tripas artificiales se toma como base materias primas muy
diversas. Como aquí hay posibilidad de introducir combinaciones y variaciones, no es de
extrañar que los productos obtenidos muestren características diferentes. Antes de usar en
chacinería tripas artificiales se deben valorar sus ventajas, al mismo tiempo se evaluarán las
características de la pasta que van a contener.
Si tenemos en cuenta que son muchas las características de estas tripas, y al no poder
referirnos a todas, vamos a limitarnos aquí a realizar una descripción resumida
 Ausencia de toxicidad.
 Homogeneidad en el calibrado
 Resistencia mecánica
 Permeabilidad a los gases y el vapor de agua.
 Permeabilidad a la luz.
67
 Estabilidad frente a los aceites y grasas.
 Contractibilidad.
 Aptitud para el pelado, para ser desprendidas o arrancadas del producto
2.3.3.1. Estampado de las tripas artificiales
La tripa artificial se graba por los procedimientos usuales de impresión. Son la flexo grafía y
la tipografía los más utilizados. El huecograbado se usa sólo en grandes lotes a estampar.
La impresión debe realizarse de tal manera que durante la elaboración o almacenamiento
del embutido el estampado no sufra cambios o efectos secundarios. El estampado debe
reunir las condiciones siguientes:
— Comportamiento neutro frente a la tripa artificial
— Comportamiento neutro frente al embutido (pasta)
— Estabilidad en presencia de grasa o de agua
— Estabilidad frente a la sal y a la salmuera
— Estabilidad en presencia de especias y condimentos
— Estabilidad frente a las temperaturas
— Inercia frente a los gases producidos durante el ahumado
— Resistenciaalosroces
— Estabilidad frente al envejecimiento
— Estabilidadalaluz
— Resistencia a los cambios de dimensiones, es decir, que la impresión o
imagen tipográfica ha de acompañar a la tripa artificial cuando se dilata y
cuando se contrae20
.
20
Tripas Artificiales, Gerhard Effenberger, Editorial Acribia, Zaragoza (España).
68
Fundas estampadas de mortadela
2.3.3.2.Impresión de normas legales
Cuando se utiliza proteína de leche o de sangre en la fórmula de un embutido, es necesario
declararlo, según lo establecido en la Disposición sobre Carnes (5). La proteína de sangre se
presenta como plasma de sangre deshidratado. Ambos se conservan inalterables envasados en
recipientes herméticos e impermeables al aire y sometiéndolos a un tratamiento térmico que
garantice como mínimo una temperatura de 80° C en el centro déla pasta. Las tripas
artificiales cumplen las condiciones exigidas para recipientes cerrados impermeables al aire,
siempre que su cerrado o atado lo sea, conforme a lo especificado en la Recomendación
XLIV, elaborada por la Comisión de expertos en materiales plásticos del Departamento
Federal de Sanidad. La declaración que la ley impone se realiza al mismo tiempo que se
informa sobre el contenido. El texto informativo debe verse con claridad y leerse
fácilmente. Ambos extremos se consiguen fácilmente con la utilización de tripas
artificiales impresas.
Con arreglo a lo especificado en el apartado dos de la Disposición sobre Carnes, es
necesaria la declaración "con fosfatos", cuando, como agentes auxiliares del picado en
la cutter, se utilizan sales sódicas o potásicas del ácido difosfórico para fabricar
determinados productos cárnicos a partir de carne recién sacrificada y aún caliente. La
declaración a que se alude puede ir impresa en las tripas artificiales.
69
2.3.3.3. Impresiones con indicaciones del valor nutritivo y la
composición.
En el caso de embutidos de bajo contenido en grasa, se puede incluir, en el
estampado o marca impresa en la tripa, el valor nutritivo o la cantidad de calorías. Las
pastas pobres en sal se pueden embutir en tripas artificiales con estampado especial
indicativo.
Mientras que en Alemania Federal se sigue debatiendo si procede o no indicar la
composición de la pasta en el estampado de la tripa, en el extranjero domina la
tendencia de que debe figurar tal composición.
En la figura 11 se ve una tripa artificial con los datos sobre su composición
tipografiados.
70
CAPITULO IV
2.4. EMBUTIDORAS.
2.4.1. MAQUINAS EMBUTIDORAS.
Las máquinas embutidoras se utilizan para introducir la masa cruda de los
embutidos crudos, cocidos y escaldados en sus recipientes (tripas naturales o
artificiales, latas y frascos), de tal forma que se puedan realizar los tratamientos
(calentamiento, ahumado, secado, etc.) que se requieren para que estos productos sean
aptos para el consumo. Las máquinas embutidoras pueden estar equipadas con
sistemas continuos o discontinuos de avance.
El avance discontinuo obliga a interrumpir el proceso de llenado cada vez que hay que
rellenar el depósito de alimentación. Por este sistema trabajan las embutidoras de émbolo.
Las máquinas de avance continuo poseen un sistema de elementos de avance que
permite realizar el aporte de producto sin interrupción del proceso de llenado.
2.4.1.1.Embutidoras de funcionamiento discontinuos.
Estas máquinas se empezaron a utilizar a principios de la década de los 80 del siglo
pasado. Eran aparatos de mesa formados por un cilindro de chapa gruesa
colocado horizontalmente cuya función era alojar la masa. La salida de la masa a
través de la boquilla de embutición se conseguía accionando manualmente una
manivela, la cual a través de unos engranajes dentados movía un émbolo plano. Esta
primera generación de embutidoras de émbolo requería mucho esfuerzo, por lo que
pronto fueron sustituidas por máquinas de transmisión simple o doble por ruedas
dentadas.
71
El siguiente paso fue el de construir máquinas de disposición vertical, que a
principios de los años 20 fueron equipadas con mecanismos hidráulicos o neumáticos.
Actualmente, casi todas las embutidoras de émbolo funcionan por presión hidráulica,
y la caja, el cilindro y el émbolo son de acero fino. Sin embargo, no ha variado el
principio de embutición. El contenido del cilindro oscila entre 15 y 100 litros. Las
embutidoras que funcionan por presión hidraúlica alcanzan una presión de
aproximadamente 20 bar y pueden obtener un rendimiento de un litro por segundo21
.
Diagrama Nº 1 funcionamiento discontinuo y continuo de la embutidora22
.
2.4.1.2. Principios de la hidráulica
Todas las máquinas de movimiento, en mayor o menor medida, utilizan los sistemas
hidráulicos para su funcionamiento; de ahí la importancia que estos tienen en la
configuración de los equipos y en su funcionamiento.
21
Tecnología e Higiene de la Carne, Oskar Prandl y otros, Editorial Acribia S.A., España. 1994.
22
Tecnología e Higiene de la Carne, Oskar Prandl y otros, Editorial Acribia S.A., España. 1994.
72
Características:
Un sistema hidráulico constituye un método relativamente simple de aplicar grandes
fuerzas que se pueden regular y dirigir de la forma más conveniente. Son
confiabilidad y su simplicidad. Todo sistema hidráulico consta de unos cuantos
componentes relativamente simples y su funcionamiento es fácil de entender.
Hay dos conceptos que tenemos que tener claros el de fuerza y el de presión.
Fuerza es toda acción capaz de cambiar de posición un objeto, por ejemplo el peso
de un cuerpo es la fuerza que ejerce, sobre el suelo, ese objeto.
La presión es el resultado de dividir esa fuerza por la superficie que dicho objeto
tiene en contacto con el suelo.
De esto sale la formula:
Presión = Fuerza/Superficie. P=F/S
De aquí podemos deducir:
Fuerza= Presión X Superficie; y
Superficie=Fuerza/Presión.
La presión se mide generalmente en Kilogramos/Cm2
.
La hidráulica consiste en utilizar un líquido para transmitir una fuerza de un punto a
otro.
Los líquidos tienen algunas características que los hacen ideales para esta función,
como son las siguientes:
 Incompresibilidad. (Los líquidos no se pueden comprimir)
 Movimiento libre de sus moléculas. (Los líquidos se adaptan a la superficie
que los contiene).
 Viscosidad. (Resistencia que oponen las moléculas de los líquidos a deslizarse
unas sobre otras).
 Densidad. (Relación entre el peso y el volumen de un líquido). D=P/V La
densidad patrón es la del agua que es 1, es decir un decímetro cúbico pesa un
kilo.
 Principio de pascal
73
El principio más importante de la hidráulica es el de Pascal que dice que la fuerza
ejercida sobre un líquido se transmite en forma de presión sobre todo el volumen del
líquido y en todas direcciones.
Como ejemplo podemos llenar un tubo de agua y colocar dos tapones en los
extremos, si golpeamos uno de ellos, el otro saldrá disparado con la misma fuerza que
le hemos aplicado al primero. De la misma forma si en cada extremo del tubo
colocamos dos cilindros hidráulicos iguales y empujamos uno de ellos con una
determinada fuerza, el otro se moverá en sentido contrario con la misma fuerza
ejercida.
2.4.1.3.Especificaciones y descripción técnicas de la embutidora
hidráulica.
La embutidora hidráulica de nuestro Producto de Grado es de fabricación Alemana;
para efecto de nuestro proyecto se la realizo una serie de rectificaciones que
detallaremos en los siguientes párrafos:
 La embutidora está constituida en su mayoría por acero inoxidable grado
alimenticio # 304, para una mayor durabilidad de la máquina, a más que no
sufra daños corrosivos por trabajar con productos que contienen agua y sales
que dañan a la misma.
 Físicamente la embutidora hidráulica está conformada por la parte metálica:
base de soporte, pistón de embutido, cámara de embutido, tapa, seguros de
tapa, boquillas de embutido. También hay parte plásticas como: empaques de
74
sellado de polipropileno, grilon del pistón. Y por último tenemos una bomba
hidráulica y un motor eléctrico.
 En cuanto a los sistemas de funcionamiento la máquina cuenta con dos
sistemas: Sistema eléctrico, consta de dos partes el micro swich de activación
y selector de encendido.
Sistema Hidráulico, conformado de una bomba hidráulica, válvula de mando,
válvula de accionamiento, válvula de regulación de caudal, válvula de trabajo.
Válvula de alivio, pistón hidráulico.
2.4.1.4. Modificación de la embutidora hidráulica
Las modificaciones que se realizó a la máquina fueron de acorde a nuestras
necesidades en base al volumen de producción. Dejando a la embutidora con una
capacidad de 25 kilos de masa. Para esto se hizo las siguientes modificaciones:
 Tapa de la embutidora.- a la tapa se le hizo un rellenado de masilla,
cubierta por acero inoxidable a la base de boquilla de salida por donde salía la
masa para embutir, este fue removido a la cámara de embutido por donde
actualmente sale la masa para embutir. Rectificado y reconstrucción de llaves
de apriete
 Cámara de embutido.- originalmente la cámara tenía una altura de 80cm,
para dejar con la capacidad de 25 kilos que requerimos, a la cual se tuvo que
cortar 20cm dejando de una altura de 60cm medida actual con la que está la
máquina. Otro de los cambios que se efectuó fue la realización de una
reubicación de la base de boquilla de embutir al costado en dirección a la
válvula de trabajo, facilitando así la labor de embutir. Adaptación de un
método de limpieza en la cámara de embutido. A esta cámara se le realizo
una pulida tanto interno como externamente.
 Ranura del empaque.- se nivelo la ranura para que el sellado sea perfecto y
no deje escapar la masa. Originalmente tenía una caída de tres milímetros y el
75
empaque era de caucho rígido por lo que se cambio a un empaque de acero
recubierto con un caucho flexible.
 Retenedores del pistón.- anteriormente el pistón estaba con mangueras
rígidas, debido a su desgates se sustituyeron por retenes verdes de mayor
seguridad de un material especial de empaque.
 Pistón.- se rectificado de ranuras de empaque del pistón de embutido. Se hizo
una adaptación de la placa de grilon para una mejor tarea al momento de
embutir. Adaptación de dos retenes verdes de material especial de empaque.
Cambio de los empaques del pistón y sellos hidráulicos del pistón
 Boquillas.- se realizo la construcción de dos boquillas de diferente diámetro.
 Sistema eléctrico.- efectuamos revisión del sistema eléctrico y cambio de
micro swich.
 Sistema hidráulico.- Revisión y mantenimiento del sistema hidráulico.
Revisión de la válvula, la misma que se la cambio por una válvula
estranguladora. Adaptación de una válvula de estrangulación del caudal
(válvula negra regula la velocidad de avance del pistón).
76
3. CONCLUSIONES
- Se ha concluido con la instalación de la máquina hidráulica embutidora en la
sala de Cárnicos, quedando en el punto destinado de su instalación correcta y
adecuada.
- En cuanto al funcionamiento se deja realizada las respectivas pruebas que
dieron un correcto resultado en cuanto a su funcionamiento normal y eficaz.
- También concluimos que el embutido obtenido con esta máquina presento
características físicamente agradables de buena consistencia como exigen
embutido de calidad.
- Por último una de las conclusiones más relevantes para nosotros los autores de
este producto es la de ver podido obtener un mayor conocimiento en este
campo, el cual nos ayudará en un mejor desempeño en el campo de la
industria cárnica.
4. RECOMENDACIONES
- Cualquier persona que se encargue de operar el embutidor hidráulico, deberá
ser capacitada para la obtención de un buen embutido.
- Tener muy en cuenta la conexión eléctrica de la embutidora hidráulica, antes
de usarlo.
- Revisar que el empaque de la tapa este en su posición correcta y los seguro de
ajuste de la tapa deberán estar bien ajustados.
- Limpiar la máquina adecuadamente una vez terminado su utilización con un
trapo seco.
- Dejar la masa al filo del cilindro, procurando no dejar mucho espacio de aire.
77
5. BIBLIOGRAFÍA
1) Manual de procesador de Cárnicos, SECAP.
2) Manual de industrias de la Carna, M.D. Ranken, Primera Edición,AMV
Ediciones, 2003
3) Tripas Artificiales, Gerhard Effenberger, Editorial Acribia, Zaragoza
(España).
4) Tecnología e Higiene de la Carne, Oskar Prandl y otros, Editorial Acribia
S.A., España. 1994.
5) http://bibliotecadigital.conevyt.org.mx/colecciones/consumir_bien/carnicos/m
ortadela.htm
6) http://canales.laverdad.es/gastronomia/rincon140607c.html
7) http://www.colanta.com.co/Colanta/index.php/colanta/content/view/full/158
8) http://www.fao.org/inpho/content/documents/vlibrary/AE620s/Pprocesados/C
ARN1.HTM
9) http://www.pratsnadal.com/geha.htm
10) http://www.science.oas.org/OEA_GTZ/LIBROS/EMBUTIDOS/cap27.htm
11) http://www.uco.es/dptos/prod-animal/economia/dehesa
12) http://es.wikipedia.org/wiki/Mortadela
78
ANEXOS
Anexo 1 Localización del Proyecto
Paute - UPS - Campus Juan Lunardi
Vía Paute –
Méndez
PLANTA DE
CARNICOS Aula
Planta de lácteos
Estadio
79
Anexo 2 PLANOS DE LA MAQUINA EMBUTIDORA HIDRÁULICA
Esquema del circuito hidráulico
Circuito Eléctrico
80
Esquema de funcionamiento
81
Anexo 3: FOTOGRAFÍAS DE LA MAQUINA A ELABORAR.
82
Anexo 4 . Fotografías durante la fase de modificación y pruebas de la
embutidora.
Foto. 1 Vista lateral de la embutidora
Foto. 2 Vista frontal
Foto. 3 Vista interna del embolo
83
Foto. 4 Máquina sacada la bomba hidráulica
Foto. 5 Sistema de distribución hidraúlica
Foto. 6 vista interna del piston
84
Foto. 7 Máquina en la primera prueba
Foto. 8 Vista del embolo internamente luego de rectificada
Foto. 9 Empaque rígido
85
Foto. 10 disco de base de acero inoxidable
Foto. 11 Lubricación del empaque para el cerrado
Foto. 12 Llenado de cilindró de la embutidora
86
Foto. 13 Subido del pistón a ras
Foto. 14 Tapado de la embutidora
Foto. 15 Fuga de la masa
Foto. 16 vista del cilindró segunda rectificada
87
Foto. 17 vista lateral con modificaciones de válculas
Foto. 18 Vista del embolo
Foto. 19 Pistón con recubrimiento plástico
Foto. 20 Montaje del pistón sobe el embolo
88
Foto. 21 Colocación de empaque 1 retenedores nuevo
Foto. 22 Colocación de empaque 2 retenedores nuevo
Foto. 23 Introduciendo el pistón
Foto. 24 Centrado de las averturas
89
Foto. 25 Colocada de empaque flexible y llenado
Foto. 26 Máquina cerrada
Foto. 27 Embutiendo vienessa
90
Foto. 28 Vienessas
Foto. 29 Limpieza de la máquina
Foto. 30 Limpieza del cilindro en el interior
Foto. 31 Implemento de la embutidora

Diseño Embutidora de productos carnicos

  • 1.
    1 FACULTAD DE CIENCIASAGROPECUARIAS Y AMBIENTALES CARRERA DE INGENIERIA AGROPECUARIA INDUSTRIAL PRODUCTO DE GRADO PREVIO A LA OBTENCION DEL TÍTULO DE INGENIERO AGROPECUARIO INDUSTRIAL TEMA: “IMPLEMENTACIÓN DE UNA EMBUTIDORA HIDRAULICA CON CAPACIDAD DE 25 KILOS, SEMIAUTOMATICA PARA LA PLANTA DE CARNICOS, DE LA FACULTAD DE CIENCIAS AGROPECUARIAS Y AMBIENTALES “CAMPUS JUAN LUNARDI” DEL CANTON PAUTE.” AUTORES: Japón Gualan Jaime Rodrigo Ibáñez Lombeida Telmo Eliseo Machimba Casañas Mauro Fabricio. Paucar Jara Miguel Angel. Vimos Castro Luis Antonio. DIRECTOR: Ing. Serbio Astudillo CUENCA – ECUADOR 2008
  • 2.
    2 “IMPLEMENTACIÓN DE UNAEMBUTIDORA HIDRAULICA CON CAPACIDAD DE 25 KILOS, SEMIAUTOMATICA PARA LA PLANTA DE CARNICOS, DE LA FACULTAD DE CIENCIAS AGROPECUARIAS Y AMBIENTALES “CAMPUS JUAN LUNARDI” DEL CANTON PAUTE.”
  • 3.
    3 DECLARATORIA DE RESPONSABILIDAD Nosotros:Jaime Rodrigo Japón G., Telmo Eliceo Ibañez L. autores del presente trabajo de tesis “IMPLEMENTACIÓN DE UNA EMBUTIDORA HIDRAULICA CON CAPACIDAD DE 25 KILOS, SEMIAUTOMATICA PARA LA PLANTA DE CARNICOS, DE LA FACULTAD DE CIENCIAS AGROPECUARIAS Y AMBIENTALES “CAMPUS JUAN LUNARDI” DEL CANTON PAUTE.” Declaramos que: Los conceptos desarrollados del producto realizado, las evaluaciones y conclusiones del presente trabajo son exclusivo responsabilidad de los autores. Cuenca, 21Noviembre del 2008 (f)…………………… (f)…………………… Jaime Rodrigo Japón G. Telmo Eliceo Ibañez L. (f)…………………… (f)…………………… Machimba C. Mauro Paucar Jara Miguel Angel. (f)…………………… Vimos Castro Luis Antonio.
  • 4.
    4 CERTIFICACIÓN Ing. Serbio Astudillo Directorde Tesis Certifica que el presente trabajo realizado por los estudiantes Rodrigo Japón y Telmo Ibañez. ha sido desarrollado y revisado durante su ejecución bajo mi dirección. (f)…………………….. Ing. Serbio Astudillo Director de Tesis
  • 5.
    5     DEDICATORIA.        El presente informe de la tesis  dedicamos de una manera especial a nuestros  padres  y  toda nuestra  familia,  quienes  nos    supieron  brindar  todo  su  apoyo  incondicional  y  así  poder  culminar  nuestros    estudios  académicos.  A  nuetros,  amigos,  docentes  y  a  las  autoridades  de  la  UNIVERSIDAD  POLITÉCNICA  SALESIANA. Quienes impartieron sus conocimientos para de esa manera poder  emprender  el  camino  de  un  futuro  mejor  dentro  de  la  ciencia,  tecnología,  sabiduría y orientación hacia la sociedad.        Rodrigo Japón.  Telmo Ibáñez.  Mauro Machimba            Miguel Paucar.    Luis Vimos   
  • 6.
    6                             AGRADECIMIENTO    Queremos expresar un agradecimiento profundo y fraterno, de manera especial  a, Dios, por prestarme la vida,  salud y sabiduría. Y así mismo a nuestros padres  por  brindar  su gratitud  de  apoyo  incondicional.  También  de  una  manera  especial  expresamos  un  agradecimiento  fraternal  a  la  UNIVERSIDAD  POLITÉCNICA  SALESIANA,  a  todo  el  personal  docente  y  administrativo  y  de  un  corazón sincero agradecemos al Ing. Serbio Astudillo quien nos brindo su apoyo  como  guía  responsable  de  este  trabajo  de  tesis  y  también  a  todos  nuestros  compañeros  y  amigos  quienes  nos  supieron  compartir  sus  conocimiento  y  así  poder compartirlas en bien de la sociedad en general.  Rodrigo Japón.  Telmo Ibáñez.  Mauro Machimba            Miguel Paucar.    Luis Vimos 
  • 7.
    7 CONTENIDO 1. MARCO INTRODUCTORIO1 1.1. INTITULACIÓN 9 1.2. INTRODUCCIÓN 9 1.3. JUSTIFICACIÓN 10 1.4. OBJETIVOS 11 1.4.1. Objetivo General 11 1.4.2. Objetivos Específicos 11 2. MARCO TEÓRICO 12 CAPITULO I 12 2.1. EL EMBUTIDO. 12 2.1.1. Antecedentes del Embutido. 12 2.1.2. Componentes del Embutido. 13 2.1.2.1. Carne 13 2.1.2.2. Grasa 26 2.1.2.3. Sal 26 2.1.2.4. Azúcares 27 2.1.2.5. Nitratos y nitritos 27 2.1.2.6. Especias y Aditivos 29 2.1.3. Tipos de Embutidos. 31 2.1.3.1. Embutidos Crudos 31 Gráf. 1 Las salchichas frescas. 32 2.1.3.2. Embutidos Cocidos. 32 Gráf. 2 Mortadela. 33 2.1.3.3. Embutidos Escaldados. 33 Gráf. 3 Salami. 34 2.1.4. Operaciones para la elaboración de un Embutido. 34 CAPITULO II 40 2.2. LA MORTADELA. 40 2.2.1. Antecedentes. 40 2.2.2. Introducción. 40 2.2.3. Constitución. 41 2.2.4. Elaboración de la Mortadela 42 2.2.4.1. Pasos para la elaboración de la Mortadela. 42 Gráf. 4 Embutidora hidráulica semiautomática. 43 2.2.5. Información nutricional. 49 CAPITULO III 51 2.3. TRIPAS 51 2.3.1. La tripa natural, modelo de la artificial 51 2.3.2. Fabricación de la tripa artificial 55 2.3.2.1. Fabricación de tripa de hidrato de celulosa 55 2.3.2.2. Fabricación de la tripa apergaminada 60 2.3.2.3. Fabricación de la tripa artificial de colágeno y seda. 61 2.3.2.4. Fabricación de tripas sintéticas 62 2.3.3. Propiedades de las tripas artificiales 66 2.3.3.1. Estampado de las tripas artificiales 67 2.3.3.2. Impresión de normas legales 68 2.3.3.3. Impresiones con indicaciones del valor nutritivo y la composición. 69 CAPITULO IV 70 2.4. EMBUTIDORAS. 70 2.4.1. MAQUINAS EMBUTIDORAS. 70 2.4.1.1. Embutidoras de funcionamiento discontinuos. 70 Diagrama Nº 1 funcionamiento discontinuo y continuo de la embutidora. 71 2.4.1.2. Principios de la hidráulica 72 2.4.1.3. Especificaciones y descripción técnicas de la embutidora hidráulica. 73
  • 8.
    8 2.4.1.4. Modificación dela embutidora hidráulica 74 3. CONCLUSIONES 76 4. RECOMENDACIONES 76 5. BIBLIOGRAFÍA 77 ANEXOS 78 ANEXO 1 LOCALIZACIÓN DEL PROYECTO 78 ANEXO 2 PLANOS DE LA MAQUINA EMBUTTIDORA HIDRAÚLICA 79 ANEXO 3: FOTOGRAFÍAS DE LA MAQUINA A ELABORAR. 81 ANEXO 4 . FOTOGRAFÍAS DURANTE LA FASE DE MODIFICACIÓN Y PRUEBAS DE LA EMBUTIDORA. 82
  • 9.
    9 1. MARCO INTRODUCTORIO 1.1.INTITULACIÓN IMPLEMENTACIÓN DE UNA EMBUTIDORA HIDRÁULICA CON CAPACIDAD DE 25 KILOS, SEMIAUTOMÁTICA PARA LA PLANTA DE CARNICOS, DE LA FACULTAD DE CIENCIAS AGROPECUARIAS Y AMBIENTALES “CAMPUS JUAN LUNARDI” DEL CANTÓN PAUTE. 1.2. INTRODUCCIÓN Un embutido es un alimento que se prepara con carne de bovinos, ovinos, caprinos, aves, cerdo debidamente picada y condimentada, dándole normalmente una forma simétrica. La palabra embutido deriva de la latina salsus que significa salada o literalmente, carne conservada por salazón. La elaboración de embutidos, antes tomado como un arte, se basa ahora en una ciencia altamente sofisticada. Cada día surgen nuevos conocimientos desde la industria o los laboratorios gubernamentales o las universidades. Además, las innovaciones que tienen lugar en la ingeniería mecánica en todos los puntos del proceso de producción desde la manufactura hasta el envasado hacen de la elaboración de embutidos una de las áreas de la industria cárnica más dinámicas. El embutido proporciona varios beneficios para el consumo humano, ya que se trata de un producto que se puede disponer en cualquier época del año, el cual conserva las características propias de la carne, por su buena higiene en el momento de la elaboración, garantizando así un producto de buena calidad y con costos accesibles al consumidor.
  • 10.
    10 1.3. JUSTIFICACIÓN Como esconocido la alta demanda y el creciente consumo de la carne y sus subproductos en nuestro país, el mismo que se ve en la necesidad de crear nuevas técnicas de conservación para obtener una mejora en la calidad tanto higiénica como sanitaria de estos producto; permitiendo así dar un mayor tiempo de conservación y disponibilidad en cualquier época, logrando así obtener una fuente alimenticia para el consumo humano, por la cual se ha visto la obligación de implementar una Embutidoras Hidráulica Semiautomática dentro de nuestra Facultad tomando en cuenta que con esta propuesta buscamos obtener una mejor optimización de la materia prima, permitiendo así una vistosa presentación de los subproductos de la carne, disminución de costos en cuanto a mano de obra, al depender de menos personal para el Embutido; Generando así una mayor utilidad además, reducir el tiempo de proceso ya que esta maquina nos permite aumentar la cantidad de elaboración de embutidos frente a un método tradicional.
  • 11.
    11 1.4. OBJETIVOS 1.4.1. ObjetivoGeneral - Implementar e instalar una Embutidora Hidráulica Semiautomática y establecer los parámetros técnicos para la elaboración industrial de productos cárnicos, en el Campus Juan Lunardi 1.4.2. Objetivos Específicos - Escoger y conocer la tecnología más adecuada para la construcción y funcionamiento de este tipo de maquina. - Construir la Embutidora Hidráulica Semiautomática, para la planta de cárnicos. - Implementar el Embutidora Hidráulica Semiautomática a la planta de cárnicos de la Facultad de Ciencias Agropecuarias y Ambientales, Campus Juan Lunardi - Establecer las cuantificaciones técnicas del funcionamiento de la maquina incorporada a la Facultad. - Establecer una producción continua, que satisfaga la demanda del mercado.
  • 12.
    12 2. MARCO TEÓRICO CAPITULOI 2.1. EL EMBUTIDO. 2.1.1. Antecedentes del Embutido. La industria de la carne, a diferencia de la mayoría de las grandes industrias modernas, asienta sus raíces en los tiempos prehistóricos. Aparecen ya en la más antigua literatura referencias tan casuales que parece probable que ciertas prácticas de conservación de la carne eran ya de conocimiento común. Los aborígenes de América disecaban la carne; las técnicas de ahumando y salazón eran conocidas antes del tiempo de Homero, la elaboración y especiado de algunos tipos de embutidos era común en Europa y en la zona mediterránea mucho antes del tiempo de los césares. La elaboración de embutidos comenzó con el simple proceso de salado y secado de la carne. Esto se hacía para conservar la carne fresca que no podía consumirse inmediatamente. Nuestros antepasados pronto descubrieron que estos productos mejoraban con la adición de especias y otros condimentos, así también los productos era más manejable dentro de envases construidos con el tracto intestinal de animales. La producción industrial de estos productos no fue rentable hasta que la ciencia, en especial la microbiología, la bioquímica y las investigaciones sobre las proteínas aclararon muchos de los procesos que tienen lugar en las distintas fases de la elaboración de los embutidos. Hoy en día los productos cárnicos fermentados se pueden definir como una mezcla de carne picada, grasa, sal, agentes del curado, azúcar, especias y otros aditivos, que es introducida en las tripas naturales o artificiales y sometida a un proceso de fermentación llevado a cabo por microorganismos, seguida de una fase
  • 13.
    13 de secado. Elproducto final se almacena normalmente sin refrigeración y se consume sin tratamiento térmico1 . 2.1.2. Componentes del Embutido. 2.1.2.1.Carne El ingrediente principal de los embutidos es la carne que suele ser de cerdo o vacuno, aunque realmente se puede utilizar cualquier tipo de carne animal. También es bastante frecuente la utilización carne de pollo. En determinados países debido a las restricciones religiosas determinan en gran medida el tipo de carne utilizada en la fabricación de embutidos, de manera que suele ser de vaca mezclada con grasa de oveja. Los requisitos exigibles a la carne utilizada en la elaboración de embutidos son mucho más reducidos que para otro tipo de elaborados cárnicos como el jamón y otras salazones similares. La carne se lo categoriza de la siguiente manera de acuerdo al tipo de carne:  S I (Carne porcina).- Material de relleno, exento de grasa y tendones visibles, para embutidos semi-cocidos (salchichón jamón cervecero) así como embutidos crudos con destacadas características de calidad. 1 es.wikipedia.org/wiki/Mortadela
  • 14.
    14  S II(Carne porcina).- Material de relleno y/o material básico para fiambres y embutidos cocidos. Trozos de carne magra exenta de tendones. Porción máxima de grasa visible: el 5 %  S III (Carne porcina).- Material para masa fina. Carne magra para cúter con una alta porción de tendones. Porción máx. de grasa visible: el 6 %  S IV (Carne porcina).- Material de relleno. Trozos de falda magra, ante- pecho, recortes de tocino de paletilla y de jamón. Porción máx. de grasa visible: el 30%.  S V (Carne porcina).- Material de relleno. Substanciosa falda de cerdo. Porción máx. de grasa visible: el 60 %
  • 15.
    15  S VI(Carne porcina).- Material de relleno para embutidos cocidos y/O material básico para masa finade embutidos semicocidos. Cara grasa de cerdo sin pellejos ni glándulas.  S VII (Carne porcina).- Material para masa fina y/o relleno. Tocino de morrillo y tocino de espalda delgado, no mantecoso.  S VIII (Carne porcina).- Material para relleno y/o masa fina. Tocino de espalda gordo y macizo  S IX (Carne porcina).- Material para masa fina. Trozos de grasa con una pequeña porción de pellejos y una ínfima porción de carne magra.
  • 16.
    16  S X(Carne porcina).- Material básico para embutidos crudos y de hígado untables. Papada semigrasa sin pellejos ni glándulas.  R I (Carne bovina).- Material para relleno y material básico para especialidades de carne bovina y para carne cruda picada.  R II (Carne bovina).- Material básico para embutidos semicocidos y crudos. Trozos de carne magra,limpiada gruesamente de tendones. Porción máxima de sebo visible: 15 %  R III (Carne bovina).- Material para masa fina para embutidos semicocidos y crudos Trozos de carne magra, limpiada gruesamente de tendones. Porción máxima de sebo visible: el 10%.
  • 17.
    17  R IV(Carne bovina).- Material para masa fina de variedades sencillas de embutidos semico-cidos y crudos.Material con contenido de sebo y tendones, carne de cabeza y descarne de huesos.Porción máxima de sebo visible: el 15 %.  R V (Carne bovina).- Material básico para embutidos crudos untables y cortables y para embutidos semicocidos de res. Trozos de carne exenta de tendones, con alto contenido de sebo. Porción mínima de sebo visible: el 30 %.2 Proteínas del músculo y la carne Las proteínas son polímeros de aminoácidos que se unen entre si por enlaces peptidicos (amidas). Cada especie animal e incluso en cada tejido tiene sus propias proteínas características, la mayor parte de las cuales son materias constitutivas de los tejidos blandos del organismo, o otras desempeñan su misión actuando como enzimas, que catalizan todos procesos bioquímicas. Una pequeñísima fracción tiene acción hormonal e inmunológica. 2 www.pratsnadal.com/geha
  • 18.
    18 Clasificación de lasproteínas según su localización en el músculo  Proteínas extracelulares: Son proteínas que se encuentran ubicadas fuera del sarcolema, a este grupo pertenece el colágeno y la elastina. Son básicamente las proteínas de sostén del músculo.  Proteínas intracelulares o sarcoplastoricas: Que incluyen mioglobina y enzimas glucoliticas.  Proteínas miofibrilares: Forman el sistema contráctil  Proteínas reguladoras Clasificación de las proteínas carnicas de acuerdo a la solubilidad:  Sarcoplasmicas: Solubles en agua, están disueltas en el líquido que empapa la fibra muscular (zarco plasma); funcionalmente son enzimas.  Miofibrilares: Fundamentalmente miosina, actina, las de línea M. comprenden aproximadamente del 50 al 60% de todas las proteínas carnicas. Son insolubles en agua, pero solubles en soluciones 1 molares.  Conectivas: Totalmente insolubles en agua y en soluciones salinas. Son colágeno y elastina y forman las membranas musculares: Epimiso, perimiso, y endomiso. MIOSINA: Es una proteína grande con peso molecular aproximado de 500.000 que ha estudiado muy bien al microscopio electrónico con digestión de tripsina y papaina. La miosina puede escindida enzimaticamente en fragmentos que retienen algunas actividades de la molécula intacta. Tratada con tripsina rinde dos moléculas: Meromiosina ligera (MML) y Meromiosina pesada (MMH). Con digestión de papaina la MMH produce dos fracciones. S1 (cabeza) y S2 (fraccion sin cola).
  • 19.
    19 La miosina esuna proteína del músculo que mayor capacidad de retención de agua, emulsión y gelificacion tiene, propiedades funcionales muy importantes en tecnología de alimentos. PROTEINAS C Y M.- La proteína C se descubrió como impureza en las preparaciones de miosina y cree que ayuda a mantener estables y bien ordenados los polipéptidos de la fracción de la cola de la miosina. Destaca su elevado contenido de prolina que da la forma envolvente de la proteína C. La proteína M, esta formado por dos fracciones: filamentos paralelos a la molécula de miosina y filamentos perpendiculares a la misma se cree que ayuda a mantener la estabilidad del filamento grueso. LA ACTINA.- es portadora de una molécula de ATP que es desdoblada por la miosina, transformando la energía química en energía mecánica tiene alto valor biológico por que tiene tiptofano y cistina; en la actina se encuentra un aminoácido, la 3-metil-histidina, que no se encuentra en ninguna otra proteína. Un análisis de este aminoácido nos da la idea del contenido de carne de los productos carnicos, recientemente se ha descubierto la L- actina, que favorece la polimerización de la G- actina y la transformación en F-actina. PROTEÍNAS REGULADORAS  Propomiosina: Su composición es similar en aminoácidos que la miosina, se coloca en los surcos que se forman al enrollarse las dos F-actinas, estabilizando el filamento delgado. La tropomiosina se encuentra generalmente unida a la tropina formando la TROPOMIOSINA ACTIVA, no contiene prolina ni triptofano.  Tropomina: Es importante en la relajación y contracción muscular. Forma tres fracciones: troponina T, Troponina C (atrapa iones de calcio) y la troponina l. cuando se inicia la contracción muscular libera una cantidad importante de iones de calcio que son atrapados por la troponina C, que
  • 20.
    20 aumente su avidezpor las dos fracciones de troponina, dejando libre a la actina para formar el complejo de acto-miosina. MIOGLOBINA.- Es la responsable del color de la carne, consta de una proteína compuesta de 150 aminoácidos, la globina y un grupo prostético HEMO, que tiene un átomo libre de hierro, la Porfirina consta de cuatro grupos pirolicos, unidos con metinos. COLÁGENO.- La unidad fundamental es el tropocolágeno, esta formado por tres cadenas polipeptídicas en hélice, unidas por fuertes enlaces que se incrementan con la edad del animal. El colágeno es poco atacado por las encimas digestivas, contienen un 30% de glicina 25% de prolina e hidroxiprolina, es la proteína mas abundante en los mamíferos. El colágeno no tiene estabilidad en los productos carnicos, tiene baja C.R.A y la capacidad de emulsión es nula. PROPIEDADES FUNCIONALES DE LAS PROTEÍNAS No existe ninguna proteína carnica que reúna todas las propiedades en forma adecuada, es por ello que para los productos elaborados se mejoran estas propiedades por medio de tratamientos físicos, químicos o enzimáticos. Ejemplo la proteína de soya mejora a las propiedades funcionales. Las propiedades funcionales se atribuyen por lo general a las proteínas miofribriales las cuales tienen mucho que ver en le caracterización de la materia prima y producto terminado3 . SUSTANCIAS LIGANTES O DE ORIGEN VEGETAL. Son materias primas de origen animal o vegetal, caracterizadas por su alto contenido proteico, cuyas características principales son: 3 Manual de procesador de Cárnicos, SECAP.
  • 21.
    21 - Capacidad paraemulsionar las grasas - Incrementan la capacidad de retención del agua - Incrementan la estabilidad de las emulsiones - Reducen las mermas durante la cocción y el almacenamiento - Incrementan el rendimiento - Disminuyen el costo de producción - Plasma Sanguíneo.- es un líquido amarillo rosado, obtenido por centrifugación de la sangre, con adición de un anticoagulante. Contiene un 90% de agua, 7.5% de albúmina soluble y pequeñ as cantidades de grasa y cenizas; por su contenido de proteínas sarcoplásmicas puede absorber hasta 12 veces mas su peso en agua. Ventajas: - Mejora la textura del producto disminuye las mermas y el acortamiento del producto - Puede usarse en salchichas, mortadelas - Incrementa el valor nutricional del producto Desventajas: - Fácil contaminación en su manejo - Dificulta de su control bacteriano - Exige cuidados en su obtención en mataderos - Confiere al producto un color pardo violáceo desagradable Dosis: - 2% plasma deshidratado para salchichas, mortadelas - 5% de la formula como plasma liquido - 4-5% de la formula para salchichón y chorizos
  • 22.
    22 - Sangre completa.-puede utilizarse en embutidos crudos (gran parte constituye el plasma) para embutidos de consumo largo no debe utilizarse. Normas a observarse en la elaboración de embutidos de sangre - Agregar la sangre ligeramente caliente - Incorporar la sangre a la masa a T menor a 60 C - Escaldar previamente a 65 C el tocino y la carne - No embutir con pasta demasiada fría - En el escaldado alcanzar 75 C de temperatura interna - Enfriar rápidamente en agua a 4-5 C Uso: Específicamente para embutidos de sangre, posee pH 7.8 que es óptimo para el crecimiento de microorganismos responsables de la putrefacción e intoxicación alimentaría. - Caseinato de Sodio.- se obtiene de una coajada o caseína acida deshidratada, las que son sometidas a un tratamiento con sales de sodio, (carbonato de sodio o citrato de sodio), para mejorar la solubilidad en el agua y el poder emulsionante del caseinato. Uso: Es empleado en la elaboración de productos cárnicos con el objeto de emulsionar las grasas, la carne desarrolla al máximo la CRA. Incrementa la textura, jugosidad y rendimiento en los productos elaborados; además disminuye los costos de producción Dosis: - En pre-emulsiones: 1 parte de caseinato/7 partes de agua - Como gelificante: 1 parte de caseinato/5-7 partes de agua
  • 23.
    23 - Según PIÑEROS(1988)recomienda máximo el 2.5 en el producto terminado - Leche magra en polvo.- la leche magra en polvo posee escasa capacidad emulsificante, en ella la caseína esta asociada al calcio formando el caseinato de calcio, compuesto bastante insoluble con bajo poder de dispersión, dificultando de esta manera la emulsificación de la grasa Uso: La leche en polvo contribuye a mejorar la CRA y el valor nutricional en productos cárnicos que la incluyen en su formulación Dosis: - Hasta el 3.5% de la formulación especialmente en patés. - Suero de leche deshidratada.- es obtenido como resultado de la precipitación de la caseína. Es un producto con buenas propiedades emulsificantes debido a la adecuada dispersión solubilidad de sus proteínas que lo constituyen (lacto albúmina y lacto globulina), además posee un alto contenido de lisina Dosis: o Hasta el 3.5 % de total de la formula. - Harina de soya.- puede ser utilizado en forma de gel o en forma sólida, proporciona una aceptable propiedad emulsificante, una adecuada solubilidad en el agua, y una buena CRA. Dosis: o Como gel: 1 parte de soya/3 partes de agua tibia o del 10 al 12 % de la formula.
  • 24.
    24 o En formasólida: hasta el 5% del total de la formula. - Proteína vegetal texturizada.- se obtiene a partir de la cocción y extensión de una mezcla de harinas de soya, aromatizantes y colorantes, obteniendo una materia prima con un contenido promedio de proteína del 50%. Es utilizada como un entendedor y que proporciona características sensoriales como: textura, apariencia y jugosidad, similares a la carne y además de esto incrementa el volumen del producto. Dosis: o Como producto seco: hasta el 5% del total de la formula. o Como producto hidratado: hasta el 10% del total de la formula. - Proteína aislada de la soya.- posee un contenido proteico entre el 90 al 95% proporcionando a los productos cárnicos un alto efecto estabilizador por la particularidad de soportar altas temperaturas de tratamiento sin afectar a su textura y jugosidad Dosis: o asta el 2.5% de la formulación. - Gluco-Delta- Lactone (GDL).- según VISIER (1980) EL GDL es un aster del ácido glucónico que se presenta en forma de polvo blanco cristalizado, sin olor particular y de sabor agradable, parecido al de otros azucares. Posee alta solubilidad en el agua y poco en alcohol, se hidroliza en la pasta del embutido, dando origén el acido glucónico en conjunción con varios factores físico- químicos como: humedad, pH inicial, poder tapón de la carne, temperatura y l asociación de otros como la adición de azucares y acido ascórbico o sus sales.
  • 25.
    25 El GDL evitael crecimiento de gérmenes indeseables en el embutido al conseguir valores del pH no apto para su desarrollo, del mismo modo como lo hacen los azucares a consecuencia de su fermentación láctica, el GDL acelera la fijación del color en productos madurados y fermentados. - Amproil-soil.- es una proteína vegetal texturizada, posee el 45% de proteína de soya, su uso esta recomendado para realizar emulsiones de grasas de cerdo y cebos de res u ovinos, en razón de que tiene un elevado poder emulsificante y principalmente contribuye a reducir los costos de producción y mejorar el nivel proteico de los productos carnicol. - - Emulsiones: para preparar emulsiones de grasa y cebos: o Grasas: 1 parte de amproil-soil + 6.5 partes de grasa + 5.5 partes de agua o Cebos: 1 parte de amproil-soil + 5.5 partes de grasa + 4.5 partes de agua. - Procedimiento: o Escaldar la grasa o cebo a 65-75 C o Realizar el proceso de cuttereado de la grasa o del cebo o A adir el amproil-soil en la cutter lentamente o Refinar por 1 a 2 minutos o Agregar el agua a 65-75 C el cutre o Seguir el refinamiento hasta que la emulsión se unifique o Refrigerar la emulsión de grasa o cebo a 5- 10 C
  • 26.
    26 o Utilizar laemulsión hasta 24 a 36 horas después.4 Dosis: - Hasta el 15-20% de la formula. 2.1.2.2.Grasa La grasa puede entrar a formar parte de la masa del embutido bien infiltrada en los magros musculares, o bien añadida en forma de tocino. Se trata de un componente esencial de los embutidos, ya que les aporta determinadas características que influyen de forma positiva en su calidad sensorial. Es importante la elección del tipo de grasa, ya que una grasa demasiado blanda contiene demasiados ácidos grasos insaturados que aceleran el enranciamiento y con ello la presentación de alteraciones de sabor y color, motivando además una menor capacidad de conservación5 . 2.1.2.3.Sal La cantidad de sal utilizada en la elaboración de embutidos varía entre el 1 y el 5%. Los embutidos madurados contienen más sal que los frescos. Esta sal adicionada desempeña las funciones de dar sabor al producto, actuar como conservante, solubilizar las proteínas y aumentar la capacidad de retención del agua de las proteínas. La sal retarda el crecimiento microbiano. A pesar de estas acciones favorables durante la elaboración de los embutidos, la sal constituye un elemento indeseable ya que favorece en enranciamiento de las 4 Manual de procesador de Cárnicos, SECAP 5 es.wikipedia.org/wiki/Mortadela
  • 27.
    27 grasas6 . 2.1.2.4.Azúcares Los azúcares máscomúnmente adicionados a los embutidos son la sacarosa, la lactosa, la dextrosa, la glucosa, el jarabe de maíz, el almidón y el sorbitol. Se utilizan para dar sabor por sí mismos y para enmascarar el sabor de la sal. Pero principalmente sirven de fuente de energía para las bacterias ácido-lácticas (BAL) que a partir de los azúcares producen ácidos lácticos, reacción esencial en la elaboración de embutidos fermentados7 . 2.1.2.5.Nitratos y nitritos Los nitratos y nitritos desempeñan un importante papel en el desarrollo de características esenciales en los embutidos, ya que intervienen en la aparición del color rosado característico de estos, dan un sabor y aroma especial al producto y poseen un efecto protector sobre determinados microorganismos como Clostridium botulinum. Los nitritos y nitratos se utilizan en todos los productos cárnicos, salvo en algunos de larga duración como los jamones curados de más de 12 meses de estacionamiento. Los nitratos y nitritos desempeñan un importante papel en el desarrollo de características esenciales en los embutidos, ya que intervienen en la aparición del color rosado característico de estos, dan color y aroma característico especial al producto y posee un efecto protector sobre determinados microorganismos como Clostridium botulinum. El pigmento fundamental del color de la carne es la mioglobina la cual está formada por un núcleo tetrapirrólico con un átomo y hierro. 6 es.wikipedia.org/wiki/Mortadela 7 es.wikipedia.org/wiki/Mortadela
  • 28.
    28 El nitrato desodio (NO3Na): o salitre de chile, es una sal muy soluble en agua, superior solubilidad que la del salnitro, pero giroscópica, lo que hace que su uso en la industria sea limitado, su gran solubilidad le permite penetrar muy rápidamente en la carne, por lo que usado la moderación, puede acelerar la salazón, pero su manejo es muy difícil debido a su gran avidez por el agua y además da un gusto amargo desagradable a los productos. Sin embargo con el uso del salnitro, aunque de lenta penetración, se consiguen mejores coloraciones en el producto acabado, y por ello el nitrato de sodio no se usa corrientemente, a pesar de su mayor velocidad de penetración en las carnes. El Nitrito de Sodio (NO2Na): es un polvo blanco o amarillento, cristalino, extraordinariamente soluble en el agua; al aire libre se descompone desprendiendo vapores nitrosos. Es bastante toxico, siendo la dosis normal para cada individuo pero comprendida entre 15-20 gr. En algunos países se comercializa en forma de sal nitratada, con un contenido de nitrito de sodio de un 0.5 a0.6 % obligándose en algunos países a colorear la mezcla, para evitar confusiones con la sal corriente, de funestas consecuencias. Salnitro o salitre: se presenta en el comercio como un polvo blanco o ligeramente amarillento, soluble en el frío en un 25% aproximadamente, no giroscópico y anhídrido, respondiendo a la formula del nitrito de potasio (NO3K). Su toxicidad relativa deriva fundamentalmente de su capacidad de formar nitritos y nitrosaminas; su poder antiséptico esta condicionada a la posibilidad de formar nitritos, que posee realmente esta propiedad.  Forma un color especial.  Inhibe el crecimiento de microorganismos.  Frena el desarrollo de la acidez-oxidación.  Contribuye al sabor típico de la carne.  Controla al Clostridium botulinum. Se pensabe que los efectos del curado eran debidos alos nitratos, pero ahora se sabe que de hecho se deben al nitrito; en las salmueras para el curado de productos carnicol, el nitrato sirve como una fuente de nitrtito.
  • 29.
    29 NO3 reducción porlas bacterias NO2 Esta transformación del nitrato en nitrito requiere de la presencia de las bacterias adecuadas, principalmente micrococos y lacto bacilos. Si no están presentes, o si otros tipos están presentes en mayor numero, el cambio deseado no se verifica. El cambio esw mas rápido a temperaturas altas El uso de nitratos y nitritos como aditivos presenta incuestionablemente ciertos riesgos. El primero es el de la toxicidad aguda. El nitrito es capaz de unirse a la hemoglobina de la sangre, formándose metahemoglobina, un compuesto que ya no es capaz de transportar oxígeno. Esta intoxicación puede ser mortal. Ascorbatos:  Acelera la reacción del curado.  Formado el color los ascorbatos protegen la NITROSOMIOGLOBINA contra la oxidación.  Catalizador de las reacciones del pigmento. Fosfatos:  Incrementa la Capacidad de Retención del Agua. (CRA)  Torna blanda lá carne.  La proteína se vuelve más soluble.  Incrementa el rendimiento.  Actúa sobre el pH. 2.1.2.6. Especias y Aditivos La adición de determinados condimentos y especias da lugar a la mayor característica distintiva de los embutidos crudos curados entre sí. Así por ejemplo el salchichón se caracteriza por la presencia de pimienta, y el chorizo por la de pimentón. Normalmente se emplean mezclas de varias especias que se pueden adicionar enteras o no. Normalmente no se añade más de 1% de especias. Además de impartir aromas y sabores especiales al embutido, ciertas especias como la
  • 30.
    30 pimienta negra, elpimentón, el tomillo o el romero y condimentos como el ajo, tienen propiedades antioxidantes. Los aditivos Es una sustancia añadida a un alimento. Legalmente, la palabra se refiere a cualquier sustancia cuyo uso "resulta o puede razonablemente esperarse que directa o indirectamente al convertirse en un componente," afecte las características de cualquier alimento. Si una sustancia es añadida a un alimento con un propósito específico, es considerada un aditivo directo. Los aditivos indirectos de alimentos son aquellos que se convierten en parte del alimento mismo aunque en cantidades insignificantes, lo cual puede suceder durante la manipulación8 . Tabla 1 Dosis de las principales especias y aditivos9 Dosificación de los condimentos. / kg de Producto Pimienta de Jamaica 30-40gr/100Kg Nuez Moscada D:2-3 gr/10Kg D=débiles. N:3-5 gr/10Kg N= normales F:5-10gr/10 Kg F=fuertes Clavo de olor 0,3gr/10Kg de escabeches 10-25 gr/10Kg de embutidos de sangre Jengibre 2-3 gr/10Kg Cardamomo 2-4gr/10Kg de pasta (paté-mortadela) Tomillo 2-3gr/10Kg salsas escabeches 3-4 gr/10Kg embutidos de sangre 1,5-2 gr/10Kg de pasta Laurel 1-1,5 gr/10Kg de pasta Albahaca 2gr/10Kg de pasta(salchi. y mortad.) Ajo 10-15gr/Kg salchichones-chorizos 5-8gr/Kg mortadelas Hinojo 3gr/10 kg de producto. 8 Manual de industrias de la Carne, M.D. Ranken, Primera Edición,AMV Ediciones, 2003. 9 Fuente los autores
  • 31.
    31 2.1.3. Tipos deEmbutidos. 2.1.3.1.Embutidos Crudos Los embutidos crudos se elaboran a base de trocitos de carne cruda de cerdo, vaca u oreja y tejido graso desmenuzado. A esta masa se le añaden especias y otros ingredientes y e deja curar durante un tiempo determinado. Durante este tiempo el producto crea su consistencia y aroma típicos. La carne troceada su suele introducir en tripas (embutición) de muy diferentes tamaños y materiales. Los embutidos así preparados se pueden someter a un ahumando en frío, pero no es imprescindible para que maduren. ADITIVOS. / kg de masa Sal cura (cloruro de sódio 99.4% + Nitrito de sódio 0.6%) 20gr Tripolifosfato de sódio 3gr Sorbato de potasio 1gr Tarisol 1cc Eritorbato de sódio 1gr Glutamato de sódio 0,5gr Humo líquido 0,3cc Carmin de cochinilla 1cc Carmin de cochinilla + achiote 1cc Proteína aislado de soya (PAS) 10gr Carragenato 10gr Oleo resina de salchicha 0.3cc Oleo resina de mortadela 0,3cc
  • 32.
    32 La elaboración delembutido crudo exige gran experiencia. La complicación se halla durante el proceso de elaboración hay que tener en cuenta diferentes factores: - La calidad de la carne y la grasa, así como de la sal y las especias. - La composición bacteriana de las materias iniciales y el posterior desarrollo de los gérmenes. - Las influencias medioambientales, sobre todo del macro-clima (verano e invierno) y del micro-clima (temperatura, humada, luz, etc.). De ello deducimos, que incluso cuando se trabaja a nivel industrial, es decir, bajo condiciones constantes, es prácticamente imposible conseguir que todas las partidas de embutidos presenten una calidad uniforme. Gráf. 1 Las salchichas frescas. 2.1.3.2.Embutidos Cocidos. Se denominan embutidos cocidos todos aquellos que se elaboran con materias primas cocidas y que, una vez al calor, dependiendo del tipo de embutidos se agregan determinadas materias primas en crudo como, por ejemplo, hígado o sangre.
  • 33.
    33 Al contrario quelos embutidos escaldados, los embutidos cocidos sólo presentan consistencia firme en frío. Si se calientan se separan en sus distintas fracciones. Algunos tipos son: - Embutidos de hígado (pathe). - Embutidos en gelatina (gelatinas o pasta de chicharrón). - Embutidos de sangre (morcilla). Gráf. 2 Mortadela. 2.1.3.3.Embutidos Escaldados. Los embutidos escaldados se elaboran a base de carne troceada de vaca, cerdo o ternera, grasa, agua y otros condimentos. Este tipo de embutidos se someten a un proceso de cocción y algunas variedades se ahuman en caliente. A diferencia de los embutidos cocidos no se altera su estructura natural por recalentamiento (mortadela, salchichas, salami cocido, pasteles de carne, jamón a la cerveza)10 . 10 http://www.science.oas.org/OEA_GTZ/LIBROS/EMBUTIDOS/cap27.htm
  • 34.
    34 Gráf. 3 Salami. 2.1.4.Operaciones para la elaboración de un Embutido. - Recepción y clasificación. Receptamos las carnes y se la revisa que sea de buena procedencia (animales sanos), para luego llevarlo al refrigerador hasta el siguiente proceso. - Categorización. Se hace en base al tipo de animales que proceda la carne pudiendo ser de pollo, cerdo o de res. - Troceado. Se eliminan las partes extrañas, como huesos, tendones y cartílagos. La carne es troceada en fragmentos de 5 a 10 cm. Del tocino se elimina el cuero. Fotografìa 1 troceado de la carne
  • 35.
    35 - Molido. semuelen las carnes de manera individual es decir no todas las carne deben mezclarse al momento de moler. Fotografìa 2molido de la carne - Pesado y dosificación. Se pesa la cantidad necesaria, según la fórmula. - Cuter. Se agregan las sustancias curantes, las especias y los condimentos a la carne picada. Se introduce todo en la mezcladora con el fin de entremezclar homogéneamente la carne con la grasa y los ingredientes. Después, la masa es introducida en el cuarto de refrigeración para mejorar la trabazón, durante dos y hasta cuatro días. - Amasado. Se amasa la pasta manualmente, formando pelotas, que se comprimen entre las manos. Se golpean en la cubierta de la mesa para reducir el volumen y la cantidad del aire englobado. Fotografìa 3 amasado - Embutido. A continuación, se introduce una pelota de pasta amasada en el cilindro de la embutidora. Se conecta la tripa a las boquillas del embudo y se
  • 36.
    36 efectúa el relleno,ti diámetro de la boquilla debe ser algunos mm más chico que el de la tripa. La mano que sostiene la tripa a la boquilla debe ser presionada de tal manera que impida la salida lateral de la masa y que la tripa escurra durante el embutido. Fotografìa 4 Embutido - Atado. Para evitar la disminución de la presión en el interior del embutido, las tripas rellenas se atan de inmediato. Fotografìa 5 Atado - Escaldado. Se mete a las mortadelas en agua que este de 70-86ºC por el lapso de media hora.
  • 37.
    37 Fotografìa 6 Escaldado -Enfriado. Consiste en someter a las mortadelas en agua a 2ºC para dar un chock térmico. Fotografìa 7Enfriado11 - Desecación. Los embutidos son colgados a los espetones evitándose el contacto entre ellos. 11 FYENTE LOS AUTORES
  • 38.
    38 Fotografìa 8 Oreado -Refrigerado. Se pasan a los cuarto fríos donde se mantendrán has realizar su comercialización12 . 12 http://www.science.oas.org/OEA_GTZ/LIBROS/EMBUTIDOS/cap27.htm
  • 39.
    39 DIAGRAMA DE ELABORACIÓNDE LA MORTADELA13 13 Fuente los autores. RECEPCIÒN DE LA CARNE Y LONJA ESCALDADO ENFRIADO AMARADO EMBUTIDO TRIPA POLIAMIDA MULTICAPA HIDRATACIÓN DE LA TRIPA MEZCLADO Tº 10- 14 MOLIDO CRI-3d CCI Y LONJA-3d DOCIFICADO PESADO DE LA CARNE Tº INTERNA 5ºC TIEMPO 5 OREADO AGUA 80-86ºC Tº INTERIOR 70- VENTA Y CONSUMO Tº AMBIENTE
  • 40.
    40 CAPITULO II 2.2. LAMORTADELA. 2.2.1. Antecedentes. Los frailes de entonces pisaban la carne en morteros, de aquí el origen del nombre mortadela. Algunos lo adjudican a los romanos que en una pasta de carne, luego hervida, incorporaban el mirto, una baya verde claro y aromática. En aquel tiempo, por la abundancia de caballos, nobles animales empleados en el transporte, las comunicaciones, y las guerras, la base cárnica era equina. Renombrada era la mortadela de carne de potro. Hoy se emplea la carne porcina o bovina. Y algo más. 2.2.2. Introducción. Probablemente sea la mortadela el embutido de origen italiano más conocido en el mundo; no es que se trate de la mejor especialidad del rico repertorio chacinero trasalpino, pero sí, sin duda, de la más imitada y, seguramente, la peor interpretada lejos de su zona de origen. La mortadela, según parece, tiene carta de naturaleza boloñesa. Bolonia tiene, desde siempre, una justa fama en el terreno gastronómico. El nombre, según los eruditos, puede derivarse de la expresión latina 'farcinem murtatum' o 'myrtatum', que hacía alusión al relleno de un cierto tipo de embutidos entre cuyos ingredientes figuraban las bayas de mirto; en efecto, antiguamente se utilizaba este producto para aromatizarlo, de donde habría derivado el nombre mortadela.
  • 41.
    41 2.2.3. Constitución. La mortadelaestá compuesta por un triturado de carne mezclado con cubitos de grasa llamados 'lardelli' y especias14 . Tabla 2 Control De Materias Primas: Carnes Y Grasas Materia prima: carne vacuna o res de 2a., fresca. Especificaciones de calidad: carne vacuna de delantero y trasero, con 10% de grasa visible (6 a 12 %) y presencia de telas o ligamentos - temperatura de almacenamiento: 2 a 5ºC - pH: entre 5.8 y 6.2 - color: rojo - ausencia de hematomas - ausencia de líquido sanguinolento - olor: fresco característico - mesófilos totales :1 x 10 (cuatro)/g - patógenos: ausentes/g Uso: chorizos, emulsión de pasta fina Forma de entrega a planta: - fresca: directamente del deshuese o de cámara de almacenamiento - congelada: envasada en polietileno y caja de cartón o red - 14 http://www.fao.org/inpho/content/documents/vlibrary/AE620s/Pprocesados/CARN1.HTM
  • 42.
    42 2.2.4. Elaboración dela Mortadela 2.2.4.1.Pasos para la elaboración de la Mortadela. Paso 1: Preparación de la pasta con carnes magras La selección de la carne porcina y bovina se hace con anterioridad y con un concepto bien definido según la calidad que se quiere obtener. Puede hacerla un frigorífico como instancia previa y ser abastecedor de esta materia prima para las fábricas de productos de chacinería. La mezcla viene comprimida en panes y congelada y mantenida a -10º C. En la elaboración, la primera tarea consiste en triturar los panes congelados en una correspondiente máquina en pequeños pedazos, en seguida una pre- mezcladora vuelve homogéneos los elementos de la formulación. Luego se pasa por una picadora, primero con disco de foros grandes, luego con disco de agujeros apenas menores de un milímetro; esta operación es llamada 'exterminio'. La pasta fluida y homogénea se vuelve a poner en una mezcladora. Mientras tanto se prepara la parte grasa. Paso 2: Preparación de los "lardelli" Se utiliza grasa proveniente de la garganta o el lomo de cerdo sin cuero y bien refrigerado. La grasa es introducida en una cubeteadora para reducirlo en cuadraditos más o menos regulares. Éstos vienen sumergidos en una máquina que escalda, lava y seca. En el primer proceso, de unos veinte minutos, los cubitos son sumergidos en un contenedor donde circula agua caliente que derrite y elimina la parte grasa que funde a baja temperatura y que se licuaría durante la cocción de la pieza, de tal modo quedan aislados de la pasta terminada. Luego los lardelli vienen colados y lavados por una ducha de agua a 40/50º C. que descarta todas las
  • 43.
    43 impurezas grasosas. Ahoralos 'lardelli' está listos para ser introducido en la mezcladora con la pasta de la preparación anterior. Paso 3: Mezclado final Tenemos hasta el momento la pasta salida del "extermio" y los "lardelli" puestos en la mezcladora. Se agregan ahora los elementos de conservación, color, textura, etc. como el nitrito, la sal, los polis fosfatos, leche en polvo, aromas, azúcar, ácido ascórbico y otros secretitos difícil de determinar con exactitud, pues cada fábrica tiene su formula. La mezcladora actúa también según cierta textura establecida, generalmente de 5 a 15 minutos. La temperatura desde el primer momento va subiendo lentamente para que al final no supere los 2º C. bajo cero. Finalmente todo el pastón viene descargado y dirigido hacia la fase de relleno que se efectúa al vacío. Paso 4: Embutido Las fundas utilizadas para ser rellenados son naturales o artificiales. La mortadela en vejiga del cerdo y rellenada a mano es considerada las más apreciada. Se lleva la pasta a la embutidora y se embute en el tipo establecido de tripa, cuyos calibres ya fueron controlados en el depósito, al certificar la compra de acuerdo a especificaciones. Gráf. 4 Embutidora hidráulica semiautomática15 . 15 Fuente los autores
  • 44.
    44 Muchas veces hemosvisto o detectado fallas en la compra de las tripas cuando ya estamos en plena producción y, al no poder ya tomar acciones correctivas, tenemos fallas en la presentación del producto final. Paso 5: La cocción Las mortadelas suspendidas mediante redes que las sostienen en carriles aéreos, son llevadas adentro de estufas de cocción a una temperatura de 80-86ºC por el lapso de 1hora por kilo de masa. Es un proceso importantísimo que determina la calidad, el sabor, aroma y textura del producto finalizado. Los fenómenos que se desarrollan durante el tratamiento térmico tienden a separar algunos componentes como la grasa del agua y de las proteínas del tejido conectivo que se transforma en gelatina. En efectos, los productos con poca porcentaje de proteínas del tejido conectivo, mucha grasa y agua deben subir una cocción final a más baja temperatura para llegar al corazón de la pieza al fin de evitar malformaciones internas y defectos relevantes. Una mala cocción puede arruinar una buena mortadela, con quemaduras exteriores, color y sabor atípicos. Paso 6: El enfriamiento Después de la cocción, la mortadela debe ser enfriada en el menor tiempo posible hasta unos 10º C. en su centro. Una temperatura elevada por mucho tiempo comporta la aparición de acidez debida a la actividad de microorganismos presentes en el pastón. Para obtener una buena velocidad de enfriamiento, la mortadela viene puesta bajo una ducha de agua y luego transferida en celdas refrigerantes. El duchazo, además de bajar la temperatura superficial, tiende el saco externo así de asumir un aspecto brillante sin rugosidades. Paso 7: El expendio comercial y el placer de consumirla - La mortadela en vejiga natural debe mantenerse pendiente de un gancho. Las embutidas en involucros sintéticos pueden quedar en estanterías, siempre en celdas refrigeradas.
  • 45.
    45 - El cortese hace a 4 ó 5 centímetros de cada extremidad, pelando los centímetros que se quieren cortar para evitar el secado. - El consumo puede ser preferido en tajadas finas, en tajadas gruesa un centímetros y luego cortada en sectores, o en copetines cortada en cubitos. - Entre expendios las piezas deben siempre mantenerse en mostradores o heladeras, y preferiblemente con la parte del corte cubierta con película plástica. Paso 8: Formula para 92 kilos de materia prima 16 INGREDIENTES CANTIDAD/Km UNIDAD CANTIDAD KG MATERIA PRIMA: CRI 70% kg 25,00 CCI 25,00 LONJA 30% kg 15,00 ADITIVOS: Sal cura 20 g 1.30 Tary 3 g 0.20 Sorbato de potasio 1 g 0.07 Carragenato 10 g 0.65 Eritorbato de sodio 1 g 0.07 Glutamaoto de sodio 1,5 g 0.10 Tarisol 3 g 0.20 PAS 10 g 0.65 CONDIMENTOS: Bio-R 1,5 cc 0.10 Hielo escarchado 40 % 20.00 Almidon 5% % 3.25 ESPECIAS: Pimienta 4 g 0.26 Ajo 2 g 0.13 Cebolla 0,5 g 0.03 Condimento M 5 g 0.33 Oleo m 0,3 cc 0.02 Comino 3 g 0.20 Canela 0,5 g 0.03 92.59 16 Fuente los autores
  • 46.
    46 I. CALCULO DELA MATERIA PRIMA CRI = 90/10 CCI= 85/15 Proteína= % Grasa= % Feder (Humedad)= 3,58% proteína Sales minerales= 1% COMPONENTES DE LA CARNE Formula 01 P%+G%+3,58%P+1=100% 3.58+1%P= 100 – 1- G 4.58%P = 99 - G %P= = = 19.43% Proteína= 19.43% Grasa = 30% Humedad= (P3.58*15.06)= 53.91% %+G%+3,58%P+1=100% 3.58+1%P= 100 – 1- G 4.58%P = 99 - G %P= = =18.34% Proteína= 18.34% Grasa = 30% Humedad= (P3.58*15.06)= 53.91%
  • 47.
    47 II. CÁLCULOS DE% ELABORACION INGRED. kg. %P kg. P %G kg.G %Hº Kg.Hº %AL M Kg.AL M CRI90/10 25.00 19.43 4.86 10 2.5 69.45 17.36 CRI85/15 25.00 18.34 4.59 15 3.75 65.66 16.42 Lonja 15.00 100 15.0 PAS 0.65 92 0.60 AGUA 20.00 100 20.00 TOTAL 85.65 10.05 21.25 53.78 FORMULA 02 Kg Pr CRI 90/10 = = 4.86 Kg Pr CCI /15 = = 4.59 Kg G CRI 90/10 = =2.5 Kg G CRI 90/10 = =3.75 Kg H CRI 90/10 = =17.36 Kg H CRI 90/10 = =16.42 Kg H AGUA 100/100 = (20*100)/100 = 20.00
  • 48.
    48 Kg PAS CRI90/10 = 100 92*65.0 =0.60 FORMULA 03 % componente = % Pr = 65.85 05.10*100 = 11.73 % G = 65.85 25.21*100 = 24.93 % H = 65.85 78.53*100 = 62.7917 Paso 9: Duración El embutido tipo mortadela obtenida mediante esta tecnología tiene una duración aproximada de 30 días. Paso 10: Recomendaciones: - En refrigeración se conserva en perfectas condiciones. - El picado de la mezcla debe efectuarse lo más rápido posible para evitar que se caliente, si esto sucede, el producto final tendrá una consistencia poco firme y desagradable. - Al cerrar la funda, cuide que no quede muy apretada ya que el producto se hincha durante su cocimiento y puede romperla. - Si se desea acentuar o dar un sabor característico a la mortadela le puede agregar otros condimentos durante el mezclado de los ingredientes con la carne de acuerdo a su gusto y preferencia18 . 17 FUENTE LOS AUTORES 18 http://www.science.oas.org/OEA_GTZ/LIBROS/EMBUTIDOS/cap27.htm
  • 49.
    49 2.2.5. Información nutricional. CÁLCULONUTRICIONAL gGrasa 74.3 100 15*93.24  66.33/9*74.3  gKcalgCalorías goteínas 76.1 100 15*73.11 Pr  04.7/4*76.1  gKcalgCalorías 7.4004.766.133 íasTotalCalor 7.5 65 100*74.3 %  g g Grasa 52.3 50 100*76.1 Pr%  g g oteína SAL: 2.5% gNaClNa gNagClNa Sodio 98.0%5.2 239.58    g g Sodio 145.0 98.0 100*15 
  • 50.
    50 Tabla 3 InformaciónNutricional19 INFORMACIÓN NUTORICIONAL Tamaño porción 15g Cantidad por porción Calorías 40.70 GRASA TOTAL 3.74g 5.75% PROTEÍNA TOTAL 1.76g 3.52% SODIO 145 mg Los porcentajes de los valores diarios están basados en una dieta de 2000 calorías. Sus valores diarios pueden ser más altos o más bajos, dependiendo de sus necesidades calóricas. Los porcentajes de los valores diarios están basados en 2000 calorías de dieta. Su valor puede ser mayor o menor dependiendo de las necesidades diarias. La información nutricional es calculada por tabla de composición de alimentos según la norma INEN 1334-1 y 1334-2. 19 FUENTE LOS AUTORES
  • 51.
    51 CAPITULO III 2.3. TRIPAS 2.3.1.La tripa natural, modelo de la artificial Con la fabricación de embutidos se obtiene un producto transformado. Su pasta o masa es una mezcla de ingredientes, previamente picados algunos de ellos. Los más importantes son: carne, grasa o vísceras, que pueden ir acompañadas de sangre, sal, sales de curado, especias, condimentos y otros aditivos auxiliares. La pasta es como una papilla en los embutidos escaldados, menos fluida o menos blanda en los cocidos y ya densa en los embutidos crudos. Para su conservación el embutido se somete a cocción, escaldado, maduración, secado, ahumado etc. Su envoltura o tripa además de protección da forma y estabilidad al embutido. A tal fin, se utilizan los intestinos de los animales dé abasto (con- siderados como subproductos de matadero) o sea tripas naturales, al decir de chacineros y carniceros. Su presentación en tamaños y formas es variada y guardan relación con la función del tramo digestivo, de la edad y de la raza del animal de procedencia. Los intestinos más usados en embutidos son los de vaca, cerdo y cordero. Ocasionalmente los de caballo, ternera y cabra. Sin embargo, no todos ellos son aptos para embutir. Las tres figuras muestran la forma y dimensión de cada uno de los tramos de intestino de vaca, cerdo y oveja. Es sabido que, cada especie tiene un distinto aprovechamiento de su intestino y órganos; mientras en la oveja se trabaja su intestino delgado, ciego y vejiga; en la vaca se comercializa todo el digestivo excepto los estómagos y en cerdo solo se desecha el esófago.
  • 52.
    52 Una clasificación comercialde la tripa natural, a partir de intestino u otros órganos, está dificultada por su gran variabilidad de formas, (se aprecia en las figuras). Existe, por otra parte, la obligatoriedad de cumplir con todo rigor todas las normas de limpieza a higiene lo que es otro inconveniente para su comercialización. Por evisceración se entiende, la separación de la canal de las vísceras abdominales una vez sacrificado el animal. En operación posterior se clasifican aquellas que han de ser usadas como tripa para embutir; sepa-ranse de aquellas otras que no se usan en este aprovechamiento (estómago etc). Tirar o desbaratar la tripa, consiste en desprender la grasa del entresijo de la envoltura externa del intestino; posteriormente éste se vacía de su contenido. Volver la tripa, es reinvertirla quedando al exterior su revestimiento interno. Esta capa mucosa se vuelve y raspa, a mano o a máquina, hasta arrancar su tejido. Hay técnicas en las que después de este raspado se lava a fondo y la tripa se vuelve de nuevo, queda así en su situación primitiva. Esta preparación industrial es poco usada. La cordilla o intestino delgado del lanar y cerdo se industrializan sin volver ni raspar. Todas las fases de esta elaboración exigen agua en abundancia; la cual reunirá los mismos estándares de potabilidad del agua de bebida. Después de estos procesos la tripa ya se comercializa para embutir; en otro caso, previo lavado pasa a conservación. En esta la tripa va a salazón, o al secado como es el caso de la vejiga. La técnica de conservación mas usada es la salazón y, cuando posteriormente la tripa
  • 53.
    53 se prepara paraembutir, se somete a un lavado previo con abundante agua para eliminar toda la sal. La tripa fresca salada, es objeto de una elaboración donde cada tipo se clasifica por calibres dándole así una categoría comercial. Según sea ésta se secciona o corta en distintos largos, que se atan en paquetes o manojos. No se acostumbra a confeccionar el intestino delgado (tripa estrecha, cordilla); de el se aprovechan tramos de bastante longitud que al tiempo que se llenan de pasta, a continuación se fragmentan en porciones, a las que luego se separa por corte o torsión del espacio intermedio. La figura siguiente muestra el esquema de un corte transversal de la pared del intestino delgado del cerdo. Se ha dibujado su estructura donde se aprecian las capas a eliminar o raspar antes de obtener la tripa. Las proteínas de la fibra muscular y del conjuntivo son los componentes principales de la tripa sea seca o salada. Por efecto de un remojado, anterior al proceso de embutir, se incorpora agua a las fibras y estas aumentan de volumen. En los embutidos en fase de conservación y también en los curados al aire, hay pérdida del agua ligada a las proteínas de la pasta y de la tripa, circunstancia que da origen a una contracción o encogido de la tripa y del contenido; sin embargo no se producen arrugas o pliegues, ni en tripa ni en pasta, como tampoco espacios vacios en esta (3). Por el contrario, cuando al embutir se usa como envoltura el cular, es difícil que se produzcan estas pérdidas por deshidratación; porque la tripa, al ser más gruesa y con mas grasa, regula mejor las pérdidas de humedad. Es en la fase de secado o, en cualquier caso, después de fabricación cuando entre las proteínas de la tripa y de la pasta hay unión íntima. Cuando esta asociación no existe puede haber cambios en la coloración del embutido. Una ventaja de la tripa natural es su alta permeabilidad al humo. En orden a esta circunstancia, el humo llega rápidamente a todos los pun tos de la pasta actuando como agente conservador y como factor de calidad en cuanto que provoca sabores agradables.
  • 54.
    54 Cuando se embutecon tripa natural, en virtud de esta permeabilidad, la gelatina o la grasa de los embutidos cocidos y escaldados se distribuyen homogéneamente en el embutido dando un producto esponjoso y, donde no se forman depósitos de ellas ni apelmazamiento. Esta propiedad es muy estimada en la tecnología de los embutidos. Cuando se trabaja con salchichas de escaso calibre la comestibilidad de la tripa se valora. La proteína del conjuntivo y muscular le confiere propiedades de terneza o blandura que hace fácil su masticación. Cuando se pensó en fabricar tripa artificial se intentó copiar IHS cualidades de la natural eliminando sus inconvenientes; aumentando en lo posible, el tiempo de conservación. En la tripa artificial los procesos de industrialización son menos costosos, su calibrado más uniforme y al no ser sensibles al ataque bacteriano, sus ventajas de tipo sanitario son claras. Es más resistente a la rotura y carece de "mordiscos" y otros defectos que desvalorizan la tripa natural. No sufre las oscilaciones de precios debidos a fluctuaciones en la producción de tripa animal ni tampoco de las exportaciones. La tripa artificial se comercializa a precios más asequibles y no se contamina fácilmente por mohos o bacterias. Es adecuada para embutir a mano o a máquina con cualquier tipo de pasta. Cuando es impermeable a los gases y al vapor de agua se evitan mermas en la cocción o el escaldado. Es estable a las fluctuaciones de temperatura, admite el estampado. En
  • 55.
    55 resumen, la tripaartificial debe aventajar a su modelo en facilidad de aplicación, precio y propiedades. 2.3.2. Fabricación de la tripa artificial Las tripas artificiales se fabrican según los más diversos procedimientos. Seguir uno u otro depende de la clase de producto deseado y de la materia prima a trabajar. A veces se modifican los métodos habituales y se montan tecnologías especiales. Para una misma materia prima se pueden desarrollar procesos diferentes, según que la tripa a manufacturar, sea coloreada o no, según el tipo de calibre o de espesor de pared. Afectan a los procedimientos a seguir los procesos ulteriores de la fabricación, como el estampado y la confección, así como las exigencias de los usuarios. Según la pauta marcada por la recomendación, sobre tripa artificial, se describen a continuación cada uno de los procedimientos de fabricación, en un intento de ofrecer una visión de conjunto. En cualquier caso, como las tripas de plástico sintéticas constituyen una excepción se estudiará un solo método de elaboración para todas ellas, puesto que todas se elaboran de igual modo; aunque para alguna variedad de sintética se siga procedimientos de trabajo distintos. Tripa artificial en rollo Tripa artificial dividida 2.3.2.1. Fabricación de tripa de hidrato de celulosa La celulosa es una de las primeras materias primas utilizadas en la fabricación de tripas artificiales. El sistema de elaboración habitual es el llamado procedimiento de la viscosa. Este
  • 56.
    56 se divide entres etapas: Fabricación de la viscosa, fabricación de la tripa artificial a partir de la viscosa y formación del hidrato de celulosa. No es asunto de la industria de tripería la manufactura o fabricación de celulosa, corresponde más bien a las plantas productoras la obtención de esta materia prima. Aquellas toman esta de la madera o el algodón. En el primer caso se recurre a las coníferas: pino y abeto; también a la madera de frondosas, como el haya. El fin que se persigue, en la ob- tención de la celulosa, es el de realizarla en forma tal, que la fabricación de viscosa se desarrolle posteriormente sin problemas. La celulosa esta en forma muy pura en los pelos que rodean las semillas de algodón, extraerla de ellas es un proceso barato. Mas costoso supone la obtención a partir de la madera porque constituye uno de sus muchos componen- tes; se extrae de una forma bastante pura cuando por degradación se eliminan los componentes no deseados. El componente celulósico así conseguido se compone de un contenido superior al 95 % de celulosa y es en forma de copos, arcos u hojas como se remite a las fábricas de tripa artificial. La celulosa no se disuelve con los disolventes habituales y, como .carece de punto o zona de fusión, los métodos de transformación termoplástica son inadecuados, Por tanto, para la fabricación de la tripa artificial se manejan métodos químicos, Así, las hojas de celulosa se mercerizan o sea se tratan con hidróxido sódico, en una prensa de inmersión. De esta forma se extraen y eliminan los componentes de la madera aun presente e indeseable, como las hemicelulosas. Posteriormente, se elimina la sosa por prensado y lavado. Tripas de celulosa
  • 57.
    57 Obtenida así lacelulosa alcalinizada, se desfibra y tritura en molino. En estas condiciones se somete a maduración previa a elevadas temperaturas. En amasadoras de sulfuración la celulosa alcalinizada (hay un enfriamiento previo) es tratada por sulfuro de carbono para formar xantogenato de celulosa (xanthos, en griego, amarillo). En unas mezcladoras de circulación, el xantogenato se homogeniza y disuelve en sosa. Aquí es donde se obtiene un producto amarillo anaranjado, llamado Viscosa. Antes de dar por terminada la fabricación de viscosa se somete a un último procesado. En calderas de maduración la viscosa permanece varios días. Una vez extraído el aire, el producto se filtra. La viscosa pasa a máquinas de hilar. Estas son unas instalaciones muy costosas y complejas. Constan fundamentalmente: de la hilera, de los depósitos de pre- cipitado, de los de lavado y preparación, de la estación de secado con su dispositivo de embobinado. La hilera consta de una tobera con una hendidura en anillo, por aquí la viscosa sale a presión para caer en un tanque de precipitado, donde adquiere la forma de tubo. Según la clase de tripa de celulosa que se pretenda fabricar hay dos procedimientos adecuados. En uno, donde el hilado del tubo es en sentido perpendicular hacia arriba y en el segundo el hilado es hacia abajo y perpendicular. Los tanques de precipitado suelen ser dos. En el primero, una solución de sulfato amónico y ácido sulfúrico transforma la celulosa en xantogenato de amonio. En el segundo tanque, una solución de ácido sulfúrico transforma el xantogenato en hidrato de celulosa. Posteriormente, el tubo de hidrato de celulosa así modelado se envía a través de varios depósitos de lavado. En uno de estos se desulfura y nuevamente se lava. La tripa es blanqueada y vuelta a lavar. En un tercero se trata con un humectante (el mas adecuado la glicerina). En la estación de secado la tripa se llena de aire, para evitar que se retraiga o encoja en exceso. Y por fin la tripa es embobinada. Antes del secado, ciertos tipos de tripa se someten a una impregnación con la cual se consigue una óptima adherencia entre la superficie de la tripa y la de la pasta en ella contenida. En la práctica y conociendo que todas las pastas no tienen igual adherencia y
  • 58.
    58 que por tantosu comportamiento en cada embutido es distinto, se preparan diferentes baños para distintos tipos de impregnación. Con ésta se consiguen, a veces, buenos resultados aunque otras estos resultados son menos espectaculares. En todo caso, si la impregnación a elegir es la adecuada se consigue una buena presentación y buena calidad en el embutido elaborado. Y es que, la citada impregnación, favorece el arrancado o des- prendimiento de la tripa y evita la formación de depósitos de grasa o gelatina en la superficie de la pasta que contacta con la tripa. El procesado de la tripa finaliza con un secado. Pues bien, a pesar de todo, se debe conservar en atmósfera donde haya un 10 % en la proporción de humedad. En otro caso, se vuelve quebradiza y posteriormente se provocaran desgarros y roturas en los procesos de embutido. Debido a las reacciones químicas que tienen lugar en el proceso de fabricación de la tripa de hidrato de celulosa el ritmo de producción es muy lento; con frecuencia una cifra inferior a los mil metros hora. Para que su elaboración sea rentable las hiladoras van provistas de varias hileras de hilado. Para que la tripa de celulosa se manufacture en perfil curvo se debe modificar el proceso de fabricación. Para elaborar tripa coloreada, el teñido de la viscosa se ha de mezclar con pigmentos apropiados. La tripa de hidrato de celulosa puede manufacturarse en variadas presentaciones.  Tripa de hidrato de celulosa La tripa elaborada a partir de celulosa regenerada se trabaja en hilatura perpendicular ascendente. Esta tripa se fabrica con hebras de viscosa procedentes de celulosa de alta calidad. Su característica es su resistencia y elasticidad. Se manufacturan en calibres corrientes; porque hoy la demanda se orienta por estos calibres estrechos, mientras se abandonan los calibres anchos e incluso el equivalente al morcón o intestino ciego. Entre la tripa estrecha, en perfil recto y curvo, se destaca la usada en embutidos crudos para untar y en salchichas escaldadas a pelar. En la industria cárnica, se les denomina tripas de celulosa sin más.
  • 59.
    59  Tripa dehidrato de celulosa reforzada con fibras de celulosa resistentes a la humedad. La tripa de celulosa reúne muchas ventajas y también algún inconveniente. Su poca resistencia a la humedad y su excesiva elasticidad facilita los calibres inestables y una fácil rotura. Estos defectos se evitan al reforzar el hidrato de celulosa con fibras de esta resistentes a la humedad. La tripa fibrosa, como así se la denomina, es un entramado de fibras que refuerza la celulosa. Las fibras son hilos de cáñamo a los que se hizo resistentes a la humedad por impregnación de viscosa diluida o también por una solución de acetato de celulosa. La densidad de entramado de las fibras está en función del calibre de la tripa. En la operación final del elaborado se usa una hilatura perpendicular descendente. En la máquina de hilar, y por medio de un molde, el entramado de fibras se transforma en tripa de costura longitudinal asolapada. El tubo es enviado a una tobera con ránula anular donde se impregna de viscosa por una cara (externa o interna) o por ambas. Esta impregnación está en función de la clase de tripa a manufacturar. Una vez el tubo es inhibido por la viscosa ésta sigue el proceso. Gracias a su elevada resistencia mecánica la tripa fibrosa puede fabricarse en calibres medios y anchos. Cuando la impregnación se localiza en la cara interna, la adherencia a la pasta es óptima. Para tripa teñida la viscosa impregna las dos caras, con preferencia. La tripa fibrosa se dedica preferentemente para embutidos crudos o escaldados; aunque también se envasan con ella jamones.  Tripa de hidrato de celulosa reforzada con fibras resistentes a la humedad y capa de cloruro de polivinilideno. La tripa fibrosa con capa de cloruro de polivinilideno es uno de los avances mejor conseguidos de entre todas las variedades de la tripa de hidrato de celulosa. Hay
  • 60.
    60 procedimientos en losque la impregnación se aplica en la cara externa y en otros casos en la interna. Si bien la técnica en la cara externa es más sencilla, es más práctica la adherencia en cara interna. Su ventaja más importante se debe a su contracción hidrófila. Por esta propiedad la cara externa pierde agua y se contrae, en virtud de esta contracción el embutido toma forma redondeada aprisionando bien su pasta. Por esta circunstancia no es necesaria operación posterior alguna para que la tripa se contraiga. En realidad ya anteriormente la tripa perdió agua y se contrajo por ello. La tripa fibrosa es una tripa compuesta: Uno de sus componentes es un producto natural regenerado y el otro un material plástico. Durante su fabricación la primera operación a realizar es la de imprimir un agente adhesivo sobre la cara a plastificar y a continuación cubrir aquella con el plástico. El cloruro de polivinilideno se dispersa por toda la cara interna y, a continuación, por la cara externa. Una vez secado ya el dispersante la tripa está plastificada. Se enfría y acondiciona y ya está lista para embutir. 2.3.2.2. Fabricación de la tripa apergaminada La tripa de pergamino (de papel, también llamada) fue la primera en fabricarse. Su elaboración ha ido cambiando con el tiempo adaptándose a las técnicas del momento. En principio el proceso fue sencillo y discontinuo y hoy se fabrica por proceso continuo y seguro, al disponer de instalaciones adecuadas. La materia prima es celulosa vegetal, su presentación en forma de papel de unos 100- 150 grs por metro cuadrado y elaborado a partir de celulosa. El papel debe reunir determinados requisitos: no debe ser encolado, no debe contener aditivos que aumenten su resistencia a la humedad. Habitualmente la tripa se manufactura en papel blanco opaco y, por tanto, la materia prima debe tener esta tonalidad. El papel se apergamina tras pasar por una solución de ácido sulfúrico. Este proceso tiene lugar en una instalación (técnicamente cara) en la que el papel, que sale en bandas de un rodillo, es enviado hacia un depósito que contiene una solución de ácido sulfúrico a 12-15°C y a
  • 61.
    61 concentración del 70%.En el baño se hallan dispuestos varios serpentines de refrigeración, cuya misión es mantener el ácido del apergaminado a una temperatura lo más baja posible. También se le obliga a circular, mediante una bomba que regula su temperatura, para ser el ácido conducido a través de salmuera fría. Las bandas de papel, al salir del baño, pasan por entre un par de cilindros que las limpian de los residuos del ácido de apergaminado y se lavan haciéndolas pasar por uno o mas baños a contracorriente. Se secan cuando pasan sobre varios cilindros calefactores. A continua- ción el papel de pergamino se embobina al tiempo que se corta en anchos distintos, según el calibre deseado. Un molde da forma de tubo con una costura longitudinal asolapada; se asegura esta por medio de un nuevo tratamiento de apergaminado semejante al descrito. Después de un nuevo lavado el papel queda libre de ácido. Sé provee de un humectante y la tripa se seca y se enrolla. 2.3.2.3. Fabricación de la tripa artificial de colágeno y seda. Está constituida por un tejido de sostén (seda) recubierta por una proteína (colágeno). Su fabricación se efectúa en dos fases: se fabrica el tubo primero, posteriormente se impregna. La elaboración del tubo tiene por origen distintos materiales. Además de la seda, se Man e impregnan el algodón y un monofilamento de plástico. El tejido de los tubos se fabrica en telares de cinta especial en los que, según la anchura del telar y el diámetro de la tripa, que pretendemos elaborar, pueden prepararse, al mismo tiempo, hasta veinticuatro tubos huecos. El telar especial ha de ajustarse a la finura de la tela tejida. La seda natural proviene de Asia (mar del Japón y República Popular China, etc.) tiene un espesor de unas 15-30 mieras y se envía tejida en un tubo sin fin, que posteriormente se enrolla utilizando unos telares con número de malla de 20 hilos por centímetro biaxial. En la segunda operación, el tubo antes fabricado se reviste de una masa de proteína. Por esta circunstancia el tubo se divide en largos predeterminados y estirado, para que por él circule aire a presión. Desde aquí se envía a una tobera, donde la masa de proteína (colágeno) se extiende sobre el tubo y solo en cantidad precisa para cerrar los espacios huecos de tejido (la eliminación del exceso de masa proteica tiene lugar en la misma tobera).
  • 62.
    62 La seda naturales un producto proteico y si sobre ella se añade un recubrimiento, también proteico, se está favoreciendo una unión duradera entre ambos. Para secar el revestimiento de proteína se hace pasar, lo que es ya tripa de colágeno y de seda, a través del túnel de secado. Tripa artificial de colágeno Para evitar el aplastamiento del tubo, y así evitar que se suelde antes de tiempo, se insufla aire a presión moderada (si alta es la presión se dañará el recubrimiento). Secos el tubo y la proteína, en él depositada, se puede enrollar y envasar como cualquier tripa artificial. La proteína aquí usada se obtiene de subproductos procedentes del sacrificio de ganado vacuno y porcino (colágeno). Para esta obtención se hierven los citados en agua acidulada: tejido conjuntivo, piel, cartílagos, tendones, ligamentos, etc. En este agua queda en libertad el colágeno que, tras preparación adecuada, ya se emplea para impregnar. El tubo ya impregnado se endurece y conserva mediante ahumado. 2.3.2.4. Fabricación de tripas sintéticas Se da el nombre de tripas artificiales de plástico o tripas sintéticas a las elaboradas a partir de esteres del ácido poliptereftálico, poliamidas, polimerizados mixtos de cloruro de polivinilideno, propileno y polietileno. Aunque las tripas sintéticas ofrecen propiedades distintas, como consecuencia distintos campos de aplicación, les es común proceder de materias primas de alto peso molecular, y el ser productos derivados de las industrias químicas o petroquímicas (transformadoras de petróleo). Las tripas sintéticas se fabrican a
  • 63.
    63 partir de monómerosque, por polimerización, poli adicción o poli condensación, se obtienen sustancias básicas de alto peso molecular, denominadas: polimerizados o poli condensados y también granulados. Se presentan en polvo o en gránulos y así llegan a la industria elaboradora. Los plásticos tienen en común su comportamiento termoplástico, es decir por efecto del calor se vuelven plásticos y funden. Se aprovecha esta propiedad para la elaboración de tripas artificiales. En instalaciones adecuadas se realiza la fusión de los gránulos y se crea la forma de tubo que luego se deja enfriar. El extrusionador es una instalación adaptada para que, por transformación ter-moplástica, los plásticos se transformen en tripas artificiales. En su fabricación el proceso de extrusión se desarrolla con toberas de anillo; el granulado recibido va a la tolva del extrusionador, bien directamente, bien después de haber sido mezclado con el correspondiente material de relleno. Desde el extrusionador el granulado pasa a un cilindro situado debajo, en el que un tornillo sin fin lo desplaza en dirección al extremo terminal. Con todo esto, el granulado es fundido por compresión, proceso que se favorece calentando el cilindro. El material fundido, después de pasar a través de un tamiz que retiene las impurezas, atraviesa una tobera anular montada en el extremo terminal del cilindro. En la citada tobera se localiza engastado un dispositivo en anillo, y de cuya anchura depende el que el tubo de tripa salga sin dificultad si su espesor no es exagerado. Una vez que dicho tubo ha abandonado la tobera anular su diámetro y espesor definitivos se amplía por aire. El enfriamiento del tubo de tripa se consigue por mediación del aire incorporado o por inyección de aire exterior enfriado. Conseguido este propósito, se lamina al pasarle por entre un par de cilindros, lográndose simultáneamente retener el aire introducido. Se procede en este momento a arrollar el tubo aplastado. Para que con la elaboración el tubo de tripa artificial sólo muestre ligeras variaciones de espesor, se ha recurrido a ciertos mecanismos que actualmente están acreditados. Así por ejemplo, es corriente extrusionar, en ascensión o descenso verticales, el tubo de tripa que sale de la tobera anular. Rotando ésta solamente, o bien todo el extrusionador o el dispositivo de arrollamiento, se consigue, con la extrusión, que la pared de la tripa de plástico tenga un espesor uniforme (1). Cuando se fabrican tripas de plástico contráctiles, el tubo de tripa que sale de la tobera es sometido, dentro del campo termoplástico, a un acentuado ensanchamiento, de tal manera que ía superficie se estira, en una o en dos direcciones, hablándose entonces de tripas alargadas
  • 64.
    64 monoaxial o biaxialmente.Una vez ensanchadas y alargadas las tripas dentro del campo termoplástico, son fijadas por refrigeración. Si una de las tripas al emplearla en la práctica recibe un tratamiento de calor pasando de nuevo al campo termoplástico, se contrae, encoge. La facultad de encogimiento, también llamada de relajación, puede ser muy notable, y alcanzar valores de hasta un 50 % cuando va precedida de un alargamiento semejante. Se fabrican tripas incogibles o contráctiles con polimerizados mixtos de cloruro de polivinilideno y con esteres del ácido poliptereftálico, también denominados más conci- samente poliésteres. Tripas artificiales La industria de transformación de plásticos y, por consiguiente en la de elaboración de tripas artificiales, se han acreditado unas siglas para los diferentes tipos de plásticos, que han terminado por ser de uso internacional. He aquí las más corrientes: PETP Ester del ácido etanodiolpoliptereftálico PVDC Polimerizados mixtos de cloruro de polivinilideno PA Poliamida PP Polipropileno PE Polietileno Las condiciones de fabricación y el equipamiento del extrusionador han de corresponder con el tipo de plástico utilizado. Para la extrusión del polietileno se exigen unos ajustes de temperatura y presión y un ritmo de extrusión distintos, por ejemplo, del de las poliamidas. El material de que está fabricado el extrusionador y sus piezas más importantes, como tornillo sin fin, cilindro y tobera, es distinto en la extrusión de los polimerizados mixtos de cloruro de polivinilideno que en la de poliamidas. Para la elaboración de tripas sintéticas coloreadas la industria utiliza granulados de color y conseguir la mejor pigmentación del plástico.
  • 65.
    65 En la fabricaciónde tripas artificiales se ha desarrollado recientemente un procedimiento de coextrusión ya practicado hace algún tiempo en la fabricación de hojas de plástico. Con la coextrusión en instalaciones especiales, la tripa no se fabrica en forma homogénea a partir de una sola fibra de plástico sino que se amalgaman dos o más. Aplicando la coextrusión en la fabricación de una tripa de doble capa, los componentes plásticos deben ser fundidos en dos extrusionadores distintos unidos por una tobera anular común de doble hendidura. Por esta salen dos tubos que enseguida se fusionan. Para que las dos membranas plásticas queden bien soldadas la fusión debe realizarse dentro del campo termoplástico. Aún puede aumentarse la adherencia con un tratamiento complementario. La industria de elaboración de tripas artificiales, viene ocupándose de la coextrusión de poliamidas de diferente composición química. Así el producto obtenido tiene las características de cada uno de los plásticos empleados. Se pueden fabricar tripas sintéticas de perfil curvo por varios procedimientos. La forma curva se obtiene durante o tras la extrusión con una tobera anular adecuada. Es mejor trabajar con tripa retráctil a la que llena de aire se imprime un movimiento de rotación y luego es conducida a un cilindro caliente. Al contactar con este, el aire caliente contenido en el contrae y comprime la cara caliente de la tripa mientras que la que permanece fría se alarga. Así adquiere el perfil curvo, luego se enfrían y confeccionan. La tripa sintética se confecciona sin costura. Al extrusionar polimerizados de cloruro de polivinilideno el calibre es mayor que el que se pretende fabricar. A partir de este tubo de gran calibre se preparan tubos de calibre reducido. Una instalación de extrusión puede fabricar tubos de 100 cm de diámetro. Después de este proceso los tubos se aplastan y hienden por ambos lados dando una lámina de doble capa. Esta después de estampada, se secciona en los anchos previstos para dar origen a los tubos con el calibre pretendido. Para que a los tubos se añada la costura longitudinal soldada hay máquinas adecuadas con espaldilla moldeadora. Cuando los tubos son de polimerizado mixto de cloruro de polivinilideno la costura debe soldarse por una corriente de alta frecuencia.
  • 66.
    66 Esta tripa tieneel inconveniente de que su costura es visible; aunque también tiene ventajas: por ejemplo es más fácil extrusionar un tubo de calibre grande que uno de calibre reducido; se puede realizar estampado con uno o mas colores por flexo grafía o huecograbado; el estampado se hace entre las dos caras. Finalizada esta se ensamblan ambas capas, con o sin pegamento, y la impresión no sufre daño por este ensamblaje. La fabricación del tubo, la soldadura de su costura y también la confección se efectúan por la industria elaboradora, o por la industria usuaria de la tripa. Condición indispensable, para esta industria, es disponer de maquinaria que manufacture la tripa, que la envase con la pasta, y que haga el atado con grapa. Son las llamadas "máquinas Kartrid-gepak", "máquinas Omori" etc., las cuales transforman la doble lámina en tubo y luego sueldan la costura. El tubo una vez embutido se limita en porciones a las que se ata por grapa en cada una de las porciones que luego se cortan. Esta técnica se trata en detalle en el capítulo 10. 2.3.3. Propiedades de las tripas artificiales Para la fabricación de tripas artificiales se toma como base materias primas muy diversas. Como aquí hay posibilidad de introducir combinaciones y variaciones, no es de extrañar que los productos obtenidos muestren características diferentes. Antes de usar en chacinería tripas artificiales se deben valorar sus ventajas, al mismo tiempo se evaluarán las características de la pasta que van a contener. Si tenemos en cuenta que son muchas las características de estas tripas, y al no poder referirnos a todas, vamos a limitarnos aquí a realizar una descripción resumida  Ausencia de toxicidad.  Homogeneidad en el calibrado  Resistencia mecánica  Permeabilidad a los gases y el vapor de agua.  Permeabilidad a la luz.
  • 67.
    67  Estabilidad frentea los aceites y grasas.  Contractibilidad.  Aptitud para el pelado, para ser desprendidas o arrancadas del producto 2.3.3.1. Estampado de las tripas artificiales La tripa artificial se graba por los procedimientos usuales de impresión. Son la flexo grafía y la tipografía los más utilizados. El huecograbado se usa sólo en grandes lotes a estampar. La impresión debe realizarse de tal manera que durante la elaboración o almacenamiento del embutido el estampado no sufra cambios o efectos secundarios. El estampado debe reunir las condiciones siguientes: — Comportamiento neutro frente a la tripa artificial — Comportamiento neutro frente al embutido (pasta) — Estabilidad en presencia de grasa o de agua — Estabilidad frente a la sal y a la salmuera — Estabilidad en presencia de especias y condimentos — Estabilidad frente a las temperaturas — Inercia frente a los gases producidos durante el ahumado — Resistenciaalosroces — Estabilidad frente al envejecimiento — Estabilidadalaluz — Resistencia a los cambios de dimensiones, es decir, que la impresión o imagen tipográfica ha de acompañar a la tripa artificial cuando se dilata y cuando se contrae20 . 20 Tripas Artificiales, Gerhard Effenberger, Editorial Acribia, Zaragoza (España).
  • 68.
    68 Fundas estampadas demortadela 2.3.3.2.Impresión de normas legales Cuando se utiliza proteína de leche o de sangre en la fórmula de un embutido, es necesario declararlo, según lo establecido en la Disposición sobre Carnes (5). La proteína de sangre se presenta como plasma de sangre deshidratado. Ambos se conservan inalterables envasados en recipientes herméticos e impermeables al aire y sometiéndolos a un tratamiento térmico que garantice como mínimo una temperatura de 80° C en el centro déla pasta. Las tripas artificiales cumplen las condiciones exigidas para recipientes cerrados impermeables al aire, siempre que su cerrado o atado lo sea, conforme a lo especificado en la Recomendación XLIV, elaborada por la Comisión de expertos en materiales plásticos del Departamento Federal de Sanidad. La declaración que la ley impone se realiza al mismo tiempo que se informa sobre el contenido. El texto informativo debe verse con claridad y leerse fácilmente. Ambos extremos se consiguen fácilmente con la utilización de tripas artificiales impresas. Con arreglo a lo especificado en el apartado dos de la Disposición sobre Carnes, es necesaria la declaración "con fosfatos", cuando, como agentes auxiliares del picado en la cutter, se utilizan sales sódicas o potásicas del ácido difosfórico para fabricar determinados productos cárnicos a partir de carne recién sacrificada y aún caliente. La declaración a que se alude puede ir impresa en las tripas artificiales.
  • 69.
    69 2.3.3.3. Impresiones conindicaciones del valor nutritivo y la composición. En el caso de embutidos de bajo contenido en grasa, se puede incluir, en el estampado o marca impresa en la tripa, el valor nutritivo o la cantidad de calorías. Las pastas pobres en sal se pueden embutir en tripas artificiales con estampado especial indicativo. Mientras que en Alemania Federal se sigue debatiendo si procede o no indicar la composición de la pasta en el estampado de la tripa, en el extranjero domina la tendencia de que debe figurar tal composición. En la figura 11 se ve una tripa artificial con los datos sobre su composición tipografiados.
  • 70.
    70 CAPITULO IV 2.4. EMBUTIDORAS. 2.4.1.MAQUINAS EMBUTIDORAS. Las máquinas embutidoras se utilizan para introducir la masa cruda de los embutidos crudos, cocidos y escaldados en sus recipientes (tripas naturales o artificiales, latas y frascos), de tal forma que se puedan realizar los tratamientos (calentamiento, ahumado, secado, etc.) que se requieren para que estos productos sean aptos para el consumo. Las máquinas embutidoras pueden estar equipadas con sistemas continuos o discontinuos de avance. El avance discontinuo obliga a interrumpir el proceso de llenado cada vez que hay que rellenar el depósito de alimentación. Por este sistema trabajan las embutidoras de émbolo. Las máquinas de avance continuo poseen un sistema de elementos de avance que permite realizar el aporte de producto sin interrupción del proceso de llenado. 2.4.1.1.Embutidoras de funcionamiento discontinuos. Estas máquinas se empezaron a utilizar a principios de la década de los 80 del siglo pasado. Eran aparatos de mesa formados por un cilindro de chapa gruesa colocado horizontalmente cuya función era alojar la masa. La salida de la masa a través de la boquilla de embutición se conseguía accionando manualmente una manivela, la cual a través de unos engranajes dentados movía un émbolo plano. Esta primera generación de embutidoras de émbolo requería mucho esfuerzo, por lo que pronto fueron sustituidas por máquinas de transmisión simple o doble por ruedas dentadas.
  • 71.
    71 El siguiente pasofue el de construir máquinas de disposición vertical, que a principios de los años 20 fueron equipadas con mecanismos hidráulicos o neumáticos. Actualmente, casi todas las embutidoras de émbolo funcionan por presión hidráulica, y la caja, el cilindro y el émbolo son de acero fino. Sin embargo, no ha variado el principio de embutición. El contenido del cilindro oscila entre 15 y 100 litros. Las embutidoras que funcionan por presión hidraúlica alcanzan una presión de aproximadamente 20 bar y pueden obtener un rendimiento de un litro por segundo21 . Diagrama Nº 1 funcionamiento discontinuo y continuo de la embutidora22 . 2.4.1.2. Principios de la hidráulica Todas las máquinas de movimiento, en mayor o menor medida, utilizan los sistemas hidráulicos para su funcionamiento; de ahí la importancia que estos tienen en la configuración de los equipos y en su funcionamiento. 21 Tecnología e Higiene de la Carne, Oskar Prandl y otros, Editorial Acribia S.A., España. 1994. 22 Tecnología e Higiene de la Carne, Oskar Prandl y otros, Editorial Acribia S.A., España. 1994.
  • 72.
    72 Características: Un sistema hidráulicoconstituye un método relativamente simple de aplicar grandes fuerzas que se pueden regular y dirigir de la forma más conveniente. Son confiabilidad y su simplicidad. Todo sistema hidráulico consta de unos cuantos componentes relativamente simples y su funcionamiento es fácil de entender. Hay dos conceptos que tenemos que tener claros el de fuerza y el de presión. Fuerza es toda acción capaz de cambiar de posición un objeto, por ejemplo el peso de un cuerpo es la fuerza que ejerce, sobre el suelo, ese objeto. La presión es el resultado de dividir esa fuerza por la superficie que dicho objeto tiene en contacto con el suelo. De esto sale la formula: Presión = Fuerza/Superficie. P=F/S De aquí podemos deducir: Fuerza= Presión X Superficie; y Superficie=Fuerza/Presión. La presión se mide generalmente en Kilogramos/Cm2 . La hidráulica consiste en utilizar un líquido para transmitir una fuerza de un punto a otro. Los líquidos tienen algunas características que los hacen ideales para esta función, como son las siguientes:  Incompresibilidad. (Los líquidos no se pueden comprimir)  Movimiento libre de sus moléculas. (Los líquidos se adaptan a la superficie que los contiene).  Viscosidad. (Resistencia que oponen las moléculas de los líquidos a deslizarse unas sobre otras).  Densidad. (Relación entre el peso y el volumen de un líquido). D=P/V La densidad patrón es la del agua que es 1, es decir un decímetro cúbico pesa un kilo.  Principio de pascal
  • 73.
    73 El principio másimportante de la hidráulica es el de Pascal que dice que la fuerza ejercida sobre un líquido se transmite en forma de presión sobre todo el volumen del líquido y en todas direcciones. Como ejemplo podemos llenar un tubo de agua y colocar dos tapones en los extremos, si golpeamos uno de ellos, el otro saldrá disparado con la misma fuerza que le hemos aplicado al primero. De la misma forma si en cada extremo del tubo colocamos dos cilindros hidráulicos iguales y empujamos uno de ellos con una determinada fuerza, el otro se moverá en sentido contrario con la misma fuerza ejercida. 2.4.1.3.Especificaciones y descripción técnicas de la embutidora hidráulica. La embutidora hidráulica de nuestro Producto de Grado es de fabricación Alemana; para efecto de nuestro proyecto se la realizo una serie de rectificaciones que detallaremos en los siguientes párrafos:  La embutidora está constituida en su mayoría por acero inoxidable grado alimenticio # 304, para una mayor durabilidad de la máquina, a más que no sufra daños corrosivos por trabajar con productos que contienen agua y sales que dañan a la misma.  Físicamente la embutidora hidráulica está conformada por la parte metálica: base de soporte, pistón de embutido, cámara de embutido, tapa, seguros de tapa, boquillas de embutido. También hay parte plásticas como: empaques de
  • 74.
    74 sellado de polipropileno,grilon del pistón. Y por último tenemos una bomba hidráulica y un motor eléctrico.  En cuanto a los sistemas de funcionamiento la máquina cuenta con dos sistemas: Sistema eléctrico, consta de dos partes el micro swich de activación y selector de encendido. Sistema Hidráulico, conformado de una bomba hidráulica, válvula de mando, válvula de accionamiento, válvula de regulación de caudal, válvula de trabajo. Válvula de alivio, pistón hidráulico. 2.4.1.4. Modificación de la embutidora hidráulica Las modificaciones que se realizó a la máquina fueron de acorde a nuestras necesidades en base al volumen de producción. Dejando a la embutidora con una capacidad de 25 kilos de masa. Para esto se hizo las siguientes modificaciones:  Tapa de la embutidora.- a la tapa se le hizo un rellenado de masilla, cubierta por acero inoxidable a la base de boquilla de salida por donde salía la masa para embutir, este fue removido a la cámara de embutido por donde actualmente sale la masa para embutir. Rectificado y reconstrucción de llaves de apriete  Cámara de embutido.- originalmente la cámara tenía una altura de 80cm, para dejar con la capacidad de 25 kilos que requerimos, a la cual se tuvo que cortar 20cm dejando de una altura de 60cm medida actual con la que está la máquina. Otro de los cambios que se efectuó fue la realización de una reubicación de la base de boquilla de embutir al costado en dirección a la válvula de trabajo, facilitando así la labor de embutir. Adaptación de un método de limpieza en la cámara de embutido. A esta cámara se le realizo una pulida tanto interno como externamente.  Ranura del empaque.- se nivelo la ranura para que el sellado sea perfecto y no deje escapar la masa. Originalmente tenía una caída de tres milímetros y el
  • 75.
    75 empaque era decaucho rígido por lo que se cambio a un empaque de acero recubierto con un caucho flexible.  Retenedores del pistón.- anteriormente el pistón estaba con mangueras rígidas, debido a su desgates se sustituyeron por retenes verdes de mayor seguridad de un material especial de empaque.  Pistón.- se rectificado de ranuras de empaque del pistón de embutido. Se hizo una adaptación de la placa de grilon para una mejor tarea al momento de embutir. Adaptación de dos retenes verdes de material especial de empaque. Cambio de los empaques del pistón y sellos hidráulicos del pistón  Boquillas.- se realizo la construcción de dos boquillas de diferente diámetro.  Sistema eléctrico.- efectuamos revisión del sistema eléctrico y cambio de micro swich.  Sistema hidráulico.- Revisión y mantenimiento del sistema hidráulico. Revisión de la válvula, la misma que se la cambio por una válvula estranguladora. Adaptación de una válvula de estrangulación del caudal (válvula negra regula la velocidad de avance del pistón).
  • 76.
    76 3. CONCLUSIONES - Seha concluido con la instalación de la máquina hidráulica embutidora en la sala de Cárnicos, quedando en el punto destinado de su instalación correcta y adecuada. - En cuanto al funcionamiento se deja realizada las respectivas pruebas que dieron un correcto resultado en cuanto a su funcionamiento normal y eficaz. - También concluimos que el embutido obtenido con esta máquina presento características físicamente agradables de buena consistencia como exigen embutido de calidad. - Por último una de las conclusiones más relevantes para nosotros los autores de este producto es la de ver podido obtener un mayor conocimiento en este campo, el cual nos ayudará en un mejor desempeño en el campo de la industria cárnica. 4. RECOMENDACIONES - Cualquier persona que se encargue de operar el embutidor hidráulico, deberá ser capacitada para la obtención de un buen embutido. - Tener muy en cuenta la conexión eléctrica de la embutidora hidráulica, antes de usarlo. - Revisar que el empaque de la tapa este en su posición correcta y los seguro de ajuste de la tapa deberán estar bien ajustados. - Limpiar la máquina adecuadamente una vez terminado su utilización con un trapo seco. - Dejar la masa al filo del cilindro, procurando no dejar mucho espacio de aire.
  • 77.
    77 5. BIBLIOGRAFÍA 1) Manualde procesador de Cárnicos, SECAP. 2) Manual de industrias de la Carna, M.D. Ranken, Primera Edición,AMV Ediciones, 2003 3) Tripas Artificiales, Gerhard Effenberger, Editorial Acribia, Zaragoza (España). 4) Tecnología e Higiene de la Carne, Oskar Prandl y otros, Editorial Acribia S.A., España. 1994. 5) http://bibliotecadigital.conevyt.org.mx/colecciones/consumir_bien/carnicos/m ortadela.htm 6) http://canales.laverdad.es/gastronomia/rincon140607c.html 7) http://www.colanta.com.co/Colanta/index.php/colanta/content/view/full/158 8) http://www.fao.org/inpho/content/documents/vlibrary/AE620s/Pprocesados/C ARN1.HTM 9) http://www.pratsnadal.com/geha.htm 10) http://www.science.oas.org/OEA_GTZ/LIBROS/EMBUTIDOS/cap27.htm 11) http://www.uco.es/dptos/prod-animal/economia/dehesa 12) http://es.wikipedia.org/wiki/Mortadela
  • 78.
    78 ANEXOS Anexo 1 Localizacióndel Proyecto Paute - UPS - Campus Juan Lunardi Vía Paute – Méndez PLANTA DE CARNICOS Aula Planta de lácteos Estadio
  • 79.
    79 Anexo 2 PLANOSDE LA MAQUINA EMBUTIDORA HIDRÁULICA Esquema del circuito hidráulico Circuito Eléctrico
  • 80.
  • 81.
    81 Anexo 3: FOTOGRAFÍASDE LA MAQUINA A ELABORAR.
  • 82.
    82 Anexo 4 .Fotografías durante la fase de modificación y pruebas de la embutidora. Foto. 1 Vista lateral de la embutidora Foto. 2 Vista frontal Foto. 3 Vista interna del embolo
  • 83.
    83 Foto. 4 Máquinasacada la bomba hidráulica Foto. 5 Sistema de distribución hidraúlica Foto. 6 vista interna del piston
  • 84.
    84 Foto. 7 Máquinaen la primera prueba Foto. 8 Vista del embolo internamente luego de rectificada Foto. 9 Empaque rígido
  • 85.
    85 Foto. 10 discode base de acero inoxidable Foto. 11 Lubricación del empaque para el cerrado Foto. 12 Llenado de cilindró de la embutidora
  • 86.
    86 Foto. 13 Subidodel pistón a ras Foto. 14 Tapado de la embutidora Foto. 15 Fuga de la masa Foto. 16 vista del cilindró segunda rectificada
  • 87.
    87 Foto. 17 vistalateral con modificaciones de válculas Foto. 18 Vista del embolo Foto. 19 Pistón con recubrimiento plástico Foto. 20 Montaje del pistón sobe el embolo
  • 88.
    88 Foto. 21 Colocaciónde empaque 1 retenedores nuevo Foto. 22 Colocación de empaque 2 retenedores nuevo Foto. 23 Introduciendo el pistón Foto. 24 Centrado de las averturas
  • 89.
    89 Foto. 25 Colocadade empaque flexible y llenado Foto. 26 Máquina cerrada Foto. 27 Embutiendo vienessa
  • 90.
    90 Foto. 28 Vienessas Foto.29 Limpieza de la máquina Foto. 30 Limpieza del cilindro en el interior Foto. 31 Implemento de la embutidora