LABORATORIOS
ELABORACIÓN DE PRODUCTOS CARNICOS

KELLY CAROLINA BOTERO RUDA
ANDRES MAURICIO GUTIERREZ ORTIZ
PEDRO ALEXANDER MARTINEZ GUTIERREZ
YENNY VELANDIA
MIGUEL ANGEL PALACIO
ROBERT HUERTAS
JUAN DE DIOS PATIÑO

INGENIERO JOSE FERNANDO SOLANILLA

PROFUNDIZACIÓN IV: CARNICOS
PROGRAMA INGENIERÍA AGROINDUSTRIAL
FACULTAD INGENIERÍA AGRONÓMICA
UNIVERSIDAD DEL TOLIMA
2009
ELABORACIÓN DE PRODUCTOS CARNICOS
La carne es un alimento indispensable en la dieta del hombre. Esta representa una fuente importante
de proteína necesaria para el buen funcionamiento del cuerpo y su desarrollo, de allí la importancia
que tiene para el ser humano el disponer de diversas y abundantes fuentes de esta proteína animal.
Con el aumento de la población y de las distancias entre los centros de producción y los centros de
consumo se ha vuelto necesaria la aplicación de diferentes técnicas para conservar la carne con el
fin de permitir que llegue a las manos de los consumidores y que cumpla su función como alimento.
Pero los hábitos de consumo de las poblaciones también se han modificado y las personas ya no
buscan solamente la carne fresca sino que también desean variar los productos presentes en su
dieta diaria y en esto los productos cárnicos constituyen una opción bastante interesante.
La transformación de la carne se ha realizado desde tiempos remotos con el fin primordial de
conservarla por periodos largos de tiempo. Convertir la carne en embutidos, ayuda sin duda a la
conservación, pero fundamentalmente produce en la carne un sabor exquisito. Los embutidos
abarcan la preparación de una gran cantidad de productos como jamón, chorizo y longaniza, entre
otros.
Básicamente la elaboración de carne en productos cárnicos tiene los siguientes objetivos:
- Mejorar la conservación
- Desarrollar sabores y productos diferentes con valor agregado
- Elaborar partes del animal que son difíciles de comercializar y consumir en estado fresco.
Según el método de elaboración y los ingredientes que se utilicen se puede variar el sabor de la
carne mediante el uso de especias, el modo de presentación, el grado de salazón, curación,
desecación y ahumado, es decir, los diferentes métodos de conservación y también la clase de
empacado que se utilice; además, el método de elaboración influye en la calidad del producto
terminado.
CLASIFICACIÓN DE PRODUCTOS CÁRNICOS:
La clasificación de los productos cárnicos constituye el punto de partida para su normalización, que
se realiza estableciendo normas de identidad y especificaciones de calidad, y también para los
procedimientos de certificación de la calidad de la producción y del sistema preventivo de control de
calidad de análisis de riesgos y control de puntos críticos. No obstante, resulta complicado clasificar
los productos cárnicos por su amplio surtido.
Las clasificaciones de los productos cárnicos son diversas y se basan en criterios tales como los
tipos de materias primas que los componen, la estructura de su masa, si están o no embutidos, si se
someten o no a la acción del calor o algún otro proceso característico en su tecnología de
elaboración, la forma del producto terminado, su durabilidad o cualquier otro criterio o nombres
derivados de usos y costumbres tradicionales.
Por ejemplo, en la legislación española se clasifican en: frescos, crudos-adobados, crudos-curados,
tratados por el calor, salazones cárnicas, platos preparados cárnicos y otros derivados cárnicos. La
clasificación francesa establece varios grupos diferenciados entre sí por las características de las
materias primas que constituyen los productos: formados por piezas saladas, por mezclas de carnes
picadas, a base de carne y despojos comestibles, a base de sangre, etc., y en estos grupos se
establecen diferentes categorías de acuerdo con el tratamiento tecnológico aplicado a los productos.
Por otra parte, en los EE.UU. se ordenan de manera general bajo el título de embutidos y otros
productos cárnicos preparados, que a su vez comprenden 30 clases que se clasifican como carnes
en conserva, curadas, ahumadas, congeladas, embutidos y otras carnes preparadas y
especialidades de carne designados por sus nombres específicos.
En Colombia se clasifican en 3 grandes grupos según se aplique o no un tratamiento térmico y el
tipo de éste: productos procesados cocidos, productos procesados enlatados y productos
procesados crudos que a su vez se subdividen en crudos frescos y crudos madurados.
En general la aplicación o no de un tratamiento térmico a los productos cárnicos es la principal
característica que permite una división primaria de éstos en productos crudos y productos tratados
con calor. En los productos crudos generalmente se alcanzan cambios deseables de sus
características organolépticas y una estabilidad y seguridad sanitaria satisfactoria por medio de los
procesos de fermentación o secado o salado. En los productos tratados con calor junto con la
modificación de sus propiedades organolépticas por medio de la cocción, el tratamiento térmico tiene
como objetivo principal eliminar microorganismos e inactivar enzimas, lo cual es fundamental para la
durabilidad, la calidad y la seguridad de los productos.
Según el decreto 2162 de la república de Colombia la clasificación de los productos cárnicos se da
de la siguiente manera:
-

Productos procesados, cocidos
Productos procesados, crudos
Productos procesados, enlatados

1. Los productos procesados, cocidos:
Los productos procesados, cocidos, a los productos que son sometidos a un tratamiento térmico de
acuerdo con sus características, sean o no embutidos. Se clasifican así:
a) Salchicha: Es el producto procesado, cocido, embutido, elaborado con ingredientes y aditivos de
uso permitido, introducido en tripas autorizadas, de diámetro máximo de 45 milímetros y sometido a
tratamiento térmico ahumada o no.
b) Cábano: Es el producto procesado, cocido, embutido, elaborado con ingredientes y aditivos de uso
permitido, sometido a picado grueso e introducido en tripas autorizadas, de diámetro máxima de 22
milímetros sometido a tratamiento térmico y humedad relativa baja.
c) Salchichón: Es el producto procesado, cocido, embutido, elaborado con ingredientes y aditivos de
uso permitido, introducido en tripas autorizadas con un diámetro entre 45 y 80 milímetros, ahumado o
no sometido a tratamiento térmico.
d) Mortadela: Es el producto procesado, cocido, embutido, elaborado con ingredientes y aditivos de
uso permitido, introducido en tripas autorizadas, con diámetro superior a 80 milímetros, sometido a
tratamiento térmico y ahumado o no.
e) Jamón: Es el producto procesado, cocido, embutido, elaborado con ingredientes y aditivos de uso
permitido, con trozos de carne de cerdo dispersos en una mesa fina homogénea, introducido en tripas
autorizadas, con diámetro superior a 80 milímetros, sometido a tratamiento y ahumada o no.
f) Morcilla o rellena: Es el producto procesado, cocido, embutido, elaborado a base de sangre de
animales de abasto, vísceras de cerdo picado, arroz, verdura, con o sin grasa y aditivos de uso
permitido, introducido en tripas naturales o artificiales comestibles y sometido a tratamiento térmico.
g) Pasta de hígado o paté de hígado: Es el producto procesado, cocido, embutido, elaborado con la
mezcla de hígado, carne y grasa de animales de abasto previamente sometidos a cocción, con la
adición de ingredientes y aditivos permitidos, homogenizado, embutido y sometido a tratamiento
térmico.
Productos procesados, cocidos, no embutidos:
a) Jamón cocido Es el producto procesado, cocido, no embutido, elaborado con ingredientes y
aditivos de uso permitido, sometido a tratamiento térmico, ahumado o no. EI producto elaborado hará
referencia a la especie de animal empleada.
b) Pernil: Es el producto procesado, cocido, no embutido, ahumado o no, elaborado con la pierna de
animales de abasto, sin la remoción del hueso, con la adición de ingredientes y aditivos de uso
permitido, sometido a tratamiento térmico.
c) Queso de cabeza: Es el producto procesado, cocido, no embutido, elaborado con carnes de cabeza
y piel de cerdo, lengua de vacuno, adicionado de ingredientes y aditivos de uso permitido, sometido a
tratamiento térmico.
d) Albóndiga: Es el producto procesado, cocido, no embutido, elaborado con ingredientes y aditivos de
uso permitido, de forma redondeada y sometido a tratamiento térmico.
Los productos procesados, cocidos, deben conservarse bajo refrigeración entre 0° y 4°C y su fecha de
vencimiento tendrá un límite máximo de treinta (30) días para productos empacados al vacío y de
quince (15) días para los no empacados al vacío, en condiciones optimas de manejo y refrigeración.
2. Productos procesados, crudos:
Los productos procesados, crudos, los que son sometidos a tratamiento térmico en su elaboración;
sean ahumados, embutidos o no. Los productos procesados, crudos, se clasifican en:
-

Productos procesados, crudos, frescos
Productos procesados, crudos, madurados.

Productos procesados, crudos, frescos:
Se consideran productos procesados, crudos, frescos, Ios elaborados a base de carne y grasa de
animales de abasto, embutidos o no y de durabilidad limitada, por lo que para su conservación
prolongada necesitan congelación (-18°C).
Los productos procesados, crudos, frescos, se clasifican así:
a) Chorizo fresco y longaniza: Son los productos procesados, crudos, frescos, elaborados con
ingredientes y aditivos de uso permitido, introducidos en tripas naturales;
b) Hamburguesa: Es el producto procesado, crudo, fresco, no embutido, elaborado con ingredientes y
aditivos de uso permitido;
c) Albóndiga: Es el producto procesado, crudo, fresco, embutido o no, en forma redondeada,
elaborado con ingredientes y aditivos de uso permitido.
Productos procesados, crudos, madurados:
Se consideran productos procesados, crudos, madurados, aquellos que son sometidos a un proceso
de maduración de un mínimo de treinta (30) días, con humedad relativa baja para favorecer su
conservación. Estos productos pueden ser embutidos y ahumados, o no.
Los productos procesados, crudos, madurados, son:
a) Salami: Es el producto procesado, crudo, embutido, elaborado con ingredientes y aditivos de uso
permitido; ahumado o no y sometido a proceso de maduración;
b) Jamón crudo madurado: Es el producto procesado, crudo, no embutido, elaborado con
ingredientes y aditivos de uso permitido, ahumado o no y sometido a proceso de maduración. El
producto elaborado hará referencia a la especie animal empleada.
3. Productos procesados, enlatados:
Los productos procesados, enlatados, los elaborados a base de carne y grasa de animales de abasto,
con la adición de ingredientes y aditivos permitidos, sometidos a esterilización comercial, que para su
expendio se envasan en latas de cierre hermético. La clase de material empleado en el envase, deberá
ser aprobado por el Ministerio de Salud.
a) Albóndiga enlatada: Es el producto procesado, enlatado, elaborado con ingredientes y aditivos
permitidos, de forma redondeada, envasado con salmuera o salsa y sometido a esterilización
comercial;
b) Carne curada enlatada: Es el producto procesado, enlatado, elaborado a base de carne
deshuesada de bovino, salada y cocida, con la adición de ingredientes y aditivos permitidos y sometida
a esterilización comercial;
c) Jamón cocido enlatado: Es el producto procesado, enlatado, elaborado a base de carne de pierna
de animales de abasto, con la adición de ingredientes y aditivos permitidos y sometidos a esterilización
comercial. El producto elaborado hará referencia a la especie animal empleada;
d) Pasta de hígado enlatada: Es el producto procesado, enlatado, elaborado con la mezcla de hígado,
carne y grasa precocida de animales de abasto, adicionado de ingredientes y aditivos permitidos y
sometidos a esterilización comercial.
Los productos procesados, enlatados, deben conservarse en lugares secos, a temperatura ambiente
y su fecha de vencimiento será no mayor de dos (2) años.
MATERIAS PRIMAS E INGREDIENTES QUE SE USAN EN LA ELABORACIÓN DE LOS
PRODUCTOS CÁRNICOS
La calidad de los productos elaborados, dependerá de la correcta utilización y de la calidad de las
materias primas. Las materias primas más importantes son:
CARNE: La carne es el tejido muscular de los animales utilizado como alimento para el hombre y
que es obtenida en el sacrificio de animales aptos para consumo. Para elegir la carne debe tomarse
en cuenta su color y su estado (que no haya descomposición); la carne debe provenir de animales
sanos, y tratados higiénicamente durante su matanza.
GRASA: La grasa de los animales contiene grasa orgánica y grasa de tejidos. La grasa orgánica,
como la del riñón, vísceras y corazón, es una grasa blanda que normalmente se funde para la
obtención de manteca. La grasa de los tejidos, como la dorsal, la de la pierna y de la papada, es una
grasa resistente al corte y se destina a la elaboración de los productos cárnicos. La más utilizada es
la de cerdo por sus características de sabor y aroma que aporta al producto. Esta grasa a usar debe
mantenerse en refrigeración o congelación preferiblemente para impedir alteraciones.
AGUA: El agua ayuda a disolver la sal y demás ingredientes de los diferentes productos, disminuye
los costos en la elaboración de productos cárnicos. El agua a usar debe ser potable y se utiliza en
forma líquida o en escarcha.
SAL: La cantidad de sal utilizada en la elaboración de embutidos varía entre el 1 y el 5% ó 20 g/Kg.
Los embutidos madurados contienen más sal que los frescos. Esta sal adicionada desempeña las
funciones de dar sabor al producto, actuar como conservante, solubilizar las proteínas y aumentar la
capacidad de retención del agua de las proteínas. La sal retarda el crecimiento microbiano. A pesar
de estas acciones favorables durante la elaboración de los embutidos, la sal constituye un elemento
indeseable en algunos casos ya que favorece el enranciamiento de las grasas.
AZUCARES: Contribuye al sabor y aroma de los productos, enmascara el sabor amargo de las
sales, pero principalmente sirven de fuente de energía para las bacterias ácido-lácticas (BAL) que a
partir de los azúcares producen ácido lácticos, reacción esencial en la elaboración de embutidos
fermentados. Se usa generalmente 3 g/Kg de carne. Los azúcares más comúnmente adicionados a
los embutidos son la sacarosa, la lactosa, la dextrosa, la glucosa, el jarabe de maíz, el almidón y el
sorbitol.
NITRATOS Y NITRITOS: Actúan junto con la sal y el azúcar en el curado de las carnes con el fin de
desarrollar el color, modificar el sabor y prevenir el crecimiento de microorganismos nocivos para la
salud de los consumidores. Los nitratos y nitritos desempeñan un importante papel en el desarrollo
de características esenciales en los embutidos, ya que intervienen en la aparición del color rosado
característico de estos, dan un sabor y aroma especial al producto y poseen un efecto protector
sobre determinados microorganismos como Clostridium botulinum. Los nitratos y nitritos se usan en
cantidades muy pequeñas y debe tenerse cuidado de no exceder la cantidad recomendada
generalmente de 0.2 g/Kg de carne.
FOSFATOS: Se utilizan para aumentar la retención de agua en los productos cárnicos y ayudar a
solubilizar las proteínas, lo recomendado es de 3 g/Kg de carne.
ASCORBATOS: Aceleran la formación y preservación del color durante el almacenamiento de los
productos curados. Se usa generalmente de 1 – 2 g/Kg de carne.
ESPECIAS Y CONDIMENTOS: Las especias y condimentos son sustancias aromáticas de origen
vegetal que se agregan a los productos cárnicos para conferirles sabores y olores peculiares. Los
más conocidos son las cebollas y los ajos que se usan tanto frescos como secos o en polvo, también
se encuentran: pimienta blanca, pimienta negra, pimentón, laurel, jengibre, canela, clavos de olor,
comino, mejorana, perejil, nuez moscada y tomillo, entre otros.
PROTEINAS DE ORIGEN VEGETAL Y ANIMAL: Actúan como sustancias que ayudan a mejorar la
retención del agua y grasa durante la cocción de los productos cárnicos, optimizan su consistencia y
aspecto. Dentro de las proteínas de origen vegetal se encuentran la vegetal texturizada, la
concentrada de soya y aislada de soya; y dentro de las proteínas de origen animal esta la
concentrada de suero de leche y la aislada de caseína.
TRIPAS NATURALES Y ARTIFICALES: Son un componente fundamental puesto que van a
contener al resto de los ingredientes condicionando la maduración del producto. Las tripas naturales
corresponden a partes del tracto gastrointestinal de bovinos, porcinos, ovinos y caprinos. Las tripas
artificiales son elaboradas a partir de la celulosa y el colágeno y pueden tener diferentes calibres.
OPERACIONES BÁSICAS EN LA ELABORACIÓN DE PRODUCTOS CÁRNICOS
DESHUESE Y SELECCIÓN DE MATERIA PRIMA: Esta operación se realiza de forma manual con el
fin de acondicionar la carne y la grasa que se requieren para los diversos productos, labora que se
realiza con la ayuda de un cuchillo. La carne alistada que no se utiliza inmediatamente debe ser
refrigerada o almacenada en congelación.

PESADO: Las materias primas y los aditivos deben ser correctamente pesados según la formulación
del producto y lo que indica la norma. Las cantidades grandes (carne) pueden ser pesadas en
balanzas o en básculas y las pequeñas (aditivos) en grameras.
PICADO: Se realiza en un molino el cual consta de una tolva o embudo que conduce la carne
mediante un tornillo sinfín hacia una serie de discos y cuchillas que permiten la obtención de carnes
de granos de diferentes diámetros.

CORTADO: Operación opcional que consiste en el cortado y mezclado de las carnes y demás
ingredientes hasta obtener una pasta de diferentes texturas, la formación de la emulsión cárnica. El
cutter o cortadora está formado de un platón que gira horizontalmente y por un brazo que hace girar
un juego de cuchillas en forma vertical, los ingredientes se colocan sobre el platón móvil el cual se
pone en contacto con las cuchillas las cuales al giran producen un efecto de picado y mezclado.
El mezclado se hace con un orden: primero la carne, luego la sal y nitritos, fosfatos con la mitad el
agua que se formula, una vez incorporada el agua y los demás ingredientes se introduce la grasa
que debe estar molida previamente, finalmente se adiciona los condimentos y el resto de agua y se
mezclan hasta obtener una emulsión homogénea.
MEZCLADO: Esta operación permite incorporar aditivos, condimentos y demás ingredientes hasta
obtener mezclas uniformes sin necesidad de formar una emulsión estable. Las mezcladoras constan
de paletas móviles y fijas las cuales mediante un movimiento especial distribuyen la pasta de forma
uniforme.

EMBUTIDO: Consiste en introducir la pasta (mezcla de carne e ingredientes) dentro de tripas
naturales so artificiales por medio de la embutidora que puede ser de pistón o al vacio. Esta labor se
facilita mediante el acondicionamiento de boquillas de diversos calibres. Existen embutidoras
manuales, hidráulicas, eléctricas y pueden operar en forma horizontal o vertical.

PORCIONADO: El producto embutido en las tripas naturales o artificiales se divide en
presentaciones individuales, para lo cual e utiliza porcionadoras automáticas o manuales.
AHUMADO: El ahumado es un proceso que consiste en poner en contacto con el humo generado
por la combustión de madera o aserrín. Se puede efectuar en forma simultánea con la cocción o
escaldado de productos. El ahumado tradicional en la industria cárnica se ha venido reemplazando
por el humo líquido que genera en el producto las mismas propiedades organolépticas pero sin los
efectos nocivos del humo en la salud de los consumidores.

ESCALDADO: Es la etapa del proceso que consiste en introducir los productos dentro de una
marmita u olla con agua caliente a una temperatura de 75 a 80 ºC. Esta operación permite
incrementar la temperatura interna del producto hasta alcanzar 68 a 70º C. A nivel industrial este
proceso es realizado en hornos.
EMPACADO: Se usan diferentes sistemas de empacado para los productos cárnicos. El vacio es
uno de los más usados y consiste en introducir dentro de bolsas plásticas especiales para luego
colocarlas en una cámara en donde se produce el vacio y se sella el extremo abierto de la bolsa por
acción de calor. Otra forma de empaque de los productos cárnicos es en bandejas desechable
cubiertas de plástico que se adhiere al mismo, en latas, en frascos de vidrio, entre otros.

MADURACIÓN: El proceso natural de maduración consiste en realizar el desecado, el ahumado y el
almacenamiento en condiciones ambientales. Durante el proceso de maduración natural o lenta se
desarrolla las características típicas en un grado mejor que la maduración rápida. El proceso rápido
consiste en realizar la maduración en condiciones de temperatura, humedad y ventilación artificiales.
En este sistema las características se desarrollan de manera más rápida pero con menor intensidad.
Como sistema currante se utiliza el nitrito para la maduración lenta, y sal currante con nitrito para la
maduración rápida.
Durante al maduración se desarrollan varios procesos bioquímicos de los cuales los siguientes son
los más importantes:
- Enrojecimiento y acidificación
- Aumento de la consistencia y desarrollo del tabazón
- Formación del aroma y sabor característicos
PANORAMA DE LA INDUSTIRA DE PRODUCTOS CARNICOS
El sector de los procesados cárnicos en Colombia es un sector con una importante producción local,
la cual se encuentra a su vez muy protegida por el Gobierno a través por ejemplo de los aranceles
variables que presentan los productos importados. Sin embargo, los productos cárnicos colombianos
son unos productos de calidad inferior a los españoles, y que los importados en general, y la oferta
colombiana no es tan amplia como española.
Los productos españoles que se importan a Colombia están posicionados de forma diferente que los
productos colombianos, que podríamos definir más como productos populares. El consumidor
objetivo de los cárnicos españoles pertenece a las clases más altas de la sociedad colombiana y
tiene un gran poder adquisitivo, ya que el precio es muy superior al resto de productos similares de
producción local que se encuentran en el mercado. Entre las principales tendencias del sector de los
procesados cárnicos en Colombia destacan:
-

Tendencia hacia las porciones pequeñas y de poco gramaje, ya que el precio del producto a
adquirir es inferior.
La tendencia general de consumo de procesados cárnicos en Colombia es hacia la
búsqueda de productos a bajo precio, primando sobre la calidad.
La demanda de los clientes de estratos altos continuará hacia los productos bajos en grasa,
saludables, y de calidad.
Aumentará la cantidad de productos disponibles a los clientes, se diversificará la oferta.
Los productos populares, de calidad muy inferior a los productos importados, continuarán
abasteciendo a los consumidores con menores recursos económicos.

La distribución de los procesados cárnicos en Colombia está limitada exclusivamente a las zonas
delicatessen de ciertas cadenas de distribución y tiendas delicatessen, aunque estos minoristas no
realizan una importación directa de los productos y los adquieren a través de importadoresdistribuidores especializados en este tipo de productos.
Producción Nacional y principales empresas fabricantes
El sector cárnico en Colombia es un sector en notable crecimiento, con una producción anual
aproximada de 1 millón de dólares. En los últimos años, el sector se ha caracterizado por su
creciente importancia en la producción industrial del país. Entre 1.997 y 2.003, su participación en la
producción de la industria pasó de 2,3% a 3,3%. En el período 1.990-2.003, el crecimiento promedio
de la producción real del sector fue de 8,8%, superior a la tasa de crecimiento anual de 2,7% del
total de la industria. En los últimos cinco años de este período la actividad mostró aún mayor
dinamismo, pues su producción real aumentó a una tasa anual promedio de 9,7%, la más alta entre
los sectores analizados. El sector de cárnicos emplea a 16.837 personas, generando 3,5% del
empleo industrial. Entre 1.992 y 2.003, el empleo de la actividad aumentó un 3% anual, crecimiento
que fue superior en los últimos cinco años del período, cuando llegó a 3,5%. Concretamente, el
sector de los procesados cárnicos presentó una producción total aproximada en el año 2.001 de
92.455 toneladas y 238,5 millones de dólares.

Principales productos de la industria Colombiana
Carnes frias preparadas,
embutidas

Otros
Salchichas

Jamon

5%

6%

Carnes frias
preparadas, no
embutidas

8%
8%

31%

9%

Chorizos y
longanizas

10%

23%

Salchichon

Mortadelas
ANALISIS DE RIESGOS, IDENTIFICACION Y CONTROL DE PUNTOS CRITICOS PARA LA
ELABORACIÓN DE PRODUCTOS CÁRNICOS
La Organización Mundial de la Salud (OMS) estima que cientos de miles de personas en el mundo
padecen enfermedades causadas por la contaminación de los alimentos, además de los riesgos a la
salud; esto pone en peligro el bienestar financiero de los establecimientos fabricantes de alimentos
alrededor del mundo, perjudica al comercio y el turismo, ocasiona pérdidas de ingresos, desempleo
y demandas. Los sistemas de control de higiene y calidad de los productos alimenticios surgen con
los objetivos de evitar la producción de enfermedades transmitidas por alimentos (ETA) y afrontar
con mayor competitividad la globalización de los mercados. Este entorno exige por lo tanto un
cambio en el control de los productos alimentarios, que implica pasar de los tradicionales controles
aleatorios, a un sistema de autocontrol para el aseguramiento de la calidad del producto final. Hoy
día esa vigilancia tiene que incluir todas las fases de la cadena agroalimentaria desde el productor
hasta el momento que el alimento llega a la mesa para ser consumido.
Nace así el Análisis de Peligros y Puntos Críticos de Control (HACCP), reconocido mundialmente
como un enfoque sistemático y preventivo que considera los peligros biológicos, químicos y físicos
mediante la anticipación y la prevención, en lugar de la inspección del producto final. Todo sistema
de HACCP es capaz de adaptarse a cambios tales como los progresos en el diseño del equipo o en
los procedimientos de elaboración o las novedades tecnológicas. Este sistema de carácter
preventivo está enfocado hacia el control de las etapas del proceso que son críticas para la
producción de alimentos inocuos, en lugar de depender exclusivamente de la verificación de
cumplimiento de los requisitos normativos establecidos.
Entre las ventajas de este sistema, además de la mayor inocuidad de los alimentos, figuran un mejor
aprovechamiento de los recursos, una respuesta más oportuna a los problemas, puede facilitar la
inspección por parte de las autoridades fiscalizadoras y promover el comercio internacional al
aumentar la confianza en la inocuidad de los alimentos. Además, la aplicación de este sistema
impulsa el desarrollo de tres actividades asociadas con la normalización: las normas sobre
productos, los procedimientos de análisis de laboratorio para comprobar el cumplimiento de las
normas, lo cual conlleva la necesidad de asegurar la calidad de los laboratorios de pruebas y
ensayos y, finalmente, las normas y los procedimientos de auditoría de sistemas, con el propósito de
comprobar el correcto diseño y aplicación del sistema HACCP en cada industria.
El análisis de riesgos, identificación y puntos críticos de control proporciona 7 principios que son la
base en la cual puede apoyarse el industrial para aplicar este método de control de calidad en el
procesamiento de un alimento, para nuestro caso productos cárnicos. Cada principio es una etapa
dirigida hacia la obtención de productos de calidad.
Los 7 principios del análisis de riesgos identificación y control de puntos críticos de control fueron
aplicación a la obtención de productos cárnicos en el aula móvil del SENA, y comprenden los
siguientes pasos:

Identificar los riesgos ó peligros

Determinar los puntos criticos de control
Establecer especificaciones para cada punto
critico de control
Monitorear cada punto critico de control

Establecer acciones correctivas

Establecer procedimientos de registro

Establecer procediemientos de verificacion
1. IDENTIFICACIÓN DE LOS REISGOS O PELIGROS PARA CADA ETAPA DEL PROCESO

MATERIA PRIMA
-

Carne:
RIESGO
Físico
Contaminación con materia
extraña por parte del personal

Microbiológico
Químico
Contaminación de origen
Residuos de medicamentos
Contaminación en el sacrificio
Presencia de compuestos
Contaminación en el transporte
tóxicos
Contaminación por el personal
Medidas preventivas
Realizar los análisis de plataforma para evitar trabajar con carne de mala calidad y evitar
contaminaciones cruzadas. No utilizar carne de dudosa procedencia, preferiblemente utilizar carne
certificada y llevar un registro o historial del proveedor y de los análisis practicados.
-

Especias y aditivos:

Microbiológico
Contaminación por el personal

RIESGO
Físico
Contaminación por materia extraña
Impurezas

Químico
Disfunción de los
componentes activos a
consecuencia de la fecha de
vencimiento

Medidas preventivas
Llevar un registro microbiológico y fisicoquímico, se debe pedir al proveedor copia de los análisis de
sus productos. Llevar un control de proveedores.
-

Agua:
RIESGO
Físico
Contaminación con materia extraña
Uso de agua no potable

Microbiológico
Químico
Uso de agua no potable
Presencia de metales pesados
Contaminación por
y sustancias toxicas
microorganismos patógenos
Medidas preventivas
Usar únicamente agua potable, realizar análisis periódicos al agua que se almacena o al agua que se
suministra a los procesos para comprobar su potabilidad, llevar registros o controles.
TROCEADO O PICADO
RIESGO
Microbiológico
Físico
Contaminación microbiológica por mal lavado de
Contaminación con materia extraña por parte del
equipos y utensilios
personal
Contaminación cruzada
Contaminación por parte del personal
Medidas preventivas
Debida limpieza y desinfección de equipos, Evitar contaminación cruzada, Personal responsable con
confía, tapaboca, bata y botas, Cumplir con las BPM y Llevar registros de control de limpieza de los
equipos.
LAVADO
RIESGO
Microbiológico
Químico
Contaminación con microorganismos patógenos
Lavado y enjuague deficiente de residuos de
debido al uso de agua no potable
detergentes y/o desinfectantes
Medidas preventivas
Empleo de agua potable en todos los procesos, Registro sobre el uso de detergentes y desinfectantes,
Enjuague efectivo, cumplir las BPM.
DESCONGELACIÓN
RIESGO
Microbiológico
Químico
Desarrollo de microorganismos
Alteración del pH
Contaminación por parte del personal
Alteración de la estructura de la carne
Contaminación cruzada
Contaminación por parte de los equipos
Medidas preventivas
Evitar descongelar a temperatura ambiente y al aire libre, No poner la carne sobre utensilios que no
estén limpios y desinfectados de preferencia de acero inoxidable, Evitar la acumulación de agua para
impedir contaminación cruzada, Controlar temperaturas y pH, No recongelar la carne.
MOLIDO Y MEZCLADO

Microbiológico
Contaminación por parte del

RIESGO
Físico
Contaminación con materia extraña

Químico
Desnaturalización de la proteína
equipo y utensilios
por parte del personal
Empleo de materias primas no
Contaminación por parte del Elevación de la temperatura y
autorizadas o en exceso
personal
rompimiento de la emulsión
Medidas preventivas
Trabajar con equipos y utensilios limpios y desinfectados, El personal responsable debe contar con bata,
botas, cofia y tapabocas, Cumplir con las BPM, Controlar la temperatura mediante el uso de hielo o agua
fría potable, Emplear aditivos autorizados por la norma y en las cantidades establecidas.
EMBUTIDO Y ATADO
RIESGO
Microbiológico
Físico
Contaminación cruzada
Contaminación con materia extraña por parte del
Contaminación por parte del equipo
personal
Desarrollo de microorganismos por bolsas de aire
en el embutido
Empleo de tripas naturales
Medidas preventivas
Equipo perfectamente limpio y desinfectado sin trazas de químicos, Evitar embutir y dejar aire en la tripa,
Uso de tripas de proveedores certificados en el caso de las naturales, Se recomienda un embutido al
vacio, Aplicación de las BPM.
ESCALDADO Y COCCIÓN
RIESGO
Microbiológico
Físico
Elevada carga microbiana
Contaminación con materia extraña
Supervivencia de bacterias
Medidas preventivas
Limpieza y desinfección eficiente de equipos y utensilios, Cambiar el agua empelada para escaldado y
que sea agua potable, Control de la calidad de la materia prima, Contar con registros e instrumentos de
control de microorganismos, temperaturas, entre otros.
AHUMADO
RIESGO
Microbiológico
Físico
Contaminación cruzada
Suciedad y materia
Supervivencia de bacterias por proveniente del ahumador
no
alcanzar
tiempo
y
temperatura adecuada

Químico
extraña Empleo de maderas
residuos extraños

con
Medidas preventivas
Uso de maderas que no contengas residuos extraños que no deban estar presentes en los alimentos y
puedan incorporarse en el producto, Mantenimiento constante al equipo, Contar con manuales d
operación y programas de mantenimiento.
SECADO
RIESGO
Microbiológico
Físico
Desarrollo de microorganismos
Incorporación de materia extraña
Contaminación por el medio ambiente al tener Contaminación cruzada
temperaturas elevadas, humedad alta, ventilación
insuficiente.
Medidas preventivas
Evitar trabajar al aire libre se debe tener una cámara con controles de temperatura, humedad y
ventilación, Analizar periódicamente el proceso, Aplicar BPM, Realizar mantenimiento.
ENFRIAMIENTO
RIESGO
Microbiológico
Físico
Contaminación cruzada
No alcanzar la temperatura adecuada
Contaminación por mal manejo de parte del Daño del producto debido al manejo
personal manipulador
Incorporación de materia extraña
Medidas preventivas
Alcanzar temperatura entre 4 y 6 ºC para general el choque térmico y destruir los microorganismos
patógenos además de generar un enfriado rápido, Cambiar constantemente el agua y hielo que se utiliza,
Tener control sobre tiempo y temperatura, Llevar registros, Aplicar BPM.
ALMACENAMIENTO
RIESGO
Físico
Contaminación con materia extraña

Microbiológico
Químico
Contaminación cruzada
Daño del producto por una
Contaminación por el mal
congelación excesiva
manejo del producto y por parte
(oscurecimiento de la carne,
del personal
quemadura)
Medidas preventivas
Evitar almacenar producto terminado con materia primas o producto en proceso para que no haya
contaminación cruzada, Controlar temperaturas de refrigeración y congelación, Transporte adecuado y
acondicionado, Mantenimiento sistemas de refrigeración y transporte, Aplicar BPM.
2. DETERMIANCIÓN DE LOS PUNTOS CRITICOS DE CONTROL
Para evaluar los puntos criticos de control (PCC) Jouve/Ilsi (citado por Zarco, 1993) propuso en 1991
árboles de decisiones sobre materia prima en las fases del proceso y producto intermedio En este
caso únicamente fue necesario utilizar los dos primeros. Los puntos críticos de control se clasificaron
como PCC-1 cuando se elimina totalmente el riesgo y PCC-2 cuando se reduce parcialmente o se
tiene la posibilidad de ser controlado.
Modificar la etapa, el
proceso o el producto

P1: ¿Existen medidas preventivas para
este peligro?
No
Si

Elimina esta etapa el peligro o
lo reduce a un nivel aceptable?

Si

No

P2: ¿Elimina esta etapa el peligro o lo
reduce a un nivel aceptable?

No es un
PCC

FIN

No
Si
P3: ¿Puede tener lugar una
contaminación o aumentar el peligro
hasta un nivelaceptable?
Si

No

No es un
PCC

P4: ¿Puede una etapa posterior
eliminar el peligro o reducirlo hasta un
nivelaceptable?
Si

No es un
PCC

FIN

No

FIN

PUNTO CRÍTICO
DE
CONTROL
Identificación de los puntos críticos de control para cada etapa de los procesos:
MATERIA PRIMA:
¿Puede contenr la carne el peligro o
riesgo
(Fisico,
quimico
o
microbiologico) a niveles peligrosos
para el consumidor?

SI
NO

¿Puede
el
proceso,
inlcuido
garantizar la reduccion del peligro o
riesgo hasta un nivel considerado
como aceptable o seguro?

La calidad de la carne se considera
como un PCC 2

PROCESO:
-

Recepción de la carne:

¿La recepcion de la carne puede
permitir la contaminacion del producto
con el agente de peligro o riesgo, o
permitir que este aumente hasta un
nivel nocivo?
SI
NO

¿El proceso posterior garantizara la
reduccion del peligro o riesgo hasta
un nivel considerado como aceptable
o seguro?

Esta etapa debe ser considerada
como un PCC 2 para el reisgo o
peligro considerado
-

Descongelación:

¿La descongelacion de la carne
puede permitir la contaminacion del
producto con el agente de peligro o
riesgo, o permitir que este aumente
hasta un nivel nocivo?
SI
SI

¿El proceso posterior garantizara la
reduccion del peligro o riesgo hasta
un nivel considerado como aceptable
o seguro?

-

Esta etapa no es considerada como
un PCC

Lavado de la carne:

¿La operacion de lavado de la carne
puede permitir la contaminacion del
producto con el agente de peligro o
riesgo, o permitir que este aumente
hasta un nivel nocivo?
NO
SI

¿Se pretende con esta etapa elimnar ,
inhibir o prevenir la contaminacion
y/o el aumento del peligro o riesgo
hasta un nivel considerado como
aceptable o seguro?

Esta etapa debe ser considerada
como no PCC 2 para el riesgo o
peligro considerado
-

Troceado o picado:

¿La operacion de troceado o picado
puede permitir la contaminacion del
producto con el agente de peligro o
riesgo, o permitir que este aumente
hasta un nivel nocivo?
SI
NO

¿El proceso posterior garantizara la
reduccion del peligro o riesgo hasta
un nivel considerado como aceptable
o seguro?

-

Esta etapa debe ser considerada
como un PCC 2 para el riesgo o
peligro considerado

Molido y mezclado:

¿La operacion de molido y mezclado
puede permitir la contaminacion del
producto con el agente de peligro o
riesgo, o permitir que este aumente
hasta un nivel nocivo?
SI
NO

¿El proceso posterior garantizara la
reduccion del peligro o riesgo hasta
un nivel considerado como aceptable
o seguro?

Esta etapa debe ser considerada
como un PCC 2 para el riesgo o
peligro considerado
-

Embutido y atado:

¿La operacion de embutido o atado
puede permitir la contaminacion del
producto con el agente de peligro o
riesgo, o permitir que este aumente
hasta un nivel nocivo?
NO

¿Se pretende con esta etapa elimnar ,
inhibir o prevenir la contaminacion
y/o el aumento del peligro o riesgo
hasta un nivel considerado como
aceptable o seguro?

-

SI

Esta etapa debe ser considerada
como un PCC 2 para el riesgo o
peligro considerado

Secado:

¿La operacion de secado puede
permitir la contaminacion del producto
con el agente de peligro o riesgo, o
permitir que este aumente hasta un
nivel nocivo?
SI
NO

¿El proceso posterior garantizara la
reduccion del peligro o riesgo hasta
un nivel considerado como aceptable
o seguro?

Esta etapa debe ser considerada
como un PCC 2 para el riesgo o
peligro considerado
-

Escaldado y cocción:

¿El escaldado y coccion puede
permitir la contaminacion del producto
con el agente de peligro o riesgo, o
permitir que este aumente hasta un
nivel nocivo?
NO

¿Se pretende con esta etapa elimnar ,
inhibir o prevenir la contaminacion
y/o el aumento del peligro o riesgo
hasta un nivel considerado como
aceptable o seguro?

-

SI

Esta etapa debe ser considerada
como un PCC 1 para el riesgo o
peligro considerado

Ahumado:

¿El ahumado puede permitir la
contaminacion del producto con el
agente de peligro o riesgo, o permitir
que este aumente hasta un nivel
nocivo?
NO

¿Se pretende con esta etapa elimnar ,
inhibir o prevenir la contaminacion
y/o el aumento del peligro o riesgo
hasta un nivel considerado como
aceptable o seguro?

SI

Esta etapa debe ser considerada
como un PCC 1 para el riesgo o
peligro considerado
-

Enfriamiento:

¿El enfriamiento puede permitir la
contaminacion del producto con el
agente de peligro o riesgo, o permitir
que este aumente hasta un nivel
nocivo?
SI

¿Se pretende con esta etapa elimnar ,
inhibir o prevenir la contaminacion
y/o el aumento del peligro o riesgo
hasta un nivel considerado como
aceptable o seguro?

-

SI

Esta etapa debe ser considerada
como un PCC 2 para el riesgo o
peligro considerado

Almacenamiento:

¿El almacenamiento puede permitir la
contaminacion del producto con el
agente de peligro o riesgo, o permitir
que este aumente hasta un nivel
nocivo?
SI

¿Se pretende con esta etapa elimnar ,
inhibir o prevenir la contaminacion
y/o el aumento del peligro o riesgo
hasta un nivel considerado como
aceptable o seguro?

SI

Esta etapa debe ser considerada
como un PCC 2 para el riesgo o
peligro considerado
DIAGRAMAS DE BLOQUE CON PUNTOS CRITICOS DE CONTROL DE LOS PRODUCTOS
CARNICOS OBTENIDOS EN EL AULA MOVIL DEL SENA

-

Butifarra cervecera:

Base de cálculo: 2 Kg
Materia Prima
Porcentaje (%)
Cantidad (g)
Carne de res
27
540
Carne de cerdo
37
740
Aceite de cocina
8
160
Aislado de soya
10
200
Hielo
18
240
TOTAL
100%
2000 g
* C.R.H = 1:4, para prepararlo se toman 34 g de aislado y se adiciona 136 ml de agua
Aditivos e insumos de acuerdo a la NTC 1325 (% sobre Masa cruda)
Aditivo y/o insumo
Sal
Nitral
Fosfato
Condimento Génova
Pimienta en polvo
Ají
Cebolla cabezona
Ajo natural
Acido ascórbico
Nuez moscada
Leche en polvo
Colorante

Porcentaje (%)
1.7
0.3
0.5
1
0.2
0.5
1
0.2
0.05
0.05
1.8
0.1

Cantidad (g)
34
6
10
20
4
10
20
4
1.0
1.0
36
2c.c.
Proceso:
- Adecuación de materia prima: Retirar hueso y exceso de cartílago y grasa de la carne de res y
cerdo, retirar el cuero del tocino. Trocear la carne y la grasa de forma manual con cuchillo de
hoja ancha.
- Molido: Moler la carne por separado con el disco pequeño (5mm). Para evitar que la carne se
caliente se puede adicionar un 1/4 del hielo de formula en este proceso.
- Preparar emulsión: En esta operación se debe obtener una pasta suave y homogénea. Los
ingredientes se deben adicionar en un orden secuencial así: Carne más sal y sales curantes
mezcladas, más hielo en escamas (1/3), más fosfatos, más proteínas no cárnicas, más 1/3 del
hielo, más condimentos, más la grasa molida, más humos condensados, más 1/3 del hielo y por
último el ácido ascórbico vehiculizado en agua (1 gr acido ascórbico en 20 c.c. de agua). Esta
operación se hace de forma manual por tiempo de 5 minutos
- Embutido: En tripa natural de cerdo de diámetro 30 -32 mm y amarrar en forma de bolas de 4 – 5
cm de longitud.
- Escaldado: En agua a 75°C hasta que obtengan una temperatura interna de 70°C
- Choque térmico: Agua con hielo Temperatura de 0°C
- Refrigerar. Su vida útil es de 8 a 10 días.

El proceso se resume en el diagrama de bloques 1 (Butifarra cervecera).
Planta de Sacrificio

DIAGRAMA DE BLOQUES 1:
BUTIFARRA CERVECERA

Recepción de la
materia prima
Materia prima
en planta

Utensilios

Adecuación de la
carne

Hueso, cartílago,
carne no apta

Carne apta
Pesado de la carne e
ingredientes
Cantidad
adecuada de M.P’s

Utensilios

Troceado de
carne
Carne
troceada

Hielo

Molido de carne
Masa cárnica

Condimentos y
aceite

Preparación de
la emulsión
Emulsión

Tripa natural de
cerdo

Embutido
Butifarra
embutida
Porcionado

Butifarra en
porciones
Agua a altas T

Agua fría y hielo

Escaldado y
choque térmico
Producto terminado

Almacenamiento
Clientes

Agua residual
-

Hamburguesa americana:

Base de cálculo: 2 Kg
Materia Prima
Porcentaje (%)
Cantidad (g)
Carne de res
40
800
Carne de cerdo
35
700
Tocino
8
160
Aislado soya*
7
140
Hielo
10
200
TOTAL
100%
2000 g
* C.R.H = 1:4, para prepararlo se toman 34 g de texturizado y se adiciona 136 ml de agua

Aditivos e insumos de acuerdo a la NTC 1325 (% sobre Masa cruda)
Aditivo y/o insumo
Sal
Nitral
Fosfato
Condimento hamburguesa
Pimienta en polvo
Mostaza
Cebolla cabezona
Ajo natural
Acido ascórbico
Comino

Porcentaje (%)
1.7
0.3
0.2
1
0.1
0.5
0.3
0.3
0.05
0.2

Cantidad (g)
34
6
4
20
2
10
6
6
1.0
4
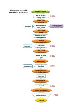
Proceso:
-

Adecuación de materia prima. Retirar hueso y exceso de cartílago y grasa de la carne de res y
cerdo, retirar el cuero del tocino. Trocear la carne y la grasa de forma manual en cubos de 5 cm
con cuchillo de hoja ancha.

-

Molido. Moler la carne y la grasa por separado con el disco grande (10 mm). Para evitar que la
carne se caliente se puede adicionar un 1/2 del hielo de formula en este proceso.

-

Mezclado. Mezclar la carne de res, de cerdo y la grasa, agregar el aislado de soya hidratado en
agua, vehiculizar el fosfato con la sal y los demás ingredientes sólidos excepto el ácido
ascórbico. Mezclar bien incorporando de a poco el hielo para evitar que se caliente. Adicionar
por último el ácido ascórbico.

-

Moldear. Formar las hamburguesas redondas o cuadradas de 90 a 100 g

-

Ahumado.

-

Empacar. En bandejas recubiertas de vitafilm o en empaque al vacio. Tener la precaución de
poner papel parafinado o polietileno entre cada hamburguesa.

-

Conservación. Congeladas de 10 -15 días.

El proceso se resume en el diagrama de bloques 2 (Hamburguesa americana).
DIAGRAMA DE BLOQUES 2:
HAMBUERGUESA AMERICANA

Planta de Sacrificio
Recepción de la
materia prima
Materia prima
en planta

Utensilios

Adecuación de la
carne y grasa
Carne y grasa
aptas
Pesado de la carne,
grasa e ingredientes
Cantidad
adecuada de M.Ps

Utensilios

Troceado de
carne y grasa

Carne y grasa
troceada
Molido de carne
y grasa
Masa cárnica
Condimentos

Mezclado

Masa homogénea
de Hamburguesa
Moldeado
Hamburguesa
moldeada

Ahumado
Producto terminado
Almacenamiento
Clientes

Hueso, cartílago,
grasa no apta
-

Chorizo antioqueño:

Base de cálculo: 2 Kg
Materia Prima
Porcentaje (%)
Cantidad (g)
Carne de res
40
800
Carne de cerdo
30
600
Tocino sin cuero
10
200
Aislado de soya*
10
200
Hielo / Agua fría
10
200
TOTAL
100%
2000 g
* C.R.H = 1:4, para prepararlo se toman 34 g de texturizado y se adiciona 136 ml de agua

Aditivos e insumos de acuerdo a la NTC 1325 (% sobre Masa cruda)
Aditivo y/o insumo
Sal
Nitral
Fosfato
Glutamato
Pimienta en polvo
Cebolla larga
Ajo natural
Acido ascórbico
Comino
Condimento chorizo
Azúcar
Nuez moscada
Colorante
Humo líquido

Porcentaje (%)
1.7
0.3
0.3
0.1
0.05
3
0.4
0.05
0.08
1
0.1
0.05
0.1
0.1

Cantidad (g)
34
6
6
2
1.0
60
8
1.0
1.6
20
2
1.0
2 c.c
2 c.c.
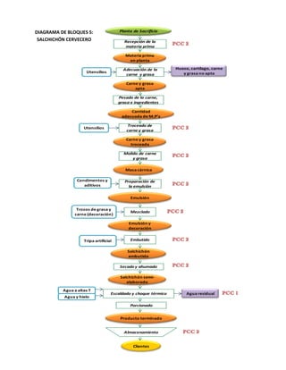
Proceso
-

Adecuación de materia prima. Retirar hueso y exceso de cartílago y grasa de la carne de res y
cerdo, retirar el cuero del tocino. Trocear la carne y la grasa de forma manual en cubos de 5 cm
con cuchillo de hoja ancha.

-

Molido. Moler la carne y la grasa por separado con el disco grande (10 mm) junto con las
especias frescas. Para evitar que la carne se caliente se puede adicionar un 1/2 del hielo de
formula en este proceso.

-

Mezclado. Mezclar la carne de res, de cerdo y la grasa, agregar el aislado de soya hidratado en
agua, vehiculizar el fosfato con la sal y los demás ingredientes sólidos excepto el ácido
ascórbico. Mezclar bien incorporando de a poco el hielo para evitar que se caliente. Por último el
ácido ascórbico.

-

Embutido. En tripa natural de cerdo y amarrar de 10 –12 cm de longitud. También puede
emplear tripa de colágeno.

-

Ahumar. 30 minutos

-

Reposo. 15 minutos

-

Individualizar, limpiar, empacar, refrigerar, comercializar.

El proceso se resume en el diagrama de bloques 3 (Chorizo antioqueño)
DIAGRAMA DE BLOQUES 3:
CHORIZO ANTIOQUEÑO

Planta de Sacrificio
Recepción de la
materia prima
Materia prima
en planta

Utensilios

Adecuación de la
carne y grasa
Carne y grasa
aptas
Pesado de la carne,
grasa e ingredientes
Cantidad
adecuada de M.P¨s

Utensilios

Troceado de
carne y grasa
Carne y grasa
troceada
Molido de carne
y grasa
Masa cárnica

Condimentos

Mezclado
Masa homogénea
de chorizo

Tripa artificial

Embutido
Chorizo
embutido
Porcionado
Chorizo en
porciones

Ahumado
Producto terminado
Almacenamiento
Clientes

Hueso, cartílago,
grasa no apta
-

Longaniza autóctona:

Base de cálculo: 2 Kg
Materia Prima
Carne de cerdo pulpa
Tocino sin cuero
TOTAL

Porcentaje (%)
87.5
12.5
100%

Cantidad (g)
1750
250
2000 g

Aditivos e insumos de acuerdo a la NTC 1325 (% sobre Masa cruda)
Aditivo y/o insumo
Sal
Nitral
Fosfato
Glutamato
Pimienta en polvo
Cebolla larga
Ajo natural
Acido ascórbico
Comino
Condimento longaniza
Nuez moscada
Tomillo
Orégano
Laurel
Perejil liso

Porcentaje (%)
1.5
0.3
0.3
0.1
0.2
5
0.5
0.05
0.1
1
0.1
0.2
0.2
0.2
0.2

Cantidad (g)
30
6
6
2
4
100
10
1.0
2
20
2
4
4
4
4

Proceso
-

-

Adecuación de materia prima. Retirar hueso y exceso de cartílago y grasa de la carne de
cerdo, retirar el cuero del tocino. Trocear la carne y la grasa de forma manual en cubos de
1.5cm a 2 cm de lado con cuchillo de hoja ancha. Cebolla y ajo natural cortados finamente.
Mezclado. Mezclar la carne de cerdo, vehiculizar el fosfato con la sal y los demás
ingredientes sólidos excepto el ácido ascórbico. Mezclar el tomillo, orégano, perejil y laurel
picados. Adicionar el vino, el achiote y por último el ácido ascórbico disuelto en 20 c.c. de
agua.
Embutido. En tripa natural de cerdo de diámetro 26-28 mm
Ahumar. 30 minutos
Reposo. 15 minutos
Empacar, refrigerar y comercializar

El proceso se resume en el diagrama de bloques 4 (Longaniza autóctona)
DIAGRAMA DE BLOQUES 4:
LONGANIZA AUTOCTONA

Planta de Sacrificio
Recepción
Materia Prima

Carne en
planta
Utensilios

Adecuación de Carne

Hueso, cartílago,
grasa, cuero del
tocino

Carne apta
Pesado de la carne,
grasa e ingredientes

Cantidad
adecuada de M.P¨s
Troceado

Cartílago, grasa

Carne a
procesar
Condimentos

Mezclado
Pasta
homogenea

Tripa natural
de cerdo,
26-28 mm

Embutido
Embutido
cárnico
Ahumado
Longaniza
Porcionado

Longaniza
Porcionada
Enfriamiento
Producto
terminado

Almacenamiento
Clientes

Humedad
-

Salchichón cervecero:

Base de cálculo: 2 Kg
Materia Prima
Porcentaje (%)
Cantidad (g)
Carne de res
35
700
Carne de cerdo
25
500
Grasa
12
240
Aislado de soya*
10
200
Hielo
18
360
TOTAL
100%
2000 g
* C.R.H = 1:4, para prepararlo se toman 34 g de texturizado y se adiciona 136 ml de agua

Aditivos e insumos de acuerdo a la NTC 1325 (% sobre Masa cruda)
Aditivo y/o insumo
Sal
Nitral
Fosfato
Condimento salchichón
Pimienta en polvo
Comino en polvo
Ajo natural
Nuez moscada
Acido ascórbico
Humo liquido
Colorante

Porcentaje (%)
1.7
0.3
0.5
1
0.2
0.1
0.3
0.05
0.05
0.1
0.1

Cantidad (g)
34
6
10
20
4
2
6
1.0
1.0
2 c.c.
2 c.c.
Proceso
-

Adecuación de materia prima. Retirar hueso y exceso de cartílago y grasa de la carne de res y
cerdo, retirar el cuero del tocino. Trocear la carne y la grasa de forma manual con cuchillo de
hoja ancha. Dejar el 50% del tocino y el 30% de la carne de cerdo para cortar en cubitos para
que sirva para el decorado.

-

Molido. Moler la carne y la grasa por separado, dos veces con el disco pequeño (5mm). Para
evitar que la carne se caliente se puede adicionar un 1/3 del hielo de formula en este proceso.

-

Preparar emulsión. En esta operación se debe obtener una pasta suave y homogénea. Los
ingredientes se deben adicionar en un orden secuencial así: Carne más sal y sales curantes
mezcladas, más hielo en escamas (1/3), más fosfatos, más proteínas no cárnicas, más 1/3 del
hielo, más condimentos, más la grasa molida, más humos condensados, más 1/3 del hielo y por
último el ácido ascórbico vehiculizado en agua (1 gr acido ascórbico en 20 c.c. de agua). Esta
operación no debe durar más de 10 minutos.

-

Mezclado. Mezclar la emulsión con la carne para decorar (por 1 minuto)

-

Embutido. Usar tripa de fibrosa de 50 – 60 mm de diámetro, previamente hidratada en agua tibia
por 20 minutos. Se deben desalojar las cámaras de aire con aguja previamente desinfectada.

-

Secado y ahumado. 55 – 60°C por 1 hora.

-

Escaldado. En agua a 75°C hasta que obtengan una temperatura interna de 70°C

-

Choque térmico. Agua con hielo Temperatura de 0°C

-

Refrigerar. Su vida útil es de 20 días

El proceso se resume en el diagrama de bloques 5 (Salchichón cervecero):
Planta de Sacrificio

DIAGRAMA DE BLOQUES 5:
SALCHICHÓN CERVECERO

Recepción de la
materia prima
Materia prima
en planta
Adecuación de la
carne y grasa

Utensilios

Hueso, cartílago, carne
y grasa no apta

Carne y grasa
apta

Pesado de la carne,
grasa e ingredientes
Cantidad
adecuada de M.P’s
Troceado de
carne y grasa

Utensilios

Carne y grasa
troceada

Molido de carne
y grasa
Masa cárnica
Condimentos y
aditivos

Preparación de
la emulsión
Emulsión

Trozos de grasa y
carne (decoración)

Mezclado
Emulsión y
decoración

Tripa artificial

Embutido
Salchichón
embutido
Secado y ahumado
Salchichón semielaborado

Agua a altas T
Agua y hielo

Escaldado y choque térmico
Porcionado
Producto terminado

Almacenamiento
Clientes

Agua residual
-

Mortadela:

Base de cálculo: 2 Kg
Materia Prima
Porcentaje (%)
Cantidad (g)
Carne de res
24
480
Carne de cerdo
20
400
Hielo
25
500
Grasa
13
260
Aislado de soya*
10
200
Almidón o harina trigo
8
160
TOTAL
100%
2000 g
* C.R.H = 1:4, para prepararlo se toman 34 g de texturizado y se adiciona 136 ml de agua

Aditivos e insumos de acuerdo a la NTC 1325 (% sobre Masa cruda)
Aditivo y/o insumo
Sal
Nitral
Fosfato
Condimento mortadela
Pimienta
Ajo natural
Nuez moscada
Acido ascórbico
Humo liquido
Colorante (rojo)
Jengibre

Porcentaje (%)
1.7
0.3
0.5
1
0.1
0.4
0.07
0.05
0.1
0.1
0.1

Cantidad (g)
34
6
10
20
2
8
1.4
1.0
2 c.c.
2 c.c.
2
Proceso
-

Adecuación de materia prima. Retirar hueso y exceso de cartílago y grasa de la carne de res y
cerdo, retirar el cuero del tocino. Trocear la carne de forma manual con cuchillo de hoja ancha.

-

Molido. Moler la carne dos veces con el disco pequeño (5mm). Para evitar que la carne se
caliente se puede adicionar un 1/4 del hielo de formula en este proceso.

-

Preparar emulsión. En esta operación se debe obtener una pasta suave y homogénea. Los
ingredientes se deben adicionar en un orden secuencial así: Carne más sal y sales curantes
mezcladas, más hielo en escamas (1/4), más fosfatos, más proteínas no cárnicas, más 1/4 del
hielo, más condimentos, más la grasa molida, más humos condensados, más almidones, más
1/4 del hielo y por último el ácido ascórbico vehiculizado en agua (1 gr acido ascórbico en 20 c.c.
de agua). Esta operación no debe durar más de 10 minutos.

-

Embutido. Usar tripa de fibrosa o poliamida de 95 a 110 mm de diámetro, previamente hidratada
para el caso de la fibrosa en agua tibia por 20 minutos. Se deben desalojar las cámaras de aire
con aguja previamente desinfectada.

-

Escaldado. En agua a 75°C hasta que obtengan una temperatura interna de 70°C

-

Choque térmico. Agua con hielo Temperatura de 0°C

-

Reposo en refrigeración a 4°C.

-

Tajar. En rodajas de 3.5 a 4 mm de espesor

-

Empaque. En bolsas preformadas al vacio de 250 a 500 gr

-

Almacenamiento. En refrigeración 1-4°C por 20 – 30 días

El proceso se resume en el diagrama de bloques 6 (Mortadela):
DIAGRAMA DE BLOQUES 6:
MORTADELA

Planta de Sacrificio
Recepción de la
materia prima
Materia prima
en planta

Utensilios

Adecuación de la
carne

Hueso, cartílago,
grasa no apta

Carne apta
Pesado de la carne e
ingredientes
Cantidad
adecuada de M.P¨s
Utensilios

Troceado de
carne
Carne
troceada

Hielo

Molido de carne
Masa cárnica

Condimentos

Preparación de
la emulsión
Emulsión

Poliamida

Embutido y
atado
Mortadela
embutida

Agua a altas
temperaturas

Escaldado

Agua residual

Mortadela
escaldada
Agua fría y
hielo

Choque térmico
Porcionado
Producto terminado
Almacenamiento
Clientes

Agua residual
-

Salchicha súper perro económica:

Base de cálculo: 2 Kg
Materia Prima
Porcentaje (%)
Cantidad (g)
Carne de res
20
400
Carne de cerdo
20
400
Grasa de cerdo
15
300
Aislado de soya*
10
200
Harina de trigo
5
100
Hielo
30
600
TOTAL
100%
2000 g
* C.R.H = 1:4, para prepararlo se toman 34 g de texturizado y se adiciona 136 ml de agua

Aditivos e insumos de acuerdo a la NTC 1325 (% sobre Masa cruda)
Aditivo y/o insumo
Sal
Nitral
Fosfato
Condimento salchicha
Ajo natural
Acido ascórbico
Leche en polvo
Colorante rojo

Porcentaje (%)
1.7
0.3
0.5
1
0.5
0.05
2.5
0.1

Cantidad (g)
34
6
10
20
10
1.0
50
2c.c.
Proceso:
-

Adecuación de materia prima. Retirar hueso y exceso de cartílago y grasa de la carne de res y
cerdo, retirar el cuero del tocino. Trocear la carne y la grasa de forma manual con cuchillo de
hoja ancha.

-

Molido. Moler la carne y la grasa por separado, dos veces con el disco pequeño (5mm). Para
evitar que la carne se caliente se puede adicionar un 1/4 del hielo de formula en este proceso.

-

Preparar emulsión. En esta operación se debe obtener una pasta suave y homogénea. Los
ingredientes se deben adicionar en un orden secuencial así: Carne más sal y sales curantes
mezcladas, más hielo en escamas (1/3), más fosfatos, más proteínas no cárnicas, más 1/3 del
hielo, más condimentos, más leche en polvo, más la grasa molida, más humo condensado y
colorante, más 1/3 del hielo y por último el ácido ascórbico vehiculizado en agua (1 gr acido
ascórbico en 20 c.c. de agua). Esta operación se hace de forma manual por tiempo de 5
minutos

-

Embutido. En tripa de celulosa calibre 28 y amarrar de 16 a 18 cm

-

Escaldado. En agua a 75°C hasta que obtengan una temperatura interna de 70°C (30 min
aproximadamente)

-

Choque térmico. Agua con hielo Temperatura de |0°C

-

Refrigerar. Temperatura de 0 – 5 °C .Su vida útil es de 10 días.

El proceso se resume en el diagrama de bloques 7 (Salchicha súper perro económico):
DIAGRAMA DE BLOQUES 7:
SALCHICHA SUPER PERRO
ECONÓMICA

Planta de Sacrificio
Recepción de la
materia prima
Materia prima
en planta

Utensilios

Adecuación de la
carne y grasa

Hueso, cartílago,
grasa

Carne y grasa
adecuada

Utensilios

Troceado
Carne y grasa
Troceada

Hielo

Molido de la
carne
Carne y grasa
molida

Condimentos,
insumos.

Preparación de
la emulsión
Emulsión

Tripa artificial

Embutido
Salchicha
embutida
Porcionado
Salchicha
porcionada

Agua a altas
temperaturas

Escaldado

Agua residual

Salchicha escaldada

Agua fría y
hielo

Choque térmico
Ahumado
Producto terminado
Almacenamiento
Clientes

Agua residual
Humedad
-

Salchicha suiza:

Base de cálculo: 2 Kg
Materia Prima
Porcentaje (%)
Cantidad (g)
Carne de res pulpa
31
620
Carne de cerdo pulpa
41
820
Aceite de cocina
2
40
Hielo
26
520
TOTAL
100%
2000 g
* C.R.H = 1:4, para prepararlo se toman 34 g de texturizado y se adiciona 136 ml de agua

Aditivos e insumos de acuerdo a la NTC 1325 (% sobre Masa cruda)
Aditivo y/o insumo
Sal
Nitral
Fosfato para embutidos
Condimento salchicha
Cebolla cabezona
Nuez moscada
Pimienta
Acido ascórbico
Leche en polvo
Colorante amarillo

Porcentaje (%)
1.5
0.3
0.5
1
1
0.5
0.5
0.05
2.5
0.1

Cantidad (g)
30
6
10
20
20
10
10
1.0
50
2 c.c.
Proceso:
-

Adecuación de materia prima. Retirar hueso y exceso de cartílago y grasa de la carne de res y
cerdo, retirar el cuero del tocino. Trocear la carne de forma manual con cuchillo de hoja ancha.

-

Molido. Moler la carne, dos veces con el disco pequeño (5mm), junto con ¼ del hielo triturado

-

Preparar emulsión. En esta operación se debe obtener una pasta suave y homogénea. Los
ingredientes se deben adicionar en un orden secuencial así: Carne, aceite más sal y sales
curantes mezcladas, más hielo en escamas (1/3), , más condimentos, más leche en polvo, más
hielo (1/3), más colorante, más 1/3 del hielo y por último el ácido ascórbico vehiculizado en
agua (1 gr acido ascórbico en 20 c.c. de agua). Esta operación se hace de forma manual por
tiempo de 5 minutos

-

Embutido. En tripa natural de cerdo de 30-32 mm y amarrar de 10 cm

-

Escaldado. En agua a 75°C hasta que obtengan una temperatura interna de 70°C (30 min
aproximadamente)

-

Choque térmico. Agua con hielo Temperatura de |0°C, empacar

-

Refrigerar. Temperatura de 0 – 5 °C .Su vida útil es de 8 a 10 días.

El proceso se resume en el diagrama de bloques 8 (Salchicha suiza):
DIAGRAMA DE BLOQUES 8:
SALCHICHA SUIZA

Planta de Sacrificio
Recepción de la
materia prima
Materia prima
en planta

Utensilios

Adecuación de la
carne y grasa

Hueso, cartílago,
grasa

Carne y grasa
adecuada

Utensilios

Troceado
Carne y grasa
Troceada

Hielo

Molido de la
carne
Carne y grasa
molida

Condimentos,
insumos.

Preparación de
la emulsión
Emulsión

Tripa artificial

Embutido
Salchicha
embutida
Porcionado
Salchicha
porcionada

Agua a altas
temperaturas

Escaldado

Agua residual

Salchicha escaldada

Agua fría y
hielo

Choque térmico
Ahumado
Producto terminado
Almacenamiento
Clientes

Agua residual
Humedad
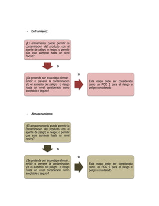
3, 4 y 5. ESTABLECER ESPECIFICACIONES PARA CADA PUNTO CRITICO DE CONTROL,
MONITOREARLO Y ESTABLECER ACCIONES CORRECTIVAS

MATERIA PRIMA
ESPECIFICACIONES
Carne:
Color: Rojo
Olor: Fresco, agradable
Textura: Firme
Temperatura interna:
Carne refrigerada < 6ºC
Carne congelada < -5ºC
pH entre 5.5 y 6.2
Contenido de ufc permitidas

MONITOREO

ACCIONES CORRECTIVAS

En cada lote de carne se
debe realizar análisis
microbiológicos,
fisicoquímicos y sensoriales.

Usar carne dentro de los pH
especificados, si es mayor la
carne empieza proceso de
putrefacción.

Realizar análisis
microbiológicos al agua y
condimentos por lo menos
cada 2 o 3 meses.

Rechazar carne que no
provenga de un matadero
autorizado o que no tenga el
respectivos ello de seguridad.

Especias y condimento
Verificar y mantener en
Libres de materia extraña
bitácora los certificados de
Exigir certificados al proveedor análisis y notificaciones de
cambios en el proceso.
Agua
Potable
Cumplir con especificaciones
sanitarias vigentes

Verificar sistema de registro y
procurar que las primeras
entradas sean las primeras
salidas.
Limpiar y desinfectar
utensilios o equipos usados
para el almacenamiento.

LAVADO:
ESPECIFICACIONES

MONITOREO

Utilizar agua potable y con una Monitoreo de la clase de
temperatura máxima de 15ºC
desinfectante a usar y la
concentración
Empleo de desinfectantes
permitidos por la norma en la
Monitoreo de la calidad del
concentración adecuada
agua
Llevar registros

ACCIONES CORRECTIVAS
Adecuación de la temperatura
de lavado y la concentración y
el tipo de desinfectante usado
Dar un tratamiento al agua
para hacerla apta para el
proceso (Asegurar la
potabilidad)
Practicar BPM
TROCEADO O PICADO:
ESPECIFICACIONES

MONITOREO

ACCIONES CORRECTIVAS

Mantener una temperatura
máxima de 15ºC

Control frecuente de
temperatura.

Uso de agua fría potable y
hielo en escamas o troceado.

Productos emulsionados
máximo un 10% de agua
adicionada para controlar la
humedad final del producto

Contar con registros escritos

Realizar lavado de equipos y
utensilios.

Buenas prácticas de higiene y
manufactura por parte del
personal manipulador

Realizar inspecciones de
higiene y uso de implementos
(gorro, tapabocas, cofia,
botas, entre otros).

Adición de fosfatos.

MOLIDO Y MEZCLADO:
ESPECIFICACIONES

MONITOREO

Mantener una temperatura
máxima de 15ºC

Monitoreo frecuente de la
temperatura

Limpieza del equipo con los
desinfectantes permitidos y en
cantidades controladas

Verificación de las
formulaciones

Emplear en cantidades
adecuadas los ingredientes de
la mezcla

Inspección visual
Monitoreo de las practicas de
higiene

ACCIONES CORRECTIVAS
Adecuar la temperatura
mediante el uso de agua fría o
hielo en escamas
Realizar limpieza y
desinfección dele quipo
Verificar que el personal
responsable cumpla con las
buenas prácticas de higiene y
manufactura

Tiempo adecuado
Registro del proceso de
desinfección de utensilios y
equipos

Aplicar un programa
preventivo en caso de
detectar una formulación
inadecuada
Mantenimiento dele quipo
EMBUTIDO Y ATADO:
ESPECIFICACIONES
Mantener una temperatura
máxima de 15 ºC
Emplear tripas artificiales o en
su defectos tripas naturales
seguras

MONITOREO
Inspección visual
Registro de los proveedores
de tripas
Registro de limpieza y
desinfección

ACCIONES CORRECTIVAS
Adecuar temperatura con
agua fría o hielo en escamas
Verificar funcionamiento del
quipo antes de iniciar proceso
Registro mantenimiento

Embutir de preferencia al
vacio o en su defecto evitar
incorporación de aire en la
tripa
Llenado homogéneo de la
tripa sin exceder su capacidad
Atado inmediato
Limpieza y desinfección dele
quipo y utensilios antes y
después del proceso
Aplicar BPM

ESCALDADO Y COCCIÓN
ESPECIFICACIONES

MONITOREO

Temperatura máxima de agua
a 80ºC y temperatura interna
del producto máximo a 70 ºC

Control de la temperatura del
agua constantemente

Registro de control de
temperaturas

Inspección visual del
productos a medida que
avanza el proceso

Ajustar equipo para operar en
condiciones eficientes

Tiempo de escaldado o
cocción depende del volumen
o tamaño de la pieza
Al finalizar el proceso el
producto debe ser duro y
flexible

Control de la temperatura
interna del producto
constantemente

ACCIONES CORRECTIVAS

Mantenimiento equipo
Cambiar el agua empleada
para un proceso posterior
Uso de agua potable y cambio
de la misma constantemente

Registro de la limpieza y
desinfección del equipo

Aplicar tratamientos al agua
para asegurar la potabilidad

Limpieza y desinfección
equipo con el desinfectante
adecuado y en las cantidades
permitidas

AHUMADO:
ESPECIFICACIONES

MONITOREO

En caliente: Temperatura
entre valores de 50 a 90 ºC

Revisar la temperatura
frecuentemente

Buen funcionamiento del
equipo

Evitar empleo de maderas
resinosas por los residuos en
los alimentos que no son
permitidos

Inspección visual

Mantenimiento del quipo

Revisar equipo antes de
usarlo

Control de tiempo y
temperatura

Limpieza equipo

ACCIONES CORRECTIVAS

Buena ventilación

SECADO:
ESPECIFICACIONES
Temperatura 20 ºC máximo
pH menor a 5.5
Llevar a cabo la operación en
cámaras para permitir el
control de la temperatura y
humedad

MONITOREO
Revisar la temperatura,
humedad y ventilación de la
cámara por lo menso 1 vez al
día

ACCIONES CORRECTIVAS
Asegurar condiciones
ambientales adecuadas
Procurar que los productos
estén a una distancia correcta

Registro de los datos
Inspección visual

Mantenimiento del equipo
ENFRIAMIENTO:
ESPECIFICACIONES

MONITOREO

ACCIONES CORRECTIVAS

Temperatura aproximada
entre 4 y 5 ºC

Registro y control de la
temperatura

Cambo del agua de
enfriamiento

Tiempo según volumen del
producto

Revisión del equipo antes de
uso

Mantenimiento del equipo

Uso de agua fría y con cambio
constante

Inspección visual

Control por medio de registros
del tiempo y temperatura
Verificación de procesos para
asegurar la potabilización del
agua

Si es en cámara evitar
contaminación cruzada
Realizar un choque térmico
adecuado
Agua potable

ALMACENAMIENTO:
ESPECIFICACIONES
En refrigeración temperatura
máxima de 5ºC

MONITOREO

ACCIONES CORRECTIVAS

Control de temperatura de los
productos

Evitar contaminación cruzada
Mantenimiento del equipo

En congelación temperatura
máxima de -6 ºC

Registro del uso y estado de
los equipos usados

Evitar contaminación cruzada

Limpieza y revisión antes de
usarlo

Verificar almacenamiento
inmediato

Inspección visual

Ajustar el equipo para
correcto funcionamiento

Estado perfecto de la cámara
y no usarlo para almacenar
materia primas o producto
intermedio

Aplicar BPM
6. ESTABLECER PROCEDIMIENTOS DE REGISTRO
Es necesario tener registros de control con los resultados de análisis fisicoquímicos y
microbiológicos de materia prima, producto en proceso, producto terminado, mantenimiento de
maquinaria, higiene e instalaciones físicas, para que en algún momento si es necesario puedan
utilizarse a fin de determinar la eficiencia de las medidas preventivas que se estas usando y para
determinar cualquier falla en el proceso.
Los registros son herramientas necesarias para el control de puntos críticos, ya que proporcionan la
información necesaria acerca del comportamiento de materias primas, personal y equipo durante el
proceso, bastando únicamente con revisarlo para determinar rápidamente la acción preventiva o
correctiva según sea el caso. Para la elaboración de los registros es importante educar al operario o
supervisor para que esto registre informaron veraz y concientizarlos que esa información que se
registra es importante para tener bajo control el proceso.
Algunos ejemplos de registros que se podrían llevar a cabo en la realización de productos cárnicos
serian:
Registro de confiabilidad de proveedores
MATERIA PRIMA
Proveedor
Marca
Tamaño lote
Tamaño muestra
Fecha recepción
Observaciones

RESULTADOS, DESCRIPCION Y VALORACION DE
CARACTERISTICAS DE CALIDAD
Informe de evaluación de limpieza
Zona: ___________________________
Realizo: _________________________
Reviso: __________________________
Piso

Pared

Techo

Equipo

Utensilios

Limpieza
Hora de inicio
Hora termino
Valoración
Fecha
Tipo de
desinfectante
Cantidad

Hoja de control para equipos
Equipo: ____________________________

Fecha: __________________________

Temperatura
Hora
Limpieza
Tipo y cantidad
de desinfectante
Fecha ultimo
mantenimiento
Realizo: _____________________________________________
Reviso: _____________________________________________
Evaluacion del producto final
Producto
Lote
Muestra
Inspección visual
Pruebas realizadas
Fecha
Observaciones

Analizo: _______________________________________________
Tiempo: _______________________________________________

Registro de no conformidad de productos termiandos
Producto

Fecha

Cantidad

Defectos y observaciones
7. ESTABLECER PROCEDIMIENTOS DE VERIFICACIÓN
Las hojas de control muestran de manera práctica y resumida las etapas del proceso de la
elaboración de los productos cárnicos donde se señalan los puntos críticos de control, los riesgos
que pueden presentarse en cada etapa, así como las medidas preventivas y correctivas, las
especificaciones o limites y el monitoreo.
Para la aplicación de esta hoja de control primero se debe identificar la etapa del proceso que debe
ser controlada, se determina el nivel de riesgo, es decir, si se considera un PCC1 o un PCC2, se
identifica el tipo de riesgo: físico, químico y/o microbiológico que está involucrado, se establecen las
medidas preventivas para cada uno de los riesgos identificados por etapa, se plantean los puntos a
verificar para tener bajo control el riesgo y se establecen las especificaciones.
Cuando el Sistema de Análisis de Peligros y Puntos Críticos de Control para el proceso de
manufactura de los productos cárnicos se haya implementado, deberá someterse a una verificación
para corroborar que funciona correctamente, que la aplicación práctica responde a lo previsto en el
diseño teórico del sistema y esto debe dar como resultado la ratificación inicial del sistema o su
modificación, si se considera que algunos criterios o acciones no fueron los adecuados o pueda
mejorarse su eficacia. Además debe realizarse una verificación de los PCC rutinariamente en cada
lote, como parte del proceso de producción diario, y una verificación del Programa HACCP cada tres
meses o cuando ocurran cambios en el producto-proceso o se tenga nueva información disponible.
Estas verificaciones, serán realizadas por personal que integra el equipo HACCP. La verificación de
los PCC incluye la revisión del control de los parámetros determinados en cada punto crítico. Una
vez completada la etapa de verificación, debe prepararse un reporte escrito para certificar que el
plan HACCP se está ejecutando tal como fue diseñado. Las desviaciones del plan HACCP deben
estar listadas en el reporte y éstas deben ser discutidas con la Gerencia de la planta. Igualmente
deben estar documentadas las acciones correctivas tomadas en respuesta a cada una de las
desviaciones identificadas.
ETAPA DEL
PROCESO

Recepción de
materia prima
Carne, grasa
Agua

TIPO DE
PCC

PCC2

ESPECIFICACIONES O
LIMITES CRITICOS

Libre de residuos
medicamentos, de
metales pesados, de
sustancias toxicas,
parásitos,
microorganismos
patógenos.
pH entre 5.5 y 6.2
Carne fresca, roja y
refrigerada

MEDIDAS CORRECTIVAS / PREVENTIVAS

No usar carne con pH
altos
Usar carne con rastro
autorizado y sello de
calidad
No usar carne con
cambios en su aspecto
(fuera de lo normal)
Tener un registro y
permitir que las
primeras entradas
sean las primeras
salidas
Proveedor confiable de
aditivos y condimentos
Limpieza y
desinfección de
utensilios de recepción
Uso de agua potable y
verificación de el nivel
de potabilización de la
misma

Si en esta etapa no se
realizan controles
adecuados el producto final
tendrá problemas como:
Enranciamiento: Grasa en
mal estado

MONITOREO

Realizar análisis
fisicoquímico y
microbiológico a
cada recepción o
lote de materia
prima

Al agua y demás
Putrefacción: Carne en mal ingrediente realizar
estado, mala manipulación, análisis por lo
falta de higiene
menso cada 2 o 3
meses
Deficiente cohesión (no
formación emulsión)
Llevar registro de
limpieza y
Cambios en las
desinfección de
propiedades
utensilios
organolépticas (color,
sabor, olor característico)
ETAPA DEL
PROCESO

Lavado

TIPO DE
PCC

PCC2

ESPECIFICACIONES O
LIMITES CRITICOS

Uso de agua potable
Temperatura máxima de
15ºC
Empleo de desinfectantes
permitidos y en
cantidades establecidas
por la norma

MEDIDAS CORRECTIVAS / PREVENTIVAS

Programa escrito sobre
buen uso de
desinfectantes y
detergentes
Programa de
potabilización de agua

Si no se lava
correctamente la carne
queda con residuos de
materia extraña y trazas de
químicos por lo que
disminuirá el tiempo de
vida útil y causara daño por
intoxicación con químicos

Programa de
adecuación de
temperatura de agua
de lavado

MONITOREO

Control de tipo y
cantidad de
desinfectante
Control de agua
(valoración 2 a 3
mese)
Registro de lavado

Aplicación de BPM
Troceado o
Picado

PCC2

Temperatura máxima de
15º C

Mantener equipo limpio Carne refrigerada evitara
y desinfectado
problemas

Productos emulsionados
máximo de 10% de agua
adicionada

Uso de cofia, guantes,
tapabocas, botas, etc.

Buenas prácticas de
manufactura y buenas
prácticas de higiene

Adición de agua
potable y hielo en
escamas

Temperaturas muy baja
impiden formación
emulsión

Controla la
temperaturas
frecuentemente
Revisión de las
formulaciones

Temperaturas muy altas
Registro de BPM
desestabilizan la proteína y
la coagula
Registro de
mantenimiento
ETAPA DEL
PROCESO

TIPO DE
PCC

ESPECIFICACIONES O
LIMITES CRITICOS

MEDIDAS CORRECTIVAS / PREVENTIVAS

Control de la
temperatura
constantemente
Adición de fosfatos en
cantidades permitidas
Aplicar BPM

Molido o
Mezclado

PCC 2

Temperatura máxima de
15 ºC

Adecuación de la
temperatura

Emplear en cantidades
adecuadas los
condimentos y aditivos

BPM por parte del
personal

Buenas prácticas de
manufactura e higiene
Limpieza y desinfección
con productos permitidos
y en cantidades
establecidas

Uso de agua potable y
hielo en escamas
Limpieza de equipos
Revisión dele quipo
antes de usarlo

Exceso de agua impide
formación de la emulsión
Si no hay controles
adecuado se presentara
problemas como:

MONITOREO

Registro de lavado y
desinfección de
equipo

Blandura excesiva
Exudado
Mala Consistencia
Apariencia granulosa

Si no se controla habrán
problemas con:
Formulación
Cambios organolépticos
Desestabilización
Mala textura
Putrefacción

Registro de
temperatura
Registro de
mantenimiento
Registro de limpieza
y desinfección
Revisión constante
formulación
ETAPA DEL
PROCESO

TIPO DE
PCC

Embutido y atado

PCC 2

ESPECIFICACIONES O
LIMITES CRITICOS

Temperatura máxima de
15 ºC
Empelo de tripas de
buena procedencia
Llenado homogéneo
evitando dejar bolsas de
aire

MEDIDAS CORRECTIVAS / PREVENTIVAS

Adecuar la
temperatura a la que
se lleva a cabo la
operación
Limpieza y
desinfección dele
quipo antes y después
de uso

Si no hay control de esta
operación en el producto
se presentara:
Desprendimiento de la
envoltura
Rompimiento de la
envoltura

MONITOREO

Controlar
temperatura
Control de limpieza
y desinfección
Control de
mantenimiento
Inspección visual

Atar de inmediato
Aplicar BPM

No dejar la tripa floja ni
excederse en el
llenado

Rompimiento de la
emulsión
Huecos en la masa

Limpieza y desinfección
de utensilios y equipos
con desinfectante
adecuado y en cantidades
establecidas

Recomendable embutir
al vacio
Enranciamiento
Uso de agua fría
potable o hielo en
escamas
Buenas prácticas d
manufactura y de
higiene por parte del
personal manipulador
Mantenimiento de los
equipos
ETAPA DEL
PROCESO

Escaldado

TIPO DE
PCC

PCC 1

ESPECIFICACIONES O
LIMITES CRITICOS

Temperatura interna
máximo de 70 ºC
Temperatura externa
(agua) máximo 80ºC
Tiempo depende tamaño
de la pieza
Agua potable, libre de
materia extraña y sin
presencia de metales
pesados

MEDIDAS CORRECTIVAS / PREVENTIVAS

Producto debe ser
duro al final del
escaldado pero estar
flexible

MONITOREO

Si no hay control en esta
etapa el producto
presentara defectos como:

Controlar
temperatura por
medio de registros

Agua potable y de
constante cambio

Cambios de las
propiedades
organolépticas

Registro de limpieza
y desinfección

Control de tiempo y
temperatura

Rompimiento de la
emulsión

Equipo en perfectas
condiciones

Rompimiento de la tripa

Inspección visual

Exudado
Buenas prácticas de
higiene y manufactura
Cocción

PCC 1

Temperatura externa
máximo de 80 – 85 ºC

Agua potable y de
constante cambio

Temperatura interna
máximo de 70 – 75 ºC

Control de temperatura
y tiempo

Tiempo depende del
volumen

Aplicar BPM y BPH

Agua potable y libre de
metales pesados

Equipo en condiciones
perfectas

Si no hay control de esta
etapa se podrían presentar
defectos como:

Controlar la
temperatura
frecuentemente

Cambio propiedades
organolépticas

Registro de limpieza
y desinfección

Reblandecimiento del
producto

Inspección visual

Enranciamiento
ETAPA DEL
PROCESO

Ahumado

TIPO DE
PCC

PCC 1

ESPECIFICACIONES O
LIMITES CRITICOS

Temperatura de 50 a
90 ºC
Evitar el empleo de
maderas resinosas
Limpieza del equipo y
mantenimiento

MEDIDAS CORRECTIVAS / PREVENTIVAS

MONITOREO

Revisar buen
funcionamiento dele
quipo

Si no hay control de esta
etapa el producto final
tendrá defectos como:

Registrar
temperatura
frecuentemente

Mantenimiento del
equipo

Dureza excesiva

Registro de
mantenimiento

Control de la
temperatura

Putrefacción

Inspección visual

Cambios de propiedades
organolépticas

Sistema de captación
de humo y cenizas
Enfriamiento

PCC 2

Temperatura aproximada
de 4 a 6 ºC

Cambio frecuente del
agua de enfriamiento

Si se usa agua esta debe Agua potable
cambiarse frecuentemente
Control de temperatura
Si es en cámara debe
evitarse la contaminación Contar con manuales
cruzada
de operación
Tiempo rápido para
producir el choque térmico

Si todo se controla en esta
etapa y el proceso se hace
de forma correcta se
alargara la vida anaquel
del producto final

Si es cámara:
Registro de
Mantenimiento y
limpieza
Si es con agua fría:
Registro de control
de temperatura
ETAPA DEL
PROCESO

TIPO DE
PCC

Almacenamiento

PCC 2

ESPECIFICACIONES O
LIMITES CRITICOS

En refrigeración
temperatura máxima de
5 ºC
En congelación
temperatura máxima de
- 5 ºC
Separa productos
adecuadamente

MEDIDAS CORRECTIVAS / PREVENTIVAS

Evitar contaminación
cruzada no
almacenando producto
terminado con materia
prima o producto en
proceso
Refrigerador o
congelado en perfecto
estado
Mantenimiento y
limpieza de equipos
Aplicar BPM y BPH

Si la realización de esta
etapa es la adecuada
aumentara la vida anaquel
del producto

MONITOREO

Registro de control
de temperatura
Registro de
mantenimiento
Registro de control
de limpieza y
desinfección
RESULTADOS
Al desarrollar la práctica de laboratorio se evidenciaron problemas con las proporciones de los
aditivos e insumos necesarios para la producción de los productos cárnicos, debido a problemas con
el pesado de estos, generando un cambio en la cantidad (g) indicada en la formula y incidiendo en
los productos de la siguiente forma:







Exceso de sal: el exceso de sal en los productos cárnicos crudos puede generar un
enranciamiento del producto, esto debido que la sal en elevadas cantidades favorece la
oxidación de las grasas presentes en el medio.
Acido Ascórbico: una concentración elevada de acido ascórbico en el embutido produce una
deficiente conservación del color, por el contrario en una concentración baja de acido
ascórbico se evidencia una disminución de la vida útil del producto y un enverdecimiento de
este.
Condimentos: una cantidad baja o lata produce cambios en las características
organolépticas del producto generando así un rechazo por parte del consumidor.
Fosfatos: los fosfatos pueden precipitar fuera de la superficie formando “whiskers” o cristales
de fosfato en la superficie, además niveles excesivos de fosfato generar sabor a jabón,
incidiendo en la calidad visual y la parte organoléptica del consumidor

Debido a problemas mecánicos se obtuvo tripas excesivamente llenas en las que la superficie que
recubre esta masa cárnica se vuelve susceptible a las rupturas o se fragilizan, mientras que tripas
insuficientemente llenas (por una baja presión de embutido) generan un producto arrugado.
En el proceso de ahumado se ocasionaron manchas en los embutidos, consecuencia de la mala
distribución del calor y una deshidratación irregular.
Se produjo una textura viscosa en las salchichas tipo súper perro económica debido a la prolongada
exposición de el producto al agua en el proceso de choque térmico (1 hora).
En la mayoría de los productos cárnicos elaborados en las practicas, se presenciaba huecos o
cámaras de aire en el producto final, estos defectos se conciben debido a una presión insuficiente
durante el embutido.
DISCUSION Y RECOMENDACIONES

Mediante el desarrollo de las diferentes etapas que comprende el Sistema HACCP se realizó el
diseño del Programa HACCP para la elaboración de productos cárnicos en el aula móvil del SENA
que permitirá el abastecimiento de un producto de calidad e inocuo al consumidor en una posterior
elaboración de los mismos, esto con base en la prevención y en el control de los factores que
afectan al proceso de fabricación, en lugar de hacerlo mediante el control en la inspección del
producto terminado.
En base al diseño del Programa HACCP para la elaboración de productos cárnicos y en beneficio de
su correcto funcionamiento se recomienda: Implementar el Programa HACCP para todos los demás
procesos que allí se implementen, implementar análisis de detección e identificación de
microorganismos patógenos tanto en materia prima cárnica como en producto terminado, establecer
un programa de entrenamiento al personal involucrado en la implementación del Programa HACCP
para mantenerlos actualizados; mantener al personal motivado, permitiendo que éste se involucre en
todos los aspectos relacionados con la implementación del Programa y así comprenda los objetivos
de realizarlo y aplicarlo.
La implementación del sistema HCCP en el aula móvil del SENA se hace dificultoso debido a que
esta por ser móvil no cuenta con los requerimientos exigidos en cuanto a instalación e higiene, sin
embrago, estas recomendaciones aplicarían en el momento en el que se pretenda estandarizar
estos procesos en una planta a gran escala.
CONCLUSIONES

El HACCP se diferencia de los métodos clásicos ya que en lugar de sencillamente corregir los
problemas después que estos ocurren, los anticipa procurando evitar su ocurrencia siempre que esto
sea posible, ó manteniendo el peligro dentro de parámetros aceptables para que no emita riesgos de
ETAS. Es decir mientras los métodos clásicos son correctivos, HACCP es un método preventivo, por
ello la aplicación de éste es compatible con la aplicación de sistemas de gestión de calidad, como la
serie ISO 9000, y es el método utilizado de preferencia para controlar la inocuidad de los alimentos
que para el caso que compete corresponde a la elaboración de los productos cárnicos; por ende en
el contexto de tales sistemas, HACCP puede aplicarse a lo largo de toda la cadena alimentaria,
desde el productor primario hasta el consumidor final, y su aplicación deberá basarse en pruebas
científicas de riegos contraproducentes para la salud humana mediante el Análisis de peligros y
Puntos Críticos de Control con el fin de garantizar la seguridad alimentaria.
Es de resaltar en este trabajo que las medidas preventivas y correctivas propuestas conforman una
herramienta fundamental para la labor de técnicos y operarios, de esta manera se contribuye a la
estandarización de los procesos de elaboración de los productos cárnicos logrando así la inocuidad
del producto terminado, además de lo anteriormente expuesto, el programa de monitoreo elaborado
puede facilitar el control de las etapas que componen el proceso e identificar las causas que
mayores daños ocasionan al producto final, que generalmente son condicionadas por factores
microbiológicos, físicos y químicos.
REFERENCIAS

-

Comisión del Codex Alimentarius, Higiene de los Alimentos. Directrices para la aplicación del
Sistema de Análisis de Peligros y de Puntos Críticos de Control (HACCP). Anexo al
CAC/RCP 1-1969, Rev. 3 (1997). Programa Conjunto FAO/OMS sobre Normas Alimentarias,
Roma, Italia; 1998.

-

Comisión de la Comunidad Europea. Diario Oficial de la Comunidad Europea. Disposiciones
en lo relativo a los autocontroles sanitarios de los productos pesqueros. Bruselas, Bélgica.
Decisión de la Comisión de 20 de Mayo de 1994.

-

Curso de Industrias cárnicas. Universidad Nacional de Colombia. Febrero, 2004.

-

Elaboración del programa de limpieza y desinfección de una industria cárnica. M. Serra.
Alimentación equipos y tecnología, septiembre 1995.

-

El control de los productos alimenticios y alimentarios. La higiene alimentaria. C. Barros.
Alimentaria, octubre 1991.

-

El sistema de análisis de riesgos y puntos críticos. Su aplicación a las industrias de
alimentos. ICMSF.

-

ESAIN, E. 1973 "Tecnología práctica de la carne". Ed. Acribia. Zaragoza. España

-

Guía de aplicación del sistema de análisis de riesgos y control de puntos críticos en la
industria cárnica. EUROCARNE

-

Guía de procesos para al elaboración de productos cárnicos. Alejandro Tovar Rojas. Bogotá:
Convenio Andrés Bello, 2003. Serie Ciencia y tecnología Nº 121, 32 p.

-

Instituto Interamericano de Cooperación para la Agricultura (IICA). Organización Institucional
para el Aseguramiento de la Calidad e Inocuidad de los Alimentos - El Caso de la Región
Centroamericana. Nº 11. San José, Costa Rica; 1999.

-

IICA. Industria Cárnica - Guía para la aplicación del Sistema de Análisis de Riesgos y Puntos
Críticos de Control. Nº 5. Instituto Interamericano de Cooperación para la Agricultura. San
José, Costa Rica. 1999.
-

La higiene en la industria alimentaria. J. Gonzalez, M.J. Collado. Alimentación equipos y
tecnología, septiembre 1995.

-

Manuales para educación agropecuaria: Elaboración de productos cárnicos. Basado en el
trabajo de Gaetano Paltrinieri – 2da edición-. México, 2004.

-

PRICE, J. 1976. "Ciencia de la carne y de los productos cárnicos". Edit. Acribia. Zaragoza.
España.

-

Proyecto gestión de calidad en fábricas de embutidos: Procesamiento de carnes y
embutidos. Elaboración, estandarización y control de calidad, un manual práctico de
experiencias. Autores: siegfried g. müller & mario a. ardoíno

49105447 elaboracion-de-productos-carnicos

  • 1.
    LABORATORIOS ELABORACIÓN DE PRODUCTOSCARNICOS KELLY CAROLINA BOTERO RUDA ANDRES MAURICIO GUTIERREZ ORTIZ PEDRO ALEXANDER MARTINEZ GUTIERREZ YENNY VELANDIA MIGUEL ANGEL PALACIO ROBERT HUERTAS JUAN DE DIOS PATIÑO INGENIERO JOSE FERNANDO SOLANILLA PROFUNDIZACIÓN IV: CARNICOS PROGRAMA INGENIERÍA AGROINDUSTRIAL FACULTAD INGENIERÍA AGRONÓMICA UNIVERSIDAD DEL TOLIMA 2009
  • 2.
    ELABORACIÓN DE PRODUCTOSCARNICOS La carne es un alimento indispensable en la dieta del hombre. Esta representa una fuente importante de proteína necesaria para el buen funcionamiento del cuerpo y su desarrollo, de allí la importancia que tiene para el ser humano el disponer de diversas y abundantes fuentes de esta proteína animal. Con el aumento de la población y de las distancias entre los centros de producción y los centros de consumo se ha vuelto necesaria la aplicación de diferentes técnicas para conservar la carne con el fin de permitir que llegue a las manos de los consumidores y que cumpla su función como alimento. Pero los hábitos de consumo de las poblaciones también se han modificado y las personas ya no buscan solamente la carne fresca sino que también desean variar los productos presentes en su dieta diaria y en esto los productos cárnicos constituyen una opción bastante interesante. La transformación de la carne se ha realizado desde tiempos remotos con el fin primordial de conservarla por periodos largos de tiempo. Convertir la carne en embutidos, ayuda sin duda a la conservación, pero fundamentalmente produce en la carne un sabor exquisito. Los embutidos abarcan la preparación de una gran cantidad de productos como jamón, chorizo y longaniza, entre otros. Básicamente la elaboración de carne en productos cárnicos tiene los siguientes objetivos: - Mejorar la conservación - Desarrollar sabores y productos diferentes con valor agregado - Elaborar partes del animal que son difíciles de comercializar y consumir en estado fresco. Según el método de elaboración y los ingredientes que se utilicen se puede variar el sabor de la carne mediante el uso de especias, el modo de presentación, el grado de salazón, curación, desecación y ahumado, es decir, los diferentes métodos de conservación y también la clase de empacado que se utilice; además, el método de elaboración influye en la calidad del producto terminado. CLASIFICACIÓN DE PRODUCTOS CÁRNICOS: La clasificación de los productos cárnicos constituye el punto de partida para su normalización, que se realiza estableciendo normas de identidad y especificaciones de calidad, y también para los procedimientos de certificación de la calidad de la producción y del sistema preventivo de control de calidad de análisis de riesgos y control de puntos críticos. No obstante, resulta complicado clasificar los productos cárnicos por su amplio surtido. Las clasificaciones de los productos cárnicos son diversas y se basan en criterios tales como los tipos de materias primas que los componen, la estructura de su masa, si están o no embutidos, si se someten o no a la acción del calor o algún otro proceso característico en su tecnología de elaboración, la forma del producto terminado, su durabilidad o cualquier otro criterio o nombres derivados de usos y costumbres tradicionales.
  • 3.
    Por ejemplo, enla legislación española se clasifican en: frescos, crudos-adobados, crudos-curados, tratados por el calor, salazones cárnicas, platos preparados cárnicos y otros derivados cárnicos. La clasificación francesa establece varios grupos diferenciados entre sí por las características de las materias primas que constituyen los productos: formados por piezas saladas, por mezclas de carnes picadas, a base de carne y despojos comestibles, a base de sangre, etc., y en estos grupos se establecen diferentes categorías de acuerdo con el tratamiento tecnológico aplicado a los productos. Por otra parte, en los EE.UU. se ordenan de manera general bajo el título de embutidos y otros productos cárnicos preparados, que a su vez comprenden 30 clases que se clasifican como carnes en conserva, curadas, ahumadas, congeladas, embutidos y otras carnes preparadas y especialidades de carne designados por sus nombres específicos. En Colombia se clasifican en 3 grandes grupos según se aplique o no un tratamiento térmico y el tipo de éste: productos procesados cocidos, productos procesados enlatados y productos procesados crudos que a su vez se subdividen en crudos frescos y crudos madurados. En general la aplicación o no de un tratamiento térmico a los productos cárnicos es la principal característica que permite una división primaria de éstos en productos crudos y productos tratados con calor. En los productos crudos generalmente se alcanzan cambios deseables de sus características organolépticas y una estabilidad y seguridad sanitaria satisfactoria por medio de los procesos de fermentación o secado o salado. En los productos tratados con calor junto con la modificación de sus propiedades organolépticas por medio de la cocción, el tratamiento térmico tiene como objetivo principal eliminar microorganismos e inactivar enzimas, lo cual es fundamental para la durabilidad, la calidad y la seguridad de los productos. Según el decreto 2162 de la república de Colombia la clasificación de los productos cárnicos se da de la siguiente manera: - Productos procesados, cocidos Productos procesados, crudos Productos procesados, enlatados 1. Los productos procesados, cocidos: Los productos procesados, cocidos, a los productos que son sometidos a un tratamiento térmico de acuerdo con sus características, sean o no embutidos. Se clasifican así: a) Salchicha: Es el producto procesado, cocido, embutido, elaborado con ingredientes y aditivos de uso permitido, introducido en tripas autorizadas, de diámetro máximo de 45 milímetros y sometido a tratamiento térmico ahumada o no. b) Cábano: Es el producto procesado, cocido, embutido, elaborado con ingredientes y aditivos de uso permitido, sometido a picado grueso e introducido en tripas autorizadas, de diámetro máxima de 22 milímetros sometido a tratamiento térmico y humedad relativa baja.
  • 4.
    c) Salchichón: Esel producto procesado, cocido, embutido, elaborado con ingredientes y aditivos de uso permitido, introducido en tripas autorizadas con un diámetro entre 45 y 80 milímetros, ahumado o no sometido a tratamiento térmico. d) Mortadela: Es el producto procesado, cocido, embutido, elaborado con ingredientes y aditivos de uso permitido, introducido en tripas autorizadas, con diámetro superior a 80 milímetros, sometido a tratamiento térmico y ahumado o no. e) Jamón: Es el producto procesado, cocido, embutido, elaborado con ingredientes y aditivos de uso permitido, con trozos de carne de cerdo dispersos en una mesa fina homogénea, introducido en tripas autorizadas, con diámetro superior a 80 milímetros, sometido a tratamiento y ahumada o no. f) Morcilla o rellena: Es el producto procesado, cocido, embutido, elaborado a base de sangre de animales de abasto, vísceras de cerdo picado, arroz, verdura, con o sin grasa y aditivos de uso permitido, introducido en tripas naturales o artificiales comestibles y sometido a tratamiento térmico. g) Pasta de hígado o paté de hígado: Es el producto procesado, cocido, embutido, elaborado con la mezcla de hígado, carne y grasa de animales de abasto previamente sometidos a cocción, con la adición de ingredientes y aditivos permitidos, homogenizado, embutido y sometido a tratamiento térmico. Productos procesados, cocidos, no embutidos: a) Jamón cocido Es el producto procesado, cocido, no embutido, elaborado con ingredientes y aditivos de uso permitido, sometido a tratamiento térmico, ahumado o no. EI producto elaborado hará referencia a la especie de animal empleada. b) Pernil: Es el producto procesado, cocido, no embutido, ahumado o no, elaborado con la pierna de animales de abasto, sin la remoción del hueso, con la adición de ingredientes y aditivos de uso permitido, sometido a tratamiento térmico. c) Queso de cabeza: Es el producto procesado, cocido, no embutido, elaborado con carnes de cabeza y piel de cerdo, lengua de vacuno, adicionado de ingredientes y aditivos de uso permitido, sometido a tratamiento térmico. d) Albóndiga: Es el producto procesado, cocido, no embutido, elaborado con ingredientes y aditivos de uso permitido, de forma redondeada y sometido a tratamiento térmico. Los productos procesados, cocidos, deben conservarse bajo refrigeración entre 0° y 4°C y su fecha de vencimiento tendrá un límite máximo de treinta (30) días para productos empacados al vacío y de quince (15) días para los no empacados al vacío, en condiciones optimas de manejo y refrigeración.
  • 5.
    2. Productos procesados,crudos: Los productos procesados, crudos, los que son sometidos a tratamiento térmico en su elaboración; sean ahumados, embutidos o no. Los productos procesados, crudos, se clasifican en: - Productos procesados, crudos, frescos Productos procesados, crudos, madurados. Productos procesados, crudos, frescos: Se consideran productos procesados, crudos, frescos, Ios elaborados a base de carne y grasa de animales de abasto, embutidos o no y de durabilidad limitada, por lo que para su conservación prolongada necesitan congelación (-18°C). Los productos procesados, crudos, frescos, se clasifican así: a) Chorizo fresco y longaniza: Son los productos procesados, crudos, frescos, elaborados con ingredientes y aditivos de uso permitido, introducidos en tripas naturales; b) Hamburguesa: Es el producto procesado, crudo, fresco, no embutido, elaborado con ingredientes y aditivos de uso permitido; c) Albóndiga: Es el producto procesado, crudo, fresco, embutido o no, en forma redondeada, elaborado con ingredientes y aditivos de uso permitido. Productos procesados, crudos, madurados: Se consideran productos procesados, crudos, madurados, aquellos que son sometidos a un proceso de maduración de un mínimo de treinta (30) días, con humedad relativa baja para favorecer su conservación. Estos productos pueden ser embutidos y ahumados, o no. Los productos procesados, crudos, madurados, son: a) Salami: Es el producto procesado, crudo, embutido, elaborado con ingredientes y aditivos de uso permitido; ahumado o no y sometido a proceso de maduración; b) Jamón crudo madurado: Es el producto procesado, crudo, no embutido, elaborado con ingredientes y aditivos de uso permitido, ahumado o no y sometido a proceso de maduración. El producto elaborado hará referencia a la especie animal empleada. 3. Productos procesados, enlatados: Los productos procesados, enlatados, los elaborados a base de carne y grasa de animales de abasto, con la adición de ingredientes y aditivos permitidos, sometidos a esterilización comercial, que para su
  • 6.
    expendio se envasanen latas de cierre hermético. La clase de material empleado en el envase, deberá ser aprobado por el Ministerio de Salud. a) Albóndiga enlatada: Es el producto procesado, enlatado, elaborado con ingredientes y aditivos permitidos, de forma redondeada, envasado con salmuera o salsa y sometido a esterilización comercial; b) Carne curada enlatada: Es el producto procesado, enlatado, elaborado a base de carne deshuesada de bovino, salada y cocida, con la adición de ingredientes y aditivos permitidos y sometida a esterilización comercial; c) Jamón cocido enlatado: Es el producto procesado, enlatado, elaborado a base de carne de pierna de animales de abasto, con la adición de ingredientes y aditivos permitidos y sometidos a esterilización comercial. El producto elaborado hará referencia a la especie animal empleada; d) Pasta de hígado enlatada: Es el producto procesado, enlatado, elaborado con la mezcla de hígado, carne y grasa precocida de animales de abasto, adicionado de ingredientes y aditivos permitidos y sometidos a esterilización comercial. Los productos procesados, enlatados, deben conservarse en lugares secos, a temperatura ambiente y su fecha de vencimiento será no mayor de dos (2) años. MATERIAS PRIMAS E INGREDIENTES QUE SE USAN EN LA ELABORACIÓN DE LOS PRODUCTOS CÁRNICOS La calidad de los productos elaborados, dependerá de la correcta utilización y de la calidad de las materias primas. Las materias primas más importantes son: CARNE: La carne es el tejido muscular de los animales utilizado como alimento para el hombre y que es obtenida en el sacrificio de animales aptos para consumo. Para elegir la carne debe tomarse en cuenta su color y su estado (que no haya descomposición); la carne debe provenir de animales sanos, y tratados higiénicamente durante su matanza. GRASA: La grasa de los animales contiene grasa orgánica y grasa de tejidos. La grasa orgánica, como la del riñón, vísceras y corazón, es una grasa blanda que normalmente se funde para la obtención de manteca. La grasa de los tejidos, como la dorsal, la de la pierna y de la papada, es una grasa resistente al corte y se destina a la elaboración de los productos cárnicos. La más utilizada es la de cerdo por sus características de sabor y aroma que aporta al producto. Esta grasa a usar debe mantenerse en refrigeración o congelación preferiblemente para impedir alteraciones. AGUA: El agua ayuda a disolver la sal y demás ingredientes de los diferentes productos, disminuye los costos en la elaboración de productos cárnicos. El agua a usar debe ser potable y se utiliza en forma líquida o en escarcha.
  • 7.
    SAL: La cantidadde sal utilizada en la elaboración de embutidos varía entre el 1 y el 5% ó 20 g/Kg. Los embutidos madurados contienen más sal que los frescos. Esta sal adicionada desempeña las funciones de dar sabor al producto, actuar como conservante, solubilizar las proteínas y aumentar la capacidad de retención del agua de las proteínas. La sal retarda el crecimiento microbiano. A pesar de estas acciones favorables durante la elaboración de los embutidos, la sal constituye un elemento indeseable en algunos casos ya que favorece el enranciamiento de las grasas. AZUCARES: Contribuye al sabor y aroma de los productos, enmascara el sabor amargo de las sales, pero principalmente sirven de fuente de energía para las bacterias ácido-lácticas (BAL) que a partir de los azúcares producen ácido lácticos, reacción esencial en la elaboración de embutidos fermentados. Se usa generalmente 3 g/Kg de carne. Los azúcares más comúnmente adicionados a los embutidos son la sacarosa, la lactosa, la dextrosa, la glucosa, el jarabe de maíz, el almidón y el sorbitol. NITRATOS Y NITRITOS: Actúan junto con la sal y el azúcar en el curado de las carnes con el fin de desarrollar el color, modificar el sabor y prevenir el crecimiento de microorganismos nocivos para la salud de los consumidores. Los nitratos y nitritos desempeñan un importante papel en el desarrollo de características esenciales en los embutidos, ya que intervienen en la aparición del color rosado característico de estos, dan un sabor y aroma especial al producto y poseen un efecto protector sobre determinados microorganismos como Clostridium botulinum. Los nitratos y nitritos se usan en cantidades muy pequeñas y debe tenerse cuidado de no exceder la cantidad recomendada generalmente de 0.2 g/Kg de carne. FOSFATOS: Se utilizan para aumentar la retención de agua en los productos cárnicos y ayudar a solubilizar las proteínas, lo recomendado es de 3 g/Kg de carne. ASCORBATOS: Aceleran la formación y preservación del color durante el almacenamiento de los productos curados. Se usa generalmente de 1 – 2 g/Kg de carne. ESPECIAS Y CONDIMENTOS: Las especias y condimentos son sustancias aromáticas de origen vegetal que se agregan a los productos cárnicos para conferirles sabores y olores peculiares. Los más conocidos son las cebollas y los ajos que se usan tanto frescos como secos o en polvo, también se encuentran: pimienta blanca, pimienta negra, pimentón, laurel, jengibre, canela, clavos de olor, comino, mejorana, perejil, nuez moscada y tomillo, entre otros. PROTEINAS DE ORIGEN VEGETAL Y ANIMAL: Actúan como sustancias que ayudan a mejorar la retención del agua y grasa durante la cocción de los productos cárnicos, optimizan su consistencia y aspecto. Dentro de las proteínas de origen vegetal se encuentran la vegetal texturizada, la concentrada de soya y aislada de soya; y dentro de las proteínas de origen animal esta la concentrada de suero de leche y la aislada de caseína.
  • 8.
    TRIPAS NATURALES YARTIFICALES: Son un componente fundamental puesto que van a contener al resto de los ingredientes condicionando la maduración del producto. Las tripas naturales corresponden a partes del tracto gastrointestinal de bovinos, porcinos, ovinos y caprinos. Las tripas artificiales son elaboradas a partir de la celulosa y el colágeno y pueden tener diferentes calibres. OPERACIONES BÁSICAS EN LA ELABORACIÓN DE PRODUCTOS CÁRNICOS DESHUESE Y SELECCIÓN DE MATERIA PRIMA: Esta operación se realiza de forma manual con el fin de acondicionar la carne y la grasa que se requieren para los diversos productos, labora que se realiza con la ayuda de un cuchillo. La carne alistada que no se utiliza inmediatamente debe ser refrigerada o almacenada en congelación. PESADO: Las materias primas y los aditivos deben ser correctamente pesados según la formulación del producto y lo que indica la norma. Las cantidades grandes (carne) pueden ser pesadas en balanzas o en básculas y las pequeñas (aditivos) en grameras.
  • 9.
    PICADO: Se realizaen un molino el cual consta de una tolva o embudo que conduce la carne mediante un tornillo sinfín hacia una serie de discos y cuchillas que permiten la obtención de carnes de granos de diferentes diámetros. CORTADO: Operación opcional que consiste en el cortado y mezclado de las carnes y demás ingredientes hasta obtener una pasta de diferentes texturas, la formación de la emulsión cárnica. El cutter o cortadora está formado de un platón que gira horizontalmente y por un brazo que hace girar un juego de cuchillas en forma vertical, los ingredientes se colocan sobre el platón móvil el cual se pone en contacto con las cuchillas las cuales al giran producen un efecto de picado y mezclado. El mezclado se hace con un orden: primero la carne, luego la sal y nitritos, fosfatos con la mitad el agua que se formula, una vez incorporada el agua y los demás ingredientes se introduce la grasa que debe estar molida previamente, finalmente se adiciona los condimentos y el resto de agua y se mezclan hasta obtener una emulsión homogénea.
  • 10.
    MEZCLADO: Esta operaciónpermite incorporar aditivos, condimentos y demás ingredientes hasta obtener mezclas uniformes sin necesidad de formar una emulsión estable. Las mezcladoras constan de paletas móviles y fijas las cuales mediante un movimiento especial distribuyen la pasta de forma uniforme. EMBUTIDO: Consiste en introducir la pasta (mezcla de carne e ingredientes) dentro de tripas naturales so artificiales por medio de la embutidora que puede ser de pistón o al vacio. Esta labor se facilita mediante el acondicionamiento de boquillas de diversos calibres. Existen embutidoras manuales, hidráulicas, eléctricas y pueden operar en forma horizontal o vertical. PORCIONADO: El producto embutido en las tripas naturales o artificiales se divide en presentaciones individuales, para lo cual e utiliza porcionadoras automáticas o manuales.
  • 11.
    AHUMADO: El ahumadoes un proceso que consiste en poner en contacto con el humo generado por la combustión de madera o aserrín. Se puede efectuar en forma simultánea con la cocción o escaldado de productos. El ahumado tradicional en la industria cárnica se ha venido reemplazando por el humo líquido que genera en el producto las mismas propiedades organolépticas pero sin los efectos nocivos del humo en la salud de los consumidores. ESCALDADO: Es la etapa del proceso que consiste en introducir los productos dentro de una marmita u olla con agua caliente a una temperatura de 75 a 80 ºC. Esta operación permite incrementar la temperatura interna del producto hasta alcanzar 68 a 70º C. A nivel industrial este proceso es realizado en hornos.
  • 12.
    EMPACADO: Se usandiferentes sistemas de empacado para los productos cárnicos. El vacio es uno de los más usados y consiste en introducir dentro de bolsas plásticas especiales para luego colocarlas en una cámara en donde se produce el vacio y se sella el extremo abierto de la bolsa por acción de calor. Otra forma de empaque de los productos cárnicos es en bandejas desechable cubiertas de plástico que se adhiere al mismo, en latas, en frascos de vidrio, entre otros. MADURACIÓN: El proceso natural de maduración consiste en realizar el desecado, el ahumado y el almacenamiento en condiciones ambientales. Durante el proceso de maduración natural o lenta se desarrolla las características típicas en un grado mejor que la maduración rápida. El proceso rápido consiste en realizar la maduración en condiciones de temperatura, humedad y ventilación artificiales. En este sistema las características se desarrollan de manera más rápida pero con menor intensidad. Como sistema currante se utiliza el nitrito para la maduración lenta, y sal currante con nitrito para la maduración rápida. Durante al maduración se desarrollan varios procesos bioquímicos de los cuales los siguientes son los más importantes: - Enrojecimiento y acidificación - Aumento de la consistencia y desarrollo del tabazón - Formación del aroma y sabor característicos
  • 13.
    PANORAMA DE LAINDUSTIRA DE PRODUCTOS CARNICOS El sector de los procesados cárnicos en Colombia es un sector con una importante producción local, la cual se encuentra a su vez muy protegida por el Gobierno a través por ejemplo de los aranceles variables que presentan los productos importados. Sin embargo, los productos cárnicos colombianos son unos productos de calidad inferior a los españoles, y que los importados en general, y la oferta colombiana no es tan amplia como española. Los productos españoles que se importan a Colombia están posicionados de forma diferente que los productos colombianos, que podríamos definir más como productos populares. El consumidor objetivo de los cárnicos españoles pertenece a las clases más altas de la sociedad colombiana y tiene un gran poder adquisitivo, ya que el precio es muy superior al resto de productos similares de producción local que se encuentran en el mercado. Entre las principales tendencias del sector de los procesados cárnicos en Colombia destacan: - Tendencia hacia las porciones pequeñas y de poco gramaje, ya que el precio del producto a adquirir es inferior. La tendencia general de consumo de procesados cárnicos en Colombia es hacia la búsqueda de productos a bajo precio, primando sobre la calidad. La demanda de los clientes de estratos altos continuará hacia los productos bajos en grasa, saludables, y de calidad. Aumentará la cantidad de productos disponibles a los clientes, se diversificará la oferta. Los productos populares, de calidad muy inferior a los productos importados, continuarán abasteciendo a los consumidores con menores recursos económicos. La distribución de los procesados cárnicos en Colombia está limitada exclusivamente a las zonas delicatessen de ciertas cadenas de distribución y tiendas delicatessen, aunque estos minoristas no realizan una importación directa de los productos y los adquieren a través de importadoresdistribuidores especializados en este tipo de productos. Producción Nacional y principales empresas fabricantes El sector cárnico en Colombia es un sector en notable crecimiento, con una producción anual aproximada de 1 millón de dólares. En los últimos años, el sector se ha caracterizado por su creciente importancia en la producción industrial del país. Entre 1.997 y 2.003, su participación en la producción de la industria pasó de 2,3% a 3,3%. En el período 1.990-2.003, el crecimiento promedio de la producción real del sector fue de 8,8%, superior a la tasa de crecimiento anual de 2,7% del total de la industria. En los últimos cinco años de este período la actividad mostró aún mayor
  • 14.
    dinamismo, pues suproducción real aumentó a una tasa anual promedio de 9,7%, la más alta entre los sectores analizados. El sector de cárnicos emplea a 16.837 personas, generando 3,5% del empleo industrial. Entre 1.992 y 2.003, el empleo de la actividad aumentó un 3% anual, crecimiento que fue superior en los últimos cinco años del período, cuando llegó a 3,5%. Concretamente, el sector de los procesados cárnicos presentó una producción total aproximada en el año 2.001 de 92.455 toneladas y 238,5 millones de dólares. Principales productos de la industria Colombiana Carnes frias preparadas, embutidas Otros Salchichas Jamon 5% 6% Carnes frias preparadas, no embutidas 8% 8% 31% 9% Chorizos y longanizas 10% 23% Salchichon Mortadelas
  • 15.
    ANALISIS DE RIESGOS,IDENTIFICACION Y CONTROL DE PUNTOS CRITICOS PARA LA ELABORACIÓN DE PRODUCTOS CÁRNICOS La Organización Mundial de la Salud (OMS) estima que cientos de miles de personas en el mundo padecen enfermedades causadas por la contaminación de los alimentos, además de los riesgos a la salud; esto pone en peligro el bienestar financiero de los establecimientos fabricantes de alimentos alrededor del mundo, perjudica al comercio y el turismo, ocasiona pérdidas de ingresos, desempleo y demandas. Los sistemas de control de higiene y calidad de los productos alimenticios surgen con los objetivos de evitar la producción de enfermedades transmitidas por alimentos (ETA) y afrontar con mayor competitividad la globalización de los mercados. Este entorno exige por lo tanto un cambio en el control de los productos alimentarios, que implica pasar de los tradicionales controles aleatorios, a un sistema de autocontrol para el aseguramiento de la calidad del producto final. Hoy día esa vigilancia tiene que incluir todas las fases de la cadena agroalimentaria desde el productor hasta el momento que el alimento llega a la mesa para ser consumido. Nace así el Análisis de Peligros y Puntos Críticos de Control (HACCP), reconocido mundialmente como un enfoque sistemático y preventivo que considera los peligros biológicos, químicos y físicos mediante la anticipación y la prevención, en lugar de la inspección del producto final. Todo sistema de HACCP es capaz de adaptarse a cambios tales como los progresos en el diseño del equipo o en los procedimientos de elaboración o las novedades tecnológicas. Este sistema de carácter preventivo está enfocado hacia el control de las etapas del proceso que son críticas para la producción de alimentos inocuos, en lugar de depender exclusivamente de la verificación de cumplimiento de los requisitos normativos establecidos. Entre las ventajas de este sistema, además de la mayor inocuidad de los alimentos, figuran un mejor aprovechamiento de los recursos, una respuesta más oportuna a los problemas, puede facilitar la inspección por parte de las autoridades fiscalizadoras y promover el comercio internacional al aumentar la confianza en la inocuidad de los alimentos. Además, la aplicación de este sistema impulsa el desarrollo de tres actividades asociadas con la normalización: las normas sobre productos, los procedimientos de análisis de laboratorio para comprobar el cumplimiento de las normas, lo cual conlleva la necesidad de asegurar la calidad de los laboratorios de pruebas y ensayos y, finalmente, las normas y los procedimientos de auditoría de sistemas, con el propósito de comprobar el correcto diseño y aplicación del sistema HACCP en cada industria. El análisis de riesgos, identificación y puntos críticos de control proporciona 7 principios que son la base en la cual puede apoyarse el industrial para aplicar este método de control de calidad en el procesamiento de un alimento, para nuestro caso productos cárnicos. Cada principio es una etapa dirigida hacia la obtención de productos de calidad.
  • 16.
    Los 7 principiosdel análisis de riesgos identificación y control de puntos críticos de control fueron aplicación a la obtención de productos cárnicos en el aula móvil del SENA, y comprenden los siguientes pasos: Identificar los riesgos ó peligros Determinar los puntos criticos de control Establecer especificaciones para cada punto critico de control Monitorear cada punto critico de control Establecer acciones correctivas Establecer procedimientos de registro Establecer procediemientos de verificacion
  • 17.
    1. IDENTIFICACIÓN DELOS REISGOS O PELIGROS PARA CADA ETAPA DEL PROCESO MATERIA PRIMA - Carne: RIESGO Físico Contaminación con materia extraña por parte del personal Microbiológico Químico Contaminación de origen Residuos de medicamentos Contaminación en el sacrificio Presencia de compuestos Contaminación en el transporte tóxicos Contaminación por el personal Medidas preventivas Realizar los análisis de plataforma para evitar trabajar con carne de mala calidad y evitar contaminaciones cruzadas. No utilizar carne de dudosa procedencia, preferiblemente utilizar carne certificada y llevar un registro o historial del proveedor y de los análisis practicados. - Especias y aditivos: Microbiológico Contaminación por el personal RIESGO Físico Contaminación por materia extraña Impurezas Químico Disfunción de los componentes activos a consecuencia de la fecha de vencimiento Medidas preventivas Llevar un registro microbiológico y fisicoquímico, se debe pedir al proveedor copia de los análisis de sus productos. Llevar un control de proveedores. - Agua: RIESGO Físico Contaminación con materia extraña Uso de agua no potable Microbiológico Químico Uso de agua no potable Presencia de metales pesados Contaminación por y sustancias toxicas microorganismos patógenos Medidas preventivas Usar únicamente agua potable, realizar análisis periódicos al agua que se almacena o al agua que se suministra a los procesos para comprobar su potabilidad, llevar registros o controles.
  • 18.
    TROCEADO O PICADO RIESGO Microbiológico Físico Contaminaciónmicrobiológica por mal lavado de Contaminación con materia extraña por parte del equipos y utensilios personal Contaminación cruzada Contaminación por parte del personal Medidas preventivas Debida limpieza y desinfección de equipos, Evitar contaminación cruzada, Personal responsable con confía, tapaboca, bata y botas, Cumplir con las BPM y Llevar registros de control de limpieza de los equipos. LAVADO RIESGO Microbiológico Químico Contaminación con microorganismos patógenos Lavado y enjuague deficiente de residuos de debido al uso de agua no potable detergentes y/o desinfectantes Medidas preventivas Empleo de agua potable en todos los procesos, Registro sobre el uso de detergentes y desinfectantes, Enjuague efectivo, cumplir las BPM. DESCONGELACIÓN RIESGO Microbiológico Químico Desarrollo de microorganismos Alteración del pH Contaminación por parte del personal Alteración de la estructura de la carne Contaminación cruzada Contaminación por parte de los equipos Medidas preventivas Evitar descongelar a temperatura ambiente y al aire libre, No poner la carne sobre utensilios que no estén limpios y desinfectados de preferencia de acero inoxidable, Evitar la acumulación de agua para impedir contaminación cruzada, Controlar temperaturas y pH, No recongelar la carne. MOLIDO Y MEZCLADO Microbiológico Contaminación por parte del RIESGO Físico Contaminación con materia extraña Químico Desnaturalización de la proteína
  • 19.
    equipo y utensilios porparte del personal Empleo de materias primas no Contaminación por parte del Elevación de la temperatura y autorizadas o en exceso personal rompimiento de la emulsión Medidas preventivas Trabajar con equipos y utensilios limpios y desinfectados, El personal responsable debe contar con bata, botas, cofia y tapabocas, Cumplir con las BPM, Controlar la temperatura mediante el uso de hielo o agua fría potable, Emplear aditivos autorizados por la norma y en las cantidades establecidas. EMBUTIDO Y ATADO RIESGO Microbiológico Físico Contaminación cruzada Contaminación con materia extraña por parte del Contaminación por parte del equipo personal Desarrollo de microorganismos por bolsas de aire en el embutido Empleo de tripas naturales Medidas preventivas Equipo perfectamente limpio y desinfectado sin trazas de químicos, Evitar embutir y dejar aire en la tripa, Uso de tripas de proveedores certificados en el caso de las naturales, Se recomienda un embutido al vacio, Aplicación de las BPM. ESCALDADO Y COCCIÓN RIESGO Microbiológico Físico Elevada carga microbiana Contaminación con materia extraña Supervivencia de bacterias Medidas preventivas Limpieza y desinfección eficiente de equipos y utensilios, Cambiar el agua empelada para escaldado y que sea agua potable, Control de la calidad de la materia prima, Contar con registros e instrumentos de control de microorganismos, temperaturas, entre otros. AHUMADO RIESGO Microbiológico Físico Contaminación cruzada Suciedad y materia Supervivencia de bacterias por proveniente del ahumador no alcanzar tiempo y temperatura adecuada Químico extraña Empleo de maderas residuos extraños con
  • 20.
    Medidas preventivas Uso demaderas que no contengas residuos extraños que no deban estar presentes en los alimentos y puedan incorporarse en el producto, Mantenimiento constante al equipo, Contar con manuales d operación y programas de mantenimiento. SECADO RIESGO Microbiológico Físico Desarrollo de microorganismos Incorporación de materia extraña Contaminación por el medio ambiente al tener Contaminación cruzada temperaturas elevadas, humedad alta, ventilación insuficiente. Medidas preventivas Evitar trabajar al aire libre se debe tener una cámara con controles de temperatura, humedad y ventilación, Analizar periódicamente el proceso, Aplicar BPM, Realizar mantenimiento. ENFRIAMIENTO RIESGO Microbiológico Físico Contaminación cruzada No alcanzar la temperatura adecuada Contaminación por mal manejo de parte del Daño del producto debido al manejo personal manipulador Incorporación de materia extraña Medidas preventivas Alcanzar temperatura entre 4 y 6 ºC para general el choque térmico y destruir los microorganismos patógenos además de generar un enfriado rápido, Cambiar constantemente el agua y hielo que se utiliza, Tener control sobre tiempo y temperatura, Llevar registros, Aplicar BPM. ALMACENAMIENTO RIESGO Físico Contaminación con materia extraña Microbiológico Químico Contaminación cruzada Daño del producto por una Contaminación por el mal congelación excesiva manejo del producto y por parte (oscurecimiento de la carne, del personal quemadura) Medidas preventivas Evitar almacenar producto terminado con materia primas o producto en proceso para que no haya contaminación cruzada, Controlar temperaturas de refrigeración y congelación, Transporte adecuado y acondicionado, Mantenimiento sistemas de refrigeración y transporte, Aplicar BPM.
  • 21.
    2. DETERMIANCIÓN DELOS PUNTOS CRITICOS DE CONTROL Para evaluar los puntos criticos de control (PCC) Jouve/Ilsi (citado por Zarco, 1993) propuso en 1991 árboles de decisiones sobre materia prima en las fases del proceso y producto intermedio En este caso únicamente fue necesario utilizar los dos primeros. Los puntos críticos de control se clasificaron como PCC-1 cuando se elimina totalmente el riesgo y PCC-2 cuando se reduce parcialmente o se tiene la posibilidad de ser controlado. Modificar la etapa, el proceso o el producto P1: ¿Existen medidas preventivas para este peligro? No Si Elimina esta etapa el peligro o lo reduce a un nivel aceptable? Si No P2: ¿Elimina esta etapa el peligro o lo reduce a un nivel aceptable? No es un PCC FIN No Si P3: ¿Puede tener lugar una contaminación o aumentar el peligro hasta un nivelaceptable? Si No No es un PCC P4: ¿Puede una etapa posterior eliminar el peligro o reducirlo hasta un nivelaceptable? Si No es un PCC FIN No FIN PUNTO CRÍTICO DE CONTROL
  • 22.
    Identificación de lospuntos críticos de control para cada etapa de los procesos: MATERIA PRIMA: ¿Puede contenr la carne el peligro o riesgo (Fisico, quimico o microbiologico) a niveles peligrosos para el consumidor? SI NO ¿Puede el proceso, inlcuido garantizar la reduccion del peligro o riesgo hasta un nivel considerado como aceptable o seguro? La calidad de la carne se considera como un PCC 2 PROCESO: - Recepción de la carne: ¿La recepcion de la carne puede permitir la contaminacion del producto con el agente de peligro o riesgo, o permitir que este aumente hasta un nivel nocivo? SI NO ¿El proceso posterior garantizara la reduccion del peligro o riesgo hasta un nivel considerado como aceptable o seguro? Esta etapa debe ser considerada como un PCC 2 para el reisgo o peligro considerado
  • 23.
    - Descongelación: ¿La descongelacion dela carne puede permitir la contaminacion del producto con el agente de peligro o riesgo, o permitir que este aumente hasta un nivel nocivo? SI SI ¿El proceso posterior garantizara la reduccion del peligro o riesgo hasta un nivel considerado como aceptable o seguro? - Esta etapa no es considerada como un PCC Lavado de la carne: ¿La operacion de lavado de la carne puede permitir la contaminacion del producto con el agente de peligro o riesgo, o permitir que este aumente hasta un nivel nocivo? NO SI ¿Se pretende con esta etapa elimnar , inhibir o prevenir la contaminacion y/o el aumento del peligro o riesgo hasta un nivel considerado como aceptable o seguro? Esta etapa debe ser considerada como no PCC 2 para el riesgo o peligro considerado
  • 24.
    - Troceado o picado: ¿Laoperacion de troceado o picado puede permitir la contaminacion del producto con el agente de peligro o riesgo, o permitir que este aumente hasta un nivel nocivo? SI NO ¿El proceso posterior garantizara la reduccion del peligro o riesgo hasta un nivel considerado como aceptable o seguro? - Esta etapa debe ser considerada como un PCC 2 para el riesgo o peligro considerado Molido y mezclado: ¿La operacion de molido y mezclado puede permitir la contaminacion del producto con el agente de peligro o riesgo, o permitir que este aumente hasta un nivel nocivo? SI NO ¿El proceso posterior garantizara la reduccion del peligro o riesgo hasta un nivel considerado como aceptable o seguro? Esta etapa debe ser considerada como un PCC 2 para el riesgo o peligro considerado
  • 25.
    - Embutido y atado: ¿Laoperacion de embutido o atado puede permitir la contaminacion del producto con el agente de peligro o riesgo, o permitir que este aumente hasta un nivel nocivo? NO ¿Se pretende con esta etapa elimnar , inhibir o prevenir la contaminacion y/o el aumento del peligro o riesgo hasta un nivel considerado como aceptable o seguro? - SI Esta etapa debe ser considerada como un PCC 2 para el riesgo o peligro considerado Secado: ¿La operacion de secado puede permitir la contaminacion del producto con el agente de peligro o riesgo, o permitir que este aumente hasta un nivel nocivo? SI NO ¿El proceso posterior garantizara la reduccion del peligro o riesgo hasta un nivel considerado como aceptable o seguro? Esta etapa debe ser considerada como un PCC 2 para el riesgo o peligro considerado
  • 26.
    - Escaldado y cocción: ¿Elescaldado y coccion puede permitir la contaminacion del producto con el agente de peligro o riesgo, o permitir que este aumente hasta un nivel nocivo? NO ¿Se pretende con esta etapa elimnar , inhibir o prevenir la contaminacion y/o el aumento del peligro o riesgo hasta un nivel considerado como aceptable o seguro? - SI Esta etapa debe ser considerada como un PCC 1 para el riesgo o peligro considerado Ahumado: ¿El ahumado puede permitir la contaminacion del producto con el agente de peligro o riesgo, o permitir que este aumente hasta un nivel nocivo? NO ¿Se pretende con esta etapa elimnar , inhibir o prevenir la contaminacion y/o el aumento del peligro o riesgo hasta un nivel considerado como aceptable o seguro? SI Esta etapa debe ser considerada como un PCC 1 para el riesgo o peligro considerado
  • 27.
    - Enfriamiento: ¿El enfriamiento puedepermitir la contaminacion del producto con el agente de peligro o riesgo, o permitir que este aumente hasta un nivel nocivo? SI ¿Se pretende con esta etapa elimnar , inhibir o prevenir la contaminacion y/o el aumento del peligro o riesgo hasta un nivel considerado como aceptable o seguro? - SI Esta etapa debe ser considerada como un PCC 2 para el riesgo o peligro considerado Almacenamiento: ¿El almacenamiento puede permitir la contaminacion del producto con el agente de peligro o riesgo, o permitir que este aumente hasta un nivel nocivo? SI ¿Se pretende con esta etapa elimnar , inhibir o prevenir la contaminacion y/o el aumento del peligro o riesgo hasta un nivel considerado como aceptable o seguro? SI Esta etapa debe ser considerada como un PCC 2 para el riesgo o peligro considerado
  • 28.
    DIAGRAMAS DE BLOQUECON PUNTOS CRITICOS DE CONTROL DE LOS PRODUCTOS CARNICOS OBTENIDOS EN EL AULA MOVIL DEL SENA - Butifarra cervecera: Base de cálculo: 2 Kg Materia Prima Porcentaje (%) Cantidad (g) Carne de res 27 540 Carne de cerdo 37 740 Aceite de cocina 8 160 Aislado de soya 10 200 Hielo 18 240 TOTAL 100% 2000 g * C.R.H = 1:4, para prepararlo se toman 34 g de aislado y se adiciona 136 ml de agua Aditivos e insumos de acuerdo a la NTC 1325 (% sobre Masa cruda) Aditivo y/o insumo Sal Nitral Fosfato Condimento Génova Pimienta en polvo Ají Cebolla cabezona Ajo natural Acido ascórbico Nuez moscada Leche en polvo Colorante Porcentaje (%) 1.7 0.3 0.5 1 0.2 0.5 1 0.2 0.05 0.05 1.8 0.1 Cantidad (g) 34 6 10 20 4 10 20 4 1.0 1.0 36 2c.c.
  • 29.
    Proceso: - Adecuación demateria prima: Retirar hueso y exceso de cartílago y grasa de la carne de res y cerdo, retirar el cuero del tocino. Trocear la carne y la grasa de forma manual con cuchillo de hoja ancha. - Molido: Moler la carne por separado con el disco pequeño (5mm). Para evitar que la carne se caliente se puede adicionar un 1/4 del hielo de formula en este proceso. - Preparar emulsión: En esta operación se debe obtener una pasta suave y homogénea. Los ingredientes se deben adicionar en un orden secuencial así: Carne más sal y sales curantes mezcladas, más hielo en escamas (1/3), más fosfatos, más proteínas no cárnicas, más 1/3 del hielo, más condimentos, más la grasa molida, más humos condensados, más 1/3 del hielo y por último el ácido ascórbico vehiculizado en agua (1 gr acido ascórbico en 20 c.c. de agua). Esta operación se hace de forma manual por tiempo de 5 minutos - Embutido: En tripa natural de cerdo de diámetro 30 -32 mm y amarrar en forma de bolas de 4 – 5 cm de longitud. - Escaldado: En agua a 75°C hasta que obtengan una temperatura interna de 70°C - Choque térmico: Agua con hielo Temperatura de 0°C - Refrigerar. Su vida útil es de 8 a 10 días. El proceso se resume en el diagrama de bloques 1 (Butifarra cervecera).
  • 30.
    Planta de Sacrificio DIAGRAMADE BLOQUES 1: BUTIFARRA CERVECERA Recepción de la materia prima Materia prima en planta Utensilios Adecuación de la carne Hueso, cartílago, carne no apta Carne apta Pesado de la carne e ingredientes Cantidad adecuada de M.P’s Utensilios Troceado de carne Carne troceada Hielo Molido de carne Masa cárnica Condimentos y aceite Preparación de la emulsión Emulsión Tripa natural de cerdo Embutido Butifarra embutida Porcionado Butifarra en porciones Agua a altas T Agua fría y hielo Escaldado y choque térmico Producto terminado Almacenamiento Clientes Agua residual
  • 31.
    - Hamburguesa americana: Base decálculo: 2 Kg Materia Prima Porcentaje (%) Cantidad (g) Carne de res 40 800 Carne de cerdo 35 700 Tocino 8 160 Aislado soya* 7 140 Hielo 10 200 TOTAL 100% 2000 g * C.R.H = 1:4, para prepararlo se toman 34 g de texturizado y se adiciona 136 ml de agua Aditivos e insumos de acuerdo a la NTC 1325 (% sobre Masa cruda) Aditivo y/o insumo Sal Nitral Fosfato Condimento hamburguesa Pimienta en polvo Mostaza Cebolla cabezona Ajo natural Acido ascórbico Comino Porcentaje (%) 1.7 0.3 0.2 1 0.1 0.5 0.3 0.3 0.05 0.2 Cantidad (g) 34 6 4 20 2 10 6 6 1.0 4
  • 32.
    Proceso: - Adecuación de materiaprima. Retirar hueso y exceso de cartílago y grasa de la carne de res y cerdo, retirar el cuero del tocino. Trocear la carne y la grasa de forma manual en cubos de 5 cm con cuchillo de hoja ancha. - Molido. Moler la carne y la grasa por separado con el disco grande (10 mm). Para evitar que la carne se caliente se puede adicionar un 1/2 del hielo de formula en este proceso. - Mezclado. Mezclar la carne de res, de cerdo y la grasa, agregar el aislado de soya hidratado en agua, vehiculizar el fosfato con la sal y los demás ingredientes sólidos excepto el ácido ascórbico. Mezclar bien incorporando de a poco el hielo para evitar que se caliente. Adicionar por último el ácido ascórbico. - Moldear. Formar las hamburguesas redondas o cuadradas de 90 a 100 g - Ahumado. - Empacar. En bandejas recubiertas de vitafilm o en empaque al vacio. Tener la precaución de poner papel parafinado o polietileno entre cada hamburguesa. - Conservación. Congeladas de 10 -15 días. El proceso se resume en el diagrama de bloques 2 (Hamburguesa americana).
  • 33.
    DIAGRAMA DE BLOQUES2: HAMBUERGUESA AMERICANA Planta de Sacrificio Recepción de la materia prima Materia prima en planta Utensilios Adecuación de la carne y grasa Carne y grasa aptas Pesado de la carne, grasa e ingredientes Cantidad adecuada de M.Ps Utensilios Troceado de carne y grasa Carne y grasa troceada Molido de carne y grasa Masa cárnica Condimentos Mezclado Masa homogénea de Hamburguesa Moldeado Hamburguesa moldeada Ahumado Producto terminado Almacenamiento Clientes Hueso, cartílago, grasa no apta
  • 34.
    - Chorizo antioqueño: Base decálculo: 2 Kg Materia Prima Porcentaje (%) Cantidad (g) Carne de res 40 800 Carne de cerdo 30 600 Tocino sin cuero 10 200 Aislado de soya* 10 200 Hielo / Agua fría 10 200 TOTAL 100% 2000 g * C.R.H = 1:4, para prepararlo se toman 34 g de texturizado y se adiciona 136 ml de agua Aditivos e insumos de acuerdo a la NTC 1325 (% sobre Masa cruda) Aditivo y/o insumo Sal Nitral Fosfato Glutamato Pimienta en polvo Cebolla larga Ajo natural Acido ascórbico Comino Condimento chorizo Azúcar Nuez moscada Colorante Humo líquido Porcentaje (%) 1.7 0.3 0.3 0.1 0.05 3 0.4 0.05 0.08 1 0.1 0.05 0.1 0.1 Cantidad (g) 34 6 6 2 1.0 60 8 1.0 1.6 20 2 1.0 2 c.c 2 c.c.
  • 35.
    Proceso - Adecuación de materiaprima. Retirar hueso y exceso de cartílago y grasa de la carne de res y cerdo, retirar el cuero del tocino. Trocear la carne y la grasa de forma manual en cubos de 5 cm con cuchillo de hoja ancha. - Molido. Moler la carne y la grasa por separado con el disco grande (10 mm) junto con las especias frescas. Para evitar que la carne se caliente se puede adicionar un 1/2 del hielo de formula en este proceso. - Mezclado. Mezclar la carne de res, de cerdo y la grasa, agregar el aislado de soya hidratado en agua, vehiculizar el fosfato con la sal y los demás ingredientes sólidos excepto el ácido ascórbico. Mezclar bien incorporando de a poco el hielo para evitar que se caliente. Por último el ácido ascórbico. - Embutido. En tripa natural de cerdo y amarrar de 10 –12 cm de longitud. También puede emplear tripa de colágeno. - Ahumar. 30 minutos - Reposo. 15 minutos - Individualizar, limpiar, empacar, refrigerar, comercializar. El proceso se resume en el diagrama de bloques 3 (Chorizo antioqueño)
  • 36.
    DIAGRAMA DE BLOQUES3: CHORIZO ANTIOQUEÑO Planta de Sacrificio Recepción de la materia prima Materia prima en planta Utensilios Adecuación de la carne y grasa Carne y grasa aptas Pesado de la carne, grasa e ingredientes Cantidad adecuada de M.P¨s Utensilios Troceado de carne y grasa Carne y grasa troceada Molido de carne y grasa Masa cárnica Condimentos Mezclado Masa homogénea de chorizo Tripa artificial Embutido Chorizo embutido Porcionado Chorizo en porciones Ahumado Producto terminado Almacenamiento Clientes Hueso, cartílago, grasa no apta
  • 37.
    - Longaniza autóctona: Base decálculo: 2 Kg Materia Prima Carne de cerdo pulpa Tocino sin cuero TOTAL Porcentaje (%) 87.5 12.5 100% Cantidad (g) 1750 250 2000 g Aditivos e insumos de acuerdo a la NTC 1325 (% sobre Masa cruda) Aditivo y/o insumo Sal Nitral Fosfato Glutamato Pimienta en polvo Cebolla larga Ajo natural Acido ascórbico Comino Condimento longaniza Nuez moscada Tomillo Orégano Laurel Perejil liso Porcentaje (%) 1.5 0.3 0.3 0.1 0.2 5 0.5 0.05 0.1 1 0.1 0.2 0.2 0.2 0.2 Cantidad (g) 30 6 6 2 4 100 10 1.0 2 20 2 4 4 4 4 Proceso - - Adecuación de materia prima. Retirar hueso y exceso de cartílago y grasa de la carne de cerdo, retirar el cuero del tocino. Trocear la carne y la grasa de forma manual en cubos de 1.5cm a 2 cm de lado con cuchillo de hoja ancha. Cebolla y ajo natural cortados finamente. Mezclado. Mezclar la carne de cerdo, vehiculizar el fosfato con la sal y los demás ingredientes sólidos excepto el ácido ascórbico. Mezclar el tomillo, orégano, perejil y laurel picados. Adicionar el vino, el achiote y por último el ácido ascórbico disuelto en 20 c.c. de agua. Embutido. En tripa natural de cerdo de diámetro 26-28 mm Ahumar. 30 minutos Reposo. 15 minutos Empacar, refrigerar y comercializar El proceso se resume en el diagrama de bloques 4 (Longaniza autóctona)
  • 38.
    DIAGRAMA DE BLOQUES4: LONGANIZA AUTOCTONA Planta de Sacrificio Recepción Materia Prima Carne en planta Utensilios Adecuación de Carne Hueso, cartílago, grasa, cuero del tocino Carne apta Pesado de la carne, grasa e ingredientes Cantidad adecuada de M.P¨s Troceado Cartílago, grasa Carne a procesar Condimentos Mezclado Pasta homogenea Tripa natural de cerdo, 26-28 mm Embutido Embutido cárnico Ahumado Longaniza Porcionado Longaniza Porcionada Enfriamiento Producto terminado Almacenamiento Clientes Humedad
  • 39.
    - Salchichón cervecero: Base decálculo: 2 Kg Materia Prima Porcentaje (%) Cantidad (g) Carne de res 35 700 Carne de cerdo 25 500 Grasa 12 240 Aislado de soya* 10 200 Hielo 18 360 TOTAL 100% 2000 g * C.R.H = 1:4, para prepararlo se toman 34 g de texturizado y se adiciona 136 ml de agua Aditivos e insumos de acuerdo a la NTC 1325 (% sobre Masa cruda) Aditivo y/o insumo Sal Nitral Fosfato Condimento salchichón Pimienta en polvo Comino en polvo Ajo natural Nuez moscada Acido ascórbico Humo liquido Colorante Porcentaje (%) 1.7 0.3 0.5 1 0.2 0.1 0.3 0.05 0.05 0.1 0.1 Cantidad (g) 34 6 10 20 4 2 6 1.0 1.0 2 c.c. 2 c.c.
  • 40.
    Proceso - Adecuación de materiaprima. Retirar hueso y exceso de cartílago y grasa de la carne de res y cerdo, retirar el cuero del tocino. Trocear la carne y la grasa de forma manual con cuchillo de hoja ancha. Dejar el 50% del tocino y el 30% de la carne de cerdo para cortar en cubitos para que sirva para el decorado. - Molido. Moler la carne y la grasa por separado, dos veces con el disco pequeño (5mm). Para evitar que la carne se caliente se puede adicionar un 1/3 del hielo de formula en este proceso. - Preparar emulsión. En esta operación se debe obtener una pasta suave y homogénea. Los ingredientes se deben adicionar en un orden secuencial así: Carne más sal y sales curantes mezcladas, más hielo en escamas (1/3), más fosfatos, más proteínas no cárnicas, más 1/3 del hielo, más condimentos, más la grasa molida, más humos condensados, más 1/3 del hielo y por último el ácido ascórbico vehiculizado en agua (1 gr acido ascórbico en 20 c.c. de agua). Esta operación no debe durar más de 10 minutos. - Mezclado. Mezclar la emulsión con la carne para decorar (por 1 minuto) - Embutido. Usar tripa de fibrosa de 50 – 60 mm de diámetro, previamente hidratada en agua tibia por 20 minutos. Se deben desalojar las cámaras de aire con aguja previamente desinfectada. - Secado y ahumado. 55 – 60°C por 1 hora. - Escaldado. En agua a 75°C hasta que obtengan una temperatura interna de 70°C - Choque térmico. Agua con hielo Temperatura de 0°C - Refrigerar. Su vida útil es de 20 días El proceso se resume en el diagrama de bloques 5 (Salchichón cervecero):
  • 41.
    Planta de Sacrificio DIAGRAMADE BLOQUES 5: SALCHICHÓN CERVECERO Recepción de la materia prima Materia prima en planta Adecuación de la carne y grasa Utensilios Hueso, cartílago, carne y grasa no apta Carne y grasa apta Pesado de la carne, grasa e ingredientes Cantidad adecuada de M.P’s Troceado de carne y grasa Utensilios Carne y grasa troceada Molido de carne y grasa Masa cárnica Condimentos y aditivos Preparación de la emulsión Emulsión Trozos de grasa y carne (decoración) Mezclado Emulsión y decoración Tripa artificial Embutido Salchichón embutido Secado y ahumado Salchichón semielaborado Agua a altas T Agua y hielo Escaldado y choque térmico Porcionado Producto terminado Almacenamiento Clientes Agua residual
  • 42.
    - Mortadela: Base de cálculo:2 Kg Materia Prima Porcentaje (%) Cantidad (g) Carne de res 24 480 Carne de cerdo 20 400 Hielo 25 500 Grasa 13 260 Aislado de soya* 10 200 Almidón o harina trigo 8 160 TOTAL 100% 2000 g * C.R.H = 1:4, para prepararlo se toman 34 g de texturizado y se adiciona 136 ml de agua Aditivos e insumos de acuerdo a la NTC 1325 (% sobre Masa cruda) Aditivo y/o insumo Sal Nitral Fosfato Condimento mortadela Pimienta Ajo natural Nuez moscada Acido ascórbico Humo liquido Colorante (rojo) Jengibre Porcentaje (%) 1.7 0.3 0.5 1 0.1 0.4 0.07 0.05 0.1 0.1 0.1 Cantidad (g) 34 6 10 20 2 8 1.4 1.0 2 c.c. 2 c.c. 2
  • 43.
    Proceso - Adecuación de materiaprima. Retirar hueso y exceso de cartílago y grasa de la carne de res y cerdo, retirar el cuero del tocino. Trocear la carne de forma manual con cuchillo de hoja ancha. - Molido. Moler la carne dos veces con el disco pequeño (5mm). Para evitar que la carne se caliente se puede adicionar un 1/4 del hielo de formula en este proceso. - Preparar emulsión. En esta operación se debe obtener una pasta suave y homogénea. Los ingredientes se deben adicionar en un orden secuencial así: Carne más sal y sales curantes mezcladas, más hielo en escamas (1/4), más fosfatos, más proteínas no cárnicas, más 1/4 del hielo, más condimentos, más la grasa molida, más humos condensados, más almidones, más 1/4 del hielo y por último el ácido ascórbico vehiculizado en agua (1 gr acido ascórbico en 20 c.c. de agua). Esta operación no debe durar más de 10 minutos. - Embutido. Usar tripa de fibrosa o poliamida de 95 a 110 mm de diámetro, previamente hidratada para el caso de la fibrosa en agua tibia por 20 minutos. Se deben desalojar las cámaras de aire con aguja previamente desinfectada. - Escaldado. En agua a 75°C hasta que obtengan una temperatura interna de 70°C - Choque térmico. Agua con hielo Temperatura de 0°C - Reposo en refrigeración a 4°C. - Tajar. En rodajas de 3.5 a 4 mm de espesor - Empaque. En bolsas preformadas al vacio de 250 a 500 gr - Almacenamiento. En refrigeración 1-4°C por 20 – 30 días El proceso se resume en el diagrama de bloques 6 (Mortadela):
  • 44.
    DIAGRAMA DE BLOQUES6: MORTADELA Planta de Sacrificio Recepción de la materia prima Materia prima en planta Utensilios Adecuación de la carne Hueso, cartílago, grasa no apta Carne apta Pesado de la carne e ingredientes Cantidad adecuada de M.P¨s Utensilios Troceado de carne Carne troceada Hielo Molido de carne Masa cárnica Condimentos Preparación de la emulsión Emulsión Poliamida Embutido y atado Mortadela embutida Agua a altas temperaturas Escaldado Agua residual Mortadela escaldada Agua fría y hielo Choque térmico Porcionado Producto terminado Almacenamiento Clientes Agua residual
  • 45.
    - Salchicha súper perroeconómica: Base de cálculo: 2 Kg Materia Prima Porcentaje (%) Cantidad (g) Carne de res 20 400 Carne de cerdo 20 400 Grasa de cerdo 15 300 Aislado de soya* 10 200 Harina de trigo 5 100 Hielo 30 600 TOTAL 100% 2000 g * C.R.H = 1:4, para prepararlo se toman 34 g de texturizado y se adiciona 136 ml de agua Aditivos e insumos de acuerdo a la NTC 1325 (% sobre Masa cruda) Aditivo y/o insumo Sal Nitral Fosfato Condimento salchicha Ajo natural Acido ascórbico Leche en polvo Colorante rojo Porcentaje (%) 1.7 0.3 0.5 1 0.5 0.05 2.5 0.1 Cantidad (g) 34 6 10 20 10 1.0 50 2c.c.
  • 46.
    Proceso: - Adecuación de materiaprima. Retirar hueso y exceso de cartílago y grasa de la carne de res y cerdo, retirar el cuero del tocino. Trocear la carne y la grasa de forma manual con cuchillo de hoja ancha. - Molido. Moler la carne y la grasa por separado, dos veces con el disco pequeño (5mm). Para evitar que la carne se caliente se puede adicionar un 1/4 del hielo de formula en este proceso. - Preparar emulsión. En esta operación se debe obtener una pasta suave y homogénea. Los ingredientes se deben adicionar en un orden secuencial así: Carne más sal y sales curantes mezcladas, más hielo en escamas (1/3), más fosfatos, más proteínas no cárnicas, más 1/3 del hielo, más condimentos, más leche en polvo, más la grasa molida, más humo condensado y colorante, más 1/3 del hielo y por último el ácido ascórbico vehiculizado en agua (1 gr acido ascórbico en 20 c.c. de agua). Esta operación se hace de forma manual por tiempo de 5 minutos - Embutido. En tripa de celulosa calibre 28 y amarrar de 16 a 18 cm - Escaldado. En agua a 75°C hasta que obtengan una temperatura interna de 70°C (30 min aproximadamente) - Choque térmico. Agua con hielo Temperatura de |0°C - Refrigerar. Temperatura de 0 – 5 °C .Su vida útil es de 10 días. El proceso se resume en el diagrama de bloques 7 (Salchicha súper perro económico):
  • 47.
    DIAGRAMA DE BLOQUES7: SALCHICHA SUPER PERRO ECONÓMICA Planta de Sacrificio Recepción de la materia prima Materia prima en planta Utensilios Adecuación de la carne y grasa Hueso, cartílago, grasa Carne y grasa adecuada Utensilios Troceado Carne y grasa Troceada Hielo Molido de la carne Carne y grasa molida Condimentos, insumos. Preparación de la emulsión Emulsión Tripa artificial Embutido Salchicha embutida Porcionado Salchicha porcionada Agua a altas temperaturas Escaldado Agua residual Salchicha escaldada Agua fría y hielo Choque térmico Ahumado Producto terminado Almacenamiento Clientes Agua residual Humedad
  • 48.
    - Salchicha suiza: Base decálculo: 2 Kg Materia Prima Porcentaje (%) Cantidad (g) Carne de res pulpa 31 620 Carne de cerdo pulpa 41 820 Aceite de cocina 2 40 Hielo 26 520 TOTAL 100% 2000 g * C.R.H = 1:4, para prepararlo se toman 34 g de texturizado y se adiciona 136 ml de agua Aditivos e insumos de acuerdo a la NTC 1325 (% sobre Masa cruda) Aditivo y/o insumo Sal Nitral Fosfato para embutidos Condimento salchicha Cebolla cabezona Nuez moscada Pimienta Acido ascórbico Leche en polvo Colorante amarillo Porcentaje (%) 1.5 0.3 0.5 1 1 0.5 0.5 0.05 2.5 0.1 Cantidad (g) 30 6 10 20 20 10 10 1.0 50 2 c.c.
  • 49.
    Proceso: - Adecuación de materiaprima. Retirar hueso y exceso de cartílago y grasa de la carne de res y cerdo, retirar el cuero del tocino. Trocear la carne de forma manual con cuchillo de hoja ancha. - Molido. Moler la carne, dos veces con el disco pequeño (5mm), junto con ¼ del hielo triturado - Preparar emulsión. En esta operación se debe obtener una pasta suave y homogénea. Los ingredientes se deben adicionar en un orden secuencial así: Carne, aceite más sal y sales curantes mezcladas, más hielo en escamas (1/3), , más condimentos, más leche en polvo, más hielo (1/3), más colorante, más 1/3 del hielo y por último el ácido ascórbico vehiculizado en agua (1 gr acido ascórbico en 20 c.c. de agua). Esta operación se hace de forma manual por tiempo de 5 minutos - Embutido. En tripa natural de cerdo de 30-32 mm y amarrar de 10 cm - Escaldado. En agua a 75°C hasta que obtengan una temperatura interna de 70°C (30 min aproximadamente) - Choque térmico. Agua con hielo Temperatura de |0°C, empacar - Refrigerar. Temperatura de 0 – 5 °C .Su vida útil es de 8 a 10 días. El proceso se resume en el diagrama de bloques 8 (Salchicha suiza):
  • 50.
    DIAGRAMA DE BLOQUES8: SALCHICHA SUIZA Planta de Sacrificio Recepción de la materia prima Materia prima en planta Utensilios Adecuación de la carne y grasa Hueso, cartílago, grasa Carne y grasa adecuada Utensilios Troceado Carne y grasa Troceada Hielo Molido de la carne Carne y grasa molida Condimentos, insumos. Preparación de la emulsión Emulsión Tripa artificial Embutido Salchicha embutida Porcionado Salchicha porcionada Agua a altas temperaturas Escaldado Agua residual Salchicha escaldada Agua fría y hielo Choque térmico Ahumado Producto terminado Almacenamiento Clientes Agua residual Humedad
  • 51.
    3, 4 y5. ESTABLECER ESPECIFICACIONES PARA CADA PUNTO CRITICO DE CONTROL, MONITOREARLO Y ESTABLECER ACCIONES CORRECTIVAS MATERIA PRIMA ESPECIFICACIONES Carne: Color: Rojo Olor: Fresco, agradable Textura: Firme Temperatura interna: Carne refrigerada < 6ºC Carne congelada < -5ºC pH entre 5.5 y 6.2 Contenido de ufc permitidas MONITOREO ACCIONES CORRECTIVAS En cada lote de carne se debe realizar análisis microbiológicos, fisicoquímicos y sensoriales. Usar carne dentro de los pH especificados, si es mayor la carne empieza proceso de putrefacción. Realizar análisis microbiológicos al agua y condimentos por lo menos cada 2 o 3 meses. Rechazar carne que no provenga de un matadero autorizado o que no tenga el respectivos ello de seguridad. Especias y condimento Verificar y mantener en Libres de materia extraña bitácora los certificados de Exigir certificados al proveedor análisis y notificaciones de cambios en el proceso. Agua Potable Cumplir con especificaciones sanitarias vigentes Verificar sistema de registro y procurar que las primeras entradas sean las primeras salidas. Limpiar y desinfectar utensilios o equipos usados para el almacenamiento. LAVADO: ESPECIFICACIONES MONITOREO Utilizar agua potable y con una Monitoreo de la clase de temperatura máxima de 15ºC desinfectante a usar y la concentración Empleo de desinfectantes permitidos por la norma en la Monitoreo de la calidad del concentración adecuada agua Llevar registros ACCIONES CORRECTIVAS Adecuación de la temperatura de lavado y la concentración y el tipo de desinfectante usado Dar un tratamiento al agua para hacerla apta para el proceso (Asegurar la potabilidad) Practicar BPM
  • 52.
    TROCEADO O PICADO: ESPECIFICACIONES MONITOREO ACCIONESCORRECTIVAS Mantener una temperatura máxima de 15ºC Control frecuente de temperatura. Uso de agua fría potable y hielo en escamas o troceado. Productos emulsionados máximo un 10% de agua adicionada para controlar la humedad final del producto Contar con registros escritos Realizar lavado de equipos y utensilios. Buenas prácticas de higiene y manufactura por parte del personal manipulador Realizar inspecciones de higiene y uso de implementos (gorro, tapabocas, cofia, botas, entre otros). Adición de fosfatos. MOLIDO Y MEZCLADO: ESPECIFICACIONES MONITOREO Mantener una temperatura máxima de 15ºC Monitoreo frecuente de la temperatura Limpieza del equipo con los desinfectantes permitidos y en cantidades controladas Verificación de las formulaciones Emplear en cantidades adecuadas los ingredientes de la mezcla Inspección visual Monitoreo de las practicas de higiene ACCIONES CORRECTIVAS Adecuar la temperatura mediante el uso de agua fría o hielo en escamas Realizar limpieza y desinfección dele quipo Verificar que el personal responsable cumpla con las buenas prácticas de higiene y manufactura Tiempo adecuado Registro del proceso de desinfección de utensilios y equipos Aplicar un programa preventivo en caso de detectar una formulación inadecuada Mantenimiento dele quipo
  • 53.
    EMBUTIDO Y ATADO: ESPECIFICACIONES Manteneruna temperatura máxima de 15 ºC Emplear tripas artificiales o en su defectos tripas naturales seguras MONITOREO Inspección visual Registro de los proveedores de tripas Registro de limpieza y desinfección ACCIONES CORRECTIVAS Adecuar temperatura con agua fría o hielo en escamas Verificar funcionamiento del quipo antes de iniciar proceso Registro mantenimiento Embutir de preferencia al vacio o en su defecto evitar incorporación de aire en la tripa Llenado homogéneo de la tripa sin exceder su capacidad Atado inmediato Limpieza y desinfección dele quipo y utensilios antes y después del proceso Aplicar BPM ESCALDADO Y COCCIÓN ESPECIFICACIONES MONITOREO Temperatura máxima de agua a 80ºC y temperatura interna del producto máximo a 70 ºC Control de la temperatura del agua constantemente Registro de control de temperaturas Inspección visual del productos a medida que avanza el proceso Ajustar equipo para operar en condiciones eficientes Tiempo de escaldado o cocción depende del volumen o tamaño de la pieza Al finalizar el proceso el producto debe ser duro y flexible Control de la temperatura interna del producto constantemente ACCIONES CORRECTIVAS Mantenimiento equipo Cambiar el agua empleada para un proceso posterior
  • 54.
    Uso de aguapotable y cambio de la misma constantemente Registro de la limpieza y desinfección del equipo Aplicar tratamientos al agua para asegurar la potabilidad Limpieza y desinfección equipo con el desinfectante adecuado y en las cantidades permitidas AHUMADO: ESPECIFICACIONES MONITOREO En caliente: Temperatura entre valores de 50 a 90 ºC Revisar la temperatura frecuentemente Buen funcionamiento del equipo Evitar empleo de maderas resinosas por los residuos en los alimentos que no son permitidos Inspección visual Mantenimiento del quipo Revisar equipo antes de usarlo Control de tiempo y temperatura Limpieza equipo ACCIONES CORRECTIVAS Buena ventilación SECADO: ESPECIFICACIONES Temperatura 20 ºC máximo pH menor a 5.5 Llevar a cabo la operación en cámaras para permitir el control de la temperatura y humedad MONITOREO Revisar la temperatura, humedad y ventilación de la cámara por lo menso 1 vez al día ACCIONES CORRECTIVAS Asegurar condiciones ambientales adecuadas Procurar que los productos estén a una distancia correcta Registro de los datos Inspección visual Mantenimiento del equipo
  • 55.
    ENFRIAMIENTO: ESPECIFICACIONES MONITOREO ACCIONES CORRECTIVAS Temperatura aproximada entre4 y 5 ºC Registro y control de la temperatura Cambo del agua de enfriamiento Tiempo según volumen del producto Revisión del equipo antes de uso Mantenimiento del equipo Uso de agua fría y con cambio constante Inspección visual Control por medio de registros del tiempo y temperatura Verificación de procesos para asegurar la potabilización del agua Si es en cámara evitar contaminación cruzada Realizar un choque térmico adecuado Agua potable ALMACENAMIENTO: ESPECIFICACIONES En refrigeración temperatura máxima de 5ºC MONITOREO ACCIONES CORRECTIVAS Control de temperatura de los productos Evitar contaminación cruzada Mantenimiento del equipo En congelación temperatura máxima de -6 ºC Registro del uso y estado de los equipos usados Evitar contaminación cruzada Limpieza y revisión antes de usarlo Verificar almacenamiento inmediato Inspección visual Ajustar el equipo para correcto funcionamiento Estado perfecto de la cámara y no usarlo para almacenar materia primas o producto intermedio Aplicar BPM
  • 56.
    6. ESTABLECER PROCEDIMIENTOSDE REGISTRO Es necesario tener registros de control con los resultados de análisis fisicoquímicos y microbiológicos de materia prima, producto en proceso, producto terminado, mantenimiento de maquinaria, higiene e instalaciones físicas, para que en algún momento si es necesario puedan utilizarse a fin de determinar la eficiencia de las medidas preventivas que se estas usando y para determinar cualquier falla en el proceso. Los registros son herramientas necesarias para el control de puntos críticos, ya que proporcionan la información necesaria acerca del comportamiento de materias primas, personal y equipo durante el proceso, bastando únicamente con revisarlo para determinar rápidamente la acción preventiva o correctiva según sea el caso. Para la elaboración de los registros es importante educar al operario o supervisor para que esto registre informaron veraz y concientizarlos que esa información que se registra es importante para tener bajo control el proceso. Algunos ejemplos de registros que se podrían llevar a cabo en la realización de productos cárnicos serian: Registro de confiabilidad de proveedores MATERIA PRIMA Proveedor Marca Tamaño lote Tamaño muestra Fecha recepción Observaciones RESULTADOS, DESCRIPCION Y VALORACION DE CARACTERISTICAS DE CALIDAD
  • 57.
    Informe de evaluaciónde limpieza Zona: ___________________________ Realizo: _________________________ Reviso: __________________________ Piso Pared Techo Equipo Utensilios Limpieza Hora de inicio Hora termino Valoración Fecha Tipo de desinfectante Cantidad Hoja de control para equipos Equipo: ____________________________ Fecha: __________________________ Temperatura Hora Limpieza Tipo y cantidad de desinfectante Fecha ultimo mantenimiento Realizo: _____________________________________________ Reviso: _____________________________________________
  • 58.
    Evaluacion del productofinal Producto Lote Muestra Inspección visual Pruebas realizadas Fecha Observaciones Analizo: _______________________________________________ Tiempo: _______________________________________________ Registro de no conformidad de productos termiandos Producto Fecha Cantidad Defectos y observaciones
  • 59.
    7. ESTABLECER PROCEDIMIENTOSDE VERIFICACIÓN Las hojas de control muestran de manera práctica y resumida las etapas del proceso de la elaboración de los productos cárnicos donde se señalan los puntos críticos de control, los riesgos que pueden presentarse en cada etapa, así como las medidas preventivas y correctivas, las especificaciones o limites y el monitoreo. Para la aplicación de esta hoja de control primero se debe identificar la etapa del proceso que debe ser controlada, se determina el nivel de riesgo, es decir, si se considera un PCC1 o un PCC2, se identifica el tipo de riesgo: físico, químico y/o microbiológico que está involucrado, se establecen las medidas preventivas para cada uno de los riesgos identificados por etapa, se plantean los puntos a verificar para tener bajo control el riesgo y se establecen las especificaciones. Cuando el Sistema de Análisis de Peligros y Puntos Críticos de Control para el proceso de manufactura de los productos cárnicos se haya implementado, deberá someterse a una verificación para corroborar que funciona correctamente, que la aplicación práctica responde a lo previsto en el diseño teórico del sistema y esto debe dar como resultado la ratificación inicial del sistema o su modificación, si se considera que algunos criterios o acciones no fueron los adecuados o pueda mejorarse su eficacia. Además debe realizarse una verificación de los PCC rutinariamente en cada lote, como parte del proceso de producción diario, y una verificación del Programa HACCP cada tres meses o cuando ocurran cambios en el producto-proceso o se tenga nueva información disponible. Estas verificaciones, serán realizadas por personal que integra el equipo HACCP. La verificación de los PCC incluye la revisión del control de los parámetros determinados en cada punto crítico. Una vez completada la etapa de verificación, debe prepararse un reporte escrito para certificar que el plan HACCP se está ejecutando tal como fue diseñado. Las desviaciones del plan HACCP deben estar listadas en el reporte y éstas deben ser discutidas con la Gerencia de la planta. Igualmente deben estar documentadas las acciones correctivas tomadas en respuesta a cada una de las desviaciones identificadas.
  • 60.
    ETAPA DEL PROCESO Recepción de materiaprima Carne, grasa Agua TIPO DE PCC PCC2 ESPECIFICACIONES O LIMITES CRITICOS Libre de residuos medicamentos, de metales pesados, de sustancias toxicas, parásitos, microorganismos patógenos. pH entre 5.5 y 6.2 Carne fresca, roja y refrigerada MEDIDAS CORRECTIVAS / PREVENTIVAS No usar carne con pH altos Usar carne con rastro autorizado y sello de calidad No usar carne con cambios en su aspecto (fuera de lo normal) Tener un registro y permitir que las primeras entradas sean las primeras salidas Proveedor confiable de aditivos y condimentos Limpieza y desinfección de utensilios de recepción Uso de agua potable y verificación de el nivel de potabilización de la misma Si en esta etapa no se realizan controles adecuados el producto final tendrá problemas como: Enranciamiento: Grasa en mal estado MONITOREO Realizar análisis fisicoquímico y microbiológico a cada recepción o lote de materia prima Al agua y demás Putrefacción: Carne en mal ingrediente realizar estado, mala manipulación, análisis por lo falta de higiene menso cada 2 o 3 meses Deficiente cohesión (no formación emulsión) Llevar registro de limpieza y Cambios en las desinfección de propiedades utensilios organolépticas (color, sabor, olor característico)
  • 61.
    ETAPA DEL PROCESO Lavado TIPO DE PCC PCC2 ESPECIFICACIONESO LIMITES CRITICOS Uso de agua potable Temperatura máxima de 15ºC Empleo de desinfectantes permitidos y en cantidades establecidas por la norma MEDIDAS CORRECTIVAS / PREVENTIVAS Programa escrito sobre buen uso de desinfectantes y detergentes Programa de potabilización de agua Si no se lava correctamente la carne queda con residuos de materia extraña y trazas de químicos por lo que disminuirá el tiempo de vida útil y causara daño por intoxicación con químicos Programa de adecuación de temperatura de agua de lavado MONITOREO Control de tipo y cantidad de desinfectante Control de agua (valoración 2 a 3 mese) Registro de lavado Aplicación de BPM Troceado o Picado PCC2 Temperatura máxima de 15º C Mantener equipo limpio Carne refrigerada evitara y desinfectado problemas Productos emulsionados máximo de 10% de agua adicionada Uso de cofia, guantes, tapabocas, botas, etc. Buenas prácticas de manufactura y buenas prácticas de higiene Adición de agua potable y hielo en escamas Temperaturas muy baja impiden formación emulsión Controla la temperaturas frecuentemente Revisión de las formulaciones Temperaturas muy altas Registro de BPM desestabilizan la proteína y la coagula Registro de mantenimiento
  • 62.
    ETAPA DEL PROCESO TIPO DE PCC ESPECIFICACIONESO LIMITES CRITICOS MEDIDAS CORRECTIVAS / PREVENTIVAS Control de la temperatura constantemente Adición de fosfatos en cantidades permitidas Aplicar BPM Molido o Mezclado PCC 2 Temperatura máxima de 15 ºC Adecuación de la temperatura Emplear en cantidades adecuadas los condimentos y aditivos BPM por parte del personal Buenas prácticas de manufactura e higiene Limpieza y desinfección con productos permitidos y en cantidades establecidas Uso de agua potable y hielo en escamas Limpieza de equipos Revisión dele quipo antes de usarlo Exceso de agua impide formación de la emulsión Si no hay controles adecuado se presentara problemas como: MONITOREO Registro de lavado y desinfección de equipo Blandura excesiva Exudado Mala Consistencia Apariencia granulosa Si no se controla habrán problemas con: Formulación Cambios organolépticos Desestabilización Mala textura Putrefacción Registro de temperatura Registro de mantenimiento Registro de limpieza y desinfección Revisión constante formulación
  • 63.
    ETAPA DEL PROCESO TIPO DE PCC Embutidoy atado PCC 2 ESPECIFICACIONES O LIMITES CRITICOS Temperatura máxima de 15 ºC Empelo de tripas de buena procedencia Llenado homogéneo evitando dejar bolsas de aire MEDIDAS CORRECTIVAS / PREVENTIVAS Adecuar la temperatura a la que se lleva a cabo la operación Limpieza y desinfección dele quipo antes y después de uso Si no hay control de esta operación en el producto se presentara: Desprendimiento de la envoltura Rompimiento de la envoltura MONITOREO Controlar temperatura Control de limpieza y desinfección Control de mantenimiento Inspección visual Atar de inmediato Aplicar BPM No dejar la tripa floja ni excederse en el llenado Rompimiento de la emulsión Huecos en la masa Limpieza y desinfección de utensilios y equipos con desinfectante adecuado y en cantidades establecidas Recomendable embutir al vacio Enranciamiento Uso de agua fría potable o hielo en escamas Buenas prácticas d manufactura y de higiene por parte del personal manipulador Mantenimiento de los equipos
  • 64.
    ETAPA DEL PROCESO Escaldado TIPO DE PCC PCC1 ESPECIFICACIONES O LIMITES CRITICOS Temperatura interna máximo de 70 ºC Temperatura externa (agua) máximo 80ºC Tiempo depende tamaño de la pieza Agua potable, libre de materia extraña y sin presencia de metales pesados MEDIDAS CORRECTIVAS / PREVENTIVAS Producto debe ser duro al final del escaldado pero estar flexible MONITOREO Si no hay control en esta etapa el producto presentara defectos como: Controlar temperatura por medio de registros Agua potable y de constante cambio Cambios de las propiedades organolépticas Registro de limpieza y desinfección Control de tiempo y temperatura Rompimiento de la emulsión Equipo en perfectas condiciones Rompimiento de la tripa Inspección visual Exudado Buenas prácticas de higiene y manufactura Cocción PCC 1 Temperatura externa máximo de 80 – 85 ºC Agua potable y de constante cambio Temperatura interna máximo de 70 – 75 ºC Control de temperatura y tiempo Tiempo depende del volumen Aplicar BPM y BPH Agua potable y libre de metales pesados Equipo en condiciones perfectas Si no hay control de esta etapa se podrían presentar defectos como: Controlar la temperatura frecuentemente Cambio propiedades organolépticas Registro de limpieza y desinfección Reblandecimiento del producto Inspección visual Enranciamiento
  • 65.
    ETAPA DEL PROCESO Ahumado TIPO DE PCC PCC1 ESPECIFICACIONES O LIMITES CRITICOS Temperatura de 50 a 90 ºC Evitar el empleo de maderas resinosas Limpieza del equipo y mantenimiento MEDIDAS CORRECTIVAS / PREVENTIVAS MONITOREO Revisar buen funcionamiento dele quipo Si no hay control de esta etapa el producto final tendrá defectos como: Registrar temperatura frecuentemente Mantenimiento del equipo Dureza excesiva Registro de mantenimiento Control de la temperatura Putrefacción Inspección visual Cambios de propiedades organolépticas Sistema de captación de humo y cenizas Enfriamiento PCC 2 Temperatura aproximada de 4 a 6 ºC Cambio frecuente del agua de enfriamiento Si se usa agua esta debe Agua potable cambiarse frecuentemente Control de temperatura Si es en cámara debe evitarse la contaminación Contar con manuales cruzada de operación Tiempo rápido para producir el choque térmico Si todo se controla en esta etapa y el proceso se hace de forma correcta se alargara la vida anaquel del producto final Si es cámara: Registro de Mantenimiento y limpieza Si es con agua fría: Registro de control de temperatura
  • 66.
    ETAPA DEL PROCESO TIPO DE PCC Almacenamiento PCC2 ESPECIFICACIONES O LIMITES CRITICOS En refrigeración temperatura máxima de 5 ºC En congelación temperatura máxima de - 5 ºC Separa productos adecuadamente MEDIDAS CORRECTIVAS / PREVENTIVAS Evitar contaminación cruzada no almacenando producto terminado con materia prima o producto en proceso Refrigerador o congelado en perfecto estado Mantenimiento y limpieza de equipos Aplicar BPM y BPH Si la realización de esta etapa es la adecuada aumentara la vida anaquel del producto MONITOREO Registro de control de temperatura Registro de mantenimiento Registro de control de limpieza y desinfección
  • 67.
    RESULTADOS Al desarrollar lapráctica de laboratorio se evidenciaron problemas con las proporciones de los aditivos e insumos necesarios para la producción de los productos cárnicos, debido a problemas con el pesado de estos, generando un cambio en la cantidad (g) indicada en la formula y incidiendo en los productos de la siguiente forma:     Exceso de sal: el exceso de sal en los productos cárnicos crudos puede generar un enranciamiento del producto, esto debido que la sal en elevadas cantidades favorece la oxidación de las grasas presentes en el medio. Acido Ascórbico: una concentración elevada de acido ascórbico en el embutido produce una deficiente conservación del color, por el contrario en una concentración baja de acido ascórbico se evidencia una disminución de la vida útil del producto y un enverdecimiento de este. Condimentos: una cantidad baja o lata produce cambios en las características organolépticas del producto generando así un rechazo por parte del consumidor. Fosfatos: los fosfatos pueden precipitar fuera de la superficie formando “whiskers” o cristales de fosfato en la superficie, además niveles excesivos de fosfato generar sabor a jabón, incidiendo en la calidad visual y la parte organoléptica del consumidor Debido a problemas mecánicos se obtuvo tripas excesivamente llenas en las que la superficie que recubre esta masa cárnica se vuelve susceptible a las rupturas o se fragilizan, mientras que tripas insuficientemente llenas (por una baja presión de embutido) generan un producto arrugado. En el proceso de ahumado se ocasionaron manchas en los embutidos, consecuencia de la mala distribución del calor y una deshidratación irregular. Se produjo una textura viscosa en las salchichas tipo súper perro económica debido a la prolongada exposición de el producto al agua en el proceso de choque térmico (1 hora). En la mayoría de los productos cárnicos elaborados en las practicas, se presenciaba huecos o cámaras de aire en el producto final, estos defectos se conciben debido a una presión insuficiente durante el embutido.
  • 68.
    DISCUSION Y RECOMENDACIONES Medianteel desarrollo de las diferentes etapas que comprende el Sistema HACCP se realizó el diseño del Programa HACCP para la elaboración de productos cárnicos en el aula móvil del SENA que permitirá el abastecimiento de un producto de calidad e inocuo al consumidor en una posterior elaboración de los mismos, esto con base en la prevención y en el control de los factores que afectan al proceso de fabricación, en lugar de hacerlo mediante el control en la inspección del producto terminado. En base al diseño del Programa HACCP para la elaboración de productos cárnicos y en beneficio de su correcto funcionamiento se recomienda: Implementar el Programa HACCP para todos los demás procesos que allí se implementen, implementar análisis de detección e identificación de microorganismos patógenos tanto en materia prima cárnica como en producto terminado, establecer un programa de entrenamiento al personal involucrado en la implementación del Programa HACCP para mantenerlos actualizados; mantener al personal motivado, permitiendo que éste se involucre en todos los aspectos relacionados con la implementación del Programa y así comprenda los objetivos de realizarlo y aplicarlo. La implementación del sistema HCCP en el aula móvil del SENA se hace dificultoso debido a que esta por ser móvil no cuenta con los requerimientos exigidos en cuanto a instalación e higiene, sin embrago, estas recomendaciones aplicarían en el momento en el que se pretenda estandarizar estos procesos en una planta a gran escala.
  • 69.
    CONCLUSIONES El HACCP sediferencia de los métodos clásicos ya que en lugar de sencillamente corregir los problemas después que estos ocurren, los anticipa procurando evitar su ocurrencia siempre que esto sea posible, ó manteniendo el peligro dentro de parámetros aceptables para que no emita riesgos de ETAS. Es decir mientras los métodos clásicos son correctivos, HACCP es un método preventivo, por ello la aplicación de éste es compatible con la aplicación de sistemas de gestión de calidad, como la serie ISO 9000, y es el método utilizado de preferencia para controlar la inocuidad de los alimentos que para el caso que compete corresponde a la elaboración de los productos cárnicos; por ende en el contexto de tales sistemas, HACCP puede aplicarse a lo largo de toda la cadena alimentaria, desde el productor primario hasta el consumidor final, y su aplicación deberá basarse en pruebas científicas de riegos contraproducentes para la salud humana mediante el Análisis de peligros y Puntos Críticos de Control con el fin de garantizar la seguridad alimentaria. Es de resaltar en este trabajo que las medidas preventivas y correctivas propuestas conforman una herramienta fundamental para la labor de técnicos y operarios, de esta manera se contribuye a la estandarización de los procesos de elaboración de los productos cárnicos logrando así la inocuidad del producto terminado, además de lo anteriormente expuesto, el programa de monitoreo elaborado puede facilitar el control de las etapas que componen el proceso e identificar las causas que mayores daños ocasionan al producto final, que generalmente son condicionadas por factores microbiológicos, físicos y químicos.
  • 70.
    REFERENCIAS - Comisión del CodexAlimentarius, Higiene de los Alimentos. Directrices para la aplicación del Sistema de Análisis de Peligros y de Puntos Críticos de Control (HACCP). Anexo al CAC/RCP 1-1969, Rev. 3 (1997). Programa Conjunto FAO/OMS sobre Normas Alimentarias, Roma, Italia; 1998. - Comisión de la Comunidad Europea. Diario Oficial de la Comunidad Europea. Disposiciones en lo relativo a los autocontroles sanitarios de los productos pesqueros. Bruselas, Bélgica. Decisión de la Comisión de 20 de Mayo de 1994. - Curso de Industrias cárnicas. Universidad Nacional de Colombia. Febrero, 2004. - Elaboración del programa de limpieza y desinfección de una industria cárnica. M. Serra. Alimentación equipos y tecnología, septiembre 1995. - El control de los productos alimenticios y alimentarios. La higiene alimentaria. C. Barros. Alimentaria, octubre 1991. - El sistema de análisis de riesgos y puntos críticos. Su aplicación a las industrias de alimentos. ICMSF. - ESAIN, E. 1973 "Tecnología práctica de la carne". Ed. Acribia. Zaragoza. España - Guía de aplicación del sistema de análisis de riesgos y control de puntos críticos en la industria cárnica. EUROCARNE - Guía de procesos para al elaboración de productos cárnicos. Alejandro Tovar Rojas. Bogotá: Convenio Andrés Bello, 2003. Serie Ciencia y tecnología Nº 121, 32 p. - Instituto Interamericano de Cooperación para la Agricultura (IICA). Organización Institucional para el Aseguramiento de la Calidad e Inocuidad de los Alimentos - El Caso de la Región Centroamericana. Nº 11. San José, Costa Rica; 1999. - IICA. Industria Cárnica - Guía para la aplicación del Sistema de Análisis de Riesgos y Puntos Críticos de Control. Nº 5. Instituto Interamericano de Cooperación para la Agricultura. San José, Costa Rica. 1999.
  • 71.
    - La higiene enla industria alimentaria. J. Gonzalez, M.J. Collado. Alimentación equipos y tecnología, septiembre 1995. - Manuales para educación agropecuaria: Elaboración de productos cárnicos. Basado en el trabajo de Gaetano Paltrinieri – 2da edición-. México, 2004. - PRICE, J. 1976. "Ciencia de la carne y de los productos cárnicos". Edit. Acribia. Zaragoza. España. - Proyecto gestión de calidad en fábricas de embutidos: Procesamiento de carnes y embutidos. Elaboración, estandarización y control de calidad, un manual práctico de experiencias. Autores: siegfried g. müller & mario a. ardoíno