El Ejército Romano




                Raquel Martín Bellot
                  1ºBHA
El Ejército Romano
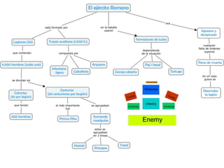
Ejército romano es el término genérico utilizado para referirse a las fuerzas armadas de la Antigua
   Roma, durante la monarquía, la república, el imperio y habitualmente también a las de su
   inmediato sucesor, el ejército bizntino.

El servicio militar afectaba a los ciudadanos entre 17 y 60 años de edad. Hasta los 45 participaban en
    las campañas, y los mayores defendían las ciudades y formaban la reserva. Por lo general las
    clases altas no intentaban rehuir el servicio militar, ya que su cumplimiento era imprescindible
    para poder acceder a las magistraturas del Estado y hacer carrera política (el cursus honorum).

Hasta el s. I a.C. la participación en el ejército era una obligación de los ciudadanos: primero
   únicamente de los patricios y desde el reinado de Servio Tulio también de los plebeyos; a finales
   del siglo I a.C. Mario introdujo un cambio fundamental, suprimió el reclutamiento forzoso y
   profesionalizó el ejército. Incluso lo abrió a los extranjeros.
La estructura del Ejército Romano
La estructura del ejército romano ha sido calificadas como «la institución militar más efectiva y
   duradera conocida de la historia».

Desde sus orígenes alrededor del año 800 a.C hasta el hundimiento del Imperio Romano de
   Occidente en 476 a.C, la estructura militar de Roma atravesó una serie de cambios
   estructurales de gran envergadura.

Inicialmente, el ejército romano consistía en unas levas anuales de ciudadanos que prestaban
    el servicio militar como parte de sus deberes para el Estado. Durante este periodo el
    ejército romano se enfrentó principalmente a adversarios locales en campañas
    estacionales.

A medida que los territorios controlados por Roma se iban expandiendo, los ejércitos de la
   antigua Roma fueron profesionalizándose, asalariando a sus soldados. El ejército consistía
   en unidades de infantería romana conocida como legiones, así como tropas aliadas
   formadas por ciudadanos no romanos conocidas como tropas auxiliares. Esta última se
   solía llamar para que proveyese al ejército de infantería ligera o de caballería, formando
   las legiones el núcleo de infantería pesada.

En la tercera fase del desarrollo militar de Roma, las fuerzas estaban encargadas de
   mantener y asegurar las fronteras de las provincias bajo control romano, así como de la
   propia Italia. El ejército fue evolucionando a la nueva situación y se volvió más
   dependiente de las guarniciones estables.

En la fase final del ejército romano, el servicio militar continuó siendo asalariado y profesional
   para las tropas regulares. Sin embargo, la tendencia a emplear a aliados o a tropas
   mercenarias se expandió hasta que éstas acabaron representando una proporción muy
   importante de las fuerzas de Roma. Al mismo tiempo, los soldados de la época variaban
   desde arqueros montados y muy poco armados a la infantería pesada. Esto fue
Distintos puestos en el Ejército Romano
El jefe supremo del ejército varió según el periodo histórico. Durante la Monarquía fue el Rey, en la República el
     Cónsul y durante el Imperio el Emperador.

-El legado militar: Durante el Imperio fue el mando supremo de la Legión. Lo nombraba el Emperador entre
    miembros de la nobleza.

-El tribuno militar: En algunos casos eran jóvenes nobles sin experiencia militar, en otros casos habían servido
      previamente como oficiales de tropas auxiliares. Había seis por Legión. Cada uno de ellos mandaba una cohorte
      compuesta por 10 centurias.

-El Prefecto: Era el oficial superior del centurión. La mayoría de ellos habían ascendido desde el cargo de centurión.
     Se encargaban del equipamiento y de las edificaciones. En ausencia de mandos superiores podían dirigir la
     Legión.


-El centurión: Pieza fundamental del ejército. La mayoría eran soldados profesionales que obtenían el cargo después
     de muchos años de servicio. Si un centurión hacía bien su trabajo podía convertirse en uno de los cinco
     centuriones principales de una Legión, los primi ordinis. Las funciones de los Centuriones eran muy variadas,
     adiestraban a los reclutas, inspeccionaban las tropas, ponían centinelas, marchaban a la cabeza en el campo de
     batalla e incluso dada su experiencia aconsejaban a los oficiales jefes antes de la batalla.

-Oficiales Superiores: Cargos políticos.
     No eran soldados profesionales. Su paso por el ejército era un escalón inexcusable dentro de su carrera política.


-Optio: Era el suboficial que servía de lugarteniente al centuriónde cada centuria y al decurio de cada turma de
    caballería. Podía ser designado por éste o ser elegido por sus compañeros, valorándose su valor, destreza militar
    y dotes de mando.
-Decurión: Cabo o jefe de diez soldados. La decuria era un pelotón de diez soldados y a su jefe lo llamaban
    decurión.Más tarde, ya en el Imperio, el decurión comandaba un contingente de 30 jinetes; habiendo 120 jinetes,
    existían cuatro decurias de caballería.

-Portaestandarte: Soldado que llevaba el águila de la legión

-La caballería: Estaba compuesta mayoritariamente por auxiliares.

-Legionario: Era un soldado de infantería pesada integrante de una unidad militar del ejército romano, formada,
    normalmente, por ciudadanos romanos mayores de 15 años.

-Arquero : Formaban parte de las tropas auxiliares. Hasta épocas muy tardías, la mayor parte de los sagittarii eran
    arqueros de infantería, que se desplazaban a pie.

-Auxiliar: Indígenas reclutados en
              las provincias.
Armamento y vestimenta del Ejército Romano
  Como cada soldado debía pagarse el equipo, éste dependía de a cuál de las cinco clases
    establecidas por Servio Tulio pertenecía el hombre. La mejor armada era la primera clase:

 • Escudo: circular, llamado scutum

 • Muñequera: muñequera de metal que contenía un cuchillo para atacar por sorpresa en un
   mano a mano, llamado munnecum

 • Cuerpo: corseles de cuero, pectorales de bronce, grebas. Había tres tipos de pectorales en
    el ejército romano: la loriga hamata, hecha de cota de malla; la loriga scamata, hecha de
    escamas de bronce y la más famosa de todas, la loriga segmentata , hecha de segmentos
    de metal unidos entre si.

 • Yelmo: casco cónico de bronce.

 • Armas: gradius (espada corta), pilum (jabalina).

 • Sandalias: reforzadas por una suela de piel gruesa
      de unos dos centímetros. También llamadas caliga,
           de ahí el nombre del emperador Calígula.

   Las demás clases llevaban progresivamente menor
   equipamiento, de acuerdo con el poder adquisitivo.
       La segunda clase carecía de coraza y el escudo era
           oval, la tercera carecía además de grebas, la cuarta
            sólo tenía pilum y gladius y la quinta eran honderos
           (arrojaban piedras).
El ejército antes de las reformas de Mario
    Hasta la última década del siglo II a. C. los requisitos para formar parte del ejército de Roma al
       servicio de la República eran muy estrictos:
●
    Ser miembro de la quinta clase del censo o superior.
●
    Tener propiedades valoradas en, al menos, 3.000 sestercios.
●
    Aportar su propio armamento.

    Por ello, la República en un inicio no tenía un ejército estable. Cuando una guerra amenazaba a la
       ciudad los cónsules se encargaban de reclutar un ejército entre los ciudadanos de la república
       elegibles. Como norma, uno de los cónsules sería el encargado de dirigir a la batalla a este
       ejército prácticamente voluntario en su totalidad.

     A mediados de la República, las legiones se componían de las siguientes unidades:
●
    Caballería o equites. Esta era originalmente la unidad más prestigiosa, donde sólo los romanos
       jóvenes de la primera y segunda clase comenzaban a destacarse antes de iniciar sus carreras
       políticas. El equipamiento necesario era pagado por cada jinete. La caballería era excedida en
       número en la legión.
●
    Infantería ligera o vélites. Los velites eran básicamente lanzadores de jabalina y hostigadores, eran
        utilizados según la necesidad. Provenían de los estratos económicamente más bajos de la
        sociedad.
●
    Infantería de línea. Era la unidad principal de la legión, se componía de ciudadanos legionarios que
        pudieran pagar el equipamiento. La infantería de línea era subdividida de acuerdo a la experiencia
        de los legionarios en tres líneas separadas:
●
    Los príncipes, hombres con edades rondando los 30 años, componiendo la segunda línea de la legión.
●
    Los triarii (sing. triarius) eran los soldados veteranos y alineados atrás, sólo entrarían en combate en
        situaciones extremas. Formaban habitualmente en falange como los antiguos griegos y se dividían en
        10 manípulos de 60 hombres cada uno (600 soldados).
●
    Cada una de estas líneas estaba subdividida en manípulos, la menor subunidad del ejército, compuestas
       de dos centurias comandadas por el centurión mayor. Las centurias eran nominalmente de 60 soldados
       (en la época manipular) y nunca tuvieron 100 hombres pese al parecido con la palabra centuria que
       deriva de la palabra centurión, que lo comanda. Las centurias de los triarii contaban con 30 hombres
       nada más. Cada centuria tenía su
●
    Los hastati eran los más jóvenes y formaban la línea delantera. Estaban divididos en 10 manípulos de 120
        hombres cada uno, cada manípulo constaba de dos centurias.

    Cada una de estas líneas estaba subdividida en manípulos, la menor subunidad del ejército, compuestas
       de dos centurias comandadas por el centurión mayor. Las centurias eran nominalmente de 60 soldados
       (en la época manipular) y nunca tuvieron 100 hombres pese al parecido con la palabra centuria que
       deriva de la palabra centurión, que lo comanda. Las centurias de los triarii contaban con 30 hombres
       nada más. Cada centuria tenía su estandarte.
Las reformas de Mario
●
    Primera reforma: Reclutamiento

    La parte más importante de las reformas de Mario fue la inclusión de las personas sin tierras
       ni propiedades, las denominadas capite censi o censo por cabezas, dentro de las
       personas que podrían alistarse. Ofreció a la gente sin recursos un empleo permanente con
       paga como soldados profesionales, y la oportunidad de ganar dinero mediante los saqueos
       en campaña. Los soldados se reclutaban para un plazo de 25 años.

    Gracias a esta reforma, Mario logró dos objetivos. En primer lugar, consiguió reclutar
       suficientes hombres. En segundo lugar, solventó un grave problema económico que existía
       en Roma.
●
    Segunda reforma: Estructura militar

    Mario organizó las legiones de la siguiente forma:

    Hizo desaparecer la división de la infantería en secciones especializadas: hastati, principes y
       triarii. A partir de la reforma, la infantería legionaria constituyó un cuerpo homogéneo de
       infantería pesada, sin distinciones por razón del armamento o la edad de los soldados. Del
       mismo modo, se eliminó de la legión el contingente de vélites, que ya estaba totalmente en
       desuso: la infantería ligera de las legiones primitivas era muy poco efectiva y fue sustituida
       por cuerpos especializados de auxiliares, agrupándose según su origen étnico y
       conservando su estilo peculiar de combate.
El número total de hombres en una legión completa era de unos 6.000, de los cuales
        aproximadamente 5.000 serían soldados.

    La organización interna de la legión consistía en diez cohortes de seis centurias cada una. Las
       diez cohortes que integran la legión iban numeradas del I al X, organizadas
       jerárquicamente según su número; en época imperial la I Cohorte tenía el doble de
       soldados que las demás y se despliega en primera fila y, por el contrario, la cohorte X se
       desplegaba en segunda fila estaba compuesta por los soldados más bisoños.

    La centuria consistía en 80 soldados apoyados por 20 no combatientes y dirigidos por un
       soldado profesional ascendido de entre los soldados rasos y llamado centurión.

    De dos a seis legiones juntas constituían un ejército.

    Desde este momento, las cohortes, de las que habría de seis a diez, sustituyen a los manipula
       como unidad táctica básica. Cada cohorte se compone de seis centurias, lideradas por un
       centurión asistido por un optio. Un tribuno militar dirigía dos cohortes de una legión.
●
    Tercera reforma: Jubilación

    Mario logró introducir una legislación que otorgaba beneficios de jubilación a los soldados en
       la forma de tierras. Los miembros del censo por cabezas que terminaban el servicio
       recibían una pensión de su general y una finca en alguna zona conquistada a la que
       podían retirarse.

    Por último, Mario garantizó a los aliados itálicos (Etruria, Piceno, etc.) la ciudadanía romana
       completa si luchaban como soldados auxiliares y completaban el servicio.
Cayo Mario
El campamento romano y tipos de campaña
    Los romanos articulaban toda su estrategia en base a los campamentos fortificados
       que albergaban sus legiones. Sus campamentos de invierno o en época de paz
       eran semipermanentes, construidos de madera y argamasa si eran
       campamentos eventuales o de piedra si eran campamentos permanentes.
       Muchos de estos campamentos crecieron hasta convertirse en ciudades, como
       por ejemplo nuestra española León.
    Había tres tipos principales de campamentos de campaña.
    El primero es el campamento de marcha en una zona segura, con un pequeño foso
       y terraplén.
    El segundo es un campamento de marcha frente al enemigo. El foso y el terraplén
        se han agrandado.
    El tercero es un campamento de asedio prolongado con murallas formadas por dos
        muros de piedra con el espacio interior relleno de cascotes. Este fue el tipo de
        campamento construido por Escipión en el asedio de Numancia, donde se
        destacó el joven Mario.



●
Construcción de un
campamento romano
En primer lugar se buscaba el lugar
ideal. A ser posible una gran llanura
con agua cerca. En segundo lugar, un
centurión experto en topografía trazaba
el rectángulo perfecto (si era posible
por el terreno) que habría de contener
el campamento ayudado por un
instrumento topográfico llamado groma
y marcaba con lanzas la posición de las
tres avenidas principales del
campamento.
Una parte del ejército se colocaba en
línea de batalla frente a la zona por la
que podría aparecer el enemigo
mientras la otra mitad de los legionarios
cavaban un foso (fosa). La tierra
extraída del foso era apilada formando
un terraplén (agger) cubierto en su
parte frontal por porciones de tierra con
hierba, ya que así permanecería
compacto, formando así el famoso
agger et fossa
Otras dudas
¿ Cual era la dieta normal del ejercito romano cuando estaba en campaña de guerra ?

El trigo era el alimento más cotidiano en las campañas romanas, era tan importante para los romanos como
     levantar una fortificación, o formar en orden con sus banderas y águilas.
     De hecho, los romanos procuraban no hacer la guerra en invierno, pues entonces era muy difícil alimentar a
     un ejército en campaña. En invierto, las tropas eran acuarteladas.
     También, ocasionalmente, comían carne. Incluso la de sus caballos, en tiempo de necesidad extrema.
     También comían cebada, parece ser que la cebada no era del gusto de los romanos, y que comerla se veía,
     incluso para ellos, hombres acostumbrados a la vida dura, como una penalidad propia de una campaña en
     que las cosas se habían puesto difíciles.

¿ Cómo se curaban los soldados romanos heridos ?

Los hospitales militares, valetudinaria, nacieron como respuesta a la expansión progresiva de la República y del
    Imperio. Posiblemente donde más avanzó la medicina fue en el ejercito. En época republicana no existía la
    asistencia sanitaria, los legionarios son abandonados a su suerte, o al cuidado de sus compañeros.
    Ocasionalmente eran atendidos por los médicos personales de los generales. Pero generalmente se
    curaban con algunas hierbas o ungüentos. Cuando las batallas se libraban en las cercanías de Roma, los
    enfermos y heridos se transportaban a la ciudad y allí eran atendidos en las casas de los patricios; pero
    cuando las legiones romanas salieron de Italia, el problema de la atención a los heridos se resolvió creando
    un espacio especialmente dedicado a ellos dentro del campo militar. A partir del S. I a.C. aparecerán las
    tiendas campamentales para el cuidado de los heridos y su traslado posterior a retaguardia.

¿Qué era el Gran Triunfo para los romanos?

 Si en una batalla caían al menos cinco mil enemigos y se obtenía una victoria abrumadora el senado decretaba
    el Gran Triunfo. Éste se celebraba con un desfile multitudinario por las calles de Roma liderado por
    magistrados y senadores. A continuación iban los cornetas, el botín, los prisioneros, el general triunfador,
    con una corona de laurel, y sus tropas cerrando el desfile.
12


10


 8


 6


 4


 2


 0
Principio y fin del Imperio Romano
Gracias al ejército Romano, a su buena organización,
    amplitud de soldados y estratégias implacables Roma
             llego a dominar un imperio que cubría gran parte de
                      Eurasia y el norte de África.

Aunque los ejércitos romanos no eran invencibles, a pesar
          de su formidable reputación y el gran número de sus victorias:
                      4 durante siglos, los romanos, por su propia incompetencia,
                                 condujeron a los ejércitos romano a derrotas catastróficas.
                                            No obstante, el destino de los mayores enemigos de Roma,
                                                 como Pirro y Aníbal solía ser el de ganar la batalla pero
                                                             perder la guerra.
FIN

Ejército romano (Raquel Martín Bellot)

  • 1.
    El Ejército Romano Raquel Martín Bellot 1ºBHA
  • 2.
    El Ejército Romano Ejércitoromano es el término genérico utilizado para referirse a las fuerzas armadas de la Antigua Roma, durante la monarquía, la república, el imperio y habitualmente también a las de su inmediato sucesor, el ejército bizntino. El servicio militar afectaba a los ciudadanos entre 17 y 60 años de edad. Hasta los 45 participaban en las campañas, y los mayores defendían las ciudades y formaban la reserva. Por lo general las clases altas no intentaban rehuir el servicio militar, ya que su cumplimiento era imprescindible para poder acceder a las magistraturas del Estado y hacer carrera política (el cursus honorum). Hasta el s. I a.C. la participación en el ejército era una obligación de los ciudadanos: primero únicamente de los patricios y desde el reinado de Servio Tulio también de los plebeyos; a finales del siglo I a.C. Mario introdujo un cambio fundamental, suprimió el reclutamiento forzoso y profesionalizó el ejército. Incluso lo abrió a los extranjeros.
  • 3.
    La estructura delEjército Romano La estructura del ejército romano ha sido calificadas como «la institución militar más efectiva y duradera conocida de la historia». Desde sus orígenes alrededor del año 800 a.C hasta el hundimiento del Imperio Romano de Occidente en 476 a.C, la estructura militar de Roma atravesó una serie de cambios estructurales de gran envergadura. Inicialmente, el ejército romano consistía en unas levas anuales de ciudadanos que prestaban el servicio militar como parte de sus deberes para el Estado. Durante este periodo el ejército romano se enfrentó principalmente a adversarios locales en campañas estacionales. A medida que los territorios controlados por Roma se iban expandiendo, los ejércitos de la antigua Roma fueron profesionalizándose, asalariando a sus soldados. El ejército consistía en unidades de infantería romana conocida como legiones, así como tropas aliadas formadas por ciudadanos no romanos conocidas como tropas auxiliares. Esta última se solía llamar para que proveyese al ejército de infantería ligera o de caballería, formando las legiones el núcleo de infantería pesada. En la tercera fase del desarrollo militar de Roma, las fuerzas estaban encargadas de mantener y asegurar las fronteras de las provincias bajo control romano, así como de la propia Italia. El ejército fue evolucionando a la nueva situación y se volvió más dependiente de las guarniciones estables. En la fase final del ejército romano, el servicio militar continuó siendo asalariado y profesional para las tropas regulares. Sin embargo, la tendencia a emplear a aliados o a tropas mercenarias se expandió hasta que éstas acabaron representando una proporción muy importante de las fuerzas de Roma. Al mismo tiempo, los soldados de la época variaban desde arqueros montados y muy poco armados a la infantería pesada. Esto fue
  • 5.
    Distintos puestos enel Ejército Romano El jefe supremo del ejército varió según el periodo histórico. Durante la Monarquía fue el Rey, en la República el Cónsul y durante el Imperio el Emperador. -El legado militar: Durante el Imperio fue el mando supremo de la Legión. Lo nombraba el Emperador entre miembros de la nobleza. -El tribuno militar: En algunos casos eran jóvenes nobles sin experiencia militar, en otros casos habían servido previamente como oficiales de tropas auxiliares. Había seis por Legión. Cada uno de ellos mandaba una cohorte compuesta por 10 centurias. -El Prefecto: Era el oficial superior del centurión. La mayoría de ellos habían ascendido desde el cargo de centurión. Se encargaban del equipamiento y de las edificaciones. En ausencia de mandos superiores podían dirigir la Legión. -El centurión: Pieza fundamental del ejército. La mayoría eran soldados profesionales que obtenían el cargo después de muchos años de servicio. Si un centurión hacía bien su trabajo podía convertirse en uno de los cinco centuriones principales de una Legión, los primi ordinis. Las funciones de los Centuriones eran muy variadas, adiestraban a los reclutas, inspeccionaban las tropas, ponían centinelas, marchaban a la cabeza en el campo de batalla e incluso dada su experiencia aconsejaban a los oficiales jefes antes de la batalla. -Oficiales Superiores: Cargos políticos. No eran soldados profesionales. Su paso por el ejército era un escalón inexcusable dentro de su carrera política. -Optio: Era el suboficial que servía de lugarteniente al centuriónde cada centuria y al decurio de cada turma de caballería. Podía ser designado por éste o ser elegido por sus compañeros, valorándose su valor, destreza militar y dotes de mando.
  • 6.
    -Decurión: Cabo ojefe de diez soldados. La decuria era un pelotón de diez soldados y a su jefe lo llamaban decurión.Más tarde, ya en el Imperio, el decurión comandaba un contingente de 30 jinetes; habiendo 120 jinetes, existían cuatro decurias de caballería. -Portaestandarte: Soldado que llevaba el águila de la legión -La caballería: Estaba compuesta mayoritariamente por auxiliares. -Legionario: Era un soldado de infantería pesada integrante de una unidad militar del ejército romano, formada, normalmente, por ciudadanos romanos mayores de 15 años. -Arquero : Formaban parte de las tropas auxiliares. Hasta épocas muy tardías, la mayor parte de los sagittarii eran arqueros de infantería, que se desplazaban a pie. -Auxiliar: Indígenas reclutados en las provincias.
  • 7.
    Armamento y vestimentadel Ejército Romano Como cada soldado debía pagarse el equipo, éste dependía de a cuál de las cinco clases establecidas por Servio Tulio pertenecía el hombre. La mejor armada era la primera clase: • Escudo: circular, llamado scutum • Muñequera: muñequera de metal que contenía un cuchillo para atacar por sorpresa en un mano a mano, llamado munnecum • Cuerpo: corseles de cuero, pectorales de bronce, grebas. Había tres tipos de pectorales en el ejército romano: la loriga hamata, hecha de cota de malla; la loriga scamata, hecha de escamas de bronce y la más famosa de todas, la loriga segmentata , hecha de segmentos de metal unidos entre si. • Yelmo: casco cónico de bronce. • Armas: gradius (espada corta), pilum (jabalina). • Sandalias: reforzadas por una suela de piel gruesa de unos dos centímetros. También llamadas caliga, de ahí el nombre del emperador Calígula. Las demás clases llevaban progresivamente menor equipamiento, de acuerdo con el poder adquisitivo. La segunda clase carecía de coraza y el escudo era oval, la tercera carecía además de grebas, la cuarta sólo tenía pilum y gladius y la quinta eran honderos (arrojaban piedras).
  • 8.
    El ejército antesde las reformas de Mario Hasta la última década del siglo II a. C. los requisitos para formar parte del ejército de Roma al servicio de la República eran muy estrictos: ● Ser miembro de la quinta clase del censo o superior. ● Tener propiedades valoradas en, al menos, 3.000 sestercios. ● Aportar su propio armamento. Por ello, la República en un inicio no tenía un ejército estable. Cuando una guerra amenazaba a la ciudad los cónsules se encargaban de reclutar un ejército entre los ciudadanos de la república elegibles. Como norma, uno de los cónsules sería el encargado de dirigir a la batalla a este ejército prácticamente voluntario en su totalidad. A mediados de la República, las legiones se componían de las siguientes unidades: ● Caballería o equites. Esta era originalmente la unidad más prestigiosa, donde sólo los romanos jóvenes de la primera y segunda clase comenzaban a destacarse antes de iniciar sus carreras políticas. El equipamiento necesario era pagado por cada jinete. La caballería era excedida en número en la legión. ● Infantería ligera o vélites. Los velites eran básicamente lanzadores de jabalina y hostigadores, eran utilizados según la necesidad. Provenían de los estratos económicamente más bajos de la sociedad. ● Infantería de línea. Era la unidad principal de la legión, se componía de ciudadanos legionarios que pudieran pagar el equipamiento. La infantería de línea era subdividida de acuerdo a la experiencia de los legionarios en tres líneas separadas:
  • 9.
    Los príncipes, hombres con edades rondando los 30 años, componiendo la segunda línea de la legión. ● Los triarii (sing. triarius) eran los soldados veteranos y alineados atrás, sólo entrarían en combate en situaciones extremas. Formaban habitualmente en falange como los antiguos griegos y se dividían en 10 manípulos de 60 hombres cada uno (600 soldados). ● Cada una de estas líneas estaba subdividida en manípulos, la menor subunidad del ejército, compuestas de dos centurias comandadas por el centurión mayor. Las centurias eran nominalmente de 60 soldados (en la época manipular) y nunca tuvieron 100 hombres pese al parecido con la palabra centuria que deriva de la palabra centurión, que lo comanda. Las centurias de los triarii contaban con 30 hombres nada más. Cada centuria tenía su ● Los hastati eran los más jóvenes y formaban la línea delantera. Estaban divididos en 10 manípulos de 120 hombres cada uno, cada manípulo constaba de dos centurias. Cada una de estas líneas estaba subdividida en manípulos, la menor subunidad del ejército, compuestas de dos centurias comandadas por el centurión mayor. Las centurias eran nominalmente de 60 soldados (en la época manipular) y nunca tuvieron 100 hombres pese al parecido con la palabra centuria que deriva de la palabra centurión, que lo comanda. Las centurias de los triarii contaban con 30 hombres nada más. Cada centuria tenía su estandarte.
  • 10.
    Las reformas deMario ● Primera reforma: Reclutamiento La parte más importante de las reformas de Mario fue la inclusión de las personas sin tierras ni propiedades, las denominadas capite censi o censo por cabezas, dentro de las personas que podrían alistarse. Ofreció a la gente sin recursos un empleo permanente con paga como soldados profesionales, y la oportunidad de ganar dinero mediante los saqueos en campaña. Los soldados se reclutaban para un plazo de 25 años. Gracias a esta reforma, Mario logró dos objetivos. En primer lugar, consiguió reclutar suficientes hombres. En segundo lugar, solventó un grave problema económico que existía en Roma. ● Segunda reforma: Estructura militar Mario organizó las legiones de la siguiente forma: Hizo desaparecer la división de la infantería en secciones especializadas: hastati, principes y triarii. A partir de la reforma, la infantería legionaria constituyó un cuerpo homogéneo de infantería pesada, sin distinciones por razón del armamento o la edad de los soldados. Del mismo modo, se eliminó de la legión el contingente de vélites, que ya estaba totalmente en desuso: la infantería ligera de las legiones primitivas era muy poco efectiva y fue sustituida por cuerpos especializados de auxiliares, agrupándose según su origen étnico y conservando su estilo peculiar de combate.
  • 11.
    El número totalde hombres en una legión completa era de unos 6.000, de los cuales aproximadamente 5.000 serían soldados. La organización interna de la legión consistía en diez cohortes de seis centurias cada una. Las diez cohortes que integran la legión iban numeradas del I al X, organizadas jerárquicamente según su número; en época imperial la I Cohorte tenía el doble de soldados que las demás y se despliega en primera fila y, por el contrario, la cohorte X se desplegaba en segunda fila estaba compuesta por los soldados más bisoños. La centuria consistía en 80 soldados apoyados por 20 no combatientes y dirigidos por un soldado profesional ascendido de entre los soldados rasos y llamado centurión. De dos a seis legiones juntas constituían un ejército. Desde este momento, las cohortes, de las que habría de seis a diez, sustituyen a los manipula como unidad táctica básica. Cada cohorte se compone de seis centurias, lideradas por un centurión asistido por un optio. Un tribuno militar dirigía dos cohortes de una legión. ● Tercera reforma: Jubilación Mario logró introducir una legislación que otorgaba beneficios de jubilación a los soldados en la forma de tierras. Los miembros del censo por cabezas que terminaban el servicio recibían una pensión de su general y una finca en alguna zona conquistada a la que podían retirarse. Por último, Mario garantizó a los aliados itálicos (Etruria, Piceno, etc.) la ciudadanía romana completa si luchaban como soldados auxiliares y completaban el servicio.
  • 12.
  • 13.
    El campamento romanoy tipos de campaña Los romanos articulaban toda su estrategia en base a los campamentos fortificados que albergaban sus legiones. Sus campamentos de invierno o en época de paz eran semipermanentes, construidos de madera y argamasa si eran campamentos eventuales o de piedra si eran campamentos permanentes. Muchos de estos campamentos crecieron hasta convertirse en ciudades, como por ejemplo nuestra española León. Había tres tipos principales de campamentos de campaña. El primero es el campamento de marcha en una zona segura, con un pequeño foso y terraplén. El segundo es un campamento de marcha frente al enemigo. El foso y el terraplén se han agrandado. El tercero es un campamento de asedio prolongado con murallas formadas por dos muros de piedra con el espacio interior relleno de cascotes. Este fue el tipo de campamento construido por Escipión en el asedio de Numancia, donde se destacó el joven Mario. ●
  • 14.
    Construcción de un campamentoromano En primer lugar se buscaba el lugar ideal. A ser posible una gran llanura con agua cerca. En segundo lugar, un centurión experto en topografía trazaba el rectángulo perfecto (si era posible por el terreno) que habría de contener el campamento ayudado por un instrumento topográfico llamado groma y marcaba con lanzas la posición de las tres avenidas principales del campamento. Una parte del ejército se colocaba en línea de batalla frente a la zona por la que podría aparecer el enemigo mientras la otra mitad de los legionarios cavaban un foso (fosa). La tierra extraída del foso era apilada formando un terraplén (agger) cubierto en su parte frontal por porciones de tierra con hierba, ya que así permanecería compacto, formando así el famoso agger et fossa
  • 15.
    Otras dudas ¿ Cualera la dieta normal del ejercito romano cuando estaba en campaña de guerra ? El trigo era el alimento más cotidiano en las campañas romanas, era tan importante para los romanos como levantar una fortificación, o formar en orden con sus banderas y águilas. De hecho, los romanos procuraban no hacer la guerra en invierno, pues entonces era muy difícil alimentar a un ejército en campaña. En invierto, las tropas eran acuarteladas. También, ocasionalmente, comían carne. Incluso la de sus caballos, en tiempo de necesidad extrema. También comían cebada, parece ser que la cebada no era del gusto de los romanos, y que comerla se veía, incluso para ellos, hombres acostumbrados a la vida dura, como una penalidad propia de una campaña en que las cosas se habían puesto difíciles. ¿ Cómo se curaban los soldados romanos heridos ? Los hospitales militares, valetudinaria, nacieron como respuesta a la expansión progresiva de la República y del Imperio. Posiblemente donde más avanzó la medicina fue en el ejercito. En época republicana no existía la asistencia sanitaria, los legionarios son abandonados a su suerte, o al cuidado de sus compañeros. Ocasionalmente eran atendidos por los médicos personales de los generales. Pero generalmente se curaban con algunas hierbas o ungüentos. Cuando las batallas se libraban en las cercanías de Roma, los enfermos y heridos se transportaban a la ciudad y allí eran atendidos en las casas de los patricios; pero cuando las legiones romanas salieron de Italia, el problema de la atención a los heridos se resolvió creando un espacio especialmente dedicado a ellos dentro del campo militar. A partir del S. I a.C. aparecerán las tiendas campamentales para el cuidado de los heridos y su traslado posterior a retaguardia. ¿Qué era el Gran Triunfo para los romanos? Si en una batalla caían al menos cinco mil enemigos y se obtenía una victoria abrumadora el senado decretaba el Gran Triunfo. Éste se celebraba con un desfile multitudinario por las calles de Roma liderado por magistrados y senadores. A continuación iban los cornetas, el botín, los prisioneros, el general triunfador, con una corona de laurel, y sus tropas cerrando el desfile.
  • 16.
  • 17.
    Principio y findel Imperio Romano Gracias al ejército Romano, a su buena organización, amplitud de soldados y estratégias implacables Roma llego a dominar un imperio que cubría gran parte de Eurasia y el norte de África. Aunque los ejércitos romanos no eran invencibles, a pesar de su formidable reputación y el gran número de sus victorias: 4 durante siglos, los romanos, por su propia incompetencia, condujeron a los ejércitos romano a derrotas catastróficas. No obstante, el destino de los mayores enemigos de Roma, como Pirro y Aníbal solía ser el de ganar la batalla pero perder la guerra.
  • 18.