CONCEPTOS BASICOS
EDUCACION:
FORMAL o
INTITUCIONALIZADA:
sistemática y
organizada
INFORMAL: difusa,
desorganizada, en
contacto con el
hogar, los amigos y
los grupos sociales
capasitacion:
puede involucrar
cuatro tipos de
cambio de
comportamiento
TRANSMISION DE
INFORMACIONES:
productos y servicios,
política y cultura, la
empresa, etc.
DESARROLLO DE
HABILIDADES: dirigida a las
tareas y operaciones
CAMBIO DE ACTITUDES:
cambiar actitudes
negativas o potenciar las
positivas
DESARROLLO DE CONCEPTOS:
elevar el nivel de abstracción
y conceptualización de ideas
OBJETIVOS DE CAPACITACION
1.- Preparar al personal para la ejecución inmediata de
las diversas tareas particulares de la organización
2.- Proporcionar oportunidades para el desarrollo
profesional, para futuras funciones de orden superior
3.- Cambiar la actitud de las personas
Necesidades de
entrenamiento
-Programas de
entrenamiento
-Procesos de
aprendizaje
individual
Conocimiento
Actitudes
Habilidades
Eficacia Organizacional
Evaluación de
resultados
CICLO DEL ENTRENAMIENTO
RETROALIMENTACIÓN
Entrada Proceso Salida
EVALUACION A NIVEL EMPRESARIAL
1.- Aumento de la eficacia
organizacional
2.- Mejoramiento de la imagen de la
empresa
3.- Mejoramiento del clima
organizacional
4.- Mejoramiento de las relaciones
empresa-empleado
5.- Facilidad en los cambios y en la
innovación
EVALUACION A NIVEL DE LOS RECURSOS
HUMANOS
1.- Reducción de la rotación de personal
2.- Reducción del ausentismo
3.- Aumento de la eficacia individual de los
empleados
4.- Aumento en las habilidades de las
personas
5.- Elevación del conocimiento de las
personas
6.- Cambio de actitudes, comportamiento,
etc., en los empleados
EVALUACION A NIVEL DE LAS TAREAS Y
OPERACIONES
1.- Aumento de la productividad
2.- Mejoramiento de la calidad de
productos y/o servicios
3.- Reducción del ciclo de la producción
4.- Reducción del tiempo de
entrenamiento
5.- Reducción del índice de accidentes
6.- Reducción de los costos de
mantenimiento en máquinas y equipos
MEDIOS DE DETERMINACION DE
NECESIDADES DE ENTRENAMIENTO
1.- Evaluación del desempeño
2.- Observación: detectar trabajo deficiente
3.- Cuestionarios
4.- Solicitudes de supervisores y gerentes
5.- Entrevistas con supervisores y gerentes
6.- Reuniones interdepartamentales
7.- Examen de empleados
8.- Modificación del trabajo
9.- Entrevistas de salida
10.- Análisis de cargos
11.- Informes periódicos
INDICADORES DE NECESIDADES DE
ENTRENAMIENTO
INDICADORES A PRIORI: eventos que, si ocurrieran,
proporcionarían futuras de entrenamiento fácilmente
previsibles
1.- Expansión de la empresa e ingreso de nuevos empleados
2.- Reducción del número de empleados
3.- Cambio de métodos y procesos de trabajo
4.- Sustituciones o movimientos de personal
5.- Faltas, licencias y vacaciones del personal
6.- Expansión de los servicios
7.- Cambios en programas de trabajo o producción
8.- Nuevas tecnologías
9.- Producción de nuevos productos o servicios
INDICADORES A POSTERIORI: problemas provocados por
necesidades de entrenamiento no atendidas
a) PROBLEMAS DE PRODUCCION
1.- Calidad deficiente de la producción
2.- Baja productividad
3.- Averías frecuentes en equipos e instalaciones
4.- Comunicaciones defectuosas
5.- Aprendizaje muy prolongado para el cargo
6.- Gastos excesivos en el mantenimiento de equipos
7.- Exceso de errores y desperdicios
8.- Elevado número de accidentes
9.- Poca versatilidad de los empleados
10.- Mal aprovechamiento del espacio disponible
INDICADORES A POSTERIORI: problemas provocados
por necesidades de entrenamiento no atendidas
b) PROBLEMAS DE PERSONAL
1.- Relaciones deficientes en el personal
2.- Número excesivo de quejas
3.- Poco o ningún interés por el trabajo
4.- Falta de cooperación
5.- Faltas y atrasos en exceso
6.- Dificultad para ingresar buenos elementos
7.- Tendencia a atribuir fallas y faltas a los demás
8.- Errores en la ejecución de órdenes
Dx. De
capacitación
Terapéutica:
Elección
«sanar
necesidades»
Programa
•Sustentado por
medio de la
detección
•Sistemático
Programa
1. ¿Cuál es la necesidad?
2. ¿Dónde fue determinada?
3. ¿Ocurre en otra área?
4. ¿Causa?
5. ¿Necesidad mayor?
6. ¿Separado o en combinación?
7. ¿Medida inicial antes de
resolverla?
8. ¿Inmediata? ¿Prioridad?
9. ¿Permanente o temporal?
10.¿Cuántas personas y servicios?
11.¿ Tiempo para la capacitación?
12.¿Costo probable?
13.¿Quién realizará la capacitación?
Trazar
capacitación
¿QUÉ se debe enseñar
¿QUIÉN debe aprender?
¿CUÁNDO se debe enseñar?
¿DÓNDE se debe enseñar?
¿CÓMO se debe enseñar?
¿QUIÉN lo debe enseñar?
1. Atender necesidad
específica
2. Definición clara del
objetivo
3. División
módulos, cursos .
4. Determinar contenido
5. Selección de los
métodos:
tecnología
6. Definición de recursos
necesarios:
capacitador o instructor,
audiovisuales, máquinas,
equipos, manuales.
7. Definición de la
población meta:
a) Número b) Tiempo
c) habilidad,
conocimientos y
actitudes. d)
Características
personales de conducta.
8. Lugar
En el puesto, fuera del
puesto pero dentro de la
empresa y fuera de la
empresa.
9. Tiempo de
capacitación, horario u
ocasión propicia.
10. Costo-beneficio del
programa.
11. Control y evaluación
de los resultados
mejorar su eficacia.
Diagnóstico Necesidades Planeación
Determinar el resultado
final
Habilidades,
conocimientos o las
conductas
Escoger técnicas
Optimizar el aprendizaje
Mayor aprendizaje con el
menor esfuerzo, tiempo y
dinero.
Técnicas de capacitación-
clasificación:
utilización, tiempo y lugar
de aplicación.
 Transmisión de conocimientos o información
Técnicas de
capacitación
orientadas al
contenido
Lectura
comentada
Video-discusión
Instrucción
programada (IP)
Autoinstrucción.
Instrucción por
computadora
 Cambio de actitudes, desarrollo de la conciencia
de uno mismo y de los otros, desarrollo de
habilidades interpersonales.
Influir en el cambio de
conducta o de actitud
Desarrollar introspección
interpersonal
Representación de roles,
la simulación, el
entrenamiento de la
sensibilidad, el
entrenamiento de grupos,
etcétera.
 Transmite información y se procura el cambio de
actitudes y conducta.
Técnicas de conferencia,
estudio de casos, simulaciones
, instrucción en el puesto, la
capacitación para la
inducción, la capacitación
con simuladores, la rotación de
puestos y juegos
Conciencia de uno mismo y de
la eficacia interpersonal
2. Técnicas de
capacitación en
cuanto al tiempo
Aplicadas antes de
ingresar al trabajo
Programas de
inducción o de
integración
Aplicadas después
del ingreso al
trabajo
Programa de
inducción o de
integración a la
empresa
Adapte y familiarice
con la empresa,
ambiente social y
físico.
Integración de
un empleado
Programa
sistemático
Conducida por
su jefe
inmediato
Instructor
especializado
Compañero
Contenido
del
programa de
inducción
Producto o
servicios
Derechos y
obligaciones
Términos del
contrato
Actividades
sociales
Normas y el
reglamento
interior
Protección y
seguridad
laboral.
Puesto, horarios,
salarios,
oportunidades.
Supervisor
Relaciones del
puesto
Descripción
detallada del
puesto
La empresa: su
historia.
Información
general
necesaria
Reducción de
acciones
correctivas
Conoce su
posición o
papel dentro
de la
organización.
Capacitació
n
Tecnología relación:
recursos didácticos,
pedagógicos y educativos
La tecnología informática
(TI): método de
capacitación, disminuye
los costos de operación.
Las nuevas técnicas de
capacitación se imponen
a las tradicionales
1.-Recursos audiovisuales: videocasete, CD-ROM y el DVD.
2. Teleconferencia: interacción a distancia
3. Comunicaciones electrónicas: comunicación interactiva
entre personas físicamente distantes.
4. Correo electrónico.
5. Tecnología multimedia: integra voz, video y texto (fibras
ópticas).
 Tercera etapa
 Binomio
 Instructor: experiencia
 Aprendiz: necesidad.
Dx.
Programa de
capacitación
Implementación
El aprendizaje es aquello instruido que el individuo incorpora
a su conducta.
La implementación de la capacitación :
1. Adecuación del programa de capacitación a las necesidades de la organización.
2. La calidad del material de capacitación presentado.
3. La cooperación de los gerentes y dirigentes de la empresa.
4. La calidad y preparación de los instructores.
5. La calidad de los aprendices.
 Líder y subordinado.
 La principal característica :valor que agrega a las partes que
interactúan entre sí.
 Vínculo que impulsa talentos, crea competencias y estimula
potenciales.
 Entrenador: lidera, orienta, guía, aconseja, entrena, estimula
e impulsa.
 Aprendiz: aprovecha y mejorar su desempeño.
 1. Constatar : modificaciones deseadas en la
conducta de los empleados.
 2. Verificar si los resultados de la capacitación
tienen relación con la consecución de las metas
de la empresa.
Dx.
Programa
de
capacitaci
ón
Implement
ación
Evaluación
1. Organizacional.
a) Aumento en la eficacia
b) Mejora de la imagen de la
empresa.
c) Mejora del clima
organizacional.
d) Mejora en la relación entre
la empresa y los empleados.
e) Apoyo del cambio y la
innovación.
f) Aumento de la eficiencia.
a) Reducción de la rotación de
personal.
b) Reducción del ausentismo.
c) Aumento de la eficiencia
individual de los empleados.
d) Aumento de las habilidades de las
personas.
e) Aumento del conocimiento de las
personas.
f) Cambio de actitudes y conductas
de las personas, etcétera.
a)Aumento de la productividad.
b) Mejora en la calidad de los
productos y servicios.
c) Reducción del flujo de la
producción.
d) Mejora en la atención al cliente.
e) Reducción del índice de accidentes.
f) Reducción del índice de
mantenimiento de máquinas y equipos,
entre otros.
 Economizar- miedo a la
competencia- reclutar
trabajadores con experiencia
 Son pocos los empresarios:
reducción de costos y aumento
de la productividad.
 Función social – económica
 Gasto - inversión
 4% de ingresos a programas de
capacitación, de cambio y
mejora organizacional.
 Capacitar y actualizar a los trabajadores con
costos bajísimos.
 Sin un local, profesores , no horario rígido.
 La red de la compañía tiene más peso en el
proceso de capacitación
 Ventaja: holística, sistémica, proactiva y sinérgica.
 Las organizaciones del nuevo milenio necesitarán reunir
cinco características simultáneas.
 Fast, focused, flexible, friendly y fun
 Veloz, enfocada, flexible, amigable y divertida
 Desarrollar competencias personales para actuar en los
nuevos ambientes de negocios.
 El concepto que predomina: la capacitación y el desarrollo
deben ser un proceso de competencias personales para
actuar en los nuevos ambientes de negocios.
 Proceso: trabajadores, clientes y proveedores participan en
una variedad de experiencias de aprendizaje necesarias
para mejorar su desempeño.
 Las empresas se están convirtiendo en
organizaciones educadoras que desarrollan
educación corporativa en virtud de:
1.El surgimiento de la organización no jerárquica, delgada y flexible.
2. La llegada y la consolidación de la economía del conocimiento.
3. La reducción del plazo de vigencia del conocimiento.
4. El nuevo enfoque dirigido a la capacidad, en toda la vida, de empleo u
ocupación, en lugar de tener un empleo para toda la vida.
5. El cambio fundamental en el mercado de la educación global.
 Cualidades personales esenciales para desempeñar las actividades
y que diferencian el desempeño de las personas.
 Cualidades que se requieren para desempeñar determinadas
misiones.
 Observar: trabajo cotidiano o en situaciones de prueba.
 Importante: adquirir y agregar nuevas competencias
 Resultado: mayor productividad y adaptación al negocio, con la
identificación de puntos de excelencia y puntos de carencia,
llenando lagunas y agregando conocimientos.
Nuevas competencias:
1. Aprender a aprender: aprendizaje continuo.
2. Comunicación y colaboración
3. Raciocinio creativo y resolución de problemas
4. Conocimiento tecnológico
5. Conocimiento de los negocios globales: que tomen en cuenta el ambiente
competitivo , cambiante y volátil.
6. Desarrollo de liderazgo: identificar y desarrollar
7. Autoadministración de la carrera: asegurar que cuentan con las
calificaciones, los conocimientos y las competencias exigidos tanto por su
actividad actual, como por actividades futuras.
 Mezcla de experiencia, valores, información y discernimiento
evaluar e incorporar nuevas experiencias e información.
 Transforman la información en conocimiento al hacer
comparaciones
 Analizar las consecuencias
 Buscar las conexiones
 Conversar.
 Organizaciones: documentos, rutinas, procesos, prácticas y
normas.
 Cuando el conocimiento cesa de evolucionar, se transforma
en una opinión - dogma.
 A mayor conocimiento, mayor ventaja competitiva.
 Crear, identificar, integrar, recuperar, compartir y utilizar el
conocimiento dentro de la empresa.
 Su propósito es crear y organizar flujos de información dentro
y entre los diversos niveles jerárquicos
1. Crear una infraestructura administrativa del conocimiento:
construcción de redes, bancos de datos, estaciones de trabajo,
etc.
2. Construir una cultura del conocimiento. Derribar barreras y
crear mecanismos para desarrollar y mantener el conocimiento.
3. Administrar resultados.
 1. Fuerte enfoque en agregar valor a las personas y a la
organización.
 Interés fundamental de las empresas exitosas :acrecentar el
valor de las personas de manera continua e intensa.
 Enriquecen su patrimonio, mejoran procesos internos,
incrementan calidad y la productividad de sus tareas,
productos y servicios.
 Decidir, planear e implementar los contenidos de los programas de
capacitación.
 Visible influencia de la administración participativa y democrática.
 Los gerentes y sus subordinados trabajan juntos
 Responsabilidad individual de cada persona de la organización.
 Solicitud de medios y recursos
 El departamento de recursos humanos funciona cada vez más
como un apoyo de staff y de consultoría, ya que ha dejado de ser
un simple prestador de servicios
 Los procesos de desarrollo de recursos humanos
no obedecen ya a la inmediatez .
 Elementos integrantes de la planeación
estratégica.
 Enfoque hacia el objetivo.
 Aumente de la calidad de vida
 Placer y felicidad
 Crea, moldea y planea su futuro
 Mediano o largo plazo.
 Resalta la innovación, cambio y la creatividad.
 La capacitación es móvil.
 Centro de capacitación virtual.
 Consideran las diferentes características de las
personas, se adecuan gradualmente a ellas.
 Los procesos de capacitación y desarrollo
privilegian el trabajo en conjunto y la actividad en
grupo.
 Equipos multifuncionales.
 Núcleo de la actividad humana.
 Importante inversión personal
 Medio eficaz para alcanzar los objetivos
personales.
 Interés por participar en los programa.
 Aprendices = instructores.
 Todo lo que ocurre en la empresa puede y debe
ser mejorado continuamente.
 El éxito de la empresa no significa el punto de
llegada, sino el punto de partida.
 Cambio e innovación para lograr la
competitividad.
 El proceso de desarrollo de los recursos humanos
está cada vez más en manos de los gerentes y de
sus equipos.
 La posesión y el dominio de la información
produce el espíritu de iniciativa.
 Permite un mejor desempeño.
 Formación de emprendedores internos.
 La persona que posee información y
conocimiento puede asumir responsabilidades,
correr riesgos y volverse un verdadero
emprendedor
 A dónde quiere llegar y cómo quiere llegar.
 Favorece los cambios de rumbo para poder alcanzar
determinados objetivos.
 Permite a la persona saber cómo se está desempeñando.
 Mayor autonomía
 Favorece una mayor libertad personal en el trabajo y un
sentido de mejoría del desempeño
 Señales de los resultados alcanzados y de los
aspectos que deben ser corregidos o
perfeccionados.
La retroalimentación es la principal
responsable del aprendizaje.

Expo capacitacion final

  • 6.
    CONCEPTOS BASICOS EDUCACION: FORMAL o INTITUCIONALIZADA: sistemáticay organizada INFORMAL: difusa, desorganizada, en contacto con el hogar, los amigos y los grupos sociales
  • 7.
    capasitacion: puede involucrar cuatro tiposde cambio de comportamiento TRANSMISION DE INFORMACIONES: productos y servicios, política y cultura, la empresa, etc. DESARROLLO DE HABILIDADES: dirigida a las tareas y operaciones CAMBIO DE ACTITUDES: cambiar actitudes negativas o potenciar las positivas DESARROLLO DE CONCEPTOS: elevar el nivel de abstracción y conceptualización de ideas
  • 9.
    OBJETIVOS DE CAPACITACION 1.-Preparar al personal para la ejecución inmediata de las diversas tareas particulares de la organización 2.- Proporcionar oportunidades para el desarrollo profesional, para futuras funciones de orden superior 3.- Cambiar la actitud de las personas
  • 10.
    Necesidades de entrenamiento -Programas de entrenamiento -Procesosde aprendizaje individual Conocimiento Actitudes Habilidades Eficacia Organizacional Evaluación de resultados CICLO DEL ENTRENAMIENTO RETROALIMENTACIÓN Entrada Proceso Salida
  • 13.
    EVALUACION A NIVELEMPRESARIAL 1.- Aumento de la eficacia organizacional 2.- Mejoramiento de la imagen de la empresa 3.- Mejoramiento del clima organizacional 4.- Mejoramiento de las relaciones empresa-empleado 5.- Facilidad en los cambios y en la innovación
  • 14.
    EVALUACION A NIVELDE LOS RECURSOS HUMANOS 1.- Reducción de la rotación de personal 2.- Reducción del ausentismo 3.- Aumento de la eficacia individual de los empleados 4.- Aumento en las habilidades de las personas 5.- Elevación del conocimiento de las personas 6.- Cambio de actitudes, comportamiento, etc., en los empleados
  • 15.
    EVALUACION A NIVELDE LAS TAREAS Y OPERACIONES 1.- Aumento de la productividad 2.- Mejoramiento de la calidad de productos y/o servicios 3.- Reducción del ciclo de la producción 4.- Reducción del tiempo de entrenamiento 5.- Reducción del índice de accidentes 6.- Reducción de los costos de mantenimiento en máquinas y equipos
  • 16.
    MEDIOS DE DETERMINACIONDE NECESIDADES DE ENTRENAMIENTO 1.- Evaluación del desempeño 2.- Observación: detectar trabajo deficiente 3.- Cuestionarios 4.- Solicitudes de supervisores y gerentes 5.- Entrevistas con supervisores y gerentes 6.- Reuniones interdepartamentales 7.- Examen de empleados 8.- Modificación del trabajo 9.- Entrevistas de salida 10.- Análisis de cargos 11.- Informes periódicos
  • 17.
    INDICADORES DE NECESIDADESDE ENTRENAMIENTO INDICADORES A PRIORI: eventos que, si ocurrieran, proporcionarían futuras de entrenamiento fácilmente previsibles 1.- Expansión de la empresa e ingreso de nuevos empleados 2.- Reducción del número de empleados 3.- Cambio de métodos y procesos de trabajo 4.- Sustituciones o movimientos de personal 5.- Faltas, licencias y vacaciones del personal 6.- Expansión de los servicios 7.- Cambios en programas de trabajo o producción 8.- Nuevas tecnologías 9.- Producción de nuevos productos o servicios
  • 18.
    INDICADORES A POSTERIORI:problemas provocados por necesidades de entrenamiento no atendidas a) PROBLEMAS DE PRODUCCION 1.- Calidad deficiente de la producción 2.- Baja productividad 3.- Averías frecuentes en equipos e instalaciones 4.- Comunicaciones defectuosas 5.- Aprendizaje muy prolongado para el cargo 6.- Gastos excesivos en el mantenimiento de equipos 7.- Exceso de errores y desperdicios 8.- Elevado número de accidentes 9.- Poca versatilidad de los empleados 10.- Mal aprovechamiento del espacio disponible
  • 19.
    INDICADORES A POSTERIORI:problemas provocados por necesidades de entrenamiento no atendidas b) PROBLEMAS DE PERSONAL 1.- Relaciones deficientes en el personal 2.- Número excesivo de quejas 3.- Poco o ningún interés por el trabajo 4.- Falta de cooperación 5.- Faltas y atrasos en exceso 6.- Dificultad para ingresar buenos elementos 7.- Tendencia a atribuir fallas y faltas a los demás 8.- Errores en la ejecución de órdenes
  • 20.
  • 21.
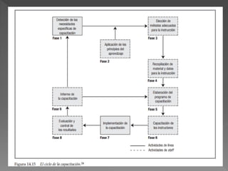
    •Sustentado por medio dela detección •Sistemático Programa 1. ¿Cuál es la necesidad? 2. ¿Dónde fue determinada? 3. ¿Ocurre en otra área? 4. ¿Causa? 5. ¿Necesidad mayor? 6. ¿Separado o en combinación? 7. ¿Medida inicial antes de resolverla? 8. ¿Inmediata? ¿Prioridad? 9. ¿Permanente o temporal? 10.¿Cuántas personas y servicios? 11.¿ Tiempo para la capacitación? 12.¿Costo probable? 13.¿Quién realizará la capacitación?
  • 22.
    Trazar capacitación ¿QUÉ se debeenseñar ¿QUIÉN debe aprender? ¿CUÁNDO se debe enseñar? ¿DÓNDE se debe enseñar? ¿CÓMO se debe enseñar? ¿QUIÉN lo debe enseñar?
  • 23.
    1. Atender necesidad específica 2.Definición clara del objetivo 3. División módulos, cursos . 4. Determinar contenido 5. Selección de los métodos: tecnología 6. Definición de recursos necesarios: capacitador o instructor, audiovisuales, máquinas, equipos, manuales. 7. Definición de la población meta: a) Número b) Tiempo c) habilidad, conocimientos y actitudes. d) Características personales de conducta. 8. Lugar En el puesto, fuera del puesto pero dentro de la empresa y fuera de la empresa. 9. Tiempo de capacitación, horario u ocasión propicia. 10. Costo-beneficio del programa. 11. Control y evaluación de los resultados mejorar su eficacia.
  • 25.
  • 26.
    Determinar el resultado final Habilidades, conocimientoso las conductas Escoger técnicas Optimizar el aprendizaje Mayor aprendizaje con el menor esfuerzo, tiempo y dinero. Técnicas de capacitación- clasificación: utilización, tiempo y lugar de aplicación.
  • 27.
     Transmisión deconocimientos o información Técnicas de capacitación orientadas al contenido Lectura comentada Video-discusión Instrucción programada (IP) Autoinstrucción. Instrucción por computadora
  • 28.
     Cambio deactitudes, desarrollo de la conciencia de uno mismo y de los otros, desarrollo de habilidades interpersonales. Influir en el cambio de conducta o de actitud Desarrollar introspección interpersonal Representación de roles, la simulación, el entrenamiento de la sensibilidad, el entrenamiento de grupos, etcétera.
  • 29.
     Transmite informacióny se procura el cambio de actitudes y conducta. Técnicas de conferencia, estudio de casos, simulaciones , instrucción en el puesto, la capacitación para la inducción, la capacitación con simuladores, la rotación de puestos y juegos Conciencia de uno mismo y de la eficacia interpersonal
  • 30.
    2. Técnicas de capacitaciónen cuanto al tiempo Aplicadas antes de ingresar al trabajo Programas de inducción o de integración Aplicadas después del ingreso al trabajo Programa de inducción o de integración a la empresa Adapte y familiarice con la empresa, ambiente social y físico. Integración de un empleado Programa sistemático Conducida por su jefe inmediato Instructor especializado Compañero
  • 32.
    Contenido del programa de inducción Producto o servicios Derechosy obligaciones Términos del contrato Actividades sociales Normas y el reglamento interior Protección y seguridad laboral. Puesto, horarios, salarios, oportunidades. Supervisor Relaciones del puesto Descripción detallada del puesto La empresa: su historia.
  • 33.
  • 34.
    Tecnología relación: recursos didácticos, pedagógicosy educativos La tecnología informática (TI): método de capacitación, disminuye los costos de operación. Las nuevas técnicas de capacitación se imponen a las tradicionales
  • 35.
    1.-Recursos audiovisuales: videocasete,CD-ROM y el DVD. 2. Teleconferencia: interacción a distancia 3. Comunicaciones electrónicas: comunicación interactiva entre personas físicamente distantes. 4. Correo electrónico. 5. Tecnología multimedia: integra voz, video y texto (fibras ópticas).
  • 37.
     Tercera etapa Binomio  Instructor: experiencia  Aprendiz: necesidad. Dx. Programa de capacitación Implementación
  • 38.
    El aprendizaje esaquello instruido que el individuo incorpora a su conducta. La implementación de la capacitación : 1. Adecuación del programa de capacitación a las necesidades de la organización. 2. La calidad del material de capacitación presentado. 3. La cooperación de los gerentes y dirigentes de la empresa. 4. La calidad y preparación de los instructores. 5. La calidad de los aprendices.
  • 39.
     Líder ysubordinado.  La principal característica :valor que agrega a las partes que interactúan entre sí.  Vínculo que impulsa talentos, crea competencias y estimula potenciales.  Entrenador: lidera, orienta, guía, aconseja, entrena, estimula e impulsa.  Aprendiz: aprovecha y mejorar su desempeño.
  • 40.
     1. Constatar: modificaciones deseadas en la conducta de los empleados.  2. Verificar si los resultados de la capacitación tienen relación con la consecución de las metas de la empresa. Dx. Programa de capacitaci ón Implement ación Evaluación
  • 41.
    1. Organizacional. a) Aumentoen la eficacia b) Mejora de la imagen de la empresa. c) Mejora del clima organizacional. d) Mejora en la relación entre la empresa y los empleados. e) Apoyo del cambio y la innovación. f) Aumento de la eficiencia.
  • 42.
    a) Reducción dela rotación de personal. b) Reducción del ausentismo. c) Aumento de la eficiencia individual de los empleados. d) Aumento de las habilidades de las personas. e) Aumento del conocimiento de las personas. f) Cambio de actitudes y conductas de las personas, etcétera.
  • 43.
    a)Aumento de laproductividad. b) Mejora en la calidad de los productos y servicios. c) Reducción del flujo de la producción. d) Mejora en la atención al cliente. e) Reducción del índice de accidentes. f) Reducción del índice de mantenimiento de máquinas y equipos, entre otros.
  • 45.
     Economizar- miedoa la competencia- reclutar trabajadores con experiencia  Son pocos los empresarios: reducción de costos y aumento de la productividad.  Función social – económica  Gasto - inversión  4% de ingresos a programas de capacitación, de cambio y mejora organizacional.
  • 46.
     Capacitar yactualizar a los trabajadores con costos bajísimos.  Sin un local, profesores , no horario rígido.  La red de la compañía tiene más peso en el proceso de capacitación
  • 47.
     Ventaja: holística,sistémica, proactiva y sinérgica.  Las organizaciones del nuevo milenio necesitarán reunir cinco características simultáneas.  Fast, focused, flexible, friendly y fun  Veloz, enfocada, flexible, amigable y divertida  Desarrollar competencias personales para actuar en los nuevos ambientes de negocios.
  • 48.
     El conceptoque predomina: la capacitación y el desarrollo deben ser un proceso de competencias personales para actuar en los nuevos ambientes de negocios.  Proceso: trabajadores, clientes y proveedores participan en una variedad de experiencias de aprendizaje necesarias para mejorar su desempeño.
  • 49.
     Las empresasse están convirtiendo en organizaciones educadoras que desarrollan educación corporativa en virtud de: 1.El surgimiento de la organización no jerárquica, delgada y flexible. 2. La llegada y la consolidación de la economía del conocimiento. 3. La reducción del plazo de vigencia del conocimiento. 4. El nuevo enfoque dirigido a la capacidad, en toda la vida, de empleo u ocupación, en lugar de tener un empleo para toda la vida. 5. El cambio fundamental en el mercado de la educación global.
  • 50.
     Cualidades personalesesenciales para desempeñar las actividades y que diferencian el desempeño de las personas.  Cualidades que se requieren para desempeñar determinadas misiones.  Observar: trabajo cotidiano o en situaciones de prueba.  Importante: adquirir y agregar nuevas competencias  Resultado: mayor productividad y adaptación al negocio, con la identificación de puntos de excelencia y puntos de carencia, llenando lagunas y agregando conocimientos.
  • 52.
    Nuevas competencias: 1. Aprendera aprender: aprendizaje continuo. 2. Comunicación y colaboración 3. Raciocinio creativo y resolución de problemas 4. Conocimiento tecnológico 5. Conocimiento de los negocios globales: que tomen en cuenta el ambiente competitivo , cambiante y volátil. 6. Desarrollo de liderazgo: identificar y desarrollar 7. Autoadministración de la carrera: asegurar que cuentan con las calificaciones, los conocimientos y las competencias exigidos tanto por su actividad actual, como por actividades futuras.
  • 53.
     Mezcla deexperiencia, valores, información y discernimiento evaluar e incorporar nuevas experiencias e información.  Transforman la información en conocimiento al hacer comparaciones  Analizar las consecuencias  Buscar las conexiones  Conversar.
  • 54.
     Organizaciones: documentos,rutinas, procesos, prácticas y normas.  Cuando el conocimiento cesa de evolucionar, se transforma en una opinión - dogma.  A mayor conocimiento, mayor ventaja competitiva.
  • 55.
     Crear, identificar,integrar, recuperar, compartir y utilizar el conocimiento dentro de la empresa.  Su propósito es crear y organizar flujos de información dentro y entre los diversos niveles jerárquicos
  • 56.
    1. Crear unainfraestructura administrativa del conocimiento: construcción de redes, bancos de datos, estaciones de trabajo, etc. 2. Construir una cultura del conocimiento. Derribar barreras y crear mecanismos para desarrollar y mantener el conocimiento. 3. Administrar resultados.
  • 58.
     1. Fuerteenfoque en agregar valor a las personas y a la organización.  Interés fundamental de las empresas exitosas :acrecentar el valor de las personas de manera continua e intensa.  Enriquecen su patrimonio, mejoran procesos internos, incrementan calidad y la productividad de sus tareas, productos y servicios.
  • 59.
     Decidir, planeare implementar los contenidos de los programas de capacitación.  Visible influencia de la administración participativa y democrática.  Los gerentes y sus subordinados trabajan juntos  Responsabilidad individual de cada persona de la organización.
  • 60.
     Solicitud demedios y recursos  El departamento de recursos humanos funciona cada vez más como un apoyo de staff y de consultoría, ya que ha dejado de ser un simple prestador de servicios
  • 61.
     Los procesosde desarrollo de recursos humanos no obedecen ya a la inmediatez .  Elementos integrantes de la planeación estratégica.  Enfoque hacia el objetivo.
  • 62.
     Aumente dela calidad de vida  Placer y felicidad
  • 63.
     Crea, moldeay planea su futuro  Mediano o largo plazo.  Resalta la innovación, cambio y la creatividad.
  • 64.
     La capacitaciónes móvil.  Centro de capacitación virtual.
  • 65.
     Consideran lasdiferentes características de las personas, se adecuan gradualmente a ellas.
  • 66.
     Los procesosde capacitación y desarrollo privilegian el trabajo en conjunto y la actividad en grupo.  Equipos multifuncionales.  Núcleo de la actividad humana.
  • 67.
     Importante inversiónpersonal  Medio eficaz para alcanzar los objetivos personales.  Interés por participar en los programa.  Aprendices = instructores.
  • 68.
     Todo loque ocurre en la empresa puede y debe ser mejorado continuamente.  El éxito de la empresa no significa el punto de llegada, sino el punto de partida.
  • 69.
     Cambio einnovación para lograr la competitividad.  El proceso de desarrollo de los recursos humanos está cada vez más en manos de los gerentes y de sus equipos.
  • 70.
     La posesióny el dominio de la información produce el espíritu de iniciativa.  Permite un mejor desempeño.  Formación de emprendedores internos.
  • 71.
     La personaque posee información y conocimiento puede asumir responsabilidades, correr riesgos y volverse un verdadero emprendedor  A dónde quiere llegar y cómo quiere llegar.
  • 72.
     Favorece loscambios de rumbo para poder alcanzar determinados objetivos.  Permite a la persona saber cómo se está desempeñando.  Mayor autonomía  Favorece una mayor libertad personal en el trabajo y un sentido de mejoría del desempeño
  • 73.
     Señales delos resultados alcanzados y de los aspectos que deben ser corregidos o perfeccionados.
  • 74.
    La retroalimentación esla principal responsable del aprendizaje.