MODELO ESTRATEGICO
       GESTION DEL TALENTO HUMANO

      MISION DE LA EMPRESA                               MISION DE GESTION DEL TALENTO HUMANO                         COMO SE LOGRA

    Nos identificamos por ser una empresa
    con grandes propósitos y valores
    reunimos todas las características para            Seremos por ser una empresa que cuenta           Realizar capacitaciones a los trabajadores
    brindar a nuestros clientes trabajos de lata       con un personal con valores y capacidades        sobre motivación personal, valores y entre
                                                       óptimas para sacar la empresa adelante           otros lo cual ayudara al crecimiento de la
    calidad, capacidad humana , artística y
                                                                                                        empresa
    tecnológicas para suplir las necesidades
    exigentes del mercado tanto nacional
    como internacional con un gran apoyo en
    asesoría y servicio oportuno obteniendo
VISION DE LA EMPRESA
    así la mayor satisfacción de nuestros
    clientes


        VISION DE LA EMPRESA                        VISION DE GETSION DE TALENTO HUMANO

   Nuestra empresa será la mas solida en el               Tendremos el personal capacitado para la        Vincular en los diferentes áreas y
   mercado por lo cual nos caracterizamos                 ejecución, control y seguimientos de la         departamentos personal altamente
   por ser una empresa en la búsqueda                     empresa debe estar capacitado para tal fin      capacitado
   permanente de nuevas soluciones para                   ya que las actividades requieren de un
   crear ambientes llenos de calidez y                    manejo profesional
   diseños mediante la vinculación de
   profesionales con alto potencial y talento
   humano para fortalecimiento de nuestra
   empresa


DIRECCIONAMIENTO ESTRATEGICO-OBJETIVOS

    Nuestro objetivo es materializar la idea de              Asegurar el equipo necesario                              Realizar diagnostico del personal para
    nuestros clientes y encontrar soluciones para                                                                      identificar necesidades actuales y futuras
                                                             Maximizar el beneficio de la empresa
1. Políticas tipo de espacia
    cualquier
2. Temas corporativos                                        Reconocimiento de las necesidades en
    Disponemos de un equipo cualificado y
    profesional con una larga experiencia en el              cantidad y calidad humanas en la empresa
    sector del mármol que nos garantiza la
    competencia y calidad de nuestros productos
3. Competencias
4. Formación
5. Evaluación talento humano
6. Desarrollo organizacional
7. Remuneración
8. Clima organizacional
9. Estímulos


                 POLITICAS          TEMAS CORPORATIVOS      COMPETENCIAS            FORMACION




              ESTRATEGIAS               ESTRATEGIAS          ESTRATEGIAS          ESTRATEGIAS




          1.El personal deberá     1. El cumplimiento    Personal calificado,   Capacitación a
          ser competente y tener                         el   cual   deberá     empleados
                                   del horario deberá
          compromiso    con   la                         cumplir con los
                                   ser muy estricto
          empresa                                        conocimientos      y   Realizar
                                   2.evaluacion    de    requisitos    para     inducciones a
          2.Loscontratos deberán
                                   gestión y pronta                             empleados par que
          ser a termino fijo                             ocupar su cargo y
                                   respuesta a las                              estos tengan
                                   inquietudes de los    tener claro cual
                                   empleados             es              su     conocimientos de
                                                         competencia            sus labores a
                                                         laboral , para así     realizar
                                                         alcanzar logros de
                                                         la empresa
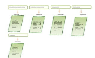
EVALUACION DEL TALENTO HUMANO   DESARROLLO ORGANIZACIONAL   REMUNERACION              CLIMA LABORAL




         ESTRATEGIAS                       ESTRATEGIASS                ESTRATEGIA S                   ESTRATEGIAS




     1. Entregar la
     dotación a cada                Implantación de los        1.Pago     en   las
     trabajador en el               objetivos que quiere       fechas estipuladas         1.Realización
     tiempo estipulado              alcanzar          la       de nomina para que         jornadas
                                    empresa, lo cual           los    trabajadores        recreativas con los
                                    veremos                                               empleados
     2.Realizar los                                            estén motivados
     exámenes                       reflejado en el            y      muestren            2.Tener      buena
     médicos ya sea                 manual       de            interés en su              comunicación con
                                    calidad                                               los empleados
     con particular o                                          labor
     medico asignado
                                    Alcanzar     las           2.aumento
     al momento de
                                    metas propuestas           salarial
ESTIMULOS del
     ingreso
                                    y aumentar las
     personal
                                    ventas



            ESTRATEGIAS




     1.Bonificación a
     empleados por
     ventas a cada final
     del periodo

     2.estimulados para
     empleados
     prestamo para
     mejoramiento o
     comprar de

Formato modelo estrategico (2)

  • 1.
    MODELO ESTRATEGICO GESTION DEL TALENTO HUMANO MISION DE LA EMPRESA MISION DE GESTION DEL TALENTO HUMANO COMO SE LOGRA Nos identificamos por ser una empresa con grandes propósitos y valores reunimos todas las características para Seremos por ser una empresa que cuenta Realizar capacitaciones a los trabajadores brindar a nuestros clientes trabajos de lata con un personal con valores y capacidades sobre motivación personal, valores y entre óptimas para sacar la empresa adelante otros lo cual ayudara al crecimiento de la calidad, capacidad humana , artística y empresa tecnológicas para suplir las necesidades exigentes del mercado tanto nacional como internacional con un gran apoyo en asesoría y servicio oportuno obteniendo VISION DE LA EMPRESA así la mayor satisfacción de nuestros clientes VISION DE LA EMPRESA VISION DE GETSION DE TALENTO HUMANO Nuestra empresa será la mas solida en el Tendremos el personal capacitado para la Vincular en los diferentes áreas y mercado por lo cual nos caracterizamos ejecución, control y seguimientos de la departamentos personal altamente por ser una empresa en la búsqueda empresa debe estar capacitado para tal fin capacitado permanente de nuevas soluciones para ya que las actividades requieren de un crear ambientes llenos de calidez y manejo profesional diseños mediante la vinculación de profesionales con alto potencial y talento humano para fortalecimiento de nuestra empresa DIRECCIONAMIENTO ESTRATEGICO-OBJETIVOS Nuestro objetivo es materializar la idea de Asegurar el equipo necesario Realizar diagnostico del personal para nuestros clientes y encontrar soluciones para identificar necesidades actuales y futuras Maximizar el beneficio de la empresa 1. Políticas tipo de espacia cualquier 2. Temas corporativos Reconocimiento de las necesidades en Disponemos de un equipo cualificado y profesional con una larga experiencia en el cantidad y calidad humanas en la empresa sector del mármol que nos garantiza la competencia y calidad de nuestros productos
  • 2.
    3. Competencias 4. Formación 5.Evaluación talento humano 6. Desarrollo organizacional 7. Remuneración 8. Clima organizacional 9. Estímulos POLITICAS TEMAS CORPORATIVOS COMPETENCIAS FORMACION ESTRATEGIAS ESTRATEGIAS ESTRATEGIAS ESTRATEGIAS 1.El personal deberá 1. El cumplimiento Personal calificado, Capacitación a ser competente y tener el cual deberá empleados del horario deberá compromiso con la cumplir con los ser muy estricto empresa conocimientos y Realizar 2.evaluacion de requisitos para inducciones a 2.Loscontratos deberán gestión y pronta empleados par que ser a termino fijo ocupar su cargo y respuesta a las estos tengan inquietudes de los tener claro cual empleados es su conocimientos de competencia sus labores a laboral , para así realizar alcanzar logros de la empresa
  • 3.
    EVALUACION DEL TALENTOHUMANO DESARROLLO ORGANIZACIONAL REMUNERACION CLIMA LABORAL ESTRATEGIAS ESTRATEGIASS ESTRATEGIA S ESTRATEGIAS 1. Entregar la dotación a cada Implantación de los 1.Pago en las trabajador en el objetivos que quiere fechas estipuladas 1.Realización tiempo estipulado alcanzar la de nomina para que jornadas empresa, lo cual los trabajadores recreativas con los veremos empleados 2.Realizar los estén motivados exámenes reflejado en el y muestren 2.Tener buena médicos ya sea manual de interés en su comunicación con calidad los empleados con particular o labor medico asignado Alcanzar las 2.aumento al momento de metas propuestas salarial ESTIMULOS del ingreso y aumentar las personal ventas ESTRATEGIAS 1.Bonificación a empleados por ventas a cada final del periodo 2.estimulados para empleados prestamo para mejoramiento o comprar de