MODELO ESTRATEGICOGESTION DEL TALENTO HUMANO – ELITE VIP LTDA

     MISION DE LA EMPRESA                                      MISION DE GESTION DEL TALENTO HUMANO                         COMO SE LOGRA



   La empresa está dedicada al suministro                                                               Incentivar al personal
                                                           Mantener el personal comprometido
   de personal capacitado para el sector                                                                Haciéndolos sentir que trabajan para la
                                                           con la empresa y así lograr que alcancen     mejor empresa de suministro
   hotelero, satisfaciendo las necesidades
                                                           sentido de pertenencia para el buen
   de nuestros clientes.
                                                           desarrollo de sus labores.

       VISION DE LA EMPRESA                                   VISION DE GESTION DEL TALENTO HUMANO

        En el año 2020 ser la empresa líder en                                                            Buscar la mejor forma y mejores
                                                             Para el año 2020 se debe estar
        la ciudad en lo que respecta a la calidad                                                         espacios para la capacitación del
                                                             certificados en la calidad del servicio.
        de su prestación de servicios de                                                                  personal.
                                                             Capacitación constante para todos los
        suministro de personal.                                                                           Cumplir con todos los requisitos para la
                                                             colaboradores.
                                                                                                          certificación


      DIRECCIONAMIENTO ESTRATEGICO –OBJETIVOS              DIRECCIONAMIENTO ESTRATEGICO - OBJETIVOS

                                                            Excelentes alianzas                            Implementar alianzas con otras
       Tener definidos todos los estándares de                                                             empresas del sector
       calidad.                                             Personal altamente capacitado
       Contar con herramientas tecnológicas                                                                Ejecutar técnicas adecuada para la
       que sirvan como instrumentos para                                                                   capacitación del personal
       mejorar la calidad del servicio.




AREAS CLAVE ESTRATEGICAS EN LA FORMULACION DEL PLAN

1. Políticas                          6.Desarrollo organizacional
2. Temas corporativos                 7.Remuneracion
3. Competencias                       8. Clima laboral
4. Formación                          9. Estímulos
5. Evaluación talento humano
POLITICAS                 TEMAS CORPORATIVOS                    COMPETENCIAS                           FORMACION




     ESTRATEGIAS                        ESTRATEGIAS                            ESTRATEGIAS                  ESTRATEGIAS




                             Calidad
Garantizar la satisfacción                                  Diferenciación la hace el          Flexibilidad en horarios laborales para que
de los clientes,                                            Talento Humano.                    el personal pueda profesionalizarse
                             Competitividad
brindándoles un servicio
que cumpla con las                                                   Reconocimiento del        Legalizar convenios estratégicos con
                             Cumplimiento
expectativas de sus                                         servicio ofrecido por la calidad   entidades educativas que permitan la
necesidades.                                                en la prestación del mismo.        formación.
                             Reconocimiento
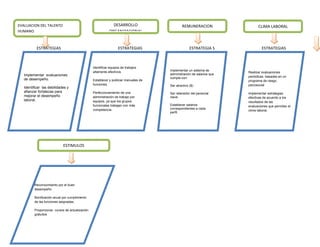
EVALUACION DEL TALENTO                                       DESARROLLO                     REMUNERACION                   CLIMA LABORAL
HUMANO                                                     ORGANIZACIONAL


           ESTRATEGIAS                                           ESTRATEGIAS                      ESTRATEGIA S               ESTRATEGIAS



                                                Identificar equipos de trabajos
                                                altamente efectivos.                Implementar un sistema de
                                                                                                                     Realizar evaluaciones
   Implementar evaluaciones                                                         administración de salarios que
                                                                                    cumpla con:                      periódicas, basadas en un
   de desempeño.                                Establecer y publicar manuales de                                    programa de riesgo
                                                funciones.                          Ser atractivo ($)                psicosocial
   Identificar las debilidades y
   afianzar fortalezas para                     Perfeccionamiento de una            Ser retenedor del personal       Implementar estrategias
   mejorar el desempeño                         administración de trabajo por       clave.                           efectivas de acuerdo a los
   laboral.                                     equipos, ya que los grupos                                           resultados de las
                                                funcionales trabajan con más        Establecer salarios              evaluaciones que permitan el
                                                competencia.                        correspondientes a cada
                                                                                                                     clima laboral.
                                                                                    perfil.




                            ESTIMULOS




                 ESTRATEGIAS
         Reconocimiento por el buen
         desempeño

         Bonificación anual por cumplimiento
         de las funciones asignadas.

         Proporcionar cursos de actualización
         gratuitos

Formato modelo estrategico[1]

  • 1.
    MODELO ESTRATEGICOGESTION DELTALENTO HUMANO – ELITE VIP LTDA MISION DE LA EMPRESA MISION DE GESTION DEL TALENTO HUMANO COMO SE LOGRA La empresa está dedicada al suministro Incentivar al personal Mantener el personal comprometido de personal capacitado para el sector Haciéndolos sentir que trabajan para la con la empresa y así lograr que alcancen mejor empresa de suministro hotelero, satisfaciendo las necesidades sentido de pertenencia para el buen de nuestros clientes. desarrollo de sus labores. VISION DE LA EMPRESA VISION DE GESTION DEL TALENTO HUMANO En el año 2020 ser la empresa líder en Buscar la mejor forma y mejores Para el año 2020 se debe estar la ciudad en lo que respecta a la calidad espacios para la capacitación del certificados en la calidad del servicio. de su prestación de servicios de personal. Capacitación constante para todos los suministro de personal. Cumplir con todos los requisitos para la colaboradores. certificación DIRECCIONAMIENTO ESTRATEGICO –OBJETIVOS DIRECCIONAMIENTO ESTRATEGICO - OBJETIVOS Excelentes alianzas Implementar alianzas con otras Tener definidos todos los estándares de empresas del sector calidad. Personal altamente capacitado Contar con herramientas tecnológicas Ejecutar técnicas adecuada para la que sirvan como instrumentos para capacitación del personal mejorar la calidad del servicio. AREAS CLAVE ESTRATEGICAS EN LA FORMULACION DEL PLAN 1. Políticas 6.Desarrollo organizacional 2. Temas corporativos 7.Remuneracion 3. Competencias 8. Clima laboral 4. Formación 9. Estímulos 5. Evaluación talento humano
  • 2.
    POLITICAS TEMAS CORPORATIVOS COMPETENCIAS FORMACION ESTRATEGIAS ESTRATEGIAS ESTRATEGIAS ESTRATEGIAS Calidad Garantizar la satisfacción Diferenciación la hace el Flexibilidad en horarios laborales para que de los clientes, Talento Humano. el personal pueda profesionalizarse Competitividad brindándoles un servicio que cumpla con las Reconocimiento del Legalizar convenios estratégicos con Cumplimiento expectativas de sus servicio ofrecido por la calidad entidades educativas que permitan la necesidades. en la prestación del mismo. formación. Reconocimiento
  • 3.
    EVALUACION DEL TALENTO DESARROLLO REMUNERACION CLIMA LABORAL HUMANO ORGANIZACIONAL ESTRATEGIAS ESTRATEGIAS ESTRATEGIA S ESTRATEGIAS Identificar equipos de trabajos altamente efectivos. Implementar un sistema de Realizar evaluaciones Implementar evaluaciones administración de salarios que cumpla con: periódicas, basadas en un de desempeño. Establecer y publicar manuales de programa de riesgo funciones. Ser atractivo ($) psicosocial Identificar las debilidades y afianzar fortalezas para Perfeccionamiento de una Ser retenedor del personal Implementar estrategias mejorar el desempeño administración de trabajo por clave. efectivas de acuerdo a los laboral. equipos, ya que los grupos resultados de las funcionales trabajan con más Establecer salarios evaluaciones que permitan el competencia. correspondientes a cada clima laboral. perfil. ESTIMULOS ESTRATEGIAS Reconocimiento por el buen desempeño Bonificación anual por cumplimiento de las funciones asignadas. Proporcionar cursos de actualización gratuitos