Especialidades Médico
Odontológicas
Objetivo del
sistema

Hacer de Especialidades Médico Odontológicas S.C. una empresa lo
suficientemente eficaz y competitiva implementando un software
que haga de la administración de pacientes, empleados una tarea
fácil, eficiente y de mejor calidad, aumentando la productividad y
mejorando el trabajo en todo el consultorio.
 Fácil generación y consulta de citas

Alcances

 Expediente electrónico
 Control sobre la información del personal que labora y de los
pacientes

 Generación de reportes de pacientes y empleados
 Consulta de días de citas para los doctores (doctores y auxiliares)
 Consultar el historial de cada paciente (doctores y auxiliares)

Requerimientos
funcionales

 Programación de citas (doctores y auxiliares)
 Imprimir estado de cuentas de pacientes (administrador)
 Imprimir reportes con todos los pacientes y empleados
(administrador)
 Los pacientes no podrán tener citas en mismo horario con el
mismo doctor.

Requerimientos
no funcionales

 Si un paciente desea cancelar su cita se hará fácilmente y el doctor
podrá checarlo en su agenda.
 Solo se podrá tener acceso al sistema bajo un usuario y
contraseña.
Diagrama de
flujo de datos
Diagrama de
casos de uso
Diagrama de
clases
Diagrama de
actividades
Diagrama de
secuencias
doctor
Diagrama de
secuencias
auxiliar
Diagrama de
secuencias
administrador
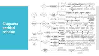
Diagrama
entidad
relación
Conclusiones

Ha2 nm50 eq#4-presentacion