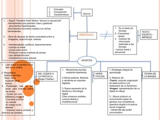
HIPERTEXTO
TEXTO
1. Concepto
2. Composición
3. Características
1. - Según Theodore Holm Nelson “lectura no secuencial”
-Herramientas que permiten crear y gestionar
documentos hipertextuales,
-Documentos concretos creados con dichas
herramientas.
2. -Serie de bloques de textos conectados entre si
Imágenes, hipervínculos, enlaces
3. -Intertextualidad, polifonía, descentramiento
-Lectura no lineal.
-Lector-autor activo
-Producen nuevas maneras de pensar
-Uso dehipervínculos
-Coexistencia varios autores
HIPER-
FICCION
TEORIA DE
LA IMAGEN
DEL CODICE A
LA PANTALLA
(Roger Chartier)
1. Leer sobre la pantalla no es
leer en un códice
2. Perspectiva
histórica del libro.
“hitos” de la
mutación de la
lectura
3. -Posibilidad real de del
lector para inventar sobre
los textos
- Contar con una
biblioteca universal
-Convierte al lector
en coautor
-El codigo no es
alterado
- Impreso carece contexto y
dinamica de oralidad.
1. Narraciones escritas
mediante hipertextos.
2.Obras poéticas, literarias
y narrativas en soportes
digitales
3. Nuevo escenario de la
literatura y tecnología
digital.
Crea universos posibles .
Lectura abierta y
multidireccional
APORTES
1. Estrategia integral de
aprendizaje
2. Relacion de:
-Teoría: conjunto organizado
de ideas entorno a la
explicación de un fenómeno
-Imagen: representación de un
objeto en dibujo
3. - Busca producir un
conocimiento capaz de
generar una competencia
operativa dirgida a la lectura
de las imagenes
- Desarrolla alto poder
comunicativo.
TEXTO
ESCRITO -
IMPRESO
1. Es un texto sin
formato
2. –Caracteres
- textos
3. Carecen de
información
destinada a dar
formato
- Lectura lineal y
secuencial

Hipertexto como arena ideológica

  • 2.
    HIPERTEXTO TEXTO 1. Concepto 2. Composición 3.Características 1. - Según Theodore Holm Nelson “lectura no secuencial” -Herramientas que permiten crear y gestionar documentos hipertextuales, -Documentos concretos creados con dichas herramientas. 2. -Serie de bloques de textos conectados entre si Imágenes, hipervínculos, enlaces 3. -Intertextualidad, polifonía, descentramiento -Lectura no lineal. -Lector-autor activo -Producen nuevas maneras de pensar -Uso dehipervínculos -Coexistencia varios autores HIPER- FICCION TEORIA DE LA IMAGEN DEL CODICE A LA PANTALLA (Roger Chartier) 1. Leer sobre la pantalla no es leer en un códice 2. Perspectiva histórica del libro. “hitos” de la mutación de la lectura 3. -Posibilidad real de del lector para inventar sobre los textos - Contar con una biblioteca universal -Convierte al lector en coautor -El codigo no es alterado - Impreso carece contexto y dinamica de oralidad. 1. Narraciones escritas mediante hipertextos. 2.Obras poéticas, literarias y narrativas en soportes digitales 3. Nuevo escenario de la literatura y tecnología digital. Crea universos posibles . Lectura abierta y multidireccional APORTES 1. Estrategia integral de aprendizaje 2. Relacion de: -Teoría: conjunto organizado de ideas entorno a la explicación de un fenómeno -Imagen: representación de un objeto en dibujo 3. - Busca producir un conocimiento capaz de generar una competencia operativa dirgida a la lectura de las imagenes - Desarrolla alto poder comunicativo. TEXTO ESCRITO - IMPRESO 1. Es un texto sin formato 2. –Caracteres - textos 3. Carecen de información destinada a dar formato - Lectura lineal y secuencial