Incrustar presentación
Descargar para leer sin conexión




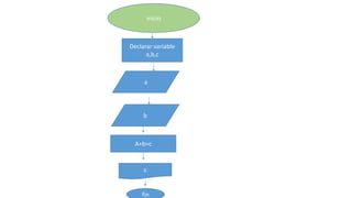
El documento describe varios bloques de código que declaran y asignan valores a variables. En cada bloque se declaran variables como enteros o reales, se les asignan valores a través de operaciones matemáticas simples como sumas y multiplicaciones, y se calculan y almacenan los resultados de dichas operaciones.



