1
MALI SUPPORT
Seguridad y reparación a tu alcance con Mali-Support
María Fernanda Hernández Loya
2
Índice
Misión……………………………………………………………………….pag.3
Visión………………………………………………………………………..pag.4
Valores………………………………………………………………………pag.5
Objetivo del manual………………………………………………………..pag.7
Organigrama…………………………………………………………………pag.8
Procedimientos de problemas de software……………………………….pag.9
Procedimientos de problemas de hardware………………………………pag.14
Formato de reporte……………………………………………………………pag.28
Formato de bitácora………………………………………………………….pag.29
Software remoto, su instalación y operación…………………….……..pag.30
Software help desk, su instalación y operación…………………………pag.32
Niveles de soporte …………………………………………………………pag35.
Página y blog…………………………………………………………………pag.37
Datos de contacto……………………………………………………………pag.38
Conclusiones………………………………………………………………… pag.39
3
MISIÓN
Ser tu primera opción para reparar computadoras con buen mantenimiento tanto
correctivo como preventivo. Ser el mejor servicio de computación del mundo. Para
lograrlo, hemos establecido una cultura que apoya a los miembros de nuestro
equipo para que ellos puedan dar un servicio excepcional a nuestros clientes.
Inspirar comunidades para una vida más productiva, desde la forma en que la
gente piensa acerca de la tecnología y conozca más el mundo electrónico para así
ser una humanidad actualizada y con más inteligencia.
4
VISIÓN
Convertirse en una empresa reconocida a nivel nacional que te proporcione
seguridad.
Darle identidad y personalidad a la empresa y convertirnos en una compañía que
la sociedad quiere que exista.
Somos una empresa sustentable, altamente productiva y plenamente humana.
En 20 años, ser una empresa con técnicos especializados y sobre todo
certificados para dar un mejor servicio.
Hacer no solo una página web si no un lugar donde puedan trabajar.
5
VALORES
Respeto
Tolerancia
Equidad
Honestidad
Lealtad
Responsabilidad social
Transparencia
Coherencia
Calidad
Puntualidad
6
MANUAL DE
PROCEDIMIENTOS DE
SOPORTE TECNICO
7
OBJETIVO DEL MANUAL
El objetivo del manual es dar a conocer los diferentes problemas de una
computadora de forma práctica. Conocer más temas como el formato de bitácora y
reporte y que conozcan mi página que da muchos servicios.
Un manual de procedimientos es el documento que contiene la descripción de
actividades que deben seguirse en la realización de las funciones de una unidad
administrativa, o de dos o más de ellas.
El manual incluye además los puestos o unidades administrativas que intervienen
precisando su responsabilidad y participación.
Suelen contener información y ejemplos de formularios, autorizaciones o
documentos necesarios, máquinas o equipo de oficina a utilizar y cualquier otro
dato que pueda auxiliar al correcto desarrollo de las actividades dentro de la
empresa.
8
ORGANIGRAMA
9
PROCEDIMIENTOS DE
MANTENIMIENTO
PREVENTIVO
10
Preventivo de la RAM
11
Preventivo de la tarjeta
RAM y tarjeta de video
12
Preventivo del teclado
13
Preventivo de un virus
14
PROCEDIMIENTOS DE
MANTENIMIENTO
CORRECTIVO
15
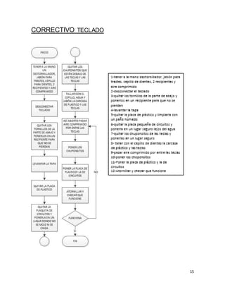
CORRECTIVO TECLADO
16
CORRECTIVOMOUSE
1-Desconectarel mouse del puertoUSBrápidamente antesde que se provoque uncortocircuito
2-tenera la manodestornillador,trapohúmedo,aire comprimidoyalcohol isopropílico
3- voltearel ratóny quitar el tornillode laparte de abajocon destornillador
4-quitarla tapa teniendocuidadode noromperla
5-quitarla plaquitade circuitosde lacarcasa de plástico
6- enjugarSOLO lacarcasa de plásticocon agua y jabón
7- sopletearlaplacade circuitoshasta que se le caiga/seque todoel líquido
8- rociar alcohol isopropílico paralimpiarloscircuitosyesperaraque seque
9-secar bienlacarcasa de plástico
10- volveraponertodoen su lugar
11-atornillarel mouse (nomuyfuerte paraque no se quiebre)
12- conectary revisarque funcione
17
Correctivo de la
RAM
1-Desconectarlapc
2- quitarlos tornillosde latapay
retirarla
3-Quitarla RAM
4- ver que noesté quemada
5- en caso de que no esté
quemada,habráque llamara un
técnicopara que analice lafalla
6- si sí estáquemadahabrá que
cambiarla
7- despuésde que se haya
cambiado,conectary revisarque
haya funcionado
8- si lafallapersiste llamaraun
técnicoa que haga un análisisde la
falla
18
Correctivo del procesador
1-desconectarlapc
2- desatornillarlatapay quitarla
3- quitarel abanico del procesador
girandolostornillosy
levantándolos
4-jalarla palancade labase del
procesador
5- quitarel procesadory ponerlo
boca arriba sobre algosuave
6- en laparte de arriba del
procesadortallarcon un algodón
humedecidoconalcohol
isopropilico
7-aplicarpasta térmicay esperara
que seque
8- ponerenprocesador
correctamente observandoel área
de la muescade la base y del
procesador
9- volvera ensamblartodo
10- prender
11- si se sigue calentandohabrá
que llamara un técnicoa que
analice el problema
19
Correctivo de la placa
madre
20
MANTENIMIENTO CORRECTIVO A LOS PERIFERICOS
1. Preguntar al cliente datos sobre la falla que se le presento.
2. Una vez que ya se haya identificado la falla, verificar si el periférico enciende.
3. Si el periférico enciende,solo repara la falla encontrada,haz una prueba de funcionamiento y realiza
un reporte acerca de la falla y como la resolviste.
4. Si no enciende,probablemente tiene problemas con la alimentación.
5. Verifica que el cable de la alimentación no este dañado,si lo está,remplázalo por otro y vuelve al
paso 3, si no lo está,retira la carcasa del periférico y verifica que todos sus fusibles (en caso de que cuente
con ellos) estén bien.
21
6. En caso de que los fusibles estén bien solo remplázalos yvuelve al paso 3,si no lo están revisa la
tablilla en caso de algún corto.
7. Si no hay ningún componente quemado,el problema está en los cables de comunicación,pero si hay
algún componente quemado solo cámbialo y de regreso al paso 3.
8. Si los cables de comunicación están dañados,reemplázalos y vuelve al paso 3, pero en caso de que
no estén dañados verifica con un multímetro si el botón de encendido tiene continuidad.
9. Si tiene continuidad vuelve al paso 3, pero si no, lo tendrás que arreglar volviéndolo a conectar y
luego regresar al paso 3.
10. Si ya todo funciona correctamente eso sería todo,pero si no revisa más posibles fallas con la tarjeta
POST y vuelve al paso 2.
22
Frecuencia de la RAM
23
Correctivo del wifi
1-verque no esté activadoel modo
avión,si esasí desactivarlo
2- revisarque esté conectadoa una
redwifi o porcable,si no es así,
conectar
3- revisarque el wifi esté
encendido
4- si ningunafunciona,llamaraun
técnicoa que la repare
24
Correctivo de la pantalla
1-entrara configuración
2-revisarque el brillonoesté
abajo.Si es así subirlo
3- revisarque no esté enmodo
ahorrador,si esasí desactivarlo
4-si no funcionaningunade lasdos,
pueshabrá que llamara un técnico
25
Correctivo de cookies y
cache
1-entrara carpetade archivosde
pc
2- buscar archivostemporalesy
eliminarlos
3- JAMAS TOCARSISTEM32
4- entrar a google chrome
5- presionarctrl+shift+supr
6-eliminarhistorial,cookiesycaché
7- cerrar chrome
8- si sigue lentallamaraun técnico
a que repare
26
MANTENIMIENTOCORRECTIVOA SOFTWARE(VIRUS)
1. Hacer una copiade seguridadde nuestrosdatosconel modoseguro.
2. Crear otra copiade seguridadconLive CD
3. Arrancamosel equipodesde Live CDdesde tuUSB,si notienesasí laconfiguración
cámbialadesde el BIOSparaarrancar con USB.
4. Creamosun mediode rescate contrael virusy arrancamos el equipoconeste mediode
rescate creado.
5. Una vez encontradoel virus,este loeliminaraautomáticamente yunavezsucedidoeso
retiramosel discode rescate e intentamosarrancarla PC de forma normal.
6. Verificamosque esténtodosnuestrosdatosyaplicacionesyque funcionescorrectamente.
7. Si todo funcionacorrectamente,yate liberastedel virus,perosi no,noquedamás
remedioque formatearlaPCya teniendolacopiade seguridadde tusdatosy
aplicaciones.
8. Una vez formateadatucomputadora,verificaque tusdatosyaplicacionesnoestén
infectadas.
9. Una vez comprobadoeso,realizaunanálisisafondodel sistemaycambiade contraseñas
como métodode prevención.
10. No olvidesinstalasel mejorantivirusque puedas.
27
Correctivo de drivers de
mouse
28
FORMATO DE BITACORA
Una bitácora de trabajo es un cuaderno o una serie de anotaciones electrónicas,
en las que se recopilan detalles importantes y todo tipo de anotaciones en el
desarrollo de un trabajo o proyecto.
la bitácora es un cuaderno que se va llenando conforme se desarrolla el trabajo,
es importante organizarla para que tenga los siguientes elementos básicos:
Portada: En ella se anotará el nombre del proyecto o trabajo, y el nombre de
quien lo realiza. En los trabajos en equipo, se anotará el nombre de sus
integrantes.
Tabla de contenido: Al comenzar a escribir una bitácora de trabajo, no siempre
tenemos claro qué temas y contenido específico tendrá el trabajo, por lo que al
comenzar dejaremos una o dos hojas para ir anotando los contenidos relevantes y
el número de página en que se encuentran.
El espacio de trabajo: Son las hojas donde se harán las anotaciones. Es muy
recomendables que estén foliadas (numeradas) y se les deje márgenes para
poder hacer anotaciones y glosas.
Espacio para listas de materiales, directorio o bibliografía: Al final del cuaderno,
se pueden dejar algunas hojas para anotar los materiales, herramientas o
instrumental, o bien, para hacer una lista de proveedores o lugares dónde adquirir
productos, o la lista completa de los libros consultados, claro está, dependiendo
del tipo de trabajo a desarrollar.
Actividad Encargado Area Fecha
Helpdesk HanniaRamirez Segundopiso Todoslos
dias
Atencióna
cliente
presencial
𝐴𝑛𝑑𝑟𝑒𝑎 𝑉𝑎𝑙𝑑𝑒𝑧 𝑝𝑙𝑎𝑛𝑡𝑎 𝑏𝑎𝑗𝑎 Lunesa
viernes
Gerencia JesusGurrola 𝑝𝑙𝑎𝑛𝑡𝑎 𝑏𝑎𝑗𝑎 Lunesa
viernes
Reparaciones 𝑌𝑜𝑙𝑖𝑣𝑒𝑡ℎ 𝐶𝑟𝑢𝑧 𝑡𝑒𝑟𝑐𝑒𝑟 𝑝𝑖𝑠𝑜 Lunesa
viernes
Pagina 𝑀𝑎𝑟𝑖𝑎 𝐻𝑒𝑟𝑛𝑎𝑛𝑑𝑒𝑧 𝑠𝑒𝑔𝑢𝑛𝑑𝑜 𝑝𝑖𝑠𝑜 Miercoles
y viernes
Recepción 𝐿𝑒𝑠𝑙𝑦 𝑅𝑖𝑜𝑠 𝑝𝑙𝑎𝑛𝑡𝑎 𝑏𝑎𝑗𝑎 Miercoles
a viernes
29
FORMATO DE REPORTE
El reporte laboral es un informe o noticia, que se puede dar oralmente, o por
escrito.
Este documento además de datos del cliente y del equipo se anotan todas las
reparaciones que se le hicieran al equipo (las reparaciones, servicio, marca etc)
Se agregan fechas, numero de reporte, datos del encargado y datos del cliente.
Luego lo importante son los datos o descripción del equipo y el diagnóstico del
equipo. Por ultimo las observaciones.
30
SOFTWARE REMOTO
TEAMVIEWER:
1.-Lo primero es entrar a este enlace https://teamviewer.softonic.com
2.- Seleccionar esa opción y se empezara a descargar
3.- Después aparecerá la pantalla con una opción de ejecutar y se empieza a
instalar
4.- Una vez instalado se pondrán estas opciones y puedes seleccionar las que tus
necesidades requieran
5.- se abrirá una ventana así a instalarse para finalizarse
6.- Luego instalado se abrirá la aplicación
31
7.- la forma de operarse es sencilla ya que te dan una contraseña y un ID e
ingresas el ID de otra computadora donde lo quieres operar y vienen más
opciones pero para los que ya están registrados en teamviewer, opciones como
Chat, compartir archivos y más.
32
SOFTWARE HELP DESK
1.-Entrar a https://www.spiceworks.com/
2.-deslizar hacia abajo y seleccionar Launch Help Desk
3.- Procedemosaregistrarse
4.-Luegoproceemosaponerla compañíay operador
33
5.-Nosdara estapaginay nosotros queremosagregarunnuevotiket(enunade las esquinasviene
la opcion)
6.-Y agregamos según nuestras necesidades
7.- Luego se agregaran los tikets en esta ventana y así se podrán resolver los
problemas
34
Ahí se podrán poner diferentes tickets y cerrarlos en la opción CLOSE
35
NIVELES DE SOPORTE
Soporte de Nivel 1(T1/L1)
Este es el nivel de soporte inicial, responsable de las incidencias básicas del
cliente. Es sinónimo de soporte de primera línea, suporte de nivel uno, soporte de
front-end, linea 1 de soporte y otras múltiples denominaciones referentes a las
funciones de soporte de nivel técnico básico. El principal trabajo de un especialista
de ST I es reunir toda la información del cliente y determinar la incidencia
mediante el análisis de los síntomas y la determinación del problema subyacente.
El objetivo de este grupo es manejar entre el 70%-80% del de los problemas del
usuario antes de concluir en la necesidad de escalar la incidencia a un nivel
superior. Este es el nivel básico de soporte técnico. Los conocimientos con los que
cuenta son: Formateo de computadoras, instalación de paquetería y cambios de
piezas de computadoras
Soporte de Nivel (T2/L2)
Está basado especialmente en el grupo help desk, donde sus integrantes hacen
soporte técnico teniendo en cuentas áreas del conocimiento más especializadas
en el área computacional. De esta manera, se deduce que el soporte de segundo
nivel lo realizan personas especializadas en redes de comunicación, sistemas de
información, sistemas operativos, bases de datos, entre otras. Este nivel tiene por
lo menos 1 año en el área de soporte y cuenta con los conocimientos de nivel 1 y
con conocimientos de recuperación de información nivel Software, manejo de
paquetería de oficina a nivel básico y configuración de redes inalámbricas y
cableadas en grupos de trabajo. Actualmente se usan manuales o guías donde se
muestran los pasos que el usuario debe seguir para resolver, dicho problema, en
caso de no llegar a la solución se pasara a un soporte en sitio.
Soporte de Nivel (T3/L3)
Habitualmente los sistemas de mantenimiento se gestionan con un máximo de tres
niveles, siendo el tercer nivel, el de mayor capacidad para resolver problemas,
36
llegando a este nivel, los problemas técnicos de mayor calado o de resolución más
avanzada.
Es sinónimo de nivel 3, soporte de back-end, la línea de apoyo 3, el apoyo de alto
nivel, y varias otras denominaciones que denotan los métodos de solución de
problemas a nivel de expertos y de análisis avanzado. Los individuos asignados a
este nivel, son expertos en sus campos y son responsables, no sólo para ayudar
tanto al personal de ST I y ST II, sino también para la investigación y desarrollo de
soluciones a los problemas nuevos o desconocidos. Tenga en cuenta que los
técnicos de Nivel III tienen la misma responsabilidad que los técnicos de nivel II en
la revisión de la orden de trabajo y evaluar el tiempo ya cumplido con el cliente
para que se dé prioridad a la gestión del tiempo y se utiliza lo suficiente para
resolver dicha incidencia
Soporte de Nivel (T4/L4)
Cuenta con los conocimientos de nivel 1, 2, 3 y aparte maneja la operación de
Servidores Microsoft y Linux, la instalación, configuración, interconexión,
administración y operación de los servidores. Es responsable normalmente del
área de Sistemas de una corporación y tiene por lo menos dos certificaciones en
el área.
Un nuevo nivel de especialización que ha nacido hace unos 3 o 4 años, es el nivel
5, que tiene las siguientes características: Cuenta con todos los conocimientos
anteriores y aparte maneja la operación de enrutadores CISCO o similares,
conoce el manejo de SAP y maneja programación en varios lenguajes. Interactúa
con personal extranjero y maneja por lo menos una lengua extranjera. Es el nivel
más avanzado que se tiene catalogado, pero, siempre y cuando tenga las
certificaciones anteriores. Si no cuenta con los conocimientos de niveles
anteriores, o por lo menos 3 certificaciones, sus ingresos se ven seriamente
rebajados.
37
PÁGINA Y BLOG
https://mali1503soporte9.wixsite.com/mali
38
DATOS DEL CONTACTO
EMAIL:
Empresa: mali1503soporte@gmail.com
Personal: hmaferg@gmail.com
FACEBOOK: Mali Support https://www.facebook.com/mali.cruzloya.7
SKYPE: mali1503soporte@hotmail.com
YOUTUBE:
https://www.youtube.com/channel/UCAFeltAT0BYqMl1MGzKFq0w?view_as=subs
criber
TELEFONO: 6142077212
39
CONCLUSIONES
Este manual es de gran ayuda ya que abarca temas como la instalación de
teamviewer y un software de help desk.
Los diagramas de flujo y algoritmos son bastantes fáciles de hacer e incluso son
fáciles de seguir ya que tienen su algoritmo legible.
Después los niveles de soporte son muy específicos y redactados, son fáciles de
detectar o posicionarte tú en tu lugar según características.
Las bitácoras y trabajos como el reporte son cosas muy sencillas de realizar y
dando un ejemplo claro se puede entender para hacer uno propio. Además que
tienen su descripción y significado.
Es un manual de procedimientos muy legible y fácil de entender. Facil de leer y
nivelado.

Mali support

  • 1.
    1 MALI SUPPORT Seguridad yreparación a tu alcance con Mali-Support María Fernanda Hernández Loya
  • 2.
    2 Índice Misión……………………………………………………………………….pag.3 Visión………………………………………………………………………..pag.4 Valores………………………………………………………………………pag.5 Objetivo del manual………………………………………………………..pag.7 Organigrama…………………………………………………………………pag.8 Procedimientosde problemas de software……………………………….pag.9 Procedimientos de problemas de hardware………………………………pag.14 Formato de reporte……………………………………………………………pag.28 Formato de bitácora………………………………………………………….pag.29 Software remoto, su instalación y operación…………………….……..pag.30 Software help desk, su instalación y operación…………………………pag.32 Niveles de soporte …………………………………………………………pag35. Página y blog…………………………………………………………………pag.37 Datos de contacto……………………………………………………………pag.38 Conclusiones………………………………………………………………… pag.39
  • 3.
    3 MISIÓN Ser tu primeraopción para reparar computadoras con buen mantenimiento tanto correctivo como preventivo. Ser el mejor servicio de computación del mundo. Para lograrlo, hemos establecido una cultura que apoya a los miembros de nuestro equipo para que ellos puedan dar un servicio excepcional a nuestros clientes. Inspirar comunidades para una vida más productiva, desde la forma en que la gente piensa acerca de la tecnología y conozca más el mundo electrónico para así ser una humanidad actualizada y con más inteligencia.
  • 4.
    4 VISIÓN Convertirse en unaempresa reconocida a nivel nacional que te proporcione seguridad. Darle identidad y personalidad a la empresa y convertirnos en una compañía que la sociedad quiere que exista. Somos una empresa sustentable, altamente productiva y plenamente humana. En 20 años, ser una empresa con técnicos especializados y sobre todo certificados para dar un mejor servicio. Hacer no solo una página web si no un lugar donde puedan trabajar.
  • 5.
  • 6.
  • 7.
    7 OBJETIVO DEL MANUAL Elobjetivo del manual es dar a conocer los diferentes problemas de una computadora de forma práctica. Conocer más temas como el formato de bitácora y reporte y que conozcan mi página que da muchos servicios. Un manual de procedimientos es el documento que contiene la descripción de actividades que deben seguirse en la realización de las funciones de una unidad administrativa, o de dos o más de ellas. El manual incluye además los puestos o unidades administrativas que intervienen precisando su responsabilidad y participación. Suelen contener información y ejemplos de formularios, autorizaciones o documentos necesarios, máquinas o equipo de oficina a utilizar y cualquier otro dato que pueda auxiliar al correcto desarrollo de las actividades dentro de la empresa.
  • 8.
  • 9.
  • 10.
  • 11.
    11 Preventivo de latarjeta RAM y tarjeta de video
  • 12.
  • 13.
  • 14.
  • 15.
  • 16.
    16 CORRECTIVOMOUSE 1-Desconectarel mouse delpuertoUSBrápidamente antesde que se provoque uncortocircuito 2-tenera la manodestornillador,trapohúmedo,aire comprimidoyalcohol isopropílico 3- voltearel ratóny quitar el tornillode laparte de abajocon destornillador 4-quitarla tapa teniendocuidadode noromperla 5-quitarla plaquitade circuitosde lacarcasa de plástico 6- enjugarSOLO lacarcasa de plásticocon agua y jabón 7- sopletearlaplacade circuitoshasta que se le caiga/seque todoel líquido 8- rociar alcohol isopropílico paralimpiarloscircuitosyesperaraque seque 9-secar bienlacarcasa de plástico 10- volveraponertodoen su lugar 11-atornillarel mouse (nomuyfuerte paraque no se quiebre) 12- conectary revisarque funcione
  • 17.
    17 Correctivo de la RAM 1-Desconectarlapc 2-quitarlos tornillosde latapay retirarla 3-Quitarla RAM 4- ver que noesté quemada 5- en caso de que no esté quemada,habráque llamara un técnicopara que analice lafalla 6- si sí estáquemadahabrá que cambiarla 7- despuésde que se haya cambiado,conectary revisarque haya funcionado 8- si lafallapersiste llamaraun técnicoa que haga un análisisde la falla
  • 18.
    18 Correctivo del procesador 1-desconectarlapc 2-desatornillarlatapay quitarla 3- quitarel abanico del procesador girandolostornillosy levantándolos 4-jalarla palancade labase del procesador 5- quitarel procesadory ponerlo boca arriba sobre algosuave 6- en laparte de arriba del procesadortallarcon un algodón humedecidoconalcohol isopropilico 7-aplicarpasta térmicay esperara que seque 8- ponerenprocesador correctamente observandoel área de la muescade la base y del procesador 9- volvera ensamblartodo 10- prender 11- si se sigue calentandohabrá que llamara un técnicoa que analice el problema
  • 19.
  • 20.
    20 MANTENIMIENTO CORRECTIVO ALOS PERIFERICOS 1. Preguntar al cliente datos sobre la falla que se le presento. 2. Una vez que ya se haya identificado la falla, verificar si el periférico enciende. 3. Si el periférico enciende,solo repara la falla encontrada,haz una prueba de funcionamiento y realiza un reporte acerca de la falla y como la resolviste. 4. Si no enciende,probablemente tiene problemas con la alimentación. 5. Verifica que el cable de la alimentación no este dañado,si lo está,remplázalo por otro y vuelve al paso 3, si no lo está,retira la carcasa del periférico y verifica que todos sus fusibles (en caso de que cuente con ellos) estén bien.
  • 21.
    21 6. En casode que los fusibles estén bien solo remplázalos yvuelve al paso 3,si no lo están revisa la tablilla en caso de algún corto. 7. Si no hay ningún componente quemado,el problema está en los cables de comunicación,pero si hay algún componente quemado solo cámbialo y de regreso al paso 3. 8. Si los cables de comunicación están dañados,reemplázalos y vuelve al paso 3, pero en caso de que no estén dañados verifica con un multímetro si el botón de encendido tiene continuidad. 9. Si tiene continuidad vuelve al paso 3, pero si no, lo tendrás que arreglar volviéndolo a conectar y luego regresar al paso 3. 10. Si ya todo funciona correctamente eso sería todo,pero si no revisa más posibles fallas con la tarjeta POST y vuelve al paso 2.
  • 22.
  • 23.
    23 Correctivo del wifi 1-verqueno esté activadoel modo avión,si esasí desactivarlo 2- revisarque esté conectadoa una redwifi o porcable,si no es así, conectar 3- revisarque el wifi esté encendido 4- si ningunafunciona,llamaraun técnicoa que la repare
  • 24.
    24 Correctivo de lapantalla 1-entrara configuración 2-revisarque el brillonoesté abajo.Si es así subirlo 3- revisarque no esté enmodo ahorrador,si esasí desactivarlo 4-si no funcionaningunade lasdos, pueshabrá que llamara un técnico
  • 25.
    25 Correctivo de cookiesy cache 1-entrara carpetade archivosde pc 2- buscar archivostemporalesy eliminarlos 3- JAMAS TOCARSISTEM32 4- entrar a google chrome 5- presionarctrl+shift+supr 6-eliminarhistorial,cookiesycaché 7- cerrar chrome 8- si sigue lentallamaraun técnico a que repare
  • 26.
    26 MANTENIMIENTOCORRECTIVOA SOFTWARE(VIRUS) 1. Haceruna copiade seguridadde nuestrosdatosconel modoseguro. 2. Crear otra copiade seguridadconLive CD 3. Arrancamosel equipodesde Live CDdesde tuUSB,si notienesasí laconfiguración cámbialadesde el BIOSparaarrancar con USB. 4. Creamosun mediode rescate contrael virusy arrancamos el equipoconeste mediode rescate creado. 5. Una vez encontradoel virus,este loeliminaraautomáticamente yunavezsucedidoeso retiramosel discode rescate e intentamosarrancarla PC de forma normal. 6. Verificamosque esténtodosnuestrosdatosyaplicacionesyque funcionescorrectamente. 7. Si todo funcionacorrectamente,yate liberastedel virus,perosi no,noquedamás remedioque formatearlaPCya teniendolacopiade seguridadde tusdatosy aplicaciones. 8. Una vez formateadatucomputadora,verificaque tusdatosyaplicacionesnoestén infectadas. 9. Una vez comprobadoeso,realizaunanálisisafondodel sistemaycambiade contraseñas como métodode prevención. 10. No olvidesinstalasel mejorantivirusque puedas.
  • 27.
  • 28.
    28 FORMATO DE BITACORA Unabitácora de trabajo es un cuaderno o una serie de anotaciones electrónicas, en las que se recopilan detalles importantes y todo tipo de anotaciones en el desarrollo de un trabajo o proyecto. la bitácora es un cuaderno que se va llenando conforme se desarrolla el trabajo, es importante organizarla para que tenga los siguientes elementos básicos: Portada: En ella se anotará el nombre del proyecto o trabajo, y el nombre de quien lo realiza. En los trabajos en equipo, se anotará el nombre de sus integrantes. Tabla de contenido: Al comenzar a escribir una bitácora de trabajo, no siempre tenemos claro qué temas y contenido específico tendrá el trabajo, por lo que al comenzar dejaremos una o dos hojas para ir anotando los contenidos relevantes y el número de página en que se encuentran. El espacio de trabajo: Son las hojas donde se harán las anotaciones. Es muy recomendables que estén foliadas (numeradas) y se les deje márgenes para poder hacer anotaciones y glosas. Espacio para listas de materiales, directorio o bibliografía: Al final del cuaderno, se pueden dejar algunas hojas para anotar los materiales, herramientas o instrumental, o bien, para hacer una lista de proveedores o lugares dónde adquirir productos, o la lista completa de los libros consultados, claro está, dependiendo del tipo de trabajo a desarrollar. Actividad Encargado Area Fecha Helpdesk HanniaRamirez Segundopiso Todoslos dias Atencióna cliente presencial 𝐴𝑛𝑑𝑟𝑒𝑎 𝑉𝑎𝑙𝑑𝑒𝑧 𝑝𝑙𝑎𝑛𝑡𝑎 𝑏𝑎𝑗𝑎 Lunesa viernes Gerencia JesusGurrola 𝑝𝑙𝑎𝑛𝑡𝑎 𝑏𝑎𝑗𝑎 Lunesa viernes Reparaciones 𝑌𝑜𝑙𝑖𝑣𝑒𝑡ℎ 𝐶𝑟𝑢𝑧 𝑡𝑒𝑟𝑐𝑒𝑟 𝑝𝑖𝑠𝑜 Lunesa viernes Pagina 𝑀𝑎𝑟𝑖𝑎 𝐻𝑒𝑟𝑛𝑎𝑛𝑑𝑒𝑧 𝑠𝑒𝑔𝑢𝑛𝑑𝑜 𝑝𝑖𝑠𝑜 Miercoles y viernes Recepción 𝐿𝑒𝑠𝑙𝑦 𝑅𝑖𝑜𝑠 𝑝𝑙𝑎𝑛𝑡𝑎 𝑏𝑎𝑗𝑎 Miercoles a viernes
  • 29.
    29 FORMATO DE REPORTE Elreporte laboral es un informe o noticia, que se puede dar oralmente, o por escrito. Este documento además de datos del cliente y del equipo se anotan todas las reparaciones que se le hicieran al equipo (las reparaciones, servicio, marca etc) Se agregan fechas, numero de reporte, datos del encargado y datos del cliente. Luego lo importante son los datos o descripción del equipo y el diagnóstico del equipo. Por ultimo las observaciones.
  • 30.
    30 SOFTWARE REMOTO TEAMVIEWER: 1.-Lo primeroes entrar a este enlace https://teamviewer.softonic.com 2.- Seleccionar esa opción y se empezara a descargar 3.- Después aparecerá la pantalla con una opción de ejecutar y se empieza a instalar 4.- Una vez instalado se pondrán estas opciones y puedes seleccionar las que tus necesidades requieran 5.- se abrirá una ventana así a instalarse para finalizarse 6.- Luego instalado se abrirá la aplicación
  • 31.
    31 7.- la formade operarse es sencilla ya que te dan una contraseña y un ID e ingresas el ID de otra computadora donde lo quieres operar y vienen más opciones pero para los que ya están registrados en teamviewer, opciones como Chat, compartir archivos y más.
  • 32.
    32 SOFTWARE HELP DESK 1.-Entrara https://www.spiceworks.com/ 2.-deslizar hacia abajo y seleccionar Launch Help Desk 3.- Procedemosaregistrarse 4.-Luegoproceemosaponerla compañíay operador
  • 33.
    33 5.-Nosdara estapaginay nosotrosqueremosagregarunnuevotiket(enunade las esquinasviene la opcion) 6.-Y agregamos según nuestras necesidades 7.- Luego se agregaran los tikets en esta ventana y así se podrán resolver los problemas
  • 34.
    34 Ahí se podránponer diferentes tickets y cerrarlos en la opción CLOSE
  • 35.
    35 NIVELES DE SOPORTE Soportede Nivel 1(T1/L1) Este es el nivel de soporte inicial, responsable de las incidencias básicas del cliente. Es sinónimo de soporte de primera línea, suporte de nivel uno, soporte de front-end, linea 1 de soporte y otras múltiples denominaciones referentes a las funciones de soporte de nivel técnico básico. El principal trabajo de un especialista de ST I es reunir toda la información del cliente y determinar la incidencia mediante el análisis de los síntomas y la determinación del problema subyacente. El objetivo de este grupo es manejar entre el 70%-80% del de los problemas del usuario antes de concluir en la necesidad de escalar la incidencia a un nivel superior. Este es el nivel básico de soporte técnico. Los conocimientos con los que cuenta son: Formateo de computadoras, instalación de paquetería y cambios de piezas de computadoras Soporte de Nivel (T2/L2) Está basado especialmente en el grupo help desk, donde sus integrantes hacen soporte técnico teniendo en cuentas áreas del conocimiento más especializadas en el área computacional. De esta manera, se deduce que el soporte de segundo nivel lo realizan personas especializadas en redes de comunicación, sistemas de información, sistemas operativos, bases de datos, entre otras. Este nivel tiene por lo menos 1 año en el área de soporte y cuenta con los conocimientos de nivel 1 y con conocimientos de recuperación de información nivel Software, manejo de paquetería de oficina a nivel básico y configuración de redes inalámbricas y cableadas en grupos de trabajo. Actualmente se usan manuales o guías donde se muestran los pasos que el usuario debe seguir para resolver, dicho problema, en caso de no llegar a la solución se pasara a un soporte en sitio. Soporte de Nivel (T3/L3) Habitualmente los sistemas de mantenimiento se gestionan con un máximo de tres niveles, siendo el tercer nivel, el de mayor capacidad para resolver problemas,
  • 36.
    36 llegando a estenivel, los problemas técnicos de mayor calado o de resolución más avanzada. Es sinónimo de nivel 3, soporte de back-end, la línea de apoyo 3, el apoyo de alto nivel, y varias otras denominaciones que denotan los métodos de solución de problemas a nivel de expertos y de análisis avanzado. Los individuos asignados a este nivel, son expertos en sus campos y son responsables, no sólo para ayudar tanto al personal de ST I y ST II, sino también para la investigación y desarrollo de soluciones a los problemas nuevos o desconocidos. Tenga en cuenta que los técnicos de Nivel III tienen la misma responsabilidad que los técnicos de nivel II en la revisión de la orden de trabajo y evaluar el tiempo ya cumplido con el cliente para que se dé prioridad a la gestión del tiempo y se utiliza lo suficiente para resolver dicha incidencia Soporte de Nivel (T4/L4) Cuenta con los conocimientos de nivel 1, 2, 3 y aparte maneja la operación de Servidores Microsoft y Linux, la instalación, configuración, interconexión, administración y operación de los servidores. Es responsable normalmente del área de Sistemas de una corporación y tiene por lo menos dos certificaciones en el área. Un nuevo nivel de especialización que ha nacido hace unos 3 o 4 años, es el nivel 5, que tiene las siguientes características: Cuenta con todos los conocimientos anteriores y aparte maneja la operación de enrutadores CISCO o similares, conoce el manejo de SAP y maneja programación en varios lenguajes. Interactúa con personal extranjero y maneja por lo menos una lengua extranjera. Es el nivel más avanzado que se tiene catalogado, pero, siempre y cuando tenga las certificaciones anteriores. Si no cuenta con los conocimientos de niveles anteriores, o por lo menos 3 certificaciones, sus ingresos se ven seriamente rebajados.
  • 37.
  • 38.
    38 DATOS DEL CONTACTO EMAIL: Empresa:mali1503soporte@gmail.com Personal: hmaferg@gmail.com FACEBOOK: Mali Support https://www.facebook.com/mali.cruzloya.7 SKYPE: mali1503soporte@hotmail.com YOUTUBE: https://www.youtube.com/channel/UCAFeltAT0BYqMl1MGzKFq0w?view_as=subs criber TELEFONO: 6142077212
  • 39.
    39 CONCLUSIONES Este manual esde gran ayuda ya que abarca temas como la instalación de teamviewer y un software de help desk. Los diagramas de flujo y algoritmos son bastantes fáciles de hacer e incluso son fáciles de seguir ya que tienen su algoritmo legible. Después los niveles de soporte son muy específicos y redactados, son fáciles de detectar o posicionarte tú en tu lugar según características. Las bitácoras y trabajos como el reporte son cosas muy sencillas de realizar y dando un ejemplo claro se puede entender para hacer uno propio. Además que tienen su descripción y significado. Es un manual de procedimientos muy legible y fácil de entender. Facil de leer y nivelado.