Erick Alexis García Villalobos Gpo. 4°E
pág. 1
DinamiCorporation
“Donde la tecnología es nuestra
especialidad”
Erick Alexis García Villalobos Gpo. 4°E
pág. 2
INDICE:
Misión, visión y valores……………………….………………………………...3
Manual de procedimientos de soporte técnico……………………………..4
Objetivo del manual………………………………………………………..…….5
Organigrama empresarial……………………….………………………….......6
Políticas de empresa……………………………………………………………..7
Procedimientos de mantenimiento preventivo……………………………...8
Procedimientos de problemas de hardware……..………………….……....10
Procedimiento de problemas de software...…………………………….......20
Formato de bitácora……………....……………………………………….……..25
Formato de reporte…………………………………………….………….……...26
Plan de mantenimiento..……………………………………………..………….27
RAS, instalación y operación………………………………………….…….….31
Helpdesk, instalación y operación………………………………………….…33
Niveles de soporte técnico……………………………………….………….….34
Página de la empresa y Datos para el contacto.…………………………....35
Conclusiones………………………………………………………….……….…..36
Erick Alexis García Villalobos Gpo. 4°E
pág. 3
Misión:
Es obtener la satisfacción de las personas y darnos a conocer
gracias a nuestra calidad y empeño.
Visión:
El poder ayudar a las personas con algunas dudas y/o
problemas respecto a la tecnología.
Valores:
Los valores respeto, responsabilidad, honestidad, calidez y
esfuerzo son nuestra prioridad, pero no dejaremos los demás
por debajo.
Erick Alexis García Villalobos Gpo. 4°E
pág. 4
Manual de Procedimientos del Soporte Técnico 1
Erick Alexis García Villalobos Gpo. 4°E
pág. 5
OBJETIVO DE MANUAL.
*Permite conocer el funcionamiento de Soporte y Mantenimiento de los equipos de
cómputo.
*Auxiliar en la inducción al adiestramiento y capacitación del personal ya que
describen en forma detallada las actividades de cada puesto
.
*Análisis y revisión de los procedimientos de los sistemas.
*Establecer un sistema de información o modificación del ya existente.
*Determinación en forma más sencilla las responsabilidades por fallas o errores.
*Aumenta la eficiencia de los empleados, indicándoles lo que deben hacer y cómo
deben hacerlo.
Erick Alexis García Villalobos Gpo. 4°E
pág. 6
ORGANIGRAMA
Erick Alexis García Villalobos Gpo. 4°E
pág. 7
POLITICAS.
POLITICAS DE SERVICIO
*Nuestros clientes recibirán servicios a sus particulares u justo requerimientos.
*Nos comprometemos a que la cadena del servicio en el área de soporte y
mantenimiento de computo de la empresa DinamiCorporation.
*Gran capacidad técnica.
*Elevado compromiso en ofrecer un servicio oportuno.
*La más completa comunicación al cliente interno y externo.
*Amabilidad en el servicio y agilidad en los procesos compromiso con las normas
de servicio.
POLITICAS DE GARANTIA
La garantía no se hará valida si:
*El equipo no ha sido tratado a un estricto cuidado.
*Si el funcionamiento del equipo tiene problemas con el software por mala
*instalación de programas o virus.
*Si las piezas fallan por quemaduras eléctricas o exposición de circuitos.
*Si el producto haya sido alterado.
ATENCION AL CLIENTE
*Responder afortunadamente a las necesidades del cliente
*Ofrecer óptimo servicio con un amplio portafolio de productos
*Conocer las necesidades y expectativas del cliente interno y externo
*Comprometernos con ser los mejores y poner todo nuestro talento laboral
*Crear espacios en las que opciones de nuestros clientes sean base para reforzar o
mejorar nuestro servicio empresarial.
Erick Alexis García Villalobos Gpo. 4°E
pág. 8
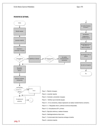
PROCEDIMIENTOS DE MANTENIMIENT PREVENTIVO
PREVENTIVO DE HARDWARE Paso 1.- Se recibe el equipo.
Paso 2.- Ser levanta reporte.
Paso 3.- Encendemos el equipo.
Paso 4.- Verificamos que encienda, si
no enciende notificamos al cliente si
desea reparación si no desea
hacemos entrega de su equipo.
Paso 4.1.- Verificamos que contemos
con herramienta si no conseguirla.
Paso 4.2.- si desea el reparamiento,
desconectaremos dispositivos
externos.
Paso 5.- Abrir gabinete.
Paso 6.- Estabilizamos estática.
Paso 7.- Realizar inventario de
componentes.
Paso 8.- Retiramos componentes de
tarjeta madre.
Paso 9.- Sopeteamos gabinete.
Paso 10.- Limpiamos tarjeta madre.
Paso 11.- Limpiamos fuente de poder.
Paso 12.- Volver a colocar
componentes y conectar cables de PC.
Paso 13.- Verificar que equipo
encienda, si no enciende hacer
reparación correspondiente
Paso 14.- Cerrar gabinete y colocar
tornillos
Paso 15.- Cerrar reporte
Erick Alexis García Villalobos Gpo. 4°E
pág. 9
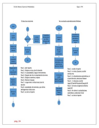
PREVENTIVO DE SOFTWARE.
inicio
Se realiza limpieza
del registro
Recibir equipo
Se eliminan
programas y
archivos basura
Levantar reporte
Se desfragmenta el
disco duro y se
libera el espacio
Conectar y
encender el equipo
Se entrega la PC al
Se realiza
cliente
¿enciende el ¿El cliente deseano Notificar al cliente si mantenimiento
quipo? reparación?
correctivo
si
Se cierra el reporte
Respaldar
información y
drivers
fin
Eliminar archivos
temporales
Se requiere
Se actualiza SF y
actualizar SF y si
drivers
driver?
no
Se ejecuta el
1
antivirus
Paso 1.- Recibir el equipo.
Paso 2.- Levantar reporte.
Paso 3.- Conectar y encender el equipo.
Paso 4.- Verificar que encienda equipo.
Paso 4.1.- Si no enciende y desea reparación se realiza mantenimiento correctivo.
Paso 4.1.1.- Respaldar driver y eliminar archivos temporales.
Paso 4.1.2- Actualizamos SF y drivers.
Paso 5.- Ejecutar antivirus y realizar limpieza
Paso 6.- Desfragmentamos disco duro.
Paso 7.- Ya terminado todo hacemos entrega al cliente.
Paso 8.- cerramos reporte.
Erick Alexis García Villalobos Gpo. 4°E
pág. 10
PROCEDIMIENTOS DE PROBLEMAS DE HARDWARE.
INICIO
ENCENDER
EQUIPO
VERIFICAR QUE
ESTE
CONECTADA
¿FUNCIONA
LA FUENTE?
REVISAR DAÑO
DE LA FUENTE
NO
SI
REVISAR SI
FUNCIONA
CABLE
CAMBIAR
FUENTE
1
¿FUNCIONA
CABLE?
REPORTAR AL
CLIENTE.
NO CAMBIAR CABLE
VOLVEMOS A
ENCENDER EL
EQUIPO
SE HACE UN
REPORTE FINAL
SI
FIN
1
Pc no quiere encender.
Paso 1:
Abrir un reporte y encender el equipo
Paso 2:
Verificar que la computadora esté conectada.
Paso 3:
Ver si funciona la fuente
Paso 4:
Revisar si no funciona el cable, lo cambiamos y volvemos a encender el quipo.
Paso 5:
Revisar si funciona la fuente en caso de que no cambiamos la fuente por una nueva
Paso 6:
Por ultimo volver a tratar de encender equipo
Paso 7:
Si ya encendió el equipo cerramos el reporte
Erick Alexis García Villalobos Gpo. 4°E
pág. 11
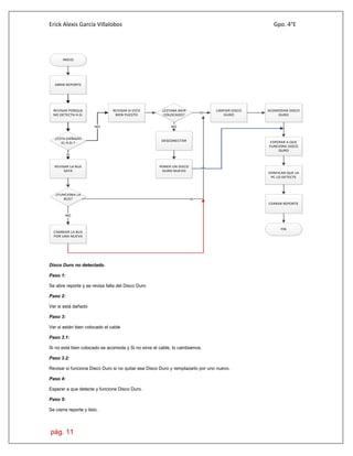
INICIO
ABRIR REPORTE
REVISAR PORQUE
NO DETECTA H.D.
¿ESTA DAÑADO
EL H.D.?
REVISAR SI ESTA
BIEN PUESTO
NO
REVISAR LA BUS
SATA
SI
¿FUNCIONA LA
BUS?
CAMBIAR LA BUS
POR UNA NUEVA
NO
¿ESTABA BIEN
COLOCADO?
DESCONECTAR
NO
LIMPIAR DISCO
DURO
SI
PONER UN DISCO
DURO NUEVO
ACOMODAR DISCO
DURO
VERIFICAR QUE LA
PC LO DETECTE
CERRAR REPORTE
FIN
SI
ESPERAR A QUE
FUNCIONE DISCO
DURO
Disco Duro no detectado.
Paso 1:
Se abre reporte y se revisa falla del Disco Duro
Paso 2:
Ver si está dañado
Paso 3:
Ver si están bien colocado el cable
Paso 3.1:
Si no está bien colocado se acomoda y Si no sirve el cable, lo cambiamos.
Paso 3.2:
Revisar si funciona Disco Duro si no quitar ese Disco Duro y remplazarlo por uno nuevo.
Paso 4:
Esperar a que detecte y funcione Disco Duro.
Paso 5:
Se cierra reporte y listo.
Erick Alexis García Villalobos Gpo. 4°E
pág. 12
INICIO
SE LEVANTA
REPORTE
SE NOTIFICA AL
CLIENTE DEL
ESTADO DE LA
MEMORIA
FUNCIONA LA
MEMORIA
RAM
NO
VERIFICAR QUE
ESTE BIEN
PUESTA
SI
ESTA BIEN
PUESTA?
SE CIERRA
REPORTE
SI
REEMPLAZAR LA
MEMORIA RAM
NO
FIN
CAMBIAR
MEMORIA RAM
VOLVER A
COLOCAR
Memoria RAM no funciona.
Paso 1:
Se levanta reporte y revisa la memoria RAM
Paso 2:
Revisar que funcione memoria si no funciona se remplaza por otra.
Paso 2.1:
Si funciona la memoria acomodarla
Paso 3:
Limpiar celdas con un borrador
Paso 4:
Verificamos que funcione
Paso 5:
Se cierra el reporte y listo
Erick Alexis García Villalobos Gpo. 4°E
pág. 13
inicio
Se levanta reporte
Probar con otra
PC o con otra
USB y verificar
que es lo que falla
¿Falla la PC?
¿falla el USB?
no
Apagarla y abrirlasi
Verificar que todo
este bien
conectado
Analizar el estado
de los cables
Si todo esta bien
volverla a prender
si no remplazar
cables dañados
Remplazar
memoria
si
no
Se cierra el
reporte
fin
Memoria USB no detectada
Paso 1:
Se levanta reporte
Paso 2:
Verificar que memoria funcione o que no falle la PC
Paso 3:
Si la PC falla abrirla y reparar el puerto en su totalidad
Paso 3.1:
Si falla la USB formatearla o remplazarla
Paso 4:
Observar que funcione
Erick Alexis García Villalobos Gpo. 4°E
pág. 14
INICIO
Encender la
computadora
Verificar que este
en el puerto
correcto
Revisar que este
conectado a la
línea telefónica
Revisar que la
línea está en el
jack correcto
Ir a Propiedades del
sistema y verifique las
funciones de las IRQ
Revisar si hay
conflictos de
puerto COM.
Funciona?
Revisar todo
de nuevo
Apagar la
computadora
SI
NO
FIN
El modem no responde
Abrir reporte
Cerrar reporte
2
MODEM NO RESPONDE
Paso 1:
Abrir reporte
Paso 2:
Verifica que el puerto funcione
Paso 3:
Verificar que esté conectado a la línea
telefónica
Paso 3.1:
Revisar que esté conectado en el Jack
correcto
Paso 3.2:
Verificar las funciones del IRQ
Paso 3.3:
Verificar conflictos del puerto COM
Paso 4:
Reiniciar la PC
Paso 5:
Cerrar reporte y listo
Erick Alexis García Villalobos Gpo. 4°E
pág. 15
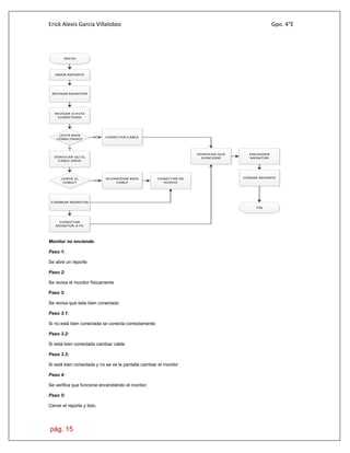
INICIO
ABRIR REPORTE
REVISAR MONITOR
REVISAR SI ESTA
CONECTADO
¿ESTA BIEN
CONECTADO?
CONECTAR CABLENO
VERIFICAR QU EL
CABLE SIRVE
SI
¿SIRVE EL
CABLE?
ACOMODAR BIEN
CABLE
SI
CAMBIAR MONITOR
CONECTAR DE
NUEVO
VERIFICAR QUE
FUNCIONE
CONECTAR
MONITOR A PC
ENCENDER
MONITOR
CERRAR REPORTE
FIN
Monitor no enciende.
Paso 1:
Se abre un reporte
Paso 2:
Se revisa el monitor físicamente
Paso 3:
Se revisa que este bien conectado
Paso 3.1:
Si no está bien conectada se conecta correctamente
Paso 3.2:
Si está bien conectada cambiar cable
Paso 3.3:
Si está bien conectada y no se ve la pantalla cambiar el monitor
Paso 4:
Se verifica que funcione encendiendo el monitor.
Paso 5:
Cerrar el reporte y listo.
Erick Alexis García Villalobos Gpo. 4°E
pág. 16
INICIO
SE ABRE
REPORTE
VERIFICAR QUE
FUNCIONA
IMPRESORA
¿IMPRIMIO?
ESTA MAL
CONECTADA
NO
SE VERIFICA
QUE CALBES
ESTEN BIEN
CONECTADOS
¿ESTABAN BIEN
CONECTADOS?
VERIFICAR QUE
DRIVERS
CORRESPONDIE
NTES ESTEN
INSTALADOS
NO
ESPERAMOS
QUE
RECONOSCA
DISPOCITIVO
SI
CONFIGURAMOS
DISPOCITIVOS
INSTALAR
DRIVERS
VERIFICAMOS
QUE FUNCIONE
CERRAMOS
REPORTE
FIN
REINICIAMOS
EQUIPO
IMPRESORA NO IMPRIME
1.- Se abre reporte*
2.-Apaga y Prende la
impresora.
3.-Desconéctala y vuelve a
conectarla.
4-.Revisa bien que haya
salido todo el papel
5.- Apreta el botón que
seguramente dice "Error", que
es el que quizás pueda sacar
algún objeto pequeño que
esté molestando allí,
haciendo mover los rodillos
de impresión que hay dentro.
6.-Fíjate, que si ha sido una
impresión, quizás no imprima
porque quedó el archivo
pendiente en el ordenador.
7.-Si no es ninguna impresión
pendiente, comprueba que los
cartuchos tengan la tinta
necesaria.
8.- Se cierra reporte.
Erick Alexis García Villalobos Gpo. 4°E
pág. 17
INICIO
VERIFICAR QUE
EL DISPOCITIVO
ESTE BIEN
CONECTADO
¿ESTA
CONCETADO
CORRECTAM
ENTE?
VERIFICAR QUE
DRIVERRS
CORRESPONDIE
NTES ESTEN
INSTALADOS
NO
SE INSTALAN
DRIVERS
SE ENTRAR A MI
PC
SI
CONFIGURAR
DISPOCITIVOS
¿FUNCIONO?
CAMBIAR
MOUSE
NO
SE REINICIAR
QUIPO
ESPERAR A QUE
RECONOSCA
DISPOCITIVO
SE VERIFICA
QUE FUNCIONE
SE CIERRA
REPORTE
FIN
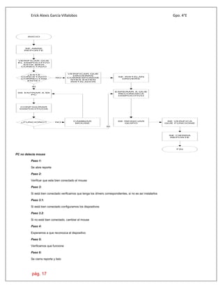
SI
SE ABRE
REPORTE
PC no detecta mouse
Paso 1:
Se abre reporte
Paso 2:
Verificar que este bien conectado el mouse
Paso 3:
Si está bien conectado verificamos que tenga los drivers correspondientes, si no es así instalarlos
Paso 3.1:
Si está bien conectado configuramos los dispositivos
Paso 3.2:
Si no está bien conectado, cambiar el mouse
Paso 4:
Esperamos a que reconozca el dispositivo
Paso 5:
Verificamos que funcione
Paso 6:
Se cierra reporte y listo
Erick Alexis García Villalobos Gpo. 4°E
pág. 18
INICIO
ABRIR
REPORTE
REVISAR CD-
ROM
VERIFICAR QUE
FUNCIONE
¿FUNCIONA?
REVISAR SI EL
CABLE ESTA
BIEN
CONECTDADO
NO
¿ESTABA
BIEN
CONECTADO
?
CONECTARNO
CAMBIAR EL
CABLE
SI
VOLVER A
CONECTAR A
CD-ROM
VOLVER A
VERIFICAR
¿FUNCIONO?
CERRAMOS
REPORTE
SI
CAMBIAR CD-
ROM
NOENTRAR A MI PC
AÑADIMOS
DISPOCITIVIO
DE CD-ROM
FIN
No funciona la
unidad de CD-ROM
Paso 1:
Se abre un reporte
Paso 2:
Verificar que funcione
Paso 3:
Si no está bien conectado
conectamos correctamente los
cables
Paso 3.1:
Si está bien conectado y sigue
sin funcionar cambiar el cable
por otro y volver a intentar
Paso 3.2:
Si está bien conectado y el cable
funciona bien, cambiar unidad
de CD-ROM y lo volvemos a
añadir como dispositivo
Paso 4:
Cerrar reporte y listo
Erick Alexis García Villalobos Gpo. 4°E
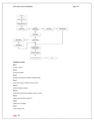
pág. 19
INICIO
ABRIR REPORTE.
REVISAR PORQUE SE
CALIENTA LA PC
REVISAR
VENTILADOR
¿ESTA
DAÑADOEL
VENTILADOR?
QUITAR
VENTILADOR
SI
REVISAR
VENTILADOR
NO
¿ESTA MAL
CONECTADO?
QUITAMOS
VENTILADOR
NO
CONECTAR
CORRECTAMENTE
VENTILADOR
SI
PONER NUEVO
VENTILADOR
COMPROBAR QUE
PC NO SE APAGE
SE CIERA REPORTE FIN
LIMPIAMOS
VENTILADOR
Ventilador no enfría
Paso 1:
Se abre un reporte
Paso 2:
Se revisa el ventilador
Paso 3:
Verificamos que funcione el ventilador y detectamos falla
Paso 4:
Si esta mal conectado, conectarlo de forma correcta
Paso 4.1:
Quitamos ventilador y limpiarlo
Paso 4.2:
Si esta bien conectado retirar ventilador y colocar uno nuevo
Paso 5:
Verificar que no se vuelva a calentar PC
Paso 6:
Verificar que no se apague
Paso 7:
Se cierra reporte y listo
Erick Alexis García Villalobos Gpo. 4°E
pág. 20
PROCEDIMIENTOS DE PROBLEMAS DE SOFWARE.
Erick Alexis García Villalobos Gpo. 4°E
pág. 21
Erick Alexis García Villalobos Gpo. 4°E
pág. 22
Erick Alexis García Villalobos Gpo. 4°E
pág. 23
Erick Alexis García Villalobos Gpo. 4°E
pág. 24
Erick Alexis García Villalobos Gpo. 4°E
pág. 25
BITACORA DE SOPORTE TECNICO
Erick Alexis García Villalobos Gpo. 4°E
pág. 26
REPORTE DE SOPORTE TECNICO
Erick Alexis García Villalobos Gpo. 4°E
pág. 27
DinamiCorporation “Donde la tecnología es nuestra
especialidad”
PLAN DE MANTENIMIENTO DE EQUIPO DE CÓMPUTO
1. DIAGNOSTICO SITUACIONAL
Se realiza un análisis de los equipos con que cuenta la empresa:
2. LEVANTAMIENTO DE INVENTARIO
Id. Actividad Comienzo Fin Duración
May 2015
26 27 28 29 30 31 1
1 3d28/05/201526/05/2015Entrega de inventario
2 1d29/05/201529/05/2015Entrega de informe de inventario
El inventario del equipo se realizara cada 3 meses, con el fin de tener actualizada dicha
información.
3. MANTENIMIENTO PREVENTIVO DE EQUIPO DE COMPUTO.
Erick Alexis García Villalobos Gpo. 4°E
pág. 28
El área de soporte técnico definirá el mantenimiento en dos aspectos:
a. Para los equipos que están fuera de garantía será realizado por personal de
soporte técnico, tales como pruebas, ajustes, reemplazo, reinstalación, etc.
Tomando como base el inventario actualizado de los equipos de cómputo con los
que cuenta la empresa.
b. Para equipos de cómputo que cuentan con garantía el mantenimiento será
realizado por personal de la empresa de donde se adquirió el bien o de acuerdo a
los contratos estipulados de las adquisiciones.
c. Este servicio se brindara en el equipo de cómputo tres veces al año.
Si no se da el apropiado mantenimiento preventivo a las computadoras, estos aparatos
suelen presentar un comportamiento inestable, motivo por el cual se debe prever y por
consiguiente realizar el mantenimiento respectivo periódicamente.
Un apropiado mantenimiento preventivo puede ayudar a extender la vida de una PC, y
mantenerla operando por más tiempo, evitando así que la reparación sea más costosa.
Hay que recordar que el equipo es un medio y el servicio es el fin que deseamos
conseguir.
Las rutinas de mantenimiento a realizar varían de acuerdo al tipo de equipos, sin embargo
en forma general deberán cubrir los siguientes aspectos:
CPUs:
 Revisión de errores.
 Desmontaje, limpieza interna, aspirado, verificación de tarjetas, limpieza de drives,
limpieza externa
 Limpieza y revisión de teclado
 Limpieza y revisión de monitor
 Desfragmentación, scan disk y diagnósticos del fabricante
Para realizar el mantenimiento respectivo de los equipos de cómputo debemos de
considerar cada uno de los siguientes componentes:
1. Gabinete
2. Monitor
3. Teclado
4. Mouse
5. Impresora
6. Regulador o supresor de pico
4. MANTENIMIENTO CORRECTIVO DE EQUIPO DE COMPUTO
En esta parte el mantenimiento correctivo es por agotamiento de vida útil de los equipos,
en el que se da solución inmediata de cualquier circunstancia no prevista la cual consiste
Erick Alexis García Villalobos Gpo. 4°E
pág. 29
en la reparación y/o cambio de piezas defectuosas permitiendo su recuperación,
restauración o renovación.
En caso que no se pueda dar solución inmediata por que no existan piezas, se le asignara
equipo en calidad de préstamo con las características iguales y/o semejantes con la
finalidad que no afecte la continuidad del trabajo, teniendo que actuar de forma emergente
y, en el mejor de los casos, bajo un plan contingente existente en el área.
El área de soporte técnico deberá realizar un informe técnico del mantenimiento correctivo
en el que se plasme el trabajo realizado, así como los datos completos de los equipos
revisados y la conformidad del usuario.
5. CRONOGRAMA DE EJECUCIÓN DE MANTENIMIENTO PREVENTIVO.
El mantenimiento preventivo será realizado en las fechas que se describen a continuación:
PRIMER PERIODO
Id. EQUIPO Comienzo Fin Duración
May 2015 Jun 2015
26 27 28 29 30 31 1
1 2d27/05/201526/05/2015COMPUTADORAS 1 A 4
2 2d28/05/201527/05/2015
COMPUTADORAS 5 A 9
3 2d29/05/201528/05/2015
COMPUTADORAS 10 A 14
4 2d01/06/201529/05/2015
COMPUTADORAS 15 A 19
5 2d03/06/201502/06/2015
COMPUTADORAS 20 A 24
6 2d05/06/201503/06/2015
COMPUTADORAS 25 A 29
7 2d09/06/201505/06/2015
COMPUTADORAS 30 A 32
2 3 4 5 6 7 8 9 10
SEGUNDO PERIODO
ID EQUIPO INICIO FINAL DURACION
jul. 2015
6 7 8 9 10 11 12 13 14 15 16 17 18 19 20 21
1 2d07/07/201506/07/2015COMPUTADORA 1 A 4
2 2d09/07/201508/07/2015COMPUTADORA 5 A 9
3 2d13/07/201510/07/2015COMPUTADORA 10 A 14
4 2d15/07/201514/07/2015COMPUTADORAS 15 A 19
5 2d17/07/201516/07/2015COMPUTADORAS 20 A 24
6 2d21/07/201517/07/2015COMPUTADORA 25 A 29
7 1d22/07/201521/07/2015COMPUTADORAS 30 A 32
OTRAS TAREAS DE MANTENIMIENTO PREVENTIVO
TAREA DE MANTENIMIENTO
PREVENTIVO
FRECUENCIA RESPONSABLE
Erick Alexis García Villalobos Gpo. 4°E
pág. 30
Cotejar el funcionamiento global del
computador
Semanal IRVIN ESCALANTE
Observar de donde provienen los ruidos
extraños (si lo hay)
Cuando sea
prudente
ERICK GARCIA
Mantener una buena presentación de
hardware
Semanal IRVIN ESCALANTE
Analizar las unidades ópticas y de
almacenamiento
Semanal ERICK GARCIA
Revisar que los puntos de red y canaletas Semanal IRVIN ESCALANTE
Desfragmentar y liberar espacio en el
disco duro
Mensual IRVIN ESCALANTE
Liberar memoria RAM Mensual ERICK GARCIA
Ejecutar antivirus y scandisk Semanal ERICK GARCIA
Medir el trabajo global del sistema
operativo
Mensual IRVIN ESCALANTE
6. NUMERO DE RECURSOS HUMANOS
El personal de soporte técnico con que se cuenta para poder realizar los servicios de mantenimiento son
tres: El gerente de soporte técnico y dos técnicos a su cargo.
7. MATERIALES NECESARIOS PARA REALIZAR EL MANTENIMIENTO ES EL SIGUIENTE:
 Aire comprimido o aspiradora.
 Kit de desarmadores.
 Mascarilla
 Guantes
 Spray limpia contactos
 Pulsera antiestática.
8. SEGUIMIENTO Y MONITOREO.
El desarrollo del mantenimiento se efectuara, según el cronograma establecido , en el cual se detallan las
fechas a realizarlo, además de avisar anticipadamente al personal que está haciendo uso del equipo para que puedan
programar un tiempo idóneo para la realización del mantenimiento, esto para anticipar contratiempos en cuanto a la
disposición del equipo.
9. SUGERENCIAS
 Poder contar con todos los accesorios indicados.
 Hacer buen uso de los recursos de cómputo.
 Comunicar previamente al usuario, el movimiento o traslado del equipo de cómputo.
 No realizar otros trabajos solo en caso de emergencia.
 Dar las indicaciones respectivas al usuario como:
o No comer encima del teclado.
o Limpiar los equipos.
o No colocar papeles encima gabinete monitor, ya que estos obstruyen la ventilación.
o Apagar correctamente el equipo (no apagar sin antes salir correctamente del sistema).
o Consultar con el personal de redes o cómputo cualquier duda o situación que se presente en el
equipo.
Erick Alexis García Villalobos Gpo. 4°E
pág. 31
R.A.S INSTALACION Y OPERACION
1- Ir a http://teamviewer.com/
2- Pinchar en “Versión completa gratuita”
3- Aparecerá otra pantalla donde tendréis que activar la casilla de “Mostrar ajustes
Avanzados” y pinchar en la de “Instalar”. Dar a SIGUIENTE
4- El ordenador le pedirá si desea usted permitir que el programa realice cambios en su
Equipo, donde debe decir que SI
5- A continuación, le saldrá otra pantalla, donde tendrá que seleccionar la opción:
“Privadamente / No comercial”. Esto se debe a que si colocamos otra opción diferente,
Tendríamos que pagar el uso de este software. Después de esto darle a siguiente y
Saldrá otra pantalla.
6- En ella, debéis activar las casillas “acepto los términos de la licencia” y “confirmo que
Utilizo Teamviewer exclusivamente con carácter privado”. Dar a siguiente.
7- Indicar si quiere:
a. Que cada vez que vaya a iniciar Teamviewer, se le requiere comunicar a su
Asociado la contraseña aleatoria (cambia cada vez que se inicia Teamviewer).
En este caso tiene que pinchar en “No (predeterminado)”
b. Que un asistente le ayude a configurar Teamviewer, una vez terminada la
Instalación, de modo que pueda acceder a él en cualquier momento, incluso
Cuando su ordenador está apagado y sin necesidad de pedir la ID y
Erick Alexis García Villalobos Gpo. 4°E
pág. 32
contraseña. Recomendado cuando se trata por ejemplo del ordenador de su
casa. En este caso, pinchar en SI
8- En la próxima pantalla, deberá asegurarse que esté activada la casilla “Acceso total
(recomendado)” y darle a siguiente
9- En la siguiente etapa, debe activar la casilla “Utilizar Teamviewer VPN” y darle a
siguiente
10- Dar a siguiente, después de haber elegido donde quiere guardar el programa.
11- Presionar “instalar” y le saldrá otra pantalla indicando el progreso de la instalación del
software
12- TERMINAR
Uso de Teamviewer
Después de finalizar la instalación, el programa se ejecutará automáticamente, debe de tener
en cuenta que este software solo funciona con una conexión a Internet.
Cuando el software se ejecuta deberá saber:
1- ID: Es la dirección de su equipo que el programa utiliza para identificarlo, esta dirección
debe dársela a la persona que quiere que se conecte con usted.
2- Contraseña: Es la contraseña con la que los demás usuarios accederán a su equipo. Al
igual que la ID, debe dársela a quien se quiera conectar con usted
3- Listo para conectar (conexión segura): Debe verificar que en la parte inferior del
programa aparezca este mensaje.
Para que alguien se conecte a su PC y te de clases, asesoría, etc…debes darle la ID y
Contraseña. Así esta persona se podrá conectar contigo y tomar el control de su PC
Si quieres enseñarle a alguien, pídele su ID y su Contraseña para que tú puedas acceder a su
PC
Erick Alexis García Villalobos Gpo. 4°E
pág. 33
HELPDESK, INSTALACION Y OPERACIÓN
Es un software online de gestión de incidencias idóneo para servicios de soporte
y gestión de recursos de cualquier ámbito. Helpdesk le permite tramitar cualquier
proceso de forma ordenada, rápida y eficiente, desde su apertura hasta su
resolución.
http://www.spiceworks.com/free-help-desk-software (link de descarga)
Pasos para su descarga:
Paso 1.- Entramos al link y cuando estamos ahí damos clic en donde dice descargar.
Paso 2.- A continuación nos pedirá un correo para el registro y que pueda
descargase.
Paso 3.- Cuando haya terminado de descargarse lo ejecutamos.
Paso 4.- Aparecerá una ventana en la cual configuraremos SPICE WORKS
Paso 5.- Después saldrá un recuadro donde indicaremos donde se guardara el
programa.
Paso 6.- Ya guardado pondremos el correo y contraseña con la que nos registramos.
Paso 7.- Dentro de SPICEWORKS daremos clic en la opción de configurar Helpdesk.
Paso 8.- Después ya podremos ver los tickets de los demás usuarios y a su vez
poder recibir tickets.
Paso 9.- Para salir ya solo se dará clic en donde dice “Cerrar”.
Erick Alexis García Villalobos Gpo. 4°E
pág. 34
Niveles de Soporte Técnico.
Nivel 1
Este es el nivel de soporte inicial, responsable de las incidencias básicas del
cliente. El principal trabajo de un especialista de Nivel 1 es reunir toda la
información del cliente y determinar la incidencia mediante el análisis de los
síntomas y la determinación del problema subyacente.
Nivel 2
Está basado especialmente en el grupo Helpdesk, donde sus integrantes
hacen soporte técnico teniendo en cuenta áreas del conocimiento más
especializadas en el área computacional. De esta manera, se deduce que el
soporte de segundo nivel lo realizan personas especializadas en redes de
comunicación, sistemas de información, sistemas operativos, bases de
datos, entre otras.
Nivel 3
Este nivel es el de mayor capacidad para resolver problemas, llegan a el los
problemas técnicos de mayor calado o de resolución más avanzada. Los
individuos asignados a este nivel, son expertos en sus campos y son
responsables, no sólo para ayudar tanto al personal de Nivel I y Nivel II, sino
también para la investigación y desarrollo de soluciones a los problemas
nuevos o desconocidos.
Nivel 4
Tiene los conocimientos de nivel 1, 2 y 3, y aparte maneja la operación de
Servidores Microsoft y Linux, la instalación, configuración, interconexión,
administración y operación de los servidores. Es responsable normalmente
del área de Sistemas de una corporación y tiene por lo menos dos
certificaciones en el área.
Erick Alexis García Villalobos Gpo. 4°E
pág. 35
Página de la empresa y Datos para el contacto
DinamiCorporation Página Oficial.
Datos para contacto.
Pagina: www.dinamicorporation.wix.com/dinamicoporation
Correo: dinamicorporation@gmail.com
Facebook: DinamiCorporation
Skype: DinamiCorporation.
Canal de YouTube: DinamiCorporation.
Twitter: @DinamiCorporation
Google+: DinamiCorporation
Erick Alexis García Villalobos Gpo. 4°E
pág. 36
CONCLUCION:
Este manual está hecho con todo lo que se aprendió en cuarto semestre de
nuestra especialidad de Soporte y Mantenimiento de Equipo de cómputo
impartida por la maestra Perla Llamas, Para que cualquier persona y
también nosotros podamos leer detalladamente, de una forma en la que los
lectores puedan comprender y puedan resolver algunos de los problemas
que se presentan en equipos de cómputo y también Este trabajo nos sirvió
para interiorizarnos y aprender de una manera adecuada como se realiza el
mantenimiento a equipos de cómputo y en un futuro tener una mejor noción
a la hora de realizarlos y aplicarlos de forma correcta y de esta manera tener
un idea más formada del trabajo al cual se enfrenta un técnico en equipo de
cómputo. Sin más podemos decir que en este manual se refleja el esfuerzo y
empeño de aprendizaje que se tuvo a lo largo del semestre y con esto haber
logrado estar captados en los temas tratados.

MANUAL DE PROCEDIMIENTOS.

  • 1.
    Erick Alexis GarcíaVillalobos Gpo. 4°E pág. 1 DinamiCorporation “Donde la tecnología es nuestra especialidad”
  • 2.
    Erick Alexis GarcíaVillalobos Gpo. 4°E pág. 2 INDICE: Misión, visión y valores……………………….………………………………...3 Manual de procedimientos de soporte técnico……………………………..4 Objetivo del manual………………………………………………………..…….5 Organigrama empresarial……………………….………………………….......6 Políticas de empresa……………………………………………………………..7 Procedimientos de mantenimiento preventivo……………………………...8 Procedimientos de problemas de hardware……..………………….……....10 Procedimiento de problemas de software...…………………………….......20 Formato de bitácora……………....……………………………………….……..25 Formato de reporte…………………………………………….………….……...26 Plan de mantenimiento..……………………………………………..………….27 RAS, instalación y operación………………………………………….…….….31 Helpdesk, instalación y operación………………………………………….…33 Niveles de soporte técnico……………………………………….………….….34 Página de la empresa y Datos para el contacto.…………………………....35 Conclusiones………………………………………………………….……….…..36
  • 3.
    Erick Alexis GarcíaVillalobos Gpo. 4°E pág. 3 Misión: Es obtener la satisfacción de las personas y darnos a conocer gracias a nuestra calidad y empeño. Visión: El poder ayudar a las personas con algunas dudas y/o problemas respecto a la tecnología. Valores: Los valores respeto, responsabilidad, honestidad, calidez y esfuerzo son nuestra prioridad, pero no dejaremos los demás por debajo.
  • 4.
    Erick Alexis GarcíaVillalobos Gpo. 4°E pág. 4 Manual de Procedimientos del Soporte Técnico 1
  • 5.
    Erick Alexis GarcíaVillalobos Gpo. 4°E pág. 5 OBJETIVO DE MANUAL. *Permite conocer el funcionamiento de Soporte y Mantenimiento de los equipos de cómputo. *Auxiliar en la inducción al adiestramiento y capacitación del personal ya que describen en forma detallada las actividades de cada puesto . *Análisis y revisión de los procedimientos de los sistemas. *Establecer un sistema de información o modificación del ya existente. *Determinación en forma más sencilla las responsabilidades por fallas o errores. *Aumenta la eficiencia de los empleados, indicándoles lo que deben hacer y cómo deben hacerlo.
  • 6.
    Erick Alexis GarcíaVillalobos Gpo. 4°E pág. 6 ORGANIGRAMA
  • 7.
    Erick Alexis GarcíaVillalobos Gpo. 4°E pág. 7 POLITICAS. POLITICAS DE SERVICIO *Nuestros clientes recibirán servicios a sus particulares u justo requerimientos. *Nos comprometemos a que la cadena del servicio en el área de soporte y mantenimiento de computo de la empresa DinamiCorporation. *Gran capacidad técnica. *Elevado compromiso en ofrecer un servicio oportuno. *La más completa comunicación al cliente interno y externo. *Amabilidad en el servicio y agilidad en los procesos compromiso con las normas de servicio. POLITICAS DE GARANTIA La garantía no se hará valida si: *El equipo no ha sido tratado a un estricto cuidado. *Si el funcionamiento del equipo tiene problemas con el software por mala *instalación de programas o virus. *Si las piezas fallan por quemaduras eléctricas o exposición de circuitos. *Si el producto haya sido alterado. ATENCION AL CLIENTE *Responder afortunadamente a las necesidades del cliente *Ofrecer óptimo servicio con un amplio portafolio de productos *Conocer las necesidades y expectativas del cliente interno y externo *Comprometernos con ser los mejores y poner todo nuestro talento laboral *Crear espacios en las que opciones de nuestros clientes sean base para reforzar o mejorar nuestro servicio empresarial.
  • 8.
    Erick Alexis GarcíaVillalobos Gpo. 4°E pág. 8 PROCEDIMIENTOS DE MANTENIMIENT PREVENTIVO PREVENTIVO DE HARDWARE Paso 1.- Se recibe el equipo. Paso 2.- Ser levanta reporte. Paso 3.- Encendemos el equipo. Paso 4.- Verificamos que encienda, si no enciende notificamos al cliente si desea reparación si no desea hacemos entrega de su equipo. Paso 4.1.- Verificamos que contemos con herramienta si no conseguirla. Paso 4.2.- si desea el reparamiento, desconectaremos dispositivos externos. Paso 5.- Abrir gabinete. Paso 6.- Estabilizamos estática. Paso 7.- Realizar inventario de componentes. Paso 8.- Retiramos componentes de tarjeta madre. Paso 9.- Sopeteamos gabinete. Paso 10.- Limpiamos tarjeta madre. Paso 11.- Limpiamos fuente de poder. Paso 12.- Volver a colocar componentes y conectar cables de PC. Paso 13.- Verificar que equipo encienda, si no enciende hacer reparación correspondiente Paso 14.- Cerrar gabinete y colocar tornillos Paso 15.- Cerrar reporte
  • 9.
    Erick Alexis GarcíaVillalobos Gpo. 4°E pág. 9 PREVENTIVO DE SOFTWARE. inicio Se realiza limpieza del registro Recibir equipo Se eliminan programas y archivos basura Levantar reporte Se desfragmenta el disco duro y se libera el espacio Conectar y encender el equipo Se entrega la PC al Se realiza cliente ¿enciende el ¿El cliente deseano Notificar al cliente si mantenimiento quipo? reparación? correctivo si Se cierra el reporte Respaldar información y drivers fin Eliminar archivos temporales Se requiere Se actualiza SF y actualizar SF y si drivers driver? no Se ejecuta el 1 antivirus Paso 1.- Recibir el equipo. Paso 2.- Levantar reporte. Paso 3.- Conectar y encender el equipo. Paso 4.- Verificar que encienda equipo. Paso 4.1.- Si no enciende y desea reparación se realiza mantenimiento correctivo. Paso 4.1.1.- Respaldar driver y eliminar archivos temporales. Paso 4.1.2- Actualizamos SF y drivers. Paso 5.- Ejecutar antivirus y realizar limpieza Paso 6.- Desfragmentamos disco duro. Paso 7.- Ya terminado todo hacemos entrega al cliente. Paso 8.- cerramos reporte.
  • 10.
    Erick Alexis GarcíaVillalobos Gpo. 4°E pág. 10 PROCEDIMIENTOS DE PROBLEMAS DE HARDWARE. INICIO ENCENDER EQUIPO VERIFICAR QUE ESTE CONECTADA ¿FUNCIONA LA FUENTE? REVISAR DAÑO DE LA FUENTE NO SI REVISAR SI FUNCIONA CABLE CAMBIAR FUENTE 1 ¿FUNCIONA CABLE? REPORTAR AL CLIENTE. NO CAMBIAR CABLE VOLVEMOS A ENCENDER EL EQUIPO SE HACE UN REPORTE FINAL SI FIN 1 Pc no quiere encender. Paso 1: Abrir un reporte y encender el equipo Paso 2: Verificar que la computadora esté conectada. Paso 3: Ver si funciona la fuente Paso 4: Revisar si no funciona el cable, lo cambiamos y volvemos a encender el quipo. Paso 5: Revisar si funciona la fuente en caso de que no cambiamos la fuente por una nueva Paso 6: Por ultimo volver a tratar de encender equipo Paso 7: Si ya encendió el equipo cerramos el reporte
  • 11.
    Erick Alexis GarcíaVillalobos Gpo. 4°E pág. 11 INICIO ABRIR REPORTE REVISAR PORQUE NO DETECTA H.D. ¿ESTA DAÑADO EL H.D.? REVISAR SI ESTA BIEN PUESTO NO REVISAR LA BUS SATA SI ¿FUNCIONA LA BUS? CAMBIAR LA BUS POR UNA NUEVA NO ¿ESTABA BIEN COLOCADO? DESCONECTAR NO LIMPIAR DISCO DURO SI PONER UN DISCO DURO NUEVO ACOMODAR DISCO DURO VERIFICAR QUE LA PC LO DETECTE CERRAR REPORTE FIN SI ESPERAR A QUE FUNCIONE DISCO DURO Disco Duro no detectado. Paso 1: Se abre reporte y se revisa falla del Disco Duro Paso 2: Ver si está dañado Paso 3: Ver si están bien colocado el cable Paso 3.1: Si no está bien colocado se acomoda y Si no sirve el cable, lo cambiamos. Paso 3.2: Revisar si funciona Disco Duro si no quitar ese Disco Duro y remplazarlo por uno nuevo. Paso 4: Esperar a que detecte y funcione Disco Duro. Paso 5: Se cierra reporte y listo.
  • 12.
    Erick Alexis GarcíaVillalobos Gpo. 4°E pág. 12 INICIO SE LEVANTA REPORTE SE NOTIFICA AL CLIENTE DEL ESTADO DE LA MEMORIA FUNCIONA LA MEMORIA RAM NO VERIFICAR QUE ESTE BIEN PUESTA SI ESTA BIEN PUESTA? SE CIERRA REPORTE SI REEMPLAZAR LA MEMORIA RAM NO FIN CAMBIAR MEMORIA RAM VOLVER A COLOCAR Memoria RAM no funciona. Paso 1: Se levanta reporte y revisa la memoria RAM Paso 2: Revisar que funcione memoria si no funciona se remplaza por otra. Paso 2.1: Si funciona la memoria acomodarla Paso 3: Limpiar celdas con un borrador Paso 4: Verificamos que funcione Paso 5: Se cierra el reporte y listo
  • 13.
    Erick Alexis GarcíaVillalobos Gpo. 4°E pág. 13 inicio Se levanta reporte Probar con otra PC o con otra USB y verificar que es lo que falla ¿Falla la PC? ¿falla el USB? no Apagarla y abrirlasi Verificar que todo este bien conectado Analizar el estado de los cables Si todo esta bien volverla a prender si no remplazar cables dañados Remplazar memoria si no Se cierra el reporte fin Memoria USB no detectada Paso 1: Se levanta reporte Paso 2: Verificar que memoria funcione o que no falle la PC Paso 3: Si la PC falla abrirla y reparar el puerto en su totalidad Paso 3.1: Si falla la USB formatearla o remplazarla Paso 4: Observar que funcione
  • 14.
    Erick Alexis GarcíaVillalobos Gpo. 4°E pág. 14 INICIO Encender la computadora Verificar que este en el puerto correcto Revisar que este conectado a la línea telefónica Revisar que la línea está en el jack correcto Ir a Propiedades del sistema y verifique las funciones de las IRQ Revisar si hay conflictos de puerto COM. Funciona? Revisar todo de nuevo Apagar la computadora SI NO FIN El modem no responde Abrir reporte Cerrar reporte 2 MODEM NO RESPONDE Paso 1: Abrir reporte Paso 2: Verifica que el puerto funcione Paso 3: Verificar que esté conectado a la línea telefónica Paso 3.1: Revisar que esté conectado en el Jack correcto Paso 3.2: Verificar las funciones del IRQ Paso 3.3: Verificar conflictos del puerto COM Paso 4: Reiniciar la PC Paso 5: Cerrar reporte y listo
  • 15.
    Erick Alexis GarcíaVillalobos Gpo. 4°E pág. 15 INICIO ABRIR REPORTE REVISAR MONITOR REVISAR SI ESTA CONECTADO ¿ESTA BIEN CONECTADO? CONECTAR CABLENO VERIFICAR QU EL CABLE SIRVE SI ¿SIRVE EL CABLE? ACOMODAR BIEN CABLE SI CAMBIAR MONITOR CONECTAR DE NUEVO VERIFICAR QUE FUNCIONE CONECTAR MONITOR A PC ENCENDER MONITOR CERRAR REPORTE FIN Monitor no enciende. Paso 1: Se abre un reporte Paso 2: Se revisa el monitor físicamente Paso 3: Se revisa que este bien conectado Paso 3.1: Si no está bien conectada se conecta correctamente Paso 3.2: Si está bien conectada cambiar cable Paso 3.3: Si está bien conectada y no se ve la pantalla cambiar el monitor Paso 4: Se verifica que funcione encendiendo el monitor. Paso 5: Cerrar el reporte y listo.
  • 16.
    Erick Alexis GarcíaVillalobos Gpo. 4°E pág. 16 INICIO SE ABRE REPORTE VERIFICAR QUE FUNCIONA IMPRESORA ¿IMPRIMIO? ESTA MAL CONECTADA NO SE VERIFICA QUE CALBES ESTEN BIEN CONECTADOS ¿ESTABAN BIEN CONECTADOS? VERIFICAR QUE DRIVERS CORRESPONDIE NTES ESTEN INSTALADOS NO ESPERAMOS QUE RECONOSCA DISPOCITIVO SI CONFIGURAMOS DISPOCITIVOS INSTALAR DRIVERS VERIFICAMOS QUE FUNCIONE CERRAMOS REPORTE FIN REINICIAMOS EQUIPO IMPRESORA NO IMPRIME 1.- Se abre reporte* 2.-Apaga y Prende la impresora. 3.-Desconéctala y vuelve a conectarla. 4-.Revisa bien que haya salido todo el papel 5.- Apreta el botón que seguramente dice "Error", que es el que quizás pueda sacar algún objeto pequeño que esté molestando allí, haciendo mover los rodillos de impresión que hay dentro. 6.-Fíjate, que si ha sido una impresión, quizás no imprima porque quedó el archivo pendiente en el ordenador. 7.-Si no es ninguna impresión pendiente, comprueba que los cartuchos tengan la tinta necesaria. 8.- Se cierra reporte.
  • 17.
    Erick Alexis GarcíaVillalobos Gpo. 4°E pág. 17 INICIO VERIFICAR QUE EL DISPOCITIVO ESTE BIEN CONECTADO ¿ESTA CONCETADO CORRECTAM ENTE? VERIFICAR QUE DRIVERRS CORRESPONDIE NTES ESTEN INSTALADOS NO SE INSTALAN DRIVERS SE ENTRAR A MI PC SI CONFIGURAR DISPOCITIVOS ¿FUNCIONO? CAMBIAR MOUSE NO SE REINICIAR QUIPO ESPERAR A QUE RECONOSCA DISPOCITIVO SE VERIFICA QUE FUNCIONE SE CIERRA REPORTE FIN SI SE ABRE REPORTE PC no detecta mouse Paso 1: Se abre reporte Paso 2: Verificar que este bien conectado el mouse Paso 3: Si está bien conectado verificamos que tenga los drivers correspondientes, si no es así instalarlos Paso 3.1: Si está bien conectado configuramos los dispositivos Paso 3.2: Si no está bien conectado, cambiar el mouse Paso 4: Esperamos a que reconozca el dispositivo Paso 5: Verificamos que funcione Paso 6: Se cierra reporte y listo
  • 18.
    Erick Alexis GarcíaVillalobos Gpo. 4°E pág. 18 INICIO ABRIR REPORTE REVISAR CD- ROM VERIFICAR QUE FUNCIONE ¿FUNCIONA? REVISAR SI EL CABLE ESTA BIEN CONECTDADO NO ¿ESTABA BIEN CONECTADO ? CONECTARNO CAMBIAR EL CABLE SI VOLVER A CONECTAR A CD-ROM VOLVER A VERIFICAR ¿FUNCIONO? CERRAMOS REPORTE SI CAMBIAR CD- ROM NOENTRAR A MI PC AÑADIMOS DISPOCITIVIO DE CD-ROM FIN No funciona la unidad de CD-ROM Paso 1: Se abre un reporte Paso 2: Verificar que funcione Paso 3: Si no está bien conectado conectamos correctamente los cables Paso 3.1: Si está bien conectado y sigue sin funcionar cambiar el cable por otro y volver a intentar Paso 3.2: Si está bien conectado y el cable funciona bien, cambiar unidad de CD-ROM y lo volvemos a añadir como dispositivo Paso 4: Cerrar reporte y listo
  • 19.
    Erick Alexis GarcíaVillalobos Gpo. 4°E pág. 19 INICIO ABRIR REPORTE. REVISAR PORQUE SE CALIENTA LA PC REVISAR VENTILADOR ¿ESTA DAÑADOEL VENTILADOR? QUITAR VENTILADOR SI REVISAR VENTILADOR NO ¿ESTA MAL CONECTADO? QUITAMOS VENTILADOR NO CONECTAR CORRECTAMENTE VENTILADOR SI PONER NUEVO VENTILADOR COMPROBAR QUE PC NO SE APAGE SE CIERA REPORTE FIN LIMPIAMOS VENTILADOR Ventilador no enfría Paso 1: Se abre un reporte Paso 2: Se revisa el ventilador Paso 3: Verificamos que funcione el ventilador y detectamos falla Paso 4: Si esta mal conectado, conectarlo de forma correcta Paso 4.1: Quitamos ventilador y limpiarlo Paso 4.2: Si esta bien conectado retirar ventilador y colocar uno nuevo Paso 5: Verificar que no se vuelva a calentar PC Paso 6: Verificar que no se apague Paso 7: Se cierra reporte y listo
  • 20.
    Erick Alexis GarcíaVillalobos Gpo. 4°E pág. 20 PROCEDIMIENTOS DE PROBLEMAS DE SOFWARE.
  • 21.
    Erick Alexis GarcíaVillalobos Gpo. 4°E pág. 21
  • 22.
    Erick Alexis GarcíaVillalobos Gpo. 4°E pág. 22
  • 23.
    Erick Alexis GarcíaVillalobos Gpo. 4°E pág. 23
  • 24.
    Erick Alexis GarcíaVillalobos Gpo. 4°E pág. 24
  • 25.
    Erick Alexis GarcíaVillalobos Gpo. 4°E pág. 25 BITACORA DE SOPORTE TECNICO
  • 26.
    Erick Alexis GarcíaVillalobos Gpo. 4°E pág. 26 REPORTE DE SOPORTE TECNICO
  • 27.
    Erick Alexis GarcíaVillalobos Gpo. 4°E pág. 27 DinamiCorporation “Donde la tecnología es nuestra especialidad” PLAN DE MANTENIMIENTO DE EQUIPO DE CÓMPUTO 1. DIAGNOSTICO SITUACIONAL Se realiza un análisis de los equipos con que cuenta la empresa: 2. LEVANTAMIENTO DE INVENTARIO Id. Actividad Comienzo Fin Duración May 2015 26 27 28 29 30 31 1 1 3d28/05/201526/05/2015Entrega de inventario 2 1d29/05/201529/05/2015Entrega de informe de inventario El inventario del equipo se realizara cada 3 meses, con el fin de tener actualizada dicha información. 3. MANTENIMIENTO PREVENTIVO DE EQUIPO DE COMPUTO.
  • 28.
    Erick Alexis GarcíaVillalobos Gpo. 4°E pág. 28 El área de soporte técnico definirá el mantenimiento en dos aspectos: a. Para los equipos que están fuera de garantía será realizado por personal de soporte técnico, tales como pruebas, ajustes, reemplazo, reinstalación, etc. Tomando como base el inventario actualizado de los equipos de cómputo con los que cuenta la empresa. b. Para equipos de cómputo que cuentan con garantía el mantenimiento será realizado por personal de la empresa de donde se adquirió el bien o de acuerdo a los contratos estipulados de las adquisiciones. c. Este servicio se brindara en el equipo de cómputo tres veces al año. Si no se da el apropiado mantenimiento preventivo a las computadoras, estos aparatos suelen presentar un comportamiento inestable, motivo por el cual se debe prever y por consiguiente realizar el mantenimiento respectivo periódicamente. Un apropiado mantenimiento preventivo puede ayudar a extender la vida de una PC, y mantenerla operando por más tiempo, evitando así que la reparación sea más costosa. Hay que recordar que el equipo es un medio y el servicio es el fin que deseamos conseguir. Las rutinas de mantenimiento a realizar varían de acuerdo al tipo de equipos, sin embargo en forma general deberán cubrir los siguientes aspectos: CPUs:  Revisión de errores.  Desmontaje, limpieza interna, aspirado, verificación de tarjetas, limpieza de drives, limpieza externa  Limpieza y revisión de teclado  Limpieza y revisión de monitor  Desfragmentación, scan disk y diagnósticos del fabricante Para realizar el mantenimiento respectivo de los equipos de cómputo debemos de considerar cada uno de los siguientes componentes: 1. Gabinete 2. Monitor 3. Teclado 4. Mouse 5. Impresora 6. Regulador o supresor de pico 4. MANTENIMIENTO CORRECTIVO DE EQUIPO DE COMPUTO En esta parte el mantenimiento correctivo es por agotamiento de vida útil de los equipos, en el que se da solución inmediata de cualquier circunstancia no prevista la cual consiste
  • 29.
    Erick Alexis GarcíaVillalobos Gpo. 4°E pág. 29 en la reparación y/o cambio de piezas defectuosas permitiendo su recuperación, restauración o renovación. En caso que no se pueda dar solución inmediata por que no existan piezas, se le asignara equipo en calidad de préstamo con las características iguales y/o semejantes con la finalidad que no afecte la continuidad del trabajo, teniendo que actuar de forma emergente y, en el mejor de los casos, bajo un plan contingente existente en el área. El área de soporte técnico deberá realizar un informe técnico del mantenimiento correctivo en el que se plasme el trabajo realizado, así como los datos completos de los equipos revisados y la conformidad del usuario. 5. CRONOGRAMA DE EJECUCIÓN DE MANTENIMIENTO PREVENTIVO. El mantenimiento preventivo será realizado en las fechas que se describen a continuación: PRIMER PERIODO Id. EQUIPO Comienzo Fin Duración May 2015 Jun 2015 26 27 28 29 30 31 1 1 2d27/05/201526/05/2015COMPUTADORAS 1 A 4 2 2d28/05/201527/05/2015 COMPUTADORAS 5 A 9 3 2d29/05/201528/05/2015 COMPUTADORAS 10 A 14 4 2d01/06/201529/05/2015 COMPUTADORAS 15 A 19 5 2d03/06/201502/06/2015 COMPUTADORAS 20 A 24 6 2d05/06/201503/06/2015 COMPUTADORAS 25 A 29 7 2d09/06/201505/06/2015 COMPUTADORAS 30 A 32 2 3 4 5 6 7 8 9 10 SEGUNDO PERIODO ID EQUIPO INICIO FINAL DURACION jul. 2015 6 7 8 9 10 11 12 13 14 15 16 17 18 19 20 21 1 2d07/07/201506/07/2015COMPUTADORA 1 A 4 2 2d09/07/201508/07/2015COMPUTADORA 5 A 9 3 2d13/07/201510/07/2015COMPUTADORA 10 A 14 4 2d15/07/201514/07/2015COMPUTADORAS 15 A 19 5 2d17/07/201516/07/2015COMPUTADORAS 20 A 24 6 2d21/07/201517/07/2015COMPUTADORA 25 A 29 7 1d22/07/201521/07/2015COMPUTADORAS 30 A 32 OTRAS TAREAS DE MANTENIMIENTO PREVENTIVO TAREA DE MANTENIMIENTO PREVENTIVO FRECUENCIA RESPONSABLE
  • 30.
    Erick Alexis GarcíaVillalobos Gpo. 4°E pág. 30 Cotejar el funcionamiento global del computador Semanal IRVIN ESCALANTE Observar de donde provienen los ruidos extraños (si lo hay) Cuando sea prudente ERICK GARCIA Mantener una buena presentación de hardware Semanal IRVIN ESCALANTE Analizar las unidades ópticas y de almacenamiento Semanal ERICK GARCIA Revisar que los puntos de red y canaletas Semanal IRVIN ESCALANTE Desfragmentar y liberar espacio en el disco duro Mensual IRVIN ESCALANTE Liberar memoria RAM Mensual ERICK GARCIA Ejecutar antivirus y scandisk Semanal ERICK GARCIA Medir el trabajo global del sistema operativo Mensual IRVIN ESCALANTE 6. NUMERO DE RECURSOS HUMANOS El personal de soporte técnico con que se cuenta para poder realizar los servicios de mantenimiento son tres: El gerente de soporte técnico y dos técnicos a su cargo. 7. MATERIALES NECESARIOS PARA REALIZAR EL MANTENIMIENTO ES EL SIGUIENTE:  Aire comprimido o aspiradora.  Kit de desarmadores.  Mascarilla  Guantes  Spray limpia contactos  Pulsera antiestática. 8. SEGUIMIENTO Y MONITOREO. El desarrollo del mantenimiento se efectuara, según el cronograma establecido , en el cual se detallan las fechas a realizarlo, además de avisar anticipadamente al personal que está haciendo uso del equipo para que puedan programar un tiempo idóneo para la realización del mantenimiento, esto para anticipar contratiempos en cuanto a la disposición del equipo. 9. SUGERENCIAS  Poder contar con todos los accesorios indicados.  Hacer buen uso de los recursos de cómputo.  Comunicar previamente al usuario, el movimiento o traslado del equipo de cómputo.  No realizar otros trabajos solo en caso de emergencia.  Dar las indicaciones respectivas al usuario como: o No comer encima del teclado. o Limpiar los equipos. o No colocar papeles encima gabinete monitor, ya que estos obstruyen la ventilación. o Apagar correctamente el equipo (no apagar sin antes salir correctamente del sistema). o Consultar con el personal de redes o cómputo cualquier duda o situación que se presente en el equipo.
  • 31.
    Erick Alexis GarcíaVillalobos Gpo. 4°E pág. 31 R.A.S INSTALACION Y OPERACION 1- Ir a http://teamviewer.com/ 2- Pinchar en “Versión completa gratuita” 3- Aparecerá otra pantalla donde tendréis que activar la casilla de “Mostrar ajustes Avanzados” y pinchar en la de “Instalar”. Dar a SIGUIENTE 4- El ordenador le pedirá si desea usted permitir que el programa realice cambios en su Equipo, donde debe decir que SI 5- A continuación, le saldrá otra pantalla, donde tendrá que seleccionar la opción: “Privadamente / No comercial”. Esto se debe a que si colocamos otra opción diferente, Tendríamos que pagar el uso de este software. Después de esto darle a siguiente y Saldrá otra pantalla. 6- En ella, debéis activar las casillas “acepto los términos de la licencia” y “confirmo que Utilizo Teamviewer exclusivamente con carácter privado”. Dar a siguiente. 7- Indicar si quiere: a. Que cada vez que vaya a iniciar Teamviewer, se le requiere comunicar a su Asociado la contraseña aleatoria (cambia cada vez que se inicia Teamviewer). En este caso tiene que pinchar en “No (predeterminado)” b. Que un asistente le ayude a configurar Teamviewer, una vez terminada la Instalación, de modo que pueda acceder a él en cualquier momento, incluso Cuando su ordenador está apagado y sin necesidad de pedir la ID y
  • 32.
    Erick Alexis GarcíaVillalobos Gpo. 4°E pág. 32 contraseña. Recomendado cuando se trata por ejemplo del ordenador de su casa. En este caso, pinchar en SI 8- En la próxima pantalla, deberá asegurarse que esté activada la casilla “Acceso total (recomendado)” y darle a siguiente 9- En la siguiente etapa, debe activar la casilla “Utilizar Teamviewer VPN” y darle a siguiente 10- Dar a siguiente, después de haber elegido donde quiere guardar el programa. 11- Presionar “instalar” y le saldrá otra pantalla indicando el progreso de la instalación del software 12- TERMINAR Uso de Teamviewer Después de finalizar la instalación, el programa se ejecutará automáticamente, debe de tener en cuenta que este software solo funciona con una conexión a Internet. Cuando el software se ejecuta deberá saber: 1- ID: Es la dirección de su equipo que el programa utiliza para identificarlo, esta dirección debe dársela a la persona que quiere que se conecte con usted. 2- Contraseña: Es la contraseña con la que los demás usuarios accederán a su equipo. Al igual que la ID, debe dársela a quien se quiera conectar con usted 3- Listo para conectar (conexión segura): Debe verificar que en la parte inferior del programa aparezca este mensaje. Para que alguien se conecte a su PC y te de clases, asesoría, etc…debes darle la ID y Contraseña. Así esta persona se podrá conectar contigo y tomar el control de su PC Si quieres enseñarle a alguien, pídele su ID y su Contraseña para que tú puedas acceder a su PC
  • 33.
    Erick Alexis GarcíaVillalobos Gpo. 4°E pág. 33 HELPDESK, INSTALACION Y OPERACIÓN Es un software online de gestión de incidencias idóneo para servicios de soporte y gestión de recursos de cualquier ámbito. Helpdesk le permite tramitar cualquier proceso de forma ordenada, rápida y eficiente, desde su apertura hasta su resolución. http://www.spiceworks.com/free-help-desk-software (link de descarga) Pasos para su descarga: Paso 1.- Entramos al link y cuando estamos ahí damos clic en donde dice descargar. Paso 2.- A continuación nos pedirá un correo para el registro y que pueda descargase. Paso 3.- Cuando haya terminado de descargarse lo ejecutamos. Paso 4.- Aparecerá una ventana en la cual configuraremos SPICE WORKS Paso 5.- Después saldrá un recuadro donde indicaremos donde se guardara el programa. Paso 6.- Ya guardado pondremos el correo y contraseña con la que nos registramos. Paso 7.- Dentro de SPICEWORKS daremos clic en la opción de configurar Helpdesk. Paso 8.- Después ya podremos ver los tickets de los demás usuarios y a su vez poder recibir tickets. Paso 9.- Para salir ya solo se dará clic en donde dice “Cerrar”.
  • 34.
    Erick Alexis GarcíaVillalobos Gpo. 4°E pág. 34 Niveles de Soporte Técnico. Nivel 1 Este es el nivel de soporte inicial, responsable de las incidencias básicas del cliente. El principal trabajo de un especialista de Nivel 1 es reunir toda la información del cliente y determinar la incidencia mediante el análisis de los síntomas y la determinación del problema subyacente. Nivel 2 Está basado especialmente en el grupo Helpdesk, donde sus integrantes hacen soporte técnico teniendo en cuenta áreas del conocimiento más especializadas en el área computacional. De esta manera, se deduce que el soporte de segundo nivel lo realizan personas especializadas en redes de comunicación, sistemas de información, sistemas operativos, bases de datos, entre otras. Nivel 3 Este nivel es el de mayor capacidad para resolver problemas, llegan a el los problemas técnicos de mayor calado o de resolución más avanzada. Los individuos asignados a este nivel, son expertos en sus campos y son responsables, no sólo para ayudar tanto al personal de Nivel I y Nivel II, sino también para la investigación y desarrollo de soluciones a los problemas nuevos o desconocidos. Nivel 4 Tiene los conocimientos de nivel 1, 2 y 3, y aparte maneja la operación de Servidores Microsoft y Linux, la instalación, configuración, interconexión, administración y operación de los servidores. Es responsable normalmente del área de Sistemas de una corporación y tiene por lo menos dos certificaciones en el área.
  • 35.
    Erick Alexis GarcíaVillalobos Gpo. 4°E pág. 35 Página de la empresa y Datos para el contacto DinamiCorporation Página Oficial. Datos para contacto. Pagina: www.dinamicorporation.wix.com/dinamicoporation Correo: dinamicorporation@gmail.com Facebook: DinamiCorporation Skype: DinamiCorporation. Canal de YouTube: DinamiCorporation. Twitter: @DinamiCorporation Google+: DinamiCorporation
  • 36.
    Erick Alexis GarcíaVillalobos Gpo. 4°E pág. 36 CONCLUCION: Este manual está hecho con todo lo que se aprendió en cuarto semestre de nuestra especialidad de Soporte y Mantenimiento de Equipo de cómputo impartida por la maestra Perla Llamas, Para que cualquier persona y también nosotros podamos leer detalladamente, de una forma en la que los lectores puedan comprender y puedan resolver algunos de los problemas que se presentan en equipos de cómputo y también Este trabajo nos sirvió para interiorizarnos y aprender de una manera adecuada como se realiza el mantenimiento a equipos de cómputo y en un futuro tener una mejor noción a la hora de realizarlos y aplicarlos de forma correcta y de esta manera tener un idea más formada del trabajo al cual se enfrenta un técnico en equipo de cómputo. Sin más podemos decir que en este manual se refleja el esfuerzo y empeño de aprendizaje que se tuvo a lo largo del semestre y con esto haber logrado estar captados en los temas tratados.