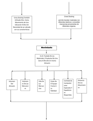
RecepciónMovimientoAlmacénTal Manera ComoGestión De AlmacenesSe Basa Mas Que Todo en la organización logísticaManual De AlmacenesSe Hablara Acerca De Los Aspectos Y Parámetros Que Se Basan En La Gestión de almacenes  Incluyendo Todas Las Áreas Fundamentales Tales Como  Estrategia procesos organización personas y culturas y Sistema De Información<br />Información Datos generales <br />Para un ámbito adecuado del área de almacenes viene de la recepción física en el proceso el trasporte o consumo guardando cada paso<br />Mapa De Procesos Logísticos<br />Gestión De ExistenciaProceso de gestión de pedidos y distribución<br />Funciones y responsabilidades<br />Fundamentos Y Principios De La Gestión  D AlmacenesPlanificaciónServicio al clienteGestión de pedidos Y DistribuciónGestión De AlmacenesGestión de existenciaAprovisionamientosDe Almacenados pasan a ser pedidos ya se ve finalizada <br />Reducir a cero El consumo del elemento material y del si consumo. El fundamento no acota el origen y destino de el elemento  almacenado Por eso es aplicable a necesidades de los clientes externos como internos entre procesos o áreas<br />Importancia y Objetivos De La Gestión De Almacenes<br />(2.1)Reducción de Tareas Administrativas Agilizar Del Desarrollo Del Resto De Procesos Logístico Optimización de la gestión del nivel  de inversión del circunstante Mejorar la calidad de el producto Optimización de cortes Reducción de Tiempos de Procesos Novel de satisfacción Del Cliente Rapidez De Entregas Fiabilidad Reducción De costos Maximización De Volumen disponible Minimización de las operaciones  de manipulación  Y Trasporte Objetivos de un sistema de alamacenamientoCentro De Distribución<br />Proceso de gestión de almacenes<br />Planificación  Y OrganizaciónTamaño De Los AlmacenesUbicación De AlmacenesResponsabilidad de la gestión de almacenesDiseño De La Red De Distribución Y AlmacenamientoModelos De Organización Física De Los AlmacenesDiseño Y Lay –out De Los Almacenes Se Dividen EnCarácter TácticoCarácter EstratégicoEn EL (2.1)1) Actividades bajo responsabilidades De Gestión De Almacenes En EL Proceso de planificación Y Organización De La Función De El Largo Proceso2) Los Subprocesos Actividades Y Objetivos de almacén Recepción de materiales y movimiento  en el almacén<br />Describir El Modelo Al Aplicar Nivel Operativo Dos Tipo Almacén Organizad Asignada Una ubicación Especifica   Almacén Cautico No Existe Una Organización Especifica Se Debe Conseguir Un Flujo De Materiales Más Eficientes Y Efectivos Dentro De Los Almacenes Seguridad Control Autorrealización Control De Inventario Sanitarios  manipulación De Productos Desde Dos Puntos De Vista Una Visión General Del Mercado Geográficamente A Una Área Amplia Visión Local Zona Acotadas A La Vista General Cambio De Demanda Utilizando Instalaciones Modalidades De Trasporte Y EstrategiasUn Almacén Debe Ser Dimensionado En Función e Productos A Almacenar En Tamaño  Características Propias Y Cantidad de referenciasMetros Cubicos  Respetar Sus Existencias De Sis0020Deciciones De Almacenes O Subcontratarlos<br />Recepción<br />Entrada de mercancías Y Verificación tal Y Como Se Solicita Actualizando Los Registro s De Inventario<br />Almacén<br />SE encarga De Guardar y conservar Con Los Mínimos Riegos De Personas Productos Y Compañía Optimizando El Espacio Físico<br />Racking Utilizar De Manera Eficaz El EspacioPor Zonas Despacha La recogida Permanencia Y Envió Agrupado En Lugares De Fácil AccesoAleatorio  Se Agrupan De Acurdo Al Espacio Y No A Las CaracterísticasDe Temporada O Promocio0nales  Áreas De Fácil RecogidaCuarentena De Alto Riesgo Los Que Requieren Condiciones Especiales En El AlmacenamientoDe Temperaturas Controladas  Su Refrigeraciones Adecuadas Y Sin Embargo La Seguridad De Los empleados<br />Cross Docking También Utilizado Otra  Como Movimiento de Una Ubicación A Otra Sin Necesidad de ser ubicado con sus característicasCross Dockingpermite transitar materiales con diferentes destinos o consolidar mercancías provenientes de diferentes orígenes.<br />Movimiento<br />Es EL Traslado De Los Materiales / Productos De Una Zona A Otra De Un mismo Almacén<br />Volúmenes De Las MercancíasCantidad de manipulaciones Especiales Y Expediciones Requeridas Coste De El Equipo Frente A La fidelidad Volumen Del AlmacénVida De Las Mercancías Distancia De Los Movimientos <br />Mecancias Variadas Por Ejemplo<br />Firts In – Out (FIFO)Last In – First Out (LIFO)First expired  - First out (FEFO )<br />La Primera Mercancia Que Entra AL almacen Es La Modalidad Mas tilizada Para Evitar Las ObsolenciasLa Ultima Mercancia Que Entra En El Almacen ,La Primera Que Sale Para Expedicion Esta Modalidad Es Frecuentemente Utilizada En Productos Frescos<br />El De La Fecha Mas Proxima De Vencer  Es EL Primero En En Salir<br />Información<br />Identificación Y Trazabilidad De MercancíasIdentificación De UbicacionesInformación Para La Gestión<br />Importancia De Las Mercancías Almacenadas Identificadas Por Un Único Artículo Para La UbicacionesLa Principales Vías De Codificación Etiquetas electrónicas y Código DE Barras<br />Son La Diferentes Zonas Perfectamente Identificables y Conocidas Por EL Personal Habilitado A Entrar A El Almacén Estantería  Cada De Sus Estanterías Tiene Su Identificación Respectiva Por Pasillo Deben Tener Números Consecutivos Cada Uno De Ellos Debe Llevar Sus Dígitos Correspondientes Contienen Datos Configuración Dl Almacén Datos A Medios Disponibles DATOS Técnicos De La Mercancía Almacenados Informes De Actividad Para  Dirección Evaluación de Indicadores Procedimientos de Trabajos Perfiles Y Requisitos De Trabajo Registro De Actividades Diarias <br />
Mapa Conceptual Almacenes 1 y 2
Mapa Conceptual Almacenes 1 y 2
Mapa Conceptual Almacenes 1 y 2
Mapa Conceptual Almacenes 1 y 2
Mapa Conceptual Almacenes 1 y 2
Mapa Conceptual Almacenes 1 y 2
Mapa Conceptual Almacenes 1 y 2
Mapa Conceptual Almacenes 1 y 2

Mapa Conceptual Almacenes 1 y 2

  • 1.
    RecepciónMovimientoAlmacénTal Manera ComoGestiónDe AlmacenesSe Basa Mas Que Todo en la organización logísticaManual De AlmacenesSe Hablara Acerca De Los Aspectos Y Parámetros Que Se Basan En La Gestión de almacenes Incluyendo Todas Las Áreas Fundamentales Tales Como Estrategia procesos organización personas y culturas y Sistema De Información<br />Información Datos generales <br />Para un ámbito adecuado del área de almacenes viene de la recepción física en el proceso el trasporte o consumo guardando cada paso<br />Mapa De Procesos Logísticos<br />Gestión De ExistenciaProceso de gestión de pedidos y distribución<br />Funciones y responsabilidades<br />Fundamentos Y Principios De La Gestión D AlmacenesPlanificaciónServicio al clienteGestión de pedidos Y DistribuciónGestión De AlmacenesGestión de existenciaAprovisionamientosDe Almacenados pasan a ser pedidos ya se ve finalizada <br />Reducir a cero El consumo del elemento material y del si consumo. El fundamento no acota el origen y destino de el elemento almacenado Por eso es aplicable a necesidades de los clientes externos como internos entre procesos o áreas<br />Importancia y Objetivos De La Gestión De Almacenes<br />(2.1)Reducción de Tareas Administrativas Agilizar Del Desarrollo Del Resto De Procesos Logístico Optimización de la gestión del nivel de inversión del circunstante Mejorar la calidad de el producto Optimización de cortes Reducción de Tiempos de Procesos Novel de satisfacción Del Cliente Rapidez De Entregas Fiabilidad Reducción De costos Maximización De Volumen disponible Minimización de las operaciones de manipulación Y Trasporte Objetivos de un sistema de alamacenamientoCentro De Distribución<br />Proceso de gestión de almacenes<br />Planificación Y OrganizaciónTamaño De Los AlmacenesUbicación De AlmacenesResponsabilidad de la gestión de almacenesDiseño De La Red De Distribución Y AlmacenamientoModelos De Organización Física De Los AlmacenesDiseño Y Lay –out De Los Almacenes Se Dividen EnCarácter TácticoCarácter EstratégicoEn EL (2.1)1) Actividades bajo responsabilidades De Gestión De Almacenes En EL Proceso de planificación Y Organización De La Función De El Largo Proceso2) Los Subprocesos Actividades Y Objetivos de almacén Recepción de materiales y movimiento en el almacén<br />Describir El Modelo Al Aplicar Nivel Operativo Dos Tipo Almacén Organizad Asignada Una ubicación Especifica Almacén Cautico No Existe Una Organización Especifica Se Debe Conseguir Un Flujo De Materiales Más Eficientes Y Efectivos Dentro De Los Almacenes Seguridad Control Autorrealización Control De Inventario Sanitarios manipulación De Productos Desde Dos Puntos De Vista Una Visión General Del Mercado Geográficamente A Una Área Amplia Visión Local Zona Acotadas A La Vista General Cambio De Demanda Utilizando Instalaciones Modalidades De Trasporte Y EstrategiasUn Almacén Debe Ser Dimensionado En Función e Productos A Almacenar En Tamaño Características Propias Y Cantidad de referenciasMetros Cubicos Respetar Sus Existencias De Sis0020Deciciones De Almacenes O Subcontratarlos<br />Recepción<br />Entrada de mercancías Y Verificación tal Y Como Se Solicita Actualizando Los Registro s De Inventario<br />Almacén<br />SE encarga De Guardar y conservar Con Los Mínimos Riegos De Personas Productos Y Compañía Optimizando El Espacio Físico<br />Racking Utilizar De Manera Eficaz El EspacioPor Zonas Despacha La recogida Permanencia Y Envió Agrupado En Lugares De Fácil AccesoAleatorio Se Agrupan De Acurdo Al Espacio Y No A Las CaracterísticasDe Temporada O Promocio0nales Áreas De Fácil RecogidaCuarentena De Alto Riesgo Los Que Requieren Condiciones Especiales En El AlmacenamientoDe Temperaturas Controladas Su Refrigeraciones Adecuadas Y Sin Embargo La Seguridad De Los empleados<br />Cross Docking También Utilizado Otra Como Movimiento de Una Ubicación A Otra Sin Necesidad de ser ubicado con sus característicasCross Dockingpermite transitar materiales con diferentes destinos o consolidar mercancías provenientes de diferentes orígenes.<br />Movimiento<br />Es EL Traslado De Los Materiales / Productos De Una Zona A Otra De Un mismo Almacén<br />Volúmenes De Las MercancíasCantidad de manipulaciones Especiales Y Expediciones Requeridas Coste De El Equipo Frente A La fidelidad Volumen Del AlmacénVida De Las Mercancías Distancia De Los Movimientos <br />Mecancias Variadas Por Ejemplo<br />Firts In – Out (FIFO)Last In – First Out (LIFO)First expired - First out (FEFO )<br />La Primera Mercancia Que Entra AL almacen Es La Modalidad Mas tilizada Para Evitar Las ObsolenciasLa Ultima Mercancia Que Entra En El Almacen ,La Primera Que Sale Para Expedicion Esta Modalidad Es Frecuentemente Utilizada En Productos Frescos<br />El De La Fecha Mas Proxima De Vencer Es EL Primero En En Salir<br />Información<br />Identificación Y Trazabilidad De MercancíasIdentificación De UbicacionesInformación Para La Gestión<br />Importancia De Las Mercancías Almacenadas Identificadas Por Un Único Artículo Para La UbicacionesLa Principales Vías De Codificación Etiquetas electrónicas y Código DE Barras<br />Son La Diferentes Zonas Perfectamente Identificables y Conocidas Por EL Personal Habilitado A Entrar A El Almacén Estantería Cada De Sus Estanterías Tiene Su Identificación Respectiva Por Pasillo Deben Tener Números Consecutivos Cada Uno De Ellos Debe Llevar Sus Dígitos Correspondientes Contienen Datos Configuración Dl Almacén Datos A Medios Disponibles DATOS Técnicos De La Mercancía Almacenados Informes De Actividad Para Dirección Evaluación de Indicadores Procedimientos de Trabajos Perfiles Y Requisitos De Trabajo Registro De Actividades Diarias <br />