PROYECTO EDUCATIVO INSTITUCIONAL


                                  QUE ES



                Instrumento de planificación estratégica que
                sirve para lograr la formación integral de los
                estudiantes



                           Con ayuda de


Orientación                Conducción                            Definición




                                De la vida
                              institucional
Misión social de la ECCI



                     Como entidad cultural se tiene la gran
                       responsabilidad con la sociedad



                                   A traves




                                                              Capacitacion
         Formacion
                                                               profesional
          Integral




                               Para el progreso


Social                             Cultural                       Economico
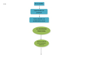
ion de     De un pueblo



          Capacitando a la
             juventud



         Como solución a la
         problemática actual




              LA UNIVERSIDAD
               TRADICIONAL




               Soporta la unión de
                8,10,12 semestres
                   academicos
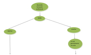
Buscando
          formación
          profesional




            tanto




                         practica
teorica




                        La cual
                        generalmente
                        no se da
Hasta el
                         ejercicio
                        profesional




     Dando a la
   investigación
      cientifica




Conocimiento de poco
 aporte concreto a la
       nacion
DIFERENCIA ENTRE EDUCACION E
                        INSTRUCCION




    Educacion                                  Instruccion



       es                                          es


-   Orientar                                   Transmisión de
-   Dirigir                                    conocimientos
-   Encausar
-   Acrisolar
OBJETIVOS DE LA EDUCACION




                        Se basan en tres objetivos fundamentales




                                         cultural                    economico
      social


                                         Es incluir                Se conduce hacia
Invita a convertirse



  - Un elemento                            valores
    positivo
  - Sujeto de valores
  - Un servidor de
    bien
Que desarrolen   Éxito economico
                      habilidades y
Lo cual no implica
                       destrezas




  Regalar sus
  servicios
  profesionales
TECNOLOGIA Y HUMANISMO PARA EL TERCER
                               MILENIO



                            ES LA ASPIRACION
                             INSTITUCIONAL



                       PARA LOGRAR LA UNION ENTRE




                                                        TECNOLOGICO
  HUMANO



                                                          - TRADICION
- PRODUCCION                                              - INNOVACION
- APROPIACIO                                              - INVESTIGACI
  N                                                         ON
- ADAPTACION
- ASIMILACION
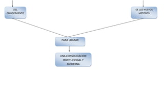
DEL                            DE LOS NUEVOS
CONOCIMIENTO                         METODOS




               PARA LOGRAR




               UNA CONSOLIDACION
                 INSTITUCIONAL Y
                    MODERNA
CONSOLIDACION DE LA
 INSTITUCIONALIDAD



LA ECCI SE COMPROMETE



MANTENER Y ASEGURAR LAS
     NORMAS ISO



INDICADORES DEL CONSEJO
NACIONAL DE ACREDITACION



  SISTEMA DE CIENCIA Y
      TECNOLOGIA
- DEFINIR
  COMPETENCIAS
- FUNCIONES
- MARCOS DE
  ACTUACION
PRINCIPIO INSTITUCIONAL




                                  SE DIVIDE EN



                           RESPONSABILIDAD SOCIAL
                                                           FORMACION PROFESIONAL
       FORMACION
        INTEGRAL
                                LA ASUME DESDE LA
                                     RELACION                  ES CAPACITACION DE
                                                                    TECNICOS
PROCESO CONSCIENTE

                           CON DIVERSOS GRUPOS DE
       PROMUEVE EL                 INTERES                     PROFESIONALES
       DESARROLLO


DIMENSIONES EDUCABLES       -    ESTUDIANTES
 CON EL FIN DE LOGRAR       -    DOCENTES
                            -    PERSONAL ADMINISTRATIVO
                            -    DIRECTIVOS
CIED                        -    EGRESADOS                  PARA EJERCER SU DISCIPLINA
                            -    PROVEEDORES
                            -    SOCIEDAD
MEJORAR LA CALIDAD DE VIDA
- SABER SER     APORTANDO AL
- SABER
                MEJORAMIENTO
  CONOCER
- SABER
  HACER                                -   PERSONA
- SABER                                -   SOCIEDAD
              Y DESARROLLO HUMANO
  CONVIVIR
                    CONSTANTE
-

Mapa conceptual catedra

  • 1.
    PROYECTO EDUCATIVO INSTITUCIONAL QUE ES Instrumento de planificación estratégica que sirve para lograr la formación integral de los estudiantes Con ayuda de Orientación Conducción Definición De la vida institucional
  • 2.
    Misión social dela ECCI Como entidad cultural se tiene la gran responsabilidad con la sociedad A traves Capacitacion Formacion profesional Integral Para el progreso Social Cultural Economico
  • 3.
    ion de De un pueblo Capacitando a la juventud Como solución a la problemática actual LA UNIVERSIDAD TRADICIONAL Soporta la unión de 8,10,12 semestres academicos
  • 4.
    Buscando formación profesional tanto practica teorica La cual generalmente no se da
  • 5.
    Hasta el ejercicio profesional Dando a la investigación cientifica Conocimiento de poco aporte concreto a la nacion
  • 6.
    DIFERENCIA ENTRE EDUCACIONE INSTRUCCION Educacion Instruccion es es - Orientar Transmisión de - Dirigir conocimientos - Encausar - Acrisolar
  • 7.
    OBJETIVOS DE LAEDUCACION Se basan en tres objetivos fundamentales cultural economico social Es incluir Se conduce hacia Invita a convertirse - Un elemento valores positivo - Sujeto de valores - Un servidor de bien
  • 8.
    Que desarrolen Éxito economico habilidades y Lo cual no implica destrezas Regalar sus servicios profesionales
  • 9.
    TECNOLOGIA Y HUMANISMOPARA EL TERCER MILENIO ES LA ASPIRACION INSTITUCIONAL PARA LOGRAR LA UNION ENTRE TECNOLOGICO HUMANO - TRADICION - PRODUCCION - INNOVACION - APROPIACIO - INVESTIGACI N ON - ADAPTACION - ASIMILACION
  • 10.
    DEL DE LOS NUEVOS CONOCIMIENTO METODOS PARA LOGRAR UNA CONSOLIDACION INSTITUCIONAL Y MODERNA
  • 11.
    CONSOLIDACION DE LA INSTITUCIONALIDAD LA ECCI SE COMPROMETE MANTENER Y ASEGURAR LAS NORMAS ISO INDICADORES DEL CONSEJO NACIONAL DE ACREDITACION SISTEMA DE CIENCIA Y TECNOLOGIA
  • 12.
    - DEFINIR COMPETENCIAS - FUNCIONES - MARCOS DE ACTUACION
  • 13.
    PRINCIPIO INSTITUCIONAL SE DIVIDE EN RESPONSABILIDAD SOCIAL FORMACION PROFESIONAL FORMACION INTEGRAL LA ASUME DESDE LA RELACION ES CAPACITACION DE TECNICOS PROCESO CONSCIENTE CON DIVERSOS GRUPOS DE PROMUEVE EL INTERES PROFESIONALES DESARROLLO DIMENSIONES EDUCABLES - ESTUDIANTES CON EL FIN DE LOGRAR - DOCENTES - PERSONAL ADMINISTRATIVO - DIRECTIVOS CIED - EGRESADOS PARA EJERCER SU DISCIPLINA - PROVEEDORES - SOCIEDAD
  • 14.
    MEJORAR LA CALIDADDE VIDA - SABER SER APORTANDO AL - SABER MEJORAMIENTO CONOCER - SABER HACER - PERSONA - SABER - SOCIEDAD Y DESARROLLO HUMANO CONVIVIR CONSTANTE -