2
MICROTÉCNICA DE AGLUTINACIÓN EN GEL
FUNDAMENTOS Y TÉCNICAS BÁSICAS
T.H. Jorge GOLFFED
Asesoría Técnica: Presentación:
T.H. Martín GULARTE Dr. Andrew MILLER
T.H. Mariana LÓPEZ Dra. Lourdes Viano
T.H. DanielleWIKMAN
3
PRÓLOGO
La microtécnica de aglutinación en gel representó un avance cuántico en
cuanto a la inmunohematología. En una época en la cual las enfermedades
transmisibles dominaban el interés de quienes trabajaban en Medicina
Transfusional, ésta técnica vino a centrar nuevamente la atención en la
inmunohematología: centro focal de la transfusión de sangre.
La rapidez, facilidad de empleo y sensibilidad de la microtécnica de
aglutinación en gel permiten resolver las complejas situaciones planteadas
en pacientes que presentan aloinmunización antieritrocitaria y requieren
soporte transfusional o cursan un embarazo.
No obstante, la microtécnica en gel requiere aplicar cuidadosamente los
procedimientos recomendados a los efectos de obtener resultados
confiables y reproducibles.
El autor proporciona rica información de la microtécnica en gel, recogida
de su práctica de largos años utilizando la misma y aporta la valiosa
experiencia de numerosos autores y especialistas tanto nacionales como
internacionales.
El lector encontrará en ésta publicación un material de lectura muy
interesante para el aprendizaje y para usar como referencia obligada en la
práctica diaria.
Felicitamos a Jorge Golffed por el esfuerzo desplegado y su preocupación
por compartir con los demás colegas del medio los “secretos” del arte de
una actividad tan fascinante como lo es la inmunohematología.
Dr. Andrew MILLER
Jefe del Laboratorio de Inmunohematología
Servicio Nacional de Sangre
Administración de Servicios de Salud del Estado
Montevideo - Uruguay
4
“En memoria de mi querido viejo:
José Golffed”.
(12.12.1928 - 14.03.1998)
5
PREFACIO
El presente trabajo es un material de divulgación científica de la
microtécnica de aglutinación en gel de DiaMed (MTS: Micro Typing
System) realizado sin fines de lucro para el autor.
Se trata de una técnica revolucionaria para el trabajo diario en los Servicios
de Inmunohematología y Bancos de Sangre.
Sencillez, comodidad, rapidez y exactitud son algunos de los tantos
atributos que merece este método de trabajo.
Casualmente el próximo año, Saiden S.A. (importador para nuestro país)
cumple 20 años de representación de DiaMed ID en Uruguay.
Este material lleva dormido algunos años en mi escritorio. Escribir es
apasionante, pero consume algo muy valioso: el tiempo.
Tiempo que se le quita a la familia, y aún consciente de ese “delito”, seguí
adelante con este proyecto.
El Laboratorio de Inmunohematología del Servicio Nacional de Sangre
realiza más de 3000 estudios por microtécnica de aglutinación en gel por
año, habiendo comenzado a trabajar en ella en el año 1995, lo cual lo
convierte sin lugar a duda en el Centro Nacional de Referencia.
Nada de este material que llega a la colectividad técnica de Hemoterapia
sería posible sin el apoyo que me brindaron la Dirección del Servicio
Nacional de Sangre en la persona de la Dra. Lourdes Viano, el Jefe del
Laboratorio de Inmunohematología, Dr. Andrew Miller; la tolerancia y
paciencia de tres notables técnicos como los son T.H. Martín Gularte,
Mariana López y Danielle Wikman quienes no escatimaron de su valioso
tiempo y conocimientos para conmigo.
Mi reconocimiento al Sr. Gustavo Buela (por Saiden S.A.) por su apoyo en
este proyecto y al Sr. Ricardo Mendillo (representante de DiaMed ID
6
Argentina por permitirme nombrar la marca del producto y autorizarme a
reproducir fotografías de insumos y aplicación de las técnicas.
No por último y menos importante, deseo agradecer de corazón a mi
esposa, por haberme acompañado en este emprendimiento literario.
Fue en el año 1992 cuando escribí el “Manual de Técnicas Básicas en
Hemoterapia” el cual comprenderá el lector, trataba de técnicas
convencionales en el material de esa época, vigentes aún.
En ese año nacía mi primera hija, Natalie a quien le dediqué el libro y
quien hoy con 22 años de edad es quien ha compaginado, editado y
traducido del inglés al español buena parte del material que se presenta en
este trabajo.
Lo más sorprendente para mí fueron los “tropiezos” de pasar de una
máquina de escribir a un ordenador personal, pero con ayuda de Lucía (mi
segunda hija de 10 años) y sus conocimientos de computación, todo fue
mucho más ameno y sencillo.
A ambas “cómplices”: gracias por su constante apoyo.
A todos ellos y a ustedes, gracias por el tiempo dispensado.
T.H. Jorge GOLFFED
Montevideo – Julio 2014
7
“Un libro abierto es un cerebro que habla; cerrado, un amigo que espera;
olvidado, un alma que perdona; destruido, un corazón que llora”.
Proverbio hindú.
8
MICROTÉCNICA DE AGLUTINACIÓN EN
GEL.
FUNDAMENTOS Y TÉCNICAS BÁSICAS.
INTRODUCCIÓN.
El método tradicional de evidenciar la interacción entre anticuerpos de grupos
sanguíneos y sus respectivos antígenos en los hematíes es la reacción de
aglutinación, sea esta en medio salino, macromolecular, de baja fuerza iónica,
a diferentes temperaturas con hematíes tratados o no por enzimas proteolíticas
y por pruebas con el suero antiglobulina humana.
Durante décadas y hasta nuestros días, estos ensayos se realizaron en tubos de
vidrio o de material plástico descartable.
El punto cúlmine de aquellas pruebas radica en la lectura e interpretación de
las mismas. Más aún, en caso de pruebas débiles la interpretación es de
apreciación subjetiva aún en manos de profesionales expertos.
La lectura de una prueba que para un técnico era calificada como “débil”,
para otros era interpretada como “negativa”.
Ahora bien: ¿qué ocurre a la hora de dificultades en la interpretación?
Fue así que en la década de los ´80, el Dr. Yves Lapierre desarrolla y patenta
el método de hemaglutinación en gel, el cual fue comercializado por la
empresa Diamed-Suiza a partir del año 1988.
DiaMed Suiza fue fundada en 1977 por un pequeño grupo de expertos en
diagnóstico de laboratorio para el desarrollo y fabricación de sistemas de
prueba destinada a proporcionar a los laboratorios la facilidad de uso,
seguridad y fiabilidad.
En el año 2007 Bio-Rad Laboratories, una empresa multinacional vinculada a
la investigación biológica fundada en 1952, adquiere el paquete accionario de
DiaMed Holding AG.
En el Uruguay DiaMed hizo su arribo en el año 1995 a través de su
representante Saiden S.A.
9
El Sistema DiaMed de Micro Tipificación en Gel revolucionó el trabajo en
los laboratorios de inmunohematología de los grupos sanguíneos.
Ha sido desarrollado tanto para la determinación de grupo sanguíneo,
investigación, identificación, titulación de anticuerpos irregulares y pruebas
de compatibilidad sanguínea pretransfusionales en un nuevo formato cuya
lectura no admite dudas de interpretación y más aún permite nuevas lecturas
hasta 48 horas después de la ejecución de la prueba.
El catálogo ID-System de Bio-Rad reúne 65 variedades de tarjetas de gel con
una gama que abarca la determinación de grupos sanguíneos ABO y Rh D
para donantes, pacientes y recién nacidos, prueba inversa, fenotipo Rh, Kell,
antígenos simples, test de coombs directo, investigación e identificación de
anticuerpos irregulares, pruebas de compatibilidad y estudios en medio
enzimático entre otras aplicaciones.
10
PRINCIPIO DEL MÉTODO.
La prueba se basa en la exclusión en base al tamaño de los elementos
reactantes que tiene lugar en el seno de una matriz inmunológicamente inerte.
El ID MICROTYPING SYSTEM DE DIAMED incorpora dentro de la
columna de gel el reactivo conteniendo: un anticuerpo específico, NaCl o
suero antiglobulina humana.
Los hematíes sensibilizados reaccionan con el antisuero específico durante la
centrifugación dejando los líquidos reactantes (incluyendo cualquier
globulina no fijada) en la cámara de reacción.
Solamente los hematíes ingresan en la matriz de gel.
Los hematíes no sensibilizados, en la fase de centrifugación de la prueba,
forman un “punto” o “botón” en la base del microtubo en tanto que aquellos
que hayan sido aglutinados se distribuirán a lo largo de la columna de gel.
Según sea la intensidad de la reacción, los hematíes podrán ocupar la parte
superior de la columna de gel o dispersarse a lo largo de la misma.
A continuación se presenta una microfotografía de reacciones de aglutinación
de hematíes en gel de Sephadex (cortesía de DiaMed-ID).
11
FORMA DE LOS MICROTUBOS.
Los microtubos están incorporados en una pieza integral de 70 milímetros de
largo por 53 milímetros de alto, denominada “tarjeta” (ID-Card).
La extremidad superior de los mismos es ancha (4 milímetros de diámetro) de
manera tal de permitir en él la incubación de los reactantes.
Al extremo superior se lo conoce también como “CÁMARA DE
REACCION”.
La parte intermedia o “COLUMNA”, es larga y estrecha, lo cual permite en la
fase de centrifugación un contacto prolongado de los hematíes con el gel.
12
El fondo del microtubo tiene aspecto “CÓNICO”. Cuando los hematíes
atraviesan la columna de gel durante la fase de centrifugación forman un
punto en el fondo del mismo según sea el gradiente de aglutinación.
ASPECTO DE LA TARJETA
COMPOSICIÓN DEL GEL.
El gel utilizado es el SEPADEX G ultra fino y se presenta en tres
modalidades básicas:
GGGGGGG GEL NEUTRO.
GEL ESPECÍFICO.
GEL ANTIGLOBULINA HUMANA.
13
COMPOSICION DEL GEL
NEUTRO ESPECÍFICO
Sin antisuero específico. Mezcla de gel y antisuero
Contiene NaCl. específico.
GEL ANTIGLOBULINA HUMANA
Mezcla de gel y suero antiglobulina humana.
14
VOLÚMENES A DISPENSAR
ID-PIPETOR FP-4
Se trata de volúmenes de suspensiones de hematíes y plasma (o suero) muy
pequeños dispensados por pipetas que descargan volúmenes prefijados.
50 µl de suspensión de hematíes y 25 µl de suero o plasma.
En las tradicionales pruebas en tubo, el volumen de suero o plasma a utilizar
es de 2 gotas dispensadas por pipeta Pasteur (lo que equivale a 100 µl), en
tanto que para esta microtécnica se necesitan solamente 25 µl.
En el sistema ID es importante la máxima precisión en el pipeteo.
Se respetará rigurosamente el orden para dispensar los reactantes: en primer
lugar sosteniendo la pipeta en un ángulo de 45° y con el puntero apuntando a
la pared lateral del microtubo, se verterán 50µl de la suspensión de hematíes
(previamente preparada en el diluyente que corresponda) y en segundo lugar,
manteniendo la pipeta en posición vertical y próximo a la boca del microtubo,
se verterán 25 µl del suero o plasma en estudio.
15
CONDICIONES DE INCUBACIÓN.
Aquí se aprecia el incubador
seco de tarjetas, en el cual las ubicamos cuando la temperatura requerida de la
reacción sea de 37° Celsius.
El tiempo de incubación es de 15 minutos.
CONDICIONES DE CENTRIFUGACIÓN.
La centrifugación debe ser constante a 85g durante 10 minutos, siendo éste un
paso crítico en la técnica.
16
Una vez finalizada la misma, la lectura macroscópica permite distinguir todo
el rango de aglutinaciones: desde los resultados negativos (-) hasta toda la
variedad de resultados positivos que se expresan en forma de cruces según su
intensidad en: 1+,2+,3+,4+ y dp (doble población).
Un exceso o un defecto en la fuerza g aplicada arrojará resultados falso
negativo o falso positivo respectivamente.
Dado que la fuerza “g” se expresa en “rpm” (revoluciones por minuto) y que
disponemos de centrífugas con cabezales para 6,12 y 24 tarjetas, las “rpm”
varían para cada equipo, a saber:
EQUIPO CABEZAL RPM
ID-CENTRIFUGE 6 S 6 TARJETAS 1175
ID-CENTRIFUGE 12 II 12 TARJETAS 1030
ID-CENTRIFUGE 24 S 24 TARJETAS 910
VENTAJAS DE LA MICROTECNICA ID-Card
Se trata de una técnica estandarizada en sus procedimientos lo cual conduce a
reacciones e interpretación de los resultados en forma OBJETIVA.
La prueba de Coombs, sin necesidad de realizar los lavados (que si requiere si
se hiciera en la clásica prueba en “tubo”) disminuye las posibilidades de
errores técnicos y aumenta la sensibilidad de la prueba.
¿Por qué no se lavan los eritrocitos, previo a la fase de Coombs?
La técnica de gel tiene la capacidad de separar los hematíes del fluido que lo
rodea.
Durante la centrifugación de la tarjeta, los hematíes son removidos fuera de la
suspensión por acción de la fuerza centrífuga e ingresan al gel, en tanto que
las inmunoglobulinas no conjugadas permanecen sobre el gel.
En forma simultánea se pueden procesar gran cantidad de muestras y por
tratarse de una microtécnica se utilizan pequeños volúmenes de reactantes.
La lectura de las pruebas se realiza en forma MACROSCÓPICA y también
pueden ser leídas por lectores automáticos.
17
Cada tarjeta de gel tiene en su reverso un código de barras para su
identificación.
Si bien la macrolectura es posible, un lector automático y con un software
especial, permite visualizar en pantalla los resultados y también transcribirlos
a una impresora con lo cual acotamos los errores administrativos.
Banjo ID- Reader
Este equipo permite leer e interpretar las reacciones de las tarjetas ID-Cards
proyectando imágenes claras de los resultados de las pruebas en el monitor.
A su vez los resultados pueden ser validados, almacenados, imprimirse y
enviarse a la computadora.
18
PATRONES DE LECTURA
REACCIÓN 4+
Las células rojas aglutinadas forman una banda sólida en la parte superior del
gel.
REACCIÓN 3+
Las células rojas aglutinadas comienzan a dispersarse por la columna de gel y
se concentran en el tercio superior de la columna de gel.
REACCIÓN 2+
Las células rojas aglutinadas comienzan a dispersarse por la columna de gel y
se las observa ocupando toda su longitud.
REACCIÓN 1+
Las células rojas aglutinadas se dispersan por el gel y se concentran en el
tercio inferior del microtubo.
19
REACCIÓN NEGATIVA
Todas las células rojas atraviesan el gel y forman un botón celular bien
definido en la base del microtubo.
DOBLE POBLACIÓN.
La reacción de doble población también conocida como campo mixto se
caracteriza por una banda de células rojas aglutinadas en la parte superior de
la columna de gel en tanto que las células no aglutinadas se depositan en el
fondo del microtubo. Un ejemplo de doble población se observa en detalle en
la tarjeta de la página 22.
A continuación presentamos una fotografía tomada a una tarjeta, capturando
algunos de los diferentes patrones de lectura arriba detallados.
En la tarjeta apreciamos de izquierda a derecha las siguientes lecturas:
Microtubo #1: reacción 4+ Microtubo #2: reacción 3+.
Microtubo #3: reacción 2+ Microtubo #4: reacción 1+.
20
Microtubo #5: reacción negativa Microtubo #6: reacción negativa.
OTRAS CONSIDERACIONES.
Coágulos, fibrina, detritus y otros artefactos pueden atrapar hematíes en la
parte superior del gel, induciendo a lecturas e interpretaciones erróneas.
Por tal motivo se solicita que las muestras a analizar sean extraídas mediante
una correcta técnica (exenta de hemólisis) en tubos con EDTA (de
preferencia).
El EDTA es una solución de sales sódicas y potásicas que se comportan como
poderosos anticoagulantes ya que inhiben la participación del ión Ca++ en la
cascada de la coagulación de la sangre.
También se lo conoce como “secuestreno” dado que actúa secuestrando al ión
Ca++.
¿PLASMA O SUERO? :
IMPORTANCIA DEL COMPLEMENTO.
Si bien las instrucciones de trabajo impartidas en los insertos de las diferentes
“ID-Cards” dan por indistinto el uso de suero o plasma, sabido es que el
Complemento es necesario para la reacción de algunos anticuerpos poco
frecuentes.
El Complemento se conserva en cantidades suficientes cuando la muestra de
suero es mantenida a 4°C durante dos semanas, pero en pacientes, la
conservación es variable y debe considerarse siempre inferior.
Por lo general se recomienda un tiempo que no exceda las 72 horas de
extraída la muestra (habiendo separado hematíes del suero por centrifugación)
y si el estudio se realizare más allá de ese tiempo, la muestra de suero debe
congelarse en alícuotas a -30°C durante un plazo no superior a los tres meses.
Se debe utilizar suero en lugar de plasma por el hecho de que se requieren
iones Ca++ y Mg++ para que intervengan como catalizadores de la cascada
de activación del Complemento.
La lisis inmunológica de los hematíes es signo de la presencia de
aloanticuerpos, por lo tanto el suero a analizar ha de estar libre de
hemoglobina.
En caso de que la presencia de hemoglobina libre en el suero en estudio sea
inevitable, se debe comparar el color sobrenadante de la prueba con el color
presente en el suero problema separado inicialmente de los hematíes.
21
Se desaconseja la congelación y descongelación de sueros, dado que durante
esa práctica, se destruyen proteínas e inmunoglobulinas.
Por tal motivo, se sugiere conservar los sueros en estudio en forma de
alícuotas congeladas.
DILUYENTES.
Diluyente 1:
“ID-Diluent 1” es una solución de bromelina modificada, con actividad
enzimática estabilizada por un prolongado período.
Se la utiliza para preparar suspensiones de hematíes destinadas a la
determinación de grupos sanguíneos en tarjetas de gel con reactivo de origen
humano y como aditivo para pruebas enzimáticas con hematíes no tratados
para detección de anticuerpos y pruebas de compatibilidad.
Las enzimas proteolíticas modifican los antígenos eritrocitarios con lo que
aumentan la reactividad de algunos sistemas de grupo sanguíneo (en especial
los del sistema Rh), aunque suprimen otros como los antígenos de los
sistemas MNSs, Duffy y Xg.
Las enzimas más utilizadas en la serología de grupos sanguíneos son la
papaína y la bromelina.
22
La papaína suele emplearse para el tratamiento enzimático de los hematíes
antes de su uso, en tanto que la bromelina se utiliza además como reactivo
aditivo.
Diluyente 2: Liss modificada para suspensiones de hematíes.
La solución de baja fuerza iónica (Liss) aumenta la tasa de asociación de
anticuerpos, con lo que potencia las reacciones antígeno – anticuerpo.
“ID-Diluent 2” es una solución modificada de baja fuerza iónica destinada a
preparar suspensiones de hematíes al 5% para determinación de grupos
sanguíneos en tarjetas de gel con reactivo de origen monoclonal así como
suspensiones de hematíes al 0,8% para pruebas de compatibilidad, pruebas de
la antiglobulina humana, y hematíes de prueba preparados en el laboratorio.
23
“El elefante muerto deja sus colmillos; el tigre su piel, y el hombre, su
nombre”.
Anónimo.
24
REACCIÓN SEROLÓGICA DE
AGLUTINACIÓN
La interacción antígeno eritrocitario y anticuerpo puede ser detectada por
distintas técnicas serológicas.
Las técnicas utilizadas con mayor frecuencia en los laboratorios de
inmunohematología tienen como resultante la hemólisis o aglutinación de los
hematíes.
La hemólisis se produce si se activa la secuencia completa del complemento
después que interactúan antígeno y anticuerpo.
Muchos anticuerpos de grupo sanguíneo activan el sistema de complemento,
pero la secuencia suele interrumpirse a nivel del componente C3 y por ello la
lisis in vitro no siempre se produce.
La aglutinación de los hematíes es el indicador de la reacción antígeno –
anticuerpo más comúnmente usada en los Servicios de Hemoterapia.
La aglutinación es una reacción serológica que se produce en dos etapas:
Primera etapa: SENSIBILIZACIÓN
Es el proceso mediante el cual el anticuerpo y su correspondiente antígeno se
unen en la superficie del hematíe.
En ésta fase influyen varios factores:
a) Temperatura óptima de reacción para cada anticuerpo.
25
Las reacciones antígeno - anticuerpo son exotérmicas, por tanto a
temperaturas más bajas la velocidad de reacción disminuye y existe
menor fijación de anticuerpo.
La temperatura también puede afectar la accesibilidad del antígeno
situado en la superficie de la membrana del hematíe, dado que
dependiendo de la misma, se producen cambios morfológicos en el
antígeno.
A temperaturas bajas en el orden de los 4°C, quedan expuestos más
lugares antigénicos permitiendo un aumento de la fijación de
anticuerpos de tipo IgM al hematíe.
Sin embargo la mayoría de estos anticuerpos no tienen significación
clínica.
Con objeto de evitar la interferencia de estos anticuerpos, las pruebas
de compatibilidad pre-transfusionales se realizan a 37°C permitiendo
evidenciar los anticuerpos clínicamente significativos.
Para cada reacción de grupo sanguíneo existen márgenes óptimos de
temperatura.
Básicamente se clasifica a los anticuerpos de grupo sanguíneo en dos
categorías: los que reaccionan en “frío” en rango de 4 a 25°C, en su
mayoría de tipo IgM y los que reaccionan en “caliente” en
temperaturas que oscilan los 30 a 37°C, mayoritariamente de tipo IgG.
La mayoría de los anticuerpos de grupo sanguíneo reaccionan en
rangos térmicos restringidos.
No obstante hoy se admite que la temperatura de la reacción óptima
entre antígeno y anticuerpo, se vincula más con la naturaleza química
del antígeno, que con la clase de anticuerpo.
Los antígenos de tipo carbohidrato suelen relacionarse con anticuerpos
“reactivos en frío” (ej: antígenos A,B,Lewis y P) y los proteicos con
anticuerpos “reactivos en caliente” (ej: antígenos Rh,M,N).
26
Efecto de la temperatura en la morfología del antígeno.
b) pH
Las modificaciones de pH pueden afectar las uniones electrostáticas.
Se desconoce el pH óptimo de la mayoría de los anticuerpos de grupo
sanguíneo, pero se presume que se aproxima al rango fisiológico.
Ciertos anticuerpos como ser los anti M, reaccionan mejor a pH por
debajo de 7.
27
A un pH inferior al punto isoeléctrico, el anticuerpo tiene carga
positiva.
Esto facilita la unión con los hematíes (que tienen carga superficial
negativa), por tanto el pH óptimo para la fase de sensibilización estaría
entre 6,5 y 7.
Un marcado descenso en el pH, incrementa la disociación de los
complejos antígeno – anticuerpo.
La solución salina fisiológica tiene un pH que oscila entre 5 y 6.
La solución salina amortiguada (PBS o Solución Salina Buffer Fosfato
por su sigla en inglés) asegura óptimas condiciones de trabajo para los
estudios serológicos.
c) Concentración de antígeno y anticuerpo
Exceso de anticuerpos Zona de equivalencia Exceso de antígenos
Fenómeno Fenómeno
“PROZONA” “POSTZONA”
Para cada reacción antígeno – anticuerpo existe una proporción óptima
de antígeno a anticuerpo: “zona de equivalencia”.
Cuando estas condicionantes se dan, resultan reacciones completas y
claramente visibles.
28
Es más probable que se produzca la sensibilización cuando el
anticuerpo se presente en una concentración elevada. Esto puede
lograrse aumentando la proporción de suero en relación a la de
hematíes.
A tener en cuenta:
En la mayoría de los estudios eritrocitarios, el exceso de antígenos
reduce el número de moléculas de anticuerpo unidos a cada glóbulo
rojo, limitando su capacidad de aglutinación.
Por lo tanto, en la mayoría de los procedimientos de rutina es preferible
contar con anticuerpos en exceso.
Si los anticuerpos a investigar y/o a identificar son débilmente
reactivos, el aumento de la concentración de los mismos puede
acrecentar la sensibilidad de la prueba.
Muy rara vez el exceso de anticuerpos puede inhibir la aglutinación y
provocar un fenómeno de Prozona.
No obstante el aumento de la concentración de anticuerpos incrementa
la sensibilidad de las pruebas de aglutinación.
En el Laboratorio de Inmunohematología del Servicio Nacional de
Sangre y con el fin de enriquecer y acrecentar la sensibilidad de las
pruebas de investigación e identificación de anticuerpos irregulares en
medio liss/coombs a temperatura ambiente (22°C exclusivamente), se
considera apropiado duplicar la cantidad de suero a analizar: 50µl en
lugar de los habituales 25µl.
Para las mismas técnicas de investigación e identificación de
anticuerpos irregulares ensayadas en medio liss/coombs a 37°C, el
aumento de la concentración de anticuerpos, no ha mostrado
incrementar la sensibilidad de la prueba.
Si la proporción de antígeno excede en demasía a la de anticuerpos,
también podría obtenerse una reacción negativa, fenómeno conocido
como “postzona”.
d) Potencial iónico del medio
Los eritrocitos tienen carga negativa en su superficie y dado que las
cargas iguales se rechazan, éste fenómeno logra mantener separados los
hematíes entre sí.
Cuando los hematíes se hayan suspendidos en solución salina
fisiológica los iones Na+ y Cl- forman una doble capa eléctrica
alrededor de cada célula.
29
Los iones Na+ (con carga positiva) de la solución salina fisiológica son
atraídos por la carga negativa de los hematíes y forman la capa interna
y los iones Cl- (con carga negativa) forman la capa externa.
El potencial eléctrico que se desarrolla entre la carga negativa de los
hematíes y las capas iónicas es lo que se conoce con el nombre de
potencial Z.
Este debe ser superado para que se produzca la aglutinación.
Cuando los hematíes están suspendidos en una solución de baja fuerza
iónica, la nube de cationes (iones con carga positiva) que rodea a los
hematíes es menos densa que si éstos estuvieran suspendidos en
solución salina fisiológica. Esa concentración disminuida de cationes
alrededor de los hematíes permite a las moléculas de anticuerpo tener
más fácil acceso a los sitios antigénicos de la membrana eritrocitaria,
aumentando así la tasa de sensibilización.
e) Tiempo de incubación
El intervalo necesario para alcanzar el equilibrio depende del
anticuerpo de grupo sanguíneo del que se trate.
Las variables significativas incluyen requerimientos térmicos, clase de
inmunoglobulina e interacciones específicas entre la configuración
antigénica y el sitio “Fab” de los anticuerpos.
En los sistemas salinos que utilizan suero antiglobulínico para
demostrar la fijación del anticuerpo, la incubación en tubo a 37°C
durante 30 – 60 minutos permite detectar la mayoría de los anticuerpos
clínicamente significativos.
Cuando se usa solución salina de baja fuerza iónica (Liss) el tiempo de
incubación a 37°C se reduce a 10 minutos.
Prolongar el tiempo de incubación podría deteriorar la sensibilidad de
la prueba.
30
Segunda etapa: AGLUTINACIÓN
Esta etapa es el resultado de “puentes” entre los hematíes adyacentes
formando un complejo fácilmente apreciable.
Una vez que los anticuerpos se han unido a los antígenos de la superficie
eritrocitaria, las células sensibilizadas conforman una red y este hecho
permite visualizar la reacción.
Hematíes aglutinados.
(Prueba realizada en lámina).
31
Cuando la reacción antígeno – anticuerpo es mediada por anticuerpos de tipo
IgM, las dos etapas (sensibilización y aglutinación) se superponen y se
observa fácilmente la aglutinación resultante.
Los anticuerpos de tipo Ig M son moléculas grandes (pentámeros de
inmunoglobulinas) de elevado peso molecular y de gran carga neta, lo que les
posibilita cubrir la distancia adyacente entre un hematíe y otro, estableciendo
puentes de unión entre ellos.
Cuando la reacción de aglutinación es mediada por anticuerpos de tipo IgG,
se produce solo la primera fase (sensibilización), es decir la unión del
anticuerpo con su correspondiente antígeno.
La molécula de IgG es un monómero de inmunoglobulina, de poco peso
molecular y de poca carga neta, incapaz de cubrir la distancia entre dos
hematíes y por ende de provocar la aglutinación.
En ésta fase influyen varios factores:
a) Potencial iónico del medio y potencial Z.
Cuando los hematíes se encuentran en suspensión en una solución
electrolítica conteniendo iones libres (aniones – y cationes +), su carga
negativa de membrana atraerá a los cationes de la suspensión, formándose
una envoltura o nube de cargas positivas alrededor de aquellos,
convirtiéndolos en partículas cargadas de electricidad del mismo signo que
experimentan fuerzas de repulsión entre ellas. A esa fuerza de repulsión se la
denomina POTENCIAL Z.
El potencial Z puede ser alterado por variación de la carga electrostática de
los hematíes y por la variación en la concentración de cationes libres en el
medio de la suspensión hemática.
Reduciendo la densidad de la nube de cationes, los anticuerpos pueden
acercarse más fácilmente a la superficie de los hematíes favoreciendo la
sensibilización y posterior aglutinación.
Para eliminar la repulsión y potenciar la aglutinación se usan varias
estrategias como ser la reducción de la carga negativa de los hematíes por el
uso de enzimas proteolíticas, introducción de macromoléculas como la
albúmina y polietilenglicol y el uso de soluciones de baja fuerza iónica
(LISS).
32
Tratamiento enzimático de los hematíes.
Los anticuerpos de grupo sanguíneo de molécula pequeña tipo IgG,
pueden aglutinar los hematíes si estos se tratan con soluciones tamponadas
de enzimas proteolíticas.
El mecanismo de acción de las enzimas puede interpretarse como una
disminución de la repulsión electrostática entre los hematíes.
Las enzimas proteolíticas actúan mediante la digestión superficial de la
membrana de los hematíes con separación del ácido siálico disminuyendo
el número de cargas electrostáticas negativas de aquella y en consecuencia
disminuye el potencial Z lo cual redunda en un mayor acercamiento entre
los hematíes.
En otras palabras: al reducir la fuerza de repulsión entre los hematíes, se
facilita su aglutinación en medio salino mediada por anticuerpos de tipo
IgG.
Las enzimas proteolíticas más utilizadas en inmunohematología son la
bromelina (extraída del tronco del ananá), la ficina (extraída de la higuera,
de aplicación limitada por ser tóxica, aunque es la enzima que produce
mayor disminución del potencial Z), la papaína (extraída de la fruta de la
papaya) y la tripsina (extraída del páncreas de origen animal).
Aunque todas ellas potencian la aglutinación mediada por algunos
anticuerpos, desnaturalizan ciertos antígenos eritrocitarios, en especial los
M, N, S, s, Fy a, Fy b y Xg.
33
CUADRO COMPARATIVO DE
ENZIMAS PROTEOLÍTICAS
SISTEMAS EXPRESIÓN ANTIGÉNICA
Rhesus Expresión aumentada por el uso de enzimas.
Lewis Expresión aumentada en particular por la Tripsina y
Ficina.
Kidd Expresión aumentada en particular por la Tripsina y
Papaína.
Kell Expresión no aumentada por el uso de enzimas.
Duffy Sus antígenos son destruídos por el uso de enzimas.
MNSs Expresión anulada en los antígenos M,N,S y muy
debilitada en el antígeno s.
Xg a Expresión anulada por el uso de la Papaína.
Otra consideración a tener en cuenta y muy importante es que las
enzimas proteolíticas potencian la reacción de las autoaglutininas frías
normales presentes en los sueros y por ello es que las reacciones en las
cuales las utilizamos no deben ser nunca a temperaturas inferiores a 37°C.
Otro dato importante es que la presencia de un autoanticuerpo puede
producir una aglutinación espontánea en los hematíes tratados con
enzimas.
Existen otros métodos que facilitan el acercamiento entre los hematíes en
suspensión, como ser el agregado de moléculas grandes bipolares como ser
la albúmina bovina.
Si bien fue un método muy utilizado durante décadas, en la actualidad ha
quedado en desuso. Su efectividad radica en dispersar algunas de las cargas
positivas situadas alrededor de los hematíes y por ende logra una reducción
del potencial Z.
El polietilenglicol (PEG) es un polímero lineal hidrosoluble que se usa
como aditivo para incrementar la reacción antígeno – anticuerpo.
La molécula de PEG excluye moléculas de agua del medio y logra mayor
captación de anticuerpos.
34
La solución de baja fuerza iónica (LISS: Low Ionic Strength Solution)
aumenta notablemente la velocidad de sensibilización de los hematíes y sus
respectivos anticuerpos.
En comparación con la solución salina normal (0,17 M) la solución LISS
tiene una molaridad de 0,03 M.
b) Temperatura.
La mayoría de las pruebas que se basan en reacciones entre antígenos y
anticuerpos eritrocitarios se efectúan a a 37°C mayoritariamente, a
temperatura ambiente y ocasionalmente a 4°C.
c) Densidad del antígeno.
Cuanto mayor es el número de antígenos en la superficie del hematíe,
mayor será el grado de sensibilización y se aumentan las posibilidades que
al anticuerpo pueda establecer “puentes” entre aquellos.
La fijación de moléculas de anticuerpos disminuye el potencial Z y
aumenta la aglutinación.
d) Agrupación y movilidad de los antígenos.
La situación próxima de los antígenos en la membrana del hematíe
facilita la aglutinación ya que supone mayor número de probabilidades
para la fijación del anticuerpo en el lugar antigénico determinado.
Algunos antígenos del sistema Rh solamente están agrupados luego
del tratamiento enzimático en tanto que otros antígenos pueden ser
35
arrastrados a través de la membrana por la acción de anticuerpos
pasando así a formar agrupaciones.
e) Características del anticuerpo.
La capacidad de un anticuerpo para aglutinar hematíes depende de la
clase de inmunoglobulina a la que pertenezca.
Así, la molécula de IgM tiene un mayor tamaño que la de IgG siendo
más efectiva para producir aglutinación.
De todos modos se puede modificar químicamente la molécula de IgG
mediante la reducción permanente de los puentes disulfuro que unen las
dos cadenas “H” (pesadas), permitiendo su “elongación” para que
cubra la distancia entre dos hematíes adyacentes sin necesidad de
agregar suero anti-IgG a la prueba.
36
PRUEBA ANTIGLOBULÍNICA HUMANA
El principio de esta prueba fue descrito por Moreschi en 1908 pero fue
en el año 1945 cuando Coombs, Mourant y Race la aplicaron para
detectar la fijación de anticuerpos que no provocan el fenómeno de
aglutinación.
Esta prueba emplea anticuerpos contra globulinas humanas y se
denomina “Prueba Antiglobulina Humana”.
Todas las moléculas de anticuerpo son globulinas.
En inmunohematología, las pruebas antiglobulínicas producen
aglutinación visible de los hematíes sensibilizados.
La prueba antiglobulínica directa (PAD) se usa para demostrar la
sensibilización eritrocitaria “in vivo” mediada por anticuerpos o
fracciones del complemento, en particular IgG y C3d unidos en la
superficie de los hematíes.
Esta prueba se aplica para:
 Diagnóstico de la Enfermedad Hemolítica del Recién Nacido.
 Investigación da Anemia Hemolítica Autoinmune.
 Investigación de hematíes sensibilizados por medicamentos.
 Investigación de reacciones transfusionales.
37
Test Antiglobulina Humana Directo practicado en ID-Card
La prueba antiglobulínica indirecta (PAI) pone de manifiesto las
reacciones “in vitro” entre los hematíes y los anticuerpos libres
presentes en el suero, que sensibilizan, pero no aglutinan.
38
Esta prueba se aplica, entre otros, para:
 Investigación e identificación de anticuerpos empleando antígenos
conocidos.
 Test de compatibilidad transfusional.
 Control de aloinmunización durante el período de embarazo.
 Fenotipar hematíes en ciertos sistemas antigénicos.
Test Antiglobulina Humana practicado en ID-Card Liss/Coombs
39
REACTIVOS ANTIGLOBULÍNICOS HUMANOS.
Anti-IgG, C3d; Poliespecífico.
Contiene anti-IgG y anti C3d. Puede incluir otros anticuerpos anti-
complemento y anti-inmunoglobulina).
Anti-IgG.
Contiene anti-IgG sin actividad anti-complemento (no necesariamente
específico para cadenas gamma).
Anti-IgG, cadenas pesadas.
Sólo contiene anticuerpos reactivos contra las cadenas gamma
humanas.
Anti-C3b.
Sólo contiene anticuerpos anti-C3b sin actividad anti-
inmunoglobulínica.
NOTA: el anticuerpo que se produce en respuesta a la inmunización
generalmente se dirige contra el determinante antigénico que se
encuentra en la sub-unidad C3c; algunos profesionales lo denominan
“anti-C3c” pero en el rótulo del envase se debe designar como anti-
C3b.
Anti-C3d.
Sólo contiene anticuerpos anti-C3d sin actividad-inmunoglobulínica.
Anti-C4b.
Sólo contiene anticuerpos anti-C4b sin actividad anti-
inmunoglobulínica.
Anti-C4d.
Sólo contiene anticuerpos anti-C4d sin actividad anti-
inmunoglobulínica.
Existen antisueros específicos para otras inmunoglobulinas (IgA, IgM)
y subclases (IgG1, IgG3).
40
MECANISMO DE SENSIBILIZACIÓN DE
ERITROCITOS CON COMPLEMENTO.
a) Activación del Complemento por anticuerpos de grupo sanguíneo.
Ciertos anticuerpos de grupo sanguíneo tienen la capacidad de fijar el
Complemento a la membrana eritrocitaria.
Algunos los hacen eficientemente y se manifiestan por causar la lisis de
los eritrocitos normales que presentan los antígenos respectivos.
Claro ejemplo lo constituyen los anticuerpos anti-A, Anti-B mientras
que anticuerpos de otras especificidades pueden sensibilizar eritrocitos
sin causar hemólisis, caso de anticuerpos anti-Lewis, anti-Kidd, anti-
Duffy, anti-S, anti-s,anti-I, anti-i y anti-P1.
Se desconoce el motivo por el cual algunos anticuerpos son capaces de
fijar abundante C3 a la membrana eritrocitaria, lo cual se manifiesta en
en una Prueba Antiglobulina Directa fuertemente positiva sin llegar a la
etapa de hemólisis.
Algunos de estos anticuerpos son de tipo IgM y además de lograr
aglutinación, sensibilizan con C3 (algunos anti-A, anti-B, anti-I, anti-
Lewis).
Otros anticuerpos menos frecuentes de tipo IgM, no logran la
aglutinación en condiciones normales, pero sensibilizan los hematíes de
modo tal que son detectables con la Prueba Antiglobulina Humana
Directa (algunos anti-Lewis, anti-Kell, anti-Duffy y anti-Kidd).
Otros anticuerpos son de tipo IgG y sensibilizan hematíes con
fracciones del Complemento de modo tal que si se usa antiglobulina
monoespecífica anti IgG se obtiene un resultado débil, pero si se usa un
reactivo conteniendo anti C3 se obtendrá un resultado fuerte (algunos
anti-Kell, anti-Kidd y anti Duffy).
b) Activación del Complemento por Complejos Inmunes.
En algunas circunstancias los complejos inmunes pueden adherirse
inespecíficamente a los eritrocitos mientras que en otras circunstancias
se encuentran en solución en el plasma. Un ejemplo de ello lo
constituyen la acción de ciertos medicamentos, de manera tal que se
forman complejos “medicamento-anti-medicamento” que se adhieren a
la membrana del hematíe en forma inespecífica, activan el
Complemento y fijan las fracciones a la misma.
41
Mecanismo de adsorción. La droga se fija a las proteínas de la
membrana eritrocitaria. Si el paciente desarrolla anticuerpos antidroga
potentes, éstos reaccionan con el fármaco fijado. En consecuencia la
prueba de Coombs Directa con reactivos anti-IgG es positiva. En
general el complemento no se activa y la lisis es sobre todo
extravascular. La droga prototípica es la penicilina.
42
Mecanismo de acción del reactivo antiglobulina humana.
En suma: la adición de medios macromoleculares, enzimas
proteolíticas, solución de baja fuerza iónica, suero antiglobulina
humana y centrifugación constituyen estrategias para detectar la
sensibilización de los hematíes por anticuerpos de tipo IgG, que
generalmente no producen aglutinación.
43
“Un experto es una persona que ha cometido todos los errores que se
pueden cometer en un determinado campo”.
Niels Bohr.
Físico danés
1885 - 1962
44
Pruebas en ID-Card Liss/Coombs
Para un resultado óptimo, las determinaciones deben realizarse con
muestras que cumplan la normativa local del laboratorio en cuanto a
criterios de aceptabilidad de las mismas.
Deben ser extraídas mediante una correcta venopunción en
anticoagulante EDTA.
Cuando sea necesario emplear el suero de la misma, se sugiere
centrifugar la muestra durante 10 minutos a 1500g para evitar la
presencia de residuos de fibrina que podrían interferir con el patrón de
reacción.
Preparación de la muestra de sangre:
Deje que el diluyente 2 alcance la temperatura ambiente antes de
utilizarlo.
Para preparar: * Autocontrol
* Test de Coombs Directo (PAD)
* Prueba de Compatibilidad Transfusional
Prepare una suspensión de los hematíes a utilizar, al 0.8% en ID-
Diluent 2 de la siguiente manera:
ID-Diluyente 2 1.0 ml
+
Hematíes concentrados 10µl
o
Sangre total / Segmento de la tubuladura (*) 20µl
45
(*) En caso de utilizar sangre tomada del segmento de tubuladura se
aconseja realizar un lavado con solución salina fisiológica previo a su
suspensión en el diluyente 2.
Antes de utilizar una ID-Card, verifique su fecha de caducidad e
inspecciónela en busca de signos de desecación, burbujas en el gel, y
sellado defectuoso.
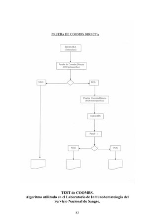
I) PRUEBA DE ANTIGLOBULINA DIRECTA.
1. Marque el/los microtubo(s) a utilizar de la tarjeta con el
nombre del/ los paciente/s o número de muestra a analizar.
2. Retire la lámina de sellado sólo de los microtubos que vaya a
utilizar manteniendo la ID-Card en posición vertical.
3. Pipetee 50µl de la suspensión de hematíes en el/los microtubos
correspondiente/s.
4. Centrifugue la tarjeta ID-Card durante 10 minutos en la ID-
Centrifuge.
5. Lea y registre los resultados.
Una reacción negativa indica la ausencia de anticuerpos IgG o
componente del complemento C3d detectable en los hematíes.
Una reacción positiva (sea cual fuere el patrón de aglutinación)
indica que los hematíes analizados se encuentran sensibilizados
(por anticuerpos IgG, C3d o ambos).
46
A continuación se muestra un ejemplo:
II) PRUEBA DE COMPATIBILIDAD TRANSFUSIONAL.
1. Identifique los microtubos correspondientes en la tarjeta ID-
Card “LISS/Coombs” con el nombre o número del receptor y de
la muestra a compatibilizar.
2. Retire la lámina de sellado sólo de aquellos microtubos que
vaya a utilizar, manteniendo la ID-Card en posición vertical.
3. Pipetee 50 µl de la suspensión de hematíes en el o los
microtubos correspondientes.
4. Para el AUTOCONTROL, pipetee 50 µl de la propia
suspensión de hematíes del paciente en el microtubo
correspondiente y claramente identificado.
5. Agregue 25 µl del plasma del paciente a cada microtubo.
6. Incube la tarjeta ID-Card Liss/Coombs por espacio de 15
minutos en el ID-Incubator.
7. Centrifugue la tarjeta durante 10 minutos en la ID-
Centrifugue.
8. Lea y registre los resultados.
47
Ejemplo:
Las pruebas de compatibilidad en los microtubos 1,2,3,7 y 11 son positivas.
Los números detallados en la parte inferior de la tarjeta indican la intensidad
acuerdo a los patrones de reacción (ver páginas 9 y 10).
Las pruebas de compatibilidad en los microtubos 4,5,6,8,9 y 10 son negativas
al igual que el autocontrol.
Una reacción negativa, indica compatibilidad entre la sangre seleccionada
para transfundir y el receptor de la misma.
Una reacción positiva indica la incompatibilidad debido a la presencia de un
anticuerpo (o más) en el receptor, dirigidos contra antígenos presentes en los
hematíes del dador.
Deben ampliarse los estudios para identificar la especificidad del o los
anticuerpos involucrados.
48
III) INVESTIGACIÓN DE ANTICUERPOS IRREGULARES
(SCREENING o TAMIZAJE)
El Reglamento Técnico de Medicina Transfusional (Decreto del Poder
Ejecutivo N° 385/000 del 26 de diciembre del año 2000, con entrada en
vigencia el 9 de enero del año 2001) ordena que el suero de todos los
donantes, pacientes y embarazadas sea estudiado para descartar la presencia
de aloanticuerpos aglutinantes, hemolizantes o sensibilizantes de la
membrana eritrocitaria.
Detallaremos en éste apartado el escrutinio de anticuerpos irregulares en
medio liss/coombs y a continuación en medio enzimático.
ESCRUTINIO DE ANTICUERPOS IRREGULARES EN TARJETA LISS-COOMBS
Emplee para esta prueba eritrocitos “ID-DiaCell” I-II ó I-II-III, ampliamente
fenotipados por el fabricante.
Los requerimientos de configuración antigénica de los eritrocitos de prueba
son rigurosos: de modo tal de asegurar la detección de todos los anticuerpos
clínicamente significativos.
49
Para los sistemas Rh, MNSs, Duffy y Kidd la dotación antigénica debe estar
presente en forma homocigota. También han de estar presentes los antígenos
Lewis y el raro antígeno Kpa.
Deje que los hematíes de prueba y las muestras a analizar alcancen la
temperatura ambiente antes de usarlos.
1. Marque los microtubos correspondientes de la tarjeta ID-Card
Liss/Coombs con el nombre o número de la muestra a analizar (sea de
un receptor o de un donante).
2. Retirar la lámina de sellado sólo de los microtubos que se vayan a
utilizar manteniendo la ID-tarjeta en posición vertical.
3. Pipetee 50µl de cada reactivo de hematíes (vial I y II ó I-II y III) en el
microtubo correspondiente.
4. Si va a incluirse un AUTOCONTROL, pipetee 50µl de la propia
suspensión de hematíes de la muestra en el correspondiente microtubo.
5. Añada 25µl del plasma o suero del receptor o donante (según
corresponda) a cada microtubo.
6. Incube la tarjeta ID-Card durante 15 minutos a 37°C en el ID-
Incubator.
50
7. Centrifugue la tarjeta ID-Card durante 10 minutos en la ID-
Centrifugue.
8. Lea y registre los resultados.
Una reacción negativa indica la ausencia de anticuerpos irregulares
detectables en el suero o plasma del paciente o donante estudiado.
Una reacción positiva indica la presencia de anticuerpo (s) irregular (es).
Las reacciones obtenidas deben “trasladarse” a la tabla de antígenos.
Compruebe que el número de lote de los hematíes reactivo I-II o I-II-III
corresponde con el número de lote indicado en la tabla de antígenos.
51
52
Según sea el patrón de reacciones y la configuración de antígenos, puede
llegarse a dilucidar el o los anticuerpos involucrados.
Un autocontrol negativo y una reacción positiva a uno o más tipos de
hematíes, sugieren la presencia de un anticuerpo específico, en tanto que un
autocontrol positivo y reacciones positivas a todos los hematíes puedan
vincularse a reacciones no específicas.
Si existe una reacción positiva a todos los hematíes que conforman el panel,
un autocontrol positivo, pero uno o más hematíes que muestren una reacción
positiva más intensa que el autocontrol, deben cumplirse pruebas adicionales
en la muestra para estudiar la posibilidad de un aloanticuerpo subyacente.
IV) IDENTIFICACIÓN DE ANTICUERPOS IRREGULARES.
Emplee los hematíes reactivo listos para usar ID-DiaPanel.
Deje que los viales y las muestras alcancen la temperatura ambiente
antes de usarlos.
1. Marque dos tarjetas ID-Cards “Liss/Coombs” con el nombre o número
del paciente o donantes en quien queremos identificar el anticuerpo
irregular.
2. Numere del 1 al 6 la primera tarjeta y del 7 al 11 y AC (autocontrol) en
la segunda tarjeta.
3. Retirar la lámina de sellado solo de los microtubos que se vayan a
utilizar manteniendo la ID-Card en posición vertical.
53
4. Transfiera de cada vial numerado del 1 al 11, una gota (50µl) a cada
microtubo igualmente numerado.
5. En el último microtubo (número 12) destinado a autocontrol (AC),
pipetee 50µl de la propia suspensión de hematíes.
6. Agregue a todos los microtubos 25µl del plasma o suero del paciente o
donante en estudio.
7. Incube ambas tarjetas durante 15 minutos a 37°C en el ID-Incubator.
8. Centrifugue ambas tarjetas durante 10 minutos en la ID-Centrifuge.
9. Lea y registre los resultados en la tabla de antígenos.
EFECTO de DOSIS
Al momento de leer y registrar los resultados en la tabla de antígenos,
resulta frecuente de observar que ciertos antígenos de los sistemas Rh-
Hr, MNSs, Kidd, Kell y Duffy entre otros, se expresan serológicamente
con mayor intensidad si el individuo es homocigoto para el gen que
codifica el antígeno. Vale decir que heredó de sus dos progenitores los
genes que codifican el mismo antígeno.
Por el contrario, quienes son heterocigotos para un determinado
antígeno, presentan una intensidad de aglutinación menor.
Esto se debe a que el número de sitios antigénicos del individuo
homocigoto es casi el doble que el que presenta un sujeto heterocigoto.
El “efecto de dosis” contribuye a la determinación de la especificidad
de los aloanticuerpos.
Ejemplo de efecto de dosis
54
55
Según el patrón de las reacciones y la configuración de los antígenos,
el tipo de anticuerpo presente puede identificarse en la mayoría de los
casos, tenga presente que la reacción del microtubo de autocontrol debe
dar resultado negativo.
Una reacción positiva con todos los hematíes “ID-DiaPanel” y un
autocontrol negativo, puede deberse a reacciones no específicas o bien
indicar la presencia de un aloanticuerpo dirigido contra un antígeno de
alta incidencia.
Una reacción positiva con todos los hematíes ID-DiaPanel” y un
autocontrol positivo, puede deberse a reacciones no específicas.
Compare el patrón de reacción entre el autocontrol y el resto de los
microtubos.
Si estos últimos arrojan reacciones más intensas que el autocontrol,
puede que estemos frente a un aloanticuerpo subyacente, por lo que se
requerirán estudios adicionales.
No resulta infrecuente que coexistan auto y aloanticuerpos.
Recuerde que los anticuerpos frente a antígenos de los sistemas MNSs y
Duffy no se detectan en medio enzimático ya que al tratarse de antígenos de
naturaleza proteica; son destruidos por aquellas.
Nos puede ayudar para la identificación del anticuerpo, conocer el fenotipo de
los hematíes del paciente, ya que los antígenos correspondientes a los
aloanticuerpos detectados en el suero deben estar ausentes en los mismos.
En el caso de autoanticuerpos o estudio de un eluído, por el contrario el
antígeno debe estar presente.
Cuando se ha identificado un aloanticuerpo, debe procederse a la
determinación en los eritrocitos del paciente del antígeno específico para
comprobar su ausencia.
Tener en cuenta que si el paciente ha sido transfundido recientemente, el
estudio de su fenotipo puede darnos resultados erróneos.
Por último y a modo de orientación, cuando se detecta un anticuerpo de
especificidad anti-D en mujeres en edad reproductiva, asegurarse de que no se
trate de un anticuerpo “pasivo” resultante de la profilaxis con
inmunoglobulina anti Rh D.
56
Pruebas en ID-Card NaCl
Enzime Test and Cold Agglutinins
Esta tarjeta es apta para la detección de anticuerpos reactivos en técnica salina
y enzimática, a saber:
 pruebas séricas inversas
 detección de anticuerpos irregulares
 identificación de anticuerpos irregulares
 pruebas de compatibilidad en medio salino y/o enzimático.
Introducción:
Las técnicas salinas se emplean para detectar anticuerpos que reaccionan
fundamentalmente a 4°C o a 18 – 25°C (temperatura ambiente), tales como
anti M, anti N, anti P1, anti Le a y anti Le b.
También se la utiliza para definir la anemia hemolítica por anticuerpos fríos.
Las técnicas enzimáticas son de utilidad cuando se busca una mayor
sensibilidad en la detección de anticuerpos.
Las enzimas potencian las reacciones de determinados anticuerpos en
particular en los sistemas Rh, Kell y Kidd pero destruyen algunos antígenos
como ser el M ,N ,S, Fy a y Fy b, por tanto nunca debe emplearse una técnica
enzimática como único método.
57
No se considera necesario incluir la prueba salina a temperatura ambiente en
las pruebas de rutina de detección de anticuerpos, pero la prueba salina a 4°C
puede emplearse para detectar aglutininas frías.
Preparación de la muestra de sangre
Deje que el diluyente 2 alcance la temperatura ambiente antes de utilizarlo.
Para: Autocontrol y pruebas de compatibilidad en medio salino y enzimático,
proceda a preparar una suspensión de hematíes al 08% en ID-Diluent 2 de la
siguiente manera:
ID-Diluent 2 1.0ml
+
Hematíes concentrados 10µl
o
Sangre total / Segmento de tubuladura (*) 20µl
(*) En caso de utilizar sangre tomada del segmento de tubuladura se aconseja
realizar un lavado con solución salina fisiológica previo a su suspensión en
diluyente 2.
La suspensión preparada puede utilizarse inmediatamente.
Antes de utilizar una ID-Card, verifique su fecha de caducidad e
inspecciónela en busca de signos de desecación, burbujas en el gel, y sellado
defectuoso.
Antes de su uso, deje que los reactivos de eritrocitos de prueba ID, los
diluyentes ID, y las muestras de suero o plasma alcancen la temperatura
ambiente (salvo para aglutininas frías).
58
A continuación describiremos el procedimiento de las pruebas.
Prueba de compatibilidad en medio enzimático
(Papaína o Bromelina)
1. Marque los microtubos correspondientes de la tarjeta ID-Card “NaCl,
enzime test and cold agglutinins” con el nombre o número de paciente
y quite el papel aluminio de todos los microtubos que vaya a utilizar.
2. Pipetee 50µl de la suspensión de eritrocitos del donante en los
microtubos correspondientes.
3. Si se va a incluir un autocontrol, pipetee 50µl de la propia suspensión
de eritrocitos del paciente en el correspondiente microtubo.
4. Añada 25µl del plasma o suero del paciente a cada microtubo.
5. Añada 25µl de ID-Diluent 1 (Solución de Bromelina modificada) o lo
que es igual de ID-Papain a cada microtubo.
6. Incube la tarjeta ID-Card durante 15 minutos a 37°C en el ID-
Incubator.
7. Centrifugue la tarjeta ID-Card durante 10 minutos en el ID-Centrifuge.
8. Lea y registre los resultados.
Prueba de compatibilidad en medio salino.
Proceda exactamente igual a lo descripto en al apartado anterior (prueba
de compatibilidad en medio enzimático) pero no realice el paso número 5
(no agregue la Solución de Bromelina ni el ID-Papain) e incube a
temperatura ambiente (18 – 25°C).
Posteriormente continúe con los pasos 7 y 8.
Prueba Sèrica Inversa. (“ID-DiaCell ABO”)
1. Resuspenda cuidadosamente los eritrocitos de prueba antes de su uso.
2. Marque los correspondientes microtubos de la tarjeta ID-Card “NaCl,
enzime test and cold agglutinins” con el nombre o número del paciente
o donante e indique los microtubos que contendrán los hematíes
59
reactivo A1, A2, B y O. Quite el papel aluminio de todos los
microtubos identificados.
3. Pipetee 50µl de cada tipo de eritrocitos de prueba ID-DiaCell ABO
(A1, A2, B y O) en los microtubos identificados a tales efectos.
4. Añada 50µl de plasma o suero del paciente o donante a cada
microtubo.
5. Incube la tarjeta ID-Card durante 10 minutos a temperatura ambiente,
entre 18 y 25°C.
6. Centrifugue la tarjeta ID-Card durante 10 minutos en la ID-
Centrifugue.
7. Lea y registre los resultados obtenidos.
Prueba Sérica Inversa – Interpretación.
Hematíes A1 Hematíes A2 Hematíes B Hematíes 0 Interpretación
negativo negativo + a ++++ negativo Grupo A
+ a ++++ ± a ++++ negativo negativo Grupo B
negativo negativo negativo negativo Grupo AB
+ a ++++ ± a ++++ + a ++++ negativo Grupo 0
Observación: Si la muestra no estuviese hemolizada, pero se observare
hemólisis en la parte superior del microtubo, el resultado debe interpretarse
como POSITIVO.
En caso de discrepancia entre la prueba directa ABO la prueba sérica,
inclúyase un autocontrol.
Investigación de anticuerpos irregulares.
I) Prueba enzimática con eritrocitos papaínizados (*)
(ID-DiaCell I-II-III P”)
Resuspenda cuidadosamente los eritrocitos de prueba antes de su uso.
60
1. Marque los microtubos correspondientes de la ID-Card “NaCl, enzime
test and cold agglutinins” con el nombre o número del paciente o
donante en estudio.
2. Quite el papel aluminio de todos los microtubo que vaya a utilizar.
3. Pipetee 50µl de cada tipo de eritrocitos de prueba “ID-DiaPanel I-II-III
P” papainizados en los microtubos correspondientes identificados
como I, II y III.
4. Si va a incluirse un autocontrol, pipetee 50µl de la propia suspensión
de eritrocitos del paciente en el microtubo destinado como AC (Auto
Control) y agregue 25µl de ID-Papaín (**).
5. Añada 25µl de plasma o suero del paciente o donante a cada
microtubo.
6. Incube la tarjeta ID-Card durante 15 minutos a 37°C en el ID-
Incubator.
7. Centrifugue la tarjeta ID-card durante 10 minutos en la ID-Centrifugue.
8. Lea y registre los resultados obtenidos.
(*) Si no se dispone de hematíes papaínizados, puede utilizar hematíes de
prueba ID-Cell I-II-III y agregar 25µl de solución 1 (bromelina
modificada).
(**) Si no dispone de ID-Papaín, puede utilizar 25µl de solución 1
(bromelina modificada).
II) Prueba en salino a 4°C con ID-Cell I-II-III
Antes de su uso coloque las tarjetas ID-Card “NaCl,enzime test and cold
agglutinins” en la heladera (4°C ±2) durante dos horas.
Mantenga refrigerados hasta el momento de la prueba tanto los hematíes “ID-
Cell I-II-III” como el suero o plasma a analizar.
1. Marque los microtubos correspondientes de la tarjeta con el nombre o
número del paciente y quite el papel de aluminio de todos los
microtubos que vaya a analizar.
2. Pipetee 50µl de cada tipo de eritrocitos de prueba ID-DiaPanel I-II-III
en los microtubos correspondientes identificados como I, II y III.
61
3. Si va a incluirse un autocontrol, pipetee 50µl de la propia suspensión
de eritrocitos del paciente en el correspondiente microtubo.
4. Añada 25µl de plasma o suero del paciente a cada microtubo.
5. Incube la tarjeta ID-Card durante 30 minutos en la heladera (4°C±2).
6. Centrifugue la ID-Card durante 10 minutos en la ID-Centrifugue.
7. Lea y registre los resultados obtenidos.
INVESTIGACIÓN DE ANTICUERPOS IRREGULARES (*)
*Importante: leer el comentario ampliado en el recuadro de la página 28.
Tarjeta Liss/Coombs + Enzime Test (Id-n°:50581)
Esta tarjeta combina en una sola presentación la investigación de anticuerpos
irregulares en medio liss/coombs y en medio enzimático.
62
Identificación de Anticuerpos.
I) Prueba enzimática con eritrocitos papainizados (ID-Diapanel P).
1. Marque 2 tarjetas ID-Card “NaCl, enzime test and cold agglutinins”
con el nombre o número del paciente o donante y numere los
microtubos del 1 al 11 (12 en caso de incluir autocontrol). Quite el
papel de aluminio que cubre los micritubos.
2. Pipetee 50µl de cada tipo de eritrocitos de prueba “ID-DiaPanel P”
papainizados en los microtubos correspondientes marcados del 1 al 11.
3. Si va a incluirse un autocontrol, pipetee 50µl de la suspensión de
eritrocitos del paciente en el microtubo número 12.
4. Añada 25µl del plasma o suero del paciente o donante a cada
microtubo.
5. Para el autocontrol, agregue 25µl de ID-Papain al microtubo número
12.
6. Incube las tarjetas ID-Card durante 15 minutos a 37°C en el ID-
Incubator.
7. Centrifugue las tarjetas ID-Card durante 10 minutos en la ID-
Centrfugue.
8. Lea y registre los resultados obtenidos en la cartilla de antígenos.
II) Prueba Salina a 4°C (ID-DiaPanel)
Resuspenda cuidadosamente los eritrocitos de prueba antes de su uso.
Mantenga las tarjetas ID-Card en la heladera (4°C ±2) por espacio de dos
horas.
Utilice reactivos de eritrocitos de prueba y muestras a analizar refrigerados.
1. Marque dos tarjetas “ID-Card, enzime test ando cold agglutinins” con el
nombre o número del paciente o donante y numere los microtubos del 1 al
11 (12 en caso de incluir autocontrol). Quite el papel de aluminio.
2. Pipetee 50µl de cada tipo de eritrocitos de prueba “ID-DiaPanel” en los
microtubos correspondientes marcados del 1 al 11.
3. Si va a incluirse un autocontrol, pipetee 50µl de la suspensión de eritrocitos
del paciente en el microtubo número 12.
4. Añada 25µl de plasma o suero del paciente o donante a cada microtubo.
5. Incube las tarjetas ID-Card durante 30 minutos en la heladera (4°C±2).
63
6. Centrifugue las tarjetas ID-Card durante 10 minutos en la ID-Centrifugue.
7. Lea y registre los resultados en la cartilla de antígenos.
INTERPRETACIÓN DE LOS RESULTADOS.
Principios y consideraciones generales
En la detección de anticuerpos:
 Una reacción negativa indica la ausencia de anticuerpos irregulares
detectables en el suero o plasma del paciente o donante.
 Una reacción positiva indica la presencia de anticuerpos irregulares.
Introduzca las reacciones obtenidas en la cartilla de antígenos y
verifique que el número de lote de los eritrocitos de prueba
corresponde al número de lote indicado en la tabla de antígenos.
 El patrón de reacciones y la configuración de antígenos puede
indicar el tipo de anticuerpo presente.
 Una reacción positiva a algunos eritrocitos de prueba y un
autocontrol negativo, sugieren la presencia de un anticuerpo
específico.
 Si existe una reacción positiva a todos los eritrocitos de prueba y un
autocontrol positivo, focalice su atención en los patrones de
reacción de las muestras.
Si las reacciones fuesen más intensas que el autocontrol, podría
sugerir la presencia de un aloanticuerpo subyacente.
64
En la identificación de anticuerpos:
 El patrón de reacciones y la configuración de antígenos permiten en
la mayoría de los casos identificar el tipo de anticuerpo presente (el
autocontrol debe arrojar resultado negativo).
 Una reacción positiva a TODOS los eritrocitos de prueba y un
autocontrol negativo, puede deberse a reacciones no específicas o
bien indicar la presencia de un aloanticuerpo contra un antígeno de
elevada frecuencia.
 Una reacción positiva a todos los eritrocitos de prueba y un
autocontrol positivo, se debe probablemente a un autoanticuerpo.
 El que exista una reacción positiva a todos los eritrocitos de prueba
“ID-DiaPanel” y un autocontrol positivo, pero uno o más tipos de
eritrocitos de prueba muestren reacciones más intensas que el
autocontrol, puede indicar la existencia de un aloanticuerpo
subyacente, por lo que se deberán ampliar los estudios.
 Los anticuerpos fríos potentes pueden dar lugar a reacciones
positivas, principalmente en la técnica enzimática.
 El anticuerpo anti I se especifica frecuentemente en la enfermedad
de aglutinina fría, pudiendo realizarse su confirmación con el “ID-I
Negative Cell” (células carentes del antígeno I).
En la prueba de compatibilidad:
 Una reacción positiva indica una incompatibilidad debida a la
presencia de anticuerpos irregulares en el suero o plasma del
receptor.
 Una reacción negativa indica que la técnica empleada no ha
detectado anticuerpos en el suero o plasma del receptor dirigidos
contra antígenos presentes en los eritrocitos del donante.
65
IDENTIFICACIÓN DE ANTICUERPOS IRREGULARES (*)
*Importante: leer el comentario ampliado en el recuadro de la página 28.
66
“Es más fácil juzgar el talento de una persona por sus preguntas que por sus
respuestas”.
Duque de Levis (1755 – 1830)
Escritor francés.
67
Comportamiento Serológico e Importancia
Clínica de los Anticuerpos de Grupo
Sanguíneo.
Definición de Anticuerpo Clínicamente Significativo:
En términos generales definimos como anticuerpo clínicamente significativo
a aquél cuya especificidad es pasible de causar una EHRN (Enfermedad
Hemolítica del Recién Nacido), una franca reacción hemolítica o una
inaceptable disminución de la sobrevida de los hematíes transfundidos.
A grandes rasgos, los anticuerpos reactivos a 37°C son más propensos a ser
significantes que aquellos que reaccionan exclusivamente a temperatura
ambiente.
Los anticuerpos son clasificados de acuerdo al riesgo de provocar una
hemólisis en caso de transfundir sangre incompatible o de afectar al feto en
caso de incompatibilidad materno fetal.
Se clasifican en cuatro grandes grupos según el siguiente esquema:
GRUPO I GRUPO II GRUPO III GRUPO IV
Clínicamente
Significativos
Benignos Significativos sólo
cuando son activos a
37°C
Excepcionalmente
significativos
ABO Chido-
Rodgers
Lewis Vel hemólisis)
Rh (D,C,E,c,e) Xga MN Gerbich
Kell (K,k) Bg P1 Gya
Duffy HTLA Lutheran Hy
Kidd Cost A1 Sda
Ss Knopps
McCoy
Cartwright
JMH
68
69
70
71
“En este mundo, todos necesitamos de todos”
Profesor Emérito Dr. Luis Alberto Castillo (1920 – 2008)
O.R.L. uruguayo.
72
ALOINMUNIZACIÓN
La transfusión sanguínea, drogadicción intravenosa, embarazo y el
transplante de órganos y tejidos constituyen los mecanismos pasibles de
aloinmunización.
El riesgo de sensibilización a antígenos eritrocitarios (a excepción del
antígeno D) por cada unidad de concentrado de hematíes transfundidos, oscila
entre el 1 y 2%.
Si bien no tenemos cifras estadísticas al respecto, se estima que de los
pacientes transfundidos en nuestro país, entre un 1 y 2% de los mismos se
inmunizan.
En tanto que para el caso de embarazo, la inmunización ocurre en el 1% de
los mismos.
Se entiende por “INMUNOGENICIDAD” o “ANTIGENICIDAD” el
potencial de un antígeno para estimular una respuesta inmune y desencadenar
la producción de su correspondiente anticuerpo.
Claro está que una prueba de compatibilidad negativa no impide una eventual
inmunización, como así también los eventos transfusionales y el embarazo no
acarrean la misma suerte de inmunización.
El inmunógeno más potente lo constituye el antígeno D del sistema Rhesus
seguido en orden de inmunogenicidad por los antígenos c, E, e y C y luego el
antígenos K del sistema Kell.
Cálculo de la inmunogenicidad de algunos antígenos en la práctica
transfusional.
Antígeno Probabilidad de
exposición
Potencia antigénica
K
c
E
Jk a
Fy a
Jk b
Fy b
C
0.082
0.204
0.152
0.180
0.225
0.194
0.134
0.218
0.0500
0.0253
0.0170
0.0089
0.0083
0.0010
0.0007
0.0004
73
Un elemento a tener en cuenta en la posibilidad de aloinmunización por
transfusión radica en la FRECUENCIA con que un antígeno se presenta en
la población.
Cuando un antígeno posee una incidencia de presentación baja en la
población (caso del antígeno K, frecuencia de 0.09) las posibilidades de
recibir la transfusión de una unidad que lo contenga, aumentan en forma
directa con el número de unidades transfundidas.
En tanto que ante un antígeno de alta incidencia de presentación (caso del
antígeno c, frecuencia de 0.8), las posibilidades de transfusión resultan
elevadas, incluso transfundiendo una sola unidad y aumentando ligeramente
al incrementarse el número de unidades transfundidas.
A su vez, cuando un antígeno posea una baja frecuencia de presentación, las
posibilidades de que se forme el correspondiente anticuerpo serán más bajas
en el caso de embarazo que en el de transfusión sanguínea y más aún en el
supuesto de que la mujer tenga siempre el mismo compañero; puesto que en
la transfusión se involucran distintos donantes y mayor volumen.
Utilizando la microtécnica de aglutinación en gel en tarjeta ID-Card
Liss/Coombs, en un estudio de seguimiento inmunohematológico realizado
por el Profesor Dr. Jorge Decaro, durante el período 2001 al 2005 en 14.860
gestantes que concurrieron para control de embarazo a los servicios
asistenciales del Banco de Previsión Social (BPS); encontró que 157 de ellas
(1,05%) presentaba anticuerpos anti-eritrocitarios.
De esos 157 casos, 153 presentaban aloanticuerpos y en 4 casos se hallaron
autoanticuerpos.
De los 153 casos con aloanticuerpos, el 55% fueron hallados en gestantes Rh
D positivas y el 45% en gestantes Rh D negativas.
Dentro de las Rh D negativas, el 80% presentaba un aloanticuerpo anti D.
Más del 90% de los aloanticuerpos hallados, diferentes al D, pertenecían al
sistema Rh (C,E,c,e) y Kell para los cuales y hasta el momento no existe
inmunoprofilaxis.
La única prevención consiste en disminuir el número de transfusiones de
hematíes en mujeres en edad reproductiva y en caso de realizarlas, hacer el
fenotipo Rh y Kell.
En el embarazo resulta inevitable prevenir una aloinmunización por pasaje de
eritrocitos fetales a la circulación materna (salvo en el caso del antígeno D
con la administración de la globulina hiperinmune anti Rh).
La presencia en el feto de un antígeno heredado del padre y ausente en la
madre, es capaz de provocar aloinmunización a dicho factor.
La consecuencia puede ser la enfermedad hemolítica del recién nacido.
74
La probabilidad de aloinmunización a distintos antígenos es muy variada en
comparación con el antígeno D, para el cual existe el tratamiento preventivo
de la misma por administración de globulina hiperinmune anti D capáz de
evitarla.
Otro factor a considerar es que es menor la posibilidad de inmunización en el
embarazo en comparación con la transfusión, en virtud de que el volumen de
la hemorragia transplacentaria en muchos embarazos no llega a constituir un
estímulo suficiente para producir inmunización.
La dosis mínima para producir una inmunización primaria sería de 0.01 a
0.03 ml de hematíes fetales, lo que equivale a 1 eritrocito fetal cada 100.000
maternos.
En la práctica, el volumen de sangrado de una HFM (Hemorragia Feto
Materna) es variable; siendo en el 95% de los casos menor a 15ml en
comparación con los 300 ml que contiene una unidad de concentrado de
hematíes.
Sin embargo, un tercio de los individuos de la especie humana no responden a
la estimulación antigénica (tienen “tolerancia inmunológica”) y no forman
anticuerpos.
Càlculo de la inmunogenicidad de algunos antígenos en el embarazo.
Antígeno (s) Probabilidad de
exposición
Potencia antigénica
D
CD
C
E
K
Fy a
DE
0.139
0.218
0.152
0.204
0.082
0.225
0.204
0.300
0.0210
0.0060
0.0024
0.0022
0.0008
0.0006
75
IDENTIFICACIÓN DE ANTICUERPOS
Para decidir cuáles serán los estudios a practicar al suero “problema”, a que
hematíes enfrentarlos (con o sin tratamiento enzimático) y a que temperatura
incubar las pruebas, se debe tener en cuenta los resultados obtenidos en la
etapa de investigación de aloanticuerpos.
También es fundamental recabar datos tales como:
* edad
* sexo
* raza
* transfusiones y/o trasplante de órganos recibidos
* diagnóstico clínico
* medicación que recibe
* número de embarazos
* abortos
* recién nacidos con EHRN
* administración de IgG anti Rh D
PANEL DE ANTÍGENOS ERITROCITARIOS
Un panel de antígenos eritrocitarios está conformado por un conjunto de
muestras de sangre grupo O, las cuales se encuentran ampliamente
fenotipadas y que han sido seleccionadas por el laboratorio fabricante de
modo tal que representen la mayor cantidad de antígenos.
Para la investigación de aloanticuerpos los hematíes deben contener todos los
antígenos correspondientes a los anticuerpos clínicamente significativos (ver
definición en la página 60): D, C, E, c, e, Cw, K, k, Kp a, Kp b, Js a, Js b,
Fya, Fyb, Lu a, Lu b, M, N, S, s, P1, Le a y Le b.
Los paneles comerciales para investigación de anticuerpos irregulares se
presentan en viales I y II o I, II y III conocidos comúnmente como paneles
“cortos”.
En tanto que los paneles para identificación de anticuerpos irregulares son
más extensos: paneles de 6, 9, 11, 14 y de 17 células (viales),conocidos
comúnmente como paneles “largos”.
En este caso por lo menos un vial presenta antígenos de baja frecuencia (Cw,
Kpa, Le a y Lu a) y otro vial no presenta antígenos de elevada frecuencia en
la población (e, k, Kp b, Js b, P1,s y Lu b).
También se recomienda incluir una muestra de sangre de cordón a los efectos
de asegurar la representatividad del antígeno “i”.
76
Cada panel es acompañado de una cartilla de trabajo en las que están
consignados los antígenos presentes en cada muestra o vial.
El uso de los mismos requiere experiencia y claros conocimientos del
comportamiento serológico de los diferentes anticuerpos de grupo sanguíneo.
¿Cómo interpretar los resultados de un panel eritrocitario?
Ejemplo # 1: de identificación de aloanticuerpo.
Paciente O Rh Negativo (cde/cde).
A la derecha del panel podemos observar los resultados que arrojaron los
estudios en diferentes medios y temperaturas ensayados.
Para el análisis se recomienda:
1) Buscar la primera muestra que presenta un resultado negativo en
todos los medios y temperaturas ensayados.
2) En la fila superior de la cartilla antigénica se procede a eliminar o
tachar todos los antígenos presentes en la muestra que arrojó resultados
negativos, ya que si no hay aglutinación, el anticuerpo investigado no
está reconociendo a ningún antígeno presente en esa muestra.
3) Se repite la misma búsqueda en las muestras subsiguientes y
eliminando de consideración a aquellos antígenos presentes en las
muestras que arrojaron resultados negativos.
4) Si el paciente no fue transfundido en los últimos tres meses, realizar
el mismo análisis para el fenotipo del paciente.
5) Colocar un círculo resaltando los antígenos que quedan sin tachar.
77
Para este ejemplo, se eliminan los antígenos presentes en las muestras
número 2 (antígenos c, e ,K ,k ,Fy b), número 3 (C, c, e, k y Fy a) y
número 6 (E, c, e, k, Fy b).
En nuestro ejemplo, queda sin eliminar el antígeno D y como se observará
para este caso, siempre que hay una reacción positiva (muestras 1,4 y 5) el
antígeno D está presente.
Nuestro paciente fue fenotipado en el sistema Rh resultando ser D negativo,
cde negativo y el autocontrol resultó ser negativo.
Conclusión: anticuerpo con actividad anti D.
COMENTARIOS:
1) Si existe un único anticuerpo, todas las muestras del
panel que presentan el antígeno correspondiente deben
mostrar un resultado positivo y aquellas muestras que no
lo presentan; deben mostrar un resultado negativo.
2) El paciente también debe ser negativo para dicho
antígeno.
3) En caso de coexistir más de un anticuerpo, la
especificidad de los mismos debe ser discriminada:
Una forma de discriminar las especificidades es en base a la reactividad
demostrada en los diferentes medios ensayados (salino, enzimático,
liss/coombs).
De particular interés resultan las reacciones obtenidas en medio enzimático ya
que en la mayoría de los casos, los anticuerpos del sisitema Rh-Hr son
78
exaltados por el uso enzimático mientras que los anticuerpos de los sistemas
Duffy y MNSs son inhibidos por las mismas.
Es posible recurrir a estudios con muestras de eritrocitos suplementarios que
presentan el antígeno cuyo anticuerpo se quiere confirmar y que no presentan
los demás antígenos imputados.
De esa manera se incrementa el poder discriminatorio.
Otra alternativa válida es recurrir a realizar absorciones utilizando eritrocitos
seleccionados de manera de absorber un anticuerpo para poner en evidencia el
o los anticuerpos restantes.
79
Ejemplo # 2: de identificación de aloanticuerpo.
4°- No existen más muestras que resulten ser negativas. Las muestras
número 2, 5 y 6 son positivas en todos los medios y temperaturas. El o los
anticuerpos sospechados; pueden ser el anti E y/o anti Le b.
5°- Observemos con detenimiento la composición antigénica del panel y
busquemos si todas las muestras que arrojaron resultado positivo contienen
los antígenos E y Le b.
80
Dicho en otros términos: ¿qué tienen en su composición antigénica en común,
las muestras número 2, 5 y 6?
Muestra número 2: E negativa Le b positivo.
Muestra número 5: E positiva Le b negativo.
Muestra número 6: E positiva Le b positivo.
Estos resultados nos orientan a la presencia de más de un anticuerpo.
6°- Analicemos el comportamiento serológico observado en las reacciones
que resultaron positivas (muestras número 2, 5 y 6).
a) En las pruebas en salino para anticuerpos completos (IgM), las muestras
número 2 y 6 poseen el antígeno Le b, aglutinan a 20°C y hemolizan a 37°C.
Este es un comportamiento típico del anticuerpo anti Le b.
b) En los ensayos realizados en medio liss/coombs y medio enzimático, las
muestras número 5 y 6 muestran reacciones francas características de los
anticuerpos del sistema Rh-Hr.
c) La hemólisis observada en la muestra número 2 en el ensayo enzimático, se
corresponde a la actividad del anticuerpo anti Le b.
Los anticuerpos del sistema Rh-Hr no activan el complemento y por ende no
hemolizan los eritrocitos incompatibles.
7°- Se practica el fenotipo del paciente, a saber:
D C E c e Cw K k Le a Le b M N
0 0 0 + + 0 + + 0 + +
Nuestro paciente resultó ser antígeno E negativo y antígeno Le b negativo.
8°- Se absorbe el suero problema con eritrocitos cuyo fenotipo es E positivo y
Le b negativo.
Recordemos que la técnica de absorción se utiliza para separar mezclas de
anticuerpos, dado que si se seleccionan eritrocitos que presentan
determinados antígenos pero carecen de otros y se induce la absorción, se
estaría dejando un solo anticuerpo de una única especificidad en el suero.
9°- Se enfrenta el suero absorbido al panel nuevamente, encontrándose
reactividad en medio salino a 20°C y a 37°C obteniéndose aglutinación con
las muestras número 2 y 6, que son las únicas que tienen en común al
antígeno Le b.
Conclusión: anticuerpo con actividad anti Le b.
81
Algoritmo de Investigación de Anticuerpos Irregulares utilizado por el
Laboratorio de Inmunohematología del
Servicio Nacional de Sangre.
82
Algoritmo de Identificación de Anticuerpos Irregulares utilizado por el
Laboratorio de Inmunohematología del
Servicio Nacional de Sangre.
83
TEST de COOMBS.
Algoritmo utilizado en el Laboratorio de Inmunohematología del
Servicio Nacional de Sangre.
84
FORMULARIO PARA REMITIR ESUDIO
ESPECIALIZADO AL S.N.S
85
CARACTERES DE LA MUESTRA Y CONDICIONES DE
ENVÍO DE LAS MISMAS PARA LA REALIZACIÓN DE
ESTUDIOS EN INMUNOHEMATOLOGÍA. (*)
El Laboratorio de Inmunohematología del Servicio Nacional de Sangre reitera
y amplía los caracteres de la muestra de sangre y las condiciones de envío de
las mismas para facilitar que se logre un resultado preciso en los estudios de
inmunohematología solicitados por los Servicios de Hemoterapia.
Los estudios se solicitarán en la BOLETA DE SOLICITUD correspondiente
donde se deberán consignar los datos filiatorios del paciente:
 Nombres y apellidos tal como figuran en su documento de
identidad.
 Número de cédula de identidad.
 En caso de recién nacido se deberá consignar los datos
correspondientes a la madre.
 Edad, raza y sexo.
Asimismo se deberán consignar:
 Datos clínicos completos.
 Antecedentes personales.
 Antecedentes transfusionales, pasados y recientes.
 Inmunoprofilaxis anti-D.
 En caso de embarazada: fecha de última menstruación normal y
fecha probable de parto, número y año de embarazos previos,
incidencias durante el embarazo, desenlace de cada embarazo, grupo
sanguíneo y evolución de cada producto.
 Estudios realizados y resultados obtenidos, sin perjuicio de que el
Laboratorio de Inmunohematología realice nuevamente los estudios
que se consideren necesarios.
 Antecedentes de estudios previos realizados en el Laboratorio de
Inmunohematología del Servicio Nacional de Sangre o en otro
Servicio.
 Cualquier otro dato que se considere necesario.
Si se requiere consignar más información del espacio dispuesto en el
formulario se podrá escribir al dorso del mismo.
86
La solicitud deberá ser firmada por un funcionario debidamente
autorizado a tales efectos. En caso de que la solicitud sea realizada por un
Servicio de Hemoterapia que no sea de ASSE, la solicitud deberá contener la
autorización correspondiente para abonar el costo del estudio.
La solicitud de deberá acompañar de la muestra de sangre correspondiente.
En caso de solicitud de estudios de anticuerpos irregulares, posible
aloinmunización, prueba de compatibilidad positiva, búsqueda de sangre
compatible o reacción adversa se deberá remitir una muestra de sangre venosa
en dos tubos anticoagulados con EDTA, tubos para hemograma,
conteniendo sangre hasta el enrase, generalmente 2,5 mL cada uno.
Estos se deberán remitir sin manipular, sin separar el plasma de los
componentes celulares de la muestra.
Las muestras deberán ser debidamente rotuladas: nombre y apellido,
número de cédula de identidad del paciente y fecha de extracción de la
muestra.
Se sobreentiende que la muestra pre-transfusión ha sido manipulada.
En caso de Anemia Hemolítica Autoinmune, sospecha clínica de la misma,
o Test de Coombs Directo positivo previo, la muestra a enviar deberá incluir
un tubo seco, sin anticoagulante, y los dos tubos con EDTA, la cual deberá
ser extraída, conservada y el plasma/suero separado a 37°C antes de permitir
se enfríe y traslade la misma.
Si se solicita la búsqueda de sangre compatible y/o se solicita confirmar
fenotipo de unidades de sangre compatibles para pacientes aloinmunizados
conocidos se deberán remitir las colitas o segmentos de las tubuladuras
correspondientes, selladas en ambos extremos, asegurándose que contenga
eritrocitos, debidamente identificadas con el número de donación y número
de colita visible. El Laboratorio de Inmunohematología se reserva el derecho
de actualizar estudios de pacientes aloinmunizados, en función del tiempo
transcurrido desde el estudio anterior o de los resultados obtenidos.
El traslado de las solicitudes y de las muestras de sangre se deberá realizar
en un todo de acuerdo al reglamento respectivo actualmente vigente. La
SOLICITUD se deberá colocar dentro de una bolsa de nylon. Las muestras
deberán tener un triple empaque. Entre el primer empaque y el segundo se
deberá incluir algodón en cantidad suficiente para absorber la sangre en caso
de derrame accidental. El tercer empaque deberá ser de paredes rígidas y en
su superficie se deberá consignar el destinatario y el remitente en forma
claramente visibles.
87
No se facilitarán resultados por vía telefónica. Los resultados se podrán
retirar en RECEPCIÓN en el plazo estipulado, generalmente 24 horas,
aunque en situaciones especiales el estudio podrá requerir más tiempo. En
caso de urgencia en disponer del resultado del estudio solicitado, los
Servicios se deberán comunicar con el Técnico Transfusionista del
Laboratorio de Inmunohematología para anticipar la entrega del
RESULTADO.
EN CASO DE NO CUMPLIR CON ESTOS REQUISITOS EL
LABORATORIO NO PUEDE GARANTIZAR LOS RESULTADOS
DEL ESTUDIO.
(*) El texto antes detallado corresponde a la circular redactada por el
Servicio Nacional de Sangre en fecha 3 de Mayo de 2011.
88
Modelo de Informe de Estudio
Inmunohematológico.
Nota: por razones éticas se ha suprimido el nombre del paciente y del
servicio que solicita el estudio.
89
CÁLCULO DE PROBABILIDADES
La probabilidad mide la mayor o menor posibilidad de conseguir unidades
compatibles para un receptor y toma valores entre 0 y 1 ó expresados en
porcentaje entre 0% y 100%.
El valor 0 corresponde a la imposibilidad de conseguir las unidades
compatibles, en tanto que el valor 1 corresponde al suceso seguro de hallarlas.
Para el caso clínico del modelo anteriormente descrito, el paciente estudiado
presenta un anticuerpo con actividad-anti Jka.
Consultando la tabla antigénica observamos que la frecuencia del fenotipo Jk
(a-b+) en la población caucásica es del 23%.
Recordemos que la probabilidad toma valores entre 0 y 1, por tanto haremos
el siguiente cálculo:
Probabilidad 1…...….equivale al 100% (100% de probabilidad de encontrar
sangre compatible).
Probabilidad 0,23…...equivale a x%
Donde el cálculo de “x” es = 23
Vale decir que por cada 100 unidades de sangre tomadas al azar, tendremos la
posibilidad de conseguir 23 con el fenotipo Jk (a-b+). O lo que es igual, por
cada 10 unidades testeadas, encontraremos 2,3 unidades Jk a-.
Si se requieren más unidades, el cálculo será proporcional: en éste caso en
particular se requerirá fenotipar 20 unidades con la probabilidad de encontrar
4,6compatibles.
90
Pacientes aloinmunizados a múltiples antígenos.
Para calcular la probabilidad de encontrar sangre fenotípicamente compatible
para un receptor aloinmunizado a más de un anticuerpo, se deben multiplicar
entre sí los valores de incidencia NEGATIVA del antígeno involucrado.
Ejemplo 1:
Dado el caso de un paciente aloinmunizado a los antígenos K, Jka y al S,
procederemos a consultar la tabla antigénica y ver para cada uno de ellos el
valor de la incidencia u ocurrencia negativa en la población.
En nuestro caso:
Incidencia negativa para el antígeno K: 0,91
Incidencia negativa para el antígeno Jk a: 0,23
Incidencia negativa para el antígeno S: 0,48
0,91x 0,23 x 0,48 = 0,10
0.10 es la probabilidad de hallar sangre compatible, lo que llevada a términos
de porcentaje equivale a 10%, es decir 10 unidades en 100 estudiadas o su
equivalente de 1 unidad en 10 estudiadas.
Si precisáramos 6 unidades para el ejemplo anterior, deberíamos analizar unas
60 unidades.
Llevado esto a términos de porcentaje, podemos aplicar la siguiente fórmula:
N% = F1 x F2 x …….FX
100
91
Donde:
N = número de individuos de la población compatibles.
F1 = frecuencia en la población de individuos antígeno-negativos para uno
de los anticuerpos presentes.
F2 = frecuencia en la población de individuos antígeno-negativo para otro
de los anticuerpos presentes.
FX = frecuencia en la población de individuos antígeno-negativo para
cualquier otro anticuerpo presente.
Ejemplo 2:
Dado el caso de un paciente inmunizado a los antígenos c, K y Fya , el
porcentaje de unidades compatibles aplicando la fórmula arriba detallada
será:
N% = (0,2 x 0,91 x ,034)÷100.
N = 0,06188 % ó 6,188 unidades en 1000
92
“El éxito es hijo seguro de la perseverancia y firmeza en el trabajo”.
Orison S. Marden (1853 – 1924)
Escritor y moralista estadounidense.
93
TIPIFICACIÓN ABO Rh D
Para receptores, pacientes antenatales y embarazadas; las recomendaciones
actuales sugieren el uso de reactivos anti Rh D que NO detecten el fenotipo
DVI.
Los individuos que tengan el fenotipo DVI podrían producir anti D frente a
los epítopes faltantes luego de la inmunización por células Rh D positivas
transfundidas o fetales (en caso de embarazo).
Para asegurar que se tomen las medidas terapéuticas apropiadas, los hematíes
de los pacientes DVI deben considerarse como Rh D NEGATIVO.
Inversamente, los donantes de sangre y recién nacidos (por su carácter de
sensibilizantes) deben ser testeados con reactivos anti Rh D que SI detecten la
variante DVI y en ese caso se los considere como Rh D POSITIVO.
De ese modo evitaremos que la unidad de sangre se transfunda a un receptor
Rh D negativo o a un paciente tipificado como D parcial.
“D débil” (weak) “Du” “D parcial” “D Variantes”
Algunos sistemas de grupo sanguíneo presentan variantes “raras” y el sistema
Rh no es la excepción.
La mayoría de los eritrocitos D positivos muestra aglutinación macroscópica
inmediata luego de ser testeados con suero anti Rh D.
94
Los que plantean dudas son aquellas muestras que no aglutinan en forma
inmediata o directa.
En algunos eritrocitos D positivos, la demostración del antígeno D requiere
incubación con anti D y el agregado ulterior de suero antiglobulina humana
(test de coombs indirecto).
En el pasado, los hematíes que demandaban pasos adicionales para la
demostración del antígeno D, se clasificaban como “Du”.
Esta designación ya no se considera apropiada y los hematíes portadores
de antígenos que reaccionan débilmente con el anti D, podrían describirse
como “D débil” y son considerados Rh D POSITIVOS.
En la actualidad y gracias a los avances logrados con reactivos poli y
monoclonales anti Rh D, es factible detectar células Rh D positivas que
habían sido clasificadas como “D débiles” cuando se analizaron con reactivos
menos sensibles.
El antígeno “D débil” o “Du” cuantitativo, significa que existen menos sitios
antigénicos completos Rh D sobre la membrana eritrocitaria (observar detalle
en la página anterior), pero, tanto sea donantes, gestantes como recién nacidos
“D débil”, deben ser considerados como Rh D Positivos.
Esta variante fue descripta por primera vez por Stratton en 1946 quien la
denominó “Du” siendo reemplazada por la denominación “D débil” (weak)
en el año 1992.
En la década de los años 1960, Wiener y Unger encuentran sujetos Rh D
positivos que presentan anticuerpos anti D.
Es así que se describe una variante más rara, un D “parcial” o D cualitativo
de modo tal que personas Rh D positivas pueden tener anticuerpos que NO
reaccionan con sus propias células dado que el anticuerpo está dirigido hacia
una parte (epítopo) faltante del antígeno Rh D.
La variante cualitativa más importante del antígeno Rh D es la variante DVI.
Los antígenos Rh son de naturaleza proteica y está constituída por unos 417
aminoácidos.
La variante DVI carece en su parte extracelular de tres aminoácidos que sí
están presentes en el antígeno Rh D normal.
La mayoría de los sueros hemoclasificadores anti Rh D que se utilizan para la
tipificación de grupo sanguíneo, están dirigidos contra los epitopos 6/7 de la
proteína D.
Esos epitopos son los más inmunógénicos de la proteína D y son a la vez los
que se encuentran ausentes en la variante DVI.
95
Los eritrocitos que carecen del complejo antigénico D, se denominan “D
mosaicos”, “D variantes”, siendo en la actualidad la denominación “D
parcial” como la más apropiada.
96
CLASIFICACIÓN ABO-Rh EN PACIENTES:
Tarjeta DiaClon ABO/Rh for Patients (Id-n°:50012)
Según Mollison, las frecuencias de los diferentes grupos sanguíneos ABO en
la población caucásica son las siguientes:
O……………. 46%
A……………. 41%
B…………… 9%
AB…………. 4%
Aproximadamente el 85% de la población caucásica es Rh (D) positiva.
Para detectar la presencia o ausencia de los antígenos A y B en los eritrocitos,
se emplean anti-A y anti-B que pueden ser de origen humano o monoclonal.
Es importante leer las instrucciones del fabricante para saber en que diluyente
han de suspenderse los hematíes a testear en base al origen de los anticuerpos
que contiene la ID-Card.
Para anticuerpos de origen humano, la suspensión se hará en diluyente 1
y para anticuerpos de origen monoclonal, la suspensión se hará en
diluyente 2.
La determinación del grupo ABO no puede considerarse completa sin
someter el suero a estudio a la “prueba inversa” frente a eritrocitos conocidos
A1, A2, B y O (ver descripción de la técnica en las páginas 58 y 59).
97
Preparación de la muestra de sangre:
Una vez obtenida la muestra de sangre, centrifúguela a 1500g durante 10
minutos y separe hematíes del plasma o suero.
Si optó por extraer la muestra en tubo seco (sin anticoagulante), la
centrifugación evitará la presencia de residuos de fibrina que podrían
interferir con el patrón de reacción.
Prepare una suspensión de los eritrocitos a analizar al 5% en diluyente 2 de la
siguiente manera:
Deje que el diluyente alcance la temperatura ambiente antes de utilizarlo.
2. Pipetee 0.5 ml de ID-Diluent 2 en un tubo limpio.
3. Añada 50µl de sangre total o 25µl de sedimento de hematíes y agite
suavemente.
La suspensión así preparada puede utilizarse inmediatamente.
Procedimiento de la prueba:
1. Marque la tarjeta con el nombre o número del paciente.
2. Despegue la lámina de aluminio sujetando la ID-Card en posición
vertical.
3. Añada 12,5µl de la suspensión de eritrocitos del paciente a todos los
microtubos de la tarjeta ID-Card.
4. Centrifugue la tarjeta durante 10 minutos en la ID-Centrifuge.
5. Lea y registre los resultados.
Interpretación de los resultados.
Positivo: Los hematíes aglutinados forman una línea roja sobre la superficie
del gel o están dispersos en el gel.
Negativo: Sedimento compacto de hematíes en el fondo del microtubo.
Reacciones para grupos sanguíneos ABO:
ERITROCITOS DE PRUEBA GRUPO
Anti-A Anti-B Anti-AB
+++ a ++++ Negativo +++ a ++++ A
negativo +++ a ++++ +++ a ++++ B
+++ a ++++ +++ a ++++ +++ a ++++ AB
negativo Negativo negativo O
98
Las reacciones más débiles que +++ pueden indicar sub-grupos A o B y
deben realizarse estudios adicionales.
Para una interpretación correcta debe realizarse una determinación completa
del grupo (prueba hemática y prueba sérica inversa).
Importante: el microtubo control (ctl) debe mostrar una reacción negativa, de
lo contario la prueba no es válida para la determinación ABO.
Reacciones para Rh D:
+++ a ++++ + a ++ negativo
Rh D Positivo Rh D débil positivo Rh D negativo
Tal cual lo expresáramos al inicio de este capítulo, el anti D monoclonal
empleado en esta tarjeta ID-Card “DiaClon ABO/Rh for patients” NO
reacciona con eritrocitos de fenotipo DVI .
Importante: el microtubo control (ctl) debe mostrar una reacción negativa, de
lo contrario la prueba no es válida para la determinación Rh D.
Reacciones para CDE:
La presencia de los antígenos D, C o E es indicada por reacciones positivas de
+++ a ++++.
Importante: el microtubo control (ctl) debe mostrar una reacción negativa, de
lo contrario la prueba no es válida para la determinación CDE.
Observaciones:
Para dar por válidos los resultados, el control negativo siempre debe mostrar
una reacción negativa.
Si el control negativo (ctl) arrojara reacción positiva, lave inicialmente los
eritrocitos en estudio con solución salina templada o bien con ID-Diluent 2
antes de preparar la suspensión de eritrocitos.
Si a continuación, el control negativo muestra resultado negativo, las
reacciones pueden interpretarse y darse por válidas.
Si la reacción del control negativo persiste en su positividad, los resultados
ABO/Rh no son válidos y deben realizarse estudios ulteriores para saber la
causa que originó la discrepancia.
En la tarjeta que a modo de ejemplo se utilizó en la descripción de la técnica,
se concluye que se trata de un paciente grupo B Rh Negativo, CDE negativo.
99
CLASIFICACIÓN ABO – Rh EN RECIÉN NACIDOS:
Tarjeta DiaClon ABO/Rh for Newborns DVI+ (Id-n°: 50961)
A diferencia de lo que ocurre con el antígeno Rh; el cual está totalmente
desarrollado al nacer al igual que sus variantes, los antígenos A y B no lo
están al momento del nacimiento.
Por tal motivo, las reacciones con sueros anti-A, anti-B y anti-AB pueden ser
más débiles que con la sangre de adultos.
Los anticuerpos anti-A y anti-B aparecen en el recién nacido luego de los 4 a
6 meses de vida, por consiguiente el grupo sérico o inverso no debe
practicarse a los neonatos.
Está indicada la confirmación del grupo sanguíneo ABO del recién nacido
luego que los antígenos A y B están totalmente desarrollados, tiempo este
estimado a los 2 años de vida.
En cuanto al antígeno D al igual que el D weak y la variante DVI, es
indispensable su determinación en recién nacidos de madres Rh Negativas.
Esta tarjeta incorpora un microtubo control (ctl) de uso rutinario y un
microtubo para realizar el test de coombs directo al recién nacido para saber
si sus hematíes están sensibilizados con anticuerpos maternos adquiridos en la
vida intrauterina.
La determinación de los grupos sanguíneos ABO y Rh D incluyendo la
prueba antiglobulina directa en la sangre de los recién nacidos pueden ser
realizados en las siguientes tarjetas:
Tarjeta-ID “ABO/Rh for newborns” que contiene antisueros humanos
para la determinación de grupos sanguineos con hematíes en
suspensión en ID-Diluent 2 (con posterior adición de solución de
100
bromelina), con una incubación de 10 minutos a temperatura
ambiente.
Esto permite la determinación directa de la mayor parte de los antígenos
D débiles (D weak).
O bien:
Tarjeta-ID “DiaClon ABO/Rh for newborns” que contiene anticuerpos
monoclonales para la determinación de grupos sanguíneos con hematíes
en suspensión en ID-Diluent 2 (sin incubación).
Cabe acotar que el anti-D monoclonal NO reacciona con todos los
antígenos D débiles (D weak).
MUESTRA de SANGRE:
Resultan válidas las muestras de sangre venosa y de talón. En caso de
muestras de cordón umbilical, debe eliminarse por consecutivos y cuidadosos
lavados con solución salina fisiológica, la gelatina de Wharton.
Preparación de la muestra de sangre:
Preparar una suspensión de hematíes al 0.8% en diluyente 2 de la siguiente
manera:
Dejar que el diluyente alcance la temperatura ambiente antes de su
utilización.
1. Pipetear 1.0 ml del diluyente 2 en un tubo limpio.
2. Agregar 10µl de concentrado de hematíes o 20µl de sangre total y
mezclar cuidadosamente.
La suspensión de hematíes puede utilizarse inmediatamente.
Procedimiento de la prueba:
1. Identificar la tarjeta con el nombre o número del recién nacido.
2. Despegue la lámina de aluminio sujetando la ID-tarjeta en posición
vertical.
3. Pipetear 50µl de la suspensión de hematíes en los 6 microtubos de la
tarjeta-ID.
4. Centrifugar la tarjeta-ID durante 10 minutos en la ID-Centrifuga.
5. Lear y registre las reacciones.
101
Interpretación de los resultados:
Positivo: Los hematíes aglutinados forman una línea roja sobre la
superficie del gel o están dispersos en el gel.
Negativo: Sedimento compacto de hematíes en el fondo del microtubo.
Reacciones para grupos sanguíneos ABO:
Anti-A Anti-B Anti-AB GRUPO
+ a ++++ negativo + a ++++ A
negativo + a ++++ + a ++++ B
+ a ++++ + a ++++ + a ++++ AB
negativo negativo negativo O
Importante: el microtubo control (ctl) debe presentar una reacción negativa,
de lo contrario la prueba no es válida para la determinación del grupo ABO.
Reacciones para Rh D:
+++/++++ +/++ negativo
Rh D Positivo Rh D débil Positivo Rh D Negativo
Importante: el microtubo control (ctl) debe presentar una reacción negativa,
de lo contrario la prueba no es válida para la determinación Rh.
Reacciones para la prueba antiglobulina directa:
Una reacción negativa indica la ausencia de anticuerpos detectables en los
hematíes del recién nacido.
Una reacción positiva (± hasta ++++) indica que los hematíes del recién
nacido están sensibilizados (hay anticuerpo fijado sobre la membrana de
superficie de los hematíes).
Observaciones:
El control negativo (ctl) debe siempre presentar una reacción negativa.
Si así no fuere, proceda a lavar 3 veces los hematíes con solución salina
fisiológica o con ID-Diluent 2 antes de preparar la suspensión de hematíes al
0.8% en ID-Diluent 2 y repita la prueba.
102
Si el control “ctl” permanece aún positivo, no se puede asegurar la
interpretación de los resultados del grupo sanguíneo ABO y Rh D y será
necesario ampliar el estudio.
El anti-D monoclonal incluído en la tarjeta “DiaClon ABO/Rh for newborns”
fue seleccionado para que reaccionara con la variante DVI.
Tenga en cuenta que algunas variantes DVI pueden dar reacciones muy
débiles.
En la tarjeta que a modo de ejemplo se utilizó en la descripción de la técnica,
se concluye que se trata de un recién nacido grupo B Rh Negativo con prueba
antiglobulina directa, negativa.
103
CLASIFICACIÓN ABO – Rh EN DONANTES DE SANGRE:
Tarjeta DiaClon ABO/Rh for Donors (Id-n°:51011)
Según Mollison, las frecuencias de los diferentes grupos sanguíneos ABO en
la población caucásica son las siguientes:
O……………. 46%
A……………. 41%
B…………… 9%
AB…………. 4%
Para detectar la presencia o ausencia de los antígenos A y B en los eritrocitos,
se emplean anti-A y anti-B que pueden ser de origen humano o monoclonal.
La determinación del grupo ABO no puede considerarse completa sin haber
sometido al suero en estudio a la prueba inversa frente a eritrocitos A1, A2, B
y O conocidos.
Aproximadamente el 85% de la población caucásica es Rh (D) positiva.
La expresión “Rh positivo” o “Rh negativo” alude a la presencia o ausencia
del antígeno Rh (D) en los eritrocitos.
La determinación puede realizarse empleando suero reactivo anti-D que
puede ser de origen humano o monoclonal.
La sensibilidad del ID-System permite la detección directa de la mayoría de
los casos con fenotipo D débil.
Las recomendaciones actuales para la determinación de Rh D sugieren que,
para los receptores de transfusiones y pacientes antenatales, los reactivos anti-
D no deberían detectar el fenotipo DVI.
104
El antígeno D consta de numerosos epitopos y en el modelo de 9 epitopos, los
eritrocitos DVI carecen de todos ellos salvo tres.
Esto significa que los individuos con fenotipo DVI pueden producir anti-D
contra los epitopos ausentes tras la inmunización por eritrocitos Rh D
positivos fetales o procedentes de una transfusión.
Para asegurarse que se toman las medidas terapéuticas adecuadas, los
eritrocitos de pacientes DVI deben considerarse como “Rh negativos”.
A la inversa, la sangre de donantes debe analizarse con un anti-D que detecte
la variante DVI y considerar a los portadores de la variante como “Rh
positivos”, para evitar su transfusión a pacientes Rh (D) negativos o D
parciales.
La tarjeta ID-Card “DiaClon ABO/Rh for Donors” permite determinar en una
única tarjeta el perfil completo de los antígenos ABO, RhD y CDE.
Contiene anticuerpos monoclonales y el anti-D fue seleccionado para que
reaccione con las variantes DVI.
Preparación de la muestra de sangre:
Prepare una suspensión de eritrocitos al 5% en ID-Diluent 2 del modo
siguiente:
Deje que el diluyente alcance la temperatura ambiente antes de utilizarlo.
1. Pipetee 0.5 ml de ID-Diluent 2 en un tubo limpio.
2. Añada 50µl de sangre completa o 25µl de concentrado de eritrocitos y
agite suavemente.
La suspensión de eritrocitos puede utilizarse inmediatamente.
Procedimiento de la prueba:
1. Identifique los microtubos de la tarjetaID-Card con el nombre o
número del donante.
2. Despegue la lámina de aluminio de los microtubos sujetando la ID-
tarjeta en posición vertical.
3. Añada 12,5µl de la suspensión de eritrocitos a todos los microtubos de
la tarjeta ID-Card.
4. Centrifugue la tarjeta ID-Card durante 10 minutos en la ID-Centrifuga.
5. Lea y registre las reacciones.
105
Interpretación de los resultados:
Positivo: Los hematíes aglutinados forman una línea roja sobre la
superficie del gel o están dispersos en el gel.
Negativo: Sedimento compacto de hematíes en el fondo del microtubo.
Reacciones para grupo sanguíneo ABO:
Anti-A Anti-B Anti-AB GRUPO
++++ negativo ++++ A
negativo ++++ ++++ B
+++ ++++ ++++ AB
negativo negativo negativo O
Las reacciones más débiles que ++++ pueden indicar subgrupos A o B y se
deben realizar estudios adicionales.
Para una interpretación correcta debe realizarse una prueba completa de
determinación de grupo que incluya la prueba inversa.
En presencia de antígenos de expresión débil o muy débil, la reacción puede
ser negativa.
Importante: el microtubo control (ctl) debe mostrar una reacción negativa, de
lo contrario la determinación ABO no es válida.
Reacciones para Rh D:
+++ a ++++ ± a ++ (*) negativo
Rh D positivo Rh D débil positivo Rh D negativo
(*) Las reacciones débiles, las trazas o ±, deben estar sujetas a una ampliación
del estudio para distinguir entre los tipos D parciales y D débiles según la
categoría de la muestra que está siendo estudiada.
El suero anti D monoclonal fue seleccionado para que reaccionara con la
variante DVI, aunque algunas pueden reaccionar muy débilmente.
Reacciones para CDE:
La presencia de los antígenos Rh (D),C o E es indicada por reacciones
positivas de +++ a ++++.
Importante: el microtubo control (ctl) debe mostrar una reacción negativa, de
lo contrario la determinación ABO, Rh D y CDE no es válida.
106
Observaciones:
Para dar por válidos los resultados, el control negativo siempre debe mostrar
una reacción negativa.
Si el control negativo (ctl) arrojara reacción positiva, lave inicialmente los
eritrocitos en estudio con solución salina isotónica o ID-Diluent 2 antes de
preparar la suspensión de eritrocitos y proceda a reiterar la prueba.
Si a continuación, el control negativo muestra resultado negativo, las
reacciones pueden interpretarse y darse por válidas.
Si la reacción del control negativo persiste en su positividad, los resultados
ABO/Rh , CDE no son válidos y debe realizarse estudios ulteriores para saber
la causa que originó la discrepancia.
En la tarjeta que a modo de ejemplo se utilizó en la descripción de la técnica,
se concluye que se trata de un donante grupo B Rh D Negativo, CDE
Negativo.
También contamos con una tarjeta (DiaClon ABO/D) con determinación
doble del antígeno RhD. Se trata de la Tarjeta ID-Card # 50481.
(A, B, AB, DVI+, DVI-, ctl).
Tarjeta ID-Card # 50481
El primer anti-D puede detectar la variante DVI y el segundo anti-D es
negativo para la variante DVI. Ambos anti-D son monoclonales.
Algunas variantes DVI podrían dar reacciones muy débiles.
De modo tal que para esta tarjeta, la interpretación para el Rh sería la
siguiente:
107
Anti-DVI+ Anti-DVI- Interpretación
+++ a ++++ +++ a ++++ Rh D positivo
± a ++ ** ± a ++ ** Rh D débil
negativo negativo Rh D negativo
+ a ++++ negativo DVI+ *
negativo + a ++++ DVI- *
*Para una interpretación segura deberán llevarse a cabo investigaciones
adicionales con “ID-Partyal D Typing”.
** Las reacciones débiles, las trazas o ± deben estar sujetas a una
ampliación del estudio para distinguir entre los tipos D parciales y D
débiles según la categoría de la muestra que está siendo estudiada.
Para el ejemplo de la tarjeta ilustrada (tarjeta ID-Card # 50481), se concluye
que se trata de un grupo sanguíneo AB Rh D Negativo.
(*) En la fotografía siguiente observamos un ejemplo de DVI utilizando
la “ID-Card Partial Rh D Typing”.
108
CARACTERIZACIÓN DEL TIPO “D PARCIAL” POR TEST EN GEL.
Esta tabla de interpretación acompaña al kitt “Partial Rh Typing” que cuenta
con 6 antisueros monoclonales anti D. Obsérvese las reacciones obtenidas en
la tarjeta de gel y compárelas con las de la cartilla.
Para el ejemplo de la tarjeta, las reacciones positivas con los antisueros 1 y 2,
y negativas con los antisueros 3, 4 ,5 y 6 indican que la muestra testeada
corresponde a la categoría DVI.
109
DETERMINACIÓN DE LOS FENOTIPOS Rh y KELL:
Tarjeta ID-Card # 50110
Además del antígeno Rh D, el sistema Rh incluye otros antígenos
importantes, a saber: C, E, c y e.
Según Issitt, sus frecuencias en la población caucásica son las siguientes:
C ………. 70%
c ………. 80%
E ………. 30%
e………. 98%
La presencia de uno de estos antígenos en los eritrocitos puede estimular la
producción de anticuerpos en sujetos carentes de los antígenos C, c, E y e.
Por consiguiente la determinación de los fenotipos Rh resulta de importancia
en el embarazo o en pacientes que hayan recibido transfusiones anteriormente
y en pacientes portadores de anticuerpos irregulares circulantes coinocidos.
Aproximadamente el 9% de la población caucásica es K (Kell) positiva.
El antígeno K es altamente inmunogénico.
Se ha indicado que el anti K puede provocar reacciones post-transfusionales
severas, tanto inmediatas como retardadas, así también como enfermedad
hemolítica del recién nacido.
La tarjeta ID-Card “DiaClon Rh subgroups +K” permite una determinación
completa del perfil fenotípico Rh e incluye la determinación del antígeno K y
está compuesta por anticuerpos monoclonales.
110
El microtubo “ctl” es el control negativo.
MUESTRAS:
Para un resultado óptimo, la determinación debe realizarse con una muestra
recién extraída, preferiblemente recolectadas utilizando citrato, EDTA o
CPD-A como anticoagulante, aunque también son válidas las muestras
tomadas en tubos “secos” (sin anticoagulante).
PREPARACIÓN DE LA MUESTRA DE SANGRE:
Prepare una suspensión de eritrocitos a analizar al 5% en ID-Diluent2 del
siguiente modo:
Deje que el diluyente alcance la temperatura ambiente antes de utilizarlo.
1. Pipetee 0.5 ml de ID-Diluent 2 en un tubo limpio.
2. Añada 50 µl de sangre total o 25 µl de sedimento de hematíes y agite
suavemente.
La suspensión de eritrocitos puede utilizarse de inmediato.
CONTROLES:
Deben incluirse muestras positivas y negativas conocidas de acuerdo a las
normas de garantía de calidad aplicables.
PROCEDIMIENTO DE LA PRUEBA:
No usar las tarjetas ID-Card que muestren signos de desecación, burbujas en
el gel, sellado defectuoso, gotas del gel o de sobrenadante en la parte superior
de los microtubos o en la superficie interior del aluminio de sellado.
1. Identificar la tarjeta ID-Card con el número o nombre de identificación
del donante o del paciente.
2. Retirar la lámina de sellado sólo de los microtubos que se vayan a
utilizar manteniendo la tarjeta ID-Card en posición vertical.
3. Añada 12,5 µl de la suspensión de eritrocitos preparada a todos los
microtubos de la tarjeta ID-Card.
4. Centrifugue la tarjeta ID-Card durante 10 minutos en la ID-Centrifuga.
5. Lea y registre las reacciones.
111
INTERPRETACIÓN DE LOS RESULTADOS.
POSITIVO: Los eritrocitos aglutinados forman una línea roja sobre la
superficie del gel o aparecen dispersos en el gel.
NEGATIVO: Sedimento compacto en el fondo del microtubo
Reacciones para los fenotipos Rh y K.
 Una reacción positiva (+ a ++++) indica la presencia del
correspondiente antígeno.
 Las reacciones menores o iguales a ++ pueden indicar la presencia
de formas débiles o variantes del antígeno.
 Una reacción negativa indica la ausencia del correspondiente
antígeno.

 Importante: el microtubo “ctl” (control) debe mostrar una reacción
negativa. Si así no fuere, la determinación antigénica no es válida.
El control negativo, es lo que valida la correcta determinación de la
técnica.
Si la reacción fuere positiva, proceda a lavar los hematíes en solución
salina templada o bien en Diluent-2 antes de preparar la suspensión de
eritrocitos.
A continuación proceda según se indica en “Preparación de la muestra
de sangre” y “Procedimiento de la prueba”.
Si a continuación el control negativo muestra un resultado negativo, las
reacciones pueden validarse, leerse e interpretarse.
Si el control negativo, muestra resultado positivo, los resultados de las
determinaciones de fenotipo se darán como no válidas y deberán
realizarse estudios ulteriores mediante técnicas recomendadas para
averiguar el motivo, a fin de garantizar la validez de la determinación
antigénica.
Recuerde: mutaciones en el gen que codifica el grupo sanguíneo puede
dar lugar a formas débiles o variantes de un antígeno, lo cual puede
acarrear inesperados resultados débiles o negativos.
El antisuero DiaClon anti C es específico para el antígeno C y no
reacciona con el antígeno Cw.
112
El antígeno C puede expresarse muy débilmente en sujetos Cw+ o en
otros fenotipos con expresión deprimida del antígeno C.
En estas raras circunstancias pueden observarse reacciones débiles o
negativas.
El antígeno Kpa en posición cis debilita la expresión de los antígenos
K.
113
ESTUDIO DE UNA EMBARAZADA:
Tarjeta DiaClon Type + Screen (Id n°: 50682)
Se trata de una tarjeta de confirmación del grupo sanguíneo combinado con la
investigación de anticuerpos irregulares por medio de la prueba indirecta de la
antiglobulina humana (medio liss/coombs) utilizando tres hematíes reactivo
ID-DiaCell I-II-III).
Los antisueros que la integran son monoclonales y la antiglobulina humana es
poliespecífica.
En cuanto al reactivo anti-D cabe acotar que NO reacciona con la variante
DVI.
A las embarazadas Rh Negativas se les investiga la variante cuantitativa D
weak (D débil).
Si la prueba D débil es positiva, la embarazada se tipifica como Rh positiva.
En algunos lugares, la prueba del D débil es opcional o directamente no se
hace y la consecuencia de este acto sería que se está tipificando a una
embarazada como Rh negativa, lo cual llevaría a mayores controles
inmunohematológicos durante la gestación y por otro lado a que reciba
inmunoprofilaxis anti Rh (D) que NO necesita.
114
MUESTRA de SANGRE:
Para un resultado óptimo, la determinación debe realizarse con una muestra
recién extraída utilizando citrato, EDTA o CPDA como anticoagulante.
También es posible es posible realizar el estudio en muestras extraídas en
tubo seco (sin anticoagulante).
Cuando sea necesario emplear suero en lugar de plasma para la investigación
de anticuerpos irregulares, se sugiere someter el suero a una centrifugación a
1500 g durante 10 minutos antes de su uso para evitar la presencia de residuos
de fibrina que podrían interferir con el patrón de reacción.
Preparación de las muestras de sangre:
Suspensión de hematíes para la determinación ABO/D.
Preparar una suspensión de hematíes al 5% en el ID-Diluent 2 como sigue:
Deje que el diluyente alcance la temperatura ambiente antes de utilizarlo.
1. Pipetear 0.5 ml del ID-Diluent 2 en un tubo limpio.
2. Agregar 50µl de sangre total o 25µl de concentrado de hematíes y
mezclar suavemente.
La suspensión de hematíes así preparada puede usarse inmediatamente.
Plasma o suero para el escrutinio de anticuerpos.
Una vez obtenidas las muestras de plasma o suero por centrifugación, deberán
conservarse refrigeradas a 4°C por un máximo de 48 horas. Transcurrido ese
lapso, congelarlas a -20°C.
Controles:
Deben incluirse muestras positivas y negativas conocidas de acuerdo con las
normas de garantía de calidad aplicables.
Procedimiento de la prueba:
Inspeccione la tarjeta en busca de signos de desecación, burbujas, sellado
defectuoso y otras alteraciones.
Deje que los eritrocitos de prueba y las muestras alcancen la temperatura
ambiente antes de usarlos y resuspéndalos suavemente.
115
1. Identifique la tarjeta ID-Card con el número o nombre de la paciente.
2. Retirar la lámina de sellado solo de aquellos microtubos que se vayan a
utilizar manteniendo la ID-Card en posición vertical.
3. Pipetear 12.5µl de la suspensión de hematíes de la gestante en los tres
primeros microtubos (anti-A, anti-B, anti-D) de la tarjeta.
4. Dispensar 50µl de cada “ID-Cell I-II-III” en los microtubos 4, 5 y 6 de
la tarjeta.
5. Agregar 25µl de plasma o de suero de la gestante en los microtubos 4,
5 y 6.
6. Incubar la tarjeta ID-Card durante 15 minutos a 37°C en la ID-
Incubadora.
7. Transcurrido ese tiempo, centrifugar la tarjeta durante 10 minutos en la
ID-Centrífuga.
8. Lea y registre las reacciones.
Interpretación de los resultados:
Positivo: los hematíes forman una línea roja sobre la superficie del gel o
están dispersos en el gel.
Negativo: sedimento compacto de hematíes en el fondo del microtubo.
Reacciones para los grupos sanguíneos ABO:
Anti-A Anti-B Grupo Sanguíneo
+++ a ++++ negativo A
negativo +++ a ++++ B
+++ a ++++ +++ a ++++ AB
negativo negativo O
Reacciones más débiles que +++ pueden indicar la presencia de subgrupos de
A y/o B, en este caso deberán efectuarse estudios adicionales.
Para una correcta interpretación deberá efectuarse una determinación
completa de grupo sanguíneo que incluya la prueba reversa.
En presencia de antígenos de expresión débil o muy débil, la reacción puede
ser negativa.
Reacciones para Rh D.
Rh D positivo Rh D débil Rh D negativo
+++ a ++++ ± a ++ (*) negativo
116
(*)Las reacciones débiles, las trazas o ± están sujetas a una ampliación del
estudio para distinguir entre los tipos D parciales y D débiles.
El suero anti-D de esta tarjeta no reacciona con las variantes DVI.
Un antígeno Rh D débil puede dar una reacción negativa.
Si se la tarjeta se utiliza para el estudio de pacientes y/o gestantes, recuerde
que la mayoría de las guías NO recomienda ampliar el estudio para
determinar fenotipos D débiles o D parciales.
Reacciones para el escrutinio de anticuerpos:
 Una reacción negativa indica la ausencia de anticuerpos irregulares
detectables en el suero o plasma de la paciente.
 Una reacción positiva indica la presencia de anticuerpos irregulares.
Escribir los resultados de las reacciones en la tabla de antígenos.
 Cuando se observe una reacción positiva con todos los hematíes test
“ID-DiaCell I-II-III”; se aconseja realizar un autocontrol (en una
tarjeta Liss/Coombs).
 Si el autocontrol es negativo, las reacciones positivas obtenidas con
los hematíes reactivo, pueden darse por válidas y deberán realizarse
los estudios suplementarios conducentes a la identificación del
anticuerpo.
 En cambio, si uno o más hematíes reactivo presenta una reacción
positiva de mayor intensidad que la observada en el autocontrol, se
deberá tener en cuenta que además de la reacción inespecífica, es
probable la presencia de un aloanticuerpo subyacente. Por lo cual el
estudio del paciente deberá completarse con pruebas adicionales que
descarten la presencia de aloanticuerpos subyacentes.
117
LIMITACIONES EN LOS PROCEDIMIENTOS REALIZADOS
EN LAS TARJETAS ID-Card
Todas las técnicas detalladas en los diferentes apartados de esta obra,
presentan eventuales limitaciones. Por tanto, se aconseja leer atentamente
los siguientes puntos:
a. Las tarjetas ID-Card que muestren burbujas de aire en el gel o gotas en
la parte superior de los microtubos y/o de la lámina de sellado, deben
ser centrifugadas antes de usarlas.
b. Los restos de fibrina de la muestra en estudio pueden atrapar los
hematíes no aglutinados, de modo que aparezca una línea rosada en la
parte superior del gel mientras que la mayoría de los eritrocitos se
encuentran en el fondo del microtubo tras el centrifugado.
c. El empleo de soluciones de suspensión para eritrocitos distintas a los
Diluent 2 puede modificar las reacciones.
d. La contaminación de los materiales empleados, bacteriana o de otro
tipo, puede provocar falsos positivos o falsos negativos.
e. Es esencial atenerse estrictamente a los procedimientos y equipos
recomendados. El equipo debe comprobarse periódicamente según la
normativa de prácticas de laboratorio correctas (GLP: Good Laboratory
Practice – Buenas Prácticas de Laboratorio).
f. Las suspensiones de eritrocitos demasiadas concentradas o demasiadas
diluidas pueden dar lugar a resultados aberrantes.
118
“Todo error deja una enseñanza, toda enseñanza deja experiencia y
toda experiencia deja una huella”.
Anónimo.
119
PROTOCOLO DE SEGUIMIENTO
INMUNOHEMATOLÓGICO DE LA GESTACIÓN.
Una vez obtenido el resultado de la determinación de grupo sanguíneo y Rh y
la investigación de anticuerpos irregulares en la embarazada, los escenarios
posibles son cuatro, a saber:
1. La gestante puede resultar ser Rh Positiva con una investigación de
anticuerpos irregulares negativo, caso este que no requiere otro control
inmunohematológico durante la gestación.
2. La gestante puede resultar ser Rh Positiva con una investigación de
anticuerpos irregulares positivo.
Aquí se debe identificar el anticuerpo (ver capítulo “Identificación de
Anticuerpos Irregulares”) y evaluar su importancia clínica.
En caso de tratarse de anticuerpos del sistema Lewis, anti I o anti P1 a
modo de ejemplo; carecen de significación clínica para el feto dado que
se tratan de anticuerpos de tipo IgM y por tanto no atraviesan la barrera
placentaria.
La embarazada de este caso no necesita nuevos controles
inmunohematológicos durante lo que resta de la gestación.
Si el anticuerpo irregular hallado fuera de tipo IgG (ejemplo de
anticuerpos anti K, anti C, anti E entre otros) puede provocar EHP
(Enfermedad Hemolítica Perinatal) y su seguimiento será similar al
caso del anticuerpo anti Rh (D).
3. La gestante puede resultar ser Rh (D) Negativa, con una investigación
de anticuerpos irregulares negativa.
La paciente carece de anticuerpos antieritrocitarios circulantes, pero
debe repetir la investigación de anticuerpos irregulares entre las
semanas 25 y 28 de la gestación (ver Algoritmo Diagnóstico de
E.H.F.N).
Si la embarazada recibe inmunoglobulina anti Rh (D) se debe dejar
transcurrir más de 8 semanas para repetir los estudios
inmunohematológicos dado que el test de coombs indirecto puede
resultar positivo por los anticuerpos anti Rh (D) administrados a la
madre.
4. Un último escenario lo constituye la posibilidad que la embarazada
resulte ser Rh negativa con anticuerpos irregulares positivo, caso este
que requiere identificar al anticuerpo como está planteado en el
numeral 2.
120
En suma: lo primordial es determinar si la gestante tiene o no
anticuerpos irregulares, independientemente si es Rh (D) positiva o
negativa.
Si presenta anticuerpos, se los debe identificar para saber si pueden
causar EHFN o no.
En caso de carecer de anticuerpos irregulares, interesa el factor Rh (D).
Si es Rh (D) positiva no son necesarios más controles, pero en caso de
resultar ser Rh (D) negativa, se deberán repetir los estudios
inmunohematológicos entre las semanas 25 y 28 de la gestación.
121
ALGORITMO DIAGNÓSTICO DE E.H.F.N EN EL
EMBARAZO
122
“Invertir en conocimiento produce siempre los mejores intereses”
Benjamín Franklin.
(1706-1790).
Filósofo, físico y político estadounidense.
123
EPÍLOGO
La microtécnica de aglutinación en gel ha representado un avance
indiscutible en la Inmunohematología.
Se trata de una técnica altamente sensible, estandarizada, de fácil lectura e
interpretación, cuyos resultados pueden ser almacenados y reproducidos a
través de medios informáticos.
El personal Técnico y Médico debe cumplir estrictamente con los respectivos
instructivos de uso proporcionados por el fabricante del producto, a fin de que
con esta formidable herramienta, podamos obtener el cien por ciento de sus
beneficios, logrando así a un diagnóstico inmunohematológico certero.
Desde tiempo atrás y de acuerdo a una cuidadosa planificación que el
Servicio Nacional de Sangre ha puesto en práctica, año tras año se instalan en
los Servicios de Hemoterapia dependientes de ASSE, el equipamiento
adecuado para utilizar esta técnica y apoyar el área asistencial que prestan.
Agradecemos y felicitamos a Jorge Golffed, quien después de años de trabajo
en la Especialidad, sintió la inquietud de apoyar generosamente a sus colegas
con una valiosísima recopilación, minuciosa y actualizada, con base en lo
teórico, exponiendo lo práctico y aportando protocolos de diagnóstico en una
obra de fácil lectura, que auguro, se transformará en un compañero
inseparable de cada momento en nuestras horas de labor.
Dra. María de Lourdes Viano
Dirección
Servicio Nacional de Sangre
Administración de Servicios de Salud del Estado
Uruguay
124
Definiciones útiles
Absorción: proceso por el cual se logra la remoción de uno o varios
anticuerpos de un suero al ponerlo en contacto con los hematíes portadores
del antígeno adecuado. Por ejemplo; las células Rh D positivas pueden
utilizarse para absorber anticuerpos anti Rh D de un suero.
Adsorción: adherencia no específica de sustancias solubles y proteínas entre
otras, a la superficie de células o partículas inertes. En inmunohematología:
adhesión del anticuerpo a los sitios del receptor ubicados en la superficie del
hematíe.
Aglutinación: agregación de antígenos celulares por reacción con anticuerpos
específicos que forman puentes entre los determinantes antigénicos de las
células contiguas.
Consiste pues, en la agrupación de los hematíes mediante puentes de unión
entre ellos.
Aglutinina: anticuerpo.
Aglutinina atípica: anticuerpo que se encuentra en el suero de ciertos
individuos.
Aglutinógeno: antígeno.
Albúmina: fracción proteica plasmática usada comúnmente como medio
macromolecular en la incubación de las pruebas de laboratorio, que
disminuye el llamada “potencial Z”.
Como hemoderivado se la utiliza como expansor del volumen plasmático y
para reposición proteica en ciertos casos.
Algoritmo: secuencia finita de operaciones que permiten hallar la solución a
un problema. Dicha secuencia puede ser expresada en forma de un diagrama
de flujo con el fin de seguirlo de una forma más sencilla.
Amplitud térmica: rango de temperaturas entre las cuales un anticuerpo
reacciona con su antígeno específico.
Anticoagulante: sustancia que impide la coagulación sanguínea.
Anticuerpo: proteína sintetizada por el organismo en respuesta a la
introducción de algún antígeno.
125
Anticuerpo caliente: anticuerpo cuyo rango ideal de acción se ubica en el
orden de los 37°C.
Anticuerpo frío: anticuerpo cuyo rango ideal de acción se ubica a bajas
temperaturas, en el orden de los 5 y 25°C.
Anticuerpo irregular: anticuerpo atípico que no se presenta de manera
constante en todos los sujetos, por ejemplo: la presencia de un anticuerpo anti
Rh D.
Anticuerpo monoclonal: anticuerpo homogéneo producido por una célula
híbrida producto de la fusión de un clon de linfocito B descendiente de una
sola y única célula madre y una célula plasmática tumoral.
Anticuerpo natural: anticuerpo que se presenta espontánea y naturalmente
sin estimulación antigénica aparente.
Antígeno: sustancia extraña al organismo que introducida en él induce una
respuesta inmunitaria.
Antiglobulina: anticuerpo que reacciona con las globulinas plasmáticas.
Antisuero: término utilizado para denominar un suero o reactivo que
contiene anticuerpos contra un determinado antígeno.
Aséptico: relativo a la asepsia. Método que se propone impedir el acceso de
gérmenes nocivos al organismo, evitando la producción de enfermedades.
Autoaglutinina: aglutinina que reacciona con los propios hematíes del sujeto
en el cual se encuentra.
Avidez: propiedad de un anticuerpo que determina el tiempo de reacción con
el antígeno correspondiente.
Complemento: conjunto de proteínas séricas termolábiles presentes en el
suero fresco, que constituyen el mediador humoral primario de la reacción
antígeno – anticuerpo.
Crioaglutinina: también llamada aglutinina fría, se trata de anticuerpos
aglutinantes detectables a bajas temperaturas (entre los 4 a 25°C).
126
Determinante antigénico: llamado también epitopo, comprende el sitio
particular de un antígeno que determinas la especificidad de la reacción
antígeno – anticuerpo.
EDTA: siglas que representan al ácido etilendiaminotetraacético,
anticoagulante utilizado en hematología.
Efecto de dosis: se entiende como tal la diferencia del grado de reacción de
un anticuerpo, cuando el antígeno correspondiente se encuentra en estado
homocigoto en relación al estado heterocigoto.
Elución: técnica destinada a la remoción de anticuerpos unidos a la superficie
de una célula. Su producto se conoce con el nombre de eluído, el cual se trata
de una solución conteniendo el anticuerpo recuperado de la superficie celular
a la cual estaba adherido.
Especificidad: capacidad de un anticuerpo de reaccionar exclusiva y
únicamente con el antígeno respectivo. Existe una suerte de combinación
exclusiva como el de una llave con su cerradura.
Fenómeno de Prozona: en las pruebas de aglutinación, ésta puede no ocurrir
en los tubos que contengan la concentración más elevada de anticuerpos, pero
se manifiesta cuando se diluye el anticuerpo.
Esta ausencia o debilitación de la aglutinación en presencia del máximo nivel
de anticuerpo, es conocida como fenómeno de prozona.
Fenotipo: características evidenciables a la observación directa de un
individuo.
Genotipo: constitución genética de un individuo, “fórmula” genética.
Globulina: clase particular de proteína a la que pertenecen los anticuerpos.
GLP: Good Laboratory Practice – Buenas Prácticas de Laboratorio.
Hemoaglutinación: aglutinación de los hematíes.
Hemolisina: anticuerpo que logra la hemólisis de los hematíes en presencia
de complemento.
Hemólisis: lesión de la membrana del hematíe con pérdida de hemoglobina.
127
ID-Card: término comercial con el que se conoce a las tarjetas para trabajo
en inmunohematología utilizando el sistema MTS (Micro Typing System).
Inmunoglobulina: proteína plasmática asociada a procesos inmunes.
Todos los anticuerpos son inmunoglobulinas, pero no todas las
inmunoglobulinas tienen función de anticuerpo.
In vitro: término con el cual se designan las reacciones de laboratorio.
In vivo: término con el cual se designan los estudios o reacciones en el
individuo.
Lisis: destrucción de células o bacterias por lisinas u otros agentes. Se habla
de hemólisis en caso de lesión o ruptura de la membrana del hematíe con
pérdida de hemoglobina.
Liss: sigla en inglés del reactivo de Solución de Baja Fuerza Iónica (Low
Ionic Strength Solution).
Medio macromolecular: medio que contiene un alto peso molecular, dado
este por la albúmina bovina, dextrano, etc.
MTS: Micro Typing System.
Optimo térmico: temperatura ideal u óptima de reacción entre un antígeno y
su respectivo anticuerpo.
Panel celular: conjunto de hematíes de grupo O extensamente fenotipados
utilizados en la investigación e identificación de anticuerpos.
Plasma: porción líquida de la sangre no coagulada.
Potencia: fuerza de un anticuerpo.
Potencial Z: potencial eléctrico negativo que media entre la superficie
hemática y la nube de iones que lo rodea cuando se encuentran suspendidos
en un medio electrolítico.
Prueba de Coombs: prueba con suero antiglobulina humana.
Quelante: secuestrante o sustancia de naturaleza química que tiene la
facultad de unirse a los iones metálicos. En el caso de la coagulación
128
sanguínea, inhibe la participación del ion Ca++ en la cascada de la
coagulación de la sangre.
Rouleaux: fenómeno de aglomeración de los hematíes los cuales se disponen
en forma de pila de monedas. Puede observarse en casos de elevación de las
proteínas plasmáticas o bien por la acción de expansores plasmáticos de
elevado peso molecular como por ejemplo el dextrano.
Salina normal: solución isotónica de clorura de sodio, comúnmente conocido
como “suero fisiológico”.
Screening: hace referencia a un estudio o prueba preliminar o tamizaje.
Suero: porción líquida de la sangre coagulada.
Título: cantidad de anticuerpo en un suero. Se lo expresa como el valor
recíproco de la mayor dilución del suero en la que el anticuerpo da una
reacción de aglutinación visible.
Variante: tipo diferente, forma rara.
Zona de equivalencia: zona óptima de concentración de antígeno y
anticuerpo en la cual se forman complejos, sin dejar antígeno ni anticuerpo
sobrante.
129
BIBLIOGRAFÍA CONSULTADA.
1. Manual de Técnicas y Procedimientos en Bancos de Sangre.
Teresa Romero de Rodriguez y colaboradores.
Editorial Prado 2010.
2. Essential Guide To Blood Groups.
Geoff Daniels and Imelda Bromilow.
Third Edition 2014
Wiley Blackwell.
3. ID-System Bio-Rad Catálogo 2011.
4. DiaMed-ID Micro Typing System 1998 Catálogo 1998.
5. Le gel test: un nouveau procédé en Inmuno-Hematologie. Y. Lapierre
Spectra Biologie Número 89/4 Septembre 1989.
6. Transfusión de Sangre en Medicina Clínica. P.L. Mollison.
Editorial Reverté S.A. 1987.
7. Manual de Inmunohematología. Laboratorio de Inmunohematología.
Servicio Nacional de Sangre M.S.P-A.S.S.E Dr. Andrew Miller 2011.
8. Recomendación para la Prevención, Diagnóstico y Tratamiento de la
Enfermedad Hemolítica Feto Neonatal en la Gestación. Actualización
2010. M.S.P-Uruguay.
9. Technical Manual AABB Ediciones 10, 13, 15 y 16.
10.Transfusión Sanguínea J G Kelton, N M Heddle, M A Blajchman.
Ediciones Doyma S.A. 1986.
11.Manual de Banco de Sangre de la Cruz Roja Española (Cortesía del
Autor: Dra. Julia Más Martí) 1986.
12.Serological and Inmunological Methods. Canadian Red Cross-Blood
Transfusion Service. Año 1980.
13.Transfusión Sanguínea. D W Huestis. Editorial Salvat 1985.
14.Técnicas de Inmunohematología de la Serie Roja. C Martín Vega.
Cortesía de Laboratorios Menarini.
15.Manual para Bancos de Sangre, USAF SCHOOL FOR LATIN
AMERICA (USAFSO). United States Air Force 1965.
16.Introducción al Estudio de la Inmunohematología. Dr. Augusto M.
Romero Alvarez. (Editado por P.L. Rivero & Cía). Argentina .1972.
17.Inmunohematología, Principios y Técnicas. Cruz Roja Chilena.
Ediciones Mediterráneo 1988.
18.Inmunohematología de los Grupos Sanguíneos. B E Dood, P J Lincoln.
El Manual Moderno S.A. México 1976.
19.Manual Práctico de Técnicas para Bancos de Sangre. Ministerio de
Salud Pública Uruguay 1980.
20.Hemoterapia e Inmunohematología. Marletta J. Ediciones Científico
Técnicas Americanas. Argentina 1981.
130
21.Microplacas: SU APLICACIÓN EN INMUNOHEMATOLOGÍA
BÁSICA DE BANCO DE SANGRE. Dra. Elena Franco 1998.
22.Manual de Técnicas Básicas en Hemoterapia. Jorge Golffed.
Oficina del Libro A.E.M 1992.
23.Enfermedad Hemolítica Perinatal. Dr. Jorge Decaro. Laboratorio
Clausen .2003.
24.MEDICINA TRANSFUSIONAL PERINATAL. Dr. Jorge Decaro.
Laboratorio Clausen. 2011.
25.Transfusion Medicine. Second Edition. Jeffrey McCullough. Editorial
Elsevier. 2005.
26.GUÍA SOBRE LA TRANSFUSIÓN DE COMPONENTES
SANGUÍNEOS Y DERIVADOS PLASMÁTICOS. Sociedad Española
de Transfusión Sanguínea. 2006.
27.Instrucciones de Uso. DiaMed-ID Micro Typing System. DiaMed
Argentina S.A.
28.Handbook of Transfusion Medicine. Robert G. Westphal, M.D.
American Red Cross. 1990.
29.Hemotherapy of the Infant and Premature. American Assiciation of
Blood Banks. 1983.
30.Hemolytic Disease of the Newborn. American association of Blood
Banks. 1984.
31.Página web: www.diamed.com
32.Página web: www.biorad.com/inmunohematology (para consultas
sobre los “insertos” de las diferentes ID-Card).
33.Instrucción Técnica. Hospital son Llátzer. Govern de les Illes Balears.
2007.
34.“Investigación de Anticuerpos Irregulares” por los Técnicos Miguel
Gómez y Sergio Ramos.
35.Diccionario de Inmunología. W.J. Herbert y P.C. Wilkinson Editorial
JIMS. 1974
36.UNIVERSIDAD INDUSTRIAL DE SANTANDER. Manual Técnico
de Camilo Andrés Valderrama Carrasco. Tesis de Pregrado. 2008.
131
Í N D I C E
3. Prólogo: Dr. Andrew Miller
5. Prefacio
8. Microtécnica de Aglutinación en Gel - Introducción
10. Principio del método
12. Composición del gel
14. Volúmenes a dispensar. ID-Pipetor FP-4
15. Condiciones de incubación
15. Condiciones de centrifugación
17. Banjo ID-Reader
18. Patrones de lectura
20. Otras consideraciones
20. ¿Plasma o suero? Importancia del complemento
21. Diluyentes
24. Reacción serológica de aglutinación
24. Sensibilización y factores que la influyen
30. Aglutinación y factores que la influyen
32. Tratamiento enzimático de los hematíes
33. Cuadro comparativo de enzimas proteolíticas
36. Prueba antiglobulínica humana
37. Prueba antiglobulínica directa (PAD)
38. Prueba antiglobulínica indirecta (PAI)
39. Reactivos antiglobulínicos humanos
40. Mecanismo de sensibilización de eritrocitos con complemento
44. Pruebas en ID-Card Liss/Coombs
45. Prueba de antiglobulina humana directa
46. Prueba de compatibilidad transfusional (en medio liss/coombs)
48. Investigación de anticuerpos irregulares (en medio liss/coombs)
51. Tabla de antígenos: ID-DiaCell I-II-III y ID-DiaCell IP-IIP-IIIP
52. Identificación de anticuerpos irregulares (en medio liss/coombs)
53. Efecto de dosis
54. ID-DiaPanel – ID-DiaPanel-P
56. Pruebas en ID-Card NaCl Enzime Test and Cold Agglutinins
58. Prueba de compatibilidad en medio enzimático (Papaína o Bromelina)
58. Prueba de compatibilidad en medio salino
58. Prueba sérica inversa
59. Investigación de anticuerpos irregulares (en medio enzimático)
59. Prueba enzimática con eritrocitos papaínizados (ID-DiaCell I-II-III P)
132
60. Prueba en salino a 4°C (ID-Cell I-II-III)
62. Identificación de anticuerpos
62. Prueba enzimática con eritrocitos papaínizados ID-DiaPanel P)
62. Prueba salina a 4°C (ID-DiaPanel)
63. Interpretación de los resultados
63. Principios y consideraciones generales
67. Comportamiento serológico e importancia clínica de los anticuerpos de
grupo sanguíneo
72. Aloinmunización
75. Panel de antígenos eritrocitarios
76. ¿Cómo interpretar los resultados de un panel eritrocitario?
81. Algoritmo de investigación de anticuerpos irregulares
82. Algoritmo de identificación de anticuerpos irregulares
83. Algoritmo del Test de Coombs
84. Formulario para remitir estudio especializado al Servicio Nacional de
Sangre
85. Caracteres de la muestra y condiciones de envío de las mismas para la
realización de estudios en inmunohematología
88. Modelo de informe de estudio inmunohematológico
89. Cálculo de probabilidades
90. Pacientes aloinmunizados a múltiples antígenos
93. Tipificación ABO Rh D
96. Clasificación ABO-Rh en pacientes
99. Clasificación ABO-Rh en recién nacidos
103.Clasificación ABO-Rh en donantes de sangre
109. Determinación de los fenotipos Rh y Kell
113. Estudio de una embarazada
117. Limitaciones en los procedimientos realizados en las tarjetas ID-Card
119. Protocolo de seguimiento inmunohematológico de la gestación
121. Algoritmo diagnóstico de E.H.F.N. en el embarazo
123. Epílogo: Dra. Lourdes Viano.
124. Definiciones útiles
129. Bibliografía consultada
131. Índice
133
“Libros, caminos y días dan al hombre sabiduría”.
Proverbio árabe.
Obra editada por cortesía de Saiden S.A.
Prohibida su venta.
Presidente Gral. Oscar Gestido 2582
Tel: 27078567 Fax: 27074318
Montevideo - Uruguay
© Jorge Golffed
Reservados todos los derechos
Queda prohibida la reproducción total o parcial por cualquier medio o
procedimiento, según el artículo 23 de la Ley 15913 del 27/11/1987 sin la
autorización del titular del copyright.
ISBN 978-9974-99-524-6
Primera Edición: julio de 2014
Diseño tapa CD: Melanie Lowinger
Traducciones : Natalie Golffed
Grabado en: Print – Centro de Impresión
Miguelete 1881
www.print.com.uy

Microtecnica de aglutinacion_en_gel

  • 1.
    2 MICROTÉCNICA DE AGLUTINACIÓNEN GEL FUNDAMENTOS Y TÉCNICAS BÁSICAS T.H. Jorge GOLFFED Asesoría Técnica: Presentación: T.H. Martín GULARTE Dr. Andrew MILLER T.H. Mariana LÓPEZ Dra. Lourdes Viano T.H. DanielleWIKMAN
  • 2.
    3 PRÓLOGO La microtécnica deaglutinación en gel representó un avance cuántico en cuanto a la inmunohematología. En una época en la cual las enfermedades transmisibles dominaban el interés de quienes trabajaban en Medicina Transfusional, ésta técnica vino a centrar nuevamente la atención en la inmunohematología: centro focal de la transfusión de sangre. La rapidez, facilidad de empleo y sensibilidad de la microtécnica de aglutinación en gel permiten resolver las complejas situaciones planteadas en pacientes que presentan aloinmunización antieritrocitaria y requieren soporte transfusional o cursan un embarazo. No obstante, la microtécnica en gel requiere aplicar cuidadosamente los procedimientos recomendados a los efectos de obtener resultados confiables y reproducibles. El autor proporciona rica información de la microtécnica en gel, recogida de su práctica de largos años utilizando la misma y aporta la valiosa experiencia de numerosos autores y especialistas tanto nacionales como internacionales. El lector encontrará en ésta publicación un material de lectura muy interesante para el aprendizaje y para usar como referencia obligada en la práctica diaria. Felicitamos a Jorge Golffed por el esfuerzo desplegado y su preocupación por compartir con los demás colegas del medio los “secretos” del arte de una actividad tan fascinante como lo es la inmunohematología. Dr. Andrew MILLER Jefe del Laboratorio de Inmunohematología Servicio Nacional de Sangre Administración de Servicios de Salud del Estado Montevideo - Uruguay
  • 3.
    4 “En memoria demi querido viejo: José Golffed”. (12.12.1928 - 14.03.1998)
  • 4.
    5 PREFACIO El presente trabajoes un material de divulgación científica de la microtécnica de aglutinación en gel de DiaMed (MTS: Micro Typing System) realizado sin fines de lucro para el autor. Se trata de una técnica revolucionaria para el trabajo diario en los Servicios de Inmunohematología y Bancos de Sangre. Sencillez, comodidad, rapidez y exactitud son algunos de los tantos atributos que merece este método de trabajo. Casualmente el próximo año, Saiden S.A. (importador para nuestro país) cumple 20 años de representación de DiaMed ID en Uruguay. Este material lleva dormido algunos años en mi escritorio. Escribir es apasionante, pero consume algo muy valioso: el tiempo. Tiempo que se le quita a la familia, y aún consciente de ese “delito”, seguí adelante con este proyecto. El Laboratorio de Inmunohematología del Servicio Nacional de Sangre realiza más de 3000 estudios por microtécnica de aglutinación en gel por año, habiendo comenzado a trabajar en ella en el año 1995, lo cual lo convierte sin lugar a duda en el Centro Nacional de Referencia. Nada de este material que llega a la colectividad técnica de Hemoterapia sería posible sin el apoyo que me brindaron la Dirección del Servicio Nacional de Sangre en la persona de la Dra. Lourdes Viano, el Jefe del Laboratorio de Inmunohematología, Dr. Andrew Miller; la tolerancia y paciencia de tres notables técnicos como los son T.H. Martín Gularte, Mariana López y Danielle Wikman quienes no escatimaron de su valioso tiempo y conocimientos para conmigo. Mi reconocimiento al Sr. Gustavo Buela (por Saiden S.A.) por su apoyo en este proyecto y al Sr. Ricardo Mendillo (representante de DiaMed ID
  • 5.
    6 Argentina por permitirmenombrar la marca del producto y autorizarme a reproducir fotografías de insumos y aplicación de las técnicas. No por último y menos importante, deseo agradecer de corazón a mi esposa, por haberme acompañado en este emprendimiento literario. Fue en el año 1992 cuando escribí el “Manual de Técnicas Básicas en Hemoterapia” el cual comprenderá el lector, trataba de técnicas convencionales en el material de esa época, vigentes aún. En ese año nacía mi primera hija, Natalie a quien le dediqué el libro y quien hoy con 22 años de edad es quien ha compaginado, editado y traducido del inglés al español buena parte del material que se presenta en este trabajo. Lo más sorprendente para mí fueron los “tropiezos” de pasar de una máquina de escribir a un ordenador personal, pero con ayuda de Lucía (mi segunda hija de 10 años) y sus conocimientos de computación, todo fue mucho más ameno y sencillo. A ambas “cómplices”: gracias por su constante apoyo. A todos ellos y a ustedes, gracias por el tiempo dispensado. T.H. Jorge GOLFFED Montevideo – Julio 2014
  • 6.
    7 “Un libro abiertoes un cerebro que habla; cerrado, un amigo que espera; olvidado, un alma que perdona; destruido, un corazón que llora”. Proverbio hindú.
  • 7.
    8 MICROTÉCNICA DE AGLUTINACIÓNEN GEL. FUNDAMENTOS Y TÉCNICAS BÁSICAS. INTRODUCCIÓN. El método tradicional de evidenciar la interacción entre anticuerpos de grupos sanguíneos y sus respectivos antígenos en los hematíes es la reacción de aglutinación, sea esta en medio salino, macromolecular, de baja fuerza iónica, a diferentes temperaturas con hematíes tratados o no por enzimas proteolíticas y por pruebas con el suero antiglobulina humana. Durante décadas y hasta nuestros días, estos ensayos se realizaron en tubos de vidrio o de material plástico descartable. El punto cúlmine de aquellas pruebas radica en la lectura e interpretación de las mismas. Más aún, en caso de pruebas débiles la interpretación es de apreciación subjetiva aún en manos de profesionales expertos. La lectura de una prueba que para un técnico era calificada como “débil”, para otros era interpretada como “negativa”. Ahora bien: ¿qué ocurre a la hora de dificultades en la interpretación? Fue así que en la década de los ´80, el Dr. Yves Lapierre desarrolla y patenta el método de hemaglutinación en gel, el cual fue comercializado por la empresa Diamed-Suiza a partir del año 1988. DiaMed Suiza fue fundada en 1977 por un pequeño grupo de expertos en diagnóstico de laboratorio para el desarrollo y fabricación de sistemas de prueba destinada a proporcionar a los laboratorios la facilidad de uso, seguridad y fiabilidad. En el año 2007 Bio-Rad Laboratories, una empresa multinacional vinculada a la investigación biológica fundada en 1952, adquiere el paquete accionario de DiaMed Holding AG. En el Uruguay DiaMed hizo su arribo en el año 1995 a través de su representante Saiden S.A.
  • 8.
    9 El Sistema DiaMedde Micro Tipificación en Gel revolucionó el trabajo en los laboratorios de inmunohematología de los grupos sanguíneos. Ha sido desarrollado tanto para la determinación de grupo sanguíneo, investigación, identificación, titulación de anticuerpos irregulares y pruebas de compatibilidad sanguínea pretransfusionales en un nuevo formato cuya lectura no admite dudas de interpretación y más aún permite nuevas lecturas hasta 48 horas después de la ejecución de la prueba. El catálogo ID-System de Bio-Rad reúne 65 variedades de tarjetas de gel con una gama que abarca la determinación de grupos sanguíneos ABO y Rh D para donantes, pacientes y recién nacidos, prueba inversa, fenotipo Rh, Kell, antígenos simples, test de coombs directo, investigación e identificación de anticuerpos irregulares, pruebas de compatibilidad y estudios en medio enzimático entre otras aplicaciones.
  • 9.
    10 PRINCIPIO DEL MÉTODO. Laprueba se basa en la exclusión en base al tamaño de los elementos reactantes que tiene lugar en el seno de una matriz inmunológicamente inerte. El ID MICROTYPING SYSTEM DE DIAMED incorpora dentro de la columna de gel el reactivo conteniendo: un anticuerpo específico, NaCl o suero antiglobulina humana. Los hematíes sensibilizados reaccionan con el antisuero específico durante la centrifugación dejando los líquidos reactantes (incluyendo cualquier globulina no fijada) en la cámara de reacción. Solamente los hematíes ingresan en la matriz de gel. Los hematíes no sensibilizados, en la fase de centrifugación de la prueba, forman un “punto” o “botón” en la base del microtubo en tanto que aquellos que hayan sido aglutinados se distribuirán a lo largo de la columna de gel. Según sea la intensidad de la reacción, los hematíes podrán ocupar la parte superior de la columna de gel o dispersarse a lo largo de la misma. A continuación se presenta una microfotografía de reacciones de aglutinación de hematíes en gel de Sephadex (cortesía de DiaMed-ID).
  • 10.
    11 FORMA DE LOSMICROTUBOS. Los microtubos están incorporados en una pieza integral de 70 milímetros de largo por 53 milímetros de alto, denominada “tarjeta” (ID-Card). La extremidad superior de los mismos es ancha (4 milímetros de diámetro) de manera tal de permitir en él la incubación de los reactantes. Al extremo superior se lo conoce también como “CÁMARA DE REACCION”. La parte intermedia o “COLUMNA”, es larga y estrecha, lo cual permite en la fase de centrifugación un contacto prolongado de los hematíes con el gel.
  • 11.
    12 El fondo delmicrotubo tiene aspecto “CÓNICO”. Cuando los hematíes atraviesan la columna de gel durante la fase de centrifugación forman un punto en el fondo del mismo según sea el gradiente de aglutinación. ASPECTO DE LA TARJETA COMPOSICIÓN DEL GEL. El gel utilizado es el SEPADEX G ultra fino y se presenta en tres modalidades básicas: GGGGGGG GEL NEUTRO. GEL ESPECÍFICO. GEL ANTIGLOBULINA HUMANA.
  • 12.
    13 COMPOSICION DEL GEL NEUTROESPECÍFICO Sin antisuero específico. Mezcla de gel y antisuero Contiene NaCl. específico. GEL ANTIGLOBULINA HUMANA Mezcla de gel y suero antiglobulina humana.
  • 13.
    14 VOLÚMENES A DISPENSAR ID-PIPETORFP-4 Se trata de volúmenes de suspensiones de hematíes y plasma (o suero) muy pequeños dispensados por pipetas que descargan volúmenes prefijados. 50 µl de suspensión de hematíes y 25 µl de suero o plasma. En las tradicionales pruebas en tubo, el volumen de suero o plasma a utilizar es de 2 gotas dispensadas por pipeta Pasteur (lo que equivale a 100 µl), en tanto que para esta microtécnica se necesitan solamente 25 µl. En el sistema ID es importante la máxima precisión en el pipeteo. Se respetará rigurosamente el orden para dispensar los reactantes: en primer lugar sosteniendo la pipeta en un ángulo de 45° y con el puntero apuntando a la pared lateral del microtubo, se verterán 50µl de la suspensión de hematíes (previamente preparada en el diluyente que corresponda) y en segundo lugar, manteniendo la pipeta en posición vertical y próximo a la boca del microtubo, se verterán 25 µl del suero o plasma en estudio.
  • 14.
    15 CONDICIONES DE INCUBACIÓN. Aquíse aprecia el incubador seco de tarjetas, en el cual las ubicamos cuando la temperatura requerida de la reacción sea de 37° Celsius. El tiempo de incubación es de 15 minutos. CONDICIONES DE CENTRIFUGACIÓN. La centrifugación debe ser constante a 85g durante 10 minutos, siendo éste un paso crítico en la técnica.
  • 15.
    16 Una vez finalizadala misma, la lectura macroscópica permite distinguir todo el rango de aglutinaciones: desde los resultados negativos (-) hasta toda la variedad de resultados positivos que se expresan en forma de cruces según su intensidad en: 1+,2+,3+,4+ y dp (doble población). Un exceso o un defecto en la fuerza g aplicada arrojará resultados falso negativo o falso positivo respectivamente. Dado que la fuerza “g” se expresa en “rpm” (revoluciones por minuto) y que disponemos de centrífugas con cabezales para 6,12 y 24 tarjetas, las “rpm” varían para cada equipo, a saber: EQUIPO CABEZAL RPM ID-CENTRIFUGE 6 S 6 TARJETAS 1175 ID-CENTRIFUGE 12 II 12 TARJETAS 1030 ID-CENTRIFUGE 24 S 24 TARJETAS 910 VENTAJAS DE LA MICROTECNICA ID-Card Se trata de una técnica estandarizada en sus procedimientos lo cual conduce a reacciones e interpretación de los resultados en forma OBJETIVA. La prueba de Coombs, sin necesidad de realizar los lavados (que si requiere si se hiciera en la clásica prueba en “tubo”) disminuye las posibilidades de errores técnicos y aumenta la sensibilidad de la prueba. ¿Por qué no se lavan los eritrocitos, previo a la fase de Coombs? La técnica de gel tiene la capacidad de separar los hematíes del fluido que lo rodea. Durante la centrifugación de la tarjeta, los hematíes son removidos fuera de la suspensión por acción de la fuerza centrífuga e ingresan al gel, en tanto que las inmunoglobulinas no conjugadas permanecen sobre el gel. En forma simultánea se pueden procesar gran cantidad de muestras y por tratarse de una microtécnica se utilizan pequeños volúmenes de reactantes. La lectura de las pruebas se realiza en forma MACROSCÓPICA y también pueden ser leídas por lectores automáticos.
  • 16.
    17 Cada tarjeta degel tiene en su reverso un código de barras para su identificación. Si bien la macrolectura es posible, un lector automático y con un software especial, permite visualizar en pantalla los resultados y también transcribirlos a una impresora con lo cual acotamos los errores administrativos. Banjo ID- Reader Este equipo permite leer e interpretar las reacciones de las tarjetas ID-Cards proyectando imágenes claras de los resultados de las pruebas en el monitor. A su vez los resultados pueden ser validados, almacenados, imprimirse y enviarse a la computadora.
  • 17.
    18 PATRONES DE LECTURA REACCIÓN4+ Las células rojas aglutinadas forman una banda sólida en la parte superior del gel. REACCIÓN 3+ Las células rojas aglutinadas comienzan a dispersarse por la columna de gel y se concentran en el tercio superior de la columna de gel. REACCIÓN 2+ Las células rojas aglutinadas comienzan a dispersarse por la columna de gel y se las observa ocupando toda su longitud. REACCIÓN 1+ Las células rojas aglutinadas se dispersan por el gel y se concentran en el tercio inferior del microtubo.
  • 18.
    19 REACCIÓN NEGATIVA Todas lascélulas rojas atraviesan el gel y forman un botón celular bien definido en la base del microtubo. DOBLE POBLACIÓN. La reacción de doble población también conocida como campo mixto se caracteriza por una banda de células rojas aglutinadas en la parte superior de la columna de gel en tanto que las células no aglutinadas se depositan en el fondo del microtubo. Un ejemplo de doble población se observa en detalle en la tarjeta de la página 22. A continuación presentamos una fotografía tomada a una tarjeta, capturando algunos de los diferentes patrones de lectura arriba detallados. En la tarjeta apreciamos de izquierda a derecha las siguientes lecturas: Microtubo #1: reacción 4+ Microtubo #2: reacción 3+. Microtubo #3: reacción 2+ Microtubo #4: reacción 1+.
  • 19.
    20 Microtubo #5: reacciónnegativa Microtubo #6: reacción negativa. OTRAS CONSIDERACIONES. Coágulos, fibrina, detritus y otros artefactos pueden atrapar hematíes en la parte superior del gel, induciendo a lecturas e interpretaciones erróneas. Por tal motivo se solicita que las muestras a analizar sean extraídas mediante una correcta técnica (exenta de hemólisis) en tubos con EDTA (de preferencia). El EDTA es una solución de sales sódicas y potásicas que se comportan como poderosos anticoagulantes ya que inhiben la participación del ión Ca++ en la cascada de la coagulación de la sangre. También se lo conoce como “secuestreno” dado que actúa secuestrando al ión Ca++. ¿PLASMA O SUERO? : IMPORTANCIA DEL COMPLEMENTO. Si bien las instrucciones de trabajo impartidas en los insertos de las diferentes “ID-Cards” dan por indistinto el uso de suero o plasma, sabido es que el Complemento es necesario para la reacción de algunos anticuerpos poco frecuentes. El Complemento se conserva en cantidades suficientes cuando la muestra de suero es mantenida a 4°C durante dos semanas, pero en pacientes, la conservación es variable y debe considerarse siempre inferior. Por lo general se recomienda un tiempo que no exceda las 72 horas de extraída la muestra (habiendo separado hematíes del suero por centrifugación) y si el estudio se realizare más allá de ese tiempo, la muestra de suero debe congelarse en alícuotas a -30°C durante un plazo no superior a los tres meses. Se debe utilizar suero en lugar de plasma por el hecho de que se requieren iones Ca++ y Mg++ para que intervengan como catalizadores de la cascada de activación del Complemento. La lisis inmunológica de los hematíes es signo de la presencia de aloanticuerpos, por lo tanto el suero a analizar ha de estar libre de hemoglobina. En caso de que la presencia de hemoglobina libre en el suero en estudio sea inevitable, se debe comparar el color sobrenadante de la prueba con el color presente en el suero problema separado inicialmente de los hematíes.
  • 20.
    21 Se desaconseja lacongelación y descongelación de sueros, dado que durante esa práctica, se destruyen proteínas e inmunoglobulinas. Por tal motivo, se sugiere conservar los sueros en estudio en forma de alícuotas congeladas. DILUYENTES. Diluyente 1: “ID-Diluent 1” es una solución de bromelina modificada, con actividad enzimática estabilizada por un prolongado período. Se la utiliza para preparar suspensiones de hematíes destinadas a la determinación de grupos sanguíneos en tarjetas de gel con reactivo de origen humano y como aditivo para pruebas enzimáticas con hematíes no tratados para detección de anticuerpos y pruebas de compatibilidad. Las enzimas proteolíticas modifican los antígenos eritrocitarios con lo que aumentan la reactividad de algunos sistemas de grupo sanguíneo (en especial los del sistema Rh), aunque suprimen otros como los antígenos de los sistemas MNSs, Duffy y Xg. Las enzimas más utilizadas en la serología de grupos sanguíneos son la papaína y la bromelina.
  • 21.
    22 La papaína sueleemplearse para el tratamiento enzimático de los hematíes antes de su uso, en tanto que la bromelina se utiliza además como reactivo aditivo. Diluyente 2: Liss modificada para suspensiones de hematíes. La solución de baja fuerza iónica (Liss) aumenta la tasa de asociación de anticuerpos, con lo que potencia las reacciones antígeno – anticuerpo. “ID-Diluent 2” es una solución modificada de baja fuerza iónica destinada a preparar suspensiones de hematíes al 5% para determinación de grupos sanguíneos en tarjetas de gel con reactivo de origen monoclonal así como suspensiones de hematíes al 0,8% para pruebas de compatibilidad, pruebas de la antiglobulina humana, y hematíes de prueba preparados en el laboratorio.
  • 22.
    23 “El elefante muertodeja sus colmillos; el tigre su piel, y el hombre, su nombre”. Anónimo.
  • 23.
    24 REACCIÓN SEROLÓGICA DE AGLUTINACIÓN Lainteracción antígeno eritrocitario y anticuerpo puede ser detectada por distintas técnicas serológicas. Las técnicas utilizadas con mayor frecuencia en los laboratorios de inmunohematología tienen como resultante la hemólisis o aglutinación de los hematíes. La hemólisis se produce si se activa la secuencia completa del complemento después que interactúan antígeno y anticuerpo. Muchos anticuerpos de grupo sanguíneo activan el sistema de complemento, pero la secuencia suele interrumpirse a nivel del componente C3 y por ello la lisis in vitro no siempre se produce. La aglutinación de los hematíes es el indicador de la reacción antígeno – anticuerpo más comúnmente usada en los Servicios de Hemoterapia. La aglutinación es una reacción serológica que se produce en dos etapas: Primera etapa: SENSIBILIZACIÓN Es el proceso mediante el cual el anticuerpo y su correspondiente antígeno se unen en la superficie del hematíe. En ésta fase influyen varios factores: a) Temperatura óptima de reacción para cada anticuerpo.
  • 24.
    25 Las reacciones antígeno- anticuerpo son exotérmicas, por tanto a temperaturas más bajas la velocidad de reacción disminuye y existe menor fijación de anticuerpo. La temperatura también puede afectar la accesibilidad del antígeno situado en la superficie de la membrana del hematíe, dado que dependiendo de la misma, se producen cambios morfológicos en el antígeno. A temperaturas bajas en el orden de los 4°C, quedan expuestos más lugares antigénicos permitiendo un aumento de la fijación de anticuerpos de tipo IgM al hematíe. Sin embargo la mayoría de estos anticuerpos no tienen significación clínica. Con objeto de evitar la interferencia de estos anticuerpos, las pruebas de compatibilidad pre-transfusionales se realizan a 37°C permitiendo evidenciar los anticuerpos clínicamente significativos. Para cada reacción de grupo sanguíneo existen márgenes óptimos de temperatura. Básicamente se clasifica a los anticuerpos de grupo sanguíneo en dos categorías: los que reaccionan en “frío” en rango de 4 a 25°C, en su mayoría de tipo IgM y los que reaccionan en “caliente” en temperaturas que oscilan los 30 a 37°C, mayoritariamente de tipo IgG. La mayoría de los anticuerpos de grupo sanguíneo reaccionan en rangos térmicos restringidos. No obstante hoy se admite que la temperatura de la reacción óptima entre antígeno y anticuerpo, se vincula más con la naturaleza química del antígeno, que con la clase de anticuerpo. Los antígenos de tipo carbohidrato suelen relacionarse con anticuerpos “reactivos en frío” (ej: antígenos A,B,Lewis y P) y los proteicos con anticuerpos “reactivos en caliente” (ej: antígenos Rh,M,N).
  • 25.
    26 Efecto de latemperatura en la morfología del antígeno. b) pH Las modificaciones de pH pueden afectar las uniones electrostáticas. Se desconoce el pH óptimo de la mayoría de los anticuerpos de grupo sanguíneo, pero se presume que se aproxima al rango fisiológico. Ciertos anticuerpos como ser los anti M, reaccionan mejor a pH por debajo de 7.
  • 26.
    27 A un pHinferior al punto isoeléctrico, el anticuerpo tiene carga positiva. Esto facilita la unión con los hematíes (que tienen carga superficial negativa), por tanto el pH óptimo para la fase de sensibilización estaría entre 6,5 y 7. Un marcado descenso en el pH, incrementa la disociación de los complejos antígeno – anticuerpo. La solución salina fisiológica tiene un pH que oscila entre 5 y 6. La solución salina amortiguada (PBS o Solución Salina Buffer Fosfato por su sigla en inglés) asegura óptimas condiciones de trabajo para los estudios serológicos. c) Concentración de antígeno y anticuerpo Exceso de anticuerpos Zona de equivalencia Exceso de antígenos Fenómeno Fenómeno “PROZONA” “POSTZONA” Para cada reacción antígeno – anticuerpo existe una proporción óptima de antígeno a anticuerpo: “zona de equivalencia”. Cuando estas condicionantes se dan, resultan reacciones completas y claramente visibles.
  • 27.
    28 Es más probableque se produzca la sensibilización cuando el anticuerpo se presente en una concentración elevada. Esto puede lograrse aumentando la proporción de suero en relación a la de hematíes. A tener en cuenta: En la mayoría de los estudios eritrocitarios, el exceso de antígenos reduce el número de moléculas de anticuerpo unidos a cada glóbulo rojo, limitando su capacidad de aglutinación. Por lo tanto, en la mayoría de los procedimientos de rutina es preferible contar con anticuerpos en exceso. Si los anticuerpos a investigar y/o a identificar son débilmente reactivos, el aumento de la concentración de los mismos puede acrecentar la sensibilidad de la prueba. Muy rara vez el exceso de anticuerpos puede inhibir la aglutinación y provocar un fenómeno de Prozona. No obstante el aumento de la concentración de anticuerpos incrementa la sensibilidad de las pruebas de aglutinación. En el Laboratorio de Inmunohematología del Servicio Nacional de Sangre y con el fin de enriquecer y acrecentar la sensibilidad de las pruebas de investigación e identificación de anticuerpos irregulares en medio liss/coombs a temperatura ambiente (22°C exclusivamente), se considera apropiado duplicar la cantidad de suero a analizar: 50µl en lugar de los habituales 25µl. Para las mismas técnicas de investigación e identificación de anticuerpos irregulares ensayadas en medio liss/coombs a 37°C, el aumento de la concentración de anticuerpos, no ha mostrado incrementar la sensibilidad de la prueba. Si la proporción de antígeno excede en demasía a la de anticuerpos, también podría obtenerse una reacción negativa, fenómeno conocido como “postzona”. d) Potencial iónico del medio Los eritrocitos tienen carga negativa en su superficie y dado que las cargas iguales se rechazan, éste fenómeno logra mantener separados los hematíes entre sí. Cuando los hematíes se hayan suspendidos en solución salina fisiológica los iones Na+ y Cl- forman una doble capa eléctrica alrededor de cada célula.
  • 28.
    29 Los iones Na+(con carga positiva) de la solución salina fisiológica son atraídos por la carga negativa de los hematíes y forman la capa interna y los iones Cl- (con carga negativa) forman la capa externa. El potencial eléctrico que se desarrolla entre la carga negativa de los hematíes y las capas iónicas es lo que se conoce con el nombre de potencial Z. Este debe ser superado para que se produzca la aglutinación. Cuando los hematíes están suspendidos en una solución de baja fuerza iónica, la nube de cationes (iones con carga positiva) que rodea a los hematíes es menos densa que si éstos estuvieran suspendidos en solución salina fisiológica. Esa concentración disminuida de cationes alrededor de los hematíes permite a las moléculas de anticuerpo tener más fácil acceso a los sitios antigénicos de la membrana eritrocitaria, aumentando así la tasa de sensibilización. e) Tiempo de incubación El intervalo necesario para alcanzar el equilibrio depende del anticuerpo de grupo sanguíneo del que se trate. Las variables significativas incluyen requerimientos térmicos, clase de inmunoglobulina e interacciones específicas entre la configuración antigénica y el sitio “Fab” de los anticuerpos. En los sistemas salinos que utilizan suero antiglobulínico para demostrar la fijación del anticuerpo, la incubación en tubo a 37°C durante 30 – 60 minutos permite detectar la mayoría de los anticuerpos clínicamente significativos. Cuando se usa solución salina de baja fuerza iónica (Liss) el tiempo de incubación a 37°C se reduce a 10 minutos. Prolongar el tiempo de incubación podría deteriorar la sensibilidad de la prueba.
  • 29.
    30 Segunda etapa: AGLUTINACIÓN Estaetapa es el resultado de “puentes” entre los hematíes adyacentes formando un complejo fácilmente apreciable. Una vez que los anticuerpos se han unido a los antígenos de la superficie eritrocitaria, las células sensibilizadas conforman una red y este hecho permite visualizar la reacción. Hematíes aglutinados. (Prueba realizada en lámina).
  • 30.
    31 Cuando la reacciónantígeno – anticuerpo es mediada por anticuerpos de tipo IgM, las dos etapas (sensibilización y aglutinación) se superponen y se observa fácilmente la aglutinación resultante. Los anticuerpos de tipo Ig M son moléculas grandes (pentámeros de inmunoglobulinas) de elevado peso molecular y de gran carga neta, lo que les posibilita cubrir la distancia adyacente entre un hematíe y otro, estableciendo puentes de unión entre ellos. Cuando la reacción de aglutinación es mediada por anticuerpos de tipo IgG, se produce solo la primera fase (sensibilización), es decir la unión del anticuerpo con su correspondiente antígeno. La molécula de IgG es un monómero de inmunoglobulina, de poco peso molecular y de poca carga neta, incapaz de cubrir la distancia entre dos hematíes y por ende de provocar la aglutinación. En ésta fase influyen varios factores: a) Potencial iónico del medio y potencial Z. Cuando los hematíes se encuentran en suspensión en una solución electrolítica conteniendo iones libres (aniones – y cationes +), su carga negativa de membrana atraerá a los cationes de la suspensión, formándose una envoltura o nube de cargas positivas alrededor de aquellos, convirtiéndolos en partículas cargadas de electricidad del mismo signo que experimentan fuerzas de repulsión entre ellas. A esa fuerza de repulsión se la denomina POTENCIAL Z. El potencial Z puede ser alterado por variación de la carga electrostática de los hematíes y por la variación en la concentración de cationes libres en el medio de la suspensión hemática. Reduciendo la densidad de la nube de cationes, los anticuerpos pueden acercarse más fácilmente a la superficie de los hematíes favoreciendo la sensibilización y posterior aglutinación. Para eliminar la repulsión y potenciar la aglutinación se usan varias estrategias como ser la reducción de la carga negativa de los hematíes por el uso de enzimas proteolíticas, introducción de macromoléculas como la albúmina y polietilenglicol y el uso de soluciones de baja fuerza iónica (LISS).
  • 31.
    32 Tratamiento enzimático delos hematíes. Los anticuerpos de grupo sanguíneo de molécula pequeña tipo IgG, pueden aglutinar los hematíes si estos se tratan con soluciones tamponadas de enzimas proteolíticas. El mecanismo de acción de las enzimas puede interpretarse como una disminución de la repulsión electrostática entre los hematíes. Las enzimas proteolíticas actúan mediante la digestión superficial de la membrana de los hematíes con separación del ácido siálico disminuyendo el número de cargas electrostáticas negativas de aquella y en consecuencia disminuye el potencial Z lo cual redunda en un mayor acercamiento entre los hematíes. En otras palabras: al reducir la fuerza de repulsión entre los hematíes, se facilita su aglutinación en medio salino mediada por anticuerpos de tipo IgG. Las enzimas proteolíticas más utilizadas en inmunohematología son la bromelina (extraída del tronco del ananá), la ficina (extraída de la higuera, de aplicación limitada por ser tóxica, aunque es la enzima que produce mayor disminución del potencial Z), la papaína (extraída de la fruta de la papaya) y la tripsina (extraída del páncreas de origen animal). Aunque todas ellas potencian la aglutinación mediada por algunos anticuerpos, desnaturalizan ciertos antígenos eritrocitarios, en especial los M, N, S, s, Fy a, Fy b y Xg.
  • 32.
    33 CUADRO COMPARATIVO DE ENZIMASPROTEOLÍTICAS SISTEMAS EXPRESIÓN ANTIGÉNICA Rhesus Expresión aumentada por el uso de enzimas. Lewis Expresión aumentada en particular por la Tripsina y Ficina. Kidd Expresión aumentada en particular por la Tripsina y Papaína. Kell Expresión no aumentada por el uso de enzimas. Duffy Sus antígenos son destruídos por el uso de enzimas. MNSs Expresión anulada en los antígenos M,N,S y muy debilitada en el antígeno s. Xg a Expresión anulada por el uso de la Papaína. Otra consideración a tener en cuenta y muy importante es que las enzimas proteolíticas potencian la reacción de las autoaglutininas frías normales presentes en los sueros y por ello es que las reacciones en las cuales las utilizamos no deben ser nunca a temperaturas inferiores a 37°C. Otro dato importante es que la presencia de un autoanticuerpo puede producir una aglutinación espontánea en los hematíes tratados con enzimas. Existen otros métodos que facilitan el acercamiento entre los hematíes en suspensión, como ser el agregado de moléculas grandes bipolares como ser la albúmina bovina. Si bien fue un método muy utilizado durante décadas, en la actualidad ha quedado en desuso. Su efectividad radica en dispersar algunas de las cargas positivas situadas alrededor de los hematíes y por ende logra una reducción del potencial Z. El polietilenglicol (PEG) es un polímero lineal hidrosoluble que se usa como aditivo para incrementar la reacción antígeno – anticuerpo. La molécula de PEG excluye moléculas de agua del medio y logra mayor captación de anticuerpos.
  • 33.
    34 La solución debaja fuerza iónica (LISS: Low Ionic Strength Solution) aumenta notablemente la velocidad de sensibilización de los hematíes y sus respectivos anticuerpos. En comparación con la solución salina normal (0,17 M) la solución LISS tiene una molaridad de 0,03 M. b) Temperatura. La mayoría de las pruebas que se basan en reacciones entre antígenos y anticuerpos eritrocitarios se efectúan a a 37°C mayoritariamente, a temperatura ambiente y ocasionalmente a 4°C. c) Densidad del antígeno. Cuanto mayor es el número de antígenos en la superficie del hematíe, mayor será el grado de sensibilización y se aumentan las posibilidades que al anticuerpo pueda establecer “puentes” entre aquellos. La fijación de moléculas de anticuerpos disminuye el potencial Z y aumenta la aglutinación. d) Agrupación y movilidad de los antígenos. La situación próxima de los antígenos en la membrana del hematíe facilita la aglutinación ya que supone mayor número de probabilidades para la fijación del anticuerpo en el lugar antigénico determinado. Algunos antígenos del sistema Rh solamente están agrupados luego del tratamiento enzimático en tanto que otros antígenos pueden ser
  • 34.
    35 arrastrados a travésde la membrana por la acción de anticuerpos pasando así a formar agrupaciones. e) Características del anticuerpo. La capacidad de un anticuerpo para aglutinar hematíes depende de la clase de inmunoglobulina a la que pertenezca. Así, la molécula de IgM tiene un mayor tamaño que la de IgG siendo más efectiva para producir aglutinación. De todos modos se puede modificar químicamente la molécula de IgG mediante la reducción permanente de los puentes disulfuro que unen las dos cadenas “H” (pesadas), permitiendo su “elongación” para que cubra la distancia entre dos hematíes adyacentes sin necesidad de agregar suero anti-IgG a la prueba.
  • 35.
    36 PRUEBA ANTIGLOBULÍNICA HUMANA Elprincipio de esta prueba fue descrito por Moreschi en 1908 pero fue en el año 1945 cuando Coombs, Mourant y Race la aplicaron para detectar la fijación de anticuerpos que no provocan el fenómeno de aglutinación. Esta prueba emplea anticuerpos contra globulinas humanas y se denomina “Prueba Antiglobulina Humana”. Todas las moléculas de anticuerpo son globulinas. En inmunohematología, las pruebas antiglobulínicas producen aglutinación visible de los hematíes sensibilizados. La prueba antiglobulínica directa (PAD) se usa para demostrar la sensibilización eritrocitaria “in vivo” mediada por anticuerpos o fracciones del complemento, en particular IgG y C3d unidos en la superficie de los hematíes. Esta prueba se aplica para:  Diagnóstico de la Enfermedad Hemolítica del Recién Nacido.  Investigación da Anemia Hemolítica Autoinmune.  Investigación de hematíes sensibilizados por medicamentos.  Investigación de reacciones transfusionales.
  • 36.
    37 Test Antiglobulina HumanaDirecto practicado en ID-Card La prueba antiglobulínica indirecta (PAI) pone de manifiesto las reacciones “in vitro” entre los hematíes y los anticuerpos libres presentes en el suero, que sensibilizan, pero no aglutinan.
  • 37.
    38 Esta prueba seaplica, entre otros, para:  Investigación e identificación de anticuerpos empleando antígenos conocidos.  Test de compatibilidad transfusional.  Control de aloinmunización durante el período de embarazo.  Fenotipar hematíes en ciertos sistemas antigénicos. Test Antiglobulina Humana practicado en ID-Card Liss/Coombs
  • 38.
    39 REACTIVOS ANTIGLOBULÍNICOS HUMANOS. Anti-IgG,C3d; Poliespecífico. Contiene anti-IgG y anti C3d. Puede incluir otros anticuerpos anti- complemento y anti-inmunoglobulina). Anti-IgG. Contiene anti-IgG sin actividad anti-complemento (no necesariamente específico para cadenas gamma). Anti-IgG, cadenas pesadas. Sólo contiene anticuerpos reactivos contra las cadenas gamma humanas. Anti-C3b. Sólo contiene anticuerpos anti-C3b sin actividad anti- inmunoglobulínica. NOTA: el anticuerpo que se produce en respuesta a la inmunización generalmente se dirige contra el determinante antigénico que se encuentra en la sub-unidad C3c; algunos profesionales lo denominan “anti-C3c” pero en el rótulo del envase se debe designar como anti- C3b. Anti-C3d. Sólo contiene anticuerpos anti-C3d sin actividad-inmunoglobulínica. Anti-C4b. Sólo contiene anticuerpos anti-C4b sin actividad anti- inmunoglobulínica. Anti-C4d. Sólo contiene anticuerpos anti-C4d sin actividad anti- inmunoglobulínica. Existen antisueros específicos para otras inmunoglobulinas (IgA, IgM) y subclases (IgG1, IgG3).
  • 39.
    40 MECANISMO DE SENSIBILIZACIÓNDE ERITROCITOS CON COMPLEMENTO. a) Activación del Complemento por anticuerpos de grupo sanguíneo. Ciertos anticuerpos de grupo sanguíneo tienen la capacidad de fijar el Complemento a la membrana eritrocitaria. Algunos los hacen eficientemente y se manifiestan por causar la lisis de los eritrocitos normales que presentan los antígenos respectivos. Claro ejemplo lo constituyen los anticuerpos anti-A, Anti-B mientras que anticuerpos de otras especificidades pueden sensibilizar eritrocitos sin causar hemólisis, caso de anticuerpos anti-Lewis, anti-Kidd, anti- Duffy, anti-S, anti-s,anti-I, anti-i y anti-P1. Se desconoce el motivo por el cual algunos anticuerpos son capaces de fijar abundante C3 a la membrana eritrocitaria, lo cual se manifiesta en en una Prueba Antiglobulina Directa fuertemente positiva sin llegar a la etapa de hemólisis. Algunos de estos anticuerpos son de tipo IgM y además de lograr aglutinación, sensibilizan con C3 (algunos anti-A, anti-B, anti-I, anti- Lewis). Otros anticuerpos menos frecuentes de tipo IgM, no logran la aglutinación en condiciones normales, pero sensibilizan los hematíes de modo tal que son detectables con la Prueba Antiglobulina Humana Directa (algunos anti-Lewis, anti-Kell, anti-Duffy y anti-Kidd). Otros anticuerpos son de tipo IgG y sensibilizan hematíes con fracciones del Complemento de modo tal que si se usa antiglobulina monoespecífica anti IgG se obtiene un resultado débil, pero si se usa un reactivo conteniendo anti C3 se obtendrá un resultado fuerte (algunos anti-Kell, anti-Kidd y anti Duffy). b) Activación del Complemento por Complejos Inmunes. En algunas circunstancias los complejos inmunes pueden adherirse inespecíficamente a los eritrocitos mientras que en otras circunstancias se encuentran en solución en el plasma. Un ejemplo de ello lo constituyen la acción de ciertos medicamentos, de manera tal que se forman complejos “medicamento-anti-medicamento” que se adhieren a la membrana del hematíe en forma inespecífica, activan el Complemento y fijan las fracciones a la misma.
  • 40.
    41 Mecanismo de adsorción.La droga se fija a las proteínas de la membrana eritrocitaria. Si el paciente desarrolla anticuerpos antidroga potentes, éstos reaccionan con el fármaco fijado. En consecuencia la prueba de Coombs Directa con reactivos anti-IgG es positiva. En general el complemento no se activa y la lisis es sobre todo extravascular. La droga prototípica es la penicilina.
  • 41.
    42 Mecanismo de accióndel reactivo antiglobulina humana. En suma: la adición de medios macromoleculares, enzimas proteolíticas, solución de baja fuerza iónica, suero antiglobulina humana y centrifugación constituyen estrategias para detectar la sensibilización de los hematíes por anticuerpos de tipo IgG, que generalmente no producen aglutinación.
  • 42.
    43 “Un experto esuna persona que ha cometido todos los errores que se pueden cometer en un determinado campo”. Niels Bohr. Físico danés 1885 - 1962
  • 43.
    44 Pruebas en ID-CardLiss/Coombs Para un resultado óptimo, las determinaciones deben realizarse con muestras que cumplan la normativa local del laboratorio en cuanto a criterios de aceptabilidad de las mismas. Deben ser extraídas mediante una correcta venopunción en anticoagulante EDTA. Cuando sea necesario emplear el suero de la misma, se sugiere centrifugar la muestra durante 10 minutos a 1500g para evitar la presencia de residuos de fibrina que podrían interferir con el patrón de reacción. Preparación de la muestra de sangre: Deje que el diluyente 2 alcance la temperatura ambiente antes de utilizarlo. Para preparar: * Autocontrol * Test de Coombs Directo (PAD) * Prueba de Compatibilidad Transfusional Prepare una suspensión de los hematíes a utilizar, al 0.8% en ID- Diluent 2 de la siguiente manera: ID-Diluyente 2 1.0 ml + Hematíes concentrados 10µl o Sangre total / Segmento de la tubuladura (*) 20µl
  • 44.
    45 (*) En casode utilizar sangre tomada del segmento de tubuladura se aconseja realizar un lavado con solución salina fisiológica previo a su suspensión en el diluyente 2. Antes de utilizar una ID-Card, verifique su fecha de caducidad e inspecciónela en busca de signos de desecación, burbujas en el gel, y sellado defectuoso. I) PRUEBA DE ANTIGLOBULINA DIRECTA. 1. Marque el/los microtubo(s) a utilizar de la tarjeta con el nombre del/ los paciente/s o número de muestra a analizar. 2. Retire la lámina de sellado sólo de los microtubos que vaya a utilizar manteniendo la ID-Card en posición vertical. 3. Pipetee 50µl de la suspensión de hematíes en el/los microtubos correspondiente/s. 4. Centrifugue la tarjeta ID-Card durante 10 minutos en la ID- Centrifuge. 5. Lea y registre los resultados. Una reacción negativa indica la ausencia de anticuerpos IgG o componente del complemento C3d detectable en los hematíes. Una reacción positiva (sea cual fuere el patrón de aglutinación) indica que los hematíes analizados se encuentran sensibilizados (por anticuerpos IgG, C3d o ambos).
  • 45.
    46 A continuación semuestra un ejemplo: II) PRUEBA DE COMPATIBILIDAD TRANSFUSIONAL. 1. Identifique los microtubos correspondientes en la tarjeta ID- Card “LISS/Coombs” con el nombre o número del receptor y de la muestra a compatibilizar. 2. Retire la lámina de sellado sólo de aquellos microtubos que vaya a utilizar, manteniendo la ID-Card en posición vertical. 3. Pipetee 50 µl de la suspensión de hematíes en el o los microtubos correspondientes. 4. Para el AUTOCONTROL, pipetee 50 µl de la propia suspensión de hematíes del paciente en el microtubo correspondiente y claramente identificado. 5. Agregue 25 µl del plasma del paciente a cada microtubo. 6. Incube la tarjeta ID-Card Liss/Coombs por espacio de 15 minutos en el ID-Incubator. 7. Centrifugue la tarjeta durante 10 minutos en la ID- Centrifugue. 8. Lea y registre los resultados.
  • 46.
    47 Ejemplo: Las pruebas decompatibilidad en los microtubos 1,2,3,7 y 11 son positivas. Los números detallados en la parte inferior de la tarjeta indican la intensidad acuerdo a los patrones de reacción (ver páginas 9 y 10). Las pruebas de compatibilidad en los microtubos 4,5,6,8,9 y 10 son negativas al igual que el autocontrol. Una reacción negativa, indica compatibilidad entre la sangre seleccionada para transfundir y el receptor de la misma. Una reacción positiva indica la incompatibilidad debido a la presencia de un anticuerpo (o más) en el receptor, dirigidos contra antígenos presentes en los hematíes del dador. Deben ampliarse los estudios para identificar la especificidad del o los anticuerpos involucrados.
  • 47.
    48 III) INVESTIGACIÓN DEANTICUERPOS IRREGULARES (SCREENING o TAMIZAJE) El Reglamento Técnico de Medicina Transfusional (Decreto del Poder Ejecutivo N° 385/000 del 26 de diciembre del año 2000, con entrada en vigencia el 9 de enero del año 2001) ordena que el suero de todos los donantes, pacientes y embarazadas sea estudiado para descartar la presencia de aloanticuerpos aglutinantes, hemolizantes o sensibilizantes de la membrana eritrocitaria. Detallaremos en éste apartado el escrutinio de anticuerpos irregulares en medio liss/coombs y a continuación en medio enzimático. ESCRUTINIO DE ANTICUERPOS IRREGULARES EN TARJETA LISS-COOMBS Emplee para esta prueba eritrocitos “ID-DiaCell” I-II ó I-II-III, ampliamente fenotipados por el fabricante. Los requerimientos de configuración antigénica de los eritrocitos de prueba son rigurosos: de modo tal de asegurar la detección de todos los anticuerpos clínicamente significativos.
  • 48.
    49 Para los sistemasRh, MNSs, Duffy y Kidd la dotación antigénica debe estar presente en forma homocigota. También han de estar presentes los antígenos Lewis y el raro antígeno Kpa. Deje que los hematíes de prueba y las muestras a analizar alcancen la temperatura ambiente antes de usarlos. 1. Marque los microtubos correspondientes de la tarjeta ID-Card Liss/Coombs con el nombre o número de la muestra a analizar (sea de un receptor o de un donante). 2. Retirar la lámina de sellado sólo de los microtubos que se vayan a utilizar manteniendo la ID-tarjeta en posición vertical. 3. Pipetee 50µl de cada reactivo de hematíes (vial I y II ó I-II y III) en el microtubo correspondiente. 4. Si va a incluirse un AUTOCONTROL, pipetee 50µl de la propia suspensión de hematíes de la muestra en el correspondiente microtubo. 5. Añada 25µl del plasma o suero del receptor o donante (según corresponda) a cada microtubo. 6. Incube la tarjeta ID-Card durante 15 minutos a 37°C en el ID- Incubator.
  • 49.
    50 7. Centrifugue latarjeta ID-Card durante 10 minutos en la ID- Centrifugue. 8. Lea y registre los resultados. Una reacción negativa indica la ausencia de anticuerpos irregulares detectables en el suero o plasma del paciente o donante estudiado. Una reacción positiva indica la presencia de anticuerpo (s) irregular (es). Las reacciones obtenidas deben “trasladarse” a la tabla de antígenos. Compruebe que el número de lote de los hematíes reactivo I-II o I-II-III corresponde con el número de lote indicado en la tabla de antígenos.
  • 50.
  • 51.
    52 Según sea elpatrón de reacciones y la configuración de antígenos, puede llegarse a dilucidar el o los anticuerpos involucrados. Un autocontrol negativo y una reacción positiva a uno o más tipos de hematíes, sugieren la presencia de un anticuerpo específico, en tanto que un autocontrol positivo y reacciones positivas a todos los hematíes puedan vincularse a reacciones no específicas. Si existe una reacción positiva a todos los hematíes que conforman el panel, un autocontrol positivo, pero uno o más hematíes que muestren una reacción positiva más intensa que el autocontrol, deben cumplirse pruebas adicionales en la muestra para estudiar la posibilidad de un aloanticuerpo subyacente. IV) IDENTIFICACIÓN DE ANTICUERPOS IRREGULARES. Emplee los hematíes reactivo listos para usar ID-DiaPanel. Deje que los viales y las muestras alcancen la temperatura ambiente antes de usarlos. 1. Marque dos tarjetas ID-Cards “Liss/Coombs” con el nombre o número del paciente o donantes en quien queremos identificar el anticuerpo irregular. 2. Numere del 1 al 6 la primera tarjeta y del 7 al 11 y AC (autocontrol) en la segunda tarjeta. 3. Retirar la lámina de sellado solo de los microtubos que se vayan a utilizar manteniendo la ID-Card en posición vertical.
  • 52.
    53 4. Transfiera decada vial numerado del 1 al 11, una gota (50µl) a cada microtubo igualmente numerado. 5. En el último microtubo (número 12) destinado a autocontrol (AC), pipetee 50µl de la propia suspensión de hematíes. 6. Agregue a todos los microtubos 25µl del plasma o suero del paciente o donante en estudio. 7. Incube ambas tarjetas durante 15 minutos a 37°C en el ID-Incubator. 8. Centrifugue ambas tarjetas durante 10 minutos en la ID-Centrifuge. 9. Lea y registre los resultados en la tabla de antígenos. EFECTO de DOSIS Al momento de leer y registrar los resultados en la tabla de antígenos, resulta frecuente de observar que ciertos antígenos de los sistemas Rh- Hr, MNSs, Kidd, Kell y Duffy entre otros, se expresan serológicamente con mayor intensidad si el individuo es homocigoto para el gen que codifica el antígeno. Vale decir que heredó de sus dos progenitores los genes que codifican el mismo antígeno. Por el contrario, quienes son heterocigotos para un determinado antígeno, presentan una intensidad de aglutinación menor. Esto se debe a que el número de sitios antigénicos del individuo homocigoto es casi el doble que el que presenta un sujeto heterocigoto. El “efecto de dosis” contribuye a la determinación de la especificidad de los aloanticuerpos. Ejemplo de efecto de dosis
  • 53.
  • 54.
    55 Según el patrónde las reacciones y la configuración de los antígenos, el tipo de anticuerpo presente puede identificarse en la mayoría de los casos, tenga presente que la reacción del microtubo de autocontrol debe dar resultado negativo. Una reacción positiva con todos los hematíes “ID-DiaPanel” y un autocontrol negativo, puede deberse a reacciones no específicas o bien indicar la presencia de un aloanticuerpo dirigido contra un antígeno de alta incidencia. Una reacción positiva con todos los hematíes ID-DiaPanel” y un autocontrol positivo, puede deberse a reacciones no específicas. Compare el patrón de reacción entre el autocontrol y el resto de los microtubos. Si estos últimos arrojan reacciones más intensas que el autocontrol, puede que estemos frente a un aloanticuerpo subyacente, por lo que se requerirán estudios adicionales. No resulta infrecuente que coexistan auto y aloanticuerpos. Recuerde que los anticuerpos frente a antígenos de los sistemas MNSs y Duffy no se detectan en medio enzimático ya que al tratarse de antígenos de naturaleza proteica; son destruidos por aquellas. Nos puede ayudar para la identificación del anticuerpo, conocer el fenotipo de los hematíes del paciente, ya que los antígenos correspondientes a los aloanticuerpos detectados en el suero deben estar ausentes en los mismos. En el caso de autoanticuerpos o estudio de un eluído, por el contrario el antígeno debe estar presente. Cuando se ha identificado un aloanticuerpo, debe procederse a la determinación en los eritrocitos del paciente del antígeno específico para comprobar su ausencia. Tener en cuenta que si el paciente ha sido transfundido recientemente, el estudio de su fenotipo puede darnos resultados erróneos. Por último y a modo de orientación, cuando se detecta un anticuerpo de especificidad anti-D en mujeres en edad reproductiva, asegurarse de que no se trate de un anticuerpo “pasivo” resultante de la profilaxis con inmunoglobulina anti Rh D.
  • 55.
    56 Pruebas en ID-CardNaCl Enzime Test and Cold Agglutinins Esta tarjeta es apta para la detección de anticuerpos reactivos en técnica salina y enzimática, a saber:  pruebas séricas inversas  detección de anticuerpos irregulares  identificación de anticuerpos irregulares  pruebas de compatibilidad en medio salino y/o enzimático. Introducción: Las técnicas salinas se emplean para detectar anticuerpos que reaccionan fundamentalmente a 4°C o a 18 – 25°C (temperatura ambiente), tales como anti M, anti N, anti P1, anti Le a y anti Le b. También se la utiliza para definir la anemia hemolítica por anticuerpos fríos. Las técnicas enzimáticas son de utilidad cuando se busca una mayor sensibilidad en la detección de anticuerpos. Las enzimas potencian las reacciones de determinados anticuerpos en particular en los sistemas Rh, Kell y Kidd pero destruyen algunos antígenos como ser el M ,N ,S, Fy a y Fy b, por tanto nunca debe emplearse una técnica enzimática como único método.
  • 56.
    57 No se consideranecesario incluir la prueba salina a temperatura ambiente en las pruebas de rutina de detección de anticuerpos, pero la prueba salina a 4°C puede emplearse para detectar aglutininas frías. Preparación de la muestra de sangre Deje que el diluyente 2 alcance la temperatura ambiente antes de utilizarlo. Para: Autocontrol y pruebas de compatibilidad en medio salino y enzimático, proceda a preparar una suspensión de hematíes al 08% en ID-Diluent 2 de la siguiente manera: ID-Diluent 2 1.0ml + Hematíes concentrados 10µl o Sangre total / Segmento de tubuladura (*) 20µl (*) En caso de utilizar sangre tomada del segmento de tubuladura se aconseja realizar un lavado con solución salina fisiológica previo a su suspensión en diluyente 2. La suspensión preparada puede utilizarse inmediatamente. Antes de utilizar una ID-Card, verifique su fecha de caducidad e inspecciónela en busca de signos de desecación, burbujas en el gel, y sellado defectuoso. Antes de su uso, deje que los reactivos de eritrocitos de prueba ID, los diluyentes ID, y las muestras de suero o plasma alcancen la temperatura ambiente (salvo para aglutininas frías).
  • 57.
    58 A continuación describiremosel procedimiento de las pruebas. Prueba de compatibilidad en medio enzimático (Papaína o Bromelina) 1. Marque los microtubos correspondientes de la tarjeta ID-Card “NaCl, enzime test and cold agglutinins” con el nombre o número de paciente y quite el papel aluminio de todos los microtubos que vaya a utilizar. 2. Pipetee 50µl de la suspensión de eritrocitos del donante en los microtubos correspondientes. 3. Si se va a incluir un autocontrol, pipetee 50µl de la propia suspensión de eritrocitos del paciente en el correspondiente microtubo. 4. Añada 25µl del plasma o suero del paciente a cada microtubo. 5. Añada 25µl de ID-Diluent 1 (Solución de Bromelina modificada) o lo que es igual de ID-Papain a cada microtubo. 6. Incube la tarjeta ID-Card durante 15 minutos a 37°C en el ID- Incubator. 7. Centrifugue la tarjeta ID-Card durante 10 minutos en el ID-Centrifuge. 8. Lea y registre los resultados. Prueba de compatibilidad en medio salino. Proceda exactamente igual a lo descripto en al apartado anterior (prueba de compatibilidad en medio enzimático) pero no realice el paso número 5 (no agregue la Solución de Bromelina ni el ID-Papain) e incube a temperatura ambiente (18 – 25°C). Posteriormente continúe con los pasos 7 y 8. Prueba Sèrica Inversa. (“ID-DiaCell ABO”) 1. Resuspenda cuidadosamente los eritrocitos de prueba antes de su uso. 2. Marque los correspondientes microtubos de la tarjeta ID-Card “NaCl, enzime test and cold agglutinins” con el nombre o número del paciente o donante e indique los microtubos que contendrán los hematíes
  • 58.
    59 reactivo A1, A2,B y O. Quite el papel aluminio de todos los microtubos identificados. 3. Pipetee 50µl de cada tipo de eritrocitos de prueba ID-DiaCell ABO (A1, A2, B y O) en los microtubos identificados a tales efectos. 4. Añada 50µl de plasma o suero del paciente o donante a cada microtubo. 5. Incube la tarjeta ID-Card durante 10 minutos a temperatura ambiente, entre 18 y 25°C. 6. Centrifugue la tarjeta ID-Card durante 10 minutos en la ID- Centrifugue. 7. Lea y registre los resultados obtenidos. Prueba Sérica Inversa – Interpretación. Hematíes A1 Hematíes A2 Hematíes B Hematíes 0 Interpretación negativo negativo + a ++++ negativo Grupo A + a ++++ ± a ++++ negativo negativo Grupo B negativo negativo negativo negativo Grupo AB + a ++++ ± a ++++ + a ++++ negativo Grupo 0 Observación: Si la muestra no estuviese hemolizada, pero se observare hemólisis en la parte superior del microtubo, el resultado debe interpretarse como POSITIVO. En caso de discrepancia entre la prueba directa ABO la prueba sérica, inclúyase un autocontrol. Investigación de anticuerpos irregulares. I) Prueba enzimática con eritrocitos papaínizados (*) (ID-DiaCell I-II-III P”) Resuspenda cuidadosamente los eritrocitos de prueba antes de su uso.
  • 59.
    60 1. Marque losmicrotubos correspondientes de la ID-Card “NaCl, enzime test and cold agglutinins” con el nombre o número del paciente o donante en estudio. 2. Quite el papel aluminio de todos los microtubo que vaya a utilizar. 3. Pipetee 50µl de cada tipo de eritrocitos de prueba “ID-DiaPanel I-II-III P” papainizados en los microtubos correspondientes identificados como I, II y III. 4. Si va a incluirse un autocontrol, pipetee 50µl de la propia suspensión de eritrocitos del paciente en el microtubo destinado como AC (Auto Control) y agregue 25µl de ID-Papaín (**). 5. Añada 25µl de plasma o suero del paciente o donante a cada microtubo. 6. Incube la tarjeta ID-Card durante 15 minutos a 37°C en el ID- Incubator. 7. Centrifugue la tarjeta ID-card durante 10 minutos en la ID-Centrifugue. 8. Lea y registre los resultados obtenidos. (*) Si no se dispone de hematíes papaínizados, puede utilizar hematíes de prueba ID-Cell I-II-III y agregar 25µl de solución 1 (bromelina modificada). (**) Si no dispone de ID-Papaín, puede utilizar 25µl de solución 1 (bromelina modificada). II) Prueba en salino a 4°C con ID-Cell I-II-III Antes de su uso coloque las tarjetas ID-Card “NaCl,enzime test and cold agglutinins” en la heladera (4°C ±2) durante dos horas. Mantenga refrigerados hasta el momento de la prueba tanto los hematíes “ID- Cell I-II-III” como el suero o plasma a analizar. 1. Marque los microtubos correspondientes de la tarjeta con el nombre o número del paciente y quite el papel de aluminio de todos los microtubos que vaya a analizar. 2. Pipetee 50µl de cada tipo de eritrocitos de prueba ID-DiaPanel I-II-III en los microtubos correspondientes identificados como I, II y III.
  • 60.
    61 3. Si vaa incluirse un autocontrol, pipetee 50µl de la propia suspensión de eritrocitos del paciente en el correspondiente microtubo. 4. Añada 25µl de plasma o suero del paciente a cada microtubo. 5. Incube la tarjeta ID-Card durante 30 minutos en la heladera (4°C±2). 6. Centrifugue la ID-Card durante 10 minutos en la ID-Centrifugue. 7. Lea y registre los resultados obtenidos. INVESTIGACIÓN DE ANTICUERPOS IRREGULARES (*) *Importante: leer el comentario ampliado en el recuadro de la página 28. Tarjeta Liss/Coombs + Enzime Test (Id-n°:50581) Esta tarjeta combina en una sola presentación la investigación de anticuerpos irregulares en medio liss/coombs y en medio enzimático.
  • 61.
    62 Identificación de Anticuerpos. I)Prueba enzimática con eritrocitos papainizados (ID-Diapanel P). 1. Marque 2 tarjetas ID-Card “NaCl, enzime test and cold agglutinins” con el nombre o número del paciente o donante y numere los microtubos del 1 al 11 (12 en caso de incluir autocontrol). Quite el papel de aluminio que cubre los micritubos. 2. Pipetee 50µl de cada tipo de eritrocitos de prueba “ID-DiaPanel P” papainizados en los microtubos correspondientes marcados del 1 al 11. 3. Si va a incluirse un autocontrol, pipetee 50µl de la suspensión de eritrocitos del paciente en el microtubo número 12. 4. Añada 25µl del plasma o suero del paciente o donante a cada microtubo. 5. Para el autocontrol, agregue 25µl de ID-Papain al microtubo número 12. 6. Incube las tarjetas ID-Card durante 15 minutos a 37°C en el ID- Incubator. 7. Centrifugue las tarjetas ID-Card durante 10 minutos en la ID- Centrfugue. 8. Lea y registre los resultados obtenidos en la cartilla de antígenos. II) Prueba Salina a 4°C (ID-DiaPanel) Resuspenda cuidadosamente los eritrocitos de prueba antes de su uso. Mantenga las tarjetas ID-Card en la heladera (4°C ±2) por espacio de dos horas. Utilice reactivos de eritrocitos de prueba y muestras a analizar refrigerados. 1. Marque dos tarjetas “ID-Card, enzime test ando cold agglutinins” con el nombre o número del paciente o donante y numere los microtubos del 1 al 11 (12 en caso de incluir autocontrol). Quite el papel de aluminio. 2. Pipetee 50µl de cada tipo de eritrocitos de prueba “ID-DiaPanel” en los microtubos correspondientes marcados del 1 al 11. 3. Si va a incluirse un autocontrol, pipetee 50µl de la suspensión de eritrocitos del paciente en el microtubo número 12. 4. Añada 25µl de plasma o suero del paciente o donante a cada microtubo. 5. Incube las tarjetas ID-Card durante 30 minutos en la heladera (4°C±2).
  • 62.
    63 6. Centrifugue lastarjetas ID-Card durante 10 minutos en la ID-Centrifugue. 7. Lea y registre los resultados en la cartilla de antígenos. INTERPRETACIÓN DE LOS RESULTADOS. Principios y consideraciones generales En la detección de anticuerpos:  Una reacción negativa indica la ausencia de anticuerpos irregulares detectables en el suero o plasma del paciente o donante.  Una reacción positiva indica la presencia de anticuerpos irregulares. Introduzca las reacciones obtenidas en la cartilla de antígenos y verifique que el número de lote de los eritrocitos de prueba corresponde al número de lote indicado en la tabla de antígenos.  El patrón de reacciones y la configuración de antígenos puede indicar el tipo de anticuerpo presente.  Una reacción positiva a algunos eritrocitos de prueba y un autocontrol negativo, sugieren la presencia de un anticuerpo específico.  Si existe una reacción positiva a todos los eritrocitos de prueba y un autocontrol positivo, focalice su atención en los patrones de reacción de las muestras. Si las reacciones fuesen más intensas que el autocontrol, podría sugerir la presencia de un aloanticuerpo subyacente.
  • 63.
    64 En la identificaciónde anticuerpos:  El patrón de reacciones y la configuración de antígenos permiten en la mayoría de los casos identificar el tipo de anticuerpo presente (el autocontrol debe arrojar resultado negativo).  Una reacción positiva a TODOS los eritrocitos de prueba y un autocontrol negativo, puede deberse a reacciones no específicas o bien indicar la presencia de un aloanticuerpo contra un antígeno de elevada frecuencia.  Una reacción positiva a todos los eritrocitos de prueba y un autocontrol positivo, se debe probablemente a un autoanticuerpo.  El que exista una reacción positiva a todos los eritrocitos de prueba “ID-DiaPanel” y un autocontrol positivo, pero uno o más tipos de eritrocitos de prueba muestren reacciones más intensas que el autocontrol, puede indicar la existencia de un aloanticuerpo subyacente, por lo que se deberán ampliar los estudios.  Los anticuerpos fríos potentes pueden dar lugar a reacciones positivas, principalmente en la técnica enzimática.  El anticuerpo anti I se especifica frecuentemente en la enfermedad de aglutinina fría, pudiendo realizarse su confirmación con el “ID-I Negative Cell” (células carentes del antígeno I). En la prueba de compatibilidad:  Una reacción positiva indica una incompatibilidad debida a la presencia de anticuerpos irregulares en el suero o plasma del receptor.  Una reacción negativa indica que la técnica empleada no ha detectado anticuerpos en el suero o plasma del receptor dirigidos contra antígenos presentes en los eritrocitos del donante.
  • 64.
    65 IDENTIFICACIÓN DE ANTICUERPOSIRREGULARES (*) *Importante: leer el comentario ampliado en el recuadro de la página 28.
  • 65.
    66 “Es más fáciljuzgar el talento de una persona por sus preguntas que por sus respuestas”. Duque de Levis (1755 – 1830) Escritor francés.
  • 66.
    67 Comportamiento Serológico eImportancia Clínica de los Anticuerpos de Grupo Sanguíneo. Definición de Anticuerpo Clínicamente Significativo: En términos generales definimos como anticuerpo clínicamente significativo a aquél cuya especificidad es pasible de causar una EHRN (Enfermedad Hemolítica del Recién Nacido), una franca reacción hemolítica o una inaceptable disminución de la sobrevida de los hematíes transfundidos. A grandes rasgos, los anticuerpos reactivos a 37°C son más propensos a ser significantes que aquellos que reaccionan exclusivamente a temperatura ambiente. Los anticuerpos son clasificados de acuerdo al riesgo de provocar una hemólisis en caso de transfundir sangre incompatible o de afectar al feto en caso de incompatibilidad materno fetal. Se clasifican en cuatro grandes grupos según el siguiente esquema: GRUPO I GRUPO II GRUPO III GRUPO IV Clínicamente Significativos Benignos Significativos sólo cuando son activos a 37°C Excepcionalmente significativos ABO Chido- Rodgers Lewis Vel hemólisis) Rh (D,C,E,c,e) Xga MN Gerbich Kell (K,k) Bg P1 Gya Duffy HTLA Lutheran Hy Kidd Cost A1 Sda Ss Knopps McCoy Cartwright JMH
  • 67.
  • 68.
  • 69.
  • 70.
    71 “En este mundo,todos necesitamos de todos” Profesor Emérito Dr. Luis Alberto Castillo (1920 – 2008) O.R.L. uruguayo.
  • 71.
    72 ALOINMUNIZACIÓN La transfusión sanguínea,drogadicción intravenosa, embarazo y el transplante de órganos y tejidos constituyen los mecanismos pasibles de aloinmunización. El riesgo de sensibilización a antígenos eritrocitarios (a excepción del antígeno D) por cada unidad de concentrado de hematíes transfundidos, oscila entre el 1 y 2%. Si bien no tenemos cifras estadísticas al respecto, se estima que de los pacientes transfundidos en nuestro país, entre un 1 y 2% de los mismos se inmunizan. En tanto que para el caso de embarazo, la inmunización ocurre en el 1% de los mismos. Se entiende por “INMUNOGENICIDAD” o “ANTIGENICIDAD” el potencial de un antígeno para estimular una respuesta inmune y desencadenar la producción de su correspondiente anticuerpo. Claro está que una prueba de compatibilidad negativa no impide una eventual inmunización, como así también los eventos transfusionales y el embarazo no acarrean la misma suerte de inmunización. El inmunógeno más potente lo constituye el antígeno D del sistema Rhesus seguido en orden de inmunogenicidad por los antígenos c, E, e y C y luego el antígenos K del sistema Kell. Cálculo de la inmunogenicidad de algunos antígenos en la práctica transfusional. Antígeno Probabilidad de exposición Potencia antigénica K c E Jk a Fy a Jk b Fy b C 0.082 0.204 0.152 0.180 0.225 0.194 0.134 0.218 0.0500 0.0253 0.0170 0.0089 0.0083 0.0010 0.0007 0.0004
  • 72.
    73 Un elemento atener en cuenta en la posibilidad de aloinmunización por transfusión radica en la FRECUENCIA con que un antígeno se presenta en la población. Cuando un antígeno posee una incidencia de presentación baja en la población (caso del antígeno K, frecuencia de 0.09) las posibilidades de recibir la transfusión de una unidad que lo contenga, aumentan en forma directa con el número de unidades transfundidas. En tanto que ante un antígeno de alta incidencia de presentación (caso del antígeno c, frecuencia de 0.8), las posibilidades de transfusión resultan elevadas, incluso transfundiendo una sola unidad y aumentando ligeramente al incrementarse el número de unidades transfundidas. A su vez, cuando un antígeno posea una baja frecuencia de presentación, las posibilidades de que se forme el correspondiente anticuerpo serán más bajas en el caso de embarazo que en el de transfusión sanguínea y más aún en el supuesto de que la mujer tenga siempre el mismo compañero; puesto que en la transfusión se involucran distintos donantes y mayor volumen. Utilizando la microtécnica de aglutinación en gel en tarjeta ID-Card Liss/Coombs, en un estudio de seguimiento inmunohematológico realizado por el Profesor Dr. Jorge Decaro, durante el período 2001 al 2005 en 14.860 gestantes que concurrieron para control de embarazo a los servicios asistenciales del Banco de Previsión Social (BPS); encontró que 157 de ellas (1,05%) presentaba anticuerpos anti-eritrocitarios. De esos 157 casos, 153 presentaban aloanticuerpos y en 4 casos se hallaron autoanticuerpos. De los 153 casos con aloanticuerpos, el 55% fueron hallados en gestantes Rh D positivas y el 45% en gestantes Rh D negativas. Dentro de las Rh D negativas, el 80% presentaba un aloanticuerpo anti D. Más del 90% de los aloanticuerpos hallados, diferentes al D, pertenecían al sistema Rh (C,E,c,e) y Kell para los cuales y hasta el momento no existe inmunoprofilaxis. La única prevención consiste en disminuir el número de transfusiones de hematíes en mujeres en edad reproductiva y en caso de realizarlas, hacer el fenotipo Rh y Kell. En el embarazo resulta inevitable prevenir una aloinmunización por pasaje de eritrocitos fetales a la circulación materna (salvo en el caso del antígeno D con la administración de la globulina hiperinmune anti Rh). La presencia en el feto de un antígeno heredado del padre y ausente en la madre, es capaz de provocar aloinmunización a dicho factor. La consecuencia puede ser la enfermedad hemolítica del recién nacido.
  • 73.
    74 La probabilidad dealoinmunización a distintos antígenos es muy variada en comparación con el antígeno D, para el cual existe el tratamiento preventivo de la misma por administración de globulina hiperinmune anti D capáz de evitarla. Otro factor a considerar es que es menor la posibilidad de inmunización en el embarazo en comparación con la transfusión, en virtud de que el volumen de la hemorragia transplacentaria en muchos embarazos no llega a constituir un estímulo suficiente para producir inmunización. La dosis mínima para producir una inmunización primaria sería de 0.01 a 0.03 ml de hematíes fetales, lo que equivale a 1 eritrocito fetal cada 100.000 maternos. En la práctica, el volumen de sangrado de una HFM (Hemorragia Feto Materna) es variable; siendo en el 95% de los casos menor a 15ml en comparación con los 300 ml que contiene una unidad de concentrado de hematíes. Sin embargo, un tercio de los individuos de la especie humana no responden a la estimulación antigénica (tienen “tolerancia inmunológica”) y no forman anticuerpos. Càlculo de la inmunogenicidad de algunos antígenos en el embarazo. Antígeno (s) Probabilidad de exposición Potencia antigénica D CD C E K Fy a DE 0.139 0.218 0.152 0.204 0.082 0.225 0.204 0.300 0.0210 0.0060 0.0024 0.0022 0.0008 0.0006
  • 74.
    75 IDENTIFICACIÓN DE ANTICUERPOS Paradecidir cuáles serán los estudios a practicar al suero “problema”, a que hematíes enfrentarlos (con o sin tratamiento enzimático) y a que temperatura incubar las pruebas, se debe tener en cuenta los resultados obtenidos en la etapa de investigación de aloanticuerpos. También es fundamental recabar datos tales como: * edad * sexo * raza * transfusiones y/o trasplante de órganos recibidos * diagnóstico clínico * medicación que recibe * número de embarazos * abortos * recién nacidos con EHRN * administración de IgG anti Rh D PANEL DE ANTÍGENOS ERITROCITARIOS Un panel de antígenos eritrocitarios está conformado por un conjunto de muestras de sangre grupo O, las cuales se encuentran ampliamente fenotipadas y que han sido seleccionadas por el laboratorio fabricante de modo tal que representen la mayor cantidad de antígenos. Para la investigación de aloanticuerpos los hematíes deben contener todos los antígenos correspondientes a los anticuerpos clínicamente significativos (ver definición en la página 60): D, C, E, c, e, Cw, K, k, Kp a, Kp b, Js a, Js b, Fya, Fyb, Lu a, Lu b, M, N, S, s, P1, Le a y Le b. Los paneles comerciales para investigación de anticuerpos irregulares se presentan en viales I y II o I, II y III conocidos comúnmente como paneles “cortos”. En tanto que los paneles para identificación de anticuerpos irregulares son más extensos: paneles de 6, 9, 11, 14 y de 17 células (viales),conocidos comúnmente como paneles “largos”. En este caso por lo menos un vial presenta antígenos de baja frecuencia (Cw, Kpa, Le a y Lu a) y otro vial no presenta antígenos de elevada frecuencia en la población (e, k, Kp b, Js b, P1,s y Lu b). También se recomienda incluir una muestra de sangre de cordón a los efectos de asegurar la representatividad del antígeno “i”.
  • 75.
    76 Cada panel esacompañado de una cartilla de trabajo en las que están consignados los antígenos presentes en cada muestra o vial. El uso de los mismos requiere experiencia y claros conocimientos del comportamiento serológico de los diferentes anticuerpos de grupo sanguíneo. ¿Cómo interpretar los resultados de un panel eritrocitario? Ejemplo # 1: de identificación de aloanticuerpo. Paciente O Rh Negativo (cde/cde). A la derecha del panel podemos observar los resultados que arrojaron los estudios en diferentes medios y temperaturas ensayados. Para el análisis se recomienda: 1) Buscar la primera muestra que presenta un resultado negativo en todos los medios y temperaturas ensayados. 2) En la fila superior de la cartilla antigénica se procede a eliminar o tachar todos los antígenos presentes en la muestra que arrojó resultados negativos, ya que si no hay aglutinación, el anticuerpo investigado no está reconociendo a ningún antígeno presente en esa muestra. 3) Se repite la misma búsqueda en las muestras subsiguientes y eliminando de consideración a aquellos antígenos presentes en las muestras que arrojaron resultados negativos. 4) Si el paciente no fue transfundido en los últimos tres meses, realizar el mismo análisis para el fenotipo del paciente. 5) Colocar un círculo resaltando los antígenos que quedan sin tachar.
  • 76.
    77 Para este ejemplo,se eliminan los antígenos presentes en las muestras número 2 (antígenos c, e ,K ,k ,Fy b), número 3 (C, c, e, k y Fy a) y número 6 (E, c, e, k, Fy b). En nuestro ejemplo, queda sin eliminar el antígeno D y como se observará para este caso, siempre que hay una reacción positiva (muestras 1,4 y 5) el antígeno D está presente. Nuestro paciente fue fenotipado en el sistema Rh resultando ser D negativo, cde negativo y el autocontrol resultó ser negativo. Conclusión: anticuerpo con actividad anti D. COMENTARIOS: 1) Si existe un único anticuerpo, todas las muestras del panel que presentan el antígeno correspondiente deben mostrar un resultado positivo y aquellas muestras que no lo presentan; deben mostrar un resultado negativo. 2) El paciente también debe ser negativo para dicho antígeno. 3) En caso de coexistir más de un anticuerpo, la especificidad de los mismos debe ser discriminada: Una forma de discriminar las especificidades es en base a la reactividad demostrada en los diferentes medios ensayados (salino, enzimático, liss/coombs). De particular interés resultan las reacciones obtenidas en medio enzimático ya que en la mayoría de los casos, los anticuerpos del sisitema Rh-Hr son
  • 77.
    78 exaltados por eluso enzimático mientras que los anticuerpos de los sistemas Duffy y MNSs son inhibidos por las mismas. Es posible recurrir a estudios con muestras de eritrocitos suplementarios que presentan el antígeno cuyo anticuerpo se quiere confirmar y que no presentan los demás antígenos imputados. De esa manera se incrementa el poder discriminatorio. Otra alternativa válida es recurrir a realizar absorciones utilizando eritrocitos seleccionados de manera de absorber un anticuerpo para poner en evidencia el o los anticuerpos restantes.
  • 78.
    79 Ejemplo # 2:de identificación de aloanticuerpo. 4°- No existen más muestras que resulten ser negativas. Las muestras número 2, 5 y 6 son positivas en todos los medios y temperaturas. El o los anticuerpos sospechados; pueden ser el anti E y/o anti Le b. 5°- Observemos con detenimiento la composición antigénica del panel y busquemos si todas las muestras que arrojaron resultado positivo contienen los antígenos E y Le b.
  • 79.
    80 Dicho en otrostérminos: ¿qué tienen en su composición antigénica en común, las muestras número 2, 5 y 6? Muestra número 2: E negativa Le b positivo. Muestra número 5: E positiva Le b negativo. Muestra número 6: E positiva Le b positivo. Estos resultados nos orientan a la presencia de más de un anticuerpo. 6°- Analicemos el comportamiento serológico observado en las reacciones que resultaron positivas (muestras número 2, 5 y 6). a) En las pruebas en salino para anticuerpos completos (IgM), las muestras número 2 y 6 poseen el antígeno Le b, aglutinan a 20°C y hemolizan a 37°C. Este es un comportamiento típico del anticuerpo anti Le b. b) En los ensayos realizados en medio liss/coombs y medio enzimático, las muestras número 5 y 6 muestran reacciones francas características de los anticuerpos del sistema Rh-Hr. c) La hemólisis observada en la muestra número 2 en el ensayo enzimático, se corresponde a la actividad del anticuerpo anti Le b. Los anticuerpos del sistema Rh-Hr no activan el complemento y por ende no hemolizan los eritrocitos incompatibles. 7°- Se practica el fenotipo del paciente, a saber: D C E c e Cw K k Le a Le b M N 0 0 0 + + 0 + + 0 + + Nuestro paciente resultó ser antígeno E negativo y antígeno Le b negativo. 8°- Se absorbe el suero problema con eritrocitos cuyo fenotipo es E positivo y Le b negativo. Recordemos que la técnica de absorción se utiliza para separar mezclas de anticuerpos, dado que si se seleccionan eritrocitos que presentan determinados antígenos pero carecen de otros y se induce la absorción, se estaría dejando un solo anticuerpo de una única especificidad en el suero. 9°- Se enfrenta el suero absorbido al panel nuevamente, encontrándose reactividad en medio salino a 20°C y a 37°C obteniéndose aglutinación con las muestras número 2 y 6, que son las únicas que tienen en común al antígeno Le b. Conclusión: anticuerpo con actividad anti Le b.
  • 80.
    81 Algoritmo de Investigaciónde Anticuerpos Irregulares utilizado por el Laboratorio de Inmunohematología del Servicio Nacional de Sangre.
  • 81.
    82 Algoritmo de Identificaciónde Anticuerpos Irregulares utilizado por el Laboratorio de Inmunohematología del Servicio Nacional de Sangre.
  • 82.
    83 TEST de COOMBS. Algoritmoutilizado en el Laboratorio de Inmunohematología del Servicio Nacional de Sangre.
  • 83.
    84 FORMULARIO PARA REMITIRESUDIO ESPECIALIZADO AL S.N.S
  • 84.
    85 CARACTERES DE LAMUESTRA Y CONDICIONES DE ENVÍO DE LAS MISMAS PARA LA REALIZACIÓN DE ESTUDIOS EN INMUNOHEMATOLOGÍA. (*) El Laboratorio de Inmunohematología del Servicio Nacional de Sangre reitera y amplía los caracteres de la muestra de sangre y las condiciones de envío de las mismas para facilitar que se logre un resultado preciso en los estudios de inmunohematología solicitados por los Servicios de Hemoterapia. Los estudios se solicitarán en la BOLETA DE SOLICITUD correspondiente donde se deberán consignar los datos filiatorios del paciente:  Nombres y apellidos tal como figuran en su documento de identidad.  Número de cédula de identidad.  En caso de recién nacido se deberá consignar los datos correspondientes a la madre.  Edad, raza y sexo. Asimismo se deberán consignar:  Datos clínicos completos.  Antecedentes personales.  Antecedentes transfusionales, pasados y recientes.  Inmunoprofilaxis anti-D.  En caso de embarazada: fecha de última menstruación normal y fecha probable de parto, número y año de embarazos previos, incidencias durante el embarazo, desenlace de cada embarazo, grupo sanguíneo y evolución de cada producto.  Estudios realizados y resultados obtenidos, sin perjuicio de que el Laboratorio de Inmunohematología realice nuevamente los estudios que se consideren necesarios.  Antecedentes de estudios previos realizados en el Laboratorio de Inmunohematología del Servicio Nacional de Sangre o en otro Servicio.  Cualquier otro dato que se considere necesario. Si se requiere consignar más información del espacio dispuesto en el formulario se podrá escribir al dorso del mismo.
  • 85.
    86 La solicitud deberáser firmada por un funcionario debidamente autorizado a tales efectos. En caso de que la solicitud sea realizada por un Servicio de Hemoterapia que no sea de ASSE, la solicitud deberá contener la autorización correspondiente para abonar el costo del estudio. La solicitud de deberá acompañar de la muestra de sangre correspondiente. En caso de solicitud de estudios de anticuerpos irregulares, posible aloinmunización, prueba de compatibilidad positiva, búsqueda de sangre compatible o reacción adversa se deberá remitir una muestra de sangre venosa en dos tubos anticoagulados con EDTA, tubos para hemograma, conteniendo sangre hasta el enrase, generalmente 2,5 mL cada uno. Estos se deberán remitir sin manipular, sin separar el plasma de los componentes celulares de la muestra. Las muestras deberán ser debidamente rotuladas: nombre y apellido, número de cédula de identidad del paciente y fecha de extracción de la muestra. Se sobreentiende que la muestra pre-transfusión ha sido manipulada. En caso de Anemia Hemolítica Autoinmune, sospecha clínica de la misma, o Test de Coombs Directo positivo previo, la muestra a enviar deberá incluir un tubo seco, sin anticoagulante, y los dos tubos con EDTA, la cual deberá ser extraída, conservada y el plasma/suero separado a 37°C antes de permitir se enfríe y traslade la misma. Si se solicita la búsqueda de sangre compatible y/o se solicita confirmar fenotipo de unidades de sangre compatibles para pacientes aloinmunizados conocidos se deberán remitir las colitas o segmentos de las tubuladuras correspondientes, selladas en ambos extremos, asegurándose que contenga eritrocitos, debidamente identificadas con el número de donación y número de colita visible. El Laboratorio de Inmunohematología se reserva el derecho de actualizar estudios de pacientes aloinmunizados, en función del tiempo transcurrido desde el estudio anterior o de los resultados obtenidos. El traslado de las solicitudes y de las muestras de sangre se deberá realizar en un todo de acuerdo al reglamento respectivo actualmente vigente. La SOLICITUD se deberá colocar dentro de una bolsa de nylon. Las muestras deberán tener un triple empaque. Entre el primer empaque y el segundo se deberá incluir algodón en cantidad suficiente para absorber la sangre en caso de derrame accidental. El tercer empaque deberá ser de paredes rígidas y en su superficie se deberá consignar el destinatario y el remitente en forma claramente visibles.
  • 86.
    87 No se facilitaránresultados por vía telefónica. Los resultados se podrán retirar en RECEPCIÓN en el plazo estipulado, generalmente 24 horas, aunque en situaciones especiales el estudio podrá requerir más tiempo. En caso de urgencia en disponer del resultado del estudio solicitado, los Servicios se deberán comunicar con el Técnico Transfusionista del Laboratorio de Inmunohematología para anticipar la entrega del RESULTADO. EN CASO DE NO CUMPLIR CON ESTOS REQUISITOS EL LABORATORIO NO PUEDE GARANTIZAR LOS RESULTADOS DEL ESTUDIO. (*) El texto antes detallado corresponde a la circular redactada por el Servicio Nacional de Sangre en fecha 3 de Mayo de 2011.
  • 87.
    88 Modelo de Informede Estudio Inmunohematológico. Nota: por razones éticas se ha suprimido el nombre del paciente y del servicio que solicita el estudio.
  • 88.
    89 CÁLCULO DE PROBABILIDADES Laprobabilidad mide la mayor o menor posibilidad de conseguir unidades compatibles para un receptor y toma valores entre 0 y 1 ó expresados en porcentaje entre 0% y 100%. El valor 0 corresponde a la imposibilidad de conseguir las unidades compatibles, en tanto que el valor 1 corresponde al suceso seguro de hallarlas. Para el caso clínico del modelo anteriormente descrito, el paciente estudiado presenta un anticuerpo con actividad-anti Jka. Consultando la tabla antigénica observamos que la frecuencia del fenotipo Jk (a-b+) en la población caucásica es del 23%. Recordemos que la probabilidad toma valores entre 0 y 1, por tanto haremos el siguiente cálculo: Probabilidad 1…...….equivale al 100% (100% de probabilidad de encontrar sangre compatible). Probabilidad 0,23…...equivale a x% Donde el cálculo de “x” es = 23 Vale decir que por cada 100 unidades de sangre tomadas al azar, tendremos la posibilidad de conseguir 23 con el fenotipo Jk (a-b+). O lo que es igual, por cada 10 unidades testeadas, encontraremos 2,3 unidades Jk a-. Si se requieren más unidades, el cálculo será proporcional: en éste caso en particular se requerirá fenotipar 20 unidades con la probabilidad de encontrar 4,6compatibles.
  • 89.
    90 Pacientes aloinmunizados amúltiples antígenos. Para calcular la probabilidad de encontrar sangre fenotípicamente compatible para un receptor aloinmunizado a más de un anticuerpo, se deben multiplicar entre sí los valores de incidencia NEGATIVA del antígeno involucrado. Ejemplo 1: Dado el caso de un paciente aloinmunizado a los antígenos K, Jka y al S, procederemos a consultar la tabla antigénica y ver para cada uno de ellos el valor de la incidencia u ocurrencia negativa en la población. En nuestro caso: Incidencia negativa para el antígeno K: 0,91 Incidencia negativa para el antígeno Jk a: 0,23 Incidencia negativa para el antígeno S: 0,48 0,91x 0,23 x 0,48 = 0,10 0.10 es la probabilidad de hallar sangre compatible, lo que llevada a términos de porcentaje equivale a 10%, es decir 10 unidades en 100 estudiadas o su equivalente de 1 unidad en 10 estudiadas. Si precisáramos 6 unidades para el ejemplo anterior, deberíamos analizar unas 60 unidades. Llevado esto a términos de porcentaje, podemos aplicar la siguiente fórmula: N% = F1 x F2 x …….FX 100
  • 90.
    91 Donde: N = númerode individuos de la población compatibles. F1 = frecuencia en la población de individuos antígeno-negativos para uno de los anticuerpos presentes. F2 = frecuencia en la población de individuos antígeno-negativo para otro de los anticuerpos presentes. FX = frecuencia en la población de individuos antígeno-negativo para cualquier otro anticuerpo presente. Ejemplo 2: Dado el caso de un paciente inmunizado a los antígenos c, K y Fya , el porcentaje de unidades compatibles aplicando la fórmula arriba detallada será: N% = (0,2 x 0,91 x ,034)÷100. N = 0,06188 % ó 6,188 unidades en 1000
  • 91.
    92 “El éxito eshijo seguro de la perseverancia y firmeza en el trabajo”. Orison S. Marden (1853 – 1924) Escritor y moralista estadounidense.
  • 92.
    93 TIPIFICACIÓN ABO RhD Para receptores, pacientes antenatales y embarazadas; las recomendaciones actuales sugieren el uso de reactivos anti Rh D que NO detecten el fenotipo DVI. Los individuos que tengan el fenotipo DVI podrían producir anti D frente a los epítopes faltantes luego de la inmunización por células Rh D positivas transfundidas o fetales (en caso de embarazo). Para asegurar que se tomen las medidas terapéuticas apropiadas, los hematíes de los pacientes DVI deben considerarse como Rh D NEGATIVO. Inversamente, los donantes de sangre y recién nacidos (por su carácter de sensibilizantes) deben ser testeados con reactivos anti Rh D que SI detecten la variante DVI y en ese caso se los considere como Rh D POSITIVO. De ese modo evitaremos que la unidad de sangre se transfunda a un receptor Rh D negativo o a un paciente tipificado como D parcial. “D débil” (weak) “Du” “D parcial” “D Variantes” Algunos sistemas de grupo sanguíneo presentan variantes “raras” y el sistema Rh no es la excepción. La mayoría de los eritrocitos D positivos muestra aglutinación macroscópica inmediata luego de ser testeados con suero anti Rh D.
  • 93.
    94 Los que planteandudas son aquellas muestras que no aglutinan en forma inmediata o directa. En algunos eritrocitos D positivos, la demostración del antígeno D requiere incubación con anti D y el agregado ulterior de suero antiglobulina humana (test de coombs indirecto). En el pasado, los hematíes que demandaban pasos adicionales para la demostración del antígeno D, se clasificaban como “Du”. Esta designación ya no se considera apropiada y los hematíes portadores de antígenos que reaccionan débilmente con el anti D, podrían describirse como “D débil” y son considerados Rh D POSITIVOS. En la actualidad y gracias a los avances logrados con reactivos poli y monoclonales anti Rh D, es factible detectar células Rh D positivas que habían sido clasificadas como “D débiles” cuando se analizaron con reactivos menos sensibles. El antígeno “D débil” o “Du” cuantitativo, significa que existen menos sitios antigénicos completos Rh D sobre la membrana eritrocitaria (observar detalle en la página anterior), pero, tanto sea donantes, gestantes como recién nacidos “D débil”, deben ser considerados como Rh D Positivos. Esta variante fue descripta por primera vez por Stratton en 1946 quien la denominó “Du” siendo reemplazada por la denominación “D débil” (weak) en el año 1992. En la década de los años 1960, Wiener y Unger encuentran sujetos Rh D positivos que presentan anticuerpos anti D. Es así que se describe una variante más rara, un D “parcial” o D cualitativo de modo tal que personas Rh D positivas pueden tener anticuerpos que NO reaccionan con sus propias células dado que el anticuerpo está dirigido hacia una parte (epítopo) faltante del antígeno Rh D. La variante cualitativa más importante del antígeno Rh D es la variante DVI. Los antígenos Rh son de naturaleza proteica y está constituída por unos 417 aminoácidos. La variante DVI carece en su parte extracelular de tres aminoácidos que sí están presentes en el antígeno Rh D normal. La mayoría de los sueros hemoclasificadores anti Rh D que se utilizan para la tipificación de grupo sanguíneo, están dirigidos contra los epitopos 6/7 de la proteína D. Esos epitopos son los más inmunógénicos de la proteína D y son a la vez los que se encuentran ausentes en la variante DVI.
  • 94.
    95 Los eritrocitos quecarecen del complejo antigénico D, se denominan “D mosaicos”, “D variantes”, siendo en la actualidad la denominación “D parcial” como la más apropiada.
  • 95.
    96 CLASIFICACIÓN ABO-Rh ENPACIENTES: Tarjeta DiaClon ABO/Rh for Patients (Id-n°:50012) Según Mollison, las frecuencias de los diferentes grupos sanguíneos ABO en la población caucásica son las siguientes: O……………. 46% A……………. 41% B…………… 9% AB…………. 4% Aproximadamente el 85% de la población caucásica es Rh (D) positiva. Para detectar la presencia o ausencia de los antígenos A y B en los eritrocitos, se emplean anti-A y anti-B que pueden ser de origen humano o monoclonal. Es importante leer las instrucciones del fabricante para saber en que diluyente han de suspenderse los hematíes a testear en base al origen de los anticuerpos que contiene la ID-Card. Para anticuerpos de origen humano, la suspensión se hará en diluyente 1 y para anticuerpos de origen monoclonal, la suspensión se hará en diluyente 2. La determinación del grupo ABO no puede considerarse completa sin someter el suero a estudio a la “prueba inversa” frente a eritrocitos conocidos A1, A2, B y O (ver descripción de la técnica en las páginas 58 y 59).
  • 96.
    97 Preparación de lamuestra de sangre: Una vez obtenida la muestra de sangre, centrifúguela a 1500g durante 10 minutos y separe hematíes del plasma o suero. Si optó por extraer la muestra en tubo seco (sin anticoagulante), la centrifugación evitará la presencia de residuos de fibrina que podrían interferir con el patrón de reacción. Prepare una suspensión de los eritrocitos a analizar al 5% en diluyente 2 de la siguiente manera: Deje que el diluyente alcance la temperatura ambiente antes de utilizarlo. 2. Pipetee 0.5 ml de ID-Diluent 2 en un tubo limpio. 3. Añada 50µl de sangre total o 25µl de sedimento de hematíes y agite suavemente. La suspensión así preparada puede utilizarse inmediatamente. Procedimiento de la prueba: 1. Marque la tarjeta con el nombre o número del paciente. 2. Despegue la lámina de aluminio sujetando la ID-Card en posición vertical. 3. Añada 12,5µl de la suspensión de eritrocitos del paciente a todos los microtubos de la tarjeta ID-Card. 4. Centrifugue la tarjeta durante 10 minutos en la ID-Centrifuge. 5. Lea y registre los resultados. Interpretación de los resultados. Positivo: Los hematíes aglutinados forman una línea roja sobre la superficie del gel o están dispersos en el gel. Negativo: Sedimento compacto de hematíes en el fondo del microtubo. Reacciones para grupos sanguíneos ABO: ERITROCITOS DE PRUEBA GRUPO Anti-A Anti-B Anti-AB +++ a ++++ Negativo +++ a ++++ A negativo +++ a ++++ +++ a ++++ B +++ a ++++ +++ a ++++ +++ a ++++ AB negativo Negativo negativo O
  • 97.
    98 Las reacciones másdébiles que +++ pueden indicar sub-grupos A o B y deben realizarse estudios adicionales. Para una interpretación correcta debe realizarse una determinación completa del grupo (prueba hemática y prueba sérica inversa). Importante: el microtubo control (ctl) debe mostrar una reacción negativa, de lo contario la prueba no es válida para la determinación ABO. Reacciones para Rh D: +++ a ++++ + a ++ negativo Rh D Positivo Rh D débil positivo Rh D negativo Tal cual lo expresáramos al inicio de este capítulo, el anti D monoclonal empleado en esta tarjeta ID-Card “DiaClon ABO/Rh for patients” NO reacciona con eritrocitos de fenotipo DVI . Importante: el microtubo control (ctl) debe mostrar una reacción negativa, de lo contrario la prueba no es válida para la determinación Rh D. Reacciones para CDE: La presencia de los antígenos D, C o E es indicada por reacciones positivas de +++ a ++++. Importante: el microtubo control (ctl) debe mostrar una reacción negativa, de lo contrario la prueba no es válida para la determinación CDE. Observaciones: Para dar por válidos los resultados, el control negativo siempre debe mostrar una reacción negativa. Si el control negativo (ctl) arrojara reacción positiva, lave inicialmente los eritrocitos en estudio con solución salina templada o bien con ID-Diluent 2 antes de preparar la suspensión de eritrocitos. Si a continuación, el control negativo muestra resultado negativo, las reacciones pueden interpretarse y darse por válidas. Si la reacción del control negativo persiste en su positividad, los resultados ABO/Rh no son válidos y deben realizarse estudios ulteriores para saber la causa que originó la discrepancia. En la tarjeta que a modo de ejemplo se utilizó en la descripción de la técnica, se concluye que se trata de un paciente grupo B Rh Negativo, CDE negativo.
  • 98.
    99 CLASIFICACIÓN ABO –Rh EN RECIÉN NACIDOS: Tarjeta DiaClon ABO/Rh for Newborns DVI+ (Id-n°: 50961) A diferencia de lo que ocurre con el antígeno Rh; el cual está totalmente desarrollado al nacer al igual que sus variantes, los antígenos A y B no lo están al momento del nacimiento. Por tal motivo, las reacciones con sueros anti-A, anti-B y anti-AB pueden ser más débiles que con la sangre de adultos. Los anticuerpos anti-A y anti-B aparecen en el recién nacido luego de los 4 a 6 meses de vida, por consiguiente el grupo sérico o inverso no debe practicarse a los neonatos. Está indicada la confirmación del grupo sanguíneo ABO del recién nacido luego que los antígenos A y B están totalmente desarrollados, tiempo este estimado a los 2 años de vida. En cuanto al antígeno D al igual que el D weak y la variante DVI, es indispensable su determinación en recién nacidos de madres Rh Negativas. Esta tarjeta incorpora un microtubo control (ctl) de uso rutinario y un microtubo para realizar el test de coombs directo al recién nacido para saber si sus hematíes están sensibilizados con anticuerpos maternos adquiridos en la vida intrauterina. La determinación de los grupos sanguíneos ABO y Rh D incluyendo la prueba antiglobulina directa en la sangre de los recién nacidos pueden ser realizados en las siguientes tarjetas: Tarjeta-ID “ABO/Rh for newborns” que contiene antisueros humanos para la determinación de grupos sanguineos con hematíes en suspensión en ID-Diluent 2 (con posterior adición de solución de
  • 99.
    100 bromelina), con unaincubación de 10 minutos a temperatura ambiente. Esto permite la determinación directa de la mayor parte de los antígenos D débiles (D weak). O bien: Tarjeta-ID “DiaClon ABO/Rh for newborns” que contiene anticuerpos monoclonales para la determinación de grupos sanguíneos con hematíes en suspensión en ID-Diluent 2 (sin incubación). Cabe acotar que el anti-D monoclonal NO reacciona con todos los antígenos D débiles (D weak). MUESTRA de SANGRE: Resultan válidas las muestras de sangre venosa y de talón. En caso de muestras de cordón umbilical, debe eliminarse por consecutivos y cuidadosos lavados con solución salina fisiológica, la gelatina de Wharton. Preparación de la muestra de sangre: Preparar una suspensión de hematíes al 0.8% en diluyente 2 de la siguiente manera: Dejar que el diluyente alcance la temperatura ambiente antes de su utilización. 1. Pipetear 1.0 ml del diluyente 2 en un tubo limpio. 2. Agregar 10µl de concentrado de hematíes o 20µl de sangre total y mezclar cuidadosamente. La suspensión de hematíes puede utilizarse inmediatamente. Procedimiento de la prueba: 1. Identificar la tarjeta con el nombre o número del recién nacido. 2. Despegue la lámina de aluminio sujetando la ID-tarjeta en posición vertical. 3. Pipetear 50µl de la suspensión de hematíes en los 6 microtubos de la tarjeta-ID. 4. Centrifugar la tarjeta-ID durante 10 minutos en la ID-Centrifuga. 5. Lear y registre las reacciones.
  • 100.
    101 Interpretación de losresultados: Positivo: Los hematíes aglutinados forman una línea roja sobre la superficie del gel o están dispersos en el gel. Negativo: Sedimento compacto de hematíes en el fondo del microtubo. Reacciones para grupos sanguíneos ABO: Anti-A Anti-B Anti-AB GRUPO + a ++++ negativo + a ++++ A negativo + a ++++ + a ++++ B + a ++++ + a ++++ + a ++++ AB negativo negativo negativo O Importante: el microtubo control (ctl) debe presentar una reacción negativa, de lo contrario la prueba no es válida para la determinación del grupo ABO. Reacciones para Rh D: +++/++++ +/++ negativo Rh D Positivo Rh D débil Positivo Rh D Negativo Importante: el microtubo control (ctl) debe presentar una reacción negativa, de lo contrario la prueba no es válida para la determinación Rh. Reacciones para la prueba antiglobulina directa: Una reacción negativa indica la ausencia de anticuerpos detectables en los hematíes del recién nacido. Una reacción positiva (± hasta ++++) indica que los hematíes del recién nacido están sensibilizados (hay anticuerpo fijado sobre la membrana de superficie de los hematíes). Observaciones: El control negativo (ctl) debe siempre presentar una reacción negativa. Si así no fuere, proceda a lavar 3 veces los hematíes con solución salina fisiológica o con ID-Diluent 2 antes de preparar la suspensión de hematíes al 0.8% en ID-Diluent 2 y repita la prueba.
  • 101.
    102 Si el control“ctl” permanece aún positivo, no se puede asegurar la interpretación de los resultados del grupo sanguíneo ABO y Rh D y será necesario ampliar el estudio. El anti-D monoclonal incluído en la tarjeta “DiaClon ABO/Rh for newborns” fue seleccionado para que reaccionara con la variante DVI. Tenga en cuenta que algunas variantes DVI pueden dar reacciones muy débiles. En la tarjeta que a modo de ejemplo se utilizó en la descripción de la técnica, se concluye que se trata de un recién nacido grupo B Rh Negativo con prueba antiglobulina directa, negativa.
  • 102.
    103 CLASIFICACIÓN ABO –Rh EN DONANTES DE SANGRE: Tarjeta DiaClon ABO/Rh for Donors (Id-n°:51011) Según Mollison, las frecuencias de los diferentes grupos sanguíneos ABO en la población caucásica son las siguientes: O……………. 46% A……………. 41% B…………… 9% AB…………. 4% Para detectar la presencia o ausencia de los antígenos A y B en los eritrocitos, se emplean anti-A y anti-B que pueden ser de origen humano o monoclonal. La determinación del grupo ABO no puede considerarse completa sin haber sometido al suero en estudio a la prueba inversa frente a eritrocitos A1, A2, B y O conocidos. Aproximadamente el 85% de la población caucásica es Rh (D) positiva. La expresión “Rh positivo” o “Rh negativo” alude a la presencia o ausencia del antígeno Rh (D) en los eritrocitos. La determinación puede realizarse empleando suero reactivo anti-D que puede ser de origen humano o monoclonal. La sensibilidad del ID-System permite la detección directa de la mayoría de los casos con fenotipo D débil. Las recomendaciones actuales para la determinación de Rh D sugieren que, para los receptores de transfusiones y pacientes antenatales, los reactivos anti- D no deberían detectar el fenotipo DVI.
  • 103.
    104 El antígeno Dconsta de numerosos epitopos y en el modelo de 9 epitopos, los eritrocitos DVI carecen de todos ellos salvo tres. Esto significa que los individuos con fenotipo DVI pueden producir anti-D contra los epitopos ausentes tras la inmunización por eritrocitos Rh D positivos fetales o procedentes de una transfusión. Para asegurarse que se toman las medidas terapéuticas adecuadas, los eritrocitos de pacientes DVI deben considerarse como “Rh negativos”. A la inversa, la sangre de donantes debe analizarse con un anti-D que detecte la variante DVI y considerar a los portadores de la variante como “Rh positivos”, para evitar su transfusión a pacientes Rh (D) negativos o D parciales. La tarjeta ID-Card “DiaClon ABO/Rh for Donors” permite determinar en una única tarjeta el perfil completo de los antígenos ABO, RhD y CDE. Contiene anticuerpos monoclonales y el anti-D fue seleccionado para que reaccione con las variantes DVI. Preparación de la muestra de sangre: Prepare una suspensión de eritrocitos al 5% en ID-Diluent 2 del modo siguiente: Deje que el diluyente alcance la temperatura ambiente antes de utilizarlo. 1. Pipetee 0.5 ml de ID-Diluent 2 en un tubo limpio. 2. Añada 50µl de sangre completa o 25µl de concentrado de eritrocitos y agite suavemente. La suspensión de eritrocitos puede utilizarse inmediatamente. Procedimiento de la prueba: 1. Identifique los microtubos de la tarjetaID-Card con el nombre o número del donante. 2. Despegue la lámina de aluminio de los microtubos sujetando la ID- tarjeta en posición vertical. 3. Añada 12,5µl de la suspensión de eritrocitos a todos los microtubos de la tarjeta ID-Card. 4. Centrifugue la tarjeta ID-Card durante 10 minutos en la ID-Centrifuga. 5. Lea y registre las reacciones.
  • 104.
    105 Interpretación de losresultados: Positivo: Los hematíes aglutinados forman una línea roja sobre la superficie del gel o están dispersos en el gel. Negativo: Sedimento compacto de hematíes en el fondo del microtubo. Reacciones para grupo sanguíneo ABO: Anti-A Anti-B Anti-AB GRUPO ++++ negativo ++++ A negativo ++++ ++++ B +++ ++++ ++++ AB negativo negativo negativo O Las reacciones más débiles que ++++ pueden indicar subgrupos A o B y se deben realizar estudios adicionales. Para una interpretación correcta debe realizarse una prueba completa de determinación de grupo que incluya la prueba inversa. En presencia de antígenos de expresión débil o muy débil, la reacción puede ser negativa. Importante: el microtubo control (ctl) debe mostrar una reacción negativa, de lo contrario la determinación ABO no es válida. Reacciones para Rh D: +++ a ++++ ± a ++ (*) negativo Rh D positivo Rh D débil positivo Rh D negativo (*) Las reacciones débiles, las trazas o ±, deben estar sujetas a una ampliación del estudio para distinguir entre los tipos D parciales y D débiles según la categoría de la muestra que está siendo estudiada. El suero anti D monoclonal fue seleccionado para que reaccionara con la variante DVI, aunque algunas pueden reaccionar muy débilmente. Reacciones para CDE: La presencia de los antígenos Rh (D),C o E es indicada por reacciones positivas de +++ a ++++. Importante: el microtubo control (ctl) debe mostrar una reacción negativa, de lo contrario la determinación ABO, Rh D y CDE no es válida.
  • 105.
    106 Observaciones: Para dar porválidos los resultados, el control negativo siempre debe mostrar una reacción negativa. Si el control negativo (ctl) arrojara reacción positiva, lave inicialmente los eritrocitos en estudio con solución salina isotónica o ID-Diluent 2 antes de preparar la suspensión de eritrocitos y proceda a reiterar la prueba. Si a continuación, el control negativo muestra resultado negativo, las reacciones pueden interpretarse y darse por válidas. Si la reacción del control negativo persiste en su positividad, los resultados ABO/Rh , CDE no son válidos y debe realizarse estudios ulteriores para saber la causa que originó la discrepancia. En la tarjeta que a modo de ejemplo se utilizó en la descripción de la técnica, se concluye que se trata de un donante grupo B Rh D Negativo, CDE Negativo. También contamos con una tarjeta (DiaClon ABO/D) con determinación doble del antígeno RhD. Se trata de la Tarjeta ID-Card # 50481. (A, B, AB, DVI+, DVI-, ctl). Tarjeta ID-Card # 50481 El primer anti-D puede detectar la variante DVI y el segundo anti-D es negativo para la variante DVI. Ambos anti-D son monoclonales. Algunas variantes DVI podrían dar reacciones muy débiles. De modo tal que para esta tarjeta, la interpretación para el Rh sería la siguiente:
  • 106.
    107 Anti-DVI+ Anti-DVI- Interpretación +++a ++++ +++ a ++++ Rh D positivo ± a ++ ** ± a ++ ** Rh D débil negativo negativo Rh D negativo + a ++++ negativo DVI+ * negativo + a ++++ DVI- * *Para una interpretación segura deberán llevarse a cabo investigaciones adicionales con “ID-Partyal D Typing”. ** Las reacciones débiles, las trazas o ± deben estar sujetas a una ampliación del estudio para distinguir entre los tipos D parciales y D débiles según la categoría de la muestra que está siendo estudiada. Para el ejemplo de la tarjeta ilustrada (tarjeta ID-Card # 50481), se concluye que se trata de un grupo sanguíneo AB Rh D Negativo. (*) En la fotografía siguiente observamos un ejemplo de DVI utilizando la “ID-Card Partial Rh D Typing”.
  • 107.
    108 CARACTERIZACIÓN DEL TIPO“D PARCIAL” POR TEST EN GEL. Esta tabla de interpretación acompaña al kitt “Partial Rh Typing” que cuenta con 6 antisueros monoclonales anti D. Obsérvese las reacciones obtenidas en la tarjeta de gel y compárelas con las de la cartilla. Para el ejemplo de la tarjeta, las reacciones positivas con los antisueros 1 y 2, y negativas con los antisueros 3, 4 ,5 y 6 indican que la muestra testeada corresponde a la categoría DVI.
  • 108.
    109 DETERMINACIÓN DE LOSFENOTIPOS Rh y KELL: Tarjeta ID-Card # 50110 Además del antígeno Rh D, el sistema Rh incluye otros antígenos importantes, a saber: C, E, c y e. Según Issitt, sus frecuencias en la población caucásica son las siguientes: C ………. 70% c ………. 80% E ………. 30% e………. 98% La presencia de uno de estos antígenos en los eritrocitos puede estimular la producción de anticuerpos en sujetos carentes de los antígenos C, c, E y e. Por consiguiente la determinación de los fenotipos Rh resulta de importancia en el embarazo o en pacientes que hayan recibido transfusiones anteriormente y en pacientes portadores de anticuerpos irregulares circulantes coinocidos. Aproximadamente el 9% de la población caucásica es K (Kell) positiva. El antígeno K es altamente inmunogénico. Se ha indicado que el anti K puede provocar reacciones post-transfusionales severas, tanto inmediatas como retardadas, así también como enfermedad hemolítica del recién nacido. La tarjeta ID-Card “DiaClon Rh subgroups +K” permite una determinación completa del perfil fenotípico Rh e incluye la determinación del antígeno K y está compuesta por anticuerpos monoclonales.
  • 109.
    110 El microtubo “ctl”es el control negativo. MUESTRAS: Para un resultado óptimo, la determinación debe realizarse con una muestra recién extraída, preferiblemente recolectadas utilizando citrato, EDTA o CPD-A como anticoagulante, aunque también son válidas las muestras tomadas en tubos “secos” (sin anticoagulante). PREPARACIÓN DE LA MUESTRA DE SANGRE: Prepare una suspensión de eritrocitos a analizar al 5% en ID-Diluent2 del siguiente modo: Deje que el diluyente alcance la temperatura ambiente antes de utilizarlo. 1. Pipetee 0.5 ml de ID-Diluent 2 en un tubo limpio. 2. Añada 50 µl de sangre total o 25 µl de sedimento de hematíes y agite suavemente. La suspensión de eritrocitos puede utilizarse de inmediato. CONTROLES: Deben incluirse muestras positivas y negativas conocidas de acuerdo a las normas de garantía de calidad aplicables. PROCEDIMIENTO DE LA PRUEBA: No usar las tarjetas ID-Card que muestren signos de desecación, burbujas en el gel, sellado defectuoso, gotas del gel o de sobrenadante en la parte superior de los microtubos o en la superficie interior del aluminio de sellado. 1. Identificar la tarjeta ID-Card con el número o nombre de identificación del donante o del paciente. 2. Retirar la lámina de sellado sólo de los microtubos que se vayan a utilizar manteniendo la tarjeta ID-Card en posición vertical. 3. Añada 12,5 µl de la suspensión de eritrocitos preparada a todos los microtubos de la tarjeta ID-Card. 4. Centrifugue la tarjeta ID-Card durante 10 minutos en la ID-Centrifuga. 5. Lea y registre las reacciones.
  • 110.
    111 INTERPRETACIÓN DE LOSRESULTADOS. POSITIVO: Los eritrocitos aglutinados forman una línea roja sobre la superficie del gel o aparecen dispersos en el gel. NEGATIVO: Sedimento compacto en el fondo del microtubo Reacciones para los fenotipos Rh y K.  Una reacción positiva (+ a ++++) indica la presencia del correspondiente antígeno.  Las reacciones menores o iguales a ++ pueden indicar la presencia de formas débiles o variantes del antígeno.  Una reacción negativa indica la ausencia del correspondiente antígeno.   Importante: el microtubo “ctl” (control) debe mostrar una reacción negativa. Si así no fuere, la determinación antigénica no es válida. El control negativo, es lo que valida la correcta determinación de la técnica. Si la reacción fuere positiva, proceda a lavar los hematíes en solución salina templada o bien en Diluent-2 antes de preparar la suspensión de eritrocitos. A continuación proceda según se indica en “Preparación de la muestra de sangre” y “Procedimiento de la prueba”. Si a continuación el control negativo muestra un resultado negativo, las reacciones pueden validarse, leerse e interpretarse. Si el control negativo, muestra resultado positivo, los resultados de las determinaciones de fenotipo se darán como no válidas y deberán realizarse estudios ulteriores mediante técnicas recomendadas para averiguar el motivo, a fin de garantizar la validez de la determinación antigénica. Recuerde: mutaciones en el gen que codifica el grupo sanguíneo puede dar lugar a formas débiles o variantes de un antígeno, lo cual puede acarrear inesperados resultados débiles o negativos. El antisuero DiaClon anti C es específico para el antígeno C y no reacciona con el antígeno Cw.
  • 111.
    112 El antígeno Cpuede expresarse muy débilmente en sujetos Cw+ o en otros fenotipos con expresión deprimida del antígeno C. En estas raras circunstancias pueden observarse reacciones débiles o negativas. El antígeno Kpa en posición cis debilita la expresión de los antígenos K.
  • 112.
    113 ESTUDIO DE UNAEMBARAZADA: Tarjeta DiaClon Type + Screen (Id n°: 50682) Se trata de una tarjeta de confirmación del grupo sanguíneo combinado con la investigación de anticuerpos irregulares por medio de la prueba indirecta de la antiglobulina humana (medio liss/coombs) utilizando tres hematíes reactivo ID-DiaCell I-II-III). Los antisueros que la integran son monoclonales y la antiglobulina humana es poliespecífica. En cuanto al reactivo anti-D cabe acotar que NO reacciona con la variante DVI. A las embarazadas Rh Negativas se les investiga la variante cuantitativa D weak (D débil). Si la prueba D débil es positiva, la embarazada se tipifica como Rh positiva. En algunos lugares, la prueba del D débil es opcional o directamente no se hace y la consecuencia de este acto sería que se está tipificando a una embarazada como Rh negativa, lo cual llevaría a mayores controles inmunohematológicos durante la gestación y por otro lado a que reciba inmunoprofilaxis anti Rh (D) que NO necesita.
  • 113.
    114 MUESTRA de SANGRE: Paraun resultado óptimo, la determinación debe realizarse con una muestra recién extraída utilizando citrato, EDTA o CPDA como anticoagulante. También es posible es posible realizar el estudio en muestras extraídas en tubo seco (sin anticoagulante). Cuando sea necesario emplear suero en lugar de plasma para la investigación de anticuerpos irregulares, se sugiere someter el suero a una centrifugación a 1500 g durante 10 minutos antes de su uso para evitar la presencia de residuos de fibrina que podrían interferir con el patrón de reacción. Preparación de las muestras de sangre: Suspensión de hematíes para la determinación ABO/D. Preparar una suspensión de hematíes al 5% en el ID-Diluent 2 como sigue: Deje que el diluyente alcance la temperatura ambiente antes de utilizarlo. 1. Pipetear 0.5 ml del ID-Diluent 2 en un tubo limpio. 2. Agregar 50µl de sangre total o 25µl de concentrado de hematíes y mezclar suavemente. La suspensión de hematíes así preparada puede usarse inmediatamente. Plasma o suero para el escrutinio de anticuerpos. Una vez obtenidas las muestras de plasma o suero por centrifugación, deberán conservarse refrigeradas a 4°C por un máximo de 48 horas. Transcurrido ese lapso, congelarlas a -20°C. Controles: Deben incluirse muestras positivas y negativas conocidas de acuerdo con las normas de garantía de calidad aplicables. Procedimiento de la prueba: Inspeccione la tarjeta en busca de signos de desecación, burbujas, sellado defectuoso y otras alteraciones. Deje que los eritrocitos de prueba y las muestras alcancen la temperatura ambiente antes de usarlos y resuspéndalos suavemente.
  • 114.
    115 1. Identifique latarjeta ID-Card con el número o nombre de la paciente. 2. Retirar la lámina de sellado solo de aquellos microtubos que se vayan a utilizar manteniendo la ID-Card en posición vertical. 3. Pipetear 12.5µl de la suspensión de hematíes de la gestante en los tres primeros microtubos (anti-A, anti-B, anti-D) de la tarjeta. 4. Dispensar 50µl de cada “ID-Cell I-II-III” en los microtubos 4, 5 y 6 de la tarjeta. 5. Agregar 25µl de plasma o de suero de la gestante en los microtubos 4, 5 y 6. 6. Incubar la tarjeta ID-Card durante 15 minutos a 37°C en la ID- Incubadora. 7. Transcurrido ese tiempo, centrifugar la tarjeta durante 10 minutos en la ID-Centrífuga. 8. Lea y registre las reacciones. Interpretación de los resultados: Positivo: los hematíes forman una línea roja sobre la superficie del gel o están dispersos en el gel. Negativo: sedimento compacto de hematíes en el fondo del microtubo. Reacciones para los grupos sanguíneos ABO: Anti-A Anti-B Grupo Sanguíneo +++ a ++++ negativo A negativo +++ a ++++ B +++ a ++++ +++ a ++++ AB negativo negativo O Reacciones más débiles que +++ pueden indicar la presencia de subgrupos de A y/o B, en este caso deberán efectuarse estudios adicionales. Para una correcta interpretación deberá efectuarse una determinación completa de grupo sanguíneo que incluya la prueba reversa. En presencia de antígenos de expresión débil o muy débil, la reacción puede ser negativa. Reacciones para Rh D. Rh D positivo Rh D débil Rh D negativo +++ a ++++ ± a ++ (*) negativo
  • 115.
    116 (*)Las reacciones débiles,las trazas o ± están sujetas a una ampliación del estudio para distinguir entre los tipos D parciales y D débiles. El suero anti-D de esta tarjeta no reacciona con las variantes DVI. Un antígeno Rh D débil puede dar una reacción negativa. Si se la tarjeta se utiliza para el estudio de pacientes y/o gestantes, recuerde que la mayoría de las guías NO recomienda ampliar el estudio para determinar fenotipos D débiles o D parciales. Reacciones para el escrutinio de anticuerpos:  Una reacción negativa indica la ausencia de anticuerpos irregulares detectables en el suero o plasma de la paciente.  Una reacción positiva indica la presencia de anticuerpos irregulares. Escribir los resultados de las reacciones en la tabla de antígenos.  Cuando se observe una reacción positiva con todos los hematíes test “ID-DiaCell I-II-III”; se aconseja realizar un autocontrol (en una tarjeta Liss/Coombs).  Si el autocontrol es negativo, las reacciones positivas obtenidas con los hematíes reactivo, pueden darse por válidas y deberán realizarse los estudios suplementarios conducentes a la identificación del anticuerpo.  En cambio, si uno o más hematíes reactivo presenta una reacción positiva de mayor intensidad que la observada en el autocontrol, se deberá tener en cuenta que además de la reacción inespecífica, es probable la presencia de un aloanticuerpo subyacente. Por lo cual el estudio del paciente deberá completarse con pruebas adicionales que descarten la presencia de aloanticuerpos subyacentes.
  • 116.
    117 LIMITACIONES EN LOSPROCEDIMIENTOS REALIZADOS EN LAS TARJETAS ID-Card Todas las técnicas detalladas en los diferentes apartados de esta obra, presentan eventuales limitaciones. Por tanto, se aconseja leer atentamente los siguientes puntos: a. Las tarjetas ID-Card que muestren burbujas de aire en el gel o gotas en la parte superior de los microtubos y/o de la lámina de sellado, deben ser centrifugadas antes de usarlas. b. Los restos de fibrina de la muestra en estudio pueden atrapar los hematíes no aglutinados, de modo que aparezca una línea rosada en la parte superior del gel mientras que la mayoría de los eritrocitos se encuentran en el fondo del microtubo tras el centrifugado. c. El empleo de soluciones de suspensión para eritrocitos distintas a los Diluent 2 puede modificar las reacciones. d. La contaminación de los materiales empleados, bacteriana o de otro tipo, puede provocar falsos positivos o falsos negativos. e. Es esencial atenerse estrictamente a los procedimientos y equipos recomendados. El equipo debe comprobarse periódicamente según la normativa de prácticas de laboratorio correctas (GLP: Good Laboratory Practice – Buenas Prácticas de Laboratorio). f. Las suspensiones de eritrocitos demasiadas concentradas o demasiadas diluidas pueden dar lugar a resultados aberrantes.
  • 117.
    118 “Todo error dejauna enseñanza, toda enseñanza deja experiencia y toda experiencia deja una huella”. Anónimo.
  • 118.
    119 PROTOCOLO DE SEGUIMIENTO INMUNOHEMATOLÓGICODE LA GESTACIÓN. Una vez obtenido el resultado de la determinación de grupo sanguíneo y Rh y la investigación de anticuerpos irregulares en la embarazada, los escenarios posibles son cuatro, a saber: 1. La gestante puede resultar ser Rh Positiva con una investigación de anticuerpos irregulares negativo, caso este que no requiere otro control inmunohematológico durante la gestación. 2. La gestante puede resultar ser Rh Positiva con una investigación de anticuerpos irregulares positivo. Aquí se debe identificar el anticuerpo (ver capítulo “Identificación de Anticuerpos Irregulares”) y evaluar su importancia clínica. En caso de tratarse de anticuerpos del sistema Lewis, anti I o anti P1 a modo de ejemplo; carecen de significación clínica para el feto dado que se tratan de anticuerpos de tipo IgM y por tanto no atraviesan la barrera placentaria. La embarazada de este caso no necesita nuevos controles inmunohematológicos durante lo que resta de la gestación. Si el anticuerpo irregular hallado fuera de tipo IgG (ejemplo de anticuerpos anti K, anti C, anti E entre otros) puede provocar EHP (Enfermedad Hemolítica Perinatal) y su seguimiento será similar al caso del anticuerpo anti Rh (D). 3. La gestante puede resultar ser Rh (D) Negativa, con una investigación de anticuerpos irregulares negativa. La paciente carece de anticuerpos antieritrocitarios circulantes, pero debe repetir la investigación de anticuerpos irregulares entre las semanas 25 y 28 de la gestación (ver Algoritmo Diagnóstico de E.H.F.N). Si la embarazada recibe inmunoglobulina anti Rh (D) se debe dejar transcurrir más de 8 semanas para repetir los estudios inmunohematológicos dado que el test de coombs indirecto puede resultar positivo por los anticuerpos anti Rh (D) administrados a la madre. 4. Un último escenario lo constituye la posibilidad que la embarazada resulte ser Rh negativa con anticuerpos irregulares positivo, caso este que requiere identificar al anticuerpo como está planteado en el numeral 2.
  • 119.
    120 En suma: loprimordial es determinar si la gestante tiene o no anticuerpos irregulares, independientemente si es Rh (D) positiva o negativa. Si presenta anticuerpos, se los debe identificar para saber si pueden causar EHFN o no. En caso de carecer de anticuerpos irregulares, interesa el factor Rh (D). Si es Rh (D) positiva no son necesarios más controles, pero en caso de resultar ser Rh (D) negativa, se deberán repetir los estudios inmunohematológicos entre las semanas 25 y 28 de la gestación.
  • 120.
    121 ALGORITMO DIAGNÓSTICO DEE.H.F.N EN EL EMBARAZO
  • 121.
    122 “Invertir en conocimientoproduce siempre los mejores intereses” Benjamín Franklin. (1706-1790). Filósofo, físico y político estadounidense.
  • 122.
    123 EPÍLOGO La microtécnica deaglutinación en gel ha representado un avance indiscutible en la Inmunohematología. Se trata de una técnica altamente sensible, estandarizada, de fácil lectura e interpretación, cuyos resultados pueden ser almacenados y reproducidos a través de medios informáticos. El personal Técnico y Médico debe cumplir estrictamente con los respectivos instructivos de uso proporcionados por el fabricante del producto, a fin de que con esta formidable herramienta, podamos obtener el cien por ciento de sus beneficios, logrando así a un diagnóstico inmunohematológico certero. Desde tiempo atrás y de acuerdo a una cuidadosa planificación que el Servicio Nacional de Sangre ha puesto en práctica, año tras año se instalan en los Servicios de Hemoterapia dependientes de ASSE, el equipamiento adecuado para utilizar esta técnica y apoyar el área asistencial que prestan. Agradecemos y felicitamos a Jorge Golffed, quien después de años de trabajo en la Especialidad, sintió la inquietud de apoyar generosamente a sus colegas con una valiosísima recopilación, minuciosa y actualizada, con base en lo teórico, exponiendo lo práctico y aportando protocolos de diagnóstico en una obra de fácil lectura, que auguro, se transformará en un compañero inseparable de cada momento en nuestras horas de labor. Dra. María de Lourdes Viano Dirección Servicio Nacional de Sangre Administración de Servicios de Salud del Estado Uruguay
  • 123.
    124 Definiciones útiles Absorción: procesopor el cual se logra la remoción de uno o varios anticuerpos de un suero al ponerlo en contacto con los hematíes portadores del antígeno adecuado. Por ejemplo; las células Rh D positivas pueden utilizarse para absorber anticuerpos anti Rh D de un suero. Adsorción: adherencia no específica de sustancias solubles y proteínas entre otras, a la superficie de células o partículas inertes. En inmunohematología: adhesión del anticuerpo a los sitios del receptor ubicados en la superficie del hematíe. Aglutinación: agregación de antígenos celulares por reacción con anticuerpos específicos que forman puentes entre los determinantes antigénicos de las células contiguas. Consiste pues, en la agrupación de los hematíes mediante puentes de unión entre ellos. Aglutinina: anticuerpo. Aglutinina atípica: anticuerpo que se encuentra en el suero de ciertos individuos. Aglutinógeno: antígeno. Albúmina: fracción proteica plasmática usada comúnmente como medio macromolecular en la incubación de las pruebas de laboratorio, que disminuye el llamada “potencial Z”. Como hemoderivado se la utiliza como expansor del volumen plasmático y para reposición proteica en ciertos casos. Algoritmo: secuencia finita de operaciones que permiten hallar la solución a un problema. Dicha secuencia puede ser expresada en forma de un diagrama de flujo con el fin de seguirlo de una forma más sencilla. Amplitud térmica: rango de temperaturas entre las cuales un anticuerpo reacciona con su antígeno específico. Anticoagulante: sustancia que impide la coagulación sanguínea. Anticuerpo: proteína sintetizada por el organismo en respuesta a la introducción de algún antígeno.
  • 124.
    125 Anticuerpo caliente: anticuerpocuyo rango ideal de acción se ubica en el orden de los 37°C. Anticuerpo frío: anticuerpo cuyo rango ideal de acción se ubica a bajas temperaturas, en el orden de los 5 y 25°C. Anticuerpo irregular: anticuerpo atípico que no se presenta de manera constante en todos los sujetos, por ejemplo: la presencia de un anticuerpo anti Rh D. Anticuerpo monoclonal: anticuerpo homogéneo producido por una célula híbrida producto de la fusión de un clon de linfocito B descendiente de una sola y única célula madre y una célula plasmática tumoral. Anticuerpo natural: anticuerpo que se presenta espontánea y naturalmente sin estimulación antigénica aparente. Antígeno: sustancia extraña al organismo que introducida en él induce una respuesta inmunitaria. Antiglobulina: anticuerpo que reacciona con las globulinas plasmáticas. Antisuero: término utilizado para denominar un suero o reactivo que contiene anticuerpos contra un determinado antígeno. Aséptico: relativo a la asepsia. Método que se propone impedir el acceso de gérmenes nocivos al organismo, evitando la producción de enfermedades. Autoaglutinina: aglutinina que reacciona con los propios hematíes del sujeto en el cual se encuentra. Avidez: propiedad de un anticuerpo que determina el tiempo de reacción con el antígeno correspondiente. Complemento: conjunto de proteínas séricas termolábiles presentes en el suero fresco, que constituyen el mediador humoral primario de la reacción antígeno – anticuerpo. Crioaglutinina: también llamada aglutinina fría, se trata de anticuerpos aglutinantes detectables a bajas temperaturas (entre los 4 a 25°C).
  • 125.
    126 Determinante antigénico: llamadotambién epitopo, comprende el sitio particular de un antígeno que determinas la especificidad de la reacción antígeno – anticuerpo. EDTA: siglas que representan al ácido etilendiaminotetraacético, anticoagulante utilizado en hematología. Efecto de dosis: se entiende como tal la diferencia del grado de reacción de un anticuerpo, cuando el antígeno correspondiente se encuentra en estado homocigoto en relación al estado heterocigoto. Elución: técnica destinada a la remoción de anticuerpos unidos a la superficie de una célula. Su producto se conoce con el nombre de eluído, el cual se trata de una solución conteniendo el anticuerpo recuperado de la superficie celular a la cual estaba adherido. Especificidad: capacidad de un anticuerpo de reaccionar exclusiva y únicamente con el antígeno respectivo. Existe una suerte de combinación exclusiva como el de una llave con su cerradura. Fenómeno de Prozona: en las pruebas de aglutinación, ésta puede no ocurrir en los tubos que contengan la concentración más elevada de anticuerpos, pero se manifiesta cuando se diluye el anticuerpo. Esta ausencia o debilitación de la aglutinación en presencia del máximo nivel de anticuerpo, es conocida como fenómeno de prozona. Fenotipo: características evidenciables a la observación directa de un individuo. Genotipo: constitución genética de un individuo, “fórmula” genética. Globulina: clase particular de proteína a la que pertenecen los anticuerpos. GLP: Good Laboratory Practice – Buenas Prácticas de Laboratorio. Hemoaglutinación: aglutinación de los hematíes. Hemolisina: anticuerpo que logra la hemólisis de los hematíes en presencia de complemento. Hemólisis: lesión de la membrana del hematíe con pérdida de hemoglobina.
  • 126.
    127 ID-Card: término comercialcon el que se conoce a las tarjetas para trabajo en inmunohematología utilizando el sistema MTS (Micro Typing System). Inmunoglobulina: proteína plasmática asociada a procesos inmunes. Todos los anticuerpos son inmunoglobulinas, pero no todas las inmunoglobulinas tienen función de anticuerpo. In vitro: término con el cual se designan las reacciones de laboratorio. In vivo: término con el cual se designan los estudios o reacciones en el individuo. Lisis: destrucción de células o bacterias por lisinas u otros agentes. Se habla de hemólisis en caso de lesión o ruptura de la membrana del hematíe con pérdida de hemoglobina. Liss: sigla en inglés del reactivo de Solución de Baja Fuerza Iónica (Low Ionic Strength Solution). Medio macromolecular: medio que contiene un alto peso molecular, dado este por la albúmina bovina, dextrano, etc. MTS: Micro Typing System. Optimo térmico: temperatura ideal u óptima de reacción entre un antígeno y su respectivo anticuerpo. Panel celular: conjunto de hematíes de grupo O extensamente fenotipados utilizados en la investigación e identificación de anticuerpos. Plasma: porción líquida de la sangre no coagulada. Potencia: fuerza de un anticuerpo. Potencial Z: potencial eléctrico negativo que media entre la superficie hemática y la nube de iones que lo rodea cuando se encuentran suspendidos en un medio electrolítico. Prueba de Coombs: prueba con suero antiglobulina humana. Quelante: secuestrante o sustancia de naturaleza química que tiene la facultad de unirse a los iones metálicos. En el caso de la coagulación
  • 127.
    128 sanguínea, inhibe laparticipación del ion Ca++ en la cascada de la coagulación de la sangre. Rouleaux: fenómeno de aglomeración de los hematíes los cuales se disponen en forma de pila de monedas. Puede observarse en casos de elevación de las proteínas plasmáticas o bien por la acción de expansores plasmáticos de elevado peso molecular como por ejemplo el dextrano. Salina normal: solución isotónica de clorura de sodio, comúnmente conocido como “suero fisiológico”. Screening: hace referencia a un estudio o prueba preliminar o tamizaje. Suero: porción líquida de la sangre coagulada. Título: cantidad de anticuerpo en un suero. Se lo expresa como el valor recíproco de la mayor dilución del suero en la que el anticuerpo da una reacción de aglutinación visible. Variante: tipo diferente, forma rara. Zona de equivalencia: zona óptima de concentración de antígeno y anticuerpo en la cual se forman complejos, sin dejar antígeno ni anticuerpo sobrante.
  • 128.
    129 BIBLIOGRAFÍA CONSULTADA. 1. Manualde Técnicas y Procedimientos en Bancos de Sangre. Teresa Romero de Rodriguez y colaboradores. Editorial Prado 2010. 2. Essential Guide To Blood Groups. Geoff Daniels and Imelda Bromilow. Third Edition 2014 Wiley Blackwell. 3. ID-System Bio-Rad Catálogo 2011. 4. DiaMed-ID Micro Typing System 1998 Catálogo 1998. 5. Le gel test: un nouveau procédé en Inmuno-Hematologie. Y. Lapierre Spectra Biologie Número 89/4 Septembre 1989. 6. Transfusión de Sangre en Medicina Clínica. P.L. Mollison. Editorial Reverté S.A. 1987. 7. Manual de Inmunohematología. Laboratorio de Inmunohematología. Servicio Nacional de Sangre M.S.P-A.S.S.E Dr. Andrew Miller 2011. 8. Recomendación para la Prevención, Diagnóstico y Tratamiento de la Enfermedad Hemolítica Feto Neonatal en la Gestación. Actualización 2010. M.S.P-Uruguay. 9. Technical Manual AABB Ediciones 10, 13, 15 y 16. 10.Transfusión Sanguínea J G Kelton, N M Heddle, M A Blajchman. Ediciones Doyma S.A. 1986. 11.Manual de Banco de Sangre de la Cruz Roja Española (Cortesía del Autor: Dra. Julia Más Martí) 1986. 12.Serological and Inmunological Methods. Canadian Red Cross-Blood Transfusion Service. Año 1980. 13.Transfusión Sanguínea. D W Huestis. Editorial Salvat 1985. 14.Técnicas de Inmunohematología de la Serie Roja. C Martín Vega. Cortesía de Laboratorios Menarini. 15.Manual para Bancos de Sangre, USAF SCHOOL FOR LATIN AMERICA (USAFSO). United States Air Force 1965. 16.Introducción al Estudio de la Inmunohematología. Dr. Augusto M. Romero Alvarez. (Editado por P.L. Rivero & Cía). Argentina .1972. 17.Inmunohematología, Principios y Técnicas. Cruz Roja Chilena. Ediciones Mediterráneo 1988. 18.Inmunohematología de los Grupos Sanguíneos. B E Dood, P J Lincoln. El Manual Moderno S.A. México 1976. 19.Manual Práctico de Técnicas para Bancos de Sangre. Ministerio de Salud Pública Uruguay 1980. 20.Hemoterapia e Inmunohematología. Marletta J. Ediciones Científico Técnicas Americanas. Argentina 1981.
  • 129.
    130 21.Microplacas: SU APLICACIÓNEN INMUNOHEMATOLOGÍA BÁSICA DE BANCO DE SANGRE. Dra. Elena Franco 1998. 22.Manual de Técnicas Básicas en Hemoterapia. Jorge Golffed. Oficina del Libro A.E.M 1992. 23.Enfermedad Hemolítica Perinatal. Dr. Jorge Decaro. Laboratorio Clausen .2003. 24.MEDICINA TRANSFUSIONAL PERINATAL. Dr. Jorge Decaro. Laboratorio Clausen. 2011. 25.Transfusion Medicine. Second Edition. Jeffrey McCullough. Editorial Elsevier. 2005. 26.GUÍA SOBRE LA TRANSFUSIÓN DE COMPONENTES SANGUÍNEOS Y DERIVADOS PLASMÁTICOS. Sociedad Española de Transfusión Sanguínea. 2006. 27.Instrucciones de Uso. DiaMed-ID Micro Typing System. DiaMed Argentina S.A. 28.Handbook of Transfusion Medicine. Robert G. Westphal, M.D. American Red Cross. 1990. 29.Hemotherapy of the Infant and Premature. American Assiciation of Blood Banks. 1983. 30.Hemolytic Disease of the Newborn. American association of Blood Banks. 1984. 31.Página web: www.diamed.com 32.Página web: www.biorad.com/inmunohematology (para consultas sobre los “insertos” de las diferentes ID-Card). 33.Instrucción Técnica. Hospital son Llátzer. Govern de les Illes Balears. 2007. 34.“Investigación de Anticuerpos Irregulares” por los Técnicos Miguel Gómez y Sergio Ramos. 35.Diccionario de Inmunología. W.J. Herbert y P.C. Wilkinson Editorial JIMS. 1974 36.UNIVERSIDAD INDUSTRIAL DE SANTANDER. Manual Técnico de Camilo Andrés Valderrama Carrasco. Tesis de Pregrado. 2008.
  • 130.
    131 Í N DI C E 3. Prólogo: Dr. Andrew Miller 5. Prefacio 8. Microtécnica de Aglutinación en Gel - Introducción 10. Principio del método 12. Composición del gel 14. Volúmenes a dispensar. ID-Pipetor FP-4 15. Condiciones de incubación 15. Condiciones de centrifugación 17. Banjo ID-Reader 18. Patrones de lectura 20. Otras consideraciones 20. ¿Plasma o suero? Importancia del complemento 21. Diluyentes 24. Reacción serológica de aglutinación 24. Sensibilización y factores que la influyen 30. Aglutinación y factores que la influyen 32. Tratamiento enzimático de los hematíes 33. Cuadro comparativo de enzimas proteolíticas 36. Prueba antiglobulínica humana 37. Prueba antiglobulínica directa (PAD) 38. Prueba antiglobulínica indirecta (PAI) 39. Reactivos antiglobulínicos humanos 40. Mecanismo de sensibilización de eritrocitos con complemento 44. Pruebas en ID-Card Liss/Coombs 45. Prueba de antiglobulina humana directa 46. Prueba de compatibilidad transfusional (en medio liss/coombs) 48. Investigación de anticuerpos irregulares (en medio liss/coombs) 51. Tabla de antígenos: ID-DiaCell I-II-III y ID-DiaCell IP-IIP-IIIP 52. Identificación de anticuerpos irregulares (en medio liss/coombs) 53. Efecto de dosis 54. ID-DiaPanel – ID-DiaPanel-P 56. Pruebas en ID-Card NaCl Enzime Test and Cold Agglutinins 58. Prueba de compatibilidad en medio enzimático (Papaína o Bromelina) 58. Prueba de compatibilidad en medio salino 58. Prueba sérica inversa 59. Investigación de anticuerpos irregulares (en medio enzimático) 59. Prueba enzimática con eritrocitos papaínizados (ID-DiaCell I-II-III P)
  • 131.
    132 60. Prueba ensalino a 4°C (ID-Cell I-II-III) 62. Identificación de anticuerpos 62. Prueba enzimática con eritrocitos papaínizados ID-DiaPanel P) 62. Prueba salina a 4°C (ID-DiaPanel) 63. Interpretación de los resultados 63. Principios y consideraciones generales 67. Comportamiento serológico e importancia clínica de los anticuerpos de grupo sanguíneo 72. Aloinmunización 75. Panel de antígenos eritrocitarios 76. ¿Cómo interpretar los resultados de un panel eritrocitario? 81. Algoritmo de investigación de anticuerpos irregulares 82. Algoritmo de identificación de anticuerpos irregulares 83. Algoritmo del Test de Coombs 84. Formulario para remitir estudio especializado al Servicio Nacional de Sangre 85. Caracteres de la muestra y condiciones de envío de las mismas para la realización de estudios en inmunohematología 88. Modelo de informe de estudio inmunohematológico 89. Cálculo de probabilidades 90. Pacientes aloinmunizados a múltiples antígenos 93. Tipificación ABO Rh D 96. Clasificación ABO-Rh en pacientes 99. Clasificación ABO-Rh en recién nacidos 103.Clasificación ABO-Rh en donantes de sangre 109. Determinación de los fenotipos Rh y Kell 113. Estudio de una embarazada 117. Limitaciones en los procedimientos realizados en las tarjetas ID-Card 119. Protocolo de seguimiento inmunohematológico de la gestación 121. Algoritmo diagnóstico de E.H.F.N. en el embarazo 123. Epílogo: Dra. Lourdes Viano. 124. Definiciones útiles 129. Bibliografía consultada 131. Índice
  • 132.
    133 “Libros, caminos ydías dan al hombre sabiduría”. Proverbio árabe. Obra editada por cortesía de Saiden S.A. Prohibida su venta. Presidente Gral. Oscar Gestido 2582 Tel: 27078567 Fax: 27074318 Montevideo - Uruguay © Jorge Golffed Reservados todos los derechos Queda prohibida la reproducción total o parcial por cualquier medio o procedimiento, según el artículo 23 de la Ley 15913 del 27/11/1987 sin la autorización del titular del copyright. ISBN 978-9974-99-524-6 Primera Edición: julio de 2014 Diseño tapa CD: Melanie Lowinger Traducciones : Natalie Golffed Grabado en: Print – Centro de Impresión Miguelete 1881 www.print.com.uy