MAXIMIZAR LA RENTABILIDAD, EFICIENCIA OPERATIVA Y ENTENDER MEJOR PARA SATISFACER AL CLIENTE 
SOFTWARE PARASUPERMERCADOS Y VENTADE ALIMENTOS
Hoy vamos a 
hablar de 
1. INTRODUCCIÓN 
2. COMO FUNCIONA: MACROPROCESO 
Y LOS DETALLES 
3. OFERTA ESTANDAR TOTVS 
4. HECHOS
1.INTRODUCCION
¿CUÁL ES LA SOLUCIÓN?
¿CUÁL ES LA SOLUCIÓN? 
Permite la gestión en toda cadena operacional y gestión de venta de alimentos como supermercados, carnicerías, panaderías e similares, actuando directamente en la reducción de costos, la racionalización de los procesos, la conexión de los departamentos. Aumentando los ingresos y márgenes de ganancia. 
A QUIÉN ATENDEMOS? 
Provocalaintegracióntotalentretodoslosprocesosexistentesenelcomerciominoristadealimentos,comoporejemplolaoficinaprincipal,sucursales,centrosdedistribución,plataformasdeabastecimiento,plantasfrigoríficas,plantasdeenergía, ademásdelagestiónconlosproveedoresylareducciónalmínimodelaperdidadelosbienesactuandoenlasbolsascentrales.Permitemejoresnegociacionesy,porlotanto,permiteunamejoreficienciaoperacional.
A QUIÉN ATENDEMOS? 
Las soluciones atienden: 
•Supermercados, hipermercados, tiendas de barrio, tiendas de conveniencia, donde predominan las ventas por auto servicio que requiere reabastecimiento estratégicamente y de manera eficiente.
SOLUCIONES
¿CUÁL ES LA SOLUCIÓN? 
•Registro 
•Gestión de mercaderías 
•Precios y promociones 
•Compras y SCM 
•Automática 
•Perecederos 
•EDI 
•Compras subsidiarias 
•Recepción 
•Inventarios 
•Cambios y devoluciones 
•Facturación 
•Reposición de góndolas 
•Tesorería 
•Parámetros 
•Planeamiento/flujo 
•Recepción 
•Direccionamiento 
•Picking (Recolección) 
•Rutas/entregas 
•Pliegue 
•Automática 
•Registro de clientes 
•Clientes frecuentes 
•Crédito y “lista negra” 
•Ventas externas 
•Ventas asistidas 
•Campañas 
•Control de comisiones 
•Proveedores adicionales 
•Cuentas a pagar 
•Cuentas a cobrar 
•Caja y bancos 
•Flujo de fondos 
•Contabilidad 
•Gestión de contratos 
GERENCIAL 
BI: Retail Business Intelligence 
Informaciones 
Ejecutivas 
Reportes 
Data Warehousing 
Gestión centralizada 
Única base de datos 
Multi –tiendas ymulti -empresas 
* RF –Radio Frecuencia
ALCANCE
2. COMO FUNCIONA: MACROPROCESO Y RELEVAMIENTO
WMS:basadoenlosmejoresconceptosdeadministracióndedepósitoytotalmenteintegradoaotrosmódulos,asegúresequelainformaciónseasiemprecorrectaylistaparaserutilizadaparalamejordecisióndenegocios. 
PRODUCTOS: es una poderosa herramienta para gerenciamiento de las mercancías desde el registro de los productos, formulación de los precios, negociación con los proveedores para la compra y la integración electrónica (EDI) con las empresas productoras. 
ALCANCE FUNCIONAL 
MACROPROCESO 
TIENDA: una excelente herramienta para gerenciamiento de las mercancías desde el registro de los productos, la formulación de los precios, la negociación con los proveedores para la compra y la integración electrónica (EDI) con las empresas productoras. 
GESTIÓN INTEGRADA 
PROCESOS CENTRALIZADOS
FISCALYCONTABLE:móduloAdministrativoFinancieroproporcionaunaintegracióncompletadelprocesooperacionalconelBackOfficeadministrativo,generandoinformacionesimportantes 
paralatomadedecisión.Ayudaadeterminarelimpuesto,losrequisitoslegalesylarelaciónconelrecaudadordeimpuestos 
CRM: permite a las empresas gestionar de forma eficaz el relacionamiento con su base de clientes. El CRM permite el desarrollo de estrategias de crédito y la retención de clientes, con el objetivo de aumentar el número de clientes y el margen de beneficio de la empresa. 
ALCANCE FUNCIONAL 
MACROPROCESO 
GERENCIAL: una herramienta de apoyo para la toma de decisiones, formada por tres componentes: informes de gestión, consultas EIS y ABC, meta de las ventas. Este módulo está preparado para agrupar las informaciones y disponibilidades de forma rápida e eficiente para los ejecutivos. 
GESTIÓN INTEGRADA 
PROCESOS CENTRALIZADOS 
* Línea RMS
MACROPROCESO 
PRODUCTOS 
PRODUCTOS 
Portal B2B 
Registros 
Negociación 
Acuerdos 
Compras 
Gestión de Precios 
Gestión de Promociones 
Importación 
Abastecimiento Automático 
Pay-by-scan 
Gestión de Surtido
MACROPROCESO 
PRODUCTOS 
REGISTROS 
Portal B2B 
Registros 
Negociación 
Acuerdos 
Compras 
Gestión de Precios 
Gestión de Promociones 
Importación 
Abastecimiento Automático 
Pay-by-scan 
Gestión de Surtido
MACROPROCESO 
PRODUCTOS 
Familia de Productos 
Kits y Conjuntos 
Control Tributario 
Cluster por Tienda 
Condiciones Comerciales 
Gestión de Margen 
Estructura Mercadológica 
Tabla Contable 
Proveedores, Clientes 
yBancos 
Múltiplos EANs 
REGISTROS 
Portal B2B 
Registros 
Negociación 
Acuerdos 
Compras 
Gestión de Precios 
Gestión de Promociones 
Importación 
Abastecimiento Automático 
Pay-by-scan 
Gestión de Surtido
MACROPROCESO 
PRODUCTOS 
NEGOCIACIÓN 
Portal B2B 
Registros 
Negociación 
Acuerdos 
Compras 
Gestión de Precios 
Gestión de Promociones 
Importación 
Abastecimiento Automático 
Pay-by-scan 
Gestión de Surtido
MACROPROCESO 
PRODUCTOS 
ACUERDOS 
Portal B2B 
Registros 
Negociación 
Acuerdos 
Compras 
Gestión de Precios 
Gestión de Promociones 
Importación 
Abastecimiento Automático 
Pay-by-scan 
Gestión de Surtido
MACROPROCESO 
PRODUCTOS 
COMPRAS 
Portal B2B 
Registros 
Negociación 
Acuerdos 
Compras 
Gestión de Precios 
Gestión de Promociones 
Importación 
Abastecimiento Automático 
Pay-by-scan 
Gestión de Surtido
MACROPROCESO 
PRODUCTOS 
GESTIÓN DE PRECIOS 
GESTIÓN DE PROMOCIONES 
Portal B2B 
Registros 
Negociación 
Acuerdos 
Compras 
Gestión de Precios 
Gestión de Promociones 
Importación 
Abastecimiento Automático 
Pay-by-scan 
Gestión de Surtido
MACROPROCESO 
PRODUCTOS 
GESTIÓN DE PRECIOS 
GESTIÓN DE PROMOCIONES 
Portal B2B 
Registros 
Negociación 
Acuerdos 
Compras 
Gestión de Precios 
Gestión de Promociones 
Importación 
Abastecimiento Automático 
Pay-by-scan 
Gestión de Surtido
MACROPROCESO 
PRODUCTOS 
GESTIÓN DE PRECIOS 
GESTIÓN DE PROMOCIONES 
Portal B2B 
Registros 
Negociación 
Acuerdos 
Compras 
Gestión de Precios 
Gestión de Promociones 
Importación 
Abastecimiento Automático 
Pay-by-scan 
Gestión de Surtido 
•Pricing 
•PIC 
•Ofertas Centralizadas 
•Tabla de Descuentos 
•Pricing
MACROPROCESO 
PRODUCTOS 
GESTIÓN DE PRECIOS 
GESTIÓN DE PROMOCIONES 
Portal B2B 
Registros 
Negociación 
Acuerdos 
Compras 
Gestión de Precios 
Gestión de Promociones 
Importación 
Abastecimiento Automático 
Pay-by-scan 
Gestión de Surtido 
Regiones 
Estructura de Marketing 
Filiales 
Sensibilidad de los productos 
Competidores 
Precios 
Simulación de productos 
Análisis de simulación 
Gestión de Oferta 
Gestión del Ciclo de busqueda 
PIC 
Búsqueda de precio
MACROPROCESO 
WMS 
Recepción 
Direccionamiento 
Cross Docking 
Picking 
Expedición 
Inventarios 
Perecederos 
Centrales de Producto 
Logística de Importación 
EAD 
Planeamiento de Logística 
Distribución y Abastecimiento 
Ordenes de Compra y Reabastecimiento de Stock 
Recibimiento y Verificación 
Traslado y Almacenamiento 
Distribución Separación y Expedición 
Contratos con Proveedores 
Panel de Control de Supply Chain 
Herramientas para Definición Localización Física 
Herramientas Automáticas de Re- abastecimiento 
Gestión de Rutas 
Devoluciones y Ajustes 
Políticas de Abastecimiento 
Estrategias de Reposición 
Inventarios, Costos, Contratos, Etiquetas, Producción, Rendimiento de Proveedores 
Ejecución de Producción y Productividad 
Abastecimiento de Tiendas 
Tracking y Tesorería 
Estrategias de Reposición 
Inventario de Tiendas y Productividad 
Operaciones 
Herramientas 
* Línea RMS 
Control de Entregas
MACROPROCESO 
WMS 
Recepción 
Direccionamiento 
Cross Docking 
Picking 
Expedición 
Inventarios 
Perecederos 
Centrales de Producción 
Logística de Importación 
EAD 
Proveedor y Depósito 
Cabina de Vigilancia 
Administrativo 
Proceso Simultáneo 
Control de muelles 
Proveedor envía la factura anticipada (EDI) 
Es realizada la pre- recepción con el EDI enviado 
Impr. las etiquetas de las cajas o envió de archivo al proveedor 
Envía al proveedor la confirmación de EDI 
El proveedor envía la mercadería 
Se realiza la identificación del vehículo 
Busca en la agenda proveedor/pedido/factura 
Busca en la agenda el muelle y horario 
Libera la entrada del vehículo al muelle 
Escaneado DUN14/ EAN13 de las cajas conforme a como son descargadas 
Descarga de las cajas o pallets del camión 
Confiere un remito 
Capturar los productos diverg. 
Libera el camión del muelle. 
Control del remito vs. cantidades recibidas para varios pedidos 
Devuelve la mercadería 
Devuelve la mercadería 
¿Tiene agenda? 
¿Documentación correcta? 
¿Factura EDI? 
¿Recibe con RF ? 
¿Recibe con RF ? 
¿Más mercadería? 
¿Existe diferencia? 
Descarga 
La mercadería llega al localc 
Se estaciona en el área temporaria 
Verifica los requisitos para la recepción 
Sistema 
Genera las tareas p/ RF 
Libera la entrada del vehículo al muelle 
Sistema 
Vigilancia verifica la agenda 
No 
Si 
Si 
Si 
Si 
Si 
Si 
Si 
No 
No 
No 
No 
No 
No 
*Línea RMS 
A
MACROPROCESO 
WMS 
Movimiento / Almacenamiento
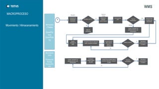
MACROPROCESO 
WMS 
Movimiento / Almacenamiento
MACROPROCESO 
WMS 
Movimiento / Almacenamiento 
Almacenar Pallets 
Dock/Pulmon 
Dock/Picking 
Movimiento Libre 
Pickingcon Pulmon 
Pulmon/Pulmon 
Busquedade ubicaciones automatica 
Seleccionar operador autom./manual 
Generar tareas p/RF 
Almacena con RF? 
A 
Tipo De Almacenaje? 
Sistema indica el pallet a ser almacenado 
Panel de Tareas 
Si 
Auto 
Usuario “escanea” los pallets/productos a ser almacenados 
Manual 
Mapa de Almacenaje 
No 
Usuario “escanea” el pallet 
El sistema indica los datos del pallet y ubicación de destino 
Usuario lleva el pallet hasta el destino y “escanea” 
Destino correcto? 
Mercaderiaalmacenada en el sistema 
Usuario “escanea” los pallets/productos a ser almacenados 
El sistema indica los datos del pallet 
Usuario lleva el pallet hasta la ubicación deseada y “escanea” el pallet 
Confirma movimiento? 
Mercaderiaalmacenada en el sistema 
Ubicacion 
No 
Si 
Si 
No
MACROPROCESO 
WMS 
Movimiento / Almacenamiento
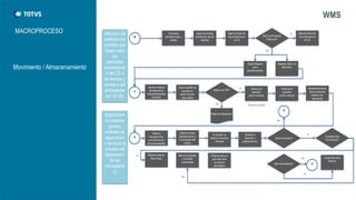
MACROPROCESO 
WMS 
Movimiento / Almacenamiento
MACROPROCESO 
WMS 
Movimiento / Almacenamiento 
Atencionde pedidos (los pedidos que llegan para ser atendidos provenientes del CD o de tiendas y ventas a ser entregadas por el CD) 
Separacion(el sistema genera ordenes de separaciony se inicia el proceso de separacionde las mercaderias) 
Consolida transferencias y ventas 
Sigue el proceso de atencionde los pedidos 
Baja de Stock de los productos en el CD 
Baja de Stock de los productos en el CD 
Stock de Producto Suficiente? 
Registrar Itemsno atendidos 
Aplica Reparto entre tiendas/clientes 
Genera ordenes de separacionruta/cliente/pedido/volumen 
Genera pallets de acuerdo al peso/volumen para salida 
Separa con RF? 
Selecciona operador autom./manual 
Selecciona operador autom./manual 
Reabastecimiento de las primeras tareas a ser ejecutadas 
Mapa de Separacion 
Sistema transporta los movimientos de forma automatica 
Sistema exhibe pallet/producto y la ubicación del mismo 
Separa con RF? 
El usuario va hasta la ubicacionindicada 
Scaneala ubicación y pallet/producto 
Datos Correctos? 
Cantidad total Encontrada? 
Registra falta de stock fisico 
Baja de ubicación y cantidad recolectada 
Sistema indica a que dock seraenviada la mercaderia 
Carga lista para facturar 
Mas mercaderias? 
B 
Si 
No 
C 
No 
Si 
Panel de Tareas 
D 
Si 
Si 
No 
Si 
D 
No 
D 
No
MACROPROCESO 
WMS 
Conferencia / Ordenanza de salida
MACROPROCESO 
WMS 
Sistema de abastecimiento 
* Línea RMS 
Tienda 
Proveedor 
Proveedor 
Proveedor 
Tienda 
Proveedor 
Tienda 
Necesidades 
Tienda 
Proveedor 
Tienda 
Necesidades 
Compras centralizadas entregadas en las tiendas 
Directo 
Compras y entregadas en tienda 
Pedido 
electrónico 
Compras y entregas centralizadas 
Matriz 
Matriz 
Matriz 
Matriz 
Matriz 
Saldo Pedidos 
Compras y entregas centralizadas
MACROPROCESO 
TIENDA 
Compras Directas 
Inventarios 
Reposición de Góndolas 
Recibimiento de Mercaderías 
Cambios y Devoluciones 
Facturación 
Tesorería 
Delivery 
Post online
MACROPROCESO 
TIENDAS 
COMPRAS DIRECTAS 
Compras Directas 
Inventarios 
Reposición de Góndolas 
Recibimiento de Mercadería 
Cambios y Devoluciones 
Facturación 
Tesorería 
Delivery 
Post online
MACROPROCESO 
TIENDAS 
INVENTÁRIOS 
Compras Directas 
Inventarios 
Reposición de Góndolas 
Recibimiento de Mercadería 
Cambios y Devoluciones 
Facturación 
Tesorería 
Delivery 
Post online
MACROPROCESO 
TIENDAS 
REPOSICIÓN DE GÔNDOLAS 
Compras Directas 
Inventarios 
Reposición de Góndolas 
Recibimiento de Mercadería 
Cambios y Devoluciones 
Facturación 
Tesorería 
Delivery 
Post online
MACROPROCESO 
TIENDAS 
RECIBIMIENTO DE MERCADERIAS 
Compras Directas 
Inventarios 
Reposición de Góndolas 
Recibimiento de Mercadería 
Cambios y Devoluciones 
Facturación 
Tesorería 
Delivery 
Post online
MACROPROCESSO 
TIENDAS 
CAMBIOS Y DEVOLUCIONES 
Compras Directas 
Inventarios 
Reposición de Góndolas 
Recibimiento de Mercadería 
Cambios y Devoluciones 
Facturación 
Tesorería 
Delivery 
Post online
MACROPROCESO 
TIENDA 
FACTURACION 
Compras Directas 
Inventarios 
Reposición de Góndolas 
Recepción de Mercaderías 
Cambios y Devoluciones 
Facturación 
Tesorería 
Delivery 
Puesto online
MACROPROCESO 
TIENDA 
TESORERIA 
Compras Directas 
Inventarios 
Reposición de Góndolas 
Recepción de Mercaderías 
Cambios y Devoluciones 
Facturación 
Tesorería 
Delivery 
Puesto online
MACROPROCESO 
TIENDA 
DELIVERY 
Compras Directas 
Inventarios 
Reposición de Góndolas 
Recepción de Mercaderías 
Cambios y Devoluciones 
Facturación 
Tesorería 
Delivery 
Puesto online
MACROPROCESO 
TIENDA 
PUESTO ONLINE 
Compras Directas 
Inventarios 
Reposición de Góndolas 
Recepción de Mercaderías 
Cambios y Devoluciones 
Facturación 
Tesorería 
Delivery 
Puesto online
CRM
MACROPROCESO 
CRM 
* Línea RMS 
Registro de Clientes 
Registro de Convenios 
Mantenimiento de Crédito 
Financiamiento 
Relaciones Gerenciales 
Crédito Pre-Pago 
Portal CRM 
Tarjetas 
Modalidad de Crédito
MACROPROCESO 
CRM 
* Línea RMS 
•Registro de titulares y dependientes 
•Convenio con nueva performance y control 
•Análisis de cliente 
•Histórico 
Registro de Clientes 
•Análisis por Credit Score y Manual 
•Análisis de limites para el titular y dependientes 
Registro de Convenios 
•Análisis por Credit Score y Manual 
•Análisis de limites para el titular y dependientes 
Mantenimiento de Crédito 
•Cheque 
•Folleto electrónico 
•Vale | Ventas a Plazo | Convenio 
•Private Label | Limite de compra 
Modalidad de Credito 
•Simulación del financiamiento 
•Extracto de simulación 
•Pago de Cuotas 
•Descuento mensual de cuotas del limite de crédito 
•Contrato (emisión y aprobación) 
Financiamiento 
•Administración de convenios 
•Administración de los funcionarios 
•Facturas on-line 
Portal CRM
CRM
MACROPROCESO 
CRM 
* Línea RMS 
Captación de clientes por medio de CRM crédito
MACROPROCESO 
CRM 
* Línea RMS 
Captación de clientes por medio de importación de datos
MACROPROCESO 
FINANCIERO Y CONTABLE 
Impuestos 
Comprobantes Impositivos 
Cuentas a Pagar 
Cuentas a Cobrar 
Caja y Bancos 
Flujo de Caja 
Contabilidad 
Gestión de Contratos
MACROPROCESSO 
FINANCIERO Y CONTABLE 
CUENTAS A PAGAR 
CUENTAS A COBRAR 
Impuestos 
Comprobantes Impositivos 
Cuentas a Pagar 
Cuentas a Cobrar 
Caja y Bancos 
Flujo de Caja 
Contabilidad 
Gestión de Contratos
MACROPROCESO 
FINANCIERO Y CONTABLE 
CAJA Y BANCOS 
Impuestos 
Comprobantes Impositivos 
Cuentas a Pagar 
Cuentas a Cobrar 
Caja y Bancos 
Flujo de Caja 
Contabilidad 
Gestión de Contratos
MACROPROCESO 
FINANCIERO Y CONTABLE 
FLUJO DE CAJA 
Impuestos 
Comprobantes Impositivos 
Cuentas a Pagar 
Cuentas a Cobrar 
Caja y Bancos 
Flujo de Caja 
Contabilidad 
Gestión de Contratos
MACROPROCESO 
BUSINESS INTELLIGENCE 
Información Gerencial 
Informes 
Data Warehouse
MACROPROCESO 
BUSINESS INTELLIGENCE 
Información Gerencial 
Informes 
Data Warehouse
MACROPROCESO 
BUSINESS INTELLIGENCE 
Información Gerencial 
Informes 
Data Warehouse
MACROPROCESO 
BUSINESS INTELLIGENCE 
Información Gerencial 
Informes 
Data Warehouse
3. OFERTA ESTANDAR 
TOTVS
ERP LINEA PROTHEUS 
BACKOFFICE 
•Ventas, Capital Humano y todos los demás. 
VERTICAL 
•PDV 
•e-Commerce 
OFERTA TOTVS 
*Módulos Nativos a ERP TOTVS Línea Protheus
PROPUESTA DE VALOR 
•Agilidad en la atención a clientes y en el acceso a las informaciones para la toma de decisiones, además de la evolución de las experiencias de compras. 
•Seguridad de la solución , de datos, confiabilidad en las informaciones de stock y crédito financiero. Confianza para el empresario, para el comprador y para el gestor financiero. Seguridad también respecto a la solidez de TOTVS en la continuidad, en la inversión y en el soporte al crecimiento. 
•Integración en cadena de valor. Integración desde el recibimiento de la mercadería y almacenaje en el CD, pasando por la venta en la tienda y con gestión de crédito centralizada hasta la ultima milla después de la expedición y entrega de mercadería al cliente.
BENEFICIOS 
Reducción de costos en la optimización del stock y racionamiento de abastecimiento de tiendas. 
Aumento da produtividade , por meio da racionalização das operações do Centro de Distribuição e Lojas 
Armonización del flujo de caja con los pedidos de compras
BENEFICIOS 
Acompañamiento de la performance de rentabilidad de las tiendas 
Controle y Compras, Suministros, Stock, Costos y Financiero, garantizando la gestión de su negocio. 
Gestión eficiente para garantizar su rentabilidad.
4. HECHOS
TOTVS EN VENTAS POR MENOR 
HECHOS 
•Magazines e Tiendas. 
•Farmacias. 
•Concesionarias de Vehículos 
•Materiales de Construcción. 
•Hipermercados.
Mas de 5.000clientes atendidos no Brasil e no Exterior 
Clientespequeños, medianos y grandes en todos los subsegmentos. 
Mas de 2.900 clientes atendidos en segmento de Magazines y Tiendas de Departamentos 
Más de 340clientes atendidos en el subsegmento de farmacias. 
TOTVS EN VENTAS POR MENOR 
HECHOS
Más de 650clientes atendidos en el segmento de Vehículos. 
Más de 750clientes atendidos en el seguimiento de Materiales de Construcción. 
Más de 600clientes atendidos en el seguimiento de Supermercados. 
A TOTVS NO VAREJO 
HECHOS
ACTUACION 
SOBRE TOTVS 
ACTUACION EN TRES LINEAS DE NEGOCIO: 
ALCANCE 
• 6 unidades propias 
• 47 franquicias 
• Mas de 400 canales complementarios 
SOFTWARE TECNOLOGIA 
SERVICIOS 
Ya somos mas de 10.000 participantes 
directos/indirectos
SOBRE TOTVS 
HISTORICO 
(1) EBITDA MARGEN NO INCLUYENDO GASTOS EXTRAORDNARIOS 
1983 
1986 
1989 
1992 
1995 
1996 
1997 
1998 
1999 
2000 
2001 
2002 
2003 
2012 
2011 
2010 
2009 
2008 
2007 
2006 
2005 
2004 
INTEGRACIONDE SISTEMASPARA SMES 
SISTEMA DE FRANQUICIAS 
MICROSIGA STARTUP 
1º TIPO ENAMÉRICA LATINA 
TECNOLOGIA TOTVS 
R$ 1 BILLON 
EN VENTAS 
2010 
LIDERAZGO 
DNA 
CRECIMIENTO 
FUNDACION 
REFERENCIAGLOBAL 
CONSOLIDACION EN EL MERCADO 
17 
24 
35 
63 
98 
106 
110 
126 
173 
247 
392 
490 
760 
1080 
1,233 
1,343 
9.8% 
10.0% 
8.4% 
6.5% 
10.6% 
12.4% 
12.4% 
13.9% 
18.4% 
21.9% 
20.6% 
25.2% 
25.6% 
24.1% 
5ª FASE 
HISTORICO MARCADOPOR INTEGRACIONESY CRECIMIENTO. 
INGRESOS BRUTOS (R$ MILLONES) Y MARGEN DE EBITDA (%)¹
NUMEROS 
PORQUE TOTVS ES LA MEJOR ELECCION? 
Somos la 22ªmarca de mayor valor del país, segundo ranking de BrandAnalytics 
Mas de 50% en Brasil y liderazgo en América Latina 
18.000 jóvenes 
Capacitamos + de 
Eluso de software de gestión, que entran al mercado de trabajo por medio de la actuación social delInstitutoda Oportunidade Social -IOS
Ganador de la categoría Tecnología de la Información. 
SOBRE TOTVS 
RECONOCIMIENTO 
Fuimos elegidos como la Empresa del Año 2012en elespecial Mejores y Mayoresde la Revista Examen 
Destaque Agencia Estado Empresas 2012 
Las mejores de Dinero 2012 
Valor 1000 
Vencedora del premio Destaque Agencia Estado Estado Empresas 2012 en la nueva categoríaSmall Caps. 
Empresa numero 1 en la categoría “Gestión, Innovación y Calidad” y la mejor en el sector de “Tecnología –Software y Servicios”. 
Premio Ejecutivo de Valor 2012 -Premio Ejecutivode Valor 2012 – Categoría Tecnología de la Información y Servicios 
Laércio Cosentino fue electo por cuarta vez consecutiva Ejecutivo de Valor del área de Tecnología de la Información y Servicios
Gracias ;) 
www.totvs.com

Minorista - Supermercados

  • 1.
    MAXIMIZAR LA RENTABILIDAD,EFICIENCIA OPERATIVA Y ENTENDER MEJOR PARA SATISFACER AL CLIENTE SOFTWARE PARASUPERMERCADOS Y VENTADE ALIMENTOS
  • 2.
    Hoy vamos a hablar de 1. INTRODUCCIÓN 2. COMO FUNCIONA: MACROPROCESO Y LOS DETALLES 3. OFERTA ESTANDAR TOTVS 4. HECHOS
  • 3.
  • 4.
    ¿CUÁL ES LASOLUCIÓN?
  • 5.
    ¿CUÁL ES LASOLUCIÓN? Permite la gestión en toda cadena operacional y gestión de venta de alimentos como supermercados, carnicerías, panaderías e similares, actuando directamente en la reducción de costos, la racionalización de los procesos, la conexión de los departamentos. Aumentando los ingresos y márgenes de ganancia. A QUIÉN ATENDEMOS? Provocalaintegracióntotalentretodoslosprocesosexistentesenelcomerciominoristadealimentos,comoporejemplolaoficinaprincipal,sucursales,centrosdedistribución,plataformasdeabastecimiento,plantasfrigoríficas,plantasdeenergía, ademásdelagestiónconlosproveedoresylareducciónalmínimodelaperdidadelosbienesactuandoenlasbolsascentrales.Permitemejoresnegociacionesy,porlotanto,permiteunamejoreficienciaoperacional.
  • 6.
    A QUIÉN ATENDEMOS? Las soluciones atienden: •Supermercados, hipermercados, tiendas de barrio, tiendas de conveniencia, donde predominan las ventas por auto servicio que requiere reabastecimiento estratégicamente y de manera eficiente.
  • 7.
  • 8.
    ¿CUÁL ES LASOLUCIÓN? •Registro •Gestión de mercaderías •Precios y promociones •Compras y SCM •Automática •Perecederos •EDI •Compras subsidiarias •Recepción •Inventarios •Cambios y devoluciones •Facturación •Reposición de góndolas •Tesorería •Parámetros •Planeamiento/flujo •Recepción •Direccionamiento •Picking (Recolección) •Rutas/entregas •Pliegue •Automática •Registro de clientes •Clientes frecuentes •Crédito y “lista negra” •Ventas externas •Ventas asistidas •Campañas •Control de comisiones •Proveedores adicionales •Cuentas a pagar •Cuentas a cobrar •Caja y bancos •Flujo de fondos •Contabilidad •Gestión de contratos GERENCIAL BI: Retail Business Intelligence Informaciones Ejecutivas Reportes Data Warehousing Gestión centralizada Única base de datos Multi –tiendas ymulti -empresas * RF –Radio Frecuencia
  • 9.
  • 10.
    2. COMO FUNCIONA:MACROPROCESO Y RELEVAMIENTO
  • 11.
    WMS:basadoenlosmejoresconceptosdeadministracióndedepósitoytotalmenteintegradoaotrosmódulos,asegúresequelainformaciónseasiemprecorrectaylistaparaserutilizadaparalamejordecisióndenegocios. PRODUCTOS: esuna poderosa herramienta para gerenciamiento de las mercancías desde el registro de los productos, formulación de los precios, negociación con los proveedores para la compra y la integración electrónica (EDI) con las empresas productoras. ALCANCE FUNCIONAL MACROPROCESO TIENDA: una excelente herramienta para gerenciamiento de las mercancías desde el registro de los productos, la formulación de los precios, la negociación con los proveedores para la compra y la integración electrónica (EDI) con las empresas productoras. GESTIÓN INTEGRADA PROCESOS CENTRALIZADOS
  • 12.
    FISCALYCONTABLE:móduloAdministrativoFinancieroproporcionaunaintegracióncompletadelprocesooperacionalconelBackOfficeadministrativo,generandoinformacionesimportantes paralatomadedecisión.Ayudaadeterminarelimpuesto,losrequisitoslegalesylarelaciónconelrecaudadordeimpuestos CRM:permite a las empresas gestionar de forma eficaz el relacionamiento con su base de clientes. El CRM permite el desarrollo de estrategias de crédito y la retención de clientes, con el objetivo de aumentar el número de clientes y el margen de beneficio de la empresa. ALCANCE FUNCIONAL MACROPROCESO GERENCIAL: una herramienta de apoyo para la toma de decisiones, formada por tres componentes: informes de gestión, consultas EIS y ABC, meta de las ventas. Este módulo está preparado para agrupar las informaciones y disponibilidades de forma rápida e eficiente para los ejecutivos. GESTIÓN INTEGRADA PROCESOS CENTRALIZADOS * Línea RMS
  • 13.
    MACROPROCESO PRODUCTOS PRODUCTOS Portal B2B Registros Negociación Acuerdos Compras Gestión de Precios Gestión de Promociones Importación Abastecimiento Automático Pay-by-scan Gestión de Surtido
  • 14.
    MACROPROCESO PRODUCTOS REGISTROS Portal B2B Registros Negociación Acuerdos Compras Gestión de Precios Gestión de Promociones Importación Abastecimiento Automático Pay-by-scan Gestión de Surtido
  • 15.
    MACROPROCESO PRODUCTOS Familiade Productos Kits y Conjuntos Control Tributario Cluster por Tienda Condiciones Comerciales Gestión de Margen Estructura Mercadológica Tabla Contable Proveedores, Clientes yBancos Múltiplos EANs REGISTROS Portal B2B Registros Negociación Acuerdos Compras Gestión de Precios Gestión de Promociones Importación Abastecimiento Automático Pay-by-scan Gestión de Surtido
  • 16.
    MACROPROCESO PRODUCTOS NEGOCIACIÓN Portal B2B Registros Negociación Acuerdos Compras Gestión de Precios Gestión de Promociones Importación Abastecimiento Automático Pay-by-scan Gestión de Surtido
  • 17.
    MACROPROCESO PRODUCTOS ACUERDOS Portal B2B Registros Negociación Acuerdos Compras Gestión de Precios Gestión de Promociones Importación Abastecimiento Automático Pay-by-scan Gestión de Surtido
  • 18.
    MACROPROCESO PRODUCTOS COMPRAS Portal B2B Registros Negociación Acuerdos Compras Gestión de Precios Gestión de Promociones Importación Abastecimiento Automático Pay-by-scan Gestión de Surtido
  • 19.
    MACROPROCESO PRODUCTOS GESTIÓNDE PRECIOS GESTIÓN DE PROMOCIONES Portal B2B Registros Negociación Acuerdos Compras Gestión de Precios Gestión de Promociones Importación Abastecimiento Automático Pay-by-scan Gestión de Surtido
  • 20.
    MACROPROCESO PRODUCTOS GESTIÓNDE PRECIOS GESTIÓN DE PROMOCIONES Portal B2B Registros Negociación Acuerdos Compras Gestión de Precios Gestión de Promociones Importación Abastecimiento Automático Pay-by-scan Gestión de Surtido
  • 21.
    MACROPROCESO PRODUCTOS GESTIÓNDE PRECIOS GESTIÓN DE PROMOCIONES Portal B2B Registros Negociación Acuerdos Compras Gestión de Precios Gestión de Promociones Importación Abastecimiento Automático Pay-by-scan Gestión de Surtido •Pricing •PIC •Ofertas Centralizadas •Tabla de Descuentos •Pricing
  • 22.
    MACROPROCESO PRODUCTOS GESTIÓNDE PRECIOS GESTIÓN DE PROMOCIONES Portal B2B Registros Negociación Acuerdos Compras Gestión de Precios Gestión de Promociones Importación Abastecimiento Automático Pay-by-scan Gestión de Surtido Regiones Estructura de Marketing Filiales Sensibilidad de los productos Competidores Precios Simulación de productos Análisis de simulación Gestión de Oferta Gestión del Ciclo de busqueda PIC Búsqueda de precio
  • 23.
    MACROPROCESO WMS Recepción Direccionamiento Cross Docking Picking Expedición Inventarios Perecederos Centrales de Producto Logística de Importación EAD Planeamiento de Logística Distribución y Abastecimiento Ordenes de Compra y Reabastecimiento de Stock Recibimiento y Verificación Traslado y Almacenamiento Distribución Separación y Expedición Contratos con Proveedores Panel de Control de Supply Chain Herramientas para Definición Localización Física Herramientas Automáticas de Re- abastecimiento Gestión de Rutas Devoluciones y Ajustes Políticas de Abastecimiento Estrategias de Reposición Inventarios, Costos, Contratos, Etiquetas, Producción, Rendimiento de Proveedores Ejecución de Producción y Productividad Abastecimiento de Tiendas Tracking y Tesorería Estrategias de Reposición Inventario de Tiendas y Productividad Operaciones Herramientas * Línea RMS Control de Entregas
  • 24.
    MACROPROCESO WMS Recepción Direccionamiento Cross Docking Picking Expedición Inventarios Perecederos Centrales de Producción Logística de Importación EAD Proveedor y Depósito Cabina de Vigilancia Administrativo Proceso Simultáneo Control de muelles Proveedor envía la factura anticipada (EDI) Es realizada la pre- recepción con el EDI enviado Impr. las etiquetas de las cajas o envió de archivo al proveedor Envía al proveedor la confirmación de EDI El proveedor envía la mercadería Se realiza la identificación del vehículo Busca en la agenda proveedor/pedido/factura Busca en la agenda el muelle y horario Libera la entrada del vehículo al muelle Escaneado DUN14/ EAN13 de las cajas conforme a como son descargadas Descarga de las cajas o pallets del camión Confiere un remito Capturar los productos diverg. Libera el camión del muelle. Control del remito vs. cantidades recibidas para varios pedidos Devuelve la mercadería Devuelve la mercadería ¿Tiene agenda? ¿Documentación correcta? ¿Factura EDI? ¿Recibe con RF ? ¿Recibe con RF ? ¿Más mercadería? ¿Existe diferencia? Descarga La mercadería llega al localc Se estaciona en el área temporaria Verifica los requisitos para la recepción Sistema Genera las tareas p/ RF Libera la entrada del vehículo al muelle Sistema Vigilancia verifica la agenda No Si Si Si Si Si Si Si No No No No No No *Línea RMS A
  • 25.
  • 26.
  • 27.
    MACROPROCESO WMS Movimiento/ Almacenamiento Almacenar Pallets Dock/Pulmon Dock/Picking Movimiento Libre Pickingcon Pulmon Pulmon/Pulmon Busquedade ubicaciones automatica Seleccionar operador autom./manual Generar tareas p/RF Almacena con RF? A Tipo De Almacenaje? Sistema indica el pallet a ser almacenado Panel de Tareas Si Auto Usuario “escanea” los pallets/productos a ser almacenados Manual Mapa de Almacenaje No Usuario “escanea” el pallet El sistema indica los datos del pallet y ubicación de destino Usuario lleva el pallet hasta el destino y “escanea” Destino correcto? Mercaderiaalmacenada en el sistema Usuario “escanea” los pallets/productos a ser almacenados El sistema indica los datos del pallet Usuario lleva el pallet hasta la ubicación deseada y “escanea” el pallet Confirma movimiento? Mercaderiaalmacenada en el sistema Ubicacion No Si Si No
  • 28.
  • 29.
  • 30.
    MACROPROCESO WMS Movimiento/ Almacenamiento Atencionde pedidos (los pedidos que llegan para ser atendidos provenientes del CD o de tiendas y ventas a ser entregadas por el CD) Separacion(el sistema genera ordenes de separaciony se inicia el proceso de separacionde las mercaderias) Consolida transferencias y ventas Sigue el proceso de atencionde los pedidos Baja de Stock de los productos en el CD Baja de Stock de los productos en el CD Stock de Producto Suficiente? Registrar Itemsno atendidos Aplica Reparto entre tiendas/clientes Genera ordenes de separacionruta/cliente/pedido/volumen Genera pallets de acuerdo al peso/volumen para salida Separa con RF? Selecciona operador autom./manual Selecciona operador autom./manual Reabastecimiento de las primeras tareas a ser ejecutadas Mapa de Separacion Sistema transporta los movimientos de forma automatica Sistema exhibe pallet/producto y la ubicación del mismo Separa con RF? El usuario va hasta la ubicacionindicada Scaneala ubicación y pallet/producto Datos Correctos? Cantidad total Encontrada? Registra falta de stock fisico Baja de ubicación y cantidad recolectada Sistema indica a que dock seraenviada la mercaderia Carga lista para facturar Mas mercaderias? B Si No C No Si Panel de Tareas D Si Si No Si D No D No
  • 31.
    MACROPROCESO WMS Conferencia/ Ordenanza de salida
  • 32.
    MACROPROCESO WMS Sistemade abastecimiento * Línea RMS Tienda Proveedor Proveedor Proveedor Tienda Proveedor Tienda Necesidades Tienda Proveedor Tienda Necesidades Compras centralizadas entregadas en las tiendas Directo Compras y entregadas en tienda Pedido electrónico Compras y entregas centralizadas Matriz Matriz Matriz Matriz Matriz Saldo Pedidos Compras y entregas centralizadas
  • 33.
    MACROPROCESO TIENDA ComprasDirectas Inventarios Reposición de Góndolas Recibimiento de Mercaderías Cambios y Devoluciones Facturación Tesorería Delivery Post online
  • 34.
    MACROPROCESO TIENDAS COMPRASDIRECTAS Compras Directas Inventarios Reposición de Góndolas Recibimiento de Mercadería Cambios y Devoluciones Facturación Tesorería Delivery Post online
  • 35.
    MACROPROCESO TIENDAS INVENTÁRIOS Compras Directas Inventarios Reposición de Góndolas Recibimiento de Mercadería Cambios y Devoluciones Facturación Tesorería Delivery Post online
  • 36.
    MACROPROCESO TIENDAS REPOSICIÓNDE GÔNDOLAS Compras Directas Inventarios Reposición de Góndolas Recibimiento de Mercadería Cambios y Devoluciones Facturación Tesorería Delivery Post online
  • 37.
    MACROPROCESO TIENDAS RECIBIMIENTODE MERCADERIAS Compras Directas Inventarios Reposición de Góndolas Recibimiento de Mercadería Cambios y Devoluciones Facturación Tesorería Delivery Post online
  • 38.
    MACROPROCESSO TIENDAS CAMBIOSY DEVOLUCIONES Compras Directas Inventarios Reposición de Góndolas Recibimiento de Mercadería Cambios y Devoluciones Facturación Tesorería Delivery Post online
  • 39.
    MACROPROCESO TIENDA FACTURACION Compras Directas Inventarios Reposición de Góndolas Recepción de Mercaderías Cambios y Devoluciones Facturación Tesorería Delivery Puesto online
  • 40.
    MACROPROCESO TIENDA TESORERIA Compras Directas Inventarios Reposición de Góndolas Recepción de Mercaderías Cambios y Devoluciones Facturación Tesorería Delivery Puesto online
  • 41.
    MACROPROCESO TIENDA DELIVERY Compras Directas Inventarios Reposición de Góndolas Recepción de Mercaderías Cambios y Devoluciones Facturación Tesorería Delivery Puesto online
  • 42.
    MACROPROCESO TIENDA PUESTOONLINE Compras Directas Inventarios Reposición de Góndolas Recepción de Mercaderías Cambios y Devoluciones Facturación Tesorería Delivery Puesto online
  • 43.
  • 44.
    MACROPROCESO CRM *Línea RMS Registro de Clientes Registro de Convenios Mantenimiento de Crédito Financiamiento Relaciones Gerenciales Crédito Pre-Pago Portal CRM Tarjetas Modalidad de Crédito
  • 45.
    MACROPROCESO CRM *Línea RMS •Registro de titulares y dependientes •Convenio con nueva performance y control •Análisis de cliente •Histórico Registro de Clientes •Análisis por Credit Score y Manual •Análisis de limites para el titular y dependientes Registro de Convenios •Análisis por Credit Score y Manual •Análisis de limites para el titular y dependientes Mantenimiento de Crédito •Cheque •Folleto electrónico •Vale | Ventas a Plazo | Convenio •Private Label | Limite de compra Modalidad de Credito •Simulación del financiamiento •Extracto de simulación •Pago de Cuotas •Descuento mensual de cuotas del limite de crédito •Contrato (emisión y aprobación) Financiamiento •Administración de convenios •Administración de los funcionarios •Facturas on-line Portal CRM
  • 46.
  • 47.
    MACROPROCESO CRM *Línea RMS Captación de clientes por medio de CRM crédito
  • 48.
    MACROPROCESO CRM *Línea RMS Captación de clientes por medio de importación de datos
  • 49.
    MACROPROCESO FINANCIERO YCONTABLE Impuestos Comprobantes Impositivos Cuentas a Pagar Cuentas a Cobrar Caja y Bancos Flujo de Caja Contabilidad Gestión de Contratos
  • 50.
    MACROPROCESSO FINANCIERO YCONTABLE CUENTAS A PAGAR CUENTAS A COBRAR Impuestos Comprobantes Impositivos Cuentas a Pagar Cuentas a Cobrar Caja y Bancos Flujo de Caja Contabilidad Gestión de Contratos
  • 51.
    MACROPROCESO FINANCIERO YCONTABLE CAJA Y BANCOS Impuestos Comprobantes Impositivos Cuentas a Pagar Cuentas a Cobrar Caja y Bancos Flujo de Caja Contabilidad Gestión de Contratos
  • 52.
    MACROPROCESO FINANCIERO YCONTABLE FLUJO DE CAJA Impuestos Comprobantes Impositivos Cuentas a Pagar Cuentas a Cobrar Caja y Bancos Flujo de Caja Contabilidad Gestión de Contratos
  • 53.
    MACROPROCESO BUSINESS INTELLIGENCE Información Gerencial Informes Data Warehouse
  • 54.
    MACROPROCESO BUSINESS INTELLIGENCE Información Gerencial Informes Data Warehouse
  • 55.
    MACROPROCESO BUSINESS INTELLIGENCE Información Gerencial Informes Data Warehouse
  • 56.
    MACROPROCESO BUSINESS INTELLIGENCE Información Gerencial Informes Data Warehouse
  • 57.
  • 58.
    ERP LINEA PROTHEUS BACKOFFICE •Ventas, Capital Humano y todos los demás. VERTICAL •PDV •e-Commerce OFERTA TOTVS *Módulos Nativos a ERP TOTVS Línea Protheus
  • 59.
    PROPUESTA DE VALOR •Agilidad en la atención a clientes y en el acceso a las informaciones para la toma de decisiones, además de la evolución de las experiencias de compras. •Seguridad de la solución , de datos, confiabilidad en las informaciones de stock y crédito financiero. Confianza para el empresario, para el comprador y para el gestor financiero. Seguridad también respecto a la solidez de TOTVS en la continuidad, en la inversión y en el soporte al crecimiento. •Integración en cadena de valor. Integración desde el recibimiento de la mercadería y almacenaje en el CD, pasando por la venta en la tienda y con gestión de crédito centralizada hasta la ultima milla después de la expedición y entrega de mercadería al cliente.
  • 60.
    BENEFICIOS Reducción decostos en la optimización del stock y racionamiento de abastecimiento de tiendas. Aumento da produtividade , por meio da racionalização das operações do Centro de Distribuição e Lojas Armonización del flujo de caja con los pedidos de compras
  • 61.
    BENEFICIOS Acompañamiento dela performance de rentabilidad de las tiendas Controle y Compras, Suministros, Stock, Costos y Financiero, garantizando la gestión de su negocio. Gestión eficiente para garantizar su rentabilidad.
  • 62.
  • 63.
    TOTVS EN VENTASPOR MENOR HECHOS •Magazines e Tiendas. •Farmacias. •Concesionarias de Vehículos •Materiales de Construcción. •Hipermercados.
  • 64.
    Mas de 5.000clientesatendidos no Brasil e no Exterior Clientespequeños, medianos y grandes en todos los subsegmentos. Mas de 2.900 clientes atendidos en segmento de Magazines y Tiendas de Departamentos Más de 340clientes atendidos en el subsegmento de farmacias. TOTVS EN VENTAS POR MENOR HECHOS
  • 65.
    Más de 650clientesatendidos en el segmento de Vehículos. Más de 750clientes atendidos en el seguimiento de Materiales de Construcción. Más de 600clientes atendidos en el seguimiento de Supermercados. A TOTVS NO VAREJO HECHOS
  • 66.
    ACTUACION SOBRE TOTVS ACTUACION EN TRES LINEAS DE NEGOCIO: ALCANCE • 6 unidades propias • 47 franquicias • Mas de 400 canales complementarios SOFTWARE TECNOLOGIA SERVICIOS Ya somos mas de 10.000 participantes directos/indirectos
  • 67.
    SOBRE TOTVS HISTORICO (1) EBITDA MARGEN NO INCLUYENDO GASTOS EXTRAORDNARIOS 1983 1986 1989 1992 1995 1996 1997 1998 1999 2000 2001 2002 2003 2012 2011 2010 2009 2008 2007 2006 2005 2004 INTEGRACIONDE SISTEMASPARA SMES SISTEMA DE FRANQUICIAS MICROSIGA STARTUP 1º TIPO ENAMÉRICA LATINA TECNOLOGIA TOTVS R$ 1 BILLON EN VENTAS 2010 LIDERAZGO DNA CRECIMIENTO FUNDACION REFERENCIAGLOBAL CONSOLIDACION EN EL MERCADO 17 24 35 63 98 106 110 126 173 247 392 490 760 1080 1,233 1,343 9.8% 10.0% 8.4% 6.5% 10.6% 12.4% 12.4% 13.9% 18.4% 21.9% 20.6% 25.2% 25.6% 24.1% 5ª FASE HISTORICO MARCADOPOR INTEGRACIONESY CRECIMIENTO. INGRESOS BRUTOS (R$ MILLONES) Y MARGEN DE EBITDA (%)¹
  • 68.
    NUMEROS PORQUE TOTVSES LA MEJOR ELECCION? Somos la 22ªmarca de mayor valor del país, segundo ranking de BrandAnalytics Mas de 50% en Brasil y liderazgo en América Latina 18.000 jóvenes Capacitamos + de Eluso de software de gestión, que entran al mercado de trabajo por medio de la actuación social delInstitutoda Oportunidade Social -IOS
  • 69.
    Ganador de lacategoría Tecnología de la Información. SOBRE TOTVS RECONOCIMIENTO Fuimos elegidos como la Empresa del Año 2012en elespecial Mejores y Mayoresde la Revista Examen Destaque Agencia Estado Empresas 2012 Las mejores de Dinero 2012 Valor 1000 Vencedora del premio Destaque Agencia Estado Estado Empresas 2012 en la nueva categoríaSmall Caps. Empresa numero 1 en la categoría “Gestión, Innovación y Calidad” y la mejor en el sector de “Tecnología –Software y Servicios”. Premio Ejecutivo de Valor 2012 -Premio Ejecutivode Valor 2012 – Categoría Tecnología de la Información y Servicios Laércio Cosentino fue electo por cuarta vez consecutiva Ejecutivo de Valor del área de Tecnología de la Información y Servicios
  • 70.