Modelos Pedagógicos Fabiola Rivera – Juan García
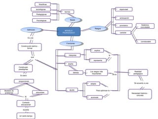
MODELO PEDAGÓGICO Bases Rasgos Definición Funciones Construcción teórico - formal Construyen paradigmas proporcionan Modelos de problemas soluciones ajusta interpreta diseña Un cierto tiempo Contexto educacional Pedagógicas Psicológicas sociológicas filosóficas teorías corroborable Sistémico concretable carácter pronóstico anticipación objetividad Necesidad histórico - concreta Realidad pedagógica acomoda adapta Los rasgos más importantes delinea representa explica que De acuerdo a una Es decir De la Para optimizar la la Al  durante Es una
Tipos de Modelos Pedagógicos Dos grupos Tradicionalista El maestro El alumno La enseñanza individualidad es Reproduce el conocimiento autoritaria directiva inseguro pasivo es No tiene iniciativa No está implicado en el proceso educativo Limita la Se guía de directivas preestablecidas creatividad controlador rígido autoritario es La Escolástica Medieval Escuela pasiva En este tipo de modelo o La Pedagogía conductista Agrupan a Humanista El maestro El alumno La enseñanza es creador investigador experimentador espontáneo flexible orientador Estimula la individualidad Construye el conocimiento Tiene intereses cognoscitivos propios es activo creativo reflexivo flexible dinámica participativa es Escuela activa o Pedagogía de la Emancipación Agrupan a En este tipo de modelo Pedagogía Insurgente Pedagogía de la liberación Sus fines para La ciencia utilizan
Modelo de educación que enfatiza el proceso La Educación Modelo de educación que enfatiza los contenidos Vertical  autoritaria es La educación Dada por La  información reproduce memoriza El alumno Este proceso En  Elemento fundamental Es un  El profesor Por lo que  Transmisión de información Énfasis en La Pedagogía tradicional Representado por Es considerada como Se apropia Modelo de educación que enfatiza los efectos Buscando la Consolidación hábitos de Retroalimenta la información contenidos objetivo programa El profesor Mecanismo estímulo - respuesta Mediante el  Generador como Educación Por lo que considera a  la  Pedagogía conductista Se fundamenta en la La Tecnología educativa Representado por repetitivos Ejercicios  tareas mediante participa El alumno Fundamental en la de elabora descubre El alumno Transformar su entorno para hombre del acción reflexión práctica democrática es La comunicación  intereses vivencias experiencias A partir de sus conocimiento del alumno del Participación activa Enfatiza la El profesor entre Participe en la vida social Para que Modelos Educativos Surgen desde el Punto de vista sociológico

Modelos PedagóGicos

  • 1.
    Modelos Pedagógicos FabiolaRivera – Juan García
  • 2.
    MODELO PEDAGÓGICO BasesRasgos Definición Funciones Construcción teórico - formal Construyen paradigmas proporcionan Modelos de problemas soluciones ajusta interpreta diseña Un cierto tiempo Contexto educacional Pedagógicas Psicológicas sociológicas filosóficas teorías corroborable Sistémico concretable carácter pronóstico anticipación objetividad Necesidad histórico - concreta Realidad pedagógica acomoda adapta Los rasgos más importantes delinea representa explica que De acuerdo a una Es decir De la Para optimizar la la Al durante Es una
  • 3.
    Tipos de ModelosPedagógicos Dos grupos Tradicionalista El maestro El alumno La enseñanza individualidad es Reproduce el conocimiento autoritaria directiva inseguro pasivo es No tiene iniciativa No está implicado en el proceso educativo Limita la Se guía de directivas preestablecidas creatividad controlador rígido autoritario es La Escolástica Medieval Escuela pasiva En este tipo de modelo o La Pedagogía conductista Agrupan a Humanista El maestro El alumno La enseñanza es creador investigador experimentador espontáneo flexible orientador Estimula la individualidad Construye el conocimiento Tiene intereses cognoscitivos propios es activo creativo reflexivo flexible dinámica participativa es Escuela activa o Pedagogía de la Emancipación Agrupan a En este tipo de modelo Pedagogía Insurgente Pedagogía de la liberación Sus fines para La ciencia utilizan
  • 4.
    Modelo de educaciónque enfatiza el proceso La Educación Modelo de educación que enfatiza los contenidos Vertical autoritaria es La educación Dada por La información reproduce memoriza El alumno Este proceso En Elemento fundamental Es un El profesor Por lo que Transmisión de información Énfasis en La Pedagogía tradicional Representado por Es considerada como Se apropia Modelo de educación que enfatiza los efectos Buscando la Consolidación hábitos de Retroalimenta la información contenidos objetivo programa El profesor Mecanismo estímulo - respuesta Mediante el Generador como Educación Por lo que considera a la Pedagogía conductista Se fundamenta en la La Tecnología educativa Representado por repetitivos Ejercicios tareas mediante participa El alumno Fundamental en la de elabora descubre El alumno Transformar su entorno para hombre del acción reflexión práctica democrática es La comunicación intereses vivencias experiencias A partir de sus conocimiento del alumno del Participación activa Enfatiza la El profesor entre Participe en la vida social Para que Modelos Educativos Surgen desde el Punto de vista sociológico