Lu Pérgon
Función
 Movimiento del cuerpo
 Cambio de tamaño y forma de los órganos internos
Características
 Conjunto de largas células especializadas
 Dispuestas en hace paralelos
 Función principal: contracción
La interacción de miofilamentos es la causa
de la contracción de las células
musculares
2 tipos de
miofilamentos
1. Filamentos finos
• 6-8 nm diámetro
• 1.0 µm longitud
• Compuestos
principalmente por
actina
• Actina F: c/ filamento
fino de actina fibrilar
• Actina G: es un
polímero formado por
moléculas de actina
globular
2. Filamentos gruesos
• ~15nm de diámetro
• 1.0 µm de longitud
• Compuestos
principalmente de
miosina II
• C/ filamento grueso:
200 a 300 moléculas
de miosina II
•
• Las largas porciones en
varilla son colas de las
moléculas se aglomeran
de manera regular
paralela pero escalonada
• Las cabezas globulares
se proyectan hacia
afuera en un patrón
helicoidal también regular
Ocupan gran parte del citoplasma, en las células
musculares se conoce como sarcoplasma.
Su propósito es producir trabajo mecánico.
Clasificación
 2 tipos principales
Tejido muscular estriado:
Células exhiben
estriaciones transversales
Tejido muscular liso:
Células musculares no
tienen estriaciones.
Tejido muscular estriado se subclasifica de
acuerdo a su clasificación
• Tejido muscular estriado esquelético:
o Se fija en huesos
o Movimiento del esqueleto axial y apendicular
o Mantenimiento de la postura
o Posición corporal
o Músculo esquelético ocular (m. extrínsecos del ojo)
• Tejido muscular estriado visceral
o Morfología idéntica a la del músculo esquelético
o Distribución limitada: lengua, faringe, porción
lumbar del diafragma y el segmento superior del
esófago.
o Funciones esenciales en la fonación, respiración
y deglución
• Tejido muscular estriado cardíaco
o Localiza en la pared del corazón y desembocadura de las
grandes venas.
 Las estriaciones transversales en el músculo
estriado: por la organización intracitoplasmástica
específica de los miofilamentos
Diferencias entre células musculares
cardiacas y esqueléticas
o Tamaños
o Configuraciones
o Distribución
• Tejido muscular liso
o Células musculares lisas no poseen estriaciones transversales
o No tienen el mismo orden en su distribución
o Miosina es muy lábil
o Localiza: Vísceras y al sistema vascular, músculos erectores
del pelo en la piel, músculos intrínsecos del ojo.
Una célula muscular esquelética es un
sincitio multinucleado
 Célula muscular = fibra muscular = sincitio
multinucleado
 Fibra muscular: Fusión de células musculares
individuales pequeñas llamadas mioblastos
Científico suizo: MARTIN OEGGERLI
 Corte transversal: Fibra muscular forma poligonal
 Longitud varía desde 1m hasta unos milímetros
 Núcleos: Periféricos, están en el citoplasma debajo
de la membrana plasmática: sarcolema
 Sarcolema: Membrana plasmática
Tejido conectivo
 Las fibras musculares
estriadas están
mantenidas juntas por
tejido conectivo
 Transducción de
fuerzas
 Extremos del músculo
continúa como t.
conjuntivo en forma de
tendón.
 Gran contenido de
vasos sanguíneos y
nervios
Se designa según su relación con las fibras
musculares
 Endomisio: Fibras
reticulares que rodean a las
fibras musculares
individuales
 Perimisio: TC que rodea
un grupo de fibras para
formar un haz o fascículo
 Epimisio: Vaina de TCD
rodea un conjunto de
fascículos para formar un
músculo
Color in vivo: 3 tipos de fibras musculares
• Rojas
• Blancas
• Intermedias
Con fundamento en la actividad de enzimas oxidativas:
NADH-TR (nicotinamida adenina dinucleótido-tetrazolio)
Los tipos de fibras musculares esqueléticas
se clasifican
• Rapidez de la contracción: Determina la celeridad
de con que la fibra se contrae y se relaja
• Velocidad enzimática de la ATPasa de la miosina:
Determina el ritmo con el que esta enzima es capaz
de escindir moléculas de ATP durante el ciclo de la
contracción
Actividad metabólica o perfil metabólico: Determina la
capacidad de producción de ATP por fosforilación
oxidativa o glucólisis
o Fibras con metabolismo oxidativo contienen gran cantidad de
mioglobina y mitocondrias
o Mioglobina: Fija oxígeno
Los 3 tipos de fibras comprenden
• Fibras tipo I:
o Fibras Rojas
o Pequeñas
o Oxidativas lentas
o Contracción lenta
o Resistentes a la fatiga
o Menos tensión muscular
o Ubican: Músculos largos del
dorso
o Mitocondrias
o Mioglobina
o Complejos de citocromos
o Corredores de maratones
• Fibras tipo IIa:
o Fibras intermedias
o Medianas
o Glucolíticas oxidativas rápidas
o Contracción rápida
o Resistentes a la fatiga
o Generan pico de tensión muscular
o Mitocondrias
o Mioglobina
o Glucógeno
o Pueden realizar glucólisis
anaerobia
o Corredores de 400 y 800m
o Jugadores de hockey
o Nadadores de distancias ½
• Fibras tipo IIb: Glucolíticas
rápidas
o Fibras de color rosa pálido(blancas)
o Grandes
o Contracción rápida
o Fatigables por la producción de ácido
láctico
o Generan un pico de tensión muscular
o Reacción de la ATPasa miosínica más
rápida
o Mioglobina
o Mitocondrias
o Enzimas oxidativas
o Actividad anaerobia
o Almacenan Glucógeno
o Movimientos finos (dedos)
o Músculos extrínsecos del ojo
o Músculos con uniones
neuromusculares
o Corredores de distancias cortas
o Levantadores de pesas
La subunidad estructural y funcional de la fibra
muscular es la miofibrilla
Las miofibrillas compuestas por haces de
miofilamentos
Miofilamentos: Polímeros filamentosos
individuales
• Filamentos gruesos: Miosina II
• Filamentos delgados: Actina y sus proteínas asociadas
Son los elementos contráctiles del músculo estriado
Los haces de miofilamentos  miofibrilla: Rodeados por
REL: RETÍCULO SARCOPLASMÁTICO
RETÍCULO SARCOPLASMÁTICO
 Forma una malla tubular
organizada alrededor de
elementos contráctiles
 Entre la malla y las
miofibrillas: Mitocondrias y
depósitos de glucógeno
 Las estriaciones transversales son la característica
histológica principal del músculo estriado
 Aparecen como bandas claras y obscuras alternadas.
Estas se designan banda A y banda I.
Bandas A y
Bandas I:
Divididas en 2
mitades
 Banda A:
Dividida por la
Banda H
 Banda H:
Dividida por la
línea M o
mesografa
 Banda I: Dividida
por la línea Z o
disco Z
Unidad funcional de la miofibrilla: SARCÓMERO
 Sarcómero: Porción
de la miofibrilla
comprendida entre 2
líneas Z contiguas
 La disposición de los
filamentos finos y
gruesos producen las
estriaciones
transversales de las
miofibrillas
Filamentos gruesos:
 Ubicados en la porción central o sea en la Banda A
Filamentos finos:
 Se fijan a la línea Z, constituyen la Banda I
 Línea Z: Zig-zag; sujetan a los filamentos finos, por la
proteína fijadora de actina: ACTININA α
Aparato contráctil
 Filamentos finos:
 Actina F
 Tropomiosina
 Troponina
Actina F
Actina G polimeriza 
hélice bicantérica:
FILAMENTO DE
ACTINA F
• Polares
 • Orientadas en el
mismo sentido
 • El extremo plus
unido a la línea Z por
actinina α
 • El extremo minus se
extiende hasta la línea
M protegido por una
proteína
Tropomiosina
• Compuesto por una
hélice doble de
polipéptidos
• Se ubican en el surco
entre las 2 cadenas
actinina F
• Función: Modulación de
la interacción entre la
actina y miosina.
Troponina
• Complejo de 3
subunidades globulares
o C: Ca++Inicia la
contracción. Fija el calcio.
Activa a la troponina
o T: Tropomiosina Liga a
la troponina con la
tropomiosina, permitiendo
la interacción actina-
miosina
o I: Inhibitoria Se une a la
actina inhibiendo la
interacción actina-miosina.
Filamentos gruesos: Miosina II
Compuesta:
• 4 cadenas ligeras (esenciales y
reguladoras)
• 2 cadenas polipeptídicas
pesadas
o Cabeza globular: 2 sitios de
fijación
 ATP
 Actina
Moléculas de miosina se agrupan
cola con cola: filamentos gruesos
bipolares de miosina
Los segmentos “desnudos” forman la
banda H
Proteínas “Cappings”:
Proteínas accesorias que mantienen la alineación
precisa de los filamentos finos y gruesos
• 25% de las proteínas
• Regulan: espaciado, fijación y alineamiento
Titina
• Forma un retículo
elástico que sujeta
los filamentos
gruesos a la línea Z.
• “Resorte” empuja a la
sarcómera a su
tamaño original
• Impiden la distensión
excesiva del
sarcómero
Actinina α
• Fija la actina
• Organiza los
filamentos finos
paralelos
• Los fija a la línea Z
Nebulina
• Adherida a la línea Z
• Paralela a los
filamentos finos
• Funciona como regla
de los filamentos
finos
Tropomodulina o de coronación
• Fijadora de actina
• Adherida al extremo libre
del filamento fino
• Formadora de casquete
para la actina
• Mantiene y regula la
longitud del filamento de
actina.
• Proporciona estabilidad
al final.
Desmina
• Proteína de los
filamentos intermedios
• Forma una malla
alrededor del sarcómero
a la altura de las líneas Z
• Función: Soporte
estructural
Miomesina
• Fijadora de miosina
• Mantiene a los
filamentos gruesos
alineados en la línea M
Proteína C
• Misma función que la
miomesina
• Forma varias franjas
transversales bien
definidas a cada lado
de la línea M
Distrofina
• Se cree que se vincula
con la laminina
• Componente de la
lámina externa de la
célula muscular
• Falta de esta se asocia
con la distrofia
muscular de
Duchenne. Sólo en los
hombres
 Cuando el músculo se contrae, cada sarcómero se
acorta y aumenta el grosor, pero la longitud de los
miofilamentos no se modifica.
 Durante la contracción el sarcómero y la banda I se
acortan. Banda A no se modifica
 Acortamiento del sarcómero superposición de
los filamentos finos y gruesos
 Banda H  angosta: Filamentos finos la penetran
durante la contracción
Ciclo de la contracción
 Acortamiento del músculo comprende ciclos de
contracción rápidos se desplazan los filamentos
finos a lo largo de los filamentos gruesos.
ETAPA 1: LA ADHESIÓN
• La cabeza de la miosina
fuertemente unida la
molécula de actina del
filamento fino
• No está unida al ATP
• “Configuración de rigidez”
• Finaliza con la fijación de ATP
a la cabeza de miosina
• *Rigidez cadavérica:
Comienza en el momento de
la muerte, son producto de la
falta de ATP
ETAPA 2: SEPARACIÓN
• Cabeza de la miosina se
desacopla del filamento
fino.
• El ATP se une a la
cabeza de la miosina
• Reduce la afinidad entre
la miosina y la actina
ETAPA 3: FLEXIÓN
• La cabeza de la miosina
avanza un distancia
corta en relación del
filamento fino
• El movimiento es
iniciado por la
hidrólisis del ATP
ADP+ Pi
• Desplazamiento de
unos 5 nm
ETAPA 4: GENERACIÓN DE FUERZA
• La miosina se une débilmente a
su nuevo sitio de unión
• La cabeza de la miosina libera
Pi
• 2 efectos
o 1°: Afinidad de la fijación entre la
miosina y su nuevo sitio de unión
aumenta
o 2°: La cabeza de la miosina
genera fuerza conforme retorna a
su posición no flexionada original.
• Y ocurre un golpe de fuerza
• El ADP se separa de la cabeza
de la miosina
ETAPA 5: READHESIÓN
• La cabeza de la
miosina se une
con firmeza
nuevamente a la
molécula de
actina
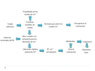
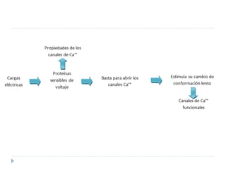
En la regulación de la contracción intervienen
• Ca++
• Retículo sarcoplasmático
• Sistema de túbulos transversos
Después de la contracción el Ca++ debe de ser
eliminado
Retículo sarcoplasmático
• Serie de redes repetidas
alrededor de miofibrillas
• Cada red se extiende desde
una unión A-I hasta la
siguiente dentro de un
sarcómero
• Una red rodea a la banda A. Y
la red contigua a la banda I
• Sitio donde las dos se
encuentran: Altura de la unión
de las bandas A y I
Se forma un conducto anular:
Cisterna terminal
o Sirven como reservorios de
Ca++
o Canales dependientes de
Ca++ en la membrana para
su liberación
o Mitocondrias
o Gránulos de glucógeno
Sistema de túbulos transversos o Sistema T
• Numerosas invaginaciones
tubulares de la membrana
plasmática: Túbulo T
• Penetran la fibra muscular
• Ubican entre cisternas
terminales contiguas.
Altura de uniones A-I
• Tienen proteínas sensoras
de voltaje
• Sensibles a la
despolarización
El complejo formado por 1
túbulo T y 2 cisternas
terminales: Tríada
La despolarización de la membrana del túbulo T
desencadena la liberación de Ca++ desde las
cisternas terminales para iniciar la contracción
muscular.
Inervación motora
• Inervadas por neuronas
motoras  médula espinal
o tronco encefálico
• Unión neuromuscular:
Sitio de unión entre axón y
fibra muscular
• Terminación axónica 
estructura presináptica
• Mitocondrias y vesículas
sinápticas Acetilcolina
Liberación de ACh en la hendidura sináptica inicia
la despolarización de la membrana plasmática:
CONTRACCIÓN MUSCULAR
• Vesículas liberan ACh
hacia la hendidura
• ACh se fija a los
receptores colinérgicos
nicotínicos
• El receptor es: Canal de
Na+ activado por
neurotransmisor
• Entra Na+ a la célula
despolarización
 Neurona + Fibras musculares= Unidad motora
 La inervación es necesaria para que las células
musculares mantengan su integridad estructural.
 Si se destruye la inervación: las células musculares
sufren alteraciones  ATROFIA
Inervación sensitiva
 Receptores parte del sistema sensitivo somático
 Proveen información del grado de tensión en un
músculo y sobre su posición
Huso neuromuscular Receptor de ESTIRAMIENTO
Información del estiramiento de un músculo
Compuesto de 2 tipos de fibras
1. Células fusales
a. Fibra de bolsa nuclear
aglomeración de núcleos en su
región media expandida
b. Fibra de cadena nuclear posee
núcleos ordenados en una hilera.
Ambos tipos, rodeados por una
cápsula interna
1° se ocupan las de bolsa y
después las de cadena
2. Terminaciones
nerviosas
Fibras aferentes Ia: Fibras
nerviosas sensitivas.
• Transmiten información
desde el huso
neuromuscular
• Terminaciones en espiral
en las regiones centrales
• Rápidas
Inervación motona eferente
 Fibras nerviosas eferentes γ  Regulan la
sensibilidad del estiramiento
En los tendones de los músculos hay receptores
encapsulados semejantes a: Órganos tendinosos
de Golgi  Aumento de TENSIÓN muscular
Fibras aferentes Ib: Fibras nerviosas sensitivas
• Verifican la tensión de los músculos
• La fuerza de contracción que se mantenga dentro de un
espectro óptimo
 Posee los mismo tipos y la misma organización de
filamentos contráctiles que el músculo esquelético
 Cilíndricas unidas
extremo con extremo
 Cortas
 10-15 µm diámetro
 Ubicación: Corazón,
venas cava sup. e inf. y
venas pulmonares
 Pueden unirse 2 células
o más a través de
discos intercalares 
FIBRA RAMIFICADA
Células
Estructura del músculo cardíaco
 Las células cardíacas se
separan para rodear el
núcleo y delimitan una
región yuxtanuclear
bicónica Orgánulos
celulares
 Mitocondrias
 Aparato del golgi
 Gránulos de Lipofuscina
 Glucógeno
Junto a cada miofibrilla
 Mitocondrias
yuxtanucleares
 Mitocondrias
voluminosas Liberan y
recapturan energía
 Depósitos de
glucógeno Almacenan
energía
Fibras musculares cardíacas “Apantalonadas”
Formadas por células ramificadas
Las cuales están unidas cola con
cola por: Discos intercales
Núcleos de localización central
Células
Apantalonadas
En microscopio óptico
 Las fibras musculares
cardíacas difieren de las
esqueléticas en forma y
tamaño
 Corte transversal: aspecto
menos regular
 Corte longitudinal:
Ramificaciones que se
comunican con las células
vecinas
Diferencias entre MÚSCULO CARDIACO y
MÚSCULO ESQUELÉTICO
MÚSCULO CARDIACO MÚSCULO ESQUELÉTICO
Sarcolema similar Sarcolema similar
Sarcoplasma más abundante Sarcoplasma menos abundante
Nítido estriado longitudinal Estriado transversal y
denominaciones en las distintas
bandas
Sarcoplasma con más glucógenos Sarcoplasma con menos
glucógeno
Diferencias entre MÚSCULO CARDIACO y
MÚSCULO ESQUELÉTICO
Discos Intercalares
 Bandas cruzadas:
Atraviesan las fibras en
forma transversal
respecto a la fibra
muscular
 Son sitios de adhesión
especializados entre
células contiguas
Discos Intercalares
 Estructura lineal densa
 Cruza las miofibrillas
 Segmentos cortos
 Dispuestos “peldaños”
 Se encuentran a nivel
medial de la banda I
donde se localizan las
líneas Z, pero más
gruesas
En las aurículas de corazón Gránulos atriales
Concentrados en el citoplasma yuxtanuclear
 2 Hormonas polipeptídicas
 Factor natriurético atrial (ANF)
 Factor encefálico (BNF)
1. Diuréticas
2. Afectan la excreción urinaria de Na+
3. Inhiben la secreción de renina por el riñón
4. Inhiben la secreción de aldosterona por la corteza
suprarrenal
5. Inhiben contracciones del músculo liso vascular
* Insuficiencia cardíaca congestiva  concentración de BNF
Péptido natriurético auricular (ANF)
 Es secretado por las células musculares auriculares
al estirarse
 Contenida en los gránulos auriculares
 Función: Incrementa la eliminación de NaCl y H2O
por los riñones; y tiene acción antihipertensiva
Fascia Adherens
 Constituyente principal del
componente transversal
del disco intercalar
 Sitio en el que los
filamentos finos del
sarcómero terminal se fijan
a la membrana plasmática
 Sostiene células musculares
cardíacas por sus extremos
 Fibra muscular
cardíaca funcional
 Límite transversal entre
células m. cardíacas
 Con MET se comprueba
que el espacio
intercelular entre células
contiguas: MATERIAL
ELECTRODENSO
 Similar al de los epitelios
Macula Adherente o desmosomas
 Unen las células musculares
individuales entre sí
 Impide que las células se
separen ante la tensión de
las contracciones regulares
repetidas
 Refuerzan la fascia adherens
 Se encuentra en los discos
intercalares en el componente
 Transversal
 Lateral
Uniones en hendidura o nexos
 Constituyente principal
del componente lateral
del disco intercalar
 Continuidad iónica
entre las células
 Comunicación de
moléculas de
información entre
células
 Su posición lateral en
los discos intercalares
las protege de las
fuerzas generadas
durante la contracción
Los nexos son zonas donde el potencial de
acción es transmitido
Potencial de acción es transmitido de célula
en célula por difusión de iones
Así se obtiene un acoplamiento eléctrico
de toda la masa muscular cardíaca.
Unen entre si las miofibrillas de fibras adyacentes
Para que la intensidad de la contracción
se transmita de una célula a otra.
Desmosomas
Uniones
comunicantes
El REL se organiza en una sola red a lo largo del
sarcómero, que se extiende de línea Z a línea Z
 No está muy organizado
 No separa haces de
miofilamentos en miofibrillas
bien definidas
Túbulos T
 Penetran en los haces
de miofilamentos a la
altura de la línea Z, entre
los extremos de la red de
REL
 Función: Propagación
del potencial de acción
desde el sarcolema hacia
el interior de la fibra.
 1 túbulo T por sarcómera
 M. cardíaco ventricular
Túbulos T y en el atrial
Cisternas terminales
 Pequeñas
 Interaccionan con los
túbulos T
 Forman una díada: altura
de la línea Z
El paso de Ca++ de la luz del túbulo T hacia el
sarcoplasma de una célula muscular cardíaca es
indispensable para la contracción
Diferencias
Entre la iniciación de la contracción m. cardíaca y la
iniciación m.esquelética
• La despolarización de la membrana de duración más
larga
• Activación de canales de Ca++ sensibles al voltajes en la
pared del túbulo T
 Retraso de 200 milisegundos desde el inicio de la
despolarización en la contracción muscular cardiaco
En las células musculares cardíacas se
comprueba una contracción rítmica espontánea
Contracción rítmica espontánea  latido
Células de conducción cardíaca:
Iniciado
Regulado localmente
Coordinado
 Se organizan en nódulos y fibras de conducción
especializadas : fibras de purkinje
Generan y transmiten con rapidez el impulso contráctil en las
diversas partes de miocardio en una secuencia precisa
 Nódulos + fibras de conducción Sistema cardíaco
de los impulsos
Los impulsos transmitidos a estos nervios no inician la contracción
sólo modifican la frecuencia de contracción
 Nódulos  fibras
nerviosas
SIMPÁTICAS
 Acelera los latidos
 Aumenta la frecuencia de
los impulsos transmitidos
a las células de
conducción cardíaca
PARASIMPÁTICA
 Torna lentos los latidos
 Disminuye la frecuencia
de los impulsos
 Tienen forma de haces o láminas de células
fusiformes alargadas con finos aguzados
 Las células también se
llaman fibras
 Longitud:
 20 µm: En paredes de
vasos sanguíneos de
calibre pequeño
 200 µm: En la pared
intestinal
 500 µm: En la pared
del útero durante la
gestación
 Comunicadas por nexos:
uniones de comunicación
especializadas
 Moléculas pequeñas o
iones, pasan de célula en
célula a través de estás
uniones
 Proveen vínculos que
regulan la contracción de
todo un haz o una lámina de
células musculares lisas
 Por las concentraciones de actina y miosina: el
citoplasma de las células se tiñe uniformemente
eosinófilo con H-E
Núcleos
 Céntricos
 Aspecto de tirabuzón: Contraído
 Aspecto de cigarrillo: Relajado
 Cuando el núcleo no queda incluido en corte transversal:
silueta circular o redondeada sin importar si la célula
este contraída o no.
 Con MET se comprueba que la mayoría de los
orgánulos se concentran en los extremos del núcleo
 Mitocondrias
 Cisternas de RER
 Ribosomas libres
 Gránulos de glucógeno
 Aparato de Golgi
Estructura del músculo liso
Las células musculares lisas poseen un aparato
contráctil de filamentos finos y gruesos y un
citoesqueleto de filamentos intermedios de
desmina y vimentina
 Sarcoplasma repleto de filamentos finos
 Filamentos gruesos dispersos en todo el
sarcoplasma
 Lábiles
 Tendencia a desaparecer durante la preparación del
tejido
Filamentos finos
 Adheridos a cuerpos densos
 Cuerpos densos: Distribuidos en todo el sarcoplasma
en una red de filamentos intermedios de la proteína
desmina
 Músculo liso vascular contiene filamentos de
vimentina además de los de desmina
 La isoforma muscular lisa de la tropomiosina y 2
proteínas específicas del m. liso.
1. Caldesmona
2. Calponina
No hay troponina en el m. liso
 La posición de la tropomiosina sobre el filamento
de actina:
 Regula la fosforilación de las cabezas de miosina
Caldesmona y Calponina
 Son proteínas fijadoras
de actina
 Bloquean el sitio de
unión para la miosina
 Su acción es
dependiente de Ca++
 Esta controlada por la
fosforilación de las
cabezas de miosina
Filamentos gruesos
 Diferentes a los del m. esqueletico
 También compuesta por:
 2 cadenas pesadas
 4 cadenas ligeras
 Las moléculas de miosina II orientadas en 1 dirección
 Escalonadas en paralelo entre dos vecinas inmediatas
 Unidas a una compañera antiparalela por una superposición
breve en el extremo distal de sus colas
 No tiene región desnuda central
 Extremos desnudos aguzados asimétricos
Hay proteínas que se asocian con el aparato contráctil indispensables
para su iniciación y regulación
Cinasa de cadenas ligeras de la miosina (MLCK)
Inicia el ciclo de la contracción luego de su activación por
el complejo Ca++ calmodulina
MLCK activa: Fosforila una de las cadenas ligeras
reguladoras de la miosina para permitirle que forme un
enlace cruzado con los filamentos de actina
Calmodulina
 Proteína fijadora de Ca++
 Emparentada con TnC
Complejo Ca++ Calmodulina + MLCK CALMODULINA
 Junto con la caldesmona regulan la fosforilación y su
separación de la actinina F
Actinina α
 Forma un componente estructural en el cuerpos
densos
 Los cuerpos densos proveen un sitio de fijación
para los filamentos finos y los filamentos
intermedios
Cuerpos densos
 Análogos de las líneas Z
 Se ven como pequeños
corpúsculos
electrodensos irregulares
aislados
 Pueden aparecer como
estructuras lineales
irregulares
 En algunos cortes pueden
exhibir una configuración
ramificada se extiende
del sarcolema al interior
de la célula
Contiene una variedad de proteínas de placa de
adhesión incluida la actinina α
Función:
 Fijar a filamentos finos e intermedios al
sarcolema de forma indirecta o directa
 Transmisión de fuerzas contráctiles generadas
en el interior de la célula hacia la superficie
La contracción es iniciada por una gran cantidad
de impulsos que incluyen estímulos mecánicos
eléctricos y químicos
La contracción se puede desencadenar por:
Impulsos mecánicos: Estiramiento pasivo del m.
liso vascular
 Activan canales iónicos mecanosensibles que conducen
a la iniciación muscular espontánea (reflejo miogénico)
Despolarización eléctrica: Estimulación
nerviosa del m. liso
 Liberación de neurotransmisores acetilcolina y
noradrenalina cambian el potencial de membrana
 Causa la apertura de canales de Ca++sensibles al
voltaje
Estímulos químicos
Producidos por
 Angiotensina II
 Vasopresina
 Tromboxano A2
 Actúan sobre receptores de membrana celular
específicos conducen la contracción
 Estás utilizan segundos mensajeros: IP3,
acoplados a proteínas G y óxido nítrico (NO)-c GMP
Células musculares lisas carecen túbulos T
Invaginaciones de la membrana celular que parecen
caveolas
Bajo la membrana plasmática, con frecuencia pocas
cisternas de REL hay vesículas citoplasmáticas
 Membrana celular
 Vesículas subyacentes junto a REL
Funcionan de manera análoga al sistema T
 La despolarización de le membrana celular se
logra con la activación de: proteínas sensoras de
voltaje o mediante la activación directa de canales
con compuerta para la liberación de Ca++
 Por una molécula 2° mensajero: IP3
 Ca++ se une a la calmodulina  activa la fosforilación de
cinasa de las cadenas ligeras de la miosina para iniciar la
contracción
 Después de que inicia la contracción el Ca++ es extraído
del sarcoplasma por bombas de calcio dependientes
de ATP.
 Se vuelve a secuestrar en el REL o se envía al medio
extracelular
La contracción del músculo lio es regulada por el
sistema Ca++- calmodulina/ cinasa de las
cadenas ligeras de la miosina
Músculo
Músculo
Músculo

Músculo

  • 1.
  • 3.
    Función  Movimiento delcuerpo  Cambio de tamaño y forma de los órganos internos
  • 4.
    Características  Conjunto delargas células especializadas  Dispuestas en hace paralelos  Función principal: contracción
  • 5.
    La interacción demiofilamentos es la causa de la contracción de las células musculares 2 tipos de miofilamentos
  • 6.
    1. Filamentos finos •6-8 nm diámetro • 1.0 µm longitud • Compuestos principalmente por actina • Actina F: c/ filamento fino de actina fibrilar • Actina G: es un polímero formado por moléculas de actina globular
  • 7.
    2. Filamentos gruesos •~15nm de diámetro • 1.0 µm de longitud • Compuestos principalmente de miosina II • C/ filamento grueso: 200 a 300 moléculas de miosina II •
  • 8.
    • Las largasporciones en varilla son colas de las moléculas se aglomeran de manera regular paralela pero escalonada • Las cabezas globulares se proyectan hacia afuera en un patrón helicoidal también regular
  • 9.
    Ocupan gran partedel citoplasma, en las células musculares se conoce como sarcoplasma. Su propósito es producir trabajo mecánico.
  • 10.
    Clasificación  2 tiposprincipales Tejido muscular estriado: Células exhiben estriaciones transversales Tejido muscular liso: Células musculares no tienen estriaciones.
  • 11.
    Tejido muscular estriadose subclasifica de acuerdo a su clasificación • Tejido muscular estriado esquelético: o Se fija en huesos o Movimiento del esqueleto axial y apendicular o Mantenimiento de la postura o Posición corporal o Músculo esquelético ocular (m. extrínsecos del ojo)
  • 12.
    • Tejido muscularestriado visceral o Morfología idéntica a la del músculo esquelético o Distribución limitada: lengua, faringe, porción lumbar del diafragma y el segmento superior del esófago. o Funciones esenciales en la fonación, respiración y deglución
  • 13.
    • Tejido muscularestriado cardíaco o Localiza en la pared del corazón y desembocadura de las grandes venas.
  • 14.
     Las estriacionestransversales en el músculo estriado: por la organización intracitoplasmástica específica de los miofilamentos
  • 15.
    Diferencias entre célulasmusculares cardiacas y esqueléticas o Tamaños o Configuraciones o Distribución
  • 16.
    • Tejido muscularliso o Células musculares lisas no poseen estriaciones transversales o No tienen el mismo orden en su distribución o Miosina es muy lábil o Localiza: Vísceras y al sistema vascular, músculos erectores del pelo en la piel, músculos intrínsecos del ojo.
  • 18.
    Una célula muscularesquelética es un sincitio multinucleado  Célula muscular = fibra muscular = sincitio multinucleado  Fibra muscular: Fusión de células musculares individuales pequeñas llamadas mioblastos Científico suizo: MARTIN OEGGERLI
  • 19.
     Corte transversal:Fibra muscular forma poligonal  Longitud varía desde 1m hasta unos milímetros  Núcleos: Periféricos, están en el citoplasma debajo de la membrana plasmática: sarcolema  Sarcolema: Membrana plasmática
  • 20.
    Tejido conectivo  Lasfibras musculares estriadas están mantenidas juntas por tejido conectivo  Transducción de fuerzas  Extremos del músculo continúa como t. conjuntivo en forma de tendón.  Gran contenido de vasos sanguíneos y nervios
  • 21.
    Se designa segúnsu relación con las fibras musculares  Endomisio: Fibras reticulares que rodean a las fibras musculares individuales  Perimisio: TC que rodea un grupo de fibras para formar un haz o fascículo  Epimisio: Vaina de TCD rodea un conjunto de fascículos para formar un músculo
  • 22.
    Color in vivo:3 tipos de fibras musculares • Rojas • Blancas • Intermedias Con fundamento en la actividad de enzimas oxidativas: NADH-TR (nicotinamida adenina dinucleótido-tetrazolio)
  • 23.
    Los tipos defibras musculares esqueléticas se clasifican • Rapidez de la contracción: Determina la celeridad de con que la fibra se contrae y se relaja • Velocidad enzimática de la ATPasa de la miosina: Determina el ritmo con el que esta enzima es capaz de escindir moléculas de ATP durante el ciclo de la contracción
  • 24.
    Actividad metabólica operfil metabólico: Determina la capacidad de producción de ATP por fosforilación oxidativa o glucólisis o Fibras con metabolismo oxidativo contienen gran cantidad de mioglobina y mitocondrias o Mioglobina: Fija oxígeno
  • 25.
    Los 3 tiposde fibras comprenden • Fibras tipo I: o Fibras Rojas o Pequeñas o Oxidativas lentas o Contracción lenta o Resistentes a la fatiga o Menos tensión muscular o Ubican: Músculos largos del dorso o Mitocondrias o Mioglobina o Complejos de citocromos o Corredores de maratones
  • 26.
    • Fibras tipoIIa: o Fibras intermedias o Medianas o Glucolíticas oxidativas rápidas o Contracción rápida o Resistentes a la fatiga o Generan pico de tensión muscular o Mitocondrias o Mioglobina o Glucógeno o Pueden realizar glucólisis anaerobia o Corredores de 400 y 800m o Jugadores de hockey o Nadadores de distancias ½
  • 27.
    • Fibras tipoIIb: Glucolíticas rápidas o Fibras de color rosa pálido(blancas) o Grandes o Contracción rápida o Fatigables por la producción de ácido láctico o Generan un pico de tensión muscular o Reacción de la ATPasa miosínica más rápida o Mioglobina o Mitocondrias o Enzimas oxidativas o Actividad anaerobia o Almacenan Glucógeno o Movimientos finos (dedos) o Músculos extrínsecos del ojo o Músculos con uniones neuromusculares o Corredores de distancias cortas o Levantadores de pesas
  • 28.
    La subunidad estructuraly funcional de la fibra muscular es la miofibrilla Las miofibrillas compuestas por haces de miofilamentos
  • 29.
    Miofilamentos: Polímeros filamentosos individuales •Filamentos gruesos: Miosina II • Filamentos delgados: Actina y sus proteínas asociadas Son los elementos contráctiles del músculo estriado Los haces de miofilamentos  miofibrilla: Rodeados por REL: RETÍCULO SARCOPLASMÁTICO
  • 30.
    RETÍCULO SARCOPLASMÁTICO  Formauna malla tubular organizada alrededor de elementos contráctiles  Entre la malla y las miofibrillas: Mitocondrias y depósitos de glucógeno
  • 31.
     Las estriacionestransversales son la característica histológica principal del músculo estriado  Aparecen como bandas claras y obscuras alternadas. Estas se designan banda A y banda I.
  • 32.
    Bandas A y BandasI: Divididas en 2 mitades  Banda A: Dividida por la Banda H  Banda H: Dividida por la línea M o mesografa  Banda I: Dividida por la línea Z o disco Z
  • 33.
    Unidad funcional dela miofibrilla: SARCÓMERO  Sarcómero: Porción de la miofibrilla comprendida entre 2 líneas Z contiguas  La disposición de los filamentos finos y gruesos producen las estriaciones transversales de las miofibrillas
  • 35.
    Filamentos gruesos:  Ubicadosen la porción central o sea en la Banda A Filamentos finos:  Se fijan a la línea Z, constituyen la Banda I  Línea Z: Zig-zag; sujetan a los filamentos finos, por la proteína fijadora de actina: ACTININA α
  • 37.
    Aparato contráctil  Filamentosfinos:  Actina F  Tropomiosina  Troponina
  • 38.
    Actina F Actina Gpolimeriza  hélice bicantérica: FILAMENTO DE ACTINA F • Polares  • Orientadas en el mismo sentido  • El extremo plus unido a la línea Z por actinina α  • El extremo minus se extiende hasta la línea M protegido por una proteína
  • 39.
    Tropomiosina • Compuesto poruna hélice doble de polipéptidos • Se ubican en el surco entre las 2 cadenas actinina F • Función: Modulación de la interacción entre la actina y miosina.
  • 40.
    Troponina • Complejo de3 subunidades globulares o C: Ca++Inicia la contracción. Fija el calcio. Activa a la troponina o T: Tropomiosina Liga a la troponina con la tropomiosina, permitiendo la interacción actina- miosina o I: Inhibitoria Se une a la actina inhibiendo la interacción actina-miosina.
  • 41.
    Filamentos gruesos: MiosinaII Compuesta: • 4 cadenas ligeras (esenciales y reguladoras) • 2 cadenas polipeptídicas pesadas o Cabeza globular: 2 sitios de fijación  ATP  Actina Moléculas de miosina se agrupan cola con cola: filamentos gruesos bipolares de miosina Los segmentos “desnudos” forman la banda H
  • 43.
    Proteínas “Cappings”: Proteínas accesoriasque mantienen la alineación precisa de los filamentos finos y gruesos • 25% de las proteínas • Regulan: espaciado, fijación y alineamiento
  • 44.
    Titina • Forma unretículo elástico que sujeta los filamentos gruesos a la línea Z. • “Resorte” empuja a la sarcómera a su tamaño original • Impiden la distensión excesiva del sarcómero
  • 45.
    Actinina α • Fijala actina • Organiza los filamentos finos paralelos • Los fija a la línea Z
  • 46.
    Nebulina • Adherida ala línea Z • Paralela a los filamentos finos • Funciona como regla de los filamentos finos
  • 47.
    Tropomodulina o decoronación • Fijadora de actina • Adherida al extremo libre del filamento fino • Formadora de casquete para la actina • Mantiene y regula la longitud del filamento de actina. • Proporciona estabilidad al final.
  • 48.
    Desmina • Proteína delos filamentos intermedios • Forma una malla alrededor del sarcómero a la altura de las líneas Z • Función: Soporte estructural
  • 49.
    Miomesina • Fijadora demiosina • Mantiene a los filamentos gruesos alineados en la línea M
  • 50.
    Proteína C • Mismafunción que la miomesina • Forma varias franjas transversales bien definidas a cada lado de la línea M
  • 51.
    Distrofina • Se creeque se vincula con la laminina • Componente de la lámina externa de la célula muscular • Falta de esta se asocia con la distrofia muscular de Duchenne. Sólo en los hombres
  • 52.
     Cuando elmúsculo se contrae, cada sarcómero se acorta y aumenta el grosor, pero la longitud de los miofilamentos no se modifica.  Durante la contracción el sarcómero y la banda I se acortan. Banda A no se modifica
  • 53.
     Acortamiento delsarcómero superposición de los filamentos finos y gruesos  Banda H  angosta: Filamentos finos la penetran durante la contracción
  • 55.
    Ciclo de lacontracción  Acortamiento del músculo comprende ciclos de contracción rápidos se desplazan los filamentos finos a lo largo de los filamentos gruesos.
  • 56.
    ETAPA 1: LAADHESIÓN • La cabeza de la miosina fuertemente unida la molécula de actina del filamento fino • No está unida al ATP • “Configuración de rigidez” • Finaliza con la fijación de ATP a la cabeza de miosina • *Rigidez cadavérica: Comienza en el momento de la muerte, son producto de la falta de ATP
  • 57.
    ETAPA 2: SEPARACIÓN •Cabeza de la miosina se desacopla del filamento fino. • El ATP se une a la cabeza de la miosina • Reduce la afinidad entre la miosina y la actina
  • 58.
    ETAPA 3: FLEXIÓN •La cabeza de la miosina avanza un distancia corta en relación del filamento fino • El movimiento es iniciado por la hidrólisis del ATP ADP+ Pi • Desplazamiento de unos 5 nm
  • 59.
    ETAPA 4: GENERACIÓNDE FUERZA • La miosina se une débilmente a su nuevo sitio de unión • La cabeza de la miosina libera Pi • 2 efectos o 1°: Afinidad de la fijación entre la miosina y su nuevo sitio de unión aumenta o 2°: La cabeza de la miosina genera fuerza conforme retorna a su posición no flexionada original. • Y ocurre un golpe de fuerza • El ADP se separa de la cabeza de la miosina
  • 60.
    ETAPA 5: READHESIÓN •La cabeza de la miosina se une con firmeza nuevamente a la molécula de actina
  • 62.
    En la regulaciónde la contracción intervienen • Ca++ • Retículo sarcoplasmático • Sistema de túbulos transversos Después de la contracción el Ca++ debe de ser eliminado
  • 63.
    Retículo sarcoplasmático • Seriede redes repetidas alrededor de miofibrillas • Cada red se extiende desde una unión A-I hasta la siguiente dentro de un sarcómero • Una red rodea a la banda A. Y la red contigua a la banda I • Sitio donde las dos se encuentran: Altura de la unión de las bandas A y I
  • 64.
    Se forma unconducto anular: Cisterna terminal o Sirven como reservorios de Ca++ o Canales dependientes de Ca++ en la membrana para su liberación o Mitocondrias o Gránulos de glucógeno
  • 65.
    Sistema de túbulostransversos o Sistema T • Numerosas invaginaciones tubulares de la membrana plasmática: Túbulo T • Penetran la fibra muscular • Ubican entre cisternas terminales contiguas. Altura de uniones A-I • Tienen proteínas sensoras de voltaje • Sensibles a la despolarización El complejo formado por 1 túbulo T y 2 cisternas terminales: Tríada
  • 66.
    La despolarización dela membrana del túbulo T desencadena la liberación de Ca++ desde las cisternas terminales para iniciar la contracción muscular.
  • 69.
    Inervación motora • Inervadaspor neuronas motoras  médula espinal o tronco encefálico • Unión neuromuscular: Sitio de unión entre axón y fibra muscular • Terminación axónica  estructura presináptica • Mitocondrias y vesículas sinápticas Acetilcolina
  • 70.
    Liberación de AChen la hendidura sináptica inicia la despolarización de la membrana plasmática: CONTRACCIÓN MUSCULAR
  • 71.
    • Vesículas liberanACh hacia la hendidura • ACh se fija a los receptores colinérgicos nicotínicos • El receptor es: Canal de Na+ activado por neurotransmisor • Entra Na+ a la célula despolarización
  • 72.
     Neurona +Fibras musculares= Unidad motora  La inervación es necesaria para que las células musculares mantengan su integridad estructural.  Si se destruye la inervación: las células musculares sufren alteraciones  ATROFIA
  • 73.
    Inervación sensitiva  Receptoresparte del sistema sensitivo somático  Proveen información del grado de tensión en un músculo y sobre su posición
  • 74.
    Huso neuromuscular Receptorde ESTIRAMIENTO Información del estiramiento de un músculo Compuesto de 2 tipos de fibras 1. Células fusales a. Fibra de bolsa nuclear aglomeración de núcleos en su región media expandida b. Fibra de cadena nuclear posee núcleos ordenados en una hilera. Ambos tipos, rodeados por una cápsula interna 1° se ocupan las de bolsa y después las de cadena
  • 75.
    2. Terminaciones nerviosas Fibras aferentesIa: Fibras nerviosas sensitivas. • Transmiten información desde el huso neuromuscular • Terminaciones en espiral en las regiones centrales • Rápidas
  • 76.
    Inervación motona eferente Fibras nerviosas eferentes γ  Regulan la sensibilidad del estiramiento
  • 77.
    En los tendonesde los músculos hay receptores encapsulados semejantes a: Órganos tendinosos de Golgi  Aumento de TENSIÓN muscular
  • 78.
    Fibras aferentes Ib:Fibras nerviosas sensitivas • Verifican la tensión de los músculos • La fuerza de contracción que se mantenga dentro de un espectro óptimo
  • 84.
     Posee losmismo tipos y la misma organización de filamentos contráctiles que el músculo esquelético
  • 85.
     Cilíndricas unidas extremocon extremo  Cortas  10-15 µm diámetro  Ubicación: Corazón, venas cava sup. e inf. y venas pulmonares  Pueden unirse 2 células o más a través de discos intercalares  FIBRA RAMIFICADA Células
  • 86.
    Estructura del músculocardíaco  Las células cardíacas se separan para rodear el núcleo y delimitan una región yuxtanuclear bicónica Orgánulos celulares  Mitocondrias  Aparato del golgi  Gránulos de Lipofuscina  Glucógeno
  • 87.
    Junto a cadamiofibrilla  Mitocondrias yuxtanucleares  Mitocondrias voluminosas Liberan y recapturan energía  Depósitos de glucógeno Almacenan energía
  • 88.
    Fibras musculares cardíacas“Apantalonadas” Formadas por células ramificadas Las cuales están unidas cola con cola por: Discos intercales Núcleos de localización central
  • 89.
  • 90.
    En microscopio óptico Las fibras musculares cardíacas difieren de las esqueléticas en forma y tamaño  Corte transversal: aspecto menos regular  Corte longitudinal: Ramificaciones que se comunican con las células vecinas
  • 91.
    Diferencias entre MÚSCULOCARDIACO y MÚSCULO ESQUELÉTICO MÚSCULO CARDIACO MÚSCULO ESQUELÉTICO Sarcolema similar Sarcolema similar Sarcoplasma más abundante Sarcoplasma menos abundante Nítido estriado longitudinal Estriado transversal y denominaciones en las distintas bandas Sarcoplasma con más glucógenos Sarcoplasma con menos glucógeno
  • 92.
    Diferencias entre MÚSCULOCARDIACO y MÚSCULO ESQUELÉTICO
  • 93.
    Discos Intercalares  Bandascruzadas: Atraviesan las fibras en forma transversal respecto a la fibra muscular  Son sitios de adhesión especializados entre células contiguas
  • 94.
    Discos Intercalares  Estructuralineal densa  Cruza las miofibrillas  Segmentos cortos  Dispuestos “peldaños”  Se encuentran a nivel medial de la banda I donde se localizan las líneas Z, pero más gruesas
  • 95.
    En las aurículasde corazón Gránulos atriales Concentrados en el citoplasma yuxtanuclear  2 Hormonas polipeptídicas  Factor natriurético atrial (ANF)  Factor encefálico (BNF) 1. Diuréticas 2. Afectan la excreción urinaria de Na+ 3. Inhiben la secreción de renina por el riñón 4. Inhiben la secreción de aldosterona por la corteza suprarrenal 5. Inhiben contracciones del músculo liso vascular * Insuficiencia cardíaca congestiva  concentración de BNF
  • 97.
    Péptido natriurético auricular(ANF)  Es secretado por las células musculares auriculares al estirarse  Contenida en los gránulos auriculares  Función: Incrementa la eliminación de NaCl y H2O por los riñones; y tiene acción antihipertensiva
  • 98.
    Fascia Adherens  Constituyenteprincipal del componente transversal del disco intercalar  Sitio en el que los filamentos finos del sarcómero terminal se fijan a la membrana plasmática  Sostiene células musculares cardíacas por sus extremos  Fibra muscular cardíaca funcional  Límite transversal entre células m. cardíacas
  • 99.
     Con METse comprueba que el espacio intercelular entre células contiguas: MATERIAL ELECTRODENSO  Similar al de los epitelios
  • 100.
    Macula Adherente odesmosomas  Unen las células musculares individuales entre sí  Impide que las células se separen ante la tensión de las contracciones regulares repetidas  Refuerzan la fascia adherens  Se encuentra en los discos intercalares en el componente  Transversal  Lateral
  • 101.
    Uniones en hendidurao nexos  Constituyente principal del componente lateral del disco intercalar  Continuidad iónica entre las células  Comunicación de moléculas de información entre células  Su posición lateral en los discos intercalares las protege de las fuerzas generadas durante la contracción
  • 102.
    Los nexos sonzonas donde el potencial de acción es transmitido Potencial de acción es transmitido de célula en célula por difusión de iones Así se obtiene un acoplamiento eléctrico de toda la masa muscular cardíaca. Unen entre si las miofibrillas de fibras adyacentes Para que la intensidad de la contracción se transmita de una célula a otra. Desmosomas Uniones comunicantes
  • 103.
    El REL seorganiza en una sola red a lo largo del sarcómero, que se extiende de línea Z a línea Z  No está muy organizado  No separa haces de miofilamentos en miofibrillas bien definidas
  • 104.
    Túbulos T  Penetranen los haces de miofilamentos a la altura de la línea Z, entre los extremos de la red de REL  Función: Propagación del potencial de acción desde el sarcolema hacia el interior de la fibra.  1 túbulo T por sarcómera  M. cardíaco ventricular Túbulos T y en el atrial
  • 105.
    Cisternas terminales  Pequeñas Interaccionan con los túbulos T  Forman una díada: altura de la línea Z
  • 106.
    El paso deCa++ de la luz del túbulo T hacia el sarcoplasma de una célula muscular cardíaca es indispensable para la contracción
  • 109.
    Diferencias Entre la iniciaciónde la contracción m. cardíaca y la iniciación m.esquelética • La despolarización de la membrana de duración más larga • Activación de canales de Ca++ sensibles al voltajes en la pared del túbulo T  Retraso de 200 milisegundos desde el inicio de la despolarización en la contracción muscular cardiaco
  • 110.
    En las célulasmusculares cardíacas se comprueba una contracción rítmica espontánea Contracción rítmica espontánea  latido Células de conducción cardíaca: Iniciado Regulado localmente Coordinado
  • 111.
     Se organizanen nódulos y fibras de conducción especializadas : fibras de purkinje Generan y transmiten con rapidez el impulso contráctil en las diversas partes de miocardio en una secuencia precisa
  • 113.
     Nódulos +fibras de conducción Sistema cardíaco de los impulsos
  • 114.
    Los impulsos transmitidosa estos nervios no inician la contracción sólo modifican la frecuencia de contracción  Nódulos  fibras nerviosas SIMPÁTICAS  Acelera los latidos  Aumenta la frecuencia de los impulsos transmitidos a las células de conducción cardíaca PARASIMPÁTICA  Torna lentos los latidos  Disminuye la frecuencia de los impulsos
  • 117.
     Tienen formade haces o láminas de células fusiformes alargadas con finos aguzados
  • 118.
     Las célulastambién se llaman fibras  Longitud:  20 µm: En paredes de vasos sanguíneos de calibre pequeño  200 µm: En la pared intestinal  500 µm: En la pared del útero durante la gestación
  • 119.
     Comunicadas pornexos: uniones de comunicación especializadas  Moléculas pequeñas o iones, pasan de célula en célula a través de estás uniones  Proveen vínculos que regulan la contracción de todo un haz o una lámina de células musculares lisas
  • 120.
     Por lasconcentraciones de actina y miosina: el citoplasma de las células se tiñe uniformemente eosinófilo con H-E
  • 121.
    Núcleos  Céntricos  Aspectode tirabuzón: Contraído  Aspecto de cigarrillo: Relajado  Cuando el núcleo no queda incluido en corte transversal: silueta circular o redondeada sin importar si la célula este contraída o no.
  • 123.
     Con METse comprueba que la mayoría de los orgánulos se concentran en los extremos del núcleo  Mitocondrias  Cisternas de RER  Ribosomas libres  Gránulos de glucógeno  Aparato de Golgi
  • 124.
    Estructura del músculoliso Las células musculares lisas poseen un aparato contráctil de filamentos finos y gruesos y un citoesqueleto de filamentos intermedios de desmina y vimentina
  • 125.
     Sarcoplasma repletode filamentos finos  Filamentos gruesos dispersos en todo el sarcoplasma  Lábiles  Tendencia a desaparecer durante la preparación del tejido
  • 126.
    Filamentos finos  Adheridosa cuerpos densos  Cuerpos densos: Distribuidos en todo el sarcoplasma en una red de filamentos intermedios de la proteína desmina  Músculo liso vascular contiene filamentos de vimentina además de los de desmina
  • 127.
     La isoformamuscular lisa de la tropomiosina y 2 proteínas específicas del m. liso. 1. Caldesmona 2. Calponina No hay troponina en el m. liso
  • 128.
     La posiciónde la tropomiosina sobre el filamento de actina:  Regula la fosforilación de las cabezas de miosina
  • 129.
    Caldesmona y Calponina Son proteínas fijadoras de actina  Bloquean el sitio de unión para la miosina  Su acción es dependiente de Ca++  Esta controlada por la fosforilación de las cabezas de miosina
  • 130.
    Filamentos gruesos  Diferentesa los del m. esqueletico  También compuesta por:  2 cadenas pesadas  4 cadenas ligeras  Las moléculas de miosina II orientadas en 1 dirección  Escalonadas en paralelo entre dos vecinas inmediatas  Unidas a una compañera antiparalela por una superposición breve en el extremo distal de sus colas  No tiene región desnuda central  Extremos desnudos aguzados asimétricos
  • 132.
    Hay proteínas quese asocian con el aparato contráctil indispensables para su iniciación y regulación Cinasa de cadenas ligeras de la miosina (MLCK) Inicia el ciclo de la contracción luego de su activación por el complejo Ca++ calmodulina MLCK activa: Fosforila una de las cadenas ligeras reguladoras de la miosina para permitirle que forme un enlace cruzado con los filamentos de actina
  • 134.
    Calmodulina  Proteína fijadorade Ca++  Emparentada con TnC Complejo Ca++ Calmodulina + MLCK CALMODULINA  Junto con la caldesmona regulan la fosforilación y su separación de la actinina F
  • 135.
    Actinina α  Formaun componente estructural en el cuerpos densos  Los cuerpos densos proveen un sitio de fijación para los filamentos finos y los filamentos intermedios
  • 136.
    Cuerpos densos  Análogosde las líneas Z  Se ven como pequeños corpúsculos electrodensos irregulares aislados  Pueden aparecer como estructuras lineales irregulares  En algunos cortes pueden exhibir una configuración ramificada se extiende del sarcolema al interior de la célula
  • 137.
    Contiene una variedadde proteínas de placa de adhesión incluida la actinina α Función:  Fijar a filamentos finos e intermedios al sarcolema de forma indirecta o directa  Transmisión de fuerzas contráctiles generadas en el interior de la célula hacia la superficie
  • 138.
    La contracción esiniciada por una gran cantidad de impulsos que incluyen estímulos mecánicos eléctricos y químicos
  • 140.
    La contracción sepuede desencadenar por: Impulsos mecánicos: Estiramiento pasivo del m. liso vascular  Activan canales iónicos mecanosensibles que conducen a la iniciación muscular espontánea (reflejo miogénico)
  • 141.
    Despolarización eléctrica: Estimulación nerviosadel m. liso  Liberación de neurotransmisores acetilcolina y noradrenalina cambian el potencial de membrana  Causa la apertura de canales de Ca++sensibles al voltaje
  • 143.
    Estímulos químicos Producidos por Angiotensina II  Vasopresina  Tromboxano A2  Actúan sobre receptores de membrana celular específicos conducen la contracción  Estás utilizan segundos mensajeros: IP3, acoplados a proteínas G y óxido nítrico (NO)-c GMP
  • 144.
    Células musculares lisascarecen túbulos T Invaginaciones de la membrana celular que parecen caveolas Bajo la membrana plasmática, con frecuencia pocas cisternas de REL hay vesículas citoplasmáticas  Membrana celular  Vesículas subyacentes junto a REL Funcionan de manera análoga al sistema T
  • 145.
     La despolarizaciónde le membrana celular se logra con la activación de: proteínas sensoras de voltaje o mediante la activación directa de canales con compuerta para la liberación de Ca++  Por una molécula 2° mensajero: IP3
  • 147.
     Ca++ seune a la calmodulina  activa la fosforilación de cinasa de las cadenas ligeras de la miosina para iniciar la contracción  Después de que inicia la contracción el Ca++ es extraído del sarcoplasma por bombas de calcio dependientes de ATP.  Se vuelve a secuestrar en el REL o se envía al medio extracelular
  • 148.
    La contracción delmúsculo lio es regulada por el sistema Ca++- calmodulina/ cinasa de las cadenas ligeras de la miosina