Curso:
TIC EN LA EDUCACION
Tema:
INVESTIGACION DE LA UNIDAD 2
Lic. En formación:
Fco. Michel Marroquin de los santos
Raúl Alejandro Palomo Morales
Jesús Horacio Vázquez Juárez
Titular del curso:
Francisco Jesús Salazar Aguilar
Licenciatura en educación primaria, primer semestre.
TONALÁ, CHIAPAS A 21 DE NOVIEMBRE DE 2016.
SECRETARÍA DE EDUCACIÓN
SUBSECRETARIA DE EDUCACIÓN ESTATAL
DIRECCIÓN DE EDUCACIÓN SUPERIOR
ESCUELA NORMAL DE LICENCIATURA EN EDUCACIÓN PREESCOLAR
Y PRIMARIA DEL ESTADO
Introducción
En el siguiente trabajo se tocarán los siguientes puntos hardware y software
sus dos partes respectivas dando la información de que son realmente así
también las diferentes funciones que estos pueden llegar a desempeñar y el uso
que el usuario quiera hacer del como puede ser recreativo o laboral.
En el tema de herramientas de comunicación en internet se explica los
distintos y tipos de medios de comunicación en internet como son el chat, sincr ó
nica adobe, connect, videoconferencia
También se toca el tema la colaboración usando el procesador de texto con
estos se verán las funciones que ejercen como son la creación, edición,
impresión y complementación, se enfocara en los distintos tipos de procesadores
que exista como, por ejemplo, Microsoft Word, WordPad entre otros.
Así también el tema de Herramientas y recursos de la Web 2.0 en el cual se
explica las distintas herramientas que puedes utilizar para tener un uso más
completo del equipo, ejemplos de estas herramientas son videos, foros de
discusión, chat, fotografías etc.
Contenido
Hardware.............................................................................................................................4
Tipos de hardware............................................................................................................4
Periféricos de entrada.......................................................................................................4
Periféricos de salida..........................................................................................................4
Periféricos de entrada/salida.............................................................................................4
Software..............................................................................................................................5
Tipos de software.............................................................................................................5
Sistemas Operativos .........................................................................................................5
El sistema operativo .........................................................................................................5
Software de aplicación......................................................................................................6
Herramientas de comunicaciónen internet ...........................................................................7
Colaboración usandoel procesador de textos........................................................................9
Herramientas y recursos de la Web 2.0................................................................................12
• Fotografía: ..................................................................................................................12
• CMS: (Sistema de Gestión de contenido), (Content Management Systems). ....................16
• Hojas de cálculo en línea: .............................................................................................17
•Web grafía ..................................................................................................................19
4
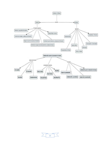
Hardware
Comprende todos los dispositivos o elementos físicos (que se pueden tocar) con
los cuales es construida una computadora. Incluye también los Elementos
mecánicos, electrónicos y eléctricos. Los teclados, monitores, Impresoras,
microprocesadores, unidades de disco, ratón, escáner y demás periféricos, son
hardware.
Tipos de hardware
Se clasifica generalmente en básico y complementario, entendiendo por básico
todo aquel dispositivo necesario para iniciar la computadora por ejemplo el
monitor, teclado, ratón. Y el complementario como su nombre lo dice, sirve para
realizar funciones específicas o más allá de las básicas.
Periféricos de entrada
Son los que permiten que el usuario aporte información exterior. Entre ellos
podemos encontrar: teclado, ratón, escáner, micrófono, y más.
Periféricos de salida
Son los que muestran al usuario el resultado de las operaciones realizadas por
la computadora. En este grupo podemos encontrar: monitor, impresora,
altavoces, entre otros.
Periféricos de entrada/salida
Son los dispositivos que pueden aportar simultáneamente información exterior a
la computadora y al usuario. Aquí se encuentran: módems, unidades de
almacenamiento (discos duros, disquetes, memorias USB, entre otros).
5
Software
Se forma por el conjunto de instrucciones o programas. Los programas son una
secuencia de órdenes que se le dan a la computadora para que haga algo. Todos
los juegos de video, sistemas operativos y programas de aplicación –como
procesadores de palabras o programas para Internet.
Tipos de software
Sistemas Operativos
Un sistema operativo es el software que controla el uso de los recursos y el
hardware de la computadora. El sistema operativo es indispensable en todo
sistema de cómputo, ya que regula como se usa la memoria, como se guarda la
información en los discos, como se transfiere la información, etcétera. Controla
las actividades en el interior de la computadora y proporciona servicios al usuario
para que éste pueda iniciar programas, manejar datos o preservar la seguridad.
El sistema operativo:
• Controla las entradas y salidas de información.
• Asigna el uso de los recursos de hardware.
• Administra el espacio de almacenamiento (unidades de discos).
• Detecta fallas o errores.
• Controla el uso de memoria y procesos de información.
• Mantiene la seguridad del sistema.
Este esquema muestra la relación entre el hardware, el sistema operativo y el
software de aplicación:
Algunos sistemas operativos son: D.O.S., Windows, MACOS, UNIX, LINUX,
VMS y MVS.
6
Software de aplicación
El Software de aplicación nos ayuda a realizar alguna tarea específica, como
crear un documento, manipular una imagen, crear música, jugar. Al software de
aplicación también se le llama: paquetes, paquetería o simplemente,
aplicaciones.
Cada software de aplicación fue creado con una función específica y, de acuerdo
a la función para la que fue hecho, se puede clasificar en muchas ramas, por
ejemplo:
• Software de Entretenimiento
• Software de Procesamiento de Textos
• Software de Diseño Gráfico
• Software de Cálculo y Análisis
• Software de Información
• Software de Comunicación o Conectividad
• Software de Contabilidad y Financiero
c) Software de desarrollo
En esta categoría están los lenguajes de programación y los ambientes de
desarrollo (developer suites), que permiten crear programas para realizar
cualquier tipo de tarea. La función de este tipo de software es permitir, a su vez,
la creación de software o programas.
El programador es la persona que utiliza software de desarrollo para crear
programas que satisfagan necesidades específicas. Cuando una persona o
empresa no encuentra en el mercado programas que satisfagan sus
necesidades, encarga a un programador el desarrollo de software personalizado
a sus propios intereses.
7
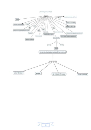
Herramientas de comunicaciónen internet
Internet tiene de todo y permite hacer muchas cosas. la principal de ellas para
sus usuarios es comunicarse. y pueden comunicarse de muchas maneras y de
forma gratuita. mediante voz, vídeo o texto y desde diferentes dispositivos
podemos encontrar sustitutos a la llamada telefónica tradicional o al sms mucho
más económicos.
La red internet ofrece una gama de servicios o herramientas comunicación que
se utilizan como soporte activo para el proceso enseñanza-aprendizaje que
apoya el desarrollo de actividades individuales y de trabajos en colaboración y
de interacción social de forma sincrónica o asincrónica. permite el flujo de
diferentes tipos de información superando barreras espacio-temporales que
depende en gran medida del desarrollo de la creatividad y la innovación.
herramientas sincrónicas con las herramientas sincrónicas la comunicación
coincide en tiempo real, contribuye a motivar la comunicación simulando el cara
a cara, es bidireccional, participativo y social; entre los m á s utilizados se
encuentran el chat y videoconferencia .
Herramientas asincrónicas en las herramientas asincrónicas la comunicación no
coincide en tiempo ni en espacio. ofrece la posibilidad de intercambiar diferentes
tipos de información desde cualquier sitio en cualquier momento, permitiendo el
trabajo del estudiante a su propio ritmo y con el tiempo necesario para leer,
reflexionar, escribir y compartir la información. Entre los m á s utilizado
actualmente se encuentran: correo electrónico foro web 2.0 : blogs y wiki.
el chat la herramienta de comunicación sincrónica o en tiempo real chat
(conversación ligera o informal) es útil para realizar conversaciones informales
sobre los temas tratados, para trabajos y aprendizaje colaborativo, reuniones,
8
intercambio de información y para la socialización académica o informal para
conocerse mejor. se utilizan para dar asesoría privada a uno o varios
participantes y puede asimilarse a una llamada telefónica. Sugerencias sea
amable y cortes, su comportamiento en un chat puede decir mucho de usted en
dos o tres intervenciones. recuerde que la libertad de expresión, tolerancia y
respeto son características de la dinámica del chat. salude al ingresar y despí
dase al retirarse. antes de entrar en la conversación, entérese de lo que está
pasando para evitar comentarios al aire.
ser conciso, establecer mecanismos demostrativos de la temática y mantener
una exposición á gil y diversificada del terna. Cada sesión debe tener un
coordinador de actividades a parte del instructor o guía. tener en cuenta las
actividades de evaluación , autoevaluación, resumen, planteamiento de
preguntas significativas o elaboración de esquemas. debe generar procesos de
autoaprendizaje, búsqueda de información y construcción de conocimientos
mediante el trabajo independiente o colaborativo. para su efectiva utilización se
deben seguir un modelo pedagógico fundamentado y un diseño instruccional,
planificando y organizando el proceso.
adobe connect el adobe connect proporciona un sistema de comunicación
(síncrona y asíncrona) que permite mantener reuniones en tiempo real, asesor í
as y presentaciones de trabajos. ofrece un nivel de colaboración similar a una
reunión face to face con la capacidad de que todos los participantes de la
reunión puedan visualizar presentaciones en PowerPoint, trabajar en pizarras
compartidas, mantener conferencias de video multipunto y compartir
documentos, entre otros. Se realizan reuniones de tipo laboral o académico y
transmisiones on-line para aquellos estudiantes que no pueden asistir a las
sesiones presenciales. Actividades implementadas en centrum católica:
sesiones de asesor í a o consultas sesiones sobre sustentación de trabajos
finales de un curso sesiones de debate sobre un tema específico o resolución
de casos sesiones de encuentros grupales en línea para el desarrollo de un
trabajo en equipo.
9
Colaboración usandoel procesador de textos.
Un procesador de textos es un programa que permite la realización,
modificación, el almacenamiento y la impresión de cualquier tipo de escrito, de
una forma flexible y rápida. Es uno de los software más utilizados.
Los procesadores de texto fueron las primeras aplicaciones que se incorporaron
a los ordenadores. Los programadores tenían que comunicarse con las
máquinas de una forma complicada, mediante tarjetas perforadas y códigos
difíciles, por lo que diseñaron una aplicaciónque permitiera hacerlo de una forma
más sencilla, mediante la escritura de comandos en forma de texto. Es así como
nacen los primeros editores de texto, y su evolución es muy rápida.
Un procesador de textos ejerce las siguientes funciones:
De creación: posibilita la creación de un documento de manera sencilla,
mediante su introducción con el teclado del ordenador, y guardándolo en un
dispositivo de memoria.
De edición: un texto ya creado puede ser modificado de diversas maneras.
De impresión: permite darle a los textos una forma adecuada para su salida por
la impresora, delimitando los parámetros que conformarán el escrito.
Complementarias: uso de fichero de datos, diccionario, realización de gráficos,
funciones aritméticas, macros, manejo de grandes documentos.
Estas funciones, más detalladas, nos permite apreciar que un procesador de
textos nos deja: insertar, copiar o pegar, borrar texto e imágenes. Además, darle
formato a estos elementos. También tiene un buscador, corrección ortográfica,
administración de archivos, impresión, hacer columnas y tablas, entre muchas
otras funciones.
Para trabajar con un procesador de textos solo es necesario tener un equipo
informático típico -monitor, teclado, unidad central e impresora. Actualmente hay
bastantes tipos de procesadores de texto disponibles en el mercado, todos con
unas características comunes en cuanto a las funciones que llevan a cabo.
Entre los más conocidos podemos destacar:
10
Microsoft Word: Es el más difundido dentro de los sistemas operativos de
Windows y MacOS X. Puede mezclar en un documento textos, fórmulas
matemáticas, imágenes, gráficos, tablas, hojas de cálculo y muchas otras cosas
más. Además, muestra en pantalla una imagen exacta de lo que se verá una vez
impreso, por lo cual, es una aplicación WYSIWYG (What You See Is What You
Get), lo que la hace fácil de comprender y utilizar, y los errores se ven de
inmediato.
Word Perfect: Hasta mediados de los noventa fue el más popular. Pertenece a
la suite de Corel, y presenta una gran cantidad de innovadoras características
que demuestran que pretende seguir compitiendo con Microsoft Word.
WordPad: Está instalado por defecto en el sistema operativo Windows. Es ideal
para quienes necesiten un procesador de texto de forma esporádica, sin buscar
un acabado profesional.
Lotus Word Pro: Es una de las alternativas más populares a Microsoft Word, y
está incluido en el paquete de software de escritorio de Lotus.
Bloc de notas: Presente por defecto en Windows, es ideal para usuarios
austeros, ya que sus posibilidades son reducidas.
El uso educativo del procesador de texto:
Aunque ampliamente utilizado por cualquier persona que maneje un ordenador,
incluido el alumnado, el procesador de texto no es actualmente objeto de gran
reflexión educativa. Sin embargo, esto no debería ser así: creemos que ha de
considerarse una herramienta pedagógica de primer orden si aprovechamos sus
potencialidades, y para ello no es necesario más que un conocimiento técnico
elemental. Por supuesto, el mayor conocimiento de un programa aumenta sus
posibilidades, pero más allá del "acabado" de lo escrito, las funciones de
corrección-mejora, comunicación y colaboración (que son las que más nos
interesan educativamente) se pueden aplicar con un dominio mínimo del
procesador de texto.
Creemos que en cualquier área en que la palabra sea importante el procesador
de texto puede cumplir varias funciones en el aprendizaje del alumnado:
11
1) Como herramienta que mejora la presentación de lo escrito y su integración
con las imágenes.
2) Como herramienta de reelaboración y, por tanto, de aprendizaje a través de
la corrección-mejora de lo realizado. Esta reelaboración puede darse de forma
individual, pero será más rica si se hace entre varios/as alumnos/as (simultánea
o consecutivamente) y en interacción con el profesorado.
3) Como instrumento de mejora de la comunicación (intercambio). Aunque no es
imprescindible para dar a conocer o intercambiar lo realizado con otras personas,
la utilización de un procesador de texto y su impresión posterior mejora la
facilidad de lectura y la realización de policopias. Si se combina con correo
electrónico, presentaciones multimedia, etc., lógicamente se potenciará su poder
comunicativo.
4) Como instrumento colaborativo para la realización de tareas. En este caso, se
trata de construir un texto "a medias", de forma simultánea (varias personas
piensan lo que escriben a la vez) o consecutiva (unos escriben o reeescriben a
continuación de otros). También en este caso es cierto que el procesador no es
un instrumento imprescindible, pero amplía mucho las posibilidades de
colaboración, posibilidades que también se multiplican si lo integramos con la
comunicación telemática.
12
Herramientas y recursosde la Web 2.0
• Fotografía:
Plataformas para almacenar, publicar, compartir y editar fotografías digitales.
Estas aplicaciones son generalmente de uso libre y permiten clasificar, a través
de tags u otras taxonomías, las fotografías del usuario, facilitando su búsqueda.
• Blog: (Weblog)
En español se le conoce también como bitácora, es un sitio Web periódicamente
actualizado que recopila cronológicamente textos o artículos de uno o varios
autores, apareciendo primero el más reciente, donde el autor conserva siempre
la libertad de dejar publicado lo que crea pertinente. El nombre bitácora está
basado en los cuadernos de bitácoras (viajes) que se utilizaban en los barcos
para relatar el desarrollo del viaje. Este término inglés blog o weblog proviene de
las palabras web y log (‘log’ = diario). El término bitácora se utiliza
preferentemente cuando el autor escribe sobre su vida propia como si fuese un
diario, pero publicado en Internet. Habitualmente, en cada artículo, los lectores
pueden escribir sus comentarios y el autor darles respuesta, de forma que es
posible establecer un diálogo. El uso o temática de cada Weblog es particular,
los hay de tipo personal, periodístico, empresarial o corporativo, tecnológico,
educativo, etc.
• Blogging:
Herramienta para mejorar el uso de los blogs en cuanto a los siguientes
aspectos: lectores, organizadores, recursos para convertir códigos HTML e PDF,
respaldar, etiquetar, buscar, difundir, optimizar, indexar dinámicamente y demás
aplicaciones que enriquezcan el uso de los blogs.
• Blogger: (Bloguero)
persona que mantiene un Weblog.
• Video:
Recurso que permite subir videos para hacerlos públicos, estos servicios ofrecen
simplificar el acceso, edición, organización y búsqueda de materiales multimedia
(audio y video). El usuario además de encontrar diversos espacios donde
13
publicar sus archivos encontrará algunos recursos para compartir y distribuir sus
videos en otras aplicaciones de Internet. Estas plataformas han hecho del video
una nueva forma de interactuar en la Red.
• Calendario:
Herramienta para organizar la agenda de actividades. Puede ser usada
individual o colectivamente. Estas aplicaciones desarrolladas en torno a la idea
de calendarios/agendas virtuales simplifican la planificación de actividades de
una persona o una comunidad (empresa, grupo de trabajo, equipo de
investigadores, etc.).
• Presentación de diapositivas:
Estas herramientas ayudan a simplificar la elaboración, publicación y
distribución de las presentaciones estilo Power Point. Son fáciles de usar y en
su gran mayoría gratuitas. Se convierten en un recurso de gran utilidad para el
entorno educativo y laboral.
• Buscadores:
Existe un amplio listado de buscadores y meta-buscadores en la red, algunos
de ellos son genéricos y otros especializados. Si bien algunos motores de
búsqueda caen en la clasificación de la Web 1.0 hay muchos servicios que
integran otros tipos de sistemas de rastreo u organización de la información (RSS
o tags). En algunos casos, se incluyen aplicaciones híbridas capaces de
consultar a varios motores de búsqueda de manera simultánea.
• Lector de RSS y Agregadores Feeds:
Son aplicaciones para sindicar los contenidos de diferentes sitios Web en forma
de feeds29 (RSS30, Atom31 y otros formatos derivados de XML32/RDF33).
Estas aplicaciones permiten al usuario recoger los feeds de blogs o sitios Web
que cuenten con este sistema de sindicación y exhibir de manera dinámica cada
renovación de contenido, es decir, le indican al usuario cada vez que se
producen novedades de información en alguno de los portales sindicados. Su
uso es gratuito, sencillo y resulta muy eficiente para ahorrar tiempo de
navegación.
14
• Marcadores Sociales de Favoritos: (Social Bookmark) y Nubes de Tags.
Son administradores de favoritos creados para almacenar, etiquetar, organizar
y compartir, colectivamente, los links más relevantes de la Red (sitios web, blogs,
documentos, música, libros, imágenes, podcasts, videos, entre otros). Su acceso
es ubicuo y gratuito. Su arquitectura está diseñada bajo la idea de la
colectivización del conocimiento y permite recoger las opiniones de todos los que
participan, atribuyendo mayor relevancia a los contenidos más populares.
• Almacenamiento en la Web:
Existe una serie de servicios que ofrecen almacenamiento remoto, tanto gratis
(hasta 25 GB) como de pago. Estas plataformas ofrecen la posibilidadde guardar
o respaldar en la Web documentos u otros archivos, protegidos bajo diversos
mecanismos de seguridad, según se requiera. Este tipo de servicios resultan
especialmente útiles ya sea para facilitar la distribución de archivos como para
contar con un portafolios virtual que permita su acceso desde cualquier lugar.
Este tipo de aplicaciones también facilita el compartir documentos con otras
personas. Aquí el usuario puede agrupar, clasificar, almacenar y recuperar sus
archivos de una manera gratuita y muy sencilla.
• Reproductores y agregadores de Música:
Herramientas y sitios Web desarrollados para facilitar la creación, edición,
organización (tags o feeds), distribución, publicación, reproducción y búsqueda
de audio (podcasts). Además de ofrecer la posibilidad de almacenamiento o
descarga de música, estas aplicaciones pueden integrarse con blogs, lectores y
otras fuentes disponibles en la Red.
• BBS: (Bulletin Board System).
Tablero de Boletines Electrónicos. Servicio de comunicaciones que permite tener
e-mail, transferir ficheros, etc. y puede ser accedido desde Internet.
• Foros de discusión:
(web forum, message boards, discussion boards, discussion groups, discussion
forums, bulletin boards, foros de mensajes, de opinión, grupo de discusión). Es
el servicio online que permite el debate y discusión de diversos temas en la World
15
Wide Web, por intermedio de mensajes. Tienen una función similar a los BBS y
los grupos de noticias. Suelen ser dependientes de un sitio web en particular, lo
que significa que los usuarios que poseen una cuenta en un foro de discusión de
un sitio web específico, no pueden acceder con la misma cuenta a otros foros de
discusión de otros sitios Web. En la mayoría de los foros de discusión el usuario
debe registrarse y obtener una cuenta para poder participar (Si solo necesita leer
no suele ser necesario registrarse). El proceso de registrarse antes de participar
disminuye considerablemente el spamming. La mayoría de los foros de discusión
en Internet son públicos, esto significa que cualquiera puede registrarse y
usarlos. Generalmente los que comienzan los temas de discusión son los
usuarios; otros usuarios pueden responder en las discusiones ya comenzadas o
empezar unas nuevas según lo crean conveniente.
• Correo electrónico y grupos de correo electrónico:
Correo electrónico, o en inglés e-mail (Electronic Mail). Es un servicio de red
que permite a los usuarios enviar y recibir mensajes rápidamente (también
denominados mensajes electrónicos o cartas electrónicas) mediante sistemas
de comunicación electrónicos. Principalmente se usa este nombre para
denominar al sistema que provee este servicio en Internet, mediante el protocolo
SMTP.
Por medio de mensajes de correo electrónico se puede enviar, no solamente
texto, sino todo tipo de documentos digitales. Su eficiencia, conveniencia y bajo
coste (con frecuencia nulo) están logrando que el correo electrónico desplace al
correo ordinario para muchos usos habituales. Una dirección de e-mail tiene la
forma: nombredecliente@nombredeproveedor.com. Podemos siempre
identificar una dirección de correo electrónico por el uso del símbolo arroba “@”
entre el nombre de usuario y el nombre del proveedor del servicio.
• Grupo de noticias o noticias sobre temas específicos: (Newsgroups).
Forma de comunicación dentro del sistema Usenet con el cual sus usuarios
pueden enviar mensajes a diversos grupos de diversas temáticas para que sean
leídos y respondidos por otros usuarios interesados. El hecho de enviar un
mensaje a un grupo de noticias se denomina postear (o post en inglés). Los
mensajes son almacenados por distintos períodos de tiempo dependiendo de los
16
distintos servidores que pueden ser gratuitos o de pago. El sistema es
técnicamente distinto, pero funciona de forma similar a los grupos de discusión
de la World Wide Web. Hay programas cliente para leer y escribir a grupos de
noticias, generalmente integrados con un programa cliente de correo electrónico.
Los mensajes suelen ser temáticos y el tráfico es enorme, por lo que solo
aparecen los mensajes más recientes. Algunos grupos de noticias son
moderados.
• Chat:
(español: charla), que también se conoce como cibercharla, es un anglicismo
que usualmente se refiere a una comunicación escrita realizada de manera
instantánea a través de Internet entre dos o más personas, desde y hasta
cualquier parte del mundo.
• Dimensión de Usuario Múltiple: (Roles).
Sistema que permite a sus usuarios convertirse en el personaje que deseen y
visitar mundos imaginarios en los que participar junto a otros individuos en juegos
u otro tipo de actividad.
• CMS: (Sistema de Gestión de contenido), (Content Management Systems).
También conocidos como gestores de contenido web (Web Content
Management) los cuales permiten modificar la información rápidamente desde
cualquier computadora conectada a Internet, simplificando las tareas de
creación, distribución, presentación y mantenimiento de contenidos en la red.
• Procesador de Textos en Línea:
Se trata de herramientas de procesamiento de texto, cuya plataforma está en
línea y por tanto se puede acceder desde cualquier computadora conectada.
Esta aplicación permite acceder, editar, reformatear y compartir documentos.
Una de sus cualidades es posibilitar la creación de contenidos de manera
colectiva y colaborativa. Múltiples usuarios pueden editar texto de manera
simultánea, quedando un registro histórico de sus modificaciones. Aunque se
pueden importar/exportar documentos desde y para Microsoft Word (DOC),
17
también se cuenta con la posibilidad de trabajar con otros formatos como PDF,
ODT, SXW, RTF,HTML, TXT, entre otros.
• Hojas de cálculo en línea:
Existen servicios para elaborar hojas de cálculo (spreadsheet) para realizar
bases de datos, planillas, operaciones matemáticas, gráficos y otras tareas
similares a las que ofrece el programa Excel de Microsoft Office.
• Sistema Peer to Peer: (P2P).
De par a par o de punto a punto. Es una red informática entre iguales, red
descentralizada que no tiene clientes ni servidores fijos, sino que tiene una serie
de nodos que se comportan simultáneamente como clientes y servidores de los
demás nodos de la red. Es una forma legal de compartir archivos de forma similar
a como se hace en el email o mensajeros instantáneos, sólo que de una forma
más eficiente. Cada nodo (usuario), puede iniciar, detener o completar una
transacción compatible. Este modelo de red contrasta con el modelo cliente-
servidor, el cual se rige mediante una arquitectura monolítica donde no hay
distribución de tareas entre sí, sólo una simple comunicación entre un usuario y
una terminal, en la que el cliente y el servidor no pueden cambiar de roles. La
red P2P en su estado más puro funciona en tres etapas:
– Entrada:
Un nuevo nodo se conecta a otro de la red. Un nodo cualquiera puede conectarse
a múltiples nodos, así como también recibir nuevas conexiones formando una
malla aleatoria no estructurada.
– Búsquedas:
Para buscar archivos, un nodo envía un mensaje a los nodos con los cuales está
conectado. Estos nodos buscan si los archivos están disponibles de forma local
y reenvían el mensaje de búsqueda a los nodos a los que ellos están conectados.
Si un nodo posee el archivo, inmediatamente contesta al nodo original que lo
solicitó. Este es un método de difusión del mensajes llamado inundación de red.
– Descarga: La descarga de archivos se hace directamente desde los nodos
que contestaron. Si son múltiples nodos, suele partirse el archivo en diferentes
trozos y cada nodo envía uno de estos, aumentando la velocidad d total de
descarga.
18
Las redes de ordenadores Peer-to-peer (o “P2P”) son redes que aprovechan,
administran y optimizan el uso de banda ancha que acumulan de los demás
usuarios en una red por medio de la conectividad entre los mismos usuarios
participantes de la red, obteniendo como resultado mucho más rendimiento en
las conexiones y transferencias que con algunos métodos centralizados
convencionales, donde una cantidad relativamente pequeña de servidores
provee el total de banda ancha y recursos compartidos para un servicio o
aplicación. Típicamente, estas redes se conectan en gran parte con otros nodos
vía “ad hoc”.
19
CONCLUSION
EN ESTE TRABAJO SE DA A CONOCER LAS HERRAMIENTAS Y
CONCEPTOS NECESARIOS QUE LA PERSONA O INVESTIGADOR
IDENTIFIQUE ANTES DE INICIAR CON UNA BUSQUEDA, QUE IDENTIFIQUE
CUALES SON LOS MATERIALES FISICOS DE LA MAQUINA, QUE SEPA
COMO ORDENAR LOS PROGRAMAS PARA QUE ESTO CONTENGA UN
ORDEN COHERENTE PARA TENER UNA FINALIDAD MEJOR, QUE LE DE LA
UTILIDAD NECESARIA ALAS HERRAMIENTAS DE INTERNET QUE SE
PRESENTE EN SU BUSQUEDA, LAS HERAMIENTAS Y RECURSOS QUE SE
PRESENTE, POR EJEMPLO, FOTOGRAFIAS,VIDEOS, ETC.
SE TOCARON 4 PUNTOS MUY IMPORTANTES, YA QUE SON PARTE DE LA
COMUNICACIÓN Y LA COLABORACION.
Web grafía
http://ines2014tic.blogspot.mx/2014/11/colaboracion-usando-el-procesador-de.html
https://irabertlopez.wordpress.com/herramientas-y-recursos-de-la-web-2-0/
http://ticsbloggerbodet.bligoo.com.mx/herramientas-de-comunicacion-en-
internet#.WDMPD5F97IU
20
21

Nuebo trabajo tics

  • 1.
    Curso: TIC EN LAEDUCACION Tema: INVESTIGACION DE LA UNIDAD 2 Lic. En formación: Fco. Michel Marroquin de los santos Raúl Alejandro Palomo Morales Jesús Horacio Vázquez Juárez Titular del curso: Francisco Jesús Salazar Aguilar Licenciatura en educación primaria, primer semestre. TONALÁ, CHIAPAS A 21 DE NOVIEMBRE DE 2016. SECRETARÍA DE EDUCACIÓN SUBSECRETARIA DE EDUCACIÓN ESTATAL DIRECCIÓN DE EDUCACIÓN SUPERIOR ESCUELA NORMAL DE LICENCIATURA EN EDUCACIÓN PREESCOLAR Y PRIMARIA DEL ESTADO
  • 2.
    Introducción En el siguientetrabajo se tocarán los siguientes puntos hardware y software sus dos partes respectivas dando la información de que son realmente así también las diferentes funciones que estos pueden llegar a desempeñar y el uso que el usuario quiera hacer del como puede ser recreativo o laboral. En el tema de herramientas de comunicación en internet se explica los distintos y tipos de medios de comunicación en internet como son el chat, sincr ó nica adobe, connect, videoconferencia También se toca el tema la colaboración usando el procesador de texto con estos se verán las funciones que ejercen como son la creación, edición, impresión y complementación, se enfocara en los distintos tipos de procesadores que exista como, por ejemplo, Microsoft Word, WordPad entre otros. Así también el tema de Herramientas y recursos de la Web 2.0 en el cual se explica las distintas herramientas que puedes utilizar para tener un uso más completo del equipo, ejemplos de estas herramientas son videos, foros de discusión, chat, fotografías etc.
  • 3.
    Contenido Hardware.............................................................................................................................4 Tipos de hardware............................................................................................................4 Periféricosde entrada.......................................................................................................4 Periféricos de salida..........................................................................................................4 Periféricos de entrada/salida.............................................................................................4 Software..............................................................................................................................5 Tipos de software.............................................................................................................5 Sistemas Operativos .........................................................................................................5 El sistema operativo .........................................................................................................5 Software de aplicación......................................................................................................6 Herramientas de comunicaciónen internet ...........................................................................7 Colaboración usandoel procesador de textos........................................................................9 Herramientas y recursos de la Web 2.0................................................................................12 • Fotografía: ..................................................................................................................12 • CMS: (Sistema de Gestión de contenido), (Content Management Systems). ....................16 • Hojas de cálculo en línea: .............................................................................................17 •Web grafía ..................................................................................................................19
  • 4.
    4 Hardware Comprende todos losdispositivos o elementos físicos (que se pueden tocar) con los cuales es construida una computadora. Incluye también los Elementos mecánicos, electrónicos y eléctricos. Los teclados, monitores, Impresoras, microprocesadores, unidades de disco, ratón, escáner y demás periféricos, son hardware. Tipos de hardware Se clasifica generalmente en básico y complementario, entendiendo por básico todo aquel dispositivo necesario para iniciar la computadora por ejemplo el monitor, teclado, ratón. Y el complementario como su nombre lo dice, sirve para realizar funciones específicas o más allá de las básicas. Periféricos de entrada Son los que permiten que el usuario aporte información exterior. Entre ellos podemos encontrar: teclado, ratón, escáner, micrófono, y más. Periféricos de salida Son los que muestran al usuario el resultado de las operaciones realizadas por la computadora. En este grupo podemos encontrar: monitor, impresora, altavoces, entre otros. Periféricos de entrada/salida Son los dispositivos que pueden aportar simultáneamente información exterior a la computadora y al usuario. Aquí se encuentran: módems, unidades de almacenamiento (discos duros, disquetes, memorias USB, entre otros).
  • 5.
    5 Software Se forma porel conjunto de instrucciones o programas. Los programas son una secuencia de órdenes que se le dan a la computadora para que haga algo. Todos los juegos de video, sistemas operativos y programas de aplicación –como procesadores de palabras o programas para Internet. Tipos de software Sistemas Operativos Un sistema operativo es el software que controla el uso de los recursos y el hardware de la computadora. El sistema operativo es indispensable en todo sistema de cómputo, ya que regula como se usa la memoria, como se guarda la información en los discos, como se transfiere la información, etcétera. Controla las actividades en el interior de la computadora y proporciona servicios al usuario para que éste pueda iniciar programas, manejar datos o preservar la seguridad. El sistema operativo: • Controla las entradas y salidas de información. • Asigna el uso de los recursos de hardware. • Administra el espacio de almacenamiento (unidades de discos). • Detecta fallas o errores. • Controla el uso de memoria y procesos de información. • Mantiene la seguridad del sistema. Este esquema muestra la relación entre el hardware, el sistema operativo y el software de aplicación: Algunos sistemas operativos son: D.O.S., Windows, MACOS, UNIX, LINUX, VMS y MVS.
  • 6.
    6 Software de aplicación ElSoftware de aplicación nos ayuda a realizar alguna tarea específica, como crear un documento, manipular una imagen, crear música, jugar. Al software de aplicación también se le llama: paquetes, paquetería o simplemente, aplicaciones. Cada software de aplicación fue creado con una función específica y, de acuerdo a la función para la que fue hecho, se puede clasificar en muchas ramas, por ejemplo: • Software de Entretenimiento • Software de Procesamiento de Textos • Software de Diseño Gráfico • Software de Cálculo y Análisis • Software de Información • Software de Comunicación o Conectividad • Software de Contabilidad y Financiero c) Software de desarrollo En esta categoría están los lenguajes de programación y los ambientes de desarrollo (developer suites), que permiten crear programas para realizar cualquier tipo de tarea. La función de este tipo de software es permitir, a su vez, la creación de software o programas. El programador es la persona que utiliza software de desarrollo para crear programas que satisfagan necesidades específicas. Cuando una persona o empresa no encuentra en el mercado programas que satisfagan sus necesidades, encarga a un programador el desarrollo de software personalizado a sus propios intereses.
  • 7.
    7 Herramientas de comunicacióneninternet Internet tiene de todo y permite hacer muchas cosas. la principal de ellas para sus usuarios es comunicarse. y pueden comunicarse de muchas maneras y de forma gratuita. mediante voz, vídeo o texto y desde diferentes dispositivos podemos encontrar sustitutos a la llamada telefónica tradicional o al sms mucho más económicos. La red internet ofrece una gama de servicios o herramientas comunicación que se utilizan como soporte activo para el proceso enseñanza-aprendizaje que apoya el desarrollo de actividades individuales y de trabajos en colaboración y de interacción social de forma sincrónica o asincrónica. permite el flujo de diferentes tipos de información superando barreras espacio-temporales que depende en gran medida del desarrollo de la creatividad y la innovación. herramientas sincrónicas con las herramientas sincrónicas la comunicación coincide en tiempo real, contribuye a motivar la comunicación simulando el cara a cara, es bidireccional, participativo y social; entre los m á s utilizados se encuentran el chat y videoconferencia . Herramientas asincrónicas en las herramientas asincrónicas la comunicación no coincide en tiempo ni en espacio. ofrece la posibilidad de intercambiar diferentes tipos de información desde cualquier sitio en cualquier momento, permitiendo el trabajo del estudiante a su propio ritmo y con el tiempo necesario para leer, reflexionar, escribir y compartir la información. Entre los m á s utilizado actualmente se encuentran: correo electrónico foro web 2.0 : blogs y wiki. el chat la herramienta de comunicación sincrónica o en tiempo real chat (conversación ligera o informal) es útil para realizar conversaciones informales sobre los temas tratados, para trabajos y aprendizaje colaborativo, reuniones,
  • 8.
    8 intercambio de informacióny para la socialización académica o informal para conocerse mejor. se utilizan para dar asesoría privada a uno o varios participantes y puede asimilarse a una llamada telefónica. Sugerencias sea amable y cortes, su comportamiento en un chat puede decir mucho de usted en dos o tres intervenciones. recuerde que la libertad de expresión, tolerancia y respeto son características de la dinámica del chat. salude al ingresar y despí dase al retirarse. antes de entrar en la conversación, entérese de lo que está pasando para evitar comentarios al aire. ser conciso, establecer mecanismos demostrativos de la temática y mantener una exposición á gil y diversificada del terna. Cada sesión debe tener un coordinador de actividades a parte del instructor o guía. tener en cuenta las actividades de evaluación , autoevaluación, resumen, planteamiento de preguntas significativas o elaboración de esquemas. debe generar procesos de autoaprendizaje, búsqueda de información y construcción de conocimientos mediante el trabajo independiente o colaborativo. para su efectiva utilización se deben seguir un modelo pedagógico fundamentado y un diseño instruccional, planificando y organizando el proceso. adobe connect el adobe connect proporciona un sistema de comunicación (síncrona y asíncrona) que permite mantener reuniones en tiempo real, asesor í as y presentaciones de trabajos. ofrece un nivel de colaboración similar a una reunión face to face con la capacidad de que todos los participantes de la reunión puedan visualizar presentaciones en PowerPoint, trabajar en pizarras compartidas, mantener conferencias de video multipunto y compartir documentos, entre otros. Se realizan reuniones de tipo laboral o académico y transmisiones on-line para aquellos estudiantes que no pueden asistir a las sesiones presenciales. Actividades implementadas en centrum católica: sesiones de asesor í a o consultas sesiones sobre sustentación de trabajos finales de un curso sesiones de debate sobre un tema específico o resolución de casos sesiones de encuentros grupales en línea para el desarrollo de un trabajo en equipo.
  • 9.
    9 Colaboración usandoel procesadorde textos. Un procesador de textos es un programa que permite la realización, modificación, el almacenamiento y la impresión de cualquier tipo de escrito, de una forma flexible y rápida. Es uno de los software más utilizados. Los procesadores de texto fueron las primeras aplicaciones que se incorporaron a los ordenadores. Los programadores tenían que comunicarse con las máquinas de una forma complicada, mediante tarjetas perforadas y códigos difíciles, por lo que diseñaron una aplicaciónque permitiera hacerlo de una forma más sencilla, mediante la escritura de comandos en forma de texto. Es así como nacen los primeros editores de texto, y su evolución es muy rápida. Un procesador de textos ejerce las siguientes funciones: De creación: posibilita la creación de un documento de manera sencilla, mediante su introducción con el teclado del ordenador, y guardándolo en un dispositivo de memoria. De edición: un texto ya creado puede ser modificado de diversas maneras. De impresión: permite darle a los textos una forma adecuada para su salida por la impresora, delimitando los parámetros que conformarán el escrito. Complementarias: uso de fichero de datos, diccionario, realización de gráficos, funciones aritméticas, macros, manejo de grandes documentos. Estas funciones, más detalladas, nos permite apreciar que un procesador de textos nos deja: insertar, copiar o pegar, borrar texto e imágenes. Además, darle formato a estos elementos. También tiene un buscador, corrección ortográfica, administración de archivos, impresión, hacer columnas y tablas, entre muchas otras funciones. Para trabajar con un procesador de textos solo es necesario tener un equipo informático típico -monitor, teclado, unidad central e impresora. Actualmente hay bastantes tipos de procesadores de texto disponibles en el mercado, todos con unas características comunes en cuanto a las funciones que llevan a cabo. Entre los más conocidos podemos destacar:
  • 10.
    10 Microsoft Word: Esel más difundido dentro de los sistemas operativos de Windows y MacOS X. Puede mezclar en un documento textos, fórmulas matemáticas, imágenes, gráficos, tablas, hojas de cálculo y muchas otras cosas más. Además, muestra en pantalla una imagen exacta de lo que se verá una vez impreso, por lo cual, es una aplicación WYSIWYG (What You See Is What You Get), lo que la hace fácil de comprender y utilizar, y los errores se ven de inmediato. Word Perfect: Hasta mediados de los noventa fue el más popular. Pertenece a la suite de Corel, y presenta una gran cantidad de innovadoras características que demuestran que pretende seguir compitiendo con Microsoft Word. WordPad: Está instalado por defecto en el sistema operativo Windows. Es ideal para quienes necesiten un procesador de texto de forma esporádica, sin buscar un acabado profesional. Lotus Word Pro: Es una de las alternativas más populares a Microsoft Word, y está incluido en el paquete de software de escritorio de Lotus. Bloc de notas: Presente por defecto en Windows, es ideal para usuarios austeros, ya que sus posibilidades son reducidas. El uso educativo del procesador de texto: Aunque ampliamente utilizado por cualquier persona que maneje un ordenador, incluido el alumnado, el procesador de texto no es actualmente objeto de gran reflexión educativa. Sin embargo, esto no debería ser así: creemos que ha de considerarse una herramienta pedagógica de primer orden si aprovechamos sus potencialidades, y para ello no es necesario más que un conocimiento técnico elemental. Por supuesto, el mayor conocimiento de un programa aumenta sus posibilidades, pero más allá del "acabado" de lo escrito, las funciones de corrección-mejora, comunicación y colaboración (que son las que más nos interesan educativamente) se pueden aplicar con un dominio mínimo del procesador de texto. Creemos que en cualquier área en que la palabra sea importante el procesador de texto puede cumplir varias funciones en el aprendizaje del alumnado:
  • 11.
    11 1) Como herramientaque mejora la presentación de lo escrito y su integración con las imágenes. 2) Como herramienta de reelaboración y, por tanto, de aprendizaje a través de la corrección-mejora de lo realizado. Esta reelaboración puede darse de forma individual, pero será más rica si se hace entre varios/as alumnos/as (simultánea o consecutivamente) y en interacción con el profesorado. 3) Como instrumento de mejora de la comunicación (intercambio). Aunque no es imprescindible para dar a conocer o intercambiar lo realizado con otras personas, la utilización de un procesador de texto y su impresión posterior mejora la facilidad de lectura y la realización de policopias. Si se combina con correo electrónico, presentaciones multimedia, etc., lógicamente se potenciará su poder comunicativo. 4) Como instrumento colaborativo para la realización de tareas. En este caso, se trata de construir un texto "a medias", de forma simultánea (varias personas piensan lo que escriben a la vez) o consecutiva (unos escriben o reeescriben a continuación de otros). También en este caso es cierto que el procesador no es un instrumento imprescindible, pero amplía mucho las posibilidades de colaboración, posibilidades que también se multiplican si lo integramos con la comunicación telemática.
  • 12.
    12 Herramientas y recursosdela Web 2.0 • Fotografía: Plataformas para almacenar, publicar, compartir y editar fotografías digitales. Estas aplicaciones son generalmente de uso libre y permiten clasificar, a través de tags u otras taxonomías, las fotografías del usuario, facilitando su búsqueda. • Blog: (Weblog) En español se le conoce también como bitácora, es un sitio Web periódicamente actualizado que recopila cronológicamente textos o artículos de uno o varios autores, apareciendo primero el más reciente, donde el autor conserva siempre la libertad de dejar publicado lo que crea pertinente. El nombre bitácora está basado en los cuadernos de bitácoras (viajes) que se utilizaban en los barcos para relatar el desarrollo del viaje. Este término inglés blog o weblog proviene de las palabras web y log (‘log’ = diario). El término bitácora se utiliza preferentemente cuando el autor escribe sobre su vida propia como si fuese un diario, pero publicado en Internet. Habitualmente, en cada artículo, los lectores pueden escribir sus comentarios y el autor darles respuesta, de forma que es posible establecer un diálogo. El uso o temática de cada Weblog es particular, los hay de tipo personal, periodístico, empresarial o corporativo, tecnológico, educativo, etc. • Blogging: Herramienta para mejorar el uso de los blogs en cuanto a los siguientes aspectos: lectores, organizadores, recursos para convertir códigos HTML e PDF, respaldar, etiquetar, buscar, difundir, optimizar, indexar dinámicamente y demás aplicaciones que enriquezcan el uso de los blogs. • Blogger: (Bloguero) persona que mantiene un Weblog. • Video: Recurso que permite subir videos para hacerlos públicos, estos servicios ofrecen simplificar el acceso, edición, organización y búsqueda de materiales multimedia (audio y video). El usuario además de encontrar diversos espacios donde
  • 13.
    13 publicar sus archivosencontrará algunos recursos para compartir y distribuir sus videos en otras aplicaciones de Internet. Estas plataformas han hecho del video una nueva forma de interactuar en la Red. • Calendario: Herramienta para organizar la agenda de actividades. Puede ser usada individual o colectivamente. Estas aplicaciones desarrolladas en torno a la idea de calendarios/agendas virtuales simplifican la planificación de actividades de una persona o una comunidad (empresa, grupo de trabajo, equipo de investigadores, etc.). • Presentación de diapositivas: Estas herramientas ayudan a simplificar la elaboración, publicación y distribución de las presentaciones estilo Power Point. Son fáciles de usar y en su gran mayoría gratuitas. Se convierten en un recurso de gran utilidad para el entorno educativo y laboral. • Buscadores: Existe un amplio listado de buscadores y meta-buscadores en la red, algunos de ellos son genéricos y otros especializados. Si bien algunos motores de búsqueda caen en la clasificación de la Web 1.0 hay muchos servicios que integran otros tipos de sistemas de rastreo u organización de la información (RSS o tags). En algunos casos, se incluyen aplicaciones híbridas capaces de consultar a varios motores de búsqueda de manera simultánea. • Lector de RSS y Agregadores Feeds: Son aplicaciones para sindicar los contenidos de diferentes sitios Web en forma de feeds29 (RSS30, Atom31 y otros formatos derivados de XML32/RDF33). Estas aplicaciones permiten al usuario recoger los feeds de blogs o sitios Web que cuenten con este sistema de sindicación y exhibir de manera dinámica cada renovación de contenido, es decir, le indican al usuario cada vez que se producen novedades de información en alguno de los portales sindicados. Su uso es gratuito, sencillo y resulta muy eficiente para ahorrar tiempo de navegación.
  • 14.
    14 • Marcadores Socialesde Favoritos: (Social Bookmark) y Nubes de Tags. Son administradores de favoritos creados para almacenar, etiquetar, organizar y compartir, colectivamente, los links más relevantes de la Red (sitios web, blogs, documentos, música, libros, imágenes, podcasts, videos, entre otros). Su acceso es ubicuo y gratuito. Su arquitectura está diseñada bajo la idea de la colectivización del conocimiento y permite recoger las opiniones de todos los que participan, atribuyendo mayor relevancia a los contenidos más populares. • Almacenamiento en la Web: Existe una serie de servicios que ofrecen almacenamiento remoto, tanto gratis (hasta 25 GB) como de pago. Estas plataformas ofrecen la posibilidadde guardar o respaldar en la Web documentos u otros archivos, protegidos bajo diversos mecanismos de seguridad, según se requiera. Este tipo de servicios resultan especialmente útiles ya sea para facilitar la distribución de archivos como para contar con un portafolios virtual que permita su acceso desde cualquier lugar. Este tipo de aplicaciones también facilita el compartir documentos con otras personas. Aquí el usuario puede agrupar, clasificar, almacenar y recuperar sus archivos de una manera gratuita y muy sencilla. • Reproductores y agregadores de Música: Herramientas y sitios Web desarrollados para facilitar la creación, edición, organización (tags o feeds), distribución, publicación, reproducción y búsqueda de audio (podcasts). Además de ofrecer la posibilidad de almacenamiento o descarga de música, estas aplicaciones pueden integrarse con blogs, lectores y otras fuentes disponibles en la Red. • BBS: (Bulletin Board System). Tablero de Boletines Electrónicos. Servicio de comunicaciones que permite tener e-mail, transferir ficheros, etc. y puede ser accedido desde Internet. • Foros de discusión: (web forum, message boards, discussion boards, discussion groups, discussion forums, bulletin boards, foros de mensajes, de opinión, grupo de discusión). Es el servicio online que permite el debate y discusión de diversos temas en la World
  • 15.
    15 Wide Web, porintermedio de mensajes. Tienen una función similar a los BBS y los grupos de noticias. Suelen ser dependientes de un sitio web en particular, lo que significa que los usuarios que poseen una cuenta en un foro de discusión de un sitio web específico, no pueden acceder con la misma cuenta a otros foros de discusión de otros sitios Web. En la mayoría de los foros de discusión el usuario debe registrarse y obtener una cuenta para poder participar (Si solo necesita leer no suele ser necesario registrarse). El proceso de registrarse antes de participar disminuye considerablemente el spamming. La mayoría de los foros de discusión en Internet son públicos, esto significa que cualquiera puede registrarse y usarlos. Generalmente los que comienzan los temas de discusión son los usuarios; otros usuarios pueden responder en las discusiones ya comenzadas o empezar unas nuevas según lo crean conveniente. • Correo electrónico y grupos de correo electrónico: Correo electrónico, o en inglés e-mail (Electronic Mail). Es un servicio de red que permite a los usuarios enviar y recibir mensajes rápidamente (también denominados mensajes electrónicos o cartas electrónicas) mediante sistemas de comunicación electrónicos. Principalmente se usa este nombre para denominar al sistema que provee este servicio en Internet, mediante el protocolo SMTP. Por medio de mensajes de correo electrónico se puede enviar, no solamente texto, sino todo tipo de documentos digitales. Su eficiencia, conveniencia y bajo coste (con frecuencia nulo) están logrando que el correo electrónico desplace al correo ordinario para muchos usos habituales. Una dirección de e-mail tiene la forma: nombredecliente@nombredeproveedor.com. Podemos siempre identificar una dirección de correo electrónico por el uso del símbolo arroba “@” entre el nombre de usuario y el nombre del proveedor del servicio. • Grupo de noticias o noticias sobre temas específicos: (Newsgroups). Forma de comunicación dentro del sistema Usenet con el cual sus usuarios pueden enviar mensajes a diversos grupos de diversas temáticas para que sean leídos y respondidos por otros usuarios interesados. El hecho de enviar un mensaje a un grupo de noticias se denomina postear (o post en inglés). Los mensajes son almacenados por distintos períodos de tiempo dependiendo de los
  • 16.
    16 distintos servidores quepueden ser gratuitos o de pago. El sistema es técnicamente distinto, pero funciona de forma similar a los grupos de discusión de la World Wide Web. Hay programas cliente para leer y escribir a grupos de noticias, generalmente integrados con un programa cliente de correo electrónico. Los mensajes suelen ser temáticos y el tráfico es enorme, por lo que solo aparecen los mensajes más recientes. Algunos grupos de noticias son moderados. • Chat: (español: charla), que también se conoce como cibercharla, es un anglicismo que usualmente se refiere a una comunicación escrita realizada de manera instantánea a través de Internet entre dos o más personas, desde y hasta cualquier parte del mundo. • Dimensión de Usuario Múltiple: (Roles). Sistema que permite a sus usuarios convertirse en el personaje que deseen y visitar mundos imaginarios en los que participar junto a otros individuos en juegos u otro tipo de actividad. • CMS: (Sistema de Gestión de contenido), (Content Management Systems). También conocidos como gestores de contenido web (Web Content Management) los cuales permiten modificar la información rápidamente desde cualquier computadora conectada a Internet, simplificando las tareas de creación, distribución, presentación y mantenimiento de contenidos en la red. • Procesador de Textos en Línea: Se trata de herramientas de procesamiento de texto, cuya plataforma está en línea y por tanto se puede acceder desde cualquier computadora conectada. Esta aplicación permite acceder, editar, reformatear y compartir documentos. Una de sus cualidades es posibilitar la creación de contenidos de manera colectiva y colaborativa. Múltiples usuarios pueden editar texto de manera simultánea, quedando un registro histórico de sus modificaciones. Aunque se pueden importar/exportar documentos desde y para Microsoft Word (DOC),
  • 17.
    17 también se cuentacon la posibilidad de trabajar con otros formatos como PDF, ODT, SXW, RTF,HTML, TXT, entre otros. • Hojas de cálculo en línea: Existen servicios para elaborar hojas de cálculo (spreadsheet) para realizar bases de datos, planillas, operaciones matemáticas, gráficos y otras tareas similares a las que ofrece el programa Excel de Microsoft Office. • Sistema Peer to Peer: (P2P). De par a par o de punto a punto. Es una red informática entre iguales, red descentralizada que no tiene clientes ni servidores fijos, sino que tiene una serie de nodos que se comportan simultáneamente como clientes y servidores de los demás nodos de la red. Es una forma legal de compartir archivos de forma similar a como se hace en el email o mensajeros instantáneos, sólo que de una forma más eficiente. Cada nodo (usuario), puede iniciar, detener o completar una transacción compatible. Este modelo de red contrasta con el modelo cliente- servidor, el cual se rige mediante una arquitectura monolítica donde no hay distribución de tareas entre sí, sólo una simple comunicación entre un usuario y una terminal, en la que el cliente y el servidor no pueden cambiar de roles. La red P2P en su estado más puro funciona en tres etapas: – Entrada: Un nuevo nodo se conecta a otro de la red. Un nodo cualquiera puede conectarse a múltiples nodos, así como también recibir nuevas conexiones formando una malla aleatoria no estructurada. – Búsquedas: Para buscar archivos, un nodo envía un mensaje a los nodos con los cuales está conectado. Estos nodos buscan si los archivos están disponibles de forma local y reenvían el mensaje de búsqueda a los nodos a los que ellos están conectados. Si un nodo posee el archivo, inmediatamente contesta al nodo original que lo solicitó. Este es un método de difusión del mensajes llamado inundación de red. – Descarga: La descarga de archivos se hace directamente desde los nodos que contestaron. Si son múltiples nodos, suele partirse el archivo en diferentes trozos y cada nodo envía uno de estos, aumentando la velocidad d total de descarga.
  • 18.
    18 Las redes deordenadores Peer-to-peer (o “P2P”) son redes que aprovechan, administran y optimizan el uso de banda ancha que acumulan de los demás usuarios en una red por medio de la conectividad entre los mismos usuarios participantes de la red, obteniendo como resultado mucho más rendimiento en las conexiones y transferencias que con algunos métodos centralizados convencionales, donde una cantidad relativamente pequeña de servidores provee el total de banda ancha y recursos compartidos para un servicio o aplicación. Típicamente, estas redes se conectan en gran parte con otros nodos vía “ad hoc”.
  • 19.
    19 CONCLUSION EN ESTE TRABAJOSE DA A CONOCER LAS HERRAMIENTAS Y CONCEPTOS NECESARIOS QUE LA PERSONA O INVESTIGADOR IDENTIFIQUE ANTES DE INICIAR CON UNA BUSQUEDA, QUE IDENTIFIQUE CUALES SON LOS MATERIALES FISICOS DE LA MAQUINA, QUE SEPA COMO ORDENAR LOS PROGRAMAS PARA QUE ESTO CONTENGA UN ORDEN COHERENTE PARA TENER UNA FINALIDAD MEJOR, QUE LE DE LA UTILIDAD NECESARIA ALAS HERRAMIENTAS DE INTERNET QUE SE PRESENTE EN SU BUSQUEDA, LAS HERAMIENTAS Y RECURSOS QUE SE PRESENTE, POR EJEMPLO, FOTOGRAFIAS,VIDEOS, ETC. SE TOCARON 4 PUNTOS MUY IMPORTANTES, YA QUE SON PARTE DE LA COMUNICACIÓN Y LA COLABORACION. Web grafía http://ines2014tic.blogspot.mx/2014/11/colaboracion-usando-el-procesador-de.html https://irabertlopez.wordpress.com/herramientas-y-recursos-de-la-web-2-0/ http://ticsbloggerbodet.bligoo.com.mx/herramientas-de-comunicacion-en- internet#.WDMPD5F97IU
  • 20.
  • 21.