GERENCIA DE PROYECTOS DE TECNOLOGÍA EDUCATIVA
OMAR ENRIQUE GUERRERO RODRIGUEZ
PROFESOR CONSULTOR: DEIVIS EDUARD RAMIREZ MARTINEZ
UNIVERSIDAD DE SANTANDER UDES
MAESTRIA EN GESTION DE LA TECNOLOGIA EDUCATIVA
SANTA MARTA - MAGDALENA
MAYO 2018
INTRODUCCIÓN
Al momento de elaborar cualquier tipo de proyectos cada uno de nosotros debe estar muy
atento a cuales son los objetivos y las metas que pretende alcanzar, esto con el fin que se
pueda realizar de la mejor forma.
Es muy importante establecer cuáles son los roles de cada uno de los partícipes de un
proyecto y aclarar cuáles son los elementos que hacen parte de los proyectos y
determinan cada una de sus etapas a fin que puedan darse sus objetivos y metas
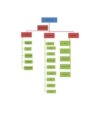
GERENCIA DE PROYECTOS
ROL DEL PROFESIONAL A
CARGO
lider; para sacar las
potencialidades de los
demas
proactivo
adecuadas habilidades
interpersonales
habilidad para resolver
problemas
mantener una apropiada
comunicacioncon los
demas
ELEMENTOSDEL PROYECTO
planeacion
objetivos
requisitos
establecer un cronograma
participantes
presupuesto
metas
conclusiones
evaluacion
RESPONSABLES
director
clientes
ejecutores del proyecto
equipo de direccion y gestion
patrocinadores
busca administrar los recursos
para que los proyectos sean
terminados en sus tiempos
CONCLUSIÓN
Gracias a todos los elementos y estrategias en la elaboración de un proyecto en el área de
tecnología educativa nos permitirán lograr que en las escuelas se puedan llevar a cabo este
tipo de herramientas para optimizar los recursos tecnológicos en bienestar de toda la
Comunidad educativa.
Es de gran importancia que cada uno de nosotros nos apropiemos del papel de cada
miembro en el momento de ejecutar los proyectos tecnológicos que a lo largo de su vida
útil tenga personas a cargo que estén en constante evaluación de sus progresos y los
resultados que se están consiguiendo
BIBLIOGRAFÍA
http://www.pmicolombia.org/blog/las-10-principales-competencias-de-un-director-de-
proyectos/
http://aulavirtual.eaie.cvudes.edu.co/publico/lems/L.000.001.MG/Documentos/cap2/Capitu
lo_Completo.pdf
http://aulavirtual.eaie.cvudes.edu.co/publico/lems/L.000.001.MG/Documentos/cap1/Capitu
lo_Completo.pdf

Omar guerrero actividad1_2mapacpdf

  • 1.
    GERENCIA DE PROYECTOSDE TECNOLOGÍA EDUCATIVA OMAR ENRIQUE GUERRERO RODRIGUEZ PROFESOR CONSULTOR: DEIVIS EDUARD RAMIREZ MARTINEZ UNIVERSIDAD DE SANTANDER UDES MAESTRIA EN GESTION DE LA TECNOLOGIA EDUCATIVA SANTA MARTA - MAGDALENA MAYO 2018
  • 2.
    INTRODUCCIÓN Al momento deelaborar cualquier tipo de proyectos cada uno de nosotros debe estar muy atento a cuales son los objetivos y las metas que pretende alcanzar, esto con el fin que se pueda realizar de la mejor forma. Es muy importante establecer cuáles son los roles de cada uno de los partícipes de un proyecto y aclarar cuáles son los elementos que hacen parte de los proyectos y determinan cada una de sus etapas a fin que puedan darse sus objetivos y metas
  • 3.
    GERENCIA DE PROYECTOS ROLDEL PROFESIONAL A CARGO lider; para sacar las potencialidades de los demas proactivo adecuadas habilidades interpersonales habilidad para resolver problemas mantener una apropiada comunicacioncon los demas ELEMENTOSDEL PROYECTO planeacion objetivos requisitos establecer un cronograma participantes presupuesto metas conclusiones evaluacion RESPONSABLES director clientes ejecutores del proyecto equipo de direccion y gestion patrocinadores busca administrar los recursos para que los proyectos sean terminados en sus tiempos
  • 4.
    CONCLUSIÓN Gracias a todoslos elementos y estrategias en la elaboración de un proyecto en el área de tecnología educativa nos permitirán lograr que en las escuelas se puedan llevar a cabo este tipo de herramientas para optimizar los recursos tecnológicos en bienestar de toda la Comunidad educativa. Es de gran importancia que cada uno de nosotros nos apropiemos del papel de cada miembro en el momento de ejecutar los proyectos tecnológicos que a lo largo de su vida útil tenga personas a cargo que estén en constante evaluación de sus progresos y los resultados que se están consiguiendo
  • 5.