INSTITUTO ESTATAL DE EDUCACIÓN PÚBLICA DE OAXACA
COORDINACIÓN GENERAL DE EDUCACIÓN BÁSICA Y NORMAL
DEPARTAMENTO DE FORMACIÓN Y ACTUALIZACIÓN DE DOCENTES
ESCUELA NORMAL URBANA FEDERAL DEL ISTMO
CD. IXTEPEC OAX.
LICENCIATURA EN EDUCACIÓN PRIMARIA
PLAN DE ESTUDIOS 2012
QUINTO SEMESTRE
PROPUESTA DE INNOVACIÓN
VIDA Y CULTURA: INTEGRANDO CONTENIDOS.
PRESENTA
____________________________________________
ANA LAURA PALACIOS CEPEDA
Vo. Bo. Vo. Bo.
TRABAJO DOCENTE E INNOVACIÓN LA MAESTRA DEL GRUPO
_________________________________________ __________________________________
MTRA. GEYDI GPE. LORÍA GLEZ. PROFA. LORENA JIMENEZ CORTÉS
Vo. Bo.
DIRECTOR DE LA ESCUELA PRIMARIA
_____________________________________________
MTRO. CARLOS LOPEZ RIVERA
CD. IXTEPEC, OAXACA. DICIEMBRE DE 2014.
INSTITUTOESTATALDE EDUCACIÓN PÚBLICA DE OAXACA INSTITUTOESTATALDE EDUCACIÓN PÚBLICA DE OAXACA
COORDINACIÓN GENERALDEEDUCACIÓN BÁSICA YNORMAL
DEPARTAMENTODE FORMACIÓN Y ACTUALIZACIÓN DE DOCENTES
ESCUELA NORMAL URBANA FEDERAL DEL ISTMO
CD. IXTEPEC, OAXACA.
LICENCIATURA EN EDUCACIÓN PRIMARIA PLAN 2012
QUINTO SEMESTRE
PLANIFICACIÓN INTEGRADA
ESC.PRIM. VICENTE GUERRERO CLAVE ZONA ESC.
TURNO
MATUTINO
GRADO
6°
GRUPO
A
LOCALIDAD SANTA MARÍA GUIENAGATI. FECHA DE REALIZACIÓN
01.12.14 – 12.12.14
MAESTRO(A) DELGRUPO: LORENA JIMENEZ CORTÉS
ALUMNO(A) NORMALISTA ANA LAURA PALACIOS CEPEDA
PROYECTODIDÁCTICO
VIDA Y CULTURA: INTEGRANDO CONTENIDOS.
SITUACIÓN PROBLEMÁTICA
A partir del diagnóstico, se pudo detectar que los alumnos del sexto grado grupo “A”, la situación didáctica se encuentra en las
Practicas Sociales de Lenguaje específicamente en la comprensión e interpretación, aspectos sintácticos y semánticos, y en el
conocimiento de la escritura y ortografía situadas en los temas de reflexión, es de suma importancia prestarle atención a este
problema debido a que se encuentran estos alumnos, próximos a egresar a otro nivel escolar. Es de suma importancia las
Prácticas Sociales de Lenguaje, ya que si no se entiende lo que quiere decir el texto, si no se comprende lo que se lee, no se
puede inferir información en un texto para recuperar aquella que no es explicita por ende no establecer relaciones de causa y
efecto en la trama de una variedad de tipos textuales, al igual que es necesario identificar las ideas principales de un t exto y
seleccionar información para resolver necesidades específicas y sustentar sus argumentos. Argumentar o elaborar escritos de
manera autónoma. Los escritos de manera que su escritura sean en párrafos estructurados, usando la puntuación de manera
convencional.
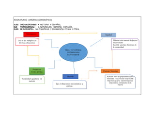
ASIGNATURAS: (ORGANIZADORGRÁFICO)
EJES ORGANIZADORES = HISTORIA Y ESPAÑOL
EJE TRANSVERSAL= C. NATURALES, HISTORIA, ESPAÑOL
EJES DE SOPORTE= MATEMÁTICAS Y FORMACIÓN CÍVICA Y ÉTICA.
VIDA Y CULTURA:
INTEGRANDO
CONTENIDOS
Formación
Cívica y Ética
Español
Ciencias Naturales
Matemáticas
Historia
Humanidad igualitaria sin
racismo
Las civilizaciones mesoamericas y
andinas.
Relación entre las propiedades de los
materiales y su consumo responsable
Importancia de las transformaciones
temporales y permanentes de la
materia
Elaborar una manual de juegos
tradicionales
Escribir un relato histórico de
la comunidad
Uso de los múltiplos en
diversas situaciones
COMPETENCIASGENERALESDE LA PLANIFICACIÓN INTEGRADA
ASIGNATURA COMPETENCIAS
ESPAÑOL - Emplear el lenguaje para comunicarse
y como instrumento para aprender
- Identificar las propiedades del
lenguaje en diversas situaciones
comunicativas
- Analizar la información y emplear el
lenguaje para la toma de decisiones
- Valorar la diversidad lingüística y
cultural de México
MATEMATICAS - Resolver problemas de manera
autónoma
- Comunicar información matemática
- Validar procedimientos y resultados
CIENCIAS NATURALES - Comprensión del tiempo y del espacio
históricos
- Manejo de información histórica
- Formación de una conciencia
histórica para la convivencia
HISTORIA - Comprensión de fenómenos y
procesos naturales desde la
perspectiva científica
- Comprensión de los alcances y
limitaciones de la ciencia y del
desarrollo tecnológico en diversos
contextos
FORMACIÓN CÍVICA Y ÉTICA - Respeto y valoración de la diversidad
- Sentido de pertenencia a la
comunidad, la nación y la humanidad
COMPETENCIASESPECÍFICASDELPROYECTODIDÁCTICO
Transformar actitudes que conlleven al trabajo de los alumnos de manera colaborativa donde el docente le proporcione las herramientas necesarias para lograr el
aprendizaje significativo.Además de lograr en ellos la capacidad de búsqueda de información ysistematización de ella a partir de la elaboración de instructivos y
relatos históricos,fomentando la relación de tiempo presente como parte de nuestra historia nacional,sin olvidar la identidad cultural de los alumnos como parte
de la Comunidad de Santa María Guienagati. De igual forma propiciar en los alumnos la importancia de tener decisiones con responsabilidad, orientadas al
cuidado de nuestro entorno, convirtiéndose en una base privilegiada para elaborar un nuevo estilo de vida.
SABER CONOC ER
CONCEPTOS
SABER HACER
HABILIDADES
SABER SER
ACTITUDES
SABER
CONVIVIR
CONDUC TAS
APRENDIZAJES
ESPERADOS
 Mesoamérica
 Sudamérica
 Instructivo
 Relato Histórico
 Cultura
 Equidad
 Múltiplos
 Dureza
 Tenacidad
 Elasticidad
 Permeabilidad
 Reducción
 Reuso
 Reciclado
 Búsqueda de información
 Investiga aspectos de la
cultura y la vida cotidiana
del pasado y valora su
importancia.
 Aprender a sistematizar sus
conocimientos para exponer
en un panel.
 Mantiene una actitud crítica
y adecuada.
 Adapta el lenguaje para una
audiencia determinada.
 Usa notas y diagramas para
guiar la producción de un
texto.
 Resolución de problemas
matemáticos de manera
autónoma
 reflexiva en la elaboración
de productos
 Elabora instructivos
empleando los modos y
tiempos verbales
 Elabora relatos históricos
empleando adverbios y el
uso del pretérito.
 Encontrar
soluciones
conjuntas
 Tomar acuerdos
 Buscar objetivos
comunes
 Respeta y
escucha
 Toma decisiones
con
responsabilidad.
 Toma decisiones
orientadas a la
revalorización, al
rechazo, a la
reducción, al
reúso y al
reciclado de
papel y plástico al
analizar las
implicaciones
naturales y
sociales de su
uso.
 Integración al
trabajo de equipo
 Participa de manera
activa en las
actividades en
equipos.
 Respeta los
diferentes estilos de
aprendizaje.
ACTIVIDADES DE LA PLANIFICACIÓN INTEGRADA
DEL DOCENTE APRENDIZAJE AUTÓNOMO DEL ALUMNO
SESIONES
1
- Formar tercias a partir de la dinámica “Cien Pies”
- Repartir a cada equipo el instructivo “Juguemos a
los múltiplos”.
- Solicitar que a partir de lo leído contesten las
siguientes preguntas.
- ¿En cuántas partes se divide este texto?
- ¿Cuáles son?
- ¿Le agregarían algo para que se comprenda
mejor?
- ¿Incluirías algunas recomendaciones?, ¿cuáles?
- Anota los verbos que encuentres la lectura
- ¿Qué terminaciones tiene?
- ¿Qué tipo de texto crees que sea?
- Solicitar los verbos que encontraron y Registrar
en el pizarrón.
- Explicar que los verbos pueden terminar en
infinito e imperativo.
- Promover realizar el juego “”Juguemos a los
múltiplos”.
- Repartir a los alumnos tarjetas de 1 al 42, tarjetas
con indicadores: múltiplos de 2, 3,4,5,6,7.
- Solicitar que realicen las actividades del libro de
matemáticas páginas 77 y 78.
- Solicitar que intercambien sus trabajos y calificar
en conjunto la actividad.
- Participar de manera activa en la integración de tercias.
- Leer bajo la modalidad de lectura guiada.
- Contestar las preguntas en su cuaderno de español a partir de
lo leído.
- Compartir en plenaria sus respuestas, y elaborar una
conclusión.
- Identificar la estructura del instructivo, y el uso de los verbos
infinitivos e imperativos en este tipo de texto.
- Utilizar las tarjetas en el juego “Juguemos a los múltiplos”, releer
el instructivo si es necesario para poder jugar
satisfactoriamente.
- Resolver de manera autónoma los problemas que solicita el
libro de matemáticas.
- Compartir en plenaria sus respuestas.
DEL DOCENTE APRENDIZAJE AUTÓNOMO DEL ALUMNO
SESIONES
1
- Cuestionar lo siguiente:
- Si tuvieran qué cambiar su instructivo que
modificarían ¿Por qué?
- ¿Creen que sólo este juego tiene instrucciones?
¿Cuáles? ¿Cómo se juegan?
- Presentar a los alumnos la siguientes imágenes y
las siguientes tarjetas que son adverbios y su
función de ella a partir del juego “La gallinita
ciega”
- Preguntar: ¿Qué juego creen que sea? ¿Cómo se
juega? ¿Qué se necesita para jugarlo?
- Solicitar que elaboren un instructivo con los
adverbios e imágenes.
- Responder las preguntas en su cuaderno de Español
- Comentar en plenaria sus respuestas.
- Observar las imágenes y realizar inferencias a partir de ella.
- Comentar en plenaria sus respuestas
- Elaborar el instructivo
- Compartir en plenaria sus instructivos
MIENTRAS
DESPUÉS FINALMENTE
DEL DOCENTE APRENDIZAJE AUTÓNOMO DEL ALUMNO
SESIONES
1
- Cuestionar lo siguiente
- ¿Ustedes creen que en las antiguas
civilizaciones, las personas jugaban?
- ¿Creen que en Mesoamérica, se inventó el juego
de pelota?
- ¿A qué creen que se dedicaban las personas?
- ¿Cómo era su religión? ¿Creían en un solo Dios?
¿Qué sembraban?
- Solicitar que abran el libro de Historia en la
página 56
- Preguntar
- ¿De qué creen que trate la lectura?
- ¿Por qué?
- Propiciar la lectura a partir de la modalidad de
lectura guiada.
- Explicar que usualmente los autores separan la
información en párrafos abordando en cada uno
un punto distinto
- Presentar un esquema con indicadores sobre lo
leído.
- Comunicar inferencias a través de una lluvia de ideas para
responder los cuestionamientos de la docente
- Leer bajo la modalidad de lectura Guiada, las páginas 56 a las
64 del libro de Historia.
- Comentar en cada párrafo lo que entienden
- Trabajar de manera colaborativa, para la elaboración del
esquema, a partir de los indicadores proporcionados.
MESOAMERICA
Economía
Organiz
ación
Social
Religió
n
Invento
s
DEL DOCENTE APRENDIZAJE AUTÓNOMO DEL ALUMNO
SESIONES
1
- Cuestionar lo siguiente a partir del organizador
gráfico
- Como vieron, entre los inventos que hicieron
estas civilizaciones fue la de la Cerámica
- ¿Creen que en la cerámica se pueda filtrar el
agua, es dura o blanda, se puede rayar
fácilmente?
- Formar equipos a partir de la dinámica “Parejas y
Primos”
- Dar en equipo los siguientes materiales:
Cerámica, Plástico, Papel, Madera, vidrio, Liga
- Guiar la lectura de las páginas 84 a la 86 de su
libro de Ciencias Naturales.
- A partir de lo leído preguntar:
- Qué propiedad es el papel, madera, vidrio, liga.
Tarea: RESOLVER LA ACTIVIDAD DE CIENCIAS
NATURALES CON AYUDA DEL LIBRO DE C.N DE LA
PÁGINA 84 A LA 86. ANEXO 1,1
- Comunicar inferencias a través de una lluvia de ideas para
responder los cuestionamientos de la docente
- Participar de manera activa en la actividad de integración de
equipos.
- Observar y registrar bajo los siguientes indicadores:
- ¿Cuáles son materiales duros?
- ¿Cuáles son blandos?
- ¿Cuáles son fáciles de rayar?
- ¿Cómo describirían a cada una?
- ¿La madera es más dura que la cerámica? ¿Se raya también?
¿Cómo describirían a la madera?
- Comentar en plenaria sus resultados.
- Realizar la lectura a partir de la modalidad comentada.
- Escribir y Explicar lo que entendieron de la lectura.
- Comentar en plenaria sus respuestas.
DEL DOCENTE APRENDIZAJE AUTÓNOMO DEL ALUMNO
SESIONES
2
- Cuestionar a los alumnos las siguientes
preguntas:
- ¿Cuándo nos dicen los pasos que debemos hacer
para realizar algo, qué tipo de texto es?
- ¿Cómo son estos? ¿Qué elementos tiene?
- ¿Sus verbos cómo pueden terminar?
- ¿Qué son los verbos infinitivos e imperativos?
- ¿Los adverbios para que sirven?
- Entregar a cada alumno una actividad referente al
instructivo, adverbios, verbos infinitivos e
imperativos. Con el propósito de recuperar
conocimientos antes vistos. (Anexo 1.2)
- Revisar en conjunto con los alumnos la actividad.
- Solicitar que intercambien sus trabajos para
evaluarlos.
- Solicitar que realicen las actividades de su libro
de texto de Español páginas 76 – 79
TAREA. Elaborar su instructivo de un juego tradicional de
su comunidad a partir de lo siguiente:
Los materiales necesarios para jugar
Reglas de juego (Que se permite y que no)
Instrucciones del juego
Imágenes que apoyarán su instructivo
(Utilizar adverbios o viñetas, verbos en infinito o
imperativo)
- Comunicar ideas a través de una lluvia de ideas para
responder los cuestionamientos de la docente.
- Resolver de manera autónoma la actividad, recuperando
conocimientos antes vistos.
- Intercambiar sus trabajos. Revisar en que está bien y que está
mal
- Resolver de manera autónoma la actividad, recuperando
conocimientos antes vistos.
- Producción de textos. Ensayo – Error.
NOTA: Los martes los alumnos realizan Educación Física después de
clases.
DEL DOCENTE APRENDIZAJE AUTÓNOMO DEL ALUMNO
SESIONES
3
- Solicitar a los alumnos su primer borrador de su
instructivo.
- Presentar a los alumnos una rúbrica para la
autoevaluación.
- Propiciar en los alumnos la autoevaluación y
coevaluación con el fin de reconocer sus
fortalezas y debilidades.
- Solicitar que intercambien los trabajos.
- Motivar y orientar a los alumnos para la
elaboración de su segundo borrador.
- Cuestionar lo siguiente:
¿Sabían qué el papel donde están escribiendo su
instructivo, se puede degradar?
¿Por qué creen que se degrade?
¿El plástico puede degradarse más rápido que el
papel, por qué?
Me pueden decir, ¿quiénes vuelven a usar los botes
de refresco? ¿Las bolsas que les dan en la tiendita,
cuando llegan a su casa lo tiran o lo ocupan? Cuando
se equivocan en su cuaderno, ¿Escriben o lo tiran al
bote?
Han escuchado hablar sobre Reciclar, Reusar y
Reutilizar.
- Solicitar que contesten en su cuaderno:
¿Qué es para ustedes reciclar, reusar y reutilizar?
- Presentar el video
- http://www.youtube.com/watch?v=bDb0PtfZriw
“Renatta y Coco, las 3R's”
- Presentar en plenaria su instructivo de un juego tradicional de
Santa María.
- Autoevaluar y coevaluar a partir de la rúbrica proporcionada por
la docente.
- A partir de lo observado y registrado en la rúbrica. Realizar su
segundo borrador de su instructivo.
- Comunicar ideas a través de una lluvia de ideas para
responder los cuestionamientos de la docente.
- Registrar sus conjeturas en su cuaderno de C.N a partir de lo
cuestionado por la docente.
- Compartir en plenaria sus respuestas y anotarlas en el pizarrón
- Observar y escuchar el vídeo. A partir de ello registrar las ideas
principales que el video quiere dar como mensaje en el
cuaderno de C.N.
- Expresión oral de las ideas registradas.
DEL DOCENTE APRENDIZAJE AUTÓNOMO DEL ALUMNO
SESIONES
3
- Orientar la lectura de modalidad en episodios de
la página 88 a la 91 de su libro de Ciencias
Naturales.
- Dar a los alumnos las siguientes preguntas:
- En qué consiste la propuesta de las tres erres
a) Reúso
b) Reciclado
c) Reducción
- ¿Qué es la degradación?
- ¿Cómo podemos disminuir la generación de
materiales contaminantes?
- Presentar a los alumnos los siguientes problemas,
extraídos de la lectura antes hecha.
Si cada lata de Coca Cola tarda en degradarse 10 años.
Cuántas latas de Coca Cola se degradarán en cinco años.
Menciona cinco múltiplos de 10.
¿El 10 puede ser múltiplo de cinco? ¿Por qué?
Una pila eléctrica tarda 1000 años en degradarse.Cuánto
tiempo pasará para que se degraden 8 pilas eléctricas.
Menciona cinco múltiplos de ocho.
Un plato de unicel tarda 100 años en degradarse.Cuántos
platos de unicel se degradarán en 500 años.
Menciona múltiplos de 10 mayores de 100.
El papel tarda un año degradarse.En 25 años cuánto papel
se ha degradado
Menciona múltiplos de 5 mayores que 25.
¿El número 25 puede ser múltiplo de 3?
Podemos ver que tardan mucho en degradarse muchos
materiales de lo que ocupamos diario, por ello ¿Que es
necesario hacer´?
- Leer en plenaria bajo la modalidad de lectura en episodios la
información proporcionada.
- Explicar lo que entendieron de la lectura.
- Responder en su cuaderno de C.N sin apoyo de su libro de
Ciencias Naturales, las preguntas dadas por la docente.
- Llevar a cabo procedimientos descritos de forma clara,
incluyendo aquellos que requieren decisiones secuenciadas
para la identificación de múltiplos.
- Compartir en plenaria sus trabajos.
- Redactar un texto, sobre la importancia del cuidado al entorno,
y mencionar formas para cuidar esta.
DEL DOCENTE APRENDIZAJE AUTÓNOMO DEL ALUMNO
SESIONES
4
- Llevar a los alumnos a la sala de cómputo
- Solicitar a los alumnos la evaluación final de su
instructivo.
.
- Comentar lo siguiente:
Así como realizaron sus instructivos de los distintos
juegos tradicionales, también existen juegos de
tiempos prehispánicos, si bien como vimos en la clase
anterior, en Mesoamerica existió el juego de pelota.
Hoy veremos que culturas de Mesoamérica lo
realizaron.
Dinámica: Tarjeta de Colores. Formar equipos de 5.
Orientar la lectura bajo la modalidad de episodios del libro
de historia las páginas 78 a la 86.
- Repartir a cada equipo una cartulina.
- Solicitar elaborar por equipo un esquema acerca
de una civilización mesoamericana.
- Pedir una exposición de la civilización
mesoamericana a partir de lo leído y su esquema
.
- Propiciar en los alumnos la autoevaluación y
coevaluación con el fin de reconocer sus
fortalezas y debilidades en la exposición.
- En binas transcribir su instructivo a un documento Word.
- Imprimir los trabajos y con ello realizar una antología de
instructivos tradicionales de su localidad.
- Autoevaluar y coevaluar los instructivos.
- Escuchar a la docente, dar información acerca del tema.
- Colaborar en la integración de equipos.
- Realizar una lectura reflexiva las páginas 78 a la 86.
- Escribir en sus cuadernos, las ideas principales de cada
subtema visto en la lectura.
- Trabajo colaborativo para la realización del esquema, con el fin
de sintetizar información.
- Desarrollar el conocimiento histórico a partir de diversas
interpretaciones y comprender la constante renovación de ella,
a partir de la expresión oral.
- Autoevaluar y Coevaluar a partir de rúbricas proporcionado por
la docente.
DEL DOCENTE APRENDIZAJE AUTÓNOMO DEL ALUMNO
SESIONES
4
- Dar de manera individual mapa de la República
Méxicana.
- Hablar sobre la agricultura de los
mesoamericanos y la relación que tiene con la
agricultura de Santa María Guienagati.
-
- Solicitar que los alumnos escriban lo siguiente:
Si me dijeran que tengo que sembrar frijol, pero cada
cuatro pasos poner un frijol. ¿En 20 pasos, cuántos
frijoles colocaré? Y si llegara a los cien pasos
¿Cuántos frijoles colocaría?
Pero también, está sembrando maíz Grezly, pero a
ella le dijeron que lo tirara cada que diera tres pasos.
¿En 20 pasos cuántos granos de maíz ya sembró?
¿Quién sembró más, Grezly o yo? ¿Por qué?
¿Y si fuera en 25 pasos? ¿Quién sembraría más?
¿Crees que Grezly y yo podemos pisar el mismo
lugar? ¿En cuántos pasos?
- Pedir que intercambien los trabajos para calificar
los problemas.
- Solicitar que realicen los problemas de su libro de
Matemáticas página 79
TAREA:
¿Qué similitudes encuentran entre las civilizaciones de
Mesoamerican con Santa María Guienagati?
¿Qué cosechan las personas de Santa María Guienagati?
¿Hay artesanos en la comunidad de Santa María Guienagati?
¿Qué elaboran?
¿Hablan otro idioma en Santa María Guienagati,cuál?
¿Qué religiones hayen Santa María Guienagati?
¿Qué construcciones importantes podemos encontrar en Santa
María Guienagati?
¿Desde cuándo existe la agricultura en Santa María?
¿Existirá un juego como los mayas,mixtecos olmecas en Santa
María Guienagati?
¿Cómo es la organización política, es por partidos o por
tradiciones?
¿Qué festividades realizan en Santa María? ¿Por qué?
- Ubicar geográficamente a partir de mapas los lugares donde se
situaron las civilizaciones.
- Comunicar su información para explicar y relacionar el pasado
con el presente.
- Llevar a cabo procedimientos descritos de forma clara,
incluyendo aquellos que requieren decisiones secuenciadas
para la identificación de múltiplos.
- Resolución de problemas matemáticos de manera autónoma.
- Compartir en plenaria sus trabajos.
- Reconocer la relación presente y pasado acerca de las
Civilizaciones de Mesoamerica.
NOTA: TALLER DE RESPOSTERÍA
DEL DOCENTE APRENDIZAJE AUTÓNOMO DEL ALUMNO
SESIONES
5
Compartir en plenaria sus respuestas de la tarea de un día
anterior.
- Realizar las siguientes preguntas:
¿Qué papel juega las mujeres en la comunidad?
¿Qué hacen las mujeres?
¿Juegan igual que los hombres? ¿Tienen los
mismos derechos? ¿Por qué?
¿Qué papel tiene en las decisiones de
organización política?
¿En las festividades qué responsabilidades tienen
su papá y su mamá?
¿Qué tradiciones y costumbres hay en la
comunidad?
- Presentar video de INALI Diversidad Cultural
http://www.inali.gob.mx/guarda_voces/interactivo/i
ndex.html
- Realizar la lectura de la página 88 a la 93 de
Formación Cívica y Ética bajo la modalidad de
lectura guiada.
- Solicitar a los alumnos que entienden sobre lo
leído y preguntar ¿Qué similitudes encuentran con
Santa María Guienagati?
- Formar equipos bajo la dinámica el barco se
hunde.
- Si tuvieran la oportunidad de investigar más sobre
lo que vimos que tema elegirían:
Arquitectura en Santa María Guienagati
(Construcciones importantes)
El papel de la mujer en Santa María Guienagati.
El didjazá una forma de comunicarnos.
Festividades en mi comunidad.
- Reconocer la relación presente y pasado acerca de las
Civilizaciones de Mesoamérica.
- Desarrollar el conocimiento histórico a partir de diversas
interpretaciones y comprender la constante renovación de ella.
- Realizar una lectura de manera comprensiva, a partir de la
modalidad guiada.
- Escribir sus ideas en su cuaderno de F.C y E.
- Compartir en plenaria sus ideas, escuchar con atención a sus
compañeros, además de respetar los turnos.
- Participar de manera activa en la actividad de integración de
equipos.
- Encontrar soluciones conjuntas
- Tomar acuerdos
- Buscar objetivos comunes
DEL DOCENTE APRENDIZAJE AUTÓNOMO DEL ALUMNO
SESIONES
5
- ¿Qué debemos de hacer para saber más de esto?
- ¿A quién debemos de preguntar?
- ¿Qué tipo de texto tendríamos que realizar para
este trabajo?
- ¿Han escuchado alguna vez un relato? ¿Qué
creen que sea?
- PRESENTAR EL SIGUIENTE VIDEO
- http://www.youtube.com/watch?v=Qvyb8lYFWBM
- ¿Para qué creen que se escriba sucesos de la
historia?
- ¿Habrá diferentes versiones de la historia?
- Comentar lo siguiente:
Después de ver el video. Qué indicadores podemos
utilizar para recopilar información.
- POSIBLES INDICADORES
EQUIPO DE ARQUITECTURA:
¿Qué sabensobre laconstrucciónde la iglesia
o del palaciomunicipal?
¿Quiénesloelaboraron?
¿En qué año?
¿Cómolo hicieron?
¿Por qué lohicieron?
Otros datosinteresantesacercadel tema.
- Comunicar inferencias a través de una lluvia de ideas para
responder los cuestionamientos de la docente
- Capacidad de observación y la habilidad comunicativa de
escuchar, hablar y escribir, a través del registro de ideas del
video.
- Comentar en plenaria sus anotaciones.
- Encontrar soluciones conjuntas
- Tomar acuerdos
- Buscar objetivos comunes
DEL DOCENTE APRENDIZAJE AUTÓNOMO DEL ALUMNO
SESIONES
5
Papel de la mujer (Una mujer reconocida en la comunidad o
dedicada a un oficio)
¿Qué sabensobre _____________?
¿Quiénesfueronsuspapás?
¿En qué año nació?
¿A qué se dedica?¿Desde cuando?
¿Por qué se dedicóa eso?
Cómola venlaspersonasde la comunidad.
Personas que hablen la lengua materna
¿Quiénle enseñóhablarsulenguamaterna
¿Quiénesfueronsuspapás?
¿En qué año nació?
¿A qué se dedica?¿Desde cuando?
¿Le gustahablarel zapoteco?
Cree que esnecesarioque losjóvenes
aprendanlalengua
Cuantaspersonasconoce que hablenesta
lengua
Cómoera la comunidadantes.
FESTIVIDADES
¿Cuál esla festividadmásimportante?
¿Qué se hace?
¿Quiéneslo organizan?
Qué importanciatiene celebrarlo
Desde que añose realiza
¿Por qué lohicieron?
Otros datosacerca del tema.
- Tarea: Contestar a partir de los indicadores. Investigar
en la comunidad.
- Elaborar una exposición por cada tema.
DEL DOCENTE APRENDIZAJE AUTÓNOMO DEL ALUMNO
SESIONES
6
- Solicitar la exposición.
- Propiciar en los alumnos la autoevaluación y
coevaluación con el fin de reconocer sus
fortalezas y debilidades en la exposición
Cuestionar lo siguiente:
Como podrán ver, la información nos dieron fechas, es
necesario ver qué pasó primero, después y por último
- Solicitar que resuelvan en su cuaderno los
siguientes problemas:
¿Cuántas cartulinas creen que debemos ocupar por
equipo?
¿Una cartulina, dos, tres? Si cada equipo ocupa dos
cartulinas, ¿cuantas cartulinas ocuparemos?
¿Pueden mencionar cinco múltiplos de dos, mayores
que 20?
Si cada cartulina cuesta $3.00 ¿Cuánto vamos a
gastar en total?
Si cada alumno coopera 5.00 ¿Cuánto dinero
tendremos? ¿Nos alcanzará para comprarlo?
¿Cuánto sobraría? ¿Qué podríamos comprar con lo
que sobraría?
Mencionen 5 múltiplos de 5. Mayores de 20. ¿El total
de alumnos del grupo, es un múltiplo de 5? ¿Por qué?
- ¿No tendrás cartulinas en el grupo que ya no
ocupen y podamos ocupar atrás? Gastaríamos
menos dinero
- Si utilizamos atrás de la cartulina, ¿Qué estamos
haciendo? ¿Reusar, reciclar o reducir?
- ¿Por qué?
- ¿A qué se debe que se degrade más rápido el
papel que el vidrio?
- Desarrollar la habilidad comunicativa de la expresión oral,
además de la búsqueda y sintetización de información.
- Autoevaluar y Coevaluar a partir de rúbricas proporcionado por
la docente.
- Llevar a cabo procedimientos descritos de forma clara,
incluyendo aquellos que requieren decisiones secuenciadas
aplicando el uso de los múltiplos.
Compartir en plenaria sus trabajos.
Realizar las operaciones en su cuaderno de Matemáticas.
- Comparten en plenaria sus repuestas. Realizan un debate
sobre sus conclusiones, realizando un concepto de forma
grupal.
DEL DOCENTE APRENDIZAJE AUTÓNOMO DEL ALUMNO
SESIONES
6
Orientarlos a la elaboración de su línea de tiempo
respecto a las proporciones que debe de tener,
poniendo énfasis lo estudiado sobre la línea recta.
- Colocar copias de actas de nacimiento,
fotografías, información de documentos.
- Proporcionar información acerca de
acontecimientos que sucedieron al mismo tiempo
a nivel nacional e internacional.
- Propiciar en los alumnos la autoevaluación y
coevaluación con el fin de reconocer sus
fortalezas y debilidades en la línea de tiempo y
exposición de ella.
TAREA:
Traer hojas de cuaderno que ya no utilicen
- Elaborar línea de tiempo con la información recabada de su
investigación.
- Colocar copias de actas de nacimiento fotografías, información
de documentos (Fuentes Primarias)
- Leer la información.
- Identificar las ideas principales, fechas y años que les servirán
para su relato histórico.
- Registrar en su cuaderno las ideas
- Finalizar su línea de tiempo.
- Exponer su línea de tiempo
- Autoevaluar y coevaluar la línea de tiempo y exposición de ella.
DEL DOCENTE APRENDIZAJE AUTÓNOMO DEL ALUMNO
SESIONES
7
- Orientar la lectura las páginas de la 87 a la 94 de
libro de Español, bajo la modalidad de lectura
guiada.
- Cuestionar lo siguiente:
¿Las fotografías, actas de nacimiento, documentos
obtenidos por las personas qué son?
¿Y la información que les proporcione y de los libros
que serán?
- Proporcionar una tarjeta de un adverbio:
Aquí, ahí, allí, acá, allá, encima, abajo, debajo, delante,
detrás, hoy, ayer, mañana, ahora, entonces, antes,
recientemente, constantemente.
- Lograr que los alumnos escriban 5 verbos en :
PERSONA PALABR
A
PRETÉRITO
PERFECTO
SIMPLE
PRETÉRITO
IMPERFECTO
PRETÉ
RITO
PERFE
CTO
COMP
UESTO
YO
TU
EL
NOSOTROS
USTEDES
ELLOS.
EDUCACIÓN FÍSICA
- Realizar la lectura de manera reflexiva. Reconocer la idea
principal de cada párrafo y escribirlo en su cuaderno.
- Comparten en plenaria sus repuestas. Realizan un debate
sobre sus conclusiones, realizando un concepto de forma
grupal.
- Colocar en el pizarrón si es un adverbio de tiempo o de lugar
- Realizar una oración con el adverbio proporcionado.
- Elaborar y escriber en su cuaderno 5 ejemplos usando los tres
tipos de pretérito.
DEL DOCENTE APRENDIZAJE AUTÓNOMO DEL ALUMNO
SESIONES
8
- Solicitar que inicien con su primer borrador.
Utilizando adverbios y el uso de pretéritos.
- Presentar una rúbrica, con el propósito de que los
alumnos vean que tienen y que les falta a su
relato histórico.
- Dar consejos tanto los alumnos como el docente
para la mejora de esta.
- ¿Cuando tengamos listo el relato histórico, les
parecería bueno aplicar las tres erre, en nuestro
trabajo?
- ¿Cómo?
-
- Presentar un vídeo, a partir de ello..
http://www.youtube.com/watch?v=3gJi5i5XDG4
“Cómo hacer papel reciclado”.
- Proporcionar a los alumnos los elementos
necesarios para realizar papel reciclado
-
- Pedir que en su cuaderno de Matemáticas
escriban las siguientes preguntas. (Después de
hacer una demostración)
Si para hacer una hoja de papel reciclado
necesitamos 25 hojas que ya no ocupamos.
¿Para 15 hojas, cuantas hojas recicladas
tendremos que ocupar?¿Y si hiciéramos 20?
¿Cuántas hojas recicladas tendríamos? Menciona
5 múltiplos de 20¿Por qué 20 es múltiplo de 5?
Y por qué 27 es múltiplo de 9
Realizar la actividad de la página 82 de su libro de
Matemáticas.
- Por equipos elaborar su primer borrador de su relato histórico.
Utilizando adverbios y el uso del pretérito. Además de Anexos.
- Presentar en plenaria su trabajo
- Autoevaluar y Coevaluar su primer borrador de relato histórico.
- Encontrar soluciones conjuntas
- Tomar acuerdos
- Buscar objetivos comunes
- Observar el video y a partir del video elaborar el instructivo del
papel reciclado
-
- . A partir del instructivo, realizar el papel reciclado. Realizar su
instructivo de manera que se den cuenta que escribieron bien y
qué mal
- Llevar a cabo procedimientos descritos de forma clara,
incluyendo aquellos que requieren decisiones secuenciadas
aplicando el uso de los múltiplos.
Compartir en plenaria sus trabajos.
Realizar las operaciones en su cuaderno de Matemáticas.
DEL DOCENTE APRENDIZAJE AUTÓNOMO DEL ALUMNO
SESIONES
9
- Solicitar el segundo borrador de su relato
histórico.
- Realizar las correcciones necesarias por equipo
- Llevar a los alumnos a la sala de cómputo
- Orientar a los alumnos para la elaboración de una
invitación a los padres de familia y alumnos de la
escuela para la presentación de su antología de
instructivos y relatos históricos.
- Presentar el segundo borrador de su relato histórico.
- Dar consejos entre ellos, para la mejora de esta.
- Elaborar su relato histórico final.
- En binas transcribir su relato histórico a un documento Word.
- Imprimir los trabajos
- Empastar y decorar su portada y contraportada de su trabajo,
con el papel reciclado.
- Redactar su invitación.
- Hacer las invitaciones con papel reciclado.
- Ir a los salones a invitar a sus compañeros.
Nota: TALLER DE REPOSTERÍA
DEL DOCENTE APRENDIZAJE AUTÓNOMO DEL ALUMNO
SESIONES
10
- Dar la bienvenida a los padres de familia.
- Mostrar imágenes del sitio web elaborado para
que puedan ver más personas el trabajo de los
alumnos.
- Autoevaluación y Coevaluación de las actividades
hechas durante los quince días.
- - Qué les gustó ¿Por qué?
- Qué no les gustó
- Qué cambiarían
- Presentación de sus relatos históricos a los padres de familia.
- Presentación de los instructivos de juegos tradicionales de
Santa María Guienagati.
- Explicar el trabajo del papel reciclado y la importancia de las
tres erre.
- Exponen sus ideas a partir de lo trabajado en los quince días.
EVIDENCIAS
- INSTRUCTIVOS
- LÍNEA DE TIEMPO
- ESQUEMAS PARA ORGANIZARIDEAS
- EXPOSICIÓN
- CUADROSCOMPARATIVOS
- RELATOS HISTÓRICOS
- PAPELRECICLADO
- RESOLUCIÓN DE PROBLEMASMATEMÁTICOS
INSTRUMENTOS
LISTA DE COTEJO Y RÚBRICAS
MATERIALES Y RECURSOS NORMASDE TRABAJO
- COPIASDE LAS ACTIVIDADESA REALIZAR
- INSTRUCTIVOS
- EJERCICIOSDE REFORZAMIENTO
- IMÁGENES
- TARJETASDE COLORES
- CARTASPARA JUGAR LOS MÚLTIPLOS
- CARTULINAS
- PROYECTOR
- LAPTOP
- PAPELPERIÓDICO
- LICUADORA
- BOCINAS
- CÁMARA FOTOGRÁFICA
- CERÁMICA, PLÁSTICO, PAPEL, MADERA, VIDRIO, LIGA
- Siempre estarpreparadosparaaprender
- Dar lo mejorde unoen lostrabajosa realizar
- Compartir,trabajaren colaborativo.
- Recogery ordenarnuestraaula.
- Puntualidadennuestrostrabajos
- Asistencia
- Respetar
- Levantarla manopara participar
- Higiene personal
- Escuchar con atención
- No golpear,ni molestarasuscompañeros
RECURSOS HUMANOS Y FINANCIEROS
Maestro Practicante
15 alumnos de Sexto grado Grupo “A”
LISTA DE MATERIALES PRECIO
IMPRESIONES A COLOR $50.00
CARTULINAS (15 pliegos) $60.00
TIJERAS (5) $18.00
PLUMONES(32 piezas) $36.O0
HOJAS PARA LAS TARJETAS DEL JUEGO “JUGANDO
MÚLTIPLOS”
$20.00
HOJAS DE COLORES(50 Hojas) $50.00
RESISTOL $25.00
PROYECTOR
LAPTOP
TOTAL $269.00
ALUMNO (A) NORMALISTA
_________________________________
ANA LAURA PALACIOS CEPEDA
Vo.Bo. Vo.Bo.
MAESTRO(A) DE BASE TRABAJODOCENTE E INNOVACIÓN
____________________________________ ________________________________
PROFA: LORENA JIMÉNEZ CORTES
Vo. Bo
DIRECTOR DE LA ESCUELA PRIMARIA
__________________________________
PROFE: CARLOS LÓPEZ RIVERA
INSTRUCTIVO
EVIDENCIA ESTRATÉGICO AUTÓNOMO BÁSICO RECEPTIVO
ELABORACIÓN DEL
INSTRUCTIVO
Identifica la función y las
características principales
de instructivos, adapta el
lenguaje para ser escrito,
respeta la ortografía
convencional de palabras
y sigue instrucciones a
partir de un texto escrito.
Identifica la función y las
características principales
de instructivos, adapta el
lenguaje para ser escrito,
respeta la ortografía
convencional de palabras
pero no sigue
instrucciones a partir de
un texto escrito.
Identifica la función y las
características principales de
instructivos, adapta el
lenguaje para ser escrito, no
respeta la ortografía
convencional de palabras ni
sigue instrucciones a partir
de un texto escrito.
Identifica la función y
las características
principales de
instructivos, no adapta
el lenguaje para ser
escrito, no respeta la
ortografía convencional
de palabras ni sigue
instrucciones a partir de
un texto escrito.
RÚBRICA DE TOMA DE NOTAS DE LECTURA
EVIDENCIA ESTRATÉGICO AUTÓNOMO BÁSICO RECEPTIVO
TOMA DE NOTAS
DE LECTURA
Selecciona información,
Identifica diferentes
formas de hacer notas e
identifica palabras
adecuadas para escribir
frases.
Selecciona información,
Identifica diferentes
formas de hacer notas
pero no identifica
palabras adecuadas para
escribir frases.
Selecciona
información, no logra
identificar diferentes
formas de hacer notas
ni identificar palabras
adecuadas para
escribir frases.
No logra seleccionar
información, no
identifica formas de
hacer notas ni identifica
palabras adecuadas para
escribir frases.
RÚBRICAS LINEA DE TIEMPO
Niveles
CRITERIOS Y EVIDENCIAS RECEPTIVO BÁSICO AUTÓNOMO ESTRATÉGICO
Participación Se integra al
equipo pero no
colabora con ellos
al momento de
realizar la línea de
tiempo.
Dificultades para
integrarse pero colabora
para la realización de la
línea de tiempo.
Trabaja de manera
colaborativa para la
elaboración de la línea
de tiempo
Trabaja de manera
colaborativa al momento de
elaborar la línea de tiempo.
Elementos que deben de ir en
la línea de tiempo
No identifica
claramente los
aspectos que debe
de tener una línea
de tiempo.
No hay fecha de inicio o
fecha final,
sin escalas de tiempo
donde se
marquen eventos
importantes y las
imágenes o frases no son
coherentes
con el tema en cuestión
Cuenta con fecha de
inicio y una fecha
final, las escalas son
proporcionales pero
los eventos no han
sido acompañados de
frases o imágenes que
ejemplifiquen el
evento en cuestión.
Cuenta con una fecha de
inicio y una fecha final, las
escalas son
proporcionales y cada
evento ha sido
representado con una frase o
imagen
que dan una clara idea del
evento en cuestión.
Niveles
CRITERIOS Y EVIDENCIAS RECEPTIVO BÁSICO AUTÓNOMO ESTRATÉGICO
Participación y resolución de
problemas de los múltiplos.
Evidencia:
Participa en la resolución de
problemas
.
Realiza
operaciones con el
uso de múltiplos
pero no saben
cuándo aplicarlas.
Conoce los
múltiplos pero no
las emplea.
Realiza problemas con el
uso de múltiplos..
Reconoce los múltiplos.
Realiza problemas con
el uso de múltiplos a
partir de una
situación.
Identifica los
múltiplos
empleándolas en una
determinada situación.
Resolución de problemas de
manera autónoma en los que
sea necesario relacionar
múltiplos para dar
respuesta.
Identifican, y comprenden el
uso de múltiplos
RÚBRICA PARA EVALUA ORGANIZADOR GRÁFICO
RELATO HISTÓRICO
Criterios de
evaluación
ESTRATEGICO AUTÓ N OM
O
BÁSIC O RECEPTIV
O
Título del relato
histórico
Si el título es original y no se copió
de alguna fuente de información que
trajo el equipo.
Si el título que se escogió se
parece mucho a algún otro
título de las fuentes que
trajeron.
Si el título es una copia de
alguna fuente que trajeron.
Si el relato no tiene título.
Lo que pasó
primero
Detalla con exactitud el nombre del
personaje o suceso,lugar y fechas en
que ocurrió y cómo inicio de la
historia.
Escribe el nombre del
personaje o suceso de la
historia además del lugar y
fechas de cuando ocurrió,
pero no escribe cómo inicio
la historia.
Escribe el nombre del
personaje o suceso de la
historia pero solo pone ya
sea el lugar o fechas de
cuando ocurrió.
Escribe el nombre del personaje
o suceso de la historia.
Lo que pasó
después.
Describe los puntos importantes de lo
que hizo el personaje o del suceso en
la historia, además agregan los
puntos que hicieron de la tabla de
causa y consecuencia.Por otro lado
la historia tiene un orden de datos y
sucesos.
Describe los puntos
importantes de lo que hizo el
personaje o del suceso en la
historia, además tiene un
orden de datos y sucesos,
pero no agrega lo que
hicieron de la tabla de causa
y consecuencia.
Menciona puntos aislados
de lo que hizo el personaje
o del suceso en la historia.
No hay un orden lógico en
la historia
Menciona puntos aislados y no
reflejan una historia ordenada.
Lo que paso al
final.
Escribe como vivió y murió el
personaje o el suceso y que
situaciones provocaron el final del
personaje o suceso.
Escribe como vivió y
murió el personaje o el
suceso,pero no que
situaciones provocaron el
final del personaje o suceso.
Escribe de forma
aislada el final de la
historia y no menciona ni
fechas ni el cómo termina
ls historia.
No hay un final, solo
escribe información para
terminar la historia pero no es
verídica.
Limpieza y
claridad
del escrito
Las ideas del texto se entienden, es
clara la letra y se puede interpretar
bien cuando se lee. La hoja del relato
no tiene manchas que puedan afectar
su información.
Las ideas del texto se
entienden, pero se dificulta
entenderla letra, aun así se
puede interpretar el texto. La
hoja del relato tiene manchas
o rayones que puedan afectar
su información.
Las ideas se dificultan
entender, y las letras
también, aun así se puede
interpretar el texto. La hoja
del relato tiene manchas o
rayones que puedan afectar
su información.
Las ideas no se entienden, y las
letras tampoco, y no se puede
interpretar el texto. La hoja del
relato tiene manchas o rayones
que puedan afectar su
información.
Imágenes del texto Agrega imágenes relacionadas al
personaje o suceso.
No tiene imágenes relacionada
al personaje o suceso.
Ortografía, signos
de puntuación, uso
de mayúsculas y
minúsculas.
Cumple con las mayúsculas al
inicio del texto y después de un
punto. Hay comas en el
texto que permita al lector
detenerse de forma apropiada con
la ideas y tiene un mínimo de 3
errores ortográficos.
Cumple con algunas
mayúsculas al inicio del
texto y después de un
punto. Hay comas
en el texto que permita al
lector detenerse de forma
apropiada con la ideas y
tiene un mínimo de 6
errores ortográficos.
Cumple difícilmente
con mayúsculas al inicio
del texto y después de un
punto.
Hay comas en el texto
pero no permiten al
lector detenerse
apropiadamente con la
ideas y tiene un mínimo
de 9 errores ortográficos.
No cumple con las mayúsculas
al inicio del texto y después de
un punto. No hay comas en el
texto y tiene un término de 12
errores o más ortográficos.
EVALUAR EXPRESIÓN ORAL
LISTA DE COTEJO
EL ALUMNO / A SIEMPRE (10) MUCHAS
VECES (9)
ALGUNAS
VECES (8)
NUNCA (7 –
6)
1.Manifiesta en susexpresiones
literariasriqueza:
1.1 Imaginativa.
1.2 Innovadora.
1.3 Léxica.
1.4 Sintáctica.
1.5 Discursiva.
2. Escucha
2.1 Activamente.
2.2 Comprensivamente.
2.3 Selectivamente.
3. Participación:
3.1 Sus opiniones ayudan a la
construcción del conocimiento.
3.2 Contestalas preguntas con
respuestas razonables.
3.3 Facilidad para expresarse.
3.4 Sabe lo que quiere decir.
4. Utiliza un vocabulario
variado.
4.1 Vocalizaadecuadamente sus
palabras.
4.2 Demuestra conocer el
significadode las palabras que
utiliza al hablar.
4.3 Utiliza estéticamente el
vocabulario.
ANEXOS
Material necesario por cada equipo:
- Una baraja de 40 cartas de números.
- Una baraja de 24 cartas de condiciones, sean de múltiplos (16 cartas) o de
divisores (8 cartas).
Como siempre, para su conservación, se recomienda plastificar las cartas de
las dos barajas, números y condiciones. Para distinguirlas, se puede utilizar
cartulinas de colores diferentes para cada tipo o bien pegar en cada caso los
reversos que ofrecemos junto a las dos barajas de cartas.
Reglas del juego:
- Juego para 2, 3 o 4 jugadores.
- Se reparten las 40 cartas de la baraja de números entre los jugadores. Si son
3, se deja la carta que sobra en la mesa.
- Se colocan las cartas de la baraja de condiciones boca abajo sobre la mesa.
- Se decide un orden de jugadas. (por turno o tirando un dado...)
- Se saca una carta de la baraja de condiciones. El primer jugador coloca
alrededor, alguna de sus cartas que cumpla la condición.
- Los siguientes jugadores hacen lo mismo.
- Si un jugador no tiene ninguna carta que cumpla la condición, debe sacar una
nueva condición, perdiendo su turno.
- Gana el jugador que se ha quedado sin cartas o en su caso, el que tiene
menos cartas al cabo de un tiempo prefijado.
ANEXO1.1
ANEXO1.2

Planificación integrada ana palacios

  • 1.
    INSTITUTO ESTATAL DEEDUCACIÓN PÚBLICA DE OAXACA COORDINACIÓN GENERAL DE EDUCACIÓN BÁSICA Y NORMAL DEPARTAMENTO DE FORMACIÓN Y ACTUALIZACIÓN DE DOCENTES ESCUELA NORMAL URBANA FEDERAL DEL ISTMO CD. IXTEPEC OAX. LICENCIATURA EN EDUCACIÓN PRIMARIA PLAN DE ESTUDIOS 2012 QUINTO SEMESTRE PROPUESTA DE INNOVACIÓN VIDA Y CULTURA: INTEGRANDO CONTENIDOS. PRESENTA ____________________________________________ ANA LAURA PALACIOS CEPEDA Vo. Bo. Vo. Bo. TRABAJO DOCENTE E INNOVACIÓN LA MAESTRA DEL GRUPO _________________________________________ __________________________________ MTRA. GEYDI GPE. LORÍA GLEZ. PROFA. LORENA JIMENEZ CORTÉS Vo. Bo. DIRECTOR DE LA ESCUELA PRIMARIA _____________________________________________ MTRO. CARLOS LOPEZ RIVERA CD. IXTEPEC, OAXACA. DICIEMBRE DE 2014.
  • 2.
    INSTITUTOESTATALDE EDUCACIÓN PÚBLICADE OAXACA INSTITUTOESTATALDE EDUCACIÓN PÚBLICA DE OAXACA COORDINACIÓN GENERALDEEDUCACIÓN BÁSICA YNORMAL DEPARTAMENTODE FORMACIÓN Y ACTUALIZACIÓN DE DOCENTES ESCUELA NORMAL URBANA FEDERAL DEL ISTMO CD. IXTEPEC, OAXACA. LICENCIATURA EN EDUCACIÓN PRIMARIA PLAN 2012 QUINTO SEMESTRE PLANIFICACIÓN INTEGRADA ESC.PRIM. VICENTE GUERRERO CLAVE ZONA ESC. TURNO MATUTINO GRADO 6° GRUPO A LOCALIDAD SANTA MARÍA GUIENAGATI. FECHA DE REALIZACIÓN 01.12.14 – 12.12.14 MAESTRO(A) DELGRUPO: LORENA JIMENEZ CORTÉS ALUMNO(A) NORMALISTA ANA LAURA PALACIOS CEPEDA PROYECTODIDÁCTICO VIDA Y CULTURA: INTEGRANDO CONTENIDOS. SITUACIÓN PROBLEMÁTICA A partir del diagnóstico, se pudo detectar que los alumnos del sexto grado grupo “A”, la situación didáctica se encuentra en las Practicas Sociales de Lenguaje específicamente en la comprensión e interpretación, aspectos sintácticos y semánticos, y en el conocimiento de la escritura y ortografía situadas en los temas de reflexión, es de suma importancia prestarle atención a este problema debido a que se encuentran estos alumnos, próximos a egresar a otro nivel escolar. Es de suma importancia las Prácticas Sociales de Lenguaje, ya que si no se entiende lo que quiere decir el texto, si no se comprende lo que se lee, no se puede inferir información en un texto para recuperar aquella que no es explicita por ende no establecer relaciones de causa y efecto en la trama de una variedad de tipos textuales, al igual que es necesario identificar las ideas principales de un t exto y seleccionar información para resolver necesidades específicas y sustentar sus argumentos. Argumentar o elaborar escritos de manera autónoma. Los escritos de manera que su escritura sean en párrafos estructurados, usando la puntuación de manera convencional.
  • 3.
    ASIGNATURAS: (ORGANIZADORGRÁFICO) EJES ORGANIZADORES= HISTORIA Y ESPAÑOL EJE TRANSVERSAL= C. NATURALES, HISTORIA, ESPAÑOL EJES DE SOPORTE= MATEMÁTICAS Y FORMACIÓN CÍVICA Y ÉTICA. VIDA Y CULTURA: INTEGRANDO CONTENIDOS Formación Cívica y Ética Español Ciencias Naturales Matemáticas Historia Humanidad igualitaria sin racismo Las civilizaciones mesoamericas y andinas. Relación entre las propiedades de los materiales y su consumo responsable Importancia de las transformaciones temporales y permanentes de la materia Elaborar una manual de juegos tradicionales Escribir un relato histórico de la comunidad Uso de los múltiplos en diversas situaciones
  • 4.
    COMPETENCIASGENERALESDE LA PLANIFICACIÓNINTEGRADA ASIGNATURA COMPETENCIAS ESPAÑOL - Emplear el lenguaje para comunicarse y como instrumento para aprender - Identificar las propiedades del lenguaje en diversas situaciones comunicativas - Analizar la información y emplear el lenguaje para la toma de decisiones - Valorar la diversidad lingüística y cultural de México MATEMATICAS - Resolver problemas de manera autónoma - Comunicar información matemática - Validar procedimientos y resultados CIENCIAS NATURALES - Comprensión del tiempo y del espacio históricos - Manejo de información histórica - Formación de una conciencia histórica para la convivencia HISTORIA - Comprensión de fenómenos y procesos naturales desde la perspectiva científica - Comprensión de los alcances y limitaciones de la ciencia y del desarrollo tecnológico en diversos contextos FORMACIÓN CÍVICA Y ÉTICA - Respeto y valoración de la diversidad - Sentido de pertenencia a la comunidad, la nación y la humanidad
  • 5.
    COMPETENCIASESPECÍFICASDELPROYECTODIDÁCTICO Transformar actitudes queconlleven al trabajo de los alumnos de manera colaborativa donde el docente le proporcione las herramientas necesarias para lograr el aprendizaje significativo.Además de lograr en ellos la capacidad de búsqueda de información ysistematización de ella a partir de la elaboración de instructivos y relatos históricos,fomentando la relación de tiempo presente como parte de nuestra historia nacional,sin olvidar la identidad cultural de los alumnos como parte de la Comunidad de Santa María Guienagati. De igual forma propiciar en los alumnos la importancia de tener decisiones con responsabilidad, orientadas al cuidado de nuestro entorno, convirtiéndose en una base privilegiada para elaborar un nuevo estilo de vida. SABER CONOC ER CONCEPTOS SABER HACER HABILIDADES SABER SER ACTITUDES SABER CONVIVIR CONDUC TAS APRENDIZAJES ESPERADOS  Mesoamérica  Sudamérica  Instructivo  Relato Histórico  Cultura  Equidad  Múltiplos  Dureza  Tenacidad  Elasticidad  Permeabilidad  Reducción  Reuso  Reciclado  Búsqueda de información  Investiga aspectos de la cultura y la vida cotidiana del pasado y valora su importancia.  Aprender a sistematizar sus conocimientos para exponer en un panel.  Mantiene una actitud crítica y adecuada.  Adapta el lenguaje para una audiencia determinada.  Usa notas y diagramas para guiar la producción de un texto.  Resolución de problemas matemáticos de manera autónoma  reflexiva en la elaboración de productos  Elabora instructivos empleando los modos y tiempos verbales  Elabora relatos históricos empleando adverbios y el uso del pretérito.  Encontrar soluciones conjuntas  Tomar acuerdos  Buscar objetivos comunes  Respeta y escucha  Toma decisiones con responsabilidad.  Toma decisiones orientadas a la revalorización, al rechazo, a la reducción, al reúso y al reciclado de papel y plástico al analizar las implicaciones naturales y sociales de su uso.  Integración al trabajo de equipo  Participa de manera activa en las actividades en equipos.  Respeta los diferentes estilos de aprendizaje.
  • 6.
    ACTIVIDADES DE LAPLANIFICACIÓN INTEGRADA DEL DOCENTE APRENDIZAJE AUTÓNOMO DEL ALUMNO SESIONES 1 - Formar tercias a partir de la dinámica “Cien Pies” - Repartir a cada equipo el instructivo “Juguemos a los múltiplos”. - Solicitar que a partir de lo leído contesten las siguientes preguntas. - ¿En cuántas partes se divide este texto? - ¿Cuáles son? - ¿Le agregarían algo para que se comprenda mejor? - ¿Incluirías algunas recomendaciones?, ¿cuáles? - Anota los verbos que encuentres la lectura - ¿Qué terminaciones tiene? - ¿Qué tipo de texto crees que sea? - Solicitar los verbos que encontraron y Registrar en el pizarrón. - Explicar que los verbos pueden terminar en infinito e imperativo. - Promover realizar el juego “”Juguemos a los múltiplos”. - Repartir a los alumnos tarjetas de 1 al 42, tarjetas con indicadores: múltiplos de 2, 3,4,5,6,7. - Solicitar que realicen las actividades del libro de matemáticas páginas 77 y 78. - Solicitar que intercambien sus trabajos y calificar en conjunto la actividad. - Participar de manera activa en la integración de tercias. - Leer bajo la modalidad de lectura guiada. - Contestar las preguntas en su cuaderno de español a partir de lo leído. - Compartir en plenaria sus respuestas, y elaborar una conclusión. - Identificar la estructura del instructivo, y el uso de los verbos infinitivos e imperativos en este tipo de texto. - Utilizar las tarjetas en el juego “Juguemos a los múltiplos”, releer el instructivo si es necesario para poder jugar satisfactoriamente. - Resolver de manera autónoma los problemas que solicita el libro de matemáticas. - Compartir en plenaria sus respuestas.
  • 7.
    DEL DOCENTE APRENDIZAJEAUTÓNOMO DEL ALUMNO SESIONES 1 - Cuestionar lo siguiente: - Si tuvieran qué cambiar su instructivo que modificarían ¿Por qué? - ¿Creen que sólo este juego tiene instrucciones? ¿Cuáles? ¿Cómo se juegan? - Presentar a los alumnos la siguientes imágenes y las siguientes tarjetas que son adverbios y su función de ella a partir del juego “La gallinita ciega” - Preguntar: ¿Qué juego creen que sea? ¿Cómo se juega? ¿Qué se necesita para jugarlo? - Solicitar que elaboren un instructivo con los adverbios e imágenes. - Responder las preguntas en su cuaderno de Español - Comentar en plenaria sus respuestas. - Observar las imágenes y realizar inferencias a partir de ella. - Comentar en plenaria sus respuestas - Elaborar el instructivo - Compartir en plenaria sus instructivos MIENTRAS DESPUÉS FINALMENTE
  • 8.
    DEL DOCENTE APRENDIZAJEAUTÓNOMO DEL ALUMNO SESIONES 1 - Cuestionar lo siguiente - ¿Ustedes creen que en las antiguas civilizaciones, las personas jugaban? - ¿Creen que en Mesoamérica, se inventó el juego de pelota? - ¿A qué creen que se dedicaban las personas? - ¿Cómo era su religión? ¿Creían en un solo Dios? ¿Qué sembraban? - Solicitar que abran el libro de Historia en la página 56 - Preguntar - ¿De qué creen que trate la lectura? - ¿Por qué? - Propiciar la lectura a partir de la modalidad de lectura guiada. - Explicar que usualmente los autores separan la información en párrafos abordando en cada uno un punto distinto - Presentar un esquema con indicadores sobre lo leído. - Comunicar inferencias a través de una lluvia de ideas para responder los cuestionamientos de la docente - Leer bajo la modalidad de lectura Guiada, las páginas 56 a las 64 del libro de Historia. - Comentar en cada párrafo lo que entienden - Trabajar de manera colaborativa, para la elaboración del esquema, a partir de los indicadores proporcionados. MESOAMERICA Economía Organiz ación Social Religió n Invento s
  • 9.
    DEL DOCENTE APRENDIZAJEAUTÓNOMO DEL ALUMNO SESIONES 1 - Cuestionar lo siguiente a partir del organizador gráfico - Como vieron, entre los inventos que hicieron estas civilizaciones fue la de la Cerámica - ¿Creen que en la cerámica se pueda filtrar el agua, es dura o blanda, se puede rayar fácilmente? - Formar equipos a partir de la dinámica “Parejas y Primos” - Dar en equipo los siguientes materiales: Cerámica, Plástico, Papel, Madera, vidrio, Liga - Guiar la lectura de las páginas 84 a la 86 de su libro de Ciencias Naturales. - A partir de lo leído preguntar: - Qué propiedad es el papel, madera, vidrio, liga. Tarea: RESOLVER LA ACTIVIDAD DE CIENCIAS NATURALES CON AYUDA DEL LIBRO DE C.N DE LA PÁGINA 84 A LA 86. ANEXO 1,1 - Comunicar inferencias a través de una lluvia de ideas para responder los cuestionamientos de la docente - Participar de manera activa en la actividad de integración de equipos. - Observar y registrar bajo los siguientes indicadores: - ¿Cuáles son materiales duros? - ¿Cuáles son blandos? - ¿Cuáles son fáciles de rayar? - ¿Cómo describirían a cada una? - ¿La madera es más dura que la cerámica? ¿Se raya también? ¿Cómo describirían a la madera? - Comentar en plenaria sus resultados. - Realizar la lectura a partir de la modalidad comentada. - Escribir y Explicar lo que entendieron de la lectura. - Comentar en plenaria sus respuestas.
  • 10.
    DEL DOCENTE APRENDIZAJEAUTÓNOMO DEL ALUMNO SESIONES 2 - Cuestionar a los alumnos las siguientes preguntas: - ¿Cuándo nos dicen los pasos que debemos hacer para realizar algo, qué tipo de texto es? - ¿Cómo son estos? ¿Qué elementos tiene? - ¿Sus verbos cómo pueden terminar? - ¿Qué son los verbos infinitivos e imperativos? - ¿Los adverbios para que sirven? - Entregar a cada alumno una actividad referente al instructivo, adverbios, verbos infinitivos e imperativos. Con el propósito de recuperar conocimientos antes vistos. (Anexo 1.2) - Revisar en conjunto con los alumnos la actividad. - Solicitar que intercambien sus trabajos para evaluarlos. - Solicitar que realicen las actividades de su libro de texto de Español páginas 76 – 79 TAREA. Elaborar su instructivo de un juego tradicional de su comunidad a partir de lo siguiente: Los materiales necesarios para jugar Reglas de juego (Que se permite y que no) Instrucciones del juego Imágenes que apoyarán su instructivo (Utilizar adverbios o viñetas, verbos en infinito o imperativo) - Comunicar ideas a través de una lluvia de ideas para responder los cuestionamientos de la docente. - Resolver de manera autónoma la actividad, recuperando conocimientos antes vistos. - Intercambiar sus trabajos. Revisar en que está bien y que está mal - Resolver de manera autónoma la actividad, recuperando conocimientos antes vistos. - Producción de textos. Ensayo – Error. NOTA: Los martes los alumnos realizan Educación Física después de clases.
  • 11.
    DEL DOCENTE APRENDIZAJEAUTÓNOMO DEL ALUMNO SESIONES 3 - Solicitar a los alumnos su primer borrador de su instructivo. - Presentar a los alumnos una rúbrica para la autoevaluación. - Propiciar en los alumnos la autoevaluación y coevaluación con el fin de reconocer sus fortalezas y debilidades. - Solicitar que intercambien los trabajos. - Motivar y orientar a los alumnos para la elaboración de su segundo borrador. - Cuestionar lo siguiente: ¿Sabían qué el papel donde están escribiendo su instructivo, se puede degradar? ¿Por qué creen que se degrade? ¿El plástico puede degradarse más rápido que el papel, por qué? Me pueden decir, ¿quiénes vuelven a usar los botes de refresco? ¿Las bolsas que les dan en la tiendita, cuando llegan a su casa lo tiran o lo ocupan? Cuando se equivocan en su cuaderno, ¿Escriben o lo tiran al bote? Han escuchado hablar sobre Reciclar, Reusar y Reutilizar. - Solicitar que contesten en su cuaderno: ¿Qué es para ustedes reciclar, reusar y reutilizar? - Presentar el video - http://www.youtube.com/watch?v=bDb0PtfZriw “Renatta y Coco, las 3R's” - Presentar en plenaria su instructivo de un juego tradicional de Santa María. - Autoevaluar y coevaluar a partir de la rúbrica proporcionada por la docente. - A partir de lo observado y registrado en la rúbrica. Realizar su segundo borrador de su instructivo. - Comunicar ideas a través de una lluvia de ideas para responder los cuestionamientos de la docente. - Registrar sus conjeturas en su cuaderno de C.N a partir de lo cuestionado por la docente. - Compartir en plenaria sus respuestas y anotarlas en el pizarrón - Observar y escuchar el vídeo. A partir de ello registrar las ideas principales que el video quiere dar como mensaje en el cuaderno de C.N. - Expresión oral de las ideas registradas.
  • 12.
    DEL DOCENTE APRENDIZAJEAUTÓNOMO DEL ALUMNO SESIONES 3 - Orientar la lectura de modalidad en episodios de la página 88 a la 91 de su libro de Ciencias Naturales. - Dar a los alumnos las siguientes preguntas: - En qué consiste la propuesta de las tres erres a) Reúso b) Reciclado c) Reducción - ¿Qué es la degradación? - ¿Cómo podemos disminuir la generación de materiales contaminantes? - Presentar a los alumnos los siguientes problemas, extraídos de la lectura antes hecha. Si cada lata de Coca Cola tarda en degradarse 10 años. Cuántas latas de Coca Cola se degradarán en cinco años. Menciona cinco múltiplos de 10. ¿El 10 puede ser múltiplo de cinco? ¿Por qué? Una pila eléctrica tarda 1000 años en degradarse.Cuánto tiempo pasará para que se degraden 8 pilas eléctricas. Menciona cinco múltiplos de ocho. Un plato de unicel tarda 100 años en degradarse.Cuántos platos de unicel se degradarán en 500 años. Menciona múltiplos de 10 mayores de 100. El papel tarda un año degradarse.En 25 años cuánto papel se ha degradado Menciona múltiplos de 5 mayores que 25. ¿El número 25 puede ser múltiplo de 3? Podemos ver que tardan mucho en degradarse muchos materiales de lo que ocupamos diario, por ello ¿Que es necesario hacer´? - Leer en plenaria bajo la modalidad de lectura en episodios la información proporcionada. - Explicar lo que entendieron de la lectura. - Responder en su cuaderno de C.N sin apoyo de su libro de Ciencias Naturales, las preguntas dadas por la docente. - Llevar a cabo procedimientos descritos de forma clara, incluyendo aquellos que requieren decisiones secuenciadas para la identificación de múltiplos. - Compartir en plenaria sus trabajos. - Redactar un texto, sobre la importancia del cuidado al entorno, y mencionar formas para cuidar esta.
  • 13.
    DEL DOCENTE APRENDIZAJEAUTÓNOMO DEL ALUMNO SESIONES 4 - Llevar a los alumnos a la sala de cómputo - Solicitar a los alumnos la evaluación final de su instructivo. . - Comentar lo siguiente: Así como realizaron sus instructivos de los distintos juegos tradicionales, también existen juegos de tiempos prehispánicos, si bien como vimos en la clase anterior, en Mesoamerica existió el juego de pelota. Hoy veremos que culturas de Mesoamérica lo realizaron. Dinámica: Tarjeta de Colores. Formar equipos de 5. Orientar la lectura bajo la modalidad de episodios del libro de historia las páginas 78 a la 86. - Repartir a cada equipo una cartulina. - Solicitar elaborar por equipo un esquema acerca de una civilización mesoamericana. - Pedir una exposición de la civilización mesoamericana a partir de lo leído y su esquema . - Propiciar en los alumnos la autoevaluación y coevaluación con el fin de reconocer sus fortalezas y debilidades en la exposición. - En binas transcribir su instructivo a un documento Word. - Imprimir los trabajos y con ello realizar una antología de instructivos tradicionales de su localidad. - Autoevaluar y coevaluar los instructivos. - Escuchar a la docente, dar información acerca del tema. - Colaborar en la integración de equipos. - Realizar una lectura reflexiva las páginas 78 a la 86. - Escribir en sus cuadernos, las ideas principales de cada subtema visto en la lectura. - Trabajo colaborativo para la realización del esquema, con el fin de sintetizar información. - Desarrollar el conocimiento histórico a partir de diversas interpretaciones y comprender la constante renovación de ella, a partir de la expresión oral. - Autoevaluar y Coevaluar a partir de rúbricas proporcionado por la docente.
  • 14.
    DEL DOCENTE APRENDIZAJEAUTÓNOMO DEL ALUMNO SESIONES 4 - Dar de manera individual mapa de la República Méxicana. - Hablar sobre la agricultura de los mesoamericanos y la relación que tiene con la agricultura de Santa María Guienagati. - - Solicitar que los alumnos escriban lo siguiente: Si me dijeran que tengo que sembrar frijol, pero cada cuatro pasos poner un frijol. ¿En 20 pasos, cuántos frijoles colocaré? Y si llegara a los cien pasos ¿Cuántos frijoles colocaría? Pero también, está sembrando maíz Grezly, pero a ella le dijeron que lo tirara cada que diera tres pasos. ¿En 20 pasos cuántos granos de maíz ya sembró? ¿Quién sembró más, Grezly o yo? ¿Por qué? ¿Y si fuera en 25 pasos? ¿Quién sembraría más? ¿Crees que Grezly y yo podemos pisar el mismo lugar? ¿En cuántos pasos? - Pedir que intercambien los trabajos para calificar los problemas. - Solicitar que realicen los problemas de su libro de Matemáticas página 79 TAREA: ¿Qué similitudes encuentran entre las civilizaciones de Mesoamerican con Santa María Guienagati? ¿Qué cosechan las personas de Santa María Guienagati? ¿Hay artesanos en la comunidad de Santa María Guienagati? ¿Qué elaboran? ¿Hablan otro idioma en Santa María Guienagati,cuál? ¿Qué religiones hayen Santa María Guienagati? ¿Qué construcciones importantes podemos encontrar en Santa María Guienagati? ¿Desde cuándo existe la agricultura en Santa María? ¿Existirá un juego como los mayas,mixtecos olmecas en Santa María Guienagati? ¿Cómo es la organización política, es por partidos o por tradiciones? ¿Qué festividades realizan en Santa María? ¿Por qué? - Ubicar geográficamente a partir de mapas los lugares donde se situaron las civilizaciones. - Comunicar su información para explicar y relacionar el pasado con el presente. - Llevar a cabo procedimientos descritos de forma clara, incluyendo aquellos que requieren decisiones secuenciadas para la identificación de múltiplos. - Resolución de problemas matemáticos de manera autónoma. - Compartir en plenaria sus trabajos. - Reconocer la relación presente y pasado acerca de las Civilizaciones de Mesoamerica. NOTA: TALLER DE RESPOSTERÍA
  • 15.
    DEL DOCENTE APRENDIZAJEAUTÓNOMO DEL ALUMNO SESIONES 5 Compartir en plenaria sus respuestas de la tarea de un día anterior. - Realizar las siguientes preguntas: ¿Qué papel juega las mujeres en la comunidad? ¿Qué hacen las mujeres? ¿Juegan igual que los hombres? ¿Tienen los mismos derechos? ¿Por qué? ¿Qué papel tiene en las decisiones de organización política? ¿En las festividades qué responsabilidades tienen su papá y su mamá? ¿Qué tradiciones y costumbres hay en la comunidad? - Presentar video de INALI Diversidad Cultural http://www.inali.gob.mx/guarda_voces/interactivo/i ndex.html - Realizar la lectura de la página 88 a la 93 de Formación Cívica y Ética bajo la modalidad de lectura guiada. - Solicitar a los alumnos que entienden sobre lo leído y preguntar ¿Qué similitudes encuentran con Santa María Guienagati? - Formar equipos bajo la dinámica el barco se hunde. - Si tuvieran la oportunidad de investigar más sobre lo que vimos que tema elegirían: Arquitectura en Santa María Guienagati (Construcciones importantes) El papel de la mujer en Santa María Guienagati. El didjazá una forma de comunicarnos. Festividades en mi comunidad. - Reconocer la relación presente y pasado acerca de las Civilizaciones de Mesoamérica. - Desarrollar el conocimiento histórico a partir de diversas interpretaciones y comprender la constante renovación de ella. - Realizar una lectura de manera comprensiva, a partir de la modalidad guiada. - Escribir sus ideas en su cuaderno de F.C y E. - Compartir en plenaria sus ideas, escuchar con atención a sus compañeros, además de respetar los turnos. - Participar de manera activa en la actividad de integración de equipos. - Encontrar soluciones conjuntas - Tomar acuerdos - Buscar objetivos comunes
  • 16.
    DEL DOCENTE APRENDIZAJEAUTÓNOMO DEL ALUMNO SESIONES 5 - ¿Qué debemos de hacer para saber más de esto? - ¿A quién debemos de preguntar? - ¿Qué tipo de texto tendríamos que realizar para este trabajo? - ¿Han escuchado alguna vez un relato? ¿Qué creen que sea? - PRESENTAR EL SIGUIENTE VIDEO - http://www.youtube.com/watch?v=Qvyb8lYFWBM - ¿Para qué creen que se escriba sucesos de la historia? - ¿Habrá diferentes versiones de la historia? - Comentar lo siguiente: Después de ver el video. Qué indicadores podemos utilizar para recopilar información. - POSIBLES INDICADORES EQUIPO DE ARQUITECTURA: ¿Qué sabensobre laconstrucciónde la iglesia o del palaciomunicipal? ¿Quiénesloelaboraron? ¿En qué año? ¿Cómolo hicieron? ¿Por qué lohicieron? Otros datosinteresantesacercadel tema. - Comunicar inferencias a través de una lluvia de ideas para responder los cuestionamientos de la docente - Capacidad de observación y la habilidad comunicativa de escuchar, hablar y escribir, a través del registro de ideas del video. - Comentar en plenaria sus anotaciones. - Encontrar soluciones conjuntas - Tomar acuerdos - Buscar objetivos comunes
  • 17.
    DEL DOCENTE APRENDIZAJEAUTÓNOMO DEL ALUMNO SESIONES 5 Papel de la mujer (Una mujer reconocida en la comunidad o dedicada a un oficio) ¿Qué sabensobre _____________? ¿Quiénesfueronsuspapás? ¿En qué año nació? ¿A qué se dedica?¿Desde cuando? ¿Por qué se dedicóa eso? Cómola venlaspersonasde la comunidad. Personas que hablen la lengua materna ¿Quiénle enseñóhablarsulenguamaterna ¿Quiénesfueronsuspapás? ¿En qué año nació? ¿A qué se dedica?¿Desde cuando? ¿Le gustahablarel zapoteco? Cree que esnecesarioque losjóvenes aprendanlalengua Cuantaspersonasconoce que hablenesta lengua Cómoera la comunidadantes. FESTIVIDADES ¿Cuál esla festividadmásimportante? ¿Qué se hace? ¿Quiéneslo organizan? Qué importanciatiene celebrarlo Desde que añose realiza ¿Por qué lohicieron? Otros datosacerca del tema. - Tarea: Contestar a partir de los indicadores. Investigar en la comunidad. - Elaborar una exposición por cada tema.
  • 18.
    DEL DOCENTE APRENDIZAJEAUTÓNOMO DEL ALUMNO SESIONES 6 - Solicitar la exposición. - Propiciar en los alumnos la autoevaluación y coevaluación con el fin de reconocer sus fortalezas y debilidades en la exposición Cuestionar lo siguiente: Como podrán ver, la información nos dieron fechas, es necesario ver qué pasó primero, después y por último - Solicitar que resuelvan en su cuaderno los siguientes problemas: ¿Cuántas cartulinas creen que debemos ocupar por equipo? ¿Una cartulina, dos, tres? Si cada equipo ocupa dos cartulinas, ¿cuantas cartulinas ocuparemos? ¿Pueden mencionar cinco múltiplos de dos, mayores que 20? Si cada cartulina cuesta $3.00 ¿Cuánto vamos a gastar en total? Si cada alumno coopera 5.00 ¿Cuánto dinero tendremos? ¿Nos alcanzará para comprarlo? ¿Cuánto sobraría? ¿Qué podríamos comprar con lo que sobraría? Mencionen 5 múltiplos de 5. Mayores de 20. ¿El total de alumnos del grupo, es un múltiplo de 5? ¿Por qué? - ¿No tendrás cartulinas en el grupo que ya no ocupen y podamos ocupar atrás? Gastaríamos menos dinero - Si utilizamos atrás de la cartulina, ¿Qué estamos haciendo? ¿Reusar, reciclar o reducir? - ¿Por qué? - ¿A qué se debe que se degrade más rápido el papel que el vidrio? - Desarrollar la habilidad comunicativa de la expresión oral, además de la búsqueda y sintetización de información. - Autoevaluar y Coevaluar a partir de rúbricas proporcionado por la docente. - Llevar a cabo procedimientos descritos de forma clara, incluyendo aquellos que requieren decisiones secuenciadas aplicando el uso de los múltiplos. Compartir en plenaria sus trabajos. Realizar las operaciones en su cuaderno de Matemáticas. - Comparten en plenaria sus repuestas. Realizan un debate sobre sus conclusiones, realizando un concepto de forma grupal.
  • 19.
    DEL DOCENTE APRENDIZAJEAUTÓNOMO DEL ALUMNO SESIONES 6 Orientarlos a la elaboración de su línea de tiempo respecto a las proporciones que debe de tener, poniendo énfasis lo estudiado sobre la línea recta. - Colocar copias de actas de nacimiento, fotografías, información de documentos. - Proporcionar información acerca de acontecimientos que sucedieron al mismo tiempo a nivel nacional e internacional. - Propiciar en los alumnos la autoevaluación y coevaluación con el fin de reconocer sus fortalezas y debilidades en la línea de tiempo y exposición de ella. TAREA: Traer hojas de cuaderno que ya no utilicen - Elaborar línea de tiempo con la información recabada de su investigación. - Colocar copias de actas de nacimiento fotografías, información de documentos (Fuentes Primarias) - Leer la información. - Identificar las ideas principales, fechas y años que les servirán para su relato histórico. - Registrar en su cuaderno las ideas - Finalizar su línea de tiempo. - Exponer su línea de tiempo - Autoevaluar y coevaluar la línea de tiempo y exposición de ella.
  • 20.
    DEL DOCENTE APRENDIZAJEAUTÓNOMO DEL ALUMNO SESIONES 7 - Orientar la lectura las páginas de la 87 a la 94 de libro de Español, bajo la modalidad de lectura guiada. - Cuestionar lo siguiente: ¿Las fotografías, actas de nacimiento, documentos obtenidos por las personas qué son? ¿Y la información que les proporcione y de los libros que serán? - Proporcionar una tarjeta de un adverbio: Aquí, ahí, allí, acá, allá, encima, abajo, debajo, delante, detrás, hoy, ayer, mañana, ahora, entonces, antes, recientemente, constantemente. - Lograr que los alumnos escriban 5 verbos en : PERSONA PALABR A PRETÉRITO PERFECTO SIMPLE PRETÉRITO IMPERFECTO PRETÉ RITO PERFE CTO COMP UESTO YO TU EL NOSOTROS USTEDES ELLOS. EDUCACIÓN FÍSICA - Realizar la lectura de manera reflexiva. Reconocer la idea principal de cada párrafo y escribirlo en su cuaderno. - Comparten en plenaria sus repuestas. Realizan un debate sobre sus conclusiones, realizando un concepto de forma grupal. - Colocar en el pizarrón si es un adverbio de tiempo o de lugar - Realizar una oración con el adverbio proporcionado. - Elaborar y escriber en su cuaderno 5 ejemplos usando los tres tipos de pretérito.
  • 21.
    DEL DOCENTE APRENDIZAJEAUTÓNOMO DEL ALUMNO SESIONES 8 - Solicitar que inicien con su primer borrador. Utilizando adverbios y el uso de pretéritos. - Presentar una rúbrica, con el propósito de que los alumnos vean que tienen y que les falta a su relato histórico. - Dar consejos tanto los alumnos como el docente para la mejora de esta. - ¿Cuando tengamos listo el relato histórico, les parecería bueno aplicar las tres erre, en nuestro trabajo? - ¿Cómo? - - Presentar un vídeo, a partir de ello.. http://www.youtube.com/watch?v=3gJi5i5XDG4 “Cómo hacer papel reciclado”. - Proporcionar a los alumnos los elementos necesarios para realizar papel reciclado - - Pedir que en su cuaderno de Matemáticas escriban las siguientes preguntas. (Después de hacer una demostración) Si para hacer una hoja de papel reciclado necesitamos 25 hojas que ya no ocupamos. ¿Para 15 hojas, cuantas hojas recicladas tendremos que ocupar?¿Y si hiciéramos 20? ¿Cuántas hojas recicladas tendríamos? Menciona 5 múltiplos de 20¿Por qué 20 es múltiplo de 5? Y por qué 27 es múltiplo de 9 Realizar la actividad de la página 82 de su libro de Matemáticas. - Por equipos elaborar su primer borrador de su relato histórico. Utilizando adverbios y el uso del pretérito. Además de Anexos. - Presentar en plenaria su trabajo - Autoevaluar y Coevaluar su primer borrador de relato histórico. - Encontrar soluciones conjuntas - Tomar acuerdos - Buscar objetivos comunes - Observar el video y a partir del video elaborar el instructivo del papel reciclado - - . A partir del instructivo, realizar el papel reciclado. Realizar su instructivo de manera que se den cuenta que escribieron bien y qué mal - Llevar a cabo procedimientos descritos de forma clara, incluyendo aquellos que requieren decisiones secuenciadas aplicando el uso de los múltiplos. Compartir en plenaria sus trabajos. Realizar las operaciones en su cuaderno de Matemáticas.
  • 22.
    DEL DOCENTE APRENDIZAJEAUTÓNOMO DEL ALUMNO SESIONES 9 - Solicitar el segundo borrador de su relato histórico. - Realizar las correcciones necesarias por equipo - Llevar a los alumnos a la sala de cómputo - Orientar a los alumnos para la elaboración de una invitación a los padres de familia y alumnos de la escuela para la presentación de su antología de instructivos y relatos históricos. - Presentar el segundo borrador de su relato histórico. - Dar consejos entre ellos, para la mejora de esta. - Elaborar su relato histórico final. - En binas transcribir su relato histórico a un documento Word. - Imprimir los trabajos - Empastar y decorar su portada y contraportada de su trabajo, con el papel reciclado. - Redactar su invitación. - Hacer las invitaciones con papel reciclado. - Ir a los salones a invitar a sus compañeros. Nota: TALLER DE REPOSTERÍA DEL DOCENTE APRENDIZAJE AUTÓNOMO DEL ALUMNO SESIONES 10 - Dar la bienvenida a los padres de familia. - Mostrar imágenes del sitio web elaborado para que puedan ver más personas el trabajo de los alumnos. - Autoevaluación y Coevaluación de las actividades hechas durante los quince días. - - Qué les gustó ¿Por qué? - Qué no les gustó - Qué cambiarían - Presentación de sus relatos históricos a los padres de familia. - Presentación de los instructivos de juegos tradicionales de Santa María Guienagati. - Explicar el trabajo del papel reciclado y la importancia de las tres erre. - Exponen sus ideas a partir de lo trabajado en los quince días.
  • 23.
    EVIDENCIAS - INSTRUCTIVOS - LÍNEADE TIEMPO - ESQUEMAS PARA ORGANIZARIDEAS - EXPOSICIÓN - CUADROSCOMPARATIVOS - RELATOS HISTÓRICOS - PAPELRECICLADO - RESOLUCIÓN DE PROBLEMASMATEMÁTICOS INSTRUMENTOS LISTA DE COTEJO Y RÚBRICAS MATERIALES Y RECURSOS NORMASDE TRABAJO - COPIASDE LAS ACTIVIDADESA REALIZAR - INSTRUCTIVOS - EJERCICIOSDE REFORZAMIENTO - IMÁGENES - TARJETASDE COLORES - CARTASPARA JUGAR LOS MÚLTIPLOS - CARTULINAS - PROYECTOR - LAPTOP - PAPELPERIÓDICO - LICUADORA - BOCINAS - CÁMARA FOTOGRÁFICA - CERÁMICA, PLÁSTICO, PAPEL, MADERA, VIDRIO, LIGA - Siempre estarpreparadosparaaprender - Dar lo mejorde unoen lostrabajosa realizar - Compartir,trabajaren colaborativo. - Recogery ordenarnuestraaula. - Puntualidadennuestrostrabajos - Asistencia - Respetar - Levantarla manopara participar - Higiene personal - Escuchar con atención - No golpear,ni molestarasuscompañeros RECURSOS HUMANOS Y FINANCIEROS Maestro Practicante 15 alumnos de Sexto grado Grupo “A” LISTA DE MATERIALES PRECIO IMPRESIONES A COLOR $50.00 CARTULINAS (15 pliegos) $60.00 TIJERAS (5) $18.00 PLUMONES(32 piezas) $36.O0 HOJAS PARA LAS TARJETAS DEL JUEGO “JUGANDO MÚLTIPLOS” $20.00
  • 24.
    HOJAS DE COLORES(50Hojas) $50.00 RESISTOL $25.00 PROYECTOR LAPTOP TOTAL $269.00 ALUMNO (A) NORMALISTA _________________________________ ANA LAURA PALACIOS CEPEDA Vo.Bo. Vo.Bo. MAESTRO(A) DE BASE TRABAJODOCENTE E INNOVACIÓN ____________________________________ ________________________________ PROFA: LORENA JIMÉNEZ CORTES Vo. Bo DIRECTOR DE LA ESCUELA PRIMARIA __________________________________ PROFE: CARLOS LÓPEZ RIVERA
  • 25.
    INSTRUCTIVO EVIDENCIA ESTRATÉGICO AUTÓNOMOBÁSICO RECEPTIVO ELABORACIÓN DEL INSTRUCTIVO Identifica la función y las características principales de instructivos, adapta el lenguaje para ser escrito, respeta la ortografía convencional de palabras y sigue instrucciones a partir de un texto escrito. Identifica la función y las características principales de instructivos, adapta el lenguaje para ser escrito, respeta la ortografía convencional de palabras pero no sigue instrucciones a partir de un texto escrito. Identifica la función y las características principales de instructivos, adapta el lenguaje para ser escrito, no respeta la ortografía convencional de palabras ni sigue instrucciones a partir de un texto escrito. Identifica la función y las características principales de instructivos, no adapta el lenguaje para ser escrito, no respeta la ortografía convencional de palabras ni sigue instrucciones a partir de un texto escrito. RÚBRICA DE TOMA DE NOTAS DE LECTURA EVIDENCIA ESTRATÉGICO AUTÓNOMO BÁSICO RECEPTIVO TOMA DE NOTAS DE LECTURA Selecciona información, Identifica diferentes formas de hacer notas e identifica palabras adecuadas para escribir frases. Selecciona información, Identifica diferentes formas de hacer notas pero no identifica palabras adecuadas para escribir frases. Selecciona información, no logra identificar diferentes formas de hacer notas ni identificar palabras adecuadas para escribir frases. No logra seleccionar información, no identifica formas de hacer notas ni identifica palabras adecuadas para escribir frases.
  • 26.
    RÚBRICAS LINEA DETIEMPO Niveles CRITERIOS Y EVIDENCIAS RECEPTIVO BÁSICO AUTÓNOMO ESTRATÉGICO Participación Se integra al equipo pero no colabora con ellos al momento de realizar la línea de tiempo. Dificultades para integrarse pero colabora para la realización de la línea de tiempo. Trabaja de manera colaborativa para la elaboración de la línea de tiempo Trabaja de manera colaborativa al momento de elaborar la línea de tiempo. Elementos que deben de ir en la línea de tiempo No identifica claramente los aspectos que debe de tener una línea de tiempo. No hay fecha de inicio o fecha final, sin escalas de tiempo donde se marquen eventos importantes y las imágenes o frases no son coherentes con el tema en cuestión Cuenta con fecha de inicio y una fecha final, las escalas son proporcionales pero los eventos no han sido acompañados de frases o imágenes que ejemplifiquen el evento en cuestión. Cuenta con una fecha de inicio y una fecha final, las escalas son proporcionales y cada evento ha sido representado con una frase o imagen que dan una clara idea del evento en cuestión. Niveles CRITERIOS Y EVIDENCIAS RECEPTIVO BÁSICO AUTÓNOMO ESTRATÉGICO Participación y resolución de problemas de los múltiplos. Evidencia: Participa en la resolución de problemas . Realiza operaciones con el uso de múltiplos pero no saben cuándo aplicarlas. Conoce los múltiplos pero no las emplea. Realiza problemas con el uso de múltiplos.. Reconoce los múltiplos. Realiza problemas con el uso de múltiplos a partir de una situación. Identifica los múltiplos empleándolas en una determinada situación. Resolución de problemas de manera autónoma en los que sea necesario relacionar múltiplos para dar respuesta. Identifican, y comprenden el uso de múltiplos
  • 27.
    RÚBRICA PARA EVALUAORGANIZADOR GRÁFICO RELATO HISTÓRICO Criterios de evaluación ESTRATEGICO AUTÓ N OM O BÁSIC O RECEPTIV O Título del relato histórico Si el título es original y no se copió de alguna fuente de información que trajo el equipo. Si el título que se escogió se parece mucho a algún otro título de las fuentes que trajeron. Si el título es una copia de alguna fuente que trajeron. Si el relato no tiene título. Lo que pasó primero Detalla con exactitud el nombre del personaje o suceso,lugar y fechas en que ocurrió y cómo inicio de la historia. Escribe el nombre del personaje o suceso de la historia además del lugar y fechas de cuando ocurrió, pero no escribe cómo inicio la historia. Escribe el nombre del personaje o suceso de la historia pero solo pone ya sea el lugar o fechas de cuando ocurrió. Escribe el nombre del personaje o suceso de la historia. Lo que pasó después. Describe los puntos importantes de lo que hizo el personaje o del suceso en la historia, además agregan los puntos que hicieron de la tabla de causa y consecuencia.Por otro lado la historia tiene un orden de datos y sucesos. Describe los puntos importantes de lo que hizo el personaje o del suceso en la historia, además tiene un orden de datos y sucesos, pero no agrega lo que hicieron de la tabla de causa y consecuencia. Menciona puntos aislados de lo que hizo el personaje o del suceso en la historia. No hay un orden lógico en la historia Menciona puntos aislados y no reflejan una historia ordenada. Lo que paso al final. Escribe como vivió y murió el personaje o el suceso y que situaciones provocaron el final del personaje o suceso. Escribe como vivió y murió el personaje o el suceso,pero no que situaciones provocaron el final del personaje o suceso. Escribe de forma aislada el final de la historia y no menciona ni fechas ni el cómo termina ls historia. No hay un final, solo escribe información para terminar la historia pero no es verídica. Limpieza y claridad del escrito Las ideas del texto se entienden, es clara la letra y se puede interpretar bien cuando se lee. La hoja del relato no tiene manchas que puedan afectar su información. Las ideas del texto se entienden, pero se dificulta entenderla letra, aun así se puede interpretar el texto. La hoja del relato tiene manchas o rayones que puedan afectar su información. Las ideas se dificultan entender, y las letras también, aun así se puede interpretar el texto. La hoja del relato tiene manchas o rayones que puedan afectar su información. Las ideas no se entienden, y las letras tampoco, y no se puede interpretar el texto. La hoja del relato tiene manchas o rayones que puedan afectar su información.
  • 28.
    Imágenes del textoAgrega imágenes relacionadas al personaje o suceso. No tiene imágenes relacionada al personaje o suceso. Ortografía, signos de puntuación, uso de mayúsculas y minúsculas. Cumple con las mayúsculas al inicio del texto y después de un punto. Hay comas en el texto que permita al lector detenerse de forma apropiada con la ideas y tiene un mínimo de 3 errores ortográficos. Cumple con algunas mayúsculas al inicio del texto y después de un punto. Hay comas en el texto que permita al lector detenerse de forma apropiada con la ideas y tiene un mínimo de 6 errores ortográficos. Cumple difícilmente con mayúsculas al inicio del texto y después de un punto. Hay comas en el texto pero no permiten al lector detenerse apropiadamente con la ideas y tiene un mínimo de 9 errores ortográficos. No cumple con las mayúsculas al inicio del texto y después de un punto. No hay comas en el texto y tiene un término de 12 errores o más ortográficos.
  • 29.
    EVALUAR EXPRESIÓN ORAL LISTADE COTEJO EL ALUMNO / A SIEMPRE (10) MUCHAS VECES (9) ALGUNAS VECES (8) NUNCA (7 – 6) 1.Manifiesta en susexpresiones literariasriqueza: 1.1 Imaginativa. 1.2 Innovadora. 1.3 Léxica. 1.4 Sintáctica. 1.5 Discursiva. 2. Escucha 2.1 Activamente. 2.2 Comprensivamente. 2.3 Selectivamente. 3. Participación: 3.1 Sus opiniones ayudan a la construcción del conocimiento. 3.2 Contestalas preguntas con respuestas razonables. 3.3 Facilidad para expresarse. 3.4 Sabe lo que quiere decir. 4. Utiliza un vocabulario variado. 4.1 Vocalizaadecuadamente sus palabras. 4.2 Demuestra conocer el significadode las palabras que utiliza al hablar. 4.3 Utiliza estéticamente el vocabulario.
  • 30.
    ANEXOS Material necesario porcada equipo: - Una baraja de 40 cartas de números. - Una baraja de 24 cartas de condiciones, sean de múltiplos (16 cartas) o de divisores (8 cartas). Como siempre, para su conservación, se recomienda plastificar las cartas de las dos barajas, números y condiciones. Para distinguirlas, se puede utilizar cartulinas de colores diferentes para cada tipo o bien pegar en cada caso los reversos que ofrecemos junto a las dos barajas de cartas. Reglas del juego: - Juego para 2, 3 o 4 jugadores. - Se reparten las 40 cartas de la baraja de números entre los jugadores. Si son 3, se deja la carta que sobra en la mesa.
  • 31.
    - Se colocanlas cartas de la baraja de condiciones boca abajo sobre la mesa. - Se decide un orden de jugadas. (por turno o tirando un dado...) - Se saca una carta de la baraja de condiciones. El primer jugador coloca alrededor, alguna de sus cartas que cumpla la condición. - Los siguientes jugadores hacen lo mismo. - Si un jugador no tiene ninguna carta que cumpla la condición, debe sacar una nueva condición, perdiendo su turno. - Gana el jugador que se ha quedado sin cartas o en su caso, el que tiene menos cartas al cabo de un tiempo prefijado. ANEXO1.1
  • 32.