PRINCIPALESTEORÍAS DEL
DESARROLLO HUMANO
Por:VilmaTapahuasco Saldaña.
UNIVERSIDAD NACIONAL DE EDUCACIÓN “ENRIQUE GUZMÁN Y VALLE”
ESCUELA DE POSTGRADO
MENCIÓN: PSICOLOGÍA EDUCATIVA.
1
Desarrollo Humano.
¿Qué significa?
¿Quién lo estudia?
¿Qué características tiene?
“Es el patrón de cambios
biológicos, cognitivos y
socioemocionales que se inicia en
la concepción y continúa durante
el resto de la vida”
2
 Bases genéticas.
 Crecimiento físico.
 Desarrollo motor.
 Cuidado de la salud.
 Alimentación.
 Sueño.
 Funcionamiento sexual.
 Procesos del pensamiento y
lenguaje.
 Aprendizaje.
 Memoria.
 Solución de problema.
 Apego.
 Confianza y seguridad.
 Afecto y amor.
 Emociones y sentimientos.
 Temperamento.
 Estrés
 Autoestima.
 Desarrollo moral.
 Entorno familiar.
 Entorno amical.
 Trabajo.
 Vocación.
3
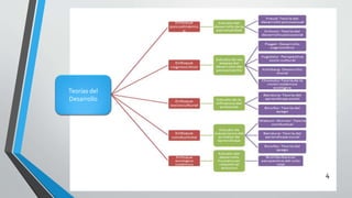
Teorías del
Desarrollo
4
Teoría Psicosexual:
Sigmund Freud
(Austriaco, 1856-1939)
5
La estructura del
aparato psíquico tiene
estos áspectos.
Etapas del desarrollo psicosexual:
1. Etapa Oral. (0 - 18 meses).
• Conoce al mundo que lo rodea a través de la
boca.
• Siente placer al llevarse objetos y alimentos a la
boca.
• Aquí establece vínculos con su madre
• . Tiene dos periodos:
 Periodo Oral de Succión y Oral
Dependiente.
 Periodo Oral Sádico u Oral Agresivo.
2. Etapa Anal.(18 meses - 2–3 años).
• El niño siente placer cuando evacúa.
• Experimenta una crisis pues esta confundido entre ir o no al
baño.
• El niño requiere un entrenamiento adecuado y divertido.
• Se inicia el control de esfínteres.
• Se desarrolla dos fases:
a. Expulsiva
b. Retentiva
6
3. Etapa Fálica .( 2–5 años).
• En esta etapa tiene curiosidad y deseos
de exploración de los genitales.
• Desarrolla su identidad con su mismo
género.
• El padre o la madre se vuelve su rival.
 Complejo de Edipo
 Complejo de Electra.
• Definen su orientación sexual.
Etapas del desarrollo psicosexual:
4. Periodo de Latencia. ( 5 – 12
años).
• En esta etapa los niños pierden todo
interés sexual por el sexo opuesto.
• Desarrolla actividades con niños del
mismo sexo.
• Desarrollando el sentido de amistad a
través del deporte y otras formas de
interacción.
5. Etapa Genital (12 años a
más)
• Se enfoca en el deseo sexual.
• Busca relacionarse con el sexo
opuesto
• Dependerá del desarrollo en las
otras etapas la facilidad o
dificultad en establecer relaciones
de pareja.
7
Teoría del Desarrollo Cognitivo:
Jean Piaget (Suizo, 1896-1980)
8
Teoría del desarrollo Cognitivo.
1. Etapa Sensomotriz (0 a 2 años).
• El infante adquiere la capacidad de realizar
actividades a través de su actividad sensorial y
motora.
• El infante capta la información de su entorno a
través de los sentidos básicamente de la boca pues
tienen mayor sensibilidad.
2. Etapa Preoperatorio (2 a 7 años).
• El niño representa la realidad a través de
símbolos.
• Su pensamiento aun no es lógico es intuitivo.
• Céntrico pues no puede observar los objetos de
diferentes perspectivas. 9
Teoría del desarrollo Cognitivo.
3. Etapa de Operaciones Concretas (7 a 11 años).
• El niño ya puede resolver problemas de manera lógica pero
con elementos concretos. Desarrolla la habilidad de
conservación, seriación, transitividad pero necesita verlos
elementos.
• Solo entiende de las cosas del aquí y ahora.
• No puede hacer deducciones pues requiere observar para
comprender.
4. Operaciones Formales (12 a más).
• Este proceso nunca termina.
• La persona ya puede pensar de manera
abstracta. Seriación, transitividad en forma
abstracta.
• Plantea hipótesis o ideas para plantear
soluciones a situaciones dadas.
10
• Del nacimiento a un año
Confianza básica frente a desconfianza básica.
En esta etapa es importante la alimentación. Los
niños desarrollan un sentido de confianza cuando
los cuidadores les proporcionan cuidado y afecto.
• 2 a 3 años
Autonomía frente a vergüenza-duda. Es
importante aprender el control de esfínteres. En
esta etapa se desarrolla el sentido de autocontrol.
De igual forma ya puede elegir alimentos, tipo de
juegos, selección de ropa y otros.
Teoría Psicosocial:Teoría del ciclo vital de
Erick Hombergerg Erickson (1902-1994)
11
• 4 a 5 años
Iniciativa frente a sentimientos de culpabilidad. En esta
etapa los niños comienzan a afirmar el control y poder
sobre el medio ambiente. Desarrolla el sentido de
propósito. Buscan la aprobación del adulto y cuando se
produce el rechazo se sienten culpables. Se debe
estimular la creatividad pues ellos siempre van a querer
tomar decisiones sobre que colores usar al pintar por
ejemplo.
• 6 a 11 años
Industriosidad frente a inferioridad. Juega un rol
importante la escuela. Los niños tienen que hacer frente a
las nuevas demandas sociales y académicas. Desarrollan el
sentido de competencia y se sienten orgullosos de sus
logros. Es importante reconocer los pequeños logros para
que desarrollen su autoconfianza. 12
Teoría Psicosocial.
• 12 a 18 años Identidad frente a confusión de papeles. En esta etapa afirman su
identidad y exploran la independencia. También pueden sentirse confundidos
cuando sienten que no encajan en su grupo social. En esta etapa los adolecentes
asumen roles que les permite vivir experiencias y conocer sus fortalezas y
debilidades.
• Joven adulto Intimidad frente a aislamiento (17 a 40 años) Establece
relaciones con el sexo opuesto y también con un grupo social que pueden ser
compañeros de estudios o trabajo. Esta etapa esta basada en la anterior pues una
pobre identidad no le permitirá establecer buenas relaciones interpersonales lo que
lo conlleva al aislamiento y depresión.
• Edad mediana Creatividad frente a estancamiento (40-65 años). En esta
etapa se busca desarrollar o crear cosas que perdurarán más allá de ellos.
• Adultez tardía Integridad frente a desesperación (65 a más). En esta etapa
se evalúan los logros en el trabajo, vida académica y relaciones de pareja. La actitud
con que se enfrente esta etapa pues no todo ha sido éxito en nuestra vida. Los
escasos logros dejarán la sensación de fracaso que conllevará a la desesperación.
13
• Edad mediana
Creatividad frente a estancamiento (40-65
años). En esta etapa se busca desarrollar o crear
cosas que perdurarán más allá de ellos.
• Adultez tardía
Integridad frente a desesperación (65 a
más). En esta etapa se evalúan los logros en el
trabajo, vida académica y relaciones de pareja. La
actitud con que se enfrente esta etapa pues no
todo ha sido éxito en nuestra vida. Los escasos
logros dejarán la sensación de fracaso que
conllevará a la desesperación.
14
Teoría de enfoque ecológico y sistémico
Urie Bronfenbrenner (1917 - 2005)
15
• El microsistema establece la relación que hay entre los miembros de una familia,
escuela, amigos o grupos que integra. Para Bronfenbrenner el niño es un individuo
que contribuye a la construcción del microsistema.
• El mesosistema se refiere a la interacción entre microsistemas por ejemplo las
relaciones entre las familias y los compañeros de la escuela , entre la familia y la
escuela.
• El exosistema entra en acción cuando la intervención de otro entorno (que no esta
relacionado con el niño) influye otro contexto inmediato. Por ejemplo, el despido
del padre de su trabajo o lel traslado del mismo a otro lugar afecta la relación con
su hijo.
• El macrosistema se refiere a la influencia del áspecto cultural a través de los
medios de comunicación, amigos de la familia, vecinos, servicios legales,
seguridad etc.
• Y el cronosistema, se refiere al desarrollo sociohistórico en el que se desenvuelve
el niño como por ejemplo el desarrollo de la tecnología y su influencia.
16
•Gracias por su atención.
17

Principales teorías del desarrollo2

  • 1.
    PRINCIPALESTEORÍAS DEL DESARROLLO HUMANO Por:VilmaTapahuascoSaldaña. UNIVERSIDAD NACIONAL DE EDUCACIÓN “ENRIQUE GUZMÁN Y VALLE” ESCUELA DE POSTGRADO MENCIÓN: PSICOLOGÍA EDUCATIVA. 1
  • 2.
    Desarrollo Humano. ¿Qué significa? ¿Quiénlo estudia? ¿Qué características tiene? “Es el patrón de cambios biológicos, cognitivos y socioemocionales que se inicia en la concepción y continúa durante el resto de la vida” 2
  • 3.
     Bases genéticas. Crecimiento físico.  Desarrollo motor.  Cuidado de la salud.  Alimentación.  Sueño.  Funcionamiento sexual.  Procesos del pensamiento y lenguaje.  Aprendizaje.  Memoria.  Solución de problema.  Apego.  Confianza y seguridad.  Afecto y amor.  Emociones y sentimientos.  Temperamento.  Estrés  Autoestima.  Desarrollo moral.  Entorno familiar.  Entorno amical.  Trabajo.  Vocación. 3
  • 4.
  • 5.
    Teoría Psicosexual: Sigmund Freud (Austriaco,1856-1939) 5 La estructura del aparato psíquico tiene estos áspectos.
  • 6.
    Etapas del desarrollopsicosexual: 1. Etapa Oral. (0 - 18 meses). • Conoce al mundo que lo rodea a través de la boca. • Siente placer al llevarse objetos y alimentos a la boca. • Aquí establece vínculos con su madre • . Tiene dos periodos:  Periodo Oral de Succión y Oral Dependiente.  Periodo Oral Sádico u Oral Agresivo. 2. Etapa Anal.(18 meses - 2–3 años). • El niño siente placer cuando evacúa. • Experimenta una crisis pues esta confundido entre ir o no al baño. • El niño requiere un entrenamiento adecuado y divertido. • Se inicia el control de esfínteres. • Se desarrolla dos fases: a. Expulsiva b. Retentiva 6
  • 7.
    3. Etapa Fálica.( 2–5 años). • En esta etapa tiene curiosidad y deseos de exploración de los genitales. • Desarrolla su identidad con su mismo género. • El padre o la madre se vuelve su rival.  Complejo de Edipo  Complejo de Electra. • Definen su orientación sexual. Etapas del desarrollo psicosexual: 4. Periodo de Latencia. ( 5 – 12 años). • En esta etapa los niños pierden todo interés sexual por el sexo opuesto. • Desarrolla actividades con niños del mismo sexo. • Desarrollando el sentido de amistad a través del deporte y otras formas de interacción. 5. Etapa Genital (12 años a más) • Se enfoca en el deseo sexual. • Busca relacionarse con el sexo opuesto • Dependerá del desarrollo en las otras etapas la facilidad o dificultad en establecer relaciones de pareja. 7
  • 8.
    Teoría del DesarrolloCognitivo: Jean Piaget (Suizo, 1896-1980) 8
  • 9.
    Teoría del desarrolloCognitivo. 1. Etapa Sensomotriz (0 a 2 años). • El infante adquiere la capacidad de realizar actividades a través de su actividad sensorial y motora. • El infante capta la información de su entorno a través de los sentidos básicamente de la boca pues tienen mayor sensibilidad. 2. Etapa Preoperatorio (2 a 7 años). • El niño representa la realidad a través de símbolos. • Su pensamiento aun no es lógico es intuitivo. • Céntrico pues no puede observar los objetos de diferentes perspectivas. 9
  • 10.
    Teoría del desarrolloCognitivo. 3. Etapa de Operaciones Concretas (7 a 11 años). • El niño ya puede resolver problemas de manera lógica pero con elementos concretos. Desarrolla la habilidad de conservación, seriación, transitividad pero necesita verlos elementos. • Solo entiende de las cosas del aquí y ahora. • No puede hacer deducciones pues requiere observar para comprender. 4. Operaciones Formales (12 a más). • Este proceso nunca termina. • La persona ya puede pensar de manera abstracta. Seriación, transitividad en forma abstracta. • Plantea hipótesis o ideas para plantear soluciones a situaciones dadas. 10
  • 11.
    • Del nacimientoa un año Confianza básica frente a desconfianza básica. En esta etapa es importante la alimentación. Los niños desarrollan un sentido de confianza cuando los cuidadores les proporcionan cuidado y afecto. • 2 a 3 años Autonomía frente a vergüenza-duda. Es importante aprender el control de esfínteres. En esta etapa se desarrolla el sentido de autocontrol. De igual forma ya puede elegir alimentos, tipo de juegos, selección de ropa y otros. Teoría Psicosocial:Teoría del ciclo vital de Erick Hombergerg Erickson (1902-1994) 11
  • 12.
    • 4 a5 años Iniciativa frente a sentimientos de culpabilidad. En esta etapa los niños comienzan a afirmar el control y poder sobre el medio ambiente. Desarrolla el sentido de propósito. Buscan la aprobación del adulto y cuando se produce el rechazo se sienten culpables. Se debe estimular la creatividad pues ellos siempre van a querer tomar decisiones sobre que colores usar al pintar por ejemplo. • 6 a 11 años Industriosidad frente a inferioridad. Juega un rol importante la escuela. Los niños tienen que hacer frente a las nuevas demandas sociales y académicas. Desarrollan el sentido de competencia y se sienten orgullosos de sus logros. Es importante reconocer los pequeños logros para que desarrollen su autoconfianza. 12
  • 13.
    Teoría Psicosocial. • 12a 18 años Identidad frente a confusión de papeles. En esta etapa afirman su identidad y exploran la independencia. También pueden sentirse confundidos cuando sienten que no encajan en su grupo social. En esta etapa los adolecentes asumen roles que les permite vivir experiencias y conocer sus fortalezas y debilidades. • Joven adulto Intimidad frente a aislamiento (17 a 40 años) Establece relaciones con el sexo opuesto y también con un grupo social que pueden ser compañeros de estudios o trabajo. Esta etapa esta basada en la anterior pues una pobre identidad no le permitirá establecer buenas relaciones interpersonales lo que lo conlleva al aislamiento y depresión. • Edad mediana Creatividad frente a estancamiento (40-65 años). En esta etapa se busca desarrollar o crear cosas que perdurarán más allá de ellos. • Adultez tardía Integridad frente a desesperación (65 a más). En esta etapa se evalúan los logros en el trabajo, vida académica y relaciones de pareja. La actitud con que se enfrente esta etapa pues no todo ha sido éxito en nuestra vida. Los escasos logros dejarán la sensación de fracaso que conllevará a la desesperación. 13
  • 14.
    • Edad mediana Creatividadfrente a estancamiento (40-65 años). En esta etapa se busca desarrollar o crear cosas que perdurarán más allá de ellos. • Adultez tardía Integridad frente a desesperación (65 a más). En esta etapa se evalúan los logros en el trabajo, vida académica y relaciones de pareja. La actitud con que se enfrente esta etapa pues no todo ha sido éxito en nuestra vida. Los escasos logros dejarán la sensación de fracaso que conllevará a la desesperación. 14
  • 15.
    Teoría de enfoqueecológico y sistémico Urie Bronfenbrenner (1917 - 2005) 15
  • 16.
    • El microsistemaestablece la relación que hay entre los miembros de una familia, escuela, amigos o grupos que integra. Para Bronfenbrenner el niño es un individuo que contribuye a la construcción del microsistema. • El mesosistema se refiere a la interacción entre microsistemas por ejemplo las relaciones entre las familias y los compañeros de la escuela , entre la familia y la escuela. • El exosistema entra en acción cuando la intervención de otro entorno (que no esta relacionado con el niño) influye otro contexto inmediato. Por ejemplo, el despido del padre de su trabajo o lel traslado del mismo a otro lugar afecta la relación con su hijo. • El macrosistema se refiere a la influencia del áspecto cultural a través de los medios de comunicación, amigos de la familia, vecinos, servicios legales, seguridad etc. • Y el cronosistema, se refiere al desarrollo sociohistórico en el que se desenvuelve el niño como por ejemplo el desarrollo de la tecnología y su influencia. 16
  • 17.
    •Gracias por suatención. 17