INSTITUTO DE EDUCACIÓN SUPERIOR TECNOLÓGICO
PRIVADO
“TECNOTRONIC”
R.M.N° 313 – 2000 – ED
CARRERA TECNICO DE CONTABILIDAD
PROYECTO PRODUCTIVO
CEVICHERIA Y DELIVERY “LA CONCHA DEL MAR” EN LA
CIUDAD DE JULIACA
PRESENTADO POR:
CACERES MAMANI Elizabeth Madeley
ASESOR: CPC. COILA TORRES Abraham
SEMESTRE: Sexto SECCIÓN: “D”
Juliaca – Perú
2016
2
I.E.S.T.P. “TECNOTRONIC”
DEDICATORIA
Dedico con mucho cariño a mi familia
por el apoyo incondicional que me
brindan día a día por ello hacen posible
en realizar mis sueños de superación y
hacer de mí una persona de bien.
A los docentes de la Carrera de
CONTABILIDAD del IESTP.
TECNOTRONIC – Juliaca. Por haberme
impartido sus sabias enseñanzas durante
mi formación profesional.
3
I.E.S.T.P. “TECNOTRONIC”
AGRADECIMIENTOS
A nuestras familias, por el constante apoyo
brindado a lo largo de nuestra carrera
tecnica, en especial a nuestros padres, que
se preocupan por darnos siempre lo mejor y
son fuente de energía cuando lo
necesitamos.
Al CPC. COILA TORRES Abraham,
nuestro docente, por sus enseñanzas,
preocupación, apoyo y paciencia brindada
en el desarrollo del proyecto productivo.
A nuestros profesores, por los
conocimientos y experiencias brindadas en
clases y en asesorías, las cuales han hecho
posible la realización del presente proyecto.
4
I.E.S.T.P. “TECNOTRONIC”
1. RESUMEN EJECUTIVO
El presente proyecto denominado cevicheria y delivery “la concha del mar” tiene como
carácter natural, la actividad productiva con su posterior comercialización en el
mercado. La variedad de ceviches tienen las siguientes características, cantidad y/o
platos a base de diferentes pescados amplia variedad de ceviches.
El producto está elaborado con materiales de primera calidad y mano de obra capacitada
para que la elaboración sea de primera y que los consumidores queden satisfechos al
adquirir el producto. El presente pertenece al sector de inversión privada sin
antecedentes de inversión, por lo tanto se pretende realizar la inversión a este como
proyecto nuevo. Los producidos por el proyecto se orientaran físicamente al mercado de
Juliaca, pero se estima incursionar dentro de la región.
El horizonte de evaluación del presente proyecto es de 05 años, debido a las
características de inversión, recuperación de capital y generación de beneficios y/o
utilidades durante las últimas décadas el mercado experimento diversos cambios en
cuanto a las características de consumidores y políticas económicas y sociales del país,
en la actualidad se observa que existe una mayor demanda de productos culinarios
altamente nutritivos y exquisitos, la cual es una oportunidad que es posible aprovecharla
. Hoy en día la venta de ceviches en carretillas es más demandada debido a la eficiencia
y alcance del producto Asia los consumidores; como respuesta a ello la empresa
ofrecerá servicio delivery así los clientes pueden consumir de manera rápida y en
cualquier lugar. El producto está orientado al público de jóvenes y adultos sin distinción
de religión ni sexo; nuestro segmento a dirigirnos el nivel socioeconómico a, b y c de
nuestro mercado objetivo antes mencionado. Existe la amenaza de competidores
dedicados al rubro de las producciones y comercialización de productos culinarios pero
estos no son idénticos al que se presenta en este proyecto. La manera de promocionar
nuestro producto de la comercialización de ceviche es por medio de: radio, televisión e
internet. Parta que se ponga en conocimiento de que se trata este rubro de negocio, que
producto y servicio ofrece.
5
I.E.S.T.P. “TECNOTRONIC”
INDICE
Dedicatoria 02
Agradecimientos 03
1. RESUMEN EJECUTIVO 04
2. DIAGNOSTICO 07
2.1.ANÁLISIS DEL SECTOR 07
2.2.ANÁLISIS DE LA COMPETENCIA 08
2.3.ANÁLISIS FODA 08
2.4.DETERMINACIÓN DE POBLACIÓN Y MUESTRA 09
2.4.1. Mercado Potencial 11
2.4.2. Mercado Disponible 12
2.4.3. Mercado Efectivo 12
2.4.4. Mercado Objetivo 13
3. JUSTIFICACIÓN 14
3.1.ESTRATEGIAS DE PRODUCTO 14
3.2.ESTRATEGIAS DE PRECIO 15
3.3.ESTRATEGIAS DE PLAZA 16
3.4.ESTRATEGIAS DE PROMOCIÓN 16
4. BREVE DESCRIPCIÓN DE PROYECTO 17
5. OBJETIVOS 19
5.1.GENERAL 19
5.2.ESPECÍFICOS 19
5.2.1. Técnicos 19
5.2.2. Económicos 19
5.2.3. Sociales 19
5.3.UBICACIÓN 19
5.3.1. Macro localización 19
5.3.2. Micro localización 20
5.4.DIAGRAMA DE FLUJO DE PROD. Y SERVICIO 20
5.4.1. Diagrama de Bloques 20
6. RESPONSABLES DEL PROYECTO 22
7. ORGANIGRAMAS 22
7.1.ORGANIGRAMA ESTRUCTURAL 22
7.2.MANUAL DE ORGANIZACIÓN Y FUNCIONES 23
7.2.1. Gerente 23
7.2.2. Caja 23
7.2.3. Preparador 24
7.2.4. Vendedor 24
7.3.DISTRIBUCION DE LA INFRAESTRUCTURA 25
8. BENEFICIARIOS DIRECTOS E INDIRECTOS 25
8.1.BENEFICIARIOS DIRECTOS 25
8.2.BENEFICIARIOS INDIRECTOS 25
6
I.E.S.T.P. “TECNOTRONIC”
9. ADMI. DEL PROYECTO CRONOGRAMA GANNT 26
9.1.DIAGRAMA GANTT 26
10. INVERSION 27
10.1. ACTIVO FIJO 27
10.1.1. Activo Fijo Tangible 27
10.1.2. Activo Fijo Intangible 27
10.1.3. Capital de Trabajo 28
11. PRESUPUESTOS 29
11.1. COSTOS DIRECTOS 29
11.2. COSTOS INDIRECTOS 31
11.3. PRESUPUESTO COMERC. GASTOS DE OPERACIÓN 32
11.3.1. Gastos de Venta 33
11.3.2. Gastos Generales de Administración 33
11.4. COSTO TOTAL DE PRODUC. Y COMERCIALIZACIÓN 34
11.5. PRESUPUESTO DE INGRESOS 35
11.6. FLUJO DE CAJA 36
12. CONTINUIDAD Y SOSTENIBILIDAD 37
12.1. CONTINUIDAD 37
12.2. SOSTENIBILIDAD 37
12.3. AMENAZAS PARA LA CONT. Y SOSTENIBILIDAD 38
12.3.1. Continuidad 38
12.3.2. Sostenibilidad 38
13. BIBLIOGRAFÍA 39
14. ANEXOS 40
ENCUESTA APLICADA AL MERCADO
7
I.E.S.T.P. “TECNOTRONIC”
2. DIAGNOSTICO
El siguiente análisis pretende identificar el comportamiento real de la
competencia en el mercado de las cevicherias en la ciudad de Juliaca,
permitiendo prever las situaciones y problemas de los peces siendo objetivos en
los riegos que se pueden asumir; conociendo mejor a las personas que se
beneficiaran con la ejecución del proyecto y las reales posibilidades de
oportunidad.
Tener claro nuestros objetivos del proyecto que realizaremos diseñando metas y
propuestas claras encaminadas a mejorar nuestras debilidades para minimizar
sus efectos tomando decisiones acertadas, descubriendo procesos que orientan al
mercado de ceviches para mejorar e innovar como son las cevicherias a
Delivery
Determinando los recursos y metodologías así mismos conocer y comprender
sobre nuestras Fortalezas, Oportunidades, Debilidades y Amenazas (F.O.D.A.)
2.1. ANALISIS DEL SECTOR
El presente proyecto tiene como naturaleza, la actividad de producir y
comercializar en el mercado, nuestra naturaleza nos ubica en el sector
secundario; al mismo tiempo el presente proyecto es del sector de
inversión privado sin antecedentes de inversión, por lo tanto se pretende
realizar la inversión en un proyecto nuevo.
Es importante que nuestro público tenga un estilo de vida activo, una
persona, alegre, relajada y con afinidad para así poder ayudar con nuestra
cevicheria.
Para estudiar el sector en el que se ubica este proyecto, se deben tener en
cuenta los segmentos del mercado que demandan las cevicherias.
 Personas que están insatisfechas con la calidad de preparación de los
ceviches.
8
I.E.S.T.P. “TECNOTRONIC”
 Personas que no están de acuerdo con los precios de los de los
cceviches.
2.2. ANALISIS DE LA COMPETENCIA
El análisis de la competencia en la cuidad de Juliaca se realizó mediante
los elaboradores y comerciantes de los cevicherias lo cual un 90% son
informales que no están contribuyendo al Estado, a continuación lo
describimos:
Existen varias restaurantes cevicheros que son nuestros principales
competidores o amenazas dentro de las cuales especificaremos en dos
rubros primero competidores formales e informales los formales tenemos
como líder en ceviches al restaurante el
CUADRO Nª 01
Nombre Dirección Precio
EL CARIBE Plaza zaumilla S/. 10.00 – 25.00
EL TIBURON Av. Victor Velasquez S/. 10.00 – 22.00
DELICIAS DEL MAR Jr. San Martin S/. 8.00 –18.00
EL RICO PEZ Jr. Raul Porras/Pierola S/. 10.00 – 15.00
Elaboracion Propia
son la destacadas en el entorno de nuestro mercado objetivo cuyas fortalezas son
un tanto paupérrimas como son: que no existen muchas cevicherias, y en su
mayoría no son formales sus debilidades son abundantes los productos que
ofrecen no son de calidad , están en un estado muy antihigiénico, los tratos no
son personalizados, la infraestructura no es muy atractiva , y la poca variedad de
ceviches que preparan todas las empresas cevicheras que hicimos en mención
2.3.ANALISIS FODA
A. Fortalezas
 Trabajo en equipo
 Local bien ubicado cerca de las universidades
 Buena relación de precios
9
I.E.S.T.P. “TECNOTRONIC”
 Ofrecer un producto de acuerdo al gusto del cliente.
B. Oportunidades
 Aprovechar el mercado
 Emplear fechas especiales e importantes.
 Disponer que Juliaca es un eje comercial.
C. Debilidades
 Calidad del producto adecuada, pero con una escasa posibilidad
 Una página web limitada
 Campaña publicitaria débil
D. Amenazas
 Competencia
 Alza de precio de los productos por parte de los proveedores.
 Alto número de competidores e importantes con nombre posicionado
en el mercado.
 Bajo costo de cambio de los consumidores.
 Fuerte amenaza de productos sustitutos, alimentos light y/o comida
casera a precios relativamente bajos.
2.4.DETERMINACION DE LA POBLACION Y MUESTRA
En el análisis de la demanda de estudiaran y analizaran a los consumidores de
este tipo de bienes, es decir aquellos que consumen y otros que estén
interesados en probar los ceviches, para ello se tiene previamente calculada la
demanda potencial, disponible, efectiva y objetiva para el presente proyecto.
Para realizar el estudio de la demanda y determinar nuestra población objetivo,
previamente nos hemos respondido las siguientes preguntas:
¿Quiénes serían nuestros consumidores?
Nuestros consumidores son la personas de 15 a 49 años de la población
Juliaqueña, lo cual será de vital importancia como desyauno y almuerzo, ya que
las truchas son naturales, un alimento de alto nivel.
Dónde se encuentran?
10
I.E.S.T.P. “TECNOTRONIC”
Se encuentran en todo el ámbito del distrito de Juliaca, provincia de San Román
ya sean universidades y colegios.
CUADRO Nª 02
Población demográfica de la provincia de San Román por distritos y género
Distrito/provincia Hombre Mujer Total
JULIACA 133,385 139,051 272,436
CABANA 2,091 2,179 4,270
CABANILLAS 2,633 2,745 5,378
CARACOTO 2,810 2,929 5,739
SAN ROMÁN 140,919 146,904 287,823
FUENTE: Instituto de Estadística e Informática - INEI
ELABORACION: Los Ejecutores
CUADRO Nº 03
Población de la provincia de San Román por edades 2016
GRUPO POBLACIÓN %
0 – 4 28,180 10.34%
5 – 9 28,089 10.31%
10 – 14 28,745 10.555
15 – 19 30,304 11.12%
20 – 24 30,237 11.10%
25 – 29 26,564 9.75%
30 – 34 22,963 8.43%
35 – 39 19,504 7.16%
40 – 44 15,948 5.85%
45 – 49 12,137 4.46%
50 – 54 9,246 3.40%
55 – 59 6,911 2.54%
60 – 64 4,857 1.78%
65 – 69 3,345 1.23%
70 – 74 2,315 0.85%
75 – 79 1,649 0.60%
80 y más 1,442 0.53%
TOTAL 272,436 100%
FUENTE: Instituto de Estadística e Informática - INEI
11
I.E.S.T.P. “TECNOTRONIC”
2.4.1. MERCADO POTENCIAL
El mercado potencial para el presente proyecto está conformado por individuos
que tienen las edades de 15 a 49 años de acuerdo a la segmentación es la
siguiente.
CUADRO Nª 04
Cálculo del mercado potencial de acuerdo a la segmentación
PROVINCIA
TOTAL
HABITANTES
SEGMENTACION MERCADO
POTENCIAL
EDAD. 15-49
San Román 272 436 57.86% 157 631
FUENTE: Instituto de Estadística e Informática - INEI
ELABORACION: Los Ejecutores
Según el resultado de las estadísticas el 57.86% es la
segmentación con lo cual va dirigida nuestro proyecto, estos nos
da los resultados según el Mercado Potencial de esta Ciudad de
Juliaca.
Lo cual hallaremos para las respectivas encuestas que serán
dirigidas a la población de Juliaca.
𝑛 =
𝑍2
𝑝𝑞 𝑁
𝐸2 ∗ ( 𝑁 − 1) + 𝑍2 𝑝𝑞
En donde:
 Nivel de Confianza (∝= 1−∝) = 95%
 Distribución normal estandarizada (de la tabla) Z=1,96
 Proporción de la población que tiene la característica de
interés (p)=50%
 Proporción de la población que no tiene la característica
de interés (q=1-p)=20%
12
I.E.S.T.P. “TECNOTRONIC”
 Máximo error permisible (E)= 5%
 Tamaño de la población (N)= 157 631(Mercado Potencial
RESULTADO:
𝑛 =
(1.96)2(0.50)(0.50)(157 631)
0.052 ∗ (157 631 − 1) + 1.962 ∗ (0.5)∗ (0.5)
𝒏 = 𝟑𝟖𝟑 Encuestas
El resultado obtenido es 383 para realizar la encuesta, del cual se
tomó un 25% y es por ello que se encuesto a 100 personas de la
población de la ciudad de Juliaca.
2.4.2. MERCADO DISPONIBLE
El mercado disponible para el presente proyecto está conformado por individuos
que consumen CEVICHES, para ello se tienen procesadas las encuestas, de los
cuales el 75% consume los CEVICHES.
CUADRO Nª 05
Cálculo del mercado disponible
PROVINCIA
MERCADO
POTENCIA
%
COMSUMIDORE
DE NECTARES
MERCADO
DISPONIBLE
San Román 157 631 60% 94 579
FUENTE: Encuesta
ELABORACION: Los Ejecutores
2.4.3. MERCADO EFECTIVO
El mercado efectivo para el presente proyecto está conformado por individuos
que están dispuestos a consumir ceviches , esto afecta o influye a nuestro
proyecto, puesto que se le preguntó si estarían dispuestos a consumir ceviches de
primera , un 80% siente estar satisfecho y que le gustaría probar en la Nueva
Cevicheria.
13
I.E.S.T.P. “TECNOTRONIC”
CUADRO Nª 06
Cálculo del mercado efectivo
PROVINCIA
MERCADO
DISPONIBL
E
% DISPUESTOS A
COMSUMIR
NECTARES
MERCADO
EFECTIVO
San Román 94 579 80% 75 663
FUENTE: Encuesta
ELABORACION: Los Ejecutores
2.4.4. MERCADO OBJETIVO
El mercado objetivo para el presente proyecto estará conformado por todos
aquellos individuos que formarán parte de todos los esfuerzos realizados por el
proyecto, ya sea por medios de herramientas de marketing y otros como son las
promociones, la publicidad por diversos medios y estrategias de marketing.
El proyecto enfocará todos sus esfuerzos por captar el 5% de la población, del
mercado objetivo con las características de la segmentación descritas
anteriormente, el cual evitará o reducirá esfuerzos por llegar a toda la población.
CUADRO Nª 07
Cálculo del mercado objetivo
PROVINCIA
MERCADO
EFECTIVO
% A CAPTAR MERCADO
OBJETIVO
San Román 75 663 5% 3 783
FUENTE: Encuesta
ELABORACION: Los Ejecutores
14
I.E.S.T.P. “TECNOTRONIC”
3. JUSTIFICACION
Actualmente el emprendimiento estimulado en buena parte por los institutos
públicos y privados, da posibilidad abierta al autoempleo y al desarrollo de las
competencias adquiridas en el proceso de formación.
Se ha venido observando que pese a la elaboración y comercialización de los
Ceviches presenta un desarrollo permanente y sostenido en la ciudad de Juliaca
y en general en el país, se evidencia y se observan oportunidades frente a los
malos manejos administrativos, a los retos que impone el futuro y
principalmente ante la falta de visión y proyección en todos los ámbitos.
Son muchas las empresas que a diario abren sus puertas en busca de nuevas
oportunidades en este campo de una cevicheria pero al mismo tiempo también
son muchas que al poco tiempo tienen que iniciar con procesos de liquidación de
empleados, recortar las nóminas, desmejorar los salarios y peor aún a desmejorar
la calidad de los productos por compra de materia prima de dudosa procedencia
siendo esto lo que finalmente las entierra, siendo determinante y terminando por
cerrar sus puertas, brindando oportunidades a nuevas empresas.
El presente proyecto está basado en el esquema del proyecto productivo del
IESTP TECNOTRONIC en el que no se considera para mejorar un proyecto de
calidad teniendo en cuenta los estudios de buena forma de la población
Juliaqueña.
3.1.ESTRATEGIAS DE PRODUCTO
Los productos ofrecidos de nuestro servicio, estarán de acorde con la de la
competencia, por la cual tendremos en cuenta a nuestros competidores
potenciales, entre ellos: El nivel determinado de precio de los productos deberá
permitir alcanzar una rentabilidad suficiente en relación al costo beneficio
esperado por los accionistas de la cevichería “la concha del mar” alanzar al
mercado un nuevo producto con un precio más elevado que el de la competencia
directa, para que, de ese modo, podamos crear sensación y atracción en calidad.
La cevicheria “sonrisas del mar” tendrá como pilares de crecimiento y retención
de clientes los siguientes aspectos:
15
I.E.S.T.P. “TECNOTRONIC”
 Seguridad: En nuestro establecimiento se servirá comida sana, nutritiva y de
buena calidad.
 Cuidado: Cuidar cada proceso al detalle que implica el servicio al cliente,
que va desde la selección cuidadosa de la materia prima (insumos) hasta la
forma profesional de preparar, servir un plato, teniendo especial interés en
los aspectos de higiene y seguridad.
 Atención: Será nuestro deber servir al cliente de acuerdo a sus expectativas,
necesidades y preferencias cuando toma la decisión de visitar nuestro
establecimiento, requiera de nuestra atención
3.2.ESTRATEGIAS DE PRECIO
Debemos asegurarnos que los precios y el nivel de ventas que creemos que van
a tener nos permitirán a nuestro negocio ser rentable. También debemos tomar
nota de cómo se comparan nuestro producto respecto de la competencia, y si no
nos fijamos en la competencia nuestros potenciales clientes seguramente lo
harán y por lo tanto por un producto es una de las decisiones comerciales más
importantes que debemos tomar. El cual si es muy alto o uno muy bajo limitará,
en el mejor de los casos, el crecimiento de nuestro negocio. Y en el peor de los
casos, podría causarnos serios problemas de ventas.
TABLA N° 08
fijación de los puestos de venta
N° PRODUCTO
Unid.
Medida
Precio unitario
S/.
1 Ceviche de Pejerrey Unidad 8.00
2 Ceviche Mixto Unidad 22.00
3 Ceviche de Trucha Unidad 14.00
4 Ceviche de Pota Unidad 16.00
5 Ceviche de Camarón Unidad 18.00
Elaboración propia
Debemos asegurarnos que los precios y el nivel de ventas que creemos que van
a tener nos permitirán a nuestro negocio ser rentable. También debemos tomar
nota de cómo se comparan nuestro producto respecto de la competencia, y si no
nos fijamos en la competencia nuestros potenciales clientes seguramente lo
harán y por lo tanto por un producto es una de las decisiones comerciales más
16
I.E.S.T.P. “TECNOTRONIC”
importantes que debemos tomar. El cual si es muy alto o uno muy bajo limitará,
en el mejor de los casos, el crecimiento de nuestro negocio. Y en el peor de los
casos, podría causarnos serios problemas de ventas.
3.3.ESTRATEGIAS DE PLAZA
Determinaremos la forma en que nuestros ceviches e insumos serán trasladados
hacia el punto de venta, es decir en nuestro negocio. Presentamos algunas
estrategias que podemos aplicar, relacionadas a la plaza o distribución como:
 vía internet.
 llamadas telefónicas.
 envío de Correos.
 visitas a domicilio.
Hacer uso de intermediarios y, de ese modo, lograr una mayor cobertura de
nuestros servicio/producto, o aumentar nuestros puntos de ventas.
Ubicar nuestros ceviches solamente en los puntos de ventas que sean
convenientes o solicitados para degustación.
Contamos con un canal de distribución corto, puesto del producto se ofrece
directamente hasta el consumidor final.
3.4.ESTRATEGIAS DE PROMOCIÓN
En cuanto a la promoción, la empresa utilizara tres aspectos que son de mucha
importancia como:
a. La Publicidad
- Contaremos con una página Web muy detallada y completa que
mostrará permanentemente nuestros productos, precios, promociones y
novedades, además se tendrá la opción de críticas y sugerencias.
- Preparar volantes y afiches indicando la ubicación de nuestro negocio e
indicando las promociones de nuestros productos.
- Aprovecharemos las redes sociales para difundir nuestra marca
(Facebook, Twitter. Blogs)
17
I.E.S.T.P. “TECNOTRONIC”
- Radio que indique nuestras promociones y donde queda ubicado.
- Televisión indicara nuestras promociones y donde queda ubicado nuestro
local.
b. Promoción de Ventas
- Demostración de nuestro producto: degustación.
- Descuentos: mediante el consumo constante se dará a mitad precio.
- Concursos: donde se les dará premios, regalos.
4. BREVE DESCRIPCION DEL PROYECTO
El proceso de preparación del producto consiste en la producción propiamente
dicha de los ceviches en sus diversas presentaciones, iniciando desde lavado del
pescado para internarlo en la refrigeradora hasta su preparación y
comercialización. Cabe señalar que en el proceso de preparación del producto se
deberá ser lo más cuidadoso e higiénico posible, ya que los productos deberán
ser lo menos manipulado para evitar su contaminación.
a) extracción del pescado de la congeladora: Luego de haber realizado el
almacenado de los insumos en condiciones adecuadas, se realizará el
traslado de los insumos a los espacios de producción del ceviche.
b) Selección del pescado para el preparado: En esta etapa se realizará la
selección del pescado para la preparación del ceviche excluyendo los
pescados en estado crítico o en mal estado.
c) Limpieza de los insumos: En esta etapa se procede a sacar las escamas del
pescado detalladamente.
d) Lavado de los insumos: Para mejorar las condiciones higiénicas de los
insumos se debe realizar el lavado.
e) Limpieza interna del insumo: En esta etapa consiste en limpiar el pescado
internamente ósea sacar sus tripas.
f) Sacado de los huesos: Después de haber limpiado el pescado se procede a
sacar los hueso del pescado con demasiado cuidado
18
I.E.S.T.P. “TECNOTRONIC”
g) Control de lavado: En esta etapa se realizará el respectivo control de
calidad sobre las condiciones de limpieza e higiene, en caso de observarse
insumos que no satisfagan los requisitos establecidos se excluirá de su
ingreso a la etapa de cortado.
h) Corte de los insumos: Esta etapa consiste en realizar el cortado del pescado
la cabeza, cola y lo restante cortarlos en pequeños trozos rectangular es para
su posterior mezcla y cocción.
En las cebollas el corte será en juliana y en os camotes en rodajas.
i) Mezcla y cocción del pescado e insumo: En esta etapa se mezcla los
pescados, cebolla y rocoto con el limón para su posterior cocción, y un poco
de perejil, sal y pimentón; todo ello se efectúa en cacerolas inoxidables de
bastante capacidad para su posterior comercialización.
j) Inclusión de insumos de complemento y homogeneizado: En esta etapa
se debe verter todo el contenido a recipientes de material inoxidable para
servir cada variedad de los productos de manera ordenada. En esta etapa se
agregan los ingredientes faltantes como camote, yuca, choclo, lechuga, maíz
de acuerdo al plato a servirse. finalmente, va quedando disponible para la
comercialización y venta.
k) Servir y decorar: En esta etapa se toma en cuenta como se servirá el
ceviche; la cantidad de ceviche a servirse será de 400 gramos y la
decoración es en forma floral con un estilo altamente persuasivo.
l) Comercialización: Esta etapa consisten en la venta y traslado de los
productos almacenados.
19
I.E.S.T.P. “TECNOTRONIC”
5. OBJETIVOS
5.1.OBJETIVO GENERAL
Determinar la viabilidad de mercado, técnica, económica y financiera para
alcanzar el posicionamiento de la empresa en el mercado, con una producción de
calidad, capaz de competir en el mercado local, regional, nacional e
internacional.
5.2.OBJETIVOS ESPECIFICOS
5.2.1. OBJETIVOS TÉCNICOS
 Contar con un sistema de administración de los servicios, tal que permita
conocer a cada uno de los clientes que consuman el producto. Y diagnosticar
las actualizaciones estratégicas de la elaboración de los néctares.
5.2.2. OBJETIVOS ECONOMICOS
 En cada periodo seguir creciendo con nuestras utilidades en 20% para que de
esa manera la elaboración de los Néctares sea un producto de mucha ayuda
para las personas de esa manera nuestra empresa crecer con la rentabilidad.
5.2.3. OBJETIVOS SOCIALES
 Definir las condiciones para hacer frente a su responsabilidad social la
conservación del medio ambiente y preservación de recursos naturales,
siempre apoyando con la salud de las personas.
5.3. UBICACION
5.3.1. MACRO LOCALIZACIÓN
Elegimos como mercado principal la Ciudad de Juliaca, ya que a la actualidad
existe bastante oferta y demanda, ya que en la actualidad el consumo de
productos naturales en esta ciudad está teniendo una buena acogida por las
diferentes familias:
País : Perú
Departamento : Puno
20
I.E.S.T.P. “TECNOTRONIC”
Provincia : San Román
5.3.2. MICRO LOCALIZACIÓN
Distrito : Juliaca
Urbanización: Rinconada
Jirón 1 de mayo con jr. Callao
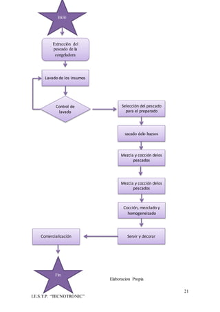
5.4. DIAGRAMA DE FLUJO DE PRODUCCION
Nuestro proyecto está organizado de una forma, que estará representado
por diagrama de bloques que representara la recepción de los clientes
paso a paso, , en lo cual nos indicara el procedimiento de la preparación
de los ceviches, por lo tanto les mostraremos a continuación.
Diagrama de Flujo de Producción
21
I.E.S.T.P. “TECNOTRONIC”
Elaboracion Propia
Extracción del
pescado de la
congeladora
Lavado de los insumos
sacado delo huesos
Control de
lavado
Mezcla y cocción delos
pescados
Cocción, mezclado y
homogeneizado
Servir y decorarComercialización
Selección del pescado
para el preparado
Mezcla y cocción delos
pescados
inicio
Fin
22
I.E.S.T.P. “TECNOTRONIC”
6. RESPONSABLE DEL PROYECTO
CACERES MAMANI Elizabeth Madeley
DNI. 48043900
7. ORGANIGRAMA
7.1.ORGANIGRAMA ESTRUCTURAL
Organigrama de la Empresa
a.
b.
Elaboración Propia
GERENTE
CAJA
PREPARADOR VENDEDOR (servicio)
23
I.E.S.T.P. “TECNOTRONIC”
7.2. MANUAL DE ORGANIZACIÓN Y FUNCIONES
Nos indica las tareas y funciones que cada miembro tiene que cumplir
con su responsabilidad para que la empresa tenga un desempeño, a
continuación los describiremos.
7.2.1. GERENTE
 Realizar los actos de administración y gestión ordinaria de la
empresa.
 Verificar el ingreso del personal y los usuarios.
 Controlar la calidad de servicio (higiene, trato)
 Establecer y administrar un buzón de sugerencias.
 Representar en nombre de la empresa ante las autoridades
judiciales, administrativas, laborales, municipales, políticas y
policiales, en cualquier lugar del país o exterior.
 Preparar y ejecutar el presupuesto para los distintos periodos.
 Diseñar y ejecutar los planes de desarrollo.
 Representar a la empresa en licitaciones públicas o privadas,
concurso de precios o méritos.
 Autorizar la colocación, retiros, transferencias, enajenación y
venta de fondos, rentas valores, reglamentar la emisión de bonos,
obligaciones, instrumentos de corto plazo, deuda o cualquier
título valor pertenecientes a la empresa.
 Negociar, celebrar, modificar y resolver contratos, convenios y
compromisos de toda naturaleza incluidos los que tenga por
objeto de adquisición o enajenación de derecho.
7.2.2. CAJA (contador)
 Elaborar los Estados Financieros mensuales y anuales con sus
respectivos anexos
 Elaborar las declaraciones del impuesto ya sea (IR e IGV)
mensuales y anuales.
 Elaborar y verificar el adecuado cumplimiento de las obligaciones
fiscales de los pagos y preparar el informe anual.
 Atender y responder oportunamente a la SUNAT los documentos
que requiera.
 Registrar y revisar la información de inventarios de acuerdo al
sistema d costeo vigente y su correspondiente registro contable.
 Registrar todas las operaciones causadas por la empresa.
24
I.E.S.T.P. “TECNOTRONIC”
 Arquear el dinero de forma semanal los movientes realizados por
la empresa.
 Recibir dinero de los clientes y rendir cuentas mensualmente
hacia la empresa.
7.2.3. PREPARADOR
 Supervisar, coordinar la sala de preparación de los ceviches
 Tener mucha higiene al momento de la preparación de los
ceviches
 Informar y reportar sobre insumos dañadas hacia la gerencia.
 Tener mucha responsabilidad para la preparación de los ceviches
 Participar en la definición de políticas, planes, charlas de
nutrición para que tenga una mejor preparación de los ceviches
deliciosos.
 Determinar la calidad semanalmente y hacer su reporte hacia la
gerencia de la cevicheria.
7.2.4. VENDEDOR (servicio)
 Cumplir con los acuerdos de la empresa
 Atender y Orientar al público, ser amble con todas las personas
sobre la información de los pesacados, tuchas, camarones y pota.
 Recibir e informar las sugerencia que recibe por parte del público
hacia la gerencia.
 Recepcionar las llamas telefónicas y tomar notas o encargos del
público, y reportar inmediatamente hacia la gerencia
 Obedecer y cumplir las órdenes que se le encomiende por parte de
la gerencia de la empresa.
 Mantener limpio el establecimiento de la empresa, mucha
higiene.
 Cuidar los objetos de las personas para que no tengan perdidas.
 Informar cualquier movimiento sospechoso del público.
25
I.E.S.T.P. “TECNOTRONIC”
7.3.DISTRIBUCION DE LA PLANTA O INFRAESTRUCTURA
FIGURA Nª 23
Distribución de la tienda Comercial
ELABORACION: Los Ejecutores
8. BEBEFICIARIOS DIRECTOS E INDIRECTOS
8.1. DIRECTOS
 Empresa
 Consumidores
 Trabajadores
 Proveedores de las frutas
 Proveedores de las verduras
8.2. INDIRECTOS
 Dueño del local
 Transportistas
 Municipio
 Estado
 Medios de comunicación como son: tv, radios, revistas, etc.
 Empresas de los servicios básicos (luz, agua, teléfono)
Departamento de preparación
Servicios
higiénicos
Gerencia
Caja
Departamento
de ventas
26
I.E.S.T.P. “TECNOTRONIC”
9. ADMINISTRACION DEL PROYECTO–CRONOGRAMA
GANTT
Los puestos de trabajos necesarios para el funcionamiento del proyecto y de acuerdo a
los requerimientos de las tareas a desarrollar son las siguientes:
Elaboracion Propia
ACTIVI
DADES
SETIEM
BRE
OCTUB
RE
NOVIE
MBRE
DICIEM
BRE
ENER
O
FEBRE
RO
MAR
ZO
ABRI
L
MAYO
1 2 3 4 1 2 3 4 1 2 3 4 1 2 3 4 1 2 3 4 1 2 3 1 2 3 4 1 2 3 4 1 2 3 4
Conform
ación de
socios
X
Formulac
ión del
proyecto
X
Elaboraci
ón del
proyecto
X
Aprobaci
ón de
proyecto
X X X
Planificar X
Organizar
recursos
X X X
Ejecutar
el
proyecto
X X X X X
Evaluar
el
negocio
X X X X X X X
Elab.del
proyecto.
ya
finalizad
X X X X X X X X X X X
Sustentac
ión del
proyecto
X
27
I.E.S.T.P. “TECNOTRONIC”
10.INVERSION
10.1. ACTIVO FIJO TANGIBLE
CUADRO Nª 09
Los materiales que se van usar para la preparacion del ceviche
DESCRIPCION Unidad de
medida
Cantidad Costo unitario
S/.
Costo total
S/.
Refrigeradora unidad 1 765.50 765.50
Ollas unidad 4 35.00 140.00
Congeladora unidad 1 900.00 900.00
Cocina Unidad 1 60.00 60.00
Lavadores unidad 8 5.00 40.00
Platos Docena 3 15.00 45.00
Cubiertos Docena 3 12.00 36.00
Cuchillos unidad 5 3.50 17.50
Espumadera unidad 3 3.00 9.00
Cucharon unidad 2 3.00 6.00
Sartén unidad 3 22.00 66.00
Mesas unidad 5 20.00 100.00
Sillas unidad 20 10.00 200.00
Tablas para picar unidad 3 8.00 24.00
Gas unidad 1 200.00 200.00
COSTO TOTAL DE MAQ. EQU. Y HERRAM. S/. 2,609.00
Los Ejecutores
10.2. ACTIVO FIJO INTANGIBLE
CUADRO Nª10
Los gastos que se van realizar en la elaboración y constitución
Los ejecutores
DESCRIPCION
UNIDAD DE
MEDIDA CANTIDAD
PRECIO
UNITARIO
COSTO
TOTAL
Asesoría técnica
contable
Consultora 01 250.00 200.00
Gastos de constitución Global 01 300.00 300.00
Gastos de proyecto Global 01 100.00 100.00
TOTALES 600.00
28
I.E.S.T.P. “TECNOTRONIC”
10.3. CAPITAL DE TRABAJO
CUADRO Nª 11
El presupuesto para el capital que se va necesitar
MATERIA PRIMA Unidad de
medida
Cantidad
Mensual
Precio
unitario S/.
Costo total
S/.
Pejerrey Kilo 40 12.00 480.00
Trucha Kilo 40 10.00 400.00
Pota Kilo 30 9.00 270.00
Maíz Kilo 25 4.00 100.00
Camote Kilo 30 2.50 75.00
Lechuga unidad 30 1.50 45.00
Cebolla Kilo 18 3.50 63.00
Limón Kilo 35 3.00 105.00
Yuca Kilo 30 3.00 90.00
Choros Kilo 35 3.00 105.00
gas Recarga 6 35.00 210.00
Camarón kilo 45 15.00 675.00
Rocoto unidad 60 0.30 18.00
Aceite unidad 25 5.00 125.00
Sal unidad 15 2.00 30.00
TOTAL CAPITAL DE TRABAJO S/. 2,791.00
Los Ejecutores
CUADRO Nª 12
Resumen deL total de la Inversión
ACTIVO FIJO 3,209.00
Tangible 2,609.00
Intangible 600.00
CAPITAL DE TRABAJO 2,791.00
TOTAL 6,000.00
Elaboración Propia
29
I.E.S.T.P. “TECNOTRONIC”
11. PRESUPUESTO
11.1. COSTOS DIRECTOS
Consiste en costos de adquisición de productos que serán comercializados en la
empresa, para ello se tiene que comprar de los proveedores (mercados) para que
tenga una transformación para que sea producto terminado, le daremos los
siguientes detalles.
CUADRO Nª 13
Requerimiento de materia prima
MATERIA PRIMA Unidad de
medida
Cantidad
Diaria
Cantidad
Mensual
Pejerrey Kilo 2 60
Trucha Kilo 2 60
Pota Kilo 2 60
Maíz Kilo 2 60
Camote Kilo 1 30
Lechuga unidad 1 30
Cebolla Kilo 1 30
Limón Kilo 1 30
Yuca Kilo 1 30
Choros Kilo 1 30
gas Recarga 0.5 15
Camarón kilo 2 60
Rocoto unidad 3 90
Aceite unidad 1 30
Sal unidad 0.5 15
Los Ejecutores
CUADRO Nª 14
Costo mensual de cada plato del ceviche
MATERIA PRIMA Unidad de
medida
Cantidad
Mensual
Precio
unitario S/.
Costo total
S/.
Pejerrey Kilo 40 12.00 480.00
Trucha Kilo 40 10.00 400.00
Pota Kilo 30 9.00 270.00
Maíz Kilo 25 4.00 100.00
Camote Kilo 30 2.50 75.00
Lechuga unidad 30 1.50 45.00
Cebolla Kilo 18 3.50 63.00
30
I.E.S.T.P. “TECNOTRONIC”
Limón Kilo 35 3.00 105.00
Yuca Kilo 30 3.00 90.00
Choros Kilo 35 3.00 105.00
gas Recarga 6 35.00 210.00
Camarón kilo 45 15.00 675.00
Rocoto unidad 60 0.30 18.00
Aceite unidad 25 5.00 125.00
Sal unidad 15 2.00 30.00
TOTAL CAPITAL DE TRABAJO S/. 2,791.00
Los Ejecutores
CUADRO Nª 15
Requerimiento de Mano de Obra Directa
CARGO REMUNERACION
MENSUAL
REQUERIMIENTO
Preparador 800.00 01
Vendedor 750.00 01
Elaboración Propia
CUADRO Nª 16
Costo Mensual y Anual de Mano de Obra Directa
CARGO REMUNERACION
MENSUAL
Preparador 800.00
Vendedor 800.00
TOTALES 1,600.00
Elaboración Propia
31
I.E.S.T.P. “TECNOTRONIC”
11.2. COSTOS INDIRECTOS
Los costos indirectos están relacionado directamente con la atención de
la cevicheria.
CUADRO Nª 17
Requerimiento de Materiales Indirectos Mensuales
MATERIA PRIMA UNIDAD DE
MEDIDA
CANTIDAD
MENSUAL
Bolsas Paquetes 15
Embalajes Unidad 10
Elaboración Propia
CUADRO Nª 18
Costo de Materiales Indirectos Mensuales
MATERIA PRIMA UNIDAD
DE
MEDIDA
PRECIO
UNITARIO
COSTO
MENSUAL
Bolsas Paquetes 2.00 60.OO
Embalajes Unitario 3.50 35.00
TOTALES 95.00
Elaboración Propia
CUADRO Nª 19
Requerimiento de Mano de Obra Indirecta
CARGO REMUNERACION
MENSUAL
REQUERIMIENTO
Gerente 800.00 01
Caja 800.00 01
Elaboración Propia
32
I.E.S.T.P. “TECNOTRONIC”
CUADRO Nª 20
Costo Mensual de Mano de Obra Indirecta
CARGO REMUNERACION
MENSUAL
Gerente 800.00
Caja 800.00
TOTALES 1,600.00
Elaboración Propia
CUADRO Nª 21
Gastos mensuales de los servicios básicos
Elaboración Propia
11.3. PRESUPUESTO DE COMERCIALIZACIÓN O GASTOS DE
OPERACIÓN
11.3.1. GASTOS DE VENTA
CUADRO Nª 22
Requerimiento en Publicidad
MEDIO DE
COMUNICACION
COSTO UNITARIO
PROMEDIO (mensual)
CANTIDAD DE
REPRODUCCION
Televisión 230.00 01
Radio 100.00 01
Elaboración Propia
Detalle Gasto Mensual
Servicio agua 40.00
Servicio luz 50.00
Teléfono 75.00
TOTALES 165.00
33
I.E.S.T.P. “TECNOTRONIC”
CUADRO Nª 23
Gasto de publicidad Mensual
CARGO GASTO MENSUAL
Televisión 230.00
Radio 100.00
TOTALES 330.00
Elaboración Propia
11.3.2. GASTOS GENERALES Y DE ADMINISTRACION
CUADRO Nª 24
Requerimiento de Materiales de Oficina
MATERIALES UNIDAD
DE
MEDIDA
PRECIO
UNITARIO
CANTIDAD
MENSUAL
Papel bond Millar 11.00 01
Lapiceros Unidad 0.50 02
Archivadores Unidad 5.00 01
Artículos de Mantenimiento Unidad 7.00 02
Elaboración Propia
CUADR0 Nª 25
Costo de Materiales de Oficina
MATERIALES UNIDAD
DE
MEDIDA
PRECIO
UNITARIO
GASTO
MENSUAL
Papel bond Millar 11.00 11.00
Lapiceros Unidad 0.50 1.00
Archivadores Unidad 5.00 5.00
Artículos de Mantenimiento Unidad 7.00 14.00
TOTALES 31.00
Elaboración Propia
34
I.E.S.T.P. “TECNOTRONIC”
CUADRO Nª 26
Gasto de Alquiler de Local
MATERIALES GASTO
MENSUAL
Alquiler de Local 150.00
TOTALES 150.00
Elaboracion Propia
11.4. COSTO TOTAL DE PRODUCCION Y
COMERCIALIZACION
CUADRO Nª27
Resumen de los costos de Producción y Comercialización
DESCRIPCION COSTO MENSUAL
COSTOS DE PRODUCCION 6,251.00
Costos Directos 4,391.00
Costo de Materiales 2,791.00
Costo de Mano de Obra 1,600.00
Costos Indirectos 1,860.00
Materiales Indirectos 95.00
Mano de Obra Indirecta 1,600.00
Servicios Básicos 165.00
PRESUPUESTO DE
COMERCIALIZACION
511.00
Gastos de Venta 330.00
Gastos de Administración 181.00
TOTALES 6,762.00
Elaboración Propia
35
I.E.S.T.P. “TECNOTRONIC”
11.5. PRESUPUESTO DE INGRESOS
CUADRO Nª 28
Ingreso mensual por venta de cada plato de ceviche
PRODUCTO Unidad de
medida
Producción
diaria
Producción
mensual
ceviche de pejerrey Platos 10 300
ceviche mixto Platos 8 240
ceviche de trucha Platos 8 240
ceviche de pota Platos 6 180
ceviche de camarón Platos 8 240
Elaboración Propia
CUADRO Nª 29
Ingreso de los ceviches Mensualmente
PRODUCTO UNIDAD DE
MEDIDA
CANT. PRECIO
UNITARIO
INGRESO
DIARIO
INGRESO
MENSUAL
ceviche de pejerrey Platos 10 8.00 80.00 2,400.00
ceviche mixto Platos 8 12.00 96.00 2,880.00
ceviche de
trucha
Platos 8 8.00 64.00 1,920.00
ceviche de pota Platos 6 10.00 60.00 1,800.00
ceviche de
camarón
Platos 8 12.00 96.00 2,880.00
TOTALES S/. 11,880.00
En la tabla se muestra que nuestros ingresos mensuales que vamos a obtener por
distintos tipos de ceviche es de 11,880.00 también se muestra los precios por cada plato
y por distintos tipos.
11.6. FLUJO DE CAJA
TABLA N° 30
FLUJO DE CAJA ECONÓMICO PROYECTADO MENSUAL
36
I.E.S.T.P. “TECNOTRONIC”
RUBROS 0 1 2 3 4 5
INGRESOS OPERATIVOS 614,556.00 614,556.00 614,556.00 614,556.00 615,726.00
Venta de productos principales 520,560.00 520,560.00 520,560.00 520,560.00 520,560.00
Venta de productos secundarios 93,996.00 93,996.00 93,996.00 93,996.00 93,996.00
Recuperación de capital de trabajo 1,170.00
COSTOS OPERATIVOS 594,293.32 594,293.32 594,293.32 594,293.32 593,018.32
Costos de producción 443,988.52 443,988.52 443,988.52 443,988.52 443,988.52
Costos directos 433,848.52 433,848.52 433,848.52 433,848.52 433,848.52
Costos indirectos 10,140.00 10,140.00 10,140.00 10,140.00 10,140.00
Gastos de operación 150,304.80 150,304.80 150,304.80 150,304.80 149,029.80
Gastos de venta 78,840.00 78,840.00 78,840.00 78,840.00 78,840.00
Gastos generales y de
Administración 67,271.50 67,271.50 67,271.50 67,271.50 67,271.50
Depreciación 4,193.30 4,193.30 4,193.30 4,193.30 2,918.30
COSTOS DE INVERSION 36,323.50
Activos Fijos 32,153.50
Tangibles 26,003.50
Intangibles 6,150.00
Capital de trabajo 1,170.00
Gastos preoperativos 3,000.00
UTILIDAD ANTES DE
IMPUESTOS 20,262.68 20,262.68 20,262.68 20,262.68 22,707.68
IMPUESTOS 30% 6,078.80 6,078.80 6,078.80 6,078.80 6,812.30
UTILIDAD DESPUES DE
IMPUESTOS 14,183.87 14,183.87 14,183.87 14,183.87 15,895.37
DEPRECIACIÓN 4,193.30 4,193.30 4,193.30 4,193.30 2,918.30
VALOR DE SALVAMENTO 8,012.00
FLUJO DE CAJA ECONÓMICO
S/. -36,323.50 18,377.17 18,377.17 18,377.17 18,377.17 26,825.67
37
I.E.S.T.P. “TECNOTRONIC”
12.CONTINUIDAD Y SOSTENIBILIDAD
12.1. CONTINUIDAD
Al investigar el tema se ha profundizado y permitido desarrollar de manera
coherente esta temática
Al realizar el estudio de mercado se obtuvo como resultado que el mismo es
porque es cuantitativamente significativo y que va en aumento. El uso de
tecnología nos ha permitido fluidez en la búsqueda de información lo que nos da
como resultado eficacia y eficiencia al momento de la realización del proyecto
cevicheria y delivery “la concha del mar” no presenta mayores inconvenientes
ya que el marco legal previsto en nuestras leyes permite la producción y
comercialización afortunadamente los proveedores cumplen a cabalidad con los
tiempos y horarios establecidos con el propósito de mantener al consumidor
satisfecho y así mantener una buena imagen en el posicionamiento del mercado.
Al realizar el estudio financiero se visualizó La factibilidad del mismo, tanto por
una variable accesible como por el retorno de capital en un tiempo no mayor de
cinco años, luego del cual se obtendrá una rentabilidad considerable.
12.2. SOSTENIBILIDAD
Factor institucional:
 Capacitación a los personales de trabajo
 Mantener un buen ambiente laboral con motivaciones constantes
a todo el personal de trabajo.
Factor técnico:
 Manuales para la preparación
 Nuevos artefactos de última tecnología para su mayor producción
 Revisión de los uniformes de trabajo
Factor operativo:
 la comunicación debe ser rápido y eficiente
 los comunicados o informes, debe de estar en todos los lugares
38
I.E.S.T.P. “TECNOTRONIC”
Factor financiero:
 en este factor garantiza y sostiene el producto con nuevos
financiamientos ya sea recursos propios o ajenos
 abrir una línea de crédito en una entidad financiera
12.3. AMENAZAS PARA LA CONTINUIDAD Y
SOSTENIBILIDAD
12.3.1. CONTINUIDAD
 Pueda ser que no se cumpla lo que está proyectado
 Pueda ser que otras empresas capitalistas entren al mercado
12.3.2. SOSTENIBILIDAD
Factor institucional:
 Cuando no se cumplan con las capacitaciones
 Cuando el ambiente laboral se encuentren desmotivados
sin ganas de trabajar.
Factor técnico:
 Cuando no tengan los uniformes de trabajo y los clientes
puede ser que se desanimen por higiene
 Cuando haya muchos clientes y no habría equipos o
artefactos de trabajo entonces se produciría a menor
cantidad.
Factor operativo:
 Cuando haya reuniones y no se enteren los demás
personales no se adaptarían a los cambios
 Cuando la información o los comunicados no lleguen a los
demás entonces se desnivelaría la información.
Factor financiero:
 Cuando las entidades financieras no puedan facilitarnos
algún préstamo de dinero.
39
I.E.S.T.P. “TECNOTRONIC”
13.BIBLIOGRAFIA
 Banco Interamericano de Desarrollo. Manual para la Formulación y Evaluación de
Proyectos de Inversión, Creer para Crear. Lima.
 Barsello Coronel, Juan Carlos (2012). Proyecto de inversión de Restaurante
turístico “cascada park”.
 Medina García, Rossyetzel. (2010). Proyecto de inversión de restaurante de
comida mexicana en salinas cruz.
 Meza Riquelme, Mauricio. (2011). Finanzas Empresariales para la Micro y
Pequeña Empresa. Perú: Santillana.
 Rodríguez Cairo, Bao García, Cárdenas Lucero. (2008). Formulación y Evaluación
de Proyectos. Perú: Limusa.
 SapagChain, Nasir. (2011). Proyectos: Formulación y Evaluación.(2da. Edición).
México: Pearson-Prentice Hall.
 Salazar, J. (2011). Evaluación Financiera de Proyectos. Recuperado el 12 de mayo
de 2013 de http://es.scribd.com/doc/21266370/evaluacion-financiera-de-proyectos-
de-inversion.
 Manuales de proyectos. ( ing. LIPE FLORES Saturnino)
CONSULTASWEB
 http://es.wikipedia.org/wiki/Proyecto
 http://www.monografias.com/trabajos-pdf4/lineamientos-basicos-formulacion-
presentacion-proyectos-socio-productivos-enfoque-socialista/lineamientos-
basicos-formulacion-presentacion-proyectos-socio-productivos-enfoque-
socialista.pdf
 http://planareainformatica.files.wordpress.com/2013/01/manualproyecprodu.pdf
 http://www.inei.gob.pe/
40
I.E.S.T.P. “TECNOTRONIC”
14.ANEXOS

Proy. cevicheria concha del mar copia

  • 1.
    INSTITUTO DE EDUCACIÓNSUPERIOR TECNOLÓGICO PRIVADO “TECNOTRONIC” R.M.N° 313 – 2000 – ED CARRERA TECNICO DE CONTABILIDAD PROYECTO PRODUCTIVO CEVICHERIA Y DELIVERY “LA CONCHA DEL MAR” EN LA CIUDAD DE JULIACA PRESENTADO POR: CACERES MAMANI Elizabeth Madeley ASESOR: CPC. COILA TORRES Abraham SEMESTRE: Sexto SECCIÓN: “D” Juliaca – Perú 2016
  • 2.
    2 I.E.S.T.P. “TECNOTRONIC” DEDICATORIA Dedico conmucho cariño a mi familia por el apoyo incondicional que me brindan día a día por ello hacen posible en realizar mis sueños de superación y hacer de mí una persona de bien. A los docentes de la Carrera de CONTABILIDAD del IESTP. TECNOTRONIC – Juliaca. Por haberme impartido sus sabias enseñanzas durante mi formación profesional.
  • 3.
    3 I.E.S.T.P. “TECNOTRONIC” AGRADECIMIENTOS A nuestrasfamilias, por el constante apoyo brindado a lo largo de nuestra carrera tecnica, en especial a nuestros padres, que se preocupan por darnos siempre lo mejor y son fuente de energía cuando lo necesitamos. Al CPC. COILA TORRES Abraham, nuestro docente, por sus enseñanzas, preocupación, apoyo y paciencia brindada en el desarrollo del proyecto productivo. A nuestros profesores, por los conocimientos y experiencias brindadas en clases y en asesorías, las cuales han hecho posible la realización del presente proyecto.
  • 4.
    4 I.E.S.T.P. “TECNOTRONIC” 1. RESUMENEJECUTIVO El presente proyecto denominado cevicheria y delivery “la concha del mar” tiene como carácter natural, la actividad productiva con su posterior comercialización en el mercado. La variedad de ceviches tienen las siguientes características, cantidad y/o platos a base de diferentes pescados amplia variedad de ceviches. El producto está elaborado con materiales de primera calidad y mano de obra capacitada para que la elaboración sea de primera y que los consumidores queden satisfechos al adquirir el producto. El presente pertenece al sector de inversión privada sin antecedentes de inversión, por lo tanto se pretende realizar la inversión a este como proyecto nuevo. Los producidos por el proyecto se orientaran físicamente al mercado de Juliaca, pero se estima incursionar dentro de la región. El horizonte de evaluación del presente proyecto es de 05 años, debido a las características de inversión, recuperación de capital y generación de beneficios y/o utilidades durante las últimas décadas el mercado experimento diversos cambios en cuanto a las características de consumidores y políticas económicas y sociales del país, en la actualidad se observa que existe una mayor demanda de productos culinarios altamente nutritivos y exquisitos, la cual es una oportunidad que es posible aprovecharla . Hoy en día la venta de ceviches en carretillas es más demandada debido a la eficiencia y alcance del producto Asia los consumidores; como respuesta a ello la empresa ofrecerá servicio delivery así los clientes pueden consumir de manera rápida y en cualquier lugar. El producto está orientado al público de jóvenes y adultos sin distinción de religión ni sexo; nuestro segmento a dirigirnos el nivel socioeconómico a, b y c de nuestro mercado objetivo antes mencionado. Existe la amenaza de competidores dedicados al rubro de las producciones y comercialización de productos culinarios pero estos no son idénticos al que se presenta en este proyecto. La manera de promocionar nuestro producto de la comercialización de ceviche es por medio de: radio, televisión e internet. Parta que se ponga en conocimiento de que se trata este rubro de negocio, que producto y servicio ofrece.
  • 5.
    5 I.E.S.T.P. “TECNOTRONIC” INDICE Dedicatoria 02 Agradecimientos03 1. RESUMEN EJECUTIVO 04 2. DIAGNOSTICO 07 2.1.ANÁLISIS DEL SECTOR 07 2.2.ANÁLISIS DE LA COMPETENCIA 08 2.3.ANÁLISIS FODA 08 2.4.DETERMINACIÓN DE POBLACIÓN Y MUESTRA 09 2.4.1. Mercado Potencial 11 2.4.2. Mercado Disponible 12 2.4.3. Mercado Efectivo 12 2.4.4. Mercado Objetivo 13 3. JUSTIFICACIÓN 14 3.1.ESTRATEGIAS DE PRODUCTO 14 3.2.ESTRATEGIAS DE PRECIO 15 3.3.ESTRATEGIAS DE PLAZA 16 3.4.ESTRATEGIAS DE PROMOCIÓN 16 4. BREVE DESCRIPCIÓN DE PROYECTO 17 5. OBJETIVOS 19 5.1.GENERAL 19 5.2.ESPECÍFICOS 19 5.2.1. Técnicos 19 5.2.2. Económicos 19 5.2.3. Sociales 19 5.3.UBICACIÓN 19 5.3.1. Macro localización 19 5.3.2. Micro localización 20 5.4.DIAGRAMA DE FLUJO DE PROD. Y SERVICIO 20 5.4.1. Diagrama de Bloques 20 6. RESPONSABLES DEL PROYECTO 22 7. ORGANIGRAMAS 22 7.1.ORGANIGRAMA ESTRUCTURAL 22 7.2.MANUAL DE ORGANIZACIÓN Y FUNCIONES 23 7.2.1. Gerente 23 7.2.2. Caja 23 7.2.3. Preparador 24 7.2.4. Vendedor 24 7.3.DISTRIBUCION DE LA INFRAESTRUCTURA 25 8. BENEFICIARIOS DIRECTOS E INDIRECTOS 25 8.1.BENEFICIARIOS DIRECTOS 25 8.2.BENEFICIARIOS INDIRECTOS 25
  • 6.
    6 I.E.S.T.P. “TECNOTRONIC” 9. ADMI.DEL PROYECTO CRONOGRAMA GANNT 26 9.1.DIAGRAMA GANTT 26 10. INVERSION 27 10.1. ACTIVO FIJO 27 10.1.1. Activo Fijo Tangible 27 10.1.2. Activo Fijo Intangible 27 10.1.3. Capital de Trabajo 28 11. PRESUPUESTOS 29 11.1. COSTOS DIRECTOS 29 11.2. COSTOS INDIRECTOS 31 11.3. PRESUPUESTO COMERC. GASTOS DE OPERACIÓN 32 11.3.1. Gastos de Venta 33 11.3.2. Gastos Generales de Administración 33 11.4. COSTO TOTAL DE PRODUC. Y COMERCIALIZACIÓN 34 11.5. PRESUPUESTO DE INGRESOS 35 11.6. FLUJO DE CAJA 36 12. CONTINUIDAD Y SOSTENIBILIDAD 37 12.1. CONTINUIDAD 37 12.2. SOSTENIBILIDAD 37 12.3. AMENAZAS PARA LA CONT. Y SOSTENIBILIDAD 38 12.3.1. Continuidad 38 12.3.2. Sostenibilidad 38 13. BIBLIOGRAFÍA 39 14. ANEXOS 40 ENCUESTA APLICADA AL MERCADO
  • 7.
    7 I.E.S.T.P. “TECNOTRONIC” 2. DIAGNOSTICO Elsiguiente análisis pretende identificar el comportamiento real de la competencia en el mercado de las cevicherias en la ciudad de Juliaca, permitiendo prever las situaciones y problemas de los peces siendo objetivos en los riegos que se pueden asumir; conociendo mejor a las personas que se beneficiaran con la ejecución del proyecto y las reales posibilidades de oportunidad. Tener claro nuestros objetivos del proyecto que realizaremos diseñando metas y propuestas claras encaminadas a mejorar nuestras debilidades para minimizar sus efectos tomando decisiones acertadas, descubriendo procesos que orientan al mercado de ceviches para mejorar e innovar como son las cevicherias a Delivery Determinando los recursos y metodologías así mismos conocer y comprender sobre nuestras Fortalezas, Oportunidades, Debilidades y Amenazas (F.O.D.A.) 2.1. ANALISIS DEL SECTOR El presente proyecto tiene como naturaleza, la actividad de producir y comercializar en el mercado, nuestra naturaleza nos ubica en el sector secundario; al mismo tiempo el presente proyecto es del sector de inversión privado sin antecedentes de inversión, por lo tanto se pretende realizar la inversión en un proyecto nuevo. Es importante que nuestro público tenga un estilo de vida activo, una persona, alegre, relajada y con afinidad para así poder ayudar con nuestra cevicheria. Para estudiar el sector en el que se ubica este proyecto, se deben tener en cuenta los segmentos del mercado que demandan las cevicherias.  Personas que están insatisfechas con la calidad de preparación de los ceviches.
  • 8.
    8 I.E.S.T.P. “TECNOTRONIC”  Personasque no están de acuerdo con los precios de los de los cceviches. 2.2. ANALISIS DE LA COMPETENCIA El análisis de la competencia en la cuidad de Juliaca se realizó mediante los elaboradores y comerciantes de los cevicherias lo cual un 90% son informales que no están contribuyendo al Estado, a continuación lo describimos: Existen varias restaurantes cevicheros que son nuestros principales competidores o amenazas dentro de las cuales especificaremos en dos rubros primero competidores formales e informales los formales tenemos como líder en ceviches al restaurante el CUADRO Nª 01 Nombre Dirección Precio EL CARIBE Plaza zaumilla S/. 10.00 – 25.00 EL TIBURON Av. Victor Velasquez S/. 10.00 – 22.00 DELICIAS DEL MAR Jr. San Martin S/. 8.00 –18.00 EL RICO PEZ Jr. Raul Porras/Pierola S/. 10.00 – 15.00 Elaboracion Propia son la destacadas en el entorno de nuestro mercado objetivo cuyas fortalezas son un tanto paupérrimas como son: que no existen muchas cevicherias, y en su mayoría no son formales sus debilidades son abundantes los productos que ofrecen no son de calidad , están en un estado muy antihigiénico, los tratos no son personalizados, la infraestructura no es muy atractiva , y la poca variedad de ceviches que preparan todas las empresas cevicheras que hicimos en mención 2.3.ANALISIS FODA A. Fortalezas  Trabajo en equipo  Local bien ubicado cerca de las universidades  Buena relación de precios
  • 9.
    9 I.E.S.T.P. “TECNOTRONIC”  Ofrecerun producto de acuerdo al gusto del cliente. B. Oportunidades  Aprovechar el mercado  Emplear fechas especiales e importantes.  Disponer que Juliaca es un eje comercial. C. Debilidades  Calidad del producto adecuada, pero con una escasa posibilidad  Una página web limitada  Campaña publicitaria débil D. Amenazas  Competencia  Alza de precio de los productos por parte de los proveedores.  Alto número de competidores e importantes con nombre posicionado en el mercado.  Bajo costo de cambio de los consumidores.  Fuerte amenaza de productos sustitutos, alimentos light y/o comida casera a precios relativamente bajos. 2.4.DETERMINACION DE LA POBLACION Y MUESTRA En el análisis de la demanda de estudiaran y analizaran a los consumidores de este tipo de bienes, es decir aquellos que consumen y otros que estén interesados en probar los ceviches, para ello se tiene previamente calculada la demanda potencial, disponible, efectiva y objetiva para el presente proyecto. Para realizar el estudio de la demanda y determinar nuestra población objetivo, previamente nos hemos respondido las siguientes preguntas: ¿Quiénes serían nuestros consumidores? Nuestros consumidores son la personas de 15 a 49 años de la población Juliaqueña, lo cual será de vital importancia como desyauno y almuerzo, ya que las truchas son naturales, un alimento de alto nivel. Dónde se encuentran?
  • 10.
    10 I.E.S.T.P. “TECNOTRONIC” Se encuentranen todo el ámbito del distrito de Juliaca, provincia de San Román ya sean universidades y colegios. CUADRO Nª 02 Población demográfica de la provincia de San Román por distritos y género Distrito/provincia Hombre Mujer Total JULIACA 133,385 139,051 272,436 CABANA 2,091 2,179 4,270 CABANILLAS 2,633 2,745 5,378 CARACOTO 2,810 2,929 5,739 SAN ROMÁN 140,919 146,904 287,823 FUENTE: Instituto de Estadística e Informática - INEI ELABORACION: Los Ejecutores CUADRO Nº 03 Población de la provincia de San Román por edades 2016 GRUPO POBLACIÓN % 0 – 4 28,180 10.34% 5 – 9 28,089 10.31% 10 – 14 28,745 10.555 15 – 19 30,304 11.12% 20 – 24 30,237 11.10% 25 – 29 26,564 9.75% 30 – 34 22,963 8.43% 35 – 39 19,504 7.16% 40 – 44 15,948 5.85% 45 – 49 12,137 4.46% 50 – 54 9,246 3.40% 55 – 59 6,911 2.54% 60 – 64 4,857 1.78% 65 – 69 3,345 1.23% 70 – 74 2,315 0.85% 75 – 79 1,649 0.60% 80 y más 1,442 0.53% TOTAL 272,436 100% FUENTE: Instituto de Estadística e Informática - INEI
  • 11.
    11 I.E.S.T.P. “TECNOTRONIC” 2.4.1. MERCADOPOTENCIAL El mercado potencial para el presente proyecto está conformado por individuos que tienen las edades de 15 a 49 años de acuerdo a la segmentación es la siguiente. CUADRO Nª 04 Cálculo del mercado potencial de acuerdo a la segmentación PROVINCIA TOTAL HABITANTES SEGMENTACION MERCADO POTENCIAL EDAD. 15-49 San Román 272 436 57.86% 157 631 FUENTE: Instituto de Estadística e Informática - INEI ELABORACION: Los Ejecutores Según el resultado de las estadísticas el 57.86% es la segmentación con lo cual va dirigida nuestro proyecto, estos nos da los resultados según el Mercado Potencial de esta Ciudad de Juliaca. Lo cual hallaremos para las respectivas encuestas que serán dirigidas a la población de Juliaca. 𝑛 = 𝑍2 𝑝𝑞 𝑁 𝐸2 ∗ ( 𝑁 − 1) + 𝑍2 𝑝𝑞 En donde:  Nivel de Confianza (∝= 1−∝) = 95%  Distribución normal estandarizada (de la tabla) Z=1,96  Proporción de la población que tiene la característica de interés (p)=50%  Proporción de la población que no tiene la característica de interés (q=1-p)=20%
  • 12.
    12 I.E.S.T.P. “TECNOTRONIC”  Máximoerror permisible (E)= 5%  Tamaño de la población (N)= 157 631(Mercado Potencial RESULTADO: 𝑛 = (1.96)2(0.50)(0.50)(157 631) 0.052 ∗ (157 631 − 1) + 1.962 ∗ (0.5)∗ (0.5) 𝒏 = 𝟑𝟖𝟑 Encuestas El resultado obtenido es 383 para realizar la encuesta, del cual se tomó un 25% y es por ello que se encuesto a 100 personas de la población de la ciudad de Juliaca. 2.4.2. MERCADO DISPONIBLE El mercado disponible para el presente proyecto está conformado por individuos que consumen CEVICHES, para ello se tienen procesadas las encuestas, de los cuales el 75% consume los CEVICHES. CUADRO Nª 05 Cálculo del mercado disponible PROVINCIA MERCADO POTENCIA % COMSUMIDORE DE NECTARES MERCADO DISPONIBLE San Román 157 631 60% 94 579 FUENTE: Encuesta ELABORACION: Los Ejecutores 2.4.3. MERCADO EFECTIVO El mercado efectivo para el presente proyecto está conformado por individuos que están dispuestos a consumir ceviches , esto afecta o influye a nuestro proyecto, puesto que se le preguntó si estarían dispuestos a consumir ceviches de primera , un 80% siente estar satisfecho y que le gustaría probar en la Nueva Cevicheria.
  • 13.
    13 I.E.S.T.P. “TECNOTRONIC” CUADRO Nª06 Cálculo del mercado efectivo PROVINCIA MERCADO DISPONIBL E % DISPUESTOS A COMSUMIR NECTARES MERCADO EFECTIVO San Román 94 579 80% 75 663 FUENTE: Encuesta ELABORACION: Los Ejecutores 2.4.4. MERCADO OBJETIVO El mercado objetivo para el presente proyecto estará conformado por todos aquellos individuos que formarán parte de todos los esfuerzos realizados por el proyecto, ya sea por medios de herramientas de marketing y otros como son las promociones, la publicidad por diversos medios y estrategias de marketing. El proyecto enfocará todos sus esfuerzos por captar el 5% de la población, del mercado objetivo con las características de la segmentación descritas anteriormente, el cual evitará o reducirá esfuerzos por llegar a toda la población. CUADRO Nª 07 Cálculo del mercado objetivo PROVINCIA MERCADO EFECTIVO % A CAPTAR MERCADO OBJETIVO San Román 75 663 5% 3 783 FUENTE: Encuesta ELABORACION: Los Ejecutores
  • 14.
    14 I.E.S.T.P. “TECNOTRONIC” 3. JUSTIFICACION Actualmenteel emprendimiento estimulado en buena parte por los institutos públicos y privados, da posibilidad abierta al autoempleo y al desarrollo de las competencias adquiridas en el proceso de formación. Se ha venido observando que pese a la elaboración y comercialización de los Ceviches presenta un desarrollo permanente y sostenido en la ciudad de Juliaca y en general en el país, se evidencia y se observan oportunidades frente a los malos manejos administrativos, a los retos que impone el futuro y principalmente ante la falta de visión y proyección en todos los ámbitos. Son muchas las empresas que a diario abren sus puertas en busca de nuevas oportunidades en este campo de una cevicheria pero al mismo tiempo también son muchas que al poco tiempo tienen que iniciar con procesos de liquidación de empleados, recortar las nóminas, desmejorar los salarios y peor aún a desmejorar la calidad de los productos por compra de materia prima de dudosa procedencia siendo esto lo que finalmente las entierra, siendo determinante y terminando por cerrar sus puertas, brindando oportunidades a nuevas empresas. El presente proyecto está basado en el esquema del proyecto productivo del IESTP TECNOTRONIC en el que no se considera para mejorar un proyecto de calidad teniendo en cuenta los estudios de buena forma de la población Juliaqueña. 3.1.ESTRATEGIAS DE PRODUCTO Los productos ofrecidos de nuestro servicio, estarán de acorde con la de la competencia, por la cual tendremos en cuenta a nuestros competidores potenciales, entre ellos: El nivel determinado de precio de los productos deberá permitir alcanzar una rentabilidad suficiente en relación al costo beneficio esperado por los accionistas de la cevichería “la concha del mar” alanzar al mercado un nuevo producto con un precio más elevado que el de la competencia directa, para que, de ese modo, podamos crear sensación y atracción en calidad. La cevicheria “sonrisas del mar” tendrá como pilares de crecimiento y retención de clientes los siguientes aspectos:
  • 15.
    15 I.E.S.T.P. “TECNOTRONIC”  Seguridad:En nuestro establecimiento se servirá comida sana, nutritiva y de buena calidad.  Cuidado: Cuidar cada proceso al detalle que implica el servicio al cliente, que va desde la selección cuidadosa de la materia prima (insumos) hasta la forma profesional de preparar, servir un plato, teniendo especial interés en los aspectos de higiene y seguridad.  Atención: Será nuestro deber servir al cliente de acuerdo a sus expectativas, necesidades y preferencias cuando toma la decisión de visitar nuestro establecimiento, requiera de nuestra atención 3.2.ESTRATEGIAS DE PRECIO Debemos asegurarnos que los precios y el nivel de ventas que creemos que van a tener nos permitirán a nuestro negocio ser rentable. También debemos tomar nota de cómo se comparan nuestro producto respecto de la competencia, y si no nos fijamos en la competencia nuestros potenciales clientes seguramente lo harán y por lo tanto por un producto es una de las decisiones comerciales más importantes que debemos tomar. El cual si es muy alto o uno muy bajo limitará, en el mejor de los casos, el crecimiento de nuestro negocio. Y en el peor de los casos, podría causarnos serios problemas de ventas. TABLA N° 08 fijación de los puestos de venta N° PRODUCTO Unid. Medida Precio unitario S/. 1 Ceviche de Pejerrey Unidad 8.00 2 Ceviche Mixto Unidad 22.00 3 Ceviche de Trucha Unidad 14.00 4 Ceviche de Pota Unidad 16.00 5 Ceviche de Camarón Unidad 18.00 Elaboración propia Debemos asegurarnos que los precios y el nivel de ventas que creemos que van a tener nos permitirán a nuestro negocio ser rentable. También debemos tomar nota de cómo se comparan nuestro producto respecto de la competencia, y si no nos fijamos en la competencia nuestros potenciales clientes seguramente lo harán y por lo tanto por un producto es una de las decisiones comerciales más
  • 16.
    16 I.E.S.T.P. “TECNOTRONIC” importantes quedebemos tomar. El cual si es muy alto o uno muy bajo limitará, en el mejor de los casos, el crecimiento de nuestro negocio. Y en el peor de los casos, podría causarnos serios problemas de ventas. 3.3.ESTRATEGIAS DE PLAZA Determinaremos la forma en que nuestros ceviches e insumos serán trasladados hacia el punto de venta, es decir en nuestro negocio. Presentamos algunas estrategias que podemos aplicar, relacionadas a la plaza o distribución como:  vía internet.  llamadas telefónicas.  envío de Correos.  visitas a domicilio. Hacer uso de intermediarios y, de ese modo, lograr una mayor cobertura de nuestros servicio/producto, o aumentar nuestros puntos de ventas. Ubicar nuestros ceviches solamente en los puntos de ventas que sean convenientes o solicitados para degustación. Contamos con un canal de distribución corto, puesto del producto se ofrece directamente hasta el consumidor final. 3.4.ESTRATEGIAS DE PROMOCIÓN En cuanto a la promoción, la empresa utilizara tres aspectos que son de mucha importancia como: a. La Publicidad - Contaremos con una página Web muy detallada y completa que mostrará permanentemente nuestros productos, precios, promociones y novedades, además se tendrá la opción de críticas y sugerencias. - Preparar volantes y afiches indicando la ubicación de nuestro negocio e indicando las promociones de nuestros productos. - Aprovecharemos las redes sociales para difundir nuestra marca (Facebook, Twitter. Blogs)
  • 17.
    17 I.E.S.T.P. “TECNOTRONIC” - Radioque indique nuestras promociones y donde queda ubicado. - Televisión indicara nuestras promociones y donde queda ubicado nuestro local. b. Promoción de Ventas - Demostración de nuestro producto: degustación. - Descuentos: mediante el consumo constante se dará a mitad precio. - Concursos: donde se les dará premios, regalos. 4. BREVE DESCRIPCION DEL PROYECTO El proceso de preparación del producto consiste en la producción propiamente dicha de los ceviches en sus diversas presentaciones, iniciando desde lavado del pescado para internarlo en la refrigeradora hasta su preparación y comercialización. Cabe señalar que en el proceso de preparación del producto se deberá ser lo más cuidadoso e higiénico posible, ya que los productos deberán ser lo menos manipulado para evitar su contaminación. a) extracción del pescado de la congeladora: Luego de haber realizado el almacenado de los insumos en condiciones adecuadas, se realizará el traslado de los insumos a los espacios de producción del ceviche. b) Selección del pescado para el preparado: En esta etapa se realizará la selección del pescado para la preparación del ceviche excluyendo los pescados en estado crítico o en mal estado. c) Limpieza de los insumos: En esta etapa se procede a sacar las escamas del pescado detalladamente. d) Lavado de los insumos: Para mejorar las condiciones higiénicas de los insumos se debe realizar el lavado. e) Limpieza interna del insumo: En esta etapa consiste en limpiar el pescado internamente ósea sacar sus tripas. f) Sacado de los huesos: Después de haber limpiado el pescado se procede a sacar los hueso del pescado con demasiado cuidado
  • 18.
    18 I.E.S.T.P. “TECNOTRONIC” g) Controlde lavado: En esta etapa se realizará el respectivo control de calidad sobre las condiciones de limpieza e higiene, en caso de observarse insumos que no satisfagan los requisitos establecidos se excluirá de su ingreso a la etapa de cortado. h) Corte de los insumos: Esta etapa consiste en realizar el cortado del pescado la cabeza, cola y lo restante cortarlos en pequeños trozos rectangular es para su posterior mezcla y cocción. En las cebollas el corte será en juliana y en os camotes en rodajas. i) Mezcla y cocción del pescado e insumo: En esta etapa se mezcla los pescados, cebolla y rocoto con el limón para su posterior cocción, y un poco de perejil, sal y pimentón; todo ello se efectúa en cacerolas inoxidables de bastante capacidad para su posterior comercialización. j) Inclusión de insumos de complemento y homogeneizado: En esta etapa se debe verter todo el contenido a recipientes de material inoxidable para servir cada variedad de los productos de manera ordenada. En esta etapa se agregan los ingredientes faltantes como camote, yuca, choclo, lechuga, maíz de acuerdo al plato a servirse. finalmente, va quedando disponible para la comercialización y venta. k) Servir y decorar: En esta etapa se toma en cuenta como se servirá el ceviche; la cantidad de ceviche a servirse será de 400 gramos y la decoración es en forma floral con un estilo altamente persuasivo. l) Comercialización: Esta etapa consisten en la venta y traslado de los productos almacenados.
  • 19.
    19 I.E.S.T.P. “TECNOTRONIC” 5. OBJETIVOS 5.1.OBJETIVOGENERAL Determinar la viabilidad de mercado, técnica, económica y financiera para alcanzar el posicionamiento de la empresa en el mercado, con una producción de calidad, capaz de competir en el mercado local, regional, nacional e internacional. 5.2.OBJETIVOS ESPECIFICOS 5.2.1. OBJETIVOS TÉCNICOS  Contar con un sistema de administración de los servicios, tal que permita conocer a cada uno de los clientes que consuman el producto. Y diagnosticar las actualizaciones estratégicas de la elaboración de los néctares. 5.2.2. OBJETIVOS ECONOMICOS  En cada periodo seguir creciendo con nuestras utilidades en 20% para que de esa manera la elaboración de los Néctares sea un producto de mucha ayuda para las personas de esa manera nuestra empresa crecer con la rentabilidad. 5.2.3. OBJETIVOS SOCIALES  Definir las condiciones para hacer frente a su responsabilidad social la conservación del medio ambiente y preservación de recursos naturales, siempre apoyando con la salud de las personas. 5.3. UBICACION 5.3.1. MACRO LOCALIZACIÓN Elegimos como mercado principal la Ciudad de Juliaca, ya que a la actualidad existe bastante oferta y demanda, ya que en la actualidad el consumo de productos naturales en esta ciudad está teniendo una buena acogida por las diferentes familias: País : Perú Departamento : Puno
  • 20.
    20 I.E.S.T.P. “TECNOTRONIC” Provincia :San Román 5.3.2. MICRO LOCALIZACIÓN Distrito : Juliaca Urbanización: Rinconada Jirón 1 de mayo con jr. Callao 5.4. DIAGRAMA DE FLUJO DE PRODUCCION Nuestro proyecto está organizado de una forma, que estará representado por diagrama de bloques que representara la recepción de los clientes paso a paso, , en lo cual nos indicara el procedimiento de la preparación de los ceviches, por lo tanto les mostraremos a continuación. Diagrama de Flujo de Producción
  • 21.
    21 I.E.S.T.P. “TECNOTRONIC” Elaboracion Propia Extraccióndel pescado de la congeladora Lavado de los insumos sacado delo huesos Control de lavado Mezcla y cocción delos pescados Cocción, mezclado y homogeneizado Servir y decorarComercialización Selección del pescado para el preparado Mezcla y cocción delos pescados inicio Fin
  • 22.
    22 I.E.S.T.P. “TECNOTRONIC” 6. RESPONSABLEDEL PROYECTO CACERES MAMANI Elizabeth Madeley DNI. 48043900 7. ORGANIGRAMA 7.1.ORGANIGRAMA ESTRUCTURAL Organigrama de la Empresa a. b. Elaboración Propia GERENTE CAJA PREPARADOR VENDEDOR (servicio)
  • 23.
    23 I.E.S.T.P. “TECNOTRONIC” 7.2. MANUALDE ORGANIZACIÓN Y FUNCIONES Nos indica las tareas y funciones que cada miembro tiene que cumplir con su responsabilidad para que la empresa tenga un desempeño, a continuación los describiremos. 7.2.1. GERENTE  Realizar los actos de administración y gestión ordinaria de la empresa.  Verificar el ingreso del personal y los usuarios.  Controlar la calidad de servicio (higiene, trato)  Establecer y administrar un buzón de sugerencias.  Representar en nombre de la empresa ante las autoridades judiciales, administrativas, laborales, municipales, políticas y policiales, en cualquier lugar del país o exterior.  Preparar y ejecutar el presupuesto para los distintos periodos.  Diseñar y ejecutar los planes de desarrollo.  Representar a la empresa en licitaciones públicas o privadas, concurso de precios o méritos.  Autorizar la colocación, retiros, transferencias, enajenación y venta de fondos, rentas valores, reglamentar la emisión de bonos, obligaciones, instrumentos de corto plazo, deuda o cualquier título valor pertenecientes a la empresa.  Negociar, celebrar, modificar y resolver contratos, convenios y compromisos de toda naturaleza incluidos los que tenga por objeto de adquisición o enajenación de derecho. 7.2.2. CAJA (contador)  Elaborar los Estados Financieros mensuales y anuales con sus respectivos anexos  Elaborar las declaraciones del impuesto ya sea (IR e IGV) mensuales y anuales.  Elaborar y verificar el adecuado cumplimiento de las obligaciones fiscales de los pagos y preparar el informe anual.  Atender y responder oportunamente a la SUNAT los documentos que requiera.  Registrar y revisar la información de inventarios de acuerdo al sistema d costeo vigente y su correspondiente registro contable.  Registrar todas las operaciones causadas por la empresa.
  • 24.
    24 I.E.S.T.P. “TECNOTRONIC”  Arquearel dinero de forma semanal los movientes realizados por la empresa.  Recibir dinero de los clientes y rendir cuentas mensualmente hacia la empresa. 7.2.3. PREPARADOR  Supervisar, coordinar la sala de preparación de los ceviches  Tener mucha higiene al momento de la preparación de los ceviches  Informar y reportar sobre insumos dañadas hacia la gerencia.  Tener mucha responsabilidad para la preparación de los ceviches  Participar en la definición de políticas, planes, charlas de nutrición para que tenga una mejor preparación de los ceviches deliciosos.  Determinar la calidad semanalmente y hacer su reporte hacia la gerencia de la cevicheria. 7.2.4. VENDEDOR (servicio)  Cumplir con los acuerdos de la empresa  Atender y Orientar al público, ser amble con todas las personas sobre la información de los pesacados, tuchas, camarones y pota.  Recibir e informar las sugerencia que recibe por parte del público hacia la gerencia.  Recepcionar las llamas telefónicas y tomar notas o encargos del público, y reportar inmediatamente hacia la gerencia  Obedecer y cumplir las órdenes que se le encomiende por parte de la gerencia de la empresa.  Mantener limpio el establecimiento de la empresa, mucha higiene.  Cuidar los objetos de las personas para que no tengan perdidas.  Informar cualquier movimiento sospechoso del público.
  • 25.
    25 I.E.S.T.P. “TECNOTRONIC” 7.3.DISTRIBUCION DELA PLANTA O INFRAESTRUCTURA FIGURA Nª 23 Distribución de la tienda Comercial ELABORACION: Los Ejecutores 8. BEBEFICIARIOS DIRECTOS E INDIRECTOS 8.1. DIRECTOS  Empresa  Consumidores  Trabajadores  Proveedores de las frutas  Proveedores de las verduras 8.2. INDIRECTOS  Dueño del local  Transportistas  Municipio  Estado  Medios de comunicación como son: tv, radios, revistas, etc.  Empresas de los servicios básicos (luz, agua, teléfono) Departamento de preparación Servicios higiénicos Gerencia Caja Departamento de ventas
  • 26.
    26 I.E.S.T.P. “TECNOTRONIC” 9. ADMINISTRACIONDEL PROYECTO–CRONOGRAMA GANTT Los puestos de trabajos necesarios para el funcionamiento del proyecto y de acuerdo a los requerimientos de las tareas a desarrollar son las siguientes: Elaboracion Propia ACTIVI DADES SETIEM BRE OCTUB RE NOVIE MBRE DICIEM BRE ENER O FEBRE RO MAR ZO ABRI L MAYO 1 2 3 4 1 2 3 4 1 2 3 4 1 2 3 4 1 2 3 4 1 2 3 1 2 3 4 1 2 3 4 1 2 3 4 Conform ación de socios X Formulac ión del proyecto X Elaboraci ón del proyecto X Aprobaci ón de proyecto X X X Planificar X Organizar recursos X X X Ejecutar el proyecto X X X X X Evaluar el negocio X X X X X X X Elab.del proyecto. ya finalizad X X X X X X X X X X X Sustentac ión del proyecto X
  • 27.
    27 I.E.S.T.P. “TECNOTRONIC” 10.INVERSION 10.1. ACTIVOFIJO TANGIBLE CUADRO Nª 09 Los materiales que se van usar para la preparacion del ceviche DESCRIPCION Unidad de medida Cantidad Costo unitario S/. Costo total S/. Refrigeradora unidad 1 765.50 765.50 Ollas unidad 4 35.00 140.00 Congeladora unidad 1 900.00 900.00 Cocina Unidad 1 60.00 60.00 Lavadores unidad 8 5.00 40.00 Platos Docena 3 15.00 45.00 Cubiertos Docena 3 12.00 36.00 Cuchillos unidad 5 3.50 17.50 Espumadera unidad 3 3.00 9.00 Cucharon unidad 2 3.00 6.00 Sartén unidad 3 22.00 66.00 Mesas unidad 5 20.00 100.00 Sillas unidad 20 10.00 200.00 Tablas para picar unidad 3 8.00 24.00 Gas unidad 1 200.00 200.00 COSTO TOTAL DE MAQ. EQU. Y HERRAM. S/. 2,609.00 Los Ejecutores 10.2. ACTIVO FIJO INTANGIBLE CUADRO Nª10 Los gastos que se van realizar en la elaboración y constitución Los ejecutores DESCRIPCION UNIDAD DE MEDIDA CANTIDAD PRECIO UNITARIO COSTO TOTAL Asesoría técnica contable Consultora 01 250.00 200.00 Gastos de constitución Global 01 300.00 300.00 Gastos de proyecto Global 01 100.00 100.00 TOTALES 600.00
  • 28.
    28 I.E.S.T.P. “TECNOTRONIC” 10.3. CAPITALDE TRABAJO CUADRO Nª 11 El presupuesto para el capital que se va necesitar MATERIA PRIMA Unidad de medida Cantidad Mensual Precio unitario S/. Costo total S/. Pejerrey Kilo 40 12.00 480.00 Trucha Kilo 40 10.00 400.00 Pota Kilo 30 9.00 270.00 Maíz Kilo 25 4.00 100.00 Camote Kilo 30 2.50 75.00 Lechuga unidad 30 1.50 45.00 Cebolla Kilo 18 3.50 63.00 Limón Kilo 35 3.00 105.00 Yuca Kilo 30 3.00 90.00 Choros Kilo 35 3.00 105.00 gas Recarga 6 35.00 210.00 Camarón kilo 45 15.00 675.00 Rocoto unidad 60 0.30 18.00 Aceite unidad 25 5.00 125.00 Sal unidad 15 2.00 30.00 TOTAL CAPITAL DE TRABAJO S/. 2,791.00 Los Ejecutores CUADRO Nª 12 Resumen deL total de la Inversión ACTIVO FIJO 3,209.00 Tangible 2,609.00 Intangible 600.00 CAPITAL DE TRABAJO 2,791.00 TOTAL 6,000.00 Elaboración Propia
  • 29.
    29 I.E.S.T.P. “TECNOTRONIC” 11. PRESUPUESTO 11.1.COSTOS DIRECTOS Consiste en costos de adquisición de productos que serán comercializados en la empresa, para ello se tiene que comprar de los proveedores (mercados) para que tenga una transformación para que sea producto terminado, le daremos los siguientes detalles. CUADRO Nª 13 Requerimiento de materia prima MATERIA PRIMA Unidad de medida Cantidad Diaria Cantidad Mensual Pejerrey Kilo 2 60 Trucha Kilo 2 60 Pota Kilo 2 60 Maíz Kilo 2 60 Camote Kilo 1 30 Lechuga unidad 1 30 Cebolla Kilo 1 30 Limón Kilo 1 30 Yuca Kilo 1 30 Choros Kilo 1 30 gas Recarga 0.5 15 Camarón kilo 2 60 Rocoto unidad 3 90 Aceite unidad 1 30 Sal unidad 0.5 15 Los Ejecutores CUADRO Nª 14 Costo mensual de cada plato del ceviche MATERIA PRIMA Unidad de medida Cantidad Mensual Precio unitario S/. Costo total S/. Pejerrey Kilo 40 12.00 480.00 Trucha Kilo 40 10.00 400.00 Pota Kilo 30 9.00 270.00 Maíz Kilo 25 4.00 100.00 Camote Kilo 30 2.50 75.00 Lechuga unidad 30 1.50 45.00 Cebolla Kilo 18 3.50 63.00
  • 30.
    30 I.E.S.T.P. “TECNOTRONIC” Limón Kilo35 3.00 105.00 Yuca Kilo 30 3.00 90.00 Choros Kilo 35 3.00 105.00 gas Recarga 6 35.00 210.00 Camarón kilo 45 15.00 675.00 Rocoto unidad 60 0.30 18.00 Aceite unidad 25 5.00 125.00 Sal unidad 15 2.00 30.00 TOTAL CAPITAL DE TRABAJO S/. 2,791.00 Los Ejecutores CUADRO Nª 15 Requerimiento de Mano de Obra Directa CARGO REMUNERACION MENSUAL REQUERIMIENTO Preparador 800.00 01 Vendedor 750.00 01 Elaboración Propia CUADRO Nª 16 Costo Mensual y Anual de Mano de Obra Directa CARGO REMUNERACION MENSUAL Preparador 800.00 Vendedor 800.00 TOTALES 1,600.00 Elaboración Propia
  • 31.
    31 I.E.S.T.P. “TECNOTRONIC” 11.2. COSTOSINDIRECTOS Los costos indirectos están relacionado directamente con la atención de la cevicheria. CUADRO Nª 17 Requerimiento de Materiales Indirectos Mensuales MATERIA PRIMA UNIDAD DE MEDIDA CANTIDAD MENSUAL Bolsas Paquetes 15 Embalajes Unidad 10 Elaboración Propia CUADRO Nª 18 Costo de Materiales Indirectos Mensuales MATERIA PRIMA UNIDAD DE MEDIDA PRECIO UNITARIO COSTO MENSUAL Bolsas Paquetes 2.00 60.OO Embalajes Unitario 3.50 35.00 TOTALES 95.00 Elaboración Propia CUADRO Nª 19 Requerimiento de Mano de Obra Indirecta CARGO REMUNERACION MENSUAL REQUERIMIENTO Gerente 800.00 01 Caja 800.00 01 Elaboración Propia
  • 32.
    32 I.E.S.T.P. “TECNOTRONIC” CUADRO Nª20 Costo Mensual de Mano de Obra Indirecta CARGO REMUNERACION MENSUAL Gerente 800.00 Caja 800.00 TOTALES 1,600.00 Elaboración Propia CUADRO Nª 21 Gastos mensuales de los servicios básicos Elaboración Propia 11.3. PRESUPUESTO DE COMERCIALIZACIÓN O GASTOS DE OPERACIÓN 11.3.1. GASTOS DE VENTA CUADRO Nª 22 Requerimiento en Publicidad MEDIO DE COMUNICACION COSTO UNITARIO PROMEDIO (mensual) CANTIDAD DE REPRODUCCION Televisión 230.00 01 Radio 100.00 01 Elaboración Propia Detalle Gasto Mensual Servicio agua 40.00 Servicio luz 50.00 Teléfono 75.00 TOTALES 165.00
  • 33.
    33 I.E.S.T.P. “TECNOTRONIC” CUADRO Nª23 Gasto de publicidad Mensual CARGO GASTO MENSUAL Televisión 230.00 Radio 100.00 TOTALES 330.00 Elaboración Propia 11.3.2. GASTOS GENERALES Y DE ADMINISTRACION CUADRO Nª 24 Requerimiento de Materiales de Oficina MATERIALES UNIDAD DE MEDIDA PRECIO UNITARIO CANTIDAD MENSUAL Papel bond Millar 11.00 01 Lapiceros Unidad 0.50 02 Archivadores Unidad 5.00 01 Artículos de Mantenimiento Unidad 7.00 02 Elaboración Propia CUADR0 Nª 25 Costo de Materiales de Oficina MATERIALES UNIDAD DE MEDIDA PRECIO UNITARIO GASTO MENSUAL Papel bond Millar 11.00 11.00 Lapiceros Unidad 0.50 1.00 Archivadores Unidad 5.00 5.00 Artículos de Mantenimiento Unidad 7.00 14.00 TOTALES 31.00 Elaboración Propia
  • 34.
    34 I.E.S.T.P. “TECNOTRONIC” CUADRO Nª26 Gasto de Alquiler de Local MATERIALES GASTO MENSUAL Alquiler de Local 150.00 TOTALES 150.00 Elaboracion Propia 11.4. COSTO TOTAL DE PRODUCCION Y COMERCIALIZACION CUADRO Nª27 Resumen de los costos de Producción y Comercialización DESCRIPCION COSTO MENSUAL COSTOS DE PRODUCCION 6,251.00 Costos Directos 4,391.00 Costo de Materiales 2,791.00 Costo de Mano de Obra 1,600.00 Costos Indirectos 1,860.00 Materiales Indirectos 95.00 Mano de Obra Indirecta 1,600.00 Servicios Básicos 165.00 PRESUPUESTO DE COMERCIALIZACION 511.00 Gastos de Venta 330.00 Gastos de Administración 181.00 TOTALES 6,762.00 Elaboración Propia
  • 35.
    35 I.E.S.T.P. “TECNOTRONIC” 11.5. PRESUPUESTODE INGRESOS CUADRO Nª 28 Ingreso mensual por venta de cada plato de ceviche PRODUCTO Unidad de medida Producción diaria Producción mensual ceviche de pejerrey Platos 10 300 ceviche mixto Platos 8 240 ceviche de trucha Platos 8 240 ceviche de pota Platos 6 180 ceviche de camarón Platos 8 240 Elaboración Propia CUADRO Nª 29 Ingreso de los ceviches Mensualmente PRODUCTO UNIDAD DE MEDIDA CANT. PRECIO UNITARIO INGRESO DIARIO INGRESO MENSUAL ceviche de pejerrey Platos 10 8.00 80.00 2,400.00 ceviche mixto Platos 8 12.00 96.00 2,880.00 ceviche de trucha Platos 8 8.00 64.00 1,920.00 ceviche de pota Platos 6 10.00 60.00 1,800.00 ceviche de camarón Platos 8 12.00 96.00 2,880.00 TOTALES S/. 11,880.00 En la tabla se muestra que nuestros ingresos mensuales que vamos a obtener por distintos tipos de ceviche es de 11,880.00 también se muestra los precios por cada plato y por distintos tipos. 11.6. FLUJO DE CAJA TABLA N° 30 FLUJO DE CAJA ECONÓMICO PROYECTADO MENSUAL
  • 36.
    36 I.E.S.T.P. “TECNOTRONIC” RUBROS 01 2 3 4 5 INGRESOS OPERATIVOS 614,556.00 614,556.00 614,556.00 614,556.00 615,726.00 Venta de productos principales 520,560.00 520,560.00 520,560.00 520,560.00 520,560.00 Venta de productos secundarios 93,996.00 93,996.00 93,996.00 93,996.00 93,996.00 Recuperación de capital de trabajo 1,170.00 COSTOS OPERATIVOS 594,293.32 594,293.32 594,293.32 594,293.32 593,018.32 Costos de producción 443,988.52 443,988.52 443,988.52 443,988.52 443,988.52 Costos directos 433,848.52 433,848.52 433,848.52 433,848.52 433,848.52 Costos indirectos 10,140.00 10,140.00 10,140.00 10,140.00 10,140.00 Gastos de operación 150,304.80 150,304.80 150,304.80 150,304.80 149,029.80 Gastos de venta 78,840.00 78,840.00 78,840.00 78,840.00 78,840.00 Gastos generales y de Administración 67,271.50 67,271.50 67,271.50 67,271.50 67,271.50 Depreciación 4,193.30 4,193.30 4,193.30 4,193.30 2,918.30 COSTOS DE INVERSION 36,323.50 Activos Fijos 32,153.50 Tangibles 26,003.50 Intangibles 6,150.00 Capital de trabajo 1,170.00 Gastos preoperativos 3,000.00 UTILIDAD ANTES DE IMPUESTOS 20,262.68 20,262.68 20,262.68 20,262.68 22,707.68 IMPUESTOS 30% 6,078.80 6,078.80 6,078.80 6,078.80 6,812.30 UTILIDAD DESPUES DE IMPUESTOS 14,183.87 14,183.87 14,183.87 14,183.87 15,895.37 DEPRECIACIÓN 4,193.30 4,193.30 4,193.30 4,193.30 2,918.30 VALOR DE SALVAMENTO 8,012.00 FLUJO DE CAJA ECONÓMICO S/. -36,323.50 18,377.17 18,377.17 18,377.17 18,377.17 26,825.67
  • 37.
    37 I.E.S.T.P. “TECNOTRONIC” 12.CONTINUIDAD YSOSTENIBILIDAD 12.1. CONTINUIDAD Al investigar el tema se ha profundizado y permitido desarrollar de manera coherente esta temática Al realizar el estudio de mercado se obtuvo como resultado que el mismo es porque es cuantitativamente significativo y que va en aumento. El uso de tecnología nos ha permitido fluidez en la búsqueda de información lo que nos da como resultado eficacia y eficiencia al momento de la realización del proyecto cevicheria y delivery “la concha del mar” no presenta mayores inconvenientes ya que el marco legal previsto en nuestras leyes permite la producción y comercialización afortunadamente los proveedores cumplen a cabalidad con los tiempos y horarios establecidos con el propósito de mantener al consumidor satisfecho y así mantener una buena imagen en el posicionamiento del mercado. Al realizar el estudio financiero se visualizó La factibilidad del mismo, tanto por una variable accesible como por el retorno de capital en un tiempo no mayor de cinco años, luego del cual se obtendrá una rentabilidad considerable. 12.2. SOSTENIBILIDAD Factor institucional:  Capacitación a los personales de trabajo  Mantener un buen ambiente laboral con motivaciones constantes a todo el personal de trabajo. Factor técnico:  Manuales para la preparación  Nuevos artefactos de última tecnología para su mayor producción  Revisión de los uniformes de trabajo Factor operativo:  la comunicación debe ser rápido y eficiente  los comunicados o informes, debe de estar en todos los lugares
  • 38.
    38 I.E.S.T.P. “TECNOTRONIC” Factor financiero: en este factor garantiza y sostiene el producto con nuevos financiamientos ya sea recursos propios o ajenos  abrir una línea de crédito en una entidad financiera 12.3. AMENAZAS PARA LA CONTINUIDAD Y SOSTENIBILIDAD 12.3.1. CONTINUIDAD  Pueda ser que no se cumpla lo que está proyectado  Pueda ser que otras empresas capitalistas entren al mercado 12.3.2. SOSTENIBILIDAD Factor institucional:  Cuando no se cumplan con las capacitaciones  Cuando el ambiente laboral se encuentren desmotivados sin ganas de trabajar. Factor técnico:  Cuando no tengan los uniformes de trabajo y los clientes puede ser que se desanimen por higiene  Cuando haya muchos clientes y no habría equipos o artefactos de trabajo entonces se produciría a menor cantidad. Factor operativo:  Cuando haya reuniones y no se enteren los demás personales no se adaptarían a los cambios  Cuando la información o los comunicados no lleguen a los demás entonces se desnivelaría la información. Factor financiero:  Cuando las entidades financieras no puedan facilitarnos algún préstamo de dinero.
  • 39.
    39 I.E.S.T.P. “TECNOTRONIC” 13.BIBLIOGRAFIA  BancoInteramericano de Desarrollo. Manual para la Formulación y Evaluación de Proyectos de Inversión, Creer para Crear. Lima.  Barsello Coronel, Juan Carlos (2012). Proyecto de inversión de Restaurante turístico “cascada park”.  Medina García, Rossyetzel. (2010). Proyecto de inversión de restaurante de comida mexicana en salinas cruz.  Meza Riquelme, Mauricio. (2011). Finanzas Empresariales para la Micro y Pequeña Empresa. Perú: Santillana.  Rodríguez Cairo, Bao García, Cárdenas Lucero. (2008). Formulación y Evaluación de Proyectos. Perú: Limusa.  SapagChain, Nasir. (2011). Proyectos: Formulación y Evaluación.(2da. Edición). México: Pearson-Prentice Hall.  Salazar, J. (2011). Evaluación Financiera de Proyectos. Recuperado el 12 de mayo de 2013 de http://es.scribd.com/doc/21266370/evaluacion-financiera-de-proyectos- de-inversion.  Manuales de proyectos. ( ing. LIPE FLORES Saturnino) CONSULTASWEB  http://es.wikipedia.org/wiki/Proyecto  http://www.monografias.com/trabajos-pdf4/lineamientos-basicos-formulacion- presentacion-proyectos-socio-productivos-enfoque-socialista/lineamientos- basicos-formulacion-presentacion-proyectos-socio-productivos-enfoque- socialista.pdf  http://planareainformatica.files.wordpress.com/2013/01/manualproyecprodu.pdf  http://www.inei.gob.pe/
  • 40.