Alumnos:
Denyer Hilario Layza
Vigo Torres Oscar
Sigüenza Horna Luis
AÑO 2014
Dedicatoria
La concepción de este proyecto está dedicada Dios, porque está
siempre guiando nuestro camino, por llenarnos de bendiciones
cada día.
A nuestros padres quienes con gran voluntad, cariño, paciencia,
dedicación nos enseñan a alcanzar las metas y luchan con esfuerzo
y honestidad, por demostrarnos que todo es posible.
A nuestro profesor quien con mucha paciencia profesionalismo, nos
enseña, guía nos asesora en este camino de formación, para seguir
adelante y ser buenos profesionales, y enfrentar a los problemas de
la sociedad actual.
Los autores
Agradecimiento
Este proyecto es el resultado del esfuerzo conjunto de todos los que formamos
el grupo de trabajo. Por esto agradezco
A Dios por ser quien nos permite presentar este proyecto culminado a los
largo en este ciclo nos a guidado nos ha bendecido grandemente
A nuestro profesor de gestión de proyectos Henry Bermejo. Quien por
compartir experiencias consejos, por guiarnos a terminar este proyecto.
A al grupo de trabajo José Luis Sigüenza, Oscar Vigo y mi persona Denyer
Hilario Layza, quienes a lo largo de este tiempo han puesto a prueba sus
capacidades y conocimientos en el desarrollo de este nuevo plan estratégico
de negocios el cual ha finalizado llenando todas nuestras expectativas.
Y finalmente un eterno agradecimiento a este prestigioso instituto superior la
cual abre sus puertas a jóvenes como nosotros, preparándonos para un
futuro competitivo y formándonos como personas de bien.
Los autores
INDICE
CAPITULO I...................................................................................................................3
INTRODUCCION...........................................................................................................3
1.1 RESEÑA HISTORICA DE LA CIUDAD DE TRUJILLO................................3
1.2 IMPORTANCIA.........................................................................................6
1.3 OBJETIVO GENERAL..............................................................................7
1.3.1 OBJETIVOS ESPECIFICOS......................................................................7
1.4 HIPOTESIS GENERAL.............................................................................8
1.4.1 HIPOTESIS ESPECIFICAS.......................................................................8
CAPITULO II.................................................................................................................10
ESTUDIO DE MERCADO............................................................................................10
2.1 OBJETIVOS..............................................................................................11
2.2 MERCADO...............................................................................................12
2.2.1 FACTORES CUALITATIVOS Y CUANTITATIVOS...........................12
2.2.2 TECNICAS DE INVESTIGACION.........................................................15
2.2.3 UNIVERSO...............................................................................................15
2.2.3.1 TAMAÑO DE LA MUESTRA.................................................................18
2.2.3.2 TECNICAS DE RECOLECCION DE DATOS........................................19
2.2.3.3 DISEÑO DEL CUESTIONARIO.............................................................20
2.2.3.4 TABULACION Y ANALISIS DE DATOS............................................20
2.3 DEMANDA...............................................................................................33
2.3.1 DEMANDA ACTUAL.............................................................................33
2.3.2 DEMANDA PROYECTADA...................................................................34
2.4 OFERTA....................................................................................................35
2.4.1 OFERTA ACTUAL..................................................................................36
2.4.2 OFERTA PROYECTADA........................................................................47
2.4.3 DEMANDA POTENCIAL INSATISFECHA..........................................49
2.5 MIX DE MARKETING............................................................................50
2.5.1 PRECIO.....................................................................................................50
2.5.2 PRODUCTO..............................................................................................51
2.5.3 PLAZA......................................................................................................52
2.5.4 PROMOCION...........................................................................................53
CAPITULO III...............................................................................................................56
ESTUDIO TECNICO.....................................................................................................56
3.1 DESCRIPCION DEL SERVICIO.............................................................57
3.2 TAMAÑO DE LA PLANTA....................................................................58
3.3 LOCALIZACION OPTIMA DEL PROYECTO......................................61
3.3.1 MACROLOCALIZACION.......................................................................61
3.3.2 MICROLOCALIZACIÓN........................................................................63
3.4 INGENIERIA DEL PROYECTO.............................................................63
3.4.1 PROCESOS DE COMERCIALIZACION................................................64
3.4.2 DIAGRAMA DE FLUJO DE PROCESOS DE SERVICIOS................65
3.4.3 MAQUINARIA Y EQUIPO REQUERIDO.............................................65
3.4.4 DISTRIBUCION DE LA PLANTA.........................................................66
CAPITULO IV...............................................................................................................67
ESTRUCTURA ORGANIZACIONAL Y BASE LEGAL............................................68
4.1 ESTRUCTURA ORGANIZACIONAL...............................................................................................................69
4.1.1 ORGANIZACIÓN EMPRESARIAL.......................................................69
4.2 BASE LEGAL...........................................................................................69
4.2.1 PROCESO PARA LA CONSTITUCIÓN LEGAL DE UNA COMPAÑIA
...................................................................................................................70
CAPITULO V................................................................................................................71
ESTUDIO FINANCIERO..............................................................................................71
5.1 INVERSION Y FINANCIAMIENTO......................................................71
5.1.1 INVERSION TOTAL...............................................................................72
5.1.1.1 INVERSION EN ACTIVOS FIJO............................................................72
5.1.1.2 INVERSION EN ACTIVOS DIFERIDOS..............................................72
5.1.1.3 INVERSION EN CAPITAL DE TRABAJO............................................73
5.1.2 FINANCIAMIENTO................................................................................74
CONCLUSIONES Y RECOMENDACIONES...........................................................75
6.1 CONCLUSIONES...................................................................................75
6.2 RECOMENDACIONES.........................................................................76
BIBLIOGRAFIA......................................................................................77
1.
1. INTRODUCCION
Los incesantes cambios en las regulaciones comerciales y los avances tecnológicos
que están en continua innovación, han permitido a través de la globalización
disminuir las distancias entre países, derribar las fronteras y expandir los mercados
naturales de las empresas, pero para entender este constante cambio en el sistema
económico es necesario conocer los orígenes y las etapas de la evolución de la
comercialización.
Etapa Paleolítica
La paleolítica es la primera gran etapa de la prehistoria, aquí los hombres vivían
agrupados en pequeñas bandas familiares o clanes que ocupaban un determinado
territorio de caza y recolección, en esta etapa aparece el trueque, la primera forma de
comercialización que consistía en el intercambio de productos familiares que
completaban la economía de los clanes.
Etapa Neolítica
La neolítica es la segunda gran etapa de la prehistoria, aquí aparece la agricultura, la
ganadería y la domesticación de los animales, lo que a su vez inició el surgimiento
de densos asentamientos sedentarios y rápido crecimiento demográfico. Alrededor
del año 700 A.C., la invención de la moneda acuñada hizo que el comercio se
popularizara, las aldeas llegaron a convertirse en ciudades por la venta de materias
primas y productos elaborados entre mercaderes locales y procedentes de sitios
alejados.
Etapa o Revolución Industrial
1760 – 1830
Las Revoluciones industriales surgieron con el fin de conseguir que la producción
fuese más rápida y abundante. En esta época se produjo una mecanización que quería
eliminar la mano de obra por una máquina que realizara la misma función con el
objetivo de producir mucho y barato.
CAPITULO I
INTRODUCCION
1870 – 1914
En esta etapa las empresas son propiedad de grandes grupos de empresarios, no como
ocurría en la etapa anterior, éstos se asociaron formando trusts, cárteles y holdings.
Cada empresa trataba de acaparar el mercado mundial para que hubiera menos
competencia.
1945 – Hasta nuestros días
En la época actual la globalización une a todos los continentes traduciéndose en la
reducción de los costos de transporte y generalización de la tecnología que facilitan
la información a través de las fronteras. Las empresas pueden tomar ventaja del nuevo
mercado y alcanzar niveles mayores de eficiencia, transmitiendo conocimiento y
experiencia a pesar de la distancia.
1.1 RESEÑA HISTORICA LA CIUDAD DE TRUJILLO
Las primeras huellas del pasado en La Libertad se remontan a más de 10,000
años. A los primeros pobladores dedicados a la pesca, la caza y la recolección,
siguieron los horticultores y más tarde surgieron los centros ceremoniales.
Culturas muy antiguas como Cupisnique, Salinar o Virú pusierón los
cimientos para el desarrollo de la tradición cultural de la costa norte.
Con la cultura Mochica (siglos I-VII) nació la organización estatal en el Perú.
La pirámides de adobe ubicadas en los valles de la Libertad son testimonio del
poder y la riqueza de los antiguos señores mochica.
Este pueblo domino magistralmente la orfebrería y la alfarería, en la que
retrataron diversos aspectos de su vida.
La misma zona, alrededor del siglo XII de nuestra era, fue la cuna de la cultura
Chimú. Sucesivos señores Chimú construyeron la ciudad de Chan Chan, desde la cual
organizaron su expansión por la costa.
Avanzadas técnicas de riego y una excelente orfebrería caracterizaron a esta
cultura que en el siglo XV fue conquistada por los Incas.
Unos cuantos años después de la llegada de los conquistadores al Perú, Diego
de Almagro fundo, el 6 de diciembre de 1534, la villa de Trujillo de Nueva
Castilla, ciudad que con el devenir de los años fue poblándose de hacendados
y adquiriendo , cada vez más, el espíritu señorial que aún conserva.
Martín de Estete fue quien trazó el plano, delineando las cuadras, cuyas calles
semejan un tablero de ajedrez.
Trujillo se unió prontamente a la causa de la emancipación; no en vano fue la
primera ciudad de declarar la independencia.
Su espíritu aguerrido y patriota llevó al Congreso a cambiar el nombre del
departamento de Trujillo por el de La Libertad, en 1825.
Para inicios del siglo XX La Libertad se caracterizaba por su riqueza agrícola
y se iba poblando de grandes haciendas dedicadas especialmente al cultivo del
azúcar.
La Reforma Agraria, en el decenio de 1970, convirtió a los antiguos latifundios
en cooperativas en manos de los mismos trabajadores. Hoy el arroz, la caña de
azúcar y el espárrago son los cultivos más importantes en las tierras de la
región
Localización
La ciudad se encuentra ubicada a una altitud media de 34 msnm en una franja
costera occidental de la provincia de Trujillo, en el Valle de Moche o Santa
Catalina, La plaza Mayor se ubica a 8° 6' 3" de latitud sur; a 79° 1' 34" de
longitud oeste a una altitud de 31,16 metros sobre el nivel del mar y distante a
4,4 km del océano pacífico, en línea recta por la avenida Larco.
En el siguiente cuadro se presenta la ubicación geográfica del centro
histórico con respecto a los distritos que componen la ciudad:
1.2 IMPORTANCIA DESCRIPCIÓN DE LA EMPRESA. GIRO DE NEGOCIO
Trujillo en los últimos años ha experimentado un crecimiento acelerado tanto
en el tamaño como en la población, la continua construcción de conjuntos
habitacionales, multifamiliares la ciudad en una de las más habitadas del
departamento la libertad, este continuo incremento ha fortalecido la actividad
empresarial reflejada en el gran número de industrias, negocios y locales
comerciales existentes en el lugar, convirtiendo a la ciudad en centro de
comercio.
El estudio del presente proyecto está enfocado en satisfacer las necesidades de
un sector de la ciudad que no se encuentra apropiadamente atendido y si se
considera el número de habitantes, éste se convierte en un mercado muy
atractivo para la implantación de un negocio, la creación de un supermercado
que ofrezca variedad de productos, calidad, infraestructura adecuada,
limpieza, buena atención, seguridad, promociones y precios competitivos
compensará los requerimientos de una demanda que cada día se vuelve más
exigente.
En cuanto a la relevancia del estudio, será económica y social; económica,
puesto que el incremento del comercio ayudará a mejorar la circulación de
capital permitiendo recaudar impuestos al fisco para construir obras en el
sector; y social, porque se convertirá en fuente de empleo y brindará a los
consumidores un ambiente agradable y seguro para comprar víveres con
calidad, frescura y economía.
1.3 OBJETIVO GENERAL
Elaborar un estudio para determinar la factibilidad técnica y financiera de la
creación de un Supermercado que comercializará productos de primera
necesidad en la ciudad de Trujillo, con el objeto de obtener rentabilidad y
posicionamiento.
1.3.1 OBJETIVOS ESPECIFICOS
• Realizar un estudio de mercado para conocer la demanda insatisfecha
y la oferta existente en el lugar.
• Elaborar la ingeniería del Proyecto.
• Diseñar la estructura organizacional de la empresa con enfoque
estratégico.
• Determinar la inversión, costos y gastos que la creación del
Supermercado generará.
• Evaluar financieramente el proyecto que se va a realizar.
• Establecer la factibilidad y rentabilidad del proyecto a través de
indicadores financieros.
1.4 HIPOTESIS GENERAL
Un Supermercado con buena atención, variedad de productos y precios
competitivos atraerá la atención de los habitantes de la ciudad de Trujillo; lo
que generará un alto rendimiento superando al costo de oportunidad.
1.4.1 HIPOTESIS ESPECÍFICAS
• Por lo menos el 30% de la población trujillana estaría de acuerdo con
la creación de un supermercado.
• Más del 50% de los habitantes de la ciudad están dispuestos a realizar
sus compras en el Supermercado que está siendo sujeto de
estudio.
2 ESTUDIO DEL MERCADO
Dentro de la actividad productiva y comercial de bienes y servicios, existen
factores que influyen en la realización de un proyecto como son: el cliente, la
competencia, los precios, la comercialización y el plan de marketing que se
aplicará para incrementar el volumen de las ventas. El estudio de estas
variables toma el nombre de investigación de mercados, la cual abarca la
recolección, registro, procesamiento y análisis de información, que al
interpretarse servirá para descubrir oportunidades y reducir los riesgos en la
toma de decisiones.
En el análisis del consumidor se busca identificar sus preferencias, hábitos de
consumo y necesidades insatisfechas, a fin de obtener un perfil en el cual se
pueda basar la estrategia comercial para conocer la cantidad de bienes que está
dispuesto a adquirir.
El estudio de la competencia es fundamental, debido a que la estrategia de
ventas que está utiliza debe ser analizada para aprovechar sus ventajas y evitar
las desventajas, así mismo el estudio del precio, de la distribución, del plan de
marketing y de los servicios adicionales que generan un valor agregado al
proyecto constituyen puntos claves para el resultado de la evaluación.
Crear una empresa dedicada a la comercialización de artículos de consumo
masivo nace de la necesidad que tienen las personas que habitan en la ciudad
de Trujillo en el momento de adquirir productos, debido a que en este lugar se
puede encontrar varias ferias libres, mercados, micro mercados y tiendas de
abarrotes sin variedad, con precios no competitivos y con falencias en la
atención.
El propósito de la empresa se enfocará en satisfacer las necesidades de las
personas que requieren de este servicio, otorgándoles buena atención, variedad
y calidad en los productos, ambiente agradable, seguridad, infraestructura
adecuada y precios que cuiden su economía.
CAPITULO II
ESTUDIO DE MERCADO
2.1 OBJETIVOS DE ESTUDIO DEL MERCADO
A través de la investigación de campo se espera obtener información que
permitirá:
1. Analizar las necesidades del comprador.
2. Estudiar el servicio que los consumidores requieren al momento de la
compra.
3. Determinar la frecuencia de compra y cantidad de artículos que
adquieren.
4. Establecer el tamaño de la demanda
5. Ratificar la existencia de una demanda insatisfecha dentro del mercado
objeto de estudio.
6. Conocer la competencia existente en el sector.
7. Decidir acerca de precios, presentación y distribución que se aplicará
en el proyecto.
2.2 MERCADO
“Se entiende como mercado, al área en que confluyen las fuerzas de la oferta
y demanda para realizar las transacciones de bienes y servicios a precios
determinados”.
“En algunos mercados los compradores y vendedores se encuentran frente a
frente, pero la proximidad física no es un requisito imprescindible para
conformar un mercado.
“Al analizar los mercados es frecuente establecer la siguiente tipología:
Mercados Trasparentes: Cuando hay un solo punto de equilibrio.
Mercados Opacos: Cuando debido a la existencia de información
incompleta, hay más de una situación de equilibrio.
Mercados Libres: Sometidos al libre juego de las fuerzas de la oferta
y de la demanda.
Mercados Intervenidos: Cuando las autoridades económicas fijan los
precios.”
2.2.1 FACTORES CUALITATIVOS Y CUANTITATIVOS
Para realizar un análisis sistemático de información relativa al mercado,
resulta ineludible el uso de factores cualitativos y cuantitativos.
Factores Cualitativos
Las técnicas cualitativas de investigación de mercados son necesarias para entender
el comportamiento del individuo, el mismo que está basado en dos grupos de
motivaciones:
Motivaciones Conscientes.- Son necesidades apremiantes que obligan a las personas
a buscar la satisfacción de esa necesidad
Motivaciones Inconscientes.- Son factores psicológicos que se derivan de la
necesidad de reconocimiento, estimación o sentido de pertenencia.
Los factores cualitativos permiten crear una situación de análisis del individuo para
determinar las actitudes, percepciones y emociones, que son la razón por la que
compran o dejan de comprar determinado bien o artículo.
Para analizar el comportamiento del consumidor, primero se debe identificar sus
necesidades, que partirán de que los individuos tienden a elegir los bienes o servicios
que valoran más, es decir aquellos que tienen una mayor utilidad o les proporciona
mayor satisfacción, mientras más se conozca los motivos que el cliente tiene para
comprar, mejor se podrán satisfacer sus necesidades.
Los aspectos que se debe analizar en un consumidor son:
QUIEN decide la compra? No siempre el consumidor final es el que adquiere el
producto. Ejemplo: La compra de una papilla, decide la madre, consume el niño.
CUANDO se realiza la compra? Temporadas altas o productos estaciónales. Ejemplo: La
compra de pavos, temporada alta en navidad.
QUE es lo que realmente se compra? Lo que se desea comprar muchas veces no es lo que se
compra. Ejemplo: Se requiere aceite de oliva pero se compra aceite normal.
DONDE se adquiere el producto? La presentación y la infraestructura del negocio en
donde se lo va a comercializar. Ejemplo: Para la venta de medicamentos se requieren
una farmacia
CUANTO se compra? La cantidad que se adquiere mensualmente y la influencia de
los descuentos. Ejemplo: Precio de un jabón S/ 0.60, promoción por tres S/1.50.
Los gustos y preferencias de las personas pueden ser influenciados por
condicionantes externos y por impulsos íntimos. Los condicionantes externos se
consideran al hecho de vivir en un barrio determinado, al clima, a pertenecer a un
círculo social, su forma de actuar, etc. Los impulsos íntimos en cambio, son las
necesidades fisiológicas que todos los individuos buscan satisfacer como son:
alimentación, vivienda, vestido, salud y reposo.
La alimentación es una de las necesidades biológicas más importante que las personas
tienen, es por esto, que el proyecto que se está desarrollando tendrá una importancia
significativa dentro de la ciudad Trujillana.
Factores Cuantitativos
Las técnicas cuantitativas se basan en la estimación de cantidades y realizar análisis
estadísticos, además buscan proporcionar datos con los cuales se pueda tomar
decisiones y obtener información descriptiva que permita generalizar más allá de la
muestra y cuantificarla para hacer comparaciones.
El objetivo de los factores cuantitativos es aprovechar al máximo la confiabilidad del
estudio, es decir, la factibilidad que tendría la implementación de un supermercado
en la ciudad.
2.2.2 TECNICAS DE INVESTIGACION
Al realizar el estudio de mercado se busca conocer la relación que tiene el
comprador con los productos que consume, así como sus gustos, preferencias
y frecuencia con la que adquiere los artículos para su consumo, procediendo
posteriormente a registrar, tabular y analizar la información obtenida dentro
del mercado en el cual la empresa va a desarrollar su actividad comercial.
2.2.3 UNIVERSO
En los últimos años, el índice poblacional de Ciudad ha tenido un incremento
importante, tal es el caso que se ha convertido en una de las más habitadas en
el departamento la libertad,
Según proyecciones oficiales de población publicadas por el Instituto Nacional
de Estadística e Informática en el año 2012 es la tercera ciudad más poblada
del país, alcanzando una población estimada de 765 495 habitantes.
Una vez conocida la población actual de la ciudad estudiado se procede a
determinar el mercado meta y el mercado objetivo y a segmentarlo geográfica
y demográficamente.
Mercado Meta: Todos los habitantes de la ciudad de Trujillo.
Mercado Objetivo: Familias que buscan un expendio de productos con precios
accesibles y buen servicio.
Segmentación Geográfica
Provincia: La Libertad
Ciudad: Trujillo 776 873 habitantes
30.866 familias (aproximadamente)
Segmentación Demográfica
Sexo: Hombre o Mujer
Edad: Cabezas de Familia
Clase Económica: Media, media alta
2.2.3.1 TAMAÑO DE LA MUESTRA
Para calcular el número de encuestas a realizarse, se aplicará la fórmula de
universos finitos debido a que se conoce la cantidad de familias que residen en
la zona de Calderón. Utilizando como margen de error del 8% y confiabilidad
el 92% se obtiene el siguiente resultado:
Donde:
n = Tamaño de la muestra
q = Variabilidad negativa: 50% de no aceptación
p = Variabilidad positiva: 50% de aceptación
N = Universo: 32.675 familias
e = Error permitido: 8% margen de error
z = Nivel de confianza: 92% 1.75
n = 1.75
2
x 0.5 x 0.5 x 32.675
________________________
32674 x 0.08
2
+ 1.75
2
x 0.5 x 0.5
n = 119. 20
n = 119 encuestas
2.2.3.2 TECNICAS DE RECOLECCION DE DATOS
Para recolectar la información existente en el mercado, se aplicará la
metodología de investigación descriptiva a través de la encuesta, puesto que
no se hallaron datos históricos que representen las cantidades de artículos que
los consumidores demandan, así como tampoco, de los gustos y preferencias
al momento de adquirir productos.
La encuesta es una de las técnicas más utilizadas para recolectar datos, ya que
proporciona una cantidad considerable de información en un tiempo reducido.
“Las ventajas que se obtendrán al aplicar la encuesta como herramienta
investigativa son:

Se evita la influencia de otros individuos al momento de contestar
las preguntas.
El número de errores disminuye, por que la persona encuestada
cuenta con el asesoramiento de encuestador.
Se obtiene datos por observación y conveniencia: sexo, edad
aproximada, clase social entre otras
2.2.3.3 DISEÑO DEL CUESTIONARIO
El objetivo que se busca al aplicar la encuesta es conocer la aceptación de los
pobladores de la región para implantar un supermercado, el cuestionario se lo
elaborará con preguntas filtro que están relacionadas directamente con el tema
de investigación, con cerradas multicotómicas en las cuales se plantea varias
alternativas de respuesta y con preguntas ordinales en donde se puede escoger
en orden de prioridad los productos que más se consume; datos que ayudarán
a identificar factores claves del comportamiento de la demanda.
El lugar escogido para realizar la encuesta es en las afueras de los puntos de
venta de productos de primera necesidad, las personas que allí adquieren los
víveres son considerados cono cliente potenciales.
NOMBRE:
Tienda o empresa: -------------------------------------------------------------------
UBICACIÓN:
Calle: SECTOR:
DATOS GENERALES
LOCAL
Arrendado Propio
ESPACIO
Estrecho Mediano Amplio
EMPLEADOS
(1) Dueño De 2 a 5
(2) De 5 a 10
PRECIOS
Altos P.V.P. Bajos
VARIEDAD
No Variedad Variado Muy Variado
SERVICIO
Malo
Regular
Bueno
Comentario ------------------------------------------------------------------------
PARQUEO
No Si
TIEMPO
1 a 2 años
3 a 4 años
Más de 5
Modelo de ficha de encuesta elaborador por el equipo de trabajo
2.2.3.4 TABULACION Y ANALISIS DE DATOS
Recolectada la información a través de la encuesta, se procede a registrar y
procesar los datos con el fin de analizarlos e interpretarlos, lo cual ayudará a
revelar algunos de los aspectos más necesarios e importantes para la toma de
decisiones dentro de la empresa.
A continuación se presenta los resultados:
PREGUNTA No. 1
¿Cuántos miembros componen su familia?
Respuesta:
Alternativa ƒ % Total
Dos 25 21.01 50
Tres 55 46.22 165
Cuatro 24 20.17 96
Cinco 11 9.24 55
Otra 4 3.36 24
Total 119 100 390
Con un 92% de confianza se establece que el 46% de las familias de Calderón están
compuestas por tres personas, el 21% por dos, el 20% por cuatro, el 9% por cinco y
el 3% por otra cantidad que varia entre seis y siete, calculando el promedio de los
datos recolectados podemos concluir que la mayor parte de familias que habitan en
la mencionada parroquia está compuesta por 3.30 personas.
PREGUNTA No. 2
¿Quién realiza las compras en su hogar?
Respuesta:
Alternativa ƒ %
Padre 35 29.41
Madre 72 60.50
Hijos 9 7.56
Otros 3 2.52
Total 119 100
Con el 92% de confiabilidad se establece que en el 60% de las familias es la madre
quien realiza las compras para el hogar, en el 29% es el padre, en el 8% los hijos y
en el 3% otras personas, el análisis de los datos refleja que son las cabezas de
familias quienes abastecen el hogar con artículos de primera necesidad (89%),
además con esta información se determinará a quienes irá dirigida la campaña
publicitaria al igual que las estrategias de venta.
PREGUNTA No. 3
¿Usualmente en qué sector las adquiere?
Respuesta:
Alternativa ƒ %
Trujillo centro 71 59.66
La Noria 39 32.77
Santo Dominguito 6 5.04
Palermo 3 2.52
Total 119 100
Con el 92% de confiabilidad se establece que el 60% de las personas que habitan
en la ciudad de Trujillo realizan sus compras en la misma ciudad, el 33% lo hace en
la noria, el 5% Santo Domingo y el 3% en otros lugares entonces, se puede
determinar que las personas que no salen de la ciudad para comprar víveres son la
posible demanda del proyecto, mientras que el 44% restante se convertirían en el
mercado meta.
PREGUNTA No. 4
¿A qué lugar acude para adquirir sus víveres?
Respuesta:
Alternativa ƒ %
Supermercado 61 51.26
Mercado 31 26.05
Bodega 22 18.49
Tiendas 5 4.20
Total 119 100
Con el 92% de confiabilidad se establece que el 51% de las personas que habitan
en Trujillo realizan sus compras en un supermercado, el 26% lo hace en mercados,
el 18% en bodegas y el 4% en tiendas, datos con los que se concluye que un gran
porcentaje de habitantes de la ciudad prefieren adquirir productos de primera
necesidad en un supermercado, mientras que el 48% restante mediante la
publicidad puede empezar a hacerlo.
PREGUNTA No. 5
¿Con qué frecuencia concurre a ese lugar?
Respuesta:
Alternativa Ƒ % ƒ Anual Total
Una vez a la
semana
38 31.93 52 semanas 1976
Cada 15 días 59 49.58 24 quincenas 1416
Cada mes 22 18.49 12 meses 264
Otra 0 0.00 0 0
Total 119 100 0 3656
Con el 92% de confiabilidad se establece que el 50% de las personas realizan
compras para el hogar cada 15 días, el 32% una vez a la semana y el 18 % cada
mes, calculando el promedio anual de visitas a la unidad de servicios, se puede
determinar que las familias acuden 30.72 veces en el año.
PREGUNTA No. 6
¿Está satisfecho de comprar en el lugar mencionado en la pregunta 4?
Respuesta:
Alternativa ƒ %
Si 83 69.75
No 19 15.97
Parcialmente 17 14.29
Total 119 100
Con el 92% de confiabilidad se establece que el 70% de las personas se encuentran
satisfechas de adquirir los productos para su familia en el lugar que acostumbran
hacerlo, el 16% no lo están y el 14% está satisfecho parcialmente.
PREGUNTA No. 7
¿Qué es lo que más le agrada de ese expendio?
Respuesta:
Alternativa ƒ %
Precios Cómodos 50 42.02
Buena Atención 20 16.81
Limpieza 24 20.17
Variedad 22 18.49
Otros 3 2.52
Total 119 100
Con el 92% de confiabilidad se establece que el 42% de las personas se encuentran
satisfechas con el lugar en donde realizan sus compras por los precios cómodos, el
20% por la limpieza, el 18% por la variedad de productos, el 17% por la buena
atención y el 3% por servicios como crédito, seguridad y asesoría, datos que facilitan
conocer cuáles son las fortalezas que la competencia posee y que la empresa puede
tomarlas y mejorarlas para captar un mayor porcentaje del mercado.
PREGUNTA No. 8
¿Cuánto invierte en sus compras en cada visita?
Respuesta:
Consumo
Alternativa ƒ % Promedio Total
Menor a /S30 53 44.54 15 795
De S/61 a
S/90
37 31.09 45.5 1683.5
De S/65 a
S/90
20 16.81 151 3020
Más de S/91 9 7.56 91 819
Total 119 100 302.5 6317.5
Con el 92% de confiabilidad se establece que el 45% de las personas invierten en sus
compras menos de S/ 30, el 31% de S/ 31 a S/ 60, el 17% de S/ 61 a S/ 90 y el 8%
más de S/ 90, promediando los datos recolectados en esta pregunta, se estima que
cada familia invierte un total de S/ 53.08 en cada visita.
PREGUNTA No. 9
¿Cuáles son los productos que más adquiere cuando realiza compras para su hogar
(Califique del 1 al 10 en orden de importancia)?
Respuesta:
Calificación
Alternativa promedio %
Legumbres 8.28 12.99
Carnes 8.9 13.96
Lácteos 6.1 9.57
Bebidas 8.1 12.71
Frutas 5 7.84
Abarrotes 4.5 7.06
Enlatados 8.23 12.91
Conservas 1.47 2.31
Limpieza
Confites
0.4 0.63
Licores 7.3 11.45
Aseo Personal 1.98 3.11
Otros Embutios 2.63 4.13
Agua 0.85 1.33
Total 63.74 100
Esta pregunta indica los productos que la población de Calderón los considera más
importantes y los consume con mayor frecuencia, en el gráfico se puede observar que
los productos de primera necesidad como son carne, legumbres, frutas, abarrotes,
enlatados y productos de aseo son los más vendidos, mientras que confites, licores,
embutidos y agua son de menor consumo.
PREGUNTA No. 10
¿Le gustaría que se creara un supermercado con precios cómodos, variedad y buena
atención en esta parroquia?
Respuesta:
Alternativa ƒ %
Si 112 94.12
No 7 5.88
Total 119 100
Con el 92% de confiabilidad se establece que el 94% de las personas que habitan en
la ciudad de Trujillo estarían satisfechas con la creación de un supermercado con
precios cómodos, variedad, seguridad y buena atención al consumidor y el 6% no,
con estos datos se puede determinar que la aceptación del proyecto en el sector es alta
y que solo un mínimo número de personas no lo están.
PREGUNTA No. 11
¿Qué tipo de servicios le agradaría tener?
Respuesta:
Alternativa ƒ %
Playa de
Estacionamiento
32 26.89
Area Infantil 45 37.82
Degustaciones 30 25.21
Sala de Estar 12 10.08
Total 119 100
Con el 92% de confiabilidad se establece que al 38% de las personas le gustaría que
en el supermercado exista un área infantil, el 27% servicio de parqueadero, el 25%
degustaciones y el 10% una sala de estar, mediante esta información se puede
determinar que el área infantil es el servicio más solicitado por las cabezas de familia.
PREGUNTA No. 12
¿En qué lugar le gustaría que se ubique?
Respuesta:
Alternativa ƒ %
Cerca al Centro de la Ciudad 49 41,18
En la Av España 37 31,09
Av. Los Incas 23 19,33
Otros 10 8,40
Total 119 100
Con un 92% de confiabilidad se establece que el 41% de la personas les gustaría que
el supermercado se ubique cerca al centro de la ciudad el 31% Av.España, el 19% en
la Av. Los incas y el 8% en la Av. Unión etc.
Resultados de la encuesta
Una vez analizada la encuesta se conoció el porcentaje de la aceptación del proyecto
(pregunta 10), el perfil del posible consumidor, cuales son los productos que
demandan en mayor cantidad y se determinó el valor agregado con el que contará,
que será la implementación de un área infantil dentro de las instalaciones del
Supermercado.
2.3 DEMANDA
Se entiende por demanda a la cantidad de bienes y servicios que el mercado
requiere o solicita para buscar la satisfacción de una necesidad específica a un
precio determinado
En base al estudio de la demanda se determinan los resultados del proyecto,
puesto que dentro de ésta se encuentran las fuerzas que afectan los
requerimientos del mercado como son: la necesidad real que tiene un bien o
servicio, el precio, el nivel de ingreso de la población, los gustos y preferencias
del consumidor, entre otros.
2.3.1 DEMANDA ACTUAL
Para calcular la demanda actual del proyecto es necesario considerar las
preguntas filtro que se usaron en la encuesta.
Filtro No. 1 (Pregunta 3) N°. Familias
que viven en la ciudad Trujillo centro
30.866
Porcentaje de las personas que no salen de
Ciudad para comprar sus alimentos
60%
TOTAL 18.520
Filtro No. 2 (Pregunta 4) N°. familias
que no salen de la ciudad para comprar sus
alimentos
18.520
Porcentaje de las personas que adquieren
víveres en Supermercados
51%
TOTAL 9.445
Filtro N°. 3 (Pregunta 5) N°. familias
que adquieren sus víveres en
Supermercados y no salen de Ciudad para
hacerlo.
9.445
Número de veces que las familias de
Ciudad realizan compras al año
31
TOTAL 292.795
Una vez que se ha filtrado la información, podemos concluir que la demanda actual
del proyecto son 292.795 familias al año.
2.3.2 DEMANDA PROYECTADA
Para proyectar la población trujillana, se tomará como base el 2.8% de crecimiento
anual establecido por el Instituto Nacional de Estadísticas y Censos para la Provincia
de Trujillo al año 2011
2.4OFERTA
Oferta es la cantidad de bienes y servicios que un cierto número de oferentes
(productores) están dispuestos a poner a disposición del mercado a un precio
determinado
El análisis de la oferta se lo realiza para determinar la cantidad de
competidores y las condiciones en las que este proyecto podrá desarrollar su
actividad comercial, para lo cual es necesario establecer el tipo de competencia
existente en el mercado a fin de determinar las barreras de entrada que pueden
presentarse.
Mercado Libre.- Existe una gran cantidad de productores de un mismo artículo o
servicio, impidiendo de esta manera que se influyan en el precio de venta al mercado.
Oferta Oligopólica.- Aparece cuando existen pocos productores de un artículo y
estos poseen el control sobre los precios, calidad, servicio e influencian en el
comportamiento de sus competidores.
Oferta Monopólica.- Es el caso extrema de la competencia imperfecta debido a que
existe un solo productor para todo el mercado y controla totalmente el precio.
El mercado en el cual se desarrollará el proyecto es de oferta competitiva puesto que
existen varios establecimientos que se dedican a la misma actividad.
2.4.1 OFERTA ACTUAL
De acuerdo a la Administración Zonal de Calderón, existen más de 35 locales
dedicados a la comercialización y están distribuidos en varios puntos de la ciudad
principalmente; en el centro de Trujillo, cifra que para la zona no es significativa
considerando el tamaño y población.
De los 35 locales comerciales, solo uno tiene influencia y prestigio en la localidad,
plaza vea, situado en el centro, la cifra restante pertenece a distribuidoras de mediano
capital
ubicadas más al norte y a pequeñas tiendas que se encuentran en los lugares de mayor
concentración y movimiento de personas.
Para un mejor estudio de la oferta, se ha procedido a realizar fichas que contienen
información general de los locales que a criterio del investigador son los más
importantes y que se los podría considerar como competencia directa.
Adicionalmente se ha entrevistado a los dueños o empleados de los establecimientos
a fin de conocer el número de personas que acuden semanalmente, resultados que se
los presenta seguidamente:
Promedio de clientes semanales = 120
Clientes Semanales No.
Semanas
Total
Clientes al
Año
120 52 6269
2.4.2 OFERTA PROYECTADA
Como se mencionó en el punto 2.4.1, existen más de 35 locales dedicados a la
comercialización de productos de consumo masivo en la ciudad, en la
Superintendencia de Compañías no existen antecedentes referentes al tema,
probablemente porque la mayoría de establecimientos de la zona no se encuentran
registrados en esa entidad, por lo que para el estudio pertinente, se tomarán los
datos encontrados en el Plan Parcial de la Ciudad, elaborado por la
Administración Zonal el año 2014.
CUADRO 2.17
Con la información recolectada se procede a aplicar la fórmula del interés
compuesto, a fin de conocer el porcentaje de crecimiento de la competencia:
g = n
M - 1
C
Reemplazando:
g = 0,023 = 2,26% Tasa de crecimiento anual
Una vez obtenida la tasa de crecimiento de la oferta y el promedio de clientes
anuales (cuadro 2.15), se continúa con su proyección a 10 años.
AÑO
No. DE
LOCALES
PROMEDIO DE
CLIENTES
ANUALES TOTAL DE LA
OFERTA2011
2012
2013
2014
2015
2016
2017
2018
2019
2020
2021
35
36
37
38
39
40
41
42
43
44
45
6.269
6.269
6.269
6.269
6.269
6.269
6.269
6.269
6.269
6.269
6.269
219.415
225.684
231.953
238.222
244.491
250.760
257.029
263.298
269.567
275.836
282.105
3.6 MIX DE MARKETING
3.6.1 PRECIO
Se ha establecido que los precios cuando son bajos estimulan el consumo,
pero a su vez desaniman la producción, en cambio precios altos estimula la
producción pero desanima al consumidor, es por esto que para la etapa de
introducción al mercado, se utilizará descuentos y promociones que
atraigan el interés del consumidor.
Para asignar el PVP (Precio de Venta al Público) a los artículos que se
ofrecerán en el supermercado, se seguirán varios aspectos importantes
como son:

 El precio de venta estará constituido por el costo de
comercialización, administración y venta más una ganancia
adicional.
 El precio dentro de la empresa formará parte de la estrategia
comercial, por esta razón se dará una atención especial a los
proveedores y se buscará alianzas estratégicas para conseguir
descuentos por cantidad y alternativas en la forma de pago y
luego proceder a establecer el margen de utilidad que la
empresa generará.
 Para conseguir costos más bajos se comprará directamente a
productores, eliminado la posibilidad de adquirir bienes a
intermediarios.
 La fijación por precio de mercado es la que más se usa en la
actualidad y ya que existe competencia en la zona donde se
está estudiando la factibilidad del proyecto, el precio se
establecerá con relación a ésta.
3.6.2 PRODUCTO
Producto es cualquier objeto que puede ser ofrecido a un mercado que satisfaga un
deseo o una necesidad. Sin embargo, es mucho más que un objeto físico. Es un
completo conjunto de beneficios o satisfacciones que los consumidores perciben que
obtienen cuando lo compran. Es la suma de los atributos físicos, sicológicos,
simbólicos y de servicio
Los productos que se venderá en el supermercado serán principalmente los
considerados de primera necesidad, poniendo a disposición de los clientes una amplia
gama de marcas y precios, para que así puedan elegir los que lo más les satisfaga o
les convenga.
3.6.3 PLAZA
La Plaza, también conocida como distribución se entiende como la “función
comercial que consiste en poner los productos en el mercado para que
puedan ser adquiridos por los consumidores.”
La distribución está considerada como la parte vital en el funcionamiento
del negocio, debido a que aquí existe una interrelación con el cliente, tratar
de satisfacer las necesidades de una demanda que cada día se vuelve más
exigente se convierte en una meta dentro de la compañía y para alcanzarla
es esencial contar con instalaciones adecuadas para un buen manejo de los
productos, a fin de que la mercadería se encuentre organizada y bien
distribuida, evitando confusiones y agilitando el despacho de la misma.
Otro punto importante dentro de la plaza es la atención al público, contar
un equipo de trabajo que se involucre directamente con los objetivos de la
empresa es indispensable; el entrenamiento, la capacitación constante y los
incentivos serán políticas administrativas que se emplearán con la finalidad
de brindar al cliente un servicio eficaz.
Considerando la capacidad de compra del supermercado, éste puede ser
clasificado dentro del canal de mayoristas, que son aquellos que
comercializan varios productos incluso los competitivos entre sí, con esta
información podemos determinar mediante el gráfico adjunto, el canal de
distribución que manejará en el establecimiento
3.6.4 PROMOCION
“La promoción es el conjunto de actividades comerciales que la empresa
realiza con el objetivo de incrementar las ventas de un producto durante un
corto periodo de tiempo. (Regalos, descuentos, concursos...)”
La promoción dentro del marketing se compone por cuatro variables que
son: Publicidad, Promoción de Ventas, Ventas Personales y Relaciones
Públicas, de estas variables se aplicarán dos dentro del supermercado:
3.6.4.1 PUBLICIDADES
La publicidad se considera al mensaje pagado para darse a conocer a
través de un medio de comunicación.
Para la introducción de la unidad de servicios al mercado se utilizará
la ayuda de hojas volantes que serán repartidas en el sector, en las
cuales se detallará el nombre del supermercado, la dirección y
algunos de los productos que se ofrece con su respectivo precio.
3.6.4.2 PROMOCIÓN DE VENTAS
La promoción de ventas es el medio para lograr la fluidez de la salida
del producto y acelerar la rotación de stocks.
Para lograr la aceptación del cliente se presentarán paquetes de
precios, que son rebajas por la adquisición de paquetes de productos
(dos por el precio de uno, tres con el 20%) o paquetes unidos, que
son dos productos relacionados que se empacan juntos (lavavajillas
y esponja, jabón de ropa y cepillo).
4 ESTUDIO TECNICO
En la realización de un proyecto, el estudio técnico ayuda a determinar la
manera óptima, eficiente y eficaz de utilizar los recursos económicos,
materiales, tecnológicos y humanos con los que contará la empresa para
alcanzar el servicio deseado.
Dentro de este capítulo se analizará lo referente al servicio, la localización,
el tamaño óptimo de la planta y la ingeniería del proyecto, aspectos que
resultan determinantes al momento de instalar físicamente la unidad de
servicio.
En lo que concierne a la localización, resulta importante determinar la
macro y micro localización, en la primera se conocerán los aspectos
generales de la parroquia de Calderón y en la segunda a través del método
cualitativo por puntos, la ubicación óptima en donde se puede implementar
el supermercado.
Para definir el tamaño de la planta es fundamental evaluar la demanda, la
oferta, la demanda insatisfecha, los insumos, la tecnología, entre otros,
puesto que son factores que condicionan interrelacionadamente sus
dimensiones.
En el estudio de la ingeniería se analizarán varios elementos como son el
proceso productivo a través del flujo de servicio, los agentes que se deben
considerar en la adquisición de los equipos y maquinarias necesarias para
iniciar la actividad comercial de la empresa y la distribución de la planta a
fin de aprovechar al máximo el espacio disponible y brindar comodidad a
los clientes.
En resumen, el capítulo se refiere al funcionamiento y a la operatividad de
la empresa e intenta resolver las interrogantes dónde, cuánto, cómo, cuándo
y con qué brindar el servicio deseado.
CAPITULO III
ESTUDIO TECNICO
3.1 DESCRIPCION DEL SERVICIO
La creación de un supermercado en la Av. España Trujillo, se lo realizará
con la finalidad de brindar a los habitantes de la zona productos de primera
necesidad a precios convenientes y con un servicio de calidad.
Los artículos que se comercializarán serán aquellos que se consumen con
mayor frecuencia como son: abarrotes (arroz, azúcar, fideo, maicenas,
aceite, manteca, avena, etc) enlatados, productos de limpieza y aseo
personal y en menor proporción embutidos, confites y licores.
Cabe destacar que la carne, legumbres, lácteos y frutas, en un inicio serán
ofrecidas en cantidades reducidas hasta captar un número mayor de
clientela, para así evitar gastos adicionales que pueden ser producidos por
la rápida descomposición de este tipo de alimentos.
Como servicio adicional, se pondrá a disposición de los padres de familia
que acuden al supermercado con sus hijos, un área infantil, la misma que se
encontrará dentro de las instalaciones del supermercado y estará equipada
con juegos recreacionales.
Como objetivo a mediano plazo se planea ofrecer servicio de ventas a
domicilio (todo Trujillo) y a largo plazo brindar crédito a los clientes a
través de una tarjeta emitida por el propio supermercado con un cupo no
mayor a S/ 100.00, lo que ayudará a mantener un alto índice de fidelidad
por parte de los compradores y motivará a los que no son para que empiecen
a hacerlo.
Lo fundamental para el establecimiento es contar con una gran cantidad de
clientes satisfechos con el servicio recibido, meta que se la conseguirá
manteniendo variedad de los artículos que se comercializan, amabilidad y
buen trato por parte del personal de la empresa y precios competitivos, lo
que constituirá una base prioritaria para la introducción del negocio al
mercado.
El horario de atención del supermercado será de lunes a sábado de 8:00 a
9:30 y los domingos de 9:00 a 3:00.
4.2 TAMAÑO DE LA PLANTA
Para establecer el tamaño óptimo de la planta, se analizarán los factores que
limitan su capacidad, encontrándose entre los más importantes, los
mencionados a continuación:
4.2.1 DEMANDA INSATISFECHA Y PARTICIPACIÓN DEL MERCADO
El tamaño de la planta se vincula totalmente con el mercado, cuando
la demanda insatisfecha es claramente superior la posibilidad de
éxito es favorable, pero, si la demanda fuese igual al volumen de la
planta, no sería recomendable llevar a cabo la instalación puesto que
no existe la garantía de que todas las familias que son consideradas
demanda insatisfecha acudan al supermercado a adquirir los
productos que consumen.
dependiendo al estudio realizado la demanda insatisfecha en Trujillo
es creciente, pero resulta más fácil para cualquiera de los
comerciantes actuales cubrirla, que para uno nuevo, es por esta razón
que para captar la aceptación de los clientes, el supermercado
ofrecerá varias ventajas como son: economía, comodidad, buena
atención, variedad, limpieza, área infantil, entre otros.
SUMINISTROS E INSUMOS
El abastecimiento suficiente en cantidad y calidad de materias primas
es un aspecto vital en el desarrollo del proyecto, la necesidad de
buscar proveedores con experiencia y seriedad que ofrezcan
facilidades en lo concerniente a variedad, transporte, forma de pago,
calidad, promociones, entre otras, es un objetivo que se planteará con
el afán de optimizar costos.
TECNOLOGÍA Y EQUIPOS
Para ofrecer un servicio de calidad que satisfaga la necesidad de los
clientes, es necesario la adquisición de equipos y maquinaria que
faciliten y agiliten el buen funcionamiento del proyecto.
DISPONIBILIDAD DE CAPITAL
Para que la empresa inicie con su actividad comercial, el 30% del
capital será aportado por los socios de la misma compañía y el 70%
restante se lo conseguirá a través de un crédito bancario, conforme
se observa en el estudio financiero, presentado más adelante.
De acuerdo a los factores analizados, se estima que el proyecto podrá
captar el 8% del total de la demanda insatisfecha, para conocer el
número de familias que conforman este porcentaje, se ha extraído el
dato de la pregunta No. 5 de la encuesta, en la cual se hace referencia
a la frecuencia de compra de los clientes, valores que se encuentran
reflejados en el cuadro posterior.
AÑO
8% PARTICIPACION
DEL MERCADO
PROMEDIO
VISTAS AL
MES
FAMILIAS
ANUALES
FAMILIAS
MENSUALES
2011
2012
2013
2014
2015
2016
2017
2019
2020
2021
5.369
5.522
5.695
5.888
6.098
6.331
6.581
6.853
7.148
7.464
2,5
2,5
2,5
2,5
2,5
2,5
2,5
2,5
2,5
2,5
2.160
2.209
2.278
2.355
2.439
2.532
2.632
2.741
2.859
2.986
180
184
190
196
203
211
219
228
238
249
También resulta necesario determinar el número promedio de familias que las
instalaciones del Supermercado acogerán cada semana, es importante recalcar
que los días sábados y domingos por ser días no laborables existe una mayor
afluencia
de personas comparada al resto de días
hábiles.
Promedio mensual 5369 = 447 familias mensuales
12
Promedio semanal: 447 = 112 familias semanales
4
Promedio Diario: Lunes a Viernes: 50 familias
Sábados y Domingos: 62 familias
Por ende, se estima atender un promedio de 10 familias diarias de
lunes a viernes y 31 los fines de semana.
3.3 LOCALIZACION ÓPTIMA DEL PROYECTO
Para encontrar la localización óptima del proyecto, es necesario analizar las
variables que intervienen al momento de decidir: transporte, competencia,
demanda, proveedores, etc.; una selección apropiada logrará el objetivo más
importante de la localización, encontrar el lugar que proporcione la mayor
rentabilidad a través de la venta directa.
La toma de una mala decisión con respecto al lugar podría hacer variar el
resultado de la evaluación, convirtiendo a la recuperación de la inversión en
una tarea difícil, costosa y a largo plazo, motivos suficientes para llevar al
fracaso un proyecto. Dentro del análisis de la ubicación existen dos etapas
necesarias que deben ser estudiadas: la macro y micro localización.
3.3.1 MACROLOCALIZACION
El estudio de la macro localización consiste en determinar el
área geográfica en donde estará ubicado el establecimiento,
en este caso la ciudad de Trujillo en pleno centro av. España,
con una área de 110.000 hectáreas, y un índice de
crecimiento poblacional que se encuentra entre los más altos
registrados en la provincia de Trujillo.
4.3.2 MICROLOCALIZACIÓN
El estudio del micro localización se lo realiza para establecer de
manera precisa la ubicación a través de un análisis minucioso de las
variables que lo afectan directamente como: competencia, demanda,
accesibilidad, congestión vehicular, disponibilidad del local,
ambiente social, limpieza del entorno, transporte y parqueaderos.
PLANO DE LA UBICACIÓN
3.4 INGENIERIA DEL PROYECTO
El objetivo principal que se persigue con el estudio de la Ingeniería del
Proyecto es resolver lo concerniente a la instalación y el buen
funcionamiento de la unidad de servicio.
3.4.1 PROCESOS DE COMERCIALIZACION
Concepto de Proceso
“Se considera proceso al conjunto de actividades relacionadas entre
sí, que una empresa ejecuta en una secuencia determinada con el
objetivo de producir un producto o un servicio, de tal manera que
satisfagan las necesidades de sus clientes”.
Concepto de Comercialización
“Se considera comercialización a la venta o exhibición de bienes o
servicios. Las actividades de comercialización incluyen la compra
y venta de materia prima o productos terminados por minoristas a
productores”.
En consecuencia se puede definir al proceso de comercialización
como la adquisición de artículos de primera necesidad a
productores y a la venta de los mismos artículos terminados al
consumidor final.
3.4.2 DIAGRAMA DE FLUJO DE PROCESOS DE SERVICIOS
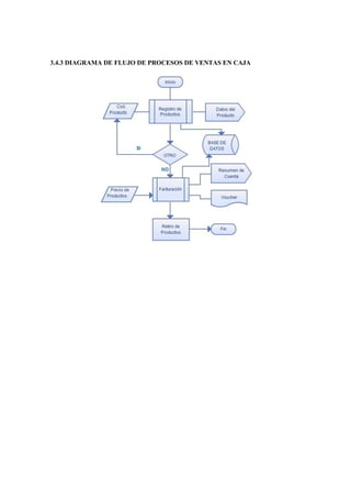
DESCRIPCION DEL FLUJO DE PROCESOS
1. Adquisición de mercadería al proveedor
La adquisición de la mercadería se encontrará a cargo del departamento
administrativo, el mismo que inicialmente deberá realizar negociaciones
con los proveedores, para llegar acuerdos en cuanto a políticas de crédito,
precios, descuentes, entre otros.
2. Recepción de la mercadería a la bodega
Una vez que la mercadería sea adquirida se la transportará hasta
las bodegas del supermercado y se encontrará bajo la
supervisión del contador y del bodeguero.
3. Control de Calidad
Antes de recibir conforme la mercadería, el bodeguero tiene que
realizar un control de calidad, en el que debe considerar que la
fecha de caducidad del producto sea posterior a ocho meses
(enlatados, conservas, abarrotes, harinas, etc.), que el envase o
caja que cubre al artículo se encuentre en perfecto estado, que
la cantidad y el peso de los productos comprados a granel sea el
correcto e informar cualquier otra anomalía que pudiera existir
en el pedido.
4. Etiquetado de Precios
Cuando la mercadería ya se encuentre ordenada en la bodega, el
bodeguero, las cajeras, y los auxiliares de servicio bajo la
supervisión del jefe de ventas, procederán a etiquetar los
productos con el precio que se los ofertará a los
clientes y con un sistema interno de códigos, lo que facilitará y
agilizará el despacho eliminando posibles errores.
5. Ingreso de los productos al almacén
Concluido el proceso de etiquetado de precios, se trasladará los
productos de la bodega al almacén, la cantidad de los artículos
será condicionada por el tamaño de las perchas y por las
características de los mismos.
6. Colocación de los productos en cada una de las secciones
La mercadería se clasificará de acuerdo a su naturaleza, las
dimensiones entre las perchas serán suficientemente amplias de
tal manera que exista espacio disponible en la parte céntrica para
facilitar el transporte de productos y tránsito de personas.
El stock que se encuentre con promociones se colocará en sitios
visibles y con fácil accesibilidad, junto con artículos afines.
7. Venta de productos de acuerdo a la conveniencia del cliente
Dentro de las instalaciones existirán rótulos en cada una de las
secciones detallando los productos que allí se encuentran, por
ejemplo el papel higiénico, los jabones y la pasta dental, se
ubicarán en la sección ASEO PERSONAL, los fideos, las
harinas y mermeladas, en CONSERVAS, caramelos,
chocolates, galletas en CONFITES y así todos, de tal manera
que las personas puedan identificar fácilmente el lugar en donde
se encuentre la artículo que necesitan.
8. Cobranza y salida del producto al consumidor final
Luego de que el cliente haya seleccionado los productos de acuerdo
a su conveniencia, los transportará hasta las cajas que se ubicarán en
la parte delantera del establecimiento, en donde personal calificado
lo atenderá y procederá con la cobranza y empaquetado de la
mercadería.
3.4.3 DIAGRAMA DE FLUJO DE PROCESOS DE VENTAS EN CAJA
3.4.3 DIAGRAMA DE FLUJO DE PROCESOS DE VENTAS A TRAVES DE LA WEB
3.4.3 MAQUINARIA Y EQUIPO REQUERIDO
Para decidir sobre la compra de maquinaria y equipo, es necesario tomar en
cuenta utilidad que tendrán en un futuro y los agentes que afectan
directamente la elección como son:
Proveedores.- Para la elegir al proveedor se analizan varios candidatos y
se elige al que ofrezca mayor garantía y precios cómodos.
Precio.- El precio de las maquinarias y equipos son utilizados para el
cálculo de la inversión inicial, éstos se encuentran clasificados dentro de los
activos fijos tangibles depreciables.
Dimensiones.- Se debe tener en cuenta que el tamaño de la maquinaria es
un dato que se lo considera al determinar la distribución de la planta.
La maquinaria, equipos, muebles y enseres necesarios para iniciar la
actividad comercial del Supermercado son:
Nombre: FRIGORIFICO
Actividad: -Mantener en buen estado los
alimentos que se descomponen
Rápidamente, como carne, legumbres y frutas.
Tamaño Físico.- frente 2.40, alto 2.40 y fondo 2.20
Cantidad Requerida:
Precio Unitario:
Proveedor:
Nombre: VITRINA REFRIGERANTE CON TRES PUERTAS DE VIDRIO
Actividad: Presenta productos que necesitan
refrigeración, como helados,
pulpas de frutas, pescado congelados, leche
Tamaño Físico.- 2.20 x 1.90 x 0,70 m
Cantidad Requerida:
Precio Unitario:
Proveedor:
Nombre: BALANZAS ELECTRICAS
Actividad: Pesa productos a granel.
Capacidad: 8 kg.
Cantidad Requerida:
Precio Unitario:
Proveedor:
Nombre: PUNTO DE VENTA
Actividad: Cuantifican el valor de los productos
adquiridos.
Descripción: CPU, monitor, scanner, caja
Cantidad Requerida:
Precio Unitario:
Proveedor:
MUEBLES Y ENSERES
CUADRO 3.3
MUEBLES CANTIDAD PRECIO
UNITARIO
PRECIO
TOTAL
Perchas 2,00m alto x 1,60 m
ancho y 0,34cm fondo
70 $70,00 $4.900,00
Coches Metálicos 10 S/112,00 S/1120,00
Canastillas 10 S/15,68 S/156,00
Sillas Giratorias 4 S/61,60 S/246,40
Sillones Ejecutivos 3 S/134,40 S/403,20
Sillas simple 6 S/26,88 S/161,28
Estación de trabajo cajas 2 S/128,80 S/257,60
Estación de trabajo 5 S/184,80 S/924,00
Archivadores 3 S/123.20 S/369,60
Mesa de centro 1 S/33.60 S/33,60
Butaca Tripersonal 2 S/110,00 S/220,00
Basureros 10 S/8,00 S/80,00
Juegos Infantiles S/1100,00 S/1100,00
TOTAL S/9.971,68
EQUIPO DE OFICINA
CUADRO 3.4
EQUIPO CANTIDAD PRECIO
UNITARIO
PRECIO
TOTAL
Computadoras 5 S/499,00 S/2495,00
Impresoras 1 S/55,00 S/55,00
Copiadora + Impresora + Scanner 1 S/298,00 S/298, 00
Calculadora 3 S/33.60 S/100,08
Central Telefónica + 5 extensiones 1 S/235,20 S/235,20
Telefax 1 S/117,60 S/117,60
TOTAL S/3.300,88
3.4.4 DISTRIBUCION DE LA PLANTA
El objetivo principal de la distribución es brindar condiciones de trabajo
aceptables y seguras para los empleados; y comodidad y orden para los
clientes. La planta tendrá una superficie de 320 m2 y una construcción de
399 m2 distribuida en dos pisos, en el primero (16,40m x 19,30m)
funcionarán el área de servicio, la bodega, el área infantil y los baños,
mientras que en el segundo (6.70m x 12.30m) las oficinas, la sala de estar y
los baños.
1. AREA DE SERVICIO.
Dentro de esta se situarán perchas, mesas frías y refrigeradores con puerta de
vidrio, en los cuales se organizarán los productos y alimentos que el
establecimiento ofrecerá a los clientes, así como también las máquinas
registradoras, los coches para el transporte de los productos y el modulo para
la recepción de paquetes, dando como resultado un área de 205 m2
aproximadamente (12,60 m de ancho x 16,20m de largo)
2. BODEGA
La bodega contará con 50 m2 aproximadamente y estará a cargo del bodeguero,
allí se almacenarán en perchas los artículos en stock y la balanza eléctrica necesaria
para pesar los productos adquiridos a granel.
3. AREA INFANTIL
El área infantil tendrá una dimensión de 30m2 aproximadamente, dentro de ésta se
instalarán juegos infantiles como columpios, sube y baja y piscina de pelotas, los
mismos que estarán a disposición de los niños con la finalidad divertirlos y
recrearlos mientras acompañan a sus padres al establecimiento.
4. OFICINAS
En la segunda planta se ubicarán las oficinas de la Gerencia General, Contabilidad
y Marketing.
5. SALA DE ESTAR
La sala de estar es un espacio diseñado para que las personas que necesitan hablar
con los jefes de las diferentes áreas puedan esperar, además en este lugar se
encontrará la secretaria recepcionista.
6. BAÑOS
El área de los baños se encontrará en el primer y segundo piso del establecimiento
y serán únicamente para el personal que labora en la empresa, cada área contará
con servicios higiénicos tanto para hombres como para mujeres.
4 ESTRUCTURA ORGANIZACIONAL Y BASE
LEGAL
5.1 ESTRUCTURA ORGANIZACIONAL
La estructura organizacional se refiere al proceso administrativo
que permite entrelazar las labores de las diferentes personas que
trabajan en la empresa para conquistar los objetivos
establecidos. Al implementar una estructura organizacional
adecuada, se reducirá la incertidumbre y confusión dentro de la
compañía y facilitará la colaboración de todo equipo de trabajo,
evitando la dependencia de una sola persona.
Dentro de esta estructura se analizarán varios aspectos
importantes para el proyecto como son la denominación, lema
de la compañía, logotipo, misión, visión, objetivos y estrategias,
análisis FODA y organización de la empresa.
DENOMINACIÓN Y LEMA DE LA COMPAÑÍA
“SUPERMERCADO TRUJILLO”
…...Siempre contigo
LOGOTIPO
CAPITULO IV
ESTRUCTURA
ORGANIZACIONAL Y BASE
LEGAL
MISION
Brindar a sus clientes un excelente servicio con calidad, expresado
en la satisfacción de sus necesidades a través de la comodidad,
seguridad y venta de productos de primera necesidad a precios
competitivos.
VISION
Crecer y obtener reconocimiento del sector comercial, desarrollando
estrategias de marketing que permitan incrementar el volumen de
ventas para lograr una posición dentro del mercado actual.
OBJETIVO GENERAL
Buscar la satisfacción del cliente, para aumentar las ventas y obtener rentabilidad.
OBJETIVOS ESPECIFICOS
Trabajar con un selecto grupo de personas que estén comprometidas con
el desarrollo de la empresa.
Obtener el reconocimiento de los clientes por medio del servicio
ofrecido.
Mantener un nivel de utilidad superior al 15%.
Posicionarse en el mercado dentro de un año, consolidándose como una
empresa seria y profesional.
ESTRATEGIAS
Reclutar personal idóneo para los diferentes puestos de la empresa.
Ofrecer a los consumidores ofertas y promociones de los distintos
productos que el supermercado comercializa.
Contar con campañas publicitarias adecuadas, a fin de ganar nuevos
clientes y mantener los ya conseguidos.
Comercializar productos con precios más cómodos que la competencia.
DIAGRAMA DE GANTT
ACTIVIDADES
Semana
10
Semana
11
Semana
12
Semana
13
Semana
14
Semana 15
1 2 3 4 1 2 3 4 1 2 3 4 1 2 3 4 1 2 3 4 1 2 3 4 5
Información general de la
empresa: sector de
competencia, objetivos,
diagrama, cuestionario,
historia, estudio mercado
Descripción de la
tecnología utilizada en el
negocio Descripción
general de las TIC en el
negocio, Diagramas de
Arquitectura tecnológica:
Infraestructura.
Sistemas de información
existentes: Descripción
de procesos principales
del negocio, Inventario
de supermercado.
(Indicando que tipos de
sistemas existen),estudio
técnico.
Inventario: Descripción
del proceso de negocio,
Descripción del sistema
de información, Relación
entre el sistema de
información y los
objetivos, Descripción
detallada de las
funcionalidades y
reportes del sistema de
información,
financiamiento.
Análisis crítico: Soporte
de la Gestión de la
información al proceso
de negocio escogido.
Conclusiones,
recomendaciones
Detalles del termino de
nuestro proyecto
exposición
OBJETIVOS ESTRATÉGICOS.
Los objetivos identifican las áreas estratégicas para concentrar o enfatizar
los esfuerzos de la organización, dentro de estos la empresa se ha trazado
los siguientes:
 Adquirir los productos de mayor calidad al por mayor para poder
garantizar un precio menor al de la competencia y satisfacer las
necesidades de nuestros clientes.
 Ser la más eficiente y mejor comercializadora de productos para
el hogar, satisfaciendo las necesidades de la parroquia de
Carcelén, a través del compromiso y calidad en el servicio de
atención al cliente.
 Brindar al cliente la mejor alternativa para la compra de
productos para el hogar de alta calidad a un precio módico,
enfocados principalmente en la satisfacción de las necesidades y
el bienestar de nuestros clientes, contribuyendo a mejorar su
calidad de vida.
 Ofrecer una variedad de productos y servicios completos y de
calidad a un precio competitivo.
 Contar con profesionales enfocados en brindar la mejor atención
al cliente para poder cumplir con las expectativas de los mismos
 Optimizar los recursos de la empresa y buscar nuevas alternativas
que resulten beneficiosas a fin de recuperar la inversión realizada.
 Innovar continuamente en mejoras del producto y servicio para
fortalecer la posición e imagen de la empresa brindando una
imagen solida confiable y seria frente a los clientes.
 Incentivar el liderazgo y trabajo en equipo a través de
capacitación constante y reconocimiento al personal, para logran
un compromiso con la organización y procurar su crecimiento y
desarrollo.
 Mantener una comunicación interna de manera que se pueda
coordinar las actividades de cada uno de los departamentos.
 Ampliar nuestros servicios hacia otras parroquias u ciudades de
nuestro país
ESTRATEGIA EMPRESARIAL.
Estrategia empresarial está enfocada según Michael Porter a seleccionar
una serie de actividades distintas a las que otros han seleccionado, para
ofrecer una mezcla única de valor.
Las estrategias empresariales ayudarán a ir aumentando paulatinamente la
participación de mercado, gracias a la calidad de los productos y los
servicios brindados; además nos ayudarán a atraer nuevos clientes y
aumentar la frecuencia de compra de los clientes existentes, conquistando
también a clientes de los competidores.
ESTRATEGIA DE COMPETITIVIDAD.
En cuanto a las estrategias de competitividad la empresa se centrará en
realizar liderazgo total en costos, debido a que su distinción radicará en
tener los precios más bajos del mercado, mediante el acortamiento de la
cadena de distribución y la compra al por mayor.
ESTRATEGIA DE CRECIMIENTO
En cuanto a las estrategias de crecimiento que tendrá la empresa es interno,
pues se irá expandiendo mediante las inversiones y mejoras que se hagan a
la misma para su crecimiento, tanto en activos fijos, como en capacitación
al personal.
ESTRATEGIA DE COMPETENCIA.
Para lograr competir con los otros oferentes se va aplicar las estrategias
como calidad de los productos, precios módicos, variedad y servicio de
calidad; debido a que así incrementará su participación.
ESTRATEGIA OPERATIVA.
En cuanto a las estrategias operativas, se dará principal importancia al poder
de negociación con los proveedores y a la satisfacción de las necesidades
del cliente interno mediante constante capacitaciones y motivación al
mismo
ESTRATEGIAS DE MERCADOTECNIA
Se utilizarán para lograr los objetivos que se ha propuesto la empresa,
buscando que el producto y la empresa sean preferidos por el mercado.
ESTRATEGIA DE PRECIO.
Los precios de los productos que brindara estarán fijados de acuerdo a la
competencia, pues nuestros precios deberán ser menores a los de los
competidores, es decir el precio del producto deberá reflejar los costos de
adquisición y comercialización tratando de reducir estos al máximo.
ESTRATEGIA DE PROMOCIÓN.
La promoción es el conjunto formado por la publicidad, promoción de
ventas, marketing directo y relaciones públicas que mediante su adecuado
diseño y administración busca informar, relacionar y persuadir a los clientes
actuales y potenciales, favoreciendo de esta manera alcanzar los objetivos
de mercadotecnia de la empresa. Las estrategias de promoción para la
empresa serán:
 Descuentos por días en las diferentes secciones del supermercado.
 Entrega de volantes en la ciudad de Trujillo
 Por apertura del local los primeros días se encontrará descuento en
toda la mercadería a fin de poder fidelizar al cliente.
ESTRATEGIA DE PRODUCTO SERVICIO
Estará enfocada principalmente en la variedad, calidad y precios de los
productos ofertados, y servicio al cliente.
ESTRATEGIA DE PLAZA.
La estrategia principal es el sector, ya que la empresa se localizará en un
lugar donde no existe este tipo de servicio, además existe gran afluencia de
personas en el sector, además de que cuenta con los servicios necesarios para
que la empresa pueda desarrollar sus actividades normales.
ESTRATEGIA DE DISTRIBUCIÓN
La estrategia que se utilizará es la Estrategia directa pues se lleva a cabo la
venta indirecta al comprador del servicio. , sin embargo involucra otras
tareas como las investigaciones de mercado, distribución física,
documentación, fijación de precios entre otras, manteniendo un stock de
productos adecuado haciendo que el producto este justo a tiempo cuando el
cliente lo necesita.
ANALISIS FODA
Fortalezas
 Equipo directivo con mentalidad de cambio y sujeto a nuevas
políticas administrativas.
 Personal capacitado e involucrado con alcanzar la misión y visión
de la empresa.
 Ofrecer servicio de calidad y productos a precios competitivos.
Oportunidades
 Crecimiento acelerado de la población en la parroquia de
Calderón.
 Gran aceptación del proyecto entre los habitantes del sector de
Calderón.
 Instalaciones con infraestructura adecuada.
Debilidades
 Falta de recursos económicos para empezar con el
funcionamiento el Supermercado.
 Dificultad para conseguir un local comercial o un terreno con las
dimensiones requeridas para el buen desempeño del
establecimiento.
 Equipo profesional con poca experiencia
Amenazas
 Inestabilidad Económica (Incremento del precio de la canasta
familiar)
 Costumbre de las personas en adquirir productos en mercados y
bodegas.
 Existencia de monopolios dedicados a la compra y venta de
productos de primera necesidad.
4.1.1 ORGANIZACIÓN EMPRESARIAL
La organización empresarial está representada a través de un
organigrama de jerarquización vertical, en el cual se refleja la
estructura de las diferentes áreas existentes, aquí se definen las
tareas, funciones y atribuciones que desempeñan los empleados
en cada uno de los cargos asignados dentro de la organización
ORGANIGRAMA
PERSONAL REQUERIDO
AREA DE PLANEACION ESTRATÉGICA
DEPARTAMENTO: GERENCIA GENERAL
Cargo: Gerente General
Título necesario: Ingeniero en Administración de Empresas, Ingeniero Comercial
o títulos afines.
Experiencia: 3 años cargos similares
AREA DE CONTROL OPERACIONAL
DEPARTAMENTO: VENTAS
Cargo: Supervisor de Ventas
Título necesario: Ingeniero en Administración de Empresas, Ingeniero en
Marketing o títulos afines.
Experiencia: 3 años cargos similares
No. de funcionarios requerido:
Cargo: Cajeros/as
Título necesario: Bachiller en Contabilidad
Experiencia: 6 meses en cargos similares
No. de empleados requerido: 2
Cargo: Bodeguero
Título necesario: Bachiller en Contabilidad
Experiencia: 6 meses en cargos similares
No. de empleados requerido: 2
AREA DE CONTROL ADMINISTRATIVO
DEPARTAMENTO: ADMINISTRATIVO FINANCIERO
Cargo: Contador General
Título necesario: Ingeniero Comercial con mención en Auditoria y
Contabilidad o Contador CPA
Experiencia: 3 años cargos similares
No. de funcionarios requerido: 1
Cargo: Secretaria/ Recepcionista
Título necesario: Bachiller en Secretariado
Experiencia: 6 meses en cargos similares
No. de empleados requerido: 1
Cargo: Auxiliar de Servicios
Título necesario: Ciclo Básico
Experiencia: No es necesaria
No. de empleados requerido: 1
DESCRIPCION DE LAS AREAS Y FUNCIONES DE LOS CARGOS
PLANEACION ESTRATEGICA
El área de planificación estratégica es la encargada de adaptar los recursos
humanos y económicos con los que cuenta la institución, al entorno
cambiante del mercado, aprovechando las oportunidades y evaluando los
riesgos en función de los objetivos.
Esta área está conformada por la Junta General de Accionistas y por la
Gerencia General:
Junta General de Accionistas
Funciones:
 Aprobar las cuentas y balances de las pérdidas y ganancias de la
Compañía.
 Resolver los asuntos relativos a los negocios sociales y tomar
resoluciones que sean necesarias para los intereses de la empresa.
 Nombrar y remover al Presidente, Gerente General y fijar su
remuneraciones.
Gerencia General
Funciones:
 Organizar, dirigir, supervisar y coordinar las actividades operativas de
la Compañía, la estructura orgánica y los reglamentos institucionales, a
efecto de alcanzar sus fines y objetivos.
 Controlar el óptimo uso de los recursos humanos, financieros y
materiales de la Compañía.
 Establecer metas, objetivos, estrategias y planes de desarrollo para
mejorar el funcionamiento de la entidad.
 Describir las responsabilidades que definen cada puesto laboral y las
cualidades que debe tener la persona que lo ocupe.
 Presentar informes periódicos sobre las actividades de éstos a la Junta
de Accionistas.
 Autorizar pedidos de mercadería y pagos correspondientes.
CONTROL OPERACIÓNAL
El área de control operacional tiene a cargo evaluar la eficiencia de las funciones
mediante las cuales se hace llegar el servicio al cliente, controlar la efectividad del
grupo de ventas y crear campañas publicitarias.
El responsable de ejecutar el control operacional es el Departamento de Ventas,
que está compuesto por los siguientes funcionarios y responsables.
Supervisor de Ventas
Funciones:
 Evaluar el desempeño del personal, promocionando el desarrollo del
liderazgo.
 Crear, mantener y desarrollar un contingente de Marketing con
habilidad y motivación para realizar los objetivos de la organización.
 Supervisar el área de servicio y el personal que se desempeñe en ella.
 Controlar la Bodega y supervisar su correcto desempeño.
Cajeros
Funciones:
 Digitar los códigos correctos de los productos para tener una transacción
exitosa.

 Recaudar el dinero exacto y correspondiente por dicha transacción y
emitir factura.
 Realizar un arqueo de caja al finalizar los movimientos transaccionales
del día con el respaldo de facturas y entregar el dinero a su jefe
inmediato.
 Atender y asesorar a los clientes cuando tengan cualquier inquietud
acerca de productos, precios, etc.
Bodeguero
Funciones:
 Controlar la recepción, clasificación, acondicionamiento en la bodega
y área de servicio.
 Llevar el control de existencias a través de inventarios.
 Coordinar con el área de contabilidad, labores de adquisiciones,
inventarios y transportes de productos.
 Supervisar el ingreso y calidad de los productos, así como también el
egreso de los mismos.
 Etiquetar los productos con el precio que se venderá a los clientes.
CONTROL ADMINISTRATIVO
El área de control administrativo esta encarga de verificar que las actividades de
la empresa alcancen los resultados esperados, identificar las metas a corto,
mediano y largo plazo, y controlar que se siga el proceso hacia los objetivos
organizacionales.
El Departamento Administrativo Financiero es el responsable de llevar a
cabo el control administrativo, y está bajo la responsabilidad del
Contador General.
Contador General
Funciones:
 Elaborar y presentar a la Gerencia General los estados financieros de la
empresa.
 Autorizar comunicaciones, transferencias contables, notas de ingreso,
egreso y demás documentos.
 Realizar seguimiento y control de los movimientos transaccionales.
 Controlar la recepción y clasificación de la mercadería a la bodega.
 Controlar y actualizar los activos fijos y calcular su respectiva
depreciación.
 Mantener un adecuado sistema de control interno contable.
Bajo la supervisión del área administrativa se encuentran los siguientes
responsables:
Secretaria/ Recepcionista
Funciones
 Tomar y transcribir dictados de documentos.
 Organizar y mantener un adecuado control de los documentos del
archivo.
 Atender visitas a reuniones programadas por la Gerencia General.
 Recibir y clasificar la correspondencia externa e interna y distribuirla
 Atender al público en general.
Auxiliar de Servicio
Funciones
 Mantener limpias y ordenadas las instalaciones del supermercado. 
 Colaborar con las diferentes unidades cuando así sea requerido:
reproducción de copias, envíos de fax, etc.
 Recibir, registrar, clasificar y distribuir la correspondencia interna y
externa, así como, controlar la sala de estar y atender el conmutador.
4.2 BASE LEGAL
El análisis del marco legal del proyecto es importante para la realización del
mismo, resulta necesario conocer las leyes, códigos y normas vigentes que lo
afectan, para cumplirlas y tener la seguridad de que se está actuando conforme a
la ley.
TIPO DE COMPAÑIA
“Se considera compañía a la persona jurídica que nace de la declaración de
voluntad de una o más personas para unir sus capitales e industrias y, en ejercicio
de esa personalidad pueda ejercer operaciones civiles o mercantiles y generar
utilidades”.
17

De acuerdo a la Ley de Compañías del Ecuador existen cinco clases de compañías:
- Compañía en Nombre Colectivo
- Compañía en Comandita Simple y dividida por acciones
- Compañía de Responsabilidad Limitada
- Compañía Anónima
- Compañía de Economía Mixta
Para efectos legales del presente estudio, se ha optado por formar una compañía
de Responsabilidad Limitada, debido a las ventajas y facilidades que este tipo de
sociedad brinda, a continuación se presenta algunos de sus características
DISPOSICIONES LEGALES
La compañía de Responsabilidad Limitada puede conformarse entre tres y quince
personas que solamente responden por las obligaciones sociales hasta el monto de
sus aportaciones individuales y realizan actividades comerciales bajo una razón
social, a la que se le añadirá la palabra “Compañía Limitada” o a su vez las siglas
Cia. Ltda.
La compañía de responsabilidad limitada es siempre mercantil pero sus integrante
por el hecho de constituirla, no adquieren el título de comerciantes.
Para los efectos fiscales y tributarios las compañías de responsabilidad limitada
son sociedades de capital.
DEL CAPITAL
El capital de la compañía estará formado por las aportaciones de los socios
y no será menor al fijado por el Superintendente de Compañías. Estará
dividido en participaciones expresadas en la forma que señale el
Superintendente de Compañía y al constituirse la compañía, el capital estará
suscrito y pagado por lo menos el cincuenta por ciento de cada
participación. Las aportaciones pueden ser en numerario o en especie y, en
este último caso, puede consistir en bienes muebles o inmuebles que
correspondan a la actividad de la compañía. El
Saldo del capital deberá integrarse en un plazo no mayor de doce meses, a
contarse desde la fecha de constitución de la compañía.
DE LA FORMA DEL CONTRATO
La escritura pública de la formación de una compañía de responsabilidad limitada
será aprobada por el Superintendente de Compañías, mismo que ordenará la
publicación por una sola vez, de un extracto de la escritura conferido por la
Superintendencia de Compañías, en uno de los periódicos de mayor circulación en
el domicilio de la compañía y dispondrá de la inscripción de ella en el registro
mercantil.
La aprobación de la escritura de constitución de la compañía será pedida al
Superintendente de Compañías por los Administradores o Gerentes o por la
persona en ella designada.
4.2.1 PROCESO PARA LA CONSTITUCIÓN LEGAL DE UNA
COMPAÑIA
Para constituir legalmente una compañía se debe cumplir con ciertos requisitos que
exigen los organismos municipal y gubernamental, estos son:
APROBACION DE LA DENOMINACION DE LA COMPAÑA
La aprobación del nombre la realiza el Superintendente de Compañías, una
vez que se ha comprobado que no existe otra entidad comercial con
el mismo seudónimo.

 ESCRITURA PUBLICA DE CONSTITUCION

 OBTENCION DEL RUC
Cuando la inscripción en el RUC la realiza personalmente el representante
legal de la persona jurídica u otros tipos de contribuyentes, podrá prescindir
de los formularios de inscripción. Para lo cual deberá exhibir el original y
presentar fotocopia de los siguientes documentos:
− Documento de identidad del representante legal.
− Uno de los siguientes documentos del local donde realizará sus
actividades: Recibo de agua, luz, telefonía fija, televisión por cable cuya
fecha de vencimiento de pago se encuentre comprendida en los últimos
dos (2) meses; o la última declaración jurada de predio o autoevalúo.
− Contrato de alquiler o cesión en uso del predio con firmas legalizadas
notarialmente.
− Acta probatoria emitida por el fedatario de la SUNAT, con una
antigüedad no mayor de dos (2) meses.
− Constancia de numeración emitida por la Municipalidad Distrital
correspondiente.
− Exhibir original y presentar la fotocopia simple del Testimonio de la
Escritura Pública de constitución, de la Resolución, del Acta de
Constitución, Pacto Social, Constancia, Poder, Contrato, Declaración de
Voluntad de Constitución o del documento que acredite su constitución,
existencia o conformación expedido por la autoridad o persona
competente, así como los documentos que acrediten su inscripción,
constitución o la fotocopia simple de la norma legal de creación, según
corresponda.

−Si con ocasión de la inscripción se declara(n) representante(s) legal(es) se
deberá exhibir y/o presentar el original y fotocopia simple del
documento o la ficha registral o partida electrónica (antigüedad no
mayor a 30 días calendario) en el que conste el nombramiento o la
remoción del representante legal
5 ESTUDIO FINANCIERO
La evaluación económica, es un esquema de discernimiento para analizar
efectos positivos y negativos de los mismos, magnitud del esfuerzo
realizado y conveniencia de la realización.
El objetivo está enfocado en presentar de manera clara y detallada la
inversión y financiamiento de los elementos que participan en la estructura
financiera, a fin de conocer de manera precisa los costos y gastos en los que
el proyecto incurrirá. Partiendo de éste análisis y con la ayuda de
indicadores de rentabilidad se presentarán criterios de evaluación que sirvan
de base estable y confiable para la toma de decisiones.
5.1 INVERSION Y FINANCIAMIENTO
Una vez que se ha investigado el mercado al que se pretende ingresar, los
condicionantes técnicos, los aspectos legales y la estructura organizacional,
se procede a determinar el monto necesario para la ejecución del proyecto
y su financiamiento.
CAPITULO V
ESTUDIO FINANCIERO
5.1.1 INVERSION TOTAL
Para calcular la inversión total requerida para la implementación el
supermercado, resulta ineludible conocer los valores totales de los
rubros que ésta comprende, como son: activos fijos, diferidos y
capital de trabajo.
Cabe indicar que para efectos del estudio se ha tomado el 2% de
imprevistos, a fin de contrarrestar posibles inconvenientes que
pudieran ocurrir.
DESCRIPCION VALOR S/.
ACTIVOS FIJOS
ACTIVOS DIFERIDOS
CAPITAL DETRABAJO
53,767.61
5,140.8
64,151.30
TOTAL 123,059.71
5.1.1.1 INVERSION EN ACTIVOS FIJO
Los activos fijos constituyen parte del patrimonio de la empresa que
no puede ser objeto de comercialización, son bienes que ayudan a
garantizar las operaciones normales del proyecto, caracterizadas por
perder valor monetario con el transcurrir del tiempo a causa del
deterioro natural o por el desarrollo tecnológico (detalle en el acápite
3.4.3 Maquinaria y Equipo Requerido).
DESCRIPCION VALOR S/.
MAQUINARIA Y EQUIPO
MUEBLES Y ENSERES
EQUIPOS DE OFICINA
Subtotal
2% de imprevistos
15,550.19
27,920.70
9,242.46
52,713.35
1054.25
TOTAL 53.767.60
5.1.1.2 INVERSION EN ACTIVOS DIFERIDOS
Los activos diferidos son pagos realizados por adelantado cualquiera
sea su naturaleza, necesarios para poner en marcha el proyecto, entre
los cuales podemos anotar por concepto del estudio de factibilidad y
los gastos de constitución, detallados en el numeral 4.2.1 Proceso
para la Constitución Legal de una Compañía.
CONCEPTO VALOR S/.
COSTO DEL ESTUDIO
GASTOS CONSTITUCION
Subtotal
2% de imprevistos
1680.00
3360.00
5040.00
100.80
TOTAL 5140.80
5.1.1.3 INVERSION EN CAPITAL DE TRABAJO
El capital de trabajo corresponde a la cantidad de dinero requerida para
que la empresa pueda funcionar normalmente durante un cierto período de
tiempo, antes de generar ingresos por la prestación de servicios.
Para efectos del proyecto, se considera necesario contar con capital de
trabajo para un mes de actividad, dinero que será empleado en la compra
de mercadería, in1sumos e implementos de trabajo, mantenimiento y
reparaciones, seguros, gastos administrativos y de ventas, requerimientos
que se encuentran calculados posteriormente en el numeral
Costos e Ingresos del Proyecto.
RUBRO COSTO
ANUAL
ROTACION
(meses)
Proporción
S/.
MERCADERIA
INSUMOS E IMPLEMETOS DE TRABJO
MANTENIMIENTO Y REPARACION
SEGUROS
GASTOS ADMINSTRATIVOS
GASTOS DE VENTAS
654.896.92
7482.72
1076.60
1613.00
62.584.40
42.163.10
12
12
12
12
12
12
54,574.74
623.56
89.60
134.40
5215.20
3513.60
TOTAL 1.510.606.0
2
64,151.30
5.1.2FINANCIAMIENTO
Después de calcular el monto total requerido para que el negocio empiece
a funcionar, es importante conocer las fuentes existentes para obtener
financiamiento, estas son, aporte directo por parte de los socios, crédito con
proveedores, casas comerciales o entidades financieras ya sean la Banca
Privada, Cooperativas de Ahorro y Crédito u Organismos Financieros
Gubernamentales.
Para el efecto del proyecto se ha optado por la Línea de Crédito Comercial
del Banco del Pichincha, con el cual se financiará el 70% de la inversión,
mientras que el 30% restante se lo hará con recursos propios, seguidamente
se puede encontrar el cuadro de fuentes y usos en el cual se aprecia lo
mencionado.
RUBRO INVERSION CREDITO CAPITAL PROPIO
% valor % valor
Activos fijos
Activos Diferidos
Capital de Trabajo
53,767.60
5,140.80
64,151.30
100%
50,47%
53,767.60
32,374.10
100%
49,35%
5,140.80
31,776.92
TOTAL 123,059.70 86,141.70 36,917.72
Estructurado el cuadro de fuentes y usos, se establece que se financiará S/ 13.184,97 con
capital propio y S/ 86,141.70 con crédito del Banco con las siguientes condiciones.
Entidad Financiera: BANCO BBVA CONTINETAL
Tipo de Crédito: Comercial
Monto: S/ 86,141.70
Tasa de interés: 13% (sujeto a reajustes)
Plazo: 5 años
Amortización: Trimestral
Aporte de los socios: S/ 36,917.72
Analizadas las características del crédito, se efectúa el cálculo para determinar el
valor de la cuota trimestral y elaborar la tabla de amortización.
Una vez que los diferentes capítulos que conforman este estudio de factibilidad
han sido investigados, desarrollados y analizados, se prosigue con las
conclusiones y recomendaciones del mismo.
6.1 CONCLUSIONES
1. Se realizó un estudio de mercado, en el cual se conoció el perfil del cliente
potencial del proyecto, sus gustos, preferencias y hábitos a la hora de comprar
alimentos, información que fue recolectada a través de la encuesta. Se comprobó
la existencia de demanda insatisfecha y se decidió abastecer al 8% de la población
que conforman esa demanda.
Para estudiar la oferta existente en el sector de Calderón, se elaboró fichas de
análisis, las cuales contenían información que permitió conocer las fortalezas y
debilidades de los locales comerciales que pueden ser considerados como
competencia para el supermercado.
2. La elaboración del estudio técnico contribuyó a determinar los factores
necesarios tanto humanos como técnicos para la instalación y operación del local
comercial, aspectos como son el tamaño y la distribución de la planta, la
localización, los procesos de comercialización y la maquinaria y equipo
requerido.
CAPITULO VI
CONCLUSIONES Y
RECOMENDACIONES
3. En el análisis de la estructura organizacional se consideró la elaboración de un
organigrama de jerarquización vertical, el mismo que ayudó a identificar el
perfil profesional requerido para ocupar los cargos existentes en la
compañía.
4. En lo concerniente a la inversión, se determinó el requerimiento total, el cual fue
financiado el 30% con aportaciones de los socios y 70% restante con un
crédito comercial del Banco BBVA CONTINENTAL dinero destinado a la
compra de activos fijos y capital de trabajo.
5. Se determinó los costos fijos y variables que la implementación del
supermercado generará, así como también manteniendo un margen de
utilidad del 20% sobre el costo de ventas fueron calculados los ingresos.
6. Con la factibilidad del estudio técnico y económico, se demostró que la creación
de un supermercado con buena atención, variedad de productos y precios
competitivos, atraerá la atención de los moradores de la Parroquia de
Calderón; generando rendimiento que supera ampliamente al costo de
oportunidad, convirtiendo al proyecto en un atractivo negocio para los
inversionistas y así comprobando la hipótesis general que planteada en el
Capitulo I.
6.2 RECOMENDACIONES
1. Comprobada la factibilidad técnica y económica del proyecto, se recomienda la
implantación del negocio, en vista de que los indicadores financieros
muestran una rentabilidad por encima el costo de oportunidad.
2. Mantener una buena imagen de la compañía ante los consumidores, brindando
un servicio eficiente a través de profesionales capacitados que se involucren
con los objetivos empresariales.
3. Implementar estándares de calidad en el servicio de comercialización, a fin de
buscar fidelidad entre los clientes y conseguir nuevos usuarios del servicio.
4. Adoptar políticas de marketing constantes, promocionando productos de primera
necesidad que estimulen la compra y mejoren la rentabilidad del negocio.
BIBLIOGRAFIA
DIRECCIONES ELECTRONICAS
www.derechosindigenas.org/trueque
www.inei.gob.pe
www.wikipeda.pe
www.avizora.com
www.gestiopolis.com
controlinterno.udea.edu.pe
www.ciat.cgiar.org
www.sri.gov.ec
www.peru.gob.pe
www.monografias.com
www.infoweek.com

Proyecto supermercado v.1

  • 1.
    Alumnos: Denyer Hilario Layza VigoTorres Oscar Sigüenza Horna Luis AÑO 2014
  • 3.
    Dedicatoria La concepción deeste proyecto está dedicada Dios, porque está siempre guiando nuestro camino, por llenarnos de bendiciones cada día. A nuestros padres quienes con gran voluntad, cariño, paciencia, dedicación nos enseñan a alcanzar las metas y luchan con esfuerzo y honestidad, por demostrarnos que todo es posible. A nuestro profesor quien con mucha paciencia profesionalismo, nos enseña, guía nos asesora en este camino de formación, para seguir adelante y ser buenos profesionales, y enfrentar a los problemas de la sociedad actual. Los autores
  • 4.
    Agradecimiento Este proyecto esel resultado del esfuerzo conjunto de todos los que formamos el grupo de trabajo. Por esto agradezco A Dios por ser quien nos permite presentar este proyecto culminado a los largo en este ciclo nos a guidado nos ha bendecido grandemente A nuestro profesor de gestión de proyectos Henry Bermejo. Quien por compartir experiencias consejos, por guiarnos a terminar este proyecto. A al grupo de trabajo José Luis Sigüenza, Oscar Vigo y mi persona Denyer Hilario Layza, quienes a lo largo de este tiempo han puesto a prueba sus capacidades y conocimientos en el desarrollo de este nuevo plan estratégico de negocios el cual ha finalizado llenando todas nuestras expectativas. Y finalmente un eterno agradecimiento a este prestigioso instituto superior la cual abre sus puertas a jóvenes como nosotros, preparándonos para un futuro competitivo y formándonos como personas de bien. Los autores
  • 6.
    INDICE CAPITULO I...................................................................................................................3 INTRODUCCION...........................................................................................................3 1.1 RESEÑAHISTORICA DE LA CIUDAD DE TRUJILLO................................3 1.2 IMPORTANCIA.........................................................................................6 1.3 OBJETIVO GENERAL..............................................................................7 1.3.1 OBJETIVOS ESPECIFICOS......................................................................7 1.4 HIPOTESIS GENERAL.............................................................................8 1.4.1 HIPOTESIS ESPECIFICAS.......................................................................8 CAPITULO II.................................................................................................................10 ESTUDIO DE MERCADO............................................................................................10 2.1 OBJETIVOS..............................................................................................11 2.2 MERCADO...............................................................................................12 2.2.1 FACTORES CUALITATIVOS Y CUANTITATIVOS...........................12 2.2.2 TECNICAS DE INVESTIGACION.........................................................15 2.2.3 UNIVERSO...............................................................................................15 2.2.3.1 TAMAÑO DE LA MUESTRA.................................................................18 2.2.3.2 TECNICAS DE RECOLECCION DE DATOS........................................19 2.2.3.3 DISEÑO DEL CUESTIONARIO.............................................................20 2.2.3.4 TABULACION Y ANALISIS DE DATOS............................................20 2.3 DEMANDA...............................................................................................33 2.3.1 DEMANDA ACTUAL.............................................................................33 2.3.2 DEMANDA PROYECTADA...................................................................34 2.4 OFERTA....................................................................................................35 2.4.1 OFERTA ACTUAL..................................................................................36 2.4.2 OFERTA PROYECTADA........................................................................47 2.4.3 DEMANDA POTENCIAL INSATISFECHA..........................................49 2.5 MIX DE MARKETING............................................................................50 2.5.1 PRECIO.....................................................................................................50 2.5.2 PRODUCTO..............................................................................................51 2.5.3 PLAZA......................................................................................................52 2.5.4 PROMOCION...........................................................................................53
  • 7.
    CAPITULO III...............................................................................................................56 ESTUDIO TECNICO.....................................................................................................56 3.1DESCRIPCION DEL SERVICIO.............................................................57 3.2 TAMAÑO DE LA PLANTA....................................................................58 3.3 LOCALIZACION OPTIMA DEL PROYECTO......................................61 3.3.1 MACROLOCALIZACION.......................................................................61 3.3.2 MICROLOCALIZACIÓN........................................................................63 3.4 INGENIERIA DEL PROYECTO.............................................................63 3.4.1 PROCESOS DE COMERCIALIZACION................................................64 3.4.2 DIAGRAMA DE FLUJO DE PROCESOS DE SERVICIOS................65 3.4.3 MAQUINARIA Y EQUIPO REQUERIDO.............................................65 3.4.4 DISTRIBUCION DE LA PLANTA.........................................................66 CAPITULO IV...............................................................................................................67 ESTRUCTURA ORGANIZACIONAL Y BASE LEGAL............................................68 4.1 ESTRUCTURA ORGANIZACIONAL...............................................................................................................69 4.1.1 ORGANIZACIÓN EMPRESARIAL.......................................................69 4.2 BASE LEGAL...........................................................................................69 4.2.1 PROCESO PARA LA CONSTITUCIÓN LEGAL DE UNA COMPAÑIA ...................................................................................................................70 CAPITULO V................................................................................................................71 ESTUDIO FINANCIERO..............................................................................................71 5.1 INVERSION Y FINANCIAMIENTO......................................................71 5.1.1 INVERSION TOTAL...............................................................................72 5.1.1.1 INVERSION EN ACTIVOS FIJO............................................................72 5.1.1.2 INVERSION EN ACTIVOS DIFERIDOS..............................................72 5.1.1.3 INVERSION EN CAPITAL DE TRABAJO............................................73 5.1.2 FINANCIAMIENTO................................................................................74 CONCLUSIONES Y RECOMENDACIONES...........................................................75 6.1 CONCLUSIONES...................................................................................75 6.2 RECOMENDACIONES.........................................................................76 BIBLIOGRAFIA......................................................................................77
  • 9.
    1. 1. INTRODUCCION Los incesantescambios en las regulaciones comerciales y los avances tecnológicos que están en continua innovación, han permitido a través de la globalización disminuir las distancias entre países, derribar las fronteras y expandir los mercados naturales de las empresas, pero para entender este constante cambio en el sistema económico es necesario conocer los orígenes y las etapas de la evolución de la comercialización. Etapa Paleolítica La paleolítica es la primera gran etapa de la prehistoria, aquí los hombres vivían agrupados en pequeñas bandas familiares o clanes que ocupaban un determinado territorio de caza y recolección, en esta etapa aparece el trueque, la primera forma de comercialización que consistía en el intercambio de productos familiares que completaban la economía de los clanes. Etapa Neolítica La neolítica es la segunda gran etapa de la prehistoria, aquí aparece la agricultura, la ganadería y la domesticación de los animales, lo que a su vez inició el surgimiento de densos asentamientos sedentarios y rápido crecimiento demográfico. Alrededor del año 700 A.C., la invención de la moneda acuñada hizo que el comercio se popularizara, las aldeas llegaron a convertirse en ciudades por la venta de materias primas y productos elaborados entre mercaderes locales y procedentes de sitios alejados. Etapa o Revolución Industrial 1760 – 1830 Las Revoluciones industriales surgieron con el fin de conseguir que la producción fuese más rápida y abundante. En esta época se produjo una mecanización que quería eliminar la mano de obra por una máquina que realizara la misma función con el objetivo de producir mucho y barato. CAPITULO I INTRODUCCION
  • 10.
    1870 – 1914 Enesta etapa las empresas son propiedad de grandes grupos de empresarios, no como ocurría en la etapa anterior, éstos se asociaron formando trusts, cárteles y holdings. Cada empresa trataba de acaparar el mercado mundial para que hubiera menos competencia. 1945 – Hasta nuestros días En la época actual la globalización une a todos los continentes traduciéndose en la reducción de los costos de transporte y generalización de la tecnología que facilitan la información a través de las fronteras. Las empresas pueden tomar ventaja del nuevo mercado y alcanzar niveles mayores de eficiencia, transmitiendo conocimiento y experiencia a pesar de la distancia. 1.1 RESEÑA HISTORICA LA CIUDAD DE TRUJILLO Las primeras huellas del pasado en La Libertad se remontan a más de 10,000 años. A los primeros pobladores dedicados a la pesca, la caza y la recolección, siguieron los horticultores y más tarde surgieron los centros ceremoniales. Culturas muy antiguas como Cupisnique, Salinar o Virú pusierón los cimientos para el desarrollo de la tradición cultural de la costa norte. Con la cultura Mochica (siglos I-VII) nació la organización estatal en el Perú. La pirámides de adobe ubicadas en los valles de la Libertad son testimonio del poder y la riqueza de los antiguos señores mochica.
  • 11.
    Este pueblo dominomagistralmente la orfebrería y la alfarería, en la que retrataron diversos aspectos de su vida. La misma zona, alrededor del siglo XII de nuestra era, fue la cuna de la cultura Chimú. Sucesivos señores Chimú construyeron la ciudad de Chan Chan, desde la cual organizaron su expansión por la costa. Avanzadas técnicas de riego y una excelente orfebrería caracterizaron a esta cultura que en el siglo XV fue conquistada por los Incas. Unos cuantos años después de la llegada de los conquistadores al Perú, Diego de Almagro fundo, el 6 de diciembre de 1534, la villa de Trujillo de Nueva Castilla, ciudad que con el devenir de los años fue poblándose de hacendados y adquiriendo , cada vez más, el espíritu señorial que aún conserva.
  • 12.
    Martín de Estetefue quien trazó el plano, delineando las cuadras, cuyas calles semejan un tablero de ajedrez. Trujillo se unió prontamente a la causa de la emancipación; no en vano fue la primera ciudad de declarar la independencia. Su espíritu aguerrido y patriota llevó al Congreso a cambiar el nombre del departamento de Trujillo por el de La Libertad, en 1825. Para inicios del siglo XX La Libertad se caracterizaba por su riqueza agrícola y se iba poblando de grandes haciendas dedicadas especialmente al cultivo del azúcar.
  • 13.
    La Reforma Agraria,en el decenio de 1970, convirtió a los antiguos latifundios en cooperativas en manos de los mismos trabajadores. Hoy el arroz, la caña de azúcar y el espárrago son los cultivos más importantes en las tierras de la región Localización La ciudad se encuentra ubicada a una altitud media de 34 msnm en una franja costera occidental de la provincia de Trujillo, en el Valle de Moche o Santa Catalina, La plaza Mayor se ubica a 8° 6' 3" de latitud sur; a 79° 1' 34" de longitud oeste a una altitud de 31,16 metros sobre el nivel del mar y distante a 4,4 km del océano pacífico, en línea recta por la avenida Larco. En el siguiente cuadro se presenta la ubicación geográfica del centro histórico con respecto a los distritos que componen la ciudad: 1.2 IMPORTANCIA DESCRIPCIÓN DE LA EMPRESA. GIRO DE NEGOCIO Trujillo en los últimos años ha experimentado un crecimiento acelerado tanto en el tamaño como en la población, la continua construcción de conjuntos habitacionales, multifamiliares la ciudad en una de las más habitadas del departamento la libertad, este continuo incremento ha fortalecido la actividad empresarial reflejada en el gran número de industrias, negocios y locales comerciales existentes en el lugar, convirtiendo a la ciudad en centro de comercio. El estudio del presente proyecto está enfocado en satisfacer las necesidades de un sector de la ciudad que no se encuentra apropiadamente atendido y si se considera el número de habitantes, éste se convierte en un mercado muy atractivo para la implantación de un negocio, la creación de un supermercado que ofrezca variedad de productos, calidad, infraestructura adecuada, limpieza, buena atención, seguridad, promociones y precios competitivos
  • 14.
    compensará los requerimientosde una demanda que cada día se vuelve más exigente. En cuanto a la relevancia del estudio, será económica y social; económica, puesto que el incremento del comercio ayudará a mejorar la circulación de capital permitiendo recaudar impuestos al fisco para construir obras en el sector; y social, porque se convertirá en fuente de empleo y brindará a los consumidores un ambiente agradable y seguro para comprar víveres con calidad, frescura y economía. 1.3 OBJETIVO GENERAL Elaborar un estudio para determinar la factibilidad técnica y financiera de la creación de un Supermercado que comercializará productos de primera necesidad en la ciudad de Trujillo, con el objeto de obtener rentabilidad y posicionamiento. 1.3.1 OBJETIVOS ESPECIFICOS • Realizar un estudio de mercado para conocer la demanda insatisfecha y la oferta existente en el lugar. • Elaborar la ingeniería del Proyecto. • Diseñar la estructura organizacional de la empresa con enfoque estratégico. • Determinar la inversión, costos y gastos que la creación del Supermercado generará. • Evaluar financieramente el proyecto que se va a realizar. • Establecer la factibilidad y rentabilidad del proyecto a través de indicadores financieros.
  • 15.
    1.4 HIPOTESIS GENERAL UnSupermercado con buena atención, variedad de productos y precios competitivos atraerá la atención de los habitantes de la ciudad de Trujillo; lo que generará un alto rendimiento superando al costo de oportunidad. 1.4.1 HIPOTESIS ESPECÍFICAS • Por lo menos el 30% de la población trujillana estaría de acuerdo con la creación de un supermercado. • Más del 50% de los habitantes de la ciudad están dispuestos a realizar sus compras en el Supermercado que está siendo sujeto de estudio.
  • 16.
    2 ESTUDIO DELMERCADO Dentro de la actividad productiva y comercial de bienes y servicios, existen factores que influyen en la realización de un proyecto como son: el cliente, la competencia, los precios, la comercialización y el plan de marketing que se aplicará para incrementar el volumen de las ventas. El estudio de estas variables toma el nombre de investigación de mercados, la cual abarca la recolección, registro, procesamiento y análisis de información, que al interpretarse servirá para descubrir oportunidades y reducir los riesgos en la toma de decisiones. En el análisis del consumidor se busca identificar sus preferencias, hábitos de consumo y necesidades insatisfechas, a fin de obtener un perfil en el cual se pueda basar la estrategia comercial para conocer la cantidad de bienes que está dispuesto a adquirir. El estudio de la competencia es fundamental, debido a que la estrategia de ventas que está utiliza debe ser analizada para aprovechar sus ventajas y evitar las desventajas, así mismo el estudio del precio, de la distribución, del plan de marketing y de los servicios adicionales que generan un valor agregado al proyecto constituyen puntos claves para el resultado de la evaluación. Crear una empresa dedicada a la comercialización de artículos de consumo masivo nace de la necesidad que tienen las personas que habitan en la ciudad de Trujillo en el momento de adquirir productos, debido a que en este lugar se puede encontrar varias ferias libres, mercados, micro mercados y tiendas de abarrotes sin variedad, con precios no competitivos y con falencias en la atención. El propósito de la empresa se enfocará en satisfacer las necesidades de las personas que requieren de este servicio, otorgándoles buena atención, variedad y calidad en los productos, ambiente agradable, seguridad, infraestructura adecuada y precios que cuiden su economía. CAPITULO II ESTUDIO DE MERCADO
  • 17.
    2.1 OBJETIVOS DEESTUDIO DEL MERCADO A través de la investigación de campo se espera obtener información que permitirá: 1. Analizar las necesidades del comprador. 2. Estudiar el servicio que los consumidores requieren al momento de la compra. 3. Determinar la frecuencia de compra y cantidad de artículos que adquieren. 4. Establecer el tamaño de la demanda 5. Ratificar la existencia de una demanda insatisfecha dentro del mercado objeto de estudio. 6. Conocer la competencia existente en el sector. 7. Decidir acerca de precios, presentación y distribución que se aplicará en el proyecto. 2.2 MERCADO “Se entiende como mercado, al área en que confluyen las fuerzas de la oferta y demanda para realizar las transacciones de bienes y servicios a precios determinados”. “En algunos mercados los compradores y vendedores se encuentran frente a frente, pero la proximidad física no es un requisito imprescindible para conformar un mercado. “Al analizar los mercados es frecuente establecer la siguiente tipología: Mercados Trasparentes: Cuando hay un solo punto de equilibrio. Mercados Opacos: Cuando debido a la existencia de información incompleta, hay más de una situación de equilibrio. Mercados Libres: Sometidos al libre juego de las fuerzas de la oferta y de la demanda. Mercados Intervenidos: Cuando las autoridades económicas fijan los precios.”
  • 18.
    2.2.1 FACTORES CUALITATIVOSY CUANTITATIVOS Para realizar un análisis sistemático de información relativa al mercado, resulta ineludible el uso de factores cualitativos y cuantitativos. Factores Cualitativos Las técnicas cualitativas de investigación de mercados son necesarias para entender el comportamiento del individuo, el mismo que está basado en dos grupos de motivaciones: Motivaciones Conscientes.- Son necesidades apremiantes que obligan a las personas a buscar la satisfacción de esa necesidad Motivaciones Inconscientes.- Son factores psicológicos que se derivan de la necesidad de reconocimiento, estimación o sentido de pertenencia. Los factores cualitativos permiten crear una situación de análisis del individuo para determinar las actitudes, percepciones y emociones, que son la razón por la que compran o dejan de comprar determinado bien o artículo. Para analizar el comportamiento del consumidor, primero se debe identificar sus necesidades, que partirán de que los individuos tienden a elegir los bienes o servicios que valoran más, es decir aquellos que tienen una mayor utilidad o les proporciona mayor satisfacción, mientras más se conozca los motivos que el cliente tiene para comprar, mejor se podrán satisfacer sus necesidades. Los aspectos que se debe analizar en un consumidor son: QUIEN decide la compra? No siempre el consumidor final es el que adquiere el producto. Ejemplo: La compra de una papilla, decide la madre, consume el niño. CUANDO se realiza la compra? Temporadas altas o productos estaciónales. Ejemplo: La compra de pavos, temporada alta en navidad. QUE es lo que realmente se compra? Lo que se desea comprar muchas veces no es lo que se compra. Ejemplo: Se requiere aceite de oliva pero se compra aceite normal. DONDE se adquiere el producto? La presentación y la infraestructura del negocio en donde se lo va a comercializar. Ejemplo: Para la venta de medicamentos se requieren una farmacia CUANTO se compra? La cantidad que se adquiere mensualmente y la influencia de los descuentos. Ejemplo: Precio de un jabón S/ 0.60, promoción por tres S/1.50. Los gustos y preferencias de las personas pueden ser influenciados por condicionantes externos y por impulsos íntimos. Los condicionantes externos se consideran al hecho de vivir en un barrio determinado, al clima, a pertenecer a un círculo social, su forma de actuar, etc. Los impulsos íntimos en cambio, son las necesidades fisiológicas que todos los individuos buscan satisfacer como son: alimentación, vivienda, vestido, salud y reposo. La alimentación es una de las necesidades biológicas más importante que las personas tienen, es por esto, que el proyecto que se está desarrollando tendrá una importancia significativa dentro de la ciudad Trujillana.
  • 19.
    Factores Cuantitativos Las técnicascuantitativas se basan en la estimación de cantidades y realizar análisis estadísticos, además buscan proporcionar datos con los cuales se pueda tomar decisiones y obtener información descriptiva que permita generalizar más allá de la muestra y cuantificarla para hacer comparaciones. El objetivo de los factores cuantitativos es aprovechar al máximo la confiabilidad del estudio, es decir, la factibilidad que tendría la implementación de un supermercado en la ciudad. 2.2.2 TECNICAS DE INVESTIGACION Al realizar el estudio de mercado se busca conocer la relación que tiene el comprador con los productos que consume, así como sus gustos, preferencias y frecuencia con la que adquiere los artículos para su consumo, procediendo posteriormente a registrar, tabular y analizar la información obtenida dentro del mercado en el cual la empresa va a desarrollar su actividad comercial. 2.2.3 UNIVERSO En los últimos años, el índice poblacional de Ciudad ha tenido un incremento importante, tal es el caso que se ha convertido en una de las más habitadas en el departamento la libertad, Según proyecciones oficiales de población publicadas por el Instituto Nacional de Estadística e Informática en el año 2012 es la tercera ciudad más poblada del país, alcanzando una población estimada de 765 495 habitantes. Una vez conocida la población actual de la ciudad estudiado se procede a determinar el mercado meta y el mercado objetivo y a segmentarlo geográfica y demográficamente. Mercado Meta: Todos los habitantes de la ciudad de Trujillo. Mercado Objetivo: Familias que buscan un expendio de productos con precios accesibles y buen servicio. Segmentación Geográfica Provincia: La Libertad Ciudad: Trujillo 776 873 habitantes 30.866 familias (aproximadamente)
  • 20.
    Segmentación Demográfica Sexo: Hombreo Mujer Edad: Cabezas de Familia Clase Económica: Media, media alta 2.2.3.1 TAMAÑO DE LA MUESTRA Para calcular el número de encuestas a realizarse, se aplicará la fórmula de universos finitos debido a que se conoce la cantidad de familias que residen en la zona de Calderón. Utilizando como margen de error del 8% y confiabilidad el 92% se obtiene el siguiente resultado: Donde: n = Tamaño de la muestra q = Variabilidad negativa: 50% de no aceptación p = Variabilidad positiva: 50% de aceptación N = Universo: 32.675 familias e = Error permitido: 8% margen de error z = Nivel de confianza: 92% 1.75 n = 1.75 2 x 0.5 x 0.5 x 32.675 ________________________ 32674 x 0.08 2 + 1.75 2 x 0.5 x 0.5 n = 119. 20 n = 119 encuestas 2.2.3.2 TECNICAS DE RECOLECCION DE DATOS Para recolectar la información existente en el mercado, se aplicará la metodología de investigación descriptiva a través de la encuesta, puesto que no se hallaron datos históricos que representen las cantidades de artículos que los consumidores demandan, así como tampoco, de los gustos y preferencias al momento de adquirir productos. La encuesta es una de las técnicas más utilizadas para recolectar datos, ya que proporciona una cantidad considerable de información en un tiempo reducido. “Las ventajas que se obtendrán al aplicar la encuesta como herramienta investigativa son: 
  • 21.
    Se evita lainfluencia de otros individuos al momento de contestar las preguntas. El número de errores disminuye, por que la persona encuestada cuenta con el asesoramiento de encuestador. Se obtiene datos por observación y conveniencia: sexo, edad aproximada, clase social entre otras 2.2.3.3 DISEÑO DEL CUESTIONARIO El objetivo que se busca al aplicar la encuesta es conocer la aceptación de los pobladores de la región para implantar un supermercado, el cuestionario se lo elaborará con preguntas filtro que están relacionadas directamente con el tema de investigación, con cerradas multicotómicas en las cuales se plantea varias alternativas de respuesta y con preguntas ordinales en donde se puede escoger en orden de prioridad los productos que más se consume; datos que ayudarán a identificar factores claves del comportamiento de la demanda. El lugar escogido para realizar la encuesta es en las afueras de los puntos de venta de productos de primera necesidad, las personas que allí adquieren los víveres son considerados cono cliente potenciales.
  • 22.
    NOMBRE: Tienda o empresa:------------------------------------------------------------------- UBICACIÓN: Calle: SECTOR: DATOS GENERALES LOCAL Arrendado Propio ESPACIO Estrecho Mediano Amplio EMPLEADOS (1) Dueño De 2 a 5 (2) De 5 a 10 PRECIOS Altos P.V.P. Bajos VARIEDAD No Variedad Variado Muy Variado SERVICIO Malo Regular Bueno Comentario ------------------------------------------------------------------------ PARQUEO No Si TIEMPO 1 a 2 años 3 a 4 años Más de 5 Modelo de ficha de encuesta elaborador por el equipo de trabajo
  • 23.
    2.2.3.4 TABULACION YANALISIS DE DATOS Recolectada la información a través de la encuesta, se procede a registrar y procesar los datos con el fin de analizarlos e interpretarlos, lo cual ayudará a revelar algunos de los aspectos más necesarios e importantes para la toma de decisiones dentro de la empresa. A continuación se presenta los resultados: PREGUNTA No. 1 ¿Cuántos miembros componen su familia? Respuesta: Alternativa ƒ % Total Dos 25 21.01 50 Tres 55 46.22 165 Cuatro 24 20.17 96 Cinco 11 9.24 55 Otra 4 3.36 24 Total 119 100 390 Con un 92% de confianza se establece que el 46% de las familias de Calderón están compuestas por tres personas, el 21% por dos, el 20% por cuatro, el 9% por cinco y el 3% por otra cantidad que varia entre seis y siete, calculando el promedio de los datos recolectados podemos concluir que la mayor parte de familias que habitan en la mencionada parroquia está compuesta por 3.30 personas.
  • 24.
    PREGUNTA No. 2 ¿Quiénrealiza las compras en su hogar? Respuesta: Alternativa ƒ % Padre 35 29.41 Madre 72 60.50 Hijos 9 7.56 Otros 3 2.52 Total 119 100 Con el 92% de confiabilidad se establece que en el 60% de las familias es la madre quien realiza las compras para el hogar, en el 29% es el padre, en el 8% los hijos y en el 3% otras personas, el análisis de los datos refleja que son las cabezas de familias quienes abastecen el hogar con artículos de primera necesidad (89%), además con esta información se determinará a quienes irá dirigida la campaña publicitaria al igual que las estrategias de venta.
  • 25.
    PREGUNTA No. 3 ¿Usualmenteen qué sector las adquiere? Respuesta: Alternativa ƒ % Trujillo centro 71 59.66 La Noria 39 32.77 Santo Dominguito 6 5.04 Palermo 3 2.52 Total 119 100 Con el 92% de confiabilidad se establece que el 60% de las personas que habitan en la ciudad de Trujillo realizan sus compras en la misma ciudad, el 33% lo hace en la noria, el 5% Santo Domingo y el 3% en otros lugares entonces, se puede determinar que las personas que no salen de la ciudad para comprar víveres son la posible demanda del proyecto, mientras que el 44% restante se convertirían en el mercado meta.
  • 26.
    PREGUNTA No. 4 ¿Aqué lugar acude para adquirir sus víveres? Respuesta: Alternativa ƒ % Supermercado 61 51.26 Mercado 31 26.05 Bodega 22 18.49 Tiendas 5 4.20 Total 119 100 Con el 92% de confiabilidad se establece que el 51% de las personas que habitan en Trujillo realizan sus compras en un supermercado, el 26% lo hace en mercados, el 18% en bodegas y el 4% en tiendas, datos con los que se concluye que un gran porcentaje de habitantes de la ciudad prefieren adquirir productos de primera necesidad en un supermercado, mientras que el 48% restante mediante la publicidad puede empezar a hacerlo.
  • 27.
    PREGUNTA No. 5 ¿Conqué frecuencia concurre a ese lugar? Respuesta: Alternativa Ƒ % ƒ Anual Total Una vez a la semana 38 31.93 52 semanas 1976 Cada 15 días 59 49.58 24 quincenas 1416 Cada mes 22 18.49 12 meses 264 Otra 0 0.00 0 0 Total 119 100 0 3656 Con el 92% de confiabilidad se establece que el 50% de las personas realizan compras para el hogar cada 15 días, el 32% una vez a la semana y el 18 % cada mes, calculando el promedio anual de visitas a la unidad de servicios, se puede determinar que las familias acuden 30.72 veces en el año.
  • 28.
    PREGUNTA No. 6 ¿Estásatisfecho de comprar en el lugar mencionado en la pregunta 4? Respuesta: Alternativa ƒ % Si 83 69.75 No 19 15.97 Parcialmente 17 14.29 Total 119 100 Con el 92% de confiabilidad se establece que el 70% de las personas se encuentran satisfechas de adquirir los productos para su familia en el lugar que acostumbran hacerlo, el 16% no lo están y el 14% está satisfecho parcialmente.
  • 29.
    PREGUNTA No. 7 ¿Quées lo que más le agrada de ese expendio? Respuesta: Alternativa ƒ % Precios Cómodos 50 42.02 Buena Atención 20 16.81 Limpieza 24 20.17 Variedad 22 18.49 Otros 3 2.52 Total 119 100 Con el 92% de confiabilidad se establece que el 42% de las personas se encuentran satisfechas con el lugar en donde realizan sus compras por los precios cómodos, el 20% por la limpieza, el 18% por la variedad de productos, el 17% por la buena atención y el 3% por servicios como crédito, seguridad y asesoría, datos que facilitan conocer cuáles son las fortalezas que la competencia posee y que la empresa puede tomarlas y mejorarlas para captar un mayor porcentaje del mercado.
  • 30.
    PREGUNTA No. 8 ¿Cuántoinvierte en sus compras en cada visita? Respuesta: Consumo Alternativa ƒ % Promedio Total Menor a /S30 53 44.54 15 795 De S/61 a S/90 37 31.09 45.5 1683.5 De S/65 a S/90 20 16.81 151 3020 Más de S/91 9 7.56 91 819 Total 119 100 302.5 6317.5 Con el 92% de confiabilidad se establece que el 45% de las personas invierten en sus compras menos de S/ 30, el 31% de S/ 31 a S/ 60, el 17% de S/ 61 a S/ 90 y el 8% más de S/ 90, promediando los datos recolectados en esta pregunta, se estima que cada familia invierte un total de S/ 53.08 en cada visita.
  • 31.
    PREGUNTA No. 9 ¿Cuálesson los productos que más adquiere cuando realiza compras para su hogar (Califique del 1 al 10 en orden de importancia)? Respuesta: Calificación Alternativa promedio % Legumbres 8.28 12.99 Carnes 8.9 13.96 Lácteos 6.1 9.57 Bebidas 8.1 12.71 Frutas 5 7.84 Abarrotes 4.5 7.06 Enlatados 8.23 12.91 Conservas 1.47 2.31 Limpieza Confites 0.4 0.63 Licores 7.3 11.45 Aseo Personal 1.98 3.11 Otros Embutios 2.63 4.13 Agua 0.85 1.33 Total 63.74 100 Esta pregunta indica los productos que la población de Calderón los considera más importantes y los consume con mayor frecuencia, en el gráfico se puede observar que los productos de primera necesidad como son carne, legumbres, frutas, abarrotes, enlatados y productos de aseo son los más vendidos, mientras que confites, licores, embutidos y agua son de menor consumo.
  • 32.
    PREGUNTA No. 10 ¿Legustaría que se creara un supermercado con precios cómodos, variedad y buena atención en esta parroquia? Respuesta: Alternativa ƒ % Si 112 94.12 No 7 5.88 Total 119 100 Con el 92% de confiabilidad se establece que el 94% de las personas que habitan en la ciudad de Trujillo estarían satisfechas con la creación de un supermercado con precios cómodos, variedad, seguridad y buena atención al consumidor y el 6% no, con estos datos se puede determinar que la aceptación del proyecto en el sector es alta y que solo un mínimo número de personas no lo están.
  • 33.
    PREGUNTA No. 11 ¿Quétipo de servicios le agradaría tener? Respuesta: Alternativa ƒ % Playa de Estacionamiento 32 26.89 Area Infantil 45 37.82 Degustaciones 30 25.21 Sala de Estar 12 10.08 Total 119 100 Con el 92% de confiabilidad se establece que al 38% de las personas le gustaría que en el supermercado exista un área infantil, el 27% servicio de parqueadero, el 25% degustaciones y el 10% una sala de estar, mediante esta información se puede determinar que el área infantil es el servicio más solicitado por las cabezas de familia.
  • 34.
    PREGUNTA No. 12 ¿Enqué lugar le gustaría que se ubique? Respuesta: Alternativa ƒ % Cerca al Centro de la Ciudad 49 41,18 En la Av España 37 31,09 Av. Los Incas 23 19,33 Otros 10 8,40 Total 119 100 Con un 92% de confiabilidad se establece que el 41% de la personas les gustaría que el supermercado se ubique cerca al centro de la ciudad el 31% Av.España, el 19% en la Av. Los incas y el 8% en la Av. Unión etc. Resultados de la encuesta Una vez analizada la encuesta se conoció el porcentaje de la aceptación del proyecto (pregunta 10), el perfil del posible consumidor, cuales son los productos que demandan en mayor cantidad y se determinó el valor agregado con el que contará, que será la implementación de un área infantil dentro de las instalaciones del Supermercado.
  • 35.
    2.3 DEMANDA Se entiendepor demanda a la cantidad de bienes y servicios que el mercado requiere o solicita para buscar la satisfacción de una necesidad específica a un precio determinado En base al estudio de la demanda se determinan los resultados del proyecto, puesto que dentro de ésta se encuentran las fuerzas que afectan los requerimientos del mercado como son: la necesidad real que tiene un bien o servicio, el precio, el nivel de ingreso de la población, los gustos y preferencias del consumidor, entre otros. 2.3.1 DEMANDA ACTUAL Para calcular la demanda actual del proyecto es necesario considerar las preguntas filtro que se usaron en la encuesta. Filtro No. 1 (Pregunta 3) N°. Familias que viven en la ciudad Trujillo centro 30.866 Porcentaje de las personas que no salen de Ciudad para comprar sus alimentos 60% TOTAL 18.520 Filtro No. 2 (Pregunta 4) N°. familias que no salen de la ciudad para comprar sus alimentos 18.520 Porcentaje de las personas que adquieren víveres en Supermercados 51% TOTAL 9.445 Filtro N°. 3 (Pregunta 5) N°. familias que adquieren sus víveres en Supermercados y no salen de Ciudad para hacerlo. 9.445 Número de veces que las familias de Ciudad realizan compras al año 31 TOTAL 292.795 Una vez que se ha filtrado la información, podemos concluir que la demanda actual del proyecto son 292.795 familias al año. 2.3.2 DEMANDA PROYECTADA
  • 36.
    Para proyectar lapoblación trujillana, se tomará como base el 2.8% de crecimiento anual establecido por el Instituto Nacional de Estadísticas y Censos para la Provincia de Trujillo al año 2011 2.4OFERTA Oferta es la cantidad de bienes y servicios que un cierto número de oferentes (productores) están dispuestos a poner a disposición del mercado a un precio determinado El análisis de la oferta se lo realiza para determinar la cantidad de competidores y las condiciones en las que este proyecto podrá desarrollar su actividad comercial, para lo cual es necesario establecer el tipo de competencia existente en el mercado a fin de determinar las barreras de entrada que pueden presentarse. Mercado Libre.- Existe una gran cantidad de productores de un mismo artículo o servicio, impidiendo de esta manera que se influyan en el precio de venta al mercado. Oferta Oligopólica.- Aparece cuando existen pocos productores de un artículo y estos poseen el control sobre los precios, calidad, servicio e influencian en el comportamiento de sus competidores. Oferta Monopólica.- Es el caso extrema de la competencia imperfecta debido a que existe un solo productor para todo el mercado y controla totalmente el precio. El mercado en el cual se desarrollará el proyecto es de oferta competitiva puesto que existen varios establecimientos que se dedican a la misma actividad. 2.4.1 OFERTA ACTUAL De acuerdo a la Administración Zonal de Calderón, existen más de 35 locales dedicados a la comercialización y están distribuidos en varios puntos de la ciudad principalmente; en el centro de Trujillo, cifra que para la zona no es significativa considerando el tamaño y población. De los 35 locales comerciales, solo uno tiene influencia y prestigio en la localidad, plaza vea, situado en el centro, la cifra restante pertenece a distribuidoras de mediano capital ubicadas más al norte y a pequeñas tiendas que se encuentran en los lugares de mayor concentración y movimiento de personas. Para un mejor estudio de la oferta, se ha procedido a realizar fichas que contienen información general de los locales que a criterio del investigador son los más importantes y que se los podría considerar como competencia directa. Adicionalmente se ha entrevistado a los dueños o empleados de los establecimientos a fin de conocer el número de personas que acuden semanalmente, resultados que se los presenta seguidamente:
  • 37.
    Promedio de clientessemanales = 120 Clientes Semanales No. Semanas Total Clientes al Año 120 52 6269 2.4.2 OFERTA PROYECTADA Como se mencionó en el punto 2.4.1, existen más de 35 locales dedicados a la comercialización de productos de consumo masivo en la ciudad, en la Superintendencia de Compañías no existen antecedentes referentes al tema, probablemente porque la mayoría de establecimientos de la zona no se encuentran registrados en esa entidad, por lo que para el estudio pertinente, se tomarán los datos encontrados en el Plan Parcial de la Ciudad, elaborado por la Administración Zonal el año 2014. CUADRO 2.17 Con la información recolectada se procede a aplicar la fórmula del interés compuesto, a fin de conocer el porcentaje de crecimiento de la competencia: g = n M - 1 C
  • 38.
    Reemplazando: g = 0,023= 2,26% Tasa de crecimiento anual Una vez obtenida la tasa de crecimiento de la oferta y el promedio de clientes anuales (cuadro 2.15), se continúa con su proyección a 10 años. AÑO No. DE LOCALES PROMEDIO DE CLIENTES ANUALES TOTAL DE LA OFERTA2011 2012 2013 2014 2015 2016 2017 2018 2019 2020 2021 35 36 37 38 39 40 41 42 43 44 45 6.269 6.269 6.269 6.269 6.269 6.269 6.269 6.269 6.269 6.269 6.269 219.415 225.684 231.953 238.222 244.491 250.760 257.029 263.298 269.567 275.836 282.105 3.6 MIX DE MARKETING 3.6.1 PRECIO Se ha establecido que los precios cuando son bajos estimulan el consumo, pero a su vez desaniman la producción, en cambio precios altos estimula la producción pero desanima al consumidor, es por esto que para la etapa de introducción al mercado, se utilizará descuentos y promociones que atraigan el interés del consumidor.
  • 39.
    Para asignar elPVP (Precio de Venta al Público) a los artículos que se ofrecerán en el supermercado, se seguirán varios aspectos importantes como son:   El precio de venta estará constituido por el costo de comercialización, administración y venta más una ganancia adicional.  El precio dentro de la empresa formará parte de la estrategia comercial, por esta razón se dará una atención especial a los proveedores y se buscará alianzas estratégicas para conseguir descuentos por cantidad y alternativas en la forma de pago y luego proceder a establecer el margen de utilidad que la empresa generará.  Para conseguir costos más bajos se comprará directamente a productores, eliminado la posibilidad de adquirir bienes a intermediarios.  La fijación por precio de mercado es la que más se usa en la actualidad y ya que existe competencia en la zona donde se está estudiando la factibilidad del proyecto, el precio se establecerá con relación a ésta. 3.6.2 PRODUCTO Producto es cualquier objeto que puede ser ofrecido a un mercado que satisfaga un deseo o una necesidad. Sin embargo, es mucho más que un objeto físico. Es un completo conjunto de beneficios o satisfacciones que los consumidores perciben que obtienen cuando lo compran. Es la suma de los atributos físicos, sicológicos, simbólicos y de servicio Los productos que se venderá en el supermercado serán principalmente los considerados de primera necesidad, poniendo a disposición de los clientes una amplia gama de marcas y precios, para que así puedan elegir los que lo más les satisfaga o les convenga. 3.6.3 PLAZA La Plaza, también conocida como distribución se entiende como la “función comercial que consiste en poner los productos en el mercado para que puedan ser adquiridos por los consumidores.” La distribución está considerada como la parte vital en el funcionamiento del negocio, debido a que aquí existe una interrelación con el cliente, tratar de satisfacer las necesidades de una demanda que cada día se vuelve más exigente se convierte en una meta dentro de la compañía y para alcanzarla
  • 40.
    es esencial contarcon instalaciones adecuadas para un buen manejo de los productos, a fin de que la mercadería se encuentre organizada y bien distribuida, evitando confusiones y agilitando el despacho de la misma. Otro punto importante dentro de la plaza es la atención al público, contar un equipo de trabajo que se involucre directamente con los objetivos de la empresa es indispensable; el entrenamiento, la capacitación constante y los incentivos serán políticas administrativas que se emplearán con la finalidad de brindar al cliente un servicio eficaz. Considerando la capacidad de compra del supermercado, éste puede ser clasificado dentro del canal de mayoristas, que son aquellos que comercializan varios productos incluso los competitivos entre sí, con esta información podemos determinar mediante el gráfico adjunto, el canal de distribución que manejará en el establecimiento 3.6.4 PROMOCION “La promoción es el conjunto de actividades comerciales que la empresa realiza con el objetivo de incrementar las ventas de un producto durante un corto periodo de tiempo. (Regalos, descuentos, concursos...)” La promoción dentro del marketing se compone por cuatro variables que son: Publicidad, Promoción de Ventas, Ventas Personales y Relaciones Públicas, de estas variables se aplicarán dos dentro del supermercado: 3.6.4.1 PUBLICIDADES La publicidad se considera al mensaje pagado para darse a conocer a través de un medio de comunicación. Para la introducción de la unidad de servicios al mercado se utilizará la ayuda de hojas volantes que serán repartidas en el sector, en las cuales se detallará el nombre del supermercado, la dirección y algunos de los productos que se ofrece con su respectivo precio. 3.6.4.2 PROMOCIÓN DE VENTAS La promoción de ventas es el medio para lograr la fluidez de la salida del producto y acelerar la rotación de stocks. Para lograr la aceptación del cliente se presentarán paquetes de precios, que son rebajas por la adquisición de paquetes de productos (dos por el precio de uno, tres con el 20%) o paquetes unidos, que son dos productos relacionados que se empacan juntos (lavavajillas y esponja, jabón de ropa y cepillo).
  • 41.
    4 ESTUDIO TECNICO Enla realización de un proyecto, el estudio técnico ayuda a determinar la manera óptima, eficiente y eficaz de utilizar los recursos económicos, materiales, tecnológicos y humanos con los que contará la empresa para alcanzar el servicio deseado. Dentro de este capítulo se analizará lo referente al servicio, la localización, el tamaño óptimo de la planta y la ingeniería del proyecto, aspectos que resultan determinantes al momento de instalar físicamente la unidad de servicio. En lo que concierne a la localización, resulta importante determinar la macro y micro localización, en la primera se conocerán los aspectos generales de la parroquia de Calderón y en la segunda a través del método cualitativo por puntos, la ubicación óptima en donde se puede implementar el supermercado. Para definir el tamaño de la planta es fundamental evaluar la demanda, la oferta, la demanda insatisfecha, los insumos, la tecnología, entre otros, puesto que son factores que condicionan interrelacionadamente sus dimensiones. En el estudio de la ingeniería se analizarán varios elementos como son el proceso productivo a través del flujo de servicio, los agentes que se deben considerar en la adquisición de los equipos y maquinarias necesarias para iniciar la actividad comercial de la empresa y la distribución de la planta a fin de aprovechar al máximo el espacio disponible y brindar comodidad a los clientes. En resumen, el capítulo se refiere al funcionamiento y a la operatividad de la empresa e intenta resolver las interrogantes dónde, cuánto, cómo, cuándo y con qué brindar el servicio deseado. CAPITULO III ESTUDIO TECNICO
  • 42.
    3.1 DESCRIPCION DELSERVICIO La creación de un supermercado en la Av. España Trujillo, se lo realizará con la finalidad de brindar a los habitantes de la zona productos de primera necesidad a precios convenientes y con un servicio de calidad. Los artículos que se comercializarán serán aquellos que se consumen con mayor frecuencia como son: abarrotes (arroz, azúcar, fideo, maicenas, aceite, manteca, avena, etc) enlatados, productos de limpieza y aseo personal y en menor proporción embutidos, confites y licores. Cabe destacar que la carne, legumbres, lácteos y frutas, en un inicio serán ofrecidas en cantidades reducidas hasta captar un número mayor de clientela, para así evitar gastos adicionales que pueden ser producidos por la rápida descomposición de este tipo de alimentos. Como servicio adicional, se pondrá a disposición de los padres de familia que acuden al supermercado con sus hijos, un área infantil, la misma que se encontrará dentro de las instalaciones del supermercado y estará equipada con juegos recreacionales. Como objetivo a mediano plazo se planea ofrecer servicio de ventas a domicilio (todo Trujillo) y a largo plazo brindar crédito a los clientes a través de una tarjeta emitida por el propio supermercado con un cupo no mayor a S/ 100.00, lo que ayudará a mantener un alto índice de fidelidad por parte de los compradores y motivará a los que no son para que empiecen a hacerlo. Lo fundamental para el establecimiento es contar con una gran cantidad de clientes satisfechos con el servicio recibido, meta que se la conseguirá manteniendo variedad de los artículos que se comercializan, amabilidad y buen trato por parte del personal de la empresa y precios competitivos, lo que constituirá una base prioritaria para la introducción del negocio al mercado. El horario de atención del supermercado será de lunes a sábado de 8:00 a 9:30 y los domingos de 9:00 a 3:00. 4.2 TAMAÑO DE LA PLANTA Para establecer el tamaño óptimo de la planta, se analizarán los factores que limitan su capacidad, encontrándose entre los más importantes, los mencionados a continuación:
  • 43.
    4.2.1 DEMANDA INSATISFECHAY PARTICIPACIÓN DEL MERCADO El tamaño de la planta se vincula totalmente con el mercado, cuando la demanda insatisfecha es claramente superior la posibilidad de éxito es favorable, pero, si la demanda fuese igual al volumen de la planta, no sería recomendable llevar a cabo la instalación puesto que no existe la garantía de que todas las familias que son consideradas demanda insatisfecha acudan al supermercado a adquirir los productos que consumen. dependiendo al estudio realizado la demanda insatisfecha en Trujillo es creciente, pero resulta más fácil para cualquiera de los comerciantes actuales cubrirla, que para uno nuevo, es por esta razón que para captar la aceptación de los clientes, el supermercado ofrecerá varias ventajas como son: economía, comodidad, buena atención, variedad, limpieza, área infantil, entre otros. SUMINISTROS E INSUMOS El abastecimiento suficiente en cantidad y calidad de materias primas es un aspecto vital en el desarrollo del proyecto, la necesidad de buscar proveedores con experiencia y seriedad que ofrezcan facilidades en lo concerniente a variedad, transporte, forma de pago, calidad, promociones, entre otras, es un objetivo que se planteará con el afán de optimizar costos. TECNOLOGÍA Y EQUIPOS Para ofrecer un servicio de calidad que satisfaga la necesidad de los clientes, es necesario la adquisición de equipos y maquinaria que faciliten y agiliten el buen funcionamiento del proyecto. DISPONIBILIDAD DE CAPITAL Para que la empresa inicie con su actividad comercial, el 30% del capital será aportado por los socios de la misma compañía y el 70% restante se lo conseguirá a través de un crédito bancario, conforme se observa en el estudio financiero, presentado más adelante. De acuerdo a los factores analizados, se estima que el proyecto podrá captar el 8% del total de la demanda insatisfecha, para conocer el número de familias que conforman este porcentaje, se ha extraído el dato de la pregunta No. 5 de la encuesta, en la cual se hace referencia
  • 44.
    a la frecuenciade compra de los clientes, valores que se encuentran reflejados en el cuadro posterior. AÑO 8% PARTICIPACION DEL MERCADO PROMEDIO VISTAS AL MES FAMILIAS ANUALES FAMILIAS MENSUALES 2011 2012 2013 2014 2015 2016 2017 2019 2020 2021 5.369 5.522 5.695 5.888 6.098 6.331 6.581 6.853 7.148 7.464 2,5 2,5 2,5 2,5 2,5 2,5 2,5 2,5 2,5 2,5 2.160 2.209 2.278 2.355 2.439 2.532 2.632 2.741 2.859 2.986 180 184 190 196 203 211 219 228 238 249 También resulta necesario determinar el número promedio de familias que las instalaciones del Supermercado acogerán cada semana, es importante recalcar que los días sábados y domingos por ser días no laborables existe una mayor afluencia de personas comparada al resto de días hábiles. Promedio mensual 5369 = 447 familias mensuales 12 Promedio semanal: 447 = 112 familias semanales 4 Promedio Diario: Lunes a Viernes: 50 familias Sábados y Domingos: 62 familias Por ende, se estima atender un promedio de 10 familias diarias de lunes a viernes y 31 los fines de semana.
  • 45.
    3.3 LOCALIZACION ÓPTIMADEL PROYECTO Para encontrar la localización óptima del proyecto, es necesario analizar las variables que intervienen al momento de decidir: transporte, competencia, demanda, proveedores, etc.; una selección apropiada logrará el objetivo más importante de la localización, encontrar el lugar que proporcione la mayor rentabilidad a través de la venta directa. La toma de una mala decisión con respecto al lugar podría hacer variar el resultado de la evaluación, convirtiendo a la recuperación de la inversión en una tarea difícil, costosa y a largo plazo, motivos suficientes para llevar al fracaso un proyecto. Dentro del análisis de la ubicación existen dos etapas necesarias que deben ser estudiadas: la macro y micro localización. 3.3.1 MACROLOCALIZACION El estudio de la macro localización consiste en determinar el área geográfica en donde estará ubicado el establecimiento, en este caso la ciudad de Trujillo en pleno centro av. España, con una área de 110.000 hectáreas, y un índice de crecimiento poblacional que se encuentra entre los más altos registrados en la provincia de Trujillo.
  • 46.
    4.3.2 MICROLOCALIZACIÓN El estudiodel micro localización se lo realiza para establecer de manera precisa la ubicación a través de un análisis minucioso de las variables que lo afectan directamente como: competencia, demanda, accesibilidad, congestión vehicular, disponibilidad del local, ambiente social, limpieza del entorno, transporte y parqueaderos. PLANO DE LA UBICACIÓN
  • 47.
    3.4 INGENIERIA DELPROYECTO El objetivo principal que se persigue con el estudio de la Ingeniería del Proyecto es resolver lo concerniente a la instalación y el buen funcionamiento de la unidad de servicio. 3.4.1 PROCESOS DE COMERCIALIZACION Concepto de Proceso “Se considera proceso al conjunto de actividades relacionadas entre sí, que una empresa ejecuta en una secuencia determinada con el objetivo de producir un producto o un servicio, de tal manera que satisfagan las necesidades de sus clientes”. Concepto de Comercialización “Se considera comercialización a la venta o exhibición de bienes o servicios. Las actividades de comercialización incluyen la compra y venta de materia prima o productos terminados por minoristas a productores”. En consecuencia se puede definir al proceso de comercialización como la adquisición de artículos de primera necesidad a productores y a la venta de los mismos artículos terminados al consumidor final. 3.4.2 DIAGRAMA DE FLUJO DE PROCESOS DE SERVICIOS
  • 48.
    DESCRIPCION DEL FLUJODE PROCESOS 1. Adquisición de mercadería al proveedor La adquisición de la mercadería se encontrará a cargo del departamento administrativo, el mismo que inicialmente deberá realizar negociaciones con los proveedores, para llegar acuerdos en cuanto a políticas de crédito, precios, descuentes, entre otros. 2. Recepción de la mercadería a la bodega Una vez que la mercadería sea adquirida se la transportará hasta las bodegas del supermercado y se encontrará bajo la supervisión del contador y del bodeguero. 3. Control de Calidad Antes de recibir conforme la mercadería, el bodeguero tiene que realizar un control de calidad, en el que debe considerar que la fecha de caducidad del producto sea posterior a ocho meses (enlatados, conservas, abarrotes, harinas, etc.), que el envase o caja que cubre al artículo se encuentre en perfecto estado, que la cantidad y el peso de los productos comprados a granel sea el correcto e informar cualquier otra anomalía que pudiera existir en el pedido. 4. Etiquetado de Precios Cuando la mercadería ya se encuentre ordenada en la bodega, el bodeguero, las cajeras, y los auxiliares de servicio bajo la supervisión del jefe de ventas, procederán a etiquetar los productos con el precio que se los ofertará a los clientes y con un sistema interno de códigos, lo que facilitará y agilizará el despacho eliminando posibles errores. 5. Ingreso de los productos al almacén Concluido el proceso de etiquetado de precios, se trasladará los productos de la bodega al almacén, la cantidad de los artículos
  • 49.
    será condicionada porel tamaño de las perchas y por las características de los mismos. 6. Colocación de los productos en cada una de las secciones La mercadería se clasificará de acuerdo a su naturaleza, las dimensiones entre las perchas serán suficientemente amplias de tal manera que exista espacio disponible en la parte céntrica para facilitar el transporte de productos y tránsito de personas. El stock que se encuentre con promociones se colocará en sitios visibles y con fácil accesibilidad, junto con artículos afines. 7. Venta de productos de acuerdo a la conveniencia del cliente Dentro de las instalaciones existirán rótulos en cada una de las secciones detallando los productos que allí se encuentran, por ejemplo el papel higiénico, los jabones y la pasta dental, se ubicarán en la sección ASEO PERSONAL, los fideos, las harinas y mermeladas, en CONSERVAS, caramelos, chocolates, galletas en CONFITES y así todos, de tal manera que las personas puedan identificar fácilmente el lugar en donde se encuentre la artículo que necesitan. 8. Cobranza y salida del producto al consumidor final Luego de que el cliente haya seleccionado los productos de acuerdo a su conveniencia, los transportará hasta las cajas que se ubicarán en la parte delantera del establecimiento, en donde personal calificado lo atenderá y procederá con la cobranza y empaquetado de la mercadería.
  • 50.
    3.4.3 DIAGRAMA DEFLUJO DE PROCESOS DE VENTAS EN CAJA
  • 51.
    3.4.3 DIAGRAMA DEFLUJO DE PROCESOS DE VENTAS A TRAVES DE LA WEB 3.4.3 MAQUINARIA Y EQUIPO REQUERIDO Para decidir sobre la compra de maquinaria y equipo, es necesario tomar en cuenta utilidad que tendrán en un futuro y los agentes que afectan directamente la elección como son: Proveedores.- Para la elegir al proveedor se analizan varios candidatos y se elige al que ofrezca mayor garantía y precios cómodos. Precio.- El precio de las maquinarias y equipos son utilizados para el cálculo de la inversión inicial, éstos se encuentran clasificados dentro de los activos fijos tangibles depreciables. Dimensiones.- Se debe tener en cuenta que el tamaño de la maquinaria es un dato que se lo considera al determinar la distribución de la planta. La maquinaria, equipos, muebles y enseres necesarios para iniciar la actividad comercial del Supermercado son:
  • 52.
    Nombre: FRIGORIFICO Actividad: -Manteneren buen estado los alimentos que se descomponen Rápidamente, como carne, legumbres y frutas. Tamaño Físico.- frente 2.40, alto 2.40 y fondo 2.20 Cantidad Requerida: Precio Unitario: Proveedor: Nombre: VITRINA REFRIGERANTE CON TRES PUERTAS DE VIDRIO Actividad: Presenta productos que necesitan refrigeración, como helados, pulpas de frutas, pescado congelados, leche Tamaño Físico.- 2.20 x 1.90 x 0,70 m Cantidad Requerida: Precio Unitario: Proveedor: Nombre: BALANZAS ELECTRICAS Actividad: Pesa productos a granel. Capacidad: 8 kg. Cantidad Requerida: Precio Unitario: Proveedor: Nombre: PUNTO DE VENTA Actividad: Cuantifican el valor de los productos adquiridos. Descripción: CPU, monitor, scanner, caja Cantidad Requerida: Precio Unitario: Proveedor:
  • 53.
    MUEBLES Y ENSERES CUADRO3.3 MUEBLES CANTIDAD PRECIO UNITARIO PRECIO TOTAL Perchas 2,00m alto x 1,60 m ancho y 0,34cm fondo 70 $70,00 $4.900,00 Coches Metálicos 10 S/112,00 S/1120,00 Canastillas 10 S/15,68 S/156,00 Sillas Giratorias 4 S/61,60 S/246,40 Sillones Ejecutivos 3 S/134,40 S/403,20 Sillas simple 6 S/26,88 S/161,28 Estación de trabajo cajas 2 S/128,80 S/257,60 Estación de trabajo 5 S/184,80 S/924,00 Archivadores 3 S/123.20 S/369,60 Mesa de centro 1 S/33.60 S/33,60 Butaca Tripersonal 2 S/110,00 S/220,00 Basureros 10 S/8,00 S/80,00 Juegos Infantiles S/1100,00 S/1100,00 TOTAL S/9.971,68 EQUIPO DE OFICINA CUADRO 3.4 EQUIPO CANTIDAD PRECIO UNITARIO PRECIO TOTAL Computadoras 5 S/499,00 S/2495,00 Impresoras 1 S/55,00 S/55,00 Copiadora + Impresora + Scanner 1 S/298,00 S/298, 00 Calculadora 3 S/33.60 S/100,08 Central Telefónica + 5 extensiones 1 S/235,20 S/235,20 Telefax 1 S/117,60 S/117,60 TOTAL S/3.300,88
  • 54.
    3.4.4 DISTRIBUCION DELA PLANTA El objetivo principal de la distribución es brindar condiciones de trabajo aceptables y seguras para los empleados; y comodidad y orden para los clientes. La planta tendrá una superficie de 320 m2 y una construcción de 399 m2 distribuida en dos pisos, en el primero (16,40m x 19,30m) funcionarán el área de servicio, la bodega, el área infantil y los baños, mientras que en el segundo (6.70m x 12.30m) las oficinas, la sala de estar y los baños. 1. AREA DE SERVICIO. Dentro de esta se situarán perchas, mesas frías y refrigeradores con puerta de vidrio, en los cuales se organizarán los productos y alimentos que el establecimiento ofrecerá a los clientes, así como también las máquinas registradoras, los coches para el transporte de los productos y el modulo para la recepción de paquetes, dando como resultado un área de 205 m2 aproximadamente (12,60 m de ancho x 16,20m de largo) 2. BODEGA La bodega contará con 50 m2 aproximadamente y estará a cargo del bodeguero, allí se almacenarán en perchas los artículos en stock y la balanza eléctrica necesaria para pesar los productos adquiridos a granel. 3. AREA INFANTIL El área infantil tendrá una dimensión de 30m2 aproximadamente, dentro de ésta se instalarán juegos infantiles como columpios, sube y baja y piscina de pelotas, los mismos que estarán a disposición de los niños con la finalidad divertirlos y recrearlos mientras acompañan a sus padres al establecimiento. 4. OFICINAS En la segunda planta se ubicarán las oficinas de la Gerencia General, Contabilidad y Marketing. 5. SALA DE ESTAR La sala de estar es un espacio diseñado para que las personas que necesitan hablar con los jefes de las diferentes áreas puedan esperar, además en este lugar se encontrará la secretaria recepcionista. 6. BAÑOS El área de los baños se encontrará en el primer y segundo piso del establecimiento y serán únicamente para el personal que labora en la empresa, cada área contará con servicios higiénicos tanto para hombres como para mujeres.
  • 56.
    4 ESTRUCTURA ORGANIZACIONALY BASE LEGAL 5.1 ESTRUCTURA ORGANIZACIONAL La estructura organizacional se refiere al proceso administrativo que permite entrelazar las labores de las diferentes personas que trabajan en la empresa para conquistar los objetivos establecidos. Al implementar una estructura organizacional adecuada, se reducirá la incertidumbre y confusión dentro de la compañía y facilitará la colaboración de todo equipo de trabajo, evitando la dependencia de una sola persona. Dentro de esta estructura se analizarán varios aspectos importantes para el proyecto como son la denominación, lema de la compañía, logotipo, misión, visión, objetivos y estrategias, análisis FODA y organización de la empresa. DENOMINACIÓN Y LEMA DE LA COMPAÑÍA “SUPERMERCADO TRUJILLO” …...Siempre contigo LOGOTIPO CAPITULO IV ESTRUCTURA ORGANIZACIONAL Y BASE LEGAL
  • 57.
    MISION Brindar a susclientes un excelente servicio con calidad, expresado en la satisfacción de sus necesidades a través de la comodidad, seguridad y venta de productos de primera necesidad a precios competitivos. VISION Crecer y obtener reconocimiento del sector comercial, desarrollando estrategias de marketing que permitan incrementar el volumen de ventas para lograr una posición dentro del mercado actual. OBJETIVO GENERAL Buscar la satisfacción del cliente, para aumentar las ventas y obtener rentabilidad. OBJETIVOS ESPECIFICOS Trabajar con un selecto grupo de personas que estén comprometidas con el desarrollo de la empresa. Obtener el reconocimiento de los clientes por medio del servicio ofrecido. Mantener un nivel de utilidad superior al 15%. Posicionarse en el mercado dentro de un año, consolidándose como una empresa seria y profesional. ESTRATEGIAS Reclutar personal idóneo para los diferentes puestos de la empresa. Ofrecer a los consumidores ofertas y promociones de los distintos productos que el supermercado comercializa. Contar con campañas publicitarias adecuadas, a fin de ganar nuevos clientes y mantener los ya conseguidos. Comercializar productos con precios más cómodos que la competencia.
  • 58.
    DIAGRAMA DE GANTT ACTIVIDADES Semana 10 Semana 11 Semana 12 Semana 13 Semana 14 Semana15 1 2 3 4 1 2 3 4 1 2 3 4 1 2 3 4 1 2 3 4 1 2 3 4 5 Información general de la empresa: sector de competencia, objetivos, diagrama, cuestionario, historia, estudio mercado Descripción de la tecnología utilizada en el negocio Descripción general de las TIC en el negocio, Diagramas de Arquitectura tecnológica: Infraestructura. Sistemas de información existentes: Descripción de procesos principales del negocio, Inventario de supermercado. (Indicando que tipos de sistemas existen),estudio técnico. Inventario: Descripción del proceso de negocio, Descripción del sistema de información, Relación entre el sistema de información y los objetivos, Descripción detallada de las funcionalidades y reportes del sistema de información, financiamiento. Análisis crítico: Soporte de la Gestión de la información al proceso de negocio escogido. Conclusiones, recomendaciones Detalles del termino de nuestro proyecto exposición
  • 59.
    OBJETIVOS ESTRATÉGICOS. Los objetivosidentifican las áreas estratégicas para concentrar o enfatizar los esfuerzos de la organización, dentro de estos la empresa se ha trazado los siguientes:  Adquirir los productos de mayor calidad al por mayor para poder garantizar un precio menor al de la competencia y satisfacer las necesidades de nuestros clientes.  Ser la más eficiente y mejor comercializadora de productos para el hogar, satisfaciendo las necesidades de la parroquia de Carcelén, a través del compromiso y calidad en el servicio de atención al cliente.  Brindar al cliente la mejor alternativa para la compra de productos para el hogar de alta calidad a un precio módico, enfocados principalmente en la satisfacción de las necesidades y el bienestar de nuestros clientes, contribuyendo a mejorar su calidad de vida.  Ofrecer una variedad de productos y servicios completos y de calidad a un precio competitivo.  Contar con profesionales enfocados en brindar la mejor atención al cliente para poder cumplir con las expectativas de los mismos  Optimizar los recursos de la empresa y buscar nuevas alternativas que resulten beneficiosas a fin de recuperar la inversión realizada.  Innovar continuamente en mejoras del producto y servicio para fortalecer la posición e imagen de la empresa brindando una imagen solida confiable y seria frente a los clientes.  Incentivar el liderazgo y trabajo en equipo a través de capacitación constante y reconocimiento al personal, para logran un compromiso con la organización y procurar su crecimiento y desarrollo.  Mantener una comunicación interna de manera que se pueda coordinar las actividades de cada uno de los departamentos.  Ampliar nuestros servicios hacia otras parroquias u ciudades de nuestro país ESTRATEGIA EMPRESARIAL. Estrategia empresarial está enfocada según Michael Porter a seleccionar una serie de actividades distintas a las que otros han seleccionado, para ofrecer una mezcla única de valor. Las estrategias empresariales ayudarán a ir aumentando paulatinamente la participación de mercado, gracias a la calidad de los productos y los
  • 60.
    servicios brindados; ademásnos ayudarán a atraer nuevos clientes y aumentar la frecuencia de compra de los clientes existentes, conquistando también a clientes de los competidores. ESTRATEGIA DE COMPETITIVIDAD. En cuanto a las estrategias de competitividad la empresa se centrará en realizar liderazgo total en costos, debido a que su distinción radicará en tener los precios más bajos del mercado, mediante el acortamiento de la cadena de distribución y la compra al por mayor. ESTRATEGIA DE CRECIMIENTO En cuanto a las estrategias de crecimiento que tendrá la empresa es interno, pues se irá expandiendo mediante las inversiones y mejoras que se hagan a la misma para su crecimiento, tanto en activos fijos, como en capacitación al personal. ESTRATEGIA DE COMPETENCIA. Para lograr competir con los otros oferentes se va aplicar las estrategias como calidad de los productos, precios módicos, variedad y servicio de calidad; debido a que así incrementará su participación. ESTRATEGIA OPERATIVA. En cuanto a las estrategias operativas, se dará principal importancia al poder de negociación con los proveedores y a la satisfacción de las necesidades del cliente interno mediante constante capacitaciones y motivación al mismo ESTRATEGIAS DE MERCADOTECNIA Se utilizarán para lograr los objetivos que se ha propuesto la empresa, buscando que el producto y la empresa sean preferidos por el mercado. ESTRATEGIA DE PRECIO. Los precios de los productos que brindara estarán fijados de acuerdo a la competencia, pues nuestros precios deberán ser menores a los de los competidores, es decir el precio del producto deberá reflejar los costos de adquisición y comercialización tratando de reducir estos al máximo.
  • 61.
    ESTRATEGIA DE PROMOCIÓN. Lapromoción es el conjunto formado por la publicidad, promoción de ventas, marketing directo y relaciones públicas que mediante su adecuado diseño y administración busca informar, relacionar y persuadir a los clientes actuales y potenciales, favoreciendo de esta manera alcanzar los objetivos de mercadotecnia de la empresa. Las estrategias de promoción para la empresa serán:  Descuentos por días en las diferentes secciones del supermercado.  Entrega de volantes en la ciudad de Trujillo  Por apertura del local los primeros días se encontrará descuento en toda la mercadería a fin de poder fidelizar al cliente. ESTRATEGIA DE PRODUCTO SERVICIO Estará enfocada principalmente en la variedad, calidad y precios de los productos ofertados, y servicio al cliente. ESTRATEGIA DE PLAZA. La estrategia principal es el sector, ya que la empresa se localizará en un lugar donde no existe este tipo de servicio, además existe gran afluencia de personas en el sector, además de que cuenta con los servicios necesarios para que la empresa pueda desarrollar sus actividades normales. ESTRATEGIA DE DISTRIBUCIÓN La estrategia que se utilizará es la Estrategia directa pues se lleva a cabo la venta indirecta al comprador del servicio. , sin embargo involucra otras tareas como las investigaciones de mercado, distribución física, documentación, fijación de precios entre otras, manteniendo un stock de productos adecuado haciendo que el producto este justo a tiempo cuando el cliente lo necesita. ANALISIS FODA Fortalezas  Equipo directivo con mentalidad de cambio y sujeto a nuevas políticas administrativas.  Personal capacitado e involucrado con alcanzar la misión y visión de la empresa.  Ofrecer servicio de calidad y productos a precios competitivos. Oportunidades
  • 62.
     Crecimiento aceleradode la población en la parroquia de Calderón.  Gran aceptación del proyecto entre los habitantes del sector de Calderón.  Instalaciones con infraestructura adecuada. Debilidades  Falta de recursos económicos para empezar con el funcionamiento el Supermercado.  Dificultad para conseguir un local comercial o un terreno con las dimensiones requeridas para el buen desempeño del establecimiento.  Equipo profesional con poca experiencia Amenazas  Inestabilidad Económica (Incremento del precio de la canasta familiar)  Costumbre de las personas en adquirir productos en mercados y bodegas.  Existencia de monopolios dedicados a la compra y venta de productos de primera necesidad. 4.1.1 ORGANIZACIÓN EMPRESARIAL La organización empresarial está representada a través de un organigrama de jerarquización vertical, en el cual se refleja la estructura de las diferentes áreas existentes, aquí se definen las tareas, funciones y atribuciones que desempeñan los empleados en cada uno de los cargos asignados dentro de la organización
  • 63.
  • 64.
    PERSONAL REQUERIDO AREA DEPLANEACION ESTRATÉGICA DEPARTAMENTO: GERENCIA GENERAL Cargo: Gerente General Título necesario: Ingeniero en Administración de Empresas, Ingeniero Comercial o títulos afines. Experiencia: 3 años cargos similares AREA DE CONTROL OPERACIONAL DEPARTAMENTO: VENTAS Cargo: Supervisor de Ventas Título necesario: Ingeniero en Administración de Empresas, Ingeniero en Marketing o títulos afines. Experiencia: 3 años cargos similares No. de funcionarios requerido: Cargo: Cajeros/as Título necesario: Bachiller en Contabilidad Experiencia: 6 meses en cargos similares No. de empleados requerido: 2 Cargo: Bodeguero Título necesario: Bachiller en Contabilidad Experiencia: 6 meses en cargos similares No. de empleados requerido: 2 AREA DE CONTROL ADMINISTRATIVO DEPARTAMENTO: ADMINISTRATIVO FINANCIERO Cargo: Contador General Título necesario: Ingeniero Comercial con mención en Auditoria y Contabilidad o Contador CPA Experiencia: 3 años cargos similares No. de funcionarios requerido: 1 Cargo: Secretaria/ Recepcionista Título necesario: Bachiller en Secretariado Experiencia: 6 meses en cargos similares No. de empleados requerido: 1 Cargo: Auxiliar de Servicios Título necesario: Ciclo Básico Experiencia: No es necesaria No. de empleados requerido: 1
  • 65.
    DESCRIPCION DE LASAREAS Y FUNCIONES DE LOS CARGOS PLANEACION ESTRATEGICA El área de planificación estratégica es la encargada de adaptar los recursos humanos y económicos con los que cuenta la institución, al entorno cambiante del mercado, aprovechando las oportunidades y evaluando los riesgos en función de los objetivos. Esta área está conformada por la Junta General de Accionistas y por la Gerencia General: Junta General de Accionistas Funciones:  Aprobar las cuentas y balances de las pérdidas y ganancias de la Compañía.  Resolver los asuntos relativos a los negocios sociales y tomar resoluciones que sean necesarias para los intereses de la empresa.  Nombrar y remover al Presidente, Gerente General y fijar su remuneraciones. Gerencia General Funciones:  Organizar, dirigir, supervisar y coordinar las actividades operativas de la Compañía, la estructura orgánica y los reglamentos institucionales, a efecto de alcanzar sus fines y objetivos.  Controlar el óptimo uso de los recursos humanos, financieros y materiales de la Compañía.  Establecer metas, objetivos, estrategias y planes de desarrollo para mejorar el funcionamiento de la entidad.  Describir las responsabilidades que definen cada puesto laboral y las cualidades que debe tener la persona que lo ocupe.  Presentar informes periódicos sobre las actividades de éstos a la Junta de Accionistas.  Autorizar pedidos de mercadería y pagos correspondientes.
  • 66.
    CONTROL OPERACIÓNAL El áreade control operacional tiene a cargo evaluar la eficiencia de las funciones mediante las cuales se hace llegar el servicio al cliente, controlar la efectividad del grupo de ventas y crear campañas publicitarias. El responsable de ejecutar el control operacional es el Departamento de Ventas, que está compuesto por los siguientes funcionarios y responsables. Supervisor de Ventas Funciones:  Evaluar el desempeño del personal, promocionando el desarrollo del liderazgo.  Crear, mantener y desarrollar un contingente de Marketing con habilidad y motivación para realizar los objetivos de la organización.  Supervisar el área de servicio y el personal que se desempeñe en ella.  Controlar la Bodega y supervisar su correcto desempeño. Cajeros Funciones:  Digitar los códigos correctos de los productos para tener una transacción exitosa.   Recaudar el dinero exacto y correspondiente por dicha transacción y emitir factura.  Realizar un arqueo de caja al finalizar los movimientos transaccionales del día con el respaldo de facturas y entregar el dinero a su jefe inmediato.  Atender y asesorar a los clientes cuando tengan cualquier inquietud acerca de productos, precios, etc. Bodeguero Funciones:  Controlar la recepción, clasificación, acondicionamiento en la bodega y área de servicio.  Llevar el control de existencias a través de inventarios.  Coordinar con el área de contabilidad, labores de adquisiciones, inventarios y transportes de productos.  Supervisar el ingreso y calidad de los productos, así como también el egreso de los mismos.  Etiquetar los productos con el precio que se venderá a los clientes.
  • 67.
    CONTROL ADMINISTRATIVO El áreade control administrativo esta encarga de verificar que las actividades de la empresa alcancen los resultados esperados, identificar las metas a corto, mediano y largo plazo, y controlar que se siga el proceso hacia los objetivos organizacionales. El Departamento Administrativo Financiero es el responsable de llevar a cabo el control administrativo, y está bajo la responsabilidad del Contador General. Contador General Funciones:  Elaborar y presentar a la Gerencia General los estados financieros de la empresa.  Autorizar comunicaciones, transferencias contables, notas de ingreso, egreso y demás documentos.  Realizar seguimiento y control de los movimientos transaccionales.  Controlar la recepción y clasificación de la mercadería a la bodega.  Controlar y actualizar los activos fijos y calcular su respectiva depreciación.  Mantener un adecuado sistema de control interno contable. Bajo la supervisión del área administrativa se encuentran los siguientes responsables: Secretaria/ Recepcionista Funciones  Tomar y transcribir dictados de documentos.  Organizar y mantener un adecuado control de los documentos del archivo.  Atender visitas a reuniones programadas por la Gerencia General.  Recibir y clasificar la correspondencia externa e interna y distribuirla  Atender al público en general. Auxiliar de Servicio Funciones  Mantener limpias y ordenadas las instalaciones del supermercado.   Colaborar con las diferentes unidades cuando así sea requerido: reproducción de copias, envíos de fax, etc.  Recibir, registrar, clasificar y distribuir la correspondencia interna y externa, así como, controlar la sala de estar y atender el conmutador.
  • 68.
    4.2 BASE LEGAL Elanálisis del marco legal del proyecto es importante para la realización del mismo, resulta necesario conocer las leyes, códigos y normas vigentes que lo afectan, para cumplirlas y tener la seguridad de que se está actuando conforme a la ley. TIPO DE COMPAÑIA “Se considera compañía a la persona jurídica que nace de la declaración de voluntad de una o más personas para unir sus capitales e industrias y, en ejercicio de esa personalidad pueda ejercer operaciones civiles o mercantiles y generar utilidades”. 17  De acuerdo a la Ley de Compañías del Ecuador existen cinco clases de compañías: - Compañía en Nombre Colectivo - Compañía en Comandita Simple y dividida por acciones - Compañía de Responsabilidad Limitada - Compañía Anónima - Compañía de Economía Mixta Para efectos legales del presente estudio, se ha optado por formar una compañía de Responsabilidad Limitada, debido a las ventajas y facilidades que este tipo de sociedad brinda, a continuación se presenta algunos de sus características DISPOSICIONES LEGALES La compañía de Responsabilidad Limitada puede conformarse entre tres y quince personas que solamente responden por las obligaciones sociales hasta el monto de sus aportaciones individuales y realizan actividades comerciales bajo una razón social, a la que se le añadirá la palabra “Compañía Limitada” o a su vez las siglas Cia. Ltda. La compañía de responsabilidad limitada es siempre mercantil pero sus integrante por el hecho de constituirla, no adquieren el título de comerciantes. Para los efectos fiscales y tributarios las compañías de responsabilidad limitada son sociedades de capital. DEL CAPITAL El capital de la compañía estará formado por las aportaciones de los socios y no será menor al fijado por el Superintendente de Compañías. Estará dividido en participaciones expresadas en la forma que señale el Superintendente de Compañía y al constituirse la compañía, el capital estará suscrito y pagado por lo menos el cincuenta por ciento de cada participación. Las aportaciones pueden ser en numerario o en especie y, en este último caso, puede consistir en bienes muebles o inmuebles que correspondan a la actividad de la compañía. El
  • 69.
    Saldo del capitaldeberá integrarse en un plazo no mayor de doce meses, a contarse desde la fecha de constitución de la compañía. DE LA FORMA DEL CONTRATO La escritura pública de la formación de una compañía de responsabilidad limitada será aprobada por el Superintendente de Compañías, mismo que ordenará la publicación por una sola vez, de un extracto de la escritura conferido por la Superintendencia de Compañías, en uno de los periódicos de mayor circulación en el domicilio de la compañía y dispondrá de la inscripción de ella en el registro mercantil. La aprobación de la escritura de constitución de la compañía será pedida al Superintendente de Compañías por los Administradores o Gerentes o por la persona en ella designada. 4.2.1 PROCESO PARA LA CONSTITUCIÓN LEGAL DE UNA COMPAÑIA Para constituir legalmente una compañía se debe cumplir con ciertos requisitos que exigen los organismos municipal y gubernamental, estos son: APROBACION DE LA DENOMINACION DE LA COMPAÑA La aprobación del nombre la realiza el Superintendente de Compañías, una vez que se ha comprobado que no existe otra entidad comercial con el mismo seudónimo.   ESCRITURA PUBLICA DE CONSTITUCION   OBTENCION DEL RUC Cuando la inscripción en el RUC la realiza personalmente el representante legal de la persona jurídica u otros tipos de contribuyentes, podrá prescindir de los formularios de inscripción. Para lo cual deberá exhibir el original y presentar fotocopia de los siguientes documentos: − Documento de identidad del representante legal. − Uno de los siguientes documentos del local donde realizará sus actividades: Recibo de agua, luz, telefonía fija, televisión por cable cuya fecha de vencimiento de pago se encuentre comprendida en los últimos dos (2) meses; o la última declaración jurada de predio o autoevalúo. − Contrato de alquiler o cesión en uso del predio con firmas legalizadas notarialmente. − Acta probatoria emitida por el fedatario de la SUNAT, con una antigüedad no mayor de dos (2) meses. − Constancia de numeración emitida por la Municipalidad Distrital correspondiente.
  • 70.
    − Exhibir originaly presentar la fotocopia simple del Testimonio de la Escritura Pública de constitución, de la Resolución, del Acta de Constitución, Pacto Social, Constancia, Poder, Contrato, Declaración de Voluntad de Constitución o del documento que acredite su constitución, existencia o conformación expedido por la autoridad o persona competente, así como los documentos que acrediten su inscripción, constitución o la fotocopia simple de la norma legal de creación, según corresponda.  −Si con ocasión de la inscripción se declara(n) representante(s) legal(es) se deberá exhibir y/o presentar el original y fotocopia simple del documento o la ficha registral o partida electrónica (antigüedad no mayor a 30 días calendario) en el que conste el nombramiento o la remoción del representante legal
  • 71.
    5 ESTUDIO FINANCIERO Laevaluación económica, es un esquema de discernimiento para analizar efectos positivos y negativos de los mismos, magnitud del esfuerzo realizado y conveniencia de la realización. El objetivo está enfocado en presentar de manera clara y detallada la inversión y financiamiento de los elementos que participan en la estructura financiera, a fin de conocer de manera precisa los costos y gastos en los que el proyecto incurrirá. Partiendo de éste análisis y con la ayuda de indicadores de rentabilidad se presentarán criterios de evaluación que sirvan de base estable y confiable para la toma de decisiones. 5.1 INVERSION Y FINANCIAMIENTO Una vez que se ha investigado el mercado al que se pretende ingresar, los condicionantes técnicos, los aspectos legales y la estructura organizacional, se procede a determinar el monto necesario para la ejecución del proyecto y su financiamiento. CAPITULO V ESTUDIO FINANCIERO
  • 72.
    5.1.1 INVERSION TOTAL Paracalcular la inversión total requerida para la implementación el supermercado, resulta ineludible conocer los valores totales de los rubros que ésta comprende, como son: activos fijos, diferidos y capital de trabajo. Cabe indicar que para efectos del estudio se ha tomado el 2% de imprevistos, a fin de contrarrestar posibles inconvenientes que pudieran ocurrir. DESCRIPCION VALOR S/. ACTIVOS FIJOS ACTIVOS DIFERIDOS CAPITAL DETRABAJO 53,767.61 5,140.8 64,151.30 TOTAL 123,059.71 5.1.1.1 INVERSION EN ACTIVOS FIJO Los activos fijos constituyen parte del patrimonio de la empresa que no puede ser objeto de comercialización, son bienes que ayudan a garantizar las operaciones normales del proyecto, caracterizadas por perder valor monetario con el transcurrir del tiempo a causa del deterioro natural o por el desarrollo tecnológico (detalle en el acápite 3.4.3 Maquinaria y Equipo Requerido). DESCRIPCION VALOR S/. MAQUINARIA Y EQUIPO MUEBLES Y ENSERES EQUIPOS DE OFICINA Subtotal 2% de imprevistos 15,550.19 27,920.70 9,242.46 52,713.35 1054.25 TOTAL 53.767.60 5.1.1.2 INVERSION EN ACTIVOS DIFERIDOS Los activos diferidos son pagos realizados por adelantado cualquiera sea su naturaleza, necesarios para poner en marcha el proyecto, entre
  • 73.
    los cuales podemosanotar por concepto del estudio de factibilidad y los gastos de constitución, detallados en el numeral 4.2.1 Proceso para la Constitución Legal de una Compañía. CONCEPTO VALOR S/. COSTO DEL ESTUDIO GASTOS CONSTITUCION Subtotal 2% de imprevistos 1680.00 3360.00 5040.00 100.80 TOTAL 5140.80 5.1.1.3 INVERSION EN CAPITAL DE TRABAJO El capital de trabajo corresponde a la cantidad de dinero requerida para que la empresa pueda funcionar normalmente durante un cierto período de tiempo, antes de generar ingresos por la prestación de servicios. Para efectos del proyecto, se considera necesario contar con capital de trabajo para un mes de actividad, dinero que será empleado en la compra de mercadería, in1sumos e implementos de trabajo, mantenimiento y reparaciones, seguros, gastos administrativos y de ventas, requerimientos que se encuentran calculados posteriormente en el numeral Costos e Ingresos del Proyecto. RUBRO COSTO ANUAL ROTACION (meses) Proporción S/. MERCADERIA INSUMOS E IMPLEMETOS DE TRABJO MANTENIMIENTO Y REPARACION SEGUROS GASTOS ADMINSTRATIVOS GASTOS DE VENTAS 654.896.92 7482.72 1076.60 1613.00 62.584.40 42.163.10 12 12 12 12 12 12 54,574.74 623.56 89.60 134.40 5215.20 3513.60 TOTAL 1.510.606.0 2 64,151.30 5.1.2FINANCIAMIENTO Después de calcular el monto total requerido para que el negocio empiece a funcionar, es importante conocer las fuentes existentes para obtener financiamiento, estas son, aporte directo por parte de los socios, crédito con proveedores, casas comerciales o entidades financieras ya sean la Banca Privada, Cooperativas de Ahorro y Crédito u Organismos Financieros Gubernamentales. Para el efecto del proyecto se ha optado por la Línea de Crédito Comercial del Banco del Pichincha, con el cual se financiará el 70% de la inversión, mientras que el 30% restante se lo hará con recursos propios, seguidamente
  • 74.
    se puede encontrarel cuadro de fuentes y usos en el cual se aprecia lo mencionado. RUBRO INVERSION CREDITO CAPITAL PROPIO % valor % valor Activos fijos Activos Diferidos Capital de Trabajo 53,767.60 5,140.80 64,151.30 100% 50,47% 53,767.60 32,374.10 100% 49,35% 5,140.80 31,776.92 TOTAL 123,059.70 86,141.70 36,917.72 Estructurado el cuadro de fuentes y usos, se establece que se financiará S/ 13.184,97 con capital propio y S/ 86,141.70 con crédito del Banco con las siguientes condiciones. Entidad Financiera: BANCO BBVA CONTINETAL Tipo de Crédito: Comercial Monto: S/ 86,141.70 Tasa de interés: 13% (sujeto a reajustes) Plazo: 5 años Amortización: Trimestral Aporte de los socios: S/ 36,917.72 Analizadas las características del crédito, se efectúa el cálculo para determinar el valor de la cuota trimestral y elaborar la tabla de amortización.
  • 75.
    Una vez quelos diferentes capítulos que conforman este estudio de factibilidad han sido investigados, desarrollados y analizados, se prosigue con las conclusiones y recomendaciones del mismo. 6.1 CONCLUSIONES 1. Se realizó un estudio de mercado, en el cual se conoció el perfil del cliente potencial del proyecto, sus gustos, preferencias y hábitos a la hora de comprar alimentos, información que fue recolectada a través de la encuesta. Se comprobó la existencia de demanda insatisfecha y se decidió abastecer al 8% de la población que conforman esa demanda. Para estudiar la oferta existente en el sector de Calderón, se elaboró fichas de análisis, las cuales contenían información que permitió conocer las fortalezas y debilidades de los locales comerciales que pueden ser considerados como competencia para el supermercado. 2. La elaboración del estudio técnico contribuyó a determinar los factores necesarios tanto humanos como técnicos para la instalación y operación del local comercial, aspectos como son el tamaño y la distribución de la planta, la localización, los procesos de comercialización y la maquinaria y equipo requerido. CAPITULO VI CONCLUSIONES Y RECOMENDACIONES
  • 76.
    3. En elanálisis de la estructura organizacional se consideró la elaboración de un organigrama de jerarquización vertical, el mismo que ayudó a identificar el perfil profesional requerido para ocupar los cargos existentes en la compañía. 4. En lo concerniente a la inversión, se determinó el requerimiento total, el cual fue financiado el 30% con aportaciones de los socios y 70% restante con un crédito comercial del Banco BBVA CONTINENTAL dinero destinado a la compra de activos fijos y capital de trabajo. 5. Se determinó los costos fijos y variables que la implementación del supermercado generará, así como también manteniendo un margen de utilidad del 20% sobre el costo de ventas fueron calculados los ingresos. 6. Con la factibilidad del estudio técnico y económico, se demostró que la creación de un supermercado con buena atención, variedad de productos y precios competitivos, atraerá la atención de los moradores de la Parroquia de Calderón; generando rendimiento que supera ampliamente al costo de oportunidad, convirtiendo al proyecto en un atractivo negocio para los inversionistas y así comprobando la hipótesis general que planteada en el Capitulo I. 6.2 RECOMENDACIONES 1. Comprobada la factibilidad técnica y económica del proyecto, se recomienda la implantación del negocio, en vista de que los indicadores financieros muestran una rentabilidad por encima el costo de oportunidad. 2. Mantener una buena imagen de la compañía ante los consumidores, brindando un servicio eficiente a través de profesionales capacitados que se involucren con los objetivos empresariales. 3. Implementar estándares de calidad en el servicio de comercialización, a fin de buscar fidelidad entre los clientes y conseguir nuevos usuarios del servicio. 4. Adoptar políticas de marketing constantes, promocionando productos de primera necesidad que estimulen la compra y mejoren la rentabilidad del negocio.
  • 77.