Grupo 1
El Nacimiento de la Pedagogía a partir del Espíritu de la Grecia Antigua
NACIMIENTO DE
LA PEDAGOGIA
Educacion. aprender
conocimientos y cultura
general
Pedagogia. metodo para
mejor enseñanza
Georgias de Lentino -
practica arte retorico
y dialectico
Antigua Grecia
grandes personajes que
apoyaron a la
formacion de las
personas
Protagoras de Abnera -
primer sofista
Platon y Protagoras
Sofistas - maestros de la
sabiduria relativismo-
referente a lo humano
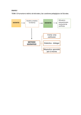
GRUPO2
TEMA: El humanismo retórico de Isócrates y las cuestiones pedagógicas de Sócrates.
METODO
SOCRATICO
Ironia- crea
confusion
Dialectica - dialogar
Mayeutica- aprender
por si mismo
SOCRATES
Estudio y empleo
la retorica ISOCRATES
Difunde la
educaciónpara
resoluciónde
conflictos
GRUPO 3
TEMA: RENACIMIENTOY REFORMA
Cambio
del
hombre
Sistema
educativo
GRUPO 4
TEMA: El estado de la Educación en Platón
EL ESTADO
DE LA
EDUCACION
EN PLATON
rasgos pacifistas
politica y
pedagogia
interrelacionadas
politica como
una formacion
del alma y polis
el estado tripartido
agricultores
guerreros
filosofos
la sangre - un
determinante
de clase
GRUPO 5
TEMA: LA EDUCACIÒNCOMO PRAXIS EN ARISTÓTELES
Comprencion
racional y
familiarizacion
como medio de
educacion
Tendencias
naturales:
creatividad y
actividad
Metodo
deductivo para
el aprendizaje
La politica y la
eonomia en la
educacion
practica
GRUPO 6
TEMA: LA EDUCACIÓN SEGÚN EL ESTOICISMO
ESTOICISMO
Logica
fisica
etica
EDUCACION SEGUN
EL ESTOICISMO
SENECA
Filosofo representante del
estoicismo
El hombre decide Está listo para lo bueno y
malo
No se deja dominar
CICERON
Persona-razón PersonaCircunstanciasexternasPersona y naturaleza
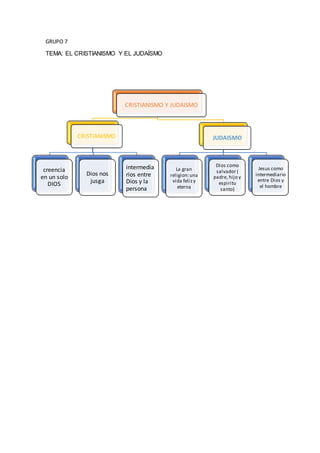
GRUPO 7
TEMA: EL CRISTIANISMO Y EL JUDAÍSMO
CRISTIANISMO Y JUDAISMO
CRISTIANISMO
creencia
en un solo
DIOS
Dios nos
jusga
intermedia
rios entre
Dios y la
persona
JUDAISMO
La gran
religion:una
vida felizy
eterna
Dios como
salvador (
padre, hijo y
espiritu
santo)
Jesus como
intermediario
entre Dios y
el hombre
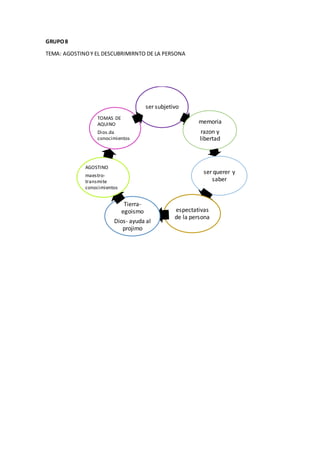
GRUPO8
TEMA: AGOSTINOY EL DESCUBRIMIRNTO DE LA PERSONA
ser subjetivo
memoria
razon y
libertad
ser querer y
saber
espectativas
de la persona
Tierra-
egoismo
Dios- ayuda al
projimo
AGOSTINO
maestro-
transmite
conocimientos
TOMAS DE
AQUINO
Dios.da
conocimientos
GRUPO10
TEMA: EDUCACIONE ILUMINISMO
EDUCACIONEILUMINISMO educacion. formacion y desarrollo
para la vida
razon- pieza importante en la
eduacion
Descartes-conflicto cognitivo
Bacón- la educación y aprendizaje
n terminan
Iluminismo- implementación de
una educación practica
Anteposición de lo racional al
conocimiento (investigadores)

Reasumen pedagoga bien

  • 1.
    Grupo 1 El Nacimientode la Pedagogía a partir del Espíritu de la Grecia Antigua NACIMIENTO DE LA PEDAGOGIA Educacion. aprender conocimientos y cultura general Pedagogia. metodo para mejor enseñanza Georgias de Lentino - practica arte retorico y dialectico Antigua Grecia grandes personajes que apoyaron a la formacion de las personas Protagoras de Abnera - primer sofista Platon y Protagoras Sofistas - maestros de la sabiduria relativismo- referente a lo humano
  • 2.
    GRUPO2 TEMA: El humanismoretórico de Isócrates y las cuestiones pedagógicas de Sócrates. METODO SOCRATICO Ironia- crea confusion Dialectica - dialogar Mayeutica- aprender por si mismo SOCRATES Estudio y empleo la retorica ISOCRATES Difunde la educaciónpara resoluciónde conflictos
  • 3.
    GRUPO 3 TEMA: RENACIMIENTOYREFORMA Cambio del hombre Sistema educativo
  • 4.
    GRUPO 4 TEMA: Elestado de la Educación en Platón EL ESTADO DE LA EDUCACION EN PLATON rasgos pacifistas politica y pedagogia interrelacionadas politica como una formacion del alma y polis el estado tripartido agricultores guerreros filosofos la sangre - un determinante de clase
  • 5.
    GRUPO 5 TEMA: LAEDUCACIÒNCOMO PRAXIS EN ARISTÓTELES Comprencion racional y familiarizacion como medio de educacion Tendencias naturales: creatividad y actividad Metodo deductivo para el aprendizaje La politica y la eonomia en la educacion practica
  • 6.
    GRUPO 6 TEMA: LAEDUCACIÓN SEGÚN EL ESTOICISMO ESTOICISMO Logica fisica etica EDUCACION SEGUN EL ESTOICISMO SENECA Filosofo representante del estoicismo El hombre decide Está listo para lo bueno y malo No se deja dominar CICERON Persona-razón PersonaCircunstanciasexternasPersona y naturaleza
  • 7.
    GRUPO 7 TEMA: ELCRISTIANISMO Y EL JUDAÍSMO CRISTIANISMO Y JUDAISMO CRISTIANISMO creencia en un solo DIOS Dios nos jusga intermedia rios entre Dios y la persona JUDAISMO La gran religion:una vida felizy eterna Dios como salvador ( padre, hijo y espiritu santo) Jesus como intermediario entre Dios y el hombre
  • 8.
    GRUPO8 TEMA: AGOSTINOY ELDESCUBRIMIRNTO DE LA PERSONA ser subjetivo memoria razon y libertad ser querer y saber espectativas de la persona Tierra- egoismo Dios- ayuda al projimo AGOSTINO maestro- transmite conocimientos TOMAS DE AQUINO Dios.da conocimientos
  • 9.
    GRUPO10 TEMA: EDUCACIONE ILUMINISMO EDUCACIONEILUMINISMOeducacion. formacion y desarrollo para la vida razon- pieza importante en la eduacion Descartes-conflicto cognitivo Bacón- la educación y aprendizaje n terminan Iluminismo- implementación de una educación practica Anteposición de lo racional al conocimiento (investigadores)