D
E
L
M
E
R
C
A
D
O
INTEGRANTES:
 VARGAS PUSCAN, Lucila.
 QUIJANO QUILO, Ada Marina.
 SALAZAR CHAPA, Deiber.
 MALQUI LLANOS, Keily
 ORRILLO CHAVEZ, LLicela.
 MARIN RUIZ, Roiser.
 MOLOCHO AGUILAR,
Estelita.
S
E
G
M
E
N
T
A
C
I
O
n
DEDICATORIA
Se Agradece de todo corazón a Dios ya que pues
De él es de quien proviene la sabiduría y nos regala
La vida a cada uno de nosotros.
A nuestros padres, quienes con tanto amor
Nos ayudan tanto emocionalmente como
Económicamente para poder seguir estudiando así
Como también a nuestro docente quien con su sabiduría
y excelente metodología nos está dictando este curso.
Por ultimo a nosotros mismos por haber compartido
Nuestras ideas, un hermoso viaje, etc.
INTRODUCCIÓN
Algunas empresas ofertan al mercado varias marcas dentro de la misma línea
(Aseo, Licores, Bebidas gaseosas, cuentas de ahorro, planes de telefonía, entre
otros), estas marcas compiten con los supermercados, almacenes de cadena o
mercado de servicios; ahora la pregunta que surge es ¿Por qué una empresa
introduce varias marcas dentro de una misma categoría? La respuesta radica en
que diferentes personas desean diferentes mezclas de beneficios en los
productos o servicios que compran. Las personas buscan bienes/servicios con
unas características determinadas de acuerdo a sus necesidades, como también
buscan precios acordes a su nivel de renta. Con el propósito de aumentar la
competitividad la empresa debe identificar los principales segmentos del
mercado, según las características y necesidades de los compradores, esta
tarea se hace mediante un proceso de segmentación de mercados.
La segmentación de mercados es una parte clave de la estrategia de marketing
que consiste en dividir el mercado en una serie de subgrupos o segmentos
homogéneos respecto a una o varias variables, mediante diferentes
procedimientos estadísticos, con el fin de poder aplicar a cada uno de ellos
programas específicos de marketing que permitan satisfacer de forma más
efectiva.
SEGMENTACIÓN DEL MERCADO
DEFINICION
• Define a la segmentación del mercado el "Diccionario de
Términos de Mercadotecnia" de la American Marketing Asociation,
como "el proceso de subdividir un mercado en subconjuntos distintos de
clientes que se comportan de la misma manera o que presentan
necesidades similares. Cada subconjunto se puede concebir como un
objetivo que se alcanzará con una estrategia distinta de comercialización.
• Por su parte, Charles W. L. Hill y Gareth Jones definen la
segmentación del mercado como "la manera en que una compañía
decide agrupar a los clientes, con base en diferencias importantes de sus
necesidades o preferencias, con el propósito de lograr una ventaja
competitiva.
• Para Patrico Bonta y Mario Farber, la segmentación del
mercado se define como "el proceso por medio del cual se divide el
mercado en porciones menores de acuerdo con una determinada
características, que le sea de utilidad a la empresa para cumplir con sus
planes. Al segmentar el mercado se pueden maximizar los esfuerzos de
marketing en el segmento elegido y se facilita su conocimiento.
La segmentación del mercado se puede definir como, "el proceso mediante el
cual, una empresa subdivide un mercado en subconjuntos de clientes de acuerdo
a ciertas características que le son de utilidad. El propósito de la segmentación
del mercado es la de alcanzar a cada subconjunto con actividades específicas
de mercadotecnia para lograr una ventaja competitiva.
Proceso de dividir un mercado en segmentos o grupos significativos,
relativamente similares e identificables. El propósito de la segmentación de
mercados es que el mercadólogo ajuste las mezclas de marketing a la medida
de las necesidades de uno o más segmentos específicos.
Los mercados se componen de compradores y éstos difieren en una o más
formas. Pueden diferir en lo que concierne a sus deseos, sus recursos, sus
ubicaciones, sus actitudes y sus prácticas de compra.
Significa dividir el Mercado en grupos más o menos homogéneos de
consumidores, en su grado de intensidad y de las necesidades.
Específicamente se puede decir que es la división del mercado en grupos
diversos de consumidores con diferentes necesidades, características o
comportamientos, que podrían requerir productos o mezclas de marketing
diferentes.
OBJETIVO DE LA SEGMENTACION DEL MERCADO
El objetivo de la segmentación de mercados es el de poder aplicar estrategias
comerciales diferenciadas para cada segmento de mercado, consiguiendo así
una mayor satisfacción de los consumidores y una mejor rentabilidad de las
acciones de marketing.
 OBJETIVOS DE LASEGMENTACION
 Identificar y caracterizar a los usuarios que usan mucho el producto.
 Enfocar la publicidad al segmento para lograr el máximo impacto.
 Identificar a los mercados objetivos para los nuevos productos o
tecnologías.
 Mejorar los productos y/o servicios al cliente que se actualmente se
tiene.
 Identificar nuevas oportunidades para los productos actuales y nuevos.
 Conocer los mejores puntos de contacto para el desarrollo de la
comunicación con el mercado.
PORQUÉ SEGMENTAR UN MERCADO
A continuación se presenta las principales razones para realizar una
segmentación:
• Porque no todos los consumidores tienen los mismos hábitos,
costumbres, actitudes o percepciones.
• Porque es una decisión fundamental para definir el posicionamiento
de los productos o servicios.
• Porque cada una de las porciones del mercado debe tener políticas
diferenciadas de precio, comunicación y producto o servicio.
• Porque los mercados se hallan naturalmente fragmentados y el
éxito de la estrategia comercial depende de cómo se aborda cada uno de
ellos.
• Para definir la satisfacción óptima que mejor permita competir en
cada porción del mercado.
• Porque el competidor que más conoce del mercado, mejor
preparado está para lograr ventajas diferenciales duraderas.
• Para optimizar la inversión en el marketing de los productos o
servicios y el de la propia empresa.
BENEFICIOS DE LA SEGMENTACIÓN DEL MERCADO:
Permite la identificación de las necesidades de los clientes dentro
de un submercado (proceso de microsegmentación) y el diseño más
eficaz de la mezcla de marketing para satisfacerlas.
Las empresas pueden crecer más rápido si obtienen una posición
sólida en los segmentos especializados del mercado.
La empresa crea una oferta de producto o servicio más afinada y
pone el precio apropiado para el público objetivo.
Facilitar la selección o el mejoramiento de la eficiencia de los
canales de distribución y de comunicación.
La empresa enfrenta menos competidores en un segmento
específico.
Se generan nuevas oportunidades de crecimiento y la empresa
obtiene una ventaja competitiva considerable.
Muestran una congruencia con el concepto de mercadotecnia al
orientar sus productos, precios, promoción y canales de distribución
hacia los clientes.
Aprovechan mejor sus recursos de mercadotecnia al enfocarlos
hacia segmentos realmente potenciales para la empresa.
Compiten más eficazmente en determinados segmentos donde
puede desplegar sus fortalezas.
Sus esfuerzos de mercadotecnia no se diluyen en segmentos sin
potencial, de esta manera, pueden ser mejor empleados en
aquellos segmentos que posean un mayor potencial.
Ayudan a sus clientes a encontrar productos o servicios mejor
adaptados a sus necesidades o deseos.
REQUISITOS PARA SEGMENTAR
Según Kotler y Armstrong, para que los segmentos de mercado sean útiles a los
propósitos de una empresa, deben cumplir los siguientes requisitos:
• Ser medibles: Es decir, que se pueda determinar (de una forma
precisa o aproximada) aspectos como tamaño, poder de compra y perfiles
de los componentes de cada segmento.
• Ser accesibles: Que se pueda llegar a ellos de forma eficaz con
toda la mezcla de mercadotecnia.
• Ser sustanciales: Es decir, que sean los suficientemente grandes
o rentables como para servirlos. Un segmento debe ser el grupo
homogéneo más grande posible al que vale la pena dirigirse con un
programa de marketing a la medida.
• Ser diferenciales: Un segmento debe ser claramente distinto de
otro, de tal manera que responda de una forma particular a las diferentes
actividades de marketing.
CRITERIOS PARA SEGMENTAR EL MERCADO
Consiste en la segmentación de consumidores finales. Las variables de
segmentación son las características de los individuos en un mercado total.
Algunos investigadores tratan de formar segmentos del mercado de consumo
final considerando las características del consumidor, independientemente del
interés específico del producto.
Generalmente utilizan características geográficas, demográficas y psicográficas.
Después ven si estos segmentos de clientes muestran diferentes respuestas
hacia el producto. Por ejemplo: podrían examinar las diferentes actitudes de los
profesionales, los obreros y otro grupo hacia los automóviles estadounidenses.
Otros investigadores tratan de formar segmentos considerando las respuestas
del consumidor al producto, tales como beneficios buscados, ocasiones de uso,
marcas y lealtad.
Criterios para una segmentación exitosa
Los mercadólogos segmentan los mercados por tres razones básicas:
 La segmentación permite identificar grupos de consumidores con
necesidades similares y analizar las características y el comportamiento
de compra de dichos grupos.
 La segmentación aporta información que permite a los mercadólogos
diseñar mezclas de marketing a la medida específica de las
características y deseos de uno o más segmentos.
 La segmentación esta en concordancia con el concepto de marketing:
satisfacción de las necesidades y deseos del consumidor, y que se
cumplan los objetivos de la empresa.
La segmentación debe reunir cuatro criterios básicos:
Rentabilidad. Un segmento debe ser lo suficientemente grande como para
justificar el desarrollo, la creación y el mantenimiento de una mezcla de
marketing especial. Un segmento de mercado requiere muchos clientes
potenciales para tener sentido comercial.
Identificación y mensurabilidad. Los datos de la población dentro de ciertos
límites geográficos, el número de personas en diversas categorías de edad y
otras características sociales y demográficas suelen conseguirse con facilidad y
proporcionan medidas muy concretas respecto a las dimensiones del segmento.
Accesibilidad. La empresa será capaz de alcanzar a los miembros de los
segmentos determinados con mezclas de marketing.
Capacidad de respuesta. Debe ser posible segmentar los mercados con
cualquier criterio que parezca lógico.
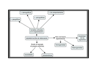
BASES DE LA SEGMENTACIÓN DE MERCADOS
A la hora de segmentar el mercado, la empresa puede optar entre varios criterios;
a partir de diversos parámetros, las empresas pueden realizar la segmentación
de su mercado de acuerdo a su capacidad y su producto.
Esto quiere decir que se pueden diferenciar, qué variables hacen que un
segmento sea potencialmente cliente de la empresa, o lo sea del producto, o lo
sea de la competencia, o dentro de los clientes qué variables determinan que se
consuma más de nuestro producto o menos, o qué variables determinan la
fidelidad de un cliente, etc.
Los criterios de segmentación usados con el fin de establecer segmentos en el
mercado son muy variados. Su aplicación depende del tipo de mercado que se
quiera segmentar. Existen básicamente dos tipos de mercado que se pueden
segmentar:
El mercado de consumo final: Consiste en la segmentación de consumidores
finales, quienes compran o usan productos o necesidades confines no
comerciales. Los consumidores finales es lo que se dan a llamar "mercado de
consumo".
El mercado industrial: Consiste en la segmentación de empresas,
organizaciones e industrias. Estos usuarios compran productos o servicios
(materias primas, materiales, maquinarias, insumos en general) para usarlos en
sus propios negocios o para fabricar otros productos.
Bases para segmentar mercados
No existe una forma sencilla de segmentar un mercado, para este proceso se
deben tener en cuenta diferentes variables de segmentación, solas y en
combinación, con el propósito de descifrar la verdadera estructura del mercado
(se trataran las principales variables: Geográfica, Demográfica, psicográfica y
conductual).
Principales variables de segmentación para los mercados:
 Segmentación Geográfica
La segmentación geográfica requiere la división del mercado en diferentes
unidades geográficas, como naciones, regiones, estados, condados, ciudades y
vecindarios. Una empresa puede decidir que operará en una o en unas cuantas
áreas geográficas, o que operará en todas, pero que prestara atención a las
diferencias geográficas en lo que concierne a sus necesidades y deseos.
La situación de hoy muestra como empresas prestigiosas y otras no tanto están
optando por buscar nichos de mercado fuera de las grandes urbes, pues allí, la
competencia es mucho más intensa, y se han desplazado hasta localidades con
un tamaño poblacional relativamente menor, hasta donde no han llegado aun los
grandes competidores.
 Segmentación Demográfica
La segmentación demográfica consiste en dividir el mercado en grupos, con base
en variables como la edad, sexo, el tamaño de familia, ciclo de vida de familia,
ingreso ocupación, educación, religión, etnia y nacionalidad. Los factores
demográficos son las bases más utilizadas para la segmentación de los grupos
de clientes. Una de las razones es que las necesidades en las variaciones en las
necesidades, los deseos y los índices de utilización de los clientes, a menudo
están estrechamente relacionadas con las variables demográficas. Otra es que
las variables demográficas son más fáciles de medir que la mayor parte de otros
tipos de variables. Incluso cuando los segmentos de mercado se definen primero
utilizando otras bases, como la personalidad y la conducta, es necesario conocer
sus características demográficas, con el fin de evaluar el volumen del mercado
meta y de llegar a él de manera eficiente.
 Segmentación psicográfica
La segmentación psicográfica divide los compradores en diferentes grupos,
según la clase social, el estilo de vida o las características de personalidad. Las
personas del mismo grupo demográfico pueden tener características
demográficas muy diferentes.
Con la división de clases del mundo capitalista es muy frecuente encontrar en
una zona geográfica relativamente pequeña múltiples niveles de vida social, los
cuales se convierten en nichos de mercados para las empresas que logran
adaptar sus productos a las exigencias de cada una de las clases sociales
atendidas. Algunos productos que se promocionan a determinados niveles
sociales son las prendas de vestir, los vehículos, los licores, entre otros.
La influencia que ejercen los medios de comunicación sobre estas variables
causan un impacto a nivel social, el cual se ve retribuido en la aceptación de las
marcas, en síntesis gran parte del éxito depende del Sistema Publicitario, ya que
es por medio de este que se penetra a las estructuras mentales de la clientela.
 Segmentación Conductual
La segmentación conductual divide a los compradores en grupos, basándose en
sus conocimientos, actitudes o respuestas a un producto. Muchos mercadólogos
creen que las variables conductuales son el mejor punto de partida para la
creación de segmentos de mercado.
TÉCNICA DE SEGMENTACION
Otro punto a que se tiene que establecer a la hora de segmentar un mercado es
la técnica a utilizar.Existen distintas técnicas que podemos utilizar para clasificar
a los individuos, para agruparlos. Estas técnicas se dividen en dos grandes
grupos: segmentación a priori y segmentación a posteriori.En el siguiente cuadro
se resumen las técnicas más utilizadas en este campo.
Vamos a presentar de forma sencilla y resumida en qué consistiría cada técnica.
En primer lugar tenemos que plantearnos cuáles son las principales diferencias
entre los dos grupos de técnicas, pues estas diferencias van a marcar su
utilización en función de las características del mercado y/o el objetivo a cumplir.
En las técnicas de segmentación a posteriori (análisis tipológico) los
individuos se agrupan en función de los valores que toman en las distintas
variables de estudio (geográficas, socioculturales, psicológicas....), los grupos se
formarán de tal forma que individuos de un mismo grupo se parezcan lo más
posible, mientras que los individuos entre grupos se diferenciarán lo máximo
posible en las variables consideradas. Por ejemplo, individuos que se parecen
en cuanto a variables como especialidad médica, número de pacientes que
tratan al mes, año de licenciatura quedarán agrupados en un mismo "segmento".
Sin embargo en las técnicas de segmentación a priori se selecciona una
variable a explicar (por ejemplo: prescripción o no del producto, respuesta o no
a cierta campaña,...) y ciertas variables explicativas. En este caso los grupos de
individuos quedarán definidos en función de las variables que más discriminen,
es decir, más influencia tengan sobre la variable dependiente (por ejemplo: si
consideramos la variable a explicar trabaja/no trabaja sería evidente que la
primera variable que influiría en que un individuo trabaje o no es su edad, a mayor
edad mayor posibilidad de que el individuo esté trabajando, de esta forma se
configurarían los primeros grupos de individuos en función de su edad).
Podemos decir entonces que las técnicas de segmentación a posteriori
(tipología) trata de describir de una manera global una población mientras que
las técnicas a priori se esfuerzan en resaltar las relaciones que existen en esa
población entre las distintas variables.
Dentro de las técnicas de segmentación a posteriori (análisis tipológico)
podemos distinguir entre las técnicas no jerárquicas donde tendremos que
seleccionar a priori el número de grupos a formar y las técnicas jerárquicas.
Dentro de las técnicas de segmentación a priori podemos distinguir entre el
análisis discriminante y las técnicas de detección automática de interacciones.
PASOS EN LA SEGMENTACIÓN DE UN MERCADO
El propósito de la segmentación de mercados de consumo y de negocios es
identificar oportunidades de venta. Los pasos en la segmentación de mercados
son los siguientes:
1. seleccione un mercado o categoría de producto para su estudio.
Puede ser un mercado en el que la empresa ya compite o uno nuevo. Por
ejemplo si una cervecería desea lanzar una nueva cerveza debe estudiar
este mercado antes de introducirla en el mercado.
2. Escoja una base o bases para segmentar el mercado. Este paso exige
visión, creatividad y conocimiento del mercado para seleccionar las
variables de la segmentación.
3. Seleccione los descriptores de la segmentación. Después de escoger
un o más bases para la segmentación, el mercadólogo selecciona los
descriptores de segmentación. Los descriptores identifican las variables
específicas de segmentación que van a usarse. Por ejemplo si una
compañía utiliza la segmentación demográfica, empleara edad, etc.
4. Perfile y analice los segmentos. El perfil incluirá el tamaño de los
segmentos, el crecimiento esperado, la frecuencia de compra, el uso
actual de la marca, la lealtad a la marca y el potencial a largo plazo de
ventas y utilidades.
5. Seleccione los mercados meta. Es un resultado de un proceso de
segmentación. Se trata de un decisión importante y que influye y
determina la mezcla de marketing de la empresa.
6. Diseño, implementación y mantenimiento de mezclas de marketing
apropiadas. La mezcla de marketing se describe como las estrategias de
producto, distribución, promoción y precio que pretenden conseguir
relaciones de intercambio mutuamente satisfactorias con el mercado
meta.
FINALIDAD DE LA SEGMENTACIÓN
 Pone de relieve las oportunidades de mercado existentes
 Contribuye a establecer prioridades
 Facilita el análisis de la competencia
 Facilita el ajuste de las ofertas de productos o servicios a
necesidades específicas.
ESTRATEGIAS DE SEGMENTACIÓN
Después de que una empresa segmentó un mercado, la gerencia debe elegir
uno o más segmentos como sus mercados meta. La empresa puede seguir una
de tres estrategias: congregación del mercado, concentración en un segmento u
objeto de segmentos múltiples.
CONGREGACIÓN DE MERCADO
Al adoptar una estrategia de congregación del mercado (también conocida como
estrategia de mercado de masas o estrategia de mercado indiferenciado), el
vendedor trata todo su mercado como un solo segmento. Los miembros de un
mercado congregado se consideran semejantes en lo que respecta a la demanda
de un producto. Es decir, que los clientes están dispuestos a hacer algunas
concesiones en aspectos menos importantes con el fin de disfrutar del principal
beneficio que ofrece el producto. En esta situación el mercado total es la meta
de la empresa; por tanto, la gerencia puede establecer una sola una sola mezcla
de marketing y llegar a la mayoría de los consumidores del mercado completo.
En realidad, la noción de un mercado congregado es poco frecuente.
El mercado total para la mayor parte de los productos es demasiado variado
demasiado heterogéneo par considerarlo una entidad única y uniforme.
En general la estrategia de congregación se elige después de que la empresa
buscó segmentos en el mercado y concluyó que, a pesar de las diferencias, la
mayoría de los clientes del mercado total responderían de manera muy parecida
a una mezcla de marketing.
Esta estrategia sería apropiada para empresas que comercializan un producto
básico indiferenciado, como sal o azúcar. A los ojos de muchas personas, el
azúcar es azúcar, cualquiera que sea la marca, y todas las marcas de sal de
mesa son muy similares.
La ventaja de una estrategia de una congregación del mercado es que se
reducen al mínimo los costos. Permite a una compañía producir, distribuir y
promover sus productos con mucha eficacia. Fabricar y comercializar un solo
producto para todos, el mercado significa que las corridas de producción son
más largas y que los costos por unidad son menores. Los costos de inventario
se reducen cuando las variedades de colores y tamaños de los productos son
pocos o nulos. El almacenaje y el transporte son más eficaces cuando se envía
un producto al mercado. Los costos de promoción disminuyen al mínimo cuando
se trasmite el mismo mensaje a todos los clientes.
Estrategia de un solo segmento
Una estrategia de un solo segmento, también llamada estrategia de
concentración, consiste en elegir como un segmento abierto del mercado total.
Se hace una mezcla de marketing para llegar a ese segmento único. A veces,
una compañía quiere concentrarse en un solo segmento del mercado en lugar
de enfrentar muchos competidores en un mercado más amplio.
Una estrategia de un solo segmento permite al vendedor penetrar a fondo en un
mercado y adquirir una reputación como especialista o experto en este mercado
limitado. Las empresas que explotan segmentos únicos se denominan
mercadólogos de nicho y sus segmentos meta son mercados de nicho (o nichos
de mercados).
El riesgo y la limitación de una estrategia de un solo segmento es que el
vendedor tiene “todos los huevos en una canasta”. Si el potencial de mercado
de ese segmento único declina, el vendedor tendrá problemas considerables.
Estrategias de segmentos múltiples
En la estrategia de segmentos múltiples se identifican como mercados meta dos
o más grupos de clientes potenciales. Se genera una mezcla de marketing para
llegar a cada segmento.
En una estrategia de segmentos múltiples, el vendedor elaborará una versión
distinta del producto básico para cada segmento.
Por lo regular, una estrategia de segmentos múltiples da por resultado mayores
volúmenes de ventas que una estrategia de un solo segmento.
También es útil para la empresa que enfrenta una demanda de temporada. Una
empresa con capacidad de producción en exceso puede buscar otros segmentos
de mercado que la absorban.
Los planes de segmentos múltiples pueden traer beneficios para una
organización pero tienen alguna desventaja respecto de los costos y la cobertura
del mercado .En primer lugar, la comercialización en varios segmentos puede
ser cara en la producción y el marketing de los productos. Incluso con los
avances actuales en la tecnología de producción, es evidente que resulta menos
costoso producir cantidades masivas de un modelo y un color que producir una
variedad de modelos, colores y tamaños.
PROCESO DE SEGMENTACIÓN
La segmentación de mercados puede tener varios focos de trabajo. Puede ser
centrado en el cliente a partir de los criterios de segmentación en el cual se
analizan los perfiles o su comportamiento de compra (análisis del antes, durante
y después de la compra, la frecuencia, el volumen, la ocasión); centrado en el
proveedor, lo cual conlleva a un enfoque especial en la imagen, la opinión y la
preferencia. Y sin importar el enfoque, la segmentación debe ser dinámica
(constante y periódica) debido a que en el tiempo los consumidores y las reglas
sociales cambian, así como las percepciones sobre los productos y proveedores.
El proceso de segmentación de mercados abarca las etapas de:
Estudio
Análisis
Preparación de perfiles de clientes
Estudio: Se examina el mercado para determinar las necesidades específicas
satisfechas por las ofertas actuales, las que no lo son y las que podrían ser
reconocidas. Se llevan a cabo entrevistas de exploración y se organiza sesiones
de grupos (focus groups) para entender mejor las motivaciones, actitudes y
conductas de los consumidores (segmentación psicográfica y conductual).
Análisis: Se interpretan los datos para eliminar las variables y agrupar o construir
el segmento con los consumidores que comparten un requerimiento en particular
y lo que los distingue de los demás segmentos del mercado con necesidades
diferentes.
Preparación de perfiles: Se prepara un perfil de cada grupo en términos de
actitudes distintivas, conductas, demografía, geografía, etc. Y se nombra a cada
segmento con base a su característica dominante. La segmentación debe
repetirse periódicamente porque los segmentos cambian. También se investiga
la jerarquía de atributos que los consumidores consideran al escoger una marca,
este proceso se denomina partición de mercados. Esto puede revelar segmentos
nuevos de mercado.
La segmentación es efectiva en la medida que la empresa sea capaz de realizar
ofertas diferenciadas para cada segmento. Dichas diferencias deben ser
percibidas por los clientes y consideradas relevantes.
El uso de las tecnologías de información facilita las etapas de análisis y
preparación de perfiles, y la segmentación. Esta última está basada en la
adecuada gestión de bases de datos de comportamiento de clientes y consumos.
CONCLUSIONES
La segmentación de mercado es una forma de buscar nuevas
oportunidades en el mercado total a través del conocimiento real de los
consumidores. Se lleva a cabo a través de un proceso que consta de 3 etapas:
Estudio, Análisis y Preparación de perfiles.
El segmento de mercado debe de ser homogéneo a su interior,
heterogéneo al exterior, con un número suficiente de consumidores para que sea
rentable; y operacional, es decir, que incluya dimensiones demográficas para
poder trabajar adecuadamente en la plaza y promoción del producto. Los
segmentos van cambiando por ello es importante realizar la segmentación de
forma periódica.
 Con este trabajo logramos saber cómo segmentar el mercado ya que así
podremos identificar las necesidades y comportamientos de los clientes.
 Con este trabajo conocimos la importancia de la segmentación.
BIBLIOGRAFIA:
 www.wikipedia.com
 STANTON, ET AL. “Fundamentos de Marketing” Ed. McGrawHIl,
México, 11ª ed., 1999. 170-244pp.
 TROUT & RIVKIN. “El nuevo posicionamiento” Ed. Limusa,
México ,1996.
 KOTLER, Phillip. “Dirección de Marketing. La edición del milenio”
Ed. PrenticeHall, México., 2001
 www.google.com

Segmentacion del mercado

  • 1.
    D E L M E R C A D O INTEGRANTES:  VARGAS PUSCAN,Lucila.  QUIJANO QUILO, Ada Marina.  SALAZAR CHAPA, Deiber.  MALQUI LLANOS, Keily  ORRILLO CHAVEZ, LLicela.  MARIN RUIZ, Roiser.  MOLOCHO AGUILAR, Estelita. S E G M E N T A C I O n
  • 2.
    DEDICATORIA Se Agradece detodo corazón a Dios ya que pues De él es de quien proviene la sabiduría y nos regala La vida a cada uno de nosotros. A nuestros padres, quienes con tanto amor Nos ayudan tanto emocionalmente como Económicamente para poder seguir estudiando así Como también a nuestro docente quien con su sabiduría y excelente metodología nos está dictando este curso. Por ultimo a nosotros mismos por haber compartido Nuestras ideas, un hermoso viaje, etc.
  • 3.
    INTRODUCCIÓN Algunas empresas ofertanal mercado varias marcas dentro de la misma línea (Aseo, Licores, Bebidas gaseosas, cuentas de ahorro, planes de telefonía, entre otros), estas marcas compiten con los supermercados, almacenes de cadena o mercado de servicios; ahora la pregunta que surge es ¿Por qué una empresa introduce varias marcas dentro de una misma categoría? La respuesta radica en que diferentes personas desean diferentes mezclas de beneficios en los productos o servicios que compran. Las personas buscan bienes/servicios con unas características determinadas de acuerdo a sus necesidades, como también buscan precios acordes a su nivel de renta. Con el propósito de aumentar la competitividad la empresa debe identificar los principales segmentos del mercado, según las características y necesidades de los compradores, esta tarea se hace mediante un proceso de segmentación de mercados. La segmentación de mercados es una parte clave de la estrategia de marketing que consiste en dividir el mercado en una serie de subgrupos o segmentos homogéneos respecto a una o varias variables, mediante diferentes procedimientos estadísticos, con el fin de poder aplicar a cada uno de ellos programas específicos de marketing que permitan satisfacer de forma más efectiva.
  • 4.
    SEGMENTACIÓN DEL MERCADO DEFINICION •Define a la segmentación del mercado el "Diccionario de Términos de Mercadotecnia" de la American Marketing Asociation, como "el proceso de subdividir un mercado en subconjuntos distintos de clientes que se comportan de la misma manera o que presentan necesidades similares. Cada subconjunto se puede concebir como un objetivo que se alcanzará con una estrategia distinta de comercialización. • Por su parte, Charles W. L. Hill y Gareth Jones definen la segmentación del mercado como "la manera en que una compañía decide agrupar a los clientes, con base en diferencias importantes de sus necesidades o preferencias, con el propósito de lograr una ventaja competitiva. • Para Patrico Bonta y Mario Farber, la segmentación del mercado se define como "el proceso por medio del cual se divide el mercado en porciones menores de acuerdo con una determinada características, que le sea de utilidad a la empresa para cumplir con sus planes. Al segmentar el mercado se pueden maximizar los esfuerzos de marketing en el segmento elegido y se facilita su conocimiento. La segmentación del mercado se puede definir como, "el proceso mediante el cual, una empresa subdivide un mercado en subconjuntos de clientes de acuerdo a ciertas características que le son de utilidad. El propósito de la segmentación del mercado es la de alcanzar a cada subconjunto con actividades específicas de mercadotecnia para lograr una ventaja competitiva. Proceso de dividir un mercado en segmentos o grupos significativos, relativamente similares e identificables. El propósito de la segmentación de mercados es que el mercadólogo ajuste las mezclas de marketing a la medida de las necesidades de uno o más segmentos específicos.
  • 5.
    Los mercados secomponen de compradores y éstos difieren en una o más formas. Pueden diferir en lo que concierne a sus deseos, sus recursos, sus ubicaciones, sus actitudes y sus prácticas de compra. Significa dividir el Mercado en grupos más o menos homogéneos de consumidores, en su grado de intensidad y de las necesidades. Específicamente se puede decir que es la división del mercado en grupos diversos de consumidores con diferentes necesidades, características o comportamientos, que podrían requerir productos o mezclas de marketing diferentes.
  • 6.
    OBJETIVO DE LASEGMENTACION DEL MERCADO El objetivo de la segmentación de mercados es el de poder aplicar estrategias comerciales diferenciadas para cada segmento de mercado, consiguiendo así una mayor satisfacción de los consumidores y una mejor rentabilidad de las acciones de marketing.  OBJETIVOS DE LASEGMENTACION  Identificar y caracterizar a los usuarios que usan mucho el producto.  Enfocar la publicidad al segmento para lograr el máximo impacto.  Identificar a los mercados objetivos para los nuevos productos o tecnologías.  Mejorar los productos y/o servicios al cliente que se actualmente se tiene.  Identificar nuevas oportunidades para los productos actuales y nuevos.
  • 7.
     Conocer losmejores puntos de contacto para el desarrollo de la comunicación con el mercado. PORQUÉ SEGMENTAR UN MERCADO A continuación se presenta las principales razones para realizar una segmentación: • Porque no todos los consumidores tienen los mismos hábitos, costumbres, actitudes o percepciones. • Porque es una decisión fundamental para definir el posicionamiento de los productos o servicios. • Porque cada una de las porciones del mercado debe tener políticas diferenciadas de precio, comunicación y producto o servicio. • Porque los mercados se hallan naturalmente fragmentados y el éxito de la estrategia comercial depende de cómo se aborda cada uno de ellos. • Para definir la satisfacción óptima que mejor permita competir en cada porción del mercado. • Porque el competidor que más conoce del mercado, mejor preparado está para lograr ventajas diferenciales duraderas. • Para optimizar la inversión en el marketing de los productos o servicios y el de la propia empresa. BENEFICIOS DE LA SEGMENTACIÓN DEL MERCADO: Permite la identificación de las necesidades de los clientes dentro de un submercado (proceso de microsegmentación) y el diseño más eficaz de la mezcla de marketing para satisfacerlas.
  • 8.
    Las empresas puedencrecer más rápido si obtienen una posición sólida en los segmentos especializados del mercado. La empresa crea una oferta de producto o servicio más afinada y pone el precio apropiado para el público objetivo. Facilitar la selección o el mejoramiento de la eficiencia de los canales de distribución y de comunicación. La empresa enfrenta menos competidores en un segmento específico. Se generan nuevas oportunidades de crecimiento y la empresa obtiene una ventaja competitiva considerable. Muestran una congruencia con el concepto de mercadotecnia al orientar sus productos, precios, promoción y canales de distribución hacia los clientes. Aprovechan mejor sus recursos de mercadotecnia al enfocarlos hacia segmentos realmente potenciales para la empresa. Compiten más eficazmente en determinados segmentos donde puede desplegar sus fortalezas. Sus esfuerzos de mercadotecnia no se diluyen en segmentos sin potencial, de esta manera, pueden ser mejor empleados en aquellos segmentos que posean un mayor potencial. Ayudan a sus clientes a encontrar productos o servicios mejor adaptados a sus necesidades o deseos. REQUISITOS PARA SEGMENTAR Según Kotler y Armstrong, para que los segmentos de mercado sean útiles a los propósitos de una empresa, deben cumplir los siguientes requisitos:
  • 9.
    • Ser medibles:Es decir, que se pueda determinar (de una forma precisa o aproximada) aspectos como tamaño, poder de compra y perfiles de los componentes de cada segmento. • Ser accesibles: Que se pueda llegar a ellos de forma eficaz con toda la mezcla de mercadotecnia. • Ser sustanciales: Es decir, que sean los suficientemente grandes o rentables como para servirlos. Un segmento debe ser el grupo homogéneo más grande posible al que vale la pena dirigirse con un programa de marketing a la medida. • Ser diferenciales: Un segmento debe ser claramente distinto de otro, de tal manera que responda de una forma particular a las diferentes actividades de marketing. CRITERIOS PARA SEGMENTAR EL MERCADO Consiste en la segmentación de consumidores finales. Las variables de segmentación son las características de los individuos en un mercado total. Algunos investigadores tratan de formar segmentos del mercado de consumo final considerando las características del consumidor, independientemente del interés específico del producto. Generalmente utilizan características geográficas, demográficas y psicográficas. Después ven si estos segmentos de clientes muestran diferentes respuestas hacia el producto. Por ejemplo: podrían examinar las diferentes actitudes de los profesionales, los obreros y otro grupo hacia los automóviles estadounidenses. Otros investigadores tratan de formar segmentos considerando las respuestas del consumidor al producto, tales como beneficios buscados, ocasiones de uso, marcas y lealtad.
  • 10.
    Criterios para unasegmentación exitosa Los mercadólogos segmentan los mercados por tres razones básicas:  La segmentación permite identificar grupos de consumidores con necesidades similares y analizar las características y el comportamiento de compra de dichos grupos.  La segmentación aporta información que permite a los mercadólogos diseñar mezclas de marketing a la medida específica de las características y deseos de uno o más segmentos.  La segmentación esta en concordancia con el concepto de marketing: satisfacción de las necesidades y deseos del consumidor, y que se cumplan los objetivos de la empresa. La segmentación debe reunir cuatro criterios básicos: Rentabilidad. Un segmento debe ser lo suficientemente grande como para justificar el desarrollo, la creación y el mantenimiento de una mezcla de marketing especial. Un segmento de mercado requiere muchos clientes potenciales para tener sentido comercial. Identificación y mensurabilidad. Los datos de la población dentro de ciertos límites geográficos, el número de personas en diversas categorías de edad y otras características sociales y demográficas suelen conseguirse con facilidad y proporcionan medidas muy concretas respecto a las dimensiones del segmento. Accesibilidad. La empresa será capaz de alcanzar a los miembros de los segmentos determinados con mezclas de marketing. Capacidad de respuesta. Debe ser posible segmentar los mercados con cualquier criterio que parezca lógico.
  • 11.
    BASES DE LASEGMENTACIÓN DE MERCADOS A la hora de segmentar el mercado, la empresa puede optar entre varios criterios; a partir de diversos parámetros, las empresas pueden realizar la segmentación de su mercado de acuerdo a su capacidad y su producto. Esto quiere decir que se pueden diferenciar, qué variables hacen que un segmento sea potencialmente cliente de la empresa, o lo sea del producto, o lo sea de la competencia, o dentro de los clientes qué variables determinan que se consuma más de nuestro producto o menos, o qué variables determinan la fidelidad de un cliente, etc. Los criterios de segmentación usados con el fin de establecer segmentos en el mercado son muy variados. Su aplicación depende del tipo de mercado que se quiera segmentar. Existen básicamente dos tipos de mercado que se pueden segmentar: El mercado de consumo final: Consiste en la segmentación de consumidores finales, quienes compran o usan productos o necesidades confines no comerciales. Los consumidores finales es lo que se dan a llamar "mercado de consumo". El mercado industrial: Consiste en la segmentación de empresas, organizaciones e industrias. Estos usuarios compran productos o servicios (materias primas, materiales, maquinarias, insumos en general) para usarlos en sus propios negocios o para fabricar otros productos. Bases para segmentar mercados No existe una forma sencilla de segmentar un mercado, para este proceso se deben tener en cuenta diferentes variables de segmentación, solas y en combinación, con el propósito de descifrar la verdadera estructura del mercado (se trataran las principales variables: Geográfica, Demográfica, psicográfica y conductual). Principales variables de segmentación para los mercados:
  • 12.
     Segmentación Geográfica Lasegmentación geográfica requiere la división del mercado en diferentes unidades geográficas, como naciones, regiones, estados, condados, ciudades y vecindarios. Una empresa puede decidir que operará en una o en unas cuantas áreas geográficas, o que operará en todas, pero que prestara atención a las diferencias geográficas en lo que concierne a sus necesidades y deseos. La situación de hoy muestra como empresas prestigiosas y otras no tanto están optando por buscar nichos de mercado fuera de las grandes urbes, pues allí, la competencia es mucho más intensa, y se han desplazado hasta localidades con un tamaño poblacional relativamente menor, hasta donde no han llegado aun los grandes competidores.  Segmentación Demográfica La segmentación demográfica consiste en dividir el mercado en grupos, con base en variables como la edad, sexo, el tamaño de familia, ciclo de vida de familia, ingreso ocupación, educación, religión, etnia y nacionalidad. Los factores demográficos son las bases más utilizadas para la segmentación de los grupos de clientes. Una de las razones es que las necesidades en las variaciones en las necesidades, los deseos y los índices de utilización de los clientes, a menudo están estrechamente relacionadas con las variables demográficas. Otra es que las variables demográficas son más fáciles de medir que la mayor parte de otros tipos de variables. Incluso cuando los segmentos de mercado se definen primero
  • 13.
    utilizando otras bases,como la personalidad y la conducta, es necesario conocer sus características demográficas, con el fin de evaluar el volumen del mercado meta y de llegar a él de manera eficiente.  Segmentación psicográfica La segmentación psicográfica divide los compradores en diferentes grupos, según la clase social, el estilo de vida o las características de personalidad. Las personas del mismo grupo demográfico pueden tener características demográficas muy diferentes. Con la división de clases del mundo capitalista es muy frecuente encontrar en una zona geográfica relativamente pequeña múltiples niveles de vida social, los cuales se convierten en nichos de mercados para las empresas que logran adaptar sus productos a las exigencias de cada una de las clases sociales atendidas. Algunos productos que se promocionan a determinados niveles sociales son las prendas de vestir, los vehículos, los licores, entre otros.
  • 14.
    La influencia queejercen los medios de comunicación sobre estas variables causan un impacto a nivel social, el cual se ve retribuido en la aceptación de las marcas, en síntesis gran parte del éxito depende del Sistema Publicitario, ya que es por medio de este que se penetra a las estructuras mentales de la clientela.  Segmentación Conductual La segmentación conductual divide a los compradores en grupos, basándose en sus conocimientos, actitudes o respuestas a un producto. Muchos mercadólogos creen que las variables conductuales son el mejor punto de partida para la creación de segmentos de mercado.
  • 15.
    TÉCNICA DE SEGMENTACION Otropunto a que se tiene que establecer a la hora de segmentar un mercado es la técnica a utilizar.Existen distintas técnicas que podemos utilizar para clasificar a los individuos, para agruparlos. Estas técnicas se dividen en dos grandes grupos: segmentación a priori y segmentación a posteriori.En el siguiente cuadro se resumen las técnicas más utilizadas en este campo. Vamos a presentar de forma sencilla y resumida en qué consistiría cada técnica. En primer lugar tenemos que plantearnos cuáles son las principales diferencias entre los dos grupos de técnicas, pues estas diferencias van a marcar su utilización en función de las características del mercado y/o el objetivo a cumplir.
  • 16.
    En las técnicasde segmentación a posteriori (análisis tipológico) los individuos se agrupan en función de los valores que toman en las distintas variables de estudio (geográficas, socioculturales, psicológicas....), los grupos se formarán de tal forma que individuos de un mismo grupo se parezcan lo más posible, mientras que los individuos entre grupos se diferenciarán lo máximo posible en las variables consideradas. Por ejemplo, individuos que se parecen en cuanto a variables como especialidad médica, número de pacientes que tratan al mes, año de licenciatura quedarán agrupados en un mismo "segmento". Sin embargo en las técnicas de segmentación a priori se selecciona una variable a explicar (por ejemplo: prescripción o no del producto, respuesta o no a cierta campaña,...) y ciertas variables explicativas. En este caso los grupos de individuos quedarán definidos en función de las variables que más discriminen, es decir, más influencia tengan sobre la variable dependiente (por ejemplo: si consideramos la variable a explicar trabaja/no trabaja sería evidente que la primera variable que influiría en que un individuo trabaje o no es su edad, a mayor edad mayor posibilidad de que el individuo esté trabajando, de esta forma se configurarían los primeros grupos de individuos en función de su edad). Podemos decir entonces que las técnicas de segmentación a posteriori (tipología) trata de describir de una manera global una población mientras que las técnicas a priori se esfuerzan en resaltar las relaciones que existen en esa población entre las distintas variables.
  • 17.
    Dentro de lastécnicas de segmentación a posteriori (análisis tipológico) podemos distinguir entre las técnicas no jerárquicas donde tendremos que seleccionar a priori el número de grupos a formar y las técnicas jerárquicas.
  • 18.
    Dentro de lastécnicas de segmentación a priori podemos distinguir entre el análisis discriminante y las técnicas de detección automática de interacciones. PASOS EN LA SEGMENTACIÓN DE UN MERCADO El propósito de la segmentación de mercados de consumo y de negocios es identificar oportunidades de venta. Los pasos en la segmentación de mercados son los siguientes: 1. seleccione un mercado o categoría de producto para su estudio. Puede ser un mercado en el que la empresa ya compite o uno nuevo. Por ejemplo si una cervecería desea lanzar una nueva cerveza debe estudiar este mercado antes de introducirla en el mercado. 2. Escoja una base o bases para segmentar el mercado. Este paso exige visión, creatividad y conocimiento del mercado para seleccionar las variables de la segmentación. 3. Seleccione los descriptores de la segmentación. Después de escoger un o más bases para la segmentación, el mercadólogo selecciona los descriptores de segmentación. Los descriptores identifican las variables específicas de segmentación que van a usarse. Por ejemplo si una compañía utiliza la segmentación demográfica, empleara edad, etc. 4. Perfile y analice los segmentos. El perfil incluirá el tamaño de los segmentos, el crecimiento esperado, la frecuencia de compra, el uso actual de la marca, la lealtad a la marca y el potencial a largo plazo de ventas y utilidades. 5. Seleccione los mercados meta. Es un resultado de un proceso de segmentación. Se trata de un decisión importante y que influye y determina la mezcla de marketing de la empresa. 6. Diseño, implementación y mantenimiento de mezclas de marketing apropiadas. La mezcla de marketing se describe como las estrategias de producto, distribución, promoción y precio que pretenden conseguir relaciones de intercambio mutuamente satisfactorias con el mercado meta.
  • 19.
    FINALIDAD DE LASEGMENTACIÓN  Pone de relieve las oportunidades de mercado existentes  Contribuye a establecer prioridades  Facilita el análisis de la competencia  Facilita el ajuste de las ofertas de productos o servicios a necesidades específicas. ESTRATEGIAS DE SEGMENTACIÓN Después de que una empresa segmentó un mercado, la gerencia debe elegir uno o más segmentos como sus mercados meta. La empresa puede seguir una de tres estrategias: congregación del mercado, concentración en un segmento u objeto de segmentos múltiples. CONGREGACIÓN DE MERCADO Al adoptar una estrategia de congregación del mercado (también conocida como estrategia de mercado de masas o estrategia de mercado indiferenciado), el vendedor trata todo su mercado como un solo segmento. Los miembros de un mercado congregado se consideran semejantes en lo que respecta a la demanda de un producto. Es decir, que los clientes están dispuestos a hacer algunas concesiones en aspectos menos importantes con el fin de disfrutar del principal beneficio que ofrece el producto. En esta situación el mercado total es la meta de la empresa; por tanto, la gerencia puede establecer una sola una sola mezcla de marketing y llegar a la mayoría de los consumidores del mercado completo. En realidad, la noción de un mercado congregado es poco frecuente. El mercado total para la mayor parte de los productos es demasiado variado demasiado heterogéneo par considerarlo una entidad única y uniforme. En general la estrategia de congregación se elige después de que la empresa buscó segmentos en el mercado y concluyó que, a pesar de las diferencias, la mayoría de los clientes del mercado total responderían de manera muy parecida a una mezcla de marketing.
  • 20.
    Esta estrategia seríaapropiada para empresas que comercializan un producto básico indiferenciado, como sal o azúcar. A los ojos de muchas personas, el azúcar es azúcar, cualquiera que sea la marca, y todas las marcas de sal de mesa son muy similares. La ventaja de una estrategia de una congregación del mercado es que se reducen al mínimo los costos. Permite a una compañía producir, distribuir y promover sus productos con mucha eficacia. Fabricar y comercializar un solo producto para todos, el mercado significa que las corridas de producción son más largas y que los costos por unidad son menores. Los costos de inventario se reducen cuando las variedades de colores y tamaños de los productos son pocos o nulos. El almacenaje y el transporte son más eficaces cuando se envía un producto al mercado. Los costos de promoción disminuyen al mínimo cuando se trasmite el mismo mensaje a todos los clientes. Estrategia de un solo segmento Una estrategia de un solo segmento, también llamada estrategia de concentración, consiste en elegir como un segmento abierto del mercado total. Se hace una mezcla de marketing para llegar a ese segmento único. A veces, una compañía quiere concentrarse en un solo segmento del mercado en lugar de enfrentar muchos competidores en un mercado más amplio. Una estrategia de un solo segmento permite al vendedor penetrar a fondo en un mercado y adquirir una reputación como especialista o experto en este mercado limitado. Las empresas que explotan segmentos únicos se denominan mercadólogos de nicho y sus segmentos meta son mercados de nicho (o nichos de mercados). El riesgo y la limitación de una estrategia de un solo segmento es que el vendedor tiene “todos los huevos en una canasta”. Si el potencial de mercado de ese segmento único declina, el vendedor tendrá problemas considerables.
  • 21.
    Estrategias de segmentosmúltiples En la estrategia de segmentos múltiples se identifican como mercados meta dos o más grupos de clientes potenciales. Se genera una mezcla de marketing para llegar a cada segmento. En una estrategia de segmentos múltiples, el vendedor elaborará una versión distinta del producto básico para cada segmento. Por lo regular, una estrategia de segmentos múltiples da por resultado mayores volúmenes de ventas que una estrategia de un solo segmento. También es útil para la empresa que enfrenta una demanda de temporada. Una empresa con capacidad de producción en exceso puede buscar otros segmentos de mercado que la absorban. Los planes de segmentos múltiples pueden traer beneficios para una organización pero tienen alguna desventaja respecto de los costos y la cobertura del mercado .En primer lugar, la comercialización en varios segmentos puede ser cara en la producción y el marketing de los productos. Incluso con los avances actuales en la tecnología de producción, es evidente que resulta menos costoso producir cantidades masivas de un modelo y un color que producir una variedad de modelos, colores y tamaños. PROCESO DE SEGMENTACIÓN La segmentación de mercados puede tener varios focos de trabajo. Puede ser centrado en el cliente a partir de los criterios de segmentación en el cual se analizan los perfiles o su comportamiento de compra (análisis del antes, durante y después de la compra, la frecuencia, el volumen, la ocasión); centrado en el proveedor, lo cual conlleva a un enfoque especial en la imagen, la opinión y la preferencia. Y sin importar el enfoque, la segmentación debe ser dinámica (constante y periódica) debido a que en el tiempo los consumidores y las reglas sociales cambian, así como las percepciones sobre los productos y proveedores. El proceso de segmentación de mercados abarca las etapas de:
  • 22.
    Estudio Análisis Preparación de perfilesde clientes Estudio: Se examina el mercado para determinar las necesidades específicas satisfechas por las ofertas actuales, las que no lo son y las que podrían ser reconocidas. Se llevan a cabo entrevistas de exploración y se organiza sesiones de grupos (focus groups) para entender mejor las motivaciones, actitudes y conductas de los consumidores (segmentación psicográfica y conductual). Análisis: Se interpretan los datos para eliminar las variables y agrupar o construir el segmento con los consumidores que comparten un requerimiento en particular y lo que los distingue de los demás segmentos del mercado con necesidades diferentes. Preparación de perfiles: Se prepara un perfil de cada grupo en términos de actitudes distintivas, conductas, demografía, geografía, etc. Y se nombra a cada segmento con base a su característica dominante. La segmentación debe repetirse periódicamente porque los segmentos cambian. También se investiga la jerarquía de atributos que los consumidores consideran al escoger una marca, este proceso se denomina partición de mercados. Esto puede revelar segmentos nuevos de mercado. La segmentación es efectiva en la medida que la empresa sea capaz de realizar ofertas diferenciadas para cada segmento. Dichas diferencias deben ser percibidas por los clientes y consideradas relevantes. El uso de las tecnologías de información facilita las etapas de análisis y preparación de perfiles, y la segmentación. Esta última está basada en la adecuada gestión de bases de datos de comportamiento de clientes y consumos.
  • 26.
    CONCLUSIONES La segmentación demercado es una forma de buscar nuevas oportunidades en el mercado total a través del conocimiento real de los consumidores. Se lleva a cabo a través de un proceso que consta de 3 etapas: Estudio, Análisis y Preparación de perfiles. El segmento de mercado debe de ser homogéneo a su interior, heterogéneo al exterior, con un número suficiente de consumidores para que sea rentable; y operacional, es decir, que incluya dimensiones demográficas para poder trabajar adecuadamente en la plaza y promoción del producto. Los segmentos van cambiando por ello es importante realizar la segmentación de forma periódica.  Con este trabajo logramos saber cómo segmentar el mercado ya que así podremos identificar las necesidades y comportamientos de los clientes.  Con este trabajo conocimos la importancia de la segmentación.
  • 27.
    BIBLIOGRAFIA:  www.wikipedia.com  STANTON,ET AL. “Fundamentos de Marketing” Ed. McGrawHIl, México, 11ª ed., 1999. 170-244pp.  TROUT & RIVKIN. “El nuevo posicionamiento” Ed. Limusa, México ,1996.  KOTLER, Phillip. “Dirección de Marketing. La edición del milenio” Ed. PrenticeHall, México., 2001  www.google.com