PROYECTO EMPRESARIAL




        JOHANA PALACIO GUTIERREZ
            YUDY YANETH PÉREZ
           LEIDY TATIANA QUIROZ
           ANDERSON GIL DUQUE
      ESNEIDER PIEDRAHITA TABORDA
             WILFREDO GOMEZ
         EDWIN RESTREPO CARDONA
          (Grupo 1) # De Orden 20087




CENTRO DE SERVICIOS Y GESTION EMPRESARIAL
      ADMINISTRACION EMPRESARIAL
                  BELLO
                   2009




                    1
IDEA DE NEGOCIO.



Empresa prestadora de servicio, encargada de la incorporación y selección del personal.
Creación de programas de Seguridad Industrial – Salud Ocupacional.




JUSTIFICACIÓN.

                Las medianas y pequeñas empresas presentan un alto costo en el proceso
de selección del personal, ya que estas no cuentan con los recursos necesarios para hacer
un proceso adecuado y seguro que garantice la selección de un personal competente con
actitud y aptitud para la vacante.

              En nuestro entorno social existen muchas PYME (Pequeñas y Medianas
empresas), que no poseen un programa de Seguridad Industrial – Salud Ocupacional
según la ley 100 (Art 2013/86) estos programas son obligatorios en todas las empresas
con mas de 10 empleados, y la mayoría de PYME, no cuentan con estos programas,




PROBLEMAS A RESOLVER.

      Seleccionar personal competente y capacitado de acuerdo a las necesidades de la
empresa.
      Evitar el alto rotamiento de personal en las empresas.
      Dar cumplimiento a los requisitos de las leyes.
      Generar un menor costo en el proceso de selección de personal.


        Disminuir la tasa de ausentismo generadas por las incapacidades.
        Dar cumplimiento al requisito de la ley 100 (Art 2013/86) para las PYME.
        Mejorar la calidad de vida a los empleados.
        Concientizar a los empleados a cumplir con los programas de Seguridad Industrial
– Salud Ocupacional.
        Capacitar al personal para la ejecución de labores según el programa de Seguridad
Industrial – Salud Ocupacional.




                                           2
SERVICIO.

        Una forma adecuada de brindar personal competente a las PYME.
        Generar y mantener puesto de labor que serán desarrollados por los asociados de
manera autogestionaria en la prestación de servicio a terceros.
        Contribuir con el desarrollo de las personas y organizaciones mediante la gestión
de talento humano.
        Dar una buena capacitación sobre el programa de Seguridad Industrial – Salud
Ocupacional.
        Crear los programas de Seguridad Industrial – Salud Ocupacional, de acuerdo a
las necesidades de las empresas.
        Mantenimiento y actualización de los programas Seguridad Industrial – Salud
Ocupacional.




IMPACTO SOCIAL.

       Generar empleo, mejorar la calidad de vida a los empleados.
       Prestar servicio oportuno y amable a los empleados.
       Satisfacer las necesidades de las Empresas Receptora de Servicio con oportunidad
y amabilidad.
       Formarnos y formar en doctrina personas con miras a fortalecer la identidad y el
sentido de pertenecía.




IMPACTO POLÍTICO.

Nuestro servicio esta enfocado a las PYME que existen actualmente y las que se puedan
generar según el Plan de Desarrollo de Bello.




IMPACTO ECONÓMICO.

Generar beneficios económicos para las empresas receptoras de servicio, como para la
que la brinda.




                                           3
IMPACTO TECNOLÓGICO.

Se utilizara la tecnología adecuada para llevar a cabo una excelente selección de
personal, con pruebas psicotécnicas, exámenes médicos.

Contaremos con ayudas audiovisuales para capacitar el personal y darles un
entrenamiento en la aplicación del programa Seguridad Industrial – Salud Ocupacional



IMPACTO AMBIENTAL.

Generar un ambiente seguro de trabajo.


OBJETIVOS GENERALES


        Preparar y entregar a las Empresas un personal idóneo y de alta competencia para
suplir las necesidades especificas de cada Compañía.

        Dar una una buena inducción e información por escrito de los riesgos presentes en
el área de trabajo, donde se desempeña el empleado, al igual que formaremos medidas de
protección y/o prevención que ha de utilizar el empleado para minimizar el riesgo.|




OBJETIVOS ESPECÍFICOS.

     Certificar a sus trabajadores condiciones de seguridad y un ambiente de trabajo
adecuado.
     Disminuir el riesgo de accidentalidad laboral.
     Garantizar formación continua personal que sea altamente competente.




ESTUDIO DE MERCADO


     CARACTERIZACIÓN DEL PRODUCTO Ó SERVICIO


                                           4
Nuestro servicio de creación y mantenimiento de los programas de seguridad industrial
de las pequeñas y medianas empresas se diferencia en que ofreceremos servicios como
semana de la salud y seguridad industrial, creación de una cooperativa asociada para
incentivar al trabajador por medio de diferentes actividades y un servicio asequible,
eficaz, eficiente a las diferentes necesidades y recursos de nuestro clientes, generando
también rentabilidad para nuestra empresa.




     CARACTERIZACIÓN DEL CONSUMIDOR

Nuestros clientes serán principalmente PYMES (pequeñas y medianas empresas) que
necesitan cumplir con los requisitos de ley en cuanto al montaje de un programa de
seguridad industrial para empresas con mas de 10 empleados, les brindaremos
capacitación al personal en esta área, creando también un sistema de “retroalimentación
continua” y una selección de personal que garantice a nuestros clientes un personal
idóneo y competitivo para cubrir las vacantes que necesitan y reduciendo el costo de este
proceso de selección a las pequeñas y medianas empresas.



     CARACTERIZACIÓN DEL CONSUMIDOR

Mercado objetivo: Pequeñas y medianas empresas del sector industrial y productivo.

Tamaño del proyecto: A nivel valle del aburra (inicialmente en Bello).

Localización del Proyecto: Municipio de Bello.



     COMPARACIÓN ENTRE OFERTA Y DEMANDA

La oferta a nivel local (Bello) no existe, en lo que se refiere a selección de personal y en
lo referente a seguridad industrial las empresas no optan por contratar las ARP para que
les monten el programa de seguridad industrial y salud ocupacional por el alto costo.

La demanda la generaremos a través de la presentación de nuestros servicios por medio
de publicidad y oferta de los mismos y dándoles a entender a las empresas que deben
cumplir los requisitos de ley para además evitar posibles accidentes de trabajo, demandas
y rotación de personal que generarían altos costos para las empresas.




     ESTIMACIÓN DE LOS PRECIOS PROYECTOS



                                             5
Costos:        Se evaluara la necesidad de cada PYME y se le brindara un costo
asequible para cada necesidad.

Demanda:       Se estudiara que PYMES cuentan con los servicios que ofrecemos y cuales
no están cumpliendo los requisitos de ley que cada empresa debe cumplir y se estudiara
sus necesidades de seleccionar personal competitivo, eficaz y eficiente, para evitar la
rotación de personal.

Mercado:      Básicamente como se explico anteriormente nuestro mercado estará
concentrado en las PYMES.




     ESTRATEGIA Y CANALES DE COMUNICACIÓN:

Aparte de los estudios a nivel Local, concertaremos visitas a las empresas, utilizaremos
medios de comunicación para publicitar nuestros servicios, realizaremos una evaluación
de riesgos gratuita a las PYMES y les ofreceremos nuestro paquete de servicios a través
de folletos, para que ellos nos contraten según su necesidad.




     2. ESTUDIO TÉCNICO

Tamaño del proyecto: A nivel valle del aburra (inicialmente en Bello).

Localización del Proyecto: Municipio de Bello.

Proceso productivo del servicio:




                                            6
Solicitud del servicio particular por parte de la PYME




    Selección de             Creación del programa                  Creación del Programa de
      Personal               de seguridad industrial                   Salud Ocupacional



  Reclutamiento de                              Evaluación de Riesgos
   hojas de vida

                                 Capacitación                           Entrenamiento
    Procesos de
     Selección
                                 Programa de                            Operación de
                                  prevención                              equipos
Personal competente
   para cubrir las                              Programa Estructurado
      vacantes

                                                  Auditoria Continúa
   Vinculación del
personal a las PYMES




                                            7
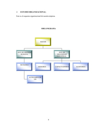
ESTUDIO ORGANIZACIONAL:

Este es el esquema organizacional de nuestra empresa.




                                  ORGANIGRAMA




                                SOCIOS




 JEFE DE GESTION                                           JEFE DE
     HUMANA                                              SEGURIDAD
                                                        INDUSTRIAL




     SICOLOGA
                             ASESORES               CAPACITADORES    AUDITORES




                 AUXILIARES DE
                      GH




                                           8
MANUEL DE FUNCIONES (Perfil y responsabilidades)


      SOCIOS:
      Integrado: TODOS

Funciones: Son las personas encargadas de las responsabilidades legales de la empresa,
estas deben de soportar la parte financiera.

      JEFE DE GESTION HUMANA:
Integrado: Administrador en recursos humanos o con carreras afines

Funciones: Es la persona encargada de realizar las pruebas psicomotrices, entrevistas,
evaluación de competencias internamente y aceptación del personal.

      SICOLOGA
Integrado:

Funciones: Es la persona encargada de realizar pruebas psicotécnicas y la entrevista
externamente.




      AUXILIARES DE GESTION HUMANA
Integrado:

Funciones: Incorporación de hojas de vida, verificación de las referencias laborales y los
estudios realizados, programación de entrevistas y planificación de pruebas.




      JEFE DE SEGURIDAD INDUSTRIAL
Integrado:

Funciones: Evaluación y toma de decisiones en los factores de riesgos, suministra los
planes de emergencia, capacitar y auditar.




      ASESORES
Integrados:

              Funciones: Es el personal encargado de vender los servicio y darlos a
conocerlos; dar las capacitaciones y realiza las auditorias externas.




                                            9
CAPACITADORES.
Integrados:

Funciones: Realiza las capacitaciones tanto a las PYMES como al personal que ingresa




     AUDITOR
  Integrado:

Funciones: Es quien evalúa        las   mejoras   de   los   planes   de   acción,   para
suministrarlas a las PYMES




     ACTIVIDADES (Veremos los principales elementos de la evaluación financiera y
su importancia para el éxito de un proyecto)


     Evaluación de proyectos: (suministran a las entidades financieras y a los gestores
     del proyecto, indicadores de rentabilidad de distintos puntos de vista, permitiendo
     así la toma de decisiones)


     Privada o financiera: (beneficio o ganancia de agentes particulares, asignación de
     recursos de manera racional) Privada, cuya ganancia será obtenido atreves del cobro
     de servicio o atreves de contractos por labor.

       Económicas: (asignar en forma optima los recursos teniendo en cuenta los efectos
 del proyecto sobre las variables económicas de empleo, producción, comercio exterior,
 consumo, ahorro, inversión, etc.)

 Los recursos obtenidos serán destinados a primera instancia a inversión y desarrollo de
 nuevos servicios.

      Social: (efectos redistributivos atribuibles al proyecto, es decir, como impacta el
 proyecto en la economía y la sociedad en general)

 Disminuyendo el costo de seleccionar personal en las empresas generando fuentes de
 empleo reduciendo costo de ausentismos generado por accidentes de trabajo.
 Ambiental: (tiene en cuenta en forma precisa los efectos, negativos o positivos, que
 puede generar el proyecto sobre el medio ambiente)
Respetando los principios de equidad, transparencia, merito y capacidad.




                                          10
Evaluación económica: (En general, el objetivo de la evaluación económica es
medir el impacto del proyecto sobre el bienestar y la economía nacional o local.)


Nuestra empresa SEGURILABOR S.A. tendrá impacto a nivel local optimizando
gastos que puedan generar los procesos de selección de personal y brindando una
orientación adecuada sobre los riesgos que puedan existir en las PYME.

      Evaluación social: (Efectos redistributivos atribuibles al proyecto, pero en
especial en como impacta el proyecto la economía en general, en su equidad. Se debe
identificar los agentes sobre los cuales recaen los efectos (positivos o negativos) de su
ejecución.)


Mejorando la calidad de vida de los empleados seleccionados para cubrir las vacantes
de cargos y de sus familias como también se planificara un proceso de adiestramiento
que permita instruir ya sea formativa o informativamente al personal según su labor
desempeñada.

      Evaluación ambiental: (Esta evaluación busca mitigar, prever o controlar los
efectos nocivos que pueden afectar las condiciones de vida de la población actual y
futura, a raíz de la operación del proyecto)


El enfoque del medio ambiente será establecido por medio de las capacitaciones de
seguridad industrial fomentando así la cultura “cuidar el medio ambiente, cuida tu alma
y cuida tu cuerpo”




                                          11
12

SEGURILABOR S.A.

  • 1.
    PROYECTO EMPRESARIAL JOHANA PALACIO GUTIERREZ YUDY YANETH PÉREZ LEIDY TATIANA QUIROZ ANDERSON GIL DUQUE ESNEIDER PIEDRAHITA TABORDA WILFREDO GOMEZ EDWIN RESTREPO CARDONA (Grupo 1) # De Orden 20087 CENTRO DE SERVICIOS Y GESTION EMPRESARIAL ADMINISTRACION EMPRESARIAL BELLO 2009 1
  • 2.
    IDEA DE NEGOCIO. Empresaprestadora de servicio, encargada de la incorporación y selección del personal. Creación de programas de Seguridad Industrial – Salud Ocupacional. JUSTIFICACIÓN. Las medianas y pequeñas empresas presentan un alto costo en el proceso de selección del personal, ya que estas no cuentan con los recursos necesarios para hacer un proceso adecuado y seguro que garantice la selección de un personal competente con actitud y aptitud para la vacante. En nuestro entorno social existen muchas PYME (Pequeñas y Medianas empresas), que no poseen un programa de Seguridad Industrial – Salud Ocupacional según la ley 100 (Art 2013/86) estos programas son obligatorios en todas las empresas con mas de 10 empleados, y la mayoría de PYME, no cuentan con estos programas, PROBLEMAS A RESOLVER. Seleccionar personal competente y capacitado de acuerdo a las necesidades de la empresa. Evitar el alto rotamiento de personal en las empresas. Dar cumplimiento a los requisitos de las leyes. Generar un menor costo en el proceso de selección de personal. Disminuir la tasa de ausentismo generadas por las incapacidades. Dar cumplimiento al requisito de la ley 100 (Art 2013/86) para las PYME. Mejorar la calidad de vida a los empleados. Concientizar a los empleados a cumplir con los programas de Seguridad Industrial – Salud Ocupacional. Capacitar al personal para la ejecución de labores según el programa de Seguridad Industrial – Salud Ocupacional. 2
  • 3.
    SERVICIO. Una forma adecuada de brindar personal competente a las PYME. Generar y mantener puesto de labor que serán desarrollados por los asociados de manera autogestionaria en la prestación de servicio a terceros. Contribuir con el desarrollo de las personas y organizaciones mediante la gestión de talento humano. Dar una buena capacitación sobre el programa de Seguridad Industrial – Salud Ocupacional. Crear los programas de Seguridad Industrial – Salud Ocupacional, de acuerdo a las necesidades de las empresas. Mantenimiento y actualización de los programas Seguridad Industrial – Salud Ocupacional. IMPACTO SOCIAL. Generar empleo, mejorar la calidad de vida a los empleados. Prestar servicio oportuno y amable a los empleados. Satisfacer las necesidades de las Empresas Receptora de Servicio con oportunidad y amabilidad. Formarnos y formar en doctrina personas con miras a fortalecer la identidad y el sentido de pertenecía. IMPACTO POLÍTICO. Nuestro servicio esta enfocado a las PYME que existen actualmente y las que se puedan generar según el Plan de Desarrollo de Bello. IMPACTO ECONÓMICO. Generar beneficios económicos para las empresas receptoras de servicio, como para la que la brinda. 3
  • 4.
    IMPACTO TECNOLÓGICO. Se utilizarala tecnología adecuada para llevar a cabo una excelente selección de personal, con pruebas psicotécnicas, exámenes médicos. Contaremos con ayudas audiovisuales para capacitar el personal y darles un entrenamiento en la aplicación del programa Seguridad Industrial – Salud Ocupacional IMPACTO AMBIENTAL. Generar un ambiente seguro de trabajo. OBJETIVOS GENERALES Preparar y entregar a las Empresas un personal idóneo y de alta competencia para suplir las necesidades especificas de cada Compañía. Dar una una buena inducción e información por escrito de los riesgos presentes en el área de trabajo, donde se desempeña el empleado, al igual que formaremos medidas de protección y/o prevención que ha de utilizar el empleado para minimizar el riesgo.| OBJETIVOS ESPECÍFICOS. Certificar a sus trabajadores condiciones de seguridad y un ambiente de trabajo adecuado. Disminuir el riesgo de accidentalidad laboral. Garantizar formación continua personal que sea altamente competente. ESTUDIO DE MERCADO CARACTERIZACIÓN DEL PRODUCTO Ó SERVICIO 4
  • 5.
    Nuestro servicio decreación y mantenimiento de los programas de seguridad industrial de las pequeñas y medianas empresas se diferencia en que ofreceremos servicios como semana de la salud y seguridad industrial, creación de una cooperativa asociada para incentivar al trabajador por medio de diferentes actividades y un servicio asequible, eficaz, eficiente a las diferentes necesidades y recursos de nuestro clientes, generando también rentabilidad para nuestra empresa. CARACTERIZACIÓN DEL CONSUMIDOR Nuestros clientes serán principalmente PYMES (pequeñas y medianas empresas) que necesitan cumplir con los requisitos de ley en cuanto al montaje de un programa de seguridad industrial para empresas con mas de 10 empleados, les brindaremos capacitación al personal en esta área, creando también un sistema de “retroalimentación continua” y una selección de personal que garantice a nuestros clientes un personal idóneo y competitivo para cubrir las vacantes que necesitan y reduciendo el costo de este proceso de selección a las pequeñas y medianas empresas. CARACTERIZACIÓN DEL CONSUMIDOR Mercado objetivo: Pequeñas y medianas empresas del sector industrial y productivo. Tamaño del proyecto: A nivel valle del aburra (inicialmente en Bello). Localización del Proyecto: Municipio de Bello. COMPARACIÓN ENTRE OFERTA Y DEMANDA La oferta a nivel local (Bello) no existe, en lo que se refiere a selección de personal y en lo referente a seguridad industrial las empresas no optan por contratar las ARP para que les monten el programa de seguridad industrial y salud ocupacional por el alto costo. La demanda la generaremos a través de la presentación de nuestros servicios por medio de publicidad y oferta de los mismos y dándoles a entender a las empresas que deben cumplir los requisitos de ley para además evitar posibles accidentes de trabajo, demandas y rotación de personal que generarían altos costos para las empresas. ESTIMACIÓN DE LOS PRECIOS PROYECTOS 5
  • 6.
    Costos: Se evaluara la necesidad de cada PYME y se le brindara un costo asequible para cada necesidad. Demanda: Se estudiara que PYMES cuentan con los servicios que ofrecemos y cuales no están cumpliendo los requisitos de ley que cada empresa debe cumplir y se estudiara sus necesidades de seleccionar personal competitivo, eficaz y eficiente, para evitar la rotación de personal. Mercado: Básicamente como se explico anteriormente nuestro mercado estará concentrado en las PYMES. ESTRATEGIA Y CANALES DE COMUNICACIÓN: Aparte de los estudios a nivel Local, concertaremos visitas a las empresas, utilizaremos medios de comunicación para publicitar nuestros servicios, realizaremos una evaluación de riesgos gratuita a las PYMES y les ofreceremos nuestro paquete de servicios a través de folletos, para que ellos nos contraten según su necesidad. 2. ESTUDIO TÉCNICO Tamaño del proyecto: A nivel valle del aburra (inicialmente en Bello). Localización del Proyecto: Municipio de Bello. Proceso productivo del servicio: 6
  • 7.
    Solicitud del servicioparticular por parte de la PYME Selección de Creación del programa Creación del Programa de Personal de seguridad industrial Salud Ocupacional Reclutamiento de Evaluación de Riesgos hojas de vida Capacitación Entrenamiento Procesos de Selección Programa de Operación de prevención equipos Personal competente para cubrir las Programa Estructurado vacantes Auditoria Continúa Vinculación del personal a las PYMES 7
  • 8.
    ESTUDIO ORGANIZACIONAL: Este esel esquema organizacional de nuestra empresa. ORGANIGRAMA SOCIOS JEFE DE GESTION JEFE DE HUMANA SEGURIDAD INDUSTRIAL SICOLOGA ASESORES CAPACITADORES AUDITORES AUXILIARES DE GH 8
  • 9.
    MANUEL DE FUNCIONES(Perfil y responsabilidades) SOCIOS: Integrado: TODOS Funciones: Son las personas encargadas de las responsabilidades legales de la empresa, estas deben de soportar la parte financiera. JEFE DE GESTION HUMANA: Integrado: Administrador en recursos humanos o con carreras afines Funciones: Es la persona encargada de realizar las pruebas psicomotrices, entrevistas, evaluación de competencias internamente y aceptación del personal. SICOLOGA Integrado: Funciones: Es la persona encargada de realizar pruebas psicotécnicas y la entrevista externamente. AUXILIARES DE GESTION HUMANA Integrado: Funciones: Incorporación de hojas de vida, verificación de las referencias laborales y los estudios realizados, programación de entrevistas y planificación de pruebas. JEFE DE SEGURIDAD INDUSTRIAL Integrado: Funciones: Evaluación y toma de decisiones en los factores de riesgos, suministra los planes de emergencia, capacitar y auditar. ASESORES Integrados: Funciones: Es el personal encargado de vender los servicio y darlos a conocerlos; dar las capacitaciones y realiza las auditorias externas. 9
  • 10.
    CAPACITADORES. Integrados: Funciones: Realiza lascapacitaciones tanto a las PYMES como al personal que ingresa AUDITOR Integrado: Funciones: Es quien evalúa las mejoras de los planes de acción, para suministrarlas a las PYMES ACTIVIDADES (Veremos los principales elementos de la evaluación financiera y su importancia para el éxito de un proyecto) Evaluación de proyectos: (suministran a las entidades financieras y a los gestores del proyecto, indicadores de rentabilidad de distintos puntos de vista, permitiendo así la toma de decisiones) Privada o financiera: (beneficio o ganancia de agentes particulares, asignación de recursos de manera racional) Privada, cuya ganancia será obtenido atreves del cobro de servicio o atreves de contractos por labor. Económicas: (asignar en forma optima los recursos teniendo en cuenta los efectos del proyecto sobre las variables económicas de empleo, producción, comercio exterior, consumo, ahorro, inversión, etc.) Los recursos obtenidos serán destinados a primera instancia a inversión y desarrollo de nuevos servicios. Social: (efectos redistributivos atribuibles al proyecto, es decir, como impacta el proyecto en la economía y la sociedad en general) Disminuyendo el costo de seleccionar personal en las empresas generando fuentes de empleo reduciendo costo de ausentismos generado por accidentes de trabajo. Ambiental: (tiene en cuenta en forma precisa los efectos, negativos o positivos, que puede generar el proyecto sobre el medio ambiente) Respetando los principios de equidad, transparencia, merito y capacidad. 10
  • 11.
    Evaluación económica: (Engeneral, el objetivo de la evaluación económica es medir el impacto del proyecto sobre el bienestar y la economía nacional o local.) Nuestra empresa SEGURILABOR S.A. tendrá impacto a nivel local optimizando gastos que puedan generar los procesos de selección de personal y brindando una orientación adecuada sobre los riesgos que puedan existir en las PYME. Evaluación social: (Efectos redistributivos atribuibles al proyecto, pero en especial en como impacta el proyecto la economía en general, en su equidad. Se debe identificar los agentes sobre los cuales recaen los efectos (positivos o negativos) de su ejecución.) Mejorando la calidad de vida de los empleados seleccionados para cubrir las vacantes de cargos y de sus familias como también se planificara un proceso de adiestramiento que permita instruir ya sea formativa o informativamente al personal según su labor desempeñada. Evaluación ambiental: (Esta evaluación busca mitigar, prever o controlar los efectos nocivos que pueden afectar las condiciones de vida de la población actual y futura, a raíz de la operación del proyecto) El enfoque del medio ambiente será establecido por medio de las capacitaciones de seguridad industrial fomentando así la cultura “cuidar el medio ambiente, cuida tu alma y cuida tu cuerpo” 11
  • 12.