 Calderon Marcelino
 Calizaya Juan Carlos
 Martinez Joaquin
 Martinez Ruben
 Perez Heidy
Semiología
Memoria
Tipos de memoria
Bases Neurobiológicas de la Memoria
Síndrome amnésico
Evolución
Sinónimo de Simiótica
Parte de la medicina que trata de
los signos de las enfermedades
Capacidad del Sistema Nervioso Central
de fijar, organizar, actualizar y/o
reconocer eventos de nuestro pasado
Corto plazo/Memoria de Trabajo
Largo plazo
•Memoria Procedural
•Memoria Declarativa
•Memoria Episódica
Memoria Autobiográfico
Memoria para hechos públicos
•Memoria Semántica
•Memoria Prospectiva
Relacionada con la atención
Mantiene poca
información (15-20s)
Muy sensible a la interferencia
Persistente en el tiempo
Capacidad ilimitada
Resistente a las interferencias
“Saber como”
Memoria de procedimientos motores
No comunicable
Aprendizaje lento a través de
procedimientos
“Saber que”
Verbalizable o comunicable
Aprendizaje rápido a través de la comunicación
Los recuerdos recientes son más
sensibles a factores amnésicos
LEY DE RIBOT
Comprometida en los síndromes
amnésicos
Memoria autobiográfica:
Comunicable pero intransferible,
hechos propios en un eje
temporal, personal
Memoria para hechos públicos:
Hechos comunes a todos en la
sociedad
Conocimiento del mundo, conceptual,
profesional
Memoria “de agenda”
Cosas que van a suceder
pero no saber cuando
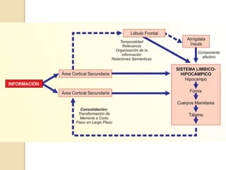
En los procesos de memoria y aprendizaje
intervienen:
Sistema límbico-
hipocámpico
Áreas corticales
sensitivo-sensoriales
secundarias
Lóbulo
frontal
Alteración exclusiva de la memoria
Episódica
Amnesia: Incapacidad total o parcial
de registrar, retener o evocar
información.
Anterógrada: La persona no puede o tiene
dificultades para retener nueva información
Retrógrada: El individuo no puede
recuperar recuerdos hacia atrás en el
tiempo, que antes recordaba claramente
“Lacunar”: Recuerda todo, menos un
sector de tiempo, un acontecimiento o
hecho
Hipermnesia: Inusual incremento de la
capacidad de retener y evocar hechos
Hipomnesia: Menor fijación por
déficit atencional hacia lo externo
Dismnesia: Dificultad para evocar un
recuerdo en determinado momento.
Los trastornos de memoria secuelares
secundario a alguna forma de agravio
encefálico, se mantienen estables
Los disturbios atencionales, evolucionan
con oscilaciones, relacionadas con el estrés
Los pacientes pueden ir asociando
dificultades en la organización de tareas
complejas
La evolución progresiva y sostenida
puede llevar a la demencia
Semiología de memoria

Semiología de memoria

  • 1.
     Calderon Marcelino Calizaya Juan Carlos  Martinez Joaquin  Martinez Ruben  Perez Heidy
  • 2.
    Semiología Memoria Tipos de memoria BasesNeurobiológicas de la Memoria Síndrome amnésico Evolución
  • 3.
    Sinónimo de Simiótica Partede la medicina que trata de los signos de las enfermedades
  • 4.
    Capacidad del SistemaNervioso Central de fijar, organizar, actualizar y/o reconocer eventos de nuestro pasado
  • 5.
    Corto plazo/Memoria deTrabajo Largo plazo •Memoria Procedural •Memoria Declarativa •Memoria Episódica Memoria Autobiográfico Memoria para hechos públicos •Memoria Semántica •Memoria Prospectiva
  • 6.
    Relacionada con laatención Mantiene poca información (15-20s) Muy sensible a la interferencia
  • 7.
    Persistente en eltiempo Capacidad ilimitada Resistente a las interferencias
  • 8.
    “Saber como” Memoria deprocedimientos motores No comunicable Aprendizaje lento a través de procedimientos
  • 9.
    “Saber que” Verbalizable ocomunicable Aprendizaje rápido a través de la comunicación Los recuerdos recientes son más sensibles a factores amnésicos LEY DE RIBOT
  • 10.
    Comprometida en lossíndromes amnésicos Memoria autobiográfica: Comunicable pero intransferible, hechos propios en un eje temporal, personal Memoria para hechos públicos: Hechos comunes a todos en la sociedad
  • 11.
    Conocimiento del mundo,conceptual, profesional
  • 12.
    Memoria “de agenda” Cosasque van a suceder pero no saber cuando
  • 13.
    En los procesosde memoria y aprendizaje intervienen: Sistema límbico- hipocámpico Áreas corticales sensitivo-sensoriales secundarias Lóbulo frontal
  • 15.
    Alteración exclusiva dela memoria Episódica Amnesia: Incapacidad total o parcial de registrar, retener o evocar información.
  • 16.
    Anterógrada: La personano puede o tiene dificultades para retener nueva información Retrógrada: El individuo no puede recuperar recuerdos hacia atrás en el tiempo, que antes recordaba claramente “Lacunar”: Recuerda todo, menos un sector de tiempo, un acontecimiento o hecho
  • 17.
    Hipermnesia: Inusual incrementode la capacidad de retener y evocar hechos Hipomnesia: Menor fijación por déficit atencional hacia lo externo Dismnesia: Dificultad para evocar un recuerdo en determinado momento.
  • 18.
    Los trastornos dememoria secuelares secundario a alguna forma de agravio encefálico, se mantienen estables Los disturbios atencionales, evolucionan con oscilaciones, relacionadas con el estrés Los pacientes pueden ir asociando dificultades en la organización de tareas complejas La evolución progresiva y sostenida puede llevar a la demencia