Laura Vera Pérez
R4 MFyC
U. Docente Tenerife Zona I
HUNSC
Unidad Insuficiencia Cardiaca
Definición
La INSUFICIENCIA CARDIACA se puede definir
como una anormalidad de la estructura o función
cardiaca que conduce a la insuficiencia del corazón
para suministrar oxígeno a un ritmo acorde con los
requisitos de los tejidos, a pesar de las presiones
normales de llenado (o sólo a expensas de un
aumento de las presiones de llenado).
Definición

La INSUFICIENCIA CARDIACA es un síndrome clínico en el que los
pacientes presentan las siguientes características:
1.SÍNTOMAS TÍPICOS DE INSUFICIENCIA CARDIACA:

Falta de aire en reposo o durante el ejercicio, fatiga, cansancio,
inflamación de tobillos.
2.SIGNOS TÍPICOS DE INSUFICIENCIA CARDIACA

Taquicardia, taquipnea, estertores pulmonares, derrame pleural,
elevación de la presión yugular venosa, edema periférico, hepatomegalia.
3.EVIDENCIA OBJETIVA DE UNA ANOMALÍA ESTRUCTURAL O

FUNCIONAL DEL CORAZÓN EN REPOSO

Cardiomegalia,
tercer
sonido,
soplos
cardiacos,
anomalías
electrocardiográficas, ↑BNP, fracción de eyección VI alterada.
Epidemiología

 Es un auténtico problema de Salud Pública. 3ª causa de muerte

CV es nuestro entorno.

 Afecta a 15 millones de personas en todo el mundo ( prevalencia

2-3 %)

 Es la causa mas frecuente de hospitalización en mayores de 65

años.

 En personas jóvenes afecta más a varones (enf. coronaria

precoz)

 En edad avanzada afecta por igual a ambos sexos.
 Esta en aumento debido a:
 Envejecimiento de la población
 Supervivencia a eventos coronarios previos (prevención 2ª)
 Eficacia en la prevención de la IC.
 Actualmente la mayoría de países desarrollados destinan cerca

de un 2% del total del presupuesto sanitario en la IC.
 El 70% de ese gasto está relacionado con la hospitalización.
 El tratamiento intensivo ha demostrado reducir de forma muy

significativa la mortalidad y el riesgo de ingreso.
 La complejidad de estos tratamientos y el hecho de que los

pacientes con IC son mayores y tienen una elevada tasa de
comorbididad, motiva que en el mundo real estos tratamientos se
implementen poco.
 Muchos de los reingresos por IC son debidos a un mal

cumplimiento del tratamiento (farmacológico y de medidas
higiénico-dietéticas), en gran parte porque los pacientes con IC,
que presentan un bajo nivel de calidad de vida relacionada con la
salud, no reciben información específica para convivir con la
enfermedad.
Etiología

Enfermedad coronaria
HTA
Miocardiopatías
Taquiarritmias
Tóxicos (OH, cocaína…)
Infiltrativa ( sarcoidosis, amiloidosis, hemocromatosis, …)
Nutricional (déficit tiamina, selenio,…)
Fármacos
Otras (VIH, Enf Chagas etc.)

Su importancia reside en establecer la etiología para
así tratar las causas corregibles.
RECORDAR
DEFINICIÓN

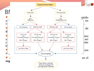
Diagnóstico

• Síntomas
 Anamnesis

y exploración física: Antecedentes personales,
medicamentos, hábitos tóxicos, dieta, ejercicio, disnea,
ortopnea, IY+, edemas, crepitantes…

• Signos


Electrocardiograma (ECG): Alteraciones en el segmento ST,
FA, datos de HVI, BAV… ECG normal ↓probabilidad IC (<10%) S90%

• Evidencias
 Radiografía de tórax: Cardiomegalia. Congestión venosa,
objetivas B de Kerley, Derrame pleural, Hipertrofia ventricular…
Líneas
estructurales de laboratorio: Creatinina elevada, Anemia,
 Datos
Hiponatremia, Hiperpotasemia, Hiperglucemia, Troponinas
o funcional
elevadas, BNP, ferropenia.
en reposo.


Ecocardiografía: PRUEBA MÁS ÚTIL
FEVI disminuida,
Hipertrofia auricular y ventricular, Estenosis o regurgitación
valvular, Derrame pericárdico…



Pruebas Adicionales: ETE, RM, TC,PE, Cateterismo, PET…
BNP

 El péptido natriurético (BNP) es un 32 - polipéptido

aminoácidos secretada por las ventrículos del corazón en
respuesta a estiramiento excesivo de los miocitos del ventrículo.

 Niveles elevados de BNP se utilizan como una prueba de

diagnóstico de la insuficiencia cardíaca.

 La medición de los niveles sanguíneos de BNP o del fragmento

amino terminal de pro-BNP (NT-pro-BNP) deben ser
considerados, en pacientes con sospecha de fracaso cuando existe
incertidumbre clínica.
 Controversia entre guía 2008 y 2012. Alto número de falsos

negativos.

 Aunque no existe evidencia científica, puede tener valor en el

seguimiento de pacientes.
Síntomas y Signos
A propósito de los síntomas…
En pacientes ancianos, obesos y con problemas respiratorios; es

más difícil identificar e interpretar los síntomas de IC.

Hay poca relación entre los síntomas y la gravedad de la

disfunción cardiaca.

Los síntomas guardan una relación más fuerte con el

pronóstico si persisten tras el tratamiento.

En ese caso nos sirven para clasificar la gravedad de la IC y

controlar los efectos del tratamiento.

Clase funcional según la New York Heart Association (NYHA)

basada en la severidad de los síntomas y su relación con la
actividad física.

O según la ACC/AHA para conocer el estadío de la enfermedad.
Clasificación
 IC Anterior / IC Posterior
 IC derecha/izquierda/global
 Aguda / Crónica (Ej: IAM Killip III-IV)
 Compensada / Descompensada
 CF (NYHA): I-IV
ACC/AHA
 Disfunción Sistólica / Disfunción Diastólica
 IC-FEVI Deprimida / IC-FEVI Conservada
CLASIFICACIÓN ACC/AHA
En 2001 surge desde la propuesta de la American College of

Cardiology (ACC) y la American Heart Association Task Force
(AHA) un nuevo sistema de clasificación de la IC que le da una
mayor relevancia a la inhibición de la progresión y el estadío
evolutivo.

Fue diseñado para ser complementario a la clasificación de la

NYHA.
Fracción Eyección Deprimida

 La FEVI depende de: contractilidad, volúmenes, precarga,

poscarga, FC, función valvular.

 Se considera que la FE está disminuida cuando es < al

50%

 Valor pronóstico: a < FE : > mortalidad.
 La mayor parte de los estudios de IC están basados en

pacientes con FEVI deprimida (<35%).

IC-FE deprimida
1.Síntomas típicos
2.Signos típicos
3.FEVI deprimida
Fracción Eyección Preservada

La IC con FE preservada causa más del 50% de IC en la

población global.

Fisiopatología:

ventricular.

disfunción

diastólica

y

remodelado

Los fármacos testados hasta el momento no han demostrado

mejoría en la función diastólica, el remodelado cardiaco ni en
eventos cardiovasculares.
Ensayos clínicos
Edad avanzada en curso.
> prevalencia sexo
femenino
Obesidad
HTA
DM
Fibrilación Auricular
< prevalencia isquémicos

AD
ID
IL
RB
O
OM
C

IC-FE preservada
1.Síntomas típicos
2.Signos típicos
3.FE normal o levemente
deprimida y VI no dilatado
4.Disfunción diastólica y/o
daño estructural relevante
(HVI/dilatación AI)
Objetivos del tratamiento de la IC
 Controlar los síntomas
 Mejorar la capacidad funcional
 Mejorar la calidad de vida
 Mejorar la supervivencia (Mortalidad a 5 años: 26-75%)
Disminuir la tasa de ingreso hospitalaria
Medidas higiénico-dietéticas
Adherencia al tratamiento.
Reconocimiento de los síntomas.
Peso diario, se debe convertir en un hábito.
Dieta y nutrición: reducir ingesta sodio
Restricción líquidos, en pacientes graves a 1.5-2 L.
Reducir consumo alcohol 1-2 copas-vino al día .
Obesos: perdida peso en pacientes IMC>30.
 En IC grave controlar pérdida de peso >6% en los últimos 6 meses.

Dejar fumar , aumenta morbi-mortalidad.
Inmunización: vacuna contra neumococo y gripe.
Medidas higiénico-dietéticas
Actividad y ejercicio: diaria, regular y moderada en todos los

pacientes.

Actividad sexual: NTG sl, contraindicados inh fosfodiesterasa si

nitratos.

Viajes: evitar >1500m y ambientes muy cálidos o húmedos.
Depresión y alteración del ánimo
Pronóstico del paciente
Farmacoterapia en IC
 Inhibidores de la ECA (IECA)
 β-Bloqueantes
 Antagonistas de la Aldosterona
 Antagonistas de los receptores de la angiotensina II (ARA-II)
 Ivabradina
 Digoxina
 Ionotrópicos positivos.
 Diuréticos
 Antiarrítmicos
 Otros: dispositivos implantables (TRC, DAI), trasplante cardíaco…
El tratamiento de base no tendrá en cuenta únicamente los

síntomas, ya que el impacto de estos fármacos en la mortalidad
no guarda una relación importante éstos.

Los pacientes deben recibir la dosis máxima tolerada e

intentar alcanzar siempre la
conseguido evidencia científica.

dosis

target

que ha

La reducción de la mortalidad y de la tasa de ingreso

hospitalario reflejan la efectividad del tratamiento previniendo
y disminuyendo el empeoramiento de la IC, que se acompaña
generalmente de la inversión del remodelado del VI y la
reducción del BNP.
IECA
Quiénes

Paciente con IC sistólica (FE deprimida)< 40%

Por qué

Disminuyen el riesgo de ICC, mejoría de la función ventricular y reduce los ingresos
hospitalarios  Reducen la morbi-mortalidad así como el riesgo combinado de muerte
y hospitalización.

Evidencia

V-Heft II, ATLAS, CONSENSUS, SOLVD-Treatment (Enalapril); SAVE (Captopril);
AIRE (Ramipril) y TRACE (Trandolapril).
Nivel A Grado I

Monitorizar

Controlar la función renal y los niveles de Potasio a las 1-2 semanas de inicio.
Controles periódicos. Efectos 2º : empeoramiento función renal (no es
contraindicacióna Cr=2.5mg, esperar aumento 10-15%), hiperpotasemia, tos,
hipotensión.

Cómo

Dosis iniciales bajas. Considerar un aumento de las dosis tras 2-4 semanas y así
paulatinamente hasta dosis objetivo, siempre que no existan alteraciones que lo
contraindiquen en controles periódicos cada 1 o 2 semanas.

Dosis inicio
ENALAPRIL (Renitec®)
2,5 mg/12h
CAPTOPRIL (Capoten®) 6,25 mg/8h
RAMIPRIL (Acovil®)
2,5mg/24h

Dosis objetivo
10-20 mg /12h
50-100 mg/8h
5 mg/12 h
IECA
T IT U L A C IO N IE C A S
E s c rib a a q u í e l c a r g o
C A P T O P R IL
D o s is T a r g e t 5 0 - 1 0 0 m g

E N A L A P R IL
D o s is T a r g e t 2 0 - 4 0 m g

L I S I N O P R I L ( Z e s t r il)
D o s is T a rg e t 2 0 - 4 0 m g

R A M I P R I L ( A c o v il)
D o s is T a rg e t 1 0 m g

T R A N D O L A P R IL (G o p te n )
D o s is T a r g e t 4 m g

P E R I N D O P R IL
D o s is t a rg e t 8 m g

C A P T O P R IL 1 2 ,5 m g
1 / 2 - 1 / 2 - 1 /2
1 -1 -1

E N A L A P R IL 5 m g
1 / 2 - 0 - 1 /2
1 -0 -1

L IS IN O P R IL 5 m g
1 /2 - 0 - 0
1 -0 -0

R A M IP R IL 5 m g
1 /4 - 0 - 0
1 / 4 - 0 - 1 /4
1 / 2 - 0 - 1 /2

T R A N D O L A P R IL 2 m g
1 /2 - 0 - 0
1 -0 -0
1 + 1 /2 - 0 - 0

P E R IN D O P R IL 4 m g
1 /2 - 0 - 0
1 -0 -0
1 + 1 /2 - 0 - 0

C A P T O P R IL 2 5 m g
1 -1 -1
1 + 1 /2 - 1 + 1 /2 - 1 + 1 /2

E N A L A P R IL 2 0 m g
1 / 2 - 0 - 1 /2
1 /2 - 0 - 1
1 -0 -1

L IS IN O R P IL 2 0 m g
1 /2 - 0 - 0
1 -0 -0
1 + 1 /2 - 0 -0

R A M IP R IL 5 m g
1 -0 -1

T R A N D O L A P R IL 2 m g
2 -0 -0

P E R IN D O P R IL 4 m g
2 -0 -0

C A P T O P R IL 5 0 m g
1 - 1 -1
1 + 1 /2 - 1 + 1 /2 - 1 + 1 /2
2 -2 -2
β-Bloqueantes

Quiénes

Por qué

IC sintomática (CFNYHA II-IV) de etiología isquémica o no isquémica, con FEVI menor o
igual a 40% y en tratamiento con diuréticos e IECAs. Pacientes con disfunción sistólica del
VI con o sin síntomas (CF I-IV NYHA), luego de un IAM, y en combinación con un IECA
Mejoran la función ventricular, mejoran la calidad de vida, la morbi y mortalidad. Enlentecen
la progresión de la enfermedad, reducen el número de hospitalizaciones y aumentan la
supervivencia. Este efecto beneficioso sobre la morbi-mortalidad es dosis dependiente.

Evidencia

Carvedilol (CAPRICORN;COMET), Bisoprolol (CIBIS II) y Metoprolol (MERIT-HF).
COPERNICUS, Nebivolol (SENIORS).
Nivel A Grado I

Monitorizar

Contraindicaciones de uso: Asma bronquial, Hipotensión arterial (Pas<100mmHg);
Bloqueo AV grado II y III; Bradicardia < 50 lpm, arteriopatía periférica sintomática en reposo
y DM de difícil control. Efectos 2º: hipotension, bradicardia.
Si empeoramiento de la IC se aumentará la dosis de diuréticos y se continúa tto con BBloqueantes si fuera posible.

Cómo

Dosis iniciales bajas. Considerar un aumento de las dosis tras 2-4 semanas y así
paulatinamente hasta dosis objetivo, siempre que no existan alteraciones que lo
contraindiquen en controles periódicos cada 1 o 2 semanas.

Dosis inicio




Carvedilol (Coropres®)
Bisoprolol (Emconcor®)
Nebivolol (Lobivon®)

3,125mg/12h
1,25-5mg/24h
1,25mg/24h

Dosis objetivo
25 mg/12h
10mg/24h
10mg/24h
β-Bloqueantes
T IT U L A C IO N B E T A B L O Q U E N A T E S
C A R V E D IL O L
D o s is T a rg e t 5 0 m g
C A R VE D
1 /2
1
1 + 1 /2

IL O L 6 .2 5 m g
- 0 - 1 /2
-0 - 1
- 0 - 1 + 1 /2

C A R V E D IL O L 2 5
1 /2 - 0 - 1 /2
1 - 0 - 1

B IS O P R O L O L
D o s is T a rg e t 1 0 m g
E M C O N C O R C
1 /2 - 0
1 - 0 2 - 0 -

O R 2 .5 m g
- 0
0
0

E M C O N C O R C O R 5 m g
1 - 0 - 0
1 - 0 - 1 /2
E M C O N C O R C O R 10 m g
1 - 0 - 0

N E V IB O L O L
D o s is T a rg e t 1 0 m g
L O V IB O
1 /4 1 /2 1 -0

N
0
0
-

5 m g
- 0
- 0
0

L O V IB O N 5 m g
2 -0 - 0
Antagonistas de la Aldosterona
Quiénes

FEV< 35%, IC moderada-severa (III y IV de la NYHA), y descompensación, en
ausencia de Hiperpotasemia.

Por qué

Reduce la mortalidad (muerte de origen cardiaco, causa cardiaca de hospitalización
y/o la combinación de ambas) y la hospitalización cuando se añaden al tratamiento
ya prescrito, incluidos los IECAS..

Evidencia

RALES (Espironolactona), EPHESUS (Eplerenona): Estudio frente a placebo, en
una población diferente a la del estudios RALES: Añadida a la terapia estándar
incluyendo betabloqueantes, en pacientes con infarto de miocardio complicado con
disfunción sistólica (FEVI <=40%) e IC o DM, tras IAM demostrando una reducción
en la mortalidad por cualquier causa del 2,3%.
Grado de recomendación I, Nivel de evidencia A

Monitorizar
Cómo

Monitorizar la creatinina (<2-2,5mg/ml) y el potasio sérico (<5 mEq/dl) cada 5-7
días al comienzo del tratamiento hasta que se estabilicen los valores. Ginecomastia
espironolactona
Dosis iniciales bajas. Considerar un aumento de las dosis tras 4-8 semanas y así
paulatinamente hasta dosis objetivo, siempre que no existan alteraciones que lo
contraindiquen en controles periódicos cada 1 o 2 semanas.

(Elecor®, Inspra®)
(Aldactone®)
Diuréticos
Quiénes

Tratamiento sintomático inicial de los pacientes con IC, asociados a los IECA
y/o betabloqueantes cuando aparecen edemas o síntomas secundarios a la
retención de líquidos (congestión pulmonar).

Porqué

Controlan la congestión central o periférica.
No se conoce los efectos del tratamiento diurético en cuanto a morbi mortalidad
puesto que no se han desarrollado estudios a tan largo plazo.

Monitorizar

La depleción de fluidos y electrolitos, hipotensión y azotemia, depleción de K y Mg,
que puede ocasionar arritmias sobre todo si el paciente está también en tratamiento
con digoxina. Vigilar niveles de ác. úrico así como aparición de intolerancia a la
glucosa

Cómo

Ajustar la dosis a las necesidades de cada paciente hasta suprimir los síntomas
congestivos (disnea, hepatomegalia, edemas), sin provocar reducción excesiva de
la presión arterial o de la función renal (aumento de creatinina) en función de las
diuresis y cambios diarios en el peso (0,5 a1kg/día).
ARA-II
Quiénes

Por qué

FEV< 40% que siguen sintomáticos a pesar del tto con IECAS y B-Bloquenates,
excepto cuanto el tratamiento incluya Antagonistas de la Aldosterona.
Reducen la mortalidad cardiovascular y hospitalizaciones por IC, cuando se usan
en pacientes con intolerancia a los IECAs por tos o angioedema y pacientes con
síntomas persistentes.

Evidencia

ELITE I, II, (Losartan), Val-HeFT (Valsartan), CHARM-Overall CHARM-Alternative,
CHARM-Added y CHARM Preserved y RESOLVD (Candesartan)
Nivel A Grado I

Monitorizar

Controlar la función renal y niveles de potasio a las 1 o 2 semanas de inicio.
Dosis iniciales bajas. Considerar un aumento de las dosis tras 2-4 semanas y así
paulatinamente hasta dosis objetivo, siempre que no existan alteraciones que lo
contraindiquen en controles periódicos cada 1 o 2 semanas. Efectos 2º:
empeoramiento f. Renal, hiperpotasemia….
Dosis inicio

Dosis mantenimiento

Dosis máxima



CANDESARTAN

4-8mg/24h

16mg/24h

32 mg/24h



VALSARTAN

40 mg/12h

80 mg/12h

160 mg/12h
Ivabradina (Procoralan®, Corlentor®)
Quiénes

Pacientes con FE <35%, en tratamiento óptimo y dosis máximas toleradas de BB,
IECA y ARM que presentan una frecuencia cardiaca, en ritmo sinusal , > 70 lpm
(recomendación IIa B)

Por qué

Inhibe los canales If en el nodo sinusal, por lo que dismiuye la frecuencia cardiaca
en pacientes en ritmo sinusal (no lo hace en FA)

Evidencia

Estudio SHIFT, ha afianzado que la frecuencia cardiaca es un marcador pronóstico muy potente
y, por lo tanto, ha señalado un claro objetivo terapéutico.
Polémica por un solo estudio e importancia de la recomendación en la guía 2012.

Monitorizar

Cómo



Contraindicaciones de uso: Bradicardia, hipotensión, enfermedad del seno,
BAV de 3º grado, Shock cardiogénico, IAM, angina inestable.
Precauciones: monitorizar con clínica y ECG.
Ef. 2arios: Fosfenos (aparecen al iniciar el tratamiento y desaparecen los dos
primeros meses), Bradicardia, BAV 1º grado, mareo, cefalea, ESV.
Dosis iniciales bajas, iniciar 5 mg/12h. Considerar un aumento de la dosis tras 2
semanas a 7.5mg/12h. Si presenta bradicardia sintomática o FC<50lpm, disminuir a
dosis anterior 5mg/12h o 2.5mg/12h, si aún así no cede suspender.

IVABRADINA

Dosis inicio
5mg/12h

Dosis mantenimiento
7.5mg/12h
Digoxina
Quiénes

Por qué

Pacientes con IC y FA rápida. En pacientes con FA y FEV< 40% se debe usar para
controlar la frecuencia cardiaca además de un B-bloqueante o antes que éste.

Reduce los síntomas, previene hospitalización, controla el ritmo, y potencia la
tolerancia la ejercicio. No prolonga la supervivencia. Tiene un efecto inotrópico y
probablemente vasodilatador y diurético. Tiene un efecto beneficioso adicional en
los casos de fibrilación auricular rápida (> 100/min), porque contribuye a mantener
la frecuencia cardiaca dentro de niveles aceptables.
Nivel B Grado II a

Monitorizar

Efectos secundarios: Arritmias cardiacas, efectos gastrointestinales, neurológicos.
Precaución en situaciones de hipopotasemia, hipomagnesemia e hipotiroidismo. Se
recomienda su monitorización y reducción de dosis en pacientes con insuficiencia
renal y ancianos
Contraindicada: Pacientes con bradicardia intensa, bloqueo AV, enfermedad del
seno, miocardiopatía hipertrófica, síndrome de Wolf Parkinson White, hipocalcemia
e hipercalcemia.

Cómo

0,125mg-0,25 mg/24h vía oral
Hidralazina - Nitratos
Quiénes

Por qué

Evidencia
Monitorizar
Cómo

Alternativa al tratamiento con IECA/ARA cuando no se tolera estos fármacos.
Tratamiento adicional a los IECA, si no se tolera los ARA o los antagonistas de la
aldosterona. La evidencia es más convincente en pacientes afroamericanos.
Es una alternativa cuando no se toleran IECAS. Se considerará la adición de
H+DNIS en pacientes con síntomas persistentes a pesar del tratamiento con IECA,
bloqueadores beta y ARA o antagonistas de la aldosterona. En estos pacientes, el
tratamiento con H+DNIS puede
reducir el riesgo de muerte.
V-HeFT-I y A-HeFT
Efectos 2º: Cefalea, mareos, hipotensión, náuseas, sd. Lúpico
Dosis inicial: hidralazina 37,5 mg y DNIS 20 mg tres veces al día.
Ajuste de la dosis: considerar el aumento de la dosis tras 2-4 semanas
de tratamiento. No aumente la dosis en caso de hipotension sintomática.
– Si se tolera, intente alcanzar la dosis óptima: hidralazina 75 mg y DNIS 40 mg
tres veces al día, o la dosis máxima tolerada.
Dosis inicio

Dosis mantenimiento



HIDRALAZINA

37.5mg/8h

75mg/8h



DINITRATO ISOSORBIDA

20 mg/8h

40 mg/8h
Tratamiento en FE deprimida
RECORDAR <35%
Tx Cardiaco…

Sintomático
DAI
TRC
Ant. Aldosterona
Ivabradina
IECAS
B-BLOQ
DIURÉTICOS

…otros…
Tratamiento en FE preservada
Menos evidencia científica, estudios realizados con

pacientes en FE <35%.

El sentido común nos dice que posiblemente se

beneficien de los mismos fármacos, con el objetivo de
detener o retrasar la progresión de la disfunción sistólica.
Mayor importancia a comorbilidades.
Candesartán (CHARM),
Nebivolol (SENIORS)
Espironolactona (TOPCAT)

[en desarrollo]

Edad avanzada
> prevalencia sexo femenino
Obesidad
HTA
DM
Fibrilación auricular
< prevalencia isquémicos
Tratamientos NO
recomendados
1.

Tiazolidinodiona (Glitazonas): empeoran la IC y aumentan
el riesgo de hospitalización. (IIIA)

2. Bloqueantes canales de Calcio: (a excepción de amlodipino y

felodipino) Poseen efecto inotrópico positivo que empeoran la
clínica de IC. (IIIB)

3. AINEs e inh. COX-2: retienen agua y sodio, empeoran

función renal y clínica de IC. (IIIB)

4. Añadir un ARA-II o inh. Renina cuando se está tratando

con IECA+Ant. Aldosterona: empeora función renal y
aumenta el riesgo de hiperpotasemia. (IIIC)
Reconocer síntomas de descompensación
Aumento de peso rápido: más de 1 Kgr en 1 día o más de 2 Kgr

en 2-3 días.
Edema de pies, tobillos o abdomen.
Disminución de la diuresis.
Empeoramiento de la disnea.
Ortopnea y/o DPN
Tos seca persistente.
Dolor torácico
Empeoramiento del cansancio.
Síncope, mareo.
Causas de descompensación
No adherencia a tratamiento farmacológico
Uso de medicación no recomendada (AINEs, corticoides…)
Transgresión dietética (ingesta Na o exceso de líquidos)
Ejercicio físico excesivo
Arritmias sostenidas, en especial FA.
Isquemia
Crisis hipertensiva
Trastornos hidroelectrolíticos
Infecciones respiratorias
Tromboembolismo pulmonar
Estados hiperdinámicos: fiebre, anemia, embarazo,

hipertiroidismo
Criterios de ingreso
hospitalario
Distress respiratorio (frecuencia respiratoria > 40 rpm)
Edema pulmonar diagnosticado por Rx
Hipoxemia (saturación de oxigeno < 90%)
Hipotensión (presión arterial ≤ 80 mm Hg)
Anasarca y/o Edema signi€cativo ≥ +2
Síncope
Evidencia clínica, por laboratorio o ecocardiografí€a de

isquemia

Enfermedad aguda concomitante: p.e. neumonía
Arritmias

hemodinámico

signifi€cativas

desde

el

punto

de

vista

Síntomas severos de IC refractaria al tratamiento externo
Apoyo social insuficiente para su manejo como paciente
Tratamiento ambulatorio
descompensación IC
El tratamiento con diuréticos constituye la piedra angular

del tratamiento de las descompensaciones.

Una detección precoz de retención de líquidos y el ajuste

de la dosis oral de diuréticos puede contener la progresión
de una descompensación y evitar un ingreso.

Se aconseja duplicar la dosis de diuréticos de asa

(Furosemida, Torasemida) ante un aumento de peso
patológico y volver a la dosis habitual una vez se recupere
el peso seco y haya mejoría de los síntomas.
Cuando la dosis es mayor a 200 mg de Furosemida (dosis

máxima de furosemida oral), es recomendable derivación
para valoración por Cardiólogo.

Ante un aumento de peso refractario al ajuste de

diuréticos orales inicial en un periodo de 48horas, esta
indicado el uso de diuréticos tiazidicos (hidroclorotiazida)
para potenciar el efecto de los diuréticos de asa y
restaurar el equilibrio hídrico.

El riesgo del tratamiento intensivo con diuréticos es

principalmente el deterioro de la función renal. Para ello
se recomienda análisis con función renal e iones lo antes
posible.
DÍA 1:

Bioquímica

función renal e
iones.
3 Furosemidas
ev (amp 20mg)
½ HCTZ 50mg vo
1 BoiK

DÍA 2:

Repetir

mismo
tratamiento

DÍA 3:

Nueva

valoración
Bioquímica
función renal
e iones.

* Hospital de día de Cardiología
Ultrafiltración
La ultrafiltración veno-venosa periférica para el manejo

de volúmenes en la IC descompensada.
Alternativa cuando existe resistencia al tratamiento
diurético convencional.
Actualmente no existe evidencia clínica de que sea
superior al tratamiento convencional en pacientes no
refractarios, debido al aumento de complicaciones asociadas
(↑Cr, hemorragia…) y eficacia similar.
10/5/2013 Changes Clinical Practice
Bart BA, Goldsmith SR, Lee KL et al; Heart Failure Clinical
Research Network. Ultrafiltration in decompensated heart
failure with cardiorenal syndrome. N Engl J Med. 2012;
367:2296-2304.
CONCLUSIONES
IC-FE deprimida
1.Síntomas típicos
2.Signos típicos
3.FEVI deprimida

IC-FE preservada
1.Síntomas típicos
2.Signos típicos
3.FE normal o levemente
deprimida y VI no dilatado
4.Disfunción diastólica y/o
daño estructural relevante
(HVI/dilatación AI)

RECORDAR
DEFINICIÓN
• Síntomas
• Signos
• Evidencias
objetivas
estructurales
o funcional
en reposo.
CONCLUSIONES
Siempre que sea posible

mantener dosis target.
CONCLUSIONES
MEDIDAS HIGIÉNICO DIETÉTICAS
Peso
TA, FC

Y losíntomas pero lo MÁS
último
Reconocer
Dieta adecuadaimportante
y sin sal
Adherencia a tratamiento
Autocuidado
Educación sanitaria

… etc
Platja Somorrostro
Barcelona
Abril 2012

Sesion ic

  • 1.
    Laura Vera Pérez R4MFyC U. Docente Tenerife Zona I HUNSC
  • 2.
  • 3.
    Definición La INSUFICIENCIA CARDIACAse puede definir como una anormalidad de la estructura o función cardiaca que conduce a la insuficiencia del corazón para suministrar oxígeno a un ritmo acorde con los requisitos de los tejidos, a pesar de las presiones normales de llenado (o sólo a expensas de un aumento de las presiones de llenado).
  • 5.
    Definición La INSUFICIENCIA CARDIACAes un síndrome clínico en el que los pacientes presentan las siguientes características: 1.SÍNTOMAS TÍPICOS DE INSUFICIENCIA CARDIACA: Falta de aire en reposo o durante el ejercicio, fatiga, cansancio, inflamación de tobillos. 2.SIGNOS TÍPICOS DE INSUFICIENCIA CARDIACA Taquicardia, taquipnea, estertores pulmonares, derrame pleural, elevación de la presión yugular venosa, edema periférico, hepatomegalia. 3.EVIDENCIA OBJETIVA DE UNA ANOMALÍA ESTRUCTURAL O FUNCIONAL DEL CORAZÓN EN REPOSO Cardiomegalia, tercer sonido, soplos cardiacos, anomalías electrocardiográficas, ↑BNP, fracción de eyección VI alterada.
  • 6.
    Epidemiología  Es unauténtico problema de Salud Pública. 3ª causa de muerte CV es nuestro entorno.  Afecta a 15 millones de personas en todo el mundo ( prevalencia 2-3 %)  Es la causa mas frecuente de hospitalización en mayores de 65 años.  En personas jóvenes afecta más a varones (enf. coronaria precoz)  En edad avanzada afecta por igual a ambos sexos.  Esta en aumento debido a:  Envejecimiento de la población  Supervivencia a eventos coronarios previos (prevención 2ª)  Eficacia en la prevención de la IC.
  • 7.
     Actualmente lamayoría de países desarrollados destinan cerca de un 2% del total del presupuesto sanitario en la IC.  El 70% de ese gasto está relacionado con la hospitalización.  El tratamiento intensivo ha demostrado reducir de forma muy significativa la mortalidad y el riesgo de ingreso.  La complejidad de estos tratamientos y el hecho de que los pacientes con IC son mayores y tienen una elevada tasa de comorbididad, motiva que en el mundo real estos tratamientos se implementen poco.  Muchos de los reingresos por IC son debidos a un mal cumplimiento del tratamiento (farmacológico y de medidas higiénico-dietéticas), en gran parte porque los pacientes con IC, que presentan un bajo nivel de calidad de vida relacionada con la salud, no reciben información específica para convivir con la enfermedad.
  • 8.
    Etiología Enfermedad coronaria HTA Miocardiopatías Taquiarritmias Tóxicos (OH,cocaína…) Infiltrativa ( sarcoidosis, amiloidosis, hemocromatosis, …) Nutricional (déficit tiamina, selenio,…) Fármacos Otras (VIH, Enf Chagas etc.) Su importancia reside en establecer la etiología para así tratar las causas corregibles.
  • 9.
    RECORDAR DEFINICIÓN Diagnóstico • Síntomas  Anamnesis yexploración física: Antecedentes personales, medicamentos, hábitos tóxicos, dieta, ejercicio, disnea, ortopnea, IY+, edemas, crepitantes… • Signos  Electrocardiograma (ECG): Alteraciones en el segmento ST, FA, datos de HVI, BAV… ECG normal ↓probabilidad IC (<10%) S90% • Evidencias  Radiografía de tórax: Cardiomegalia. Congestión venosa, objetivas B de Kerley, Derrame pleural, Hipertrofia ventricular… Líneas estructurales de laboratorio: Creatinina elevada, Anemia,  Datos Hiponatremia, Hiperpotasemia, Hiperglucemia, Troponinas o funcional elevadas, BNP, ferropenia. en reposo.  Ecocardiografía: PRUEBA MÁS ÚTIL FEVI disminuida, Hipertrofia auricular y ventricular, Estenosis o regurgitación valvular, Derrame pericárdico…  Pruebas Adicionales: ETE, RM, TC,PE, Cateterismo, PET…
  • 10.
    BNP  El péptidonatriurético (BNP) es un 32 - polipéptido aminoácidos secretada por las ventrículos del corazón en respuesta a estiramiento excesivo de los miocitos del ventrículo.  Niveles elevados de BNP se utilizan como una prueba de diagnóstico de la insuficiencia cardíaca.  La medición de los niveles sanguíneos de BNP o del fragmento amino terminal de pro-BNP (NT-pro-BNP) deben ser considerados, en pacientes con sospecha de fracaso cuando existe incertidumbre clínica.  Controversia entre guía 2008 y 2012. Alto número de falsos negativos.  Aunque no existe evidencia científica, puede tener valor en el seguimiento de pacientes.
  • 11.
  • 12.
    A propósito delos síntomas… En pacientes ancianos, obesos y con problemas respiratorios; es más difícil identificar e interpretar los síntomas de IC. Hay poca relación entre los síntomas y la gravedad de la disfunción cardiaca. Los síntomas guardan una relación más fuerte con el pronóstico si persisten tras el tratamiento. En ese caso nos sirven para clasificar la gravedad de la IC y controlar los efectos del tratamiento. Clase funcional según la New York Heart Association (NYHA) basada en la severidad de los síntomas y su relación con la actividad física. O según la ACC/AHA para conocer el estadío de la enfermedad.
  • 13.
    Clasificación  IC Anterior/ IC Posterior  IC derecha/izquierda/global  Aguda / Crónica (Ej: IAM Killip III-IV)  Compensada / Descompensada  CF (NYHA): I-IV ACC/AHA  Disfunción Sistólica / Disfunción Diastólica  IC-FEVI Deprimida / IC-FEVI Conservada
  • 15.
    CLASIFICACIÓN ACC/AHA En 2001surge desde la propuesta de la American College of Cardiology (ACC) y la American Heart Association Task Force (AHA) un nuevo sistema de clasificación de la IC que le da una mayor relevancia a la inhibición de la progresión y el estadío evolutivo. Fue diseñado para ser complementario a la clasificación de la NYHA.
  • 16.
    Fracción Eyección Deprimida La FEVI depende de: contractilidad, volúmenes, precarga, poscarga, FC, función valvular.  Se considera que la FE está disminuida cuando es < al 50%  Valor pronóstico: a < FE : > mortalidad.  La mayor parte de los estudios de IC están basados en pacientes con FEVI deprimida (<35%). IC-FE deprimida 1.Síntomas típicos 2.Signos típicos 3.FEVI deprimida
  • 17.
    Fracción Eyección Preservada LaIC con FE preservada causa más del 50% de IC en la población global. Fisiopatología: ventricular. disfunción diastólica y remodelado Los fármacos testados hasta el momento no han demostrado mejoría en la función diastólica, el remodelado cardiaco ni en eventos cardiovasculares. Ensayos clínicos Edad avanzada en curso. > prevalencia sexo femenino Obesidad HTA DM Fibrilación Auricular < prevalencia isquémicos AD ID IL RB O OM C IC-FE preservada 1.Síntomas típicos 2.Signos típicos 3.FE normal o levemente deprimida y VI no dilatado 4.Disfunción diastólica y/o daño estructural relevante (HVI/dilatación AI)
  • 20.
    Objetivos del tratamientode la IC  Controlar los síntomas  Mejorar la capacidad funcional  Mejorar la calidad de vida  Mejorar la supervivencia (Mortalidad a 5 años: 26-75%) Disminuir la tasa de ingreso hospitalaria
  • 21.
    Medidas higiénico-dietéticas Adherencia altratamiento. Reconocimiento de los síntomas. Peso diario, se debe convertir en un hábito. Dieta y nutrición: reducir ingesta sodio Restricción líquidos, en pacientes graves a 1.5-2 L. Reducir consumo alcohol 1-2 copas-vino al día . Obesos: perdida peso en pacientes IMC>30.  En IC grave controlar pérdida de peso >6% en los últimos 6 meses. Dejar fumar , aumenta morbi-mortalidad. Inmunización: vacuna contra neumococo y gripe.
  • 22.
    Medidas higiénico-dietéticas Actividad yejercicio: diaria, regular y moderada en todos los pacientes. Actividad sexual: NTG sl, contraindicados inh fosfodiesterasa si nitratos. Viajes: evitar >1500m y ambientes muy cálidos o húmedos. Depresión y alteración del ánimo Pronóstico del paciente
  • 24.
    Farmacoterapia en IC Inhibidores de la ECA (IECA)  β-Bloqueantes  Antagonistas de la Aldosterona  Antagonistas de los receptores de la angiotensina II (ARA-II)  Ivabradina  Digoxina  Ionotrópicos positivos.  Diuréticos  Antiarrítmicos  Otros: dispositivos implantables (TRC, DAI), trasplante cardíaco…
  • 25.
    El tratamiento debase no tendrá en cuenta únicamente los síntomas, ya que el impacto de estos fármacos en la mortalidad no guarda una relación importante éstos. Los pacientes deben recibir la dosis máxima tolerada e intentar alcanzar siempre la conseguido evidencia científica. dosis target que ha La reducción de la mortalidad y de la tasa de ingreso hospitalario reflejan la efectividad del tratamiento previniendo y disminuyendo el empeoramiento de la IC, que se acompaña generalmente de la inversión del remodelado del VI y la reducción del BNP.
  • 26.
    IECA Quiénes Paciente con ICsistólica (FE deprimida)< 40% Por qué Disminuyen el riesgo de ICC, mejoría de la función ventricular y reduce los ingresos hospitalarios  Reducen la morbi-mortalidad así como el riesgo combinado de muerte y hospitalización. Evidencia V-Heft II, ATLAS, CONSENSUS, SOLVD-Treatment (Enalapril); SAVE (Captopril); AIRE (Ramipril) y TRACE (Trandolapril). Nivel A Grado I Monitorizar Controlar la función renal y los niveles de Potasio a las 1-2 semanas de inicio. Controles periódicos. Efectos 2º : empeoramiento función renal (no es contraindicacióna Cr=2.5mg, esperar aumento 10-15%), hiperpotasemia, tos, hipotensión. Cómo Dosis iniciales bajas. Considerar un aumento de las dosis tras 2-4 semanas y así paulatinamente hasta dosis objetivo, siempre que no existan alteraciones que lo contraindiquen en controles periódicos cada 1 o 2 semanas. Dosis inicio ENALAPRIL (Renitec®) 2,5 mg/12h CAPTOPRIL (Capoten®) 6,25 mg/8h RAMIPRIL (Acovil®) 2,5mg/24h Dosis objetivo 10-20 mg /12h 50-100 mg/8h 5 mg/12 h
  • 27.
    IECA T IT UL A C IO N IE C A S E s c rib a a q u í e l c a r g o C A P T O P R IL D o s is T a r g e t 5 0 - 1 0 0 m g E N A L A P R IL D o s is T a r g e t 2 0 - 4 0 m g L I S I N O P R I L ( Z e s t r il) D o s is T a rg e t 2 0 - 4 0 m g R A M I P R I L ( A c o v il) D o s is T a rg e t 1 0 m g T R A N D O L A P R IL (G o p te n ) D o s is T a r g e t 4 m g P E R I N D O P R IL D o s is t a rg e t 8 m g C A P T O P R IL 1 2 ,5 m g 1 / 2 - 1 / 2 - 1 /2 1 -1 -1 E N A L A P R IL 5 m g 1 / 2 - 0 - 1 /2 1 -0 -1 L IS IN O P R IL 5 m g 1 /2 - 0 - 0 1 -0 -0 R A M IP R IL 5 m g 1 /4 - 0 - 0 1 / 4 - 0 - 1 /4 1 / 2 - 0 - 1 /2 T R A N D O L A P R IL 2 m g 1 /2 - 0 - 0 1 -0 -0 1 + 1 /2 - 0 - 0 P E R IN D O P R IL 4 m g 1 /2 - 0 - 0 1 -0 -0 1 + 1 /2 - 0 - 0 C A P T O P R IL 2 5 m g 1 -1 -1 1 + 1 /2 - 1 + 1 /2 - 1 + 1 /2 E N A L A P R IL 2 0 m g 1 / 2 - 0 - 1 /2 1 /2 - 0 - 1 1 -0 -1 L IS IN O R P IL 2 0 m g 1 /2 - 0 - 0 1 -0 -0 1 + 1 /2 - 0 -0 R A M IP R IL 5 m g 1 -0 -1 T R A N D O L A P R IL 2 m g 2 -0 -0 P E R IN D O P R IL 4 m g 2 -0 -0 C A P T O P R IL 5 0 m g 1 - 1 -1 1 + 1 /2 - 1 + 1 /2 - 1 + 1 /2 2 -2 -2
  • 28.
    β-Bloqueantes Quiénes Por qué IC sintomática(CFNYHA II-IV) de etiología isquémica o no isquémica, con FEVI menor o igual a 40% y en tratamiento con diuréticos e IECAs. Pacientes con disfunción sistólica del VI con o sin síntomas (CF I-IV NYHA), luego de un IAM, y en combinación con un IECA Mejoran la función ventricular, mejoran la calidad de vida, la morbi y mortalidad. Enlentecen la progresión de la enfermedad, reducen el número de hospitalizaciones y aumentan la supervivencia. Este efecto beneficioso sobre la morbi-mortalidad es dosis dependiente. Evidencia Carvedilol (CAPRICORN;COMET), Bisoprolol (CIBIS II) y Metoprolol (MERIT-HF). COPERNICUS, Nebivolol (SENIORS). Nivel A Grado I Monitorizar Contraindicaciones de uso: Asma bronquial, Hipotensión arterial (Pas<100mmHg); Bloqueo AV grado II y III; Bradicardia < 50 lpm, arteriopatía periférica sintomática en reposo y DM de difícil control. Efectos 2º: hipotension, bradicardia. Si empeoramiento de la IC se aumentará la dosis de diuréticos y se continúa tto con BBloqueantes si fuera posible. Cómo Dosis iniciales bajas. Considerar un aumento de las dosis tras 2-4 semanas y así paulatinamente hasta dosis objetivo, siempre que no existan alteraciones que lo contraindiquen en controles periódicos cada 1 o 2 semanas. Dosis inicio    Carvedilol (Coropres®) Bisoprolol (Emconcor®) Nebivolol (Lobivon®) 3,125mg/12h 1,25-5mg/24h 1,25mg/24h Dosis objetivo 25 mg/12h 10mg/24h 10mg/24h
  • 29.
    β-Bloqueantes T IT UL A C IO N B E T A B L O Q U E N A T E S C A R V E D IL O L D o s is T a rg e t 5 0 m g C A R VE D 1 /2 1 1 + 1 /2 IL O L 6 .2 5 m g - 0 - 1 /2 -0 - 1 - 0 - 1 + 1 /2 C A R V E D IL O L 2 5 1 /2 - 0 - 1 /2 1 - 0 - 1 B IS O P R O L O L D o s is T a rg e t 1 0 m g E M C O N C O R C 1 /2 - 0 1 - 0 2 - 0 - O R 2 .5 m g - 0 0 0 E M C O N C O R C O R 5 m g 1 - 0 - 0 1 - 0 - 1 /2 E M C O N C O R C O R 10 m g 1 - 0 - 0 N E V IB O L O L D o s is T a rg e t 1 0 m g L O V IB O 1 /4 1 /2 1 -0 N 0 0 - 5 m g - 0 - 0 0 L O V IB O N 5 m g 2 -0 - 0
  • 30.
    Antagonistas de laAldosterona Quiénes FEV< 35%, IC moderada-severa (III y IV de la NYHA), y descompensación, en ausencia de Hiperpotasemia. Por qué Reduce la mortalidad (muerte de origen cardiaco, causa cardiaca de hospitalización y/o la combinación de ambas) y la hospitalización cuando se añaden al tratamiento ya prescrito, incluidos los IECAS.. Evidencia RALES (Espironolactona), EPHESUS (Eplerenona): Estudio frente a placebo, en una población diferente a la del estudios RALES: Añadida a la terapia estándar incluyendo betabloqueantes, en pacientes con infarto de miocardio complicado con disfunción sistólica (FEVI <=40%) e IC o DM, tras IAM demostrando una reducción en la mortalidad por cualquier causa del 2,3%. Grado de recomendación I, Nivel de evidencia A Monitorizar Cómo Monitorizar la creatinina (<2-2,5mg/ml) y el potasio sérico (<5 mEq/dl) cada 5-7 días al comienzo del tratamiento hasta que se estabilicen los valores. Ginecomastia espironolactona Dosis iniciales bajas. Considerar un aumento de las dosis tras 4-8 semanas y así paulatinamente hasta dosis objetivo, siempre que no existan alteraciones que lo contraindiquen en controles periódicos cada 1 o 2 semanas. (Elecor®, Inspra®) (Aldactone®)
  • 31.
    Diuréticos Quiénes Tratamiento sintomático inicialde los pacientes con IC, asociados a los IECA y/o betabloqueantes cuando aparecen edemas o síntomas secundarios a la retención de líquidos (congestión pulmonar). Porqué Controlan la congestión central o periférica. No se conoce los efectos del tratamiento diurético en cuanto a morbi mortalidad puesto que no se han desarrollado estudios a tan largo plazo. Monitorizar La depleción de fluidos y electrolitos, hipotensión y azotemia, depleción de K y Mg, que puede ocasionar arritmias sobre todo si el paciente está también en tratamiento con digoxina. Vigilar niveles de ác. úrico así como aparición de intolerancia a la glucosa Cómo Ajustar la dosis a las necesidades de cada paciente hasta suprimir los síntomas congestivos (disnea, hepatomegalia, edemas), sin provocar reducción excesiva de la presión arterial o de la función renal (aumento de creatinina) en función de las diuresis y cambios diarios en el peso (0,5 a1kg/día).
  • 33.
    ARA-II Quiénes Por qué FEV< 40%que siguen sintomáticos a pesar del tto con IECAS y B-Bloquenates, excepto cuanto el tratamiento incluya Antagonistas de la Aldosterona. Reducen la mortalidad cardiovascular y hospitalizaciones por IC, cuando se usan en pacientes con intolerancia a los IECAs por tos o angioedema y pacientes con síntomas persistentes. Evidencia ELITE I, II, (Losartan), Val-HeFT (Valsartan), CHARM-Overall CHARM-Alternative, CHARM-Added y CHARM Preserved y RESOLVD (Candesartan) Nivel A Grado I Monitorizar Controlar la función renal y niveles de potasio a las 1 o 2 semanas de inicio. Dosis iniciales bajas. Considerar un aumento de las dosis tras 2-4 semanas y así paulatinamente hasta dosis objetivo, siempre que no existan alteraciones que lo contraindiquen en controles periódicos cada 1 o 2 semanas. Efectos 2º: empeoramiento f. Renal, hiperpotasemia…. Dosis inicio Dosis mantenimiento Dosis máxima  CANDESARTAN 4-8mg/24h 16mg/24h 32 mg/24h  VALSARTAN 40 mg/12h 80 mg/12h 160 mg/12h
  • 34.
    Ivabradina (Procoralan®, Corlentor®) Quiénes Pacientescon FE <35%, en tratamiento óptimo y dosis máximas toleradas de BB, IECA y ARM que presentan una frecuencia cardiaca, en ritmo sinusal , > 70 lpm (recomendación IIa B) Por qué Inhibe los canales If en el nodo sinusal, por lo que dismiuye la frecuencia cardiaca en pacientes en ritmo sinusal (no lo hace en FA) Evidencia Estudio SHIFT, ha afianzado que la frecuencia cardiaca es un marcador pronóstico muy potente y, por lo tanto, ha señalado un claro objetivo terapéutico. Polémica por un solo estudio e importancia de la recomendación en la guía 2012. Monitorizar Cómo  Contraindicaciones de uso: Bradicardia, hipotensión, enfermedad del seno, BAV de 3º grado, Shock cardiogénico, IAM, angina inestable. Precauciones: monitorizar con clínica y ECG. Ef. 2arios: Fosfenos (aparecen al iniciar el tratamiento y desaparecen los dos primeros meses), Bradicardia, BAV 1º grado, mareo, cefalea, ESV. Dosis iniciales bajas, iniciar 5 mg/12h. Considerar un aumento de la dosis tras 2 semanas a 7.5mg/12h. Si presenta bradicardia sintomática o FC<50lpm, disminuir a dosis anterior 5mg/12h o 2.5mg/12h, si aún así no cede suspender. IVABRADINA Dosis inicio 5mg/12h Dosis mantenimiento 7.5mg/12h
  • 35.
    Digoxina Quiénes Por qué Pacientes conIC y FA rápida. En pacientes con FA y FEV< 40% se debe usar para controlar la frecuencia cardiaca además de un B-bloqueante o antes que éste. Reduce los síntomas, previene hospitalización, controla el ritmo, y potencia la tolerancia la ejercicio. No prolonga la supervivencia. Tiene un efecto inotrópico y probablemente vasodilatador y diurético. Tiene un efecto beneficioso adicional en los casos de fibrilación auricular rápida (> 100/min), porque contribuye a mantener la frecuencia cardiaca dentro de niveles aceptables. Nivel B Grado II a Monitorizar Efectos secundarios: Arritmias cardiacas, efectos gastrointestinales, neurológicos. Precaución en situaciones de hipopotasemia, hipomagnesemia e hipotiroidismo. Se recomienda su monitorización y reducción de dosis en pacientes con insuficiencia renal y ancianos Contraindicada: Pacientes con bradicardia intensa, bloqueo AV, enfermedad del seno, miocardiopatía hipertrófica, síndrome de Wolf Parkinson White, hipocalcemia e hipercalcemia. Cómo 0,125mg-0,25 mg/24h vía oral
  • 36.
    Hidralazina - Nitratos Quiénes Porqué Evidencia Monitorizar Cómo Alternativa al tratamiento con IECA/ARA cuando no se tolera estos fármacos. Tratamiento adicional a los IECA, si no se tolera los ARA o los antagonistas de la aldosterona. La evidencia es más convincente en pacientes afroamericanos. Es una alternativa cuando no se toleran IECAS. Se considerará la adición de H+DNIS en pacientes con síntomas persistentes a pesar del tratamiento con IECA, bloqueadores beta y ARA o antagonistas de la aldosterona. En estos pacientes, el tratamiento con H+DNIS puede reducir el riesgo de muerte. V-HeFT-I y A-HeFT Efectos 2º: Cefalea, mareos, hipotensión, náuseas, sd. Lúpico Dosis inicial: hidralazina 37,5 mg y DNIS 20 mg tres veces al día. Ajuste de la dosis: considerar el aumento de la dosis tras 2-4 semanas de tratamiento. No aumente la dosis en caso de hipotension sintomática. – Si se tolera, intente alcanzar la dosis óptima: hidralazina 75 mg y DNIS 40 mg tres veces al día, o la dosis máxima tolerada. Dosis inicio Dosis mantenimiento  HIDRALAZINA 37.5mg/8h 75mg/8h  DINITRATO ISOSORBIDA 20 mg/8h 40 mg/8h
  • 37.
    Tratamiento en FEdeprimida RECORDAR <35% Tx Cardiaco… Sintomático DAI TRC Ant. Aldosterona Ivabradina IECAS B-BLOQ DIURÉTICOS …otros…
  • 38.
    Tratamiento en FEpreservada Menos evidencia científica, estudios realizados con pacientes en FE <35%. El sentido común nos dice que posiblemente se beneficien de los mismos fármacos, con el objetivo de detener o retrasar la progresión de la disfunción sistólica. Mayor importancia a comorbilidades. Candesartán (CHARM), Nebivolol (SENIORS) Espironolactona (TOPCAT) [en desarrollo] Edad avanzada > prevalencia sexo femenino Obesidad HTA DM Fibrilación auricular < prevalencia isquémicos
  • 39.
    Tratamientos NO recomendados 1. Tiazolidinodiona (Glitazonas):empeoran la IC y aumentan el riesgo de hospitalización. (IIIA) 2. Bloqueantes canales de Calcio: (a excepción de amlodipino y felodipino) Poseen efecto inotrópico positivo que empeoran la clínica de IC. (IIIB) 3. AINEs e inh. COX-2: retienen agua y sodio, empeoran función renal y clínica de IC. (IIIB) 4. Añadir un ARA-II o inh. Renina cuando se está tratando con IECA+Ant. Aldosterona: empeora función renal y aumenta el riesgo de hiperpotasemia. (IIIC)
  • 41.
    Reconocer síntomas dedescompensación Aumento de peso rápido: más de 1 Kgr en 1 día o más de 2 Kgr en 2-3 días. Edema de pies, tobillos o abdomen. Disminución de la diuresis. Empeoramiento de la disnea. Ortopnea y/o DPN Tos seca persistente. Dolor torácico Empeoramiento del cansancio. Síncope, mareo.
  • 42.
    Causas de descompensación Noadherencia a tratamiento farmacológico Uso de medicación no recomendada (AINEs, corticoides…) Transgresión dietética (ingesta Na o exceso de líquidos) Ejercicio físico excesivo Arritmias sostenidas, en especial FA. Isquemia Crisis hipertensiva Trastornos hidroelectrolíticos Infecciones respiratorias Tromboembolismo pulmonar Estados hiperdinámicos: fiebre, anemia, embarazo, hipertiroidismo
  • 43.
    Criterios de ingreso hospitalario Distressrespiratorio (frecuencia respiratoria > 40 rpm) Edema pulmonar diagnosticado por Rx Hipoxemia (saturación de oxigeno < 90%) Hipotensión (presión arterial ≤ 80 mm Hg) Anasarca y/o Edema signi€cativo ≥ +2 Síncope Evidencia clínica, por laboratorio o ecocardiografí€a de isquemia Enfermedad aguda concomitante: p.e. neumonía Arritmias hemodinámico signifi€cativas desde el punto de vista Síntomas severos de IC refractaria al tratamiento externo Apoyo social insuficiente para su manejo como paciente
  • 44.
    Tratamiento ambulatorio descompensación IC Eltratamiento con diuréticos constituye la piedra angular del tratamiento de las descompensaciones. Una detección precoz de retención de líquidos y el ajuste de la dosis oral de diuréticos puede contener la progresión de una descompensación y evitar un ingreso. Se aconseja duplicar la dosis de diuréticos de asa (Furosemida, Torasemida) ante un aumento de peso patológico y volver a la dosis habitual una vez se recupere el peso seco y haya mejoría de los síntomas.
  • 45.
    Cuando la dosises mayor a 200 mg de Furosemida (dosis máxima de furosemida oral), es recomendable derivación para valoración por Cardiólogo. Ante un aumento de peso refractario al ajuste de diuréticos orales inicial en un periodo de 48horas, esta indicado el uso de diuréticos tiazidicos (hidroclorotiazida) para potenciar el efecto de los diuréticos de asa y restaurar el equilibrio hídrico. El riesgo del tratamiento intensivo con diuréticos es principalmente el deterioro de la función renal. Para ello se recomienda análisis con función renal e iones lo antes posible.
  • 46.
    DÍA 1: Bioquímica función renale iones. 3 Furosemidas ev (amp 20mg) ½ HCTZ 50mg vo 1 BoiK DÍA 2: Repetir mismo tratamiento DÍA 3: Nueva valoración Bioquímica función renal e iones. * Hospital de día de Cardiología
  • 47.
    Ultrafiltración La ultrafiltración veno-venosaperiférica para el manejo de volúmenes en la IC descompensada. Alternativa cuando existe resistencia al tratamiento diurético convencional. Actualmente no existe evidencia clínica de que sea superior al tratamiento convencional en pacientes no refractarios, debido al aumento de complicaciones asociadas (↑Cr, hemorragia…) y eficacia similar. 10/5/2013 Changes Clinical Practice Bart BA, Goldsmith SR, Lee KL et al; Heart Failure Clinical Research Network. Ultrafiltration in decompensated heart failure with cardiorenal syndrome. N Engl J Med. 2012; 367:2296-2304.
  • 49.
    CONCLUSIONES IC-FE deprimida 1.Síntomas típicos 2.Signostípicos 3.FEVI deprimida IC-FE preservada 1.Síntomas típicos 2.Signos típicos 3.FE normal o levemente deprimida y VI no dilatado 4.Disfunción diastólica y/o daño estructural relevante (HVI/dilatación AI) RECORDAR DEFINICIÓN • Síntomas • Signos • Evidencias objetivas estructurales o funcional en reposo.
  • 50.
    CONCLUSIONES Siempre que seaposible mantener dosis target.
  • 51.
    CONCLUSIONES MEDIDAS HIGIÉNICO DIETÉTICAS Peso TA,FC Y losíntomas pero lo MÁS último Reconocer Dieta adecuadaimportante y sin sal Adherencia a tratamiento Autocuidado Educación sanitaria … etc
  • 52.