TRASTORNOS
DEL SODIO Y
EL CLORO
Killiam Alberto Argote Araméndiz
Residente de III año
Medicina de Urgencias
UdeA
01/2015
INTRODUCCIÓN
Anomalías electrolíticas son
frecuentes
Asintomáticas se
corrigen
gradualmente
Alteraciones en la
conciencia o arritmia
Rosen's Emergency Medicine - Concepts and Clinical Practice, 8e – Chapter 125. Electrolyte disorders
NIVELES DE Na Y Cl
Solución Plasma Intersticial Intracelular SSN Lactado de
Ringer
Na 142 144 10 154 130
Cl 104 113 - 154 109
Tintinalli's Emergency Medicine: A Comprehensive Study Guide, 7e > Chapter 21. Fluids and Electrolytes
SODIO
• Contenido total: 40 – 50 mEq/kg
• 98% extracelular (140 mEq/L)
• Intracelular (<10 - 12 mEq/L)
Tintinalli's Emergency Medicine: A Comprehensive Study Guide, 7e > Chapter 21. Fluids and Electrolytes
HIPERNATREMIA
• Principios de la Enfermedad
• Características clínicas
• Estrategias de diagnóstico
• Manejo
PRINCIPIOS DE LA ENFERMEDAD
Na sérico > 145 mEq/L
Mal pronóstico - Poco frecuente
Déficit de agua corporal total.
•Sentido erróneo de la sed
•No acceso al agua.
Rosen's Emergency Medicine - Concepts and Clinical Practice, 8e – Chapter 125. Electrolyte disorders
TIPOS DE HIPERNATREMIA
Hipernatremia con
deshidratación y
sodio corporal total
bajo.
Golpe de calor
Aumento de perdidas insensibles:
quemaduras, sudor
Perdidas gastrointestinales:
diarrea, vómito, succión
gastrointestinal continua
Diuresis osmótica: glucosa, manitol
alimentación enteral
Hipernatremia con
agua corporal total
baja y sodio
corporal total
normal.
Diabetes insípida Neurogénica
Anciano con osmostato alterado Disfunción hipotalámica
Tumores supra o infracelares Enfermedad renal
Medicamentos (anfotericina,
fenitoina, litio, aminoglucósidos,
metoxifluorano)
Anemia falciforme
Hipernatremia con
aumento del sodio
corporal total.
Ingesta de tabletas de sal Infusiones salinas
Ingesta de agua salada Bicarbonato de Na intravenoso
Enemas salinos Hemodiálisis
Hiperaldosteronimso primario Síndrome de Conn
Síndrome de Cushing
Rosen's Emergency Medicine - Concepts and Clinical Practice, 8e – Chapter 125. Electrolyte disorders
Poliuria o
polidipsia
Pérdidas de
líquido
extrarrenales
Asintomáticos
Alteración del
estado mental
CARACTERÍSTICAS CLÍNICAS
Rosen's Emergency Medicine - Concepts and Clinical Practice, 8e – Chapter 125. Electrolyte disorders
Bioquímica
sérica
Concentración
de sodio en
orina
Osmolaridad Osmolalidad
ESTRATEGIA DIAGNÓSTICA
CÁLCULO DEL AGUA CORPORAL (ACT)
POBLACIÓN ACT
Hombre adulto y niños Peso corporal (kg) X 0.6
Mujer adulta Peso corporal (kg) X 0.5
Hombre anciano Peso corporal (kg) X 0.5
Mujer anciana Peso corporal (kg) X 0.45
Rosen's Emergency Medicine - Concepts and Clinical Practice, 8e – Chapter 125. Electrolyte disorders
Hipernatremia
Estatus de
volemia
Hipovolemia Euvolemia Hipervolemia
Na urinario Osmolaridad
urinaria
Baja
Normal /
Alto
Alto Normal /
bajo
Diagnósticos
diferenciales:
Adipsia
Hipodipsia
Paciente
críticamente
enfermo
Perdidas
externas de
agua
Diagnósticos
diferenciales:
Diuresis
Diagnósticos
diferenciales:
Hipodipsia
Diagnósticos
diferenciales:
Diabetes
insipida
Diagnósticos
diferenciales:
Envenenamiento
de sal
Hiperaldosteronism
o primario
Infantes
alimentados con
formula
Emerg Med Clin N Am 32 (2414) 379-401
ESTRATEGIA
DIAGNÓSTICA
MANEJO
Rosen's Emergency Medicine - Concepts and Clinical Practice, 8e – Chapter 125. Electrolyte disorders
Emerg Med Clin N Am 32 (2414) 379-401
Mortalidad sin
tratamiento
28% - 70%.
HipovolemiaHipotensión
Hipoperfusión
MANEJO
Rosen's Emergency Medicine - Concepts and Clinical Practice, 8e – Chapter 125. Electrolyte disorders
Fiebre Vómito
Diabetes insípida
MANEJO
Rosen's Emergency Medicine - Concepts and Clinical Practice, 8e – Chapter 125. Electrolyte disorders
Disminuir el Na lentamente
Hipoperfusión
e hipovolemia
Mecanismos
homeostáticos
Reabsorción
de sodio
Mantenimiento
del volumen
intravascular
Aumento de la
concentración
sérica de
sodio
Rosen's Emergency Medicine - Concepts and Clinical Practice, 8e – Chapter 125. Electrolyte disorders
Hipernatremia durante un
corto tiempo
Corrección rápida
• 1 - 2 mEq/h
• No mas de 8 -15
mEq/L en 8 horas
Hipernatremia durante días o
semanas.
Corrección lenta
• 0,5 mEq/hora
• 10 a 12 mEq/día
PORCENTAJE DE CORRECCIÓN
• SSN 0.9% (inestabilidad hemodinámica)
• 0.45% a 100 cc/h
• Diabetes insípida = desmopresina
Rosen's Emergency Medicine - Concepts and Clinical Practice, 8e – Chapter 125. Electrolyte disorders
Emerg Med Clin N Am 32 (2414) 379-401
Cada litro de déficit de agua aumenta el Na
de 3 a 5 mEq/L.
Tintinalli's Emergency Medicine: A Comprehensive Study Guide, 7e > Chapter 21. Fluids and Electrolytes
HIPONATREMIA
• Principios de la Enfermedad
• Características clínicas
• Estrategias de diagnóstico
• Manejo
Na sérico < 135 mEq/L
Profunda < 125 mEq / L
Segunda anomalía electrolítica más común
Marcador enfermedad subyacente.
PRINCIPIOS DE LA ENFERMEDAD
Rosen's Emergency Medicine - Concepts and Clinical Practice, 8e – Chapter 125. Electrolyte disorders
European Journal of Endocrinology (2014) 170, G1–G47
Emerg Med Clin N Am 32 (2414) 379-401
DEFINICIONES
• Leve 135-130
• Moderada 129-125
• Grave < 125
Bioquímica
• Aguda < 48 horas
• Crónica > 48 horasTiempo
• Moderadamente sintomática
• Gravemente sintomáticaSíntomas
European Journal of Endocrinology (2014) 170, G1–G47
Desmielinización difusa
CARACTERÍSTICAS CLÍNICAS
Edema cerebral y aumento de la PIC
European Journal of Endocrinology (2014) 170, G1–G47
Emerg Med Clin N Am 32 (2414) 379-41
TIPOS DE HIPONATREMIA
Pseudo
hiponatremia
Hiperlipidemia
Hiperproteinemia (mieloma múltiple, macroglobulinemia).
Dilucional Hiperglicemia.
Hiponatremia
hipovolémica
Pérdida de líquidos corporales: sudor, vómito, diarrea, succión gastrointestinal.
Tercer espacio: obstrucción intestinal, quemaduras, pancreatitis, rabdomiolisis.
Causas renales: diuréticos, deficiencia de mineralocorticoides, , diuresis
osmótica, nefropatias perdedoras de sal.
Hiponatremia
hipervolémica
Falla cardíaca, ERC, cirrosis o falla hepática.
Hiponatremia
euvolémica
SIADH Medicamentos que causen SIADH
(diuréticos, carbamazepina,
clorprompamida, clofibrato, opioides,
tolbutamida, vincristina)
Polidipsia psicógena Dipsomania
Hipotiroidismo Insuficiencia adrenal
MDMA (extasis) Intoxicación por agua
Rosen's Emergency Medicine - Concepts and Clinical Practice, 8e – Chapter 125. Electrolyte disorders
Hiponatremia
Osmolarida
d
plasmática
Hiposmolar Isoosmolar Hiperosmolar
Estado de
volumen
Tratar la
causa
Tratar la
causa
Hipovolemia Euvolemia Hipervolemia
Osmolaridad
urinaria y Na
urinario
Osmolaridad
urinaria
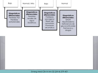
Diagnósticos
diferenciales
:
Cirrosis
ICC
ERCBajo Normal / Alto Bajo Normal
ESTRATEGIA
DIAGNÓSTICA
Bajo Normal / Alto Bajo Normal
Diagnósticos
diferenciales:
Perdidas TGI
Perdidas
extrarrenales
Diagnósticos
diferenciales:
Perdidas
renales de
agua
Diuréticos
Diagnósticos
diferenciales:
Polidipsia
psicógena
Reset del
osmostato
Ptomania
alcoholica
Diagnósticos
diferenciales:
SIADH
Hipotiroidismo
Deficiencia de
glucocorticoides
Farmacos y
drogas
Emerg Med Clin N Am 32 (2414) 379-401
ESTRATEGIA
DIAGNÓSTICA
Descartar hiperglicemia y otras causas de
hiponatremia no hipotónica
Hiponatremia
Hiponatremia hipotónica
Síntomas agudos o
severos Si
Osmolaridad urinaria
Tratamiento
inmediato con salino
hipertónico
Considerar
• Polidipsia primaria
• Baja ingesta de solutos
• Potomania de la cerveza
Concentración urinaria de Na
Volumen sanguíneo
arterial efectivo bajo
Diuréticos o
enfermedad renal?
Si
Si LEC expandido considerar
• Falla cardíaca
• Cirrosis hepática
• Síndrome nefrótico
Si LEC reducido considerar
• Diarrea y vómito
• Tercer espacio
• Diuréticos
Considerar
• Diuréticos
• Enfermedad Renal
• Otras causas
Si LEC reducido considerar
• Vómito
• Ins. adrenal primaria
• Riñón perdedor de sal
• Cerebro perdedor de sal
• Diuréticos ocultos
Si LEC normal considerar
• SIADH
• Ins. adrenal secundaria
• Hipotiroidismo
• Diuréticos ocultos
European Journal of Endocrinology (2014) 170, G1–G47
¿Síntomas graves?
Si
Si
Si
Tratamiento de
hiponatremia
con síntomas
graves
Tratamiento de
hiponatremia con
síntomas
moderados
Hiponatremia aguda sin
síntomas moderados ni
graves
Hiponatremia
crónica
¿Síntomas moderados?
¿Hiponatremia aguda?
¿Volumen circulante disminuido?
ESTRATEGIA DE
MANEJO
¿Volumen extracelular
aumentado?
Si
Si
Volumen circulante
bajo
Volumen extracelular
aumentado
SIAD
European Journal of Endocrinology (2014) 170, G1–G47
TRATAMIENTO DE HIPONATREMIA
CON SINTOMAS SEVEROS
Infusión de 150
ml 3%
hipertónica en
20 min.
Chequear la
concentración
de Na sérico
después de 20
minutos
Repetir la
infusión y
volver a
chequear 2
veces mas o
hasta lograr
un aumento
de 5 mmol/L
aumento del
Na.
Deben ter
monitorización
clínica y
bioquímica
estrecha (CI -
UCE)
European Journal of Endocrinology (2014) 170, G1–G47
SEGUIMIENTO EN CASO DE
NO MEJORIA DE LOS
SINTOMAS
Después de un aumento de 5 mmol/l en la primera hora
Continuar SS al
3%
•Aumento de 1 mmol/l
por h
Detener la
infusión de 3%
•Cuando los síntomas
mejoran
•El Na aumenta 10
mmol/l en total
•El Na llega a 130
mmol/l
Descartar otras
causas de los
síntomas
Seguimiento del
Na sérico cada 4
h mientras la
infusión al 3% se
encuentre activa.
European Journal of Endocrinology (2014) 170, G1–G47
Adrogué–Madias
SEGUIMIENTO EN CASO DE
MEJORIA DE LOS SINTOMAS
Después de un aumento de 5 mmol/l en la primera hora
Detener la
infusión de SS
hipertónica.
SSN de
sostenimiento.
Iniciar manejo
de la causa.
Limitar el
aumento del
Na
•10 mmol/l en las
primeras 24 h
•8 mmol/l en las
24 h a partir de
entonces
•Hasta que el Na
llegue a 130
mmol/l
Seguimiento
del Na sérico
•6 y 12 h
•Diario hasta que
estabilice.
European Journal of Endocrinology (2014) 170, G1–G47
Algoritmo
Dosis única de 150 ml de SS al 3%
Iniciar tratamiento de la causa
Suspender medicamentos y otros factores que pueden contribuir o
provocar hiponatremia
Buscar la causa de la hiponatremia
TRATAMIENTO DE HIPONATREMIA
CON SÍNTOMAS MODERADOS
European Journal of Endocrinology (2014) 170, G1–G47
Algoritmo
TRATAMIENTO DE HIPONATREMIA
CON SÍNTOMAS MODERADOS
Si el Na disminuye tratar como hiponatremia severa
Buscar otras causas de los síntomas si estos no mejoran
Seguimiento del Na sérico después de 1, 6 y 12 h.
Ascenso del Na sérico
Objetivo: 5 mmol/l en 24 h Primeras 24 horas: 10 24 horas después: 8
Concentración máxima:
130 mmol/l
European Journal of Endocrinology (2014) 170, G1–G47
Algoritmo
TRATAMIENTO DE HIPONATREMIA
AGUDA SIN SÍNTOMAS (<48h)
Descartar
errores de
laboratorio
Suspender
LEV,
medicamen
tos y otros
factores
Iniciar
búsqueda de
la etiología
Iniciar
tratamiento
del la causa
específica.
Bolo de 150 ml de SS al 3%
En 20 min
Disminución
del Na es
superior a 10
Seguimiento
del Na
después de
4 horas.
Algoritmo
European Journal of Endocrinology (2014) 170, G1–G47
HIPONATREMIA CRÓNICA SIN
PRESENCIA DE SÍNTOMAS (>48h)
Suspender LEV,
medicamentos y
otros factores
Iniciar tratamiento
etiológico
Hiponatremia leve
(>130)
• No iniciar reposición
Hiponatremia moderada
(129 - 125) o profunda
(>125)
•>10 mmol / l en las primeras 24
horas
•>8 mmol / l 24 h después.
•Seguimiento cada 6 h
Algoritmo
European Journal of Endocrinology (2014) 170, G1–G47
PACIENTES CON REDUCCIÓN
DEL VOLUMEN CIRCULANTE
Restaurar el volumen extracelular SSN 0,5-
1,0 ml / kg por h.
Pacientes inestables realizar monitoreo en
lugar con monitoreo bioquímico y clínico
estrecho
En caso de inestabilidad la necesidad de
una rápida reposición de líquidos anula el
riesgo de un aumento demasiado rápido
de la concentración de sodio en suero.
Algoritmo
European Journal of Endocrinology (2014) 170, G1–G47
VOLUMEN EXTRACELULAR
AUMENTADO
Hiponatremia leve o moderada
•No iniciar tratamiento con el único
objetivo de aumentar la concentración
sérica de Na.
Restricción de líquidos.
No usar vaptanes ni tetraciclinas.
European Journal of Endocrinology (2014) 170, G1–G47
Algoritmo
LOS PACIENTES CON SIAD
Hiponatremia moderada o
profunda
Restringir la ingesta de líquidos
Aumento de la ingesta de soluto a 0,25 a 0,50 g /
kg por día de urea
Combinación de diuréticos de asa a baja dosis y
cloruro de sodio oral.
NO usar litio, vaptanes o demeclociclina.
European Journal of Endocrinology (2014) 170, G1–G47
Algoritmo
CLORO
Anión extracelular
Valor normal: 95 -105 mEq / L.
Rara vez un trastorno primario.
Aumento o disminución
Tintinalli's Emergency Medicine: A Comprehensive Study Guide, 7e > Chapter 21. Fluids and Electrolytes
HIPERCLOREMIA
STEWART
Acidosis hiperclorémica
Causas de la AHC
Resultados de la AHC
STEWART
Leyes
fisicoquímicas
Electroneu
tralidad
Conservaci
ón de la
masa
Factores
independien
tes
DIF
P
C
O
2
ATOT
DIFa =
Na + K +
Ca + Mg
- (Cl +
Lactato)
(40-42)
Rev Asoc Mex Med Crit y Ter Int 2006;20(4):184-192
ACIDOSIS METABÓLICA HIPERCLORÉMICA
DIF < 40
Cloro corregido >
108 - 112 mEq/L.
Secundaria a la
infusión de soluciones
IV.
Rev Asoc Mex Med Crit y Ter Int 2006;20(4):184-192
CAUSAS DE LA ACIDOSIS
Pérdida de
bicarbonato.
Depleción del
LEC
Derivación
urinaria en el
colon sigmoide
Fístulas biliares y
pancreática
Administración
excesiva de
NaCl
Acetazolamida,
triamtereno.
K. Berend et al. / European Journal of Internal Medicine 23 (2012) 203–211
Resultados
de la AHC
Activación
inmune e
inflamación
Dolor abdominal
Riesgo de
síndrome
compartimental
abdominal
Disminución de
la perfusión
esplácnica
Disfunción renal
Anomalías de la
coagulación
Mayor
mortalidad?
K. Berend et al. / European Journal of Internal Medicine 23 (2012) 203–211
HIPOCLOREMIA
Principios de enfermedad
Síntomas
Manejo
Tintinalli's Emergency Medicine: A Comprehensive Study Guide, 7e > Chapter 21. Fluids and Electrolytes
PRINCIPIOS DE LA ENFERMEAD
Cl sérico < 95 mEq/L
Diuresis, vómitos o SNG
Aumento de resorción de Na y HCO3
Tintinalli's Emergency Medicine: A Comprehensive Study Guide, 7e > Chapter 21. Fluids and Electrolytes
SÍNTOMAS
Cl urinario
<10 mEq/L implica respuesta
alcalótica
> 40 mEq/L secundario a la
sobrecarga o dilución.
Efectos secundarios.
Apatía, confusión, arritmias cardiacas e irritabilidad neuromuscular.
No hay específicos
Tintinalli's Emergency Medicine: A Comprehensive Study Guide, 7e > Chapter 21. Fluids and Electrolytes
K. Berend et al. / European Journal of Internal Medicine 23 (2012) 203–211
MANEJO
Tratar las
manifestaciones
de la enfermedad
subyacente
El tratamiento de
la alcalosis
metabólica es
SSN.
Tintinalli's Emergency Medicine: A Comprehensive Study Guide, 7e > Chapter 21. Fluids and Electrolytes
Gracias
Minas de sal en Nemocón - Colombia

Trastornos del Na y Cl

  • 1.
    TRASTORNOS DEL SODIO Y ELCLORO Killiam Alberto Argote Araméndiz Residente de III año Medicina de Urgencias UdeA 01/2015
  • 3.
    INTRODUCCIÓN Anomalías electrolíticas son frecuentes Asintomáticasse corrigen gradualmente Alteraciones en la conciencia o arritmia Rosen's Emergency Medicine - Concepts and Clinical Practice, 8e – Chapter 125. Electrolyte disorders
  • 4.
    NIVELES DE NaY Cl Solución Plasma Intersticial Intracelular SSN Lactado de Ringer Na 142 144 10 154 130 Cl 104 113 - 154 109 Tintinalli's Emergency Medicine: A Comprehensive Study Guide, 7e > Chapter 21. Fluids and Electrolytes
  • 5.
    SODIO • Contenido total:40 – 50 mEq/kg • 98% extracelular (140 mEq/L) • Intracelular (<10 - 12 mEq/L) Tintinalli's Emergency Medicine: A Comprehensive Study Guide, 7e > Chapter 21. Fluids and Electrolytes
  • 6.
    HIPERNATREMIA • Principios dela Enfermedad • Características clínicas • Estrategias de diagnóstico • Manejo
  • 7.
    PRINCIPIOS DE LAENFERMEDAD Na sérico > 145 mEq/L Mal pronóstico - Poco frecuente Déficit de agua corporal total. •Sentido erróneo de la sed •No acceso al agua. Rosen's Emergency Medicine - Concepts and Clinical Practice, 8e – Chapter 125. Electrolyte disorders
  • 8.
    TIPOS DE HIPERNATREMIA Hipernatremiacon deshidratación y sodio corporal total bajo. Golpe de calor Aumento de perdidas insensibles: quemaduras, sudor Perdidas gastrointestinales: diarrea, vómito, succión gastrointestinal continua Diuresis osmótica: glucosa, manitol alimentación enteral Hipernatremia con agua corporal total baja y sodio corporal total normal. Diabetes insípida Neurogénica Anciano con osmostato alterado Disfunción hipotalámica Tumores supra o infracelares Enfermedad renal Medicamentos (anfotericina, fenitoina, litio, aminoglucósidos, metoxifluorano) Anemia falciforme Hipernatremia con aumento del sodio corporal total. Ingesta de tabletas de sal Infusiones salinas Ingesta de agua salada Bicarbonato de Na intravenoso Enemas salinos Hemodiálisis Hiperaldosteronimso primario Síndrome de Conn Síndrome de Cushing Rosen's Emergency Medicine - Concepts and Clinical Practice, 8e – Chapter 125. Electrolyte disorders
  • 9.
    Poliuria o polidipsia Pérdidas de líquido extrarrenales Asintomáticos Alteracióndel estado mental CARACTERÍSTICAS CLÍNICAS Rosen's Emergency Medicine - Concepts and Clinical Practice, 8e – Chapter 125. Electrolyte disorders
  • 10.
    Bioquímica sérica Concentración de sodio en orina OsmolaridadOsmolalidad ESTRATEGIA DIAGNÓSTICA CÁLCULO DEL AGUA CORPORAL (ACT) POBLACIÓN ACT Hombre adulto y niños Peso corporal (kg) X 0.6 Mujer adulta Peso corporal (kg) X 0.5 Hombre anciano Peso corporal (kg) X 0.5 Mujer anciana Peso corporal (kg) X 0.45 Rosen's Emergency Medicine - Concepts and Clinical Practice, 8e – Chapter 125. Electrolyte disorders
  • 11.
    Hipernatremia Estatus de volemia Hipovolemia EuvolemiaHipervolemia Na urinario Osmolaridad urinaria Baja Normal / Alto Alto Normal / bajo Diagnósticos diferenciales: Adipsia Hipodipsia Paciente críticamente enfermo Perdidas externas de agua Diagnósticos diferenciales: Diuresis Diagnósticos diferenciales: Hipodipsia Diagnósticos diferenciales: Diabetes insipida Diagnósticos diferenciales: Envenenamiento de sal Hiperaldosteronism o primario Infantes alimentados con formula Emerg Med Clin N Am 32 (2414) 379-401 ESTRATEGIA DIAGNÓSTICA
  • 12.
    MANEJO Rosen's Emergency Medicine- Concepts and Clinical Practice, 8e – Chapter 125. Electrolyte disorders Emerg Med Clin N Am 32 (2414) 379-401 Mortalidad sin tratamiento 28% - 70%. HipovolemiaHipotensión Hipoperfusión
  • 13.
    MANEJO Rosen's Emergency Medicine- Concepts and Clinical Practice, 8e – Chapter 125. Electrolyte disorders Fiebre Vómito Diabetes insípida
  • 14.
    MANEJO Rosen's Emergency Medicine- Concepts and Clinical Practice, 8e – Chapter 125. Electrolyte disorders Disminuir el Na lentamente
  • 15.
    Hipoperfusión e hipovolemia Mecanismos homeostáticos Reabsorción de sodio Mantenimiento delvolumen intravascular Aumento de la concentración sérica de sodio Rosen's Emergency Medicine - Concepts and Clinical Practice, 8e – Chapter 125. Electrolyte disorders
  • 16.
    Hipernatremia durante un cortotiempo Corrección rápida • 1 - 2 mEq/h • No mas de 8 -15 mEq/L en 8 horas Hipernatremia durante días o semanas. Corrección lenta • 0,5 mEq/hora • 10 a 12 mEq/día PORCENTAJE DE CORRECCIÓN • SSN 0.9% (inestabilidad hemodinámica) • 0.45% a 100 cc/h • Diabetes insípida = desmopresina Rosen's Emergency Medicine - Concepts and Clinical Practice, 8e – Chapter 125. Electrolyte disorders Emerg Med Clin N Am 32 (2414) 379-401
  • 17.
    Cada litro dedéficit de agua aumenta el Na de 3 a 5 mEq/L. Tintinalli's Emergency Medicine: A Comprehensive Study Guide, 7e > Chapter 21. Fluids and Electrolytes
  • 18.
    HIPONATREMIA • Principios dela Enfermedad • Características clínicas • Estrategias de diagnóstico • Manejo
  • 19.
    Na sérico <135 mEq/L Profunda < 125 mEq / L Segunda anomalía electrolítica más común Marcador enfermedad subyacente. PRINCIPIOS DE LA ENFERMEDAD Rosen's Emergency Medicine - Concepts and Clinical Practice, 8e – Chapter 125. Electrolyte disorders European Journal of Endocrinology (2014) 170, G1–G47 Emerg Med Clin N Am 32 (2414) 379-401
  • 20.
    DEFINICIONES • Leve 135-130 •Moderada 129-125 • Grave < 125 Bioquímica • Aguda < 48 horas • Crónica > 48 horasTiempo • Moderadamente sintomática • Gravemente sintomáticaSíntomas European Journal of Endocrinology (2014) 170, G1–G47
  • 21.
    Desmielinización difusa CARACTERÍSTICAS CLÍNICAS Edemacerebral y aumento de la PIC European Journal of Endocrinology (2014) 170, G1–G47 Emerg Med Clin N Am 32 (2414) 379-41
  • 22.
    TIPOS DE HIPONATREMIA Pseudo hiponatremia Hiperlipidemia Hiperproteinemia(mieloma múltiple, macroglobulinemia). Dilucional Hiperglicemia. Hiponatremia hipovolémica Pérdida de líquidos corporales: sudor, vómito, diarrea, succión gastrointestinal. Tercer espacio: obstrucción intestinal, quemaduras, pancreatitis, rabdomiolisis. Causas renales: diuréticos, deficiencia de mineralocorticoides, , diuresis osmótica, nefropatias perdedoras de sal. Hiponatremia hipervolémica Falla cardíaca, ERC, cirrosis o falla hepática. Hiponatremia euvolémica SIADH Medicamentos que causen SIADH (diuréticos, carbamazepina, clorprompamida, clofibrato, opioides, tolbutamida, vincristina) Polidipsia psicógena Dipsomania Hipotiroidismo Insuficiencia adrenal MDMA (extasis) Intoxicación por agua Rosen's Emergency Medicine - Concepts and Clinical Practice, 8e – Chapter 125. Electrolyte disorders
  • 23.
    Hiponatremia Osmolarida d plasmática Hiposmolar Isoosmolar Hiperosmolar Estadode volumen Tratar la causa Tratar la causa Hipovolemia Euvolemia Hipervolemia Osmolaridad urinaria y Na urinario Osmolaridad urinaria Diagnósticos diferenciales : Cirrosis ICC ERCBajo Normal / Alto Bajo Normal ESTRATEGIA DIAGNÓSTICA
  • 24.
    Bajo Normal /Alto Bajo Normal Diagnósticos diferenciales: Perdidas TGI Perdidas extrarrenales Diagnósticos diferenciales: Perdidas renales de agua Diuréticos Diagnósticos diferenciales: Polidipsia psicógena Reset del osmostato Ptomania alcoholica Diagnósticos diferenciales: SIADH Hipotiroidismo Deficiencia de glucocorticoides Farmacos y drogas Emerg Med Clin N Am 32 (2414) 379-401
  • 25.
    ESTRATEGIA DIAGNÓSTICA Descartar hiperglicemia yotras causas de hiponatremia no hipotónica Hiponatremia Hiponatremia hipotónica Síntomas agudos o severos Si Osmolaridad urinaria Tratamiento inmediato con salino hipertónico Considerar
  • 26.
    • Polidipsia primaria •Baja ingesta de solutos • Potomania de la cerveza Concentración urinaria de Na Volumen sanguíneo arterial efectivo bajo Diuréticos o enfermedad renal? Si Si LEC expandido considerar • Falla cardíaca • Cirrosis hepática • Síndrome nefrótico Si LEC reducido considerar • Diarrea y vómito • Tercer espacio • Diuréticos Considerar • Diuréticos • Enfermedad Renal • Otras causas Si LEC reducido considerar • Vómito • Ins. adrenal primaria • Riñón perdedor de sal • Cerebro perdedor de sal • Diuréticos ocultos Si LEC normal considerar • SIADH • Ins. adrenal secundaria • Hipotiroidismo • Diuréticos ocultos European Journal of Endocrinology (2014) 170, G1–G47
  • 27.
    ¿Síntomas graves? Si Si Si Tratamiento de hiponatremia consíntomas graves Tratamiento de hiponatremia con síntomas moderados Hiponatremia aguda sin síntomas moderados ni graves Hiponatremia crónica ¿Síntomas moderados? ¿Hiponatremia aguda? ¿Volumen circulante disminuido? ESTRATEGIA DE MANEJO
  • 28.
    ¿Volumen extracelular aumentado? Si Si Volumen circulante bajo Volumenextracelular aumentado SIAD European Journal of Endocrinology (2014) 170, G1–G47
  • 29.
    TRATAMIENTO DE HIPONATREMIA CONSINTOMAS SEVEROS Infusión de 150 ml 3% hipertónica en 20 min. Chequear la concentración de Na sérico después de 20 minutos Repetir la infusión y volver a chequear 2 veces mas o hasta lograr un aumento de 5 mmol/L aumento del Na. Deben ter monitorización clínica y bioquímica estrecha (CI - UCE) European Journal of Endocrinology (2014) 170, G1–G47
  • 30.
    SEGUIMIENTO EN CASODE NO MEJORIA DE LOS SINTOMAS Después de un aumento de 5 mmol/l en la primera hora Continuar SS al 3% •Aumento de 1 mmol/l por h Detener la infusión de 3% •Cuando los síntomas mejoran •El Na aumenta 10 mmol/l en total •El Na llega a 130 mmol/l Descartar otras causas de los síntomas Seguimiento del Na sérico cada 4 h mientras la infusión al 3% se encuentre activa. European Journal of Endocrinology (2014) 170, G1–G47
  • 31.
  • 32.
    SEGUIMIENTO EN CASODE MEJORIA DE LOS SINTOMAS Después de un aumento de 5 mmol/l en la primera hora Detener la infusión de SS hipertónica. SSN de sostenimiento. Iniciar manejo de la causa. Limitar el aumento del Na •10 mmol/l en las primeras 24 h •8 mmol/l en las 24 h a partir de entonces •Hasta que el Na llegue a 130 mmol/l Seguimiento del Na sérico •6 y 12 h •Diario hasta que estabilice. European Journal of Endocrinology (2014) 170, G1–G47 Algoritmo
  • 33.
    Dosis única de150 ml de SS al 3% Iniciar tratamiento de la causa Suspender medicamentos y otros factores que pueden contribuir o provocar hiponatremia Buscar la causa de la hiponatremia TRATAMIENTO DE HIPONATREMIA CON SÍNTOMAS MODERADOS European Journal of Endocrinology (2014) 170, G1–G47 Algoritmo
  • 34.
    TRATAMIENTO DE HIPONATREMIA CONSÍNTOMAS MODERADOS Si el Na disminuye tratar como hiponatremia severa Buscar otras causas de los síntomas si estos no mejoran Seguimiento del Na sérico después de 1, 6 y 12 h. Ascenso del Na sérico Objetivo: 5 mmol/l en 24 h Primeras 24 horas: 10 24 horas después: 8 Concentración máxima: 130 mmol/l European Journal of Endocrinology (2014) 170, G1–G47 Algoritmo
  • 35.
    TRATAMIENTO DE HIPONATREMIA AGUDASIN SÍNTOMAS (<48h) Descartar errores de laboratorio Suspender LEV, medicamen tos y otros factores Iniciar búsqueda de la etiología Iniciar tratamiento del la causa específica. Bolo de 150 ml de SS al 3% En 20 min Disminución del Na es superior a 10 Seguimiento del Na después de 4 horas. Algoritmo European Journal of Endocrinology (2014) 170, G1–G47
  • 36.
    HIPONATREMIA CRÓNICA SIN PRESENCIADE SÍNTOMAS (>48h) Suspender LEV, medicamentos y otros factores Iniciar tratamiento etiológico Hiponatremia leve (>130) • No iniciar reposición Hiponatremia moderada (129 - 125) o profunda (>125) •>10 mmol / l en las primeras 24 horas •>8 mmol / l 24 h después. •Seguimiento cada 6 h Algoritmo European Journal of Endocrinology (2014) 170, G1–G47
  • 37.
    PACIENTES CON REDUCCIÓN DELVOLUMEN CIRCULANTE Restaurar el volumen extracelular SSN 0,5- 1,0 ml / kg por h. Pacientes inestables realizar monitoreo en lugar con monitoreo bioquímico y clínico estrecho En caso de inestabilidad la necesidad de una rápida reposición de líquidos anula el riesgo de un aumento demasiado rápido de la concentración de sodio en suero. Algoritmo European Journal of Endocrinology (2014) 170, G1–G47
  • 38.
    VOLUMEN EXTRACELULAR AUMENTADO Hiponatremia leveo moderada •No iniciar tratamiento con el único objetivo de aumentar la concentración sérica de Na. Restricción de líquidos. No usar vaptanes ni tetraciclinas. European Journal of Endocrinology (2014) 170, G1–G47 Algoritmo
  • 39.
    LOS PACIENTES CONSIAD Hiponatremia moderada o profunda Restringir la ingesta de líquidos Aumento de la ingesta de soluto a 0,25 a 0,50 g / kg por día de urea Combinación de diuréticos de asa a baja dosis y cloruro de sodio oral. NO usar litio, vaptanes o demeclociclina. European Journal of Endocrinology (2014) 170, G1–G47 Algoritmo
  • 40.
    CLORO Anión extracelular Valor normal:95 -105 mEq / L. Rara vez un trastorno primario. Aumento o disminución Tintinalli's Emergency Medicine: A Comprehensive Study Guide, 7e > Chapter 21. Fluids and Electrolytes
  • 41.
  • 42.
    STEWART Leyes fisicoquímicas Electroneu tralidad Conservaci ón de la masa Factores independien tes DIF P C O 2 ATOT DIFa= Na + K + Ca + Mg - (Cl + Lactato) (40-42) Rev Asoc Mex Med Crit y Ter Int 2006;20(4):184-192
  • 43.
    ACIDOSIS METABÓLICA HIPERCLORÉMICA DIF< 40 Cloro corregido > 108 - 112 mEq/L. Secundaria a la infusión de soluciones IV. Rev Asoc Mex Med Crit y Ter Int 2006;20(4):184-192
  • 45.
    CAUSAS DE LAACIDOSIS Pérdida de bicarbonato. Depleción del LEC Derivación urinaria en el colon sigmoide Fístulas biliares y pancreática Administración excesiva de NaCl Acetazolamida, triamtereno. K. Berend et al. / European Journal of Internal Medicine 23 (2012) 203–211
  • 46.
    Resultados de la AHC Activación inmunee inflamación Dolor abdominal Riesgo de síndrome compartimental abdominal Disminución de la perfusión esplácnica Disfunción renal Anomalías de la coagulación Mayor mortalidad? K. Berend et al. / European Journal of Internal Medicine 23 (2012) 203–211
  • 47.
    HIPOCLOREMIA Principios de enfermedad Síntomas Manejo Tintinalli'sEmergency Medicine: A Comprehensive Study Guide, 7e > Chapter 21. Fluids and Electrolytes
  • 48.
    PRINCIPIOS DE LAENFERMEAD Cl sérico < 95 mEq/L Diuresis, vómitos o SNG Aumento de resorción de Na y HCO3 Tintinalli's Emergency Medicine: A Comprehensive Study Guide, 7e > Chapter 21. Fluids and Electrolytes
  • 49.
    SÍNTOMAS Cl urinario <10 mEq/Limplica respuesta alcalótica > 40 mEq/L secundario a la sobrecarga o dilución. Efectos secundarios. Apatía, confusión, arritmias cardiacas e irritabilidad neuromuscular. No hay específicos Tintinalli's Emergency Medicine: A Comprehensive Study Guide, 7e > Chapter 21. Fluids and Electrolytes K. Berend et al. / European Journal of Internal Medicine 23 (2012) 203–211
  • 50.
    MANEJO Tratar las manifestaciones de laenfermedad subyacente El tratamiento de la alcalosis metabólica es SSN. Tintinalli's Emergency Medicine: A Comprehensive Study Guide, 7e > Chapter 21. Fluids and Electrolytes
  • 52.
    Gracias Minas de salen Nemocón - Colombia

Notas del editor

  • #8 Poco frecuente en pacientes previamente sanos y en los adultos se debe exclusivamente a déficit en la concentración total de ACT
  • #9 La hipernatremia puede ser dividida en 3 clases dependiendo e su fisiología
  • #16 Los mecanismos reguladores osmóticos seguiran reteniendo sodio mientras la hipovolemia está presente, sin importar los niveles plasmáticos del mismo, es por esto que hay que corregir la hipovolemia primero.
  • #20 Tiazidas Estado postoperatorio Síndrome de secreción inadecuada de hormona antidiurética (SIADH) Polidipsia (psiquiátricos) Intoxicación por agua