Taller Cross docking



    1- Defina:

Recepción de carga:

 Pedido: Una petición es un pedido hecho a una autoridad, por lo general una autoridad del gobierno o una entidad pública. En sentido coloquial,
una petición es un documento presentado a alguna autoridad oficial y firmado por numerosos individuos. Es posible también hacer una petición
por vía oral en vez de por escrito, y hoy en día también puede ser transmitida mediante Internet. El término tiene también un significado específico
en el ámbito legal como un pedido, dirigido a una corte o tribunal administrativo, solicitando algún tipo de medida tal como una orden de la corte.
Proveedor: Un proveedor de servicios es una entidad que presta servicios a otras entidades. Por lo general, esto se refiere a un negocio que
ofrece la suscripción o servicio web a otras empresas o particulares.

 Diagrama de flujo: Un diagrama de flujo es una representación gráfica de un algoritmo o proceso. Se utiliza en disciplinas como la
programación, la economía, los procesos industriales y la psicología cognitiva. Estos diagramas utilizan símbolos con significados bien definidos
que representan los pasos del algoritmo, y representan el flujo de ejecución mediante flechas que conectan los puntos de inicio y de término

Centro de distribución: Un centro de distribución es una infraestructura logística en          la cual se almacenan productos y se embarcan
órdenes de salida para su distribución al comercio minorista o mayorista. Generalmente se constituye por uno o más almacenes, en los cuales
ocasionalmente se cuenta con sistemas de refrigeración o aire acondicionado, áreas para organizar la mercancía y compuertas, rampas u otras
infraestructuras para cargar los vehículos.

Operador logístico: Un operador logístico es la persona que coordina todas las actividades de dirección del flujo de los materiales y productos
que necesite una empresa, desde la fuente de suministro de los materiales hasta su utilización por el consumidor final.

Las funciones de un operador logístico son las siguientes:
-Procesamiento de pedidos: Actividades relativas a la recogida, comprobación y transmisión de ordenes de compra.
-Manejo de materiales: Determina que medios materiales y procedimientos se han de utilizar para mover los productos dentro de los almacenes y
entre estos y los locales de venta.
-Embalaje: Decidir que sistemas y formas de protección va a utilizar para sus productos.
-Transporte de los productos: Decidir medios de transporte a utilizar y elaboración de los planes de ruta.
, recibo de mercancías: El recibo de la mercancía debe ser minucioso, es decir revisar cajas cerradas, checar que la mercancía venga en óptimas
condiciones, verificar peso de mercancía que lo requiera, checar caducidades, etc.

Recibo de mercancías:

Despacho de mercancías: Consiste en determinar si se trata verdaderamente de los artículos solicitados, si la cantidad concuerda con la perdida
y si la calidad de los requisitos técnicos exigidos en le pedido correspondiente con los artículos llegados. Esta parte de la recepción, es
posiblemente la mas importante, por cuanto de ella depende el que los artículos llegados puedan ser usados y por ello es que el encargado de la
recepción se preocupara por realizar una inspección organizada, siguiendo un procedimiento y no tomando lo que sea y como sea. Es
conveniente guiarse en este caso por la orden de compra, de manera de ir verificando los artículos en el orden en que se encuentran en dicho
documento, evitándose así equivocaciones que posteriormente darán lugar a lamentaciones que no se podrán remediar

Lineal:

Estantería:

Almacenamiento:

Mensaje EDI: A estructura jerárquica de un mensaje EDI habilita los conjuntos de transacciones/mensajes y grupos que se van a procesar por
lotes. Incluso si un intercambio contiene sólo un conjunto de transacciones/mensaje y sólo un grupo, ese intercambio se estructura con los
mismos elementos estructurales básicos que tendría si se procesara por lotes, con la excepción de que no sería un conjunto de varias
transacciones/mensajes o elementos de grupo.

Costos administrativos: Son los costos derivados de realizar la función administrativa dentro de la empresa. Esto puede no solo significar los
sueldos del gerente, del contador, de la secretaria ETC, una empresa puede también contar con direcciones, selección de personal, finanzas.
Gastos de oficinas y arrendamientos

Costos de producción: : El costo de producción expresa la magnitud de los recursos materiales, laborales y monetarios necesarios para
alcanzar un cierto volumen de producción con una determinada calidad. El costo de la producción está constituido por el conjunto de los gastos
relacionados con la utilización de los activos fijos tangibles, las materias primas y materiales, el combustible, la energía y la fuerza de trabajo en
el proceso de producción, así como otros gastos relacionados con el proceso de fabricación, expresados todos en términos monetarios.

Distribución:

    2- Que es Cross Docking y principales actividades que se realizan
La intención del Cross docking es también acordar con los proveedores una preparación de la mercancía para reducir costes de recepción,
almacenaje y preparación. Así, una otra ventaja de este sistema reside en la reducción del coste de almacenamiento y de posesión del stock.

Para este sistema, se están implantando últimamente máquinas clasificadoras, que por medio de cintas transportadoras, y un sistema de
clasificación, son capaces de distribuir automáticamente la mercancía por bocas de salida marcando el ritmo al operario, con el fin de
abaratar costes.




    3- Cuales son los Tipos de Cross Docking

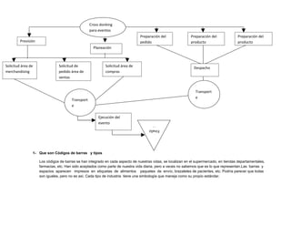
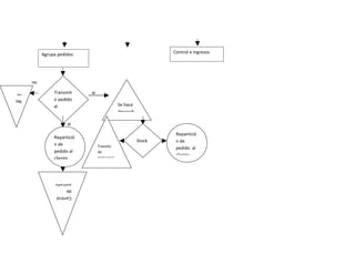
Por producto: , la mercancía llega de forma agrupada y la plataforma se encarga de repartirla en función de repartir por cada tienda.

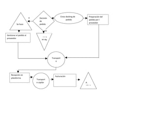
Cross docking por pedido: se hacen pedidas individuales a los proveedores, los productos llegan agrupados por tiendas .la plataforma se
encarga de juntar los pedidos de los distintos proveedores que corresponden a una tienda.

Cross docking para eventos:      el pedido es parte de una planificación los productos serán definidos por el proveedor o por el distribuidor.




    4- Elabore un diagrama de flujo de cada uno de los tipos de Cross docking




                                                                        Solicitud de pedidos a
                                      CROSSDOKING POR
      Recibe pedidos                                                    proveedores
                                      PRODUCTO
Agrupa pedidos                                       Control e ingresos




       no
hace
se               Transmit     si
No               ir pedido
                 al                            Se hace
                 proveed                       despach

                       si

                                                                  Repartició
                 Repartició
                                                         Stock    n de
                 n de              Transito                       pedido al
                 pedido al         de
                                                                  cliente
                 cliente           mercancía




                  entrada
                  de
                  Control
Cross docking de       Preparación del
                         si      Decisión
                                                              pedido           pedido por l
                                 de
                                                                               proveedor
           Se hace               pedido


                                      no

Gestionar el pedido al             hace
proveedor                          No se




                                            Transport
                                                e




    Recepción en
                                               Facturación
    plataforma
                              Transport
                              e capilar                                    A.
                                                                           difinit
Cross donking
                                                    para eventos
                                                                                 Preparación del               Preparación del            Preparación del
         Previsión                                                               pedido                        producto                   producto
                                                      Planeación



Solicitud área de               Solicitud de                 Solicitud área de                                  Despacho
merchandising                   pedido área de               compras
                                ventas


                                                                                                                 Transport
                                                                                                                 e
                                        Transport
                                        e

                                                         Ejecución del
                                                         evento                       ación
                                                                                      Finaliz




                1- Que son Códigos de barras y tipos

                     Los códigos de barras se han integrado en cada aspecto de nuestras vidas, se localizan en el supermercado, en tiendas departamentales,
                     farmacias, etc. Han sido aceptados como parte de nuestra vida diaria, pero a veces no sabemos que es lo que representan.Las barras y
                     espacios aparecen impresos en etiquetas de alimentos paquetes de envío, brazaletes de pacientes, etc. Podría parecer que todas
                     son iguales, pero no es así. Cada tipo de industria tiene una simbología que maneja como su propio estándar.
2- Que es EAN 128.

    Hoy llamado GS1 debido al cambio de EAN GS1 es un sistema estándar de identificación mediante código de barras utilizando
    internacionalmente para la identificación de mercancías en entornos logísticos, para poder transmitir los datos relativos a los productos de
    una forma común a todos los agentes de cadena de suministro.




3- Que es la IAC en Colombia




    E n Colombia el IAC, Instituto Colombiano de Codificación y Automatización Comercial, es el único ente autorizado para administrar y
    difundir los beneficios de hablar un mismo idioma en cuanto a la tecnología de códigos de barras se refiere.

 IAC es una asociación empresarial, independiente, privada, sin ánimo de lucro, que desarrolla, establece y promueve el uso e implantación
de estándares globales y abiertos de identificación y comunicación, cuya aplicación agrega valor a la gestión de la cadena de abastecimiento
de productos y servicios y al consumidor final. IAC es un punto de encuentro en donde todos los sectores económicos identifican e
implementan soluciones tecnológicas comunes, frente a las necesidades que impone el mercado.

La IAC pretende ser la entidad del país reconocida por su excelencia en el logro de la aplicación de soluciones tecnológicas que contribuyen a
mejorar la competitividad de la cadena de abastecimiento, basada en eficientes relaciones de negocios.

Taller cross docking 21010100901

  • 1.
    Taller Cross docking 1- Defina: Recepción de carga: Pedido: Una petición es un pedido hecho a una autoridad, por lo general una autoridad del gobierno o una entidad pública. En sentido coloquial, una petición es un documento presentado a alguna autoridad oficial y firmado por numerosos individuos. Es posible también hacer una petición por vía oral en vez de por escrito, y hoy en día también puede ser transmitida mediante Internet. El término tiene también un significado específico en el ámbito legal como un pedido, dirigido a una corte o tribunal administrativo, solicitando algún tipo de medida tal como una orden de la corte. Proveedor: Un proveedor de servicios es una entidad que presta servicios a otras entidades. Por lo general, esto se refiere a un negocio que ofrece la suscripción o servicio web a otras empresas o particulares. Diagrama de flujo: Un diagrama de flujo es una representación gráfica de un algoritmo o proceso. Se utiliza en disciplinas como la programación, la economía, los procesos industriales y la psicología cognitiva. Estos diagramas utilizan símbolos con significados bien definidos que representan los pasos del algoritmo, y representan el flujo de ejecución mediante flechas que conectan los puntos de inicio y de término Centro de distribución: Un centro de distribución es una infraestructura logística en la cual se almacenan productos y se embarcan órdenes de salida para su distribución al comercio minorista o mayorista. Generalmente se constituye por uno o más almacenes, en los cuales ocasionalmente se cuenta con sistemas de refrigeración o aire acondicionado, áreas para organizar la mercancía y compuertas, rampas u otras infraestructuras para cargar los vehículos. Operador logístico: Un operador logístico es la persona que coordina todas las actividades de dirección del flujo de los materiales y productos que necesite una empresa, desde la fuente de suministro de los materiales hasta su utilización por el consumidor final. Las funciones de un operador logístico son las siguientes: -Procesamiento de pedidos: Actividades relativas a la recogida, comprobación y transmisión de ordenes de compra. -Manejo de materiales: Determina que medios materiales y procedimientos se han de utilizar para mover los productos dentro de los almacenes y entre estos y los locales de venta. -Embalaje: Decidir que sistemas y formas de protección va a utilizar para sus productos. -Transporte de los productos: Decidir medios de transporte a utilizar y elaboración de los planes de ruta.
  • 2.
    , recibo demercancías: El recibo de la mercancía debe ser minucioso, es decir revisar cajas cerradas, checar que la mercancía venga en óptimas condiciones, verificar peso de mercancía que lo requiera, checar caducidades, etc. Recibo de mercancías: Despacho de mercancías: Consiste en determinar si se trata verdaderamente de los artículos solicitados, si la cantidad concuerda con la perdida y si la calidad de los requisitos técnicos exigidos en le pedido correspondiente con los artículos llegados. Esta parte de la recepción, es posiblemente la mas importante, por cuanto de ella depende el que los artículos llegados puedan ser usados y por ello es que el encargado de la recepción se preocupara por realizar una inspección organizada, siguiendo un procedimiento y no tomando lo que sea y como sea. Es conveniente guiarse en este caso por la orden de compra, de manera de ir verificando los artículos en el orden en que se encuentran en dicho documento, evitándose así equivocaciones que posteriormente darán lugar a lamentaciones que no se podrán remediar Lineal: Estantería: Almacenamiento: Mensaje EDI: A estructura jerárquica de un mensaje EDI habilita los conjuntos de transacciones/mensajes y grupos que se van a procesar por lotes. Incluso si un intercambio contiene sólo un conjunto de transacciones/mensaje y sólo un grupo, ese intercambio se estructura con los mismos elementos estructurales básicos que tendría si se procesara por lotes, con la excepción de que no sería un conjunto de varias transacciones/mensajes o elementos de grupo. Costos administrativos: Son los costos derivados de realizar la función administrativa dentro de la empresa. Esto puede no solo significar los sueldos del gerente, del contador, de la secretaria ETC, una empresa puede también contar con direcciones, selección de personal, finanzas. Gastos de oficinas y arrendamientos Costos de producción: : El costo de producción expresa la magnitud de los recursos materiales, laborales y monetarios necesarios para alcanzar un cierto volumen de producción con una determinada calidad. El costo de la producción está constituido por el conjunto de los gastos relacionados con la utilización de los activos fijos tangibles, las materias primas y materiales, el combustible, la energía y la fuerza de trabajo en el proceso de producción, así como otros gastos relacionados con el proceso de fabricación, expresados todos en términos monetarios. Distribución: 2- Que es Cross Docking y principales actividades que se realizan
  • 3.
    La intención delCross docking es también acordar con los proveedores una preparación de la mercancía para reducir costes de recepción, almacenaje y preparación. Así, una otra ventaja de este sistema reside en la reducción del coste de almacenamiento y de posesión del stock. Para este sistema, se están implantando últimamente máquinas clasificadoras, que por medio de cintas transportadoras, y un sistema de clasificación, son capaces de distribuir automáticamente la mercancía por bocas de salida marcando el ritmo al operario, con el fin de abaratar costes. 3- Cuales son los Tipos de Cross Docking Por producto: , la mercancía llega de forma agrupada y la plataforma se encarga de repartirla en función de repartir por cada tienda. Cross docking por pedido: se hacen pedidas individuales a los proveedores, los productos llegan agrupados por tiendas .la plataforma se encarga de juntar los pedidos de los distintos proveedores que corresponden a una tienda. Cross docking para eventos: el pedido es parte de una planificación los productos serán definidos por el proveedor o por el distribuidor. 4- Elabore un diagrama de flujo de cada uno de los tipos de Cross docking Solicitud de pedidos a CROSSDOKING POR Recibe pedidos proveedores PRODUCTO
  • 4.
    Agrupa pedidos Control e ingresos no hace se Transmit si No ir pedido al Se hace proveed despach si Repartició Repartició Stock n de n de Transito pedido al pedido al de cliente cliente mercancía entrada de Control
  • 5.
    Cross docking de Preparación del si Decisión pedido pedido por l de proveedor Se hace pedido no Gestionar el pedido al hace proveedor No se Transport e Recepción en Facturación plataforma Transport e capilar A. difinit
  • 6.
    Cross donking para eventos Preparación del Preparación del Preparación del Previsión pedido producto producto Planeación Solicitud área de Solicitud de Solicitud área de Despacho merchandising pedido área de compras ventas Transport e Transport e Ejecución del evento ación Finaliz 1- Que son Códigos de barras y tipos Los códigos de barras se han integrado en cada aspecto de nuestras vidas, se localizan en el supermercado, en tiendas departamentales, farmacias, etc. Han sido aceptados como parte de nuestra vida diaria, pero a veces no sabemos que es lo que representan.Las barras y espacios aparecen impresos en etiquetas de alimentos paquetes de envío, brazaletes de pacientes, etc. Podría parecer que todas son iguales, pero no es así. Cada tipo de industria tiene una simbología que maneja como su propio estándar.
  • 7.
    2- Que esEAN 128. Hoy llamado GS1 debido al cambio de EAN GS1 es un sistema estándar de identificación mediante código de barras utilizando internacionalmente para la identificación de mercancías en entornos logísticos, para poder transmitir los datos relativos a los productos de una forma común a todos los agentes de cadena de suministro. 3- Que es la IAC en Colombia E n Colombia el IAC, Instituto Colombiano de Codificación y Automatización Comercial, es el único ente autorizado para administrar y difundir los beneficios de hablar un mismo idioma en cuanto a la tecnología de códigos de barras se refiere. IAC es una asociación empresarial, independiente, privada, sin ánimo de lucro, que desarrolla, establece y promueve el uso e implantación de estándares globales y abiertos de identificación y comunicación, cuya aplicación agrega valor a la gestión de la cadena de abastecimiento de productos y servicios y al consumidor final. IAC es un punto de encuentro en donde todos los sectores económicos identifican e implementan soluciones tecnológicas comunes, frente a las necesidades que impone el mercado. La IAC pretende ser la entidad del país reconocida por su excelencia en el logro de la aplicación de soluciones tecnológicas que contribuyen a mejorar la competitividad de la cadena de abastecimiento, basada en eficientes relaciones de negocios.