Taller Cross docking



    1- Defina: recepción de carga, pedido, proveedor, diagrama de flujo, centro
       de distribución, operador logístico, recibo de mercancías, despacho de
       mercancías, lineal, estantería, almacenamiento, mensaje EDI, costos
       administrativos, costos de producción, distribución

    2- Que es Cross Docking y principales actividades que se realizan

    3- Cuales son los Tipos de Cross Docking

    4- Elabore un diagrama de flujo de cada uno de los tipos de Cross docking

    5- Que son Códigos de barras y tipos

    6- Que es EAN 128.

    7- Que es la IAC en Colombia




                                   Solución
1



•    recepción de carga




•   Pedido: Una petición es un pedido hecho a una autoridad, por lo general
    una autoridad del gobierno o una entidad pública. En sentido coloquial, una
    petición es un documento presentado a alguna autoridad oficial y firmado
por numerosos individuos. Es posible también hacer una petición por vía
    oral en vez de por escrito, y hoy en día también puede ser transmitida
    mediante Internet. El término tiene también un significado específico en el
    ámbito legal como un pedido, dirigido a una corte o tribunal administrativo,
    solicitando algún tipo de medida tal como una orden de la corte.
    La Cláusula de Petición de la Primera Enmienda de la Constitución de los
    Estados Unidos de América garantiza el derecho de la gente "a pedir al
    gobierno por una compensación de quejas." El derecho a petición ha sido
    extendido a poder mantener disputas con el Gobierno Americano.

•   Proveedor: La palabra tiene un origen algo intrincado, se deriva de un
    prefijo griego “pro” que significa “antes de” y de la palabra latina “videre”
    que se traduce como mirar o ver. Aquí esta lo intrincado: literalmente
    significa “antes de ver” pero no en el sentido de tener una especie de
    “presentimiento” sino en el sentido de prepararse para algo. Eso es un
    proveedor, una persona que se encarga de abastecer todo lo necesario a
    un ejército (donde el término se aplica por primera vez), a la armada, casas
    en comunas o a cualquier entidad que realice grandes consumos, esa
    persona toma una serie de diligencias con el fin de que no haga falta nada
    y de allí la interpretación etimológica del término.

En ese sentido me recuerdo de una comedia “Operation Petticoat” donde
actúan Cary Grant y Tony Curtis, este último interpreta a un oficial de abastos
(un proveedor) poco escrupuloso que consigue lo que sea utilizando su
encanto personal y mil artimañas; pues bien quien pueda ver la película
encontrará un perfecto ejemplo (y muy cómico) de un proveedor en la
actuación tan magnífica de este actor. No es posible determinar cuando la
palabra es usada en el sentido económico que hoy se le da y hasta puede
decirse que ha cambiado un poco con respecto al original.

•   Diagrama de flujo : Un diagrama de flujo es una representación gráfica
    de un algoritmo o proceso. Se utiliza en disciplinas como la programación,
    la economía, los procesos industriales y la psicología cognitiva. Estos
    diagramas utilizan símbolos con significados bien definidos que representan
    los pasos del algoritmo, y representan el flujo de ejecución mediante flechas
    que conectan los puntos de inicio y de término.



•   Centro de distribución: Un centro de distribución es una infraestructura
    logística en la cual se almacenan productos y se embarcan órdenes de
    salida para su distribución al comercio minorista o mayorista. Generalmente
    se constituye por uno o más almacenes, en los cuales ocasionalmente se
    cuenta con sistemas de refrigeración o aire acondicionado, áreas para
    organizar la mercancía y compuertas, rampas u otras infraestructuras para
    cargar los vehículos.
Las compañías suelen definir la localización de sus centros de distribución en
función del área o la región en la que este tendrá cobertura, incluyendo los
recursos naturales, las características de la población, disponibilidad de fuerza
de trabajo, impuestos, servicios de transporte, consumidores, fuentes de
energía, entre otras. Así mismo esta debe tener en cuenta además las rutas
desde y hacia las plantas de producción, y a carreteras principales, o a la
ubicación de puertos marítimos, fluviales, aéreos, estaciones de carga y zonas
francas.

   •   Operador logístico:        operadores logísticos en nuestro país
       Según el estudio realizado por Deloitte y ANADIF, en nuestro país hay
       102 compañías que responden a esta definición y que, por lo tanto,
       pueden denominarse operadores logísticos. Estas empresas
       desempeñan una actividad muy importante para nuestra economía tanto
       por la riqueza que generan con su propio crecimiento como por el apoyo
       que prestan al desarrollo de otros sectores de actividad que
       subcontratan su logística aportándoles notables beneficios en sus
       principales             campos                de             actividad.

       Asimismo, el papel relevante de los operadores logísticos sirve para
       poner de manifiesto la creciente importancia de la logística que, en
       términos económicos, se concreta en las siguientes magnitudes:



   •   Recibo de mercancías: un recibo de mercancia es , cuando tu vas a la
       tienda y compras por ejemplo , ropa , zapatos,una tv. O computadora,
       ellos deben darte un recibo y a eso se le llama recibo de mercancia.O
       almenos que tu seas la encargada de una bodega y alguien te lleva
       mercancia , y tu la recibes , eso tambien podria ser recibo de mercancia,
       y es a ti a quien le toca registrarla en los libros, para llevar el control, de
       entradas y salidas de ese producto. espero que esto te sirva. ok,
       suerte.bye.



   •   Despacho de mercancías: Objetivo: La verificación se inicia con la
       revisión del documento soporte del pedido con la mercancía física,
       verificación del etiquetado de la mercancía alistada según las normas de
       la organización y la verificación del enrutamiento del pedido a la zona de
       entrega.

Consiste en determinar si se trata verdaderamente de los artículos solicitados,
si la cantidad concuerda con la perdida y si la calidad de los requisitos técnicos
exigidos en le pedido correspondiente con los artículos llegados. Esta parte de
la recepción, es posiblemente la mas importante, por cuanto de ella depende el
que los artículos llegados puedan ser usados y por ello es que el encargado de
la recepción se preocupara por realizar una inspección organizada, siguiendo
un procedimiento y no tomando lo que sea y como sea. Es conveniente guiarse
en este caso por la orden de compra, de manera de ir verificando los artículos
en el orden en que se encuentran en dicho documento, evitándose así
equivocaciones que posteriormente darán lugar a lamentaciones que no se
podrán remediar.

   •   Lineal: se aborda el problema de minimizar el tiempo de acceso a una
       memoria secundaria cuando los datos que se quieren almacenar estan
       relacionados entre si, el problema se reduce a ordenar linealmente los
       vertices del grafo que representa las relaciones entre los registros de
       forma que se optimice una determinada funcion de coste. el problema
       planteado es np-completo por lo que la solucion optima solo puede
       obtenerse mediante un algoritmo de complejidad exponencial en el
       tiempo. se realiza un algoritmo basado en la programacion dinamica que
       obtiene la solucion optima en un tiempo o(a32n). se encuentra un
       subproblema resoluble optimamente en tiempo polinomial y se realizan
       algoritmos de aproximacion que obtienen buenas soluciones
       aproximadas. el estudio se aplica a dos casos particulares.



Estanterías: Una estanterías de paletización es una estructura metálica
diseñada para almacenar mercancía paletizada, esto es, colocada sobre un
palé. Están compuestas por puntales fijados al suelo y arriostrados entre sí
formando escalas y por largueros horizontales que conforman niveles de carga.

Las estanterías de paletización son un sistema de almacenaje muy extendido.
Su éxito se debe a su funcionalidad y a su diseño: Son elementos exentos de
complejidad mecánica, su montaje es relativamente sencillo, disponen de una
capacidad de carga muy considerable en cuanto a peso y volumen, optimizan
el espacio disponible, especialmente la altura de almacenamiento, son
modulares por lo que se adaptan a cualquier espacio y no precisan
mantenimiento. La colocación de palés en las estanterías de paletización debe
de realizarse por medios mecánicos. Para ello existen vehículos especialmente
diseñados para colocar los palés en los niveles de carga de la estantería. En
función del peso de los palés, del grado de automatización del almacén, de la
anchura de los pasillos y de la altura de las estanterías, existen distintos
elementos de manutención: apiladoras, carretillas contrapesadas, carretillas
retráctiles, torres bilaterales, torres trilaterales, transelevadores, etc.

   •   Almacenamiento: Bajo este término genérico se agrupan dispositivos y
       software dedicados al archivo de datos e información. Existen diferentes
       tipos de dispositivos de almacenamiento: discos, disquetes, discos
       ópticos, cintas, cartuchos, etc. Cada uno de ellos tiene ventajas e
       inconvenientes, y resultan más o menos adecuados para diferentes
       utilizaciones. En el caso de la microinformática, los dispositivos de
       almacenamiento más habituales son los discos duros o fijos, los
       disquetes o discos flexibles (de diferentes tamaños estandarizados) y los
       CDROM, que si bien no permiten almacenar información desde un PC
       estándar, sí facilitan el acceso a más de 600 MB de datos fácilmente.
•   EDI: Es un Conjunto coherente de datos, estructurados conforme a
       normas de mensajes acordadas, para la transmisión por medios
       electrónicos, preparados en un formato capaz de ser leído por el
       ordenador y de ser procesado automáticamente y sin ambigüedad.

Es aquella parte de un sistema de información capaz de cooperar con otros
sistemas de información mediante el intercambio de mensajes EDI.

¿Qué funcionalidad ofrece el EDI?

Intercambio electrónico de datos es el intercambio entre sistemas de
información, por medios electrónicos, de datos estructurados de acuerdo con
normas de mensajes acordadas. A través del EDI, las partes involucradas
cooperan sobre la base de un entendimiento claro y predefinido acerca de un
negocio común, que se lleva a cabo mediante la transmisión de datos
electrónicos estructurados. Intercambio electrónico de datos

   •   Costo de producción Los costos de producción (también llamados
       costos de operación) son los gastos necesarios para mantener un
       proyecto, línea de procesamiento o un equipo en funcionamiento. En
       una compañía estándar, la diferencia entre el ingreso (por ventas y otras
       entradas) y el costo de producción indica el beneficio bruto.

Esto significa que el destino económico de una empresa está asociado con: el
ingreso (por ej., los bienes vendidos en el mercado y el precio obtenido) y el
costo de producción de los bienes vendidos. Mientras que el ingreso,
particularmente el ingreso por ventas, está asociado al sector de
comercialización de la empresa, el costo de producción está estrechamente
relacionado con el sector tecnológico; en consecuencia, es esencial que el
tecnólogo pesquero conozca de costos de producción.




   •    Costo administrativo: costos administrativos: son los costos derivados
       de realizar la función administrativa dentro de la empresa. esto puede no
       solo significar los sueldos del gerente, del contador o la secretaria, una
       empresa puede también contar con direcciones, selección de personal,
       finanzas, gastos de oficina, arrendamientos.



   •   Costo de distribución: En la determinación de los costos es necesario
       incluir un estudio de los costos de distribución del producto fabricado,
       bien se sobre la base de ordenes de trabajo o de proceso. La
       determinación del costo va más allá de las operaciones de fabricación.
       Debe incluir la venta y el mercado de los productos. Este capitulo se
       relaciona con el estudio del análisis y recopilación del costo de
       distribución.
Los costos de distribución comprenden todos los costos incurridos desde
       el momento en que se fabrica el producto y se entrega en el almacén
       hasta       que       se      ha       convertido      en       efectivo.
       La diferencia entre costo de producción y el de distribución, estriba en
       que el primero, representa una serie de erogaciones o gastos que
       integran el costo de un bien tangible, en tanto el segundo, son gastos
       erogados en función de la venta, localizados en un periodo de tiempo
       determinado y que forman parte del estado de perdidas y ganancias.



2 que es el Cross dockin: En Logística el Cross-docking corresponde a un
tipo de preparación de pedido (una de las funciones del almacén logístico) sin
colocación de mercancía en stock, ni operación de picking. Permite transitar
materiales con diferentes destinos o consolidar mercancías provenientes de
diferentes orígenes.

En sentido estricto el cross-docking se hace sin ningún tipo de almacenaje
intermedio. Evitar las operaciones de almacenamiento permite reducir el plazo
necesario a las operaciones logísticas. Es porque este sistema es utilizado
especialmente, para los productos frescos o la prensa, por grandes
distibuidores, Centro Distribución Paris, Grupo Éxito, Servientrega, Carrefour,
Cecofar, Grupo Eroski, Centro Cuesta Nacional, Celsur Logística Profesional,
entre otros.

Su intención es también acordar con los proveedores una preparación de la
mercancía para reducir costes de recepción, almacenaje y preparación. Así,
una otra ventaja de este sistema reside en la reducción del coste de
almacenamiento y de posesión del stock.

Para este sistema, se están implantando últimamente máquinas clasificadoras,
que por medio de cintas transportadoras, y un sistema de clasificación, son
capaces de distribuir automáticamente la mercancía por bocas de salida
marcando el ritmo al operario, con el fin de abaratar costes.



   •   principales actividades que se realizan en el Cross Docking



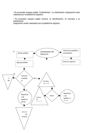
3 Tipos de cross-docking

Se identifican 3 tipos de cross-docking:

• El proveedor prepara palets " monocliente y monoproducto " o palets "
monocliente y
multiproductos ". La clasificación (asignación) esta realizada por el proveedor.
• El proveedor prepara palets "multiclientes". La clasificación (asignación) esta
       realizada por la plataforma logística.

       • El proveedor prepara palets neutros: la identificación, el marcado y la
       clasificación
       (asignación) están realizados por la plataforma logística.




                                                                   Solicitud de pedidos a
       4                                   CROSSDOKING POR
             Recibe pedidos                                        proveedores
                                           PRODUCTO



            Agrupa pedidos                                         Control e ingresos




hace   no
                 Transmit
                                si
se
                 ir pedido
No
                 al                              Se hace
                 proveed                         despach


                       si
                                                                    Repartició
                 Repartició
                                                           Stock    n de
                 n de                Transito
                                                                    pedido al
                 pedido al           de
                                     mercancía                      cliente
                 cliente




                  entrada
                  de
                  Control
Cross docking de       Preparación del
                         si      Decisión
                                                              pedido           pedido por l
                                 de
                                                                               proveedor
           Se hace               pedido


                                      no

Gestionar el pedido al             hace
proveedor                          No se




                                            Transport
                                                e




    Recepción en
                                               Facturación
    plataforma
                              Transport
                              e capilar                                    A.
                                                                           difinit
Cross donking
                                                 para eventos
                                                                              Preparación del   Preparación del
                                                                                                Preparación del
         Previsión                                                            pedido            producto
                                                                                                producto
                                                   Planeación



Solicitud área de             Solicitud de                Solicitud área de                          Despacho
merchandising                 pedido área de              compras
                              ventas


                                                                                                     Transport
                                                                                                     e
                                     Transport
                                     e

                                                      Ejecución del
                                                      evento                       ación
                                                                                   Finaliz




            5 El código de barras es un código basado en la representación mediante un
            conjunto de líneas paralelas verticales de distinto grosor y espaciado que en su
            conjunto contienen una determinada información. De este modo, el código de
            barras permite reconocer rápidamente un artículo en un punto de la cadena
            logística y así poder realizar inventario o consultar sus características
            asociadas. Actualmente, el código de barras está implantado masivamente de
            forma global.

            Es un sistema que permite la identificación de las unidades comerciales y
            logísticas de forma única, global y no ambigua. Este conjunto de barras y
            espacios codifican pequeñas cadenas de caracteres en los símbolos impresos.

            La correspondencia o mapeo entre la información y el código que la representa
            se denomina simbología. Estas simbologías pueden ser clasificadas en dos
            grupos atendiendo a dos criterios diferentes:

                •    Tipos de códigos de barras:

            Los códigos de barras se dividen en dos grandes grupos: los códigos de barras
            lineales y los códigos de barras de dos dimensiones.



             Códigos de barras lineales
EAN European Article Number es un sistema de códigos de barras
adoptado por más de 100 países y cerca de un millón de empresas (2003). En
el año 2005, la asociación EAN se ha fusionado con la UCC (Uniform Code
Council) para formar una nueva y única organización mundial identificada como
GS1, con sede en Bélgica.

El código EAN más usual es EAN13, constituido por 13 dígitos y con una
estructura dividida en cuatro partes:

   •   Los primeros dígitos del código de barras EAN identifican el país que
       otorgó el código, no el país de origen del producto. Por ejemplo, en Chile
       se encarga de ello una empresa responsable adscrita al sistema EAN y
       su código es el '780'.
   •   Referencia del ítem, compuesto de:
          o Código de empresa. Es un número compuesto por entre 5 y 8
              dígitos, que identifica al propietario de la marca.
          o Código de producto. Completa los 12 primeros dígitos.
   •   Dígito de control. Para comprobar el dígito de control (por ejemplo,
       inmediatamente después de leer un código de barras mediante un
       escáner), numeramos los dígitos de derecha a izquierda. A
       continuación se suman los dígitos de las posiciones impares, el
       resultado se multiplica por 3, y se le suman los dígitos de las posiciones
       pares. Se busca decena inmediatamente superior y se le resta el
       resultado obtenido. El resultado final es el dígito de control. Si el
       resultado es múltiplo de 10 el dígito de control será 0.



Code 128: es un código de barras de alta densidad, usado ampliamente para
la logística y paquetería. Puede codificar caracteres alfanuméricos o solo
numéricos. Con este código es posible representar todos los caracteres de la
tabla ASCII, incluyendo los caracteres de control.

Para comprender cómo se codifica este código, debemos tener en cuenta que
cada ASCII se codifica mediante 11 barras.

Por ejemplo , el caracter ASCII <espacio> está formado por:

 * Dos barras negras
 * Una barra blanca
 * Dos barras negras
 * Dos barras blancas
 * Dos barras negras
 * Dos barras blancas
 * TOTAL= 11 Barras.



Code 39 : es un código de barras capaz de representar letras mayúsculas,
números y algunos caracteres especiales, como el espacio. Posiblemente la
mayor desventaja del código es su baja densidad de impresión (algunos lo
consideran de densidad media). Esto significa que seria dificultoso etiquetar
objetos demasiado pequeños con este código. A pesar de eso, este código es
ampliamente utilizado y puede ser interpretado por casi cualquier lector de
códigos de barras.




Code 93: El código de barras fue diseñado en 1982 por Intermec para lograr
una mayor densidad de datos en el código Code 39. Es alfanumérico, de
longitud variable. Code 93 primariamente fue usado por el servicio postal
canadiense. Cada símbolo del código incluye dos caracteres de checksum.



Codabar : codabar es un código de barras lineal desarrollado en el 1972 por
pitney bowes. fue especialmente diseñado para poder ser leído sin problemas
aun si fuera impreso por una impresora de matriz de puntos. además la nueva
simbologia permitía contener más información en el mismo tamaño de etiqueta.



Códigos de barras bi-dimensionales:

PDF417: Es un código multifilas, continuo, de longitud variable, que tiene alta
capacidad de almacenamiento de datos. El código consiste en un patrón de
marcas (17,4), los subjuegos están definidos en términos de valores
particulares de una función discriminadora, cada subjuego incluye 929
codewords (925 para datos, 1 para los descriptores de longitud y por lo menos
2 para la corrección de error) disponibles y tiene un método de dos pasos para
decodificar los datos escaneados. Es un archivo portátil de datos (Portable
Data File), tiene una capacidad de hasta 1800 caracteres numéricos,
alfanuméricos y especiales. El código contiene toda la información, no se
requiere consultar a un archivo. Cuenta con mecanismos de detección y
corrección de errores: 9 niveles de seguridad lo que permite la lectura y
decodificación exitosa aun cuando el daño del código llegue hasta un 40%.

Se aplica en:

   •   Industria en general.
   •   Sistemas de paquetería: cartas porte.
   •   Compañías de seguros: validación de pólizas.
   •   Instituciones gubernamentales: aduanas.
   •   Bancos: reemplazo de tarjetas y certificación de documentos.
   •   Transportación de mercadería: manifiestos de embarque.
   •   Identificación personal y foto credencial.
   •   Registros públicos de la propiedad.
   •   Testimonios notariales.
   •   Tarjetas de circulación.
   •   Licencias de manejo.
   •   Industria electrónica.

Datamatrix: Está hecho por módulos cuadrados organizados dentro de un
modelo descubridor de perímetro. Cada símbolo tiene regiones de datos, que
contienen un juego de módulos cuadrados nominales en un arreglo regular. En
grandes símbolos ECC 200, las regiones de datos están separadas por
patrones de alineamiento. Puede codificar hasta 2335 caracteres en una
superficie muy pequeña. Desarrollado en 1989 por International Data Matrix
Inc. La versión de dominio publico es la ECC 200, desarrollada también por
International Data Matrix en 1995.

Se aplica en:

   •   identificación y control de partes componentes (según AIAG: Automotive
       Industry Action Group).
   •   Control y prevención de productos en expiración o que han sido
       "recalled".
   •   Codificación de dirección postal en un símbolo bidimensional (usos en el
       servicio postal para automatizar ordenado del correo).
   •   Marcado de componentes para control de calidad.
   •   Los componentes individuales son marcados identificando al fabricante,
       fecha de fabricación y número de lote, etc.
   •   Etiquetado de desechos peligrosos(radioactivos, tóxicos, etc.) para
       control y almacenamiento a largo plazo.
   •   Industria farmacéutica, almacenamiento de información sobre
       composición, prescripción, etc.
   •   Boletos de lotería, información específica sobre el cliente puede
       codificarse para evitar la posibilidad de fraude.
   •   Instituciones financieras, transacciones seguras codificando la
       información en cheques.
6 que es EAN 128:       El código GS1-128, antes llamado EAN-128, es una
aplicación estándar de GS1 para la transmisión de información entre los
agentes de la cadena de suministro bajo las especificaciones del código de
barras Code 128. Inicialmente se denominaba UCC/EAN-128, no obstante,
desde la unión de UCC y EAN en GS1 su nombre oficial es GS1-128.

Es un sistema para la identificación que se utiliza para el entorno logístico y no
para el entorno detallista. Así, es ideal para la identificación de cajas y pallets
que viajan y se mueven dentro de una cadena.

El código GS1-128 utiliza una serie de Identificadores de Aplicación (IA), que
actúan como prefijos, para dar el significado de los datos como fechas de
caducidad, números de lote, cantidades, peso y muchos otros atributos que el
usuario pudiera necesitar. Estos identificativos permiten clasificar de una forma
estandarizada las características del producto que representan.

La etiqueta GS1-128 es la forma de estandarizar visiblemente la información
del código GS1-128. Así, el requisito imprescindible de este tipo de etiquetas es
que toda la información que contenga el código GS-128 también este
representada con información humanamente legible. Por ello, la etiqueta
GS1-128 deberá llevar:

  1.
          1. La razón social de la empresa
          2. La información humanamente legible
          3. La simbologías en códigos de barras de la información



7 que es la IAC en Colombia: se encarga de revisar y estar pendiente de los
códigos de barra.
Información sobre la empresa IAC COLOMBIA - GS1 COLOMBIA registrada
en la base de datos de
Acambiode.com el primer mercado de intercambios para empresas.
Actividad de la empresa:
Misión 2001 - 2005
“Trabajamos por la eficiencia de la Red de Valor promoviendo relaciones de
colaboración, y
aplicando los estándares y las mejores prácticas ”.
Visión
'Crecer con nuestros clientes y la organización global, con una operación auto
sostenible'.
Principios y Valores
Los clientes son nuestra razón de ser y buscamos con nuestro servicio superar
sus
expectativas.
La investigación y la innovación son nuestra garantía de permanencia.
Somos neutrales ante los diferentes participantes de la cadena de
abastecimiento.
Manejamos la información de forma confidencial y responsable.
Unimos esfuerzos para el logro de objetivos comunes.
Somos transparentes y actuamos consecuentemente con lo que pensamos,
sentimos y
decimos.
Valoramos y creemos en nuestras capacidades y construimos relaciones de
confianza.
Nuestros colaboradores son la esencia de la organización, reconocemos y
celebramos sus
logros, respetamos sus ideas y su entorno. to
Somos participes en la construcción del futuro de la organización aportando
permanentemente nuestro mejor esfuerzo.
Nos anticipamos al cambio, lo promovemos y somos flexibles respondiendo
rápidamente a
nuevas situaciones.
Categoría: Medios de comunicación
Especialidad: Otros medios de comunicación
Situada en: Cundinamarca - Colombia
Descripción detallada:

Taller cross docking

  • 1.
    Taller Cross docking 1- Defina: recepción de carga, pedido, proveedor, diagrama de flujo, centro de distribución, operador logístico, recibo de mercancías, despacho de mercancías, lineal, estantería, almacenamiento, mensaje EDI, costos administrativos, costos de producción, distribución 2- Que es Cross Docking y principales actividades que se realizan 3- Cuales son los Tipos de Cross Docking 4- Elabore un diagrama de flujo de cada uno de los tipos de Cross docking 5- Que son Códigos de barras y tipos 6- Que es EAN 128. 7- Que es la IAC en Colombia Solución 1 • recepción de carga • Pedido: Una petición es un pedido hecho a una autoridad, por lo general una autoridad del gobierno o una entidad pública. En sentido coloquial, una petición es un documento presentado a alguna autoridad oficial y firmado
  • 2.
    por numerosos individuos.Es posible también hacer una petición por vía oral en vez de por escrito, y hoy en día también puede ser transmitida mediante Internet. El término tiene también un significado específico en el ámbito legal como un pedido, dirigido a una corte o tribunal administrativo, solicitando algún tipo de medida tal como una orden de la corte. La Cláusula de Petición de la Primera Enmienda de la Constitución de los Estados Unidos de América garantiza el derecho de la gente "a pedir al gobierno por una compensación de quejas." El derecho a petición ha sido extendido a poder mantener disputas con el Gobierno Americano. • Proveedor: La palabra tiene un origen algo intrincado, se deriva de un prefijo griego “pro” que significa “antes de” y de la palabra latina “videre” que se traduce como mirar o ver. Aquí esta lo intrincado: literalmente significa “antes de ver” pero no en el sentido de tener una especie de “presentimiento” sino en el sentido de prepararse para algo. Eso es un proveedor, una persona que se encarga de abastecer todo lo necesario a un ejército (donde el término se aplica por primera vez), a la armada, casas en comunas o a cualquier entidad que realice grandes consumos, esa persona toma una serie de diligencias con el fin de que no haga falta nada y de allí la interpretación etimológica del término. En ese sentido me recuerdo de una comedia “Operation Petticoat” donde actúan Cary Grant y Tony Curtis, este último interpreta a un oficial de abastos (un proveedor) poco escrupuloso que consigue lo que sea utilizando su encanto personal y mil artimañas; pues bien quien pueda ver la película encontrará un perfecto ejemplo (y muy cómico) de un proveedor en la actuación tan magnífica de este actor. No es posible determinar cuando la palabra es usada en el sentido económico que hoy se le da y hasta puede decirse que ha cambiado un poco con respecto al original. • Diagrama de flujo : Un diagrama de flujo es una representación gráfica de un algoritmo o proceso. Se utiliza en disciplinas como la programación, la economía, los procesos industriales y la psicología cognitiva. Estos diagramas utilizan símbolos con significados bien definidos que representan los pasos del algoritmo, y representan el flujo de ejecución mediante flechas que conectan los puntos de inicio y de término. • Centro de distribución: Un centro de distribución es una infraestructura logística en la cual se almacenan productos y se embarcan órdenes de salida para su distribución al comercio minorista o mayorista. Generalmente se constituye por uno o más almacenes, en los cuales ocasionalmente se cuenta con sistemas de refrigeración o aire acondicionado, áreas para organizar la mercancía y compuertas, rampas u otras infraestructuras para cargar los vehículos.
  • 3.
    Las compañías suelendefinir la localización de sus centros de distribución en función del área o la región en la que este tendrá cobertura, incluyendo los recursos naturales, las características de la población, disponibilidad de fuerza de trabajo, impuestos, servicios de transporte, consumidores, fuentes de energía, entre otras. Así mismo esta debe tener en cuenta además las rutas desde y hacia las plantas de producción, y a carreteras principales, o a la ubicación de puertos marítimos, fluviales, aéreos, estaciones de carga y zonas francas. • Operador logístico: operadores logísticos en nuestro país Según el estudio realizado por Deloitte y ANADIF, en nuestro país hay 102 compañías que responden a esta definición y que, por lo tanto, pueden denominarse operadores logísticos. Estas empresas desempeñan una actividad muy importante para nuestra economía tanto por la riqueza que generan con su propio crecimiento como por el apoyo que prestan al desarrollo de otros sectores de actividad que subcontratan su logística aportándoles notables beneficios en sus principales campos de actividad. Asimismo, el papel relevante de los operadores logísticos sirve para poner de manifiesto la creciente importancia de la logística que, en términos económicos, se concreta en las siguientes magnitudes: • Recibo de mercancías: un recibo de mercancia es , cuando tu vas a la tienda y compras por ejemplo , ropa , zapatos,una tv. O computadora, ellos deben darte un recibo y a eso se le llama recibo de mercancia.O almenos que tu seas la encargada de una bodega y alguien te lleva mercancia , y tu la recibes , eso tambien podria ser recibo de mercancia, y es a ti a quien le toca registrarla en los libros, para llevar el control, de entradas y salidas de ese producto. espero que esto te sirva. ok, suerte.bye. • Despacho de mercancías: Objetivo: La verificación se inicia con la revisión del documento soporte del pedido con la mercancía física, verificación del etiquetado de la mercancía alistada según las normas de la organización y la verificación del enrutamiento del pedido a la zona de entrega. Consiste en determinar si se trata verdaderamente de los artículos solicitados, si la cantidad concuerda con la perdida y si la calidad de los requisitos técnicos exigidos en le pedido correspondiente con los artículos llegados. Esta parte de la recepción, es posiblemente la mas importante, por cuanto de ella depende el que los artículos llegados puedan ser usados y por ello es que el encargado de la recepción se preocupara por realizar una inspección organizada, siguiendo un procedimiento y no tomando lo que sea y como sea. Es conveniente guiarse en este caso por la orden de compra, de manera de ir verificando los artículos
  • 4.
    en el ordenen que se encuentran en dicho documento, evitándose así equivocaciones que posteriormente darán lugar a lamentaciones que no se podrán remediar. • Lineal: se aborda el problema de minimizar el tiempo de acceso a una memoria secundaria cuando los datos que se quieren almacenar estan relacionados entre si, el problema se reduce a ordenar linealmente los vertices del grafo que representa las relaciones entre los registros de forma que se optimice una determinada funcion de coste. el problema planteado es np-completo por lo que la solucion optima solo puede obtenerse mediante un algoritmo de complejidad exponencial en el tiempo. se realiza un algoritmo basado en la programacion dinamica que obtiene la solucion optima en un tiempo o(a32n). se encuentra un subproblema resoluble optimamente en tiempo polinomial y se realizan algoritmos de aproximacion que obtienen buenas soluciones aproximadas. el estudio se aplica a dos casos particulares. Estanterías: Una estanterías de paletización es una estructura metálica diseñada para almacenar mercancía paletizada, esto es, colocada sobre un palé. Están compuestas por puntales fijados al suelo y arriostrados entre sí formando escalas y por largueros horizontales que conforman niveles de carga. Las estanterías de paletización son un sistema de almacenaje muy extendido. Su éxito se debe a su funcionalidad y a su diseño: Son elementos exentos de complejidad mecánica, su montaje es relativamente sencillo, disponen de una capacidad de carga muy considerable en cuanto a peso y volumen, optimizan el espacio disponible, especialmente la altura de almacenamiento, son modulares por lo que se adaptan a cualquier espacio y no precisan mantenimiento. La colocación de palés en las estanterías de paletización debe de realizarse por medios mecánicos. Para ello existen vehículos especialmente diseñados para colocar los palés en los niveles de carga de la estantería. En función del peso de los palés, del grado de automatización del almacén, de la anchura de los pasillos y de la altura de las estanterías, existen distintos elementos de manutención: apiladoras, carretillas contrapesadas, carretillas retráctiles, torres bilaterales, torres trilaterales, transelevadores, etc. • Almacenamiento: Bajo este término genérico se agrupan dispositivos y software dedicados al archivo de datos e información. Existen diferentes tipos de dispositivos de almacenamiento: discos, disquetes, discos ópticos, cintas, cartuchos, etc. Cada uno de ellos tiene ventajas e inconvenientes, y resultan más o menos adecuados para diferentes utilizaciones. En el caso de la microinformática, los dispositivos de almacenamiento más habituales son los discos duros o fijos, los disquetes o discos flexibles (de diferentes tamaños estandarizados) y los CDROM, que si bien no permiten almacenar información desde un PC estándar, sí facilitan el acceso a más de 600 MB de datos fácilmente.
  • 5.
    EDI: Es un Conjunto coherente de datos, estructurados conforme a normas de mensajes acordadas, para la transmisión por medios electrónicos, preparados en un formato capaz de ser leído por el ordenador y de ser procesado automáticamente y sin ambigüedad. Es aquella parte de un sistema de información capaz de cooperar con otros sistemas de información mediante el intercambio de mensajes EDI. ¿Qué funcionalidad ofrece el EDI? Intercambio electrónico de datos es el intercambio entre sistemas de información, por medios electrónicos, de datos estructurados de acuerdo con normas de mensajes acordadas. A través del EDI, las partes involucradas cooperan sobre la base de un entendimiento claro y predefinido acerca de un negocio común, que se lleva a cabo mediante la transmisión de datos electrónicos estructurados. Intercambio electrónico de datos • Costo de producción Los costos de producción (también llamados costos de operación) son los gastos necesarios para mantener un proyecto, línea de procesamiento o un equipo en funcionamiento. En una compañía estándar, la diferencia entre el ingreso (por ventas y otras entradas) y el costo de producción indica el beneficio bruto. Esto significa que el destino económico de una empresa está asociado con: el ingreso (por ej., los bienes vendidos en el mercado y el precio obtenido) y el costo de producción de los bienes vendidos. Mientras que el ingreso, particularmente el ingreso por ventas, está asociado al sector de comercialización de la empresa, el costo de producción está estrechamente relacionado con el sector tecnológico; en consecuencia, es esencial que el tecnólogo pesquero conozca de costos de producción. • Costo administrativo: costos administrativos: son los costos derivados de realizar la función administrativa dentro de la empresa. esto puede no solo significar los sueldos del gerente, del contador o la secretaria, una empresa puede también contar con direcciones, selección de personal, finanzas, gastos de oficina, arrendamientos. • Costo de distribución: En la determinación de los costos es necesario incluir un estudio de los costos de distribución del producto fabricado, bien se sobre la base de ordenes de trabajo o de proceso. La determinación del costo va más allá de las operaciones de fabricación. Debe incluir la venta y el mercado de los productos. Este capitulo se relaciona con el estudio del análisis y recopilación del costo de distribución.
  • 6.
    Los costos dedistribución comprenden todos los costos incurridos desde el momento en que se fabrica el producto y se entrega en el almacén hasta que se ha convertido en efectivo. La diferencia entre costo de producción y el de distribución, estriba en que el primero, representa una serie de erogaciones o gastos que integran el costo de un bien tangible, en tanto el segundo, son gastos erogados en función de la venta, localizados en un periodo de tiempo determinado y que forman parte del estado de perdidas y ganancias. 2 que es el Cross dockin: En Logística el Cross-docking corresponde a un tipo de preparación de pedido (una de las funciones del almacén logístico) sin colocación de mercancía en stock, ni operación de picking. Permite transitar materiales con diferentes destinos o consolidar mercancías provenientes de diferentes orígenes. En sentido estricto el cross-docking se hace sin ningún tipo de almacenaje intermedio. Evitar las operaciones de almacenamiento permite reducir el plazo necesario a las operaciones logísticas. Es porque este sistema es utilizado especialmente, para los productos frescos o la prensa, por grandes distibuidores, Centro Distribución Paris, Grupo Éxito, Servientrega, Carrefour, Cecofar, Grupo Eroski, Centro Cuesta Nacional, Celsur Logística Profesional, entre otros. Su intención es también acordar con los proveedores una preparación de la mercancía para reducir costes de recepción, almacenaje y preparación. Así, una otra ventaja de este sistema reside en la reducción del coste de almacenamiento y de posesión del stock. Para este sistema, se están implantando últimamente máquinas clasificadoras, que por medio de cintas transportadoras, y un sistema de clasificación, son capaces de distribuir automáticamente la mercancía por bocas de salida marcando el ritmo al operario, con el fin de abaratar costes. • principales actividades que se realizan en el Cross Docking 3 Tipos de cross-docking Se identifican 3 tipos de cross-docking: • El proveedor prepara palets " monocliente y monoproducto " o palets " monocliente y multiproductos ". La clasificación (asignación) esta realizada por el proveedor.
  • 7.
    • El proveedorprepara palets "multiclientes". La clasificación (asignación) esta realizada por la plataforma logística. • El proveedor prepara palets neutros: la identificación, el marcado y la clasificación (asignación) están realizados por la plataforma logística. Solicitud de pedidos a 4 CROSSDOKING POR Recibe pedidos proveedores PRODUCTO Agrupa pedidos Control e ingresos hace no Transmit si se ir pedido No al Se hace proveed despach si Repartició Repartició Stock n de n de Transito pedido al pedido al de mercancía cliente cliente entrada de Control
  • 8.
    Cross docking de Preparación del si Decisión pedido pedido por l de proveedor Se hace pedido no Gestionar el pedido al hace proveedor No se Transport e Recepción en Facturación plataforma Transport e capilar A. difinit
  • 9.
    Cross donking para eventos Preparación del Preparación del Preparación del Previsión pedido producto producto Planeación Solicitud área de Solicitud de Solicitud área de Despacho merchandising pedido área de compras ventas Transport e Transport e Ejecución del evento ación Finaliz 5 El código de barras es un código basado en la representación mediante un conjunto de líneas paralelas verticales de distinto grosor y espaciado que en su conjunto contienen una determinada información. De este modo, el código de barras permite reconocer rápidamente un artículo en un punto de la cadena logística y así poder realizar inventario o consultar sus características asociadas. Actualmente, el código de barras está implantado masivamente de forma global. Es un sistema que permite la identificación de las unidades comerciales y logísticas de forma única, global y no ambigua. Este conjunto de barras y espacios codifican pequeñas cadenas de caracteres en los símbolos impresos. La correspondencia o mapeo entre la información y el código que la representa se denomina simbología. Estas simbologías pueden ser clasificadas en dos grupos atendiendo a dos criterios diferentes: • Tipos de códigos de barras: Los códigos de barras se dividen en dos grandes grupos: los códigos de barras lineales y los códigos de barras de dos dimensiones. Códigos de barras lineales
  • 10.
    EAN European ArticleNumber es un sistema de códigos de barras adoptado por más de 100 países y cerca de un millón de empresas (2003). En el año 2005, la asociación EAN se ha fusionado con la UCC (Uniform Code Council) para formar una nueva y única organización mundial identificada como GS1, con sede en Bélgica. El código EAN más usual es EAN13, constituido por 13 dígitos y con una estructura dividida en cuatro partes: • Los primeros dígitos del código de barras EAN identifican el país que otorgó el código, no el país de origen del producto. Por ejemplo, en Chile se encarga de ello una empresa responsable adscrita al sistema EAN y su código es el '780'. • Referencia del ítem, compuesto de: o Código de empresa. Es un número compuesto por entre 5 y 8 dígitos, que identifica al propietario de la marca. o Código de producto. Completa los 12 primeros dígitos. • Dígito de control. Para comprobar el dígito de control (por ejemplo, inmediatamente después de leer un código de barras mediante un escáner), numeramos los dígitos de derecha a izquierda. A continuación se suman los dígitos de las posiciones impares, el resultado se multiplica por 3, y se le suman los dígitos de las posiciones pares. Se busca decena inmediatamente superior y se le resta el resultado obtenido. El resultado final es el dígito de control. Si el resultado es múltiplo de 10 el dígito de control será 0. Code 128: es un código de barras de alta densidad, usado ampliamente para la logística y paquetería. Puede codificar caracteres alfanuméricos o solo numéricos. Con este código es posible representar todos los caracteres de la tabla ASCII, incluyendo los caracteres de control. Para comprender cómo se codifica este código, debemos tener en cuenta que cada ASCII se codifica mediante 11 barras. Por ejemplo , el caracter ASCII <espacio> está formado por: * Dos barras negras * Una barra blanca * Dos barras negras * Dos barras blancas * Dos barras negras * Dos barras blancas * TOTAL= 11 Barras. Code 39 : es un código de barras capaz de representar letras mayúsculas, números y algunos caracteres especiales, como el espacio. Posiblemente la
  • 11.
    mayor desventaja delcódigo es su baja densidad de impresión (algunos lo consideran de densidad media). Esto significa que seria dificultoso etiquetar objetos demasiado pequeños con este código. A pesar de eso, este código es ampliamente utilizado y puede ser interpretado por casi cualquier lector de códigos de barras. Code 93: El código de barras fue diseñado en 1982 por Intermec para lograr una mayor densidad de datos en el código Code 39. Es alfanumérico, de longitud variable. Code 93 primariamente fue usado por el servicio postal canadiense. Cada símbolo del código incluye dos caracteres de checksum. Codabar : codabar es un código de barras lineal desarrollado en el 1972 por pitney bowes. fue especialmente diseñado para poder ser leído sin problemas aun si fuera impreso por una impresora de matriz de puntos. además la nueva simbologia permitía contener más información en el mismo tamaño de etiqueta. Códigos de barras bi-dimensionales: PDF417: Es un código multifilas, continuo, de longitud variable, que tiene alta capacidad de almacenamiento de datos. El código consiste en un patrón de marcas (17,4), los subjuegos están definidos en términos de valores particulares de una función discriminadora, cada subjuego incluye 929 codewords (925 para datos, 1 para los descriptores de longitud y por lo menos 2 para la corrección de error) disponibles y tiene un método de dos pasos para decodificar los datos escaneados. Es un archivo portátil de datos (Portable Data File), tiene una capacidad de hasta 1800 caracteres numéricos,
  • 12.
    alfanuméricos y especiales.El código contiene toda la información, no se requiere consultar a un archivo. Cuenta con mecanismos de detección y corrección de errores: 9 niveles de seguridad lo que permite la lectura y decodificación exitosa aun cuando el daño del código llegue hasta un 40%. Se aplica en: • Industria en general. • Sistemas de paquetería: cartas porte. • Compañías de seguros: validación de pólizas. • Instituciones gubernamentales: aduanas. • Bancos: reemplazo de tarjetas y certificación de documentos. • Transportación de mercadería: manifiestos de embarque. • Identificación personal y foto credencial. • Registros públicos de la propiedad. • Testimonios notariales. • Tarjetas de circulación. • Licencias de manejo. • Industria electrónica. Datamatrix: Está hecho por módulos cuadrados organizados dentro de un modelo descubridor de perímetro. Cada símbolo tiene regiones de datos, que contienen un juego de módulos cuadrados nominales en un arreglo regular. En grandes símbolos ECC 200, las regiones de datos están separadas por patrones de alineamiento. Puede codificar hasta 2335 caracteres en una superficie muy pequeña. Desarrollado en 1989 por International Data Matrix Inc. La versión de dominio publico es la ECC 200, desarrollada también por International Data Matrix en 1995. Se aplica en: • identificación y control de partes componentes (según AIAG: Automotive Industry Action Group). • Control y prevención de productos en expiración o que han sido "recalled". • Codificación de dirección postal en un símbolo bidimensional (usos en el servicio postal para automatizar ordenado del correo). • Marcado de componentes para control de calidad. • Los componentes individuales son marcados identificando al fabricante, fecha de fabricación y número de lote, etc. • Etiquetado de desechos peligrosos(radioactivos, tóxicos, etc.) para control y almacenamiento a largo plazo. • Industria farmacéutica, almacenamiento de información sobre composición, prescripción, etc. • Boletos de lotería, información específica sobre el cliente puede codificarse para evitar la posibilidad de fraude. • Instituciones financieras, transacciones seguras codificando la información en cheques.
  • 13.
    6 que esEAN 128: El código GS1-128, antes llamado EAN-128, es una aplicación estándar de GS1 para la transmisión de información entre los agentes de la cadena de suministro bajo las especificaciones del código de barras Code 128. Inicialmente se denominaba UCC/EAN-128, no obstante, desde la unión de UCC y EAN en GS1 su nombre oficial es GS1-128. Es un sistema para la identificación que se utiliza para el entorno logístico y no para el entorno detallista. Así, es ideal para la identificación de cajas y pallets que viajan y se mueven dentro de una cadena. El código GS1-128 utiliza una serie de Identificadores de Aplicación (IA), que actúan como prefijos, para dar el significado de los datos como fechas de caducidad, números de lote, cantidades, peso y muchos otros atributos que el usuario pudiera necesitar. Estos identificativos permiten clasificar de una forma estandarizada las características del producto que representan. La etiqueta GS1-128 es la forma de estandarizar visiblemente la información del código GS1-128. Así, el requisito imprescindible de este tipo de etiquetas es que toda la información que contenga el código GS-128 también este representada con información humanamente legible. Por ello, la etiqueta GS1-128 deberá llevar: 1. 1. La razón social de la empresa 2. La información humanamente legible 3. La simbologías en códigos de barras de la información 7 que es la IAC en Colombia: se encarga de revisar y estar pendiente de los códigos de barra. Información sobre la empresa IAC COLOMBIA - GS1 COLOMBIA registrada en la base de datos de Acambiode.com el primer mercado de intercambios para empresas. Actividad de la empresa: Misión 2001 - 2005 “Trabajamos por la eficiencia de la Red de Valor promoviendo relaciones de colaboración, y aplicando los estándares y las mejores prácticas ”. Visión 'Crecer con nuestros clientes y la organización global, con una operación auto sostenible'. Principios y Valores Los clientes son nuestra razón de ser y buscamos con nuestro servicio superar sus expectativas. La investigación y la innovación son nuestra garantía de permanencia. Somos neutrales ante los diferentes participantes de la cadena de abastecimiento. Manejamos la información de forma confidencial y responsable.
  • 14.
    Unimos esfuerzos parael logro de objetivos comunes. Somos transparentes y actuamos consecuentemente con lo que pensamos, sentimos y decimos. Valoramos y creemos en nuestras capacidades y construimos relaciones de confianza. Nuestros colaboradores son la esencia de la organización, reconocemos y celebramos sus logros, respetamos sus ideas y su entorno. to Somos participes en la construcción del futuro de la organización aportando permanentemente nuestro mejor esfuerzo. Nos anticipamos al cambio, lo promovemos y somos flexibles respondiendo rápidamente a nuevas situaciones. Categoría: Medios de comunicación Especialidad: Otros medios de comunicación Situada en: Cundinamarca - Colombia Descripción detallada: