Facultad de Ciencias Históricos Sociales
Sección de Post Grado
UNIDAD DE ESTUDIOS
SEGUNDA ESPECIALIDAD
TECNOLOGIA E INFORMÁTICA EDUCATIVA
TEMA
TECNOLOGIAS DE LA INFORMACION Y DE LA COMUNICACION
LIC. MARTHA ELIZABETH ROJAS RAVINES
LAS TIC
ACTIVIDAD
DIGITAL
ESTAS HERRAMIENTAS LES TRAE BENEFICIOS
Tienen repercuciones en casi
todos los aspectos de nuestras
vidas
Se ha convertido fenómeno global
Se sienten motivados
por aprender
Estar al día con
el tema Utilizar el computador:
Para investigar
Presentar los contenidos en forma
novedosa
Permitiendo niveles más elevados de desarrollo
Tienen su origen en las sociedades industrializadas
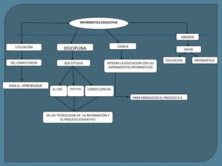
INFORMATICA EDUCATIVA
UTILIZACIÓN
DEL COMPUTADOR
PARA EL APRENDIZAJE
DISCIPLINA
QUE ESTUDIA
EL USO EFECTOS CONSECUENCIAS
DE LAS TECNOLOGIAS DE LA INFORMACIÓN Y
EL PROCESIO EDUCATIVO
CIENCIA
INTEGRA LA EDUCACION CON LAS
HERRAMIENTAS INFORMATICAS
PARA ENRIQUECER EL PROCESO E-A
SINERGIA
ENTRE
EDUCACIÓN INFORMÁTICA
VENTAJAS DE LA
INFORMATICA EDUCATIVA
UTILIZA LA EVALUACION COMO MEDIO
DE APRENDIZAJE.
INTERACCION ENTRE EL
COMUITADOR Y EL ALUMNO
DA UNA ATENCION INDIVIDUAL AL
ALUMNO
APORTE DEL SOMPUTADOR
COMO HERRAMIENTA
INTELECTUAL
PERMITE AL ALUMNO PENSAR ALUMNO
CREATIVAMENTE
FACILITA AL ALUMNO
CONTROLAR SU PROPIO RITMO
DE APRENDIZAJE PERMITIENDO
HACER EL PROCESO EDUCATIVO
MAS FLEXIBLE , EFICAZ Y
EFICIENTE
No puede existir socialización de los seres sin comunicación.
TECNOLOGÍAS DE LA INFORMACIÓN Y
COMUNICACIÓN
·El comportamiento
humano se basa en
el intercambio de
información y la
comunicación.
·Es el estudio , diseño soporte,
implementación, soporte de los sistemas de
información computarizados.
·Describe cualquier tecnología que ayuda a
producir ´manipular almacenar y esparcir
información.
·Su utilización tiene
consecuencias
significativas en el
modo de procesar y
distribuir la
información..
C
O Y
M
P U
E S
T O
E
N D
C E
I
A L
S A
S
D
O T
C I
E C
N
T
E
S
DOCENTES
ESTUDIANTES
Deben usar con
eficacia la tecnología
digital.
Para aprender y trabajar
con éxito
LOS DOCENTES
LOS
ESTUDIANTES
Llegaran a ser
Componentes
Buscadores analizadores
Solucionadores y fomadores de decisiones .
Usuarios creativos y eficaces
Comunicadores , colaboradores, publicadores
Ciudadanos informados
Los docentes se han dado cuenta que lo que aportan estas herramientas , les
trae beneficios .se han dado cuenta que lo que aportan estas
Para generar nuevos escenarios de colaboración e interacción a través del
aprendizaje.
Solo con el conocimiento de los fundamentos teóricos experiencia y respaldo
podrán ejecutar verdaderos cambios.
TECNOLOGÍAS DE LA INFORMACION Y COMUNICACION EN LA EDUCACION
PERUANA
El estado capacitado a los
docentes (EDURED Y
Huascarán) los cuales nos
permiten el avance de lo
mismos.
A pesar de contar con los equipos
necesarios aun se siguen utilizando
herramientas tradicionales como
pizarra, tiza y las clases siguen siendo
monótonas.
Su uso solo se limita a la alfabetización
digital y uso del computador para
buscar información , escribir trabajos ,
etc.
Sólo con una adecuada capacitación en el
uso y la implementación de aulas virtuales
se podrá superar.
El docente debe
considerar responsable a
las TIC como medio
didáctico para generar
aprendizajes.
Promover e intercambiar
experiencias para
aprovecharlas. TIC.
GRACIAS

Tecnología e informática

  • 1.
    Facultad de CienciasHistóricos Sociales Sección de Post Grado UNIDAD DE ESTUDIOS SEGUNDA ESPECIALIDAD TECNOLOGIA E INFORMÁTICA EDUCATIVA TEMA TECNOLOGIAS DE LA INFORMACION Y DE LA COMUNICACION LIC. MARTHA ELIZABETH ROJAS RAVINES
  • 2.
    LAS TIC ACTIVIDAD DIGITAL ESTAS HERRAMIENTASLES TRAE BENEFICIOS Tienen repercuciones en casi todos los aspectos de nuestras vidas Se ha convertido fenómeno global Se sienten motivados por aprender Estar al día con el tema Utilizar el computador: Para investigar Presentar los contenidos en forma novedosa Permitiendo niveles más elevados de desarrollo Tienen su origen en las sociedades industrializadas
  • 3.
    INFORMATICA EDUCATIVA UTILIZACIÓN DEL COMPUTADOR PARAEL APRENDIZAJE DISCIPLINA QUE ESTUDIA EL USO EFECTOS CONSECUENCIAS DE LAS TECNOLOGIAS DE LA INFORMACIÓN Y EL PROCESIO EDUCATIVO CIENCIA INTEGRA LA EDUCACION CON LAS HERRAMIENTAS INFORMATICAS PARA ENRIQUECER EL PROCESO E-A SINERGIA ENTRE EDUCACIÓN INFORMÁTICA
  • 4.
    VENTAJAS DE LA INFORMATICAEDUCATIVA UTILIZA LA EVALUACION COMO MEDIO DE APRENDIZAJE. INTERACCION ENTRE EL COMUITADOR Y EL ALUMNO DA UNA ATENCION INDIVIDUAL AL ALUMNO APORTE DEL SOMPUTADOR COMO HERRAMIENTA INTELECTUAL PERMITE AL ALUMNO PENSAR ALUMNO CREATIVAMENTE FACILITA AL ALUMNO CONTROLAR SU PROPIO RITMO DE APRENDIZAJE PERMITIENDO HACER EL PROCESO EDUCATIVO MAS FLEXIBLE , EFICAZ Y EFICIENTE
  • 5.
    No puede existirsocialización de los seres sin comunicación. TECNOLOGÍAS DE LA INFORMACIÓN Y COMUNICACIÓN ·El comportamiento humano se basa en el intercambio de información y la comunicación. ·Es el estudio , diseño soporte, implementación, soporte de los sistemas de información computarizados. ·Describe cualquier tecnología que ayuda a producir ´manipular almacenar y esparcir información. ·Su utilización tiene consecuencias significativas en el modo de procesar y distribuir la información..
  • 6.
    C O Y M P U ES T O E N D C E I A L S A S D O T C I E C N T E S DOCENTES ESTUDIANTES Deben usar con eficacia la tecnología digital. Para aprender y trabajar con éxito LOS DOCENTES LOS ESTUDIANTES Llegaran a ser Componentes Buscadores analizadores Solucionadores y fomadores de decisiones . Usuarios creativos y eficaces Comunicadores , colaboradores, publicadores Ciudadanos informados Los docentes se han dado cuenta que lo que aportan estas herramientas , les trae beneficios .se han dado cuenta que lo que aportan estas Para generar nuevos escenarios de colaboración e interacción a través del aprendizaje. Solo con el conocimiento de los fundamentos teóricos experiencia y respaldo podrán ejecutar verdaderos cambios.
  • 7.
    TECNOLOGÍAS DE LAINFORMACION Y COMUNICACION EN LA EDUCACION PERUANA El estado capacitado a los docentes (EDURED Y Huascarán) los cuales nos permiten el avance de lo mismos. A pesar de contar con los equipos necesarios aun se siguen utilizando herramientas tradicionales como pizarra, tiza y las clases siguen siendo monótonas. Su uso solo se limita a la alfabetización digital y uso del computador para buscar información , escribir trabajos , etc. Sólo con una adecuada capacitación en el uso y la implementación de aulas virtuales se podrá superar. El docente debe considerar responsable a las TIC como medio didáctico para generar aprendizajes. Promover e intercambiar experiencias para aprovecharlas. TIC.
  • 8.